COMMUNICATION
helpdesk@construction-productivity.co.uk
htt://www.construction-productivity.co.uk
COMMUNICATION
There are different communication instruments, such
as:
 e-mail
 document
 telephone
 meeting
 contracts
 specifications
 reports
 manuals
 schedules
 calculations
COMMUNICATION
 drawings
 computer files
 Disks
 print-outs
 photographs
 agenda’s and minutes of meetings
 The management of documentation and
communication used in a project is used by a
number of subcontractors, the storage and
retrieval thereof for further use.
COMMUNICATION
STANDARDISATION OF COMMUNICATION
 The main purpose of standardisation is to
develop a specific level of conformity.
 This process of standardisation has certain
advantages for the management of a project,
such as:
 Less different documents.
 Revised drawings overtake the other
drawings.
 Records are easy to handle.
COMMUNICATION
 Training is simpler and more uniform.
 Communication planning and especially -
control is simpler.
 Better utilisation of documents and the
compiling thereof.
 Easy to use in one project or another,
although these are totally different
projects.
COMMUNICATION
 Standardisation contributes to
increased productivity.
 The documents and communication
from one project to the next are the
same or similar.
 Therefore less confusion is created.
COMMUNICATION
COMMUNICATION PLAN
 Communication planning brings the
project together.
 The project manager and head office
staff are at the heart of the project’s
information and control system.
 It is the project manager’s responsibility
to develop the project organisation
structure.
 To develop the project’s communication
plan and lines of communication.
COMMUNICATION
The communication plan should outline:
 Who is responsible for lines of communication?
 Who is the sender and who is the receiver?
 What are the scope of communication and the format
adopted?
 How the message, drawings etc are send to all parties
interested.
 What method would be the most appropriate? Is it:
 e-mail
 document
 telephone
 meeting
COMMUNICATION
 presentation
 Feedback (confirm message received
and understood – document control)
Filing system:
 retrieval
 storing
 disaster recovery
COMMUNICATION
COMMUNICATION FLOW AND
INSTUMENTS
Formal communication
Communication flows in four directions:
1. downwards
2. upwards
3. Horizontally
4. laterally
These basic communication flows are:
Communication flows
COMMUNICATION
Informal communication
In the construction industry, the
following are informal communication
methods:
 Regular contact-face to face
 E mailing
 Phone call
 Team Meetings
COMMUNICATION
Project communication instruments
Project communication
 Internal
 External
 Between members of an organisation
at all levels in order to achieve a
mutual goal or goals.
COMMUNICATION
 To achieve goals, it is necessary to
communicate or interact at various levels of
the organisation.
 This is known as internal communication.
 Members also have to communicate with
individuals or groups who are not members
of the project.
 This is referred to as external
communication.
COMMUNICATION
Subcontractor BSubcontractor A
Web Browser
General
Contractor
Web Browser
Web Browser
XML XML
XML
Message
Agent
Message
Agent
Message
Agent
Platform: IBM PC
OS: Window 2000 Professional
FTP server: IIS 5.0
Platform: IBM PC
OS: Linux
FTP server: WuFTP
Platform: IBM PC
OS: Window 2000 Professional
FTP server: IIS 5.0
Data
Synchronization
Subcontractor BSubcontractor A
Web Browser
General
Contractor
Web Browser
Web Browser
XML XML
XML
Message
Agent
Message
Agent
Message
Agent
Message
Agent
Message
Agent
Message
Agent
Platform: IBM PC
OS: Window 2000 Professional
FTP server: IIS 5.0
Platform: IBM PC
OS: Linux
FTP server: WuFTP
Platform: IBM PC
OS: Window 2000 Professional
FTP server: IIS 5.0
Data
Synchronization
COMMUNICATION
Time-Based
Schedule
WWP
Resource
Vendor
Item-Based
Schedule
Task-Based
Schedule
Work package
Breakdown
WWP
Planning
Resource
Limitation
Other External
Information
Other
participants
No
Yes
General
Contractor
Data Collection
Data Conversion
Communication
Time-Based
Schedule
WWP
Resource
Vendor
Item-Based
Schedule
Task-Based
Schedule
Work package
Breakdown
WWP
Planning
Resource
Limitation
Other External
Information
Other
participants
No
Yes
General
Contractor
Data Collection
Data Conversion
Communication
Weekly work plan (WWP)
COMMUNICATION-CITED-SMITH AND CRONJI
(2001)
Project communication instruments
COMMUNICATION AND
PRODUCTIVITY
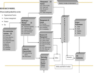
RESEARCH MODEL
(Process model productivity on site)
 Organisational Factors
 Contract management
 Finance
 Etc
PROJECT WORK ENVIRONMENT
Pre-construction
Activities (1)
D1. Client brief
D2. Project objectives
D3. Specification
D4. Design/build-ability
D5. Contractual
arrangement
D6. Planning
D7. Scheduling
D8. Estimating
Site/Project
Manager (2)
Characteristics
D9. Experience/capability
D10. Leadership style
D11. Authority/influence
D12. Goal commitment
D13. Involvement
Labour (6)
Characteristics
D39. Subcontracting
Labour
D40. Direct labour
Management (3)
Factors
D14. Clarity of tasks
D15. Team work
D16. The style of
management
D17. Safety management
Management (4)
System
D18. Planning
D19. Communication
D20. Controlling
D21. Co-ordinating
Resource (5)
Management
D22. Labour selection
D23. Labour control
D24. Material selection
D25. Material handling
D26. Plant
D27. D31. Waste on site
D32. D38. Delay and
Disruption on site
Motivating
Factors (7)
D41-D46
Hygiene
Factors
D47-D55
P
R
O
D
U
C
T
I
V
I
T
Y
Project
Performance
 Time
 Cost
 Quality
 Safety
Job
SatisfactionEffort Rewards
Ability and Skill of worker
COMMUNICATION RANKING-
RESULT OF A SURVEY
Bivariate/ inferential analysis
 Bivariate/ inferential analysis
 examines the relationship between the research
variables and case studies
 by applying correlation coefficient and chi-
square test
 development of a hypothesis and sub-
hypothesis
COMMUNICATION RANKING-
RESULT OF A SURVEY
 16 case studies with a high level of
productivity.
 16 case studies with a low level of productivity
were investigated in the London area.
 All of the construction firms who participated
in the case studies are involved in providing
homes for Housing Associations.
COMMUNICATION
 In order to test the hypothesis and sub-
hypothesis the following technique was used:
 Data from the 32 case studies is fed onto a
spreadsheet containing all the information
that is related to site productivity.
 Communication was also amongst collected
data.
 The rating for communication was set from 1
to 5.
 Scale 1 is least and scale 5 is rated as best.
COMMUNICATION RANKING-
RESULT OF A SURVEY
 The relationship between influencing
factors and the productivity level is tested.
 The correlation co-efficient and the chi-
square test was used.
 Output from the analysis is tabulated and
highly significant factors affecting
productivity was ranked (see table below).
Determinants
(Variable)
Chi-square test
(x
2
)
Corrltn
Coefficient (r)
Significance
Level of
Association (p)
Ranks
Pre-Construction Activities
D1-Client brief
D2-Project objectives
D3-Specification
D4-Design and build-ability
D5-Contractual arrangement
D6-Planning
D7-Scheduling
D8-Estimating
8.14
6.14
13.32
12.83
12.50
6.15
8.96
6.14
0.67
0.41
0.67
0.74
0.55
0.48
0.61
0.36
P<0.01
P<0.01
P<0.001
P<0.001
P<0.001
P<0.01
P<0.001
P<0.01
5th
7
th
1
st
2
nd
3
rd
6th
4
th
8
th
Resultsrelatingtoproject/sitemanagercharacteristic
Determinant
(Variable)
Chi-squaretest
(x
2
)
Corrltn
Coefficient(r)
Significance
Levelof
Association(p)
Rank
s
Site/Projectmanagercharacteristic
D9-Experience/capability
D10-Managerleadershipstyle
D11-Authority/influence
D12-Goalcommitment
D13-Project/sitemanager
involvement
21.20
10.16
21.89
12.48
8.54
0.87
0.48
0.69
0.62
0.61
P<0.001
P<0.001
P<0.001
P<0.001
P<0.001
2
nd
4
th
1
st
3
rd
5
th
Determinant
(Variable)
Chi-squaretest
(x2
)
Corrltn
Coefficient(r)
Significance
Levelof
Association(p)
Rank
s
ManagementFactor
D14-Clarityoftasks
D15-Teamwork
D16-Thestyleofmanagement
D17-Safetymanagement
12.52
12.52
10.16
6.14
0.75
0.62
0.64
0.36
P<0.001
P<0.001
P<0.001
P<0.001
1
st
2
nd
3rd
4
th
Determinant
(Variable)
Chi-square test
(x
2
)
Corrltn
Coefficient (r)
Significance
Level of
Association (p)
Resource Management-Box 4
D18-Labour Selection 1.24 -0.09 P<0.1(No
significance)
D19-Labour Control 21.20 0.75 P<0.001
D20-Material Selection 21.20 0.67 P<0.001
D21-Material Handling 10.78 0.74 P<0.001
D22-Plant 10.90 0.56 P<0.001
Waste on site following
D29-Design change 1.12 0.42 P<0.1(No
significance)
D30- Design error 8.0 0.55 P<0.001
D31-Bad workmanship 9.14 0.56 P<0.001
D32-Bad handling of material 0.5 0.09 P<0.5(No
significance)
Delays and Disruption on site
Caused by
D34-Contractors action 9.62 0.72 P<0.001
D35-Late arrival of materials
Determinant (variable)
5.58 0.34 P<0.01
D36-Late arrival of machinery 2.1 0.28 P<0.1(No
significance)
D37-Client’s action 1.65 0.34 P<0.1(No
significance)
D38-Design team mistakes 1.13 0.17 P<0.1(No
significance)
D39-Sub-contractors action 1.14 0.39 P<0.1(No
significance)
D40-Bad weather 0.28 0.18 P<0.5(No
significance)
Determinant
(Variable)
Chi-square test
(x
2
)
Corrltn
Coefficient (r)
Significance
Level of
Association (p)
Rank
s
Management System
D23-Site planning
D24-Communication
D25-Controlling
D26-Coordinating
8.53
12.50
4.50
15.40
0.34
0.68
0.42
0.74
P<0.001
P<0.001
P<0.02
P<0.001
3rd
2
nd
4th
1
st
Results related to labour characteristics
Determinant
(Variable)
Chi-square test
(x
2
)
Carlton
Coefficient (r)
Significance
Level of
Association (p)
Rank
s
Labour Characteristics
D27-Subcontracting Labour
D28-Direct Labour
28.24
17.88
0.87
0.72
P<0.001
P<0.001
1
st
2
nd
Results related motivating factors and hygiene factors
Determinants
(Variable)
Chi-square test
(x
2
)
Corrltn
Coefficient (r)
Significance
Level of
Association (p)
Rank
s
Motivating Factors
D41-Achievement
D42-Recognition
D43-Work itself
D44-Responsibility
D45-Advancement
D46-Growth
Hygiene Factors
D47-Company policy
D48-Supervision
D49-Relationship with above
D50- Relationship with equal
D51- Relationship with below
D52-Status
D53-Job security
D54-Salary
D55-Personal Factors
15.39
8.13
0.82
16.00
15.18
4.38
0.18
20.74
6.16
6.14
6.35
0.53
8.53
17.89
0
0.77
0.48
0.13
0.94
0.56
0.44
0.21
0.94
0.30
0.43
0.38
-0.17
0.55
0.82
-0.19
P<0.001
P<0.001
P<0.1 (no
significance)
P<0.001
P<0.001
P<0.02 (no
significance)
P<0.5 (no
significance)
P<0.001
P<0.01
P<0.01
P<0.01
P<0.5 (no
significance)
P<0.001
P<0.001
4
th
8
th
12th
3
rd
5
th
11
th
14
th
1
st
9
th
10
th
7
th
13
th
6
th
2nd
15
1h
DEVELOPMENT OF A MODEL
 CONSIDER VARIABLES WITHIN THE
PROCESS MODEL
 CONSIDER ALL SFACTORS-
INETERNAL AND EXTERNAL
 DEVELOP A RELATIONSHIP BETWEEN
PRODUCTIVITY AND EFFECTIVE
COMMUNICATION
 DEVELOP A PROCESS MODEL
 READ ABOUT PRINCE 2-NOT
RECOMMENDED.

017 communication

  • 1.
  • 2.
    COMMUNICATION There are differentcommunication instruments, such as:  e-mail  document  telephone  meeting  contracts  specifications  reports  manuals  schedules  calculations
  • 3.
    COMMUNICATION  drawings  computerfiles  Disks  print-outs  photographs  agenda’s and minutes of meetings  The management of documentation and communication used in a project is used by a number of subcontractors, the storage and retrieval thereof for further use.
  • 4.
    COMMUNICATION STANDARDISATION OF COMMUNICATION The main purpose of standardisation is to develop a specific level of conformity.  This process of standardisation has certain advantages for the management of a project, such as:  Less different documents.  Revised drawings overtake the other drawings.  Records are easy to handle.
  • 5.
    COMMUNICATION  Training issimpler and more uniform.  Communication planning and especially - control is simpler.  Better utilisation of documents and the compiling thereof.  Easy to use in one project or another, although these are totally different projects.
  • 6.
    COMMUNICATION  Standardisation contributesto increased productivity.  The documents and communication from one project to the next are the same or similar.  Therefore less confusion is created.
  • 7.
    COMMUNICATION COMMUNICATION PLAN  Communicationplanning brings the project together.  The project manager and head office staff are at the heart of the project’s information and control system.  It is the project manager’s responsibility to develop the project organisation structure.  To develop the project’s communication plan and lines of communication.
  • 8.
    COMMUNICATION The communication planshould outline:  Who is responsible for lines of communication?  Who is the sender and who is the receiver?  What are the scope of communication and the format adopted?  How the message, drawings etc are send to all parties interested.  What method would be the most appropriate? Is it:  e-mail  document  telephone  meeting
  • 9.
    COMMUNICATION  presentation  Feedback(confirm message received and understood – document control) Filing system:  retrieval  storing  disaster recovery
  • 10.
    COMMUNICATION COMMUNICATION FLOW AND INSTUMENTS Formalcommunication Communication flows in four directions: 1. downwards 2. upwards 3. Horizontally 4. laterally
  • 11.
    These basic communicationflows are: Communication flows
  • 12.
    COMMUNICATION Informal communication In theconstruction industry, the following are informal communication methods:  Regular contact-face to face  E mailing  Phone call  Team Meetings
  • 13.
    COMMUNICATION Project communication instruments Projectcommunication  Internal  External  Between members of an organisation at all levels in order to achieve a mutual goal or goals.
  • 14.
    COMMUNICATION  To achievegoals, it is necessary to communicate or interact at various levels of the organisation.  This is known as internal communication.  Members also have to communicate with individuals or groups who are not members of the project.  This is referred to as external communication.
  • 15.
    COMMUNICATION Subcontractor BSubcontractor A WebBrowser General Contractor Web Browser Web Browser XML XML XML Message Agent Message Agent Message Agent Platform: IBM PC OS: Window 2000 Professional FTP server: IIS 5.0 Platform: IBM PC OS: Linux FTP server: WuFTP Platform: IBM PC OS: Window 2000 Professional FTP server: IIS 5.0 Data Synchronization Subcontractor BSubcontractor A Web Browser General Contractor Web Browser Web Browser XML XML XML Message Agent Message Agent Message Agent Message Agent Message Agent Message Agent Platform: IBM PC OS: Window 2000 Professional FTP server: IIS 5.0 Platform: IBM PC OS: Linux FTP server: WuFTP Platform: IBM PC OS: Window 2000 Professional FTP server: IIS 5.0 Data Synchronization
  • 16.
    COMMUNICATION Time-Based Schedule WWP Resource Vendor Item-Based Schedule Task-Based Schedule Work package Breakdown WWP Planning Resource Limitation Other External Information Other participants No Yes General Contractor DataCollection Data Conversion Communication Time-Based Schedule WWP Resource Vendor Item-Based Schedule Task-Based Schedule Work package Breakdown WWP Planning Resource Limitation Other External Information Other participants No Yes General Contractor Data Collection Data Conversion Communication Weekly work plan (WWP)
  • 17.
  • 18.
  • 19.
  • 20.
    RESEARCH MODEL (Process modelproductivity on site)  Organisational Factors  Contract management  Finance  Etc PROJECT WORK ENVIRONMENT Pre-construction Activities (1) D1. Client brief D2. Project objectives D3. Specification D4. Design/build-ability D5. Contractual arrangement D6. Planning D7. Scheduling D8. Estimating Site/Project Manager (2) Characteristics D9. Experience/capability D10. Leadership style D11. Authority/influence D12. Goal commitment D13. Involvement Labour (6) Characteristics D39. Subcontracting Labour D40. Direct labour Management (3) Factors D14. Clarity of tasks D15. Team work D16. The style of management D17. Safety management Management (4) System D18. Planning D19. Communication D20. Controlling D21. Co-ordinating Resource (5) Management D22. Labour selection D23. Labour control D24. Material selection D25. Material handling D26. Plant D27. D31. Waste on site D32. D38. Delay and Disruption on site Motivating Factors (7) D41-D46 Hygiene Factors D47-D55 P R O D U C T I V I T Y Project Performance  Time  Cost  Quality  Safety Job SatisfactionEffort Rewards Ability and Skill of worker
  • 21.
    COMMUNICATION RANKING- RESULT OFA SURVEY Bivariate/ inferential analysis  Bivariate/ inferential analysis  examines the relationship between the research variables and case studies  by applying correlation coefficient and chi- square test  development of a hypothesis and sub- hypothesis
  • 22.
    COMMUNICATION RANKING- RESULT OFA SURVEY  16 case studies with a high level of productivity.  16 case studies with a low level of productivity were investigated in the London area.  All of the construction firms who participated in the case studies are involved in providing homes for Housing Associations.
  • 23.
    COMMUNICATION  In orderto test the hypothesis and sub- hypothesis the following technique was used:  Data from the 32 case studies is fed onto a spreadsheet containing all the information that is related to site productivity.  Communication was also amongst collected data.  The rating for communication was set from 1 to 5.  Scale 1 is least and scale 5 is rated as best.
  • 24.
    COMMUNICATION RANKING- RESULT OFA SURVEY  The relationship between influencing factors and the productivity level is tested.  The correlation co-efficient and the chi- square test was used.  Output from the analysis is tabulated and highly significant factors affecting productivity was ranked (see table below).
  • 25.
    Determinants (Variable) Chi-square test (x 2 ) Corrltn Coefficient (r) Significance Levelof Association (p) Ranks Pre-Construction Activities D1-Client brief D2-Project objectives D3-Specification D4-Design and build-ability D5-Contractual arrangement D6-Planning D7-Scheduling D8-Estimating 8.14 6.14 13.32 12.83 12.50 6.15 8.96 6.14 0.67 0.41 0.67 0.74 0.55 0.48 0.61 0.36 P<0.01 P<0.01 P<0.001 P<0.001 P<0.001 P<0.01 P<0.001 P<0.01 5th 7 th 1 st 2 nd 3 rd 6th 4 th 8 th
  • 26.
  • 27.
  • 28.
    Determinant (Variable) Chi-square test (x 2 ) Corrltn Coefficient (r) Significance Levelof Association (p) Resource Management-Box 4 D18-Labour Selection 1.24 -0.09 P<0.1(No significance) D19-Labour Control 21.20 0.75 P<0.001 D20-Material Selection 21.20 0.67 P<0.001 D21-Material Handling 10.78 0.74 P<0.001 D22-Plant 10.90 0.56 P<0.001 Waste on site following D29-Design change 1.12 0.42 P<0.1(No significance) D30- Design error 8.0 0.55 P<0.001 D31-Bad workmanship 9.14 0.56 P<0.001 D32-Bad handling of material 0.5 0.09 P<0.5(No significance) Delays and Disruption on site Caused by D34-Contractors action 9.62 0.72 P<0.001 D35-Late arrival of materials Determinant (variable) 5.58 0.34 P<0.01 D36-Late arrival of machinery 2.1 0.28 P<0.1(No significance) D37-Client’s action 1.65 0.34 P<0.1(No significance) D38-Design team mistakes 1.13 0.17 P<0.1(No significance) D39-Sub-contractors action 1.14 0.39 P<0.1(No significance) D40-Bad weather 0.28 0.18 P<0.5(No significance)
  • 29.
    Determinant (Variable) Chi-square test (x 2 ) Corrltn Coefficient (r) Significance Levelof Association (p) Rank s Management System D23-Site planning D24-Communication D25-Controlling D26-Coordinating 8.53 12.50 4.50 15.40 0.34 0.68 0.42 0.74 P<0.001 P<0.001 P<0.02 P<0.001 3rd 2 nd 4th 1 st Results related to labour characteristics Determinant (Variable) Chi-square test (x 2 ) Carlton Coefficient (r) Significance Level of Association (p) Rank s Labour Characteristics D27-Subcontracting Labour D28-Direct Labour 28.24 17.88 0.87 0.72 P<0.001 P<0.001 1 st 2 nd
  • 30.
    Results related motivatingfactors and hygiene factors Determinants (Variable) Chi-square test (x 2 ) Corrltn Coefficient (r) Significance Level of Association (p) Rank s Motivating Factors D41-Achievement D42-Recognition D43-Work itself D44-Responsibility D45-Advancement D46-Growth Hygiene Factors D47-Company policy D48-Supervision D49-Relationship with above D50- Relationship with equal D51- Relationship with below D52-Status D53-Job security D54-Salary D55-Personal Factors 15.39 8.13 0.82 16.00 15.18 4.38 0.18 20.74 6.16 6.14 6.35 0.53 8.53 17.89 0 0.77 0.48 0.13 0.94 0.56 0.44 0.21 0.94 0.30 0.43 0.38 -0.17 0.55 0.82 -0.19 P<0.001 P<0.001 P<0.1 (no significance) P<0.001 P<0.001 P<0.02 (no significance) P<0.5 (no significance) P<0.001 P<0.01 P<0.01 P<0.01 P<0.5 (no significance) P<0.001 P<0.001 4 th 8 th 12th 3 rd 5 th 11 th 14 th 1 st 9 th 10 th 7 th 13 th 6 th 2nd 15 1h
  • 31.
    DEVELOPMENT OF AMODEL  CONSIDER VARIABLES WITHIN THE PROCESS MODEL  CONSIDER ALL SFACTORS- INETERNAL AND EXTERNAL  DEVELOP A RELATIONSHIP BETWEEN PRODUCTIVITY AND EFFECTIVE COMMUNICATION  DEVELOP A PROCESS MODEL  READ ABOUT PRINCE 2-NOT RECOMMENDED.