helpdesk@construction-productivity.co.uk
htt://www.construction-productivity.co.uk
CONSTRUCTION
PRODUCTIVITY
CONSTRUCTION PRODUCTIVITY
• Productivity level have a direct
impact on the macro-economic
success or failure of modern
industrialised economies.
• The industry employs a large
number of skilled, semi skilled
and un-skilled workers.
CONSTUCTION PRODUCTIVITY
• The industry deals with a wide range
of building and civil engineering
projects.
• Improving construction productivity
depends on many factors.
• its activity also provides work for
the economic sector.
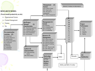
RESEARCH MODEL
(Process model productivity on site)
 Organisational Factors
 Contract management
 Finance
 Etc
PROJECT WORK ENVIRONMENT
Pre-construction
Activities (1)
D1. Client brief
D2. Project objectives
D3. Specification
D4. Design/build-ability
D5. Contractual
arrangement
D6. Planning
D7. Scheduling
D8. Estimating
Site/Project
Manager (2)
Characteristics
D9. Experience/capability
D10. Leadership style
D11. Authority/influence
D12. Goal commitment
D13. Involvement
Labour (6)
Characteristics
D39. Subcontracting
Labour
D40. Direct labour
Management (3)
Factors
D14. Clarity of tasks
D15. Team work
D16. The style of
management
D17. Safety management
Management (4)
System
D18. Planning
D19. Communication
D20. Controlling
D21. Co-ordinating
Resource (5)
Management
D22. Labour selection
D23. Labour control
D24. Material selection
D25. Material handling
D26. Plant
D27. D31. Waste on site
D32. D38. Delay and
Disruption on site
Motivating
Factors (7)
D41-D46
Hygiene
Factors
D47-D55
P
R
O
D
U
C
T
I
V
I
T
Y
Project
Performance
 Time
 Cost
 Quality
 Safety
Job
SatisfactionEffort Rewards
Ability and Skill of worker
PRODUCTIVITY MODEL
• site/project manager Characteristics
• management Factors
• resource Management
• management Systems
• labour Characteristics
• waste on site
• delay and disruption
• motivating Factors
• hygiene Factors
CONSTRUCTION PRODUCTIVITY
• The role of project manger:
• Mobilising resources
• Remove constraints and difficulties
from the site
To study construction productivity is
complex and difficult.
• Construction companies find it
difficult, or are unable to study the
level of productivity within their
organisation.
• Mainly, because of the limitations.
CONSTUCTION PRODUCTIVITY
Common failures within the
construction industry are often
manifest in:
• cost and time overruns;
• poor quality workmanship;
• repetitive work;
• wastage on site and at the head
office;
• idleness within the workforce;
CONSTUCTION PRODUCTIVITY
• incorrect estimating;
• poor planning;
• lack of good quality product;
• safety management-site safety
and the level of accidents;
• Claims;
• Disputes;
• poor quality machinery on site.
CONSTUCTION PRODUCTIVITY
•Harvey and Ashworth (1998)
have investigated that,
despite Britain’s improved
productivity,
•West Germany, France and
Italy are 104%, 41% and
12% more productive than
Britain respectively.
CONSTUCTION
PRODUCTIVITY
•In 2008 only 2% difference in
productivity amongst top 100
firms.
•Amongst average and small
UK construction firms, up to
45% more manpower is
required to complete a
project compared to other
European Countries.
CONSTUCTION
PRODUCTIVITY
• Dispute in February 2009.
• The use of foreign contractors and
skilled labour force on UK civil
engineering construction projects.
• Lord Mandelson appointed Mark
Gibson (The Whitehall and Industry
Group)
CONSTUCTION
PRODUCTIVITY
• To review the UK construction
productivity and make
recommendations.
• Larger index numbers indicate
poorer productivity.
• For example, relative to US Gulf
Coast, UK projects have 11% worse
productivity.
CONSTUCTION
PRODUCTIVITY
• Table1.01 shows comparative labour
productivity between years 1998 to
2008.
• US Gulf Coast 1.00
• Germany 1.05
• Continental Europe 1.06
• The Netherland 1.08
• UK 1.11
• France 1.20
CONSTUCTION
PRODUCTIVITY
• In his report Mark Gibson compared
the productivity level amongst
several European countries.
• With USA construction contractors
• His investigation showed that UK
productivity has improved compared
to earlier reports.
CONSTUCTION
PRODUCTIVITY
• Countries represented in Continental
Europe were France, Germany, The
Netherlands, Italy, Spain and
Ireland.
• However, to compare with earlier
report UK productivity has been
improving over the past 10 years.
CONSTUCTION PRODUCTIVITY
• Q 1) Today’s Productivity level in
West Germany, France and Britain
are? 1-5% difference.
• The construction industry employs
more than 7% of Europe’s
workforce and represents
approximately 12% of GDP.
CONSTUCTION PRODUCTIVITY
• The world economic forum 2009
ranks Britain 76th out of 134
nations on productivity/
efficiency of public sector.
• UK is behind countries such as:
• Greece
• Ethiopia
• Mozambique.
CONSTUCTION PRODUCTIVITY
Sir Michael Latham also identified:
• potential for cost reduction in his
report entitled ‘Constructing the
Team’ (HMSO July 1994).
• A potential 30% saving was also
strongly advocated.
CONSTUCTION PRODUCTIVITY
There are five basic resources used
to produce goods. These are:
• Capital
• Land
• Materials
• Plant/ Machinery
• Manpower
CONSTUCTION PRODUCTIVITY
Use of high quality
management
techniques such as;
•Planning
•Scheduling
•money invested in the
project
CONSTUCTION
PRODUCTIVITY
Including:
• improved Communication
• efficient use of labour
• efficient use of material and
equipment
Use other methods of construction
productivity improvement such as:
• Lean construction;
CONSTUCTION
PRODUCTIVITY
• Last planner system;
• JIT & Quality Management Systems;
• Construction Productivity-Logistics;
• Productivity Improvement;
• ISO 9000, ISO 9001, ISO1400;
• Quality Assurance.
CONSTUCTION PRODUCTIVITY
• Sir Michael Latham set up the Working
Group II.
• To find out what steps are required to
improve Productivity.
• The board agreed that a single solution
to the problem is unlikely to be found.
• The board concluded that some
important tried and tested measures
had already been taken.
• These methods had proven to be
successful.
CONSTUCTION PRODUCTIVITY
Their recommendation suggested
that issues such as:
• Value Engineering (VE)
• Life cycle costing
• Pre-fabrication
• Standardisation
Which will improve the level of
productivity.
CONSTUCTION PRODUCTIVITY
Group II recommended the
promotion of other techniques
not commonly used in the UK.
This included:
• Total quality management
• Total quality control and bench-
marking
CONSTUCTION PRODUCTIVITY
Project mangers can also
improve construction productivity
by:
• The use of best practice productivity
data which has been collected
carefully and accurately.
These information should cover areas
such as:
• Tendering;
• planning processes;
• The use of IT – based information
management systems (MIS) for
material procurement.
CONSTUCTION PRODUCTIVITY
• Training site workers so that they
become multi – skilled craftsmen.
• The introduction of post
qualification training on new
products.
• Methods and time management
techniques.
• The promotion of pre-fabrication
and assembly.
CONSTUCTION PRODUCTIVITY
Some researchers give reasons
for the decline in productivity
due to:
• A big step in communication
channels;
• Often on large construction
projects where there is a lack
of a clear communication
method.
CONSTUCTION
PRODUCTIVITY
• The time that members of the
management team spend on site
obtaining data.
• Writing reports and sending to
different departments.
• All these paper work diverts
them from giving adequate
attention to managing the
project.
CONSTUCTION PRODUCTIVITY
• Over looking areas on the
construction site which need
improvement during the construction
period.
• Lack of a ‘team effort culture’, which
would bind all levels of the workforce
together.
• The lack of a speedy feedback
system.
CONSTUCTION PRODUCTIVITY
• Technological Factors-The smaller
construction firms are less
adaptable.
• They are slower to accept the arrival
of new technology.
• They delay the Policy of increased
mechanisation on site.
• In general they are less competitive.
CONSTUCTION PRODUCTIVITY
• BSRIA in mid-90th has identified
that the UK construction labour
force lags behind other
countries in terms of:
• Skills;
• Salaries;
• working conditions;
• Job motivation.
CONSTUCTION
PRODUCTIVITY
•The report also claims that
UK workers loose around
19% of their working capacity
through late starts and early
finishes.
•compared to 5% in America
•and 3% in Sweden and
Germany.
CONSTUCTION PRODUCTIVITY
•Q-visit BSRIA site and
investigate if the trend has
changed in 2009.
•The reasons given by BSRIA
for productivity decline in
early 2000 were:
CONSTUCTION
PRODUCTIVITY
• Many UK sub-contractors do not
organise and execute their work
in a productive way.
• mechanical/electrical (M&E)
installation work that was
monitored was characterised by
numerous levels of sub-
contractors.
CONSTUCTION PRODUCTIVITY
• There was a loss of 12% as a
result of poor management.
• storage of materials on site
very poor.
• Handling of materials were
found to cause delay on all of
the UK projects monitored.
CONSTUCTION PRODUCTIVITY
• On the more than 90 UK sites
monitored, workers were found to
have received no post-qualification
training.
• The average level of productivity in
the UK projects monitored was
only 56%.
• Compared with the best-achieved
productivity figures (benchmark).
CONSTUCTION PRODUCTIVITY
• Site workers in the UK were
engaged in too much office
administration
• Above average inappropriate design
and specification.
• As a result, slowed down work.
• Resulted in poor levels of house
keeping.
CONSTUCTION PRODUCTIVITY
• time wastage was identified at all
levels of the construction process;
• from contract strategy;
• Procurement;
• project organisation;
• services design;
• and in the whole philosophy of
construction.
CONSTUCTION PRODUCTIVITY
• There are other factors, which
may cause a decline in
productivity;
these factors may arise from:
• shortage of equipment
• information
• bad weather
CONSTUCTION PRODUCTIVITY
• management style
• wastage on site or at the head
office
• lack of training
• variations in the scope of work,
• disruption on site.
022 a construction productivity (2)
022 a construction productivity (2)
022 a construction productivity (2)

022 a construction productivity (2)

  • 1.
  • 2.
    CONSTRUCTION PRODUCTIVITY • Productivitylevel have a direct impact on the macro-economic success or failure of modern industrialised economies. • The industry employs a large number of skilled, semi skilled and un-skilled workers.
  • 3.
    CONSTUCTION PRODUCTIVITY • Theindustry deals with a wide range of building and civil engineering projects. • Improving construction productivity depends on many factors. • its activity also provides work for the economic sector.
  • 4.
    RESEARCH MODEL (Process modelproductivity on site)  Organisational Factors  Contract management  Finance  Etc PROJECT WORK ENVIRONMENT Pre-construction Activities (1) D1. Client brief D2. Project objectives D3. Specification D4. Design/build-ability D5. Contractual arrangement D6. Planning D7. Scheduling D8. Estimating Site/Project Manager (2) Characteristics D9. Experience/capability D10. Leadership style D11. Authority/influence D12. Goal commitment D13. Involvement Labour (6) Characteristics D39. Subcontracting Labour D40. Direct labour Management (3) Factors D14. Clarity of tasks D15. Team work D16. The style of management D17. Safety management Management (4) System D18. Planning D19. Communication D20. Controlling D21. Co-ordinating Resource (5) Management D22. Labour selection D23. Labour control D24. Material selection D25. Material handling D26. Plant D27. D31. Waste on site D32. D38. Delay and Disruption on site Motivating Factors (7) D41-D46 Hygiene Factors D47-D55 P R O D U C T I V I T Y Project Performance  Time  Cost  Quality  Safety Job SatisfactionEffort Rewards Ability and Skill of worker
  • 5.
    PRODUCTIVITY MODEL • site/projectmanager Characteristics • management Factors • resource Management • management Systems • labour Characteristics • waste on site • delay and disruption • motivating Factors • hygiene Factors
  • 6.
    CONSTRUCTION PRODUCTIVITY • Therole of project manger: • Mobilising resources • Remove constraints and difficulties from the site To study construction productivity is complex and difficult. • Construction companies find it difficult, or are unable to study the level of productivity within their organisation. • Mainly, because of the limitations.
  • 7.
    CONSTUCTION PRODUCTIVITY Common failureswithin the construction industry are often manifest in: • cost and time overruns; • poor quality workmanship; • repetitive work; • wastage on site and at the head office; • idleness within the workforce;
  • 8.
    CONSTUCTION PRODUCTIVITY • incorrectestimating; • poor planning; • lack of good quality product; • safety management-site safety and the level of accidents; • Claims; • Disputes; • poor quality machinery on site.
  • 9.
    CONSTUCTION PRODUCTIVITY •Harvey andAshworth (1998) have investigated that, despite Britain’s improved productivity, •West Germany, France and Italy are 104%, 41% and 12% more productive than Britain respectively.
  • 10.
    CONSTUCTION PRODUCTIVITY •In 2008 only2% difference in productivity amongst top 100 firms. •Amongst average and small UK construction firms, up to 45% more manpower is required to complete a project compared to other European Countries.
  • 11.
    CONSTUCTION PRODUCTIVITY • Dispute inFebruary 2009. • The use of foreign contractors and skilled labour force on UK civil engineering construction projects. • Lord Mandelson appointed Mark Gibson (The Whitehall and Industry Group)
  • 12.
    CONSTUCTION PRODUCTIVITY • To reviewthe UK construction productivity and make recommendations. • Larger index numbers indicate poorer productivity. • For example, relative to US Gulf Coast, UK projects have 11% worse productivity.
  • 13.
    CONSTUCTION PRODUCTIVITY • Table1.01 showscomparative labour productivity between years 1998 to 2008. • US Gulf Coast 1.00 • Germany 1.05 • Continental Europe 1.06 • The Netherland 1.08 • UK 1.11 • France 1.20
  • 14.
    CONSTUCTION PRODUCTIVITY • In hisreport Mark Gibson compared the productivity level amongst several European countries. • With USA construction contractors • His investigation showed that UK productivity has improved compared to earlier reports.
  • 15.
    CONSTUCTION PRODUCTIVITY • Countries representedin Continental Europe were France, Germany, The Netherlands, Italy, Spain and Ireland. • However, to compare with earlier report UK productivity has been improving over the past 10 years.
  • 16.
    CONSTUCTION PRODUCTIVITY • Q1) Today’s Productivity level in West Germany, France and Britain are? 1-5% difference. • The construction industry employs more than 7% of Europe’s workforce and represents approximately 12% of GDP.
  • 17.
    CONSTUCTION PRODUCTIVITY • Theworld economic forum 2009 ranks Britain 76th out of 134 nations on productivity/ efficiency of public sector. • UK is behind countries such as: • Greece • Ethiopia • Mozambique.
  • 18.
    CONSTUCTION PRODUCTIVITY Sir MichaelLatham also identified: • potential for cost reduction in his report entitled ‘Constructing the Team’ (HMSO July 1994). • A potential 30% saving was also strongly advocated.
  • 19.
    CONSTUCTION PRODUCTIVITY There arefive basic resources used to produce goods. These are: • Capital • Land • Materials • Plant/ Machinery • Manpower
  • 20.
    CONSTUCTION PRODUCTIVITY Use ofhigh quality management techniques such as; •Planning •Scheduling •money invested in the project
  • 21.
    CONSTUCTION PRODUCTIVITY Including: • improved Communication •efficient use of labour • efficient use of material and equipment Use other methods of construction productivity improvement such as: • Lean construction;
  • 22.
    CONSTUCTION PRODUCTIVITY • Last plannersystem; • JIT & Quality Management Systems; • Construction Productivity-Logistics; • Productivity Improvement; • ISO 9000, ISO 9001, ISO1400; • Quality Assurance.
  • 23.
    CONSTUCTION PRODUCTIVITY • SirMichael Latham set up the Working Group II. • To find out what steps are required to improve Productivity. • The board agreed that a single solution to the problem is unlikely to be found. • The board concluded that some important tried and tested measures had already been taken. • These methods had proven to be successful.
  • 24.
    CONSTUCTION PRODUCTIVITY Their recommendationsuggested that issues such as: • Value Engineering (VE) • Life cycle costing • Pre-fabrication • Standardisation Which will improve the level of productivity.
  • 25.
    CONSTUCTION PRODUCTIVITY Group IIrecommended the promotion of other techniques not commonly used in the UK. This included: • Total quality management • Total quality control and bench- marking
  • 26.
    CONSTUCTION PRODUCTIVITY Project mangerscan also improve construction productivity by: • The use of best practice productivity data which has been collected carefully and accurately. These information should cover areas such as: • Tendering; • planning processes; • The use of IT – based information management systems (MIS) for material procurement.
  • 27.
    CONSTUCTION PRODUCTIVITY • Trainingsite workers so that they become multi – skilled craftsmen. • The introduction of post qualification training on new products. • Methods and time management techniques. • The promotion of pre-fabrication and assembly.
  • 28.
    CONSTUCTION PRODUCTIVITY Some researchersgive reasons for the decline in productivity due to: • A big step in communication channels; • Often on large construction projects where there is a lack of a clear communication method.
  • 29.
    CONSTUCTION PRODUCTIVITY • The timethat members of the management team spend on site obtaining data. • Writing reports and sending to different departments. • All these paper work diverts them from giving adequate attention to managing the project.
  • 30.
    CONSTUCTION PRODUCTIVITY • Overlooking areas on the construction site which need improvement during the construction period. • Lack of a ‘team effort culture’, which would bind all levels of the workforce together. • The lack of a speedy feedback system.
  • 31.
    CONSTUCTION PRODUCTIVITY • TechnologicalFactors-The smaller construction firms are less adaptable. • They are slower to accept the arrival of new technology. • They delay the Policy of increased mechanisation on site. • In general they are less competitive.
  • 32.
    CONSTUCTION PRODUCTIVITY • BSRIAin mid-90th has identified that the UK construction labour force lags behind other countries in terms of: • Skills; • Salaries; • working conditions; • Job motivation.
  • 33.
    CONSTUCTION PRODUCTIVITY •The report alsoclaims that UK workers loose around 19% of their working capacity through late starts and early finishes. •compared to 5% in America •and 3% in Sweden and Germany.
  • 34.
    CONSTUCTION PRODUCTIVITY •Q-visit BSRIAsite and investigate if the trend has changed in 2009. •The reasons given by BSRIA for productivity decline in early 2000 were:
  • 35.
    CONSTUCTION PRODUCTIVITY • Many UKsub-contractors do not organise and execute their work in a productive way. • mechanical/electrical (M&E) installation work that was monitored was characterised by numerous levels of sub- contractors.
  • 36.
    CONSTUCTION PRODUCTIVITY • Therewas a loss of 12% as a result of poor management. • storage of materials on site very poor. • Handling of materials were found to cause delay on all of the UK projects monitored.
  • 37.
    CONSTUCTION PRODUCTIVITY • Onthe more than 90 UK sites monitored, workers were found to have received no post-qualification training. • The average level of productivity in the UK projects monitored was only 56%. • Compared with the best-achieved productivity figures (benchmark).
  • 38.
    CONSTUCTION PRODUCTIVITY • Siteworkers in the UK were engaged in too much office administration • Above average inappropriate design and specification. • As a result, slowed down work. • Resulted in poor levels of house keeping.
  • 39.
    CONSTUCTION PRODUCTIVITY • timewastage was identified at all levels of the construction process; • from contract strategy; • Procurement; • project organisation; • services design; • and in the whole philosophy of construction.
  • 40.
    CONSTUCTION PRODUCTIVITY • Thereare other factors, which may cause a decline in productivity; these factors may arise from: • shortage of equipment • information • bad weather
  • 41.
    CONSTUCTION PRODUCTIVITY • managementstyle • wastage on site or at the head office • lack of training • variations in the scope of work, • disruption on site.