© 2008 Schlumberger. All rights reserved.
*Mark of Schlumberger
Other company, product, and service names are the properties
of their respective owners.
Want to know more?
Click the Schlumberger logo
at the bottom of this page to
visit the Web site.
Help Contents Search
Want to know more?
Click the Schlumberger logo
at the bottom of this page to
visit the Web site.
Well Test Interpretation
2008 Edition
© 2008 Schlumberger. All rights reserved.
*Mark of Schlumberger
Other company, product, and service names are the properties
of their respective owners. Help Contents Search
Well Test Interpretation
2008 Edition
This book summarizes the state of the art in well test interpretation, emphasizing the need for
both a controlled downhole environment and high-performance gauges, which have made well
testing a powerful reservoir description tool.
Also addressed in this book are descriptive well testing, the application of simultaneously
recorded downhole rate and pressure measurements to well testing, and testing gas wells. The
special kinds of well testing discussed include testing layered reservoirs and horizontal wells,
multiple-well testing, vertical interference, and combined perforation and testing techniques.
Testing low-energy wells, water injection wells and sucker-rod pumping wells is also outlined.
For more information on designing a testing program to meet your specific needs, contact your
Schlumberger representative.
Entering the catalog will take you to the table of contents.
From the table of contents, you may access any of the catalog items by clicking its entry.
You may also browse the PDF normally.
Enter Catalog HERE
This book summarizes the state of the art in well test interpretation, emphasizing the need for
both a controlled downhole environment and high-performance gauges, which have made well
testing a powerful reservoir description tool.
Also addressed in this book are descriptive well testing, the application of simultaneously
recorded downhole rate and pressure measurements to well testing, and testing gas wells. The
special kinds of well testing discussed include testing layered reservoirs and horizontal wells,
multiple-well testing, vertical interference, and combined perforation and testing techniques.
Testing low-energy wells, water injection wells and sucker-rod pumping wells is also outlined.
For more information on designing a testing program to meet your specific needs, contact your
Schlumberger representative.
Entering the catalog will take you to the table of contents.
From the table of contents, you may access any of the catalog items by clicking its entry.
You may also browse the PDF normally.
Enter Catalog HERE
Main Contents SearchMain Contents Search
Well Test Interpretation
2008 Edition
Well Test Interpretation
2008 Edition
Help
For help using Adobe Acrobat Reader, press the F1 key
or click here to access Adobe Acrobat online help.
Help
For help using Adobe Acrobat Reader, press the F1 key
or click here to access Adobe Acrobat online help.
Schlumberger
225 Schlumberger Drive
Sugar Land, Texas 77478
www.slb.com
Copyright © 2008, Schlumberger, All rights reserved.
No part of this book may be reproduced, stored in a
retrieval system, or transcribed in any form or by any
means, electronic or mechanical, including photocopying
and recording, without the prior written permission of the
publisher. While the information presented herein is
believed to be accurate, it is provided “as is” without
express or implied warranty.
07-WT-130
An asterisk (*) is used throughout this document to
denote a mark of Schlumberger.
Back • Return to Main • Next
Well Test Interpretation ■ Contents iii
Contents
Introduction . . . . . . . . . . . . . . . . . . . . . . . . . . . . . . . . . . . . . . . . . . . . . . . . . . . . . . . . . . . . . . . . . . . . . . . . . . . . . . . . . . . . 1
Well testing . . . . . . . . . . . . . . . . . . . . . . . . . . . . . . . . . . . . . . . . . . . . . . . . . . . . . . . . . . . . . . . . . . . . . . . . . . . . . . . 1
Productivity well testing . . . . . . . . . . . . . . . . . . . . . . . . . . . . . . . . . . . . . . . . . . . . . . . . . . . . . . . . . . . . . . . . . 2
Descriptive well testing . . . . . . . . . . . . . . . . . . . . . . . . . . . . . . . . . . . . . . . . . . . . . . . . . . . . . . . . . . . . . . . . . . 3
Test design . . . . . . . . . . . . . . . . . . . . . . . . . . . . . . . . . . . . . . . . . . . . . . . . . . . . . . . . . . . . . . . . . . . . . . . . . . . . . . . 6
Fundamentals of Transient Well Test Behavior . . . . . . . . . . . . . . . . . . . . . . . . . . . . . . . . . . . . . . . . . . . . . . . . 11
Diffusivity equation . . . . . . . . . . . . . . . . . . . . . . . . . . . . . . . . . . . . . . . . . . . . . . . . . . . . . . . . . . . . . . . . . . . . . . 11
Sidebar: Modeling radial flow to a well . . . . . . . . . . . . . . . . . . . . . . . . . . . . . . . . . . . . . . . . . . . . . . . . . . 12
Wellbore storage and skin effects . . . . . . . . . . . . . . . . . . . . . . . . . . . . . . . . . . . . . . . . . . . . . . . . . . . . . . . . 13
Background . . . . . . . . . . . . . . . . . . . . . . . . . . . . . . . . . . . . . . . . . . . . . . . . . . . . . . . . . . . . . . . . . . . . . . . . 13
Type curves . . . . . . . . . . . . . . . . . . . . . . . . . . . . . . . . . . . . . . . . . . . . . . . . . . . . . . . . . . . . . . . . . . . . . . . . . 15
Changing wellbore storage . . . . . . . . . . . . . . . . . . . . . . . . . . . . . . . . . . . . . . . . . . . . . . . . . . . . . . . . . . . . . . . 17
Control of Downhole Environment . . . . . . . . . . . . . . . . . . . . . . . . . . . . . . . . . . . . . . . . . . . . . . . . . . . . . . . . . . . . . 21
Downhole shut-in techniques . . . . . . . . . . . . . . . . . . . . . . . . . . . . . . . . . . . . . . . . . . . . . . . . . . . . . . . . . . . . 21
Downhole flow rate measurement . . . . . . . . . . . . . . . . . . . . . . . . . . . . . . . . . . . . . . . . . . . . . . . . . . . . . . . 24
Wellsite Validation . . . . . . . . . . . . . . . . . . . . . . . . . . . . . . . . . . . . . . . . . . . . . . . . . . . . . . . . . . . . . . . . . . . . . . . . . . . . . . 27
Interpretation Review . . . . . . . . . . . . . . . . . . . . . . . . . . . . . . . . . . . . . . . . . . . . . . . . . . . . . . . . . . . . . . . . . . . . . . . . . . 33
Interpretation methodology . . . . . . . . . . . . . . . . . . . . . . . . . . . . . . . . . . . . . . . . . . . . . . . . . . . . . . . . . . . . . 33
Data processing . . . . . . . . . . . . . . . . . . . . . . . . . . . . . . . . . . . . . . . . . . . . . . . . . . . . . . . . . . . . . . . . . . . 33
Flow regime identification . . . . . . . . . . . . . . . . . . . . . . . . . . . . . . . . . . . . . . . . . . . . . . . . . . . . . . . . 35
Sidebar: Derivative computation . . . . . . . . . . . . . . . . . . . . . . . . . . . . . . . . . . . . . . . . . . . . . . . . . . . . . . . . 36
Use of type curves . . . . . . . . . . . . . . . . . . . . . . . . . . . . . . . . . . . . . . . . . . . . . . . . . . . . . . . . . . . . . . . . . 49
Use of numerical simulation . . . . . . . . . . . . . . . . . . . . . . . . . . . . . . . . . . . . . . . . . . . . . . . . . . . . . . 50
Three stages of modeling . . . . . . . . . . . . . . . . . . . . . . . . . . . . . . . . . . . . . . . . . . . . . . . . . . . . . . . . . . . . . . . . 51
Model identification . . . . . . . . . . . . . . . . . . . . . . . . . . . . . . . . . . . . . . . . . . . . . . . . . . . . . . . . . . . . . . . 51
Parameter estimation . . . . . . . . . . . . . . . . . . . . . . . . . . . . . . . . . . . . . . . . . . . . . . . . . . . . . . . . . . . . . 52
Results verification . . . . . . . . . . . . . . . . . . . . . . . . . . . . . . . . . . . . . . . . . . . . . . . . . . . . . . . . . . . . . . . . 55
Use of downhole flow rate measurements . . . . . . . . . . . . . . . . . . . . . . . . . . . . . . . . . . . . . . . . . . . . . . . 56
Description of the problem . . . . . . . . . . . . . . . . . . . . . . . . . . . . . . . . . . . . . . . . . . . . . . . . . . . . . . . 56
Model identification . . . . . . . . . . . . . . . . . . . . . . . . . . . . . . . . . . . . . . . . . . . . . . . . . . . . . . . . . . . . . . . 58
Parameter estimation . . . . . . . . . . . . . . . . . . . . . . . . . . . . . . . . . . . . . . . . . . . . . . . . . . . . . . . . . . . . . 60
Model and parameter verification . . . . . . . . . . . . . . . . . . . . . . . . . . . . . . . . . . . . . . . . . . . . . . . . 62
Gas well testing . . . . . . . . . . . . . . . . . . . . . . . . . . . . . . . . . . . . . . . . . . . . . . . . . . . . . . . . . . . . . . . . . . . 65
Specialized Test Types . . . . . . . . . . . . . . . . . . . . . . . . . . . . . . . . . . . . . . . . . . . . . . . . . . . . . . . . . . . . . . . . . . . . . . . . . 73
Layered reservoir testing . . . . . . . . . . . . . . . . . . . . . . . . . . . . . . . . . . . . . . . . . . . . . . . . . . . . . . . . . . . . . . . . 73
Selective inflow performance . . . . . . . . . . . . . . . . . . . . . . . . . . . . . . . . . . . . . . . . . . . . . . . . . . . . . 74
Transient layered testing . . . . . . . . . . . . . . . . . . . . . . . . . . . . . . . . . . . . . . . . . . . . . . . . . . . . . . . . . . 77
Interpretation of layered reservoir testing . . . . . . . . . . . . . . . . . . . . . . . . . . . . . . . . . . . . . . . . 78
Horizontal wells . . . . . . . . . . . . . . . . . . . . . . . . . . . . . . . . . . . . . . . . . . . . . . . . . . . . . . . . . . . . . . . . . . . . . . . . . 82
Multiple-well testing . . . . . . . . . . . . . . . . . . . . . . . . . . . . . . . . . . . . . . . . . . . . . . . . . . . . . . . . . . . . . . . . . . . . . 87
Back • Return to Main • Next
iv
Interference testing . . . . . . . . . . . . . . . . . . . . . . . . . . . . . . . . . . . . . . . . . . . . . . . . . . . . . . . . . . . . . . . 87
Pulse testing . . . . . . . . . . . . . . . . . . . . . . . . . . . . . . . . . . . . . . . . . . . . . . . . . . . . . . . . . . . . . . . . . . . . . . . 89
Vertical interference testing . . . . . . . . . . . . . . . . . . . . . . . . . . . . . . . . . . . . . . . . . . . . . . . . . . . . . . . . . . . . . 91
Measurements while perforating . . . . . . . . . . . . . . . . . . . . . . . . . . . . . . . . . . . . . . . . . . . . . . . . . . . . . . . . 94
Impulse testing . . . . . . . . . . . . . . . . . . . . . . . . . . . . . . . . . . . . . . . . . . . . . . . . . . . . . . . . . . . . . . . . . . . . . . . . . . 97
Closed-chamber DST . . . . . . . . . . . . . . . . . . . . . . . . . . . . . . . . . . . . . . . . . . . . . . . . . . . . . . . . . . . . . . . . . . . . 100
Water injection wells . . . . . . . . . . . . . . . . . . . . . . . . . . . . . . . . . . . . . . . . . . . . . . . . . . . . . . . . . . . . . . . . . . . . 103
Pumping wells . . . . . . . . . . . . . . . . . . . . . . . . . . . . . . . . . . . . . . . . . . . . . . . . . . . . . . . . . . . . . . . . . . . . . . . . . . . 107
Permanent monitoring . . . . . . . . . . . . . . . . . . . . . . . . . . . . . . . . . . . . . . . . . . . . . . . . . . . . . . . . . . . . . . . . . . 110
Pressure Transient and System Analysis . . . . . . . . . . . . . . . . . . . . . . . . . . . . . . . . . . . . . . . . . . . . . . . . . . . . . . . 111
Appendix: Type Curve Library . . . . . . . . . . . . . . . . . . . . . . . . . . . . . . . . . . . . . . . . . . . . . . . . . . . . . . . . . . . . . . . . . . 113
Nomenclature . . . . . . . . . . . . . . . . . . . . . . . . . . . . . . . . . . . . . . . . . . . . . . . . . . . . . . . . . . . . . . . . . . . . . . . . . . . . . . . . . . 129
References . . . . . . . . . . . . . . . . . . . . . . . . . . . . . . . . . . . . . . . . . . . . . . . . . . . . . . . . . . . . . . . . . . . . . . . . . . . . . . . . . . . . . . 131
Back • Return to Main • Next
Introduction
Well Test Interpretation ■ Introduction 1
From its modest beginnings as a rudimentary productivity test, well testing has progressed to
become one of the most powerful tools for determining complex reservoir characteristics.
This book summarizes the state of the art in well test interpretation, emphasizing the need
for both a controlled downhole environment and high-performance gauges, which have made
well testing a powerful reservoir description tool.
Also addressed in this book are descriptive well testing, the application of simultaneously
recorded downhole rate and pressure measurements to well testing, and testing gas wells. The
special kinds of well testing discussed include testing layered reservoirs and horizontal wells,
multiple-well testing, vertical interference, and combined perforation and testing techniques.
Testing low-energy wells, water injection wells and sucker-rod pumping wells is also outlined.
Well testing
Tests on oil and gas wells are performed at various stages of well construction, completion and
production. The test objectives at each stage range from simple identification of produced fluids
and determination of reservoir deliverability to the characterization of complex reservoir fea-
tures. Most well tests can be grouped as productivity testing or descriptive testing.
Productivity well tests are conducted to
■ identify produced fluids and determine their respective volume ratios
■ measure reservoir pressure and temperature
■ obtain samples suitable for pressure-volume-temperature (PVT) analysis
■ determine well deliverability
■ evaluate completion efficiency
■ characterize well damage
■ evaluate workover or stimulation treatment.
Descriptive tests seek to
■ evaluate reservoir parameters
■ characterize reservoir heterogenities
■ assess reservoir extent and geometry
■ determine hydraulic communication between wells.
Whatever the objectives, well test data are essential for the analysis, prediction and improve-
ment of reservoir performance. These in turn are vital to optimizing reservoir development and
efficient asset management.
Well testing technology is evolving rapidly. Integration with data from other reservoir-related
disciplines, constant evolution of interactive software for transient analysis, improvements in
downhole sensors and better control of the downhole environment have all significantly increased
the importance and capabilities of well testing.
Back • Return to Contents • Next
2
Productivity well testing
Productivity well testing, the simplest form of testing, provides identification of productive fluids,
collection of representative samples and determination of reservoir deliverability. Formation
fluid samples are used for PVT analysis, which reveals how hydrocarbon phases coexist at differ-
ent pressures and temperatures. PVT analysis also provides the fluid physical properties required
for well test analysis and fluid flow simulation. Reservoir deliverability is a key concern for com-
mercial exploitation.
Estimating a reservoir’s productivity requires relating flow rates to drawdown pressures.
This can be achieved by flowing the well at several flow rates using different choke sizes (Fig. 1a),
while measuring the stabilized bottomhole pressure and temperature for each corresponding
choke (Fig. 1b).
The plot of flow data versus drawdown pressure is known as the inflow performance relation-
ship (IPR). For monophasic oil conditions, the IPR is a straight line and its intersection with the
vertical axis yields the static reservoir pressure. The inverse of the slope represents the produc-
tivity index of the well. The IPR is governed by properties of the rock-fluid system and near-
wellbore conditions.
Examples of IPR curves for low (A) and high (B) productivity are shown in Fig. 2. The steeper
line corresponds to poor productivity, which could be caused either by poor formation flow prop-
erties (low mobility-thickness product) or by damage caused while drilling or completing the well
(high skin factor). For gas wells, IPR curves exhibit a certain curvature (C) caused by extra pres-
sure drops resulting from inertial and turbulent flow effects in the vicinity of the wellbore and
Figure 1. Relationship between flow rates (q) and drawdown pressures (P).
Wellhead
flow rate
(a)
Bottomhole
pressure
Time
(b)
P1
P0
P4
q1
q2
q3
q4
P3
P2
Back • Return to Contents • Next
Well Test Interpretation ■ Introduction 3
changes of gas properties with pressure. Oil wells that flow below the bubblepoint also display
similar curvature, but this is due to changes in relative permeability created by variations in satu-
ration distributions.
Descriptive well testing
Estimation of the formation’s flow capacity, characterization of wellbore damage, and evaluation
of a workover or stimulation treatment all require a transient test because a stabilized test is
unable to provide unique values for mobility-thickness and skin effect. Transient tests are per-
formed by introducing abrupt changes in surface production rates and recording the associated
changes in bottomhole pressure. The pressure disturbance penetrates much farther than in the
near-wellbore region, to such an extent that pressure transient tests have evolved into one of the
most powerful reservoir characterization tools. This form of testing is often called descriptive or
reservoir testing.
Production changes during a transient well test induce pressure disturbances in the wellbore
and surrounding rock. These pressure disturbances extend into the formation and are affected in
various ways by rock features. For example, a pressure disturbance will have difficulty entering a
tight reservoir zone but will pass unhindered through an area of high permeability. It may dimin-
ish or even vanish upon entering a gas cap. Therefore, a record of the wellbore pressure response
over time produces a curve for which the shape is defined by the reservoir’s unique characteristics.
Unlocking the information contained in pressure transient curves is the fundamental objective of
well test interpretation. To achieve this objective, analysts display pressure transient data in
three different coordinate systems:
■ log-log (for model recognition of reservoir response)
■ semilog (for parameter computation)
■ Cartesian (for model and parameter verification).
Figure 2. Typical inflow performance curves.
C
BA
Flow rate at surface conditions (B/D)
Sandface pressure
(psia)
0 20,000 40,000 60,000 80,000
4200
3800
3400
3000
2600
Back • Return to Contents • Next
4
Typical pressure responses that might be observed with different formation characteristics are
shown in Fig. 3. Each plot consists of two curves presented as log-log graphs. The top curve rep-
resents the pressure changes associated with an abrupt production rate perturbation, and the
bottom curve (termed the derivative curve) indicates the rate of pressure change with respect to
time. Its sensitivity to transient features resulting from well and reservoir geometries (which are
too subtle to recognize in the pressure change response) makes the derivative curve the single
most effective interpretation tool. However, it is always viewed together with the pressure change
curve to quantify skin effects that are not recognized in the derivative response alone.
Pressure transient curve analysis probably provides more information about reservoir charac-
teristics than any other technique. Horizontal and vertical permeability, formation pressure, well
damage, fracture length, storativity ratio and interporosity flow coefficient are just a few of the
characteristics that can be determined. In addition, pressure transient curves can indicate the
reservoir’s areal extent and boundary geometry. Figure 4 shows the features of outer boundary
effects and the effects of damage removal.
Figure 3. Pressure transient log-log plots.
Homogeneous reservoir
Double-porosity reservoir
Impermeable boundary
Elapsed time (hr)
Pressure – pressure–
derivative (psi)
Back • Return to Contents • Next
Well Test Interpretation ■ Introduction 5
The shape of the pressure transient curve, however, is also affected by the reservoir’s produc-
tion history. Each change in production rate generates a new pressure transient that passes into
the reservoir and merges with the previous pressure effects. The observed pressures at the well-
bore are a result of the superposition of all these pressure changes.
Different types of well tests can be achieved by altering production rates. Whereas a buildup
test is performed by closing a valve (shut-in) on a producing well, a drawdown test is performed
by putting a well into production. Other well tests, such as multirate, multiwell, isochronal and
injection well falloff, are also possible.
Mathematical models are used to simulate the reservoir’s response to production rate
changes. The observed and simulated reservoir responses are compared during well test inter-
pretation to verify the accuracy of the model. For example, by altering model parameters, such
as permeability or the distance from the well to a fault, a good match can be reached between
the real and modeled data. The model parameters are then regarded as a good representation of
those of the actual reservoir.
Today’s computer-generated models provide much greater flexibility and improve the accuracy
of the match between real and simulated data. It is now possible to compare an almost unlimited
number of reservoir models with the observed data.
Figure 4. Outer boundary effects and effects of damage removal in pressure response curves.
101
100
10–1
10–2
10–3 10–2 10–1 100 101 102
Elapsed time (hr)
Pressure – pressure
derivative (psi)
Before acid buildup
After acid buildup
Back • Return to Contents • Next
6
Test design
Design and implementation of a well testing program can no longer be conducted under standard
or traditional rule-of-thumb guidelines. Increasingly sophisticated reservoir development and
management practices, stringent safety requirements, environmental concerns and a greater
need for cost efficiency require that the entire testing sequence, from program design to data
evaluation, be conducted intelligently. Proper test design, correct handling of surface effluents,
high-performance gauges, flexible downhole tools and perforating systems, wellsite validation
and comprehensive interpretation are key to successful well testing.
The importance of clearly defined objectives and careful planning cannot be overstated.
Design of a well test includes development of a dynamic measurement sequence and selection of
hardware that can acquire data at the wellsite in a cost-effective manner. Test design is best
accomplished in a software environment where interpreted openhole logs, production optimiza-
tion analysis, well perforation and completion design, and reservoir test interpretation modules
are simultaneously accessible to the analyst.
The first step in test design involves dividing the reservoir into vertical zones using openhole
logs and geological data. The types of well or reservoir data that should be collected during the
test are then specified. The data to be collected determine the type of well test to be run (Table 1).
Back • Return to Contents • Next
Well Test Interpretation ■ Introduction 7
Table 1. Summary of Different Test Types
Test Type Measurement Conditions Distinguishing Design
Flowing Shut-in Pulse Slug
Characteristics Consideration
Closed-chamber test † ‡ ‡ Downhole shut-in Chamber and cushion lengths;
valve open/shut sequence
Constant-pressure ‡ ‡ Requires transient flow Flow rate sensitivity
flow test rate measurement
Drillstem test † ‡ Downhole shut-in; Flowing and shut-in sequence/
openhole or cased hole duration
Formation test ‡ ‡ Test conducted on Tool module sizing/selection;
borehole wall; formation pressure sensitivity
fluid sampling
Horizontal well test ‡ ‡ Testing hardware usually Minimize wellbore storage effects;
located in vertical part requires long-duration test
of hole
Impulse test ‡ ‡ Transients initiated by Trade-off between impulse
short-rate impulse duration and pressure sensitivity
Multilayer transient test ‡ ‡ Multirate test; pressure Flow rate/pressure sensitivity; test
and rate measured at sequence; measurement depths
several depths
Multiwell interference test ‡ ‡ † Transient induced in Test duration; pressure sensitivity
active well, measured
in observation well
Pumped-well test ‡ Downhole pressure Downhole pressure sensor versus
measured or computed surface acoustic device
from liquid-level soundings
Stabilized-flow test ‡ Includes isochronal, flow- Time to reach stabilization
after-flow, inflow perfor-
mance, production logs
Step-rate test ‡ Flow test to determine Flowing pressure range must
injection well parting include parting pressure
pressure
Testing while perforating ‡ ‡ ‡ Testing hardware and Underbalance determination
perforation guns on the
same string
Transient rate and ‡ ‡ Downhole measurement Flow rate/pressure sensitivity
pressure test of pressure, flow rate,
temperature and (usually)
density
Vertical interference test † ‡ † Transient induced at one Test duration; pressure sensitivity
depth and measured at
another
† = Under certain conditions
‡ = Commonly conducted
Back • Return to Contents • Next
8
Once the type of test is determined, the sequence changes in surface flow rate that should
occur during the test are calculated. The changes in flow rate and their duration should be real-
istic and practical so they generate the expected interpretation patterns in the test data. This is
best achieved by selecting an appropriate reservoir model and simulating the entire test
sequence in advance (Figs. 5 and 6). Test sequence simulation allows exploring the entire range
of possible pressure and flow rate measurements. Simulation also helps identify the types of
sensors capable of measuring the expected ranges. Diagnostic plots of simulated data should be
examined to determine when essential features will appear, such as the end of wellbore storage
effects, duration of infinite-acting radial flow and start of total system response in fissured
systems. The plots can also help anticipate the emergence of external boundary effects, includ-
ing sealed or partially sealed faults and constant-pressure boundaries.
The next step is to generate sensitivity plots to determine the effects of reservoir parameters
on the duration of different flow regimes.
The final step of the test design process is to select the instrumentation and equipment for
data acquisition. Surface and downhole equipment should be versatile to support safe, flexible
operations. Key factors to consider include
■ controlling the downhole environment to minimize wellbore storage
■ using combined perforating and testing techniques to minimize rig time
■ running ultra-high-precision gauges when test objectives call for a detailed reservoir description
■ choosing reliable downhole recorders to ensure that the expected data will be retrieved when
pulling the tools out of hole
■ selecting surface equipment to safely handle expected rates and pressures
■ disposing of produced fluids in an environmentally acceptable manner.
Whatever the test design, it is important to ensure that all data are acquired with the utmost
precision. To do this, it is necessary to have a good understanding of the available hardware
options and any prospective impact on data quality.
Back • Return to Contents • Next
Well Test Interpretation ■ Introduction 9
Figure 5. Simulated pressure response.
Elapsed time (hr)
Pressure (psia)
0 1 2 3 4
10,000
8000
6000
4000
Figure 6. Test design flow identification plot.
Elapsed time (hr)
Pressure – pressure
derivative (psi)
106
105
104
103
102
101
10–4 10–2 100 102 104
Limits
Radial flow
Double-porosity behavior
Wellbore
storage
Pressure
Derivative
Back • Return to Contents • Next
A brief review of pressure transient analysis explains why advances in technology have had such
a significant impact on well testing.
At the start of production, pressure in the wellbore drops sharply and fluid near the
well expands and moves toward the area of lower pressure. This movement is retarded by
friction against the pore walls and the fluid’s own inertia and viscosity. As the fluid moves,
however, it in turn creates a pressure imbalance that induces neighboring fluid to move toward
the well. The process continues until the drop in pressure that was created by the start of pro-
duction is dissipated throughout the reservoir.
The physical process occurring throughout the reservoir can be described by the diffusivity
equation.
Diffusivity equation
To model a well test, the diffusivity equation is expressed in radial coordinates and assumes that
the fluid flows to a cylinder (the well) that is normal to two parallel, impermeable planar barri-
ers. To solve the diffusivity equation, it is first necessary to establish the initial and boundary
conditions, such as the initial pressure distribution that existed before the onset of flow and the
extent of the reservoir.
The Sidebar on page 12 shows how the diffusivity equation and boundary conditions can be
combined and solved throughout the reservoir to provide a simple model of the radial pressure
distribution about a well subjected to an abrupt change in the production rate. Use of the same
diffusivity equation, but with new boundary conditions, enables finding other solutions, such as
in a closed cylindrical reservoir.
Solutions for reservoirs with regular, straight boundaries, such as those that are rectangular
or polygonal in shape, and that have a well location on or off center can be obtained using the
same equations as for the infinite reservoir case in the Sidebar. This is achieved by applying the
principle of superposition in space of well images. The superposition approach enables analysts
to model the effects that features such as faults and changes in reservoir size could have on the
pressure response.
The solution of the diffusivity equation shown in the Sidebar indicates that a plot of pressure
versus the log of time is a straight line. This relation provides an easy graphical procedure for
interpretation. The slope of the portion of the curve forming a straight line is used for calculat-
ing permeability. Therefore, initially well tests were interpreted by plotting the observed
pressure measurements on a semilog graph and then determining permeability estimates from
the straight-line portion of the curve. Radial flow was assumed to occur in this portion of the
transient.
Well Test Interpretation ■ Fundamentals of Transient Well Test Behavior 11
Fundamentals of Transient
Well Test Behavior
Back • Return to Contents • Next
12
Sidebar: Modeling radial flow to a well
Most of the fundamental theory of well testing considers the case of a well situated in a
porous medium of infinite radial extent—the so-called infinite-acting radial model. This
model is based on a series of equations that compose the diffusivity equation
where
p = formation pressure
r = radial distance to the center of the wellbore
t = time
η = diffusivity constant k/φctμ (k = permeability, φ = porosity, ct = total compressibility,
and μ = viscosity), and equations that model the reservoir boundary conditions:
■ Initial condition—pressure is the same all over the reservoir and is equal to the initial
pressure:
■ Outer-boundary condition—pressure is equal to the initial pressure at infinity:
■ Inner-boundary condition—from time zero onward the fluid is withdrawn at a
constant rate:
where
qs = sandface flow rate
kh = permeability-thickness product (flow capacity)
rw = wellbore radius.
The diffusivity equation solution in its approximate form is
where dimensionless time is
and dimensionless pressure is
where
pwf = wellbore flowing pressure when the dimensionless radial distance rD = 1.
∂
∂
∂
∂ η
∂
∂
2
2
1 1p
r p
p
r
p
t
+
⎛
⎝
⎜
⎞
⎠
⎟ =
⎛
⎝
⎜
⎞
⎠
⎟ ,
p r t pi, =( )=0
p r t p ri,( )= → ∞as
q
kh
r
p
r
s
rw
=
⎛
⎝
⎜
⎞
⎠
⎟
2π
μ
∂
∂
,
p r t
t
r
D D D
D
D
( )= +
⎛
⎝
⎜
⎞
⎠
⎟0 5 0 809072
. . ,ln
t
kt
c r
D
t w
=
0 0002637
2
.
μφ
p
kh
q
p pD
s
i wf= −( )0 00708. ,
μ
Back • Return to Contents • Next
Well Test Interpretation ■ Fundamentals of Transient Well Test Behavior 13
Figure 7 shows that the early-time data are distorted by wellbore storage and skin effects, con-
cepts that are discussed in the following section. The late-time portion of the pressure transient
is affected by interference from other wells or by boundary effects, such as those that occur when
the pressure disturbance reaches the reservoir edges. If these disturbances overlap with the
early-time effects, they can completely mask the critical straight-line portion where radial flow
occurs. In these cases, analysis with a straight-line fit is impossible.
Wellbore storage and skin effects
Background
Wellbore storage effects are illustrated in Fig. 8. The term “skin” is brought into the computations
to account for the drop in pressure that occurs across a localized zone near the well. Skin effects
are caused by three main factors: flow convergence near the wellbore, visco-inertial flow velocity
and the blocking of pores and fractures that occurs during drilling and production. Well testing
provides a way of estimating the resulting extra pressure drop to analyze its impact on well pro-
ductivity.
Traditional well tests had to be sufficiently long to overcome both wellbore storage and skin
effects so that a straight line would plot. But even this approach presents drawbacks. More than
one apparently straight line can appear, and analysts found it difficult to decide which to use. In
addition, the choice of plotting scales may make some portions of the pressure response appear
straight when, in reality, they are curved.
To overcome these difficulties, analysts developed other methods of analysis, and the era of
type curves began.
Figure 7. Wellbore storage and skin effects on the wellbore pressure response.
Elapsed time (hr)
Pressure (psia)
Response of well without
storage effects but with
skin effects
Response of well without
skin effects but with storage effects
Ideal response of well
Actual response of well
Back • Return to Contents • Next
14
Figure 8. Wellbore storage effects are due to the compressibility of the fluids in the wellbore. Afterflow is induced after shutting
in the well because flow from the reservoir does not stop immediately but continues at a slowly diminishing rate until the well pres-
sure stabilizes. A further complication is the wellbore mechanics that drives fluids to segregate, which makes the wellbore storage
variable with time.
Single
phase
Liquid moves
downward
as large gas
bubbles rise
Gas comes
out of
solution
Back • Return to Contents • Next
Well Test Interpretation ■ Fundamentals of Transient Well Test Behavior 15
Type curves
The infinite-acting radial flow equation derived in the Sidebar on page 12 can be written in terms
of the wellbore storage coefficient C and skin factor s as follows (after Gringarten et al., 1979):
(1)
where the dimensionless wellbore storage coefficient is
(2)
The value of C is assumed to be constant, and it accounts for the compressibility of the well-
bore fluid. The radial flow equation constitutes one of the basic mathematical models for modern
well test analysis. The equation shows that the infinite-acting response of a well with constant
wellbore storage and skin effects, when subjected to a single-step change in flow rate, can be
described by three dimensionless terms: pD, tD/CD and CDe2s. The graphical representation
of pD and its derivative pD′(tD/CD) versus tD/CD on a log-log graph is one of the most widely
used type curves. The derivative is computed with respect to the natural log of time (lnt) and is
representative of the slope of the pressure response on a semilog graph. It amplifies the effects
that different formation characteristics have on the pressure transient response.
Figure 9 shows a set of type curves for different values of CDe2s. At early time, all the curves
merge into a unit-slope straight line corresponding to pure wellbore storage flow. At late time, all
the derivative curves merge into a single horizontal line, representing pure radial flow.
Distinctions in the shapes of the curve pairs, which are defined by the term CDe2s, are more
noticeable in the derivative curves.
Figure 9. Type curves for a well with wellbore storage and skin effects in a reservoir with homogeneous behavior
(Bourdet et al., 1983).
Dimensionless time, tD/CD
pD and pD′ (tD/CD)
0.1 1 10 100 1000 10,000
100
10
1
0.1
CDe2s
103
1030
1020
1015
3
102
108
104
1010
106
0.3
3
0.3
0.1
0.1
10
10301020
1015
1010
108106
104103102
10
p
t
C
C eD
D
D
D
s
=
⎛
⎝
⎜
⎞
⎠
⎟ + + ( )⎡
⎣
⎢
⎤
⎦
⎥0 5 0 80907 2
. . ,ln ln
C
C
hc r
D
t w
=
0 8937
2
.
.
φ
Back • Return to Contents • Next
16
Test data are plotted in terms of the pressure change Δp and its derivative Δp′Δt versus
the elapsed time Δt and superimposed over the type curves. Once a match is found for both the
pressure change and its derivative, the CDe2s value of the matched curve pair, together with
the translation of the axes of the data plot with respect to the type-curve axes, is used to calcu-
late well and reservoir parameters. The permeability-thickness product is derived from the
pressure match as
(3)
where
q = flow rate
B = formation volume factor
and the subscript M denotes a type-curve match.
The wellbore storage coefficient is derived from the time match as
(4)
and the skin factor is from the CDe2s curve:
(5)
Figure 10 shows how type-curve matching is used to determine kh and the skin effect. In this
example, the test was terminated before the development of full radial flow. Application of the
semilog plot technique to this data set would have provided erroneous results. The indication of
radial flow by a flat trend in the pressure derivative and the easier identification of reservoir
heterogeneities make the log-log plot of the pressure derivative a powerful tool for model identi-
fication. This application is discussed further in the “Interpretation Review” chapter.
Several sets of type curves have been published for different combinations of wellbore and
formation characteristics. A library of the most commonly used type curves is in the Appendix to
this book.
kh qB
p
p
D
M
=
⎛
⎝
⎜
⎞
⎠
⎟141 2. ,μ
Δ
C
kh t
t
C
D
D M
=
⎛
⎝
⎜
⎞
⎠
⎟
⎛
⎝
⎜
⎞
⎠
⎟
0 000295.
μ
Δ
s
C e
C
D
s
M
D
=
( )⎡
⎣
⎢
⎢
⎢
⎤
⎦
⎥
⎥
⎥
0 5
2
. .ln
Back • Return to Contents • Next
Well Test Interpretation ■ Fundamentals of Transient Well Test Behavior 17
Changing wellbore storage
The type-curve matching techniques described so far assume constant wellbore storage. How-
ever, it is not always operationally possible to keep the wellbore storage constant. Numerous
circumstances cause change in wellbore storage, such as wellbore phase redistribution and
increasing or decreasing storage associated with injection well testing. Figure 11 shows typical
variations in wellbore storage during a conventional pressure buildup test with surface shut-in.
Downhole shut-in and combined downhole flow and pressure measurements reduce the effect
of varying wellbore storage; but if the volume below the shut-in valve is compressible, downhole
shut-in does not avoid the problem completely. Similarly, if the volume below the production log-
ging tool is large or highly pressure dependent, the problem, although reduced, remains.
In these situations, adding a changing wellbore storage model to the reservoir model can
improve type-curve matching. This storage model can be obtained using mathematical functions
that exhibit characteristics representative of field data.
Figure 10. Type-curve matching of a data set that does not exhibit radial flow. The good match between the measured and theo-
retical data enables the computation of kh and s even though the test was ended before radial flow appeared (Bourdet et al., 1983).
Dimensionless time, tD/CD
pD and pD′ (tD/CD)
100
10
1
0.1
CD
e2s
1030
1015
3
108
104
1000
100
10
1
0.01 0.1 1 10 100
Elapsed time (hr)
0.1 1 10 100 1000 10,000
Pressure and pressure
derivative (psi)
0.3
102
Curve match CD
e2s
= 4 ×109
Pressure match = 0.0179
Time match = 14.8
Back • Return to Contents • Next
18
Figure 12 shows an application of a variable wellbore storage model to a drillstem test (DST)
data set. Log-log and Horner plots are shown for the extended buildup period, along with the
match, using a homogeneous reservoir model with constant (Fig. 12a) and decreasing (Fig. 12b)
wellbore storage. The data set is typical of the case in which the combined effects of changing
wellbore storage and insufficient data complicate type-curve matching. The early-time data are
severely distorted by decreasing wellbore storage effects, and the late-time data do not exhibit
radial flow. Therefore, the match using a constant wellbore storage model in Fig. 12a does not
convey sufficient confidence in the results. The match using a decreasing wellbore storage model
in Fig. 12b shows the measured data in good agreement with the theoretical curves. This latter
match resulted in a significantly lower value for CDe2s, with a corresponding lower value for the
skin factor than the values calculated from the constant-storage match.
This example is representative of how the analysis of data sets affected by variable wellbore
storage yields better results using type-curve matching that includes storage variations than a
constant-storage analysis.
Figure 11. The wellbore storage coefficient can change during a buildup test that uses surface shut-in control.
Elapsed time (hr)
0.5
0.4
0.3
0.2
0.1
0
0.001 0.01 0.1 1.0
End of measurable flow
C (bbl/psi)
Back • Return to Contents • Next
Well Test Interpretation ■ Fundamentals of Transient Well Test Behavior 19
Figure 12. Type-curve matching of a data set from a DST buildup period with (a) constant wellbore storage and (b) decreasing
wellbore storage models. The constant wellbore storage model yielded a skin factor of 8.7. The use of the decreasing wellbore
storage model resulted in a skin factor of 2.9 (Hegeman et al., 1993).
0.1 1.0 10 100 1000
Elapsed time (hr)
Pressure and pressure
derivative (psi)
100
10
1.0
0.1
2.4 1.8 1.2 0.6 0
Log [(tp + Δt)/Δt]
Pressure (psia)
5050
3450
1850
250
2.4 1.8 1.2 0.6 0
Log [(tp + Δt)/Δt]
Pressure (psia)
5050
3450
1850
250
Δp
Δp′
Δp
Δp′
0.1 1.0 10 100 1000
Elapsed time (hr)
Pressure and pressure
derivative (psi)
10
1.0
0.1
0.01
(a)
(b)
Back • Return to Contents • Next
Good control over well conditions improves the results obtained from well testing. Two important
advances that have significantly improved control during well testing are downhole shut-in valves
and downhole flow measurements. These techniques have eliminated most of the drawbacks
inherent in surface shut-in testing (large wellbore storage, long afterflow period and large varia-
tions of wellbore storage).
Another factor that has contributed to improved well testing practices is the advent of surface
readout in real time. This enables the detection of problems that can be corrected to avoid data
loss or improve data quality. Furthermore, surface readout reveals when sufficient data have been
acquired to terminate the test, which optimizes rig time.
Downhole shut-in techniques
Downhole shut-in techniques play a critical role in modern well testing. The schematic diagram
of a downhole shut-in valve in Fig. 13 shows how the pressure gauge monitors pressure in the
wellbore chamber created beneath the closed valve.
Well Test Interpretation ■ Control of Downhole Environment 21
Control of Downhole
Environment
Figure 13. Downhole shut-in valve is used during pressure buildup tests to provide excellent downhole control.
Slickline
Pressure recorder
Downhole shut-in tool
Back • Return to Contents • Next
The main advantages of using downhole shut-in are the minimization of both wellbore storage
effects and the duration of the afterflow period. Figure 14 shows the comparative log-log plot of
two well tests, one shut-in at the surface, the other shut-in downhole. In the surface shut-in test,
wellbore storage masks the radial flow plateau for more than 100 hr. The plateau emerges clearly
in the downhole shut-in data after just 1 hr into the transient.
22
Figure 14. Log-log plot of two well tests shows wellbore storage reduction with downhole shut-in
(Joseph and Ehlig-Economides, 1988).
Elapsed time (hr)
100
10210110010–2
10–3
10–2
10–1
10–1
Pressure and pressure
derivative (psi)
Downhole shut-in
Surface shut-in
Back • Return to Contents • Next
Well Test Interpretation ■ Control of Downhole Environment 23
When the downhole shut-in valve is closed, flow up the well is interrupted. Meanwhile, flow
continues to enter the chamber below at an exponentially decreasing rate. Figure 15 shows a typ-
ical response during a buildup test using the downhole shut-in technique and also illustrates how
flow into the well does not immediately cease after shut-in. Continued flow into the well under-
mines the assumptions made in the well testing solutions described in the Sidebar on page 12
and in the preceding “Fundamentals of Transient Well Test Behavior” chapter. These equations
were derived assuming that flow stops immediately upon shut-in, which discounts the effects of
fluid flow on the shape of the pressure transient curve. To overcome this dilemma, it is necessary
to find a solution that accounts for flow rate effects.
Fortunately, the solution to the problem is relatively straightforward. The flow rate curve is
first assumed to consist of a series of step changes. The pressure response of the reservoir at each
step change on the curve is calculated using the standard equations described in the Sidebar on
page 12. The computed pressure changes are then combined to obtain the complete pressure
transient curve for the variable flow rate case. In mathematical terms, this process involves
taking infinitely small flow steps that are summed through integration.
Figure 15. Pressure and flow rate variations that occur with the use of a downhole shut-in valve.
0.1 1 10
4200
4050
3900
3750
3600
3450
1500
1200
900
600
300
0
–300
Elapsed time (hr)
Flow rate (B/D)Pressure (psia)
Flow rate
Pressure
3300
Back • Return to Contents • Next
24
Downhole flow rate measurement
Simultaneous measurement of the flow rate and pressure downhole has been possible for some
time with production logging tools (Fig. 16). However, the use of these measurements for tran-
sient analysis was introduced much later.
Downhole flow rate measurements are applicable to afterflow analysis, drawdown and injec-
tivity tests, and layered reservoir testing (LRT). The continuously measured flow rate can be
processed with the measured pressure to provide a response function that mimics the pressure
that would have been measured using downhole shut-in. Except in gas wells, the measurable
rates are of short duration; therefore, the real value of the sandface flow rate is observed while
the well is flowing (see “Layered reservoir testing,” page 73).
Figure 16. Schematic diagram of a production logging tool showing the flowmeter section at the top of the perforated interval in
the well. This tool also simultaneously measures temperature, pressure and gradient.
Back • Return to Contents • Next
Well Test Interpretation ■ Control of Downhole Environment 25
Figure 17 is an example of a plot of downhole flow measurements made during a drawdown
test on an oil reservoir. It was thought that the well would not return to normal production with-
out swabbing if a surface shut-in test was conducted. To avoid this problem, a surface choke valve
was used to obtain a step change in the production rate, while the downhole flow rate and pres-
sure were measured using a production logging tool. These downhole measurements were
analyzed using a technique that accounts for flow rate variations during the transient test, as sub-
sequently discussed in “Use of downhole flow rate measurements” (page 56).
In many cases, particularly in thick or layered formations, only a small percentage of the per-
forated interval may be producing. This condition can result from blocked perforations or the
presence of low-permeability layers. A conventional surface well test may incorrectly indicate
that there are major skin effects caused by formation damage throughout the well. Downhole flow
measurement enables measurement of the flow profile in a stabilized well for calculation of the
skin effects caused by flow convergence. This technique makes it possible to infer the actual con-
tribution of formation damage to the overall skin effect.
Figure 17. Plot of the bottomhole flow rate and pressure recorded during a drawdown test.
2070
2040
2010
1980
1950
1920
1890
18
16
14
12
10
8
6
10.5 11.25 12 12.75 13.5 14.25 15 15.75 16.5
Elapsed time (hr)
Spinner speed (rps)Pressure (psia)
Pressure
Flow rate
Back • Return to Contents • Next
Whether acquired through surface readout in real time or by downhole recorders, data must be
validated at the wellsite. Validation ensures that the acquired data are of adequate quality to sat-
isfy the test objectives. On-site validation also serves as a yardstick for measuring job success.
When used with surface readout in real time, wellsite validation reveals when sufficient data have
been acquired to terminate the test, thereby optimizing rig time.
Examining the acquired transient data in a log-log plot of the pressure change and its deriva-
tive versus elapsed time is the focus of wellsite validation. If the downhole flow rate and pressure
are measured at the same time as the bottomhole pressure, the convolution derivative is also
plotted. This technique is discussed in greater detail in “Use of downhole flow rate measure-
ments” (page 56).
On-site validation can be complemented by a preliminary estimation of the formation para-
meters accomplished using specialized plots, such as a generalized superposition or Horner plot
(pressure data alone) or a sandface rate-convolution plot (downhole rate and pressure data).
These plots are used for computing formation parameters, such as kh, the near-wellbore value of
s and the extrapolated pressure at infinite shut-in time p*. The appropriate straight-line portion
used in these specialized plots is the data subset that exhibits a flat trend in the derivative
response (see “Flow regime identification,” page 35).
Well Test Interpretation ■ Wellsite Validation 27
Wellsite Validation
Back • Return to Contents • Next
Figure 18 illustrates the validation of a test conducted using a surface pressure readout con-
figuration, followed by an early estimation of formation parameters. The validation plot at the top
of the figure shows that infinite-acting radial flow was reached during the test. The superposition
(or generalized Horner) plot shown on the bottom has the pressure plotted on the y-axis and the
multirate (or superposition) time function on the x-axis. The selected straight-line portion (high-
lighted) corresponds to where the derivative is flat. Its intersection with the y-axis defines p*,
and kh and s can be calculated from the slope.
28
Figure 18. Test validation and early estimation of parameters using the log-log diagnostic plot (top)
and generalized superposition plot (bottom).
101
100
10–1
10–2
10–3
10–4 10–3 10–2 10–1 100 101 102
Elapsed time (hr)
Pressure and pressure
derivative (psi)
Superposition time function
Pressure (psia)
0 8000 16,000
5600
4600
3600
2600
1600
Slope = –0.17039
p* (intercept) = 5270.2
Pressure data
Derivative data
Pressure match = 2.87 × 10–3
Time match = 22.0
p*
Back • Return to Contents • Next
Well Test Interpretation ■ Wellsite Validation 29
The log-log plot of an openhole DST in a gas well is shown in Fig. 19. The data were acquired
with downhole memory recorders. The pressure derivative curve fails to exhibit the horizontal
portion indicative of radial flow in the reservoir; therefore, kh and s must be determined from a
type-curve match. If the data had been acquired with real-time surface readout or the
DataLatch* system, which transmits data stored in downhole memory to the surface before ter-
minating the test, the lack of straight-line formation could have been recognized and the
transient test continued for a few more hours.
Figure 19. Validation plot for an openhole DST in a gas well (Ehlig-Economides et al., 1990).
Elapsed time (hr)
Pressure and pressure
derivative (psi)
104
103
102
10–3 10–2 10–1 100 101
Pressure change
Pressure derivative
Back • Return to Contents • Next
30
Figure 20 shows the log-log plot of a drawdown test with transient downhole flow rate and
pressure data. The plot also shows the convolution derivative curve. This curve accounts for flow
rate variations during the transient, which cannot be interpreted using pressure data alone. It is
particularly useful in this example because the changes in flow rate during the test resulted in a
pressure derivative curve with a complete lack of character, precluding any estimation of the
reservoir parameters. However, the convolution derivative contains enough information to
enable parameter estimation. It also suggests that part of the tested interval was not open to
flow. A flow profile run at the end of the test confirmed this hypothesis.
Figure 20. Validation plot for a drawdown test with transient rate and pressure data (Joseph and Ehlig-Economides, 1988).
Pressure change
Pressure derivative
Convolution derivative
Elapsed time (hr)
Pressure and pressure
derivative (psi)
104
103
102
101
10–3 10–2 10–1 100 101
First radial flow
Spherical flow
Final radial flow
Back • Return to Contents • Next
Well Test Interpretation ■ Wellsite Validation 31
Figure 21 shows a validation plot for a test dominated by outer-boundary effects. Like Fig. 20,
this data set does not exhibit a flat portion in the derivative curve. However, the data are of excel-
lent quality and can be interpreted by type-curve matching.
Complete analysis of these data types requires detailed modeling techniques. The best results
are realized when the interpretation is conducted by an expert analyst, using sophisticated well
testing software and accessing information from other disciplines (seismic, geology and petro-
physics).
Figure 21. Validation plot for a reservoir limits test (Ehlig-Economides et al., 1990).
Elapsed time (hr)
100 101
104
103
Pressure change
Pressure derivative
Pressure and pressure
derivative (psi)
Back • Return to Contents • Next
Comprehensive interpretation of acquired data is critical for efficient reservoir development and
management because it quantifies the parameters that characterize the dynamic response of the
reservoir.
This chapter reviews a rational approach to interpreting pressure transient tests. The differ-
ent steps of modern interpretation methods are explained, including the techniques used when
acquiring downhole rate and pressure data simultaneously. Also included is the interpretation of
gas well testing, with an emphasis on the differences from liquid well testing.
Interpretation methodology
The objective of well test interpretation is to obtain the most self-consistent and correct results.
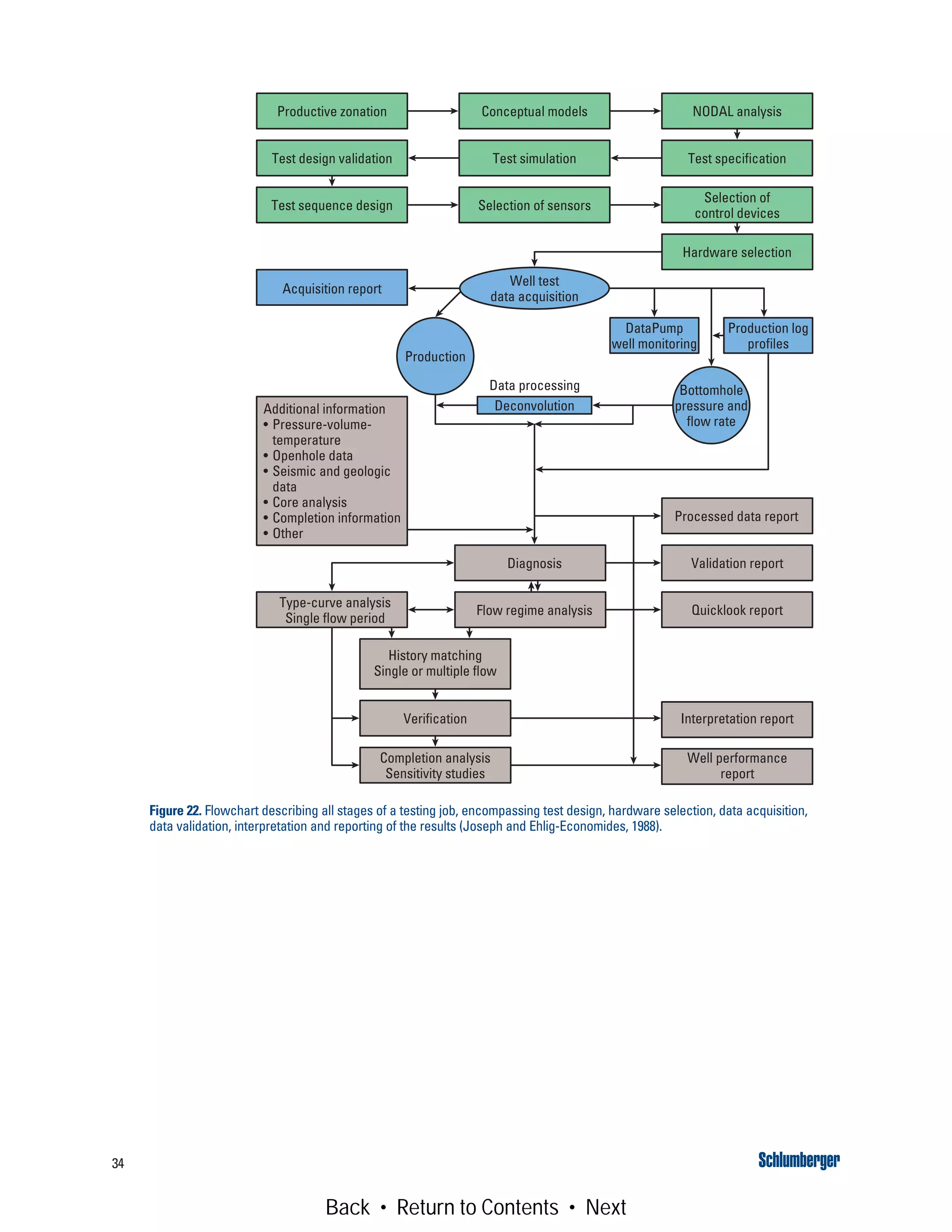
This can be achieved by following a systematic approach. Figure 22 shows a logical task sequence
that spans the entire spectrum of a well testing job. This chapter’s focus on interpretation
methodology builds on test design and validation information discussed earlier in this book.
Data processing
Transient well tests are conducted as a series of dynamic events triggered by specified changes
in the surface flow rate. During interpretation, it may be desirable to analyze just one particular
event or all events simultaneously. In either case, the data must first be processed.
The first step in data processing is to split the entire data set into individual flow periods. The
exact start and end of each flow period are specified. Because the sampling rate is usually high,
each transient typically includes many more data points than are actually required. A high den-
sity of data is needed only for early-time transients. Therefore, special algorithms are usually
employed to reduce the data set to a manageable size. Because of the nature of the pressure dis-
turbance propagation, a logarithmic sampling rate is preferred.
The sequence of events should incorporate the recent flow rate history of the well with the
surface flow rate changes observed during the test. This enables rigorous accounting for super-
position effects. As stated previously, the shape of the pressure transient curve is affected by the
production history of the reservoir. Each change in production rate generates a new pressure
transient that passes into the reservoir and merges with the previous pressure effects. The pres-
sure trends observed at the wellbore result from the superposition of all the pressure changes.
The next step is to transform the reduced data so that they display the same identifiable fea-
tures, regardless of test type. A popular transformation is the pressure derivative in the Sidebar
(page 36). Other useful transformations are the rate-normalized pressure, sandface rate-
convolved time function and convolution derivative (see “Use of downhole flow rate measure-
ments,” page 56).
After the data are transformed, the task of identifying the flow regime begins.
Well Test Interpretation ■ Interpretation Review 33
Interpretation Review
Back • Return to Contents • Next
34
Figure 22. Flowchart describing all stages of a testing job, encompassing test design, hardware selection, data acquisition,
data validation, interpretation and reporting of the results (Joseph and Ehlig-Economides, 1988).
Bottomhole
pressure and
flow rate
Test sequence design
Conceptual models
Test simulation
Selection of sensors
NODAL analysis
Test specification
Selection of
control devices
Hardware selection
Processed data report
Validation report
Quicklook report
Interpretation report
Well performance
report
Completion analysis
Sensitivity studies
Verification
History matching
Single or multiple flow
Type-curve analysis
Single flow period
Flow regime analysis
Diagnosis
Additional information
• Pressure-volume-
temperature
• Openhole data
• Seismic and geologic
data
• Core analysis
• Completion information
• Other
Deconvolution
Production
DataPump
well monitoring
Production log
profiles
Well test
data acquisition
Acquisition report
Data processing
Productive zonation
Test design validation
Back • Return to Contents • Next
Well Test Interpretation ■ Interpretation Review 35
Flow regime identification
Identifying flow regimes, which appear as characteristic patterns displayed by the pressure deriv-
ative data, is important because a regime is the geometry of the flow streamlines in the tested
formation. Thus, for each flow regime identified, a set of well or reservoir parameters can be com-
puted using only the portion of the transient data that exhibits the characteristic pattern
behavior.
The eight flow regime patterns commonly observed in well test data are radial, spherical,
linear, bilinear, compression/expansion, steady-state, dual-porosity or -permeability, and slope-
doubling.
■ Flow Regime Identification tool
The popular Flow Regime Identification tool (Fig. 23) is used to differentiate the eight
common subsurface flow regimes on log-log plots for their application in determining and
understanding downhole and reservoir conditions. The tool template is included in the front
of this book.
Figure 23. Flow Regime Identification tool.
Radial
RadialRadial
Spherical
Linear
Linear
Pseudosteadystate
(for draw
dow
n)
Bilinear
W
ellborestorage
Linear
Back • Return to Contents • Next
36
Sidebar: Derivative computation
To compute the change in the pressure derivative Δp′, the pressure change must be
computed for the drawdown data
and for the buildup data
where
pi = initial formation pressure
pwf = bottomhole flowing pressure
pws = bottomhole shut-in pressure
Δt = elapsed time since the start of the transient test
tp = duration of production time before shut-in, obtained by dividing the cumulative
production before the buildup test by the last rate before shut-in.
For drawdown transient data, the pressure derivative is computed as the derivative
of Δp with respect to the natural logarithm of the elapsed time interval Δti = ti – t0:
where
t0 = start time for the transient data.
For buildup transient data, the preferred derivative computation is
where
τ = superposition time, and
This computation is approximate. For more information on computational accuracy,
see Bourdet et al.(1984).
Δ Δp p p ti wf= − ( )
Δ Δp p t p tws wf p= ( )− ( ),
d p
d t
p t p t
t t
i i
i i
Δ
Δln ln ln( )
=
( )− ( )
( )− ( )
+ −
+ −
1 1
1 1
,
d p
d
p t p ti i
i i
Δ
τ τ τ
=
( )− ( )
−
+ −
+ −
1 1
1 1
,
τi
p i
i
t t
t
=
+
ln
Δ
Δ
.
Back • Return to Contents • Next
Well Test Interpretation ■ Interpretation Review 37
■ Radial flow
The most important flow regime for well test interpretation is radial flow, which is recognized
as an extended constant or flat trend in the derivative. Radial flow geometry is described as
flow streamlines converging to a circular cylinder (Fig. 24). In fully completed wells, the cylin-
der may represent the portion of the wellbore intersecting the entire formation (Fig. 24b). In
partially penetrated formations or partially completed wells, the radial flow may be restricted
in early time to only the section of the formation thickness where flow is directly into the well-
bore (Fig. 24a). When a well is stimulated (Fig. 24c) or horizontally completed (Fig. 24e), the
effective radius for the radial flow may be enlarged. Horizontal wells may also exhibit early-
time radial flow in the vertical plane normal to the well (Fig. 24d). If the well is located near
a barrier to flow, such as a fault, the pressure transient response may exhibit radial flow to the
well, followed by radial flow to the well plus its image across the boundary (Fig. 24f).
Figure 24. Different types of radial flow regimes, recognized as an extended flat trend in the derivative
(Ehlig-Economides et al., 1994).
(a) Partial Radial Flow
(d) Radial Flow
to Horizontal Well
(e) Pseudoradial Flow
to Horizontal Well
(f) Pseudoradial Flow to
Well near Sealing Fault
(b) Complete Radial Flow
Actual
well
Image
well
(c) Pseudoradial Flow to Fracture
Top of
zone
Bottom
of zone
Fracture Fracture
boundary
Back • Return to Contents • Next
38
Whenever radial flow occurs, the values for k and s can be determined; when radial flow
occurs in late time, the extrapolated reservoir pressure p* can also be computed. In Well A in
Fig. 25, radial flow occurs in late time, so k, s and p* can be quantified.
Figure 25. Radial flow occurring at late time. Values for the permeability, skin effect and extrapolated pressure to infinite shut-in
can be computed (Ehlig-Economides et al., 1994).
103
102
101
100
Elapsed time (hr)
W
ellbore
storage
Well A, wellbore storage
Well A, radial flow
Pressure and pressure
derivative (psi)
10–2 10–1 100 101 102
103
102
101
100
Elapsed time (hr)
Pressure and pressure
derivative (psi)
10–2 10–1 100 101 102
+
+
+
+
+
+
+
+++++++++++
+
+
+++
= Pressure
= Derivative
+
= Pressure
= Derivative
+
+
+
+
+
+
+
+
+++++++++++
+
+
+++
Radial
Back • Return to Contents • Next
Well Test Interpretation ■ Interpretation Review 39
■ Spherical flow
Spherical flow occurs when the flow streamlines converge to a point (Fig. 26). This flow
regime occurs in partially completed wells (Fig. 26a) and partially penetrated formations
(Fig. 26b). For the case of partial completion or partial penetration near the upper or lower
bed boundary, the nearest impermeable bed imposes a hemispherical flow regime. Both spher-
ical and hemispherical flow are seen on the derivative as a negative half-slope trend. Once the
spherical permeability is determined from this pattern, it can be used with the horizontal
permeability kh quantified from a radial flow regime occurring in another portion of the data
to determine the vertical permeability kv.
The importance of kv in predicting gas or water coning or horizontal well performance
emphasizes the practical need for quantifying this parameter. A DST can be conducted when
only a small portion of the formation has been drilled (or perforated) to potentially yield
values for both kv and kh, which could be used to optimize the completion engineering or pro-
vide a rationale to drill a horizontal well.
Well B (Fig. 27) is an example of a DST from which the values of kv and kh were determined
for the lower layer. These permeabilities were derived from the portion of the data exhibiting
the spherical flow regime (negative half-slope) trend (red line in Fig. 27a). The reason why
spherical flow occurred in early time is evident from the openhole log in Fig. 28, which shows
only a few feet of perforations into the middle of the lower layer (Fig. 26a).
Negative half-slope behavior is commonly observed in well tests that indicate a high value
of s. A complete analysis in these cases may provide the value of kv and decompose the skin
effect into components that indicate how much is due to the limited entry and how much to
damage along the actively flowing interval. The treatable portion of the damage can then be
determined, and the cost effectiveness of damage removal and reperforating to improve the
well productivity can be evaluated.
Figure 26. Spherical flow regime, which results from flow streamlines converging to a point (Ehlig-Economides et al., 1994).
(a) Spherical Flow to Partially
Completed Zone
(b) Hemispherical Flow to
Partially Penetrated Zone
Back • Return to Contents • Next
40
Figure 27. (a) Spherical flow regime in the lower layer is indicated by the negative half-slope trend (red line), followed by late-time
radial flow. (b) Following a transition period, radial flow is from the combined two layers (Ehlig-Economides et al., 1994).
I
+
+++++
+
+++++++++++++
II
I
+
+++++
+
+++++++++++++
103
102
101
100
10–1
10–2
Pressure and pressure
derivative (psi)
Pressure and pressure
derivative (psi)
I radial
= Pressure
= Derivative
Well B, single layer flowing
+
10–5 10–4 10–3 10–2 10–1 100 101 102
Elapsed time (hr)
Spherical
103
102
101
100
10–1
10–2
Two layers flowing
= Pressure
= Derivative
+
10–5 10–4 10–3 10–2 10–1 100 101 102
Shut-in time (hr)
(a)
(b)
I and II
radial
Back • Return to Contents • Next
Well Test Interpretation ■ Interpretation Review 41
Figure 28. The openhole log shows a partially completed interval (Ehlig-Economides et al., 1994).
Perforations
Depth (ft)
12,400
12,425
12,450
12,475
12,500
II
I
Water
Shale Volume
0 100
Corrected Core Porosity
100 0
Effective Porosity
100 0
Moved Hydrocarbons
Oil
Oil-water contact
Back • Return to Contents • Next
42
■ Linear flow
The geometry of linear flow streamlines consists of strictly parallel flow vectors. Linear flow is
exhibited in the derivative as a positive half-slope trend. Figure 29 shows why this flow regime
develops in vertically fractured and horizontal wells. It also is found in wells producing from
an elongated reservoir. Because the streamlines converge to a plane, the parameters associ-
ated with the linear flow regime are the permeability of the formation in the direction of the
streamlines and the flow area normal to the streamlines. The kh value of the formation deter-
mined from another flow regime can be used to calculate the width of the flow area. This
provides the fracture half-length of a vertically fractured well, the effective production length
of a horizontal well or the width of an elongated reservoir.
The combination of linear flow data with radial flow data (in any order) can provide the
principle values of kx and kv for the directional permeabilities in the bedding plane. In an
anisotropic formation, the productivity of a horizontal well is enhanced by drilling the well in
the direction normal to the maximum horizontal permeability.
Figure 29. Linear flow regimes have parallel flowlines (Ehlig-Economides et al., 1994).
(a) Fracture Linear Flow
(c) Linear Flow to Horizontal Well
Fracture
(b) Linear Flow to Fracture
(d) Linear Flow to Well in Elongated Reservoir
FractureFracture
boundary
Back • Return to Contents • Next
Well Test Interpretation ■ Interpretation Review 43
Well C is a water injection well that exhibits linear flow (Fig. 30). Although no radial flow is
evident, the time of departure from linear flow coupled with an analysis of the data that follows
the half-slope derivative trend provides two independent indicators of the formation perme-
ability and fracture half-length, enabling the quantification of both. The subtle rise in the
derivative after the end of linear flow suggests a boundary, which was interpreted as a fault.
Figure 30. The linear flow regime has a positive half-slope trend in the derivative curve.
102
101
100
10–1
Elapsed time (hr)
Pressure and pressure
derivative (psi)
10–4 10–3 10–2 10–1 100 101
= Pressure
= Derivative
+
Well C, flow to
vertical fracture
End of
linear flow+ +
+
+
+
+
+
++
+++
+
++++
+++
+
+
+
+ +
+
+
+
++ +
Linear
Back • Return to Contents • Next
44
■ Bilinear flow
Hydraulically fractured wells may exhibit bilinear flow instead of, or in addition to, linear flow.
The bilinear flow regime occurs because a pressure drop in the fracture itself results in par-
allel streamlines in the fracture at the same time as the streamlines in the formation become
parallel as they converge to the fracture (Fig. 31). The term bilinear refers to the simultane-
ous occurrence of two linear flow patterns in normal directions. The derivative trend for this
flow regime has a positive quarter-slope. When the fracture half-length and formation perme-
ability are known independently, the fracture conductivity kf w can be determined from the
bilinear flow regime.
■ Compression/expansion
The compression/expansion flow regime occurs whenever the volume containing the pressure
disturbance does not change with time and the pressure at all points within the unchanging
volume varies in the same way. This volume can be limited by a portion or all of the wellbore,
a bounded commingled zone or a bounded drainage volume. If the wellbore is the limiting
factor, the flow regime is called wellbore storage; if the limiting factor is the entire drainage
volume for the well, this behavior is called pseudosteady state. The derivative of the compres-
sion/expansion flow regime appears as a unit-slope trend.
One or more unit-slope trends preceding a stabilized radial flow derivative may represent
wellbore storage effects. The transition from the wellbore storage unit-slope trend to another
flow regime usually appears as a hump (Fig. 32). The wellbore storage flow regime represents
a response that is effectively limited to the wellbore volume. Hence, it provides little infor-
mation about the reservoir. Furthermore, wellbore storage effects may mask important
early-time responses that characterize near-wellbore features, including partial penetration
or a finite damage radius. This flow regime is minimized by shutting in the well near the
production interval. This practice can reduce the portion of the data dominated by wellbore
storage behavior by two or more logarithmic cycles in time. In some wells tested without
downhole shut-in, wellbore storage effects have lasted up to several days.
After radial flow has occurred, a unit-slope trend that is not the final observed behavior may
result from production from one zone into one or more other zones (or from multiple zones into
a single zone) commingled in the wellbore. This behavior is accompanied by crossflow in the
wellbore, and it occurs when the commingled zones are differentially depleted. If unit slope
occurs as the last observed trend (Fig. 32a), it is assumed to indicate pseudosteady-state
conditions for the entire reservoir volume contained in the well drainage area. Late-time unit-
slope behavior caused by pseudosteady state occurs only during drawdown. If the unit slope
develops after radial flow, either the zone (or reservoir) volume or its shape can be determined.
Figure 31. Bilinear flow regime commonly exhibited by hydraulically fractured wells (Ehlig-Economides et al., 1994).
Back • Return to Contents • Next
Well Test Interpretation ■ Interpretation Review 45
Figure 32. Flow regime trends exhibited by wellbore storage, boundaries and pressure maintenance.
103
102
101
100
10–1
Elapsed time (hr)
Pressure and pressure
derivative (psi)
10–4 10–3 10–2 10–1 100 101 102
Pseudosteady state
Wellbore storage hump
Pseudosteady
state
Radial
Drawdown
Buildup
(a)
(b)
Buildup
103
102
101
100
10–1
Elapsed time (hr)
Pressure and pressure
derivative (psi)
10–4 10–3 10–2 10–1 100 101 102
Steady state
Wellbore storage hump
Steady state
Radial
Drawdown
Buildup
Back • Return to Contents • Next
46
■ Steady state
Steady state implies that pressure in the well drainage volume does not vary in time at any
point and that the pressure gradient between any two points in the reservoir is constant. This
condition may occur for wells in an injection-production scheme. In buildup and falloff tests,
a steeply falling derivative may represent either pseudosteady or steady state.
■ Dual porosity or permeability
Dual-porosity or -permeability behavior occurs in reservoir rocks that contain distributed
internal heterogeneities with highly contrasting flow characteristics. Examples are naturally
fractured or highly laminated formations. The derivative behavior for this case may look like
the valley-shaped trend shown in Fig. 33a, or it may resemble the behavior shown in Fig. 33b.
This feature may come and go during any of the previously described flow regimes or during
the transition from one flow regime to another. The dual-porosity or -permeability flow regime
is used to determine the parameters associated with internal heterogeneity, such as inter-
porosity flow transmissibility, relative storativity of the contrasted heterogeneities, and
geometric factors.
■ Slope doubling
Slope doubling describes a succession of two radial flow regimes, with the slope of the second
exactly twice that of the first. This behavior typically results from a sealing fault (Fig. 34), but
its similarity to the dual-porosity or -permeability behavior in Fig. 33b shows that it can also
be caused by a permeability heterogeneity, particularly in laminated reservoirs. If slope dou-
bling is caused by a sealing fault, the distance from the well to the fault can be determined.
Back • Return to Contents • Next
Well Test Interpretation ■ Interpretation Review 47
Figure 33. Characteristic patterns of naturally fractured and highly laminated formations.
103
102
101
100
10–1
Elapsed time (hr)
Pressure and pressure
derivative (psi)
10–4 10–3 10–2 10–1 100 101 102
Dual porosity
Wellbore storage hump
Radial: fractures
(a)
(b)
Wellbore storage hump
103
102
101
100
10–1
Elapsed time (hr)
Pressure and pressure
derivative (psi)
10–4 10–3 10–2 10–1 100 101 102
Dual porosity or permeability
Radial: fractures
Dual-porosity
valley
Radial: total system
Radial: total system
Dual-porosity
transition
Back • Return to Contents • Next
48
The analysis of log-log plots of testing data is an improvement in well testing practice, but, as
previously mentioned, it does not preclude following a systematic approach. The preceding steps
of test design, hardware selection, and data acquisition and validation are the foundation of effec-
tive interpretation.
Figure 34. Slope doubling caused by a succession of two radial flow regimes (sealing fault).
Wellbore storage hump
103
102
101
100
10–1
Elapsed time (hr)
Pressure and pressure
derivative (psi)
10–4 10–3 10–2 10–1 100 101 102
Single sealing fault
Radial: infinite acting
Radial: single fault
Slope-doubling
transition
Back • Return to Contents • Next
Well Test Interpretation ■ Interpretation Review 49
Use of type curves
The original rationale for type curves was to interpret interference tests using the line source
solution. Later type curves for wellbore storage and skin effects were developed to improve on
Horner buildup analysis, which was in error whenever an apparent straight-line trend in the tran-
sient data that was not due to radial flow in the reservoir was used to compute estimates for k, s
and p*. Over time, models capturing near-well geometry (partial penetration, vertical fracture),
reservoir heterogeneity (homogeneous, dual porosity, dual permeability) and outer boundaries
(faults, drainage boundaries, constant-pressure boundaries) were presented as families of type
curves. Since the advent of the pressure derivative, new models have been introduced in the lit-
erature as type-curve pairs for pressure change and its derivative. Expert well test analysts have
learned to recognize models for observed transient data as identifiable trends in the pressure
derivative.
The Appendix to this book is a library of published type curves along with the reservoir models.
The curves were derived for a step rate increase from zero and assume constant wellbore storage.
Each log-log plot has a family of paired pressure and pressure derivative curves differentiated by
color. Identified flow regimes described previously in this chapter are differentiated by symbols:
dashes (radial), dots (linear), triangles (spherical) and squares (closed system).
The generalized models can be matched directly to data from a drawdown period at a constant
flow rate or a buildup test preceded by a long drawdown period. With appropriate plotting tech-
niques, as explained later, this library may be extremely useful for the model identification stage
of the interpretation process for any type of transient test. Care must be taken when dealing with
closed systems because the late-time portion exhibits different features for drawdown than for
shut-in periods.
In practice, drawdowns are short or exhibit widely varying flow rates before shut-in. Also,
buildup tests are often conducted with surface shut-in and exhibit variable wellbore storage.
These situations violate the assumptions on which published type curves are based, impairing
their direct usage. The weaknesses inherent in analysis using published models can be avoided
by constructing curves that account for the effects of flow changes that occur before and during
the test. Improved computing techniques have facilitated the development of custom curves,
resulting in a major advance in well test interpretation. The computer-generated models are dis-
played simultaneously with the data and rigorously matched to produce precise estimates for the
reservoir parameters.
Back • Return to Contents • Next
50
Use of numerical simulation
Acquired transient data commonly contains behavior dominated by effects that are not captured
in analytical models. Typical departures from the analytical model assumptions are multiphase
flow, non-Darcy flow and complex boundary configurations that are not easily generalized in an
analytical model catalog. Such features can be addressed with a numerical model, but commer-
cial numerical simulators are designed for full-field simulation with multiple wells and do not
readily adapt to the single-well focus and short time frame inherent to well testing.
If they are adapted to focus on the short-term transient behavior of a single well or a few wells,
and they are also designed to present the data in the form used for well test interpretation,
numerical models can provide considerable insight beyond that possible from analytical models.
The extremely broad range of what can be modeled with numerical simulation makes this a
tool used to refine the interpretation process, not a starting point. When sufficient information
supports this level of complexity, the approach is to capture all known parameters in the simula-
tion and use the resulting model to quantify what is not known. For example, if transient data are
acquired that encompass a radius of investigation that includes structural or stratigraphic barri-
ers mapped from seismic data, capturing these in the numerical model may enable quantification
of areal permeability anisotropy that would otherwise require interference testing to determine.
Alternatively, the same scenario in successive tests of the same well may enable in-situ charac-
terization of multiphase fluid flow properties.
Data from multiple wells acquired by permanent monitors are more easily interpreted with
numerical simulation. Likewise, data acquired in complex wells employing multibranch and
smart well technologies require numerical simulation for rigorous analysis.
Back • Return to Contents • Next
Well Test Interpretation ■ Interpretation Review 51
Three stages of modeling
Modern well test interpretation has three distinct stages. In the model identification stage, the
analyst identifies a theoretical reservoir model with pressure trends that resemble those
observed in the acquired data. Once the model has been chosen, the model parameters that pro-
duce the best match for the measured pressure data are determined in the parameter estimation
stage. Finally, in the results verification stage, the selected model and its parameters are used to
demonstrate a satisfactory match for one or more transient tests in the well. A brief discussion
of these three stages follows.
Model identification
For the model identification stage, the analyst should recognize certain characteristic patterns
displayed by the pressure transient data. This is greatly facilitated by a knowledge of straight-line
pressure derivative response trends associated with the formation flow geometry. As previously
discussed, spherical or hemispherical flow to a partial completion exhibits a derivative line with
a negative half-slope. Linear flow to a hydraulic fracture or in an elongated reservoir is recog-
nized as a straight trend in the derivative with a positive half-slope. Bilinear flow to a finite-
conductivity hydraulic fracture has a derivative line with a positive quarter-slope. The dominant
geometry of the flow streamlines in the formation determines which flow regime pattern appears
in the pressure transient response at a given time.
The presence of one or more of the recognized derivative patterns marks the need to select a
model that accounts for the implied flow regimes. Moreover, each of the several easily recognized
derivative trends has a specialized plot that is used to estimate the parameters associated with
the trend. The specialized plot for each straight derivative trend is merely a plot of the pressure
change versus the elapsed time, raised to the same power as the slope of the derivative line on
the log-log plot. The slopes and intercepts of these specialized plots provide the equations for
parameter computations. Parameters estimated from a specialized plot may be used as starting
values for computerized refinement of the model for the transient response in the second inter-
pretation stage.
Reservoir information collected from geoscientists assists the selection of a reservoir model.
The distinctions among the various model options consistent with the transient test data are not
always clear-cut, and more than one model may provide similar responses. In this case, the ana-
lyst may rule out most model options by consulting with colleagues working with other,
independent data. If the flow regime responses are poorly developed or nonexistent, interdisci-
plinary discussion may suggest the selection of an appropriate model and reasonable starting
values for the parameter estimation stage of the interpretation.
Flow regime responses may be difficult to recognize because of a problem or procedure that
could have been addressed before starting the test. This underscores the need for careful test
design. For example, excessive wellbore storage resulting from shutting in the well at the surface
can mask important flow regime trends. Furthermore, late-time trends may be distorted by
superposition effects that could have been minimized with adjustments in the test sequence or
by inadequate pressure gauge resolution that could have been avoided by using a more sensitive
gauge. Missing or incomplete late-time trends may result from premature test termination that
would have been avoided with real-time surface acquisition and on-site data validation. Even
well-designed tests may have flow regimes that are difficult to discern, but this is relatively rare.
Back • Return to Contents • Next
52
Parameter estimation
Once the reservoir model has been identified, it is necessary to compute the model parameters.
Using initial parameter estimates from specialized flow regime analysis, interdisciplinary input,
or both resources, an initial simulation for the transient response is computed. The initial simu-
lated and observed responses usually differ. Modern analysis, however, is assisted by nonlinear
regression routines that automatically refine the parameter estimates until the simulation coin-
cides with the observed data for the essential portions of the transient response. Thus, the first
interpretation stage of model identification represents the main challenge for the analyst.
The following example illustrates the first two modeling stages. Figure 35a shows a combined
pressure and pressure derivative plot, and Fig. 35b shows the Horner plot. At first glance, the
plots could be caused by four possible reservoir configurations or characteristics:
■ single sealing fault, as indicated by doubling of the slope in the Horner plot
■ trough in the derivative plot resulting from a dual-porosity system
■ dual-permeability (two-layer) reservoir
■ composite system.
The composite model was discarded because knowledge of the reservoir made this configura-
tion infeasible. A composite system occurs if there is a change in mobility from the value near the
well to another value at some radius from the well. The pressure and pressure derivative plots
were then computed by assuming the remaining three models (Fig. 36). The single sealing fault
model (Fig. 36a) does not match the observed pressure transient.
Figures 36b and 36c, derived assuming a dual-porosity system, provide a much better match
than the two previous models, although they are still imperfect. Figure 36d confirms the
extremely good fit of the dual-permeability or two-layer reservoir model with the pressure tran-
sient and derivative curves.
Back • Return to Contents • Next
Well Test Interpretation ■ Interpretation Review 53
Figure 35. Pressure and pressure derivative (a) and Horner (b) plots of measured data for use in model identification and
parameter computation. The doubling of the slope m on the Horner plot simplistically indicates that the sole cause is an
impermeable barrier near the well, such as a sealing fault. Closer examination of the data using current computational tech-
niques and interdisciplinary consultation identifies other factors that may cause the change in slope, such as a two-layer
reservoir (dual permeability).
Elapsed time (hr)
1 10 100 1000
10
1
0.1
(a)
(b)
Log (tp + Δt)/Δt
5 4 3 2 1 0
6000
5000
4000
3000
2000
m1
m2 = 2m1
Pressure and pressure
derivative (psi)
Pressure (psia)
Back • Return to Contents • Next
54
Figure 36. Finding the model. These four plots show the response of various idealized formation models compared with
the pressure and pressure transient data plotted in Fig. 35.
Pressure change
Pressure derivative
Multirate type curve
10–2 10–1 100 101 102 103
101
100
10–1
10–2
Well near a sealing fault
(a)
Pressure and pressure
derivative (psi)
Dual-porosity model
(transient transition)
10–2 10–1 100 101 102 103
101
100
10–1
10–2
(b)
Pressure and pressure
derivative (psi)
Dual-porosity model
(pseudosteady-state transition)
10–2 10–1 100 101 102 103
101
100
10–1
10–2
(c)
Pressure and pressure
derivative (psi)
Elapsed time (hr)
Dual-permeability model
10–2 10–1 100 101 102 103
101
100
10–1
10–2
(d)
Pressure and pressure
derivative (psi)
Back • Return to Contents • Next
Results verification
Several drawdown and buildup periods are typically included in a well test, and it is common to
interpret every transient and cross-check the computed reservoir parameters. However, analysis
of all the transients in a test is not always possible. In this situation, forward modeling may help
confirm the validity of a reservoir model.
Basically, forward modeling involves simulating the entire series of drawdowns and buildups,
and using the reservoir model and its parameters (Fig. 37). Because the simulation continues for
much longer than an individual transient, the effects of reservoir boundaries are more likely to
be noticed. If the simulation does not match the entire pressure history, then the assumed reser-
voir model should be reassessed.
For example, if an infinite-acting reservoir model is assumed from the analysis of a single tran-
sient, the forward-modeling technique will show whether the model is correct. If the reservoir is
actually a closed system, the simulation will not reveal realistic reservoir depletion.
Changes in model parameters may be required to match each transient, especially the skin
factor. The skin factor usually decreases during cleanup. For high flow rates, especially in gas
wells, the skin factor may be rate dependent. In these cases, no single model matches the entire
pressure history.
Well Test Interpretation ■ Interpretation Review 55
Figure 37. Forward modeling used to reproduce the entire data set. The model and parameters were selected by analyzing
one of the pressure transients.
Elapsed time (hr)
0 100 200 300 400
4000
3000
2000
Measured
Calculated
Pressure (psia)
Back • Return to Contents • Next
56
Use of downhole flow rate measurements
The techniques described for analyzing transient tests rely on only pressure measurements and
were derived assuming a constant flow rate during the analyzed test period. The constant flow
rate situation, in practice, prevails only during shut-in conditions. Because of this, buildup tests
are the most commonly practiced well testing method.
A buildup test is undesirable if the operator cannot afford the lost production associated with
the test or because the well would not flow again if shut in. For these circumstances drawdown
tests are preferable. In practice, however, it is difficult to achieve a constant flow rate out of the
well, so these tests were traditionally ruled out.
Advances in measurement and interpretation techniques now enable the analysis of tests that
exhibit variable flow rate conditions to obtain the same information furnished by buildup tests,
provided that the flow rate variations are measured in tandem with changes in pressure. Today,
pressure transient tests can be run in almost any production or injection well without shutting in
the well and halting production.
Furthermore, drawdown data are not ambiguous like buildup data (varying between steady-
state and pseudosteady-state responses). Boundary geometries are easier to diagnose because
there is less distortion caused by superposition, provided that the downhole flow rate is mea-
sured. Consequently, the results are more definitive.
This section briefly describes a procedure for well test analysis in a single-layer reservoir with
combined downhole flow rate and pressure measurements. The method enables the analysis of
drawdown periods and the afterflow-dominated portion of a buildup test. It also constitutes the
fundamental basis for testing multilayered reservoirs with rigless operations—a subject dis-
cussed in the next chapter.
Description of the problem
Flow rates and pressure changes are closely associated: any change in the flow rate produces
a corresponding change in pressure, and vice versa. The challenge for the analyst is to distin-
guish the changes in the pressure response curve that have been caused by a genuine reservoir
characteristic from those created by varying wellbore flow rates (i.e., the pure reservoir signal
versus noise).
The pure reservoir signal can be separated from the noise by acquiring simultaneous mea-
surements of flow and pressure. Production logging tools can acquire both variables
simultaneously and accurately, extending the range of wells in which well testing can be suc-
cessfully performed.
In a typical test, a production logging tool is positioned at the top of the producing interval
(Fig. 38). The tool records flow and pressure data for the duration of the test. Figure 39 shows a
typical data set acquired during a drawdown test, with changes in the shape of the pressure curve
matching those on the flow rate curve.
The analysis of transient tests with simultaneously recorded flow rate and pressure measure-
ments involves the same three basic stages as pressure data analysis—model identification,
parameter estimation and verification. The same plotting techniques are used, except that the
scales contain functions that account for all observed flow rate changes. The three stages are
explained and illustrated using the example drawdown data in Fig. 39.
Back • Return to Contents • Next
Well Test Interpretation ■ Interpretation Review 57
Figure 38. Production logging tool in position for a well test in a single-layer reservoir.
Back • Return to Contents • Next
58
Model identification
The library of type curves in the Appendix constitutes an excellent tool for the model identifica-
tion process. Although measured pressure values can be compared directly with the theoretical
curves only when the flow rate from the reservoir is constant, the curves can also be used for vari-
able rate cases if mathematical transforms are applied to the test data. The transforms account
for the flow rate variations observed during the transient.
Figure 40 shows the log-log plot of the pressure and pressure derivative curves of the data
shown in Fig. 39. The data are from a well in which the flow rates were changing before and
during the test. The flow rate changes had a dominating effect on the well pressure, to the point
where the pressure and pressure derivative curves lack any distinct shape that could be used for
model identification. It would be incorrect to attempt identification of the reservoir model by
comparing these raw data with the library of type curves, which were constructed using a single-
step change, constant flow rate.
Rather, the data are transformed to a form that can be more readily analyzed. One such trans-
form is deconvolution—a process that enables construction of the raw pressure curve that would
have occurred in response to a single-step change, constant flow rate.
Figure 39. Flow rate and pressure data recorded during a drawdown test. Changes in the pressure curve correspond
to changes in the flow rate curve.
Pressure
Flow rate
Corresponding changes
Elapsed time (hr)
0 1.2 2.4 3.6
4400
4240
4080
3920
3760
3600
Pressure (psia)
10,000
5000
0
Flow rate (B/D)
Back • Return to Contents • Next
Well Test Interpretation ■ Interpretation Review 59
The pressure response for a transient test under variable flow rate conditions is given by the
convolution integral, which can be expressed in dimensionless variables as
(6)
where
pwbD = dimensionless wellbore pressure
pwD′ = derivative of the dimensionless wellbore pressure at constant flow rate,
including wellbore storage and skin effects
qD = dimensionless flow rate.
Mathematically, deconvolution is the inversion of the convolution integral. The constant
flow rate response (including wellbore storage and skin effects) is computed from measure-
ments of the wellbore flowing pressure pwbf and flow rate qwbf. Ideally, deconvolved pressure
data can be compared directly with published type curves. Then, straightforward conventional
interpretation techniques and matching procedures can obtain the model and its parameters
simultaneously.
Although simple in concept, deconvolution suffers from certain drawbacks related to errors in
the flow measurements and the intrinsic difficulties of the numerical inversion. An approxima-
tion is usually used as a simple alternative technique to produce results close to those that would
have been obtained from deconvolution of the raw data. The approximation technique is applied
to the rate-normalized pressure derived from the simultaneously measured flow and pressure
data. The rate-normalized pressure Δp/Δq at any point in a test is determined by dividing the
pressure change since the start of the test by the corresponding flow rate change.
Figure 40. Flow rate changes before and during a well test can dominate the measured well pressure. Because the pressure
and pressure derivative curves lack any distinct shapes, they cannot be compared with published type curves to identify the
reservoir model.
Derivative of measured pressure
Measured pressure
103
102
101
100
Elapsed time (hr)
Pressure and pressure
derivative (psi)
10–4 10–3 10–2 10–1 100 101 102 103
p t q p t dwbD D D wD D
tD
( )= ( ) ′ −( )∫ τ τ τ,
0
Back • Return to Contents • Next
60
Using rate-normalized pressure and its derivative curve makes it possible to conduct conven-
tional flow regime identification—similar to that used during the analysis of data acquired with
downhole shut-in tools. The difference is that the data are plotted in terms of Δp/Δq and
∂(Δp/Δq)/∂(SFRCT) versus Δt, where SFRCT is the sandface rate-convolution time function,
which accounts for all flow rate variations during the transient. In the case of a buildup preceded
by a single drawdown, this function is similar to the Horner time function, except that it also
accounts for flow rate change during the transient.
The rate-normalized pressure and pressure derivative obtained from the flow rate and pres-
sure data in Fig. 39 are plotted in Fig. 41. Although this is the same data set as in Fig. 40, it has
a sufficiently distinct shape that can be compared with type curves to guide the search for the
reservoir model. In this case, the model is for a well in an elongated reservoir. This hypothesis
was confirmed by geologic evidence that the reservoir is between two impermeable faults.
Once the model that suits the wellbore reservoir system has been identified using the decon-
volution approximation, the interpretation proceeds to the quantification of model parameters
such as k, s and the distance from the well to the nearest faults.
Parameter estimation
Initial estimates of the model parameters are determined in this stage of the analysis. The rate-
normalized pressure data are again used in the same way as pressure data are used for flow
regime identification and computation of the well and reservoir parameters. Figure 41a shows
the conventional type-curve match made between the rate-normalized pressure data and draw-
down type curves.
In Fig. 41b, the radial flow portion of the flow regime is similarly analyzed. A plot of the vari-
ations in the rate-normalized pressure against the SFRCT produces a straight line between 0.014
and 0.063 hr. From the slope and intersect of this line, the values of kh and s can be computed,
similar to the analysis performed with generalized superposition plots. The next stage is to verify
these preliminary results.
Back • Return to Contents • Next
Well Test Interpretation ■ Interpretation Review 61
Figure 41. (a) Log-log plot of rate-normalized pressure and its derivative curve used for flow regime identification and type-curve
matching analysis. This method is similar to that used for the analysis of data acquired at a constant flow rate. (b) Sandface rate-
convolution plot of pressure data normalized with flow rate data versus a time function that accounts for all observed flow rate
changes (Ayestaran et al., 1988).
Rate-normalized pressure
Type curve
Derivative of rate-normalized pressure
Derivative
of type curve
k = 106 mD
s = 1.52
Radial flow
0.063 hr
0.014 hr
102
101
100
10–1
Elapsed time (hr)
Rate-normalized
pressure and
its derivative
(psi/B/D)
101 102 103 104 105 106
600
500
400
300
200
100
Rate-convolved time function
Rate-normalized
pressure drops
(psi/B/D)
–4.0 –3.0 –2.0 –1.0 0
Rate-normalized pressure
kh = 24,139 mD-ft
k = 105 mD
s = 1.47
(a)
(b)
Back • Return to Contents • Next
62
Model and parameter verification
With model and parameter information, it is a simple step to construct variable-rate type curves,
which should closely match the raw pressure and pressure derivative data if the model and para-
meter estimates are correct.
To produce a variable-rate type curve, the model uses the actual flow history of the well. The
measured flow rate during the transient is convolved with the selected model pressure response,
and the effects of the flow rate changes before the test are added. The resulting curve has been
called a convolution type curve (CTC). In reality, it is computed in the same manner as the for-
ward model shown in the preceding “Results verification” section and should be called a history
match. Figure 42 shows the information used in the construction of a CTC. The mathematical
expression for the model response includes not only the flow rate variations before the transient
test, but also changes that occurred during the transient:
(7)
where
(8)
and
pwDC = convolved dimensionless wellbore pressure
T = time starting with first flow rate
qr = constant surface flow rate.
The subscript M denotes the number of flow steps preceding the transient.
p t q q
p T T p T t T
q p t d
wDC D D j D j
j
M
wD M D j D wD M D D j D
t
D wD D
D
( )= ( ) − ( )⎡
⎣⎢
⎤
⎦⎥
× ( ) − ( )[ ]− ( ) + − ( )[ ]{ }
= ′( ) −( )
−
=
− −
∑
∫
1
1
1 1
0
Δ τ τ τ,
p t
p t
q
kh
wDC D
wbf
r
( )=
Δ
μ
π2
Back • Return to Contents • Next
Well Test Interpretation ■ Interpretation Review 63
Figure 42. The construction of convolution type curves. Pressure is computed from flow rate data and from
the theoretical pressure response (model) to a single-step rate change. The CTC accounts for all rate variations
before and during the test (Ayestaran et al., 1988).
Flow history
Raw pressure data
Flowmeter data
Model
Fault plane
Final match between convolution
type curves and raw pressure data
Construction of
convolution type curve
Back • Return to Contents • Next
64
Figure 43 is the CTC constructed for the example drawdown data set. The CTC and its deriva-
tive match the raw pressure and pressure derivative data almost perfectly. The flow rate and
pressure data obtained using a production logging tool are extremely useful for analysis because
they enable interpretation of the drawdown periods together with the pressure buildups.
Figure 43. CTC and its derivative matched to the measured pressure response (Ayestaran et al., 1988).
Elapsed time (hr)
Pressure and
pressure derivative (psi)
101
101
10–3
Derivative of convolution type curve
Derivative of pressure drops (shifted)
Measured pressure drops (shifted)
Convolution type curve
(for a well situated between two parallel faults)
102 103 104 105 106
100
10–1
10–2
Back • Return to Contents • Next
Well Test Interpretation ■ Interpretation Review 65
Gas well testing
There are two main differences between gas well testing and liquid well testing. First, because
gas properties are highly pressure dependent, some of the assumptions implicit in liquid well
testing theory are not applicable to gas flow. Second, high gas velocity usually occurs near the
wellbore, and an additional pressure drop is caused by visco-inertial effects. The additional pres-
sure drop is called the rate-dependent skin effect.
The variations of gas properties with pressure are accounted for by introducing the real gas
pseudopressure function (Al Hussainy et al., 1966)
(9)
and the real gas pseudotime function (Agarwal, 1979)
(10)
where
p0 = arbitrary reference pressure
t0 = time corresponding to p0
z = gas deviation factor.
All the equations used for gas well test analysis may be obtained from the liquid equations by
replacing p with m(p) and t with ta. Consequently, all the liquid solutions can be applied,
and the techniques used for the analysis of oil well testing are applicable to gas well testing.
Analysis based on pseudopressure may be used for all ranges of pressure. However, simplifi-
cations can be made for certain limits. Although these limits are approximate, apply to certain
temperature ranges and depend on gas properties, the following rules are usually valid:
■ For pressures less than 2500 psi, the μz product is constant and the pseudopressure m(p) is
proportional to p2 (Fig. 44a). The analysis can be performed using p2 instead of m(p).
■ For pressures greater than 3500 psi, the term μz/p is constant and m(p) is proportional to
the pressure. The analysis can be performed using p instead of m(p).
However, for pressures between 2500 and 3500 psi, no simplification can be made and the use
of m(p) is mandatory.
If the pressure drawdowns are large, changes in the product μct are important (Fig. 44b) and
pseudotime must be used. For small pressure variations, however, the effect of changing gas prop-
erties is minimal and real time may be used.
m p
p dp
p z pp
p
( )=
×
( )× ( )∫
2
0 μ
t p
dt
c
dt
dp
dp
p c p
a
t t
p
p
t
t
( )=
×
=
⎛
⎝
⎜
⎞
⎠
⎟ ×
( )× ( )∫∫ μ μ00
,
Back • Return to Contents • Next
66
For convenience, the pseudofunctions are normalized with reference to conditions at static
reservoir pressure. The pseudopressure is expressed in dimensions of pressure, and the pseudo-
time is expressed in units of time. Figure 45 shows type-curve matching for a gas well test
performed in an Oklahoma well. The log-log plot of the normalized pseudopressure variations
versus normalized pseudotime changes has been superimposed on a computed model that
includes variable wellbore storage. The reservoir parameters are obtained the same way as for oil
wells, but with the appropriate units and corresponding conversion factors.
Figure 44. Typical pressure dependency of the viscosity–real gas deviation factor product (a) and the viscosity–total
compressibility product (b).
Pressure (psia)
μz = constant
μct μz
(b) (a)
=constant
2000 3000
μzp
Figure 45. Type-curve match for a pressure data set from a gas well test (Hegeman et al., 1993).
Pressure change
Pressure derivative
Multirate type curve
Elapsed time (hr)
Pressure and
pressure derivative (psi)
100
101
10–1
10–2
10–2 10–1 100 101 102 103
Back • Return to Contents • Next
Well Test Interpretation ■ Interpretation Review 67
The second problem posed by gas wells is addressed by multipoint well testing. In a conven-
tional well, the additional pressure drop induced by high gas velocities, together with the one
caused by formation damage, is manifested as a high skin factor. To distinguish between these
two effects, gas wells are usually tested with a sequence of increasing flow rates. Theoretically,
two transients are sufficient to separate the two skin effects, but in practice a multipoint test is
usually conducted. The value of s is determined for each transient, and a plot similar to the one
shown in Fig. 46 yields the formation damage skin or true skin effect.
Multipoint or backpressure tests are conducted not only to estimate the true skin effect, but
also to determine deliverability curves and the potential absolute open flow (AOF). Deliverability
curves are used to predict flow rates against values of backpressure. For gas wells, the relation-
ship between rate and bottomhole pressure is given by the so-called backpressure equation:
(11)
where
C = performance coefficient
pws = bottomhole shut-in pressure
pwf = wellbore flowing pressure
n = inertial effect exponent.
Deliverability curves can also be used for determining the number and location of wells in a
field, designing compressor requirements and establishing base performance curves for future
comparisons.
The AOF of a well is defined as the rate at which a well would produce at zero sandface pres-
sure. Although this rate cannot be achieved, regulatory authorities use it to set maximum
allowable rates.
Figure 46. Measured skin effect versus flow rate in a multirate transient test. The slope of the curve is called the non-Darcy
coefficient and indicates the inertial effects occurring near the wellbore. The intercept represents the skin effect resulting
from formation damage.
0
s
Flow rate, q
Slope = D
Measured skin,
s′
s′ = s + Dq
q C p pws wf
n
= −⎛
⎝
⎞
⎠
2 2
,
Back • Return to Contents • Next
68
Backpressure tests are usually conducted with an increasing rate sequence. However, gas well
test sequences vary according to stabilization times. High-productivity formations are usually
tested with a four-point backpressure test, commonly called a flow-after-flow test. In this test, the
well is flowed at four different stabilized flow rates for periods of equal duration. At the end of
each flow period, the rate is changed without closing the well (Fig. 47A).
Figure 47A. Schematic of rate sequence and pressure variations in a flow-after-flow multipoint test. pwi = initial wellbore pressure.
pwi
pwf1
pwf 2
pwf 3
pwf4
Cleanup
Initialshut-in
t t t t Final shut-in
Bottomhole
pressure
Gas
flow rate
q1
q2
q3
q4
Elapsed time (hr)
Elapsed time (hr)
Back • Return to Contents • Next
Well Test Interpretation ■ Interpretation Review 69
In low-productivity formations, stabilization times can be too long, so an isochronal test is pre-
ferred to a flow-after-flow test. In an isochronal test, the well is flowed at four or more different
rates for periods of equal duration. Between flow periods, the well is shut-in until static condi-
tions are reached. The last flowing period is extended until stabilized flowing conditions are
reached (Fig. 47B).
Figure 47B. Schematic of rate sequence and pressure variations in an isochronal multipoint test. pR = reservoir pressure.
Gas
flow rate
Bottomhole
pressure
Cleanup
Initialshut-in t t t t
Final
shut-in
pR
pwf1
pwf2
q1
q2
q3
q4
pwf3
pwf4
Elapsed time (hr)
Elapsed time (hr)
Back • Return to Contents • Next
70
In practice, the true isochronal test is usually replaced by a modified test sequence with flow
and shut-in periods of equal duration. The modified isochronal test is faster because it is not nec-
essary to wait for stabilization. Like the isochronal test, however, the last flowing period is
extended until stabilization is reached (Fig. 47C). This test is called a modified isochronal test.
Figure 47C. Schematic of rate sequence and pressure variations in a modified isochronal multipoint test.
Final shut-in
Cleanup
Initialshut-in
q2
q3
q4
q1
pwi
pwf 1
pwf 2 pwf 3
pwf 4
ttttttt
Bottomhole
pressure
Gas
flow rate
Elapsed time (hr)
Elapsed time (hr)
Back • Return to Contents • Next
Well Test Interpretation ■ Interpretation Review 71
The results of backpressure tests are conventionally presented as log-log plots of (pws
2 – pwf
2)
versus flow rate. The resulting straight line is used to obtain the exponent n, which varies between
0.5 (high inertial effects) and 1 (negligible inertial effects). For isochronal or modified isochronal
tests, the resulting curve is termed the transient deliverability curve. The stabilized curve is drawn
through the extended data point using a line parallel to the transient deliverability curve. The
modified isochronal test does not yield a true stabilized deliverability curve, but rather a close
approximation. Figure 48 shows a log-log plot for a modified isochronal test.
Figure 48. Log-log plot of modified isochronal test data.
Flow rate (Mscf/D)
(pws
2 – pwf
2) × 10–6 (psia)2
10 100 1000 10,000 100,000
1000
Transient deliverability
curve (pws
2 – pwf
2)
AOFq1 q2 q3 q4
Stabilized deliverability
curve (pR
2 – pwf
2)
pR
100
10
1
0.1
1
n
Back • Return to Contents • Next
This chapter reviews specialized pressure transient tests for testing layered reservoirs and
horizontal wells, multiple-well testing, vertical interference, and combined perforation and
testing techniques. Testing low-energy wells, water injection wells and sucker-rod pumping
wells is also included.
Layered reservoir testing
Most of the world’s oil fields comprise layers of permeable rock separated by impermeable or
low-permeability shales or siltstones. Each layer may have different pressure and reservoir
properties (Fig. 49A). Testing all the layers simultaneously cannot determine individual layer
parameters, as explained in Fig. 49B. Therefore, special testing techniques must be applied to
obtain the parameters of individual layers. One way to test wells in layered reservoirs is to phys-
ically isolate each layer before performing conventional tests in it (e.g., straddle DST jobs).
A rig is required, and the testing may be prohibitively expensive. A cost-effective alternative,
which eliminates the need for a rig, consists of separating the layers “implicitly” using a pro-
duction logging tool.
There are two rigless testing techniques for layered reservoirs. Selective inflow performance
(SIP) tests are performed under stabilized conditions and are suitable for medium- to high-
permeability layers that do not exhibit crossflow within the reservoir. The other test is conducted
under transient conditions and is known as layered reservoir testing.
Well Test Interpretation ■ Specialized Test Types 73
Specialized Test Types
Figure 49A. Pressure profile showing differential depletion of up to 800 psi between layers. The most permeable layer
has the greatest depletion because it has the largest cumulative production. In this reservoir, crossflow will develop
when the well is shut in.
2000 3000 4000
Initial formation pressure
Shale
High permeability
Shale
Medium permeability
Shale
Low permeability
Pressure (psia)
15,000 B/D
4000 B/D
500 B/D
Back • Return to Contents • Next
Selective inflow performance
The SIP test provides an estimate of the inflow performance relationship curve for each layer.
Measurements are made with a production logging tool, which records the bottomhole pressure
and flow rate simultaneously. The SIP test is run by putting the well through a stepped produc-
tion schedule with various surface flow rates (Fig. 50a). The bottomhole pressure changes follow
the pattern shown in Fig. 50b. The production logging tool is used to measure the bottomhole
pressure and obtain a flow profile at the end of each flow step. From the production profile,
the flow rates of the individual layers can be determined. Figure 51 shows an example of a flow
profile in a layered reservoir. An inflow performance relationship (IPR) curve can be constructed
for each layer using the data from all the flow profiles: pwf(i,j) and q(i,j) for i = 1 to L and for
j = 1 to F, where L is the number of layers and F is the number of flow steps.
74
Figure 49B. Comparison of a spot pressure profile with formation pressure obtained using a well test. The pressure values from
the transient well tests do not represent those of the top or bottom layers because of crossflow. The well test pressure tends to
be close to the pressure of the most permeable layer.
Well test pressure
after 160-hr shut-in
RFT pressure
Buildup pressure
4500 4600 4700 4800 4900
11,000
11,100
11,200
11,300
11,400
11,500
Pressure (psia)
Depth (ft)
∼200 psi
Back • Return to Contents • Next
Well Test Interpretation ■ Specialized Test Types 75
Figure 50. Surface flow rate history (a) and associated changes in bottomhole pressure (b) during an SIP test. qt = total flow rate.
q
p
Wellhead
flow rate
(a)
Bottomhole
pressure
Elapsed time
(b)
p1
p2
p3
p4
qt1
qt2
qt3
qt4
Back • Return to Contents • Next
76
Figure 52 is an SIP plot from a well that produces from a four-layer reservoir. The SIP survey
was conducted using six flow steps. The shape of the IPR curves is characteristic of oil wells that
flow below bubblepoint pressure or, alternatively, that have rate-dependent pressure drops.
The static pressure of each layer can be estimated from the point at which the IPR curve of
the layer intersects the vertical axis. This estimate is valid, provided that the flow steps during
the SIP survey are sufficiently long to ensure that at the end of each step the pressure drop
stabilizes both in the layer and within the well drainage area.
SIP tests provide the formation pressure and IPR for each layer, but do not give unique values
of k and s for an individual layer. A transient test is required to determine those parameters.
Figure 51. Typical flow profile acquired in a multilayered reservoir.
Apparent
Fluid
Velocity
(m/s)
0 70
Apparent
Fluid
Density
(g/cm3)
0.9 13
Temperature
(°F)
Depth
(ft) 140 155
Pressure
(psi)
1400 2000
Gas
Oil
Water
Geothermal
profile
Back • Return to Contents • Next
Well Test Interpretation ■ Specialized Test Types 77
Transient layered testing
Layered reservoir tests differ from SIP tests in that, in addition to the acquisition of a flow pro-
file, the downhole pressure and flow rate are simultaneously recorded versus time during each
flow period. These measurements are obtained with the tool stationed at selected locations—
between layers and above the topmost layer—which implicitly separates the layers.
The LRT procedure uses a continuous recording of the bottomhole pressure, whereas the rate
per layer is measured only at discrete time intervals. During the first transient, only the bottom-
layer flow rate is measured. Flow rate changes in all layers above the bottom one cannot be
measured directly because the flowmeter sensor measures the combined flow from all the layers
below the tool.
The LRT test requires careful planning and rigorous wellsite logging procedures because of
the numerous events that occur during the test. The tool must be equipped with sensors that can
monitor flow rate, pressure, density and temperature. In addition, changes in flow rates are crit-
ical and must be controlled precisely using fixed choke sizes.
Low flow rates generally occur during the survey of the bottom layers, while recording the
afterflow during a buildup and when investigating crossflow during the final buildup. The survey
must be conducted using surface recording equipment that enables real-time test follow-up and
data quality control. This procedure is particularly critical in LRT operations because it is often
necessary to adjust the original test program according to the well’s behavior.
Figure 53 shows a simplified job sequence. For a two-layer test, the flowmeter is stationed at
only two locations: station 1, above the topmost layer, and station 2, between the two layers. The
green line is the trajectory of the production logging tool. The top and bottom graphs show the
behavior of the wellhead flow rate and bottomhole pressure and flow rate, respectively.
Figure 52. IPR curves of a multilayered reservoir showing uneven depletion between layers.
The pressure is highest in layer B and lowest in layer D.
Flow rate at surface conditions (B/D)
Sandface
pressure
(bar)
0 20,000 40,000 60,000
420
380
340
300
260
Total
AB
CD
–20,000 80,000
Back • Return to Contents • Next
Interpretation of layered reservoir testing
Interpreting layered reservoirs is complex because it not only involves identification of the reser-
voir model but also requires the estimation of a large number of unknown parameters, such as
the values of k and s and the reservoir geometry and pressure for each layer. For example, a
simple three-layer reservoir has at least nine unknowns (permeability, skin effect, and pressure
for each layer) in addition to the task of model identification. For these reasons, LRT interpre-
tation relies heavily on techniques that indicate the reservoir model and initial parameter values,
which are necessary input for the history-matching process used for interpretation.
The first step is preparation of the data to a suitable form for interpretation. Pressure values
are referred to the same datum to remove gravity effects. Once this is done, the pressure poten-
tial plot becomes a continuous curve—a useful feature for subsequent history matching.
78
Figure 53. Simplified layered reservoir test sequence.
1 3
5
4 16
6
8
9
10 12
13
14
Tool
trajectory
2
7 11 15
Buildup
Time
Time
Station 1
Station 2
Pressure shift
from tool
repositioning
Surfaceflowrate
Pressureandflowrate
Layer 1
Layer 2
Pressure
Flow rate
CrossflowTime
q2
qt
q2
qt
Back • Return to Contents • Next
Well Test Interpretation ■ Specialized Test Types 79
LRT interpretation is conducted by seeking a match between the behavior of the reservoir and
the modeled response. The model has as many individual layers as tool stations used during
the test, and each layer model can be different. The total reservoir response is calculated by
stacking the single-layer models. The three stages for analyzing a single-layer test—model iden-
tification, parameter estimation, and model and parameter verification—are also followed
during LRT interpretation.
■ Sequential analysis
The simplest approach to identifying reservoir geometry is to start by examining the response
of the bottom layer. When the production logging tool is stationed at the top of the bottom
layer, it measures only the flow rate changes induced in the bottom layer. Thus, interpreting
the response of the bottom layer is a single-layer interpretation problem. As with single-layer
drawdown tests, the reservoir model and the dominant flow regimes must first be identified.
The first step is to calculate the pressure and flow rate changes that occur after the stabi-
lized trend is established and to generate an approximate flow history of the layer. The
pressure values are then normalized using the corresponding flow rate changes. A log-log plot
of the rate-normalized pressure change and its derivative with respect to the SFRCT function
is used to identify the model and flow regime. The relevant reservoir parameters are then
calculated using specialized interpretation plots.
■ Initial parameter estimation for the remaining layers
Once a satisfactory model of the lowest layer is established, the interpretation proceeds with
the next layer above it. During this transient, the measured flow rate is the cumulative total
of the two layers.
Under these circumstances, analysis of the cumulative flow rate and wellbore pressure pro-
vides a close estimate of the “average” values of k and s for the two-layer system. Initial
estimates of the reservoir parameters ki and si for next-to-lowest layer can easily be computed
from the following relationships:
(12)
(13)
where
khave = average permeability-thickness product
s′ = measured pseudoskin
qt = total flow rate
and i varies from 1 to the number of layers.
The sequential analysis continues until all the layers are included in the interpretation
process. In a three-layer reservoir, this method uses a three-layer model to estimate the para-
meters of the newly added top layer. The analyst assumes that the parameters for the two
lower layers are known and searches for the parameters of only the new layer, and so on.
The disadvantage of this method is that errors are propagated as the bottom-up analysis
progresses, but these errors may be corrected during the simultaneous history matching
performed in the final stage of LRT interpretation.
kh k have i i= ∑
′ = ∑s
s q
q
i i
t
,
Back • Return to Contents • Next
80
■ Verification of the model and its parameters—simultaneous history matching
Once the model is identified and an initial estimate of the parameters is available, the next
stage is the simultaneous history-matching process. In this procedure, the pressure history is
used as the boundary condition and history matching is conducted by reproducing the
observed flow rates.
It is also valid to use downhole or surface flow rates as the boundary condition and then
match the pressure history. The use of pressure or surface flow rate measurements as the
boundary condition has the added advantage of providing a continuously measured boundary
condition during the intermittent recording of downhole flow rates.
The following example corresponds to a severely faulted field, crossed by volcanic dikes
that create reservoir compartments, the extent of which is difficult to evaluate because of the
poor quality of the seismic data. Before embarking on a waterflooding project, the operator
needed insight into the extent of the compartments and the parameters that control the
reservoir dynamic response.
LRT was conducted in a representative well to determine the layer pressures and proper-
ties and define the geometry of the fault block in which the well is situated. The reservoir has
four layers, and the test was composed of five transients. As a result of the test, values of kh,
s and formation pressure were obtained for all four layers. Furthermore, the test indicated
that the well is located in a channel and established the width of the channel and the loca-
tion of the nearest boundary to the well.
Flow rate history matching was performed using the measured pressure as the boundary
condition. Figure 54A is a comparison of the simulated flow profiles and the vertical fluid flow
distribution observed with the production logging flowmeter at the end of each transient.
Figure 54B shows the flow rate versus time match. The quality of both matches—against
depth and time—indicates that the selected model and its parameters properly describe the
dynamic behavior of the tested reservoir compartment.
Back • Return to Contents • Next
Well Test Interpretation ■ Specialized Test Types 81
Figure 54A. Fluid flow distribution at the end of each transient in a four-layer reservoir.
Depth (m)
2665
TR5
TR3
0 5000 10,000
2660
2715
2785
2875
2726
2707
2768
2800
2862
2890
2960
Layer 4
Layer 3
Layer 2
Layer 1
Flow rate (STB/D)
TR2 TR4 TR1 PSS
= Production logging
tool position
TRi = Transient number
PSS = Pseudosteady state
or initial flow profile
TR1
TR2
TR3
TR4
PSS
Transient
Back • Return to Contents • Next
82
Horizontal wells
With the significant increase in horizontal drilling activity during recent years, pressure tran-
sient behavior in horizontal wells has received considerable attention. In this section, the
specific flow regimes developed during a horizontal well test and the interpretation methodology
used are briefly described and illustrated with a field example.
Pressure transient behavior in a horizontal well test is considerably more complex than in a
conventional vertical well test because of its three-dimensional nature. In a horizontal well,
instead of the radial flow regime that develops for a conventional test, three flow regimes may
occur after the effects of wellbore storage disappear.
Figure 55 shows the different phases in a horizontal well transient test. Initially, flow occurs
radially in a vertical plane toward the well, indicated by a plateau on the derivative curve of the
log-log plot. This regime is termed early-time pseudoradial flow because of the elliptical flow pat-
tern resulting from the vertical to horizontal permeability anisotropy. The second flow regime
begins when the transient reaches the upper and lower boundaries of the producing interval and
flow becomes linear toward the well within a horizontal plane. This intermediate-time regime is
characterized by a half-slope trend in the derivative curve. The third flow regime occurs as the
transient moves deeper into the reservoir and the flow becomes radial again, but in the horizon-
tal plane. This late-time regime is indicated by a second plateau in the derivative curve.
The first radial flow regime yields the mechanical skin factor and the geometric average of the
vertical and horizontal permeabilities. The intermediate-time linear flow regime can be analyzed
to estimate the length of the producing interval, as long as the horizontal plane can be consid-
ered isotropic. The late-time radial flow yields the average permeability in the horizontal plane
and the total skin factor (mechanical and geometrical skin factors).
Figure 54B. Flow rate match using the measured pressure as the inner boundary condition.
Elapsed time (hr)
Flow rate
(STB/D)
10 20 30 40 50 60 70 80
12,000
11,000
10,000
9000
8000
7000
6000
5000
4000
3000
2000
1000
0
–1000
Measured
Top 4
Top 3
Top 2
Top 1
Calculated
Top 4
Top 3
Top 2
Top 1
Back • Return to Contents • Next
Well Test Interpretation ■ Specialized Test Types 83
The geometrical skin factor is important for horizontal wells drilled in thick formations or in
formations that exhibit a high contrast between kh and kv. Furthermore, in these circumstances,
neither the early-time flow regime nor the linear one develops (Fig. 56).
The identification of the first pseudoradial flow is crucial for a complete interpretation
because it provides the formation damage. This regime is often masked by the unavoidably large
wellbore storage effects in horizontal wells. The key to successful horizontal well testing is
full control of the downhole environment. Full control can be achieved by using simultaneous
measurements of flow rate and either pressure or downhole shut-in or both. Moreover, the iden-
tification of all three flow regimes is not always possible from one transient. Combining
drawdown tests in which the flow rate and pressure are measured simultaneously with buildup
tests using downhole shut-in maximizes the likelihood of identifying all three flow regimes.
Figure 55. Phases in a horizontal well transient test. After wellbore storage effects have disappeared, the flow is radial toward the
well in the vertical y-z plane (first plateau in the derivative curve). The next phase is linear flow in the y-z plane (straight line with
half-slope in the derivative curve). Finally, flow is radial in the x-y plane (second plateau in the derivative curve).
Pressure
Pressure derivative
A Wellbore storage
B Early-time pseudoradial flow
C Intermediate-time linear flow
D Late-time pseudoradial flow
Pressure
and pressure
derivative (psi)
Elapsed time (hr)
A
B C D
Elapsed time (hr)
A
B
Elapsed time (hr)
CA
B
Back • Return to Contents • Next
84
Supplementing the transient test data with flow profiles along the trajectory of the horizontal
well facilitates identifying the producing zones and determining the effective flowing interval.
Deriving this parameter from the transient data is more complicated because, in addition to the
inherent wellbore storage difficulties, other parameters may also be determined from a horizon-
tal well test: wellbore storage coefficient, vertical permeability, maximum and minimum
horizontal permeabilities, standoff from the nearest bed boundary, effective flowing length and
skin effect. This list can be reduced by running tests in the pilot hole before going horizontal to
determine the geometric means of kh and kv. These parameters are crucial for estimating hori-
zontal well productivity and have a major influence on the decision whether to drill the well.
Flow profiles are also extremely valuable for pinpointing possible crossflow. Crossflow is more
likely to occur during buildup tests and may seriously jeopardize the interpretation. Therefore,
drawdown tests are recommended for developed fields where pressure differentials have already
developed and may induce crossflow.
The interpretation of horizontal well test pressure measurements involves the same three
stages used for vertical well test analysis. First, the pressure response and its derivative are ana-
lyzed to diagnose the characteristic behavior of the system and identify specific flow regimes.
Second, specialized plots are used to extract the effective parameters for each flow regime, typ-
ically the values of k and s. Third, these reservoir parameter estimates are refined by history
matching the measured transient response to that predicted by a mathematical model for the
well and reservoir system.
As always, history matching is expected to produce more accurate results because the fea-
tures of the various flow patterns are rigorously taken into account. Moreover, the match involves
the entire set of transient data, including transition periods between specific flow regimes,
whereas direct analysis uses only the data subset of identifiable flow regimes. This stage also
offers the possibility of simultaneously matching more than one transient, which further con-
strains the model to accurately represent the well and reservoir system.
Figure 56. Theoretical pressure response of a horizontal well drilled in a thick reservoir or in a reservoir with high vertical to
horizontal permeability anisotropy. h/Lp = ratio of reservoir height to length of the horizontal well perforated interval.
Elapsed time (hr)
Pressure and pressure
derivative (psi)
High h/Lp or high kh/kv
Typical horizontal well response
Back • Return to Contents • Next
Well Test Interpretation ■ Specialized Test Types 85
The following example illustrates the importance of analyzing both the buildup and drawdown
periods during which simultaneous downhole rate and pressure measurements are obtained.
Figure 57 shows the comparative log-log plot of both transients from a drawdown and buildup test
conducted in a well in India. The data are noisy and do not display sufficient character to indi-
cate a unique solution, but knowing that these data were acquired in a horizontal well makes a
reasonable flow regime identification feasible. The derivative and convolution derivative curves
in Fig. 57 exhibit plateaus that suggest the existence of two pseudoradial flow regimes. The first
plateau, indicative of early-time pseudoradial flow, is visible only in the convolution derivative of
the drawdown transient. This plateau should also have developed during the buildup, but it is
masked by wellbore storage. On the other hand, the second plateau is visible only in the deriva-
tive curve of the buildup, which lasted long enough for radial flow to develop. Between these
plateaus, the derivative curves of both transients exhibit slopes close to a half-slope trend, indi-
cating the presence of linear flow.
Analysis of these individual flow regimes yielded values for the vertical and horizontal perme-
abilities and mechanical skin factor. These parameters were refined by history matching both
transients with the response of a horizontal well model. For the buildup period, the pressure and
pressure derivative were history matched using downhole flow rates as input to the model. For
the drawdown period, the measured pressure was used as the boundary condition and the match
was performed on the measured downhole flow rate. As shown in Fig. 58, the good quality of the
resulting matches gives confidence in the estimated values of the reservoir parameters and sup-
ports the conclusion that they are representative of the formation. Furthermore, these results
compare well with those obtained from a long-duration pressure buildup test conducted in the
well more than a year later.
The information obtained from this horizontal well test analysis enhanced the operator’s
knowledge of the reservoir, which was used to improve the design of future horizontal wells
in the field.
Figure 57. Comparison diagnostic plot used for horizontal well flow regime identification (Shah et al., 1990).
Elapsed time (hr)
10–4 10–3 10–2 10–1 100 101 102
Pressure and pressure
derivative (psi)
10–1
10–2
10–3
10–4
10–5
Pressure
Convolution derivative
Pressure
Pressure derivative
Late-time
pseudoradial
flow
Intermediate-
time linear
flow
Early-time
pseudoradial
flow
Reference
half-slope line
Back • Return to Contents • Next
86
Figure 58. History matching of (a) pressure and pressure derivative for the buildup transient and (b) flow rate for the drawdown
period (Shah et al., 1990).
Measured pressure
Derivative of measured pressure
Simulated pressure
Derivative of simulated pressure
Elapsed time (hr)
Flow rate (RB/D)
7500
6000
4500
3000
1500
0
Measured flow rate
Simulated flow rate
Elapsed time (hr)
10–3 10–2 10–1 100 101 102
Pressure and pressure
derivative (psi)
102
101
100
10–1
10–2 10–1 100 101
(a)
(b)
Back • Return to Contents • Next
Well Test Interpretation ■ Specialized Test Types 87
Multiple-well testing
In single-well testing, the primary target is the nearby well region. However, to investigate the
interwell region, more than one well must be directly involved in the test. In multiple-well test-
ing, the flow rate is changed in one well and the pressure response is monitored in another. These
tests are conducted to investigate the presence or lack of hydraulic communication within a
reservoir region. They are also used to estimate interwell reservoir transmissivity and storativity.
The two main types of multiple-well testing are interference tests and pulse tests. Some verti-
cal interference tests are classified as multiple-well tests. As subsequently discussed, they are
performed between two sets of perforations or test intervals in a well to investigate vertical com-
munication and estimate vertical permeability. Multiple-well tests are more sensitive to reservoir
horizontal anisotropy than single-well tests. Therefore, multiple-well tests are typically con-
ducted to describe the reservoir anisotropy based on directional permeabilities.
Interference testing
Interference tests require long-duration production or injection rate changes in the active well.
The associated pressure disturbance recorded in the observation well yields valuable information
regarding the degree of hydraulic communication within the interwell region. Figure 59 shows a
plan view of two wells used in an interference test, the rate history of the active well and the pres-
sure response in the observation well.
If single-phase conditions prevail within the investigated region of the reservoir, the pressure
response can be analyzed to estimate interwell reservoir properties. The analysis technique uses
the same type-curve matching approach as drawdown tests, but with a different type curve
because, unlike single-well tests, the pressure response is observed at some distance from the
location where the perturbation was originally created. Figure 60 shows a type-curve match for
an interference test using the homogeneous line-source solution (also known as the exponential
integral solution) as the referenced theoretical model.
Back • Return to Contents • Next
88
Figure 59. Active and observation wells and their respective rate and pressure changes during an interference test.
Elapsed time
t1
t1
Rate at active well, q
Elapsed time
Bottomhole pressure
Δt
Δt
Time lag
r
Active well
Observation well
rw
Observation well
Established trend
Back • Return to Contents • Next
Well Test Interpretation ■ Specialized Test Types 89
Pulse testing
Pulse testing is a special form of multiple-well testing that may last from a few hours to a few
days. The technique uses a series of short-rate perturbations at the active well. Pulses are cre-
ated by alternating periods of production or injection and shut-in. The pressure response to the
pulses is measured at one or more observation wells. Because the pulses are of short duration,
the pressure responses are small. Therefore, high-resolution gauges are usually required to
measure the small variations in pressure. The advantages of pulse testing compared with inter-
ference testing derive from the relatively short pulse length; reservoir pressure trends and noise
are removed with appropriate analysis techniques.
The following example illustrates how pulse testing was used to understand the degree of
hydraulic communication within a Middle Eastern reservoir and to investigate suspected fluid
migration toward a nearby field. The test involved six wells, including the active well. The pulses
were created by an alternating sequence of injection and shut-in periods of 36 hr each. The
resulting pressure pulses were monitored in the observation wells for 12 days. Downhole memory
recorders were used to acquire the pressure data.
The observed pressure responses were analyzed with history-matching techniques. The ana-
lytical solution of the diffusivity equation for a homogeneous rectangular reservoir with mixed
boundary conditions (i.e., both no flow and constant pressure) yielded an excellent match
between the measured and simulated pressure responses (Fig. 61). Figure 62 shows the configu-
ration of producing and injection wells within the area modeled in the study.
Figure 60. Type-curve match of an interference test.
Pressure change
Pressure derivative
Multirate type curve
Elapsed time (hr)
10–2 10–1 100 101 102 103
Pressure and pressure
derivative (psi)
101
100
10–1
10–2
10–3
Back • Return to Contents • Next
Figure 62. Configuration of producing and injection wells for the example pulse test. The yellow rectangle delineates
the area modeled by the reservoir study (Mahmoud et al., 1993).
90
Figure 61. Test sequence and corresponding pressure response in the observation well (Mahmoud et al., 1993).
0 30 60 90 120 150 180 210 240 270
15.0
13.5
12.0
10.5
9.0
7.5
6.0
4.5
3.0
1.5
0
Observed pressure variation (psi)
Simulated pressure variation (psi)
Test rate sequence (10,000 BWPD)
Elapsed time (hr)
Pressure and pressure
derivative (psi)
Modeled reservoir area
C-5
C-4
C-8
C-1
C-3
C-7
Pressure maintenance
No-flow boundary
Back • Return to Contents • Next
Well Test Interpretation ■ Specialized Test Types 91
The test indicated good hydraulic communication within the area investigated. It was also pos-
sible to determine the interwell reservoir properties and geometry of the area. The good match
of constant-pressure boundaries to the data implied that there was no leakage toward the neigh-
boring field as previously suspected.
The small amplitude of the signal detected in two of the observation wells suggested the pres-
ence of free gas in the upper part of the structure. This result was confirmed by other sources of
information and proved particularly useful to the operator in locating future water injection wells
and optimizing reservoir management.
Vertical interference testing
Understanding vertical flow behavior is essential for effective reservoir management. Vertical
permeability is an important parameter, particularly for completion decisions in thick or layered
reservoirs. It is even more critical for working with secondary or enhanced recovery processes.
The value of kv can be determined by a type of pressure transient testing called vertical inter-
ference tests. These tests are also conducted to determine crossflow between two layers
separated by a low-permeability layer and to detect leaks behind the casing.
Figure 63 shows the vertical interference test configuration and reservoir geometry. Two per-
meable layers are separated by a tight, low-permeability zone. Layer 1 flows to the well, while flow
to the well from layer 2 is prevented by a packer assembly. In theory, if both permeable layers
have similar or identical flow properties, the wellbore pressure versus time opposite the packed-
off zone should yield kv and an average value of kh for both layers. However, this assumption
rarely holds in practice, and the simultaneous recording of pressure in both the producing and
packed-off layers is preferred. The simultaneously recorded measurements enable not only the
determination of kv in the tight zone, but also the estimation of individual flow properties for
both permeable zones (i.e., the total system).
Figure 63. Test and reservoir configuration for a vertical interference test across a tight zone (Ehilg-Economides et al., 1994).
reH = inner radius of the horizontal flow region, reV = outer radius of the vertical flow region.
Layer 1 h1
q
h2
p1
p2
k1, φ1, ct1
Layer 2
In r
reV
Δh kv
reH
k2, φ2, ct2
Back • Return to Contents • Next
92
The interpretation of a vertical interference test with simultaneous recording is fairly
straightforward and requires the use of only one new type curve, shown in red in Fig. 64. The
figure shows the theoretical responses of the flowing zone (blue curves) and the packed-off
interval (red curves), both hydraulically communicated through the reservoir as shown in Fig. 63.
The initial response is that of the producing zone. Once the value of t reaches 70 hr in Fig. 64,
the curves diverge as a result of the production of fluids from the packed-off zone to the flowing
layer. The observation layer response (green curves) is characterized by a 2-to-1 slope in the
early-time storage-dominated response, a unit-slope during the transition from single-layer
radial flow to total-system radial flow, and a final derivative response that overlies the pressure
derivative for the flowing layer.
The early-time data in the flowing zone are analyzed using conventional methods for a homo-
geneous system, yielding k and s for the producing zone. The late-time data of the producing
zone—when the derivative type curves coincide—are used to obtain the permeability
of the observation interval. The difference between the formation pressure of the packed-off
interval and the flowing pressure of the producing zone may be used to estimate kv.
Figure 64. Pressure and pressure derivative curves for the producing and packed-off intervals in a vertical
interference test (Ehlig-Economides and Ayoub, 1986).
Homogeneous system type curve
Vertical interference type curve
t ⋅ p2′
p1
t ⋅ p1′
p2
t ⋅ pw′
Elapsed time (hr)
10–1 100 101 102 103 104 105
Pressure and
pressure derivative
(psi)
102
101
100
10–1
10–2
10–3
10–4
Back • Return to Contents • Next
Well Test Interpretation ■ Specialized Test Types 93
When the test is not long enough to detect the response of the total system, the analysis is per-
formed by matching the pressure response of the observation interval to the red type curves in
Fig. 64. The pressure match provides the total flow capacity, and the time match provides kv. A
similar procedure is followed when the pressure response from the flowing zone is not recorded.
However, this approach is not recommended because of the highly nonunique nature of the
model for the observation zone. Recording and matching the responses in both layers simultane-
ously yield the best results.
Figure 65 shows a vertical interference type-curve match for a test conducted in a carbonate
reservoir with two layers separated by a streak of low permeability. The early-time response is
distorted by changing wellbore storage, which rendered most of the wellbore-dominated
transient uninterpretable. However, the simultaneous match of the transition period for both
layers is of good quality, giving confidence in the estimated values of the horizontal and vertical
permeabilities listed in the caption.
Figure 65. Vertical interference type-curve match for a two-layer carbonate reservoir divided by a tight streak, with k1 = 806 mD,
s1 = 36, k2 = 2120 mD, kv = 3.7 mD, permeability ratio κ = 0.33, and storativity ratio ω = 0.56 (Ehlig-Economides and Ayoub, 1986).
Elapsed time (hr)
100 101 102 103 104 105
t ⋅ p2′
t ⋅ p1′
p2
p1
Pressure and
pressure derivative
(psi)
102
101
100
10–1
10–2
10–3
Back • Return to Contents • Next
94
Measurements while perforating
Combined perforating and testing operations have become popular with oil companies through-
out the world. The ability to perform these two tasks simultaneously has not only brought major
savings in rig time and improvements in wellsite safety, but has also opened up new possibilities
in well testing.
Although the range of tool configurations for measurements-while-perforating jobs is wide,
there are two types of combined systems—tubing-conveyed perforating (TCP) using a DST string
and through-tubing perforation (TTP). Both methods can be used with either real-time moni-
toring or downhole recording (Fig. 66).
The combined approach has inherent advantages over separate testing and perforating tech-
niques. The TCP-DST configuration saves rig time and improves wellsite safety because it
requires fewer trips into the well. TTP using a measurements-while-perforating tool (MWPT)
makes the testing of low-energy wells possible.
The transient data are analyzed using the theory for simultaneous measurement of flow rate
and pressure. This method is particularly necessary for data from intermediate-energy reservoirs
where changes in wellbore storage are expected. The flow rate can be measured directly using a
production logging flowmeter. Alternatively, flow estimates can be derived by simultaneously
measuring the downhole and wellhead pressures—provided that corrections are made for fric-
tion and inertial losses in the tubing string. For low- or high-energy reservoirs, the flow rate can
be inferred from the pressure data using a constant wellbore storage model of rising liquid level
or compressing wellbore fluids, respectively.
Back • Return to Contents • Next
Well Test Interpretation ■ Specialized Test Types 95
Figure 66. TCP (right) is preferred in exploration or new wells where a large interval will be perforated.
TTP (left) is usually more economical for small jobs and is commonly used to perforate producing wells.
Back • Return to Contents • Next
96
Figure 67 shows the sandface rate-convolution plot for a slug test conducted in a well that had
insufficient energy to flow naturally and produced using a gas lift system. A 20-ft interval had to
be perforated underbalanced, so the operator also recorded the resulting pressure transient data
to get a first estimate of reservoir parameters, which could be used in the design of a subsequent
major well test.
Figure 67. Sandface rate-convolution plot for data acquired during combined perforating and testing operations
in a low-energy well.
Convolution time function, Σ(q,t)
Rate normalized
(Δp/B/D)
Elapsed time (hr)
0.047 0.361 1.116 1.825 2.715 2.807 3.297 3.362
–2.5 –1.25 0 1.25 2.50 3.75 5.00 6.25 7.50 8.75
10.00
8.75
7.50
6.25
5.00
3.75
2.50
1.25 kh = 142.5 mD-ft
k = 10.109 mD
s = –2.058
Back • Return to Contents • Next
Well Test Interpretation ■ Specialized Test Types 97
Impulse testing
Quick and simple, impulse testing is particularly useful for wells that do not flow to the surface,
wells in which extended flow may not be desirable (e.g., because of sanding problems), and
extremely tight or vuggy formations where wireline formation testers fail to perform. The tech-
nique requires knowledge of the initial reservoir pressure, and the resulting estimated
parameters include kh and s. Impulse testing can also be used to detect and evaluate near-
wellbore heterogeneity in the reservoir.
The impulse testing procedure is an easy and extremely quick form of well testing. The well is
first put on production or injection for 3 to 4 min. before being shut in for a period of 6 to
20 times the length of the production or injection period.
Only a small amount of fluid is removed from or injected into the formation during the short
impulse period of production or injection, so the associated pressure disturbances are small.
Therefore, high-resolution pressure gauges are required to accurately study the small changes in
the reservoir’s pressure response during the shut-in period.
The depth of investigation of an impulse test is relatively small in comparison with conven-
tional well tests. This is due to the short duration of both the impulse and shut-in periods, as well
as the small pressure changes developed during the test. Therefore, impulse testing is most
appropriately used for the detection of near-well features.
Impulse test theory assumes that a unit volume of fluid is instantly removed from or injected
into the formation during the impulse period. Theory shows that the resulting pressure changes
in the reservoir are proportional to the derivative of the drawdown pressure response of the
reservoir.
Back • Return to Contents • Next
98
Figure 68 shows the simulated pressure response to a short impulse in a double-porosity reser-
voir on both Cartesian and log-log scales. In practice, the impulse period is not instantaneous
because the removal or injection of a unit volume of fluid takes a finite period of time. The pres-
sure changes in the reservoir produced by this change in fluid volume initially do not follow the
theory and do not match the pressure derivative curve. Fortunately, these effects dissipate
quickly, and generally the pressure response matches the pressure derivative curve once the
shut-in time exceeds 3 times the impulse time.
Figure 68. Pressure response plot (a) and impulse plot (b) of a simulated test in a double-porosity reservoir (Ayoub et al., 1988).
pDD is the drawdown pressure in the same well.
Elapsed time
Pressure (psia)
1/tp
tp
Δp
Initial pressure
tp 0 Δp ∝ δpDD(Δt)/δtlim
End of impulse
Δt > 3tp
Pressure type curve
Derivative type curve
Δptp
ΔpΔt
Elapsed time (hr)
10–4 10–3 10–2 10–1 100 101 102
Pressure and pressure
derivative (psi)
103
102
101
100
10–1
(a)
(b)
Back • Return to Contents • Next
Well Test Interpretation ■ Specialized Test Types 99
The analysis of impulse test data requires accurate measurement of the quantity of fluid
removed or injected and modification of the measured pressure response, so it can be matched
directly with published type curves. The data are modified by multiplying the observed pressure
change during the shut-in period by the elapsed time since the end of the impulse period. In addi-
tion, pressure changes during the impulse period are multiplied by the duration of this period.
A log-log plot of the transformed pressure data versus the shut-in time is matched with selected
drawdown type curves to obtain the reservoir parameters. Figure 69 shows the impulse technique
applied to data acquired in an exploration well.
Figure 69. Impulse plot (a) and simulation plot (b) for data acquired in an exploration well.
Elapsed time (hr)
0 0.3 0.6 0.9 1.2 1.5
5100
5070
5040
5010
4980
Simulated pressure
Actual pressure
Pressure and pressure
derivative (psi)
Elapsed time (hr)
Pressure and pressure
derivative (psi)
10–2 10–1 100 101
102
101
100
10–1
Flow capacity kh = 9886 mD-ft
Skin effect s = 0.1
Reservoir pressure = 5740 psia
Type curve
Pressure data
(a)
(b)
Back • Return to Contents • Next
Closed-chamber DST
In exploration, a priori well test design may be complicated by a lack of data. However, the closed-
chamber test can provide an early assessment for determining safe wellsite procedures and
acquiring analyzable data while optimizing rig time. This technique is usually applied to the pre-
flow period of a DST job, and the resulting information is used to design (or fine-tune)
subsequent test stages. Closed-chamber tests are also suitable when surface flow rates are
undesirable or unattainable—hydrogen sulfide (H2S) gas, night testing, low-energy and low-
productivity wells, etc.—because the formation fluid type and flow rate can be determined with-
out surface flow.
Closed-chamber DSTs differ from conventional DSTs in that all surface valves are closed
during the flow periods (Fig. 70). When the test tool is opened downhole, formation fluids or
drilling fluids enter the DST string, displacing the fluids that initially occupied the internal drill-
stem volume. Because the surface valves are closed, the pressure rises in the closed chamber. The
pressure rise continues until formation fluids cease to flow (shut-in period commences), at which
point the pressure begins to stabilize. Once stabilization has been reached, the drillstem pres-
sure is released following a controlled bleedoff period. The recording of the pressure increase
during the closed-chamber flow period and the pressure decrease, together with the gas rate
during the bleedoff period, are used to identify the type of produced fluids and to estimate the
fluid entry rate and liquid recovery.
100
Figure 70. Equipment schematic for closed-chamber testing.
Closed surface valve
Surface transducer
Closed chamber
Test valve
Packer
Back • Return to Contents • Next
Well Test Interpretation ■ Specialized Test Types 101
The increase in surface pressure during a closed-chamber DST flow period is caused by
■ increase in the mass of gas contained in the chamber (pure gas entry)
■ decrease in the gas-filled portion of the string (pure liquid entry)
■ combined gas and liquid entry.
The pressure increase can be translated into approximate flow rates using the principle of
conservation of mass and the real gas law. The general mass-balance equation (Alexander, 1976)
used to relate flow rates to changes in pressure and volume is
(14)
where
qin and qout = flow in and out, respectively, of a closed chamber
V = volume
T = temperature.
This equation can easily be adapted for the most commonly used combinations of cushion fluids
in the field.
The calculation of fluid recovery requires the initial and final gas-filled volumes. The initial
gas-filled volume is computed from the DST string capacity and the level of the liquid cushion.
The final gas-filled volume can be determined either from the real gas law (for pure liquid entry)
or by measuring the gas rate and the rate of decrease of the average closed-chamber pressure
during the bleedoff period (for pure gas entry and for gas and liquid entry). The liquid recovery
is simply the difference between the initial and final gas-filled DST string volumes.
Because the initial and final gas-filled volumes can be determined, the gas content of the DST
string before and after the test can be calculated using the real gas law. The difference in the DST
gas content divided by the actual liquid recovery provides an estimate of the average produced
gas/liquid ratio.
The fluid-type entry can be estimated by calculating the maximum rates of pressure change
that would be observed if pure gas, pure liquid or gas-saturated water was produced at the max-
imum rate allowed by the tool string configuration (Fig. 70). Estimates of the bottomhole
temperature and pressure, formation gas gravity and approximate gas/liquid ratio are required to
compute the slopes of these lines. The value of kh can be obtained using the techniques previ-
ously described for the simultaneous measurement of flow rate and pressure.
q q
V
Tz
dp
dt
p
Tz
dV
dt
in out− =
⎛
⎝
⎜
⎞
⎠
⎟
⎛
⎝
⎜
⎞
⎠
⎟ +
⎛
⎝
⎜
⎞
⎠
⎟
⎛
⎝
⎜
⎞
⎠
⎟
286 286
,
Back • Return to Contents • Next
102
Figure 71 shows the surface pressure record from a closed-chamber test. The rate of increase
of the surface pressure indicates gas entry because pure liquid entry at the maximum possible
rate could not produce such a rapid increase. The continuous increase in surface pressure during
shut-in is an indication of phase segregation, suggesting the entry of gas and liquid during the
flow period. The subsequent bleedoff test confirmed this interpretation.
Knowledge of the formation fluid type and flow rate prior to the initiation of subsequent flow
periods enables optimizing the remainder of the test. Considerable rig time was saved during the
test plotted in Fig. 71 as a result of the early determination of the average produced gas/oil ratio,
which indicated that surface flow was improbable.
Figure 71. Surface pressure versus time for a closed-chamber DST operation. The slopes of the lines represent
the maximum rates of change in pressure that would occur if pure gas, pure liquid or gas-saturated water
entered the DST string at the maximum possible rates allowed by the test tool (Erdle et al., 1977).
Elapsed time (min)
Surface pressure
(psig)
0 10 20 30 40 50
60
50
40
30
20
10
0
M
aximum
pure liquid entry
Maximumgas/liquidentry
End of initial flow period
Beginning of
bleedoff period
Maximumpuregasentry
Back • Return to Contents • Next
Well Test Interpretation ■ Specialized Test Types 103
Water injection wells
Waterflooding is used throughout the world to increase oil recovery. The success of waterflooding
projects depends largely on adequate prediction of the reservoir response. Pressure transient
testing—usually in the form of falloff or injectivity tests—is conducted to obtain parameters for
modeling injection schemes. In addition to these same parameters as obtained with conventional
well testing, the pressure transient tests also provide information for monitoring parameters that
change with time in a waterflood (i.e., location of the water front, well injectivity and average
interwell reservoir pressure).
The pressure transient response in a reservoir under waterflooding differs from single-phase
flow behavior because of differences in the properties of oil and water. Soon after injection
begins, a saturation gradient is established in the reservoir. This forms a region of high water sat-
uration around the wellbore, termed the water bank. Outside this region is the transition bank,
in which water saturation decreases away from the wellbore until the flood front is reached. The
region located ahead of the injection front—with the initial water saturation—is called the oil
bank. A system that consists of regions with different properties is called a composite reservoir
(Fig. 72a). The composite system is modeled assuming that the fluid properties are constant
within each bank but change sharply at an interface. A simplified version is the two-bank model,
shown in Fig. 72b.
Figure 72. Composite system of a waterflooded reservoir: (a) multibank and (b) two-bank models.
S = saturation, rf = radial distance to the fluid front.
(a) (b)
Bank 1: μ1, ct1, S1
φ, k
Bank 2: μ2, ct2, S2
φ, k
Wellborerf
Oil bank
Transition bank
(water and oil)
Water bank
Back • Return to Contents • Next
104
In a water injection well test, three main features can be identified after the wellbore storage
effects have disappeared. Initially, the pressure response is identical to single-phase flow and is
governed by the rock and fluid properties of the water bank. This is displayed as a horizontal line
in the derivative curve (Fig. 73a). The second identifiable response occurs when the transient
travels through the transition bank. This period is characterized by the saturation distribution
within the transition bank and the corresponding displacement mobility ratio M. The derivative
curve shows a hump for M > 1 and a dip for M < 1. The duration of the transition period depends
on the storativity ratio of the banks. The third feature is observed as the transient penetrates
deeper into the reservoir and the flow becomes controlled by the properties of the oil bank. This
period exhibits a second horizontal line in the derivative curve. The level of stabilization of this
second plateau is related to the mobility of the oil bank.
Figure 73. Two-bank model (CD = 0) match to pressure and derivative type curves (a) and multibank model customized falloff type
curves (b), which include wellbore storage, skin effects and relative permeability (Abbaszadeh and Kamal, 1989). a = location of
discontinuity in the composite reservoir, α = characteristic front constant of the two-bank model system, γ = total compressibility
ratio in the two-bank system, and rtD = dimensionless radial distance to the fluid front.
108
CDe2s = 104
10–1 =
CD
τD
10–3
10–5
108 108
No storage
tD /a2 or ΔtD /rtD
2
Dimensionless pressure
and derivative
10–3 10–2 10–1 100 101 102 103 104 105
Dimensionless falloff time
101
100
10–1
10–2
Dimensionless pressure
and derivative
10–6 10–5 10–4 10–3 10–2 10–1 100 101 102 103 104
102
101
100
10–1
10–2
M = 10
M = 1
M = 0.1
γ = 10
γ = 10
γ = 10
1
0.1
1
0.1
1
0.1
Injectivity solution of
the composite model
Falloff solution,
α = 0.001
104
104
γ =
φ1/C1
φ2/C2
M =
k1/μ1
k2/μ2
(a)
(b)
Skin function
Back • Return to Contents • Next
Well Test Interpretation ■ Specialized Test Types 105
The match of field data with the type curves yields all the parameters of the system. The first
radial flow regime gives the mechanical skin factor and the mobility of the water bank. The time
match provides the water front location (intermediate-flow period). The late-time radial flow
regime supplies the mobility of the oil bank.
For a pressure transient test to contain all features of a waterflood and therefore provide a
unique solution, the test should be conducted during the early stage of injection. It should also
be sufficiently long to detect the reservoir response in the oil zone, but interference from nearby
wells can hamper the capture of all three features. Consequently, the performance of tests early
in the life of the injector well is recommended.
The interpretation of pressure transient tests in water injection wells can be refined through
use of the multibank model (Fig. 72a). This model incorporates the saturation distribution within
the transition bank, which makes it particularly useful when the various banks exhibit substan-
tial storativity contrasts. These customized type curves are constructed on computers and require
the relative permeability and individual rock and fluid compressibility values. Therefore, the type
curves are field dependent. The type curves shown in Fig. 73b were developed for a water-oil
system, for which the relative permeability and total mobility curves are shown in Fig. 74.
Figure 74. Relative permeability and total mobility curves for the customized type curves in Fig. 73b.
krw = relative permeability to water, kro = relative permeability to oil, μw = water viscosity, and μo = oil viscosity.
Water saturation
krw or kro
0 0.2 0.4 0.6 0.8 1.0
1.0
0.8
0.6
0.4
0.2
0
krw
μw
kro
μo
+
Back • Return to Contents • Next
106
Figure 75 shows the comparison between a falloff data set and the theoretical response of the
multibank model. The data are from a 24-hour falloff test conducted two months after injection
began. The type curve that assumes no wellbore storage is also shown. Although wellbore stor-
age masks the response from the water bank and part of the transition zone in the data, analysis
was possible because the test was sufficiently long to detect the total reservoir response. The
pressure match yielded the permeability to water at residual oil saturation. The time match pro-
vided the location of the water front. A second test performed four months later found that the
water front had moved 300 ft farther away. This example clearly shows how using falloff tests as
monitoring tools assists operators in the management of waterflooding projects.
Figure 75. Type-curve match for a falloff test conducted two months after injection began (Abbaszadeh and Kamal, 1989).
Water
bank
Transition bank
Pressure
Front
CD = 0
CD = 0
Oil
bank
Elapsed time (hr)
10–4 10–3 10–2 10–1 100 101 102 103
Pressure and pressure
derivative (psi)
102
101
100
10–1
10–2
Derivative
Back • Return to Contents • Next
Well Test Interpretation ■ Specialized Test Types 107
Pumping wells
Sucker-rod pumping wells present special well-testing problems. The first difficulty relates to
mechanical constraints, resulting from the presence of the rods inside the tubing string (Fig. 76).
This configuration precludes the running in hole of pressure gauges—unless the rods and pump
are pulled out of the hole or there is enough room in the annular space for a gauge. The second
problem is associated with the long duration of the wellbore storage period during shut-in. The
low reservoir energy and low productivity associated with pumping wells, compounded by high
fluid compressibility in the wellbore, cause these long periods. Both problems, however, can be
overcome.
Figure 76. Sucker-rod pumping well configuration.
Sonic well sounder
Pressure transducer
Vertical flow
prover
Fluid level
Tubing anchor
(no packer)
hLF
hL
Back • Return to Contents • Next
108
Testing pumping wells by removing the pump from the hole is quite expensive. Workover or
pulling rigs are needed twice—to extract the pump and rods, and then to rerun them after the
test is completed. Furthermore, the bottomhole flowing pressure before shut-in and the early-
time data cannot be recorded in these tests because of the nature of the operation, which leaves
the values of s and the productivity index undetermined.
A cost-effective alternative is to compute the bottomhole pressure and flow rate from indirect
measurements: casing head pressure pc and the height of the gas/liquid interface hL of the rising
liquid column in the annulus. The first measurement is acquired with conventional pressure
transducers, and the second is determined by acoustic well-sounding techniques.
The conversion of these indirect measurements to downhole pressure and rate requires an
accurate determination of the changing liquid gradient in the well annulus. The controlling para-
meter is the gas void fraction fg of the annular liquid column, which can be derived using a
hydrodynamic model or from empirical correlation. Once the position of hL and the value of fg
are known, the bottomhole pressure can be estimated using the following relation (Hasan and
Kabir, 1985):
(15)
where
γL = pressure gradient of the liquid
γg = pressure gradient of the gas
hLF = height of the gas column in the annulus.
The rate of change in the liquid level dhL /dt is used to obtain the flow rate:
(16)
(17)
where
a = constant
dc = diameter of the casing
dt = diameter of the tubing.
The use of a hydrodynamic model—which requires the values of dc and dt, gas and liquid den-
sities and surface tension—is preferred to empirical correlation. This is because the prediction
of fg is crucial for the afterflow period, during which gas continues to bubble through the liquid
column. Afterflow normally dominates buildup tests in pumping wells, and in most cases radial
flow is seldom reached. Moreover, this period exhibits a variable value of C, which complicates
type-curve matching that uses pressure only. In such cases, reliable interpretation of afterflow-
dominated tests uses both downhole pressure and rate transient data.
p p h h f fws c LF g L g L g g= + + −( ) +[ ]γ γ γ1 ,
q a d d
d
dt
p p
c t
ws c
= −( )⎛
⎝
⎜
⎞
⎠
⎟
−⎛
⎝
⎜
⎞
⎠
⎟
2 2
γ
q a d d
d
dt
h h
f f
c t
L LF g
g L g g
= −( )⎛
⎝
⎜
⎞
⎠
⎟
+
−( ) +
⎡
⎣
⎢
⎢
⎤
⎦
⎥
⎥
2 2
1
γ
γ γ
,
Back • Return to Contents • Next
Well Test Interpretation ■ Specialized Test Types 109
Figure 77 shows downhole pressure and flow rate data obtained following the indirect mea-
surement technique. Conventional data analysis is performed for the simultaneous measurement
of downhole pressure and rate—rate-normalization, convolution and convolution type curves.
Figure 78 shows the data match to a convolution type curve based on step rate change for a well
intersected by a finite-conductivity fracture. Although the data do not exhibit sufficient charac-
ter for a unique solution, the model selection is justified because the well was hydraulically
fractured. The acceptable match between the measured and simulated data provides confidence
in the results.
Application of the technique in several wells has shown that estimating the bottomhole pres-
sure is more reliable than flow rate computation. Consequently, the best results are obtained
when pumping well tests are sufficiently long to allow radial flow to develop.
Figure 77. Pressure and flow rate variations derived from casing wellhead pressure
and the rising liquid level in the annulus (Kabir et al., 1988).
Elapsed time (hr)
Pressure (psia) or
flow rate (RB/D)
10–1 100 101
1000
900
800
700
600
500
400
300
200
100
0
Back • Return to Contents • Next
110
Permanent monitoring
More wells are being instrumented with permanent pressure gauges, and multiphase flow
metering technology is being introduced in intelligent well completions. The rationale for these
devices is not just passive monitoring to enable better reservoir characterization. Typically,
they are accompanied by flow control components that are intended to avoid expensive, or even
technically impossible, well interventions by building flexibility into the well completion. In turn,
this flexibility enables well and reservoir flow optimization.
The combined presence of permanent gauges and remotely activated downhole controls
enables new well test configurations that will provoke new attention to test design. Likewise,
the continual data stream acquired from permanent monitoring poses new interpretation
challenges.
Figure 78. Convolution type-curve match for pumping well data (Kabir et al., 1988).
Elapsed time (hr)
Pressure and pressure
derivative (psi)
10–1 100 101 102
103
102
103
Back • Return to Contents • Next
In general, system analysis helps determine the cost effectiveness of treatments under consid-
eration and assists in completion decisions, such as a hydraulically fractured vertical well
versus a horizontal well. The critical parameters for system analysis can be determined from
transient tests.
NODAL* system analysis is a methodical approach to optimizing oil and gas well deliverabil-
ity. This thorough evaluation of the complete producing system establishes the flow rate versus
pressure drop relation for each component of the producing system—reservoir, near-wellbore
completion configuration, wellbore strings and surface facilities. The major source of restric-
tion for flow in the system is then identified. If the major pressure drop is associated with a
component that can be modified, a sensitivity study is performed to determine options for
removing the flow restriction; this assessment provides reliable guidelines for optimizing the
well performance.
The following example illustrates the application of NODAL analysis to an offshore oil well
that had a level of performance far below that of the neighboring wells. Production was about
25% of the average production for other wells in the reservoir. Formation damage was the sus-
pected cause of the low productivity, and the well was tested. Interpretation of the pressure
transient data identified a severely damaged well with s = 210 (Fig. 79). NODAL analysis was
used to study the effect of damage removal on IPR. Figure 80 shows the reservoir performance
curves for three values of s plotted with the tubing intake for the required wellhead pressure.
The plot shows that the flow rate could be increased by a factor of about 5 at the same wellhead
pressure if the impeding damage around the wellbore was removed. This could be achieved by
an acid treatment without jeopardizing the integrity of the gravel pack. The well was treated with
a specially designed acid injection program, and a post-acidizing well test was conducted to eval-
uate the effectiveness of the acid job. The interpretation results of the post-acidizing well test
(Fig. 81) show that s was reduced to 15 from its preacidizing value of 210. The final stabilized
rate of the well agreed with the post-acidizing predictions made by NODAL analysis (4300 STB/D,
as indicated by the intersection of the tubing intake curve and the reservoir performance curve
for s = 15).
Well Test Interpretation ■ Pressure Transient and System Analysis 111
Pressure Transient and
System Analysis
Figure 79. Pressure transient analysis using type-curve matching.
Elapsed time (hr)
Pressure and pressure
derivative (psi)
100 101 102 103 104
103
102
101
100
10–1
k = 520 mD
s = 210
Back • Return to Contents • Next
112
Figure 80 NODAL analysis of pressure transient data.
Production rate (STB/D)
Pressure (psig)
0 1333 2667 4000 5333 6667 8000
5600
5200
4800
4400
4000
3600 IPR—Pre-acidizing(skin=210)
IPR—Post-acidizing (skin = 15)
IPR—Projected performance (skin = 0)
Intake curve (wellhead pressure = 1632 psig)
Figure 81. Post-acidizing well test.
10–1 100 101 102 103 104
Elapsed time (hr)
Pressure and pressure
derivative (psi)
102
101
100
10–1
k = 510 mD
s = 15
Back • Return to Contents • Next
In general, conducting the interpretation of transient tests preceded by a variable rate history
requires computer processing. A customized type curve must be constructed for each well test,
except for the analysis of pressure buildup tests of wells that have undergone a lengthy draw-
down period before the test. In this situation, it is possible to construct a generalized set of type
curves using the theory described on pages 15 and 16. The resulting curves, presented in dimen-
sionless form, can then be universally applied to wells with conditions that fit the reservoir
models used to generate the type curves.
The Appendix to this book is a library of published type curves, along with the reservoir
models that exhibit the pressure responses. The curves were derived for a step rate change and
assume constant wellbore storage. Each log-log plot consists of several sets of pressure and pres-
sure derivative curves differentiated by color. Identified flow regimes are differentiated by
symbols: dashes (radial), dots (linear), triangles (spherical) and squares (closed system).
The type curves can be applied directly to drawdown periods at a constant flow rate or buildup
tests performed with downhole shut-in devices and preceded by a long drawdown period.
However, with appropriate plotting techniques, as explained later, this library may be extremely
useful for the model identification stage of the interpretation process of any type of transient
test. Care must be taken when dealing with closed systems because the late-time portion
exhibits different features for drawdown than for shut-in periods.
In practice, drawdowns are short or exhibit widely varying flow rates before shut-in. Also,
buildup tests are often conducted with surface shut-in, exhibiting variable wellbore storage.
These situations undermine the assumptions on which published type curves are based, impair-
ing their direct usage. The weaknesses inherent in analysis using published type curves can be
avoided by constructing curves that account for the effects of flow changes that occur before and
during the test. Improved computing techniques have facilitated the development of custom
curves, resulting in a major advance in well test interpretation. Analysts are also able to develop
type curves that incorporate the potential effects of complex reservoir geometries on the pres-
sure response of the reservoir. The computer-generated type curves are displayed simultaneously
with the data and are carefully matched to produce precise values for the reservoir parameters.
Well Test Interpretation ■ Appendix: Type Curve Library 113
Appendix: Type Curve Library
Back • Return to Contents • Next
114
1.E60
1.E20
1.0
CDe2s 1
Homogeneous reservoir
Interporosity flow 2
Double porosity
Transient
Pseudosteady state
ω 3
0.5
0.1
0.01
Double porosity
(pseudosteady state)
λ 4
1.E–81.E–6
1.E–4
Double porosity
(pseudosteady state)
Type curves 1–4
Infinite-acting radial flow model
Back • Return to Contents • Next
Well Test Interpretation ■ Appendix: Type Curve Library 115
λ 5
1.E–9
1.E–5
1.E–1 ω = 0.1–5
κ = 0.3
CD = 1
s1 = 0
s2 = 100
λ = 1E–5
κ = 0.3
CD = 1
s1 = 0
s2 = 100
λ = 1E–5
ω = 0.1
CD = 1
s1 = 0
s2 = 100
λ = 1E–5
ω = 0.1
κ = 0.3
s1 = 0
s2 = 100
ω 6
0.5
0.9
0.1
κ 7
0.1
0.3
0.9
CD 8
1
10
100
s1
s2
φ1, k1, h1
φ2, k2, h2
kv
Type curves 5–8
Infinite-acting double-
permeability model
Back • Return to Contents • Next
116
Type curve 9
Infinite-conductivity vertical
fracture in homogeneous reservoir
Type curve 10
Finite-conductivity vertical fracture
in homogeneous reservoir
CDf 9
Time axis: In tDf
0
0.1
0.3
CDf 10
Time axis: In tDf /CDf
FCD = 10
10–3 10–4 10–5
Back • Return to Contents • Next
Well Test Interpretation ■ Appendix: Type Curve Library 117
hp 12
0.3
0.7
1.0
ht = 1
hb = 0
CD = 1
hwd = 100
s = 0
ht = 1
hb = 0.9
hp = 0.1
CD = 1
s = 0
hwd 11
100 1000
10,000
ht hp
Gas cap
hb
Well
Type curves 11–12
Partial completion near gas cap
Back • Return to Contents • Next
118
rD 13
20
200
2000
CD = 10
CD 14
10
100 1000
rD = 200
rD 15
50
500
ω = 0.1
λ = 1E–6
CD = 1
Well
rD
Impermeable
boundary
Type curves 13–15
Well near impermeable boundary
Back • Return to Contents • Next
Well Test Interpretation ■ Appendix: Type Curve Library 119
α 16
1000
0.001
0.1
rD = 100
CD = 3
s = 0
CD 17
100
1000
1
α = 0.1
s = 0
rD = 100
rD 18
1000
100
α = 0.1
CD = 10
s = 0
Partially
sealing fault
Well
rD
Type curves 16–18
Well near partially sealing fault
Back • Return to Contents • Next
120
θ 19
40°
120°
θ1 20
5°
Centered
θ 21
40°
120°
CD
22
rD = 500
θ1 = 22.5
CD = 10
rD = 500
θ = 45
CD = 10
ω = 0.1
λ = 1E–5
rD = 500
φ1 = 22.5
CD = 10
rD = 500
φ1 = 22.5
φ = 45
500
10
10,000
θ
Well
Impermeable
boundary
θ1
rD
Type curves 19–22
Well between two intersecting
impermeable boundaries
Back • Return to Contents • Next
Well Test Interpretation ■ Appendix: Type Curve Library 121
wD = 1000
CD = 10
xD 23
0.1
0.5
CD
24
1000
10
wD = 1000
xD = 0.5
10,000
Well
xD
wD
Type curves 23–24
Well between two parallel
impermeable boundaries
Back • Return to Contents • Next
122
CD = 1
yD = 1000
s = 0
xD = 0.5
wD 25
50 200 1000
wD = 2000
yD = 1000
s = 0
xD = 0.5
CD
27
1000
10
10,000
CD = 1
wD = 100
s = 0
xD = 0.5
yD 26
50 1000
xD
yd
Well
wD
Type curves 25–27
Well in truncated channel
Back • Return to Contents • Next
Well Test Interpretation ■ Appendix: Type Curve Library 123
rD 28
2000
300
50
hD = 100
CD = 0
s = 0
Well
rD
hD
Type curve 28
Well in pinchout
Lp 29
1000
100
kx = ky = 500
kz = 50
h = 50
C = 0.001
zw = 25
C 30
0.01
0.001
kx = ky = 500
kz = 50
h = 30
Lp = 1000
zw = 15
Type curves 29–30
Horizontal well
h
Well
kz kx
ky
Lp
zw
Back • Return to Contents • Next
124
rD 31
100
20
500
xe = ye = 1000
CD = 10
s = 0
Type curve 31
Well in rectangular reservoir with
one impermeable and three
constant-pressure boundaries
(rD = distance to impermeable
boundary)
Back • Return to Contents • Next
Well Test Interpretation ■ Appendix: Type Curve Library 125
xe 32
1000500 xw = 500
CD = 10
s = 0
∞
xw 33
100
500
ye = 100
xe = 1000
CD = 1
s = 0
λ 34
1.E–5
1.E–8
ye = 1000
xe = 1000
xw = 500
yw = 500
CD = 1
s = 0
Constant-pressure
boundary
Impermeable
boundary
Well yw
xw
ye
xe
Type curves 32–34
Well in rectangle between two
constant-pressure boundaries
Back • Return to Contents • Next
126
xw 35
100
500
xe = 1000
ye = 100
yw = 50
CD = 1
s = 0
CD 36
1
1000
xe = 1000
ye = 100
yw = 50
xw = 700
s = 0
λ 37
1.E–61.E–8
xe = 1000
ye = 1000
yw = 500
xw = 900
CD = 10
s = 0
800
10
Constant-pressure
boundary
Impermeable
boundary
Well yw
xw
xe
ye
Type curves 35–37
Well in rectangle near constant-
pressure boundary
Back • Return to Contents • Next
Well Test Interpretation ■ Appendix: Type Curve Library 127
Interporosity flow 38
Transient λ = 1.E–4
ω = 0.1
reD = 1000
s = 0
CD = 100
Use only with drawdown data
Pseudosteady state
Type curve 38
Well in closed circular reservoir
xe Use only with drawdown data
100 1000
10
ye = 1000
CD = 1
s = 0
39Type curve 39
Well centered in closed rectangular
reservoir
M2 /M1
M2 = 0.1
aD = 100
40
0.7
0.1
Water bank
Saturation
front
Injection
well
aD
M1
M2
Type curve 40
Injection well
Back • Return to Contents • Next
Well Test Interpretation ■ Nomenclature 129
Nomenclature
AOF absolute open flow
B formation volume factor
BWPD barrels of water per day
C performance coefficient
C wellbore storage coefficient
CD dimensionless wellbore storage coefficient
CDf dimensionless fracture storage coefficient
Cd drag coefficient
ct total compressibility
CTC convolution type curve
D non-Darcy coefficient
dc casing diameter
DST drillstem test
F number of flow steps
FCD dimensionless fracture conductivity
fg gas void fraction
H2S hydrogen sulfide
h height or thickness
hb bottom nonopen interval length
hD dimensionless reservoir thickness
hL height of liquid level
hLF height of gas column
hp perforation interval
ht reservoir thickness excluding gas cap
hwd penetration ratio (hw /rw)
IPR inflow performance ratio
k permeability
kf fracture permeability
kh horizontal permeability
kro relative permeability to oil
krw relative permeability to water
kv vertical permeability
kx directional permeability
ky directional permeability
kz directional permeability
kh permeability-thickness product (flow capacity)
khave average permeability-thickness product
L number of layers
Lp horizontal well perforated interval
LRT layered reservoir testing
M number of flow steps preceding the transient
M mobility ratio
m(p) gas pseudopressure function
MWPT measurements-while-perforating tool
n inertial effect exponent
p pressure
p* extrapolated pressure at infinite shut-in time
pc casing head pressure
pD dimensionless pressure
pDD drawdown pressure
pi initial pressure
pR reservoir pressure
pwbD dimensionless wellbore pressure
pwbf wellbore flowing pressure
pwD dimensionless wellbore pressure
pwf wellbore flowing pressure at a constant
flow rate
pwi initial wellbore pressure
Back • Return to Contents • Next
130
pws bottomhole shut-in pressure
p0 arbitrary reference pressure
PVT pressure-volume-temperature
q flow rate
qD dimensionless flow rate
qin flow rate into a closed chamber
qout flow rate out of a closed chamber
qr constant surface flow rate
qs sandface flow rate
qt total flow rate
qwbf wellbore flow rate
r radial distance
rD dimensionless radial distance
reD dimensionless reservoir outer radius
reH dimensionless inner radius of horizontal
reV dimensionless outer radius of vertical
flow region
rf radial distance to the fluid front
rtD dimensionless radial distance to the fluid front
rw wellbore radius
s skin factor
s´ pseudoskin factor
SFRCT sandface rate-convolution type function
SIP selective inflow performance
T temperature
T time starting with the first flow rate
t time
ta gas pseudotime function
tD dimensionless time
tDf dimensionless time for fractured well
ti interval time
tp production time before shut-in
t0 starting time
t0 time corresponding to the arbitrary
reference pressure p0
TCP tubing-conveyed perforating
TTP through-tubing perforating
V volume
w width
wD dimensionless width
xD dimensionless distance
xe reservoir length
xw distance from a boundary to the well
yD dimensionless distance
ye reservoir length
yw distance from a boundary to the well
z gas deviation factor
zw distance from a boundary to the well
α characteristic front constant in a two-bank
model system
α fault barrier arameter
γ pressure gradient
Δp change in pressure
Δt elapsed time
η diffusivity constant (k /θct μ)
θ angle between two intersecting boundaries
κ permeability ratio (k1h1/[k1h1 + k2h2])
λ interporosity pseudosteady-state flow parameter
μ viscosity
μo oil viscosity
μw water viscosity
φ porosity
ω storativity ratio
Back • Return to Contents • Next
Abbaszadeh M and Kamal MM: “Pressure Transient Testing of Water-Injection Wells,” SPE
Reservoir Engineering 4 (February 1989): 115–124.
Agarwal RG: “Real Gas Pseudo-Time: A New Function for Pressure Buildup Analysis of MHF Gas
Wells,” paper SPE 8279, presented at the 54th SPE Annual Technical Conference and Exhibition,
Las Vegas, Nevada, September 23–26, 1979.
Alexander LG: “Theory and Practice of the Closed-Chamber Drillstem Test Method,” paper SPE
6024, presented at the 51st SPE Annual Technical Conference and Exhibition, New Orleans,
Louisiana, October 3–6, 1976.
Al-Hussainy R, Ramey HJ Jr and Crawford PB: “The Flow of Real Gases Through Porous Media,”
Journal of Petroleum Technology 18 (May 1966): 624–636.
Ayestaran L, Minhas HN and Kuchuk FJ: “The Use of Convolution Type Curves for the Analysis of
Drawdown and Buildup Tests,” paper SPE 18535, presented at the SPE Eastern Regional
Meeting, Charleston, West Virginia, November 1–4, 1988.
Ayoub JA, Bourdet DP and Chauvel YL: “Impulse Testing,” SPE Formation Engineering 3
(September 1988): 534–554.
Bourdet D, Ayoub JA and Pirard YM: “Use of Pressure Derivative in Well Test Interpretation,”
paper SPE 12777, presented at the SPE California Regional Meeting, Long Beach, California,
April 11–13, 1984.
Bourdet D, Whittle TM, Douglas AA and Pirard YM: “A New Set of Type Curves Simplifies Well
Test Analysis,” World Oil 196, no. 6 (May 1983): 95–106.
Ehlig-Economides C and Ayoub JA: “Vertical Interference Testing Across a Low-Permeability
Zone,” SPE Formation Engineering 1 (October 1986): 497–510.
Ehlig-Economides CA, Hegeman P and Vik S: “Guidelines Simplify Well Test Interpretation,”
Oil and Gas Journal (July 18, 1994).
Ehlig-Economides CA, Joseph JA, Ambrose RW Jr and Norwood C.: “A Modern Approach to
Reservoir Testing,” Journal of Petroleum Technology 42 (December 1990): 1554–1563.
Erdle JC, Upchurch JM and Warren DA: “Early-Fluid Entry Determination; Key to Safe, Optimum
Drill Stem Testing,” paper SPE 6884, presented at the 52nd SPE Annual Technical Conference
and Exhibition, Denver, Colorado, October 9–12, 1977.
Gringarten AC, Bourdet DP, Landel PA and Kniazeff VJ: “A Comparison Between Different Skin
and Wellbore Storage Type Curves for Early-Time Transient Analysis,” paper SPE 8205, presented
at the 54th SPE Annual Technical Conference and Exhibition, Las Vegas, Nevada, September
23–26, 1979.
Hasan AR and Kabir CS: “Determining Bottomhole Pressures in Pumping Wells,” SPE Journal 25
(December 1985): 823–838.
Hegeman PS, Hallford DL and Joseph JA: “Well-Test Analysis With Changing Wellbore Storage,”
SPE Formation Engineering 8 (September 1993): 201–207.
Well Test Interpretation ■ References 131
References
Back • Return to Contents • Next
132
Joseph J and Ehlig-Economides CA: “The Role of Downhole Flow and Pressure Measurements in
Reservoir Testing,” paper SPE 18379, presented at the SPE European Petroleum Conference,
London, England, October 18–19, 1988.
Kabir CS, Kuchuk FJ and Hasan AR: “Transient Analysis of Acoustically Derived Pressure and
Rate Data,” SPE Formation Engineering 3 (September 1988): 607–616.
Mahmoud ML, Torre AJ and Ayan C: “Pulse Test Interpretation for Badri Field,” paper SPE 25632,
presented at the SPE Middle East Oil Technical Conference and Exhibition, Bahrain, April 3–6,
1993.
Shah PC, Gupta DK, Singh L and Deruyck BG: “A Field Application of the Methodology for
Interpretation of Horizontal Well Transient Tests,” paper SPE 20611, presented at the 65th SPE
Annual Technical Conference and Exhibition, New Orleans, Louisiana, September 23–26, 1990.
Some portions of this document were extracted from the “Reservoir Testing Supplement” of the
Middle East Well Evaluation Review published by Schlumberger Technical Services, Dubai, UAE,
and the Schlumberger Oilfield Review April 1992 issue.
Back • Return to Contents

Well Teste Interpretation

  • 1.
    © 2008 Schlumberger.All rights reserved. *Mark of Schlumberger Other company, product, and service names are the properties of their respective owners. Want to know more? Click the Schlumberger logo at the bottom of this page to visit the Web site. Help Contents Search Want to know more? Click the Schlumberger logo at the bottom of this page to visit the Web site. Well Test Interpretation 2008 Edition © 2008 Schlumberger. All rights reserved. *Mark of Schlumberger Other company, product, and service names are the properties of their respective owners. Help Contents Search Well Test Interpretation 2008 Edition This book summarizes the state of the art in well test interpretation, emphasizing the need for both a controlled downhole environment and high-performance gauges, which have made well testing a powerful reservoir description tool. Also addressed in this book are descriptive well testing, the application of simultaneously recorded downhole rate and pressure measurements to well testing, and testing gas wells. The special kinds of well testing discussed include testing layered reservoirs and horizontal wells, multiple-well testing, vertical interference, and combined perforation and testing techniques. Testing low-energy wells, water injection wells and sucker-rod pumping wells is also outlined. For more information on designing a testing program to meet your specific needs, contact your Schlumberger representative. Entering the catalog will take you to the table of contents. From the table of contents, you may access any of the catalog items by clicking its entry. You may also browse the PDF normally. Enter Catalog HERE This book summarizes the state of the art in well test interpretation, emphasizing the need for both a controlled downhole environment and high-performance gauges, which have made well testing a powerful reservoir description tool. Also addressed in this book are descriptive well testing, the application of simultaneously recorded downhole rate and pressure measurements to well testing, and testing gas wells. The special kinds of well testing discussed include testing layered reservoirs and horizontal wells, multiple-well testing, vertical interference, and combined perforation and testing techniques. Testing low-energy wells, water injection wells and sucker-rod pumping wells is also outlined. For more information on designing a testing program to meet your specific needs, contact your Schlumberger representative. Entering the catalog will take you to the table of contents. From the table of contents, you may access any of the catalog items by clicking its entry. You may also browse the PDF normally. Enter Catalog HERE
  • 2.
    Main Contents SearchMainContents Search Well Test Interpretation 2008 Edition Well Test Interpretation 2008 Edition Help For help using Adobe Acrobat Reader, press the F1 key or click here to access Adobe Acrobat online help. Help For help using Adobe Acrobat Reader, press the F1 key or click here to access Adobe Acrobat online help.
  • 3.
    Schlumberger 225 Schlumberger Drive SugarLand, Texas 77478 www.slb.com Copyright © 2008, Schlumberger, All rights reserved. No part of this book may be reproduced, stored in a retrieval system, or transcribed in any form or by any means, electronic or mechanical, including photocopying and recording, without the prior written permission of the publisher. While the information presented herein is believed to be accurate, it is provided “as is” without express or implied warranty. 07-WT-130 An asterisk (*) is used throughout this document to denote a mark of Schlumberger. Back • Return to Main • Next
  • 4.
    Well Test Interpretation■ Contents iii Contents Introduction . . . . . . . . . . . . . . . . . . . . . . . . . . . . . . . . . . . . . . . . . . . . . . . . . . . . . . . . . . . . . . . . . . . . . . . . . . . . . . . . . . . . 1 Well testing . . . . . . . . . . . . . . . . . . . . . . . . . . . . . . . . . . . . . . . . . . . . . . . . . . . . . . . . . . . . . . . . . . . . . . . . . . . . . . . 1 Productivity well testing . . . . . . . . . . . . . . . . . . . . . . . . . . . . . . . . . . . . . . . . . . . . . . . . . . . . . . . . . . . . . . . . . 2 Descriptive well testing . . . . . . . . . . . . . . . . . . . . . . . . . . . . . . . . . . . . . . . . . . . . . . . . . . . . . . . . . . . . . . . . . . 3 Test design . . . . . . . . . . . . . . . . . . . . . . . . . . . . . . . . . . . . . . . . . . . . . . . . . . . . . . . . . . . . . . . . . . . . . . . . . . . . . . . 6 Fundamentals of Transient Well Test Behavior . . . . . . . . . . . . . . . . . . . . . . . . . . . . . . . . . . . . . . . . . . . . . . . . 11 Diffusivity equation . . . . . . . . . . . . . . . . . . . . . . . . . . . . . . . . . . . . . . . . . . . . . . . . . . . . . . . . . . . . . . . . . . . . . . 11 Sidebar: Modeling radial flow to a well . . . . . . . . . . . . . . . . . . . . . . . . . . . . . . . . . . . . . . . . . . . . . . . . . . 12 Wellbore storage and skin effects . . . . . . . . . . . . . . . . . . . . . . . . . . . . . . . . . . . . . . . . . . . . . . . . . . . . . . . . 13 Background . . . . . . . . . . . . . . . . . . . . . . . . . . . . . . . . . . . . . . . . . . . . . . . . . . . . . . . . . . . . . . . . . . . . . . . . 13 Type curves . . . . . . . . . . . . . . . . . . . . . . . . . . . . . . . . . . . . . . . . . . . . . . . . . . . . . . . . . . . . . . . . . . . . . . . . . 15 Changing wellbore storage . . . . . . . . . . . . . . . . . . . . . . . . . . . . . . . . . . . . . . . . . . . . . . . . . . . . . . . . . . . . . . . 17 Control of Downhole Environment . . . . . . . . . . . . . . . . . . . . . . . . . . . . . . . . . . . . . . . . . . . . . . . . . . . . . . . . . . . . . 21 Downhole shut-in techniques . . . . . . . . . . . . . . . . . . . . . . . . . . . . . . . . . . . . . . . . . . . . . . . . . . . . . . . . . . . . 21 Downhole flow rate measurement . . . . . . . . . . . . . . . . . . . . . . . . . . . . . . . . . . . . . . . . . . . . . . . . . . . . . . . 24 Wellsite Validation . . . . . . . . . . . . . . . . . . . . . . . . . . . . . . . . . . . . . . . . . . . . . . . . . . . . . . . . . . . . . . . . . . . . . . . . . . . . . . 27 Interpretation Review . . . . . . . . . . . . . . . . . . . . . . . . . . . . . . . . . . . . . . . . . . . . . . . . . . . . . . . . . . . . . . . . . . . . . . . . . . 33 Interpretation methodology . . . . . . . . . . . . . . . . . . . . . . . . . . . . . . . . . . . . . . . . . . . . . . . . . . . . . . . . . . . . . 33 Data processing . . . . . . . . . . . . . . . . . . . . . . . . . . . . . . . . . . . . . . . . . . . . . . . . . . . . . . . . . . . . . . . . . . . 33 Flow regime identification . . . . . . . . . . . . . . . . . . . . . . . . . . . . . . . . . . . . . . . . . . . . . . . . . . . . . . . . 35 Sidebar: Derivative computation . . . . . . . . . . . . . . . . . . . . . . . . . . . . . . . . . . . . . . . . . . . . . . . . . . . . . . . . 36 Use of type curves . . . . . . . . . . . . . . . . . . . . . . . . . . . . . . . . . . . . . . . . . . . . . . . . . . . . . . . . . . . . . . . . . 49 Use of numerical simulation . . . . . . . . . . . . . . . . . . . . . . . . . . . . . . . . . . . . . . . . . . . . . . . . . . . . . . 50 Three stages of modeling . . . . . . . . . . . . . . . . . . . . . . . . . . . . . . . . . . . . . . . . . . . . . . . . . . . . . . . . . . . . . . . . 51 Model identification . . . . . . . . . . . . . . . . . . . . . . . . . . . . . . . . . . . . . . . . . . . . . . . . . . . . . . . . . . . . . . . 51 Parameter estimation . . . . . . . . . . . . . . . . . . . . . . . . . . . . . . . . . . . . . . . . . . . . . . . . . . . . . . . . . . . . . 52 Results verification . . . . . . . . . . . . . . . . . . . . . . . . . . . . . . . . . . . . . . . . . . . . . . . . . . . . . . . . . . . . . . . . 55 Use of downhole flow rate measurements . . . . . . . . . . . . . . . . . . . . . . . . . . . . . . . . . . . . . . . . . . . . . . . 56 Description of the problem . . . . . . . . . . . . . . . . . . . . . . . . . . . . . . . . . . . . . . . . . . . . . . . . . . . . . . . 56 Model identification . . . . . . . . . . . . . . . . . . . . . . . . . . . . . . . . . . . . . . . . . . . . . . . . . . . . . . . . . . . . . . . 58 Parameter estimation . . . . . . . . . . . . . . . . . . . . . . . . . . . . . . . . . . . . . . . . . . . . . . . . . . . . . . . . . . . . . 60 Model and parameter verification . . . . . . . . . . . . . . . . . . . . . . . . . . . . . . . . . . . . . . . . . . . . . . . . 62 Gas well testing . . . . . . . . . . . . . . . . . . . . . . . . . . . . . . . . . . . . . . . . . . . . . . . . . . . . . . . . . . . . . . . . . . . 65 Specialized Test Types . . . . . . . . . . . . . . . . . . . . . . . . . . . . . . . . . . . . . . . . . . . . . . . . . . . . . . . . . . . . . . . . . . . . . . . . . 73 Layered reservoir testing . . . . . . . . . . . . . . . . . . . . . . . . . . . . . . . . . . . . . . . . . . . . . . . . . . . . . . . . . . . . . . . . 73 Selective inflow performance . . . . . . . . . . . . . . . . . . . . . . . . . . . . . . . . . . . . . . . . . . . . . . . . . . . . . 74 Transient layered testing . . . . . . . . . . . . . . . . . . . . . . . . . . . . . . . . . . . . . . . . . . . . . . . . . . . . . . . . . . 77 Interpretation of layered reservoir testing . . . . . . . . . . . . . . . . . . . . . . . . . . . . . . . . . . . . . . . . 78 Horizontal wells . . . . . . . . . . . . . . . . . . . . . . . . . . . . . . . . . . . . . . . . . . . . . . . . . . . . . . . . . . . . . . . . . . . . . . . . . 82 Multiple-well testing . . . . . . . . . . . . . . . . . . . . . . . . . . . . . . . . . . . . . . . . . . . . . . . . . . . . . . . . . . . . . . . . . . . . . 87 Back • Return to Main • Next
  • 5.
    iv Interference testing .. . . . . . . . . . . . . . . . . . . . . . . . . . . . . . . . . . . . . . . . . . . . . . . . . . . . . . . . . . . . . . 87 Pulse testing . . . . . . . . . . . . . . . . . . . . . . . . . . . . . . . . . . . . . . . . . . . . . . . . . . . . . . . . . . . . . . . . . . . . . . . 89 Vertical interference testing . . . . . . . . . . . . . . . . . . . . . . . . . . . . . . . . . . . . . . . . . . . . . . . . . . . . . . . . . . . . . 91 Measurements while perforating . . . . . . . . . . . . . . . . . . . . . . . . . . . . . . . . . . . . . . . . . . . . . . . . . . . . . . . . 94 Impulse testing . . . . . . . . . . . . . . . . . . . . . . . . . . . . . . . . . . . . . . . . . . . . . . . . . . . . . . . . . . . . . . . . . . . . . . . . . . 97 Closed-chamber DST . . . . . . . . . . . . . . . . . . . . . . . . . . . . . . . . . . . . . . . . . . . . . . . . . . . . . . . . . . . . . . . . . . . . 100 Water injection wells . . . . . . . . . . . . . . . . . . . . . . . . . . . . . . . . . . . . . . . . . . . . . . . . . . . . . . . . . . . . . . . . . . . . 103 Pumping wells . . . . . . . . . . . . . . . . . . . . . . . . . . . . . . . . . . . . . . . . . . . . . . . . . . . . . . . . . . . . . . . . . . . . . . . . . . . 107 Permanent monitoring . . . . . . . . . . . . . . . . . . . . . . . . . . . . . . . . . . . . . . . . . . . . . . . . . . . . . . . . . . . . . . . . . . 110 Pressure Transient and System Analysis . . . . . . . . . . . . . . . . . . . . . . . . . . . . . . . . . . . . . . . . . . . . . . . . . . . . . . . 111 Appendix: Type Curve Library . . . . . . . . . . . . . . . . . . . . . . . . . . . . . . . . . . . . . . . . . . . . . . . . . . . . . . . . . . . . . . . . . . 113 Nomenclature . . . . . . . . . . . . . . . . . . . . . . . . . . . . . . . . . . . . . . . . . . . . . . . . . . . . . . . . . . . . . . . . . . . . . . . . . . . . . . . . . . 129 References . . . . . . . . . . . . . . . . . . . . . . . . . . . . . . . . . . . . . . . . . . . . . . . . . . . . . . . . . . . . . . . . . . . . . . . . . . . . . . . . . . . . . . 131 Back • Return to Main • Next
  • 6.
    Introduction Well Test Interpretation■ Introduction 1 From its modest beginnings as a rudimentary productivity test, well testing has progressed to become one of the most powerful tools for determining complex reservoir characteristics. This book summarizes the state of the art in well test interpretation, emphasizing the need for both a controlled downhole environment and high-performance gauges, which have made well testing a powerful reservoir description tool. Also addressed in this book are descriptive well testing, the application of simultaneously recorded downhole rate and pressure measurements to well testing, and testing gas wells. The special kinds of well testing discussed include testing layered reservoirs and horizontal wells, multiple-well testing, vertical interference, and combined perforation and testing techniques. Testing low-energy wells, water injection wells and sucker-rod pumping wells is also outlined. Well testing Tests on oil and gas wells are performed at various stages of well construction, completion and production. The test objectives at each stage range from simple identification of produced fluids and determination of reservoir deliverability to the characterization of complex reservoir fea- tures. Most well tests can be grouped as productivity testing or descriptive testing. Productivity well tests are conducted to ■ identify produced fluids and determine their respective volume ratios ■ measure reservoir pressure and temperature ■ obtain samples suitable for pressure-volume-temperature (PVT) analysis ■ determine well deliverability ■ evaluate completion efficiency ■ characterize well damage ■ evaluate workover or stimulation treatment. Descriptive tests seek to ■ evaluate reservoir parameters ■ characterize reservoir heterogenities ■ assess reservoir extent and geometry ■ determine hydraulic communication between wells. Whatever the objectives, well test data are essential for the analysis, prediction and improve- ment of reservoir performance. These in turn are vital to optimizing reservoir development and efficient asset management. Well testing technology is evolving rapidly. Integration with data from other reservoir-related disciplines, constant evolution of interactive software for transient analysis, improvements in downhole sensors and better control of the downhole environment have all significantly increased the importance and capabilities of well testing. Back • Return to Contents • Next
  • 7.
    2 Productivity well testing Productivitywell testing, the simplest form of testing, provides identification of productive fluids, collection of representative samples and determination of reservoir deliverability. Formation fluid samples are used for PVT analysis, which reveals how hydrocarbon phases coexist at differ- ent pressures and temperatures. PVT analysis also provides the fluid physical properties required for well test analysis and fluid flow simulation. Reservoir deliverability is a key concern for com- mercial exploitation. Estimating a reservoir’s productivity requires relating flow rates to drawdown pressures. This can be achieved by flowing the well at several flow rates using different choke sizes (Fig. 1a), while measuring the stabilized bottomhole pressure and temperature for each corresponding choke (Fig. 1b). The plot of flow data versus drawdown pressure is known as the inflow performance relation- ship (IPR). For monophasic oil conditions, the IPR is a straight line and its intersection with the vertical axis yields the static reservoir pressure. The inverse of the slope represents the produc- tivity index of the well. The IPR is governed by properties of the rock-fluid system and near- wellbore conditions. Examples of IPR curves for low (A) and high (B) productivity are shown in Fig. 2. The steeper line corresponds to poor productivity, which could be caused either by poor formation flow prop- erties (low mobility-thickness product) or by damage caused while drilling or completing the well (high skin factor). For gas wells, IPR curves exhibit a certain curvature (C) caused by extra pres- sure drops resulting from inertial and turbulent flow effects in the vicinity of the wellbore and Figure 1. Relationship between flow rates (q) and drawdown pressures (P). Wellhead flow rate (a) Bottomhole pressure Time (b) P1 P0 P4 q1 q2 q3 q4 P3 P2 Back • Return to Contents • Next
  • 8.
    Well Test Interpretation■ Introduction 3 changes of gas properties with pressure. Oil wells that flow below the bubblepoint also display similar curvature, but this is due to changes in relative permeability created by variations in satu- ration distributions. Descriptive well testing Estimation of the formation’s flow capacity, characterization of wellbore damage, and evaluation of a workover or stimulation treatment all require a transient test because a stabilized test is unable to provide unique values for mobility-thickness and skin effect. Transient tests are per- formed by introducing abrupt changes in surface production rates and recording the associated changes in bottomhole pressure. The pressure disturbance penetrates much farther than in the near-wellbore region, to such an extent that pressure transient tests have evolved into one of the most powerful reservoir characterization tools. This form of testing is often called descriptive or reservoir testing. Production changes during a transient well test induce pressure disturbances in the wellbore and surrounding rock. These pressure disturbances extend into the formation and are affected in various ways by rock features. For example, a pressure disturbance will have difficulty entering a tight reservoir zone but will pass unhindered through an area of high permeability. It may dimin- ish or even vanish upon entering a gas cap. Therefore, a record of the wellbore pressure response over time produces a curve for which the shape is defined by the reservoir’s unique characteristics. Unlocking the information contained in pressure transient curves is the fundamental objective of well test interpretation. To achieve this objective, analysts display pressure transient data in three different coordinate systems: ■ log-log (for model recognition of reservoir response) ■ semilog (for parameter computation) ■ Cartesian (for model and parameter verification). Figure 2. Typical inflow performance curves. C BA Flow rate at surface conditions (B/D) Sandface pressure (psia) 0 20,000 40,000 60,000 80,000 4200 3800 3400 3000 2600 Back • Return to Contents • Next
  • 9.
    4 Typical pressure responsesthat might be observed with different formation characteristics are shown in Fig. 3. Each plot consists of two curves presented as log-log graphs. The top curve rep- resents the pressure changes associated with an abrupt production rate perturbation, and the bottom curve (termed the derivative curve) indicates the rate of pressure change with respect to time. Its sensitivity to transient features resulting from well and reservoir geometries (which are too subtle to recognize in the pressure change response) makes the derivative curve the single most effective interpretation tool. However, it is always viewed together with the pressure change curve to quantify skin effects that are not recognized in the derivative response alone. Pressure transient curve analysis probably provides more information about reservoir charac- teristics than any other technique. Horizontal and vertical permeability, formation pressure, well damage, fracture length, storativity ratio and interporosity flow coefficient are just a few of the characteristics that can be determined. In addition, pressure transient curves can indicate the reservoir’s areal extent and boundary geometry. Figure 4 shows the features of outer boundary effects and the effects of damage removal. Figure 3. Pressure transient log-log plots. Homogeneous reservoir Double-porosity reservoir Impermeable boundary Elapsed time (hr) Pressure – pressure– derivative (psi) Back • Return to Contents • Next
  • 10.
    Well Test Interpretation■ Introduction 5 The shape of the pressure transient curve, however, is also affected by the reservoir’s produc- tion history. Each change in production rate generates a new pressure transient that passes into the reservoir and merges with the previous pressure effects. The observed pressures at the well- bore are a result of the superposition of all these pressure changes. Different types of well tests can be achieved by altering production rates. Whereas a buildup test is performed by closing a valve (shut-in) on a producing well, a drawdown test is performed by putting a well into production. Other well tests, such as multirate, multiwell, isochronal and injection well falloff, are also possible. Mathematical models are used to simulate the reservoir’s response to production rate changes. The observed and simulated reservoir responses are compared during well test inter- pretation to verify the accuracy of the model. For example, by altering model parameters, such as permeability or the distance from the well to a fault, a good match can be reached between the real and modeled data. The model parameters are then regarded as a good representation of those of the actual reservoir. Today’s computer-generated models provide much greater flexibility and improve the accuracy of the match between real and simulated data. It is now possible to compare an almost unlimited number of reservoir models with the observed data. Figure 4. Outer boundary effects and effects of damage removal in pressure response curves. 101 100 10–1 10–2 10–3 10–2 10–1 100 101 102 Elapsed time (hr) Pressure – pressure derivative (psi) Before acid buildup After acid buildup Back • Return to Contents • Next
  • 11.
    6 Test design Design andimplementation of a well testing program can no longer be conducted under standard or traditional rule-of-thumb guidelines. Increasingly sophisticated reservoir development and management practices, stringent safety requirements, environmental concerns and a greater need for cost efficiency require that the entire testing sequence, from program design to data evaluation, be conducted intelligently. Proper test design, correct handling of surface effluents, high-performance gauges, flexible downhole tools and perforating systems, wellsite validation and comprehensive interpretation are key to successful well testing. The importance of clearly defined objectives and careful planning cannot be overstated. Design of a well test includes development of a dynamic measurement sequence and selection of hardware that can acquire data at the wellsite in a cost-effective manner. Test design is best accomplished in a software environment where interpreted openhole logs, production optimiza- tion analysis, well perforation and completion design, and reservoir test interpretation modules are simultaneously accessible to the analyst. The first step in test design involves dividing the reservoir into vertical zones using openhole logs and geological data. The types of well or reservoir data that should be collected during the test are then specified. The data to be collected determine the type of well test to be run (Table 1). Back • Return to Contents • Next
  • 12.
    Well Test Interpretation■ Introduction 7 Table 1. Summary of Different Test Types Test Type Measurement Conditions Distinguishing Design Flowing Shut-in Pulse Slug Characteristics Consideration Closed-chamber test † ‡ ‡ Downhole shut-in Chamber and cushion lengths; valve open/shut sequence Constant-pressure ‡ ‡ Requires transient flow Flow rate sensitivity flow test rate measurement Drillstem test † ‡ Downhole shut-in; Flowing and shut-in sequence/ openhole or cased hole duration Formation test ‡ ‡ Test conducted on Tool module sizing/selection; borehole wall; formation pressure sensitivity fluid sampling Horizontal well test ‡ ‡ Testing hardware usually Minimize wellbore storage effects; located in vertical part requires long-duration test of hole Impulse test ‡ ‡ Transients initiated by Trade-off between impulse short-rate impulse duration and pressure sensitivity Multilayer transient test ‡ ‡ Multirate test; pressure Flow rate/pressure sensitivity; test and rate measured at sequence; measurement depths several depths Multiwell interference test ‡ ‡ † Transient induced in Test duration; pressure sensitivity active well, measured in observation well Pumped-well test ‡ Downhole pressure Downhole pressure sensor versus measured or computed surface acoustic device from liquid-level soundings Stabilized-flow test ‡ Includes isochronal, flow- Time to reach stabilization after-flow, inflow perfor- mance, production logs Step-rate test ‡ Flow test to determine Flowing pressure range must injection well parting include parting pressure pressure Testing while perforating ‡ ‡ ‡ Testing hardware and Underbalance determination perforation guns on the same string Transient rate and ‡ ‡ Downhole measurement Flow rate/pressure sensitivity pressure test of pressure, flow rate, temperature and (usually) density Vertical interference test † ‡ † Transient induced at one Test duration; pressure sensitivity depth and measured at another † = Under certain conditions ‡ = Commonly conducted Back • Return to Contents • Next
  • 13.
    8 Once the typeof test is determined, the sequence changes in surface flow rate that should occur during the test are calculated. The changes in flow rate and their duration should be real- istic and practical so they generate the expected interpretation patterns in the test data. This is best achieved by selecting an appropriate reservoir model and simulating the entire test sequence in advance (Figs. 5 and 6). Test sequence simulation allows exploring the entire range of possible pressure and flow rate measurements. Simulation also helps identify the types of sensors capable of measuring the expected ranges. Diagnostic plots of simulated data should be examined to determine when essential features will appear, such as the end of wellbore storage effects, duration of infinite-acting radial flow and start of total system response in fissured systems. The plots can also help anticipate the emergence of external boundary effects, includ- ing sealed or partially sealed faults and constant-pressure boundaries. The next step is to generate sensitivity plots to determine the effects of reservoir parameters on the duration of different flow regimes. The final step of the test design process is to select the instrumentation and equipment for data acquisition. Surface and downhole equipment should be versatile to support safe, flexible operations. Key factors to consider include ■ controlling the downhole environment to minimize wellbore storage ■ using combined perforating and testing techniques to minimize rig time ■ running ultra-high-precision gauges when test objectives call for a detailed reservoir description ■ choosing reliable downhole recorders to ensure that the expected data will be retrieved when pulling the tools out of hole ■ selecting surface equipment to safely handle expected rates and pressures ■ disposing of produced fluids in an environmentally acceptable manner. Whatever the test design, it is important to ensure that all data are acquired with the utmost precision. To do this, it is necessary to have a good understanding of the available hardware options and any prospective impact on data quality. Back • Return to Contents • Next
  • 14.
    Well Test Interpretation■ Introduction 9 Figure 5. Simulated pressure response. Elapsed time (hr) Pressure (psia) 0 1 2 3 4 10,000 8000 6000 4000 Figure 6. Test design flow identification plot. Elapsed time (hr) Pressure – pressure derivative (psi) 106 105 104 103 102 101 10–4 10–2 100 102 104 Limits Radial flow Double-porosity behavior Wellbore storage Pressure Derivative Back • Return to Contents • Next
  • 15.
    A brief reviewof pressure transient analysis explains why advances in technology have had such a significant impact on well testing. At the start of production, pressure in the wellbore drops sharply and fluid near the well expands and moves toward the area of lower pressure. This movement is retarded by friction against the pore walls and the fluid’s own inertia and viscosity. As the fluid moves, however, it in turn creates a pressure imbalance that induces neighboring fluid to move toward the well. The process continues until the drop in pressure that was created by the start of pro- duction is dissipated throughout the reservoir. The physical process occurring throughout the reservoir can be described by the diffusivity equation. Diffusivity equation To model a well test, the diffusivity equation is expressed in radial coordinates and assumes that the fluid flows to a cylinder (the well) that is normal to two parallel, impermeable planar barri- ers. To solve the diffusivity equation, it is first necessary to establish the initial and boundary conditions, such as the initial pressure distribution that existed before the onset of flow and the extent of the reservoir. The Sidebar on page 12 shows how the diffusivity equation and boundary conditions can be combined and solved throughout the reservoir to provide a simple model of the radial pressure distribution about a well subjected to an abrupt change in the production rate. Use of the same diffusivity equation, but with new boundary conditions, enables finding other solutions, such as in a closed cylindrical reservoir. Solutions for reservoirs with regular, straight boundaries, such as those that are rectangular or polygonal in shape, and that have a well location on or off center can be obtained using the same equations as for the infinite reservoir case in the Sidebar. This is achieved by applying the principle of superposition in space of well images. The superposition approach enables analysts to model the effects that features such as faults and changes in reservoir size could have on the pressure response. The solution of the diffusivity equation shown in the Sidebar indicates that a plot of pressure versus the log of time is a straight line. This relation provides an easy graphical procedure for interpretation. The slope of the portion of the curve forming a straight line is used for calculat- ing permeability. Therefore, initially well tests were interpreted by plotting the observed pressure measurements on a semilog graph and then determining permeability estimates from the straight-line portion of the curve. Radial flow was assumed to occur in this portion of the transient. Well Test Interpretation ■ Fundamentals of Transient Well Test Behavior 11 Fundamentals of Transient Well Test Behavior Back • Return to Contents • Next
  • 16.
    12 Sidebar: Modeling radialflow to a well Most of the fundamental theory of well testing considers the case of a well situated in a porous medium of infinite radial extent—the so-called infinite-acting radial model. This model is based on a series of equations that compose the diffusivity equation where p = formation pressure r = radial distance to the center of the wellbore t = time η = diffusivity constant k/φctμ (k = permeability, φ = porosity, ct = total compressibility, and μ = viscosity), and equations that model the reservoir boundary conditions: ■ Initial condition—pressure is the same all over the reservoir and is equal to the initial pressure: ■ Outer-boundary condition—pressure is equal to the initial pressure at infinity: ■ Inner-boundary condition—from time zero onward the fluid is withdrawn at a constant rate: where qs = sandface flow rate kh = permeability-thickness product (flow capacity) rw = wellbore radius. The diffusivity equation solution in its approximate form is where dimensionless time is and dimensionless pressure is where pwf = wellbore flowing pressure when the dimensionless radial distance rD = 1. ∂ ∂ ∂ ∂ η ∂ ∂ 2 2 1 1p r p p r p t + ⎛ ⎝ ⎜ ⎞ ⎠ ⎟ = ⎛ ⎝ ⎜ ⎞ ⎠ ⎟ , p r t pi, =( )=0 p r t p ri,( )= → ∞as q kh r p r s rw = ⎛ ⎝ ⎜ ⎞ ⎠ ⎟ 2π μ ∂ ∂ , p r t t r D D D D D ( )= + ⎛ ⎝ ⎜ ⎞ ⎠ ⎟0 5 0 809072 . . ,ln t kt c r D t w = 0 0002637 2 . μφ p kh q p pD s i wf= −( )0 00708. , μ Back • Return to Contents • Next
  • 17.
    Well Test Interpretation■ Fundamentals of Transient Well Test Behavior 13 Figure 7 shows that the early-time data are distorted by wellbore storage and skin effects, con- cepts that are discussed in the following section. The late-time portion of the pressure transient is affected by interference from other wells or by boundary effects, such as those that occur when the pressure disturbance reaches the reservoir edges. If these disturbances overlap with the early-time effects, they can completely mask the critical straight-line portion where radial flow occurs. In these cases, analysis with a straight-line fit is impossible. Wellbore storage and skin effects Background Wellbore storage effects are illustrated in Fig. 8. The term “skin” is brought into the computations to account for the drop in pressure that occurs across a localized zone near the well. Skin effects are caused by three main factors: flow convergence near the wellbore, visco-inertial flow velocity and the blocking of pores and fractures that occurs during drilling and production. Well testing provides a way of estimating the resulting extra pressure drop to analyze its impact on well pro- ductivity. Traditional well tests had to be sufficiently long to overcome both wellbore storage and skin effects so that a straight line would plot. But even this approach presents drawbacks. More than one apparently straight line can appear, and analysts found it difficult to decide which to use. In addition, the choice of plotting scales may make some portions of the pressure response appear straight when, in reality, they are curved. To overcome these difficulties, analysts developed other methods of analysis, and the era of type curves began. Figure 7. Wellbore storage and skin effects on the wellbore pressure response. Elapsed time (hr) Pressure (psia) Response of well without storage effects but with skin effects Response of well without skin effects but with storage effects Ideal response of well Actual response of well Back • Return to Contents • Next
  • 18.
    14 Figure 8. Wellborestorage effects are due to the compressibility of the fluids in the wellbore. Afterflow is induced after shutting in the well because flow from the reservoir does not stop immediately but continues at a slowly diminishing rate until the well pres- sure stabilizes. A further complication is the wellbore mechanics that drives fluids to segregate, which makes the wellbore storage variable with time. Single phase Liquid moves downward as large gas bubbles rise Gas comes out of solution Back • Return to Contents • Next
  • 19.
    Well Test Interpretation■ Fundamentals of Transient Well Test Behavior 15 Type curves The infinite-acting radial flow equation derived in the Sidebar on page 12 can be written in terms of the wellbore storage coefficient C and skin factor s as follows (after Gringarten et al., 1979): (1) where the dimensionless wellbore storage coefficient is (2) The value of C is assumed to be constant, and it accounts for the compressibility of the well- bore fluid. The radial flow equation constitutes one of the basic mathematical models for modern well test analysis. The equation shows that the infinite-acting response of a well with constant wellbore storage and skin effects, when subjected to a single-step change in flow rate, can be described by three dimensionless terms: pD, tD/CD and CDe2s. The graphical representation of pD and its derivative pD′(tD/CD) versus tD/CD on a log-log graph is one of the most widely used type curves. The derivative is computed with respect to the natural log of time (lnt) and is representative of the slope of the pressure response on a semilog graph. It amplifies the effects that different formation characteristics have on the pressure transient response. Figure 9 shows a set of type curves for different values of CDe2s. At early time, all the curves merge into a unit-slope straight line corresponding to pure wellbore storage flow. At late time, all the derivative curves merge into a single horizontal line, representing pure radial flow. Distinctions in the shapes of the curve pairs, which are defined by the term CDe2s, are more noticeable in the derivative curves. Figure 9. Type curves for a well with wellbore storage and skin effects in a reservoir with homogeneous behavior (Bourdet et al., 1983). Dimensionless time, tD/CD pD and pD′ (tD/CD) 0.1 1 10 100 1000 10,000 100 10 1 0.1 CDe2s 103 1030 1020 1015 3 102 108 104 1010 106 0.3 3 0.3 0.1 0.1 10 10301020 1015 1010 108106 104103102 10 p t C C eD D D D s = ⎛ ⎝ ⎜ ⎞ ⎠ ⎟ + + ( )⎡ ⎣ ⎢ ⎤ ⎦ ⎥0 5 0 80907 2 . . ,ln ln C C hc r D t w = 0 8937 2 . . φ Back • Return to Contents • Next
  • 20.
    16 Test data areplotted in terms of the pressure change Δp and its derivative Δp′Δt versus the elapsed time Δt and superimposed over the type curves. Once a match is found for both the pressure change and its derivative, the CDe2s value of the matched curve pair, together with the translation of the axes of the data plot with respect to the type-curve axes, is used to calcu- late well and reservoir parameters. The permeability-thickness product is derived from the pressure match as (3) where q = flow rate B = formation volume factor and the subscript M denotes a type-curve match. The wellbore storage coefficient is derived from the time match as (4) and the skin factor is from the CDe2s curve: (5) Figure 10 shows how type-curve matching is used to determine kh and the skin effect. In this example, the test was terminated before the development of full radial flow. Application of the semilog plot technique to this data set would have provided erroneous results. The indication of radial flow by a flat trend in the pressure derivative and the easier identification of reservoir heterogeneities make the log-log plot of the pressure derivative a powerful tool for model identi- fication. This application is discussed further in the “Interpretation Review” chapter. Several sets of type curves have been published for different combinations of wellbore and formation characteristics. A library of the most commonly used type curves is in the Appendix to this book. kh qB p p D M = ⎛ ⎝ ⎜ ⎞ ⎠ ⎟141 2. ,μ Δ C kh t t C D D M = ⎛ ⎝ ⎜ ⎞ ⎠ ⎟ ⎛ ⎝ ⎜ ⎞ ⎠ ⎟ 0 000295. μ Δ s C e C D s M D = ( )⎡ ⎣ ⎢ ⎢ ⎢ ⎤ ⎦ ⎥ ⎥ ⎥ 0 5 2 . .ln Back • Return to Contents • Next
  • 21.
    Well Test Interpretation■ Fundamentals of Transient Well Test Behavior 17 Changing wellbore storage The type-curve matching techniques described so far assume constant wellbore storage. How- ever, it is not always operationally possible to keep the wellbore storage constant. Numerous circumstances cause change in wellbore storage, such as wellbore phase redistribution and increasing or decreasing storage associated with injection well testing. Figure 11 shows typical variations in wellbore storage during a conventional pressure buildup test with surface shut-in. Downhole shut-in and combined downhole flow and pressure measurements reduce the effect of varying wellbore storage; but if the volume below the shut-in valve is compressible, downhole shut-in does not avoid the problem completely. Similarly, if the volume below the production log- ging tool is large or highly pressure dependent, the problem, although reduced, remains. In these situations, adding a changing wellbore storage model to the reservoir model can improve type-curve matching. This storage model can be obtained using mathematical functions that exhibit characteristics representative of field data. Figure 10. Type-curve matching of a data set that does not exhibit radial flow. The good match between the measured and theo- retical data enables the computation of kh and s even though the test was ended before radial flow appeared (Bourdet et al., 1983). Dimensionless time, tD/CD pD and pD′ (tD/CD) 100 10 1 0.1 CD e2s 1030 1015 3 108 104 1000 100 10 1 0.01 0.1 1 10 100 Elapsed time (hr) 0.1 1 10 100 1000 10,000 Pressure and pressure derivative (psi) 0.3 102 Curve match CD e2s = 4 ×109 Pressure match = 0.0179 Time match = 14.8 Back • Return to Contents • Next
  • 22.
    18 Figure 12 showsan application of a variable wellbore storage model to a drillstem test (DST) data set. Log-log and Horner plots are shown for the extended buildup period, along with the match, using a homogeneous reservoir model with constant (Fig. 12a) and decreasing (Fig. 12b) wellbore storage. The data set is typical of the case in which the combined effects of changing wellbore storage and insufficient data complicate type-curve matching. The early-time data are severely distorted by decreasing wellbore storage effects, and the late-time data do not exhibit radial flow. Therefore, the match using a constant wellbore storage model in Fig. 12a does not convey sufficient confidence in the results. The match using a decreasing wellbore storage model in Fig. 12b shows the measured data in good agreement with the theoretical curves. This latter match resulted in a significantly lower value for CDe2s, with a corresponding lower value for the skin factor than the values calculated from the constant-storage match. This example is representative of how the analysis of data sets affected by variable wellbore storage yields better results using type-curve matching that includes storage variations than a constant-storage analysis. Figure 11. The wellbore storage coefficient can change during a buildup test that uses surface shut-in control. Elapsed time (hr) 0.5 0.4 0.3 0.2 0.1 0 0.001 0.01 0.1 1.0 End of measurable flow C (bbl/psi) Back • Return to Contents • Next
  • 23.
    Well Test Interpretation■ Fundamentals of Transient Well Test Behavior 19 Figure 12. Type-curve matching of a data set from a DST buildup period with (a) constant wellbore storage and (b) decreasing wellbore storage models. The constant wellbore storage model yielded a skin factor of 8.7. The use of the decreasing wellbore storage model resulted in a skin factor of 2.9 (Hegeman et al., 1993). 0.1 1.0 10 100 1000 Elapsed time (hr) Pressure and pressure derivative (psi) 100 10 1.0 0.1 2.4 1.8 1.2 0.6 0 Log [(tp + Δt)/Δt] Pressure (psia) 5050 3450 1850 250 2.4 1.8 1.2 0.6 0 Log [(tp + Δt)/Δt] Pressure (psia) 5050 3450 1850 250 Δp Δp′ Δp Δp′ 0.1 1.0 10 100 1000 Elapsed time (hr) Pressure and pressure derivative (psi) 10 1.0 0.1 0.01 (a) (b) Back • Return to Contents • Next
  • 24.
    Good control overwell conditions improves the results obtained from well testing. Two important advances that have significantly improved control during well testing are downhole shut-in valves and downhole flow measurements. These techniques have eliminated most of the drawbacks inherent in surface shut-in testing (large wellbore storage, long afterflow period and large varia- tions of wellbore storage). Another factor that has contributed to improved well testing practices is the advent of surface readout in real time. This enables the detection of problems that can be corrected to avoid data loss or improve data quality. Furthermore, surface readout reveals when sufficient data have been acquired to terminate the test, which optimizes rig time. Downhole shut-in techniques Downhole shut-in techniques play a critical role in modern well testing. The schematic diagram of a downhole shut-in valve in Fig. 13 shows how the pressure gauge monitors pressure in the wellbore chamber created beneath the closed valve. Well Test Interpretation ■ Control of Downhole Environment 21 Control of Downhole Environment Figure 13. Downhole shut-in valve is used during pressure buildup tests to provide excellent downhole control. Slickline Pressure recorder Downhole shut-in tool Back • Return to Contents • Next
  • 25.
    The main advantagesof using downhole shut-in are the minimization of both wellbore storage effects and the duration of the afterflow period. Figure 14 shows the comparative log-log plot of two well tests, one shut-in at the surface, the other shut-in downhole. In the surface shut-in test, wellbore storage masks the radial flow plateau for more than 100 hr. The plateau emerges clearly in the downhole shut-in data after just 1 hr into the transient. 22 Figure 14. Log-log plot of two well tests shows wellbore storage reduction with downhole shut-in (Joseph and Ehlig-Economides, 1988). Elapsed time (hr) 100 10210110010–2 10–3 10–2 10–1 10–1 Pressure and pressure derivative (psi) Downhole shut-in Surface shut-in Back • Return to Contents • Next
  • 26.
    Well Test Interpretation■ Control of Downhole Environment 23 When the downhole shut-in valve is closed, flow up the well is interrupted. Meanwhile, flow continues to enter the chamber below at an exponentially decreasing rate. Figure 15 shows a typ- ical response during a buildup test using the downhole shut-in technique and also illustrates how flow into the well does not immediately cease after shut-in. Continued flow into the well under- mines the assumptions made in the well testing solutions described in the Sidebar on page 12 and in the preceding “Fundamentals of Transient Well Test Behavior” chapter. These equations were derived assuming that flow stops immediately upon shut-in, which discounts the effects of fluid flow on the shape of the pressure transient curve. To overcome this dilemma, it is necessary to find a solution that accounts for flow rate effects. Fortunately, the solution to the problem is relatively straightforward. The flow rate curve is first assumed to consist of a series of step changes. The pressure response of the reservoir at each step change on the curve is calculated using the standard equations described in the Sidebar on page 12. The computed pressure changes are then combined to obtain the complete pressure transient curve for the variable flow rate case. In mathematical terms, this process involves taking infinitely small flow steps that are summed through integration. Figure 15. Pressure and flow rate variations that occur with the use of a downhole shut-in valve. 0.1 1 10 4200 4050 3900 3750 3600 3450 1500 1200 900 600 300 0 –300 Elapsed time (hr) Flow rate (B/D)Pressure (psia) Flow rate Pressure 3300 Back • Return to Contents • Next
  • 27.
    24 Downhole flow ratemeasurement Simultaneous measurement of the flow rate and pressure downhole has been possible for some time with production logging tools (Fig. 16). However, the use of these measurements for tran- sient analysis was introduced much later. Downhole flow rate measurements are applicable to afterflow analysis, drawdown and injec- tivity tests, and layered reservoir testing (LRT). The continuously measured flow rate can be processed with the measured pressure to provide a response function that mimics the pressure that would have been measured using downhole shut-in. Except in gas wells, the measurable rates are of short duration; therefore, the real value of the sandface flow rate is observed while the well is flowing (see “Layered reservoir testing,” page 73). Figure 16. Schematic diagram of a production logging tool showing the flowmeter section at the top of the perforated interval in the well. This tool also simultaneously measures temperature, pressure and gradient. Back • Return to Contents • Next
  • 28.
    Well Test Interpretation■ Control of Downhole Environment 25 Figure 17 is an example of a plot of downhole flow measurements made during a drawdown test on an oil reservoir. It was thought that the well would not return to normal production with- out swabbing if a surface shut-in test was conducted. To avoid this problem, a surface choke valve was used to obtain a step change in the production rate, while the downhole flow rate and pres- sure were measured using a production logging tool. These downhole measurements were analyzed using a technique that accounts for flow rate variations during the transient test, as sub- sequently discussed in “Use of downhole flow rate measurements” (page 56). In many cases, particularly in thick or layered formations, only a small percentage of the per- forated interval may be producing. This condition can result from blocked perforations or the presence of low-permeability layers. A conventional surface well test may incorrectly indicate that there are major skin effects caused by formation damage throughout the well. Downhole flow measurement enables measurement of the flow profile in a stabilized well for calculation of the skin effects caused by flow convergence. This technique makes it possible to infer the actual con- tribution of formation damage to the overall skin effect. Figure 17. Plot of the bottomhole flow rate and pressure recorded during a drawdown test. 2070 2040 2010 1980 1950 1920 1890 18 16 14 12 10 8 6 10.5 11.25 12 12.75 13.5 14.25 15 15.75 16.5 Elapsed time (hr) Spinner speed (rps)Pressure (psia) Pressure Flow rate Back • Return to Contents • Next
  • 29.
    Whether acquired throughsurface readout in real time or by downhole recorders, data must be validated at the wellsite. Validation ensures that the acquired data are of adequate quality to sat- isfy the test objectives. On-site validation also serves as a yardstick for measuring job success. When used with surface readout in real time, wellsite validation reveals when sufficient data have been acquired to terminate the test, thereby optimizing rig time. Examining the acquired transient data in a log-log plot of the pressure change and its deriva- tive versus elapsed time is the focus of wellsite validation. If the downhole flow rate and pressure are measured at the same time as the bottomhole pressure, the convolution derivative is also plotted. This technique is discussed in greater detail in “Use of downhole flow rate measure- ments” (page 56). On-site validation can be complemented by a preliminary estimation of the formation para- meters accomplished using specialized plots, such as a generalized superposition or Horner plot (pressure data alone) or a sandface rate-convolution plot (downhole rate and pressure data). These plots are used for computing formation parameters, such as kh, the near-wellbore value of s and the extrapolated pressure at infinite shut-in time p*. The appropriate straight-line portion used in these specialized plots is the data subset that exhibits a flat trend in the derivative response (see “Flow regime identification,” page 35). Well Test Interpretation ■ Wellsite Validation 27 Wellsite Validation Back • Return to Contents • Next
  • 30.
    Figure 18 illustratesthe validation of a test conducted using a surface pressure readout con- figuration, followed by an early estimation of formation parameters. The validation plot at the top of the figure shows that infinite-acting radial flow was reached during the test. The superposition (or generalized Horner) plot shown on the bottom has the pressure plotted on the y-axis and the multirate (or superposition) time function on the x-axis. The selected straight-line portion (high- lighted) corresponds to where the derivative is flat. Its intersection with the y-axis defines p*, and kh and s can be calculated from the slope. 28 Figure 18. Test validation and early estimation of parameters using the log-log diagnostic plot (top) and generalized superposition plot (bottom). 101 100 10–1 10–2 10–3 10–4 10–3 10–2 10–1 100 101 102 Elapsed time (hr) Pressure and pressure derivative (psi) Superposition time function Pressure (psia) 0 8000 16,000 5600 4600 3600 2600 1600 Slope = –0.17039 p* (intercept) = 5270.2 Pressure data Derivative data Pressure match = 2.87 × 10–3 Time match = 22.0 p* Back • Return to Contents • Next
  • 31.
    Well Test Interpretation■ Wellsite Validation 29 The log-log plot of an openhole DST in a gas well is shown in Fig. 19. The data were acquired with downhole memory recorders. The pressure derivative curve fails to exhibit the horizontal portion indicative of radial flow in the reservoir; therefore, kh and s must be determined from a type-curve match. If the data had been acquired with real-time surface readout or the DataLatch* system, which transmits data stored in downhole memory to the surface before ter- minating the test, the lack of straight-line formation could have been recognized and the transient test continued for a few more hours. Figure 19. Validation plot for an openhole DST in a gas well (Ehlig-Economides et al., 1990). Elapsed time (hr) Pressure and pressure derivative (psi) 104 103 102 10–3 10–2 10–1 100 101 Pressure change Pressure derivative Back • Return to Contents • Next
  • 32.
    30 Figure 20 showsthe log-log plot of a drawdown test with transient downhole flow rate and pressure data. The plot also shows the convolution derivative curve. This curve accounts for flow rate variations during the transient, which cannot be interpreted using pressure data alone. It is particularly useful in this example because the changes in flow rate during the test resulted in a pressure derivative curve with a complete lack of character, precluding any estimation of the reservoir parameters. However, the convolution derivative contains enough information to enable parameter estimation. It also suggests that part of the tested interval was not open to flow. A flow profile run at the end of the test confirmed this hypothesis. Figure 20. Validation plot for a drawdown test with transient rate and pressure data (Joseph and Ehlig-Economides, 1988). Pressure change Pressure derivative Convolution derivative Elapsed time (hr) Pressure and pressure derivative (psi) 104 103 102 101 10–3 10–2 10–1 100 101 First radial flow Spherical flow Final radial flow Back • Return to Contents • Next
  • 33.
    Well Test Interpretation■ Wellsite Validation 31 Figure 21 shows a validation plot for a test dominated by outer-boundary effects. Like Fig. 20, this data set does not exhibit a flat portion in the derivative curve. However, the data are of excel- lent quality and can be interpreted by type-curve matching. Complete analysis of these data types requires detailed modeling techniques. The best results are realized when the interpretation is conducted by an expert analyst, using sophisticated well testing software and accessing information from other disciplines (seismic, geology and petro- physics). Figure 21. Validation plot for a reservoir limits test (Ehlig-Economides et al., 1990). Elapsed time (hr) 100 101 104 103 Pressure change Pressure derivative Pressure and pressure derivative (psi) Back • Return to Contents • Next
  • 34.
    Comprehensive interpretation ofacquired data is critical for efficient reservoir development and management because it quantifies the parameters that characterize the dynamic response of the reservoir. This chapter reviews a rational approach to interpreting pressure transient tests. The differ- ent steps of modern interpretation methods are explained, including the techniques used when acquiring downhole rate and pressure data simultaneously. Also included is the interpretation of gas well testing, with an emphasis on the differences from liquid well testing. Interpretation methodology The objective of well test interpretation is to obtain the most self-consistent and correct results. This can be achieved by following a systematic approach. Figure 22 shows a logical task sequence that spans the entire spectrum of a well testing job. This chapter’s focus on interpretation methodology builds on test design and validation information discussed earlier in this book. Data processing Transient well tests are conducted as a series of dynamic events triggered by specified changes in the surface flow rate. During interpretation, it may be desirable to analyze just one particular event or all events simultaneously. In either case, the data must first be processed. The first step in data processing is to split the entire data set into individual flow periods. The exact start and end of each flow period are specified. Because the sampling rate is usually high, each transient typically includes many more data points than are actually required. A high den- sity of data is needed only for early-time transients. Therefore, special algorithms are usually employed to reduce the data set to a manageable size. Because of the nature of the pressure dis- turbance propagation, a logarithmic sampling rate is preferred. The sequence of events should incorporate the recent flow rate history of the well with the surface flow rate changes observed during the test. This enables rigorous accounting for super- position effects. As stated previously, the shape of the pressure transient curve is affected by the production history of the reservoir. Each change in production rate generates a new pressure transient that passes into the reservoir and merges with the previous pressure effects. The pres- sure trends observed at the wellbore result from the superposition of all the pressure changes. The next step is to transform the reduced data so that they display the same identifiable fea- tures, regardless of test type. A popular transformation is the pressure derivative in the Sidebar (page 36). Other useful transformations are the rate-normalized pressure, sandface rate- convolved time function and convolution derivative (see “Use of downhole flow rate measure- ments,” page 56). After the data are transformed, the task of identifying the flow regime begins. Well Test Interpretation ■ Interpretation Review 33 Interpretation Review Back • Return to Contents • Next
  • 35.
    34 Figure 22. Flowchartdescribing all stages of a testing job, encompassing test design, hardware selection, data acquisition, data validation, interpretation and reporting of the results (Joseph and Ehlig-Economides, 1988). Bottomhole pressure and flow rate Test sequence design Conceptual models Test simulation Selection of sensors NODAL analysis Test specification Selection of control devices Hardware selection Processed data report Validation report Quicklook report Interpretation report Well performance report Completion analysis Sensitivity studies Verification History matching Single or multiple flow Type-curve analysis Single flow period Flow regime analysis Diagnosis Additional information • Pressure-volume- temperature • Openhole data • Seismic and geologic data • Core analysis • Completion information • Other Deconvolution Production DataPump well monitoring Production log profiles Well test data acquisition Acquisition report Data processing Productive zonation Test design validation Back • Return to Contents • Next
  • 36.
    Well Test Interpretation■ Interpretation Review 35 Flow regime identification Identifying flow regimes, which appear as characteristic patterns displayed by the pressure deriv- ative data, is important because a regime is the geometry of the flow streamlines in the tested formation. Thus, for each flow regime identified, a set of well or reservoir parameters can be com- puted using only the portion of the transient data that exhibits the characteristic pattern behavior. The eight flow regime patterns commonly observed in well test data are radial, spherical, linear, bilinear, compression/expansion, steady-state, dual-porosity or -permeability, and slope- doubling. ■ Flow Regime Identification tool The popular Flow Regime Identification tool (Fig. 23) is used to differentiate the eight common subsurface flow regimes on log-log plots for their application in determining and understanding downhole and reservoir conditions. The tool template is included in the front of this book. Figure 23. Flow Regime Identification tool. Radial RadialRadial Spherical Linear Linear Pseudosteadystate (for draw dow n) Bilinear W ellborestorage Linear Back • Return to Contents • Next
  • 37.
    36 Sidebar: Derivative computation Tocompute the change in the pressure derivative Δp′, the pressure change must be computed for the drawdown data and for the buildup data where pi = initial formation pressure pwf = bottomhole flowing pressure pws = bottomhole shut-in pressure Δt = elapsed time since the start of the transient test tp = duration of production time before shut-in, obtained by dividing the cumulative production before the buildup test by the last rate before shut-in. For drawdown transient data, the pressure derivative is computed as the derivative of Δp with respect to the natural logarithm of the elapsed time interval Δti = ti – t0: where t0 = start time for the transient data. For buildup transient data, the preferred derivative computation is where τ = superposition time, and This computation is approximate. For more information on computational accuracy, see Bourdet et al.(1984). Δ Δp p p ti wf= − ( ) Δ Δp p t p tws wf p= ( )− ( ), d p d t p t p t t t i i i i Δ Δln ln ln( ) = ( )− ( ) ( )− ( ) + − + − 1 1 1 1 , d p d p t p ti i i i Δ τ τ τ = ( )− ( ) − + − + − 1 1 1 1 , τi p i i t t t = + ln Δ Δ . Back • Return to Contents • Next
  • 38.
    Well Test Interpretation■ Interpretation Review 37 ■ Radial flow The most important flow regime for well test interpretation is radial flow, which is recognized as an extended constant or flat trend in the derivative. Radial flow geometry is described as flow streamlines converging to a circular cylinder (Fig. 24). In fully completed wells, the cylin- der may represent the portion of the wellbore intersecting the entire formation (Fig. 24b). In partially penetrated formations or partially completed wells, the radial flow may be restricted in early time to only the section of the formation thickness where flow is directly into the well- bore (Fig. 24a). When a well is stimulated (Fig. 24c) or horizontally completed (Fig. 24e), the effective radius for the radial flow may be enlarged. Horizontal wells may also exhibit early- time radial flow in the vertical plane normal to the well (Fig. 24d). If the well is located near a barrier to flow, such as a fault, the pressure transient response may exhibit radial flow to the well, followed by radial flow to the well plus its image across the boundary (Fig. 24f). Figure 24. Different types of radial flow regimes, recognized as an extended flat trend in the derivative (Ehlig-Economides et al., 1994). (a) Partial Radial Flow (d) Radial Flow to Horizontal Well (e) Pseudoradial Flow to Horizontal Well (f) Pseudoradial Flow to Well near Sealing Fault (b) Complete Radial Flow Actual well Image well (c) Pseudoradial Flow to Fracture Top of zone Bottom of zone Fracture Fracture boundary Back • Return to Contents • Next
  • 39.
    38 Whenever radial flowoccurs, the values for k and s can be determined; when radial flow occurs in late time, the extrapolated reservoir pressure p* can also be computed. In Well A in Fig. 25, radial flow occurs in late time, so k, s and p* can be quantified. Figure 25. Radial flow occurring at late time. Values for the permeability, skin effect and extrapolated pressure to infinite shut-in can be computed (Ehlig-Economides et al., 1994). 103 102 101 100 Elapsed time (hr) W ellbore storage Well A, wellbore storage Well A, radial flow Pressure and pressure derivative (psi) 10–2 10–1 100 101 102 103 102 101 100 Elapsed time (hr) Pressure and pressure derivative (psi) 10–2 10–1 100 101 102 + + + + + + + +++++++++++ + + +++ = Pressure = Derivative + = Pressure = Derivative + + + + + + + + +++++++++++ + + +++ Radial Back • Return to Contents • Next
  • 40.
    Well Test Interpretation■ Interpretation Review 39 ■ Spherical flow Spherical flow occurs when the flow streamlines converge to a point (Fig. 26). This flow regime occurs in partially completed wells (Fig. 26a) and partially penetrated formations (Fig. 26b). For the case of partial completion or partial penetration near the upper or lower bed boundary, the nearest impermeable bed imposes a hemispherical flow regime. Both spher- ical and hemispherical flow are seen on the derivative as a negative half-slope trend. Once the spherical permeability is determined from this pattern, it can be used with the horizontal permeability kh quantified from a radial flow regime occurring in another portion of the data to determine the vertical permeability kv. The importance of kv in predicting gas or water coning or horizontal well performance emphasizes the practical need for quantifying this parameter. A DST can be conducted when only a small portion of the formation has been drilled (or perforated) to potentially yield values for both kv and kh, which could be used to optimize the completion engineering or pro- vide a rationale to drill a horizontal well. Well B (Fig. 27) is an example of a DST from which the values of kv and kh were determined for the lower layer. These permeabilities were derived from the portion of the data exhibiting the spherical flow regime (negative half-slope) trend (red line in Fig. 27a). The reason why spherical flow occurred in early time is evident from the openhole log in Fig. 28, which shows only a few feet of perforations into the middle of the lower layer (Fig. 26a). Negative half-slope behavior is commonly observed in well tests that indicate a high value of s. A complete analysis in these cases may provide the value of kv and decompose the skin effect into components that indicate how much is due to the limited entry and how much to damage along the actively flowing interval. The treatable portion of the damage can then be determined, and the cost effectiveness of damage removal and reperforating to improve the well productivity can be evaluated. Figure 26. Spherical flow regime, which results from flow streamlines converging to a point (Ehlig-Economides et al., 1994). (a) Spherical Flow to Partially Completed Zone (b) Hemispherical Flow to Partially Penetrated Zone Back • Return to Contents • Next
  • 41.
    40 Figure 27. (a)Spherical flow regime in the lower layer is indicated by the negative half-slope trend (red line), followed by late-time radial flow. (b) Following a transition period, radial flow is from the combined two layers (Ehlig-Economides et al., 1994). I + +++++ + +++++++++++++ II I + +++++ + +++++++++++++ 103 102 101 100 10–1 10–2 Pressure and pressure derivative (psi) Pressure and pressure derivative (psi) I radial = Pressure = Derivative Well B, single layer flowing + 10–5 10–4 10–3 10–2 10–1 100 101 102 Elapsed time (hr) Spherical 103 102 101 100 10–1 10–2 Two layers flowing = Pressure = Derivative + 10–5 10–4 10–3 10–2 10–1 100 101 102 Shut-in time (hr) (a) (b) I and II radial Back • Return to Contents • Next
  • 42.
    Well Test Interpretation■ Interpretation Review 41 Figure 28. The openhole log shows a partially completed interval (Ehlig-Economides et al., 1994). Perforations Depth (ft) 12,400 12,425 12,450 12,475 12,500 II I Water Shale Volume 0 100 Corrected Core Porosity 100 0 Effective Porosity 100 0 Moved Hydrocarbons Oil Oil-water contact Back • Return to Contents • Next
  • 43.
    42 ■ Linear flow Thegeometry of linear flow streamlines consists of strictly parallel flow vectors. Linear flow is exhibited in the derivative as a positive half-slope trend. Figure 29 shows why this flow regime develops in vertically fractured and horizontal wells. It also is found in wells producing from an elongated reservoir. Because the streamlines converge to a plane, the parameters associ- ated with the linear flow regime are the permeability of the formation in the direction of the streamlines and the flow area normal to the streamlines. The kh value of the formation deter- mined from another flow regime can be used to calculate the width of the flow area. This provides the fracture half-length of a vertically fractured well, the effective production length of a horizontal well or the width of an elongated reservoir. The combination of linear flow data with radial flow data (in any order) can provide the principle values of kx and kv for the directional permeabilities in the bedding plane. In an anisotropic formation, the productivity of a horizontal well is enhanced by drilling the well in the direction normal to the maximum horizontal permeability. Figure 29. Linear flow regimes have parallel flowlines (Ehlig-Economides et al., 1994). (a) Fracture Linear Flow (c) Linear Flow to Horizontal Well Fracture (b) Linear Flow to Fracture (d) Linear Flow to Well in Elongated Reservoir FractureFracture boundary Back • Return to Contents • Next
  • 44.
    Well Test Interpretation■ Interpretation Review 43 Well C is a water injection well that exhibits linear flow (Fig. 30). Although no radial flow is evident, the time of departure from linear flow coupled with an analysis of the data that follows the half-slope derivative trend provides two independent indicators of the formation perme- ability and fracture half-length, enabling the quantification of both. The subtle rise in the derivative after the end of linear flow suggests a boundary, which was interpreted as a fault. Figure 30. The linear flow regime has a positive half-slope trend in the derivative curve. 102 101 100 10–1 Elapsed time (hr) Pressure and pressure derivative (psi) 10–4 10–3 10–2 10–1 100 101 = Pressure = Derivative + Well C, flow to vertical fracture End of linear flow+ + + + + + + ++ +++ + ++++ +++ + + + + + + + + ++ + Linear Back • Return to Contents • Next
  • 45.
    44 ■ Bilinear flow Hydraulicallyfractured wells may exhibit bilinear flow instead of, or in addition to, linear flow. The bilinear flow regime occurs because a pressure drop in the fracture itself results in par- allel streamlines in the fracture at the same time as the streamlines in the formation become parallel as they converge to the fracture (Fig. 31). The term bilinear refers to the simultane- ous occurrence of two linear flow patterns in normal directions. The derivative trend for this flow regime has a positive quarter-slope. When the fracture half-length and formation perme- ability are known independently, the fracture conductivity kf w can be determined from the bilinear flow regime. ■ Compression/expansion The compression/expansion flow regime occurs whenever the volume containing the pressure disturbance does not change with time and the pressure at all points within the unchanging volume varies in the same way. This volume can be limited by a portion or all of the wellbore, a bounded commingled zone or a bounded drainage volume. If the wellbore is the limiting factor, the flow regime is called wellbore storage; if the limiting factor is the entire drainage volume for the well, this behavior is called pseudosteady state. The derivative of the compres- sion/expansion flow regime appears as a unit-slope trend. One or more unit-slope trends preceding a stabilized radial flow derivative may represent wellbore storage effects. The transition from the wellbore storage unit-slope trend to another flow regime usually appears as a hump (Fig. 32). The wellbore storage flow regime represents a response that is effectively limited to the wellbore volume. Hence, it provides little infor- mation about the reservoir. Furthermore, wellbore storage effects may mask important early-time responses that characterize near-wellbore features, including partial penetration or a finite damage radius. This flow regime is minimized by shutting in the well near the production interval. This practice can reduce the portion of the data dominated by wellbore storage behavior by two or more logarithmic cycles in time. In some wells tested without downhole shut-in, wellbore storage effects have lasted up to several days. After radial flow has occurred, a unit-slope trend that is not the final observed behavior may result from production from one zone into one or more other zones (or from multiple zones into a single zone) commingled in the wellbore. This behavior is accompanied by crossflow in the wellbore, and it occurs when the commingled zones are differentially depleted. If unit slope occurs as the last observed trend (Fig. 32a), it is assumed to indicate pseudosteady-state conditions for the entire reservoir volume contained in the well drainage area. Late-time unit- slope behavior caused by pseudosteady state occurs only during drawdown. If the unit slope develops after radial flow, either the zone (or reservoir) volume or its shape can be determined. Figure 31. Bilinear flow regime commonly exhibited by hydraulically fractured wells (Ehlig-Economides et al., 1994). Back • Return to Contents • Next
  • 46.
    Well Test Interpretation■ Interpretation Review 45 Figure 32. Flow regime trends exhibited by wellbore storage, boundaries and pressure maintenance. 103 102 101 100 10–1 Elapsed time (hr) Pressure and pressure derivative (psi) 10–4 10–3 10–2 10–1 100 101 102 Pseudosteady state Wellbore storage hump Pseudosteady state Radial Drawdown Buildup (a) (b) Buildup 103 102 101 100 10–1 Elapsed time (hr) Pressure and pressure derivative (psi) 10–4 10–3 10–2 10–1 100 101 102 Steady state Wellbore storage hump Steady state Radial Drawdown Buildup Back • Return to Contents • Next
  • 47.
    46 ■ Steady state Steadystate implies that pressure in the well drainage volume does not vary in time at any point and that the pressure gradient between any two points in the reservoir is constant. This condition may occur for wells in an injection-production scheme. In buildup and falloff tests, a steeply falling derivative may represent either pseudosteady or steady state. ■ Dual porosity or permeability Dual-porosity or -permeability behavior occurs in reservoir rocks that contain distributed internal heterogeneities with highly contrasting flow characteristics. Examples are naturally fractured or highly laminated formations. The derivative behavior for this case may look like the valley-shaped trend shown in Fig. 33a, or it may resemble the behavior shown in Fig. 33b. This feature may come and go during any of the previously described flow regimes or during the transition from one flow regime to another. The dual-porosity or -permeability flow regime is used to determine the parameters associated with internal heterogeneity, such as inter- porosity flow transmissibility, relative storativity of the contrasted heterogeneities, and geometric factors. ■ Slope doubling Slope doubling describes a succession of two radial flow regimes, with the slope of the second exactly twice that of the first. This behavior typically results from a sealing fault (Fig. 34), but its similarity to the dual-porosity or -permeability behavior in Fig. 33b shows that it can also be caused by a permeability heterogeneity, particularly in laminated reservoirs. If slope dou- bling is caused by a sealing fault, the distance from the well to the fault can be determined. Back • Return to Contents • Next
  • 48.
    Well Test Interpretation■ Interpretation Review 47 Figure 33. Characteristic patterns of naturally fractured and highly laminated formations. 103 102 101 100 10–1 Elapsed time (hr) Pressure and pressure derivative (psi) 10–4 10–3 10–2 10–1 100 101 102 Dual porosity Wellbore storage hump Radial: fractures (a) (b) Wellbore storage hump 103 102 101 100 10–1 Elapsed time (hr) Pressure and pressure derivative (psi) 10–4 10–3 10–2 10–1 100 101 102 Dual porosity or permeability Radial: fractures Dual-porosity valley Radial: total system Radial: total system Dual-porosity transition Back • Return to Contents • Next
  • 49.
    48 The analysis oflog-log plots of testing data is an improvement in well testing practice, but, as previously mentioned, it does not preclude following a systematic approach. The preceding steps of test design, hardware selection, and data acquisition and validation are the foundation of effec- tive interpretation. Figure 34. Slope doubling caused by a succession of two radial flow regimes (sealing fault). Wellbore storage hump 103 102 101 100 10–1 Elapsed time (hr) Pressure and pressure derivative (psi) 10–4 10–3 10–2 10–1 100 101 102 Single sealing fault Radial: infinite acting Radial: single fault Slope-doubling transition Back • Return to Contents • Next
  • 50.
    Well Test Interpretation■ Interpretation Review 49 Use of type curves The original rationale for type curves was to interpret interference tests using the line source solution. Later type curves for wellbore storage and skin effects were developed to improve on Horner buildup analysis, which was in error whenever an apparent straight-line trend in the tran- sient data that was not due to radial flow in the reservoir was used to compute estimates for k, s and p*. Over time, models capturing near-well geometry (partial penetration, vertical fracture), reservoir heterogeneity (homogeneous, dual porosity, dual permeability) and outer boundaries (faults, drainage boundaries, constant-pressure boundaries) were presented as families of type curves. Since the advent of the pressure derivative, new models have been introduced in the lit- erature as type-curve pairs for pressure change and its derivative. Expert well test analysts have learned to recognize models for observed transient data as identifiable trends in the pressure derivative. The Appendix to this book is a library of published type curves along with the reservoir models. The curves were derived for a step rate increase from zero and assume constant wellbore storage. Each log-log plot has a family of paired pressure and pressure derivative curves differentiated by color. Identified flow regimes described previously in this chapter are differentiated by symbols: dashes (radial), dots (linear), triangles (spherical) and squares (closed system). The generalized models can be matched directly to data from a drawdown period at a constant flow rate or a buildup test preceded by a long drawdown period. With appropriate plotting tech- niques, as explained later, this library may be extremely useful for the model identification stage of the interpretation process for any type of transient test. Care must be taken when dealing with closed systems because the late-time portion exhibits different features for drawdown than for shut-in periods. In practice, drawdowns are short or exhibit widely varying flow rates before shut-in. Also, buildup tests are often conducted with surface shut-in and exhibit variable wellbore storage. These situations violate the assumptions on which published type curves are based, impairing their direct usage. The weaknesses inherent in analysis using published models can be avoided by constructing curves that account for the effects of flow changes that occur before and during the test. Improved computing techniques have facilitated the development of custom curves, resulting in a major advance in well test interpretation. The computer-generated models are dis- played simultaneously with the data and rigorously matched to produce precise estimates for the reservoir parameters. Back • Return to Contents • Next
  • 51.
    50 Use of numericalsimulation Acquired transient data commonly contains behavior dominated by effects that are not captured in analytical models. Typical departures from the analytical model assumptions are multiphase flow, non-Darcy flow and complex boundary configurations that are not easily generalized in an analytical model catalog. Such features can be addressed with a numerical model, but commer- cial numerical simulators are designed for full-field simulation with multiple wells and do not readily adapt to the single-well focus and short time frame inherent to well testing. If they are adapted to focus on the short-term transient behavior of a single well or a few wells, and they are also designed to present the data in the form used for well test interpretation, numerical models can provide considerable insight beyond that possible from analytical models. The extremely broad range of what can be modeled with numerical simulation makes this a tool used to refine the interpretation process, not a starting point. When sufficient information supports this level of complexity, the approach is to capture all known parameters in the simula- tion and use the resulting model to quantify what is not known. For example, if transient data are acquired that encompass a radius of investigation that includes structural or stratigraphic barri- ers mapped from seismic data, capturing these in the numerical model may enable quantification of areal permeability anisotropy that would otherwise require interference testing to determine. Alternatively, the same scenario in successive tests of the same well may enable in-situ charac- terization of multiphase fluid flow properties. Data from multiple wells acquired by permanent monitors are more easily interpreted with numerical simulation. Likewise, data acquired in complex wells employing multibranch and smart well technologies require numerical simulation for rigorous analysis. Back • Return to Contents • Next
  • 52.
    Well Test Interpretation■ Interpretation Review 51 Three stages of modeling Modern well test interpretation has three distinct stages. In the model identification stage, the analyst identifies a theoretical reservoir model with pressure trends that resemble those observed in the acquired data. Once the model has been chosen, the model parameters that pro- duce the best match for the measured pressure data are determined in the parameter estimation stage. Finally, in the results verification stage, the selected model and its parameters are used to demonstrate a satisfactory match for one or more transient tests in the well. A brief discussion of these three stages follows. Model identification For the model identification stage, the analyst should recognize certain characteristic patterns displayed by the pressure transient data. This is greatly facilitated by a knowledge of straight-line pressure derivative response trends associated with the formation flow geometry. As previously discussed, spherical or hemispherical flow to a partial completion exhibits a derivative line with a negative half-slope. Linear flow to a hydraulic fracture or in an elongated reservoir is recog- nized as a straight trend in the derivative with a positive half-slope. Bilinear flow to a finite- conductivity hydraulic fracture has a derivative line with a positive quarter-slope. The dominant geometry of the flow streamlines in the formation determines which flow regime pattern appears in the pressure transient response at a given time. The presence of one or more of the recognized derivative patterns marks the need to select a model that accounts for the implied flow regimes. Moreover, each of the several easily recognized derivative trends has a specialized plot that is used to estimate the parameters associated with the trend. The specialized plot for each straight derivative trend is merely a plot of the pressure change versus the elapsed time, raised to the same power as the slope of the derivative line on the log-log plot. The slopes and intercepts of these specialized plots provide the equations for parameter computations. Parameters estimated from a specialized plot may be used as starting values for computerized refinement of the model for the transient response in the second inter- pretation stage. Reservoir information collected from geoscientists assists the selection of a reservoir model. The distinctions among the various model options consistent with the transient test data are not always clear-cut, and more than one model may provide similar responses. In this case, the ana- lyst may rule out most model options by consulting with colleagues working with other, independent data. If the flow regime responses are poorly developed or nonexistent, interdisci- plinary discussion may suggest the selection of an appropriate model and reasonable starting values for the parameter estimation stage of the interpretation. Flow regime responses may be difficult to recognize because of a problem or procedure that could have been addressed before starting the test. This underscores the need for careful test design. For example, excessive wellbore storage resulting from shutting in the well at the surface can mask important flow regime trends. Furthermore, late-time trends may be distorted by superposition effects that could have been minimized with adjustments in the test sequence or by inadequate pressure gauge resolution that could have been avoided by using a more sensitive gauge. Missing or incomplete late-time trends may result from premature test termination that would have been avoided with real-time surface acquisition and on-site data validation. Even well-designed tests may have flow regimes that are difficult to discern, but this is relatively rare. Back • Return to Contents • Next
  • 53.
    52 Parameter estimation Once thereservoir model has been identified, it is necessary to compute the model parameters. Using initial parameter estimates from specialized flow regime analysis, interdisciplinary input, or both resources, an initial simulation for the transient response is computed. The initial simu- lated and observed responses usually differ. Modern analysis, however, is assisted by nonlinear regression routines that automatically refine the parameter estimates until the simulation coin- cides with the observed data for the essential portions of the transient response. Thus, the first interpretation stage of model identification represents the main challenge for the analyst. The following example illustrates the first two modeling stages. Figure 35a shows a combined pressure and pressure derivative plot, and Fig. 35b shows the Horner plot. At first glance, the plots could be caused by four possible reservoir configurations or characteristics: ■ single sealing fault, as indicated by doubling of the slope in the Horner plot ■ trough in the derivative plot resulting from a dual-porosity system ■ dual-permeability (two-layer) reservoir ■ composite system. The composite model was discarded because knowledge of the reservoir made this configura- tion infeasible. A composite system occurs if there is a change in mobility from the value near the well to another value at some radius from the well. The pressure and pressure derivative plots were then computed by assuming the remaining three models (Fig. 36). The single sealing fault model (Fig. 36a) does not match the observed pressure transient. Figures 36b and 36c, derived assuming a dual-porosity system, provide a much better match than the two previous models, although they are still imperfect. Figure 36d confirms the extremely good fit of the dual-permeability or two-layer reservoir model with the pressure tran- sient and derivative curves. Back • Return to Contents • Next
  • 54.
    Well Test Interpretation■ Interpretation Review 53 Figure 35. Pressure and pressure derivative (a) and Horner (b) plots of measured data for use in model identification and parameter computation. The doubling of the slope m on the Horner plot simplistically indicates that the sole cause is an impermeable barrier near the well, such as a sealing fault. Closer examination of the data using current computational tech- niques and interdisciplinary consultation identifies other factors that may cause the change in slope, such as a two-layer reservoir (dual permeability). Elapsed time (hr) 1 10 100 1000 10 1 0.1 (a) (b) Log (tp + Δt)/Δt 5 4 3 2 1 0 6000 5000 4000 3000 2000 m1 m2 = 2m1 Pressure and pressure derivative (psi) Pressure (psia) Back • Return to Contents • Next
  • 55.
    54 Figure 36. Findingthe model. These four plots show the response of various idealized formation models compared with the pressure and pressure transient data plotted in Fig. 35. Pressure change Pressure derivative Multirate type curve 10–2 10–1 100 101 102 103 101 100 10–1 10–2 Well near a sealing fault (a) Pressure and pressure derivative (psi) Dual-porosity model (transient transition) 10–2 10–1 100 101 102 103 101 100 10–1 10–2 (b) Pressure and pressure derivative (psi) Dual-porosity model (pseudosteady-state transition) 10–2 10–1 100 101 102 103 101 100 10–1 10–2 (c) Pressure and pressure derivative (psi) Elapsed time (hr) Dual-permeability model 10–2 10–1 100 101 102 103 101 100 10–1 10–2 (d) Pressure and pressure derivative (psi) Back • Return to Contents • Next
  • 56.
    Results verification Several drawdownand buildup periods are typically included in a well test, and it is common to interpret every transient and cross-check the computed reservoir parameters. However, analysis of all the transients in a test is not always possible. In this situation, forward modeling may help confirm the validity of a reservoir model. Basically, forward modeling involves simulating the entire series of drawdowns and buildups, and using the reservoir model and its parameters (Fig. 37). Because the simulation continues for much longer than an individual transient, the effects of reservoir boundaries are more likely to be noticed. If the simulation does not match the entire pressure history, then the assumed reser- voir model should be reassessed. For example, if an infinite-acting reservoir model is assumed from the analysis of a single tran- sient, the forward-modeling technique will show whether the model is correct. If the reservoir is actually a closed system, the simulation will not reveal realistic reservoir depletion. Changes in model parameters may be required to match each transient, especially the skin factor. The skin factor usually decreases during cleanup. For high flow rates, especially in gas wells, the skin factor may be rate dependent. In these cases, no single model matches the entire pressure history. Well Test Interpretation ■ Interpretation Review 55 Figure 37. Forward modeling used to reproduce the entire data set. The model and parameters were selected by analyzing one of the pressure transients. Elapsed time (hr) 0 100 200 300 400 4000 3000 2000 Measured Calculated Pressure (psia) Back • Return to Contents • Next
  • 57.
    56 Use of downholeflow rate measurements The techniques described for analyzing transient tests rely on only pressure measurements and were derived assuming a constant flow rate during the analyzed test period. The constant flow rate situation, in practice, prevails only during shut-in conditions. Because of this, buildup tests are the most commonly practiced well testing method. A buildup test is undesirable if the operator cannot afford the lost production associated with the test or because the well would not flow again if shut in. For these circumstances drawdown tests are preferable. In practice, however, it is difficult to achieve a constant flow rate out of the well, so these tests were traditionally ruled out. Advances in measurement and interpretation techniques now enable the analysis of tests that exhibit variable flow rate conditions to obtain the same information furnished by buildup tests, provided that the flow rate variations are measured in tandem with changes in pressure. Today, pressure transient tests can be run in almost any production or injection well without shutting in the well and halting production. Furthermore, drawdown data are not ambiguous like buildup data (varying between steady- state and pseudosteady-state responses). Boundary geometries are easier to diagnose because there is less distortion caused by superposition, provided that the downhole flow rate is mea- sured. Consequently, the results are more definitive. This section briefly describes a procedure for well test analysis in a single-layer reservoir with combined downhole flow rate and pressure measurements. The method enables the analysis of drawdown periods and the afterflow-dominated portion of a buildup test. It also constitutes the fundamental basis for testing multilayered reservoirs with rigless operations—a subject dis- cussed in the next chapter. Description of the problem Flow rates and pressure changes are closely associated: any change in the flow rate produces a corresponding change in pressure, and vice versa. The challenge for the analyst is to distin- guish the changes in the pressure response curve that have been caused by a genuine reservoir characteristic from those created by varying wellbore flow rates (i.e., the pure reservoir signal versus noise). The pure reservoir signal can be separated from the noise by acquiring simultaneous mea- surements of flow and pressure. Production logging tools can acquire both variables simultaneously and accurately, extending the range of wells in which well testing can be suc- cessfully performed. In a typical test, a production logging tool is positioned at the top of the producing interval (Fig. 38). The tool records flow and pressure data for the duration of the test. Figure 39 shows a typical data set acquired during a drawdown test, with changes in the shape of the pressure curve matching those on the flow rate curve. The analysis of transient tests with simultaneously recorded flow rate and pressure measure- ments involves the same three basic stages as pressure data analysis—model identification, parameter estimation and verification. The same plotting techniques are used, except that the scales contain functions that account for all observed flow rate changes. The three stages are explained and illustrated using the example drawdown data in Fig. 39. Back • Return to Contents • Next
  • 58.
    Well Test Interpretation■ Interpretation Review 57 Figure 38. Production logging tool in position for a well test in a single-layer reservoir. Back • Return to Contents • Next
  • 59.
    58 Model identification The libraryof type curves in the Appendix constitutes an excellent tool for the model identifica- tion process. Although measured pressure values can be compared directly with the theoretical curves only when the flow rate from the reservoir is constant, the curves can also be used for vari- able rate cases if mathematical transforms are applied to the test data. The transforms account for the flow rate variations observed during the transient. Figure 40 shows the log-log plot of the pressure and pressure derivative curves of the data shown in Fig. 39. The data are from a well in which the flow rates were changing before and during the test. The flow rate changes had a dominating effect on the well pressure, to the point where the pressure and pressure derivative curves lack any distinct shape that could be used for model identification. It would be incorrect to attempt identification of the reservoir model by comparing these raw data with the library of type curves, which were constructed using a single- step change, constant flow rate. Rather, the data are transformed to a form that can be more readily analyzed. One such trans- form is deconvolution—a process that enables construction of the raw pressure curve that would have occurred in response to a single-step change, constant flow rate. Figure 39. Flow rate and pressure data recorded during a drawdown test. Changes in the pressure curve correspond to changes in the flow rate curve. Pressure Flow rate Corresponding changes Elapsed time (hr) 0 1.2 2.4 3.6 4400 4240 4080 3920 3760 3600 Pressure (psia) 10,000 5000 0 Flow rate (B/D) Back • Return to Contents • Next
  • 60.
    Well Test Interpretation■ Interpretation Review 59 The pressure response for a transient test under variable flow rate conditions is given by the convolution integral, which can be expressed in dimensionless variables as (6) where pwbD = dimensionless wellbore pressure pwD′ = derivative of the dimensionless wellbore pressure at constant flow rate, including wellbore storage and skin effects qD = dimensionless flow rate. Mathematically, deconvolution is the inversion of the convolution integral. The constant flow rate response (including wellbore storage and skin effects) is computed from measure- ments of the wellbore flowing pressure pwbf and flow rate qwbf. Ideally, deconvolved pressure data can be compared directly with published type curves. Then, straightforward conventional interpretation techniques and matching procedures can obtain the model and its parameters simultaneously. Although simple in concept, deconvolution suffers from certain drawbacks related to errors in the flow measurements and the intrinsic difficulties of the numerical inversion. An approxima- tion is usually used as a simple alternative technique to produce results close to those that would have been obtained from deconvolution of the raw data. The approximation technique is applied to the rate-normalized pressure derived from the simultaneously measured flow and pressure data. The rate-normalized pressure Δp/Δq at any point in a test is determined by dividing the pressure change since the start of the test by the corresponding flow rate change. Figure 40. Flow rate changes before and during a well test can dominate the measured well pressure. Because the pressure and pressure derivative curves lack any distinct shapes, they cannot be compared with published type curves to identify the reservoir model. Derivative of measured pressure Measured pressure 103 102 101 100 Elapsed time (hr) Pressure and pressure derivative (psi) 10–4 10–3 10–2 10–1 100 101 102 103 p t q p t dwbD D D wD D tD ( )= ( ) ′ −( )∫ τ τ τ, 0 Back • Return to Contents • Next
  • 61.
    60 Using rate-normalized pressureand its derivative curve makes it possible to conduct conven- tional flow regime identification—similar to that used during the analysis of data acquired with downhole shut-in tools. The difference is that the data are plotted in terms of Δp/Δq and ∂(Δp/Δq)/∂(SFRCT) versus Δt, where SFRCT is the sandface rate-convolution time function, which accounts for all flow rate variations during the transient. In the case of a buildup preceded by a single drawdown, this function is similar to the Horner time function, except that it also accounts for flow rate change during the transient. The rate-normalized pressure and pressure derivative obtained from the flow rate and pres- sure data in Fig. 39 are plotted in Fig. 41. Although this is the same data set as in Fig. 40, it has a sufficiently distinct shape that can be compared with type curves to guide the search for the reservoir model. In this case, the model is for a well in an elongated reservoir. This hypothesis was confirmed by geologic evidence that the reservoir is between two impermeable faults. Once the model that suits the wellbore reservoir system has been identified using the decon- volution approximation, the interpretation proceeds to the quantification of model parameters such as k, s and the distance from the well to the nearest faults. Parameter estimation Initial estimates of the model parameters are determined in this stage of the analysis. The rate- normalized pressure data are again used in the same way as pressure data are used for flow regime identification and computation of the well and reservoir parameters. Figure 41a shows the conventional type-curve match made between the rate-normalized pressure data and draw- down type curves. In Fig. 41b, the radial flow portion of the flow regime is similarly analyzed. A plot of the vari- ations in the rate-normalized pressure against the SFRCT produces a straight line between 0.014 and 0.063 hr. From the slope and intersect of this line, the values of kh and s can be computed, similar to the analysis performed with generalized superposition plots. The next stage is to verify these preliminary results. Back • Return to Contents • Next
  • 62.
    Well Test Interpretation■ Interpretation Review 61 Figure 41. (a) Log-log plot of rate-normalized pressure and its derivative curve used for flow regime identification and type-curve matching analysis. This method is similar to that used for the analysis of data acquired at a constant flow rate. (b) Sandface rate- convolution plot of pressure data normalized with flow rate data versus a time function that accounts for all observed flow rate changes (Ayestaran et al., 1988). Rate-normalized pressure Type curve Derivative of rate-normalized pressure Derivative of type curve k = 106 mD s = 1.52 Radial flow 0.063 hr 0.014 hr 102 101 100 10–1 Elapsed time (hr) Rate-normalized pressure and its derivative (psi/B/D) 101 102 103 104 105 106 600 500 400 300 200 100 Rate-convolved time function Rate-normalized pressure drops (psi/B/D) –4.0 –3.0 –2.0 –1.0 0 Rate-normalized pressure kh = 24,139 mD-ft k = 105 mD s = 1.47 (a) (b) Back • Return to Contents • Next
  • 63.
    62 Model and parameterverification With model and parameter information, it is a simple step to construct variable-rate type curves, which should closely match the raw pressure and pressure derivative data if the model and para- meter estimates are correct. To produce a variable-rate type curve, the model uses the actual flow history of the well. The measured flow rate during the transient is convolved with the selected model pressure response, and the effects of the flow rate changes before the test are added. The resulting curve has been called a convolution type curve (CTC). In reality, it is computed in the same manner as the for- ward model shown in the preceding “Results verification” section and should be called a history match. Figure 42 shows the information used in the construction of a CTC. The mathematical expression for the model response includes not only the flow rate variations before the transient test, but also changes that occurred during the transient: (7) where (8) and pwDC = convolved dimensionless wellbore pressure T = time starting with first flow rate qr = constant surface flow rate. The subscript M denotes the number of flow steps preceding the transient. p t q q p T T p T t T q p t d wDC D D j D j j M wD M D j D wD M D D j D t D wD D D ( )= ( ) − ( )⎡ ⎣⎢ ⎤ ⎦⎥ × ( ) − ( )[ ]− ( ) + − ( )[ ]{ } = ′( ) −( ) − = − − ∑ ∫ 1 1 1 1 0 Δ τ τ τ, p t p t q kh wDC D wbf r ( )= Δ μ π2 Back • Return to Contents • Next
  • 64.
    Well Test Interpretation■ Interpretation Review 63 Figure 42. The construction of convolution type curves. Pressure is computed from flow rate data and from the theoretical pressure response (model) to a single-step rate change. The CTC accounts for all rate variations before and during the test (Ayestaran et al., 1988). Flow history Raw pressure data Flowmeter data Model Fault plane Final match between convolution type curves and raw pressure data Construction of convolution type curve Back • Return to Contents • Next
  • 65.
    64 Figure 43 isthe CTC constructed for the example drawdown data set. The CTC and its deriva- tive match the raw pressure and pressure derivative data almost perfectly. The flow rate and pressure data obtained using a production logging tool are extremely useful for analysis because they enable interpretation of the drawdown periods together with the pressure buildups. Figure 43. CTC and its derivative matched to the measured pressure response (Ayestaran et al., 1988). Elapsed time (hr) Pressure and pressure derivative (psi) 101 101 10–3 Derivative of convolution type curve Derivative of pressure drops (shifted) Measured pressure drops (shifted) Convolution type curve (for a well situated between two parallel faults) 102 103 104 105 106 100 10–1 10–2 Back • Return to Contents • Next
  • 66.
    Well Test Interpretation■ Interpretation Review 65 Gas well testing There are two main differences between gas well testing and liquid well testing. First, because gas properties are highly pressure dependent, some of the assumptions implicit in liquid well testing theory are not applicable to gas flow. Second, high gas velocity usually occurs near the wellbore, and an additional pressure drop is caused by visco-inertial effects. The additional pres- sure drop is called the rate-dependent skin effect. The variations of gas properties with pressure are accounted for by introducing the real gas pseudopressure function (Al Hussainy et al., 1966) (9) and the real gas pseudotime function (Agarwal, 1979) (10) where p0 = arbitrary reference pressure t0 = time corresponding to p0 z = gas deviation factor. All the equations used for gas well test analysis may be obtained from the liquid equations by replacing p with m(p) and t with ta. Consequently, all the liquid solutions can be applied, and the techniques used for the analysis of oil well testing are applicable to gas well testing. Analysis based on pseudopressure may be used for all ranges of pressure. However, simplifi- cations can be made for certain limits. Although these limits are approximate, apply to certain temperature ranges and depend on gas properties, the following rules are usually valid: ■ For pressures less than 2500 psi, the μz product is constant and the pseudopressure m(p) is proportional to p2 (Fig. 44a). The analysis can be performed using p2 instead of m(p). ■ For pressures greater than 3500 psi, the term μz/p is constant and m(p) is proportional to the pressure. The analysis can be performed using p instead of m(p). However, for pressures between 2500 and 3500 psi, no simplification can be made and the use of m(p) is mandatory. If the pressure drawdowns are large, changes in the product μct are important (Fig. 44b) and pseudotime must be used. For small pressure variations, however, the effect of changing gas prop- erties is minimal and real time may be used. m p p dp p z pp p ( )= × ( )× ( )∫ 2 0 μ t p dt c dt dp dp p c p a t t p p t t ( )= × = ⎛ ⎝ ⎜ ⎞ ⎠ ⎟ × ( )× ( )∫∫ μ μ00 , Back • Return to Contents • Next
  • 67.
    66 For convenience, thepseudofunctions are normalized with reference to conditions at static reservoir pressure. The pseudopressure is expressed in dimensions of pressure, and the pseudo- time is expressed in units of time. Figure 45 shows type-curve matching for a gas well test performed in an Oklahoma well. The log-log plot of the normalized pseudopressure variations versus normalized pseudotime changes has been superimposed on a computed model that includes variable wellbore storage. The reservoir parameters are obtained the same way as for oil wells, but with the appropriate units and corresponding conversion factors. Figure 44. Typical pressure dependency of the viscosity–real gas deviation factor product (a) and the viscosity–total compressibility product (b). Pressure (psia) μz = constant μct μz (b) (a) =constant 2000 3000 μzp Figure 45. Type-curve match for a pressure data set from a gas well test (Hegeman et al., 1993). Pressure change Pressure derivative Multirate type curve Elapsed time (hr) Pressure and pressure derivative (psi) 100 101 10–1 10–2 10–2 10–1 100 101 102 103 Back • Return to Contents • Next
  • 68.
    Well Test Interpretation■ Interpretation Review 67 The second problem posed by gas wells is addressed by multipoint well testing. In a conven- tional well, the additional pressure drop induced by high gas velocities, together with the one caused by formation damage, is manifested as a high skin factor. To distinguish between these two effects, gas wells are usually tested with a sequence of increasing flow rates. Theoretically, two transients are sufficient to separate the two skin effects, but in practice a multipoint test is usually conducted. The value of s is determined for each transient, and a plot similar to the one shown in Fig. 46 yields the formation damage skin or true skin effect. Multipoint or backpressure tests are conducted not only to estimate the true skin effect, but also to determine deliverability curves and the potential absolute open flow (AOF). Deliverability curves are used to predict flow rates against values of backpressure. For gas wells, the relation- ship between rate and bottomhole pressure is given by the so-called backpressure equation: (11) where C = performance coefficient pws = bottomhole shut-in pressure pwf = wellbore flowing pressure n = inertial effect exponent. Deliverability curves can also be used for determining the number and location of wells in a field, designing compressor requirements and establishing base performance curves for future comparisons. The AOF of a well is defined as the rate at which a well would produce at zero sandface pres- sure. Although this rate cannot be achieved, regulatory authorities use it to set maximum allowable rates. Figure 46. Measured skin effect versus flow rate in a multirate transient test. The slope of the curve is called the non-Darcy coefficient and indicates the inertial effects occurring near the wellbore. The intercept represents the skin effect resulting from formation damage. 0 s Flow rate, q Slope = D Measured skin, s′ s′ = s + Dq q C p pws wf n = −⎛ ⎝ ⎞ ⎠ 2 2 , Back • Return to Contents • Next
  • 69.
    68 Backpressure tests areusually conducted with an increasing rate sequence. However, gas well test sequences vary according to stabilization times. High-productivity formations are usually tested with a four-point backpressure test, commonly called a flow-after-flow test. In this test, the well is flowed at four different stabilized flow rates for periods of equal duration. At the end of each flow period, the rate is changed without closing the well (Fig. 47A). Figure 47A. Schematic of rate sequence and pressure variations in a flow-after-flow multipoint test. pwi = initial wellbore pressure. pwi pwf1 pwf 2 pwf 3 pwf4 Cleanup Initialshut-in t t t t Final shut-in Bottomhole pressure Gas flow rate q1 q2 q3 q4 Elapsed time (hr) Elapsed time (hr) Back • Return to Contents • Next
  • 70.
    Well Test Interpretation■ Interpretation Review 69 In low-productivity formations, stabilization times can be too long, so an isochronal test is pre- ferred to a flow-after-flow test. In an isochronal test, the well is flowed at four or more different rates for periods of equal duration. Between flow periods, the well is shut-in until static condi- tions are reached. The last flowing period is extended until stabilized flowing conditions are reached (Fig. 47B). Figure 47B. Schematic of rate sequence and pressure variations in an isochronal multipoint test. pR = reservoir pressure. Gas flow rate Bottomhole pressure Cleanup Initialshut-in t t t t Final shut-in pR pwf1 pwf2 q1 q2 q3 q4 pwf3 pwf4 Elapsed time (hr) Elapsed time (hr) Back • Return to Contents • Next
  • 71.
    70 In practice, thetrue isochronal test is usually replaced by a modified test sequence with flow and shut-in periods of equal duration. The modified isochronal test is faster because it is not nec- essary to wait for stabilization. Like the isochronal test, however, the last flowing period is extended until stabilization is reached (Fig. 47C). This test is called a modified isochronal test. Figure 47C. Schematic of rate sequence and pressure variations in a modified isochronal multipoint test. Final shut-in Cleanup Initialshut-in q2 q3 q4 q1 pwi pwf 1 pwf 2 pwf 3 pwf 4 ttttttt Bottomhole pressure Gas flow rate Elapsed time (hr) Elapsed time (hr) Back • Return to Contents • Next
  • 72.
    Well Test Interpretation■ Interpretation Review 71 The results of backpressure tests are conventionally presented as log-log plots of (pws 2 – pwf 2) versus flow rate. The resulting straight line is used to obtain the exponent n, which varies between 0.5 (high inertial effects) and 1 (negligible inertial effects). For isochronal or modified isochronal tests, the resulting curve is termed the transient deliverability curve. The stabilized curve is drawn through the extended data point using a line parallel to the transient deliverability curve. The modified isochronal test does not yield a true stabilized deliverability curve, but rather a close approximation. Figure 48 shows a log-log plot for a modified isochronal test. Figure 48. Log-log plot of modified isochronal test data. Flow rate (Mscf/D) (pws 2 – pwf 2) × 10–6 (psia)2 10 100 1000 10,000 100,000 1000 Transient deliverability curve (pws 2 – pwf 2) AOFq1 q2 q3 q4 Stabilized deliverability curve (pR 2 – pwf 2) pR 100 10 1 0.1 1 n Back • Return to Contents • Next
  • 73.
    This chapter reviewsspecialized pressure transient tests for testing layered reservoirs and horizontal wells, multiple-well testing, vertical interference, and combined perforation and testing techniques. Testing low-energy wells, water injection wells and sucker-rod pumping wells is also included. Layered reservoir testing Most of the world’s oil fields comprise layers of permeable rock separated by impermeable or low-permeability shales or siltstones. Each layer may have different pressure and reservoir properties (Fig. 49A). Testing all the layers simultaneously cannot determine individual layer parameters, as explained in Fig. 49B. Therefore, special testing techniques must be applied to obtain the parameters of individual layers. One way to test wells in layered reservoirs is to phys- ically isolate each layer before performing conventional tests in it (e.g., straddle DST jobs). A rig is required, and the testing may be prohibitively expensive. A cost-effective alternative, which eliminates the need for a rig, consists of separating the layers “implicitly” using a pro- duction logging tool. There are two rigless testing techniques for layered reservoirs. Selective inflow performance (SIP) tests are performed under stabilized conditions and are suitable for medium- to high- permeability layers that do not exhibit crossflow within the reservoir. The other test is conducted under transient conditions and is known as layered reservoir testing. Well Test Interpretation ■ Specialized Test Types 73 Specialized Test Types Figure 49A. Pressure profile showing differential depletion of up to 800 psi between layers. The most permeable layer has the greatest depletion because it has the largest cumulative production. In this reservoir, crossflow will develop when the well is shut in. 2000 3000 4000 Initial formation pressure Shale High permeability Shale Medium permeability Shale Low permeability Pressure (psia) 15,000 B/D 4000 B/D 500 B/D Back • Return to Contents • Next
  • 74.
    Selective inflow performance TheSIP test provides an estimate of the inflow performance relationship curve for each layer. Measurements are made with a production logging tool, which records the bottomhole pressure and flow rate simultaneously. The SIP test is run by putting the well through a stepped produc- tion schedule with various surface flow rates (Fig. 50a). The bottomhole pressure changes follow the pattern shown in Fig. 50b. The production logging tool is used to measure the bottomhole pressure and obtain a flow profile at the end of each flow step. From the production profile, the flow rates of the individual layers can be determined. Figure 51 shows an example of a flow profile in a layered reservoir. An inflow performance relationship (IPR) curve can be constructed for each layer using the data from all the flow profiles: pwf(i,j) and q(i,j) for i = 1 to L and for j = 1 to F, where L is the number of layers and F is the number of flow steps. 74 Figure 49B. Comparison of a spot pressure profile with formation pressure obtained using a well test. The pressure values from the transient well tests do not represent those of the top or bottom layers because of crossflow. The well test pressure tends to be close to the pressure of the most permeable layer. Well test pressure after 160-hr shut-in RFT pressure Buildup pressure 4500 4600 4700 4800 4900 11,000 11,100 11,200 11,300 11,400 11,500 Pressure (psia) Depth (ft) ∼200 psi Back • Return to Contents • Next
  • 75.
    Well Test Interpretation■ Specialized Test Types 75 Figure 50. Surface flow rate history (a) and associated changes in bottomhole pressure (b) during an SIP test. qt = total flow rate. q p Wellhead flow rate (a) Bottomhole pressure Elapsed time (b) p1 p2 p3 p4 qt1 qt2 qt3 qt4 Back • Return to Contents • Next
  • 76.
    76 Figure 52 isan SIP plot from a well that produces from a four-layer reservoir. The SIP survey was conducted using six flow steps. The shape of the IPR curves is characteristic of oil wells that flow below bubblepoint pressure or, alternatively, that have rate-dependent pressure drops. The static pressure of each layer can be estimated from the point at which the IPR curve of the layer intersects the vertical axis. This estimate is valid, provided that the flow steps during the SIP survey are sufficiently long to ensure that at the end of each step the pressure drop stabilizes both in the layer and within the well drainage area. SIP tests provide the formation pressure and IPR for each layer, but do not give unique values of k and s for an individual layer. A transient test is required to determine those parameters. Figure 51. Typical flow profile acquired in a multilayered reservoir. Apparent Fluid Velocity (m/s) 0 70 Apparent Fluid Density (g/cm3) 0.9 13 Temperature (°F) Depth (ft) 140 155 Pressure (psi) 1400 2000 Gas Oil Water Geothermal profile Back • Return to Contents • Next
  • 77.
    Well Test Interpretation■ Specialized Test Types 77 Transient layered testing Layered reservoir tests differ from SIP tests in that, in addition to the acquisition of a flow pro- file, the downhole pressure and flow rate are simultaneously recorded versus time during each flow period. These measurements are obtained with the tool stationed at selected locations— between layers and above the topmost layer—which implicitly separates the layers. The LRT procedure uses a continuous recording of the bottomhole pressure, whereas the rate per layer is measured only at discrete time intervals. During the first transient, only the bottom- layer flow rate is measured. Flow rate changes in all layers above the bottom one cannot be measured directly because the flowmeter sensor measures the combined flow from all the layers below the tool. The LRT test requires careful planning and rigorous wellsite logging procedures because of the numerous events that occur during the test. The tool must be equipped with sensors that can monitor flow rate, pressure, density and temperature. In addition, changes in flow rates are crit- ical and must be controlled precisely using fixed choke sizes. Low flow rates generally occur during the survey of the bottom layers, while recording the afterflow during a buildup and when investigating crossflow during the final buildup. The survey must be conducted using surface recording equipment that enables real-time test follow-up and data quality control. This procedure is particularly critical in LRT operations because it is often necessary to adjust the original test program according to the well’s behavior. Figure 53 shows a simplified job sequence. For a two-layer test, the flowmeter is stationed at only two locations: station 1, above the topmost layer, and station 2, between the two layers. The green line is the trajectory of the production logging tool. The top and bottom graphs show the behavior of the wellhead flow rate and bottomhole pressure and flow rate, respectively. Figure 52. IPR curves of a multilayered reservoir showing uneven depletion between layers. The pressure is highest in layer B and lowest in layer D. Flow rate at surface conditions (B/D) Sandface pressure (bar) 0 20,000 40,000 60,000 420 380 340 300 260 Total AB CD –20,000 80,000 Back • Return to Contents • Next
  • 78.
    Interpretation of layeredreservoir testing Interpreting layered reservoirs is complex because it not only involves identification of the reser- voir model but also requires the estimation of a large number of unknown parameters, such as the values of k and s and the reservoir geometry and pressure for each layer. For example, a simple three-layer reservoir has at least nine unknowns (permeability, skin effect, and pressure for each layer) in addition to the task of model identification. For these reasons, LRT interpre- tation relies heavily on techniques that indicate the reservoir model and initial parameter values, which are necessary input for the history-matching process used for interpretation. The first step is preparation of the data to a suitable form for interpretation. Pressure values are referred to the same datum to remove gravity effects. Once this is done, the pressure poten- tial plot becomes a continuous curve—a useful feature for subsequent history matching. 78 Figure 53. Simplified layered reservoir test sequence. 1 3 5 4 16 6 8 9 10 12 13 14 Tool trajectory 2 7 11 15 Buildup Time Time Station 1 Station 2 Pressure shift from tool repositioning Surfaceflowrate Pressureandflowrate Layer 1 Layer 2 Pressure Flow rate CrossflowTime q2 qt q2 qt Back • Return to Contents • Next
  • 79.
    Well Test Interpretation■ Specialized Test Types 79 LRT interpretation is conducted by seeking a match between the behavior of the reservoir and the modeled response. The model has as many individual layers as tool stations used during the test, and each layer model can be different. The total reservoir response is calculated by stacking the single-layer models. The three stages for analyzing a single-layer test—model iden- tification, parameter estimation, and model and parameter verification—are also followed during LRT interpretation. ■ Sequential analysis The simplest approach to identifying reservoir geometry is to start by examining the response of the bottom layer. When the production logging tool is stationed at the top of the bottom layer, it measures only the flow rate changes induced in the bottom layer. Thus, interpreting the response of the bottom layer is a single-layer interpretation problem. As with single-layer drawdown tests, the reservoir model and the dominant flow regimes must first be identified. The first step is to calculate the pressure and flow rate changes that occur after the stabi- lized trend is established and to generate an approximate flow history of the layer. The pressure values are then normalized using the corresponding flow rate changes. A log-log plot of the rate-normalized pressure change and its derivative with respect to the SFRCT function is used to identify the model and flow regime. The relevant reservoir parameters are then calculated using specialized interpretation plots. ■ Initial parameter estimation for the remaining layers Once a satisfactory model of the lowest layer is established, the interpretation proceeds with the next layer above it. During this transient, the measured flow rate is the cumulative total of the two layers. Under these circumstances, analysis of the cumulative flow rate and wellbore pressure pro- vides a close estimate of the “average” values of k and s for the two-layer system. Initial estimates of the reservoir parameters ki and si for next-to-lowest layer can easily be computed from the following relationships: (12) (13) where khave = average permeability-thickness product s′ = measured pseudoskin qt = total flow rate and i varies from 1 to the number of layers. The sequential analysis continues until all the layers are included in the interpretation process. In a three-layer reservoir, this method uses a three-layer model to estimate the para- meters of the newly added top layer. The analyst assumes that the parameters for the two lower layers are known and searches for the parameters of only the new layer, and so on. The disadvantage of this method is that errors are propagated as the bottom-up analysis progresses, but these errors may be corrected during the simultaneous history matching performed in the final stage of LRT interpretation. kh k have i i= ∑ ′ = ∑s s q q i i t , Back • Return to Contents • Next
  • 80.
    80 ■ Verification ofthe model and its parameters—simultaneous history matching Once the model is identified and an initial estimate of the parameters is available, the next stage is the simultaneous history-matching process. In this procedure, the pressure history is used as the boundary condition and history matching is conducted by reproducing the observed flow rates. It is also valid to use downhole or surface flow rates as the boundary condition and then match the pressure history. The use of pressure or surface flow rate measurements as the boundary condition has the added advantage of providing a continuously measured boundary condition during the intermittent recording of downhole flow rates. The following example corresponds to a severely faulted field, crossed by volcanic dikes that create reservoir compartments, the extent of which is difficult to evaluate because of the poor quality of the seismic data. Before embarking on a waterflooding project, the operator needed insight into the extent of the compartments and the parameters that control the reservoir dynamic response. LRT was conducted in a representative well to determine the layer pressures and proper- ties and define the geometry of the fault block in which the well is situated. The reservoir has four layers, and the test was composed of five transients. As a result of the test, values of kh, s and formation pressure were obtained for all four layers. Furthermore, the test indicated that the well is located in a channel and established the width of the channel and the loca- tion of the nearest boundary to the well. Flow rate history matching was performed using the measured pressure as the boundary condition. Figure 54A is a comparison of the simulated flow profiles and the vertical fluid flow distribution observed with the production logging flowmeter at the end of each transient. Figure 54B shows the flow rate versus time match. The quality of both matches—against depth and time—indicates that the selected model and its parameters properly describe the dynamic behavior of the tested reservoir compartment. Back • Return to Contents • Next
  • 81.
    Well Test Interpretation■ Specialized Test Types 81 Figure 54A. Fluid flow distribution at the end of each transient in a four-layer reservoir. Depth (m) 2665 TR5 TR3 0 5000 10,000 2660 2715 2785 2875 2726 2707 2768 2800 2862 2890 2960 Layer 4 Layer 3 Layer 2 Layer 1 Flow rate (STB/D) TR2 TR4 TR1 PSS = Production logging tool position TRi = Transient number PSS = Pseudosteady state or initial flow profile TR1 TR2 TR3 TR4 PSS Transient Back • Return to Contents • Next
  • 82.
    82 Horizontal wells With thesignificant increase in horizontal drilling activity during recent years, pressure tran- sient behavior in horizontal wells has received considerable attention. In this section, the specific flow regimes developed during a horizontal well test and the interpretation methodology used are briefly described and illustrated with a field example. Pressure transient behavior in a horizontal well test is considerably more complex than in a conventional vertical well test because of its three-dimensional nature. In a horizontal well, instead of the radial flow regime that develops for a conventional test, three flow regimes may occur after the effects of wellbore storage disappear. Figure 55 shows the different phases in a horizontal well transient test. Initially, flow occurs radially in a vertical plane toward the well, indicated by a plateau on the derivative curve of the log-log plot. This regime is termed early-time pseudoradial flow because of the elliptical flow pat- tern resulting from the vertical to horizontal permeability anisotropy. The second flow regime begins when the transient reaches the upper and lower boundaries of the producing interval and flow becomes linear toward the well within a horizontal plane. This intermediate-time regime is characterized by a half-slope trend in the derivative curve. The third flow regime occurs as the transient moves deeper into the reservoir and the flow becomes radial again, but in the horizon- tal plane. This late-time regime is indicated by a second plateau in the derivative curve. The first radial flow regime yields the mechanical skin factor and the geometric average of the vertical and horizontal permeabilities. The intermediate-time linear flow regime can be analyzed to estimate the length of the producing interval, as long as the horizontal plane can be consid- ered isotropic. The late-time radial flow yields the average permeability in the horizontal plane and the total skin factor (mechanical and geometrical skin factors). Figure 54B. Flow rate match using the measured pressure as the inner boundary condition. Elapsed time (hr) Flow rate (STB/D) 10 20 30 40 50 60 70 80 12,000 11,000 10,000 9000 8000 7000 6000 5000 4000 3000 2000 1000 0 –1000 Measured Top 4 Top 3 Top 2 Top 1 Calculated Top 4 Top 3 Top 2 Top 1 Back • Return to Contents • Next
  • 83.
    Well Test Interpretation■ Specialized Test Types 83 The geometrical skin factor is important for horizontal wells drilled in thick formations or in formations that exhibit a high contrast between kh and kv. Furthermore, in these circumstances, neither the early-time flow regime nor the linear one develops (Fig. 56). The identification of the first pseudoradial flow is crucial for a complete interpretation because it provides the formation damage. This regime is often masked by the unavoidably large wellbore storage effects in horizontal wells. The key to successful horizontal well testing is full control of the downhole environment. Full control can be achieved by using simultaneous measurements of flow rate and either pressure or downhole shut-in or both. Moreover, the iden- tification of all three flow regimes is not always possible from one transient. Combining drawdown tests in which the flow rate and pressure are measured simultaneously with buildup tests using downhole shut-in maximizes the likelihood of identifying all three flow regimes. Figure 55. Phases in a horizontal well transient test. After wellbore storage effects have disappeared, the flow is radial toward the well in the vertical y-z plane (first plateau in the derivative curve). The next phase is linear flow in the y-z plane (straight line with half-slope in the derivative curve). Finally, flow is radial in the x-y plane (second plateau in the derivative curve). Pressure Pressure derivative A Wellbore storage B Early-time pseudoradial flow C Intermediate-time linear flow D Late-time pseudoradial flow Pressure and pressure derivative (psi) Elapsed time (hr) A B C D Elapsed time (hr) A B Elapsed time (hr) CA B Back • Return to Contents • Next
  • 84.
    84 Supplementing the transienttest data with flow profiles along the trajectory of the horizontal well facilitates identifying the producing zones and determining the effective flowing interval. Deriving this parameter from the transient data is more complicated because, in addition to the inherent wellbore storage difficulties, other parameters may also be determined from a horizon- tal well test: wellbore storage coefficient, vertical permeability, maximum and minimum horizontal permeabilities, standoff from the nearest bed boundary, effective flowing length and skin effect. This list can be reduced by running tests in the pilot hole before going horizontal to determine the geometric means of kh and kv. These parameters are crucial for estimating hori- zontal well productivity and have a major influence on the decision whether to drill the well. Flow profiles are also extremely valuable for pinpointing possible crossflow. Crossflow is more likely to occur during buildup tests and may seriously jeopardize the interpretation. Therefore, drawdown tests are recommended for developed fields where pressure differentials have already developed and may induce crossflow. The interpretation of horizontal well test pressure measurements involves the same three stages used for vertical well test analysis. First, the pressure response and its derivative are ana- lyzed to diagnose the characteristic behavior of the system and identify specific flow regimes. Second, specialized plots are used to extract the effective parameters for each flow regime, typ- ically the values of k and s. Third, these reservoir parameter estimates are refined by history matching the measured transient response to that predicted by a mathematical model for the well and reservoir system. As always, history matching is expected to produce more accurate results because the fea- tures of the various flow patterns are rigorously taken into account. Moreover, the match involves the entire set of transient data, including transition periods between specific flow regimes, whereas direct analysis uses only the data subset of identifiable flow regimes. This stage also offers the possibility of simultaneously matching more than one transient, which further con- strains the model to accurately represent the well and reservoir system. Figure 56. Theoretical pressure response of a horizontal well drilled in a thick reservoir or in a reservoir with high vertical to horizontal permeability anisotropy. h/Lp = ratio of reservoir height to length of the horizontal well perforated interval. Elapsed time (hr) Pressure and pressure derivative (psi) High h/Lp or high kh/kv Typical horizontal well response Back • Return to Contents • Next
  • 85.
    Well Test Interpretation■ Specialized Test Types 85 The following example illustrates the importance of analyzing both the buildup and drawdown periods during which simultaneous downhole rate and pressure measurements are obtained. Figure 57 shows the comparative log-log plot of both transients from a drawdown and buildup test conducted in a well in India. The data are noisy and do not display sufficient character to indi- cate a unique solution, but knowing that these data were acquired in a horizontal well makes a reasonable flow regime identification feasible. The derivative and convolution derivative curves in Fig. 57 exhibit plateaus that suggest the existence of two pseudoradial flow regimes. The first plateau, indicative of early-time pseudoradial flow, is visible only in the convolution derivative of the drawdown transient. This plateau should also have developed during the buildup, but it is masked by wellbore storage. On the other hand, the second plateau is visible only in the deriva- tive curve of the buildup, which lasted long enough for radial flow to develop. Between these plateaus, the derivative curves of both transients exhibit slopes close to a half-slope trend, indi- cating the presence of linear flow. Analysis of these individual flow regimes yielded values for the vertical and horizontal perme- abilities and mechanical skin factor. These parameters were refined by history matching both transients with the response of a horizontal well model. For the buildup period, the pressure and pressure derivative were history matched using downhole flow rates as input to the model. For the drawdown period, the measured pressure was used as the boundary condition and the match was performed on the measured downhole flow rate. As shown in Fig. 58, the good quality of the resulting matches gives confidence in the estimated values of the reservoir parameters and sup- ports the conclusion that they are representative of the formation. Furthermore, these results compare well with those obtained from a long-duration pressure buildup test conducted in the well more than a year later. The information obtained from this horizontal well test analysis enhanced the operator’s knowledge of the reservoir, which was used to improve the design of future horizontal wells in the field. Figure 57. Comparison diagnostic plot used for horizontal well flow regime identification (Shah et al., 1990). Elapsed time (hr) 10–4 10–3 10–2 10–1 100 101 102 Pressure and pressure derivative (psi) 10–1 10–2 10–3 10–4 10–5 Pressure Convolution derivative Pressure Pressure derivative Late-time pseudoradial flow Intermediate- time linear flow Early-time pseudoradial flow Reference half-slope line Back • Return to Contents • Next
  • 86.
    86 Figure 58. Historymatching of (a) pressure and pressure derivative for the buildup transient and (b) flow rate for the drawdown period (Shah et al., 1990). Measured pressure Derivative of measured pressure Simulated pressure Derivative of simulated pressure Elapsed time (hr) Flow rate (RB/D) 7500 6000 4500 3000 1500 0 Measured flow rate Simulated flow rate Elapsed time (hr) 10–3 10–2 10–1 100 101 102 Pressure and pressure derivative (psi) 102 101 100 10–1 10–2 10–1 100 101 (a) (b) Back • Return to Contents • Next
  • 87.
    Well Test Interpretation■ Specialized Test Types 87 Multiple-well testing In single-well testing, the primary target is the nearby well region. However, to investigate the interwell region, more than one well must be directly involved in the test. In multiple-well test- ing, the flow rate is changed in one well and the pressure response is monitored in another. These tests are conducted to investigate the presence or lack of hydraulic communication within a reservoir region. They are also used to estimate interwell reservoir transmissivity and storativity. The two main types of multiple-well testing are interference tests and pulse tests. Some verti- cal interference tests are classified as multiple-well tests. As subsequently discussed, they are performed between two sets of perforations or test intervals in a well to investigate vertical com- munication and estimate vertical permeability. Multiple-well tests are more sensitive to reservoir horizontal anisotropy than single-well tests. Therefore, multiple-well tests are typically con- ducted to describe the reservoir anisotropy based on directional permeabilities. Interference testing Interference tests require long-duration production or injection rate changes in the active well. The associated pressure disturbance recorded in the observation well yields valuable information regarding the degree of hydraulic communication within the interwell region. Figure 59 shows a plan view of two wells used in an interference test, the rate history of the active well and the pres- sure response in the observation well. If single-phase conditions prevail within the investigated region of the reservoir, the pressure response can be analyzed to estimate interwell reservoir properties. The analysis technique uses the same type-curve matching approach as drawdown tests, but with a different type curve because, unlike single-well tests, the pressure response is observed at some distance from the location where the perturbation was originally created. Figure 60 shows a type-curve match for an interference test using the homogeneous line-source solution (also known as the exponential integral solution) as the referenced theoretical model. Back • Return to Contents • Next
  • 88.
    88 Figure 59. Activeand observation wells and their respective rate and pressure changes during an interference test. Elapsed time t1 t1 Rate at active well, q Elapsed time Bottomhole pressure Δt Δt Time lag r Active well Observation well rw Observation well Established trend Back • Return to Contents • Next
  • 89.
    Well Test Interpretation■ Specialized Test Types 89 Pulse testing Pulse testing is a special form of multiple-well testing that may last from a few hours to a few days. The technique uses a series of short-rate perturbations at the active well. Pulses are cre- ated by alternating periods of production or injection and shut-in. The pressure response to the pulses is measured at one or more observation wells. Because the pulses are of short duration, the pressure responses are small. Therefore, high-resolution gauges are usually required to measure the small variations in pressure. The advantages of pulse testing compared with inter- ference testing derive from the relatively short pulse length; reservoir pressure trends and noise are removed with appropriate analysis techniques. The following example illustrates how pulse testing was used to understand the degree of hydraulic communication within a Middle Eastern reservoir and to investigate suspected fluid migration toward a nearby field. The test involved six wells, including the active well. The pulses were created by an alternating sequence of injection and shut-in periods of 36 hr each. The resulting pressure pulses were monitored in the observation wells for 12 days. Downhole memory recorders were used to acquire the pressure data. The observed pressure responses were analyzed with history-matching techniques. The ana- lytical solution of the diffusivity equation for a homogeneous rectangular reservoir with mixed boundary conditions (i.e., both no flow and constant pressure) yielded an excellent match between the measured and simulated pressure responses (Fig. 61). Figure 62 shows the configu- ration of producing and injection wells within the area modeled in the study. Figure 60. Type-curve match of an interference test. Pressure change Pressure derivative Multirate type curve Elapsed time (hr) 10–2 10–1 100 101 102 103 Pressure and pressure derivative (psi) 101 100 10–1 10–2 10–3 Back • Return to Contents • Next
  • 90.
    Figure 62. Configurationof producing and injection wells for the example pulse test. The yellow rectangle delineates the area modeled by the reservoir study (Mahmoud et al., 1993). 90 Figure 61. Test sequence and corresponding pressure response in the observation well (Mahmoud et al., 1993). 0 30 60 90 120 150 180 210 240 270 15.0 13.5 12.0 10.5 9.0 7.5 6.0 4.5 3.0 1.5 0 Observed pressure variation (psi) Simulated pressure variation (psi) Test rate sequence (10,000 BWPD) Elapsed time (hr) Pressure and pressure derivative (psi) Modeled reservoir area C-5 C-4 C-8 C-1 C-3 C-7 Pressure maintenance No-flow boundary Back • Return to Contents • Next
  • 91.
    Well Test Interpretation■ Specialized Test Types 91 The test indicated good hydraulic communication within the area investigated. It was also pos- sible to determine the interwell reservoir properties and geometry of the area. The good match of constant-pressure boundaries to the data implied that there was no leakage toward the neigh- boring field as previously suspected. The small amplitude of the signal detected in two of the observation wells suggested the pres- ence of free gas in the upper part of the structure. This result was confirmed by other sources of information and proved particularly useful to the operator in locating future water injection wells and optimizing reservoir management. Vertical interference testing Understanding vertical flow behavior is essential for effective reservoir management. Vertical permeability is an important parameter, particularly for completion decisions in thick or layered reservoirs. It is even more critical for working with secondary or enhanced recovery processes. The value of kv can be determined by a type of pressure transient testing called vertical inter- ference tests. These tests are also conducted to determine crossflow between two layers separated by a low-permeability layer and to detect leaks behind the casing. Figure 63 shows the vertical interference test configuration and reservoir geometry. Two per- meable layers are separated by a tight, low-permeability zone. Layer 1 flows to the well, while flow to the well from layer 2 is prevented by a packer assembly. In theory, if both permeable layers have similar or identical flow properties, the wellbore pressure versus time opposite the packed- off zone should yield kv and an average value of kh for both layers. However, this assumption rarely holds in practice, and the simultaneous recording of pressure in both the producing and packed-off layers is preferred. The simultaneously recorded measurements enable not only the determination of kv in the tight zone, but also the estimation of individual flow properties for both permeable zones (i.e., the total system). Figure 63. Test and reservoir configuration for a vertical interference test across a tight zone (Ehilg-Economides et al., 1994). reH = inner radius of the horizontal flow region, reV = outer radius of the vertical flow region. Layer 1 h1 q h2 p1 p2 k1, φ1, ct1 Layer 2 In r reV Δh kv reH k2, φ2, ct2 Back • Return to Contents • Next
  • 92.
    92 The interpretation ofa vertical interference test with simultaneous recording is fairly straightforward and requires the use of only one new type curve, shown in red in Fig. 64. The figure shows the theoretical responses of the flowing zone (blue curves) and the packed-off interval (red curves), both hydraulically communicated through the reservoir as shown in Fig. 63. The initial response is that of the producing zone. Once the value of t reaches 70 hr in Fig. 64, the curves diverge as a result of the production of fluids from the packed-off zone to the flowing layer. The observation layer response (green curves) is characterized by a 2-to-1 slope in the early-time storage-dominated response, a unit-slope during the transition from single-layer radial flow to total-system radial flow, and a final derivative response that overlies the pressure derivative for the flowing layer. The early-time data in the flowing zone are analyzed using conventional methods for a homo- geneous system, yielding k and s for the producing zone. The late-time data of the producing zone—when the derivative type curves coincide—are used to obtain the permeability of the observation interval. The difference between the formation pressure of the packed-off interval and the flowing pressure of the producing zone may be used to estimate kv. Figure 64. Pressure and pressure derivative curves for the producing and packed-off intervals in a vertical interference test (Ehlig-Economides and Ayoub, 1986). Homogeneous system type curve Vertical interference type curve t ⋅ p2′ p1 t ⋅ p1′ p2 t ⋅ pw′ Elapsed time (hr) 10–1 100 101 102 103 104 105 Pressure and pressure derivative (psi) 102 101 100 10–1 10–2 10–3 10–4 Back • Return to Contents • Next
  • 93.
    Well Test Interpretation■ Specialized Test Types 93 When the test is not long enough to detect the response of the total system, the analysis is per- formed by matching the pressure response of the observation interval to the red type curves in Fig. 64. The pressure match provides the total flow capacity, and the time match provides kv. A similar procedure is followed when the pressure response from the flowing zone is not recorded. However, this approach is not recommended because of the highly nonunique nature of the model for the observation zone. Recording and matching the responses in both layers simultane- ously yield the best results. Figure 65 shows a vertical interference type-curve match for a test conducted in a carbonate reservoir with two layers separated by a streak of low permeability. The early-time response is distorted by changing wellbore storage, which rendered most of the wellbore-dominated transient uninterpretable. However, the simultaneous match of the transition period for both layers is of good quality, giving confidence in the estimated values of the horizontal and vertical permeabilities listed in the caption. Figure 65. Vertical interference type-curve match for a two-layer carbonate reservoir divided by a tight streak, with k1 = 806 mD, s1 = 36, k2 = 2120 mD, kv = 3.7 mD, permeability ratio κ = 0.33, and storativity ratio ω = 0.56 (Ehlig-Economides and Ayoub, 1986). Elapsed time (hr) 100 101 102 103 104 105 t ⋅ p2′ t ⋅ p1′ p2 p1 Pressure and pressure derivative (psi) 102 101 100 10–1 10–2 10–3 Back • Return to Contents • Next
  • 94.
    94 Measurements while perforating Combinedperforating and testing operations have become popular with oil companies through- out the world. The ability to perform these two tasks simultaneously has not only brought major savings in rig time and improvements in wellsite safety, but has also opened up new possibilities in well testing. Although the range of tool configurations for measurements-while-perforating jobs is wide, there are two types of combined systems—tubing-conveyed perforating (TCP) using a DST string and through-tubing perforation (TTP). Both methods can be used with either real-time moni- toring or downhole recording (Fig. 66). The combined approach has inherent advantages over separate testing and perforating tech- niques. The TCP-DST configuration saves rig time and improves wellsite safety because it requires fewer trips into the well. TTP using a measurements-while-perforating tool (MWPT) makes the testing of low-energy wells possible. The transient data are analyzed using the theory for simultaneous measurement of flow rate and pressure. This method is particularly necessary for data from intermediate-energy reservoirs where changes in wellbore storage are expected. The flow rate can be measured directly using a production logging flowmeter. Alternatively, flow estimates can be derived by simultaneously measuring the downhole and wellhead pressures—provided that corrections are made for fric- tion and inertial losses in the tubing string. For low- or high-energy reservoirs, the flow rate can be inferred from the pressure data using a constant wellbore storage model of rising liquid level or compressing wellbore fluids, respectively. Back • Return to Contents • Next
  • 95.
    Well Test Interpretation■ Specialized Test Types 95 Figure 66. TCP (right) is preferred in exploration or new wells where a large interval will be perforated. TTP (left) is usually more economical for small jobs and is commonly used to perforate producing wells. Back • Return to Contents • Next
  • 96.
    96 Figure 67 showsthe sandface rate-convolution plot for a slug test conducted in a well that had insufficient energy to flow naturally and produced using a gas lift system. A 20-ft interval had to be perforated underbalanced, so the operator also recorded the resulting pressure transient data to get a first estimate of reservoir parameters, which could be used in the design of a subsequent major well test. Figure 67. Sandface rate-convolution plot for data acquired during combined perforating and testing operations in a low-energy well. Convolution time function, Σ(q,t) Rate normalized (Δp/B/D) Elapsed time (hr) 0.047 0.361 1.116 1.825 2.715 2.807 3.297 3.362 –2.5 –1.25 0 1.25 2.50 3.75 5.00 6.25 7.50 8.75 10.00 8.75 7.50 6.25 5.00 3.75 2.50 1.25 kh = 142.5 mD-ft k = 10.109 mD s = –2.058 Back • Return to Contents • Next
  • 97.
    Well Test Interpretation■ Specialized Test Types 97 Impulse testing Quick and simple, impulse testing is particularly useful for wells that do not flow to the surface, wells in which extended flow may not be desirable (e.g., because of sanding problems), and extremely tight or vuggy formations where wireline formation testers fail to perform. The tech- nique requires knowledge of the initial reservoir pressure, and the resulting estimated parameters include kh and s. Impulse testing can also be used to detect and evaluate near- wellbore heterogeneity in the reservoir. The impulse testing procedure is an easy and extremely quick form of well testing. The well is first put on production or injection for 3 to 4 min. before being shut in for a period of 6 to 20 times the length of the production or injection period. Only a small amount of fluid is removed from or injected into the formation during the short impulse period of production or injection, so the associated pressure disturbances are small. Therefore, high-resolution pressure gauges are required to accurately study the small changes in the reservoir’s pressure response during the shut-in period. The depth of investigation of an impulse test is relatively small in comparison with conven- tional well tests. This is due to the short duration of both the impulse and shut-in periods, as well as the small pressure changes developed during the test. Therefore, impulse testing is most appropriately used for the detection of near-well features. Impulse test theory assumes that a unit volume of fluid is instantly removed from or injected into the formation during the impulse period. Theory shows that the resulting pressure changes in the reservoir are proportional to the derivative of the drawdown pressure response of the reservoir. Back • Return to Contents • Next
  • 98.
    98 Figure 68 showsthe simulated pressure response to a short impulse in a double-porosity reser- voir on both Cartesian and log-log scales. In practice, the impulse period is not instantaneous because the removal or injection of a unit volume of fluid takes a finite period of time. The pres- sure changes in the reservoir produced by this change in fluid volume initially do not follow the theory and do not match the pressure derivative curve. Fortunately, these effects dissipate quickly, and generally the pressure response matches the pressure derivative curve once the shut-in time exceeds 3 times the impulse time. Figure 68. Pressure response plot (a) and impulse plot (b) of a simulated test in a double-porosity reservoir (Ayoub et al., 1988). pDD is the drawdown pressure in the same well. Elapsed time Pressure (psia) 1/tp tp Δp Initial pressure tp 0 Δp ∝ δpDD(Δt)/δtlim End of impulse Δt > 3tp Pressure type curve Derivative type curve Δptp ΔpΔt Elapsed time (hr) 10–4 10–3 10–2 10–1 100 101 102 Pressure and pressure derivative (psi) 103 102 101 100 10–1 (a) (b) Back • Return to Contents • Next
  • 99.
    Well Test Interpretation■ Specialized Test Types 99 The analysis of impulse test data requires accurate measurement of the quantity of fluid removed or injected and modification of the measured pressure response, so it can be matched directly with published type curves. The data are modified by multiplying the observed pressure change during the shut-in period by the elapsed time since the end of the impulse period. In addi- tion, pressure changes during the impulse period are multiplied by the duration of this period. A log-log plot of the transformed pressure data versus the shut-in time is matched with selected drawdown type curves to obtain the reservoir parameters. Figure 69 shows the impulse technique applied to data acquired in an exploration well. Figure 69. Impulse plot (a) and simulation plot (b) for data acquired in an exploration well. Elapsed time (hr) 0 0.3 0.6 0.9 1.2 1.5 5100 5070 5040 5010 4980 Simulated pressure Actual pressure Pressure and pressure derivative (psi) Elapsed time (hr) Pressure and pressure derivative (psi) 10–2 10–1 100 101 102 101 100 10–1 Flow capacity kh = 9886 mD-ft Skin effect s = 0.1 Reservoir pressure = 5740 psia Type curve Pressure data (a) (b) Back • Return to Contents • Next
  • 100.
    Closed-chamber DST In exploration,a priori well test design may be complicated by a lack of data. However, the closed- chamber test can provide an early assessment for determining safe wellsite procedures and acquiring analyzable data while optimizing rig time. This technique is usually applied to the pre- flow period of a DST job, and the resulting information is used to design (or fine-tune) subsequent test stages. Closed-chamber tests are also suitable when surface flow rates are undesirable or unattainable—hydrogen sulfide (H2S) gas, night testing, low-energy and low- productivity wells, etc.—because the formation fluid type and flow rate can be determined with- out surface flow. Closed-chamber DSTs differ from conventional DSTs in that all surface valves are closed during the flow periods (Fig. 70). When the test tool is opened downhole, formation fluids or drilling fluids enter the DST string, displacing the fluids that initially occupied the internal drill- stem volume. Because the surface valves are closed, the pressure rises in the closed chamber. The pressure rise continues until formation fluids cease to flow (shut-in period commences), at which point the pressure begins to stabilize. Once stabilization has been reached, the drillstem pres- sure is released following a controlled bleedoff period. The recording of the pressure increase during the closed-chamber flow period and the pressure decrease, together with the gas rate during the bleedoff period, are used to identify the type of produced fluids and to estimate the fluid entry rate and liquid recovery. 100 Figure 70. Equipment schematic for closed-chamber testing. Closed surface valve Surface transducer Closed chamber Test valve Packer Back • Return to Contents • Next
  • 101.
    Well Test Interpretation■ Specialized Test Types 101 The increase in surface pressure during a closed-chamber DST flow period is caused by ■ increase in the mass of gas contained in the chamber (pure gas entry) ■ decrease in the gas-filled portion of the string (pure liquid entry) ■ combined gas and liquid entry. The pressure increase can be translated into approximate flow rates using the principle of conservation of mass and the real gas law. The general mass-balance equation (Alexander, 1976) used to relate flow rates to changes in pressure and volume is (14) where qin and qout = flow in and out, respectively, of a closed chamber V = volume T = temperature. This equation can easily be adapted for the most commonly used combinations of cushion fluids in the field. The calculation of fluid recovery requires the initial and final gas-filled volumes. The initial gas-filled volume is computed from the DST string capacity and the level of the liquid cushion. The final gas-filled volume can be determined either from the real gas law (for pure liquid entry) or by measuring the gas rate and the rate of decrease of the average closed-chamber pressure during the bleedoff period (for pure gas entry and for gas and liquid entry). The liquid recovery is simply the difference between the initial and final gas-filled DST string volumes. Because the initial and final gas-filled volumes can be determined, the gas content of the DST string before and after the test can be calculated using the real gas law. The difference in the DST gas content divided by the actual liquid recovery provides an estimate of the average produced gas/liquid ratio. The fluid-type entry can be estimated by calculating the maximum rates of pressure change that would be observed if pure gas, pure liquid or gas-saturated water was produced at the max- imum rate allowed by the tool string configuration (Fig. 70). Estimates of the bottomhole temperature and pressure, formation gas gravity and approximate gas/liquid ratio are required to compute the slopes of these lines. The value of kh can be obtained using the techniques previ- ously described for the simultaneous measurement of flow rate and pressure. q q V Tz dp dt p Tz dV dt in out− = ⎛ ⎝ ⎜ ⎞ ⎠ ⎟ ⎛ ⎝ ⎜ ⎞ ⎠ ⎟ + ⎛ ⎝ ⎜ ⎞ ⎠ ⎟ ⎛ ⎝ ⎜ ⎞ ⎠ ⎟ 286 286 , Back • Return to Contents • Next
  • 102.
    102 Figure 71 showsthe surface pressure record from a closed-chamber test. The rate of increase of the surface pressure indicates gas entry because pure liquid entry at the maximum possible rate could not produce such a rapid increase. The continuous increase in surface pressure during shut-in is an indication of phase segregation, suggesting the entry of gas and liquid during the flow period. The subsequent bleedoff test confirmed this interpretation. Knowledge of the formation fluid type and flow rate prior to the initiation of subsequent flow periods enables optimizing the remainder of the test. Considerable rig time was saved during the test plotted in Fig. 71 as a result of the early determination of the average produced gas/oil ratio, which indicated that surface flow was improbable. Figure 71. Surface pressure versus time for a closed-chamber DST operation. The slopes of the lines represent the maximum rates of change in pressure that would occur if pure gas, pure liquid or gas-saturated water entered the DST string at the maximum possible rates allowed by the test tool (Erdle et al., 1977). Elapsed time (min) Surface pressure (psig) 0 10 20 30 40 50 60 50 40 30 20 10 0 M aximum pure liquid entry Maximumgas/liquidentry End of initial flow period Beginning of bleedoff period Maximumpuregasentry Back • Return to Contents • Next
  • 103.
    Well Test Interpretation■ Specialized Test Types 103 Water injection wells Waterflooding is used throughout the world to increase oil recovery. The success of waterflooding projects depends largely on adequate prediction of the reservoir response. Pressure transient testing—usually in the form of falloff or injectivity tests—is conducted to obtain parameters for modeling injection schemes. In addition to these same parameters as obtained with conventional well testing, the pressure transient tests also provide information for monitoring parameters that change with time in a waterflood (i.e., location of the water front, well injectivity and average interwell reservoir pressure). The pressure transient response in a reservoir under waterflooding differs from single-phase flow behavior because of differences in the properties of oil and water. Soon after injection begins, a saturation gradient is established in the reservoir. This forms a region of high water sat- uration around the wellbore, termed the water bank. Outside this region is the transition bank, in which water saturation decreases away from the wellbore until the flood front is reached. The region located ahead of the injection front—with the initial water saturation—is called the oil bank. A system that consists of regions with different properties is called a composite reservoir (Fig. 72a). The composite system is modeled assuming that the fluid properties are constant within each bank but change sharply at an interface. A simplified version is the two-bank model, shown in Fig. 72b. Figure 72. Composite system of a waterflooded reservoir: (a) multibank and (b) two-bank models. S = saturation, rf = radial distance to the fluid front. (a) (b) Bank 1: μ1, ct1, S1 φ, k Bank 2: μ2, ct2, S2 φ, k Wellborerf Oil bank Transition bank (water and oil) Water bank Back • Return to Contents • Next
  • 104.
    104 In a waterinjection well test, three main features can be identified after the wellbore storage effects have disappeared. Initially, the pressure response is identical to single-phase flow and is governed by the rock and fluid properties of the water bank. This is displayed as a horizontal line in the derivative curve (Fig. 73a). The second identifiable response occurs when the transient travels through the transition bank. This period is characterized by the saturation distribution within the transition bank and the corresponding displacement mobility ratio M. The derivative curve shows a hump for M > 1 and a dip for M < 1. The duration of the transition period depends on the storativity ratio of the banks. The third feature is observed as the transient penetrates deeper into the reservoir and the flow becomes controlled by the properties of the oil bank. This period exhibits a second horizontal line in the derivative curve. The level of stabilization of this second plateau is related to the mobility of the oil bank. Figure 73. Two-bank model (CD = 0) match to pressure and derivative type curves (a) and multibank model customized falloff type curves (b), which include wellbore storage, skin effects and relative permeability (Abbaszadeh and Kamal, 1989). a = location of discontinuity in the composite reservoir, α = characteristic front constant of the two-bank model system, γ = total compressibility ratio in the two-bank system, and rtD = dimensionless radial distance to the fluid front. 108 CDe2s = 104 10–1 = CD τD 10–3 10–5 108 108 No storage tD /a2 or ΔtD /rtD 2 Dimensionless pressure and derivative 10–3 10–2 10–1 100 101 102 103 104 105 Dimensionless falloff time 101 100 10–1 10–2 Dimensionless pressure and derivative 10–6 10–5 10–4 10–3 10–2 10–1 100 101 102 103 104 102 101 100 10–1 10–2 M = 10 M = 1 M = 0.1 γ = 10 γ = 10 γ = 10 1 0.1 1 0.1 1 0.1 Injectivity solution of the composite model Falloff solution, α = 0.001 104 104 γ = φ1/C1 φ2/C2 M = k1/μ1 k2/μ2 (a) (b) Skin function Back • Return to Contents • Next
  • 105.
    Well Test Interpretation■ Specialized Test Types 105 The match of field data with the type curves yields all the parameters of the system. The first radial flow regime gives the mechanical skin factor and the mobility of the water bank. The time match provides the water front location (intermediate-flow period). The late-time radial flow regime supplies the mobility of the oil bank. For a pressure transient test to contain all features of a waterflood and therefore provide a unique solution, the test should be conducted during the early stage of injection. It should also be sufficiently long to detect the reservoir response in the oil zone, but interference from nearby wells can hamper the capture of all three features. Consequently, the performance of tests early in the life of the injector well is recommended. The interpretation of pressure transient tests in water injection wells can be refined through use of the multibank model (Fig. 72a). This model incorporates the saturation distribution within the transition bank, which makes it particularly useful when the various banks exhibit substan- tial storativity contrasts. These customized type curves are constructed on computers and require the relative permeability and individual rock and fluid compressibility values. Therefore, the type curves are field dependent. The type curves shown in Fig. 73b were developed for a water-oil system, for which the relative permeability and total mobility curves are shown in Fig. 74. Figure 74. Relative permeability and total mobility curves for the customized type curves in Fig. 73b. krw = relative permeability to water, kro = relative permeability to oil, μw = water viscosity, and μo = oil viscosity. Water saturation krw or kro 0 0.2 0.4 0.6 0.8 1.0 1.0 0.8 0.6 0.4 0.2 0 krw μw kro μo + Back • Return to Contents • Next
  • 106.
    106 Figure 75 showsthe comparison between a falloff data set and the theoretical response of the multibank model. The data are from a 24-hour falloff test conducted two months after injection began. The type curve that assumes no wellbore storage is also shown. Although wellbore stor- age masks the response from the water bank and part of the transition zone in the data, analysis was possible because the test was sufficiently long to detect the total reservoir response. The pressure match yielded the permeability to water at residual oil saturation. The time match pro- vided the location of the water front. A second test performed four months later found that the water front had moved 300 ft farther away. This example clearly shows how using falloff tests as monitoring tools assists operators in the management of waterflooding projects. Figure 75. Type-curve match for a falloff test conducted two months after injection began (Abbaszadeh and Kamal, 1989). Water bank Transition bank Pressure Front CD = 0 CD = 0 Oil bank Elapsed time (hr) 10–4 10–3 10–2 10–1 100 101 102 103 Pressure and pressure derivative (psi) 102 101 100 10–1 10–2 Derivative Back • Return to Contents • Next
  • 107.
    Well Test Interpretation■ Specialized Test Types 107 Pumping wells Sucker-rod pumping wells present special well-testing problems. The first difficulty relates to mechanical constraints, resulting from the presence of the rods inside the tubing string (Fig. 76). This configuration precludes the running in hole of pressure gauges—unless the rods and pump are pulled out of the hole or there is enough room in the annular space for a gauge. The second problem is associated with the long duration of the wellbore storage period during shut-in. The low reservoir energy and low productivity associated with pumping wells, compounded by high fluid compressibility in the wellbore, cause these long periods. Both problems, however, can be overcome. Figure 76. Sucker-rod pumping well configuration. Sonic well sounder Pressure transducer Vertical flow prover Fluid level Tubing anchor (no packer) hLF hL Back • Return to Contents • Next
  • 108.
    108 Testing pumping wellsby removing the pump from the hole is quite expensive. Workover or pulling rigs are needed twice—to extract the pump and rods, and then to rerun them after the test is completed. Furthermore, the bottomhole flowing pressure before shut-in and the early- time data cannot be recorded in these tests because of the nature of the operation, which leaves the values of s and the productivity index undetermined. A cost-effective alternative is to compute the bottomhole pressure and flow rate from indirect measurements: casing head pressure pc and the height of the gas/liquid interface hL of the rising liquid column in the annulus. The first measurement is acquired with conventional pressure transducers, and the second is determined by acoustic well-sounding techniques. The conversion of these indirect measurements to downhole pressure and rate requires an accurate determination of the changing liquid gradient in the well annulus. The controlling para- meter is the gas void fraction fg of the annular liquid column, which can be derived using a hydrodynamic model or from empirical correlation. Once the position of hL and the value of fg are known, the bottomhole pressure can be estimated using the following relation (Hasan and Kabir, 1985): (15) where γL = pressure gradient of the liquid γg = pressure gradient of the gas hLF = height of the gas column in the annulus. The rate of change in the liquid level dhL /dt is used to obtain the flow rate: (16) (17) where a = constant dc = diameter of the casing dt = diameter of the tubing. The use of a hydrodynamic model—which requires the values of dc and dt, gas and liquid den- sities and surface tension—is preferred to empirical correlation. This is because the prediction of fg is crucial for the afterflow period, during which gas continues to bubble through the liquid column. Afterflow normally dominates buildup tests in pumping wells, and in most cases radial flow is seldom reached. Moreover, this period exhibits a variable value of C, which complicates type-curve matching that uses pressure only. In such cases, reliable interpretation of afterflow- dominated tests uses both downhole pressure and rate transient data. p p h h f fws c LF g L g L g g= + + −( ) +[ ]γ γ γ1 , q a d d d dt p p c t ws c = −( )⎛ ⎝ ⎜ ⎞ ⎠ ⎟ −⎛ ⎝ ⎜ ⎞ ⎠ ⎟ 2 2 γ q a d d d dt h h f f c t L LF g g L g g = −( )⎛ ⎝ ⎜ ⎞ ⎠ ⎟ + −( ) + ⎡ ⎣ ⎢ ⎢ ⎤ ⎦ ⎥ ⎥ 2 2 1 γ γ γ , Back • Return to Contents • Next
  • 109.
    Well Test Interpretation■ Specialized Test Types 109 Figure 77 shows downhole pressure and flow rate data obtained following the indirect mea- surement technique. Conventional data analysis is performed for the simultaneous measurement of downhole pressure and rate—rate-normalization, convolution and convolution type curves. Figure 78 shows the data match to a convolution type curve based on step rate change for a well intersected by a finite-conductivity fracture. Although the data do not exhibit sufficient charac- ter for a unique solution, the model selection is justified because the well was hydraulically fractured. The acceptable match between the measured and simulated data provides confidence in the results. Application of the technique in several wells has shown that estimating the bottomhole pres- sure is more reliable than flow rate computation. Consequently, the best results are obtained when pumping well tests are sufficiently long to allow radial flow to develop. Figure 77. Pressure and flow rate variations derived from casing wellhead pressure and the rising liquid level in the annulus (Kabir et al., 1988). Elapsed time (hr) Pressure (psia) or flow rate (RB/D) 10–1 100 101 1000 900 800 700 600 500 400 300 200 100 0 Back • Return to Contents • Next
  • 110.
    110 Permanent monitoring More wellsare being instrumented with permanent pressure gauges, and multiphase flow metering technology is being introduced in intelligent well completions. The rationale for these devices is not just passive monitoring to enable better reservoir characterization. Typically, they are accompanied by flow control components that are intended to avoid expensive, or even technically impossible, well interventions by building flexibility into the well completion. In turn, this flexibility enables well and reservoir flow optimization. The combined presence of permanent gauges and remotely activated downhole controls enables new well test configurations that will provoke new attention to test design. Likewise, the continual data stream acquired from permanent monitoring poses new interpretation challenges. Figure 78. Convolution type-curve match for pumping well data (Kabir et al., 1988). Elapsed time (hr) Pressure and pressure derivative (psi) 10–1 100 101 102 103 102 103 Back • Return to Contents • Next
  • 111.
    In general, systemanalysis helps determine the cost effectiveness of treatments under consid- eration and assists in completion decisions, such as a hydraulically fractured vertical well versus a horizontal well. The critical parameters for system analysis can be determined from transient tests. NODAL* system analysis is a methodical approach to optimizing oil and gas well deliverabil- ity. This thorough evaluation of the complete producing system establishes the flow rate versus pressure drop relation for each component of the producing system—reservoir, near-wellbore completion configuration, wellbore strings and surface facilities. The major source of restric- tion for flow in the system is then identified. If the major pressure drop is associated with a component that can be modified, a sensitivity study is performed to determine options for removing the flow restriction; this assessment provides reliable guidelines for optimizing the well performance. The following example illustrates the application of NODAL analysis to an offshore oil well that had a level of performance far below that of the neighboring wells. Production was about 25% of the average production for other wells in the reservoir. Formation damage was the sus- pected cause of the low productivity, and the well was tested. Interpretation of the pressure transient data identified a severely damaged well with s = 210 (Fig. 79). NODAL analysis was used to study the effect of damage removal on IPR. Figure 80 shows the reservoir performance curves for three values of s plotted with the tubing intake for the required wellhead pressure. The plot shows that the flow rate could be increased by a factor of about 5 at the same wellhead pressure if the impeding damage around the wellbore was removed. This could be achieved by an acid treatment without jeopardizing the integrity of the gravel pack. The well was treated with a specially designed acid injection program, and a post-acidizing well test was conducted to eval- uate the effectiveness of the acid job. The interpretation results of the post-acidizing well test (Fig. 81) show that s was reduced to 15 from its preacidizing value of 210. The final stabilized rate of the well agreed with the post-acidizing predictions made by NODAL analysis (4300 STB/D, as indicated by the intersection of the tubing intake curve and the reservoir performance curve for s = 15). Well Test Interpretation ■ Pressure Transient and System Analysis 111 Pressure Transient and System Analysis Figure 79. Pressure transient analysis using type-curve matching. Elapsed time (hr) Pressure and pressure derivative (psi) 100 101 102 103 104 103 102 101 100 10–1 k = 520 mD s = 210 Back • Return to Contents • Next
  • 112.
    112 Figure 80 NODALanalysis of pressure transient data. Production rate (STB/D) Pressure (psig) 0 1333 2667 4000 5333 6667 8000 5600 5200 4800 4400 4000 3600 IPR—Pre-acidizing(skin=210) IPR—Post-acidizing (skin = 15) IPR—Projected performance (skin = 0) Intake curve (wellhead pressure = 1632 psig) Figure 81. Post-acidizing well test. 10–1 100 101 102 103 104 Elapsed time (hr) Pressure and pressure derivative (psi) 102 101 100 10–1 k = 510 mD s = 15 Back • Return to Contents • Next
  • 113.
    In general, conductingthe interpretation of transient tests preceded by a variable rate history requires computer processing. A customized type curve must be constructed for each well test, except for the analysis of pressure buildup tests of wells that have undergone a lengthy draw- down period before the test. In this situation, it is possible to construct a generalized set of type curves using the theory described on pages 15 and 16. The resulting curves, presented in dimen- sionless form, can then be universally applied to wells with conditions that fit the reservoir models used to generate the type curves. The Appendix to this book is a library of published type curves, along with the reservoir models that exhibit the pressure responses. The curves were derived for a step rate change and assume constant wellbore storage. Each log-log plot consists of several sets of pressure and pres- sure derivative curves differentiated by color. Identified flow regimes are differentiated by symbols: dashes (radial), dots (linear), triangles (spherical) and squares (closed system). The type curves can be applied directly to drawdown periods at a constant flow rate or buildup tests performed with downhole shut-in devices and preceded by a long drawdown period. However, with appropriate plotting techniques, as explained later, this library may be extremely useful for the model identification stage of the interpretation process of any type of transient test. Care must be taken when dealing with closed systems because the late-time portion exhibits different features for drawdown than for shut-in periods. In practice, drawdowns are short or exhibit widely varying flow rates before shut-in. Also, buildup tests are often conducted with surface shut-in, exhibiting variable wellbore storage. These situations undermine the assumptions on which published type curves are based, impair- ing their direct usage. The weaknesses inherent in analysis using published type curves can be avoided by constructing curves that account for the effects of flow changes that occur before and during the test. Improved computing techniques have facilitated the development of custom curves, resulting in a major advance in well test interpretation. Analysts are also able to develop type curves that incorporate the potential effects of complex reservoir geometries on the pres- sure response of the reservoir. The computer-generated type curves are displayed simultaneously with the data and are carefully matched to produce precise values for the reservoir parameters. Well Test Interpretation ■ Appendix: Type Curve Library 113 Appendix: Type Curve Library Back • Return to Contents • Next
  • 114.
    114 1.E60 1.E20 1.0 CDe2s 1 Homogeneous reservoir Interporosityflow 2 Double porosity Transient Pseudosteady state ω 3 0.5 0.1 0.01 Double porosity (pseudosteady state) λ 4 1.E–81.E–6 1.E–4 Double porosity (pseudosteady state) Type curves 1–4 Infinite-acting radial flow model Back • Return to Contents • Next
  • 115.
    Well Test Interpretation■ Appendix: Type Curve Library 115 λ 5 1.E–9 1.E–5 1.E–1 ω = 0.1–5 κ = 0.3 CD = 1 s1 = 0 s2 = 100 λ = 1E–5 κ = 0.3 CD = 1 s1 = 0 s2 = 100 λ = 1E–5 ω = 0.1 CD = 1 s1 = 0 s2 = 100 λ = 1E–5 ω = 0.1 κ = 0.3 s1 = 0 s2 = 100 ω 6 0.5 0.9 0.1 κ 7 0.1 0.3 0.9 CD 8 1 10 100 s1 s2 φ1, k1, h1 φ2, k2, h2 kv Type curves 5–8 Infinite-acting double- permeability model Back • Return to Contents • Next
  • 116.
    116 Type curve 9 Infinite-conductivityvertical fracture in homogeneous reservoir Type curve 10 Finite-conductivity vertical fracture in homogeneous reservoir CDf 9 Time axis: In tDf 0 0.1 0.3 CDf 10 Time axis: In tDf /CDf FCD = 10 10–3 10–4 10–5 Back • Return to Contents • Next
  • 117.
    Well Test Interpretation■ Appendix: Type Curve Library 117 hp 12 0.3 0.7 1.0 ht = 1 hb = 0 CD = 1 hwd = 100 s = 0 ht = 1 hb = 0.9 hp = 0.1 CD = 1 s = 0 hwd 11 100 1000 10,000 ht hp Gas cap hb Well Type curves 11–12 Partial completion near gas cap Back • Return to Contents • Next
  • 118.
    118 rD 13 20 200 2000 CD =10 CD 14 10 100 1000 rD = 200 rD 15 50 500 ω = 0.1 λ = 1E–6 CD = 1 Well rD Impermeable boundary Type curves 13–15 Well near impermeable boundary Back • Return to Contents • Next
  • 119.
    Well Test Interpretation■ Appendix: Type Curve Library 119 α 16 1000 0.001 0.1 rD = 100 CD = 3 s = 0 CD 17 100 1000 1 α = 0.1 s = 0 rD = 100 rD 18 1000 100 α = 0.1 CD = 10 s = 0 Partially sealing fault Well rD Type curves 16–18 Well near partially sealing fault Back • Return to Contents • Next
  • 120.
    120 θ 19 40° 120° θ1 20 5° Centered θ21 40° 120° CD 22 rD = 500 θ1 = 22.5 CD = 10 rD = 500 θ = 45 CD = 10 ω = 0.1 λ = 1E–5 rD = 500 φ1 = 22.5 CD = 10 rD = 500 φ1 = 22.5 φ = 45 500 10 10,000 θ Well Impermeable boundary θ1 rD Type curves 19–22 Well between two intersecting impermeable boundaries Back • Return to Contents • Next
  • 121.
    Well Test Interpretation■ Appendix: Type Curve Library 121 wD = 1000 CD = 10 xD 23 0.1 0.5 CD 24 1000 10 wD = 1000 xD = 0.5 10,000 Well xD wD Type curves 23–24 Well between two parallel impermeable boundaries Back • Return to Contents • Next
  • 122.
    122 CD = 1 yD= 1000 s = 0 xD = 0.5 wD 25 50 200 1000 wD = 2000 yD = 1000 s = 0 xD = 0.5 CD 27 1000 10 10,000 CD = 1 wD = 100 s = 0 xD = 0.5 yD 26 50 1000 xD yd Well wD Type curves 25–27 Well in truncated channel Back • Return to Contents • Next
  • 123.
    Well Test Interpretation■ Appendix: Type Curve Library 123 rD 28 2000 300 50 hD = 100 CD = 0 s = 0 Well rD hD Type curve 28 Well in pinchout Lp 29 1000 100 kx = ky = 500 kz = 50 h = 50 C = 0.001 zw = 25 C 30 0.01 0.001 kx = ky = 500 kz = 50 h = 30 Lp = 1000 zw = 15 Type curves 29–30 Horizontal well h Well kz kx ky Lp zw Back • Return to Contents • Next
  • 124.
    124 rD 31 100 20 500 xe =ye = 1000 CD = 10 s = 0 Type curve 31 Well in rectangular reservoir with one impermeable and three constant-pressure boundaries (rD = distance to impermeable boundary) Back • Return to Contents • Next
  • 125.
    Well Test Interpretation■ Appendix: Type Curve Library 125 xe 32 1000500 xw = 500 CD = 10 s = 0 ∞ xw 33 100 500 ye = 100 xe = 1000 CD = 1 s = 0 λ 34 1.E–5 1.E–8 ye = 1000 xe = 1000 xw = 500 yw = 500 CD = 1 s = 0 Constant-pressure boundary Impermeable boundary Well yw xw ye xe Type curves 32–34 Well in rectangle between two constant-pressure boundaries Back • Return to Contents • Next
  • 126.
    126 xw 35 100 500 xe =1000 ye = 100 yw = 50 CD = 1 s = 0 CD 36 1 1000 xe = 1000 ye = 100 yw = 50 xw = 700 s = 0 λ 37 1.E–61.E–8 xe = 1000 ye = 1000 yw = 500 xw = 900 CD = 10 s = 0 800 10 Constant-pressure boundary Impermeable boundary Well yw xw xe ye Type curves 35–37 Well in rectangle near constant- pressure boundary Back • Return to Contents • Next
  • 127.
    Well Test Interpretation■ Appendix: Type Curve Library 127 Interporosity flow 38 Transient λ = 1.E–4 ω = 0.1 reD = 1000 s = 0 CD = 100 Use only with drawdown data Pseudosteady state Type curve 38 Well in closed circular reservoir xe Use only with drawdown data 100 1000 10 ye = 1000 CD = 1 s = 0 39Type curve 39 Well centered in closed rectangular reservoir M2 /M1 M2 = 0.1 aD = 100 40 0.7 0.1 Water bank Saturation front Injection well aD M1 M2 Type curve 40 Injection well Back • Return to Contents • Next
  • 128.
    Well Test Interpretation■ Nomenclature 129 Nomenclature AOF absolute open flow B formation volume factor BWPD barrels of water per day C performance coefficient C wellbore storage coefficient CD dimensionless wellbore storage coefficient CDf dimensionless fracture storage coefficient Cd drag coefficient ct total compressibility CTC convolution type curve D non-Darcy coefficient dc casing diameter DST drillstem test F number of flow steps FCD dimensionless fracture conductivity fg gas void fraction H2S hydrogen sulfide h height or thickness hb bottom nonopen interval length hD dimensionless reservoir thickness hL height of liquid level hLF height of gas column hp perforation interval ht reservoir thickness excluding gas cap hwd penetration ratio (hw /rw) IPR inflow performance ratio k permeability kf fracture permeability kh horizontal permeability kro relative permeability to oil krw relative permeability to water kv vertical permeability kx directional permeability ky directional permeability kz directional permeability kh permeability-thickness product (flow capacity) khave average permeability-thickness product L number of layers Lp horizontal well perforated interval LRT layered reservoir testing M number of flow steps preceding the transient M mobility ratio m(p) gas pseudopressure function MWPT measurements-while-perforating tool n inertial effect exponent p pressure p* extrapolated pressure at infinite shut-in time pc casing head pressure pD dimensionless pressure pDD drawdown pressure pi initial pressure pR reservoir pressure pwbD dimensionless wellbore pressure pwbf wellbore flowing pressure pwD dimensionless wellbore pressure pwf wellbore flowing pressure at a constant flow rate pwi initial wellbore pressure Back • Return to Contents • Next
  • 129.
    130 pws bottomhole shut-inpressure p0 arbitrary reference pressure PVT pressure-volume-temperature q flow rate qD dimensionless flow rate qin flow rate into a closed chamber qout flow rate out of a closed chamber qr constant surface flow rate qs sandface flow rate qt total flow rate qwbf wellbore flow rate r radial distance rD dimensionless radial distance reD dimensionless reservoir outer radius reH dimensionless inner radius of horizontal reV dimensionless outer radius of vertical flow region rf radial distance to the fluid front rtD dimensionless radial distance to the fluid front rw wellbore radius s skin factor s´ pseudoskin factor SFRCT sandface rate-convolution type function SIP selective inflow performance T temperature T time starting with the first flow rate t time ta gas pseudotime function tD dimensionless time tDf dimensionless time for fractured well ti interval time tp production time before shut-in t0 starting time t0 time corresponding to the arbitrary reference pressure p0 TCP tubing-conveyed perforating TTP through-tubing perforating V volume w width wD dimensionless width xD dimensionless distance xe reservoir length xw distance from a boundary to the well yD dimensionless distance ye reservoir length yw distance from a boundary to the well z gas deviation factor zw distance from a boundary to the well α characteristic front constant in a two-bank model system α fault barrier arameter γ pressure gradient Δp change in pressure Δt elapsed time η diffusivity constant (k /θct μ) θ angle between two intersecting boundaries κ permeability ratio (k1h1/[k1h1 + k2h2]) λ interporosity pseudosteady-state flow parameter μ viscosity μo oil viscosity μw water viscosity φ porosity ω storativity ratio Back • Return to Contents • Next
  • 130.
    Abbaszadeh M andKamal MM: “Pressure Transient Testing of Water-Injection Wells,” SPE Reservoir Engineering 4 (February 1989): 115–124. Agarwal RG: “Real Gas Pseudo-Time: A New Function for Pressure Buildup Analysis of MHF Gas Wells,” paper SPE 8279, presented at the 54th SPE Annual Technical Conference and Exhibition, Las Vegas, Nevada, September 23–26, 1979. Alexander LG: “Theory and Practice of the Closed-Chamber Drillstem Test Method,” paper SPE 6024, presented at the 51st SPE Annual Technical Conference and Exhibition, New Orleans, Louisiana, October 3–6, 1976. Al-Hussainy R, Ramey HJ Jr and Crawford PB: “The Flow of Real Gases Through Porous Media,” Journal of Petroleum Technology 18 (May 1966): 624–636. Ayestaran L, Minhas HN and Kuchuk FJ: “The Use of Convolution Type Curves for the Analysis of Drawdown and Buildup Tests,” paper SPE 18535, presented at the SPE Eastern Regional Meeting, Charleston, West Virginia, November 1–4, 1988. Ayoub JA, Bourdet DP and Chauvel YL: “Impulse Testing,” SPE Formation Engineering 3 (September 1988): 534–554. Bourdet D, Ayoub JA and Pirard YM: “Use of Pressure Derivative in Well Test Interpretation,” paper SPE 12777, presented at the SPE California Regional Meeting, Long Beach, California, April 11–13, 1984. Bourdet D, Whittle TM, Douglas AA and Pirard YM: “A New Set of Type Curves Simplifies Well Test Analysis,” World Oil 196, no. 6 (May 1983): 95–106. Ehlig-Economides C and Ayoub JA: “Vertical Interference Testing Across a Low-Permeability Zone,” SPE Formation Engineering 1 (October 1986): 497–510. Ehlig-Economides CA, Hegeman P and Vik S: “Guidelines Simplify Well Test Interpretation,” Oil and Gas Journal (July 18, 1994). Ehlig-Economides CA, Joseph JA, Ambrose RW Jr and Norwood C.: “A Modern Approach to Reservoir Testing,” Journal of Petroleum Technology 42 (December 1990): 1554–1563. Erdle JC, Upchurch JM and Warren DA: “Early-Fluid Entry Determination; Key to Safe, Optimum Drill Stem Testing,” paper SPE 6884, presented at the 52nd SPE Annual Technical Conference and Exhibition, Denver, Colorado, October 9–12, 1977. Gringarten AC, Bourdet DP, Landel PA and Kniazeff VJ: “A Comparison Between Different Skin and Wellbore Storage Type Curves for Early-Time Transient Analysis,” paper SPE 8205, presented at the 54th SPE Annual Technical Conference and Exhibition, Las Vegas, Nevada, September 23–26, 1979. Hasan AR and Kabir CS: “Determining Bottomhole Pressures in Pumping Wells,” SPE Journal 25 (December 1985): 823–838. Hegeman PS, Hallford DL and Joseph JA: “Well-Test Analysis With Changing Wellbore Storage,” SPE Formation Engineering 8 (September 1993): 201–207. Well Test Interpretation ■ References 131 References Back • Return to Contents • Next
  • 131.
    132 Joseph J andEhlig-Economides CA: “The Role of Downhole Flow and Pressure Measurements in Reservoir Testing,” paper SPE 18379, presented at the SPE European Petroleum Conference, London, England, October 18–19, 1988. Kabir CS, Kuchuk FJ and Hasan AR: “Transient Analysis of Acoustically Derived Pressure and Rate Data,” SPE Formation Engineering 3 (September 1988): 607–616. Mahmoud ML, Torre AJ and Ayan C: “Pulse Test Interpretation for Badri Field,” paper SPE 25632, presented at the SPE Middle East Oil Technical Conference and Exhibition, Bahrain, April 3–6, 1993. Shah PC, Gupta DK, Singh L and Deruyck BG: “A Field Application of the Methodology for Interpretation of Horizontal Well Transient Tests,” paper SPE 20611, presented at the 65th SPE Annual Technical Conference and Exhibition, New Orleans, Louisiana, September 23–26, 1990. Some portions of this document were extracted from the “Reservoir Testing Supplement” of the Middle East Well Evaluation Review published by Schlumberger Technical Services, Dubai, UAE, and the Schlumberger Oilfield Review April 1992 issue. Back • Return to Contents