ISSN: 1694-2507 (Print)
ISSN: 1694-2108 (Online)
International Journal of Computer Science
and Business Informatics
(IJCSBI.ORG)
VOL 14, NO 2
SEPTEMBER 2014
Table of Contents VOL 14, NO 2 SEPTEMBER 2014
An Optimal Solution to the Linear Programming Problem using Lingo Solver: A Case Study of an
Apparel Production Plant of Sri Lanka.................................................................................................1
Z. A. M. S. Juman and W. B. Daundasekara
Analysis of BT and SMS based Mobile Malware Propagation ................................................................. 16
Prof. R. S. Sonar and Sonal Mohite
Behavioral Pattern of Internet Use among University Students of Pakistan........................................... 25
Amir Manzoor
BER Analysis of BPSK and QAM Modulation Schemes using RS Encoding over Rayleigh Fading Channel
.................................................................................................................................................................... 37
Faisal Rasheed Lone and Sanjay Sharma
Harnessing Mobile Technology (MT) to Enhancy the Sustainable Livelihood of Rural Women in
Zimbabwe: Case of Mobile Money Transfer (MMT) ................................................................................ 46
Samuel Musungwini, Tinashe Gwendolyn Zhou, Munyaradzi Zhou, Caroline Ruvinga and Raviro Gumbo
Design and Evaluation of a Comprehensive e-Learning System using the Tools on Web 2.0 ................ 58
Maria Dominic, Anthony Philomenraj and Sagayaraj Francis
Critical Success Factors for the Adoption of School Administration and Management System in South
African Schools ...............................................................................................................................74
Mokwena Nicolas Sello
Efficient and Trust Based Black Hole Attack Detection and Prevention in WSN ................................... 93
Ganesh R. Pathak, Suhas H. Patil and Jyoti S. Tryambake
IJCSBI.ORG
Design and Analysis of Concurrency Control Mechanism Using Modified SCC-2S Algorithm in Mobile
Environment ............................................................................................................................................ 104
Nyo Nyo Yee and Hninn Aye Thant
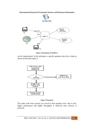
Optimized Buffer Control Mechanism for Wireless LAN Mesh Networks ............................................ 118
Lakshmi Rani, Rutuja Shah, Varsha Anandani and Prof. S. S. Manivannan
Presentation of Fuzzy Model to Compute the Edge Betweenness Centrality in Social Networks ....... 130
Noushin Saed, Mehdi Sadeghzadeh and Mohammad Hussein Yektaie
A Lightweight Authentication Scheme for Mobile Cloud Computing .................................................. 153
Mohammad Rasoul Momeni
International Journal of Computer Science and Business Informatics
IJCSBI.ORG
ISSN: 1694-2108 | Vol. 14, No. 2. AUGUST/SEPTEMBER 2014 1
An Optimal Solution to the Linear
Programming Problem using Lingo
Solver: A Case Study of an Apparel
Production Plant of Sri Lanka
Z. A. M. S. Juman and W. B. Daundasekara
Department of Mathematics,
Faculty of Science, University of Peradeniya,
Sri Lanka
ABSTRACT
Operations Research (OR) is often concerned with determining the maximum of profit,
performance, yield etc. or minimum of cost, loss, risk, etc. of some real-world objectives.
The Linear Programming Problem (LPP), a branch of Operations Research consists of an
objective function which is linear and constraints are linear equations or inequalities. This
research paper presents a Mathematical Model of a LPP which is to minimize the
production cost, while satisfying operational limitations, of a production plant producing t-
shirts. This production plant is known as Silk Line (pvt) Ltd which is located in Sri Lanka.
The developed model is considered to be a large scale one which provides a fully functional
cost effective system finding optimum number of machine operators and workers in each of
the departments in the production plant as well as finding optimum raw material for the
entire t-shirts production. The optimal solution to the model is found using the commercial
software package called “LINGO SOLVER”. Moreover, a sensitivity analysis is
performed to complete the target (entire t-shirts production) within a given specific period
of time.
Keywords
Linear Programming Problem, Optimum number of machine operators, Lingo Solver,
Sensitivity analysis.
1. INTRODUCTION
Linear programming is an optimization technique which was developed
during the Second World War. An LPP consists of an objective function
which is linear and constraints are linear equations or inequalities. Objective
function and constraints are formed using the decision variables which are
defined according to the given problem. Decision variables are continuous
to be real valued variables which may have lower or upper bounds.
International Journal of Computer Science and Business Informatics
IJCSBI.ORG
ISSN: 1694-2108 | Vol. 14, No. 2. AUGUST/SEPTEMBER 2014 2
Objective function is to be maximized or minimized subject to the
constraints which form a convex feasible region. An LPP can be solved
using an iterative algorithm known as the Simplex Algorithm which was
developed by Dantzig in 1950‟s. This is the most the widely used and
accepted algorithm to solve LPPs because of its simplicity. The optimal
solution of the objective function may be bounded or unbounded whereas
optimal solution to the decision variables may or may not be unique.
Linear Programming has a broader area of applications in the fields of
productions, telecommunications, transportations, scheduling etc. The main
focus of linear programming is to optimize the available resources in the
best possible manner while achieving the objective.
This research paper is focusing on optimizing production cost of a t-shirts
production plant which is located in Sri Lanka. Although the plant‟s
monthly target is 30,000 t-shirts, the records show that the target level has
not been reached in a regular basis. Also, it can be observed that the plant‟s
operational costs are mainly due to workers monthly payments which are
more than what is needed. Due to low productivity and unnecessary
expenditures, at present the plant is facing major financial difficulties and
several other problems in designing the production process. Therefore, the
management is interested in implementing a cost effective system to reduce
the production cost while improving the production efficiency of t-shirts. In
fact, in this research paper, a large scale linear programming model is
developed to achieve these objectives. Then LINGO SOLVER is used to
solve the developed large scale model.
The remainder of this paper is organized as follows: Related literature
review is given in section 2. Section 3 deals with the Methods and Materials
of the LPP. In section 4 the solution to the large scale LPP is summarized.
Finally, the conclusion given in section 5 highlights the limitations and
future research scope on the topic.
2. LITERATURE REVIEW
Linear Programming problem and its solution have been studied by many
authors. Few of them are James and Tom [5], Brain [1], Dantzig [2] and
Taha [13]. A number of computer software is available in obtaining the
solutions to LPP. Some are based on the simplex method and its variants,
e.g. CPLEX, LINDO, TORA, MATLAB, EXCEL SOLVER, AMPL and
LINGO, and some are based on the interior point algorithms, e.g. MOSEX.
See Fourer [3]. Though the software based on simplex method and its
variants have been used widely in solving linear programming problems,
they solve LPP in exponential time. An algorithm that solves LPP in
International Journal of Computer Science and Business Informatics
IJCSBI.ORG
ISSN: 1694-2108 | Vol. 14, No. 2. AUGUST/SEPTEMBER 2014 3
polynomial time is considered to be efficient. A first attempt of solving LPP
in polynomial time was the development of interior point algorithm by
Karmarkar [8]. How to solve a large scale LPP by interior point method
under MATLAB environment was proposed by Zhang [15]. The existing
interior point algorithms have some drawbacks such as extensive calculation
requirements, large number of iterations and large computer space
requirements. See Terlaky and Boggs [14].In addition, Hitchcock [4] was
first to develop the transportation model. After that, the transportation
problem, a special class of linear programming problem has been studied by
many researchers. Sharma and Sharma [12] presented the transportation
problem in a slightly different form in getting a dual problem which has a
special structure. Then they proposed a new solution procedure to solve the
dual of the incapacitated transportation problem. Sharma and Prasad [11]
presented a heuristic that provides a very good initial solution to the
transportation problem in polynomial time. Schrenk et al. [10] analyzed
degeneracy characterizations for two classical problems: the transportation
paradox in linear transportation problems and the pure constant fixed charge
(there is no variable cost and the fixed charge is the same on all routes)
transportation problems. A new result on complexity of the pure constant
fixed charge transportation problem has been proved. Liu [9] investigated
the transportation problem when the demands and supplies were varying
within their respective ranges. Following these variations the minimal total
cost were also varied within an interval. So, he built a pair of mathematical
programs where at least one of the supply or the demand was varying, to
compute the lower and the upper bounds of the total transportation cost.
Then the Lingo solver was used to solve the both mathematical programs to
attain the lower and the upper bounds of the minimal total transportation
costs. Juman and Hoque [7] demonstrated the deficiency of Liu‟s [9]
method in getting an upper bound of the minimal total costs of
transportation. Then they extended this Liu‟s model to include the inventory
costs of the product during transportation and at destinations, as they are
interrelated factors. In addition, they developed two new efficient heuristic
solution techniques - Algorithms 1 & 2 to find the upper and the lower
minimal total cost bounds respectively. By comparative studies of the
solution techniques on the solutions of small size numerical problems, it is
observed that our proposed heuristic technique (Algorithm1) performs the
same or significantly better in finding the upper bound of the minimal total
cost as compared with Liu‟s [9] approach. Algorithm 2 provided the same
lower bound of the minimal total costs to each of the numerical problems
studied as the one found by Liu‟s [9] approach. Moreover, numerical studies
demonstrated that the inclusion of inventory costs during transportation and
at destinations with the transportation costs changes the lower and the upper
minimal total cost bounds reasonably. Juman, Hoque and Bhuhari [6]
International Journal of Computer Science and Business Informatics
IJCSBI.ORG
ISSN: 1694-2108 | Vol. 14, No. 2. AUGUST/SEPTEMBER 2014 4
designed a C++ computational program of Vogel‟s Approximation Method
(to solve an unbalanced transportation problem by considering both the
balanced and unbalanced features respectively with and without adding a
dummy column) in obtaining an initial feasible solution (IFS) to an
unbalanced transportation problem (UTP). In order to get an initial feasible
solution to a large scale TP, this computational program of VAM is
preferred. Moreover, we examine the effect of dealing with the balanced and
the unbalanced features in applying the well-known VAM method for
solving an unbalanced transportation problem. First we illustrated the
solution procedures with numerical examples (chosen from the literature).
Then we demonstrated this effect by a comparative study on solutions of
some numerical problems obtained by VAM by considering the balanced
and the unbalanced features.
3. METHODS AND MATERIAL
3.1Current approach
The current methodology, adopted by the plant, to increase the production
has failed due to several drawbacks. At present, the plant finds a feasible
solution by manually comparing alternative resource allocations. Although
the management is fully committed to improve the production process in
order to reach the optimum production, it has failed to achieve the objective.
It was observed that the current production process in the plant has several
weaknesses. This is mainly due to following reasons:
 Mismanagement of human resources
 Mismanagement of orders
 Improper resource utilization
3.2Data Collection
Data were collected using Questionnaires and Interviews. Then the
mathematical model for the month of August 2012 was formulated using the
collected data.
3.3Formulation of the Mathematical Model
3.3.1Decision Variables of the Model
Decision variables of the proposed model are as follows:
5352201921 ,and, xxxx,...,x,x = # trained and untrained cutter, band knife,
normal, 5-tread, 4-tread, flat lock, button hole, button attach, blind hem,
double needle, and fusing machine operators; 2221 x,x = # mechanics needed
International Journal of Computer Science and Business Informatics
IJCSBI.ORG
ISSN: 1694-2108 | Vol. 14, No. 2. AUGUST/SEPTEMBER 2014 5
in cutting and sewing departments; 44542423 ,,, xxxx = # instructors needed in
cutting, sewing, QC (quality control) and packing departments;
42553231 ,,, xxxx = # supervisors needed in cutting, sewing, QC and packing
departments; 3029, xx = # table checkers needed in cutting and sewing
departments; 392625 ,, xxx = # helpers needed in cutting, sewing and packing
departments; 43563433 ,,, xxxx = # clerks needed in cutting, sewing, QC and
packing departments; 40x = # menders needed in packing department; 41x =
# quality checkers needed in QC department; 45373538 ,,, xxxx = # in chargers
needed in packing, cutting, QC and sewing departments; 48x = # personal
managers; 47x = # account clerks; 2827, xx = # quality instructors needed in
cutting and sewing departments; 36x = # production managers; 46x = # iron
tables; 515049 ,, xxx = # small, medium, large t-shirts produced in a month.
(Here, # denotes „number of ‟)
3.3.2 Objective Function of the Model
The objective of the linear programming model presented below is to
determine the minimum production cost of the production plant.
Mathematical formulation of objective function:
Cost Function
Minimize Production Cost  



51
49
46
51,50,49,46
56
1
4500
j
jji
i
i
i xcxxcZ , where ci
is the salary of the ith
employee and cj is the raw material cost of the jth
type
t-shirt subject to the following constraints :
3.3.3 Constraints of the Model
All the constraints in the model can be categorized into five different types
as shown in Table 1 below.
Table 1 Types of model constraints
Constraints Inequalities
19,,...9,7,5;12030 1   jcxx jjj
;
International Journal of Computer Science and Business Informatics
IJCSBI.ORG
ISSN: 1694-2108 | Vol. 14, No. 2. AUGUST/SEPTEMBER 2014 6
Machine
jc # t-shirts completed in a day by
th
j type of machines in the sewing department
52,19,17,...,5,3,1;1   kcxx kkk
;
kc # machine operators needed for the
th
k type of machines in cutting and sewing
departments
Workers
Cutting, Sewing, QC and Packing Departments must have a minimum # workers to
perform the duties.
155 x ; # supervisors needed in QC department.
;435633 xxx  same # clerks needed in cutting, QC and packing departments.
;728 x # quality instructors needed in sewing department.
Raw material 899964323029 515049  xxx inches
( raw material needed for the entire t-shirt production)
Raw material cost
1999920.
36
8032
36
8030
36
8029
515049 Rsxxx 




 





 





 
(raw material cost for the entire production)
Time
minutes12480
20
66.11
20
66.11
20
66.11
515049 

















xxx
( time available for the entire t-shirt production )
3.4 Linear Programming Model (LPM)
Finally, Linear Programming Model (LPM) for the existing problem could
be formulated as below. Optimal solution of the model is obtained using the
software known as LINGO as illustrated below:
International Journal of Computer Science and Business Informatics
IJCSBI.ORG
ISSN: 1694-2108 | Vol. 14, No. 2. AUGUST/SEPTEMBER 2014 7
Figure 1 LINGO Mainframe Window
Linear Programming Model:
 
    5150
49464538373536
4839262541474356
34334255323140
3029282744542423
2221201918171615
1413121110987
6553524321
362560362400
36232045002000020000200002000030000
1400040004000400050001200050005000
50005000100001000010000100004500
450045008000800010000100001500015000
1000010000620042006200420062004200
62004200620042006200420062004200
62004200620042006200420062004200
XX
XXXXXXX
XXXXXXXX
XXXXXXX
XXXXXXXX
XXXXXXXX
XXXXXXXX
XXXXXXXXMinZ








(1)
subject to
150012030;150012030
;150012030;150012030;100012030
;60012030;60012030;120012030
20191817
161514131211
1098765



XXXX
XXXXXX
XXXXXX
(2)
12
;2;3;2;4;8
;15;115;2;1;3
2019
1817161514131211109
876553524321



XX
XXXXXXXXXX
XXXXXXXXXX
(3)
International Journal of Computer Science and Business Informatics
IJCSBI.ORG
ISSN: 1694-2108 | Vol. 14, No. 2. AUGUST/SEPTEMBER 2014 8
12003;12003;12003 5342  XXX (4)









20191817
1615141312111098765
2245
XXXX
XXXXXXXXXXXX
X
(5)
045 5352432121  XXXXXXX ; 020 5352432123  XXXXXXX (6)
2324 2XX  ; 2354 2XX  ;
2344 XX  (7)
 535243213120 XXXXXXX  (8)









20191817
1615141312111098765
3260
XXXX
XXXXXXXXXXXX
X (9)
155 X ;  4640394250 XXXX  ; 829 X ; 2930 XX  (10)









20191817
1615141312111098765
269
XXXX
XXXXXXXXXXXX
X (11)
01320 2625  XX ; 0820 2639  XX (12)









20191817
1615141312111098765
3440
XXXX
XXXXXXXXXXXX
X (13)
04 3433  XX ; 435633 XXX  (14)
1240 X ; 2441 X
(15)
(16)
348 X ; 4847 XX  ;
45
161
22 X ; 728 X ; 02 2827  XX ; 136 X ; 145 X (17)
1;1;1 373538  XXX
International Journal of Computer Science and Business Informatics
IJCSBI.ORG
ISSN: 1694-2108 | Vol. 14, No. 2. AUGUST/SEPTEMBER 2014 9
846 X ; 899964323029 515049  XXX (18)
71997120256024002320 515049  XXX (19)
12480
20
66.11
20
66.11
20
66.11
515049 

















XXX (20)
1435049 X ; 1045050 X ; 520051 X (21)
0X and integers ; X is the column vector consisting of decision variables. (22)
4. RESULTS
By solving the developed large scale mathematical model (as shown in
section 3.4) using Lingo solver, the solutions obtained are given below in
Table 2 and Figures 2-5. The comparison between the optimal number of
each type of machines and number of machines currently being used in the
plant is shown in the following table:
Table 2The optimal table for the types of machines
Departments Type of machine Available #
machines
Optimal # machines
Department of
cutting
Department of
sawing
Cutter
Band knife
Fusing
Normal
5-tread
4-tread
Flat lock
Button hole
Button attach
Blind hem
Double needle
3
1
2
115
13
8
4
12
12
10
12
3
1
2
115
15
8
8
13
13
13
13
where x1+x2 =# cutter machines;x3+x4= # band knife machines; x52+x53 = #
fusing machines;x5+x6 =# normal machines;x7+x8 =# 5-tread
machines;x9+x10= # 4-tread machines;x11+x12 = # flat lock machines;x13+x14
International Journal of Computer Science and Business Informatics
IJCSBI.ORG
ISSN: 1694-2108 | Vol. 14, No. 2. AUGUST/SEPTEMBER 2014 10
= # button hole machines;x15+x16 = # button attach machines; x17+x18= #
blind hem machines; x19+x20= # double needle machines.
The Table 2 clearly shows the available number of machines and their
respective optimal amount. The cutting department consists of three cutter,
one band knife and two fusing machines in the plant. The optimum
quantities for these machines in the cutting department are the same. The
sawing department consists of hundred and fifteen normal machines,
thirteen 5-tread machines, eight 4-tread machines, four flat lock machines,
twelve button hole machines, twelve button attach machines, ten blind hem
machines, and twelve double needle machines. The optimum quantities for
these machines in the sawing department are 115, 15, 8, 8, 13, 13, 13, 13
respectively.
Fig 1
Figure 2 Number of workers currently working in the factory
The bar charts in Figure 2 clearly depict the available number of workers
who are currently working in the plant as follows: The cutting department
consists of a mechanic, three instructors, two quality instructors, eleven
table checkers, two supervisors, three clerks, seventeen helpers, and two
cutting-in-chargers. The sawing department consists of seven mechanics,
1
7
3
1 1 1
2
1
11
12
20
2 2
1
2
3
6
1 1
3
28
17
26
7
3
1
2
1 1 1
14
0
5
10
15
20
25
30
Workers
Number of Workers currently working in the Factory
No. of mechanics in cutting dept.
No. of mechanics in sawing dept
No. of instructors in cutting dept.
No. of instructors in sawing dept.
No. of instructors in QC dept.
No. of instructors in packing dept.
No. of quality instructors in cutting dept.
No. of quality instructors in sawing dept.
No. of table checker in cutting dept.
No. of table checker in sawing dept.
No. of menders in packing dept.
No. of supervisors in cutting dept.
No. of supervisors in sawing dept.
No. of supervisors in QC dept.
No. of supervisors in packing dept.
No. of clerks in cutting dept.
No. of clerks in sawing dept.
No. of clerks in QC dept.
No. of clerks in packing dept.
No. of account clerks
No. of quality checkers in QC dept.
No. of helpers in cutting dept.
No. of helpers in sawing dept.
No. of helpers in packing dept.
No. of personal managers
No. of production managers
No. of cutting in chargers
No. of QC in chargers
No. of packing in chargers
No. of work-study in chargers in sawing dept.
No. of iron tables
International Journal of Computer Science and Business Informatics
IJCSBI.ORG
ISSN: 1694-2108 | Vol. 14, No. 2. AUGUST/SEPTEMBER 2014 11
one instructor, one quality instructor, twelve table checkers, two
supervisors, six clerks, twenty six helpers, and one work-study-in-charger.
The QC department consists of one instructor, one supervisor, one clerk,
twenty eight quality checkers, and one QC in-charger. The packing
department consists of one instructor, twenty menders, two supervisors, one
clerk, seven helpers, and one packing in-charger. In addition to there are
three account clerks, three personal managers, one production manager, and
fourteen iron tables in the factory.
Figure 3 Optimum number of workers needed for the monthly production
The bar charts in Figure 3 clearly depict the optimum number of workers
needed for the monthly production of the plant as follows: The cutting
department consists of one mechanic, one instructor, eight table checkers,
one supervisor, two clerks, fourteen helpers, and one cutting-in-charger. The
sawing department consists of four mechanics, one instructor, eight table
checkers, three supervisors, five clerks, twenty two helpers, and one work-
study-in-charger. The QC department consists of one instructor, twenty four
1
4
1 1 1 1
0 0
8 8
12
1
3
0
1
2
5
0 0
3
24
14
22
9
3
1 1 1 1 1
8
0
5
10
15
20
25
Optimum Number of Workers needed
for the Monthly Production
No. of mechanics in cutting dept.
No. of mechanics in sawing dept
No. of instructors in cutting dept.
No. of instructors in sawing dept.
No. of instructors in QC dept.
No. of instructors in packing dept.
No. of quality instructors in cutting dept.
No. of quality instructors in sawing dept.
No. of table checker in cutting dept.
No. of table checker in sawing dept.
No. of menders in packing dept.
No. of supervisors in cutting dept.
No. of supervisors in sawing dept.
No. of supervisors in QC dept.
No. of supervisors in packing dept.
No. of clerks in cutting dept.
No. of clerks in sawing dept.
No. of clerks in QC dept.
No. of clerks in packing dept.
No. of account clerks
No. of quality checkers in QC dept.
No. of helpers in cutting dept.
No. of helpers in sawing dept.
No. of helpers in packing dept.
No. of personal managers
No. of production managers
No. of cutting in chargers
No. of QC in chargers
No. of packing in chargers
No. of work-study in chargers in sawing dept.
No. of iron tables
International Journal of Computer Science and Business Informatics
IJCSBI.ORG
ISSN: 1694-2108 | Vol. 14, No. 2. AUGUST/SEPTEMBER 2014 12
quality checkers, and one QC in-charger. The packing department consists
of one instructor, twelve menders, one supervisor, nine helpers, and one
packing in-charger. In addition to there are three account clerks, three
personal managers, one production manager, and eight iron tables in the
factory.It should be noted that the total number of workers working in the
plant is 182 (see Figure 2). The Optimum number of workers needed for the
monthly production of t-shirts is 137 (see Figure 3). Thusour model which is
presented in this paper reduces the total number of workers by 32.9 %.
Expected number of T-shirts to be produced in August 2012
The bar charts in Figure 4 clearly depict the expected total number of t-
shirts to be produced in August 2012. The expected numbers of small,
medium and large size t-shirts are 14350, 10450, and 5200 respectively.
Figure 5 Number of medium size t-shirts produced in normal and over time
14350
10450
5200
0
2000
4000
6000
8000
10000
12000
14000
16000
No. of small t-shirts
No. of medium t-
shirts
No. of large t-shirts
Figure 4 Expected numbers of t-shirts (small, medium, and large) to be
produced in August
7057
3393
0
5000
10000
15000
Number of
Medium T-
shirts
1
Medium T-shirts
Result obtained in the Proposed Model
No. of medium t-shirts
produced in over time
No. of medium t-shirts
International Journal of Computer Science and Business Informatics
IJCSBI.ORG
ISSN: 1694-2108 | Vol. 14, No. 2. AUGUST/SEPTEMBER 2014 13
The bar chart in Figure 5 clearly shows the exact numbers of medium size t-
shirts produced in normal and over times. The bottom of the bar chart
represents that the 7057 medium size t-shirts are produced in normal time
whereas the remaining 3393 (shown in top of the bar chart) are produced in
over time. It should be noted that, in order to complete the entire t-shirts
production in a specific time period, 3393 medium sized t-shirts must be
produced in overtime. See the Figure 5 given above.
Figure 6 clearly shows that the optimal monthly production cost of the plant
is Rs. 3,802,183. But, for the same month the plant estimated average
monthly production cost for this plant to be Rs. 4,230,283.
5. CONCLUSION
According to the optimal solution of the proposed model for the month of
August 2012, the monthly optimal production cost of the plant is Rs.
3,802,183. But in the same month the plant‟s estimated average monthly
cost is Rs.4,230,283. This clearly indicates that the plant is spending in
excess of Rs.428,100 than what is actually needed. Therefore, the plant can
save a maximum of Rs. 428,100 (10%) per month by implementing the
proposed method. Moreover, a sensitivity analysis is performed to complete
4,230,283
3,802,183
3,500,000
3,600,000
3,700,000
3,800,000
3,900,000
4,000,000
4,100,000
4,200,000
4,300,000
Current & Optimum Production
Cost in August 2012
Current
production
cost
Optimum
production
cost
Figure 6 Comparative result of current and optimum production cost
International Journal of Computer Science and Business Informatics
IJCSBI.ORG
ISSN: 1694-2108 | Vol. 14, No. 2. AUGUST/SEPTEMBER 2014 14
the t-shirts production within the specified period of time (one month). After
performing a sensitivity analysis, it was revealed that the production plant
needs at least 22760 meters of raw material to meet the given target.
In this research only the production cost is considered while assuming that
the monthly demand is a fixed quantity. But, in practice, for the manufacture
(production plant), there are setup costs and inventory costs of raw-material,
work-in-process and finished goods as well. In addition, buyers incur
transportation costs, ordering costs and inventory costs during transportation
and at the destination (buyer/retailer). Thus, future research might be carried
out by taking these costs of setup, inventory, ordering and transportation
into account. Also, demand can be considered as stochastic. Hence, an
integrated single-manufacture-multi-buyer model with stochastic demand
can be obtained. How to develop a streamline method to tackle this large
scale LPP after considering these costs is challenging and potential future
research.
ACKNOWLEDGMENTS
The authors acknowledge that this research is supported by the research
grant of University of Peradeniya, Sri Lanka. Also, they are grateful to the
referees for their valuable, constructive commentsand suggestions.
REFERENCES
[1] Brain, D.B. Basic Linear Programming. London, Spottiswoode Ballantyne Ltd,1984.
[2] Dantzig, G.B. Linear Programming and extensions. Princeton, NJ: Princeton
University press, 1963.
[3] Fourer, R. Survey of linear programming software. OR/MS today, (2001), pp. 58-68.
[4] Hitchcock, F.L. The distribution of a product from several sources to numerous
locations. Journal of mathematical physics, 20, (1941), pp. 224-230.
[5] James, P.I. and Tom, M.C. Linear Programming. Prentice, Hall, Inc, 1994.
[6] Juman, Z.A.M.S., Hoque, M.A. and Buhari, M.I.A sensitivity analysis and an
implementation of the well-known Vogel‟s approximation method for solving
unbalanced transportation problems. Malaysian Journal of Science, 32,1(2013), pp. 66-
72.
[7] Juman, Z.A.M.S., Hoque, M.A. A heuristic solution technique to attain the minimal
total cost bounds of transporting a homogeneous product with varying demands and
supplies. European Journal of Operational Research, 239, (2014)pp. 146-156.
[8] Karmarkar, N. A new polynomial time algorithm for linear programming.
Combinatorial, 4, (1984), pp. 373-395.
[9] Liu, S.T. The total cost bounds of the transportation problem with varying demand and
supply.Omega, 31,(2003), pp.247-251.
International Journal of Computer Science and Business Informatics
IJCSBI.ORG
ISSN: 1694-2108 | Vol. 14, No. 2. AUGUST/SEPTEMBER 2014 15
[10]Schrenk, S., Finke, G and Cung, V.D. Two classical transportation problems revisited:
Pure constant fixed charges and the paradox. Mathematical and Computer Modeling,
54,(2011), pp. 2306-2315.
[11]Sharma, R.R.K. and Prasad, S. Obtaining a good primal solution to the uncapacitated
transportation problem. European Journal of Operational Research, 144, (2003) , pp.
560-564.
[12]Sharma, R.R.K and Sharma, K.D. A new dual based procedure for the transportation
problem. European Journal of Operational Research, 122, 3 (2000),pp. 611-624.
[13]Taha H. A. Operation Research: An introduction. Prentice-Hall of India, 8th
edition,
2006.
[14]Terlaky, T. and Boggs, P.T. Interior point method. Faculty of information technology,
Delft. Netherlands, 2005.
[15]Zhang, Y. Solving large scale linear programming by interior point method under
MATLAB environment. Technical report, Mathematics Department, University of
Maryland, Baltimore Country, 1996.
This paper may be cited as:
Juman, Z. A. M. S. and Daundasekara, W. B., 2014. An Optimal Solution to
the Linear Programming Problem using Lingo Solver: A Case Study of an
Apparel Production Plant of Sri Lanka. International Journal of Computer
Science and Business Informatics, Vol. 14, No. 2, pp. 1-15.
International Journal of Computer Science and Business Informatics
IJCSBI.ORG
ISSN: 1694-2108 | Vol. 14, No. 2. AUGUST/SEPTEMBER 2014 16
Analysis of BT and SMS based
Mobile Malware Propagation
Prof. R. S. Sonar
Associate Professor
Sinhgad College of Engineering,
Vadgaon. Pune, India.
Sonal Mohite
PG Scholar
Sinhgad College of Engineering,
Vadgaon. Pune, India.
ABSTRACT
In wireless eon mobile devices have turned out to be the integral part of all human
communication. As a result, the computer malware is now drifting from computers to
mobile phones. The purpose of this paper is to demonstrate the Bluetooth & SMS based
mobile malware propagation, cloud based detection of both the malwares & at last, control
the malware propagation. At first, mobile network is formed. It is also referred as
geographical social network. It consists of mobile devices, cell towers & gateways for data
transfer. Mobile malware propagates via two communication channels viz. Bluetooth/Wi-
Fi, and SMS/MMS. BT based malware propagates in geometric proximity and thus has a
short range spreading pattern. SMS based malware propagation has a long-range spreading
pattern. SMS based malwares are dangerous when it comes to speed and scope of
propagation. Signatures are used to detect the mobile malware. Signature matching is
performed on externally implemented server which is a separately implemented module.
This malware detection technique comes under cloud based mobile malware detection.
When a message is sent from one device to another device, suspicious activity logs are sent
to cloud server. When some predefined numbers of logs come from a specific device &
signature matches, then that device is declared as malicious or attacker device. Malicious
devices’ details are sent back to mobile network in the form of patch. This patch prevents
other devices from receiving the message sent by attacker.
Keywords
Bluetooth based malware, malware control, malware detection, mobile malware, malware
propagation, SMS based malware.
1. INTRODUCTION
Few years back mobile phones were not as much used as computers.
However the latest mobile devices are changing the whole scenario. Mobile
devices are becoming the assisting computing devices with computers.
International Journal of Computer Science and Business Informatics
IJCSBI.ORG
ISSN: 1694-2108 | Vol. 14, No. 2. AUGUST/SEPTEMBER 2014 17
Latest mobile devices provide most of the functionalities of traditional
computers.Moreover, various wireless communication functionalities such
as GSM, UMTS, EDGE, and GPRS are also provided. Various networking
functionalities such as Infrared, Bluetooth, Wireless LAN IEEE 802. have
improved usability of smart phones. GPS is added advantage to
communication & network functionalities. SMS, MMS, and calling are the
basic facilities of mobile phones. All these basic and additional features
have increased the danger of malware which was originally targeting
computers only. The malware targeting mobile phones is popularly known
as mobile malware. It has become very hazardous threat to mobile phones.
According to recent Kaspersky researches it is stated as ‘Serious business’.
It is no longer fun and games. The damage made by mobile malwares is too
severe to overlook, which includes stealing of one’s private data from
device, snooping of ongoing conversations, charging excess money by
sending SMS to premium rate numbers, and sometimes even a location
tracing of user. So, here comes the time to be exceptionally cautious about
mobile malware &understanding various ways of mobile malware
propagation, detect the mobile malware, and control its propagation. SMS &
Bluetooth are the two major communication channels used by mobile
malware for propagation mechanism. Cloud based detection is one of the
efficient way to detect mobile malware. After a malware is detected,
updated security patch is used to restrain the mobile malware propagation.
2. RELATED WORKS
Many researchers have implemented different mobile networks to study
mobile malware propagation. Chao Gao and Jiming Liu (2013)[2], [3] have
implemented a two layer generalized social network model which consists
of two layers viz. Geographical layer and logical contact layer. BT based
malware propagates in geographical layer whereas SMS based malware
propagates in logical contact layer. They also demonstrate the effect of
mobility & operational behavior of mobiles [4], [5], [6], [8], [9]. Shin-Ming
Cheng et al. (2011)[1] have implemented the approach where malware
propagation is studied on generalized social network model. It has two
layers as personal social network & spatial social network. It shows the
propagation of hybrid malware that can propagate by either end-to-end
messaging service or by short-range wireless communication [6], [9].
Guanhua Yan and Stephan Eidenbenz (2009) [9] have specifically modeled
propagation of Bluetooth worms. A comprehensive model showing
propagation dynamics of Bluetooth worms is proposed. This model can also
predict the spreading curves of Bluetooth worm. Due to discrete-event
simulation the computational cost incurred is quite less.
International Journal of Computer Science and Business Informatics
IJCSBI.ORG
ISSN: 1694-2108 | Vol. 14, No. 2. AUGUST/SEPTEMBER 2014 18
3. METHODOLOGY
First of all, a mobile network is implemented which is further used to study
propagation of mobile malware [2], [3], [7]. Mobile network is also known
as generalized social network. It is formed from cell towers, gateways &
mobile nodes. Tower acts as a head node for particular cluster & serves the
mobile nodes working under it. Each tower has givena specific range value
which determines the service area of specific tower. Gateways are used for
the data transfer from one cluster to another cluster [7]. Mobile nodes are
the mobile devices working under cell towers. These mobile nodes keep
moving in the network. It has properties such as identification number,
location data associated with it & buffer memory to store a data. SMS &
Bluetooth based mobile malware propagation is shown on the network.
Once the malware is propagated, next obvious step is to detect it. Signatures
are used to detect the mobile malware. Signature matching is performed on
externally implemented server which is separated from the mobile network.
This malware detection technique comes under cloud based mobile malware
detection where malware is detected on some external server & not on the
mobile device itself. When a message is sent from one device to another
device, suspicious activity logs are sent to this external server. When some
predefined numbers of logs come from a specific device & signature
matches, then that device is declared as malicious or attacker device.
Malicious devices’ details are sent back to mobile network in the form of
patch. When such infected node tries to send data to any other nodes, the
patch restrains other nodes from accepting the data. In this way the mobile
malware propagation is controlled.
Figure 1. System Architecture
International Journal of Computer Science and Business Informatics
IJCSBI.ORG
ISSN: 1694-2108 | Vol. 14, No. 2. AUGUST/SEPTEMBER 2014 19
3.1 Mobile Malware Propagation Techniques
Based on communication media, mobile malware has 2 types: BT based
malware & SMS based malware.
3.1.1 SMS based malware
SMS based mobile malware propagation does not have a geographical
boundary restrictions. A SMS based malware can propagate from one
device to other devices which are millions of kilometers farther. So this may
create havoc. Operational behavior of users plays an important role in
malware propagation. The pclick parameter associated with each device
determines the message clicking probability of user. Low the message
clicking probability, high the security awareness & less the infection of
malware. The following algorithm is implemented to study SMS based
mobile malware propagation [2], [3], [7], [8].
Algorithm 1: SMS based mobile malware propagation
I/P: G[N][N], T[Nt], P[Np]
O/P: SMSMCount[Step][K] stores the number of infected phones in the
K’th time
// Phase I: Initializing the smart phones
1. Propagation_SMS_InitPhone( );
// Phase II: SMS-based virus propagation
2. For K=1 to Runtime // run 10 times
3. While (Step<Endsimul) // 500 steps
4. For I=1 to Np
5. Check _Power_On(Vi.On-Off);
6. If Vi.Ton>0 && Vi.On-Off==true
7. Probability← The message clicking probability based on
Vi.Pclick
8. Send copies of virus to all users in its contact book;
9. SumI++; // Infected phones total
10. EndIf
11. EndFor
12. SMSMCount[Step][K]=SumI;
13. Step++;
14. EndWhile
15. EndFor
International Journal of Computer Science and Business Informatics
IJCSBI.ORG
ISSN: 1694-2108 | Vol. 14, No. 2. AUGUST/SEPTEMBER 2014 20
3.1.2 Bluetooth based malware
A BT-based malware is able to infect its geographical neighbors with same
Operating System. When a phone is infected with Bluetooth based malware,
it automatically turns on the Bluetooth service of itself. Then, the infected
phone arbitrarily picks out a susceptible phone as its target. Susceptible
phones are the mobile devices in the vicinity of infected mobile phone
having its Bluetooth on. Now the infected phone sends out the mobile
malware to such susceptible phones present in its Bluetooth range. The
following algorithm is implemented to study Bluetooth based mobile
malware propagation [2], [3], [7], [8].
Algorithm 2: BT based mobile malware propagation
I/P: G[N][N], P[Np], GridData
O/P: BTMCount[step][k] infected phone count in the k’th simulation
// Phase I: Initializing the state of cell towers and phones
1. Propagation_BT_init( );
// Phase II: BT-based malware propagation
2. For k=1 to Runtime // 10 run to obtain an average value
3. While(step<Endsimul) // 500 steps at each time, i.e.,Endsimul=500
4. For i=1 to Nt;
5. If Ti.ntp>0 && Ti.infectedBT phone!=0 then
6. vit=vit+BT_SIR(Ti); // SIR model in each cell tower
7. EndIf
8. EndFor
9. BTMCount[step][k]=vit;
10. Human_Mobility(step); // Simulating users’ mobility
11. step++;
12. EndWhile
13. EndFor
3.2 Mobile Malware Detection
Mobile phones have limited computational capabilities & power. So it is not
economical as well as feasible to run a full-fledged and well developed
security mechanism on mobile phone itself. Cloud-based mobile malware
detection is the best option for mobile phones in which security analysis &
computations are moved to the remote server known as cloud [7]. Signature
based mobile malware detection is implemented here. In this a client sends
suspicious pattern through log to the cloud. This is known as signatures.
When enough numbers of such logs are found in the cloud and if a signature
is same in all the cases, the node is declared as malicious and further activity
by that node is blocked.
International Journal of Computer Science and Business Informatics
IJCSBI.ORG
ISSN: 1694-2108 | Vol. 14, No. 2. AUGUST/SEPTEMBER 2014 21
3.3 Mobile Malware Control
Till now we have studied mobile malware propagation & detection. Along
with detecting mobile malware, there is a need to control its propagation.
Basically, there are two types of malware control strategies, viz. proactive &
reactive control. Proactive control strategy is used before actual malware is
detected. Whereas reactive malware strategy is implemented after certain
malware is detected. We have used reactive control strategy here means
when a malware is detected then the control strategy is implemented. So
when any new malware is found, antivirus updates for that malware are
implemented and forwarded to mobile network & from there to mobile
phones. This process is known as patch dissemination [2], [3], [4], [5], [7].
4. IMPLEMENTATION
This system is implemented in total 4 modules. Mobile network & cloud
server are the two basic modules. Mobile network consists of simulated cell
towers, gateway nodes, & mobile devices. It is formed from the initial
number of nodes count given by user [7]. Suppose a user says he wants to
form a network of 100 nodes then a mobile network of 100 nodes consisting
of cell towers, gateways, &mobile devices is formed. SMS & Bluetooth
based mobile malware propagation is studied on this network. Figure 2
shows cell towers & gateways in Red & Yellow color nodes respectively.
Mobile nodes are in various colors except Red & Yellow. Cloud server, the
second module, detects mobile malware, sends updated security patched to
mobile network & thus helps in control of mobile malware propagation.
Both these modules are implemented in J2SE. RMI plays a major role in
message passing between various objects.
The novelty of the system lies in third & fourth modules. Third module
synchronizes a real-time Android device with one of the simulated random
mobile nodes from mobile network. Fourth module is a web service that
does the job of communication between simulated mobile node & real-time
Android device. Synchronization is nothing but the activities happened on
the simulator nodes are replicated on real-time Android device & vice versa.
The activities consist of data packets received on simulated mobile node &
location change of Real-time Android device. Third module is implemented
as an App for Android device. The App accesses GPS co-ordinates of
Android device so the location is synchronized. Fourth module is a web
service implemented using J2EE, SOAP, HTML, and XML. SOAP is used
for communication between Android device & web service. HTML & XML
is also used for data transfer & data encoding respectively.
International Journal of Computer Science and Business Informatics
IJCSBI.ORG
ISSN: 1694-2108 | Vol. 14, No. 2. AUGUST/SEPTEMBER 2014 22
Figure 2. System Implementation
5. RESULT & DISCUSSION
Figure 3. Actual Number of Nodes vs. Infected Nodes
International Journal of Computer Science and Business Informatics
IJCSBI.ORG
ISSN: 1694-2108 | Vol. 14, No. 2. AUGUST/SEPTEMBER 2014 23
Figure 4. Number of Nodes vs. Packet Energy
From above graphs it is examined that SMS based mobile malware
propagates in good speed. When number of nodes increases, SMS based
mobile malware propagates in high speed. High the number of nodes, high
is the malware count. On the other hand, with increase in number of nodes,
Bluetooth based mobile malware don’t change its behavior quite differently.
Same number of malware count was found with slight increase in number of
nodes.
When it comes to packet energy consumption, SMS based malware is again
more dangerous than Bluetooth based malware. With increase in number of
nodes, more energy is consumed by SMS based malware. Same is not the
case with Bluetooth based malware. Almost same energy is consumed
although there is a slight increase in number of nodes.
6. CONCLUSION
A generalized social network model is implemented which is used to study
the propagation, detection and control of mobile malware. BT-based virus
propagates such that it has localized propagation pattern. SMS-based virus
propagates such that it has delocalized long-range infection pattern.
Operational & mobility behavior of user play crucial role in Bluetooth based
& SMS based virus propagation respectively. When it comes to propagation
speed and severity, SMS-based viruses are more hazardous than BT-based
viruses. After malware detection, the malicious device’s details are sent
back to mobile network in the form of patch. This patch prevents other
devices from receiving the message sent by attacker. As mobile malware is
going to create havoc in near future, so this is a right time to understand the
International Journal of Computer Science and Business Informatics
IJCSBI.ORG
ISSN: 1694-2108 | Vol. 14, No. 2. AUGUST/SEPTEMBER 2014 24
spreading patterns & severity of mobile malware. This paper concludes that
the attention is needed over mobile malware propagation especially SMS
based mobile malware & preventive measures to control the malware
propagation.
REFERENCES
[1] Cheng, S., Ao, W. C., Chen, P., Chen, K., 2011. On Modeling Malware Propagation in
Generalized Social Network, IEEE Comm. Letters, Vol. 15, No. 1, pp. 25-27.
[2] Gao, C., and Liu, J., 2013. Modeling and Restraining Mobile Virus Propagation, IEEE
transactions on mobile computing, Vol. 12, No. 3, pp. 529-541.
[3] Gao, C., and Liu, J., 2013. Modeling and Restraining Mobile Virus Propagation.
(Supplementary File), IEEE Trans. Mobile Computing.
[4] Gao, C., Liu, J., and Zhong, N., 2011. Network Immunization and Virus Propagation in
Email Networks: Experimental Evaluation and Analysis, Knowledge and Information
Systems, Vol. 27, No. 2, pp. 253-279.
[5] Gao, C., Liu, J., and Zhong, N., 2011. Network Immunization with Distributed
Autonomy-Oriented Entities, IEEE Trans. Parallel and Distributed Systems, Vol. 22, No. 7,
pp. 1222-1229.
[6] Meng, X., Zerfos, P., Samanta, V., Wong, S.H., and Lu, S., 2007. Analysis of the
Reliability of a Nationwide Short Message Service, Proc. IEEE INFOCOM, pp. 1811-1819.
[7] Mohite, S., and Sonar, R.S., 2014. Proliferation, Detection, and Suppression of Mobile
Malware, Cyber Times International Journal of Technology and Management, ISSN: 2278-
7518, Vol. 7, Issue 1, pp. 129-134.
[8] Wang, P., Gonzalez, M.C., Hidalgo, C.A., and Barabasi, A.L., 2009. Understanding the
Spreading Patterns of Mobile Phone Viruses, Science, Vol. 324, No. 5930, pp. 1071-1076.
[9] Yan, G., and Eidenbenz, S., 2009. Modeling Propagation Dynamics of Bluetooth
Worms (extended version), IEEE transactions on Mobile Computing, Vol. 8, No. 3, pp.
353-368.
This paper may be cited as:
Sonar, R. S. and Sonal, M., 2014. Analysis of BT and SMS based Mobile
Malware Propagation. International Journal of Computer Science and
Business Informatics, Vol. 14, No. 2, pp. 16-24.
International Journal of Computer Science and Business Informatics
IJCSBI.ORG
ISSN: 1694-2108 | Vol. 14, No. 2. AUGUST/SEPTEMBER 2014 25
Behavioral Pattern of Internet Use
among University Students of Pakistan
Amir Manzoor
PhD Scholar
Management Sciences Department
Bahria University, Karachi, Pakistan
ABSTRACT
This study uses a survey to analyze the behavioral pattern of Internet usage of university
students. The results show that most students used Internet as a support tool for their
academic and research work. The students accessed Internet mostly from their personal
computers and had multiple years of experience using Internet. Ease of work and time
saving were the most cited reasons for Internet use. The findings of the study provide
significant implications for the academicians, practitioners, and government policy makers.
Keywords
Internet, Students, User studies, Pakistan
1. INTRODUCTION
The rapidly increasing use of Internet in our daily lives is producing direct
impact on people behavior. Internet has affected almost every area of our
daily lives including system of higher education. The advances in internet
related technologies have given rise to new and innovative teaching
strategies using technology integration in the process of learning. Internet
use has become an integral element of the daily lives of higher education
students across the globe. For these students, internet is great functional tool
that has significantly altered the way they interact with their peers and
information in academia. Internet technologies, such as news groups bulletin
boards, social networking sites etc., are now commonly used by students to
stay in touch with their peers, prepare assignments, make notes, term
projects and exchange of emails [1] [2][3][4]. According to [5] there exists
various reasons for such widespread use of internet among higher education
institutions some of the reasons include ease of idea sharing with others
enhanced information sharing ability to perform multidisciplinary research
and less time required to produce & utilize knowledge.
In Pakistan, first Internet connection and first broadband connection were
given in 1995 and 2002 respectively. According to Pakistan
Telecommunication Authority (PTA), the broadband subscribers in Pakistan
were projected to surpass 0.64 million by 2009. Pakistan
International Journal of Computer Science and Business Informatics
IJCSBI.ORG
ISSN: 1694-2108 | Vol. 14, No. 2. AUGUST/SEPTEMBER 2014 26
Telecommunication Authority, since its inception, followed various
deregulation policies. PTA issued broadband licenses to many private
companies in 2004. In the after math of this deregulation policy, two types
of players dominated the broadband Internet market in Pakistan. The first
type consisted of players that competed on same access technology. The
second type consisted of players that dominated in a particular type of
access technology. Fixed line penetration remained a significant issue in
Pakistan. The fixed line penetration was expected to drop from 3.5% in
2009 to 2.8% in 2011. The Pakistan telecom industry, especially the mobile
telecom sector, saw sustained growth in the last years. By 2007, mobile
phone subscribers in Pakistan reached 77 million. The broadband Internet
market also witnessed great technological and strategic transformation and
competition intensified. Many new players entered into the market such as
Qubee (a wireless broadband Internet service provider). PTA further opted
for issuing soft licenses and relaxed terms of conditions for service
providers. This approach, aimed at facilitating access to a wide range of
broadband, was successful and many service providers introduced latest
technologies such as DSL, WiMAX, FTTH, EvDO, HFC, VDSL2 in the
broadband Internet market [6].
In Pakistani Universities, access to the internet is generally provided at
various access points in the Universities such as Cafeteria and Campus
Library Members of the University community can access internet either
using there access points or from their departments, with increased
availability of Internet access, significant increase in demand of internet
access has been witnessed. Many Universities have laid down their own
fiber optic cable network and significantly increased the number of modern
computers available for student community use. Internet bandwidths have
been significantly enhanced with recent achievement of four Mbps
bandwidth for every broadband user of PTCL.
2. LITERATURE REVIEW
Many studies on Internet use have found internet use most prevalent among
young highly educated people [7] [8] [9]. Investigating the internet use
among students in an ethnic context [10] reported that availability of
computer at home accelerated the use of internet. In another study of
internet use among university students [11] reported that 40.2% respondents
accessed internet daily while 38% accessed it weekly only 10% respondents
seldom or never accessed internet 83% students and faculty accessed the
internet to search academic information. Investigating internet use among
Australian students [12] reported that 88% students accessed internet to
search course related information A significant majority of students
accessed the Internet either from their homes or university computer labs
International Journal of Computer Science and Business Informatics
IJCSBI.ORG
ISSN: 1694-2108 | Vol. 14, No. 2. AUGUST/SEPTEMBER 2014 27
most students learnt to use the internet themselves ore through their families
and friends in an study of internet UK among male & female students of a
large US Universities [13] reported that while the gender gap in internet use
was minimal there existed differences in the ways male and female students
used internet. According to [14], students wed internet for general or
recreational purposes and did not realize the potential support provided by
internet for their academic activities. According to [15] internet played an
important role in their education and significantly affected their college
lives. [16] supported this finding by reporting that most student used
internet at home for information search and regards internet as a credible
easy to understand beneficial source of information [1]. [17] found that a
significant majority of students had positive attitude about internet &
regarded the internet as a universal fast gateway to knowledge that provides
ease in life. [18] and [19] found that most students used internet for
academic purposes and perceived it as sources of latest knowledge.
There exist very few studies on internet use by Pakistani students. Existing
studies include [20] [21] [22]. Analyzing Internet use among Pakistani teens
and adults [21] found that majority of users used Internet for academic
purposes. Users perceived Internet as a source of information for public.
Studying the impact of excessive Internet use on undergraduate students,
[16] found that a majority of students experienced positive impacts of
Internet use and they used Internet to enhance their academic
skills.[22]found that most students used Internet for course related activities
and research. Ease of work and time saving were the most cited reasons for
using Internet.
3. METHODOLOGY
The aim of this study was to analyze behavioral pattern of Internet use by
Pakistani university students. To achieve this goal, a survey questionnaire
was developed. The survey questions were adopted and modified from [23]
[24] [25]. The study population consisted of a convenience sample of 300
undergraduates from various universities of Pakistan. The survey responses
were analyzed using SPSS Version 20 software. Reliability of the
instrument was estimated using Cronbach’s coefficient (alpha). The
value of Cronbach’s coefficient was 0.85 that shows internal consistency of
the research instrument used in this study.
4. ANALYSISOFDATA
4.1. General Information about Respondents
Table 1 shows the frequency distribution of respondents’ profile
information.
Table 1: Respondents Profile
Age 18-25 Years (92 %), 26-30 Years (8%)
International Journal of Computer Science and Business Informatics
IJCSBI.ORG
ISSN: 1694-2108 | Vol. 14, No. 2. AUGUST/SEPTEMBER 2014 28
Gender Male (68%), Female (32%)
Field of Study Management (72 %), Arts (2%), Science (10%),
Engineering (14%), Medicine (2%)
Ethnicity Punjabi (32%), Pakhtoon (14%), Balochi (4%),
Urdu Speaking (38%), Sindhi (2%), Other (10%)
Family Structure Joint Family (46%), Separate Family (54%)
Family Income Level
(in PKR)
Less than 20,000 (4%), 20,000-50,000 (34%),
51,000-100,000 (38%), More than 100,000 (24%)
4.2. Experience as Internet User
One questions asked students about the total time they had been using the
Internet. The range of years of experience was 1 to 9 years. Table 2
represents frequency distribution of respondents’ experience of Internet use.
Table 2: Respondents’ Experience as Internet user
Period Frequency Percentage
Up to 1 year 33 11
2 years 78 26
3 years 45 15
4 years 49 16.3
5 years or more 95 31.7
Chi-square test statistics χ2 (6) = 24.45, p = .000
Phi V .425, p = .000
Cramer’s V .347, p = .000
4.3. Places of Internet Use
Another questions asked students the primary method they used to access
Internet. Table 3 presents frequency distribution of students’ response to this
question.
Table 3: Method of Internet Access
Method Frequency Percentage
Your own computer 240 80 %
Public place (E.g. University Computer) 0 0 %
Mobile Phone 45 15 %
Both Home computer and Mobile Phone 15 5 %
International Journal of Computer Science and Business Informatics
IJCSBI.ORG
ISSN: 1694-2108 | Vol. 14, No. 2. AUGUST/SEPTEMBER 2014 29
4.4. Frequency of Internet Use
The students were asked to mention how often they used Internet. Table 4
shows frequency distribution of students’ responses to this question.
Table 4: Frequency of Internet Use
Internet Use Frequency Percentage
Daily 165 55
2-3 days a week 66 22
Fortnightly 38 12.7
Once a month 22 7.3
Rarely 9 3
Chi-square test statistics χ2 (6) = 14.32, p = .000
Phi V .532, p = .000
Cramer’s V .335, p = .000
4.5. Sources of Internet training
The students were asked a question as which sources they used to acquire
Internet skills. Table 5 presents frequency distribution of students’
responses to this question.
Table 5: Sources Used for Gaining Internet Skills
Source of Skills Frequency Percentage
Self-taught 145 48.3
Friend’s help 125 41.7
Training courses 75 25
Faculty at university 15 5
Relatives help 25 8.3
Other sources 10 3.3
4.6. Reasons for Internet use
The students were asked to mention the reasons for using Internet. Table 6
shows frequency distribution of the students’ responses. Other reasons
included online job searching & applications, spending leisure time,
chatting, social media networking, reading books, and sports updates.
Table 6: Main Reasons of Using Internet
Reason Frequency Percentage
International Journal of Computer Science and Business Informatics
IJCSBI.ORG
ISSN: 1694-2108 | Vol. 14, No. 2. AUGUST/SEPTEMBER 2014 30
Class assignments/projects
preparation
265 88.3
To update knowledge 175 58.3
For communication 245 81.7
For entertainment 225 75
To prepare for examination 215 71.7
To read news 145 48.3
To download software 190 63.3
To purchase items 16 5.3
For other reasons 35 11.7
4.7. Attractive Features of Internet
In an open-ended question, students were asked to mention which features
of Internet they found attractive. Table 7 shows frequency distribution of the
students’ responses to this question.
Table 7: Attractive Features of Internet
Feature Frequency Percentage
Ease of working 226 75.3
Timesaving 228 76.0
Search tools 156 52.0
Authenticity of information 67 22.3
Up to date information 189 63.0
Knowledge Enhancement 195 65.0
Entertainment 175 58.3
Wide range of knowledge 165 55.0
Large resource of research
information e.g. full text articles
176 58.7
Key word searching facility 190 63.3
E-mail 153 51.0
Social media 224 74.7
4.8. Use of Search Engines
The respondents were asked to mention which search engines they were
using to get required information from the Internet. Table 8 shows
frequency distribution of the students’ responses to this question. Other
International Journal of Computer Science and Business Informatics
IJCSBI.ORG
ISSN: 1694-2108 | Vol. 14, No. 2. AUGUST/SEPTEMBER 2014 31
search engines include ask.com, Bing, boardreader.com, creative commons,
and crunch base.
Table 8: Search Engines Used
Reason Frequency Percentage
Google 285 95
Yahoo 132 44
MSN 66 22
Other 15 5
4.9. Use of E-mail
The students were asked to mention which Internet based e-mail services
they used. Table 9 shows frequency distribution of the students’ responses
to this question. Other email services include mail.com, inbox.com, and
email.myway.com
Table 9: E-mail Services Used
Reason Frequency Percentage
Gmail 231 77
Inbox.com 180 60
Hotmail 48 16
Other 9 3
Chi-square test statistics χ2 (6) = 16.19, p = .000
Phi V .417, p = .000
Cramer’s V .295, p = .000
4.10. Use of HEC Digital Library
The students were asked to mention if they were using HEC (Higher
Education Commission) Digital Library to access scholarly journals,
articles, and references and with what frequency.
Table 10: Frequency of Digital Library Use
Internet Use Frequency Percentage
Daily 55 18.3
2-3 days a week 67 22.3
Fortnightly 57 19.0
Once a month 112 37.3
Rarely 9 3.0
International Journal of Computer Science and Business Informatics
IJCSBI.ORG
ISSN: 1694-2108 | Vol. 14, No. 2. AUGUST/SEPTEMBER 2014 32
Chi-square test statistics χ2 (6) = .619, p = .996.
Phi V .052, p = .996
Cramer’s V .037, p = .996
5. DISCUSSION
The results of this study provide mixed findings compared with previous
studies done on Internet use in other countries. Consistent with the findings
of other studies [26] [27] [28], the use of Internet in Pakistan has become
part of daily lives of a large number of students. Most university started
using the Internet since last five years or more. A significant majority of
students have Internet access via their personal computers. It is interesting
to note that these students do not utilize the Internet facility available at their
universities. These findings show increased ability of students to access and
use Internet and related technologies. Similar to the students of developed
world, a significant majority of students in Pakistan are found to use Internet
daily. It appears that the issue of unavailability and unfamiliarity of the
Internet among Pakistani students [22] has now been resolved.
Consistent with the trend found by [22], a very significant majority of
students still learn to use the Internet tools by themselves, or relying on
assistance from friends. The second significant source of learning was
training courses while a very small proportion of students sought assistance
from university faculty or relatives to learn Internet use.
Findings indicate a significant use of Internet by students as an academic
studies and research support tool. Communication, entertainment, and
software downloading were also mentioned as important uses of Internet by
students. This finding is consistent with the finding of [29] [30] [31] [32]
[33]. Very few students used Internet to purchase items. One possible
explanation is that these students do not have enough financial resources at
their own to make purchases online.
Consistent with the findings of [22], Pakistani students still regard Internet
as a tool that provide ease of work and time savings. One other significant
trend emerged from the results is the increased perceived importance of
social media as one of the attractive features of the Internet. This finding is
consistent with the finding of [26] that found use of Social Networking Sites
(SNS) has become part of daily lives students around the globe.
The results about the popularity of the search engines are consistent with the
global rating of search engines by [34] that ranked Google as the top search
provider followed by Yahoo. The results about the popularity of the free
web-based email service are consistent with the global rating of free email
International Journal of Computer Science and Business Informatics
IJCSBI.ORG
ISSN: 1694-2108 | Vol. 14, No. 2. AUGUST/SEPTEMBER 2014 33
services by [35] that ranked Gmail as the top free email provider followed
by Yahoo and Microsoft Outlook.
Supporting the findings of [22], this study found that more than two third
majority of the students used the digital library facility provided by HEC.
Statistics shows that no statistically significant association (i.e. insignificant
χ2 statistic) exists between household employment status and Internet
access. Statistics show that no significant statistical association (i.e.
insignificant χ2 statistic) exists between students’ use of HEC digital library
and Internet access. However, statistically significant association (i.e.
insignificant χ2 statistic) exists among students’ Internet access and their
use of e-mail services, frequency of Internet use, and students experience
with Internet.
6. CONCLUSION
It can be concluded that Pakistani students are less likely to go and seek help
from the faculty/staff at university to learn using the Internet. However, they
are likely to attend the training courses on Internet use. The increased
reliance on Internet as an academic studies and support research tool is also
a significant trend that needs to be watched and monitored carefully by the
academicians, practitioners, and policy makers.
7. IMPLICATIONS OF THE STUDY
This study has significant implications for the academicians, practitioners,
and government policy makers. The trends found are significant and there is
a need continue monitoring students’ usage and attitudes toward the
Internet. It is also important that current non-Internet users should be
investigated to find out the reasons of non-use in spite of efforts made by the
university authorities and government. Students’ use of the training courses
to learn Internet implies need of further strengthening the curriculum of the
training courses better meeting the diverse needs of the students. Training
providers can play an important role in this regard.
8. LIMITATIONS AND FUTURE RESEARCH AREAS
Limitations of current study include a relatively small sample of students
limited to one country. The results may not be generalizable to students at
other universities or other countries. Future research may investigate the
reasons for use and non-use of Internet in cross-cultural settings and
heterogeneous samples of users with different age groups and settings.
International Journal of Computer Science and Business Informatics
IJCSBI.ORG
ISSN: 1694-2108 | Vol. 14, No. 2. AUGUST/SEPTEMBER 2014 34
REFERENCES
[1] Asan, A., &Koca, N. (2006). An analysis of students’ attitudes towards
[2] Ilomäki, L., Rantanen, P., 2007.Intensive use of ICT in school: Developing differences in
students’ ICT expertise. Computers & Education 48, 119–136.
doi:10.1016/j.compedu.2005.01.003
[3] Hakkarainen, K., Ilomäki, L., Lipponen, L., Muukkonen, H., Rahikainen, M., Tuominen,
T., Lakkala, M., Lehtinen, E., 2000.Students’ skills and practices of using ICT: results of a
national assessment in Finland. Computers & Education 34, 103–117. doi:10.1016/S0360-
1315(00)00007-5
[4] Gomez, R.G., 2012.Adherence to the Use of ICT for Classroom Instruction: Its Impact on
students’ Learning. IAMURE: International Journal of Education 2.
[5] Usun, S. (2003). Undergraduate students attitudes towards educational uses of Internet.
Interactive Educational Multimedia, 7, 46-62.
[6] Manzoor, A. (2012). Broadband Internet Development and Economic Growth: A
Comparative Study of Two Asian Countries. IOSR Journal of Business and Management
(IOSRJBM), 1(6), 01-14.
[7] Hoffman, D.L., Novak, T.P., Schlosser, A., 2000. The Evolution of the Digital Divide:
How Gaps in Internet Access May Impact Electronic Commerce. Journal of Computer-
Mediated Communication 5, 0–0. doi:10.1111/j.1083-6101.2000.tb00341.x
[8] Mythily, S., Qiu, S., Winslow, M., 2008.Prevalence and correlates of excessive Internet use
among youth in Singapore. Ann. Acad. Med. Singap. 37, 9–14.
[9] Ybarra, M.L., Mitchell, K.J., 2004.Youth engaging in online harassment: associations with
caregiver–child relationships, Internet use, and personal characteristics. Journal of
Adolescence 27, 319–336. doi:10.1016/j.adolescence.2004.03.007
Internet. Fourth International Conference on Multimedia and Information and
Communication Technologies in Education, Seville, Spain.
[10] Korgen, Kathleen, Patricia Odell, and Phyllis Schumacher. "Internet use among college
students: Are there differences by race/ethnicity." Electronic Journal of Sociology 5, no. 3
(2001).
[11] Bao, X.-M., 1998. Challenges and Opportunities: A Report of the 1998 Library Survey of
Internet Users at Seton Hall University. Coll. res. libr.59, 534–542.
[12] Foster, S., 2000.Australian undergraduate Internet usage: self-taught, self-directed, and self-
limiting? Education and Information Technologies 5, 165–175.
doi:10.1023/A:1009602617991
[13] Odell, P.M., Korgen, K.O., Schumacher, P., Delucchi, M., 2000. Internet Use Among
Female and Male College Students. Cyber Psychology& Behavior 3, 855–862.
doi:10.1089/10949310050191836
International Journal of Computer Science and Business Informatics
IJCSBI.ORG
ISSN: 1694-2108 | Vol. 14, No. 2. AUGUST/SEPTEMBER 2014 35
[14] Tadasad P., G., Maheswarappa B S, Allur, S.A., 2003. Use of Internet by Undergraduate
Students of PDA College of Engineering, Gulbarga. Annals of Library and Information
Stuides 50, 31–42.
[15] Jones, Steve, and Mary Madden. The Internet goes to college: How students are living in
the future with today’s technology. Washington, DC: Pew Internet and American Life
Project.Vol. 71.Report, 2002.
[16] Rhoades, E.B., Irani, T., Telg, R., Myers, B.E., Rhoades, E.B., Irani, T., Telg, R., Myers,
B.E., 2008. Internet as an Information Source: Attitudes and Usage of Students Enrolled in
a College of Agriculture Course. Journal of Agricultural Education 49, 108–117.
[17] Hong, Kian-Sam, Abang Ahmad Ridzuan, and Ming-Koon Kuek. "Students' attitudes
toward the use of the Internet for learning: A study at a university in Malaysia."
Educational Technology & Society 6, no. 2 (2003): 45-49.
[18] Anunobi, C.V., 2006.Dynamics of internet usage: A case of students of the Federal
University of Technology Owerri (FUTO) Nigeria. ERR 1, 192–195.
[19] Sharma, R., Verma, U., Sawhney, V., Arora, S., & Kapoor, V. (2006).Trend of Internet use
among medical students. JK Science: Journal of Medical Science & Research, 8 (2), 101-
102.
[20] Rajani, M. K., & Chandio, M. S. (2004). Use of Internet and its effects on our Society.In
Proceedings of the National Conference on Emerging Technologies (NCET), December 18-
19, 2004, Karachi, Pakistan (pp. 157-161).
[21] Suhail, K., Bargees, Z., 2006.Effects of Excessive Internet Use on Undergraduate Students
in Pakistan.CyberPsychology& Behavior 9, 297–307. doi:10.1089/cpb.2006.9.297
[22] Sakina, B., Khalid, M., Farzana, S., 2008. Internet Use Among University Students: A
Survey in University of the Punjab, Lahore [WWW Document]. Pakistan journal of library
& information science. URL http://eprints.rclis.org/19027/ (accessed 6.30.14).
[23] Gross, E.F., 2004. Adolescent Internet use: What we expect, what teens report. Journal of
Applied Developmental Psychology, Developing Children, Developing Media - Research
from Television to the Internet from the Children’s Digital Media Center: A Special Issue
Dedicated to the Memory of Rodney R. Cocking 25, 633–649.
doi:10.1016/j.appdev.2004.09.005
[24] Gross, E.F., Juvonen, J., Gable, S.L., 2002. Internet Use and Well-Being in Adolescence.
Journal of Social Issues 58, 75–90. doi:10.1111/1540-4560.00249
[25] Wang, R., Bianchi, S.M., Raley, S.B., 2005. Teenagers’ Internet Use and Family Rules: A
Research Note. Journal of Marriage and Family 67, 1249–1258. doi:10.1111/j.1741-
3737.2005.00214.x
[26] Pempek, T.A., Yermolayeva, Y.A., Calvert, S.L., 2009. College students’ social networking
experiences on Facebook. Journal of Applied Developmental Psychology 30, 227–238.
doi:10.1016/j.appdev.2008.12.010
International Journal of Computer Science and Business Informatics
IJCSBI.ORG
ISSN: 1694-2108 | Vol. 14, No. 2. AUGUST/SEPTEMBER 2014 36
[27] Pai, P., Arnott, D.C., 2013. User adoption of social networking sites: Eliciting uses and
gratifications through a means–end approach. Computers in Human Behavior 29, 1039–
1053. doi:10.1016/j.chb.2012.06.025
[28] Kross, E., Verduyn, P., Demiralp, E., Park, J., Lee, D.S., Lin, N., Shablack, H., Jonides, J.,
Ybarra, O., 2013. Facebook Use Predicts Declines in Subjective Well-Being in Young
Adults. PLoS ONE 8, e69841. doi:10.1371/journal.pone.0069841
[29] Baker, R.K., White, K.M., 2010. In Their Own Words: Why Teenagers Don’t Use Social
Networking Sites. Cyberpsychology, Behavior, and Social Networking 14, 395–398.
doi:10.1089/cyber.2010.0016
[30] Cheung, C.M.K., Chiu, P.-Y., Lee, M.K.O., 2011. Online social networks: Why do students
use facebook? Computers in Human Behavior, Social and Humanistic Computing for the
Knowledge Society 27, 1337–1343. doi:10.1016/j.chb.2010.07.028
[31] Roblyer, M.D., McDaniel, M., Webb, M., Herman, J., Witty, J.V., 2010.Findings on
Facebook in higher education: A comparison of college faculty and student uses and
perceptions of social networking sites. The Internet and Higher Education 13, 134–140.
doi:10.1016/j.iheduc.2010.03.002
[32] Bosch, T.E., 2009. Using online social networking for teaching and learning: Facebook use
at the University of Cape Town. Communicatio 35, 185–200.
doi:10.1080/02500160903250648
[33] Richardson, K., Hessey, S., 2009.Archiving the self?Facebook as biography of social and
relational memory. J of Inf, Com & Eth in Society 7, 25–38.
doi:10.1108/14779960910938070
[34] eBizMBA, 2014. Top 15 Most Popular Search Engines | June 2014 [WWW Document].
URL http://www.ebizmba.com/articles/search-engines (accessed 6.30.14).
[35] PCAdvisor, 2014.What’s the best free email service? We compare the top 6 providers - PC
Advisor [WWW Document]. URL
http://www.pcadvisor.co.uk/features/internet/3448241/whats-the-best-free-email-service/
(accessed 6.30.14).
This paper may be cited as:
Manzoor, A. 2014. Behavioral Pattern of Internet Use among University
Students of Pakistan. International Journal of Computer Science and
Business Informatics, Vol. 14, No. 2, pp. 25-36.
International Journal of Computer Science and Business Informatics
IJCSBI.ORG
ISSN: 1694-2108 | Vol. 14, No. 2. AUGUST/SEPTEMBER 2014 37
BER Analysis of BPSK and QAM
Modulation Schemes using RS Encoding
over Rayleigh Fading Channel
Faisal Rasheed Lone
Department of Computer Science & Engineering
University of Kashmir
Srinagar J&K
Sanjay Sharma
Department of Computer Science & Engineering
Shri Mata Vaishno Devi University
Katra J & K
ABSTRACT
Everybody has to communicate with each other so do computers, it is a necessary
phenomenon for exchange of information. Data is one of the most important entities in
today's world, thus data reliability is of utmost importance. The data exchanged between
computers is sent over various communication channels, which can induce noise in the data
thus rendering data unreliable and inconsistent. The number of errors introduced in the data
depends on the encoding scheme, the communication channel being used and also the
modulation scheme. Various encoding schemes, communication channels and modulation
schemes are used for data transmission, each of these schemes have their advantages and
disadvantages depending on the scenario. In this paper performance BPSK and QAM
modulation is compared using RS encoding scheme over Rayleigh fading channel and the
result so produced is presented in terms of BER.
Keywords
BPSK Modulation, QAM, Rayleigh fading channel.
1. INTRODUCTION
Whenever communication takes place, data needs to be transmitted, be it
human beings or computers [15]. Data is of utmost importance for an
effective communication to take place, so the transmission of data should
be such that the receiver of the data should receive the data in the same
condition as it was sent by the sender [15]. If the data is prone to any
disturbance, then the data received by the receiver will not be the same as it
International Journal of Computer Science and Business Informatics
IJCSBI.ORG
ISSN: 1694-2108 | Vol. 14, No. 2. AUGUST/SEPTEMBER 2014 38
was meant and thus it will convey different information than what it was
meant to convey. Thus the goal of data transmission is to transmit the data
over a communication channel without any errors .Various techniques have
been developed over the past few years to secure and make the data
transmission reliable. One of such techniques is Information Coding Theory.
Coding theory the study of codes, including error detecting and error
correcting codes, has been studied extensively for the past forty years. It has
become increasingly important with the development of new technologies
for data communications and data storage [15]. Coding theory makes use of
various codes to encode the data for transmission over a channel and then
the data is decoded at the receivers end to get the required data bits. Along
with the encoding scheme the modulation scheme being used for data
transmission also determines the extent to which the errors are introduced in
the data being transmitted. The performance of modulation schemes vary
depending on the encoding scheme used as well as channel. This paper
discusses the performance comparison of BPSK and QAM modulation over
Rayleigh fading channel using RS encoding scheme.
2. RELATED WORKS
During the past few years, researchers have started showing some interest in
analyzing the performance of various forward error detecting and correcting
codes. The reason being importance of data in present scenario. The
performance of forward error correction techniques are taken into
consideration by using these codes for transmitting data over various
communication channels. In [2] authors have compared and analyzed the
performance of different forward error correction techniques in case of
wireless communication systems. In [9] authors have analyzed the
suitability of Reed Solomon codes for low power communications and
found out that Reed Solomon codes reduce the battery consumption but
debated the overall suitability due to the extra overhead required to encode
the information to be sent. In [10] authors made a comparative study of
Reed Solomon code and BCH code over AWGN channel and concluded
that BCH code performs better than RS code in a binary environment.
3. REED SOLOMON CODE
Reed Solomon code was developed in 1960 by Irving S. Reed and Gustave
Solomon for reliable data transmission. This code was developed keeping in
mind the importance of reliability of data transmission over various
communication channels. This code is a type of block code in which n bit
codeword is formed by adding redundant bits of information to the k bits of
information bits where (n>k). The block so formed is used for actual
transmission over a communication channel. 2k
codeword's can be formed
from the k information bits which can be used for data transmission. Digital
International Journal of Computer Science and Business Informatics
IJCSBI.ORG
ISSN: 1694-2108 | Vol. 14, No. 2. AUGUST/SEPTEMBER 2014 39
communication and storage use the services of RS code for reliable data
transmission and data storage. This code finds its application in space
communication, storage media, wireless communication, digital television
etc.
2.1 RS Encoder
Consider a finite field of q elements with GF(2m
), thus the message f to be
transmitted consists of k elements over GF(2m
) given by:
f = (f0,f1,f2,....fk-1) (1)
where fi € GF(2m
) .
The message polynomial is formed by multiplying the coefficients of
message by appropriate powers of x as follows:
F(x) = f0 + f1x..........+fk-1xk-1
(2)
The parity check polynomial is given by:
B(x) = b0 + b1x + b2t-1x2t-1
(3)
The codeword is thus formed by adding the message and parity check
polynomial as:
V(x) = F(x) + B(x) (4)
The error correction capability of RS code is:
t = (n-k)/2 (5)
2.2 RS Decoder
After the message has been encoded it is transmitted over the channel as a
result which errors can be introduced in the message due to the presence of
noise in the channel thus rendering the message useless, the RS decoder
decodes this message and tries to correct the errors so introduced. The
message received at the decoder is given by:
R(x) = C(x) + E(x) (6)
where C(x) is the original codeword and E(x) is the error introduced in the
message.
The error function E(x) is given by:
E(x) = en-1xn-1
+ .........e1x + e0 (7)
0<k<n<2 𝑚 + 2 (8)
where n is the size of the codeword k is the number of message bits to be
encoded and m is the number of bits per symbol. Thus RS( n, k) can be
expressed as:
(n, k) =(2(𝑚 −1) , 2(𝑚 −1) − 1 – 2t) (9)
The number of extra bits or parity bits that are added to the message for
error detection and correction can be calculated as follows:
International Journal of Computer Science and Business Informatics
IJCSBI.ORG
ISSN: 1694-2108 | Vol. 14, No. 2. AUGUST/SEPTEMBER 2014 40
(n-k) = 2t (10)
where t is the number of errors corrected by RS code.
The distance of RS code can be calculated as follows:
dmin=n-k+1 (11)
Reed-Solomon code is based on Galoi’s field.
3. MODULATION
The process of changing one or more properties of a periodic waveform,
called the carrier signal with a modulating signal that typically contains
information to be transmitted is called Modulation. By the use of
modulation a message signal, can be conveyed inside another signal which
can be physically transmitted.
3.1 Binary Phase Shift Keying
The simplest PSK is Binary PSK in which we have only two signal
elements, one with a phase of 00
and other with a phase of 1800
.BPSK is as
simple as PSK but it is much less susceptible to noise compared to PSK In
Ask the criterion for bit detection is amplitude but is PSK it is phase. Noise
can change amplitude easier than it can change phase of the signal. PSK is
superior to ASK because we don't need two carrier signals [14].
Figure 1. Binary phase shift keying.[14]
3.2 Quadrature Amplitude Modulation
There is a limitation to the PSK scheme and that is the inability of the
equipment to distinguish small differences in phase, which limits its
International Journal of Computer Science and Business Informatics
IJCSBI.ORG
ISSN: 1694-2108 | Vol. 14, No. 2. AUGUST/SEPTEMBER 2014 41
potential bit rate. The concept behind Quadrature amplitude modulation is to
use two carriers, one in phase and other quadrature, with different amplitude
levels for each carrier.[14]
4-QAM using Unipolar NRZ signal 4-QAM using polar NRZ
QAM using 2 positive levels to modulate 2 carriers 16-QAM with 8 levels
Figure 2. QAM Modulation[14]
4. COMMUNICATION CHANNEL
A physical medium or a logical connection over which data can be
transferred is known as a communication channel. The importance of a
communication channel is to send information from one or multiple senders
to one or multiple receivers. Limited amount of information can be
transferred over a channel depending on the data rate or the bandwidth of
the communication channel. Simulation of wireless channels accurately is
very important for the design and performance evaluation of wireless
communication systems and components.
4.1 Rayleigh fading channel
Rayleigh fading is considered when there are many objects in the
environment that scatter the radio signal before it arrives at the receiver.
According to central limit theorem, if there is a lot of scatter, the channel
impulse response will be well-modeled based on Gaussian process
irrespective of how the individual components are distributed. In case a
significant component to scatter is not present, then the process will have
zero mean and its phase will be distributes between 0 and 2p radians. The
response of the channel will be said to follow Rayleigh model. Complex
numbers usually represent the gain and phase of the channels distortion. In
such a situation it is assumed that Rayleigh is exhibited such that the real
and imaginary parts of the response are modeled by independent and
identically distributed zero-mean Gaussian processes so that the amplitude
of the response is the sum of two such processes.
5. METHODOLOGY
SIMULINK in MATLAB was used for simulating BPSK and QAM
modulation scheme in Rayleigh channel. The process is described as
follows:
International Journal of Computer Science and Business Informatics
IJCSBI.ORG
ISSN: 1694-2108 | Vol. 14, No. 2. AUGUST/SEPTEMBER 2014 42
The encoder accepts K random information symbols as input. Each of the
input sequences is mapped unique n symbol sequence known as a Codeword.
The codeword thus formed is sent to the next module known as the modulator
which helps in transmitting the codeword over the communication channel.
BPSK and QAM modulation schemes are used by the modulator to transform
the data into signal waveforms. Once the data has been transformed to a
signal waveform, it is sent over to Rayleigh fading channel for transmission.
Rayleigh fading channel mimics the terrestrial environments, thus a lot of
disturbances are present in the channel which can induce errors in the data
being transmitted thus rendering the data corrupt or unusable. At the
receiver end before decoding the data, it has to be separated from the carrier
signal by the process called demodulation, the module performing
demodulation is known as a demodulator. After separating the data from the
carrier wave, the next step is to send the data for decoding. The demodulator
output is connected to the decoder which receives the data and finally
decodes the data into original information sequence also detecting and
correcting errors depending on the error detection and correction capability
of the code being used. Finally bit error ratio (BER) is calculated.
Figure 3. Simulation Model.
6. RESULTS
In this paper analysis on BPSK and QAM modulation was done by using
RS encoding scheme of block length (15, 11) . BER ratio was calculated by
BER
Random
integer
RS encoder QAM/BPSK
Modulation
Rayleigh
fading
Remove Phase
component of path
gain
Gain
AWGN
channel
QAM/BPSK
Demodulation
RS decoder
Error
calculator
Display
International Journal of Computer Science and Business Informatics
IJCSBI.ORG
ISSN: 1694-2108 | Vol. 14, No. 2. AUGUST/SEPTEMBER 2014 43
varying Eb/N0 from 0 to 10. Doppler shift value was set as .0001. The
analysis results are given in table 1:
TABLE 1. Performance Comparison for BPSK and QAM modulation and using RS
encoding scheme in the presence of Rayleigh Fading channel.
Figure 4. BER of QAM modulation and BER of BPSK modulation in Rayleigh Fading
channel using RS encoding.
Eb/N0 RS_QAM RS_ BPSK
0 0.8802 0.897
51 0.8719 0.8906
2 0.8727 0.892
23 0.8636 0.882
64 0.8556 0.8727
5 0.8443 0.8619
6 0.8289 0.846
7 0.8061 0.8392
8 0.7913 0.8239
9 0.7621 0.7913
10 0.7215 0.7513
International Journal of Computer Science and Business Informatics
IJCSBI.ORG
ISSN: 1694-2108 | Vol. 14, No. 2. AUGUST/SEPTEMBER 2014 44
From the above graph it was found that QAM modulation
produced better results using RS encoding scheme in presence of Rayleigh
channel under binary environment.
7. CONCLUSIONS
In this paper performance of BPSK and QAM modulation was simulated in
the presence of Rayleigh fading channel using RS encoding scheme. Several
iterations were performed to find out that BPSK modulation outperforms
QAM using RS encoding in presence of Rayleigh fading channel. Eb/No
ratio was varied from 1 to 10 and it was noticed that at every value of
Eb/No QAM modulation performed better than BPSK modulation. The
graph plotted between BPSK and QAM modulation shows the performance
gain of QAM modulation over BPSK modulation in Rayleigh fading
channel using RS encoding.
8. ACKNOWLEDGMENTS
First and foremost, I would like to thank Mr. Sanjay Sharma. (Asstt.
Professor, SCSE, SMVDU, Katra) for their consistent guidance and support
throughout. He exposed me to the excitement of academic research and
provided me with opportunities to sharpen my skills. I have been deeply
impressed by their inspiring advice and timely feedback. Also, I would like
to thank my friends and colleagues for all the assistance.
I would like to thank my family for understanding and supporting me in
pursuing my academic goal. Their unconditional love and encouragement
have always been the source of my strength and I shall be grateful forever.
REFERENCES
[1] Wallace, H., 2001. Error detecting and correcting using BCH codes.
[2] Kumar, S. and Gupta, R., Performance Comparison of Different Forward Error
Correction Coding Techniques for Wireless Communication Systems.
International Journal of Computer science and technology, Vol. 2, issue3,
September 2011.
[3] Shannon , C.E., July and October 1948 . A Mathematical Theory of communication.
bell system journal, vol.24,.
[4] Reed, I.S., and Solomon, G., 1960. polynomial codes over certain finite fields.
Journal of the society for industrial and applied Mathematics, Vol. 8, No. 2, 300-304.
[5] Saraswat, H., Sharma, G., Kumar, S.M. and Vishwajeet., 2012. Performance
Evaluation and Comparative Analysis of Various Concatenated Error Correcting
Codes Using BPSK Modulation .for AWGN Channel. International Journal of
Electronics and Communication Engineering, ISSN 0974-2166 Volume 5, Number
3, pp. 235-244.
[6] Mahajan, S. and Singh, G., May 2011. Reed-Solomon Code Performance for M-ary
Modulation over AWGN Channel. International Journal of Engineering Science and
Technology (IJEST), Vol. 3 No. 5.
International Journal of Computer Science and Business Informatics
IJCSBI.ORG
ISSN: 1694-2108 | Vol. 14, No. 2. AUGUST/SEPTEMBER 2014 45
[7] Sodhi, G.K. and Sharma, K.K., 2011. SER performance of Reed Solomon Codes
With AWGN & Rayleigh Channel using 16 QAM. International Journal of
Information and Telecommunication Technology, Vol. 3, No. 2.
[8] Bose, R.C., and Chaudhuri, D.K., 1960. On A Class of Error Correcting Binary
Group Codes. Information and Control 3, 68-79.
[9] Biard, L. and Noguet, D., April 2008. Reed-Solomon Codes for Low Power
Communications. Journal of communications, vol. 3, no. 2.
[10]Puri, A. and Kumar, S., 2013. Comparative Analysis of Reed Solomon Codes and
BCH Codes in the Presence of AWGN Channel. International Journal of
Information and Computing Technology, vol.3 no.3.
[11]Luo, Z. and Zhang, W., February 2013. The Simulation Models for Rayleigh Fading
Channels. IEEE Transactions on Communications, Vol. 61, No. 2.
[12]Yang, S.M. and Vaishampayan , V.M., Low-Delay Communication for Rayleigh
Fading Channels: An Application of the Multiple Description Quantizer.
[13]Grolleau, J., Labarr, D., Grivel, E. and.Najim. M., The stochastic sinusoidal model
for Rayleigh fading channel simulation.
[14]Forouzan, B.A., Data communications and Networking.
[15]Lone, F.R., Puri, A. and Kumar, S., June 2013. Performance Comparison of Reed
Solomon Code and BCH Code over Rayleigh Fading Channel. International Journal of
Computer Applications (0975 – 8887) Volume 71– No.20.
This paper may be cited as:
Lone, F.R. and Sharma, S., 2014. BER Analysis of BPSK and QAM
Modulation Schemes using RS Encoding over Rayleigh Fading Channel.
International Journal of Computer Science and Business Informatics, Vol.
14, No. 2, pp. 37-45.
International Journal of Computer Science and Business Informatics
IJCSBI.ORG
ISSN: 1694-2108 | Vol. 14, No. 2. AUGUST/SEPTEMBER 2014 46
Harnessing Mobile Technology (MT)
to Enhancy the Sustainable Livelihood
of Rural Women in Zimbabwe:
Case of Mobile Money Transfer (MMT)
Samuel Musungwini, Tinashe Gwendolyn Zhou, Munyaradzi Zhou,
Caroline Ruvinga and Raviro Gumbo
Computer Science and Information Systems
Faculty of Science and Technology
Midlands State University
Gweru Zimbabwe
ABSTRACT
The focus of the study was to ascertain whether there is the existence of women money
saving clubs in rural Zimbabwe, explore their operations and avail data which highlight the
need for implementing tailor made Mobile Money Transfer (MMT) for all. These authors
performed literature review to guide the research. To gather information these writers
employed focus group discussion and survey questionnaires to extract information from the
research participants. Participants of the survey research were women who were actively
participating in money saving clubs in rural Zimbabwe. The focus group dialogue
participants incorporated leaders of these rural women money saving clubs. This study will
contribute to the body of knowledge novel information which is imperative for MMT
operators in Zimbabwe. Therefore MMTs or Banks in Zimbabwe should embrace it.
Keywords: ICTs, Money saving clubs, M-Pesa, Ecocash, MMT.
1. INTRODUCTION
The omnipresence of cellular phones has transformed the manner with
which we interrelate among ourselves and unlocked out exhilarating and
unexplored opportunities in support of trade. The prospective of cell phone
is cosmic, as it is on the precipice to develop into, with the introduction of
touchtone phones, the crucial special gadget of preference. The mobile
phone is fast becoming multifunctional from being used to take photos, to
typing and editing documents and to a portable wallet. A mobile money
transfer is the transfer of cash/ credit from one entity to another, using a
mobile device. Mobile money transfers typically entail sending money using
the Short Message Service (SMS). With the rising popularity of cell phones
International Journal of Computer Science and Business Informatics
IJCSBI.ORG
ISSN: 1694-2108 | Vol. 14, No. 2. AUGUST/SEPTEMBER 2014 47
and the increasing need for fresh channels for money transfers, the mobile
money transfer industry is growth bound.
Porteous (2006) differentiated two characteristics of mobile banking and
these are: Additional or corroboration and transformational characteristics.
Additional facets are those in which the mobile phone is merely another
channel to an existing bank account. Mobile banking is classified as additive
while it basically supplements the collection of choices or augments the
handiness of existing clientele of conventional financial establishments.
Transformational qualities arise once the pecuniary artefact associated with
the utilisation of the phone is centred on those without formal bank accounts
in the conventional banking institutions.
According to Sarker and Wells (2003) the solitary entrance requisite or
hurdle to the ensuing mobile banking will be the cellular phone. However,
this convolution is almost fully resolved with the international market
infiltration of affordable cellular devices and growing network service,
consequently setting a concrete plinth for cellular banking amplification.
Currently, in Zimbabwe the total number of cellular phone subscribers
stands at 13,518,887, this figure has increased by one (1) million since
March 2013′s total of 12.6m. While the Zimbabwe‟s current total population
is 13.06 million. (http://www.techzim.co.zw/2014/01/zimbabwes-telecoms-
stats-2013-103-5-mobile-penetration-rate/.)
However, this only looks at the SIM cards active on the mobile platforms in
a specified period and not authentic exclusive persons and does not take into
relation such matters as people with multiple cellular phones and dual SIM
phones. “…mobile phones are a big hit in rural Zimbabwe and are owned by
even most of the unemployed”(http://nehandaradio.com/2013/09/04/mobile-
phones-big-hit-in-rural -zimbabwe/). The brisk swelling of cellular phone
diffusion, against a dormant bank outreach, has fashioned a lush position for
mobile money to blossom in Zimbabwe (Ibid). Cellular phone banking may
possibly be the podium for express financial inclusion of citizens that
currently simply require cell phones as a gate pass to an assortment of vital
financial services they under no circumstances used to get before.” The
main intrinsic worth of cell phone money transfers are lower costs, more
rapid swiftness and straightforwardness accessibility. In this paper the
researchers will focus on Mobile banking from a transformational
perspective
International Journal of Computer Science and Business Informatics
IJCSBI.ORG
ISSN: 1694-2108 | Vol. 14, No. 2. AUGUST/SEPTEMBER 2014 48
2. BACKGROUND TO THE STUDY
Zimbabwean rural women are engaged in savings and credit union club
activities. Women in specific communities come together to discuss issues
affecting them and identify solutions to problems bedevilling them. They
then craft ways of combating these problems. Over the years the issue of
women clubs has been prevalent in almost all communities in Zimbabwe.
When a club is formed, a committee is selected to run the affairs of the club.
This may differ from place to place but there are popular positions across
clubs like Chairperson, Secretary and Treasurer, whether from which part of
Zimbabwe each and every club usually has these positions.
The concept of money saving clubs first occurred in Zimbabwe in the early
1960s. This was facilitated by a Catholic missionary by the name Brother
Waddelove who was based in Chishawasha a peri-urban area just outside
Harare. According to literature available the very first club commenced in
1963 with merely 20 associates and since then the concept have spread all
over Zimbabwe. By 1984 there were 5,700 clubs nation-wide (Chimedza,
1984). During this time eleven (11) Credit Unions were fashioned and
membership surpassed one thousand (1000). Currently women savings clubs
are a religious issue in every rural community in Zimbabwe.
The organization of the association was premised on the personage and the
person‟s sense of accountability towards himself/herself and others. Club
members contribute fixed agreed sums of money to the club for keeping on
a weekly, fortnightly or monthly basis. This money is kept by the treasurer
for a specified period which spans up to the whole year. The members will
then gather at the end of the agreed period usually a year to decide what to
do with the money. At times they buy kitchenware and groceries for all
members. This routine goes on and on from year to year and these women
prides themselves in doing that. This concept was borne out of the need by
the poor rural women to develop themselves. This has the elementary
endeavour of mobilising trivial individual financial possessions into
substantial, handy and valuable groups.
In this paper the researchers are concerned with this valuable liquid cash
that each and every women‟s savings club scattered all over rural Zimbabwe
accumulate all year long and is kept idle by the club‟s treasurer. We believe
this money could be used productively if the mobile money transfer is
extended to tap into this valuable resource. This has a ripple effect:
International Journal of Computer Science and Business Informatics
IJCSBI.ORG
ISSN: 1694-2108 | Vol. 14, No. 2. AUGUST/SEPTEMBER 2014 49
a) It captures the valuable cash that lies unused for almost a year
back into the economy for circulation.
b) It can create more wealth for these clubs when they participate in
the MMT as agents.
c) It can bring convenience to the rural people who have to part with
money to go and cash out money they receive through MMT.
3. LITERATURE REVIEW
Mobile money transfer
The terms m-banking, m-payments, m-transfers, m-payments, and m-finance
refer collectively to a set of applications that enable people to use their
mobile telephones to manipulate their bank accounts, store value in an
account linked to their handsets, transfer funds, or even access credit or
insurance products (Donner. J & Tellez. C. A. 2008 page 2). This concept is
currently spreading fast across the globe, in both developed and developing
countries and Zimbabwe is among them.
Mobile phones have undoubtedly become omnipresent and a standard facet
of everyday life for numerous Zimbabweans. The ongoing developments in
mobile finance being spearheaded by the three major players in the Mobile
Telecommunication sector in Zimbabwe demonstrate some potential to
revolutionize the manner with which people conduct financial transactions
by offering them new services. Telecel Zimbabwe initiated its mobile
money transfer facility, telecash, which permit the network‟s subscribers to
use their cellular phones to transmit funds to anyone on any network, pay
bills and buy groceries and other goods and services. “…Telecel‟s
technological collaborator for telecash is Obopay and that it‟s banking
associates consist of Afrasia, CBZ and Zim Switch, which make available
links with most of the country‟s banking institutions”.
(http://www.techzim.co.zw/2014/01/telecel-zimbabwes-telecash-launch-
press-release/). This is actually a rebirth of the now defunct „Sikwama‟
(Telecel‟s first mobile money transfer platform).
Econet launched EcoCash in 2011 to be carried on its communications
network. Econet envisages creating a separate company in mobile money,
which will facilitate the precise intensity of spotlight on mobile money
inside the overall business. Econet have been very promising and with its
wide subscriber base have been very popular among the Zimbabwean folk.
Ecocash account holders conduct transactions exceeding US$200 million of
volume over the EcoCash platform each and every. When we analyse this
figure annually, that volume add up to an unparalleled amount equivalent to
International Journal of Computer Science and Business Informatics
IJCSBI.ORG
ISSN: 1694-2108 | Vol. 14, No. 2. AUGUST/SEPTEMBER 2014 50
22% of Zimbabwe‟s GDP (Levin. P. 2013). This clearly indicates the
popularity of MMT among Zimbabweans. Regardless of this success
Ecocash has still not reached the levels of success realised by M-Pesa the
Kenya MMT, Yet Kenya has a strong banking system. Availability of
financial services is more imperfect in Zimbabwe than that of Kenya at M-
Pesa's launch in 2007. Netone‟s one wallet has been there for some time
now but has not seen much progress due to lack of clear vision.
Despite all these positive massive achievements by MMT in Zimbabwe
there is still room for improvement. This is evidenced by the fact that there
is a high level of financial prohibition in Zimbabwe predominantly in the
countryside areas of Zimbabwe. "However, an estimated 0, 0055 bank
branches per 100 000 individuals in the countryside is testimony of the
excessive altitude of financial faux pas in the country's rural regions." (Ibid)
Money saving clubs, roundtables or credit unions
Money-saving association, commonly recognized as “round tables” in
Zimbabwe, are turning out to be life-changing experience for some folks
(Zimbabwe Newsday February 26, 2013). Every member pays a
predetermined amount of money to a central account on a periodical base,
facilitating members to procure goods and services for cash. A Credit Union
is a financial cooperative created for and by its members who are its
depositors, borrowers and shareholders. http://www.businessdictionary.com/
definition/credit-union.html#ixzz38-BGyNY 6W.) It is operated on non-
profit basis. “…it is difficult to get a loan from the bank and this conception
has enabled us to borrow funds from this pool of money and repay at a small
interest,” a hairstylist Rudo said (http://www.newsday. co.zw/2013/02/26/a-
life-changing-experience-with-money-saving-clubs/). This is a concept that
is historical and also very common in rural Zimbabwe (Ibid).
There are over 10,000 clubs nation-wide and women account for up to 85
percent of membership (SDF, 1995). In the whole of Inyanga a district in
Zimbabwe there are 1447 clubs, (Kufusa mari A Self Help Assistance
Program survey report 2006).These clubs help to increase rural women in
Zimbabwe‟s economic and social independence from their husbands. The
savings club concept have stood the test of time because the clubs are
usually established in accordance with already existing bonding factors like
membership of the same church, local communities. Zimbabwean women
see these clubs as a forum for saving money, educational opportunities,
training as well as group meeting where new ideas are shared. The clubs
International Journal of Computer Science and Business Informatics
IJCSBI.ORG
ISSN: 1694-2108 | Vol. 14, No. 2. AUGUST/SEPTEMBER 2014 51
offer women the window of opportunity for development. The clubs
promote social and economic development of women.
A survey by the Zimbabwe National Statistics Agency (Zimstats) showed
that 40% of adults do not use any financial products. Should they desire to
borrow, they turn to family and friends and if they opt to save, they do so at
home (The Zimbabwe Herald 23 February 2014). These researchers believe
that the MMT service providers in Zimbabwe need to do more than they are
doing. They need to lower their costs of using their service to customers.
They need to device a framework whereby they can accommodate these
clubs and in the process tape into this rich liquid cash lying idle for most of
the time.
4. RESEARCH OBJECTIVES
In this study the writers‟ objectives were to ascertain the being of Money-
saving clubs of women in Zimbabwe and determine how much each club is
gathering regularly and give a national standard projection. The findings
from this research will inform MMT service providers in particular and
policy makers in Zimbabwe. In order to achieve the purpose of the
investigation, the researchers used the following questions:
a) What is the status of women‟s money saving clubs in Zimbabwe?
b) How much do these money saving clubs generate periodically?
c) Where do they keep their money?
d) What can MMT service providers do tape into this valuable
resource to maximize the benefits?
In the course of action of responding to these questions latest handy
information for the MMT operators in Zimbabwe and probably the world at
large was availed. This information is premium to all the MMT the world
over in general and those in Zimbabwe to be particular.
5. METHODOLOGY
According to Powell & Single 1996 a focus group is „a cluster of persons
chosen and brought together by researchers to converse and remark on, from
personal experience, the topic that is the subject of the research. (1996:
499)‟ Focus group investigation is a qualitative research technique which
seeks to assemble information that is outside the compass of quantitative
research.
International Journal of Computer Science and Business Informatics
IJCSBI.ORG
ISSN: 1694-2108 | Vol. 14, No. 2. AUGUST/SEPTEMBER 2014 52
These researchers used focus group discussions and questionnaires to draw
out information from the research subjects. Contributors to the
questionnaire research were women that were actively running and
participating in money saving clubs in their communities. On the focus
group discussion participants were women leading these clubs like The
Chairpersons, Secretaries and Treasurers. Calder (1977) recommended that
focus group interviews or discussions are an appropriate technique in
conducting explorative studies. Jarvenpaa and Lang (2005) have also
confirmed the practicability of focus group discussions in studying ground-
breaking mobile services. The focus group scheme is „unique not for its
approach of examination, but for its data-collection actions, and for the
character of the information so collected‟ (Wilkinson 1998, p. 182)
A questionnaire is a research tool consisting of a string of questions and
other prompts for the rationale of gathering information from respondents
(Chaudhuri, Ghosh & Mukhopadhyay, 2010). The principal rationale of a
survey is to bring out information which, subsequent to appraisal, results in
a sketch or statistical depiction of the population sampled (Chaudhuri et al,
2010).
The researchers chose to conduct their research in Shurugwi a district in
Midlands province of Zimbabwe where the composition of the populace is
more mixed than any other district in the country. These writers
consequently chose 8 leaders from five money saving clubs in Shurugwi and
requested them to look into the issues of money saving clubs, how much
they generate periodically, where they keep their money and their
understanding of MMT services before coming for session.
6. RESULTS
a. Results from stage one: Focus group discussion.
Every study is carried out to accomplish a particular purpose. Results from
the focus group discussion indicated that there is indeed money saving clubs
scattered all over the country. Participants concurred that there is „no
woman in their rightful sense that does not belong to a money saving club of
their choice. Literature also supports the fact that money saving clubs are
prevalent in African communities. The participants to the focus group
discussion echoed the sentiments. Every village community has a money
saving club and it is unheard of that a woman does not belong to a club.
These clubs are said to meet religious on a particular day of the week
depending on the community. If it happens that the club is a composed of
woman who belong to the same church then they can meet after church,
International Journal of Computer Science and Business Informatics
IJCSBI.ORG
ISSN: 1694-2108 | Vol. 14, No. 2. AUGUST/SEPTEMBER 2014 53
otherwise the clubs usually meet on a “chisi” („sacred day‟ A day that is
honoured in the community when people are prohibited to go to and work in
the fields).
According to participants there are also some elite money saving clubs and
these cut across communities. These usually meet once every month and
their contributions are larger than other common clubs. The money is
usually kept by the treasurer of the club. The secretary simply records the
minutes of the meeting and the money collected for the day and the current
total collected at that time for the year. The Chairperson simply presides
over the meeting. The money is kept for the whole year and at a particular
date gazetted by the club; the committee will go to town and do some
shopping from kitchenware to grocery. The members will then convene a
meeting where will share those goods among themselves. On that particular
day there will be a bit of feasting. Some other clubs do loan out money
collected to members who are willing to borrow but at an interest. But this is
less prevalent in many clubs because members are unwilling to borrow
because of the interest attached.
The discussion further revealed that club members on average contribute in
the range of US$20-00 per months for most clubs. Some clubs who are
composed of well up women contribute around US$30-00 per months. The
cross community clubs which are made up of the affluent members of the
communities contribute around US$50-00 to US$100-00 per months.
However, it must be noted that these are far and between. There can be one
or two but not more than three of these cross community clubs in a district.
b. Stage two: Questionnaire
There were five clubs contacted by these researchers, club A had 32
members, B had 29 members, C had 18 members, D had 41 members and E
had 37 members. All together these 5 clubs‟ members summed up to 157.
Sampling and sample size are central issues in portions of quantitative
research, which seek to create statistically supported generalisations from
the research findings to the general world. The researchers therefore
designed 40 questionnaires and distributed them to the clubs‟ members
according to the membership of each club. We used the following formulae
to allocate the questionnaires.
(Club membership/ Total sum) * 40
A = (32/157) *40 = 8.15 = 8
International Journal of Computer Science and Business Informatics
IJCSBI.ORG
ISSN: 1694-2108 | Vol. 14, No. 2. AUGUST/SEPTEMBER 2014 54
B = (29/157) * 40 = 7.4 = 7
C = (18/157) * 40 = 4.6 = 5
D = (41/157) * 40 = 10.5 = 11
E = (37/157) * 40 = 9.43 = 9
The questionnaires were self administered and collected as soon as they
were completed. On processing we discarded 3 questionnaires that
contained errors. This made it 92.5 % response rate. The demographic
profiles of the respondents of course all were women. Out of the 37
respondents six (6) were in the age group 24 years and below, seventeen
(17) were in the age group 25 to 34, twelve (12) were in the age group 35 to
44 and the remaining four (4) were in the age group forty five (45) and
above age group.
All respondents were a member of money saving club member in their
communities. Twelve (12) respondents indicated that they contribute
US$25-00 or less per month, sixteen (16) indicated that they contribute
US$26-00 to US$30-00 per months and nine (9) indicated that they
contribute US$31-00 or more per months. There were four (4) respondents
who further indicated that they were also members of a cross community
money saving club. The respondents concurred with the focus group
discussion on the issue of how money is kept; they all indicated that the
money is kept by the treasurer until the end of the year.
7. DISCUSSION
In this study we found out that there are women money saving clubs in
Rural Zimbabwe and that these clubs meet religiously on a predetermined
date. On average there are around one hundred (100) women‟s money
saving clubs in a district in rural Zimbabwe and each has an average
membership of Thirty (30). Assuming that each member contribute US$20-
00 this could amount to US$600-00 per club per month. This money could
be around US$6 000 000-00 per month country wide and this could run into
plus US$60 000 000-00 per year potentially lying idle. This means that there
is a lot that can be done by these MMT operators so that they can tap into
this valuable liquid cash into the circulation system.
MMT operators should reduce their tariffs so that they become sustainable
for the rural communities. They also need to come with a deliberate policy
to cater for these money saving clubs, such a policy will see these clubs
being taken on board and operating as Cash agents. Apart from the
International Journal of Computer Science and Business Informatics
IJCSBI.ORG
ISSN: 1694-2108 | Vol. 14, No. 2. AUGUST/SEPTEMBER 2014 55
capturing of valuable cash into circulation this process will also see these
clubs saving in their communities thereby reducing the need for rural people
to travel to shopping centres to cash out money they receive from their
relatives via MMT. The clubs also earn some money by operating as agents
and this is very important for uplifting of the club members welfare.
At the time of writing this piece of work Telecel was muting the idea of
going rural and other unexplored areas. “We want to expand our coverage in
the rural area and we are willing to give up part of our commission to
promote agents in those areas so that it is worthwhile for them because they
are putting investment also,” (http://www.techzim.co.zw/2014/01/telecel-
zimbabwes-telecash-launch-press-release/)
This was an explorative study so there is no much literature to support these
results; however these researchers believe this to be a true representation of
the situation on the Zimbabwean landscape.
8. LIMITATIONS
This research was conducted in one district of Zimbabwean and the
researchers assumed that this is generally applicable to all districts in
Zimbabwe. However in reality the findings may be confirmed in other
districts and discarded in others. This was a result of resource limitations on
the part of researchers. Hence future research can be conducted with more
resources and on a wider scale. In this manuscript the authors have confined
the survey research to rural women money saving clubs and therefore we
believe in future research can also be extended to all gender clubs and in all
parts of Zimbabwe.
9. CONCLUSION
In this paper the rationale of the researchers was to ascertain the existence of
women money saving clubs and how much they are saving in rural
Zimbabwe. Findings of this study point out that there is undeniably
effervescent women money saving clubs in rural Zimbabwe. The club
members contribute money every month and this money is kept by the
treasurer for the whole year. The findings corroborate the view that the
Zimbabwean rural women money saving clubs proffer mobile banking
sector with a pleasant outlook for development. This signifies the actuality
that MMT can breed a startling opportunity for income creation and
redistribution among rural women. The need for exciting M-banking
execution in rural Zimbabwe revolve around enhanced network coverage,
better connections as well as reduced costs to guarantee affordability to the
International Journal of Computer Science and Business Informatics
IJCSBI.ORG
ISSN: 1694-2108 | Vol. 14, No. 2. AUGUST/SEPTEMBER 2014 56
entire potential partakers especially in this case, these money saving clubs.
MMT operators might be better off availing the service at slighter costs to
seize more users rather than insisting on lofty tariffs which scare off some
prospective partakers. This will rake in hard liquid cash the economy is
crying for.
10. ACKNOWLEDGEMENT
We would like to recognize the assistance rendered by a number of women
from money saving clubs in Shurugwi of Zimbabwe. The writers
approached these women through their club leaders. We are indeed grateful
to these women for availing themselves for the research and providing data
that enabled this study to be carried out. Otherwise this research would not
have been possible. Their priceless contribution is greatly appreciated.
11. REFERENCES
CALDER, B. J. 1977. Focus groups and the nature of qualitative marketing research.
Journal of Marketing research, 353-364.
CHIMEDZA, R. 1994. Rural financial markets. Zimbabwe's agricultural revolution, 139-
152.
CHIMEDZA, R. & WOMEN, P. O. R. 1984. Savings Clubs: The Mobilization of Rural
Finances in Zimbabwe, Rural Employment Policies Branch, Employment and Development
Department, International Labour Office.
DONNER, J. & TELLEZ, C. A. 2008. Mobile banking and economic development:
Linking adoption, impact, and use. Asian Journal of Communication, 18, 318-332.
NJENGA, A. D. K. 2009. Mobile phone banking: Usage experiences in Kenya.
unpublished MBA thesis of Catholic University of Eastern Africa.
PORTEOUS, D. 2006. Competition and microcredit interest rates.
POWELL, R. A. & SINGLE, H. M. 1996. Focus groups. International journal for quality
in health care, 8, 499-504.
SARKER, S. & WELLS, J. D. 2003. Understanding mobile handheld device use and
adoption. Communications of the ACM, 46, 35-40.
VAUGHN, S. R., SCHUMM, J. S. & SINAGUB, J. M. 1996. Focus group interviews in
education and psychology, Sage Publications.
WILKINSON, S. 1998. Focus groups in health research exploring the meanings of health
and illness. Journal of Health Psychology, 3, 329-348.
BusinessDictionary.com.(2014). credit union. Business Dictionary
http://www.businessdictionary.com/definition/credit-union.html Accessed on 20 March
2014.
FAQ. Black starline cooperative credit union.
http://www.blackstarlinecooperativecreditunion.com/faq.html Accessed on 30 October
2013.
Nyakazeya. P, (2014). Mobile Network scramble for the unbanked. The Finacial Gazzette.
http://www.financialgazette.co.zw/mobile-networks-scramble-for-the-unbanked/ . Accessed
on 9 May 2014.
International Journal of Computer Science and Business Informatics
IJCSBI.ORG
ISSN: 1694-2108 | Vol. 14, No. 2. AUGUST/SEPTEMBER 2014 57
Levin. P, (2013) Mobile money for the unbanked. GSMA.
http://www.gsm.org/mobilefordevelopment/the-incredible-growth-of-ecocash-zimbabwe-a-
chat-with-econet-services-ceo-darlington-mandivenga Accessed on 22 July 2014.
Sinnot.B, Self Help development Fund (SDF). http://www.gdrc.org/icm/sdf.html .
Accessed on 30 September 2008.
Mapamhidze. R, (2013). A life changing experience with money saving clubs. News Day.
http://www.newsday.co.zw/2013/02/26/a-life-changing-experience-with-money-saving-
clubs/ Accessed on 4 August 2014..
Vemuri, A. (2010). Financial services in the mobile age.
http://www.infosys.com/FINsights/Documents/pdf/issue7/financial-services-mobile-age.pdf
accessed Accessed on 16 May 2014
Kabweza, L.S.M. (2014). Zimbabwe‟s telecoms stats (2013): 103.5% mobile penetration
rate . TechZim. http://www.techzim.co.zw/2014/01/zimbabwes-telecoms-stats-2013-103-5-
mobile-penetration-rate/. Accessed on 7 July 2014.
Kabweza, L.S.M. (2014). Zimbabwe Internet statistics: 5.2 million subscriptions. 40%
penetration. TechZim. http://www.techzim.co.zw/2014/01/zimbabwe-internet-statistics-5-2-
million-subscriptions-40-penetration/ . Accessed on 7 July 2014.
The Standard. (2013). Econet set to become a key financial services player. The Standard.
http://www.thestandard.co.zw/2013/04/21/econet-set-to-become-a-key-financial-services-
player/ Accessed on 21 April 2013
Kabweza, L.S.M. (2014). Telecel Zimbabwe‟s Telecash launch: the press release .TechZim.
http://www.techzim.co.zw/2014/01/telecel-zimbabwes-telecash-launch-press-release/.
Accessed on 7 July 2014.
Chifamba, M. (2013). Mobile phones big hit in rural Zimbabwe. Nehanda radio.
http://nehandaradio.com/2013/09/04/mobile-phones-big-hit-in-rural-zimbabwe/. Accessed
on 8 July 2014.
This paper may be cited as:
Musungwini, S., Zhou, T. G., Zhou, M., Ruvinga, C. and Gumbo, R., 2014.
Harnessing Mobile Technology (MT) to Enhancy the Sustainable
Livelihood of Rural Women in Zimbabwe. Case of Mobile Money Transfer
(MMT). International Journal of Computer Science and Business
Informatics, Vol. 14, No. 2, pp. 46-57.
International Journal of Computer Science and Business Informatics
IJCSBI.ORG
ISSN: 1694-2108 | Vol. 14, No. 2. AUGUST/SEPTEMBER 2014 58
Design and Evaluation of a
Comprehensive e-Learning System
using the Tools on Web 2.0
Maria Dominic and Anthony Philomenraj
Department of Computer Science,
Sacred Heart College, India
Sagayaraj Francis
Department of Computer Science and Engineering,
Pondicherry Engineering College, India
ABSTRACT
e-Learning on web 2.0 encourages the users to collaborate and build the knowledge rather than
being a mere consumer of the knowledge. Web 2.0 provides various tools to perform
collaborative learning, that is to interact, have individual accountability, team work and
personalized guidance. This research article presents an assessment of 23 e-learning systems, a
survey to have the look and feel of 81 tools and sites in web 2.0 which will augment e-learning
2.0, features of an experimental web solution, data collection on the user preferences on it and the
analysis of those attributes.
Keywords
e-Learning 2.0, Web 2.0, Learning Styles, Social Networking, Cloud Computing
I. INTRODUCTION
An individual’s way of processing information is said to be cognitive styles (CS)
[1]. Humans have the cognitive ability to acquire and recognize information, map
them to representations and then to knowledge and then use them. Some of the
CS are Cognitive Trait Model and Inductive Reasoning Ability [2]. Learning
Styles are the different ways in which learners perceive and process information
[3]. Several learning styles have been in [4] towards designing e-learning
materials based on multi-learner style [5]. Felder-Silverman's synthesis of these
theories is designed to easily translate them into strategies for a higher education
sector (Table I) [6]. Mostly the authors classify the learners into groups and
propose corresponding inventories and methods. One such model is Sarasin [7].
According to him, the learners are classified into three groups based on their
learning styles namely visual learners, auditory learners and kinesthetic learners.
Visual learners gain knowledge through visual inputs, auditory learners learn
through listening and kinesthetic learners learn through experiments and
International Journal of Computer Science and Business Informatics
IJCSBI.ORG
ISSN: 1694-2108 | Vol. 14, No. 2. AUGUST/SEPTEMBER 2014 59
exploration [8]. This paper is structured as follows. Section II describes about e-
Learning and lists some of the popular e-learning systems used around the world
and provides a comparison table of these systems with Felder-Silverman model.
Section III identifies various ways of utilizing web 2.0 to augment e-Learning.
Section IV and Section V lists the various tools that are available in web 2.0 and
tabulates them. Section V shows the proposed comprehensive e–LMS and
discusses its features. Section VI presents the analysis of the attributes on the user
preferences on the designed system. Finally a brief conclusion is described in
Section VII.
II. E-LEARNING
Teaching and learning process has undergone a vast change after the advent of
Internet. As Internet and World Wide Web expanded rapidly e-Learning has
become a major form of education where time and geographical constraints have
been overcome. As pointed out in [9] e-Learning is a learning that involves
acquisition, generation and transfer of knowledge using ICT. This enables
universal learning, overcoming the barriers of time and distance. E-learning
is based on learning objects [10] like audio, video, presentations, documents, etc.,
which are stored in a learning repository from where they are accessed and
processed by the learner. The learning management systems like Black Board,
WebCT, MOODLE etc., support various kinds of teaching learning activities but,
they do not suit all kinds of learners who have different levels of intelligence and
maintains “one size fits all” approach. Hence, the adaptive and intelligent web
based educational systems [11], which cater to different types of styles of
learning according to the requirements of the learner and their situations.
NetCoach and SIETTE are comparable with modern day LMS. Most of the e-
Learning systems, adaptive or non adaptive, do not relate or collaborate with
external systems and mostly they are stand alone. A search was made for some of
the popular e-learning management systems along with their URL (Table II).
TABLE I. LEARNING STYLES
Author Characteristic's
David
Kolb’s
Accommodatin
g
Diverging Converging Assimilating
Peter
Honey
and Alan
Mumford
Activists Reflectors Theorists Pragmatists
International Journal of Computer Science and Business Informatics
IJCSBI.ORG
ISSN: 1694-2108 | Vol. 14, No. 2. AUGUST/SEPTEMBER 2014 60
Dunn and
Dunn
Environmental
Emotiona
l
Sociologica
l
Physiologica
l
Psychologica
l
Felder-
Silverma
n
Active /
Reflective
Visual / Verbal
Sensing /
Intuitive
Sequential /
Global
Sarasin
VAK
Visual Auditory Kinesthetic
This motivated the researchers to make a comparison between the popular e-
LMS's and the Felder-Silverman model. So, a comparative study was done on the
systems mentioned in Table II for the various characteristics of the selected
model to know how far they exhibit them. Table III provides these statistics. The
serial number in Table III corresponds to the LMS listed in Table II.
III.E-LEARNING IN WEB 2.0
Web 2.0 is a collection of inter operable web applications that facilitate user
interaction and collaboration with each other as creators of content rather than
passive viewers as in web 1.0. Examples of Web 2.0 are social networking sites,
blog, wikis, mashups, etc. [12]. These tools can be used by the learning
community to interact, share knowledge and augment problem based learning.
This has started a culture of contribution and not mere consumer of knowledge
among the learning community. Web 1.0 was useful for connecting people to the
contents thus useful for finding information and performing basic transactions.
The meeting point of users and resources are called a course [13]. E-learning is
primarily focused on groups. A group is a collection of individuals who are
engaged in a joint work. One such place is a social networking site, which are
very popular among people to stay connected. “Social” is often referred to as
communication, construction and collaboration [13]. Currently 300 million
people use social software [14] and it is still growing. In social networking, each
individual has a page and profile that one develops and shares with others in the
network. These social networking sites act as pedagogical agent for problem
based learning since it is a combination of personalization and socialization.
These social software provide platform to enable users to build applications for e-
learning and enables them to learn from each others’ work [14].To broaden and
generalize the data transfer between different social networking sites, Google
brought out an open social development platform in 2007. This platform defines
common API, which can be used to develop sites to provide services to multiple
sites and easily exchange data between different social sites. MySpace,
Friendster, LinkedIn uses open social API. Using REST API, personalized
International Journal of Computer Science and Business Informatics
IJCSBI.ORG
ISSN: 1694-2108 | Vol. 14, No. 2. AUGUST/SEPTEMBER 2014 61
materials and queries can be provided to users. The dimensions of a high quality
education experience are structure, content, service and delivery [15]. Structure is
the foundation of quality content, service and delivery. Content should be
comprehensive, authentic and researched. Services are resources, administration
and technical support for the action done. Delivery is the usability, interactivity
levels of the action performed [16]. All these desirable dimensions could be
easily achieved through web 2.0. It is also very easy to monitor the students’
learning process and levels through social media since they are open and
transparent and allow the learners to construct their own learning. The critical
challenge of web 2.0 is identifying the right co learners, content, service, and user
interfaces to facilitate interaction, communication and collaboration. Scaling is
another problem and expensive to implement. Here, Cloud computing comes to
the rescue by providing storage and other services, freeing the users to focus on
applications [17]. Applications like Google docs, presentation, etc., provide
teachers and learners with free and low cost alternative. Browser based
applications are easily accessible even on mobile platforms making learning
possible where Internet is accessible.
IV.TOOLS OTHER THAN SOCIAL NETWORKING
Web 2.0 offers a wide variety of tools that can be used for e-learning. Social
networking sites can be used for e-learning. According to Felder-Silverman
Learning Style Model, the learning style can be sensory, intuitive, visual, verbal,
inductive, deductive, active, reflective, sequential and global. There are a number
of tools in web 2.0, which according to the researchers, could be mapped to
Felder Silverman learning styles. Tools such as WebCasting and PodCasting can
be used to broadcast audio/video/slide/recordings, which can complement
classroom environment. Similarly, Wikis for group assignments; wikiversity.org
to collaborate and create contents freely; SuTree.com and Slide.net offers a
variety of resources to learners and teachers; eduSlide allows teachers to group
their content and present them to the learners; Footnote allows the users to access
documents and other resources and prepare online reports;
TABLE II. LIST OF POPULAR E-LEARNING SYSTEMS
S.No Title URL
1 Apex Learning www.apexlearning.com/
2 ATutor www.atutor.ca/credits.php
3 Blackboard www.blackboard.com/
4 Brainshark www.brainshark.com/
5 Chamilo www.chamilo.org/
International Journal of Computer Science and Business Informatics
IJCSBI.ORG
ISSN: 1694-2108 | Vol. 14, No. 2. AUGUST/SEPTEMBER 2014 62
6 Claroline www.claroline.net/
7 CERTPOINT www.certpointsystems.com/
8 Desire2Learn www.desire2learn.com/
9 DoceboLMS www.docebo.com/
10 Dokeos www.dokeos.com/
11 .LRN www.dotlrn.org
12 Latitude learning www.latitudelearning.com/
13 EFront www.efrontlearning.net/
14 HotChalk www.hotchalk.com/
15 ILIAS www.ilias.de/docu/
16 Interactyx www.interactyx.com/
17 Moodle www.moodle.org/
18 Metacoon www.metacoon.net/
19 Meridian Knowledge Solutions www.meridianksi.com/
20 RCampus www.rcampus.com/
21 Saba Software www.saba.com/
22 Sakai www.sakaiproject.org/
23 Studywiz www.studywiz.com/
VoiceThread.com allows tutors to create lessons and add audio narrative along
with it; Visual Thesarus.com provides all the synonyms in graphical format; and
wePapers.com allows sharing of academic/research papers, tutorials, lectures and
test. LMS are learning management systems, which provide the learner with the
learning contents. Personal Learning Environments (PLE) are tools, used by the
learners to gather information, reflect and work on them. Since these tools are not
exclusively meant for LMS, they could lead one to error. So, it becomes
necessary to provide a system with the combination of LMS and PLE under
controlled environment and this process can be done using web 2.0 tools. For
example, SHARek – uses social bookmarking and consists of PLE within LMS.
International Journal of Computer Science and Business Informatics
IJCSBI.ORG
ISSN: 1694-2108 | Vol. 14, No. 2. AUGUST/SEPTEMBER 2014 63
TABLE III. FELDER-SILVERMAN MODEL vs E-LEARNING SYSTEMS
LMS
Active
Reflective
Visual
Verbal
Sensing
Intuitive
Sequential
Global
1 N Y P N Y P Y Y
2 Y Y P Y Y P Y Y
3 P Y P P Y P Y Y
4 N Y Y N Y P P Y
5 Y Y P Y Y Y Y Y
6 Y P P P Y Y Y Y
7 P Y Y P Y Y Y Y
8 N Y Y N Y Y P Y
9 Y Y Y P Y Y P Y
10 Y Y P Y Y Y Y Y
11 Y Y P P Y Y Y Y
12 Y Y Y Y Y Y Y Y
13 Y Y P Y Y Y Y Y
14 Y Y Y Y Y Y Y Y
15 Y Y Y Y Y Y Y Y
16 Y Y P P Y Y Y Y
17 Y Y Y Y Y Y Y Y
18 Y Y P P Y Y Y Y
19 N Y P P Y Y Y Y
20 Y Y Y P Y Y Y Y
21 N Y P P Y Y Y Y
22 Y Y Y Y Y Y Y Y
23 N Y P P Y Y Y Y
Y – Yes, Fully Available, P – Partially Available, N – No, Not Available
International Journal of Computer Science and Business Informatics
IJCSBI.ORG
ISSN: 1694-2108 | Vol. 14, No. 2. AUGUST/SEPTEMBER 2014 64
V. TOOLS IN WEB 2.0
A survey was made to look for e-Learning components such as repository to hold
different items like learning objects, student profile, etc., multimedia,
simulations, gaming, quizzing, searching, socializing, assessment, etc., as
mentioned in Felder-Silverman style of learning. Some of the popular sites/tools
which can be used for e-Learning are tabulated in Table IV.
TABLE IV. SITES SURVEYED
S.N
o
Websites / Tools
1 https://voicethread.com/
2 www.facebook.com
3 www.myspace.com
4 www.twitter.com
5 http://www.wayfaring.com/
6 http://www.wepapers.com/
7 http://www.wordpress.com/
8 http://www.bebo.com/
9 http://www.ning.com/
10 http://www.friendster.com/
11 http://www.linkedin.com/
12 http://www.stumbleupon.com/
13 www.coolpreviews.com
14 www.wikiversity.org
15 www.visualthesaurus.com
16 http://translate.google.co.in
17 http://maps.google.co.in/
18 www.classmarker.com
19 www.quizgalaxy.com
20 www.tcyonline.com
21 www.surveymonkey.com
22 www.zoomerang.com
23 http://www.smg2000.org/
International Journal of Computer Science and Business Informatics
IJCSBI.ORG
ISSN: 1694-2108 | Vol. 14, No. 2. AUGUST/SEPTEMBER 2014 65
24 www.marketwatch.com/
25 www.cut-the-knot.org/
26 http://lstat.kuleuven.be/java/
27 http://www.thiswaytocpa.com/career-tools/interview-simulation/
28 http://en.wikipedia.org/wiki/Webcast
29 http://www.librivox.org/
30 www.slideshare.com
31 www.scribd.com
32 www.docs.google.com
33 www.youtube.com
34 http://www.google.co.in/blogsearch?hl=en&tab=wb
35 http://pipes.yahoo.com/pipes/
36 http://www.programmableweb.com/
37 http://www.google.com/talk/
38 https://www.google.com/calendar/
39 http://translate.google.com/
40 https://sites.google.com/
41 http://www.google.co.in/ig
42 www.rapidshare.com
43 www.mediafire.com
44 www.hotfile.com
45 www.4shared.com
46 http://depositfiles.com/
47 http://zshare.net/
48 http://uploading.com/
49 http://www.csse.monash.edu.au/~dwa/Animations/index.html
50 http://www.cosc.canterbury.ac.nz/mukundan/dsal/appldsal.html
51 http://www.cs.jhu.edu/~goodrich/dsa/trees/index.html
52 http://downloads.ziddu.com/downloadfile/12314754/Data_Structures_Thr
ough_C_-Yashavant_Kanetkar.rar.html53 http://www.dzone.com/links/animated_tutorials_for_data_structure_algorit
hms.html54 http://www.edsim51.com/
55 http://www.homesoft.gen.tr/products/Sim8085.html
International Journal of Computer Science and Business Informatics
IJCSBI.ORG
ISSN: 1694-2108 | Vol. 14, No. 2. AUGUST/SEPTEMBER 2014 66
56 http://sourceforge.net/projects/picmicrosim/
57 http://www.angelfire.com/electronic2/8085simulator/
58 http://www.samphire.demon.co.uk/
59 http://www.ontko.com/moss/
60 http://vip.cs.utsa.edu/simulators/
61 http://www.cs.kent.ac.uk/people/staff/frmb/moss/
62 http://www.cs.unm.edu/~crowley/osbook/sos.html
63 http://www.freevbcode.com/ShowCode.asp?ID=4079
64 http://samate.nist.gov/index.php/Tool_Survey.html
65 http://pmd.sourceforge.net/
66 http://www.stachliu.com/resources/tools/google-hacking-diggity-
project/attack-tools/67 http://findbugs.sourceforge.net/
68 https://www.fortify.com/ssa-elements/threat-intelligence/rats.html
69 http://www.modelsphere.org/open_modelsphere.html
70 http://www.sqlpower.ca/page/architect
71 http://www.dbvis.com/
72 http://www.sqlmanager.net/tools/free
73 http://www.elphsoft.com/
74 http://www.isi.edu/nsnam/ns/
75 http://www.cc.gatech.edu/computing/compass/pdns/index.html
76 http://www.ssfnet.org/homePage.html
77 http://www.cisco.com/web/learning/netacad/course_catalog/PacketTracer.
html78 http://www.filebuzz.com/findsoftware/Free_Network_Simulation_Exe/1.h
tml79 www.questionwriter.org
80 www.compilr.com
81 www.spicynodes.com
The websites surveyed exhibit the following features, which corresponds to
Felder-Silverman learning styles. These are collaboration; sharing materials;
creating groups / communities; uploading, managing and downloading materials /
files; creating web pages / blogs; chatting/broadcast – audio, video, text, search
and discover; perform analytics; play games; perform testing and evaluation of
the learner; track his learning pattern; allow the user to experiment / simulate
different scenarios; conduct a survey and gain insight; translate to different
International Journal of Computer Science and Business Informatics
IJCSBI.ORG
ISSN: 1694-2108 | Vol. 14, No. 2. AUGUST/SEPTEMBER 2014 67
languages; make use of open and free educational resources; and provide free
storage and more.
VI. COMPREHENSIVE E-LMS
Using the knowledge acquired from the survey listed in Table V, a web based e-
learning system specific for learning Object Oriented Programming Using C++
was developed. It is a minimal working prototype which gives the look and feel
of all the learning components [17] that utilizes various social tools, interactive
environments of Web 2.0, various web based services and cloud. The proposed
system is available at [18]. Some of the key features of the system are as follows:
1. Cloud is used as a repository for learning objects like presentations,
documents, etc. The cloud service used for this purpose is [19]. The service
provider provides 500 GB of free storage, freeing the server from the
respective overload and enables the researchers to focus on the application.
2. All the video lessons are uploaded to YouTube.com and played here. This is
implemented using the open APIs provided by YouTube.com.
3. Google Gadgets, like Google Calendar are used to publish the Schedule /
Course plan.
4. Links to different sites for non human resources like animations, references,
books, journals, articles and other forms of media are incorporated. Online
quizzes produce the result of the quiz and mail it to the stakeholders about the
learners’ performance. This was done using Question writer [20]. A
dictionary of all the key words in the C++ language, a custom built software
is also provided.
5. REST API and other API provided by FaceBook are used to build discussion
forum and chat room features for those attending the course.
6. The learners can also test their programs using [21], which provides a
platform for program compilation and execution facility for many
programming languages.
7. A question bank is a repository of questions to support the learning process.
This web solution also holds a sample question bank for learning C++.
8. Using [22] mind map is generated to represent and structure ideas and
concepts of C++ graphically.
International Journal of Computer Science and Business Informatics
IJCSBI.ORG
ISSN: 1694-2108 | Vol. 14, No. 2. AUGUST/SEPTEMBER 2014 68
Some of the other features included in the system are deriving class diagrams
from source code [23], learning by playing cross word puzzle [24], analyzing the
code’s efficiency using static analyzer [25] and sample C++ programs [26].
VII. ANALYSIS OF THE ATTRIBUTES
Attributes identify the way user preferences in the using the tools available in
web 2.0. The comprehensive e-learning system developed was allowed to be used
by students for around six months and their learning behavior was captured and
analyzed. A total of 1397 students explored and used the system, out which only
1074 had the complete profile and 323 students’ data could not be used because
of incomplete profile. The frequency statistics are tabulated from Table V to
Table XII.
TABLE V. GENDER OF THE RESPONDENTS
Frequency Percent
Male 750 69.8
Female 324 30.2
Total 1074 100
TABLE VI. EDUCATIONAL QUALIFICATION OF THE RESPONDENTS
Qualification Frequency Percent
MCA 252 23.5
MBA 222 20.7
M.Sc. CS 120 11.2
B.Sc CS 174 16.2
BBA 180 16.8
BCA 99 9.2
Ph.D 27 2.5
Total 1074 100
TABLE VII. DOMICILE TYPE OF THE RESPONDENTS
Domicile Frequency Percent
Urban 865 80.5
Rural 209 19.5
Total 1074 100
International Journal of Computer Science and Business Informatics
IJCSBI.ORG
ISSN: 1694-2108 | Vol. 14, No. 2. AUGUST/SEPTEMBER 2014 69
TABLE VIII. USAGE OF THE WEB SITE
Learning Objects Frequency Percent
Lecture Presentation 97 9
Video Lessons 213 19.8
Tutorial 74 6.9
Online Compilation 76 7.1
Animation 71 6.6
Simulation 62 5.8
Question Banks 82 7.6
E-Materials 26 2.4
Discussion Forms 24 2.2
Mind Map 91 8.5
Online Quiz 74 6.9
Custom Built Lexicon 12 1.1
Others (Web Search, Google Translator, etc…) 172 16
Total 1074 100
FIGURE 1. USAGE OF WEB SITE * GENDER OF THE RESPONDENTS
TABLE IX. CHI-SQUARE TEST
Value Df Asymp. Sig. (2-sided)
Pearson Chi-Square 22.305a
12 0.034
Likelihood Ratio 23.155 12 0.026
Linear-by-Linear Association 0.716 1 0.398
International Journal of Computer Science and Business Informatics
IJCSBI.ORG
ISSN: 1694-2108 | Vol. 14, No. 2. AUGUST/SEPTEMBER 2014 70
N of Valid Cases 1074
H0: There is no association between gender and usage of website.
H1: There is an association between gender and usage of website.
Since the level of significance value is less than the 0.05, H0 can be rejected and
it could be conclude that there is relationship between usage of web site and the
gender of the respondents.
FIGURE 2. USAGE OF WEB SITE * EDUCATIONAL QUALIFICATION
TABLE X. CHI-SQUARE TEST
Value Df Asymp. Sig. (2-sided)
Pearson Chi-Square 432.344a
72 0
Likelihood Ratio 311.952 72 0
Linear-by-Linear Association 10.783 1 0.001
N of Valid Cases 1074
H0: There is no association between qualification and usage of website.
H1: There is an association between qualification and usage of website.
Since the level of significance value is less than the 0.05, H0 can be rejected and
it could be conclude that there is relationship between usage of web site and the
qualification of the respondents.
International Journal of Computer Science and Business Informatics
IJCSBI.ORG
ISSN: 1694-2108 | Vol. 14, No. 2. AUGUST/SEPTEMBER 2014 71
FIGURE 3. USAGES OF WEB SITE * DOMICILE TYPE
TABLE XI. CHI-SQUARE TEST
Value Df Asymp. Sig. (2-sided)
Pearson Chi-Square 49.095a
12 0
Likelihood Ratio 49.217 12 0
Linear-by-Linear Association 8.518 1 0.004
N of Valid Cases 1074
H0: There is no association between domicile type and usage of website.
H1: There is an association between domicile type and usage of website.
Since the level of significance value is less than the 0.05, H0 can be rejected and
it could be conclude that there is relationship between usage of web site and the
domicile type of the respondents.
VIII. CONCLUSION
This study aims to identify e-learning possibilities using social and other tools
available in web 2.0. This will enhance the e-learning framework by using the
freely available tools to be mashuped together to provide a better e-learning
framework according to the need of the stakeholders. Every requirement can have
different frameworks. Thus, the above research and the experiment, is bound to
motivate and enlighten the stakeholders to go for customized e-learning platforms
according to their requirements.
International Journal of Computer Science and Business Informatics
IJCSBI.ORG
ISSN: 1694-2108 | Vol. 14, No. 2. AUGUST/SEPTEMBER 2014 72
The findings from the analysis of the attributes are as follows,
1. From Table VIII, the top five usage of the system are video lessons, search
other related components on web, lecture presentations, mind map and
question bank respectively.
2. From Figure 1 which provides the statistics on gender wise usage of the
system, the top three usage by male respondents are simulation, lexicon and
e-materials. The top three usage by female respondents are discussion forum,
mind map and video lessons.
3. From Figure 2 which provides the statistics on the usage based on the
educational qualifications of the respondents is that, post graduate students
top three usages are discussion forum, lexicon and lecture presentations. The
top three usages by under graduate students are online quiz, simulation and
animations.
From Figure 3 which provides the statistics on the usage based on the location
of residency is that, urban respondents top three usages are online quiz, online
compilation and question bank. The top three usages of the rural respondents
are e-materials, discussion forum and tutorials.
These interpretations will be useful to the e-learning system designer to design
and make the system adaptive based on the behavior pattern and the requirements
of the learning community. This could be the future scope of this system. This
can be implemented using the tools available in web 3.0. Another e-LMS for
learning Java Programming is also being designed and is available at [29].
REFERENCES
[1] RIDING, R. & RAYNER, S. (2006) “Recent adaptive e-learning contributions towards a
standard ready architecture”. Innovations in Education and Teaching International. 43. p.
121-135.
[2] SOTIRIOS BOTSIOS & DIMITRIOS GEORGIOU. (2008) “Recent adaptive e-learning
contributions towards a “Standard Ready” Architecture. e-Learning. p. 226-230.
[3] DEKSON, D. & SURESH, E. (2010) “Adaptive e-Learning techniques in the development of
teaching electronics portfolio – A survey”. International Journal of Engineering Science and
Technology. 2(9). p. 4175-4181.
[4] GRAF & RITA VIOLA. (2007) ”In-Depth Analysis of the Felder- Silverman Learning Style
Dimensions”. Journal of Research on Technology in Education. 40(1). p. 400-415.
[5] BUTHINA DEEB & ZAINUDIN BIN HASSAN. (2011) ”Towards Designing e-Learning
Materials based on Multi Learner’s Styles”. International Journal of Computer Applications.
26(3). p. 126-137.
[6] FELDER & SILVERMAN. (1988) ”Learning and Teaching Styles in Engineering Education”.
Engr.Education. 78(7). p. 674-681.
[7] SARASIN, L.C. (1999) “Learning Styles Prespectives: Impact in the Classroom”. Madison.
WI: Atwood Publishing.
International Journal of Computer Science and Business Informatics
IJCSBI.ORG
ISSN: 1694-2108 | Vol. 14, No. 2. AUGUST/SEPTEMBER 2014 73
[8] MONTEMAYOR, E. & APLATEN, M. (2009) “Learning Styles of high and low Academic
Achieving Freshman Teacher Education Students: An Application of Dunn and Dunn’s
Learning Style Model”. University of Cordilleras. 1(4). p. 1-14.
[9] SHAFQAT HAMEED & ATTA BADII. (2009) ”Impact of the e-learning package on the
quality of student learning experience”. European and Mediterranean Conference on
Information Systems (EMCIS2009). p. 13-14.
[10]POLSANI, P. R. (2003) ”Modalities of Using Learning Objects for Intelligent Agents in
Learning”. Journal of Digital Information. 3(4).
[11]BRUSILOVSKY, P. (2000) “Adaptive hypermedia: from intelligent tutoring systems to web-
based education”. Intelligent Tutoring Systems. 1839. p. 1-7.
[12]http://en.wikipedia.org/wiki/Web_2.0#cite_note-0
[13]CHRISTIAN DALSGAARD. (2008) ”Social Networking Sites: Transparency in online
education”. EUNIS.
[14]MOHAMMED AL-ZOUBE & SAMIR ABOU EL-SEOUD. (2009) ”Using Social
Networking Sites as a Platform for E-Learning”. ICL.
[15]DEBRA MARSH & RACHEL PANCKHURST. (2007) ”eLEN- eLearning Exchange
Networks: reaching out to bilingual and multicultural University Colloboration”, hal.
[16]JENNY LAGSTEN & MATHIAS HATAKKA. ”The Use of Online Social Networks in
Chinese Colloborative e-Learning Education”. Available from: http://oru.diva-portal.org /
smash / get / diva2:424915/FULLTEXT01.
[17]MARIA DOMINIC & SAGAYARAJ FRANCIS. (2012) “Mapping of e-Learning
Components to Cloud Computing”. International Journal on Engineering Research and
Technology. 1(6). p. 1-5.
[18] http://www.elearn.mcashc.org
[19] www.jumbofiles.com
[20] www.questionwriter.com
[21] www.compilr.com
[22] www.spicynodes.com
[23] http://www.ucancode.net/Visual_C_MFC_Samples/Free-C-CPP-Code-Generate-Tool-UML-
Draw.htm
[24] http://www.sstutor.com/cpp/cword2.htm
[25] http://cppcheck.sourceforge.net/
[26] http://www.syvum.com/squizzes/cpp/
[27]CASQUERO, O. & PORTILLO, J. (2008) ”iGoogle and gadgets as a platform for
integrating institutional and external services”. MUPPLE'08. p. 37-41.
[28] http://vcl.ncsu.edu/
[29] http://elearningshc.hpage.co.in
This paper may be cited as:
Dominic, M. and Philomenraj, A. 2014. Design and Evaluation of a
Comprehensive e-Learning System using the Tools on Web 2.0. International
Journal of Computer Science and Business Informatics, Vol. 14, No. 2, pp. 58-73.
International Journal of Computer Science and Business Informatics
IJCSBI.ORG
ISSN: 1694-2108 | Vol. 14, No. 2. AUGUST/SEPTEMBER 2014 74
Critical Success Factors for the Adoption of
School Administration and Management
System in South African Schools
Mokwena Nicolas Sello
Department of Computer Science,
Tshwane university of Technology,
South Africa
ABSTRACT
School Administration and Management System (SAMS) has the potential to improve
school administration and management, however there is still little research and literature
on this aspect of Information and Communication Technology (ICT) in Education.
In South Africa, Education Management Information Systems (EMIS),has been developed
to assist with educational information needs encompassing education planning as well as
implementation of relevant education policies at central government level. At school level
South African (SA) SAMS is the basic standard for all school data collection to improve
and standardize data collection.The aim of this study was to explore and describe the
critical success factors for the adoption of SA-SAMS by school personnel in South Africa.
The data collected by means of a survey conducted in 51StarSchools in Limpopo Province
of South Africa was analysed by means of Structured Equation Modelling. The results
indicated that social factors and facilitating condition are critical in the adoption of SA-
SAMS;the training offered to teachers was not tailor-made for this specific group of rural
teachers. Although teachers believed SAMS was useful they are not using it as a result of
how it was implemented.
Keywords
School, Administration, Management, ICT, TAM.
1. INTRODUCTION
The use of computerized information systems for education has increased
massively in industrialized countries over the past two decades, and now
developing countries are also starting to utilize their potential (Bisaso et al.,
2008). Developing countries are disadvantaged in the use of CISs partly
due to constraints in skills, expertise, spatial barriers, finances, availability
of computer equipment and other capacity related limitations (Heeks, 2002).
Research has been undertaken on the necessity of integrating Information
and Communication Technologies (ICTs) into schools (Chai, Hong, Teo,
International Journal of Computer Science and Business Informatics
IJCSBI.ORG
ISSN: 1694-2108 | Vol. 14, No. 2. AUGUST/SEPTEMBER 2014 75
2009; Pynoo et al., 2010). But most of this research is basedon improving
teaching and learning and less on school management and administration
(Visscher, 1999, Demir, 2006). The introduction of ICTs for administration
and management purposes in schools may contribute to improved
performance and strengthened educational leadership (Telem, 1996).School
Administration and Management System (SAMS) has the potential to
improve school administration and management (Telem, 1996; Anderson &
Dexter, 2005; Flanagan & Jacobsen, 2003).SAMS is designed to suite the
structure, management tasks and special needs of schools (Telem, 2001).
SAMS provides information and various reports from databases in order to
facilitate decisions making in line with the aims of a school (Demir, 2006).
Information is an essential resource produced by Information Systems, and
is a key constituent to the management and decision-making in any
organization (Gxwati, 2011).The United Nations Educational Scientific and
Cultural Organization (UNESCO) posited that information systems are
integral to the management, planning and evaluation of an education system
(Gxwati, 2011). This awareness has led to the creation of Education
Management Information Systems development in many countries,
including South Africa. The effective use of Information Systems is
dependent on quality data that is complete, relevant, accurate, timely, and
easily accessible.
Research conducted in various countries e.g. Turkey and America (Demir,
2006);Israel (Telem, 2005) confirms that school management information
systems intensify organizational and managerial success. Efficiency in
decision-making intensifies at schools where a school administration and
management system (SAMS) is used. SAMS reduces the workload, makes
management processes more efficient (Telem, 2005).
School personnel must know how to take advantage of ICTs to improve the
administration and management of their schools (Anderson & Dexter,
2005).As leaders, school managers should learn how to use technology
while fulfilling their responsibilities and this may increase the use of
technology in schools.
In South Africa (SA), the national Department of Education developed
SAMS known as SA-SAMS. SA-SAMS is a fully integrated computer
solution that addresses all aspects of school administration and
management. It is cost effective and easy to use (South Africa, 2006).SA-
SAMS entails useful functionalities including the timetable module that
assists in the complicated task of allocating subjects and classes to educators
(South Africa. 2006). SA-SAMS was designed with non-computer literate
users in mind and it uses the graphic user interface instead of a complicated
menu structure.
International Journal of Computer Science and Business Informatics
IJCSBI.ORG
ISSN: 1694-2108 | Vol. 14, No. 2. AUGUST/SEPTEMBER 2014 76
Bialobrzeska and Cohen (Bialobrzeskand Cohen, 2005) contend that when
information and communication technology (ICT) projects in the country‟s
schools do not succeed, it is because the principals are not properly
informed about what ICTs can and cannot do. This hampers their ability to
manage the integration of ICTs in their schools because the presence of
technology alone seldom leads to its widespread use.
Thus there is a need to provide support for principals and other senior
managers in managing the integration of computers and related resources in
schools. This view is further captured in the White Paper on e-Education
South Africa(2006): “Education leaders do not yet fully appreciate the
benefits of e-Administration for institutions… It is important that
educational leaders at all levels of the system are provided with the
necessary support to enable them to manage the introduction of ICTs and
the related change process”.
Inequalities reflected in South African society are manifested in ICT
integration in schools (South Africa, 2004). Prior to 1994 South Africa had
several racially and ethnically separated education departments and each
had its own methods and systems of data collection and processing (South
Africa, 2007). After 1994 there was a need to develop one uniform National
Education Information System. Education Management Information
Systems(EMIS) is the information system which was implemented in South
African education to bring about improvement in information discrepancies
which existed before 1994 (Gxwati, 2011).
EMIS was developed to address the national education information needs
(South Africa, 2007). EMIS is an integrated education information system
for the management of education in South Africa. EMIS objectives include,
amongst others, promoting the development and operation of education and
training management information systems for accountability, planning and
monitoring to achieve quality and ensure effective service delivery within
the national education system. The output from EMIS assists provincial and
national departments to plan effectively and make informed
decisions(Van Wyk, 2006).EMIS is meant to assist with educational
information needs encompassing education planning, decision-making,
financial allocation, accounting, monitoring and evaluation as well as
implementation of relevant education policies(South Africa, 2007).In a
complex post-apartheid South Africa there are greater demands to do well
within fiscal constraints. The utilization of Information Systems is
fundamental to managing strategically and to deploy resources optimally.
The National Department of Education (South Africa, 2007) also recognized
this need and has implemented the Education Information Policy to enhance
and encourage information use in the Education System. This policy
International Journal of Computer Science and Business Informatics
IJCSBI.ORG
ISSN: 1694-2108 | Vol. 14, No. 2. AUGUST/SEPTEMBER 2014 77
provides guidelines to establish EMIS in all provincial education
departments of South Africa (Gxwati, 2011).
South Africa consists of nine provinces and each province is responsible for
national policy implementation. One of the greatest challenges has been the
coordination of EMIS with provincial Education Departments (South
Africa, 2007). “EMIS as a national system is dependent on the
implementation of the Information Systems in the provinces. EMIS
nationally can only move as fast as the slowest province”(South Africa,
2007). If provinces lack the necessary resources or accurate schedules, full
implementation of EMIS will be impossible.
The National Education Policy Act of South Africa requires the Minister of
Education to determine national policy for the management information
systems, including the provision of data in accordance with the international
obligations of the government, to monitor and evaluate standards of
education provision, delivery and performance through the use of national
education statistics provided by EMIS (South Africa, 1996).
At school level, South African School Administration and Management
System (SA-SAMS) is the basic standard for all school data collection to
improve and standardize data collection at school level (South Africa,
1996).SA-SAMS is a customized computer application specifically
designed to meet the management, administrative and governance needs of
SA schools (South Africa, 2006).
SA-SAMS provides the standards for all school data and school
administration systems at ground level(South Africa, 2011).SA-SAMS has
proved to be a robust computer application specifically designed to meet the
management, administrative and governance needs of public schools in
South Africa (South Africa, 2006). SA-SAMS contains information about
learner data, parent data, class list information, fee information, school
budget, curriculum, maps, and timetabling and human resource modules.
SA-SAMS is the first step in building a national education unit of education
information collection system (South Africa, 2007).
The SA national Department of Basic Education (DBE) has provided
schools with SA-SAMS, which is a cost effective, easy to use and fully
integrated computer solution encompassing all aspects of school
administration and management requirements (South Africa, 2006). The
DBE has provided SA-SAMS to the country‟s nine provinces for
implementation, and each Province chooses its own strategy for SA-SAMS
implementation in its schools. The provincial education departments are
responsible for the user support and training of SA-SAMS (South Africa,
2001).
International Journal of Computer Science and Business Informatics
IJCSBI.ORG
ISSN: 1694-2108 | Vol. 14, No. 2. AUGUST/SEPTEMBER 2014 78
Limpopo Province where this research was conducted Mokwena
(2010)decided to implement SA-SAMS in the ‟Dinaledi‟ schools. Dinaledi
is a Sotho word for „Stars‟.
Thus, the question this paper sought to answer was: What are the critical
success factors which will lead to the adoption of SA-SAMS by South
African school personnel in view of the advantages offered by SA-SAMS
and the effort of the Department of Education in developing and making the
SA-SAMS freely available to schools.
2. CONCEPTUAL MODEL AND RESEARCH HYPOTHESIS
DEVELOPMENT
Technology Acceptance Model(TAM) is considered the most influential,
powerful, and parsimonious and commonly employed theory for describing
an individual‟s acceptance of information systems(Lee, 2004). TAM is
considered one of Information Systems (IS) fields‟ own theory (Lee, 2004).
Other user acceptance theories include Theory of Reasoned Action (TRA),
Model of PC Utilization (MPCU), Innovation Diffusion Theory (IDT)and
Unified Theory of Acceptance Use of Technology (UTAUT). This study
employed Technology Acceptance Model (TAM) as an underpinning
theory. Even critics of TAM like Bagozzi (2007) acknowledge that the
strength of TAM is its parsimony. TAM takes the view that the intention to
accept and use technology is determined by the individual‟s perception of
the ease of use and usefulness of the technology(Davis, 1989).TAM has
been applied successfully in the business environment Davis (1986, 1989)
and Davis and Venkatesh (1995) and in higher education settings to predict
user intention to use technology. TAM makes a provision to add external
factors. This study added facilitating conditions and Social Factors as
external factors.
Facilitating Conditions
(FCond)
Perceived
Usefulness (PU)
Behaviour
Intention
(BI)
Perceived ease
of use (PEOU)
Social Factors (SoFact)
Figure 1: Research Model
ure 1: Research Model
International Journal of Computer Science and Business Informatics
IJCSBI.ORG
ISSN: 1694-2108 | Vol. 14, No. 2. AUGUST/SEPTEMBER 2014 79
2.1 Tam Constructs
The two specific beliefs that TAM uses to predict acceptance and actual
system usage are perceived usefulness and perceived ease of use as depicted
in Figure 1. Perceived ease of use is defined as “the degree to which a
person believes that using a technology would be free of effort” (Venkatesh
& Davis, 2000). Perceived usefulness is defined as “the degree to which a
person believes that using a particular technology would enhance his or her
job performance”. Perceived usefulness is also influenced by perceived ease
of use (Venkatesh & Davis, 2000) Users are often willing to cope with some
difficulty of use if the system provides critically needed functionality
(Davis, 1989).
TAM posits that the actual technology use is directly caused by behavioural
intentions. Behavioural intention is a measure of the strength of one‟s
intentions to perform a specific behaviour. Intention can be measured well
in advance of actual use.
The relative advantage attribute found in Innovation Diffusion Theory(IDT)
is often considered to be the Perceived Usefulness construct in TAM, and
the complexity attribute is similar to Perceived Ease of Use concept in
TAM. This suggests that TAM and IDT reaffirm and often complement
each other.
The Social Cognitive Theory (SCT) stemmed from the Social Learning
Theory (SLT). Although there are several versions of SLT, they all share the
assumption that response consequence such as reward, or punishment
influences an individual‟s behaviour. This is the same idea found in TAM
that the perception of ease of use and usefulness influences people to accept
or reject a technology.
Usefulness –– usage relationship is relatively stronger than the ease-of-use –
– usage relationship (Venkatesh & Bala, 2008). This is because users are
inclined primarily to accept an application for its functionality, and secondly
for its ease of use. Users are often willing to cope with some difficulty of
use if the system provides critically needed functionality Davis, 1989.
Perceived usefulness is also influenced by perceived ease of use (Venkatesh
& Davis, 2000) because if the users find the system too difficult to use they
may not be able to overcome this hurdle in its acceptance and use, and
therefore they may never discover the usefulness of the system. If users find
the system easy to use they may quickly accept and start using it and
therefore discover its usefulness. We therefore hypothesis that:
H1 Perceived Usefulness of SA-SAMS has a significant positive
relationship with intention to use
International Journal of Computer Science and Business Informatics
IJCSBI.ORG
ISSN: 1694-2108 | Vol. 14, No. 2. AUGUST/SEPTEMBER 2014 80
H2 Perceived Ease of Use of SA-SAMS has a significant positive
relationship with intention to use
H3 Perceived Ease of Use of SA-SAMS has a significant positive
relationship with Perceived Usefulness
2.2 Facilitating Conditions
Behaviour cannot occur if objective conditions in the environment prevent
it. Facilitating conditions are defined as "objective factors,' out there in the
environment, that several judges or observers can agree make an act easy to
do“. Venkatesh and Bala (2008), define facilitating conditions as, “the
degree to which an individual believes organizational and technical
infrastructure exists to support the use of the system. This construct
encompasses training, support, infrastructure and knowledge (Pynoo et al.,
2010).
Facilitating conditions are the environmental factors that make behaviour
easy or difficult. Users with sufficient skills and ability will find a new
application easy to use. Therefore, aside from objective factors such as the
availability of resources, implicit factors like the confidence of users in their
use of a technology are considered as facilitating conditions. In the context
of SAMS, the provision of hardware, the availability of SAMS,
characteristics of SAMS and technical support as well as training of school
personnel are seen as facilitating conditions that may influence SAMS
acceptance, successful implementation and use. The support of school
administrators and the department of Education are also important as
enablers of the acceptance of SAMS (Pynoo et al., 2010). We therefore
hypothesis that:
H4 Facilitating conditions have a significant positive relationship
with Perceived Usefulness of SA-SAMS
H5 Facilitating conditions have a significant positive relationship
with Perceived Ease of Use of SA-SAMS
2.3 Social Factors
Behaviour is influenced by social norms, which depend on messages
received from others and reflect what individuals think they should do.
Social factors, are “the individual‟s internalization of the reference group‟s
subjective culture, and specific interpersonal agreements that the individual
has made with others, in specific social situations”. In addition to
influencing intentions, social factors are themselves dependent on the social
situation, and on the individual‟s perception of subjective cultural variables.
Affect relate to the individual‟s feelings of joy, elation, or pleasure
International Journal of Computer Science and Business Informatics
IJCSBI.ORG
ISSN: 1694-2108 | Vol. 14, No. 2. AUGUST/SEPTEMBER 2014 81
Social factors refer to an individual user‟s perception of opinions or
suggestions of the significant referents about his/her behaviour. This
determines the degree to which an individual perceives the demands of
others on that individual‟s behaviour.
Social factors are a strong determinant of behaviour intention and a wide
range of social behaviours. Social factors have been tested empirically and
had significant direct effect on behaviour. We therefore hypothesize that:
H6 Social Factors have a significant positive relationship with
Perceived Usefulness of SAMS.
H7 Social Factors have significant positive relationship with the
Perceived Ease of Use of SAMS
3. METHODOLOGY
The data collection instrument was developed by the researcheron the basis
of previous research (Davis, 1989; Davis & Venkatesh 1995; Venkatesh &
Davis, 2000; Venkatesh & Bala, 2008), with the aim of finding out the
critical success factor for the adoption of SA-SAMS by School personnel in
Limpopo Province. The questionnaire modified and applied the scales of
Ease-of-Use, Usefulness and Behavior Intention previously developed and
tested by Davis (1986,1989).A five-point Likert scale was used throughout
the questionnaire for statements that required scaling. The codes for strongly
agree (SA), agree (A), uncertain (U), disagree (D), and strongly disagree
(SD) were used throughout the questionnaire where statements required
respondents to choose one of these options. The demographic information
was requested at the end of the questionnaire to allow the respondents to
concentrate on the main survey questions first, as can be seen in Appendix
A.
3.1 Data Collection
Limpopo Province has implemented SA-SAMS in Dinaledi schools. This
study was based on these schools where the SA-SAMS was implemented.
The appropriate sampling method in this situation was the
purposive/judgmental sampling because sometimes it is appropriate to select
a sample on the basis of the knowledge of a population its elements and the
purpose of the study. The respondents in this study were all school
personnel including principals, teachers as well as clerks/secretaries.
The questionnaire was designed in two stages pre-pilot and pilot study. The
questionnaire was pre-tested in full two times. The Pretest survey was
conducted with Tshwane University of Technology statistical services and
with three colleagues with PhDs and with 15 academics. Based on the two
pretests surveys above it was concluded that the measurement scales in the
draft questionnaire had acceptable level content face validity. The
International Journal of Computer Science and Business Informatics
IJCSBI.ORG
ISSN: 1694-2108 | Vol. 14, No. 2. AUGUST/SEPTEMBER 2014 82
questionnaire was then piloted with school personnel in the three Dinaledi
Schools in the Capricorn District of Limpopo Province.
A total of 1020 final questionnaires was distributed to school personnel of
all the 51 Dinaledi schools in Limpopo Province. The questionnaires were
hand delivered and collected by the researcher. Of the 513 responses
received 418 were usable for analysis.
The cohort of 418 respondents consisted of 224 (54%) men and 194 (46%)
women. Their modal age group was from 36 to 45 (48%), followed by the
age group from 46 to 55 (26%). The majority176 (42%)of the respondents
held teaching diplomas and 122 (29%) held bachelor degrees. Only 86
(20%) of respondents held postgraduate degrees. Their reported positions
indicated that 33 (8%) of the respondents occupied management positions
(principals and deputy principals); 143 (31%) were heads of departments;
the majority, 226 (54%), were teachers as expected, and 16(4%) were
clerks/secretaries.
3.2 Statistical Procedure
Descriptive statistical analysis was implemented using SPSS 18.0. In order
to test the hypotheses by structural equation modeling (SEM), AMOS 18
was employed. Structural equation modeling (SEM) generally consists of a
measurement model and a structural model. The measurement model
specifies the rules governing how the latent variables are measured in terms
of observed variables; the measurement model relates the measured
variables to the indicators. The measurement model is sometimes referred to
as confirmatory factor analysis.
The structural equation model is a flexible comprehensive model that
specifies the pattern of relationships among independent and dependent
variables. Hypothesized relationships among the constructs (latent
variables) are called the structural model. The structural portion of the SEM
model refers to the direct and indirect effects among latent variables
(constructs) and observed variables (factors).
3.3 Analysis of the Measurement Model
In the measurement model both convergent and discriminant validity were
checked. Convergent validity implies the degrees to which indicators of a
factor that are theoretically related should correlate highly. All factor
loading (lambda  and ‫ץ‬ lambda) exceeded0.70. Discriminant validity was
confirmed by examining correlations among the constructs. A correlation of
0.85 or higher indicates poor discriminant validity in SEM. The results of
this study suggest adequate discriminant validity. The correlation matrix is
shown in appendix B.
International Journal of Computer Science and Business Informatics
IJCSBI.ORG
ISSN: 1694-2108 | Vol. 14, No. 2. AUGUST/SEPTEMBER 2014 83
In order to secure accuracy and consistency, reliability tests were carried out
using Cronbach‟s alpha () for each construct. Table 1 shows the
Cronbach‟s alpha () for each of the three constructs. Each construct
suggested that the value of  was above 0.70.
Table 1: Reliability Coefficients of Scales (Cranach’s Alpha)
Variable
No. of
Items
Cronbach’s
Alpha
Perceived
Usefulness
(PU)
5 0.95
Perceived
Ease of Use
(PEOU)
6 0.92
Facilitating
Conditions
(FCond)
4 0.88
Social
Factors
(SoFact)
5 0.92
Behaviour
Intention
(BI)
3 0.91
(N = 418, Scale = 5-
point Likert scale).
3.4 Goodness of Fit Measures
There is a number of goodness of fit indices (GFIs) to assess the overall fit
of the hypothesized model. Goodness of fit, measures the extent to which
the actual or observed covariance input matrix correspondence with (or
departs from) that predicted from the hypothesized model. Fit indices
provide a global examination of how well the collected data fits the
hypothesized model.
Table 2 summarizes the overall model fit measures. Except for 2
and
RMSEA, all absolute measures were significant and considered acceptable.
2
is sensitive to large samples such as those in this study.
International Journal of Computer Science and Business Informatics
IJCSBI.ORG
ISSN: 1694-2108 | Vol. 14, No. 2. AUGUST/SEPTEMBER 2014 84
Table 2. Measures of fitness
Fit
measures
Value Recommended
Value
2
461.7
(p=000)
p>.05
RMSEA .112 <.05
GFI .917 >.90
NFI .903 >.90
IFI .917 >.90
The general structural model was used to test the bivariate relationships
between the constructs in the model. Hypothesis testing was conducted
within the context of SEM. The relationship between two constructs could
be examined while holding other constructs in the model constant.
Hypotheses were examined by confirming the presence of a statistically
significant relationship in the predicted direction as shown in Table 3.
SA-SAMS ease of use (PEOU) was found to be non-significant in
predicting behavior intention (BI) to use SA-SAMS. Usefulness of SA-
SAMS (U)was significant in predicting BI and accounted for a 45%
variance.Social Factors and Facilitating Conditions are insignificant in
determining ease of use of SAMS. The two external factors only facilitating
conditions were identified to be significant. PU and PEOU are both
significant in relation to BI.
Table 3. Hypotheses test
HYPOTEHEIS
Regression
Weight
Indirect
Effect.
Direct
Effect.
p-
Value
Hypothesis
Results
PEOU <---
FCond (H5)
.164 .000 .495 ***
Supported
PEOU<--- SoFact
(H7)
.028 .000 .102 .039
Not
Supported
PU<--- PEOU
(H3)
.494 .002 .000 ***
Supported
PU<--- FCond
(H4)
-.034 . 279 .118 .026
Not
Supported
PU<--- SoFact .012 .058 .50 .232 Not
International Journal of Computer Science and Business Informatics
IJCSBI.ORG
ISSN: 1694-2108 | Vol. 14, No. 2. AUGUST/SEPTEMBER 2014 85
HYPOTEHEIS
Regression
Weight
Indirect
Effect.
Direct
Effect.
p-
Value
Hypothesis
Results
(H6) Supported
BI<--- PU (H1) .490 .000 .449 *** Supported
BI<--- PEOU
(H2)
.156 .253 .163 .010
Supported
4. RESULTS
The results of the survey indicated that respondents with less than five years
computer experience numbered 125 (54%). The age bracket 36-45 indicated
that the levels of computer literacy were very low, compared to the level of
education recorded as99.8% tertiary education qualification. More than half
of the respondents, 230 (55%) had never used the SA-SAMS even though it
has been already five years since SA-SAMS was implemented in the
Dinaledi schools. Only 16 (4%) of the respondents classified themselves as
expert frequent users and 227 (73%) regarded themselves as non-users. Out
of those 27% who used the SA-SAMS, 162 (58%) used it only once a
month, and 48 (17%) used it more than four times a week. This indicated
low levels of use of SA-SAMS.
School personnel in Limpopo Province are not using SA-SAMS The results
indicated that school personnel rejected SA-SAMS on the basis of social
factors which included the fact that SAMS was introduced to help the
department at the expense of the teachers who had to do the training at their
own time and travel to the training venues at their own expense. In addition
the teachers indicated that they did not find SA-SAMS easy to use, due to
their low level of computer literacy. The teachers have also indicated that
the training they received was not relevant to them, as they were not
consulted in designing the training program and implementation of SA-
SAMS. The training was not targeted to the address the needs of the
teachers. Teachers indicated that they believed SA-SAMS would help them
with how they keep their register and improve their marks processing. The
perception of SAMS being difficult to use seems to be discouraging the
school personnel from using SA-SAMS with the result that they are not
experiencing it advantages. This study has shown that the implementation of
SA-SAMS in Limpopo province was a total failure, which refers to an
initiative never implemented or a case where a system is implemented and
immediately abandoned. The South African school environment is highly
unionized. In the press release of the African National Congress, the ruling
party in South Africa, in October 2009 entitled “ANC appalled by SADTU
strike threat in Soweto” the ANC indicate that it was appalled by the
International Journal of Computer Science and Business Informatics
IJCSBI.ORG
ISSN: 1694-2108 | Vol. 14, No. 2. AUGUST/SEPTEMBER 2014 86
conduct of SADTU by threatening strike action set to disrupt examinations
in Soweto and further deplore that week`s irresponsible act by hundreds of
Soweto teachers who abandoned lessons to discuss deductions on their
salaries.
Naidu reported in the Star newspaper that the South African Democratic
Teachers' Union (SADTU) say they are ready to challenge the KwaZulu-
Natal Education Department after it issued them with a court order
preventing them from continuing their strike action. This is a clear
indication that social factors have a great bearing on the South African
school personnel.
5. CONCLUSION
To manage well, one needs a strategic plan, which will guide all the actions
of the organization. This strategic plan for implementing a new system
should include a change management plan. Without change-management a
system may be rejected despite its technical superiority because of people‟s
natural inclination to resist change. Management support has proven to be
an important factor for promoting the acceptance of a new innovation. Lack
of visible support from the Limpopo Department of Education has resulted
in the failure of SA-SAM implementation in the provincial schools. The
junior staff members that were given the responsibility to spearhead the
implementation of the SA-SAM employed the trail-and-error strategy,
which has led to the rejection of SA-SAMS by school personnel. The roll
out of the implementation of SA-SAMS was done without a project
management tool or system. The training of school personnel should be
targeted to the needs of the teachers and not general, based on the needs of
officials tasked to implement the system. According to the teachers the
training was supposed to include in-depth training in Windows as well as
application programs such as word processing and spreadsheets. The
teachers felt that they were treated as junior partners and therefore not
respected.
The human factor in the implementation of new systems is sometimes more
important than the technical factors as it has shown in the case of Limpopo
province implementation of SA-SAMS.
REFERENCES
[1] Anderson, E. and Dexter, S., 2005. School Technology Leadership: An empirical
investigation of prevalence and effect. Educational Administration Quarterly, Vol. 41,
No.1, pp.49–82.
[2] Bagozzi, R.P., 2007. The Legacy of the Technology Acceptance Model and a
Proposal for a Paradigm. Shift. Journal of the Association for Information Systems,
Vol. 8, pp.244–254.
International Journal of Computer Science and Business Informatics
IJCSBI.ORG
ISSN: 1694-2108 | Vol. 14, No. 2. AUGUST/SEPTEMBER 2014 87
[3] Bialobrzesk, M. and Cohen, S.,2005. Managing ICTS in South African schools: A
guide for School Principals.
[4] Chai, C.S., Hong, H.Y. and Teo, T.,2009.Singaporean and Taiwanese Pre-service
Teachers' beliefs and their attitude towards ICT use: A comparative study. The Asia-
pacific Education Researchers, Vol. 18, No. 1, pp. 117–128.
[5] Davis, F., 1986.Technology Acceptance Model for Empirically Testing new End-User
Information Systems: Theory and Results. PhD thesis, MIT.
[6] Davis, F., 1989. Perceived Usefulness, Perceived Ease of Use, and User Acceptance
of Information Technology. MIS Quarterly, Vol. 13, No. 3, pp. 319–340.
[7] Davis, F. and Venkatesh, V., 1995. Measuring User Acceptance of Emerging
Information Technologies: An Assessment of Possible Method Biases. In Proceedings
of the 28th Annual Hawaii International Conference on System Sciences, pp.727-736.
[8] Demir, K., 2006. School Management Information Systems in Primary Schools. The
Turkish Online Journal of Education Technology, Vol. 5, No. 2, pp.1–13.
[9] Flanagan, L. and Jacobsen, M., 2003.Technology Leadership for the twenty-first
century Principal. Journal of Educational Administration, Vol. 41, No. 2, pp.124–142.
[10] Gxwati, N.I., 2011.The Education Management Information System of the Free State
Department of Education - A Systems Analysis. Master‟s thesis, University of
Stellenbosch.
[11] Heeks, R., 2002. Information systems and developing countries: failure, success, and
local improvisations. The information society, Vol. 18, pp.101–112.
[12] Lee, A., 2004.Technology acceptance model past and future. Communications of the
Association for Information Systems, Vol.12, pp. 752–780.
[13] Mentz E., and Mentz, K., 2003. Managing technology integration into schools a
SouthAfrican perspective. Journal of Educational Administration, Vol. 41, pp.86–200.
[14] Mokwena, S., 2010. Turning technology presence into technology use: the case of
South Africa. In Z. Abas et al. (Eds.), Proceedings of Global Learn Asia Pacific,
pp.495-501. AACE.
[15] Pynoo, B., Devolder, A.,Tondeur, J., Van Braak, J.,Duyck, W. and Duyck,
P.,2010.Predicting secondary school teachers‟ acceptance and use of a digital learning
environment: A cross-sectional study. Computers in Human Behavior, Vol. 27 No.1,
pp.568–575.
[16] Bisaso R., Kereteletswe, O., Selwood A, and Visscher, J.,2008.The Use of
Information Technology for Educational Management in Uganda and Botswana.
International Journal of Educational Development, Vol. 28, No. 6, pp.656–668.
[17] South Africa. 1996. South African Schools Act, no. 84 of 1996. 15 November.
[18] South Africa. 2006. Department of education, user guidelines on how to get started
with SA-SAMS School Administration and management information system.
[19] South Africa.2006. User Guidelines on how to get started with SA-SAMS School
Administration and management information system. Department of Education.
[20] South Africa.2007. Education Management Information System (EMIS); ensuring
quality through education districts.
[21] South Africa.2011. Dinaledi Schools, Thutong portal learning support space.
International Journal of Computer Science and Business Informatics
IJCSBI.ORG
ISSN: 1694-2108 | Vol. 14, No. 2. AUGUST/SEPTEMBER 2014 88
[22] South Africa.2011. National Assembly for written reply question 229, 02 September. .
[23] South Africa Department of Education. 2004. Draft white paper on E-education. In
Government Gazette, (General Notice 1869) : 26734:6-35, Aug. 26. Government
Printer Pretoria.
[24] Telem, M.,1996.MIS implementation in schools: A systems socio-technical
framework. Journal of Computers and Education, Vol. 27,No. 2, pp.85–93.
[25] Telem, M., 2001. Computerization of School Administration: Impact on the
Principal‟s role - A Case Study. Journal of Computers and Education, Vol. 37,
pp.345–362.
[26] Telem, M., 2005. The Impact of the Computerization of a High School‟s Pedagogical
Administration on Homeroom Teacher-Parents Interrelations: A Case Study. Journal
of Teaching and Teacher Education, Vol.21, No. 6, pp.661–678.
[27] Van Wyk, C.,2006. The Development of an Education Management Information
System from a Sense making Perspective and the Application of Quantitative Methods
to Analyze Education Data Sets. PhD thesis, University of Stellenbosch.
[28] Venkatesh, V. and Davis, F.,2000.A Theoretical Extension of the Technology
Acceptance Model: Four longitudinal field studies. Management Science, Vol. 46, No.
2, pp.186–204.
[29] Venkatesh, V., and Bala, H., 2008. Technology Acceptance Model 3 and a Research
Agenda on Interventions. Journal of compilation, Decision science institute, Vol.
39,No. 2, pp.273–315.
[30] Visscher, A. J., 1991. School Administrative Computing: A framework for analysis.
Journal of Research on Computing in Education, Vol. 24, No. 1, pp.1–9.
This paper may be cited as:
Mokwena, S., 2014. Critical Success Factors for the Adoption of e-
Administration in South African Schools. International Journal of
Computer Science and Business Informatics, Vol. 14, No. 2, pp. 76-92.
International Journal of Computer Science and Business Informatics
IJCSBI.ORG
ISSN: 1694-2108 | Vol. 14, No. 2. AUGUST/SEPTEMBER 2014 89
APPENDIX A: The Questionnaire
A. COMPUTER AND SA-SAMS EXPERIENCE
1 Your Experience with Computers
How many years have you personally been using computers? (Please tick one)
None 1 – 4 5 –– 14 9-10 15 or Over
2 Your Experience with SA-SAMS
How many years have you personally been using SA-SAMS? (Please tick one)
None 1 – 2 3 – 4; 5 – 6 7 or Over
3 Your Ability to use SA-SAMS
In which class of SA-SAMS users would you place yourself? (Please tick one)
Non-user
Novice casual (intermittent) User
Novice frequent user
Expert (knowledgeable) casual User
Expert (knowledgeable) frequent User
4 Your Frequency of using SA -SAMS
On average, how often do you use SA-SAMS? (Please tick one)
Once a month
Twice a month
Three times a month
Four times a month
More than four times a month
B PERCEIVED USEFULNESS
I believe my use of SA-SAMS will have the following results:
Strongly
Agree
Agree Uncertain Disagree Strongly
Disagree
U1 SA-SAMS will
improve how I
keep the class
register
SA A U D SD
U2 SA-SAMS will
facilitate the
drawing of the
school timetable
SA A U D SD
U3 SA-SAMS will
enable me to
process student
marks quickly
SA A U D SD
U4 SA-SAMS will
improve the
process of
SA A U D SD
International Journal of Computer Science and Business Informatics
IJCSBI.ORG
ISSN: 1694-2108 | Vol. 14, No. 2. AUGUST/SEPTEMBER 2014 90
publishing marks
U5 Overall SA-
SAMS will be
very useful
SA A U D SD
C PERCEIVED EASE OF USE
Based on my knowledge of SA-SAMS
E1 Learning to operate
SA-SAMS is easy
for me
SA A U D SD
E2 It is easy to do the
school timetables
with SA-SAMS
SA A U D SD
E3 SA-SAMS makes
processing marks
easy
SA A U D SD
E4 It is easy to publish
student marks with
SA-SAMS
SA A U D SD
E5 It is easy to learn
the different aspects
of SA-SAMS
SA A U D SD
E6 My interaction with
SA-SAMS is clear
and understandable
SA A U D SD
D. INTENTION TO USE SA-SAMS
My intention towards using SA-SAMS
SA A U D SD
BI1 I intend to use SA-
SAMS
SA A U D SD
BI2 I anticipate to use
SA-SAMS
SA A U D SD
B13 I don‟t think I will
ever use SA-
SAMS
SA A U D SD
International Journal of Computer Science and Business Informatics
IJCSBI.ORG
ISSN: 1694-2108 | Vol. 14, No. 2. AUGUST/SEPTEMBER 2014 91
E SOCIAL FACTORS
F PERSONAL INFORMATION
We are requesting the following personal information about you to help us in the data analysis. You
will not be identified with any information provided. Please tick the appropriate box for your
response.
1 Gender
2. Age
3 Highest educational level attained:
4. Current position in the school
Other (please specify)
_____________________________________________________
Strongly
Agree
Agree Uncert
ain
Disagree Strongly
Disagree
E1 My colleagues SA A U D SD
E2 The school
management
SA A U D SD
E3 Head Office
SAMS staff
SA A U D SD
E4 My subordinates SA A U D SD
Male Female
18 - 25 26 - 35 36 - 45 46-55 Over 56
Matric Certificate Diploma Bachelor
Degree
Postgraduate
Degree
Principal Educator Head of Department Clerk
Deputy
Principal
International Journal of Computer Science and Business Informatics
IJCSBI.ORG
ISSN: 1694-2108 | Vol. 14, No. 2. AUGUST/SEPTEMBER 2014 92
APPENDIX B: Correlation Matrix
U1 U2 U3 U4 U5 E1 E2 E3 E4 E5 E6 BI1 BI2
U2 .72
1
U3 .67
7
.77
7
U4 .63
6
.77
3
.87
8
U5 .63
9
.75
6
.78
5
.78
8
E1 .41
6
.40
5
.36
7
.37
8
.39
9
E2 .42
0
.59
2
.55
1
.54
4
.55
4
.56
6
E3 .39
8
.51
7
.62
1
.55
7
.54
3
.49
5
.77
7
E4 .38
2
.53
4
.61
0
.64
2
.61
6
.50
2
.75
8
.84
2
E5 .39
1
.48
3
.46
4
.47
1
.48
3
.61
0
.64
2
.63
0
.69
0
E6 .37
8
.43
9
.42
8
.42
0
.44
3
.70
4
.64
4
.55
1
.58
4
.73
8
BI
1
.39
7
.43
7
.46
0
.43
1
.47
7
.35
8
.41
1
.37
5
.44
4
.39
5
.39
0
BI
2
.37
4
.40
2
.44
0
.42
4
.43
8
.29
0
.39
1
.35
4
.39
7
.33
6
.36
9
.72
0
BI
3
.32
5
.39
5
.40
6
.40
7
.37
7
.22
7
.36
6
.34
0
.38
3
.28
9
.30
4
.64
3
.75
1
International Journal of Computer Science and Business Informatics
IJCSBI.ORG
ISSN: 1694-2108 | Vol. 14, No. 2. AUGUST/SEPTEMBER 2014 93
Efficient and Trust Based Black
Hole Attack Detection and
Prevention in WSN
Ganesh R. Pathak
Associate Professor
Department of IT, SCOE, Pune
Suhas H. Patil
Professor and Head
Bharati Vidyapeeth University College of Engg,Pune
Jyoti S. Tryambake
PG Student
Department of IT, SCOE, Pune
ABSTRACT
In a Wireless Sensor Network (WSN), Security is a key challenge due to its dynamic
topology, open wireless medium, lack of centralized infrastructure, intermittent
connectivity, resource constrained sensor nodes. These weak entities make WSN easily
compromised by an adversary to device abundant attacks resulting in disastrous
consequences. Black Hole can be one of them wherein it exploits a trustworthiness of a
network by promising routing of data packets to the destination knowing that it has a
shortest path but in reality it drops all packets and consequently threatens reliability. In
order to accomplish secure packet transmission, an efficient and trust based secure protocol
is proposed to defend against single and cooperative Black Hole attack. A proposed
protocol incorporates trust metric estimation to determine honesty of nodes during secure
path formation. A proposed system builds a Hierarchical Cluster Topology and is
experimentally evaluated to demonstrate its effectiveness in detecting and preventing
efficiently the Black Hole attacks. Besides, comparison of proposed protocol with one of
the existing approach [9] proves that proposed system is efficiently reduces possibility of
misbehaving nodes being a part of network communication process and achieves better
packet delivery ratio, throughput and less end-to-end delay. The Simulation results signify
that the proposed protocol performs satisfactorily in secure routing and is robust against
both single and cooperative Black Hole attacks in a dynamic environment.
Keywords
Wireless Sensor Network, Security, Black Hole attack, Hierarchical Cluster Topology.
1. INTRODUCTION
Wireless Sensor Network (WSN) finds its applications [1] in multiple areas
like; homeland security, environment and monitoring purposes, military,
agriculture and manufacturing tasks etc. where security is an important
International Journal of Computer Science and Business Informatics
IJCSBI.ORG
ISSN: 1694-2108 | Vol. 14, No. 2. AUGUST/SEPTEMBER 2014 94
perspective [4] comes into picture. For an extensive wireless network, it is
not viable to observe and protect each individual node from variety of
attacks. To make entire network system unsteady attackers may perhaps
launch different types of security threats mostly during routing phase.
Attacks on routing ([2], [3]) can be done in two phases; first phase is attack
on routing protocol by jamming the flooding of information to a node. For
example, Hello flood attack, Acknowledgement spoofing etc. and another
phase belongs to attack on packet delivery mechanism by creating a
predefined path in order to direct traffic towards it. Black Hole attack [5] is
one of the examples that falsely advertises a less enough distance route to
the destination and forces entire traffic to go through Black Hole region.
Significant research effort has been spent on designing defense mechanisms
for Black Hole attack studied in [16]; which are complex, energy inefficient
and scarce to protect a network when multiple nodes act cooperatively to
perform malicious activity and may have devastating impact on overall
network. In this paper, an efficient and trust based secure routing protocol to
discover and prevent Single and Cooperative Black Hole attack is presented.
The approach is straightforward and trust based to determine honesty of
nodes in order to accomplish secure packet transmission.
Main contribution of this work is divided into three phases. In first phase,
simulations of solution proposed for Black Hole attack by Mohammad
Wazid et al. [9] is implemented. Second phase enhances the algorithm to
improve accuracy in preventing Black Hole attack. Proposed algorithm does
not give any implementation details of existing algorithm but addresses
several issues of [9] during performance. In third phase, a comparison of
proposed mechanism with the existing solution [9] is performed in terms of
performance parameters [17] such as Packet Delivery Ratio, Throughput,
End-to-end Delay.
Rest of the paper is structured as follows: Section 2 briefly survey existing
security solutions in WSN for Black Hole attack. Section 3 describes
proposed security protocol for single and cooperative Black Hole attack in a
dynamic WSN. In Section 4, performance of the proposed security solution
is evaluated and presented in the form of graphs. Section 5 concludes the
paper.
2. RELATED WORKS
To encounter a single as well as team of Black Hole attacks, Karakehayov
Z. [6] has suggested a REWARD (Receive, Watch, Redirect) method with
the help of two broadcast messages; MISS and SAMBA to identify Black
Hole nodes. This method works well for different levels of security. Tiwari
M. et al. [7] have introduced the concept of watchdogs to watch behavior of
nodes that facilitates further to detect malicious nodes performing
anonymous activity. D S. et al. [8] have proposed a novel approach to
International Journal of Computer Science and Business Informatics
IJCSBI.ORG
ISSN: 1694-2108 | Vol. 14, No. 2. AUGUST/SEPTEMBER 2014 95
improve data delivery in the presence of a Black Hole attack that uses
concept of multiple base stations deployed in WSN using mobile agent. The
purpose of multiple base stations is to ensure high packet delivery in the
presence of attack. Atakli I. M., Hu H. et al. [11] have developed a
Weighted Trust Evaluation (WTE) mechanism for hierarchical sensor
network architecture. This mechanism is applied to Cluster Head at every
cycle to detect anonymous activity. Dr. Virmani D. et. al. [12] proposed an
exponential trust based mechanism to detect malicious node. Trust factor
drops exponentially with each consecutive packet dropped which helps in
detecting the malicious node. Janani C et. al. [13] introduced TARF a robust
trust aware routing framework for WSNs mainly protects a WSN against the
replay attacks and also, proved to be powerful against strong attacks such as
wormhole attacks and Sybil attacks. An innovative approach is proposed by
Athmani S. et al. [10] based on periodic control message exchange
mechanism between a sensor node and a base station. This mechanism
requires a bit energy load due to packet exchange scheme.
Wazid M. et al. [9] considered a tree topology in WSN for their work and
invented a detection and prevention mechanism for Black Hole attack. This
tree topology consists of sensor nodes, router nodes and a coordinator node
(CO). Coordinator node supervises all nodes in the network, carries out
authentication phase and thus detects the intruder node if any in the network
with the help of waiting time parameter. The mechanism [9] has come
across several shortcomings such as this algorithm works for static sensor
network and did not consider mobility of nodes. Indeed, a Black Hole node
is removed from particular cluster but in future it may affect another cluster
as a result, there are very less chances for WSN to become completely safe
against Black Hole attack. Besides, this method is not suitable for
cooperative Black Hole attack. This paper simulates proposed system that
improves the existing solution [9] and makes it more efficient and accurate
to prevent Black Hole attacks. At the end, a performance is measured both
for proposed and existing system.
3. PROPOSED SECURITY SOLUTION
Basic idea is to develop robust and reliable solution to detect and prevent
Black Hole attack in dynamic WSN with minimum energy consumption and
less delay. The proposed solution builds hierarchical cluster topology and
identifies single as well as cooperative Black Hole attack in a mobile
environment. Most of the solutions discussed earlier identify malicious node
only after an attack is taken place. To circumvent this situation, the existing
system [9] is improved with introducing trust model to decide a
trustworthiness of nodes going to participate in communication process.
Proposed system tries to eliminate infected and misbehaving node from
being a part of communication process. Initially, proposed security solution
International Journal of Computer Science and Business Informatics
IJCSBI.ORG
ISSN: 1694-2108 | Vol. 14, No. 2. AUGUST/SEPTEMBER 2014 96
builds a Hierarchical Cluster Topology to achieve energy efficiency
criterion ([14], [15], [16]). Soon after, a security protocol is applied to the
network to identify any anonymous activity. Following section describes
Cluster formation, Black Hole Attack Scenario and implementation of
efficient and trust based secure protocol is elucidated thereafter.
3.1 Hierarchical Cluster Topology
Proposed system uses Hierarchical Cluster Topology consists of four levels
in WSN comprising a Sensor Node (SN), Cluster Head (CH), Coordinator
Node (CO), Base Station (BS) as shown in Figure 1.
Figure 1. Hierarchical Cluster Topology
The whole network is divided into number of clusters and each cluster
consists of one or more than one CH, a CO and that controls numerous SNs.
The CHs of different clusters communicate with each other to switch over
aggregated data. CHs forward aggregated data to the CO and finally to the
Base-Station. Four different levels of WSNs are described as below:
Level-1: Sensor nodes sense the medium, gather raw data and forward it to
the second level that is to CH.
Level-2: These are special-purpose sensor nodes called as Cluster Heads
(CHs). In each cluster, there exists more than one cluster head, which collect
raw data from several SNs from a cluster. Each CH of the network has
unique ID. CHs come across several events using SNs of its own cluster and
prepare final report using data aggregation techniques, and forwards
collective data to the third level that is to CO.
Level-3: These are Coordinator nodes (CO) forward raw fused and
aggregated data to next level Cluster or Base Station. CO in each cluster is
elected by sensor nodes in that cluster. Election of a cluster coordinator
requires two things to be considered.
 Equality: Any node can turn into a CO that means the probability of
every node being a cluster coordinator should be equal.
CH4
SN5
SN7 SN8 SN9
SN10
SN11
CO2
CO3
CO1
BS
CH1
CH2
CH3
CH5
CH6
CH7
SN1
SN2
SN3
SN4 SN6
SN13
SN14
SN15
SN16
SN17
SN18
SN19
SN20
SN21
International Journal of Computer Science and Business Informatics
IJCSBI.ORG
ISSN: 1694-2108 | Vol. 14, No. 2. AUGUST/SEPTEMBER 2014 97
SN5
SN7 SN8 SN9
CO2 CO3
CO1
BS
CH1
CH2
BBECOMES
BLACK HOLE
CH3
CH4
CH5
CH6
CH7
SN1
SN2
SN3
SN4 SN6
SN10
SN1
3 SN1
4 SN1
5
SN1
6
SN1
7
SN1
8 SN1
9
SN20
SN2
1
SN11
CO2 CO3
CO1
BS
CH1
CH2
BBECOMES
BLACK
HOLE
CH3
CH4
CH5
CH6
CH7
SN1
SN2
SN3
SN4 SN5 SN6
SN7 SN8 SN9
SN1
0
SN1
1
SN13
SN14
SN15
SN16 SN17
SN18
SN1
9
SN20
SN21
CLUSTER 1
CLUSTER 2
CLUSTER 3
 Efficiency: A node from the cluster having high efficiency i.e. high
battery backup can be periodically selected.
All sensor nodes are in the monitoring zone of coordinator node. CO is
mainly responsible for authentication, checking for node failure and
detection of Black Hole node if exists in the network.
Level-4: These are high-bandwidth sensing and communication nodes form
fourth level of the network and are known as the Base-Station (BS).
3.2 Single and Cooperative Black Hole Attack
(a) Single Black Hole Attack (b) Cooperative Black Hole Attack
Figure 2. Black Hole Attack
Figure 2 (a) illustrates Single Black Hole attack in the network. Sensor
nodes SN1, SN2, SN3 sense the events and report it to its Cluster Head 1
(CH1). Similarly, SN4, SN5, SN6 report to Cluster Head 2 (CH2). Later,
CH1 and CH2 aggregate collected data and forward it to Cluster
Coordinator CO. If CH2 becomes a Black Hole node then it absorbs entire
traffic towards it and drops all packets instead of transmitting to CO.
In Figure 2 (b), CH2 and SN11 Black Hole nodes work together to take
control over entire network. When a sensor node say SN2 from cluster 1 and
SN9 from cluster 2 send a route request to the destination, Black Hole nodes
CH2 and SN18 respond immediately with fake route reply packet
pretending as they are immediate neighbors to the destination and so contain
shortest path to towards it. After receiving a route reply SN2 and SN9
would reject all legitimate reply packets coming from neighboring nodes
and they start sending data packets to Black Holes believing that packet will
reach the destination. Later on, CH2 may transmit those packets to SN18
and SN18 will drop all packets and vice versa.
3.3 Black Hole Attack Detection and Prevention Using Proposed Trust
Model
As discussed earlier, a Trust for a node corresponds to its prior performance
in the form of its packet delivery and looking forward its presence into a
International Journal of Computer Science and Business Informatics
IJCSBI.ORG
ISSN: 1694-2108 | Vol. 14, No. 2. AUGUST/SEPTEMBER 2014 98
Looping. Looping is term where node transmits and receives same packets
from neighboring nodes. Looping is evaluated because it highly affects data
packet delivery, throughput, may cause more delay and mainly cause
devastating impact on nodes energy.
3.3.1 Trust Model
Proposed Trust metric is an additional piece of action carried out in
waiting_time based Black Hole attack detection mechanism [9]. As soon as
a network is established and nodes initiate neighbor discovery procedure, a
Trust for every node is evaluated before actual Black Hole attack detection
process begins. A Trust Model is distributed in two phases; First phase is
associated with Nodes Discovery and Trust Initialization and Secondly,
Nodes Selection and Revocation are described further.
3.3.1.1 Nodes Discovery and Trust Initialization
After a specific interval nodes discovery process is carried out by sending
hello packets. A node broadcasts hello packets to discover its neighbors. On
reception of hello packets, neighboring nodes would decide trustworthiness
of a node from which they are receiving hello packets. Suppose node i
discovers its neighbors by sending hello packets. On reception of hello
packet, a node j would decide a trustworthiness of node i depending upon its
prior performance in the form of packet transmission. An initial trust metric
for a neighbor node i is initialized by calculating its packet delivery ratio.
In next case, node j has to look up the presence of node i in the loop list, if
node i is present in the loop_list then its trust value decreased by some
constant factor denoted as “down”. If node i is not present in the loop_list,
then increase its trust value by some constant factor say “up”. Add neighbor
into neighboring list and consequently updates corresponding trust value for
node i and store it into trust table.
If a node is present in the loop_list then
new_trust_ = down * trust_ ; // down = const value
Otherwise
new_trust_ = up * trust_ ; // up =const value
Update trust value for neighboring nodes
3.3.1.2 Nodes Selection and Revocation
In this phase a trustworthy node would be selected for communication and
untrustworthy node will be blacklisted. By the time, neighboring node j
receiving a route request packet from node say i, its trustworthiness would
be evaluated. To estimate this, firstly, a packet delivery ratio of a neighbor
node is calculated. At the same time, an old trust value is obtained for node
i. If the Delivery_ratio for node i is found less than old trust value of node i
then decrease the trust value for node i by some constant factor denoted as
“down”, and do not accept route request from node i. If trust value is found
International Journal of Computer Science and Business Informatics
IJCSBI.ORG
ISSN: 1694-2108 | Vol. 14, No. 2. AUGUST/SEPTEMBER 2014 99
greater than its delivery ratio then increase its trust value by some constant
factor say “up”. Lastly update corresponding trust value for node i.
(i) A node receiving route request packet from neighboring nodes,
Obtain the Delivery_Ratio (DR_i) and trust_i values for
neighboring nodes
If (DR_i < trust_i) then
new_trust_ = down * trust_i + DR_i ;// down = const value
remove a neighboring node from a list
Otherwise
new_trust_ = up * trust_i + DR_i ; // up =const value
Update trust value for neighboring nodes
In addition, obtain the energy value for a neighbor node and verify
how much energy it has consumed till it process further.
Verification should be done for both trust and energy values.
(ii) If trust and energy values are reached beyond predetermined
trust_threshold and energy_threshold then discard a packet.
Proposed protocol runs a periodic service as similar to many routing
protocols. After a precise interval, nodes discovery process initiated which
creates neighboring nodes list. Nodes illustrate trust of their neighbors by
examining their packet delivery ratio and occurrence into loop list. Initially,
Trust metric is estimated in nodes discovery procedure that looks up for a
node in Looping. If a corresponding node is under influence of looping,
trust factor associated with it get decreased otherwise it may further be
incremented. Similar case is evaluated under route request circumstance
where Route request procedure determines energy consumption for
requested node. In this case a trust value evaluation for a node is solely
depends upon its delivery ratio. This trust metric reduces chances of a
failure or infected node to become a part of a communication process in the
network. And thus, node crossing trust threshold and consuming more
energy would be kept aside from a path generating process and so, secure
path can be formed to the destination node. Later on, Cluster Coordinator
node takes a responsibility to identify a malicious and failure node inside
the network with the help of waiting_time procedure [9].
4. SIMULATION
4.1 Simulation Environment
Proposed work is simulated using network simulator tool NS2. A network
of square surface of 10001000m2
is constructed for simulation purpose.
Initially, proposed experimental model is built on 50 nodes distributed
randomly and move arbitrarily on a simulation area. Later on, it is evaluated
for rising number of nodes such as for 75,100 and 125. All nodes have same
power level and same maximal transmission range of 100m. A CBR
International Journal of Computer Science and Business Informatics
IJCSBI.ORG
ISSN: 1694-2108 | Vol. 14, No. 2. AUGUST/SEPTEMBER 2014 100
(Constant Bit Rate) application is attached that generates constant packets
through UDP connection. CBR packet size is preferred to be 512 bytes long.
A node initiates packet transmission from a random location and when
destination is reached a transmission process repeats after 25m/s pause.
Simulation takes place for 200 seconds. Simulation parameters are
summarized below in Table 1.
Table 1. Simulation Parameters
Parameters Values Parameters Values
Environment Area 1000 * 1000 Packet Size 512
Topology Hierarchical Cluster Energy model 100 J
No. of Nodes 50, 75, 100, 125 Pause time 25 m/s
Simulation time 200 Sec. Traffic source CBR
Transmission Range 100m Channel Type Wireless
4.2 Simulation Results
The performance of proposed protocol is analyzed against Black Hole attack
in terms of amount of data packets delivered to the Base Station and delay
caused during this transmission. For this purpose, two Black Holes are
assumed randomly deployed in a network and act individually as well as
cooperatively. With the presence of Black Holes, performance is measured
in terms of Packet Delivery Ratio (PDR), Throughput, End-to-end Delay at
several intervals for existing system [9] say Solution 1 and also for proposed
system say Solution 2 shown in following graphs.
(a) Interval Vs Packet Delivery Ratio (b) Interval Vs Throughput
(c) Interval Vs End-to-end Delay
Figure 3. Comparison Graphs
International Journal of Computer Science and Business Informatics
IJCSBI.ORG
ISSN: 1694-2108 | Vol. 14, No. 2. AUGUST/SEPTEMBER 2014 101
Figure 3 shows comparison of solution proposed by [9] and proposed
solution, by which several observations such as the Solution 1 [9] heavily
suffers from Black Hole attack. Figure 3(a) depicts that Solution 2 raises
PDR by 30 to 40% whereas in Figure 3 (b), Solution 2 achieves better
throughput almost twice the throughput obtained in Solution 1. However
Figure 3 (c) demonstrates impact of attack on end-to-end delay. Solution 2
accomplishes less end-to-end delay than Solution 1 since it takes less time
to find a secure route by exempting misbehaving nodes at initial stage.
In Solution 1, a node responding to route request can be selected to form a
secure path and further, a Coordinator node is responsible to detect any
anonymous activity by waiting for incoming packets over a period of time.
This procedure may introduce more delay and also affects throughput.
Whereas, Solution 2 prefers a node with its trust assessment that presents its
prior performance. If a node is observed performing well then that would be
selected to form a secure path. Consequently, it can be stated that trust based
solution mitigate significantly Black Hole attack. Evaluation of
trustworthiness of nodes gives better results as compared to waiting_time
based Black Hole attack detection procedure. Trust Metric estimation
achieves improved Packet Delivery Ratio (PDR), Throughput and obtains
less end-to-end delay. Proposed solution is additionally tested for increasing
number of nodes to examine its scalability and adaptability for real-time
scenarios. For this purpose, PDR, Throughput and Delay are investigated for
varying number of nodes and with the presence of Black Hole attack.
Following Figure 4 shows results of performance parameters for varying
number of nodes.
(a) No. of Nodes Vs Packet Delivery Ratio (b) No. of Nodes Vs Throughput
(c) Number of Nodes Vs End-to-end Delay
Figure 4. Graphs for Varying Number of Nodes
International Journal of Computer Science and Business Informatics
IJCSBI.ORG
ISSN: 1694-2108 | Vol. 14, No. 2. AUGUST/SEPTEMBER 2014 102
Figure 4 (a), Figure 4 (b) and Figure 4 (c) signify that proposed solution
works satisfactorily for increasing number of nodes. There is no significant
difference achieved in PDR, Throughput and Delay for increasing number
of nodes. It is observed that trust based solution detects Black Hole nodes
despite rising number of nodes and proficiently scalable to real time
environment. Most importantly, to optimize effective utilization of proposed
system under real time scenarios and greater number of nodes additional
resources need to be provided.
5. CONCLUSION
Introduction of proposed efficient and secure routing protocol to identify
single and cooperative Black Hole attack chains in a self-motivated
environment and thereby generates a secure routing path from source node
to the destination node. Proposed protocol encloses a feasible trust based
solution that examines trustworthiness of neighboring nodes. This approach
keeps misbehaving nodes aside from being a part of a network
communication process before actual Black Hole detection procedure is
initiated. Proposed protocol has formed a Hierarchical Cluster Topology and
simulated at several intervals. A proposed solution as well as solution
proposed by [9] is simulated using Network Simulator Tool NS2 and
performance is analyzed in terms of Packet Delivery Ratio, Throughput and
End-to-end Delay. Simulation results depict that proposed system has been
highly effective and adaptable under dynamic environment circumstances
and accomplishes significant improvement than existing solution [9].
Additionally, a trust based solution is experimentally observed to be
scalable to medium-scale test bed environment for different simulated
conditions. A trust based system is packet traffic efficient and time efficient
as it facilitates significant improvement in data delivery for dynamic
topology with minimum delay.
REFERENCES
[1] Akyildiz I.F., Su W., Sankarasubramaniam Y., Cayirci E., Wireless sensor networks:
a survey, Elsevier Science B.V., Computer Networks 38 (2002), 393–422, 2002.
[2] Goyal P., Parmar V., Rishi R., MANET: Vulnerabilities, Challenges, Attacks,
Application, IJCEM International Journal of Computational Engineering &
Management, Vol. 11, January 2011.
[3] Razak S. A., Furnell S. M., Brooke P. J., Attack against Mobile Ad Hoc Networks
Routing Protocols, University of Plymouth.
[4] T. Kavitha, D. Sridharan, Security Vulnerabilities in Wireless Sensor Networks: A
Survey, Journal of Information Assurance and Security, Vol. 5, pp. 031-044, 2010.
[5] Sen J., Koilakonda S., Ukil A., A Mechanism for Detection of Cooperative Black
Hole Attack in Mobile Ad Hoc Networks, Tata Consultancy Services Ltd.
[6] Karakehayov Z., Using REWARD to detect team black-hole attacks in wireless sensor
networks, In ACM Workshop on Real-World Wireless Sensor Networks, 2005.
International Journal of Computer Science and Business Informatics
IJCSBI.ORG
ISSN: 1694-2108 | Vol. 14, No. 2. AUGUST/SEPTEMBER 2014 103
[7] Tiwari M., Arya K. V., Choudhari R., Choudhary K. S., Designing Intrusion
Detection to Detect Black Hole and Selective Forwarding Attack in WSN based on
local Information, Fourth International Conference on Computer Sciences and
Convergence Information Technology, IEEE, 2009.
[8] Sheela.D, Srividhya.V.R, Begam A, Anjali and Chidanand G.M., Detecting Black
Hole Attacks in Wireless Sensor Networks using Mobile Agent, International
Conference on Artificial Intelligence and Embedded Systems (ICAIES'2012) , July 15-
16, 2012.
[9] Wazid M., Katal A., Singh R., Sachan, Goudar R. H., Singh D. P., Detection and
Prevention Mechanism for Blackhole Attack in Wireless Sensor Network,
International conference on Communication and Signal Processing, IEEE, April 3-5,
2013.
[10] Athmani S., Boubiche D. E., Bilami A., Hierarchical Energy Efficient Intrusion
Detection System for Black Hole Attacks in WSNs, IEEE, 2013.
[11] Atakli I. M., Hongbing H., Yu Chen, Wei-Shinn Ku, Zhou Su, Malicious Node
Detection in Wireless Sensor Networks using Weighted Trust Evaluation, SpringSim,
2008.
[12] Dr. Virmani D., Hermrajani M., Chandel S., Exponential Trust Based Mechanism to
Detect Black Hole attack in Wireless Sensor Network.
[13] Janani C., Chitra P., Trust Evaluation Based Security in Wireless Sensor Network,
International Journal of Latest Trends in Engineering and Technology (IJLTET), Vol.
2 Issue 1, January 2013.
[14] Wei C., Yang J., Gao Y., Zhang Z., Cluster-based Routing Protocols in Wireless
Sensor Networks: A Survey, International Conference on Computer Science and
Network Technology, IEEE, 2011.
[15] Singh S., Singh M. P., Singh D. K., A Survey of Energy-Efficient Hierarchical
Cluster-Based Routing in Wireless Sensor Networks, International Journal of
Advanced Networking and Applications, Vol. 02, Issue 02, pp. 570-580, 2010.
[16] Tryambake J. S., Pathak G. R., Patil S. H., A Survey on Black Hole Attack Detection
and Prevention Methods in MANET and WSN, 3rd
International Conference on
Recent Trends in Engineering and Technology (ICRTET’2014), Elsevier Publication,
Vol. 1, 28-30 March, 2014.
[17] Ebenezar jebarani M.R. and Jayanthy T., An Analysis of Various Parameters in
Wireless Sensor Networks Using Adaptive Fec Technique, International Journal of
Ad hoc, Sensor & Ubiquitous Computing (IJASUC), Vol.1, No.3, September 2010.
This paper may be cited as:
Pathak, G. R.., Patil, S. H., Tryambake, J. S., 2014. Efficient and Trust
Based Black Hole Attack Detection and Prevention in WSN. International
Journal of Computer Science and Business Informatics, Vol. 14, No. 2, pp.
93-103.
International Journal of Computer Science and Business Informatics
IJCSBI.ORG
ISSN: 1694-2108 | Vol. 14, No. 2. AUGUST/SEPTEMBER 2014 104
Design and Analysis of Concurrency
Control Mechanism Using Modified
SCC-2S Algorithm in Mobile Environment
Nyo Nyo Yee
Faculty of Information and Communication Technology,
University of Technology (Yatanarpon Cyber City)
Pyin Oo Lwin Township, Mandalay Division, Myanmar
Hninn Aye Thant
Faculty of Information and Communication Technology,
University of Technology (Yatanarpon Cyber City)
Pyin Oo Lwin Township, Mandalay Division, Myanmar
ABSTRACT
With the fast progress in mobile computing technology, there is growing strongly request
for processing real-time transaction in a mobile environment. In real-time database use in
mobile environments, mobile hosts (mobile users; mobile clients) can access shared data
without regard to their physical location and can be updated by each mobile client
independently at the same time. These conditions go to inconsistency of data. Real-time
database system use in mobile environments, provide consistency of data items is a
challenging issue in case of concurrent access. There are several concurrency control
techniques that are proposed in literature to prevent data inconsistency. General
characteristics of mobile environments like mobility, low bandwidth, limited battery power,
limited storage, frequent disconnections etc. makes concurrency control more difficult. This
paper proposed a method that based on Modified SCC-2S Algorithm in JEE architecture.
Proposed method Concurrency Control Mechanism using Modified SCC-2S Algorithm
solves write-write conflict for real-time database in mobile environment. In proposed
system, Fixed Host (FH) has Database System module to perform database operation.
Mobile Hosts (MHs) use On-Demand Mode to request data from FH. Therefore, MH can
save storage and can live as thin client. Moreover, proposed method does not need
compensating transaction for roll back transaction and can reduce memory usage in FH.
Besides, proposed method can reduce the number of miss deadlines and improve
effectiveness for concurrent transactions in mobile environment.
Keywords
concurrency control, modified SCC-2S Algorithm, fixed host, mobile host, mobile
environment
1. INTRODUCTION
In today’s Information Epoch, database is essential component of any
Information system and in any environment either it is traditional,
distributed, centralized, real-time or mobile. Database is a structured way to
organize information. To manage the database, there are several methods for
accessing the database in any system. Among them, centralized databases
International Journal of Computer Science and Business Informatics
IJCSBI.ORG
ISSN: 1694-2108 | Vol. 14, No. 2. AUGUST/SEPTEMBER 2014 105
are persistent but are inadequate of processing with dynamic data that
constantly changes [6].
Real-time Database System (RTDBS) derived from traditional database
systems and provide the same capabilities, but they are defined by timing
constraints associated with the transactions of the data. Since the data is
associated with a period of time for which the data is valid and can be
considered to represent the true state of the system at a given time [2].
Moreover, real-time database system is processing system that is designed
to manage workloads whose state is constantly changing and to stop trying
reliable responses [6]. RTDBS must process transactions and guarantee
database consistency [2].
There are two kinds of transactions in database management system.
They are read-only transactions (ROTs) and update transactions (UTs).
These transactions can have four ACID properties. These properties are
Atomicity, Consistency (Concurrency), Isolation (Independence) and
Durability (or Permanency) [1]. An update transaction (UT) is a transaction
which can perform both read and write operations on database. An ROT is a
transaction that contains only read operations which do not modify data. If
an ROT conflicts with a UT, the processing of ROT is delayed till the
corresponding UT terminates. Also, if a UT conflicts with an ROT, the
processing of UT is delayed till ROT gets the access to the objects. Also, if
a UT conflicts with another UT, the processing of UT is delayed till another
UT gets the access to the objects. As a result, the throughput performance
(number of transactions processed per second) deteriorates as data
contention increases [1].
Real-time Database System (RTDBS) used in Mobile Environment
provide information to Mobile Host (Mobile User). In mobile environment,
Mobile Users (Mobile Host) can initiate transactions and that transactions
may be executed at Mobile User (MU) or Fixed Host (FH). Most of the
transactions used in mobile environment are flat transactions. In modern
world, most applications are complex and long-running and flat transactions
could not work properly in these applications. Moreover, flat transactions
can perform only commit or rollback and cannot save intermediate results. If
transactions were rollback, the whole transaction will be restarted. To solve
this problem, proposed method (Concurrency Control Mechanism Using
Modified SCC-2S Algorithm) based on closed-nested transactions model
because nested transactions are suited for complex application and can save
intermediate result. Nowadays, Airline Businesses are very popular and
most of the users want to access this information from mobile environment.
To reach the desire destination, most of the airlines use transit. So, there is
an issue to control concurrent access in Airline Reservation System.
International Journal of Computer Science and Business Informatics
IJCSBI.ORG
ISSN: 1694-2108 | Vol. 14, No. 2. AUGUST/SEPTEMBER 2014 106
Proposed method aims for controlling concurrent access in airline
reservation system.
The rest of this paper is organized as follows: Section 2 present
proposed method. Section 3 provides general rules for proposed method and
mathematical expression for proposed method. Section 4, analyses proposed
method and other concurrency control algorithms and section 5 draws the
conclusion.
2. PROPOSED METHOD
In proposed system, mobile user sends query using an uplink channel
(pull process). To process the request, database server (including two
databases) in Fixed Host (FH) use proposed method Concurrency Control
Mechanism using Modified SCC-2S Algorithm that avoids conflict (access
the same data). After the database operation had performed, FH returns the
result back to corresponding MH. MH does not require having Database
System (DBMS) module to perform database operations. So, MH acts as a
thin client.
If two or more transactions enter the system concurrently, the system uses
Concurrency Control Mechanism using Modified SCC-2S Algorithm to
control concurrent access. Proposed system compared proposed method
with Two-shadow Speculative Concurrency Control (SCC-2S). SCC-2S
require standby shadow if conflicts occur between transactions. In SCC-2S,
transaction with late time creates standby shadow. Standby shadow means
the copy of the original query that does not contain the portion of the query
that the primary shadow is already performed. Standby shadow creations
require extra processing power and resources. It is not suitable for mobile
environment either concurrency control is performed MHs or FH. Because
MHs has limited storage, concurrency control is performed in MH is not
suitable using SCC-2S. Similarly, concurrency control is performed in FH is
not suitable because SCC-2S requires a lot of resource to consume so FH
can become bottleneck when a lot of concurrent update occurs.
By using Modified SCC-2S Algorithm; it does not to require creating
standby shadow. Hibernate is free open source software of the Object-
Relational mapping (O/R mapping) tool for the Java language developed by
Red Hat. O/R mapping is a programming technique for associating data
between data type in Relational Databases and Object-Oriented
programming languages. In Object-Oriented programming, data model is
designed and implemented to manipulate objects, while Relational databases
are structured for retrieving and saving data. The problem resides in how to
convert the object values into database (and convert them back upon
International Journal of Computer Science and Business Informatics
IJCSBI.ORG
ISSN: 1694-2108 | Vol. 14, No. 2. AUGUST/SEPTEMBER 2014 107
retrieval) in spite of the difference of the principal and philosophical design.
The purpose of O/R mapping is to solve the Object-Relational impedance
mismatch issue and provides the seamless conversion between them
reducing the typical and complicated work from developers. It can be used
in matching with Struts, Spring, and Hibernate JEE (Java Enterprise
Edition) framework. The work of the Synchronizer is to synchronize
between threads. Transactions from mobile host enter the system as a
thread. In JEE, synchronize method can be used to control the work of
threads.
There are many kinds of lock used in database management system. They
are database level, table level, page level, row level or field (attribute) level
[4]. Proposed method performs concurrency control in row level. So,
proposed system use row level lock. So, proposed method not need to lock
database, table and page level. So, many transactions can perform database
operation concurrently. In proposed method, transaction with late times
block if conflict occurs between transactions. It cannot require creating save
point and log files. Database server can perform this work automatically and
can save intermediate result. If commit transaction release lock, it resumes
its execution form the point that conflict occurs.
Illustration of SCC-2S works is , shown in “Fig. 1”, Two mobile hosts
MH1 and MH2 access the same data item x. MH1 execute Transaction T1 to
write data item x. MH2 execute Transaction T2 to read data item x. Both
transactions T1 and T2 start with one primary shadow, namely T1
0
and T2
0
respectively. When T2
0
try to read object x, a potential conflict is
discovered. At that time, a standby shadow, T2
1
, is created (means the
transaction T2
0
is blocked when transaction T1
0
release its lock). If T1
0
successfully validates and commits on behalf of transaction T1, the standby
shadow T2
1
resumes its execution [5].
T1
0
T2
0
T2
1
s
s
Rx
Wx
Rx
V/C
V/C
S: Begin Transaction
WX: Write on object x
V/C:Valid and Commit
A
A:Abort
Blocked
RX: Read on object x
T2
Deadline
International Journal of Computer Science and Business Informatics
IJCSBI.ORG
ISSN: 1694-2108 | Vol. 14, No. 2. AUGUST/SEPTEMBER 2014 108
Fig. 1 Schedule with a standby shadow promotion for Read-Write conflict for SCC-2S
SCC-2S cannot solve Write-Write conflicts and it only solves Read-Write
conflicts. In real world, read transactions is low priority than write (update)
transactions. In SCC-2S, read transactions always create standby shadow.
On the other hand, if transaction T2 reaches before transaction T1,
transaction T2 reads operation cannot conflict with transaction T1 write
operation. So, transaction T2 read data item x. But when transaction T1 write
data item x, at that time the result for transaction T2 is wrong. At that time,
transaction T2 must create standby shadow for read data item x. When
transaction T1 commits, primary shadow for transaction T2 is abort and
standby shadow promote to become primary shadow and execution is
resumed. So, transaction T2 read the data item x two times and always check
conflict with other transaction or not. Moreover, if many transaction
conflicts with other transaction, there are many standby shadow creation and
abortion. This leads to resource consumption. It can become more negative
effect when write-write conflict occurs. The abortion for write transaction
has more effect than read transaction. Really, most of the transactions used
in Real-time Database System are update (write) transactions. Moreover,
due to the characteristics of mobile environment the effects of abortion of
write transaction more badly than other environment. So, proposed system
solved Write-Write conflicts.
Illustration of how proposed method works is, shown in “Fig. 2”, The two
mobile hosts MH1 and MH2 access the same data item x. MH1 execute
Transaction T1 to write data item x. MH2 execute Transaction T2 to write
data item x. In our proposed method, both transactions T1 and T2 start
working. When T2 attempts to write object x, a potential conflict is detected.
At this point, T2 is stop working and store previous perform result. This is
done Database Management System automatically. If T1 successfully
validates and commits, transaction T2 resumes its execution. There is no
need for standby shadow creation. So, it reduces standby shadow creation
time and memory usage.
International Journal of Computer Science and Business Informatics
IJCSBI.ORG
ISSN: 1694-2108 | Vol. 14, No. 2. AUGUST/SEPTEMBER 2014 109
T1
T2
T2
s
s
Wx
Wx
Wx
V/C
Conflict occur
and waiting
V/C
S: Begin Transaction
WX: Write on object x
V/C:Valid and Commit
Deadline
T2
Time
Fig. 2 Schedule with Write-Write conflict for proposed method
“Fig. 3” defines incoming transactions with their time. MH1 executes
Transaction T1 want to go Nay Pyi Taw (NPT) to Brunei Darussalam
(BWN). There is no direct flight for NPT to BWN. So, use three transits:
NPT to Yangon (RGN), RGN to Bangkok (DMK), and DMK to BWN.
MH2 executes Transaction T2 want to go Bagan Nyaung-U (NYU) to Bali
(DPS).There is no direct flight. So, use three transits: NYU to RGN, RGN to
DMK, and DMK to DPS. Conflict occurs in RGN to DMK transit.
NYU_RGN RGN_DMK DMK_DPS
T2
0
20 40 60 80
10 1303020 70605040 12011010090800
NPT_RGN RGN_DMK DMK_BWN
T1
0
10 30 50 70
time(ms)
Fig. 3 Transaction with their time
For conflict RGN_DMK transit, proposed method Concurrency Control
Mechanism using Modified SCC-2S Algorithm does not need to create
standby shadow and wait the late conflict transaction to complete the first
International Journal of Computer Science and Business Informatics
IJCSBI.ORG
ISSN: 1694-2108 | Vol. 14, No. 2. AUGUST/SEPTEMBER 2014 110
transaction. The reach time for Transaction T2 (MH2) for RGN-DMK transit
is later than Transaction T1 (MH1). So, MH2 wait MH1 finish it process at
the point if conflicts occur. After finish transaction T1 (MH1) transaction T2
(MH2) resumes its operation is shown in fig 4.
10 1303020 70605040 12011010090800
NPT_RGN RGN_DMK DMK_BWN
T1
10 30 50 70
NYU_RGN
Conflict
occur and
Waiting
T2
20 40 70
DMK_DPS
T2
90 110
RGN_DMK
Transaction T1 commit at time 70
and T2 operation start again and
finish at time 110
time(ms)
70
Fig. 4 Write-write conflict solves by proposed method
Due to the nature of network latency, processing speed and other nature,
etc conflicts can occur different time or at the same time. Moreover, in these
days most of the concurrency control mechanisms consider priority theory
to provide high response and throughput. So, proposed method added rules
for the conflicts occur at the same time. To illustrate proposed method,
proposed system use two databases in FH. Proposed method assume all
require data for transaction T1 (MH1) can get only one database and require
data for transaction T2 (MH2) need more than one database. Transaction T2
waits the end of transaction T1 and save immediate results. ““Fig. 5” shows
the two mobile hosts MH1 and MH2 access the same data item at the same
time and “Fig. 6” illustrates proposed method with examples.
International Journal of Computer Science and Business Informatics
IJCSBI.ORG
ISSN: 1694-2108 | Vol. 14, No. 2. AUGUST/SEPTEMBER 2014 111
T1
T2
T2
s
s
Wx
Wx
Wx
V/C
Conflict occur
and waiting
V/C
S: Begin Transaction
WX: Write on object x
V/C:Valid and Commit
Deadline
T2
Time
Fig. 5 Schedule with Write-Write conflict at the same time by proposed method
10 1303020 70605040 12011010090800
NPT_RGN RGN_DMK DMK_BWN
T1
10 30 50 70
NYU_RGN
T2
10 30 70
DMK_DPS
T2
90 11070
RGN_DMK
Transaction T1
commit at time 70 and T2
operation start again and finish at
time 110
time(ms)
Conflict occur and
waiting
Fig. 6 Write-Write conflict at the same time solves by proposed method
International Journal of Computer Science and Business Informatics
IJCSBI.ORG
ISSN: 1694-2108 | Vol. 14, No. 2. AUGUST/SEPTEMBER 2014 112
3. GENERAL RULES FOR PROPOSED METHOD
(CONCURRENCY CONTROL MECHANISM USING MODIFIED
SCC-2S ALGORITHM)
Proposed method is applied in AirLine Reservation System and use two
database for propose method. Proposed method use fId for flightId, rId for
routeId, date for reservation_date, r for reach time and n for no of transit
count.
Begin
Income write lock request transaction Twt
Add Twt into object array named list
for (int i=0;i<list.length-1;i++){
for (int j=i+1;j<list.length;j++){
If(list[i].fId&&rId&&date ≠ list[j]. fId&&rId&&date)
Transactions run concurrently.
Elseif (list[i].fId&&rId&&date==list[j]. fId&&rId&&date)
If (list[i]. fId&&rId.r < list[j]. fId&&rId.r)
wait list[j]
Else if (list[i]. fId&&rId.r == list[j]. fId&&rId.r)
Check data can get only one database or not
If (list[i] access only one database and list[j] access more than
one database)
wait list[j]
Else if (list[i] and list[j] access only one database)
Check n
If(n of list[i]> n of list[j])
wait List[i]
Else
wait List[j]
Elseif(list[i] and list[j] access more than one database)
Check n
If(n of list[i]> n of list[j])
wait list[i]
Else
wait list[j]
Else
wait list[i]
Else
wait list[i]
End if
}
}
End
International Journal of Computer Science and Business Informatics
IJCSBI.ORG
ISSN: 1694-2108 | Vol. 14, No. 2. AUGUST/SEPTEMBER 2014 113
3.1 Mathematical Expression for Proposed Method
Let T = T1, T2, T3, ... , Tm be the set of uncommitted transactions in the
system. For each conflict transaction Tr in the system , a set WaitFor(Tr) is
maintained, which contains a list of tuples of the form (Ts , x), where Ts ∈
T and x is an object of the shared database. (Ts, x) ∈ WaitFor (Tr) implies
that Tr must wait for Ts before being allowed to read or write object x. The
notation (Ts, - ) ∈ WaitFor(Tr) is used where there exists at least one tuple
(Ts , x) ∈ WaitFor(Tr), for some object x. Details of the Concurrency
Control Mechanism using Modified SCC-2S Algorithm is defined as
follows: detected, and the way they are resolved.
• New transaction Tr is requested for execution, it execute without any
interrupt.
Mathematical expression for write/write conflict
• Whenever a transaction Tr wishes to write an object x that has been
written by Transaction Ts, if the time of transaction Tr write an object x
is a little late than the time of transaction Ts write an object x then,
 If (Ts, x) ∉ WaitFor (Tr) then add transaction Tr in the waiting list
such as (Ts, x) ∈ WaitFor (Tr).
 Transaction Tr must wait Transaction Ts commit time and save it
intermediate result in the log file automatically (Database Server can
perform this work automatically). When Transaction Ts commit,
release all of it’s acquire lock and transfer its locks to the
transactions in the WaitFor list. At that time, transaction Tr resume
its execution and acquire the require lock.
Mathematical expression for write/write conflict at the same time
•Whenever a transaction Tr wishes to write an object x that has been
written by Transaction Ts. The two transactions Tr and Ts write the same
data object x at the same time. Proposed method assume that transaction
Ts access only one database module and transaction Tr access more than
one database module.
If (Ts, x) ∉ WaitFor (Tr) then add transaction Tr in the waiting list
such as (Ts, x) ∈ WaitFor (Tr).
Transaction Tr must wait Transaction Ts commit time and save it
intermediate result in the log file automatically (Database Server can
perform this work automatically). When Transaction Ts commit,
release all of it’s acquire lock and transfer its locks to the
transactions in the WaitFor list. At that time, transaction resume its
execution and acquire the require lock.
International Journal of Computer Science and Business Informatics
IJCSBI.ORG
ISSN: 1694-2108 | Vol. 14, No. 2. AUGUST/SEPTEMBER 2014 114
•Whenever it is decided to commit transaction Ts, then release all of it’s
acquire lock and transfer it locks to the transactions in the WaitFor list.
4. ANALYSIS OF CONCURRENCY CONTROL USING PROPOSED
METHOD AND OTHER CONCURRENCY CONTROL
ALGORITHMS
Real-time database management system is a combination of conventional
database management system and real-time system. Like other database
system, real-time database system can process transactions and guarantee
database consistency. Furthermore, this database system can operate in real-
time that satisfy time constraints on each transaction.
Existing concurrency control algorithms for conventional database
systems attempt to maximize concurrency, but ignore timing constraints.
Deadline scheduling algorithms for conventional real-time systems do
consider timing constraint, but ignore data consistency problems. Since
concurrency control algorithms may introduce unpredictable delay due to
transaction restarts and blocking, there is clearly a real need for a
concurrency control model that combines the timeliness of deadline
scheduling algorithms and the data consistency provided by conventional
concurrency control algorithms [6].
Various concurrency control algorithms differ from the time when
conflicts are detected, and the way they are resolved. Most of concurrency
control method based on Pessimistic Concurrency Control (PCC) and
Optimistic Concurrency Control (OCC). But in mobile environment, most
of the method based on OCC. In OCC, each transaction perform database
operation using three distinct phases- read phase, validation phase and write
phase. Moreover, OCC can only detect conflicts at transaction commit time
and resolve these conflicts by restarting conflict transactions. Moreover,
most of the concurrency control method used in mobile environment lead to
Mobile Ad-hoc Network. In this network MHs perform database operation.
It is good for controlling central bottleneck. But it requires a lot of other
things to increase performance and reduce system performance. So,
proposed system performs database operation at fixed host. To use OCC,
MHs have Database System Module to perform database operations. After
finishing database operation, MHs send result back to FH to check conflicts
or not. If conflicts occur between transactions, only one MH write request is
performed and other MHs must perform database operations again.
Pessimistic Concurrency Control (PCC) is based on two phase locking
protocol. In this method, concurrent users access a row and only one user
International Journal of Computer Science and Business Informatics
IJCSBI.ORG
ISSN: 1694-2108 | Vol. 14, No. 2. AUGUST/SEPTEMBER 2014 115
can get this row. That row is unavailable to other users until the acquired
user release that row . So, if conflicts occur between transactions, conflicted
transactions perform database operation again. PCC can detect conflicts
immediately when they occur and resolve these conflicts using blocking.
PCC algorithm is mostly useful in situations where it is harmful for the
record to change during transaction processing time. But, PCC is not useful
in a disconnected architecture. To use PCC in Mobile Environment,
connections are open only long enough to read or update the data, so this
method requires sustaining locks for long periods. PCC blocking based
conflict resolution policy require a lot of resource. Moreover, this method
can miss the deadlines as a result of unbounded waiting due to blocking.
When the original SCC-2S method is analyzed, it can only handle read-
write conflicts. When compares with read and write conflict, read priority is
lower than write priority. So, in this method, read transaction only executes
as a standby shadow. In real time database system, concurrent users can
encounter Read-Write conflict as well as Write-Write conflict. Therefore,
proposed system manipulates this condition. Moreover, concurrency control
methods use priority theory to increase performance and to reduce deadline.
So, proposed method also added priority theory.
Proposed method Concurrency Control Mechanism using Modified SCC-
2S Algorithm completely eliminates the complicated locking problems and
delay commit. This approach is useful for critical real-time database system.
And also according to the MySQL server nature, it can be manipulated the
concurrent 1400 users [7]. When our proposed method is used in Dynamic
Web Application Architecture, it can manage more than concurrent 1400
users expected. Moreover, it is very compatible methods for not only flat
transactions but also nested transactions.
4.1. Performance Result
“Fig. 7” shows performance metric of memory usage for ten concurrent
users and “Fig.8” shows performance metric of response time for ten
concurrent users.
International Journal of Computer Science and Business Informatics
IJCSBI.ORG
ISSN: 1694-2108 | Vol. 14, No. 2. AUGUST/SEPTEMBER 2014 116
Fig. 7 Memory Usage for ten concurrent users
Fig. 8 Response time for ten concurrent users
5. CONCLUSIONS
Most concurrency control method used for real-time database system in
mobile environment solves consistency issue (concurrent access). Proposed
method provides high respond time and throughput. Moreover, proposed
method decreases the number of missed deadlines; reduce battery power and
memory usage in the system. Moreover, MHs cannot require to have
database system module and MHs can live thin clients.
International Journal of Computer Science and Business Informatics
IJCSBI.ORG
ISSN: 1694-2108 | Vol. 14, No. 2. AUGUST/SEPTEMBER 2014 117
REFERENCES
[1] T. Ragunathan, Speculation-Based Protocols for Improving the Performance of Read-
Only Transactions, Center for Data Engineering, International Institute of Information
Technology, Hyderabad, India, December 2010.
[2] S. A. Bukhari, and S. R. Aparicio, A Survey of Current Priority Assignment Policies
(PAP) and Concurrency Control Protocols (CCP) in Real-Time Database Systems
(RTBDS), 2012.
[3] S. A. Moiz, S. N. Pal, J. Kumar, P. Lavanya, D. C. Joshi, and G. Venkataswamy,
Concurrency Control in Mobile Environments: Issues & Challenges, International
Journal of Database Management Systems (IJDMS), vol.3, no.4, November 2011.
[4] P. Rob, and C. Coronelm, Database System: Design, Implementation, and
Management, 8th Edition, Course Technology, Cengage Learning, ISBN- 13: 978-1-
4239-0201-0, ISBN- 10: 1-4239-0201-7, USA, 2009, pp.412-440, pp.494.
[5] A. Bestavros, S. Braoudakis, and E. Panagos, Performance Evaluation of Two-Shadow
Speculative Concurrency Control, Computer Science Department, Boston University,
Boston, MA 02215, February 1993.
[6] V. Swaroop, G. K. Gupta, and U. Shanker, Issues In Mobile Distributed Real Time
Databases: Performance And Review , India, 2011.
[7] A. DIN, Structured Query Language (SQL) A Practical Introduction, University of
Rome La Sapienza, May 1994, http://www.dis.uniroma1.it.
This paper may be cited as:
Nyo. N. Y. and Hninn. A. T., 2014. Design and Analysis of Concurrency
Control Mechanism Using Modified SCC-2S Algorithm in Mobile
Environment. International Journal of Computer Science and Business
Informatics, Vol. 14, No. 2, pp. 104-117.
International Journal of Computer Science and Business Informatics
IJCSBI.ORG
ISSN: 1694-2108 | Vol. 14, No. 2. AUGUST/SEPTEMBER 2014 118
Optimized Buffer Control Mechanism
for Wireless LAN Mesh Networks
Lakshmi Rani, Rutuja Shah, Varsha Anandani
and Prof. S. S. Manivannan
School of Information Technology & Engineering,
VIT University
ABSTRACT
In wireless mesh networks, the legacy stations lead to heavy congestions in network due to
buffer overflow. Using buffer control mechanisms this drawback is achieved fairly as it services
the high priority nodes first and lower priority nodes are kept waiting till back-off time period.
In order to address this problem, this paper proposes an optimized congestion scheme for
legacy nodes which will help to reduce the back-off time period of lower priority nodes and
reduce congestion considerably.
Keywords
MHCCA (modified hybrid coordination function controlled channel access), MP(Mesh point),
MPP(Mesh Portal), MAP(Mesh Access point),end-to-end delay.
1. INTRODUCTION:
Wireless Local Area Network (WLAN) mesh networking are easy to use , low
cost and very flexible because of which they have become very popular [9].
A mesh network is generally set up different in location which have limited
infrastructure in order to give connectivity in ubiquitous way. Wireless mesh
networks consist of radio nodes organized in mesh topology. It consists of mesh
clients, gateways and mesh routers. Any WLAN mesh network is consisted of
MPs (Mesh points)to provide multi-hop connectivity using the wireless
network interface so that it can be applied laptop computers and in consumer
electronic devices [8].Cell phones, laptops and few other wireless devices are
nothing but the wireless mesh clients. Mesh routers will forward the packets to
wireless mesh routers which will in turn forward the traffic to gateways. These
gateways may or may not be connected to the internet as shown in figure 1.This
traffic flow is bi-directional. Generally a mesh network is reliable and but offers
redundancy. When any node fails to operate, the rest of the nodes can still
connect with each other, directly or indirectly through one or more intermediate
International Journal of Computer Science and Business Informatics
IJCSBI.ORG
ISSN: 1694-2108 | Vol. 14, No. 2. AUGUST/SEPTEMBER 2014 119
nodes. 802.11, 802.15, 802.16, cellular technologies or combinations of more
than one type of wireless technology are been used to implement wireless mesh
networks.
Figure 1 Wireless Mesh Networks
2. LITERATURE SURVEY:
Wireless LAN mesh networks are dynamically self-organized and self-
configured. This paper [4] uses the following terminology as per IEEE standard
802.11.
1) Legacy stations (STAs): legacy stations are those nodes which exist in
network but are not in use for a longer period.
2) Mesh Point (MP): MP is analogues to an access point that directs the
frames on the basis of their MAC header information.
3) Mesh Access Point (MAP): MAP in a MP having wireless LAN
functions for access points jointly with MP functions.
4) Mesh Portal (MPP): MPP is also a MP which is juxtaposed with mesh
portal with a well-equipped gateway function in order to enhance the
functionality of MP.
International Journal of Computer Science and Business Informatics
IJCSBI.ORG
ISSN: 1694-2108 | Vol. 14, No. 2. AUGUST/SEPTEMBER 2014 120
5) IEEE 802.11 e Enhanced distributed channel access:
IEEE 802.11 e is a valid standard defined by IEEE that is specifically
used for wireless LAN networks. EDCA protocol is a prolong form of
IEEE 802.11. DCF (distributed co-ordination function) performs an
effective use of CSMA/CA to provide channel access between multiple
stations. EDCA [5] works upon priority levels or access categories.
6) IEEE 802.11 e Hybrid coordination function controlled channel
access(HCCA):
HCCF is the most advance and complex standard that is used for
wireless mesh networks. It enhances the network with advanced traffic
priority. It is well equipped with a hybrid controller (HC) i.e. medium
controller.
7) IEEE 802.11 s:
IEEE 802.11 s is reserved for mesh networks. It defines how actually a
mesh network interconnected using mesh points. It can be used for both
static as well mobile networks.
The IEEE 802.11 MAC layer provides two types access mechanisms:
Distributed Coordination Function (DCF) and Point Coordination Function
(PCF) [10]. PCF is a MAC with centralized working and so not applied in
distributed mesh networks [7].While DCF is the basic access mechanism of the
IEEE802.11 and it is based on Carrier Sense Multiple Access with Collision
Avoidance (CSMA/CA). The MAC protocol of 802.11e which is the Hybrid
Coordination Function (HCF) has supporting feature for both contention-based
and controlled channel access [11].The Enhanced Distributed Channel Access
(EDCA) mechanism implements HCF, which is nothing but an extension of the
DCF mechanism which with the help of multiple access categories (ACs)
enables distributed differentiated [6] access to various the wireless channel.
There is a smaller minimum contention window CWmin (minimum congestion
window) for higher access category stations, hence have a higher probability
than others to access the common channel. Thus, in IEEE 802.11, overall
access time will be divided into Contention period (CP) and Contention free
period (CFP).In EDCA, all stations will compete for accessing the media in
CPby implementing different IFSs (Inter frame Space). But all the time only the
highest priority will have the shortest random back-off window i.e. the shortest
IFS. Hence the station successfully grabs the access media while the other
longer IFS will have to wait for some time. In HCCA, it works in the CFP,
where all stations will send their request to the [2] QAP (QoS Supportive
Adaptive Polling)station who will grant the permission for each station in order
International Journal of Computer Science and Business Informatics
IJCSBI.ORG
ISSN: 1694-2108 | Vol. 14, No. 2. AUGUST/SEPTEMBER 2014 121
to use the access media. But then, in HCCA mode, the CP will be used by
implementing CAP (Controlled Access Phase).Because priority is not assigned
amongst the accepted or requested stations.
In the HCCA, irrespective of their importance the QAP will serve all stations
according to their arrivals .That is why, a very important role is played by
admission control for both policies and mechanisms. Also since EDCA is
designed for single-hop networks then using EDCA to multi-hop networks such
as WLAN mesh network may lead to performance degradation. In WLAN
mesh networks, [1] EDCA-compliant relay access points (APs) can lead to
congestion because of the decrease in number of transmission opportunities.
The legacy stations residing in wireless mesh networks sometimes tend to cause
buffer overflow. This may lead to congestion control and degrades the
performance of the network. In order to address this problem, a congestion
control mechanism was adopted. However, few drawbacks were noticed in this
buffer control mechanism. In order to resolve this, an optimized way of
handling congestion control is been introduced in this paper.
3. PROPOSED WORK:
In wireless mesh networks, HCF (hybrid coordination function) controlled
channel access (HCCA) can be used in a modified way alias M-HCCA i.e.
modified HCCA. In this paper, an enhanced way of implementing HCCA in
order to improve its performance is proposed.
In this M-HCCA, during a CAP, the Hybrid Coordinator (HC)—which is also
the AP—controls the access to the medium. Whenever there is need to transmit
packets, a mesh client will send request frame to HC. However, there is slight
change in HCCA functioning. The nodes within the network can set an URG
(urgent) flag if it requires sending the frames urgently to destined nodes. The
HC will check for URG flag first to decide which frames to be send first. If
HC finds such flag with the node’s frame request it will send that frame first as
shown in figure 2. Thus priority is set high due to URG flag. If URG flag is not
assigned to particular node then those nodes will be buffered and will be sent to
destined nodes later. For the buffered nodes, which are waiting to get serviced
will be served according to scheduling mechanism. In order to keep high
throughput, round-robin scheduling techniques for low priority nodes.
International Journal of Computer Science and Business Informatics
IJCSBI.ORG
ISSN: 1694-2108 | Vol. 14, No. 2. AUGUST/SEPTEMBER 2014 122
Figure 2 Mechanism of M-HCCA
can be implemented. In this technique, a specific quantum time slice is kept as
shown in flowchart figure 3.
Figure 3 Flowchart
The nodes with lower priority are served in that quantum slice. Due to this,
higher performance and higher throughput is achieved since fairness is
achieved.
International Journal of Computer Science and Business Informatics
IJCSBI.ORG
ISSN: 1694-2108 | Vol. 14, No. 2. AUGUST/SEPTEMBER 2014 123
4. SIMULATION RESULTS:
4.1 Simulation Scenario:
The proposed scheme is simulated using Qualnet 4.5.1 [3] with simulation
parameters mentioned in table 1. Table 2 and 3 show the AODV statistics and
application statistics respectively. Table 4 shows CBR client and CBR server
parameters. Figure 4 shows the network scenarios without the use of ROC. The
simulation settings done to implement proposed scheme are shown in figure 5
and figure 6 shows the priority mechanism for the same. After the simulation is
performed with required settings, figure 7 shows the network topology with the
proposed scheme.
Table 1 Experimental parameters
Figure 4 Network topology without ROC
Table 2 AODV statistics
Sr. No. Parameter Values
1 Network protocol Internet Protocol (IP)
2 Application FTP and Telnet
3 Routing protocol AODV(Ad-hoc On Demand
distance Vector routing
protocol)
4 Size of data to be sent
(bytes)
1024
5 Number of packet 512
6 Start time (s) 1
7 End time (s) 150
8 Interval (s) 0.25
9 Simulation time(s) 300
Sr. Parameters Source Destination
International Journal of Computer Science and Business Informatics
IJCSBI.ORG
ISSN: 1694-2108 | Vol. 14, No. 2. AUGUST/SEPTEMBER 2014 124
Table 3 Application Statistics
Sr.No
.
Parameters Client Server
1 First packet sent 1.187572822 1.226521238
2 Last packet sent 579.3067829 0.000000000
3 Session status closed closed
4 Total bytes sent 3358 114
5 Total bytes received 114 3317
6 Throughput (bits/s) 24343 24432
Table 4 CBR Client and CBR Server
No.
1 RREQ packets initiated 69 0
2 RREQ packets retried 49 5
3 RREQ packets initiated for local
repair
0 0
4 RREQ sent for alternate route 0 0
5 RREQ received 111 77
6 RREQ discarded for blacklist 0 0
7 RREQ received by destination 6 66
8 RREP packet initiated at destination 6 66
9 RREP packet received 70 17
10 RERR packets initiated 0 0
11 RERR with n flags 0 0
12 RERR discarded 0 0
13 RERR packets received 100 4
14 HELLO message sent 0 0
15 HELLO message received 0 0
16 No. of routes selected 69 15
17 Total no of hop count 271 38
Sr.No. Parameters CBR Client CBR Destination
1 Total bytes sent 51200 44544
2 Total packets sent 100 87
3 First packet sent at 1.00000000 1.405967005
4 Last packet sent at 25.75000000 25.768736070
5 Throughput (bits/s) 14624 14626
International Journal of Computer Science and Business Informatics
IJCSBI.ORG
ISSN: 1694-2108 | Vol. 14, No. 2. AUGUST/SEPTEMBER 2014 125
Figure 5 Settings for simulation
Figure 6 Priority mechanism
International Journal of Computer Science and Business Informatics
IJCSBI.ORG
ISSN: 1694-2108 | Vol. 14, No. 2. AUGUST/SEPTEMBER 2014 126
Figure 7 Network topology with proposed scheme
4.2Results and discussion:
Figure 8 and 9 depicts the total number of bytes received and throughput of the
server respectively. Without the use of proposed scheme, the experiment results
show that fairness is not achieved amongst lower priority nodes.
Figure 8 Statistics for total bytes received
International Journal of Computer Science and Business Informatics
IJCSBI.ORG
ISSN: 1694-2108 | Vol. 14, No. 2. AUGUST/SEPTEMBER 2014 127
Figure 9 Throughput of network
However, as shown in figure 10 it’s the comparative analysis of throughput
where the overall throughput is improved when implemented using the
proposed scheme where the lower priority nodes are served in round-robin
mechanism instead of starving them.
Figure 10 Comparative statistics of throughput
International Journal of Computer Science and Business Informatics
IJCSBI.ORG
ISSN: 1694-2108 | Vol. 14, No. 2. AUGUST/SEPTEMBER 2014 128
Finally it can be concluded that the proposed scheme of m-HCCA is helpful in
improving throughput and efficiency of the network and thus achieves better
network performance by providing fairness to the lower priority nodes.
6. ADVANTAGES:
1) Higher priority nodes are provided with fairness with the use of URG
pointer.
2) Lower priority nodes are not starved and are served in round-robin
fashion with specific time slice.
3) End-to-end delay is reduced.
4) Throughput and overall performance of network is improved.
7. LIMITATIONS:
1) Buffered nodes can further be served with better priority schemes.
2) Security of nodes with carrying URG pointer should be taken care
against attacks.
8. CONCLUSION:
An effective, simple and modified way of implementing HCCA congestion
control scheme for wireless mesh networks is been put forth n this paper. At
first, the analysis of the reasons behind the inefficiency and unfairness on the
nodes for transmission in wireless mesh networks was done. An experimental
setup was done in order to analyze the results and applicability of this proposed
work. The usage of URG pointer provides fairness to nodes with higher priority
for transmission. Because of this the end-to-end delay and throughput of
network is improved considerably. Thus the performance of network is
enhanced. The upcoming work in this will be studying the behavior of network
in more complex scenarios. Also the effect of variable time slice for lower
priority nodes using round-robin scheduling can be studied and worked upon as
the future scope.
9. REFERENCES:
[1] Jun, K., Shiro, S., Nobuyoshi, K., Shigeo, S. and Tutomu, M., 2013Relay Access Point
Congestion Control Scheme using Buffer Control for Wireless LAN Mesh networks. Wireless
Personal Multimedia Communications (WPMC) 16th International Symposium, pp. 1-5.
International Journal of Computer Science and Business Informatics
IJCSBI.ORG
ISSN: 1694-2108 | Vol. 14, No. 2. AUGUST/SEPTEMBER 2014 129
[2] Saranyu, H. and Anan, P. 2010Priority based HCCA for IEEE 802.11e. International
Conference on Communications and Mobile Computing. Vol. 6,pp. 485 – 489.
[3] Qual Net 4.5.1 Installation Guide Version 4.5.1, University of California, Los Angeles
(UCLA), July 2008.
[4]Hidenori, A., Shinji, T. and Akira, Y., 2006 IEEE 802.11s Wireless LAN Mesh Network
Topology , NTT Docomo Technical Journal , Vol 8. No.2
[5] Yamada, A., Atsushi, F., Sadeghi, B., and Yang, L., 2006EDCA Based Congestion Control
for WLAN Mesh Networks. Vehicular Technology Conference, VTC 2006-Spring. IEEE
63rd Vol.3, pp. 1288-1292.
[6] Vasilios, A. and Costas, C. 2006Resource Control for the EDCA and HCCA Mechanisms in
IEEE 802.11e Networks. Modeling and Optimization in Mobile, Ad Hoc and Wireless
Networks, 4th International Symposium , pp. 1-6.
[7] Sadeghi, B., Yang, L. and Yamada, A.,2005 MAC Components in IEEE802.1ls IEEE802.11-
05/0167rl, March.
[8] Conner, W.S. and Agre, J., 2005 IEEE 802.11 TGs Usage Models. IEEE 802.11 Task Group
S, Submission 11-04-0662-16-000s.
[9] Matsumoto, Y., Hagiwara, J., Fujiwara, A., Aoki, H., Yamada, A., Takeda, S. and Yagyu, K.,
2004 A Prospective Mesh Network Based Platform for Universal Mobile Communication
Services. IEICE General Conference.
[10] ANSI/IEEE Std 802.11 2003 Edition.
[11]Gu, D. and Zhang, J., 2003 QoS Enhancements in IEEE 802.11 Wireless Local Area
Networks .IEEE Communication Magazine, pp. 120–124.
This paper may be cited as:
Rani, L., Shah, R., Anandani, V. and Manivannan, S. S. Optimized Buffer
Control Mechanism for Wireless LAN Mesh Networks. International Journal
of Computer Science and Business Informatics, Vol. 14, No. 2, pp. 117-129.
International Journal of Computer Science and Business Informatics
IJCSBI.ORG
ISSN: 1694-2108 | Vol. 14, No. 2. AUGUST/SEPTEMBER 2014 130
Presentation of Fuzzy Model to
Compute the Edge Betweenness
Centrality in Social Networks
Noushin Saed
Department of computer engineering, College of engineering, Khouzestan Science and Research
Branch, Islamic Azad University, Ahvaz, Iran
Mehdi Sadeghzadeh and Mohammad Hussein Yektaie
Department of Computer engineering, Islamic Azad University, Khuzestan, Mahshahr,Iran
ABSTRACT
Nowadays, we live in network area. The area through which the formation of various social
network, new communicative and informing methods are introduced to the widespread social
communications. A social network is a social structure which is made out of individuals and
meanwhile, by the pass of time, the analyzing these social network will gain increasing primacy.
In this research, one of the parameters of social network analysis called edge betweenness
centrality is introduced. Edge betweenness is an edge to compute the shortest paths between pair
of no desin the network that passes through it most frequently.In this research, to detect the
communities through edge betweenness centrality algorithm, a method is introduced in such a
way that each edge by receiving one fuzzy membership degree in the interval [1,0] the measure of
its effect on the network will be different. One of the features of this algorithm that makes it
distinguished from others is the application of fuzzy logic to detect the communities of social
network. Then by introducing the density of each cluster the density measure of the communities
graph is computed through considering the fuzzy detected structures. The finding of the
implementation of algorithm indicated that introduced algorithm to compute the density of
samples and to detect the number of mono-nodes while clustering has revealed more accuracy
rather than the related works.
Keywords
Social Networks, Community Detecting, Community Clustering, Membership Degree, Edge
Betweenness.
1. INTRODUCTION
The researches have revealed that mostly there are some common features among
real networks, such as biological systems and cooperating scientific systems.
Among these common features “community structure” has attracted the focus of
attention. The community system is defined to explicate the clustering of social
networks. A community structure of network can be simply divided into different
community [1]. The connection between the different nodes in community is
denser in proportion to the connection of these nodes with other nodes. Although
International Journal of Computer Science and Business Informatics
IJCSBI.ORG
ISSN: 1694-2108 | Vol. 14, No. 2. AUGUST/SEPTEMBER 2014 131
there is not any general definition of community yet; however some accepted
measurable parameters are investigated to recognize these kinds of community
structure and their importance in determined networks to improve the efficiency
and the time of implementation [2]. But in this research study we believe that to
realize the detection of communities in social networks the priority should not be
given to the time of implementation. Of course, known that clustering is a NP
HARD algorithm, a kind of algorithm should be introduce that when we have
polynomial it can solve the problem. Therefore, giving priority to and much
attention the time of implementation can reduces the accuracy in community
detecting and will result in the fact that a number of communities that are really
present in social network be lost due to the improvement of the time of
implementation. Structure of the present paper is as follow: Next part is assigned
to review of literature. In part 3, edge betweenness centrality algorithm and its
characteristics have been described. Proposed method is presented in part 4, and
description of Simulation is presented in part 5. Finally, part 6 includes
conclusion and some future works.
2. RELATED WORKS
Clustering, put it in another term, the recognition of communities as one of
interests to the science of data mining has been investigated and studied. Usually,
a community in network is a group of nodes that their connection in intra-
community arrangement is more than to the rest of the network [3].This intuitive
definition has been formalized in a number of competing ways, usually by way of
a quality function, which quantifies the goodness of a given division of the
network into communities. Some of these quality functions measures like
modularity and normalized cuts are more common than other cases but none of
them has gained public acceptance since one criterion in all situations is not
workable. Algorithms for community discovery deal to problem as well as the
features of efficiency from different perspectives. However, this will obviously
improve a particular quality criterion. Spectral methods, Kerighan-lin (KL)
algorithm and flow-based postprocessing are examples of algorithm that attempt
obviously to particular standard quality[4].Hierarchical methods are one of the
traditional methods of community clustering. In this hierarchical clustering
method, a hierarchical structure in a tree model is dedicated to the final clusters
according to the amount of their commonness. This hierarchical tree is called
dendrogram. The methods of hierarchical clustering techniques are usually
according to Greedy and Stepwise-optimal algorithms. The clustering methods
according to productive hierarchical structure through them are usually divided
into Bottom-Up (agglomerative) and Top-Down (Divisive) algorithms[5].
Agglomerative algorithms begin to function with a node as a community in the
network and they merge similar communities in each stage. This repetitive
process continues until an ideal number of communities emerge up or the other
nodes for merging are dissimilar to one another. The divisive algorithms operate
in regressive manner, they commence to function with a complete network as a
community and in each stage determine one community then divided it into two
International Journal of Computer Science and Business Informatics
IJCSBI.ORG
ISSN: 1694-2108 | Vol. 14, No. 2. AUGUST/SEPTEMBER 2014 132
parts and this procedure will continue until culminating in clusters containing one
member. Clauset and his associates [6] introduced a hierarchical method through
that the nodes of graph are divided according to a greedy algorithm that the
modularity resulted from this division reaches its maximum. Another method of
clustering is partitioning method. The algorithm of partitioning clustering will
gains one partition from data instead of the structure that dendrogram produces
through a hierarchical technique. The partitioning method is useful as well as in
total data collections this is one of the advantages of this method since prevents
the dendrogram structure that involves a lot of computations. One of the
problems relevant to the algorithms of partitioning is the selection of ideal
clusters number and preliminary [7]. Most of the community discovery
algorithms discussed in this section were designed with the implicit assumption
that the underlying network is unchanging. This is in the case that in real social
networks the relation among nodes changes by the pass of time and consequently
their membership in different communities will as well as change [8].
3. EDGE BETWEENESS CENTRALITY ALGORITM
In the traditional hierarchy methods, the structures with high degree joints are
gradually created and develop in graph. These methods are prosperous in
detecting communities only in limited cases. One of the main problems of these
methods is that there may be nodes in the graph which connect to the other nodes
only via an edge. These nodes by algorithm will have no place in any community.
But it is clear that these nodes are belonged to the community through that mono-
edge is connected to that the same community. To solve the problems of
hierarchical methods Newman and Girvan [9] proposed a divisive algorithm for
community discovery, using ideas of edge betweenness. In this method the border
of community is delineated through the criterion of edge betweenness. The
centrality of an edge is the number of the shortest path that exists among nodes
that pass through this edge. In the other word, the centrality of edge means that
what measure of edge exists across the paths between two collections of
connected nodes. While conducting this method in each stage the edge having the
most centrality will be deleted from the graph, then the centrality of other edges
will again be computed. While conducting this method in each stage the edge
having the most centrality will be deleted from the graph, then the centrality of
other edges will again be computed. As a result of the repetition of this
procedure, a collection of isolated categories will be created in graph that each of
them is the representative of communities in graph. The reason for the
recalculation step is as follows: if the edge betweenness are only calculated once
and edges are then removed by the decreasing order of scores, these scores won’t
get updated and no longer reflect the new network structure after edge removals.
4. METHODOLOGY
This section deal with the introduction of a method applied for community
clustering in the social network graphs. Of course the intended graph in our
International Journal of Computer Science and Business Informatics
IJCSBI.ORG
ISSN: 1694-2108 | Vol. 14, No. 2. AUGUST/SEPTEMBER 2014 133
suggested method is a kind of directed and weighted graph. The method
introduced in this research study is based on a divisive algorithm. As well as, our
suggested method is verbalized through the algorithm of edge betweenness
centrality. Considering the issue that in social network edge is the representative
of relationship between two individuals, it can be concluded that edges, the most
frequently used to compute the shortest paths pass through them, are the bridges
which much density is available on their two ends under the graph. The
difference here creates in Newman -Girvan algorithm is that the value between
two nodes will no longer be identical, but by accepting one fuzzy degree in the
[0,1] interval in proportion to other edges will be more valuable and consequently
the proportion of this edge in the edge betweenness centrality will be different. It
should be added that the degree of fuzzy membership is attributed to each edge
on the premise of the measure of the relationship among individuals in social
network. If the detecting of these edges is conducted by using the shortest paths
under created graphs in the first stage is regressively continuing, almost the
maximum of communities in graph can be detected. The stages of conducting the
suggested method are as the following:
ALGORITHM 1:BREADTHFIRSTSEARCH
1. The initial node called A, da=0 and gained the weight Wa=1.
2. Each node i in the neighborhood of A will gain the distance ofd=da+1=1 and
the weight of Wi= Wa= 1.
3. One of the three following choices will be performed for each node j in the
neighborhood of node i:
 If the node j has not receive distance to which the distance of dj= di+ 1=
1and the weight of Wj= Wi will be dedicated.
 If the node j already has received the distance and dj= di+ 1, the weight of
node will Wi be increased. It means that Wj= Wj+ Wi .
 If the node j has already received and dj< di+1 no operation will be
performed.
4. From the stage (3) the algorithm will be repeated as long as no node is
remained to investigate.
The weight attributed to node i, in fact, verbalize the number of independent
paths of initial node to node i. These weights are necessary to compute edge
betweenness centrality, for two connected nodes i and j (that j is more far that i
from the resource A) a fraction of the shortest paths between i and j nodes that
passes through i is determined via Wi/ Wj. Now, the following stages will be
conducted to compute edge betweenness through the all shortest paths from
resource A.
ALGORITHM 2: THE COMPUTATIONOFEDGE BETWEENESS
1. All the leaves under the title node B should be searched.
2. The amount of Wi/ Wj will be dedicated to the edges between i and j.
3. Now, the movement is performed from the farthest edges from the source A, it
means lowest level to up, towards node A. The amount of one plus the total
International Journal of Computer Science and Business Informatics
IJCSBI.ORG
ISSN: 1694-2108 | Vol. 14, No. 2. AUGUST/SEPTEMBER 2014 134
number of graph on the neighboring edges (present lower to this edge without
mediator) is dedicated to the edge between the node i to j and the conclusion will
be multiplied by amount Wi/ Wj.
4. The algorithm will be repeated from the stage (3) until it reaches node A.
At present, this procedure, for the total number of node (n), will be repeated as
initial node and the gained conclusion in each stage to each edge will be pulsed
(aggregated) to compute total betweenness by time for all edges. All the
computations are again performed for all other edges after each time an edge is
deleted. The dependence of this algorithm on many computations will result in
the fact that it be only employed for the networks with ten thousands nodes and in
the wider networks their growth of time will be intractable. Now, after the
clustering of social network graph, the internal density of each cluster will be
computed by considering formula (1). Naturally, determining the dense time of a
cluster is performed by computing the density of graph. The under graph density
gained by the cluster is considered as intra-cluster density. In the following
formula the u and v are two intended vertexes in cluster G. The intra-cluster
density measure is computed via the following formula:
𝛿𝑖𝑛𝑡 𝐺 =
𝑣,𝑢} 𝑣∈𝐺,𝑢∈𝐺
𝐺 ( 𝐺−1 )
(1)
5. SIMULATION OF PROPOSED MODEL
This social network is the friendship relation among 200 student of IT University
that according to the amount of the relation among the members, values 0.2, 0.4,
0.6, and 0.8 is attributed to each edge. The graph of this social network, by
dedicating numerical figures to the individuals, is designed as the following via
NodeXL software.
International Journal of Computer Science and Business Informatics
IJCSBI.ORG
ISSN: 1694-2108 | Vol. 14, No. 2. AUGUST/SEPTEMBER 2014 135
Figure. 1. The graph of communications in the network
The feature of this network is as following:
 The total number of the members of network is 200 n.
 The kind of edge (communications) is fuzzy directed and weighed.
 The number of communications among the members (the number of the
edges in the network) is equal to 208.
After the designing the graph of collected data, the code relevant to execution is
written in Visual Basic. Net language and are executed on the collection of data
as the following:
International Journal of Computer Science and Business Informatics
IJCSBI.ORG
ISSN: 1694-2108 | Vol. 14, No. 2. AUGUST/SEPTEMBER 2014 136
Figure 2. The results of the evaluation of gained clusters
Drawing attention to the execution of suggested method the nodes of the main
graph are categorized into 6 grouping cluster.
A. THE COMPARISON OF CLUSTERING ALGORITHM
In this section the suggested method is compared with the previous method in the
area of community detecting, especially the standard Newman and Girvan and
the algorithm of Clauset and his associates which are hierarchical methods, and
the conclusions of the research are gathered in the following table. The results of
the two algorithms became simulated using NodeXL software (version 2012).
International Journal of Computer Science and Business Informatics
IJCSBI.ORG
ISSN: 1694-2108 | Vol. 14, No. 2. AUGUST/SEPTEMBER 2014 137
Table 1. The comparison of algorithms
B. ADVANTAGES AND DISADVANTAGES OF PROPOSED
METHOD
 One of the advantages of this suggested method is the fact that in
comparison with the previous methods, it has much reduced the
number of the mono-node cluster, since the unnecessary clusters
prevent from accurate detecting of the communities resulted from
clustering algorithms.
 In this method the centrality of the whole graph is improved in
proportion to the other methods.
 This method is very time- consuming because of long statistical
computations in the complicated graphs.
6. CONCLUSION
In this article through modeling the social networks to a graph, in which the
nodes are the same individuals or groups and the edges are the same
communications between the individuals and groups, a huge graph containing so
many numbers of nodes and edges is created. We could explicate a new
algorithm to perform the clustering of the network and explore the structure of
community containing nodes and edges. Also, drawing attention to the point that
the nearer the density of the intra- clustering is to 1, the higher the quality of
clustering. The findings of simulation and the evaluation of density gained from
this algorithm signify the matter that the suggested algorithm is more efficient in
smaller graphs, since the smaller the graph, the more it is liable that the detected
clusters in the graph have a fewer node number and consequently, the intra-
cluster density even with fewer number of edges will quickly desire to 1. We
The kind of
algorithms
The number
of gained
clusters
The average
density of the
whole graph
The number of
mono-node clusters
Neman-Girvan 47 0.12 23
Clauset-Newman-
Moore
6 0.07 2
Fuzzy Edge
Betweenness
6 0.21 1
International Journal of Computer Science and Business Informatics
IJCSBI.ORG
ISSN: 1694-2108 | Vol. 14, No. 2. AUGUST/SEPTEMBER 2014 138
could also reduce to much extent the number of mono-node clusters which have
undesirable effects on creating earned clusters and the average density.
FUTURE WORKS: To detect the nodes located at high degree centrality or the
nodes located to the high closeness centrality rather than the other nodes in social
network and introduce them as the centers of clusters in the algorithm of edge
centrality in Newman’s algorithm. Also, the amount of the influence of a node,
called Eigenvector centrality in the graph of a social network can be introduced
and determined as the core of clusters and the leader node in the graph.
REFERENCES
[1] U. Brands, D. Delling, M. Gaertler, R. Gorki, M. Hoofers, Z. Mikulski, D. Wagner 2008. On
modularity clustering.IEEE Transactions on Knowledge and Data Engineering. 20, 2, pp. 172-
188.
[2] R. Xu 2005.Survey of Clustering Algorithms. In: IEEE Transactions on NeuralNetwork, vol.
16, no. 3:645–678.
[3] M. Girvan, M.E.J. Newman 2002. Community structure in social and biological networks.
Proceedings of the National Academy of Sciences USA. 99, 12, pp. 7821–7826.
[4] L. Freeman 1979. Centrality in social networks: Conceptual clarification. Social Networks.
Elsevier Sequoia S.A., Lausanne - Printed In the Netherlands. 2, 2, pp. 215-239.
[5] M.E.J. Newman 2010. Networks: An Introduction. Oxford University Press; 1 edition. pp. 1-
34.
[6] A. Clauset, M.E.J. Newman, C. Moore 2004. Finding community structure in very large
networks. Physical Review E, 70, 6, pp. 66-111.
[7] P. Zhao, C. Zhang, S. Chatterjee 2011. A new clustering method and its application in social
networks, Pattern Recognition Letters, Elsevier, 32, 2109-2118.
[8] O. Green, D. Bader 2013. Faster betweenness centrality based on data structure
experimentation.International Conference on Computational Science, ICCS. Available online at
www.sciencedirect.com. Volume 18, pp. 399-408.
[9] M.E.J. Newman, M. Girvan 2004. Finding and evaluating community structure in networks.
Phys. Rev. E, 69(2):026113-026120.
This paper may be cited as:
Saed, N., Sadeghzadeh, M. and Yektaie, M. H., 2014. Presentation of Fuzzy
Model to Compute the Edge Betweenness Centrality in Social Networks.
International Journal of Computer Science and Business Informatics, Vol. 14,
No. 2, pp. 130-138.
International Journal of Computer Science and Business Informatics
IJCSBI.ORG
ISSN: 1694-2108 | Vol. 14, No. 2. AUGUST/SEPTEMBER 2014 153
A Lightweight Authentication Scheme
for Mobile Cloud Computing
Mohammad Rasoul Momeni
Department of Computer Engineering,
Imam Reza International University of Mashhad, Iran
ABSTRACT
The ABI Research believes that the number of mobile cloud computing users is expected to grow
from 42.8 million (1.1% of total mobile users) in 2008 to 998 million (19% of total mobile users) in
2014. The security risks have become a hurdle in the rapid adaptability of the mobile cloud computing
technology. Significant efforts have been devoted in research organizations and academia to securing
the mobile cloud computing technology. In this paper we proposed a lightweight authentication
protocol for mobile cloud environment. Our proposed protocol has many advantages such as:
supporting user anonymity, local authentication and also resistance against related attacks such as
replay attack, stolen verifier attack, modification attack, server spoofing attack and so on.
Keywords
mobile cloud computing, security risks, lightweight authentication, local authentication.
1. Introduction
Due to inherent challenges of wireless communications such as insecure nature and
problems related to heterogeneity, security and privacy issues are too complex in
mobile cloud computing. And also due to energy constraints in mobile devices,
mobile users need to lightweight security mechanisms. As a security factor,
authentication methods are grouped to four classes. 1. what you are? (e.g.
fingerprint), 2. what you have? (e.g. smart cards), 3. what you know? (e.g.
passwords) and 4. what you do? or implicit authentication. Authentication is the
most important factor to protect systems against attacks. Especially in wireless
mobile communications, authentication methods should be lightweight, also
computation and communication costs should be little. Firstly lamport in 1981
proposed an authentication scheme over an open channel [1]. Chang and Wu
proposed smart cards for remote user authentication protocols [2]. Then many two
factor authentication protocols have been proposed [3-7]. Chow et al proposed an
authentication framework for mobile cloud users [8]. Their proposed authentication
scheme was implicit authentication. Schwab and li proposed an entity authentication
scheme for mobile cloud environment [9]. They used fuzzy password authentication
in their scheme. Hoon and Euiin also proposed an authentication scheme using
International Journal of Computer Science and Business Informatics
IJCSBI.ORG
ISSN: 1694-2108 | Vol. 14, No. 2. AUGUST/SEPTEMBER 2014 154
profiling technique in mobile cloud computing [10]. The rest of the paper is
organized as follows: in Section 2, we propose our scheme. Section 3 and 4 describe
the security and performance analysis respectively. And finally section 5 concludes
the paper. The notations to be used in this paper are in Table 1.
Table 1. Notations
2. Proposed authentication Protocol
In this section our protocol is presented. The time for remote authentication protocol
is long, especially in the wireless mobile communications. Hence this protocol
provides local authentication. In this protocol mobile user is authenticated in his/her
mobile network, hence this mechanism provides low latency and saves bandwidth. In
the end of authentication phase mobile user receives a CertMU from mobile service
provider that presents it to the cloud service provider. Note that mobile service
International Journal of Computer Science and Business Informatics
IJCSBI.ORG
ISSN: 1694-2108 | Vol. 14, No. 2. AUGUST/SEPTEMBER 2014 155
provider and cloud service provider are fully trusted together. Proposed protocol
consists of registration phase and mutual authentication with session key agreement
phase that are described below.
2.1 Registration phase
In this phase mobile user performs registration phase via secure channel as follows.
Note that registration phase is done only once when mobile user wants to join the
mobile network.
1) The mobile user submits his/her IMSI as identity and some personal secret
information to the server.
2) Now the server checks this ID and if already exists in server database rejects it,
Mobile user must prepares unique ID. It is clear to see that in this step identity
management is provided. Now server can compute authentication key AK = H (X ||
IMSI) which X is a high entropy secret random number and H() is a collision-free
one-way hash function.
3) The server returns AK and SPMU to the mobile user, which SPMU is service
permissions of mobile network allocated to the mobile user by server.
2.2 Mutual authentication with session key agreement
After registration whenever mobile user wants to use mobile network services,
he/she must be authenticated. Hence he/she sends a login request message to the
server and then server verifies the authenticity of the login request message as
follows.
1) The mobile user generates a random number r1 and message R1 = (SPMU || r1),
then encrypts R1 by the AK. He/she sends M1 = (TMSI, EAK (R1), H (TMSI, MACLAS,
EAK (R1)) to LAS. For protecting user anonymity instead of using IMSI, TMSI is
used.
2) After receiving M1, the server computes H*
(TMSI, MACLAS, EAK (R1)), then checks
H = H*
for detecting modification attack. If H is not equal to H*
and TMSI is not
valid, LAS aborts the current session. Hence denial of service can be eliminated.
Then decrypts the R1 and obtains the SPMU and r1. Now LAS generates r2, CertMU
and message R2 = (CertMU || r1 || r2), also it generates SK = H (TMSI || r1 || r2) and
sends M2 = (MACLAS, EAK (R2), H (MACLAS, TMSI, EAK (R2)).
3) After receiving M2, mobile user computes H*
(MACLAS, TMSI, EAK (R2)) then
checks H = H*
for detecting modification attack. If H is not equal to H*
mobile user
International Journal of Computer Science and Business Informatics
IJCSBI.ORG
ISSN: 1694-2108 | Vol. 14, No. 2. AUGUST/SEPTEMBER 2014 156
aborts the current session, Hence denial of service can be eliminated. Then decrypts
the R2 and obtains the CertMU, r1 and r2. Also it checks random number r1 to avoid
replay attacks. Mobile user generates SK = H (TMSI || r1 || r2), hereafter both sides
use SK for encrypting the messages instead of AK. Note that AK and SK are valid
only for this session.
Figure 1. Proposed scheme
2.3 Authentication key change phase
When an authentication key is leaked, mobile user needs to a new authentication key.
In order to get new authentication key mobile user submits his/her IMSI as identity,
old authentication key and some personal secret information through the secure
channel to LAS. After checking the validity of mobile user, LAS selects a new
International Journal of Computer Science and Business Informatics
IJCSBI.ORG
ISSN: 1694-2108 | Vol. 14, No. 2. AUGUST/SEPTEMBER 2014 157
random number X* and generates the new authentication key AK* = H (X* || IMSI).
Now LAS sends AK* to mobile user through the secure channel.
3. Security analysis
In this section security features of our proposed protocol is presented and we
demonstrate proposed protocol can withstand against related security attacks.
3.1 No clock synchronization problem: many proposed authentication protocols use
timestamps to avoid replay attacks but timestamp mechanism is difficult and
expensive in wireless mobile communications [11] and distributed networks
[12,13,14]. Our proposed protocol is nonce-based and does not have clock
synchronization problem.
3.2 Session key agreement: in our proposed protocol a session key is generated
which uses random numbers like r1 and r2. This session key provides secure
communications over open channel by encrypting the exchanged messages.
3.3 Modification attack resistance: to avoid modification attacks in our proposed
protocol, collision-free one-way hash function is used. If an adversary sends a
modified message, recipient can easily detect it by checking the hash values.
3.4 Replay attack resistance: our proposed protocol includes random numbers to
avoid replay attacks. Guessing the value of random numbers is very hard for
attackers because they are refreshed in each session and authentication time.
3.5 Authentication key change phase: When an authentication key is leaked, mobile
user needs to a new authentication key. Our proposed protocol supports
Authentication key change phase. As mentioned after checking the validity of mobile
user, LAS selects a new random number X* and generates the new authentication
key AK* = H (X* || IMSI). Now LAS sends AK* to mobile user through the secure
channel.
3.6 Stolen verifier attack resistance: our proposed protocol is robust against stolen
verifier attack because server does not keep any secret table or any pre-shared secret
key. Hence adversary cannot gain any valuable information from this attack.
3.7 Server spoofing attack resistance: our proposed protocol provides mutual
authentication for both participants. Mobile user authenticates the LAS and also LAS
can authenticate the mobile user. Hence sever spoofing attack is ineffective.
3.8 Local authentication: as mentioned proposed scheme implements local
authentication. Local authentication has two big advantages: it saves bandwidth and
International Journal of Computer Science and Business Informatics
IJCSBI.ORG
ISSN: 1694-2108 | Vol. 14, No. 2. AUGUST/SEPTEMBER 2014 158
removes latency.
3.9 User anonymity: user anonymity means protecting real identity of user against
public, no server [15]. Our proposed scheme satisfies user anonymity, because in the
registration phase IMSI (real identity of user) transmits through secure channel. In
the authentication phase instead of IMSI, TMSI transmits to LAS.
3.10 Parallel session attack resistance: both two identities of mobile user and LAS
exist in the hash functions of exchanged messages M1 and M2. This mechanism
prevents parallel session attack and our proposed scheme is robust against parallel
session attack.
3.11 Known plaintext attack resistance: the attacker does not know AK = H (X ||
IMSI), because IMSI transmits through secure channel in the registration phase and
in the authentication phase TMSI transmits to LAS instead of IMSI. Also X is a high
entropy secret random number that attacker cannot access it. Hence our proposed
protocol is robust against Known plaintext attack.
4. Performance analysis
In this section we evaluate the performance of our proposed protocol. Note that a
good authentication scheme for mobile cloud computing must be lightweight. In
order to be lightweight we used symmetric encryption, since it has very low
computation cost. Our proposed scheme analysis is shown in
Table 2.
Table 2. Computation cost of our scheme
Also computation cost of LMAM [16] is shown in Table 3.
International Journal of Computer Science and Business Informatics
IJCSBI.ORG
ISSN: 1694-2108 | Vol. 14, No. 2. AUGUST/SEPTEMBER 2014 159
Table 3. Computation cost of LMAM [16].
Comparing the two tables, it is clear to see our proposed scheme is more
efficient than LMAM. Respectively CH, CR and CSYM are hash functions cost,
random numbers cost and also symmetric encryptions cost.
5. Conclusion
In this paper we proposed a lightweight authentication protocol for mobile
cloud computing. The time for remote authentication protocol is long,
especially in the wireless mobile communications. Hence this protocol provides
local authentication. In this protocol mobile user is authenticated in his/her
mobile network, hence this mechanism provides low latency and saves
bandwidth. Also our proposed protocol satisfies user anonymity, mutual
authentication and so on. In terms of resistance against related attacks, our
proposed protocol is robust against replay attack, stolen verifier attack,
modification attack, server spoofing attack and so on. It is important to note
that, proposed protocol is according to real communication scenarios.
References
[1] L. Lamport, Password authentication with insecure communication, Communications of
the ACM 24 (11) (1981) 770–772.
[2] C. Chang, T. Wu, Remote password authentication with smart cards, IEE Proceedings-
Computers and Digital Techniques 138 (3) (1991) 165–168.
[3] J. Shen, C. Lin, M. Hwang, A modified remote user authentication scheme using smart
cards, IEEE Transactions on Consumer Electronics 49 (2) (2003) 414–416.
[4] I. Liao, C. Lee, M. Hwang, A password authentication scheme over insecure networks,
Journal of Computer and System Sciences 72 (4) (2006) 727–740.
[5] C. Lee, M. Hwang, I. Liao, Security enhancement on a new authentication scheme with
anonymity for wireless environments, IEEE Transactions on Industrial Electronics 53 (5)
(2006) 1683–1687.
[6] J. Xu, W. Zhu, D. Feng, An improved smart card based password authentication scheme
with provable security, Computer Standards & Interfaces 31 (4) (2009) 723–728.
International Journal of Computer Science and Business Informatics
IJCSBI.ORG
ISSN: 1694-2108 | Vol. 14, No. 2. AUGUST/SEPTEMBER 2014 160
[7] K. Yeh, C. Su, N. Lo, Y. Li, Y. Hung, Two robust remote user authentication protocols
using smart cards, Journal of Systems and Software 83 (12) (2010) 2556–2565.
[8] R. Chow, M. Jakobsson, R. Masuoka, J. Molina, Y. Niu, E. Shi, and Z. Song,
“Authentication in the clouds: a framework and its application to mobile users,” in
Proceedings of the 2010 ACM workshop on Cloud computing security workshop (CCSW),
pp. 1 - 6, 2010.
[9] David Schwab, Li Yang, Entity Authentication in a Mobile-Cloud Environment, CSIIRW
'12, Oct 30 - Nov 01 2012, Oak Ridge, TN, USA ACM 978-1-4503-1687-3/12/10.
[10]Hoon jeong, Euiin choi, user authentication using profiling in mobile cloud computing,
AASRI Procedia 2 (2012) 262 – 267, Doi: 10.1016/j.aasri.2012.09.044.
[11]A. Giridhar, P. Kumar, Distributed clock synchronization over wireless networks:
algorithms and analysis, in: Proceedings of the 45th IEEE Conference on Decision and
Control, IEEE, 2006, pp. 4915–4920.
[12]D. Mills, Internet time synchronization: the network time protocol, IEEE Transactions on
Communications 39 (10) (1991) 1393–1482.
[13]J. Han, D. Jeong, A practical implementation of IEEE 1588–2008 transparent clock for
distributed measurement and control systems, IEEE Transactions on Instrumentation and
Measurement 59 (2) (2010) 433–439.
[14]R. Baldoni, A. Corsaro, L. Querzoni, S. Scipioni, S. Piergiovanni, Coupling-based internal
clock synchronization for large-scale dynamic distributed systems, IEEE Transactions on
Parallel and Distributed Systems 21 (5) (2010) 607–619.
[15]D. Wanga, Chun-guang, Cryptanalysis of a remote user authentication scheme for mobile
client–server environment based on ECC, Information Fusion 14 (2013) 498–503.
[16]D. He, M. Ma, Y. Zhang, C. Chen, J. Bu, A strong user authentication scheme with smart
cards for wireless communications. Computer Communications, 34 (2011) 367–374.
This paper may be cited as:
Momeni, M. R., 2014. A Lightweight Authentication Scheme for Mobile Cloud
Computing. International Journal of Computer Science and Business
Informatics, Vol. 14, No. 2, pp. 153-160.

Vol 14 No 2 - September 2014

  • 1.
    ISSN: 1694-2507 (Print) ISSN:1694-2108 (Online) International Journal of Computer Science and Business Informatics (IJCSBI.ORG) VOL 14, NO 2 SEPTEMBER 2014
  • 2.
    Table of ContentsVOL 14, NO 2 SEPTEMBER 2014 An Optimal Solution to the Linear Programming Problem using Lingo Solver: A Case Study of an Apparel Production Plant of Sri Lanka.................................................................................................1 Z. A. M. S. Juman and W. B. Daundasekara Analysis of BT and SMS based Mobile Malware Propagation ................................................................. 16 Prof. R. S. Sonar and Sonal Mohite Behavioral Pattern of Internet Use among University Students of Pakistan........................................... 25 Amir Manzoor BER Analysis of BPSK and QAM Modulation Schemes using RS Encoding over Rayleigh Fading Channel .................................................................................................................................................................... 37 Faisal Rasheed Lone and Sanjay Sharma Harnessing Mobile Technology (MT) to Enhancy the Sustainable Livelihood of Rural Women in Zimbabwe: Case of Mobile Money Transfer (MMT) ................................................................................ 46 Samuel Musungwini, Tinashe Gwendolyn Zhou, Munyaradzi Zhou, Caroline Ruvinga and Raviro Gumbo Design and Evaluation of a Comprehensive e-Learning System using the Tools on Web 2.0 ................ 58 Maria Dominic, Anthony Philomenraj and Sagayaraj Francis Critical Success Factors for the Adoption of School Administration and Management System in South African Schools ...............................................................................................................................74 Mokwena Nicolas Sello Efficient and Trust Based Black Hole Attack Detection and Prevention in WSN ................................... 93 Ganesh R. Pathak, Suhas H. Patil and Jyoti S. Tryambake IJCSBI.ORG
  • 3.
    Design and Analysisof Concurrency Control Mechanism Using Modified SCC-2S Algorithm in Mobile Environment ............................................................................................................................................ 104 Nyo Nyo Yee and Hninn Aye Thant Optimized Buffer Control Mechanism for Wireless LAN Mesh Networks ............................................ 118 Lakshmi Rani, Rutuja Shah, Varsha Anandani and Prof. S. S. Manivannan Presentation of Fuzzy Model to Compute the Edge Betweenness Centrality in Social Networks ....... 130 Noushin Saed, Mehdi Sadeghzadeh and Mohammad Hussein Yektaie A Lightweight Authentication Scheme for Mobile Cloud Computing .................................................. 153 Mohammad Rasoul Momeni
  • 4.
    International Journal ofComputer Science and Business Informatics IJCSBI.ORG ISSN: 1694-2108 | Vol. 14, No. 2. AUGUST/SEPTEMBER 2014 1 An Optimal Solution to the Linear Programming Problem using Lingo Solver: A Case Study of an Apparel Production Plant of Sri Lanka Z. A. M. S. Juman and W. B. Daundasekara Department of Mathematics, Faculty of Science, University of Peradeniya, Sri Lanka ABSTRACT Operations Research (OR) is often concerned with determining the maximum of profit, performance, yield etc. or minimum of cost, loss, risk, etc. of some real-world objectives. The Linear Programming Problem (LPP), a branch of Operations Research consists of an objective function which is linear and constraints are linear equations or inequalities. This research paper presents a Mathematical Model of a LPP which is to minimize the production cost, while satisfying operational limitations, of a production plant producing t- shirts. This production plant is known as Silk Line (pvt) Ltd which is located in Sri Lanka. The developed model is considered to be a large scale one which provides a fully functional cost effective system finding optimum number of machine operators and workers in each of the departments in the production plant as well as finding optimum raw material for the entire t-shirts production. The optimal solution to the model is found using the commercial software package called “LINGO SOLVER”. Moreover, a sensitivity analysis is performed to complete the target (entire t-shirts production) within a given specific period of time. Keywords Linear Programming Problem, Optimum number of machine operators, Lingo Solver, Sensitivity analysis. 1. INTRODUCTION Linear programming is an optimization technique which was developed during the Second World War. An LPP consists of an objective function which is linear and constraints are linear equations or inequalities. Objective function and constraints are formed using the decision variables which are defined according to the given problem. Decision variables are continuous to be real valued variables which may have lower or upper bounds.
  • 5.
    International Journal ofComputer Science and Business Informatics IJCSBI.ORG ISSN: 1694-2108 | Vol. 14, No. 2. AUGUST/SEPTEMBER 2014 2 Objective function is to be maximized or minimized subject to the constraints which form a convex feasible region. An LPP can be solved using an iterative algorithm known as the Simplex Algorithm which was developed by Dantzig in 1950‟s. This is the most the widely used and accepted algorithm to solve LPPs because of its simplicity. The optimal solution of the objective function may be bounded or unbounded whereas optimal solution to the decision variables may or may not be unique. Linear Programming has a broader area of applications in the fields of productions, telecommunications, transportations, scheduling etc. The main focus of linear programming is to optimize the available resources in the best possible manner while achieving the objective. This research paper is focusing on optimizing production cost of a t-shirts production plant which is located in Sri Lanka. Although the plant‟s monthly target is 30,000 t-shirts, the records show that the target level has not been reached in a regular basis. Also, it can be observed that the plant‟s operational costs are mainly due to workers monthly payments which are more than what is needed. Due to low productivity and unnecessary expenditures, at present the plant is facing major financial difficulties and several other problems in designing the production process. Therefore, the management is interested in implementing a cost effective system to reduce the production cost while improving the production efficiency of t-shirts. In fact, in this research paper, a large scale linear programming model is developed to achieve these objectives. Then LINGO SOLVER is used to solve the developed large scale model. The remainder of this paper is organized as follows: Related literature review is given in section 2. Section 3 deals with the Methods and Materials of the LPP. In section 4 the solution to the large scale LPP is summarized. Finally, the conclusion given in section 5 highlights the limitations and future research scope on the topic. 2. LITERATURE REVIEW Linear Programming problem and its solution have been studied by many authors. Few of them are James and Tom [5], Brain [1], Dantzig [2] and Taha [13]. A number of computer software is available in obtaining the solutions to LPP. Some are based on the simplex method and its variants, e.g. CPLEX, LINDO, TORA, MATLAB, EXCEL SOLVER, AMPL and LINGO, and some are based on the interior point algorithms, e.g. MOSEX. See Fourer [3]. Though the software based on simplex method and its variants have been used widely in solving linear programming problems, they solve LPP in exponential time. An algorithm that solves LPP in
  • 6.
    International Journal ofComputer Science and Business Informatics IJCSBI.ORG ISSN: 1694-2108 | Vol. 14, No. 2. AUGUST/SEPTEMBER 2014 3 polynomial time is considered to be efficient. A first attempt of solving LPP in polynomial time was the development of interior point algorithm by Karmarkar [8]. How to solve a large scale LPP by interior point method under MATLAB environment was proposed by Zhang [15]. The existing interior point algorithms have some drawbacks such as extensive calculation requirements, large number of iterations and large computer space requirements. See Terlaky and Boggs [14].In addition, Hitchcock [4] was first to develop the transportation model. After that, the transportation problem, a special class of linear programming problem has been studied by many researchers. Sharma and Sharma [12] presented the transportation problem in a slightly different form in getting a dual problem which has a special structure. Then they proposed a new solution procedure to solve the dual of the incapacitated transportation problem. Sharma and Prasad [11] presented a heuristic that provides a very good initial solution to the transportation problem in polynomial time. Schrenk et al. [10] analyzed degeneracy characterizations for two classical problems: the transportation paradox in linear transportation problems and the pure constant fixed charge (there is no variable cost and the fixed charge is the same on all routes) transportation problems. A new result on complexity of the pure constant fixed charge transportation problem has been proved. Liu [9] investigated the transportation problem when the demands and supplies were varying within their respective ranges. Following these variations the minimal total cost were also varied within an interval. So, he built a pair of mathematical programs where at least one of the supply or the demand was varying, to compute the lower and the upper bounds of the total transportation cost. Then the Lingo solver was used to solve the both mathematical programs to attain the lower and the upper bounds of the minimal total transportation costs. Juman and Hoque [7] demonstrated the deficiency of Liu‟s [9] method in getting an upper bound of the minimal total costs of transportation. Then they extended this Liu‟s model to include the inventory costs of the product during transportation and at destinations, as they are interrelated factors. In addition, they developed two new efficient heuristic solution techniques - Algorithms 1 & 2 to find the upper and the lower minimal total cost bounds respectively. By comparative studies of the solution techniques on the solutions of small size numerical problems, it is observed that our proposed heuristic technique (Algorithm1) performs the same or significantly better in finding the upper bound of the minimal total cost as compared with Liu‟s [9] approach. Algorithm 2 provided the same lower bound of the minimal total costs to each of the numerical problems studied as the one found by Liu‟s [9] approach. Moreover, numerical studies demonstrated that the inclusion of inventory costs during transportation and at destinations with the transportation costs changes the lower and the upper minimal total cost bounds reasonably. Juman, Hoque and Bhuhari [6]
  • 7.
    International Journal ofComputer Science and Business Informatics IJCSBI.ORG ISSN: 1694-2108 | Vol. 14, No. 2. AUGUST/SEPTEMBER 2014 4 designed a C++ computational program of Vogel‟s Approximation Method (to solve an unbalanced transportation problem by considering both the balanced and unbalanced features respectively with and without adding a dummy column) in obtaining an initial feasible solution (IFS) to an unbalanced transportation problem (UTP). In order to get an initial feasible solution to a large scale TP, this computational program of VAM is preferred. Moreover, we examine the effect of dealing with the balanced and the unbalanced features in applying the well-known VAM method for solving an unbalanced transportation problem. First we illustrated the solution procedures with numerical examples (chosen from the literature). Then we demonstrated this effect by a comparative study on solutions of some numerical problems obtained by VAM by considering the balanced and the unbalanced features. 3. METHODS AND MATERIAL 3.1Current approach The current methodology, adopted by the plant, to increase the production has failed due to several drawbacks. At present, the plant finds a feasible solution by manually comparing alternative resource allocations. Although the management is fully committed to improve the production process in order to reach the optimum production, it has failed to achieve the objective. It was observed that the current production process in the plant has several weaknesses. This is mainly due to following reasons:  Mismanagement of human resources  Mismanagement of orders  Improper resource utilization 3.2Data Collection Data were collected using Questionnaires and Interviews. Then the mathematical model for the month of August 2012 was formulated using the collected data. 3.3Formulation of the Mathematical Model 3.3.1Decision Variables of the Model Decision variables of the proposed model are as follows: 5352201921 ,and, xxxx,...,x,x = # trained and untrained cutter, band knife, normal, 5-tread, 4-tread, flat lock, button hole, button attach, blind hem, double needle, and fusing machine operators; 2221 x,x = # mechanics needed
  • 8.
    International Journal ofComputer Science and Business Informatics IJCSBI.ORG ISSN: 1694-2108 | Vol. 14, No. 2. AUGUST/SEPTEMBER 2014 5 in cutting and sewing departments; 44542423 ,,, xxxx = # instructors needed in cutting, sewing, QC (quality control) and packing departments; 42553231 ,,, xxxx = # supervisors needed in cutting, sewing, QC and packing departments; 3029, xx = # table checkers needed in cutting and sewing departments; 392625 ,, xxx = # helpers needed in cutting, sewing and packing departments; 43563433 ,,, xxxx = # clerks needed in cutting, sewing, QC and packing departments; 40x = # menders needed in packing department; 41x = # quality checkers needed in QC department; 45373538 ,,, xxxx = # in chargers needed in packing, cutting, QC and sewing departments; 48x = # personal managers; 47x = # account clerks; 2827, xx = # quality instructors needed in cutting and sewing departments; 36x = # production managers; 46x = # iron tables; 515049 ,, xxx = # small, medium, large t-shirts produced in a month. (Here, # denotes „number of ‟) 3.3.2 Objective Function of the Model The objective of the linear programming model presented below is to determine the minimum production cost of the production plant. Mathematical formulation of objective function: Cost Function Minimize Production Cost      51 49 46 51,50,49,46 56 1 4500 j jji i i i xcxxcZ , where ci is the salary of the ith employee and cj is the raw material cost of the jth type t-shirt subject to the following constraints : 3.3.3 Constraints of the Model All the constraints in the model can be categorized into five different types as shown in Table 1 below. Table 1 Types of model constraints Constraints Inequalities 19,,...9,7,5;12030 1   jcxx jjj ;
  • 9.
    International Journal ofComputer Science and Business Informatics IJCSBI.ORG ISSN: 1694-2108 | Vol. 14, No. 2. AUGUST/SEPTEMBER 2014 6 Machine jc # t-shirts completed in a day by th j type of machines in the sewing department 52,19,17,...,5,3,1;1   kcxx kkk ; kc # machine operators needed for the th k type of machines in cutting and sewing departments Workers Cutting, Sewing, QC and Packing Departments must have a minimum # workers to perform the duties. 155 x ; # supervisors needed in QC department. ;435633 xxx  same # clerks needed in cutting, QC and packing departments. ;728 x # quality instructors needed in sewing department. Raw material 899964323029 515049  xxx inches ( raw material needed for the entire t-shirt production) Raw material cost 1999920. 36 8032 36 8030 36 8029 515049 Rsxxx                      (raw material cost for the entire production) Time minutes12480 20 66.11 20 66.11 20 66.11 515049                   xxx ( time available for the entire t-shirt production ) 3.4 Linear Programming Model (LPM) Finally, Linear Programming Model (LPM) for the existing problem could be formulated as below. Optimal solution of the model is obtained using the software known as LINGO as illustrated below:
  • 10.
    International Journal ofComputer Science and Business Informatics IJCSBI.ORG ISSN: 1694-2108 | Vol. 14, No. 2. AUGUST/SEPTEMBER 2014 7 Figure 1 LINGO Mainframe Window Linear Programming Model:       5150 49464538373536 4839262541474356 34334255323140 3029282744542423 2221201918171615 1413121110987 6553524321 362560362400 36232045002000020000200002000030000 1400040004000400050001200050005000 50005000100001000010000100004500 450045008000800010000100001500015000 1000010000620042006200420062004200 62004200620042006200420062004200 62004200620042006200420062004200 XX XXXXXXX XXXXXXXX XXXXXXX XXXXXXXX XXXXXXXX XXXXXXXX XXXXXXXXMinZ         (1) subject to 150012030;150012030 ;150012030;150012030;100012030 ;60012030;60012030;120012030 20191817 161514131211 1098765    XXXX XXXXXX XXXXXX (2) 12 ;2;3;2;4;8 ;15;115;2;1;3 2019 1817161514131211109 876553524321    XX XXXXXXXXXX XXXXXXXXXX (3)
  • 11.
    International Journal ofComputer Science and Business Informatics IJCSBI.ORG ISSN: 1694-2108 | Vol. 14, No. 2. AUGUST/SEPTEMBER 2014 8 12003;12003;12003 5342  XXX (4)          20191817 1615141312111098765 2245 XXXX XXXXXXXXXXXX X (5) 045 5352432121  XXXXXXX ; 020 5352432123  XXXXXXX (6) 2324 2XX  ; 2354 2XX  ; 2344 XX  (7)  535243213120 XXXXXXX  (8)          20191817 1615141312111098765 3260 XXXX XXXXXXXXXXXX X (9) 155 X ;  4640394250 XXXX  ; 829 X ; 2930 XX  (10)          20191817 1615141312111098765 269 XXXX XXXXXXXXXXXX X (11) 01320 2625  XX ; 0820 2639  XX (12)          20191817 1615141312111098765 3440 XXXX XXXXXXXXXXXX X (13) 04 3433  XX ; 435633 XXX  (14) 1240 X ; 2441 X (15) (16) 348 X ; 4847 XX  ; 45 161 22 X ; 728 X ; 02 2827  XX ; 136 X ; 145 X (17) 1;1;1 373538  XXX
  • 12.
    International Journal ofComputer Science and Business Informatics IJCSBI.ORG ISSN: 1694-2108 | Vol. 14, No. 2. AUGUST/SEPTEMBER 2014 9 846 X ; 899964323029 515049  XXX (18) 71997120256024002320 515049  XXX (19) 12480 20 66.11 20 66.11 20 66.11 515049                   XXX (20) 1435049 X ; 1045050 X ; 520051 X (21) 0X and integers ; X is the column vector consisting of decision variables. (22) 4. RESULTS By solving the developed large scale mathematical model (as shown in section 3.4) using Lingo solver, the solutions obtained are given below in Table 2 and Figures 2-5. The comparison between the optimal number of each type of machines and number of machines currently being used in the plant is shown in the following table: Table 2The optimal table for the types of machines Departments Type of machine Available # machines Optimal # machines Department of cutting Department of sawing Cutter Band knife Fusing Normal 5-tread 4-tread Flat lock Button hole Button attach Blind hem Double needle 3 1 2 115 13 8 4 12 12 10 12 3 1 2 115 15 8 8 13 13 13 13 where x1+x2 =# cutter machines;x3+x4= # band knife machines; x52+x53 = # fusing machines;x5+x6 =# normal machines;x7+x8 =# 5-tread machines;x9+x10= # 4-tread machines;x11+x12 = # flat lock machines;x13+x14
  • 13.
    International Journal ofComputer Science and Business Informatics IJCSBI.ORG ISSN: 1694-2108 | Vol. 14, No. 2. AUGUST/SEPTEMBER 2014 10 = # button hole machines;x15+x16 = # button attach machines; x17+x18= # blind hem machines; x19+x20= # double needle machines. The Table 2 clearly shows the available number of machines and their respective optimal amount. The cutting department consists of three cutter, one band knife and two fusing machines in the plant. The optimum quantities for these machines in the cutting department are the same. The sawing department consists of hundred and fifteen normal machines, thirteen 5-tread machines, eight 4-tread machines, four flat lock machines, twelve button hole machines, twelve button attach machines, ten blind hem machines, and twelve double needle machines. The optimum quantities for these machines in the sawing department are 115, 15, 8, 8, 13, 13, 13, 13 respectively. Fig 1 Figure 2 Number of workers currently working in the factory The bar charts in Figure 2 clearly depict the available number of workers who are currently working in the plant as follows: The cutting department consists of a mechanic, three instructors, two quality instructors, eleven table checkers, two supervisors, three clerks, seventeen helpers, and two cutting-in-chargers. The sawing department consists of seven mechanics, 1 7 3 1 1 1 2 1 11 12 20 2 2 1 2 3 6 1 1 3 28 17 26 7 3 1 2 1 1 1 14 0 5 10 15 20 25 30 Workers Number of Workers currently working in the Factory No. of mechanics in cutting dept. No. of mechanics in sawing dept No. of instructors in cutting dept. No. of instructors in sawing dept. No. of instructors in QC dept. No. of instructors in packing dept. No. of quality instructors in cutting dept. No. of quality instructors in sawing dept. No. of table checker in cutting dept. No. of table checker in sawing dept. No. of menders in packing dept. No. of supervisors in cutting dept. No. of supervisors in sawing dept. No. of supervisors in QC dept. No. of supervisors in packing dept. No. of clerks in cutting dept. No. of clerks in sawing dept. No. of clerks in QC dept. No. of clerks in packing dept. No. of account clerks No. of quality checkers in QC dept. No. of helpers in cutting dept. No. of helpers in sawing dept. No. of helpers in packing dept. No. of personal managers No. of production managers No. of cutting in chargers No. of QC in chargers No. of packing in chargers No. of work-study in chargers in sawing dept. No. of iron tables
  • 14.
    International Journal ofComputer Science and Business Informatics IJCSBI.ORG ISSN: 1694-2108 | Vol. 14, No. 2. AUGUST/SEPTEMBER 2014 11 one instructor, one quality instructor, twelve table checkers, two supervisors, six clerks, twenty six helpers, and one work-study-in-charger. The QC department consists of one instructor, one supervisor, one clerk, twenty eight quality checkers, and one QC in-charger. The packing department consists of one instructor, twenty menders, two supervisors, one clerk, seven helpers, and one packing in-charger. In addition to there are three account clerks, three personal managers, one production manager, and fourteen iron tables in the factory. Figure 3 Optimum number of workers needed for the monthly production The bar charts in Figure 3 clearly depict the optimum number of workers needed for the monthly production of the plant as follows: The cutting department consists of one mechanic, one instructor, eight table checkers, one supervisor, two clerks, fourteen helpers, and one cutting-in-charger. The sawing department consists of four mechanics, one instructor, eight table checkers, three supervisors, five clerks, twenty two helpers, and one work- study-in-charger. The QC department consists of one instructor, twenty four 1 4 1 1 1 1 0 0 8 8 12 1 3 0 1 2 5 0 0 3 24 14 22 9 3 1 1 1 1 1 8 0 5 10 15 20 25 Optimum Number of Workers needed for the Monthly Production No. of mechanics in cutting dept. No. of mechanics in sawing dept No. of instructors in cutting dept. No. of instructors in sawing dept. No. of instructors in QC dept. No. of instructors in packing dept. No. of quality instructors in cutting dept. No. of quality instructors in sawing dept. No. of table checker in cutting dept. No. of table checker in sawing dept. No. of menders in packing dept. No. of supervisors in cutting dept. No. of supervisors in sawing dept. No. of supervisors in QC dept. No. of supervisors in packing dept. No. of clerks in cutting dept. No. of clerks in sawing dept. No. of clerks in QC dept. No. of clerks in packing dept. No. of account clerks No. of quality checkers in QC dept. No. of helpers in cutting dept. No. of helpers in sawing dept. No. of helpers in packing dept. No. of personal managers No. of production managers No. of cutting in chargers No. of QC in chargers No. of packing in chargers No. of work-study in chargers in sawing dept. No. of iron tables
  • 15.
    International Journal ofComputer Science and Business Informatics IJCSBI.ORG ISSN: 1694-2108 | Vol. 14, No. 2. AUGUST/SEPTEMBER 2014 12 quality checkers, and one QC in-charger. The packing department consists of one instructor, twelve menders, one supervisor, nine helpers, and one packing in-charger. In addition to there are three account clerks, three personal managers, one production manager, and eight iron tables in the factory.It should be noted that the total number of workers working in the plant is 182 (see Figure 2). The Optimum number of workers needed for the monthly production of t-shirts is 137 (see Figure 3). Thusour model which is presented in this paper reduces the total number of workers by 32.9 %. Expected number of T-shirts to be produced in August 2012 The bar charts in Figure 4 clearly depict the expected total number of t- shirts to be produced in August 2012. The expected numbers of small, medium and large size t-shirts are 14350, 10450, and 5200 respectively. Figure 5 Number of medium size t-shirts produced in normal and over time 14350 10450 5200 0 2000 4000 6000 8000 10000 12000 14000 16000 No. of small t-shirts No. of medium t- shirts No. of large t-shirts Figure 4 Expected numbers of t-shirts (small, medium, and large) to be produced in August 7057 3393 0 5000 10000 15000 Number of Medium T- shirts 1 Medium T-shirts Result obtained in the Proposed Model No. of medium t-shirts produced in over time No. of medium t-shirts
  • 16.
    International Journal ofComputer Science and Business Informatics IJCSBI.ORG ISSN: 1694-2108 | Vol. 14, No. 2. AUGUST/SEPTEMBER 2014 13 The bar chart in Figure 5 clearly shows the exact numbers of medium size t- shirts produced in normal and over times. The bottom of the bar chart represents that the 7057 medium size t-shirts are produced in normal time whereas the remaining 3393 (shown in top of the bar chart) are produced in over time. It should be noted that, in order to complete the entire t-shirts production in a specific time period, 3393 medium sized t-shirts must be produced in overtime. See the Figure 5 given above. Figure 6 clearly shows that the optimal monthly production cost of the plant is Rs. 3,802,183. But, for the same month the plant estimated average monthly production cost for this plant to be Rs. 4,230,283. 5. CONCLUSION According to the optimal solution of the proposed model for the month of August 2012, the monthly optimal production cost of the plant is Rs. 3,802,183. But in the same month the plant‟s estimated average monthly cost is Rs.4,230,283. This clearly indicates that the plant is spending in excess of Rs.428,100 than what is actually needed. Therefore, the plant can save a maximum of Rs. 428,100 (10%) per month by implementing the proposed method. Moreover, a sensitivity analysis is performed to complete 4,230,283 3,802,183 3,500,000 3,600,000 3,700,000 3,800,000 3,900,000 4,000,000 4,100,000 4,200,000 4,300,000 Current & Optimum Production Cost in August 2012 Current production cost Optimum production cost Figure 6 Comparative result of current and optimum production cost
  • 17.
    International Journal ofComputer Science and Business Informatics IJCSBI.ORG ISSN: 1694-2108 | Vol. 14, No. 2. AUGUST/SEPTEMBER 2014 14 the t-shirts production within the specified period of time (one month). After performing a sensitivity analysis, it was revealed that the production plant needs at least 22760 meters of raw material to meet the given target. In this research only the production cost is considered while assuming that the monthly demand is a fixed quantity. But, in practice, for the manufacture (production plant), there are setup costs and inventory costs of raw-material, work-in-process and finished goods as well. In addition, buyers incur transportation costs, ordering costs and inventory costs during transportation and at the destination (buyer/retailer). Thus, future research might be carried out by taking these costs of setup, inventory, ordering and transportation into account. Also, demand can be considered as stochastic. Hence, an integrated single-manufacture-multi-buyer model with stochastic demand can be obtained. How to develop a streamline method to tackle this large scale LPP after considering these costs is challenging and potential future research. ACKNOWLEDGMENTS The authors acknowledge that this research is supported by the research grant of University of Peradeniya, Sri Lanka. Also, they are grateful to the referees for their valuable, constructive commentsand suggestions. REFERENCES [1] Brain, D.B. Basic Linear Programming. London, Spottiswoode Ballantyne Ltd,1984. [2] Dantzig, G.B. Linear Programming and extensions. Princeton, NJ: Princeton University press, 1963. [3] Fourer, R. Survey of linear programming software. OR/MS today, (2001), pp. 58-68. [4] Hitchcock, F.L. The distribution of a product from several sources to numerous locations. Journal of mathematical physics, 20, (1941), pp. 224-230. [5] James, P.I. and Tom, M.C. Linear Programming. Prentice, Hall, Inc, 1994. [6] Juman, Z.A.M.S., Hoque, M.A. and Buhari, M.I.A sensitivity analysis and an implementation of the well-known Vogel‟s approximation method for solving unbalanced transportation problems. Malaysian Journal of Science, 32,1(2013), pp. 66- 72. [7] Juman, Z.A.M.S., Hoque, M.A. A heuristic solution technique to attain the minimal total cost bounds of transporting a homogeneous product with varying demands and supplies. European Journal of Operational Research, 239, (2014)pp. 146-156. [8] Karmarkar, N. A new polynomial time algorithm for linear programming. Combinatorial, 4, (1984), pp. 373-395. [9] Liu, S.T. The total cost bounds of the transportation problem with varying demand and supply.Omega, 31,(2003), pp.247-251.
  • 18.
    International Journal ofComputer Science and Business Informatics IJCSBI.ORG ISSN: 1694-2108 | Vol. 14, No. 2. AUGUST/SEPTEMBER 2014 15 [10]Schrenk, S., Finke, G and Cung, V.D. Two classical transportation problems revisited: Pure constant fixed charges and the paradox. Mathematical and Computer Modeling, 54,(2011), pp. 2306-2315. [11]Sharma, R.R.K. and Prasad, S. Obtaining a good primal solution to the uncapacitated transportation problem. European Journal of Operational Research, 144, (2003) , pp. 560-564. [12]Sharma, R.R.K and Sharma, K.D. A new dual based procedure for the transportation problem. European Journal of Operational Research, 122, 3 (2000),pp. 611-624. [13]Taha H. A. Operation Research: An introduction. Prentice-Hall of India, 8th edition, 2006. [14]Terlaky, T. and Boggs, P.T. Interior point method. Faculty of information technology, Delft. Netherlands, 2005. [15]Zhang, Y. Solving large scale linear programming by interior point method under MATLAB environment. Technical report, Mathematics Department, University of Maryland, Baltimore Country, 1996. This paper may be cited as: Juman, Z. A. M. S. and Daundasekara, W. B., 2014. An Optimal Solution to the Linear Programming Problem using Lingo Solver: A Case Study of an Apparel Production Plant of Sri Lanka. International Journal of Computer Science and Business Informatics, Vol. 14, No. 2, pp. 1-15.
  • 19.
    International Journal ofComputer Science and Business Informatics IJCSBI.ORG ISSN: 1694-2108 | Vol. 14, No. 2. AUGUST/SEPTEMBER 2014 16 Analysis of BT and SMS based Mobile Malware Propagation Prof. R. S. Sonar Associate Professor Sinhgad College of Engineering, Vadgaon. Pune, India. Sonal Mohite PG Scholar Sinhgad College of Engineering, Vadgaon. Pune, India. ABSTRACT In wireless eon mobile devices have turned out to be the integral part of all human communication. As a result, the computer malware is now drifting from computers to mobile phones. The purpose of this paper is to demonstrate the Bluetooth & SMS based mobile malware propagation, cloud based detection of both the malwares & at last, control the malware propagation. At first, mobile network is formed. It is also referred as geographical social network. It consists of mobile devices, cell towers & gateways for data transfer. Mobile malware propagates via two communication channels viz. Bluetooth/Wi- Fi, and SMS/MMS. BT based malware propagates in geometric proximity and thus has a short range spreading pattern. SMS based malware propagation has a long-range spreading pattern. SMS based malwares are dangerous when it comes to speed and scope of propagation. Signatures are used to detect the mobile malware. Signature matching is performed on externally implemented server which is a separately implemented module. This malware detection technique comes under cloud based mobile malware detection. When a message is sent from one device to another device, suspicious activity logs are sent to cloud server. When some predefined numbers of logs come from a specific device & signature matches, then that device is declared as malicious or attacker device. Malicious devices’ details are sent back to mobile network in the form of patch. This patch prevents other devices from receiving the message sent by attacker. Keywords Bluetooth based malware, malware control, malware detection, mobile malware, malware propagation, SMS based malware. 1. INTRODUCTION Few years back mobile phones were not as much used as computers. However the latest mobile devices are changing the whole scenario. Mobile devices are becoming the assisting computing devices with computers.
  • 20.
    International Journal ofComputer Science and Business Informatics IJCSBI.ORG ISSN: 1694-2108 | Vol. 14, No. 2. AUGUST/SEPTEMBER 2014 17 Latest mobile devices provide most of the functionalities of traditional computers.Moreover, various wireless communication functionalities such as GSM, UMTS, EDGE, and GPRS are also provided. Various networking functionalities such as Infrared, Bluetooth, Wireless LAN IEEE 802. have improved usability of smart phones. GPS is added advantage to communication & network functionalities. SMS, MMS, and calling are the basic facilities of mobile phones. All these basic and additional features have increased the danger of malware which was originally targeting computers only. The malware targeting mobile phones is popularly known as mobile malware. It has become very hazardous threat to mobile phones. According to recent Kaspersky researches it is stated as ‘Serious business’. It is no longer fun and games. The damage made by mobile malwares is too severe to overlook, which includes stealing of one’s private data from device, snooping of ongoing conversations, charging excess money by sending SMS to premium rate numbers, and sometimes even a location tracing of user. So, here comes the time to be exceptionally cautious about mobile malware &understanding various ways of mobile malware propagation, detect the mobile malware, and control its propagation. SMS & Bluetooth are the two major communication channels used by mobile malware for propagation mechanism. Cloud based detection is one of the efficient way to detect mobile malware. After a malware is detected, updated security patch is used to restrain the mobile malware propagation. 2. RELATED WORKS Many researchers have implemented different mobile networks to study mobile malware propagation. Chao Gao and Jiming Liu (2013)[2], [3] have implemented a two layer generalized social network model which consists of two layers viz. Geographical layer and logical contact layer. BT based malware propagates in geographical layer whereas SMS based malware propagates in logical contact layer. They also demonstrate the effect of mobility & operational behavior of mobiles [4], [5], [6], [8], [9]. Shin-Ming Cheng et al. (2011)[1] have implemented the approach where malware propagation is studied on generalized social network model. It has two layers as personal social network & spatial social network. It shows the propagation of hybrid malware that can propagate by either end-to-end messaging service or by short-range wireless communication [6], [9]. Guanhua Yan and Stephan Eidenbenz (2009) [9] have specifically modeled propagation of Bluetooth worms. A comprehensive model showing propagation dynamics of Bluetooth worms is proposed. This model can also predict the spreading curves of Bluetooth worm. Due to discrete-event simulation the computational cost incurred is quite less.
  • 21.
    International Journal ofComputer Science and Business Informatics IJCSBI.ORG ISSN: 1694-2108 | Vol. 14, No. 2. AUGUST/SEPTEMBER 2014 18 3. METHODOLOGY First of all, a mobile network is implemented which is further used to study propagation of mobile malware [2], [3], [7]. Mobile network is also known as generalized social network. It is formed from cell towers, gateways & mobile nodes. Tower acts as a head node for particular cluster & serves the mobile nodes working under it. Each tower has givena specific range value which determines the service area of specific tower. Gateways are used for the data transfer from one cluster to another cluster [7]. Mobile nodes are the mobile devices working under cell towers. These mobile nodes keep moving in the network. It has properties such as identification number, location data associated with it & buffer memory to store a data. SMS & Bluetooth based mobile malware propagation is shown on the network. Once the malware is propagated, next obvious step is to detect it. Signatures are used to detect the mobile malware. Signature matching is performed on externally implemented server which is separated from the mobile network. This malware detection technique comes under cloud based mobile malware detection where malware is detected on some external server & not on the mobile device itself. When a message is sent from one device to another device, suspicious activity logs are sent to this external server. When some predefined numbers of logs come from a specific device & signature matches, then that device is declared as malicious or attacker device. Malicious devices’ details are sent back to mobile network in the form of patch. When such infected node tries to send data to any other nodes, the patch restrains other nodes from accepting the data. In this way the mobile malware propagation is controlled. Figure 1. System Architecture
  • 22.
    International Journal ofComputer Science and Business Informatics IJCSBI.ORG ISSN: 1694-2108 | Vol. 14, No. 2. AUGUST/SEPTEMBER 2014 19 3.1 Mobile Malware Propagation Techniques Based on communication media, mobile malware has 2 types: BT based malware & SMS based malware. 3.1.1 SMS based malware SMS based mobile malware propagation does not have a geographical boundary restrictions. A SMS based malware can propagate from one device to other devices which are millions of kilometers farther. So this may create havoc. Operational behavior of users plays an important role in malware propagation. The pclick parameter associated with each device determines the message clicking probability of user. Low the message clicking probability, high the security awareness & less the infection of malware. The following algorithm is implemented to study SMS based mobile malware propagation [2], [3], [7], [8]. Algorithm 1: SMS based mobile malware propagation I/P: G[N][N], T[Nt], P[Np] O/P: SMSMCount[Step][K] stores the number of infected phones in the K’th time // Phase I: Initializing the smart phones 1. Propagation_SMS_InitPhone( ); // Phase II: SMS-based virus propagation 2. For K=1 to Runtime // run 10 times 3. While (Step<Endsimul) // 500 steps 4. For I=1 to Np 5. Check _Power_On(Vi.On-Off); 6. If Vi.Ton>0 && Vi.On-Off==true 7. Probability← The message clicking probability based on Vi.Pclick 8. Send copies of virus to all users in its contact book; 9. SumI++; // Infected phones total 10. EndIf 11. EndFor 12. SMSMCount[Step][K]=SumI; 13. Step++; 14. EndWhile 15. EndFor
  • 23.
    International Journal ofComputer Science and Business Informatics IJCSBI.ORG ISSN: 1694-2108 | Vol. 14, No. 2. AUGUST/SEPTEMBER 2014 20 3.1.2 Bluetooth based malware A BT-based malware is able to infect its geographical neighbors with same Operating System. When a phone is infected with Bluetooth based malware, it automatically turns on the Bluetooth service of itself. Then, the infected phone arbitrarily picks out a susceptible phone as its target. Susceptible phones are the mobile devices in the vicinity of infected mobile phone having its Bluetooth on. Now the infected phone sends out the mobile malware to such susceptible phones present in its Bluetooth range. The following algorithm is implemented to study Bluetooth based mobile malware propagation [2], [3], [7], [8]. Algorithm 2: BT based mobile malware propagation I/P: G[N][N], P[Np], GridData O/P: BTMCount[step][k] infected phone count in the k’th simulation // Phase I: Initializing the state of cell towers and phones 1. Propagation_BT_init( ); // Phase II: BT-based malware propagation 2. For k=1 to Runtime // 10 run to obtain an average value 3. While(step<Endsimul) // 500 steps at each time, i.e.,Endsimul=500 4. For i=1 to Nt; 5. If Ti.ntp>0 && Ti.infectedBT phone!=0 then 6. vit=vit+BT_SIR(Ti); // SIR model in each cell tower 7. EndIf 8. EndFor 9. BTMCount[step][k]=vit; 10. Human_Mobility(step); // Simulating users’ mobility 11. step++; 12. EndWhile 13. EndFor 3.2 Mobile Malware Detection Mobile phones have limited computational capabilities & power. So it is not economical as well as feasible to run a full-fledged and well developed security mechanism on mobile phone itself. Cloud-based mobile malware detection is the best option for mobile phones in which security analysis & computations are moved to the remote server known as cloud [7]. Signature based mobile malware detection is implemented here. In this a client sends suspicious pattern through log to the cloud. This is known as signatures. When enough numbers of such logs are found in the cloud and if a signature is same in all the cases, the node is declared as malicious and further activity by that node is blocked.
  • 24.
    International Journal ofComputer Science and Business Informatics IJCSBI.ORG ISSN: 1694-2108 | Vol. 14, No. 2. AUGUST/SEPTEMBER 2014 21 3.3 Mobile Malware Control Till now we have studied mobile malware propagation & detection. Along with detecting mobile malware, there is a need to control its propagation. Basically, there are two types of malware control strategies, viz. proactive & reactive control. Proactive control strategy is used before actual malware is detected. Whereas reactive malware strategy is implemented after certain malware is detected. We have used reactive control strategy here means when a malware is detected then the control strategy is implemented. So when any new malware is found, antivirus updates for that malware are implemented and forwarded to mobile network & from there to mobile phones. This process is known as patch dissemination [2], [3], [4], [5], [7]. 4. IMPLEMENTATION This system is implemented in total 4 modules. Mobile network & cloud server are the two basic modules. Mobile network consists of simulated cell towers, gateway nodes, & mobile devices. It is formed from the initial number of nodes count given by user [7]. Suppose a user says he wants to form a network of 100 nodes then a mobile network of 100 nodes consisting of cell towers, gateways, &mobile devices is formed. SMS & Bluetooth based mobile malware propagation is studied on this network. Figure 2 shows cell towers & gateways in Red & Yellow color nodes respectively. Mobile nodes are in various colors except Red & Yellow. Cloud server, the second module, detects mobile malware, sends updated security patched to mobile network & thus helps in control of mobile malware propagation. Both these modules are implemented in J2SE. RMI plays a major role in message passing between various objects. The novelty of the system lies in third & fourth modules. Third module synchronizes a real-time Android device with one of the simulated random mobile nodes from mobile network. Fourth module is a web service that does the job of communication between simulated mobile node & real-time Android device. Synchronization is nothing but the activities happened on the simulator nodes are replicated on real-time Android device & vice versa. The activities consist of data packets received on simulated mobile node & location change of Real-time Android device. Third module is implemented as an App for Android device. The App accesses GPS co-ordinates of Android device so the location is synchronized. Fourth module is a web service implemented using J2EE, SOAP, HTML, and XML. SOAP is used for communication between Android device & web service. HTML & XML is also used for data transfer & data encoding respectively.
  • 25.
    International Journal ofComputer Science and Business Informatics IJCSBI.ORG ISSN: 1694-2108 | Vol. 14, No. 2. AUGUST/SEPTEMBER 2014 22 Figure 2. System Implementation 5. RESULT & DISCUSSION Figure 3. Actual Number of Nodes vs. Infected Nodes
  • 26.
    International Journal ofComputer Science and Business Informatics IJCSBI.ORG ISSN: 1694-2108 | Vol. 14, No. 2. AUGUST/SEPTEMBER 2014 23 Figure 4. Number of Nodes vs. Packet Energy From above graphs it is examined that SMS based mobile malware propagates in good speed. When number of nodes increases, SMS based mobile malware propagates in high speed. High the number of nodes, high is the malware count. On the other hand, with increase in number of nodes, Bluetooth based mobile malware don’t change its behavior quite differently. Same number of malware count was found with slight increase in number of nodes. When it comes to packet energy consumption, SMS based malware is again more dangerous than Bluetooth based malware. With increase in number of nodes, more energy is consumed by SMS based malware. Same is not the case with Bluetooth based malware. Almost same energy is consumed although there is a slight increase in number of nodes. 6. CONCLUSION A generalized social network model is implemented which is used to study the propagation, detection and control of mobile malware. BT-based virus propagates such that it has localized propagation pattern. SMS-based virus propagates such that it has delocalized long-range infection pattern. Operational & mobility behavior of user play crucial role in Bluetooth based & SMS based virus propagation respectively. When it comes to propagation speed and severity, SMS-based viruses are more hazardous than BT-based viruses. After malware detection, the malicious device’s details are sent back to mobile network in the form of patch. This patch prevents other devices from receiving the message sent by attacker. As mobile malware is going to create havoc in near future, so this is a right time to understand the
  • 27.
    International Journal ofComputer Science and Business Informatics IJCSBI.ORG ISSN: 1694-2108 | Vol. 14, No. 2. AUGUST/SEPTEMBER 2014 24 spreading patterns & severity of mobile malware. This paper concludes that the attention is needed over mobile malware propagation especially SMS based mobile malware & preventive measures to control the malware propagation. REFERENCES [1] Cheng, S., Ao, W. C., Chen, P., Chen, K., 2011. On Modeling Malware Propagation in Generalized Social Network, IEEE Comm. Letters, Vol. 15, No. 1, pp. 25-27. [2] Gao, C., and Liu, J., 2013. Modeling and Restraining Mobile Virus Propagation, IEEE transactions on mobile computing, Vol. 12, No. 3, pp. 529-541. [3] Gao, C., and Liu, J., 2013. Modeling and Restraining Mobile Virus Propagation. (Supplementary File), IEEE Trans. Mobile Computing. [4] Gao, C., Liu, J., and Zhong, N., 2011. Network Immunization and Virus Propagation in Email Networks: Experimental Evaluation and Analysis, Knowledge and Information Systems, Vol. 27, No. 2, pp. 253-279. [5] Gao, C., Liu, J., and Zhong, N., 2011. Network Immunization with Distributed Autonomy-Oriented Entities, IEEE Trans. Parallel and Distributed Systems, Vol. 22, No. 7, pp. 1222-1229. [6] Meng, X., Zerfos, P., Samanta, V., Wong, S.H., and Lu, S., 2007. Analysis of the Reliability of a Nationwide Short Message Service, Proc. IEEE INFOCOM, pp. 1811-1819. [7] Mohite, S., and Sonar, R.S., 2014. Proliferation, Detection, and Suppression of Mobile Malware, Cyber Times International Journal of Technology and Management, ISSN: 2278- 7518, Vol. 7, Issue 1, pp. 129-134. [8] Wang, P., Gonzalez, M.C., Hidalgo, C.A., and Barabasi, A.L., 2009. Understanding the Spreading Patterns of Mobile Phone Viruses, Science, Vol. 324, No. 5930, pp. 1071-1076. [9] Yan, G., and Eidenbenz, S., 2009. Modeling Propagation Dynamics of Bluetooth Worms (extended version), IEEE transactions on Mobile Computing, Vol. 8, No. 3, pp. 353-368. This paper may be cited as: Sonar, R. S. and Sonal, M., 2014. Analysis of BT and SMS based Mobile Malware Propagation. International Journal of Computer Science and Business Informatics, Vol. 14, No. 2, pp. 16-24.
  • 28.
    International Journal ofComputer Science and Business Informatics IJCSBI.ORG ISSN: 1694-2108 | Vol. 14, No. 2. AUGUST/SEPTEMBER 2014 25 Behavioral Pattern of Internet Use among University Students of Pakistan Amir Manzoor PhD Scholar Management Sciences Department Bahria University, Karachi, Pakistan ABSTRACT This study uses a survey to analyze the behavioral pattern of Internet usage of university students. The results show that most students used Internet as a support tool for their academic and research work. The students accessed Internet mostly from their personal computers and had multiple years of experience using Internet. Ease of work and time saving were the most cited reasons for Internet use. The findings of the study provide significant implications for the academicians, practitioners, and government policy makers. Keywords Internet, Students, User studies, Pakistan 1. INTRODUCTION The rapidly increasing use of Internet in our daily lives is producing direct impact on people behavior. Internet has affected almost every area of our daily lives including system of higher education. The advances in internet related technologies have given rise to new and innovative teaching strategies using technology integration in the process of learning. Internet use has become an integral element of the daily lives of higher education students across the globe. For these students, internet is great functional tool that has significantly altered the way they interact with their peers and information in academia. Internet technologies, such as news groups bulletin boards, social networking sites etc., are now commonly used by students to stay in touch with their peers, prepare assignments, make notes, term projects and exchange of emails [1] [2][3][4]. According to [5] there exists various reasons for such widespread use of internet among higher education institutions some of the reasons include ease of idea sharing with others enhanced information sharing ability to perform multidisciplinary research and less time required to produce & utilize knowledge. In Pakistan, first Internet connection and first broadband connection were given in 1995 and 2002 respectively. According to Pakistan Telecommunication Authority (PTA), the broadband subscribers in Pakistan were projected to surpass 0.64 million by 2009. Pakistan
  • 29.
    International Journal ofComputer Science and Business Informatics IJCSBI.ORG ISSN: 1694-2108 | Vol. 14, No. 2. AUGUST/SEPTEMBER 2014 26 Telecommunication Authority, since its inception, followed various deregulation policies. PTA issued broadband licenses to many private companies in 2004. In the after math of this deregulation policy, two types of players dominated the broadband Internet market in Pakistan. The first type consisted of players that competed on same access technology. The second type consisted of players that dominated in a particular type of access technology. Fixed line penetration remained a significant issue in Pakistan. The fixed line penetration was expected to drop from 3.5% in 2009 to 2.8% in 2011. The Pakistan telecom industry, especially the mobile telecom sector, saw sustained growth in the last years. By 2007, mobile phone subscribers in Pakistan reached 77 million. The broadband Internet market also witnessed great technological and strategic transformation and competition intensified. Many new players entered into the market such as Qubee (a wireless broadband Internet service provider). PTA further opted for issuing soft licenses and relaxed terms of conditions for service providers. This approach, aimed at facilitating access to a wide range of broadband, was successful and many service providers introduced latest technologies such as DSL, WiMAX, FTTH, EvDO, HFC, VDSL2 in the broadband Internet market [6]. In Pakistani Universities, access to the internet is generally provided at various access points in the Universities such as Cafeteria and Campus Library Members of the University community can access internet either using there access points or from their departments, with increased availability of Internet access, significant increase in demand of internet access has been witnessed. Many Universities have laid down their own fiber optic cable network and significantly increased the number of modern computers available for student community use. Internet bandwidths have been significantly enhanced with recent achievement of four Mbps bandwidth for every broadband user of PTCL. 2. LITERATURE REVIEW Many studies on Internet use have found internet use most prevalent among young highly educated people [7] [8] [9]. Investigating the internet use among students in an ethnic context [10] reported that availability of computer at home accelerated the use of internet. In another study of internet use among university students [11] reported that 40.2% respondents accessed internet daily while 38% accessed it weekly only 10% respondents seldom or never accessed internet 83% students and faculty accessed the internet to search academic information. Investigating internet use among Australian students [12] reported that 88% students accessed internet to search course related information A significant majority of students accessed the Internet either from their homes or university computer labs
  • 30.
    International Journal ofComputer Science and Business Informatics IJCSBI.ORG ISSN: 1694-2108 | Vol. 14, No. 2. AUGUST/SEPTEMBER 2014 27 most students learnt to use the internet themselves ore through their families and friends in an study of internet UK among male & female students of a large US Universities [13] reported that while the gender gap in internet use was minimal there existed differences in the ways male and female students used internet. According to [14], students wed internet for general or recreational purposes and did not realize the potential support provided by internet for their academic activities. According to [15] internet played an important role in their education and significantly affected their college lives. [16] supported this finding by reporting that most student used internet at home for information search and regards internet as a credible easy to understand beneficial source of information [1]. [17] found that a significant majority of students had positive attitude about internet & regarded the internet as a universal fast gateway to knowledge that provides ease in life. [18] and [19] found that most students used internet for academic purposes and perceived it as sources of latest knowledge. There exist very few studies on internet use by Pakistani students. Existing studies include [20] [21] [22]. Analyzing Internet use among Pakistani teens and adults [21] found that majority of users used Internet for academic purposes. Users perceived Internet as a source of information for public. Studying the impact of excessive Internet use on undergraduate students, [16] found that a majority of students experienced positive impacts of Internet use and they used Internet to enhance their academic skills.[22]found that most students used Internet for course related activities and research. Ease of work and time saving were the most cited reasons for using Internet. 3. METHODOLOGY The aim of this study was to analyze behavioral pattern of Internet use by Pakistani university students. To achieve this goal, a survey questionnaire was developed. The survey questions were adopted and modified from [23] [24] [25]. The study population consisted of a convenience sample of 300 undergraduates from various universities of Pakistan. The survey responses were analyzed using SPSS Version 20 software. Reliability of the instrument was estimated using Cronbach’s coefficient (alpha). The value of Cronbach’s coefficient was 0.85 that shows internal consistency of the research instrument used in this study. 4. ANALYSISOFDATA 4.1. General Information about Respondents Table 1 shows the frequency distribution of respondents’ profile information. Table 1: Respondents Profile Age 18-25 Years (92 %), 26-30 Years (8%)
  • 31.
    International Journal ofComputer Science and Business Informatics IJCSBI.ORG ISSN: 1694-2108 | Vol. 14, No. 2. AUGUST/SEPTEMBER 2014 28 Gender Male (68%), Female (32%) Field of Study Management (72 %), Arts (2%), Science (10%), Engineering (14%), Medicine (2%) Ethnicity Punjabi (32%), Pakhtoon (14%), Balochi (4%), Urdu Speaking (38%), Sindhi (2%), Other (10%) Family Structure Joint Family (46%), Separate Family (54%) Family Income Level (in PKR) Less than 20,000 (4%), 20,000-50,000 (34%), 51,000-100,000 (38%), More than 100,000 (24%) 4.2. Experience as Internet User One questions asked students about the total time they had been using the Internet. The range of years of experience was 1 to 9 years. Table 2 represents frequency distribution of respondents’ experience of Internet use. Table 2: Respondents’ Experience as Internet user Period Frequency Percentage Up to 1 year 33 11 2 years 78 26 3 years 45 15 4 years 49 16.3 5 years or more 95 31.7 Chi-square test statistics χ2 (6) = 24.45, p = .000 Phi V .425, p = .000 Cramer’s V .347, p = .000 4.3. Places of Internet Use Another questions asked students the primary method they used to access Internet. Table 3 presents frequency distribution of students’ response to this question. Table 3: Method of Internet Access Method Frequency Percentage Your own computer 240 80 % Public place (E.g. University Computer) 0 0 % Mobile Phone 45 15 % Both Home computer and Mobile Phone 15 5 %
  • 32.
    International Journal ofComputer Science and Business Informatics IJCSBI.ORG ISSN: 1694-2108 | Vol. 14, No. 2. AUGUST/SEPTEMBER 2014 29 4.4. Frequency of Internet Use The students were asked to mention how often they used Internet. Table 4 shows frequency distribution of students’ responses to this question. Table 4: Frequency of Internet Use Internet Use Frequency Percentage Daily 165 55 2-3 days a week 66 22 Fortnightly 38 12.7 Once a month 22 7.3 Rarely 9 3 Chi-square test statistics χ2 (6) = 14.32, p = .000 Phi V .532, p = .000 Cramer’s V .335, p = .000 4.5. Sources of Internet training The students were asked a question as which sources they used to acquire Internet skills. Table 5 presents frequency distribution of students’ responses to this question. Table 5: Sources Used for Gaining Internet Skills Source of Skills Frequency Percentage Self-taught 145 48.3 Friend’s help 125 41.7 Training courses 75 25 Faculty at university 15 5 Relatives help 25 8.3 Other sources 10 3.3 4.6. Reasons for Internet use The students were asked to mention the reasons for using Internet. Table 6 shows frequency distribution of the students’ responses. Other reasons included online job searching & applications, spending leisure time, chatting, social media networking, reading books, and sports updates. Table 6: Main Reasons of Using Internet Reason Frequency Percentage
  • 33.
    International Journal ofComputer Science and Business Informatics IJCSBI.ORG ISSN: 1694-2108 | Vol. 14, No. 2. AUGUST/SEPTEMBER 2014 30 Class assignments/projects preparation 265 88.3 To update knowledge 175 58.3 For communication 245 81.7 For entertainment 225 75 To prepare for examination 215 71.7 To read news 145 48.3 To download software 190 63.3 To purchase items 16 5.3 For other reasons 35 11.7 4.7. Attractive Features of Internet In an open-ended question, students were asked to mention which features of Internet they found attractive. Table 7 shows frequency distribution of the students’ responses to this question. Table 7: Attractive Features of Internet Feature Frequency Percentage Ease of working 226 75.3 Timesaving 228 76.0 Search tools 156 52.0 Authenticity of information 67 22.3 Up to date information 189 63.0 Knowledge Enhancement 195 65.0 Entertainment 175 58.3 Wide range of knowledge 165 55.0 Large resource of research information e.g. full text articles 176 58.7 Key word searching facility 190 63.3 E-mail 153 51.0 Social media 224 74.7 4.8. Use of Search Engines The respondents were asked to mention which search engines they were using to get required information from the Internet. Table 8 shows frequency distribution of the students’ responses to this question. Other
  • 34.
    International Journal ofComputer Science and Business Informatics IJCSBI.ORG ISSN: 1694-2108 | Vol. 14, No. 2. AUGUST/SEPTEMBER 2014 31 search engines include ask.com, Bing, boardreader.com, creative commons, and crunch base. Table 8: Search Engines Used Reason Frequency Percentage Google 285 95 Yahoo 132 44 MSN 66 22 Other 15 5 4.9. Use of E-mail The students were asked to mention which Internet based e-mail services they used. Table 9 shows frequency distribution of the students’ responses to this question. Other email services include mail.com, inbox.com, and email.myway.com Table 9: E-mail Services Used Reason Frequency Percentage Gmail 231 77 Inbox.com 180 60 Hotmail 48 16 Other 9 3 Chi-square test statistics χ2 (6) = 16.19, p = .000 Phi V .417, p = .000 Cramer’s V .295, p = .000 4.10. Use of HEC Digital Library The students were asked to mention if they were using HEC (Higher Education Commission) Digital Library to access scholarly journals, articles, and references and with what frequency. Table 10: Frequency of Digital Library Use Internet Use Frequency Percentage Daily 55 18.3 2-3 days a week 67 22.3 Fortnightly 57 19.0 Once a month 112 37.3 Rarely 9 3.0
  • 35.
    International Journal ofComputer Science and Business Informatics IJCSBI.ORG ISSN: 1694-2108 | Vol. 14, No. 2. AUGUST/SEPTEMBER 2014 32 Chi-square test statistics χ2 (6) = .619, p = .996. Phi V .052, p = .996 Cramer’s V .037, p = .996 5. DISCUSSION The results of this study provide mixed findings compared with previous studies done on Internet use in other countries. Consistent with the findings of other studies [26] [27] [28], the use of Internet in Pakistan has become part of daily lives of a large number of students. Most university started using the Internet since last five years or more. A significant majority of students have Internet access via their personal computers. It is interesting to note that these students do not utilize the Internet facility available at their universities. These findings show increased ability of students to access and use Internet and related technologies. Similar to the students of developed world, a significant majority of students in Pakistan are found to use Internet daily. It appears that the issue of unavailability and unfamiliarity of the Internet among Pakistani students [22] has now been resolved. Consistent with the trend found by [22], a very significant majority of students still learn to use the Internet tools by themselves, or relying on assistance from friends. The second significant source of learning was training courses while a very small proportion of students sought assistance from university faculty or relatives to learn Internet use. Findings indicate a significant use of Internet by students as an academic studies and research support tool. Communication, entertainment, and software downloading were also mentioned as important uses of Internet by students. This finding is consistent with the finding of [29] [30] [31] [32] [33]. Very few students used Internet to purchase items. One possible explanation is that these students do not have enough financial resources at their own to make purchases online. Consistent with the findings of [22], Pakistani students still regard Internet as a tool that provide ease of work and time savings. One other significant trend emerged from the results is the increased perceived importance of social media as one of the attractive features of the Internet. This finding is consistent with the finding of [26] that found use of Social Networking Sites (SNS) has become part of daily lives students around the globe. The results about the popularity of the search engines are consistent with the global rating of search engines by [34] that ranked Google as the top search provider followed by Yahoo. The results about the popularity of the free web-based email service are consistent with the global rating of free email
  • 36.
    International Journal ofComputer Science and Business Informatics IJCSBI.ORG ISSN: 1694-2108 | Vol. 14, No. 2. AUGUST/SEPTEMBER 2014 33 services by [35] that ranked Gmail as the top free email provider followed by Yahoo and Microsoft Outlook. Supporting the findings of [22], this study found that more than two third majority of the students used the digital library facility provided by HEC. Statistics shows that no statistically significant association (i.e. insignificant χ2 statistic) exists between household employment status and Internet access. Statistics show that no significant statistical association (i.e. insignificant χ2 statistic) exists between students’ use of HEC digital library and Internet access. However, statistically significant association (i.e. insignificant χ2 statistic) exists among students’ Internet access and their use of e-mail services, frequency of Internet use, and students experience with Internet. 6. CONCLUSION It can be concluded that Pakistani students are less likely to go and seek help from the faculty/staff at university to learn using the Internet. However, they are likely to attend the training courses on Internet use. The increased reliance on Internet as an academic studies and support research tool is also a significant trend that needs to be watched and monitored carefully by the academicians, practitioners, and policy makers. 7. IMPLICATIONS OF THE STUDY This study has significant implications for the academicians, practitioners, and government policy makers. The trends found are significant and there is a need continue monitoring students’ usage and attitudes toward the Internet. It is also important that current non-Internet users should be investigated to find out the reasons of non-use in spite of efforts made by the university authorities and government. Students’ use of the training courses to learn Internet implies need of further strengthening the curriculum of the training courses better meeting the diverse needs of the students. Training providers can play an important role in this regard. 8. LIMITATIONS AND FUTURE RESEARCH AREAS Limitations of current study include a relatively small sample of students limited to one country. The results may not be generalizable to students at other universities or other countries. Future research may investigate the reasons for use and non-use of Internet in cross-cultural settings and heterogeneous samples of users with different age groups and settings.
  • 37.
    International Journal ofComputer Science and Business Informatics IJCSBI.ORG ISSN: 1694-2108 | Vol. 14, No. 2. AUGUST/SEPTEMBER 2014 34 REFERENCES [1] Asan, A., &Koca, N. (2006). An analysis of students’ attitudes towards [2] Ilomäki, L., Rantanen, P., 2007.Intensive use of ICT in school: Developing differences in students’ ICT expertise. Computers & Education 48, 119–136. doi:10.1016/j.compedu.2005.01.003 [3] Hakkarainen, K., Ilomäki, L., Lipponen, L., Muukkonen, H., Rahikainen, M., Tuominen, T., Lakkala, M., Lehtinen, E., 2000.Students’ skills and practices of using ICT: results of a national assessment in Finland. Computers & Education 34, 103–117. doi:10.1016/S0360- 1315(00)00007-5 [4] Gomez, R.G., 2012.Adherence to the Use of ICT for Classroom Instruction: Its Impact on students’ Learning. IAMURE: International Journal of Education 2. [5] Usun, S. (2003). Undergraduate students attitudes towards educational uses of Internet. Interactive Educational Multimedia, 7, 46-62. [6] Manzoor, A. (2012). Broadband Internet Development and Economic Growth: A Comparative Study of Two Asian Countries. IOSR Journal of Business and Management (IOSRJBM), 1(6), 01-14. [7] Hoffman, D.L., Novak, T.P., Schlosser, A., 2000. The Evolution of the Digital Divide: How Gaps in Internet Access May Impact Electronic Commerce. Journal of Computer- Mediated Communication 5, 0–0. doi:10.1111/j.1083-6101.2000.tb00341.x [8] Mythily, S., Qiu, S., Winslow, M., 2008.Prevalence and correlates of excessive Internet use among youth in Singapore. Ann. Acad. Med. Singap. 37, 9–14. [9] Ybarra, M.L., Mitchell, K.J., 2004.Youth engaging in online harassment: associations with caregiver–child relationships, Internet use, and personal characteristics. Journal of Adolescence 27, 319–336. doi:10.1016/j.adolescence.2004.03.007 Internet. Fourth International Conference on Multimedia and Information and Communication Technologies in Education, Seville, Spain. [10] Korgen, Kathleen, Patricia Odell, and Phyllis Schumacher. "Internet use among college students: Are there differences by race/ethnicity." Electronic Journal of Sociology 5, no. 3 (2001). [11] Bao, X.-M., 1998. Challenges and Opportunities: A Report of the 1998 Library Survey of Internet Users at Seton Hall University. Coll. res. libr.59, 534–542. [12] Foster, S., 2000.Australian undergraduate Internet usage: self-taught, self-directed, and self- limiting? Education and Information Technologies 5, 165–175. doi:10.1023/A:1009602617991 [13] Odell, P.M., Korgen, K.O., Schumacher, P., Delucchi, M., 2000. Internet Use Among Female and Male College Students. Cyber Psychology& Behavior 3, 855–862. doi:10.1089/10949310050191836
  • 38.
    International Journal ofComputer Science and Business Informatics IJCSBI.ORG ISSN: 1694-2108 | Vol. 14, No. 2. AUGUST/SEPTEMBER 2014 35 [14] Tadasad P., G., Maheswarappa B S, Allur, S.A., 2003. Use of Internet by Undergraduate Students of PDA College of Engineering, Gulbarga. Annals of Library and Information Stuides 50, 31–42. [15] Jones, Steve, and Mary Madden. The Internet goes to college: How students are living in the future with today’s technology. Washington, DC: Pew Internet and American Life Project.Vol. 71.Report, 2002. [16] Rhoades, E.B., Irani, T., Telg, R., Myers, B.E., Rhoades, E.B., Irani, T., Telg, R., Myers, B.E., 2008. Internet as an Information Source: Attitudes and Usage of Students Enrolled in a College of Agriculture Course. Journal of Agricultural Education 49, 108–117. [17] Hong, Kian-Sam, Abang Ahmad Ridzuan, and Ming-Koon Kuek. "Students' attitudes toward the use of the Internet for learning: A study at a university in Malaysia." Educational Technology & Society 6, no. 2 (2003): 45-49. [18] Anunobi, C.V., 2006.Dynamics of internet usage: A case of students of the Federal University of Technology Owerri (FUTO) Nigeria. ERR 1, 192–195. [19] Sharma, R., Verma, U., Sawhney, V., Arora, S., & Kapoor, V. (2006).Trend of Internet use among medical students. JK Science: Journal of Medical Science & Research, 8 (2), 101- 102. [20] Rajani, M. K., & Chandio, M. S. (2004). Use of Internet and its effects on our Society.In Proceedings of the National Conference on Emerging Technologies (NCET), December 18- 19, 2004, Karachi, Pakistan (pp. 157-161). [21] Suhail, K., Bargees, Z., 2006.Effects of Excessive Internet Use on Undergraduate Students in Pakistan.CyberPsychology& Behavior 9, 297–307. doi:10.1089/cpb.2006.9.297 [22] Sakina, B., Khalid, M., Farzana, S., 2008. Internet Use Among University Students: A Survey in University of the Punjab, Lahore [WWW Document]. Pakistan journal of library & information science. URL http://eprints.rclis.org/19027/ (accessed 6.30.14). [23] Gross, E.F., 2004. Adolescent Internet use: What we expect, what teens report. Journal of Applied Developmental Psychology, Developing Children, Developing Media - Research from Television to the Internet from the Children’s Digital Media Center: A Special Issue Dedicated to the Memory of Rodney R. Cocking 25, 633–649. doi:10.1016/j.appdev.2004.09.005 [24] Gross, E.F., Juvonen, J., Gable, S.L., 2002. Internet Use and Well-Being in Adolescence. Journal of Social Issues 58, 75–90. doi:10.1111/1540-4560.00249 [25] Wang, R., Bianchi, S.M., Raley, S.B., 2005. Teenagers’ Internet Use and Family Rules: A Research Note. Journal of Marriage and Family 67, 1249–1258. doi:10.1111/j.1741- 3737.2005.00214.x [26] Pempek, T.A., Yermolayeva, Y.A., Calvert, S.L., 2009. College students’ social networking experiences on Facebook. Journal of Applied Developmental Psychology 30, 227–238. doi:10.1016/j.appdev.2008.12.010
  • 39.
    International Journal ofComputer Science and Business Informatics IJCSBI.ORG ISSN: 1694-2108 | Vol. 14, No. 2. AUGUST/SEPTEMBER 2014 36 [27] Pai, P., Arnott, D.C., 2013. User adoption of social networking sites: Eliciting uses and gratifications through a means–end approach. Computers in Human Behavior 29, 1039– 1053. doi:10.1016/j.chb.2012.06.025 [28] Kross, E., Verduyn, P., Demiralp, E., Park, J., Lee, D.S., Lin, N., Shablack, H., Jonides, J., Ybarra, O., 2013. Facebook Use Predicts Declines in Subjective Well-Being in Young Adults. PLoS ONE 8, e69841. doi:10.1371/journal.pone.0069841 [29] Baker, R.K., White, K.M., 2010. In Their Own Words: Why Teenagers Don’t Use Social Networking Sites. Cyberpsychology, Behavior, and Social Networking 14, 395–398. doi:10.1089/cyber.2010.0016 [30] Cheung, C.M.K., Chiu, P.-Y., Lee, M.K.O., 2011. Online social networks: Why do students use facebook? Computers in Human Behavior, Social and Humanistic Computing for the Knowledge Society 27, 1337–1343. doi:10.1016/j.chb.2010.07.028 [31] Roblyer, M.D., McDaniel, M., Webb, M., Herman, J., Witty, J.V., 2010.Findings on Facebook in higher education: A comparison of college faculty and student uses and perceptions of social networking sites. The Internet and Higher Education 13, 134–140. doi:10.1016/j.iheduc.2010.03.002 [32] Bosch, T.E., 2009. Using online social networking for teaching and learning: Facebook use at the University of Cape Town. Communicatio 35, 185–200. doi:10.1080/02500160903250648 [33] Richardson, K., Hessey, S., 2009.Archiving the self?Facebook as biography of social and relational memory. J of Inf, Com & Eth in Society 7, 25–38. doi:10.1108/14779960910938070 [34] eBizMBA, 2014. Top 15 Most Popular Search Engines | June 2014 [WWW Document]. URL http://www.ebizmba.com/articles/search-engines (accessed 6.30.14). [35] PCAdvisor, 2014.What’s the best free email service? We compare the top 6 providers - PC Advisor [WWW Document]. URL http://www.pcadvisor.co.uk/features/internet/3448241/whats-the-best-free-email-service/ (accessed 6.30.14). This paper may be cited as: Manzoor, A. 2014. Behavioral Pattern of Internet Use among University Students of Pakistan. International Journal of Computer Science and Business Informatics, Vol. 14, No. 2, pp. 25-36.
  • 40.
    International Journal ofComputer Science and Business Informatics IJCSBI.ORG ISSN: 1694-2108 | Vol. 14, No. 2. AUGUST/SEPTEMBER 2014 37 BER Analysis of BPSK and QAM Modulation Schemes using RS Encoding over Rayleigh Fading Channel Faisal Rasheed Lone Department of Computer Science & Engineering University of Kashmir Srinagar J&K Sanjay Sharma Department of Computer Science & Engineering Shri Mata Vaishno Devi University Katra J & K ABSTRACT Everybody has to communicate with each other so do computers, it is a necessary phenomenon for exchange of information. Data is one of the most important entities in today's world, thus data reliability is of utmost importance. The data exchanged between computers is sent over various communication channels, which can induce noise in the data thus rendering data unreliable and inconsistent. The number of errors introduced in the data depends on the encoding scheme, the communication channel being used and also the modulation scheme. Various encoding schemes, communication channels and modulation schemes are used for data transmission, each of these schemes have their advantages and disadvantages depending on the scenario. In this paper performance BPSK and QAM modulation is compared using RS encoding scheme over Rayleigh fading channel and the result so produced is presented in terms of BER. Keywords BPSK Modulation, QAM, Rayleigh fading channel. 1. INTRODUCTION Whenever communication takes place, data needs to be transmitted, be it human beings or computers [15]. Data is of utmost importance for an effective communication to take place, so the transmission of data should be such that the receiver of the data should receive the data in the same condition as it was sent by the sender [15]. If the data is prone to any disturbance, then the data received by the receiver will not be the same as it
  • 41.
    International Journal ofComputer Science and Business Informatics IJCSBI.ORG ISSN: 1694-2108 | Vol. 14, No. 2. AUGUST/SEPTEMBER 2014 38 was meant and thus it will convey different information than what it was meant to convey. Thus the goal of data transmission is to transmit the data over a communication channel without any errors .Various techniques have been developed over the past few years to secure and make the data transmission reliable. One of such techniques is Information Coding Theory. Coding theory the study of codes, including error detecting and error correcting codes, has been studied extensively for the past forty years. It has become increasingly important with the development of new technologies for data communications and data storage [15]. Coding theory makes use of various codes to encode the data for transmission over a channel and then the data is decoded at the receivers end to get the required data bits. Along with the encoding scheme the modulation scheme being used for data transmission also determines the extent to which the errors are introduced in the data being transmitted. The performance of modulation schemes vary depending on the encoding scheme used as well as channel. This paper discusses the performance comparison of BPSK and QAM modulation over Rayleigh fading channel using RS encoding scheme. 2. RELATED WORKS During the past few years, researchers have started showing some interest in analyzing the performance of various forward error detecting and correcting codes. The reason being importance of data in present scenario. The performance of forward error correction techniques are taken into consideration by using these codes for transmitting data over various communication channels. In [2] authors have compared and analyzed the performance of different forward error correction techniques in case of wireless communication systems. In [9] authors have analyzed the suitability of Reed Solomon codes for low power communications and found out that Reed Solomon codes reduce the battery consumption but debated the overall suitability due to the extra overhead required to encode the information to be sent. In [10] authors made a comparative study of Reed Solomon code and BCH code over AWGN channel and concluded that BCH code performs better than RS code in a binary environment. 3. REED SOLOMON CODE Reed Solomon code was developed in 1960 by Irving S. Reed and Gustave Solomon for reliable data transmission. This code was developed keeping in mind the importance of reliability of data transmission over various communication channels. This code is a type of block code in which n bit codeword is formed by adding redundant bits of information to the k bits of information bits where (n>k). The block so formed is used for actual transmission over a communication channel. 2k codeword's can be formed from the k information bits which can be used for data transmission. Digital
  • 42.
    International Journal ofComputer Science and Business Informatics IJCSBI.ORG ISSN: 1694-2108 | Vol. 14, No. 2. AUGUST/SEPTEMBER 2014 39 communication and storage use the services of RS code for reliable data transmission and data storage. This code finds its application in space communication, storage media, wireless communication, digital television etc. 2.1 RS Encoder Consider a finite field of q elements with GF(2m ), thus the message f to be transmitted consists of k elements over GF(2m ) given by: f = (f0,f1,f2,....fk-1) (1) where fi € GF(2m ) . The message polynomial is formed by multiplying the coefficients of message by appropriate powers of x as follows: F(x) = f0 + f1x..........+fk-1xk-1 (2) The parity check polynomial is given by: B(x) = b0 + b1x + b2t-1x2t-1 (3) The codeword is thus formed by adding the message and parity check polynomial as: V(x) = F(x) + B(x) (4) The error correction capability of RS code is: t = (n-k)/2 (5) 2.2 RS Decoder After the message has been encoded it is transmitted over the channel as a result which errors can be introduced in the message due to the presence of noise in the channel thus rendering the message useless, the RS decoder decodes this message and tries to correct the errors so introduced. The message received at the decoder is given by: R(x) = C(x) + E(x) (6) where C(x) is the original codeword and E(x) is the error introduced in the message. The error function E(x) is given by: E(x) = en-1xn-1 + .........e1x + e0 (7) 0<k<n<2 𝑚 + 2 (8) where n is the size of the codeword k is the number of message bits to be encoded and m is the number of bits per symbol. Thus RS( n, k) can be expressed as: (n, k) =(2(𝑚 −1) , 2(𝑚 −1) − 1 – 2t) (9) The number of extra bits or parity bits that are added to the message for error detection and correction can be calculated as follows:
  • 43.
    International Journal ofComputer Science and Business Informatics IJCSBI.ORG ISSN: 1694-2108 | Vol. 14, No. 2. AUGUST/SEPTEMBER 2014 40 (n-k) = 2t (10) where t is the number of errors corrected by RS code. The distance of RS code can be calculated as follows: dmin=n-k+1 (11) Reed-Solomon code is based on Galoi’s field. 3. MODULATION The process of changing one or more properties of a periodic waveform, called the carrier signal with a modulating signal that typically contains information to be transmitted is called Modulation. By the use of modulation a message signal, can be conveyed inside another signal which can be physically transmitted. 3.1 Binary Phase Shift Keying The simplest PSK is Binary PSK in which we have only two signal elements, one with a phase of 00 and other with a phase of 1800 .BPSK is as simple as PSK but it is much less susceptible to noise compared to PSK In Ask the criterion for bit detection is amplitude but is PSK it is phase. Noise can change amplitude easier than it can change phase of the signal. PSK is superior to ASK because we don't need two carrier signals [14]. Figure 1. Binary phase shift keying.[14] 3.2 Quadrature Amplitude Modulation There is a limitation to the PSK scheme and that is the inability of the equipment to distinguish small differences in phase, which limits its
  • 44.
    International Journal ofComputer Science and Business Informatics IJCSBI.ORG ISSN: 1694-2108 | Vol. 14, No. 2. AUGUST/SEPTEMBER 2014 41 potential bit rate. The concept behind Quadrature amplitude modulation is to use two carriers, one in phase and other quadrature, with different amplitude levels for each carrier.[14] 4-QAM using Unipolar NRZ signal 4-QAM using polar NRZ QAM using 2 positive levels to modulate 2 carriers 16-QAM with 8 levels Figure 2. QAM Modulation[14] 4. COMMUNICATION CHANNEL A physical medium or a logical connection over which data can be transferred is known as a communication channel. The importance of a communication channel is to send information from one or multiple senders to one or multiple receivers. Limited amount of information can be transferred over a channel depending on the data rate or the bandwidth of the communication channel. Simulation of wireless channels accurately is very important for the design and performance evaluation of wireless communication systems and components. 4.1 Rayleigh fading channel Rayleigh fading is considered when there are many objects in the environment that scatter the radio signal before it arrives at the receiver. According to central limit theorem, if there is a lot of scatter, the channel impulse response will be well-modeled based on Gaussian process irrespective of how the individual components are distributed. In case a significant component to scatter is not present, then the process will have zero mean and its phase will be distributes between 0 and 2p radians. The response of the channel will be said to follow Rayleigh model. Complex numbers usually represent the gain and phase of the channels distortion. In such a situation it is assumed that Rayleigh is exhibited such that the real and imaginary parts of the response are modeled by independent and identically distributed zero-mean Gaussian processes so that the amplitude of the response is the sum of two such processes. 5. METHODOLOGY SIMULINK in MATLAB was used for simulating BPSK and QAM modulation scheme in Rayleigh channel. The process is described as follows:
  • 45.
    International Journal ofComputer Science and Business Informatics IJCSBI.ORG ISSN: 1694-2108 | Vol. 14, No. 2. AUGUST/SEPTEMBER 2014 42 The encoder accepts K random information symbols as input. Each of the input sequences is mapped unique n symbol sequence known as a Codeword. The codeword thus formed is sent to the next module known as the modulator which helps in transmitting the codeword over the communication channel. BPSK and QAM modulation schemes are used by the modulator to transform the data into signal waveforms. Once the data has been transformed to a signal waveform, it is sent over to Rayleigh fading channel for transmission. Rayleigh fading channel mimics the terrestrial environments, thus a lot of disturbances are present in the channel which can induce errors in the data being transmitted thus rendering the data corrupt or unusable. At the receiver end before decoding the data, it has to be separated from the carrier signal by the process called demodulation, the module performing demodulation is known as a demodulator. After separating the data from the carrier wave, the next step is to send the data for decoding. The demodulator output is connected to the decoder which receives the data and finally decodes the data into original information sequence also detecting and correcting errors depending on the error detection and correction capability of the code being used. Finally bit error ratio (BER) is calculated. Figure 3. Simulation Model. 6. RESULTS In this paper analysis on BPSK and QAM modulation was done by using RS encoding scheme of block length (15, 11) . BER ratio was calculated by BER Random integer RS encoder QAM/BPSK Modulation Rayleigh fading Remove Phase component of path gain Gain AWGN channel QAM/BPSK Demodulation RS decoder Error calculator Display
  • 46.
    International Journal ofComputer Science and Business Informatics IJCSBI.ORG ISSN: 1694-2108 | Vol. 14, No. 2. AUGUST/SEPTEMBER 2014 43 varying Eb/N0 from 0 to 10. Doppler shift value was set as .0001. The analysis results are given in table 1: TABLE 1. Performance Comparison for BPSK and QAM modulation and using RS encoding scheme in the presence of Rayleigh Fading channel. Figure 4. BER of QAM modulation and BER of BPSK modulation in Rayleigh Fading channel using RS encoding. Eb/N0 RS_QAM RS_ BPSK 0 0.8802 0.897 51 0.8719 0.8906 2 0.8727 0.892 23 0.8636 0.882 64 0.8556 0.8727 5 0.8443 0.8619 6 0.8289 0.846 7 0.8061 0.8392 8 0.7913 0.8239 9 0.7621 0.7913 10 0.7215 0.7513
  • 47.
    International Journal ofComputer Science and Business Informatics IJCSBI.ORG ISSN: 1694-2108 | Vol. 14, No. 2. AUGUST/SEPTEMBER 2014 44 From the above graph it was found that QAM modulation produced better results using RS encoding scheme in presence of Rayleigh channel under binary environment. 7. CONCLUSIONS In this paper performance of BPSK and QAM modulation was simulated in the presence of Rayleigh fading channel using RS encoding scheme. Several iterations were performed to find out that BPSK modulation outperforms QAM using RS encoding in presence of Rayleigh fading channel. Eb/No ratio was varied from 1 to 10 and it was noticed that at every value of Eb/No QAM modulation performed better than BPSK modulation. The graph plotted between BPSK and QAM modulation shows the performance gain of QAM modulation over BPSK modulation in Rayleigh fading channel using RS encoding. 8. ACKNOWLEDGMENTS First and foremost, I would like to thank Mr. Sanjay Sharma. (Asstt. Professor, SCSE, SMVDU, Katra) for their consistent guidance and support throughout. He exposed me to the excitement of academic research and provided me with opportunities to sharpen my skills. I have been deeply impressed by their inspiring advice and timely feedback. Also, I would like to thank my friends and colleagues for all the assistance. I would like to thank my family for understanding and supporting me in pursuing my academic goal. Their unconditional love and encouragement have always been the source of my strength and I shall be grateful forever. REFERENCES [1] Wallace, H., 2001. Error detecting and correcting using BCH codes. [2] Kumar, S. and Gupta, R., Performance Comparison of Different Forward Error Correction Coding Techniques for Wireless Communication Systems. International Journal of Computer science and technology, Vol. 2, issue3, September 2011. [3] Shannon , C.E., July and October 1948 . A Mathematical Theory of communication. bell system journal, vol.24,. [4] Reed, I.S., and Solomon, G., 1960. polynomial codes over certain finite fields. Journal of the society for industrial and applied Mathematics, Vol. 8, No. 2, 300-304. [5] Saraswat, H., Sharma, G., Kumar, S.M. and Vishwajeet., 2012. Performance Evaluation and Comparative Analysis of Various Concatenated Error Correcting Codes Using BPSK Modulation .for AWGN Channel. International Journal of Electronics and Communication Engineering, ISSN 0974-2166 Volume 5, Number 3, pp. 235-244. [6] Mahajan, S. and Singh, G., May 2011. Reed-Solomon Code Performance for M-ary Modulation over AWGN Channel. International Journal of Engineering Science and Technology (IJEST), Vol. 3 No. 5.
  • 48.
    International Journal ofComputer Science and Business Informatics IJCSBI.ORG ISSN: 1694-2108 | Vol. 14, No. 2. AUGUST/SEPTEMBER 2014 45 [7] Sodhi, G.K. and Sharma, K.K., 2011. SER performance of Reed Solomon Codes With AWGN & Rayleigh Channel using 16 QAM. International Journal of Information and Telecommunication Technology, Vol. 3, No. 2. [8] Bose, R.C., and Chaudhuri, D.K., 1960. On A Class of Error Correcting Binary Group Codes. Information and Control 3, 68-79. [9] Biard, L. and Noguet, D., April 2008. Reed-Solomon Codes for Low Power Communications. Journal of communications, vol. 3, no. 2. [10]Puri, A. and Kumar, S., 2013. Comparative Analysis of Reed Solomon Codes and BCH Codes in the Presence of AWGN Channel. International Journal of Information and Computing Technology, vol.3 no.3. [11]Luo, Z. and Zhang, W., February 2013. The Simulation Models for Rayleigh Fading Channels. IEEE Transactions on Communications, Vol. 61, No. 2. [12]Yang, S.M. and Vaishampayan , V.M., Low-Delay Communication for Rayleigh Fading Channels: An Application of the Multiple Description Quantizer. [13]Grolleau, J., Labarr, D., Grivel, E. and.Najim. M., The stochastic sinusoidal model for Rayleigh fading channel simulation. [14]Forouzan, B.A., Data communications and Networking. [15]Lone, F.R., Puri, A. and Kumar, S., June 2013. Performance Comparison of Reed Solomon Code and BCH Code over Rayleigh Fading Channel. International Journal of Computer Applications (0975 – 8887) Volume 71– No.20. This paper may be cited as: Lone, F.R. and Sharma, S., 2014. BER Analysis of BPSK and QAM Modulation Schemes using RS Encoding over Rayleigh Fading Channel. International Journal of Computer Science and Business Informatics, Vol. 14, No. 2, pp. 37-45.
  • 49.
    International Journal ofComputer Science and Business Informatics IJCSBI.ORG ISSN: 1694-2108 | Vol. 14, No. 2. AUGUST/SEPTEMBER 2014 46 Harnessing Mobile Technology (MT) to Enhancy the Sustainable Livelihood of Rural Women in Zimbabwe: Case of Mobile Money Transfer (MMT) Samuel Musungwini, Tinashe Gwendolyn Zhou, Munyaradzi Zhou, Caroline Ruvinga and Raviro Gumbo Computer Science and Information Systems Faculty of Science and Technology Midlands State University Gweru Zimbabwe ABSTRACT The focus of the study was to ascertain whether there is the existence of women money saving clubs in rural Zimbabwe, explore their operations and avail data which highlight the need for implementing tailor made Mobile Money Transfer (MMT) for all. These authors performed literature review to guide the research. To gather information these writers employed focus group discussion and survey questionnaires to extract information from the research participants. Participants of the survey research were women who were actively participating in money saving clubs in rural Zimbabwe. The focus group dialogue participants incorporated leaders of these rural women money saving clubs. This study will contribute to the body of knowledge novel information which is imperative for MMT operators in Zimbabwe. Therefore MMTs or Banks in Zimbabwe should embrace it. Keywords: ICTs, Money saving clubs, M-Pesa, Ecocash, MMT. 1. INTRODUCTION The omnipresence of cellular phones has transformed the manner with which we interrelate among ourselves and unlocked out exhilarating and unexplored opportunities in support of trade. The prospective of cell phone is cosmic, as it is on the precipice to develop into, with the introduction of touchtone phones, the crucial special gadget of preference. The mobile phone is fast becoming multifunctional from being used to take photos, to typing and editing documents and to a portable wallet. A mobile money transfer is the transfer of cash/ credit from one entity to another, using a mobile device. Mobile money transfers typically entail sending money using the Short Message Service (SMS). With the rising popularity of cell phones
  • 50.
    International Journal ofComputer Science and Business Informatics IJCSBI.ORG ISSN: 1694-2108 | Vol. 14, No. 2. AUGUST/SEPTEMBER 2014 47 and the increasing need for fresh channels for money transfers, the mobile money transfer industry is growth bound. Porteous (2006) differentiated two characteristics of mobile banking and these are: Additional or corroboration and transformational characteristics. Additional facets are those in which the mobile phone is merely another channel to an existing bank account. Mobile banking is classified as additive while it basically supplements the collection of choices or augments the handiness of existing clientele of conventional financial establishments. Transformational qualities arise once the pecuniary artefact associated with the utilisation of the phone is centred on those without formal bank accounts in the conventional banking institutions. According to Sarker and Wells (2003) the solitary entrance requisite or hurdle to the ensuing mobile banking will be the cellular phone. However, this convolution is almost fully resolved with the international market infiltration of affordable cellular devices and growing network service, consequently setting a concrete plinth for cellular banking amplification. Currently, in Zimbabwe the total number of cellular phone subscribers stands at 13,518,887, this figure has increased by one (1) million since March 2013′s total of 12.6m. While the Zimbabwe‟s current total population is 13.06 million. (http://www.techzim.co.zw/2014/01/zimbabwes-telecoms- stats-2013-103-5-mobile-penetration-rate/.) However, this only looks at the SIM cards active on the mobile platforms in a specified period and not authentic exclusive persons and does not take into relation such matters as people with multiple cellular phones and dual SIM phones. “…mobile phones are a big hit in rural Zimbabwe and are owned by even most of the unemployed”(http://nehandaradio.com/2013/09/04/mobile- phones-big-hit-in-rural -zimbabwe/). The brisk swelling of cellular phone diffusion, against a dormant bank outreach, has fashioned a lush position for mobile money to blossom in Zimbabwe (Ibid). Cellular phone banking may possibly be the podium for express financial inclusion of citizens that currently simply require cell phones as a gate pass to an assortment of vital financial services they under no circumstances used to get before.” The main intrinsic worth of cell phone money transfers are lower costs, more rapid swiftness and straightforwardness accessibility. In this paper the researchers will focus on Mobile banking from a transformational perspective
  • 51.
    International Journal ofComputer Science and Business Informatics IJCSBI.ORG ISSN: 1694-2108 | Vol. 14, No. 2. AUGUST/SEPTEMBER 2014 48 2. BACKGROUND TO THE STUDY Zimbabwean rural women are engaged in savings and credit union club activities. Women in specific communities come together to discuss issues affecting them and identify solutions to problems bedevilling them. They then craft ways of combating these problems. Over the years the issue of women clubs has been prevalent in almost all communities in Zimbabwe. When a club is formed, a committee is selected to run the affairs of the club. This may differ from place to place but there are popular positions across clubs like Chairperson, Secretary and Treasurer, whether from which part of Zimbabwe each and every club usually has these positions. The concept of money saving clubs first occurred in Zimbabwe in the early 1960s. This was facilitated by a Catholic missionary by the name Brother Waddelove who was based in Chishawasha a peri-urban area just outside Harare. According to literature available the very first club commenced in 1963 with merely 20 associates and since then the concept have spread all over Zimbabwe. By 1984 there were 5,700 clubs nation-wide (Chimedza, 1984). During this time eleven (11) Credit Unions were fashioned and membership surpassed one thousand (1000). Currently women savings clubs are a religious issue in every rural community in Zimbabwe. The organization of the association was premised on the personage and the person‟s sense of accountability towards himself/herself and others. Club members contribute fixed agreed sums of money to the club for keeping on a weekly, fortnightly or monthly basis. This money is kept by the treasurer for a specified period which spans up to the whole year. The members will then gather at the end of the agreed period usually a year to decide what to do with the money. At times they buy kitchenware and groceries for all members. This routine goes on and on from year to year and these women prides themselves in doing that. This concept was borne out of the need by the poor rural women to develop themselves. This has the elementary endeavour of mobilising trivial individual financial possessions into substantial, handy and valuable groups. In this paper the researchers are concerned with this valuable liquid cash that each and every women‟s savings club scattered all over rural Zimbabwe accumulate all year long and is kept idle by the club‟s treasurer. We believe this money could be used productively if the mobile money transfer is extended to tap into this valuable resource. This has a ripple effect:
  • 52.
    International Journal ofComputer Science and Business Informatics IJCSBI.ORG ISSN: 1694-2108 | Vol. 14, No. 2. AUGUST/SEPTEMBER 2014 49 a) It captures the valuable cash that lies unused for almost a year back into the economy for circulation. b) It can create more wealth for these clubs when they participate in the MMT as agents. c) It can bring convenience to the rural people who have to part with money to go and cash out money they receive through MMT. 3. LITERATURE REVIEW Mobile money transfer The terms m-banking, m-payments, m-transfers, m-payments, and m-finance refer collectively to a set of applications that enable people to use their mobile telephones to manipulate their bank accounts, store value in an account linked to their handsets, transfer funds, or even access credit or insurance products (Donner. J & Tellez. C. A. 2008 page 2). This concept is currently spreading fast across the globe, in both developed and developing countries and Zimbabwe is among them. Mobile phones have undoubtedly become omnipresent and a standard facet of everyday life for numerous Zimbabweans. The ongoing developments in mobile finance being spearheaded by the three major players in the Mobile Telecommunication sector in Zimbabwe demonstrate some potential to revolutionize the manner with which people conduct financial transactions by offering them new services. Telecel Zimbabwe initiated its mobile money transfer facility, telecash, which permit the network‟s subscribers to use their cellular phones to transmit funds to anyone on any network, pay bills and buy groceries and other goods and services. “…Telecel‟s technological collaborator for telecash is Obopay and that it‟s banking associates consist of Afrasia, CBZ and Zim Switch, which make available links with most of the country‟s banking institutions”. (http://www.techzim.co.zw/2014/01/telecel-zimbabwes-telecash-launch- press-release/). This is actually a rebirth of the now defunct „Sikwama‟ (Telecel‟s first mobile money transfer platform). Econet launched EcoCash in 2011 to be carried on its communications network. Econet envisages creating a separate company in mobile money, which will facilitate the precise intensity of spotlight on mobile money inside the overall business. Econet have been very promising and with its wide subscriber base have been very popular among the Zimbabwean folk. Ecocash account holders conduct transactions exceeding US$200 million of volume over the EcoCash platform each and every. When we analyse this figure annually, that volume add up to an unparalleled amount equivalent to
  • 53.
    International Journal ofComputer Science and Business Informatics IJCSBI.ORG ISSN: 1694-2108 | Vol. 14, No. 2. AUGUST/SEPTEMBER 2014 50 22% of Zimbabwe‟s GDP (Levin. P. 2013). This clearly indicates the popularity of MMT among Zimbabweans. Regardless of this success Ecocash has still not reached the levels of success realised by M-Pesa the Kenya MMT, Yet Kenya has a strong banking system. Availability of financial services is more imperfect in Zimbabwe than that of Kenya at M- Pesa's launch in 2007. Netone‟s one wallet has been there for some time now but has not seen much progress due to lack of clear vision. Despite all these positive massive achievements by MMT in Zimbabwe there is still room for improvement. This is evidenced by the fact that there is a high level of financial prohibition in Zimbabwe predominantly in the countryside areas of Zimbabwe. "However, an estimated 0, 0055 bank branches per 100 000 individuals in the countryside is testimony of the excessive altitude of financial faux pas in the country's rural regions." (Ibid) Money saving clubs, roundtables or credit unions Money-saving association, commonly recognized as “round tables” in Zimbabwe, are turning out to be life-changing experience for some folks (Zimbabwe Newsday February 26, 2013). Every member pays a predetermined amount of money to a central account on a periodical base, facilitating members to procure goods and services for cash. A Credit Union is a financial cooperative created for and by its members who are its depositors, borrowers and shareholders. http://www.businessdictionary.com/ definition/credit-union.html#ixzz38-BGyNY 6W.) It is operated on non- profit basis. “…it is difficult to get a loan from the bank and this conception has enabled us to borrow funds from this pool of money and repay at a small interest,” a hairstylist Rudo said (http://www.newsday. co.zw/2013/02/26/a- life-changing-experience-with-money-saving-clubs/). This is a concept that is historical and also very common in rural Zimbabwe (Ibid). There are over 10,000 clubs nation-wide and women account for up to 85 percent of membership (SDF, 1995). In the whole of Inyanga a district in Zimbabwe there are 1447 clubs, (Kufusa mari A Self Help Assistance Program survey report 2006).These clubs help to increase rural women in Zimbabwe‟s economic and social independence from their husbands. The savings club concept have stood the test of time because the clubs are usually established in accordance with already existing bonding factors like membership of the same church, local communities. Zimbabwean women see these clubs as a forum for saving money, educational opportunities, training as well as group meeting where new ideas are shared. The clubs
  • 54.
    International Journal ofComputer Science and Business Informatics IJCSBI.ORG ISSN: 1694-2108 | Vol. 14, No. 2. AUGUST/SEPTEMBER 2014 51 offer women the window of opportunity for development. The clubs promote social and economic development of women. A survey by the Zimbabwe National Statistics Agency (Zimstats) showed that 40% of adults do not use any financial products. Should they desire to borrow, they turn to family and friends and if they opt to save, they do so at home (The Zimbabwe Herald 23 February 2014). These researchers believe that the MMT service providers in Zimbabwe need to do more than they are doing. They need to lower their costs of using their service to customers. They need to device a framework whereby they can accommodate these clubs and in the process tape into this rich liquid cash lying idle for most of the time. 4. RESEARCH OBJECTIVES In this study the writers‟ objectives were to ascertain the being of Money- saving clubs of women in Zimbabwe and determine how much each club is gathering regularly and give a national standard projection. The findings from this research will inform MMT service providers in particular and policy makers in Zimbabwe. In order to achieve the purpose of the investigation, the researchers used the following questions: a) What is the status of women‟s money saving clubs in Zimbabwe? b) How much do these money saving clubs generate periodically? c) Where do they keep their money? d) What can MMT service providers do tape into this valuable resource to maximize the benefits? In the course of action of responding to these questions latest handy information for the MMT operators in Zimbabwe and probably the world at large was availed. This information is premium to all the MMT the world over in general and those in Zimbabwe to be particular. 5. METHODOLOGY According to Powell & Single 1996 a focus group is „a cluster of persons chosen and brought together by researchers to converse and remark on, from personal experience, the topic that is the subject of the research. (1996: 499)‟ Focus group investigation is a qualitative research technique which seeks to assemble information that is outside the compass of quantitative research.
  • 55.
    International Journal ofComputer Science and Business Informatics IJCSBI.ORG ISSN: 1694-2108 | Vol. 14, No. 2. AUGUST/SEPTEMBER 2014 52 These researchers used focus group discussions and questionnaires to draw out information from the research subjects. Contributors to the questionnaire research were women that were actively running and participating in money saving clubs in their communities. On the focus group discussion participants were women leading these clubs like The Chairpersons, Secretaries and Treasurers. Calder (1977) recommended that focus group interviews or discussions are an appropriate technique in conducting explorative studies. Jarvenpaa and Lang (2005) have also confirmed the practicability of focus group discussions in studying ground- breaking mobile services. The focus group scheme is „unique not for its approach of examination, but for its data-collection actions, and for the character of the information so collected‟ (Wilkinson 1998, p. 182) A questionnaire is a research tool consisting of a string of questions and other prompts for the rationale of gathering information from respondents (Chaudhuri, Ghosh & Mukhopadhyay, 2010). The principal rationale of a survey is to bring out information which, subsequent to appraisal, results in a sketch or statistical depiction of the population sampled (Chaudhuri et al, 2010). The researchers chose to conduct their research in Shurugwi a district in Midlands province of Zimbabwe where the composition of the populace is more mixed than any other district in the country. These writers consequently chose 8 leaders from five money saving clubs in Shurugwi and requested them to look into the issues of money saving clubs, how much they generate periodically, where they keep their money and their understanding of MMT services before coming for session. 6. RESULTS a. Results from stage one: Focus group discussion. Every study is carried out to accomplish a particular purpose. Results from the focus group discussion indicated that there is indeed money saving clubs scattered all over the country. Participants concurred that there is „no woman in their rightful sense that does not belong to a money saving club of their choice. Literature also supports the fact that money saving clubs are prevalent in African communities. The participants to the focus group discussion echoed the sentiments. Every village community has a money saving club and it is unheard of that a woman does not belong to a club. These clubs are said to meet religious on a particular day of the week depending on the community. If it happens that the club is a composed of woman who belong to the same church then they can meet after church,
  • 56.
    International Journal ofComputer Science and Business Informatics IJCSBI.ORG ISSN: 1694-2108 | Vol. 14, No. 2. AUGUST/SEPTEMBER 2014 53 otherwise the clubs usually meet on a “chisi” („sacred day‟ A day that is honoured in the community when people are prohibited to go to and work in the fields). According to participants there are also some elite money saving clubs and these cut across communities. These usually meet once every month and their contributions are larger than other common clubs. The money is usually kept by the treasurer of the club. The secretary simply records the minutes of the meeting and the money collected for the day and the current total collected at that time for the year. The Chairperson simply presides over the meeting. The money is kept for the whole year and at a particular date gazetted by the club; the committee will go to town and do some shopping from kitchenware to grocery. The members will then convene a meeting where will share those goods among themselves. On that particular day there will be a bit of feasting. Some other clubs do loan out money collected to members who are willing to borrow but at an interest. But this is less prevalent in many clubs because members are unwilling to borrow because of the interest attached. The discussion further revealed that club members on average contribute in the range of US$20-00 per months for most clubs. Some clubs who are composed of well up women contribute around US$30-00 per months. The cross community clubs which are made up of the affluent members of the communities contribute around US$50-00 to US$100-00 per months. However, it must be noted that these are far and between. There can be one or two but not more than three of these cross community clubs in a district. b. Stage two: Questionnaire There were five clubs contacted by these researchers, club A had 32 members, B had 29 members, C had 18 members, D had 41 members and E had 37 members. All together these 5 clubs‟ members summed up to 157. Sampling and sample size are central issues in portions of quantitative research, which seek to create statistically supported generalisations from the research findings to the general world. The researchers therefore designed 40 questionnaires and distributed them to the clubs‟ members according to the membership of each club. We used the following formulae to allocate the questionnaires. (Club membership/ Total sum) * 40 A = (32/157) *40 = 8.15 = 8
  • 57.
    International Journal ofComputer Science and Business Informatics IJCSBI.ORG ISSN: 1694-2108 | Vol. 14, No. 2. AUGUST/SEPTEMBER 2014 54 B = (29/157) * 40 = 7.4 = 7 C = (18/157) * 40 = 4.6 = 5 D = (41/157) * 40 = 10.5 = 11 E = (37/157) * 40 = 9.43 = 9 The questionnaires were self administered and collected as soon as they were completed. On processing we discarded 3 questionnaires that contained errors. This made it 92.5 % response rate. The demographic profiles of the respondents of course all were women. Out of the 37 respondents six (6) were in the age group 24 years and below, seventeen (17) were in the age group 25 to 34, twelve (12) were in the age group 35 to 44 and the remaining four (4) were in the age group forty five (45) and above age group. All respondents were a member of money saving club member in their communities. Twelve (12) respondents indicated that they contribute US$25-00 or less per month, sixteen (16) indicated that they contribute US$26-00 to US$30-00 per months and nine (9) indicated that they contribute US$31-00 or more per months. There were four (4) respondents who further indicated that they were also members of a cross community money saving club. The respondents concurred with the focus group discussion on the issue of how money is kept; they all indicated that the money is kept by the treasurer until the end of the year. 7. DISCUSSION In this study we found out that there are women money saving clubs in Rural Zimbabwe and that these clubs meet religiously on a predetermined date. On average there are around one hundred (100) women‟s money saving clubs in a district in rural Zimbabwe and each has an average membership of Thirty (30). Assuming that each member contribute US$20- 00 this could amount to US$600-00 per club per month. This money could be around US$6 000 000-00 per month country wide and this could run into plus US$60 000 000-00 per year potentially lying idle. This means that there is a lot that can be done by these MMT operators so that they can tap into this valuable liquid cash into the circulation system. MMT operators should reduce their tariffs so that they become sustainable for the rural communities. They also need to come with a deliberate policy to cater for these money saving clubs, such a policy will see these clubs being taken on board and operating as Cash agents. Apart from the
  • 58.
    International Journal ofComputer Science and Business Informatics IJCSBI.ORG ISSN: 1694-2108 | Vol. 14, No. 2. AUGUST/SEPTEMBER 2014 55 capturing of valuable cash into circulation this process will also see these clubs saving in their communities thereby reducing the need for rural people to travel to shopping centres to cash out money they receive from their relatives via MMT. The clubs also earn some money by operating as agents and this is very important for uplifting of the club members welfare. At the time of writing this piece of work Telecel was muting the idea of going rural and other unexplored areas. “We want to expand our coverage in the rural area and we are willing to give up part of our commission to promote agents in those areas so that it is worthwhile for them because they are putting investment also,” (http://www.techzim.co.zw/2014/01/telecel- zimbabwes-telecash-launch-press-release/) This was an explorative study so there is no much literature to support these results; however these researchers believe this to be a true representation of the situation on the Zimbabwean landscape. 8. LIMITATIONS This research was conducted in one district of Zimbabwean and the researchers assumed that this is generally applicable to all districts in Zimbabwe. However in reality the findings may be confirmed in other districts and discarded in others. This was a result of resource limitations on the part of researchers. Hence future research can be conducted with more resources and on a wider scale. In this manuscript the authors have confined the survey research to rural women money saving clubs and therefore we believe in future research can also be extended to all gender clubs and in all parts of Zimbabwe. 9. CONCLUSION In this paper the rationale of the researchers was to ascertain the existence of women money saving clubs and how much they are saving in rural Zimbabwe. Findings of this study point out that there is undeniably effervescent women money saving clubs in rural Zimbabwe. The club members contribute money every month and this money is kept by the treasurer for the whole year. The findings corroborate the view that the Zimbabwean rural women money saving clubs proffer mobile banking sector with a pleasant outlook for development. This signifies the actuality that MMT can breed a startling opportunity for income creation and redistribution among rural women. The need for exciting M-banking execution in rural Zimbabwe revolve around enhanced network coverage, better connections as well as reduced costs to guarantee affordability to the
  • 59.
    International Journal ofComputer Science and Business Informatics IJCSBI.ORG ISSN: 1694-2108 | Vol. 14, No. 2. AUGUST/SEPTEMBER 2014 56 entire potential partakers especially in this case, these money saving clubs. MMT operators might be better off availing the service at slighter costs to seize more users rather than insisting on lofty tariffs which scare off some prospective partakers. This will rake in hard liquid cash the economy is crying for. 10. ACKNOWLEDGEMENT We would like to recognize the assistance rendered by a number of women from money saving clubs in Shurugwi of Zimbabwe. The writers approached these women through their club leaders. We are indeed grateful to these women for availing themselves for the research and providing data that enabled this study to be carried out. Otherwise this research would not have been possible. Their priceless contribution is greatly appreciated. 11. REFERENCES CALDER, B. J. 1977. Focus groups and the nature of qualitative marketing research. Journal of Marketing research, 353-364. CHIMEDZA, R. 1994. Rural financial markets. Zimbabwe's agricultural revolution, 139- 152. CHIMEDZA, R. & WOMEN, P. O. R. 1984. Savings Clubs: The Mobilization of Rural Finances in Zimbabwe, Rural Employment Policies Branch, Employment and Development Department, International Labour Office. DONNER, J. & TELLEZ, C. A. 2008. Mobile banking and economic development: Linking adoption, impact, and use. Asian Journal of Communication, 18, 318-332. NJENGA, A. D. K. 2009. Mobile phone banking: Usage experiences in Kenya. unpublished MBA thesis of Catholic University of Eastern Africa. PORTEOUS, D. 2006. Competition and microcredit interest rates. POWELL, R. A. & SINGLE, H. M. 1996. Focus groups. International journal for quality in health care, 8, 499-504. SARKER, S. & WELLS, J. D. 2003. Understanding mobile handheld device use and adoption. Communications of the ACM, 46, 35-40. VAUGHN, S. R., SCHUMM, J. S. & SINAGUB, J. M. 1996. Focus group interviews in education and psychology, Sage Publications. WILKINSON, S. 1998. Focus groups in health research exploring the meanings of health and illness. Journal of Health Psychology, 3, 329-348. BusinessDictionary.com.(2014). credit union. Business Dictionary http://www.businessdictionary.com/definition/credit-union.html Accessed on 20 March 2014. FAQ. Black starline cooperative credit union. http://www.blackstarlinecooperativecreditunion.com/faq.html Accessed on 30 October 2013. Nyakazeya. P, (2014). Mobile Network scramble for the unbanked. The Finacial Gazzette. http://www.financialgazette.co.zw/mobile-networks-scramble-for-the-unbanked/ . Accessed on 9 May 2014.
  • 60.
    International Journal ofComputer Science and Business Informatics IJCSBI.ORG ISSN: 1694-2108 | Vol. 14, No. 2. AUGUST/SEPTEMBER 2014 57 Levin. P, (2013) Mobile money for the unbanked. GSMA. http://www.gsm.org/mobilefordevelopment/the-incredible-growth-of-ecocash-zimbabwe-a- chat-with-econet-services-ceo-darlington-mandivenga Accessed on 22 July 2014. Sinnot.B, Self Help development Fund (SDF). http://www.gdrc.org/icm/sdf.html . Accessed on 30 September 2008. Mapamhidze. R, (2013). A life changing experience with money saving clubs. News Day. http://www.newsday.co.zw/2013/02/26/a-life-changing-experience-with-money-saving- clubs/ Accessed on 4 August 2014.. Vemuri, A. (2010). Financial services in the mobile age. http://www.infosys.com/FINsights/Documents/pdf/issue7/financial-services-mobile-age.pdf accessed Accessed on 16 May 2014 Kabweza, L.S.M. (2014). Zimbabwe‟s telecoms stats (2013): 103.5% mobile penetration rate . TechZim. http://www.techzim.co.zw/2014/01/zimbabwes-telecoms-stats-2013-103-5- mobile-penetration-rate/. Accessed on 7 July 2014. Kabweza, L.S.M. (2014). Zimbabwe Internet statistics: 5.2 million subscriptions. 40% penetration. TechZim. http://www.techzim.co.zw/2014/01/zimbabwe-internet-statistics-5-2- million-subscriptions-40-penetration/ . Accessed on 7 July 2014. The Standard. (2013). Econet set to become a key financial services player. The Standard. http://www.thestandard.co.zw/2013/04/21/econet-set-to-become-a-key-financial-services- player/ Accessed on 21 April 2013 Kabweza, L.S.M. (2014). Telecel Zimbabwe‟s Telecash launch: the press release .TechZim. http://www.techzim.co.zw/2014/01/telecel-zimbabwes-telecash-launch-press-release/. Accessed on 7 July 2014. Chifamba, M. (2013). Mobile phones big hit in rural Zimbabwe. Nehanda radio. http://nehandaradio.com/2013/09/04/mobile-phones-big-hit-in-rural-zimbabwe/. Accessed on 8 July 2014. This paper may be cited as: Musungwini, S., Zhou, T. G., Zhou, M., Ruvinga, C. and Gumbo, R., 2014. Harnessing Mobile Technology (MT) to Enhancy the Sustainable Livelihood of Rural Women in Zimbabwe. Case of Mobile Money Transfer (MMT). International Journal of Computer Science and Business Informatics, Vol. 14, No. 2, pp. 46-57.
  • 61.
    International Journal ofComputer Science and Business Informatics IJCSBI.ORG ISSN: 1694-2108 | Vol. 14, No. 2. AUGUST/SEPTEMBER 2014 58 Design and Evaluation of a Comprehensive e-Learning System using the Tools on Web 2.0 Maria Dominic and Anthony Philomenraj Department of Computer Science, Sacred Heart College, India Sagayaraj Francis Department of Computer Science and Engineering, Pondicherry Engineering College, India ABSTRACT e-Learning on web 2.0 encourages the users to collaborate and build the knowledge rather than being a mere consumer of the knowledge. Web 2.0 provides various tools to perform collaborative learning, that is to interact, have individual accountability, team work and personalized guidance. This research article presents an assessment of 23 e-learning systems, a survey to have the look and feel of 81 tools and sites in web 2.0 which will augment e-learning 2.0, features of an experimental web solution, data collection on the user preferences on it and the analysis of those attributes. Keywords e-Learning 2.0, Web 2.0, Learning Styles, Social Networking, Cloud Computing I. INTRODUCTION An individual’s way of processing information is said to be cognitive styles (CS) [1]. Humans have the cognitive ability to acquire and recognize information, map them to representations and then to knowledge and then use them. Some of the CS are Cognitive Trait Model and Inductive Reasoning Ability [2]. Learning Styles are the different ways in which learners perceive and process information [3]. Several learning styles have been in [4] towards designing e-learning materials based on multi-learner style [5]. Felder-Silverman's synthesis of these theories is designed to easily translate them into strategies for a higher education sector (Table I) [6]. Mostly the authors classify the learners into groups and propose corresponding inventories and methods. One such model is Sarasin [7]. According to him, the learners are classified into three groups based on their learning styles namely visual learners, auditory learners and kinesthetic learners. Visual learners gain knowledge through visual inputs, auditory learners learn through listening and kinesthetic learners learn through experiments and
  • 62.
    International Journal ofComputer Science and Business Informatics IJCSBI.ORG ISSN: 1694-2108 | Vol. 14, No. 2. AUGUST/SEPTEMBER 2014 59 exploration [8]. This paper is structured as follows. Section II describes about e- Learning and lists some of the popular e-learning systems used around the world and provides a comparison table of these systems with Felder-Silverman model. Section III identifies various ways of utilizing web 2.0 to augment e-Learning. Section IV and Section V lists the various tools that are available in web 2.0 and tabulates them. Section V shows the proposed comprehensive e–LMS and discusses its features. Section VI presents the analysis of the attributes on the user preferences on the designed system. Finally a brief conclusion is described in Section VII. II. E-LEARNING Teaching and learning process has undergone a vast change after the advent of Internet. As Internet and World Wide Web expanded rapidly e-Learning has become a major form of education where time and geographical constraints have been overcome. As pointed out in [9] e-Learning is a learning that involves acquisition, generation and transfer of knowledge using ICT. This enables universal learning, overcoming the barriers of time and distance. E-learning is based on learning objects [10] like audio, video, presentations, documents, etc., which are stored in a learning repository from where they are accessed and processed by the learner. The learning management systems like Black Board, WebCT, MOODLE etc., support various kinds of teaching learning activities but, they do not suit all kinds of learners who have different levels of intelligence and maintains “one size fits all” approach. Hence, the adaptive and intelligent web based educational systems [11], which cater to different types of styles of learning according to the requirements of the learner and their situations. NetCoach and SIETTE are comparable with modern day LMS. Most of the e- Learning systems, adaptive or non adaptive, do not relate or collaborate with external systems and mostly they are stand alone. A search was made for some of the popular e-learning management systems along with their URL (Table II). TABLE I. LEARNING STYLES Author Characteristic's David Kolb’s Accommodatin g Diverging Converging Assimilating Peter Honey and Alan Mumford Activists Reflectors Theorists Pragmatists
  • 63.
    International Journal ofComputer Science and Business Informatics IJCSBI.ORG ISSN: 1694-2108 | Vol. 14, No. 2. AUGUST/SEPTEMBER 2014 60 Dunn and Dunn Environmental Emotiona l Sociologica l Physiologica l Psychologica l Felder- Silverma n Active / Reflective Visual / Verbal Sensing / Intuitive Sequential / Global Sarasin VAK Visual Auditory Kinesthetic This motivated the researchers to make a comparison between the popular e- LMS's and the Felder-Silverman model. So, a comparative study was done on the systems mentioned in Table II for the various characteristics of the selected model to know how far they exhibit them. Table III provides these statistics. The serial number in Table III corresponds to the LMS listed in Table II. III.E-LEARNING IN WEB 2.0 Web 2.0 is a collection of inter operable web applications that facilitate user interaction and collaboration with each other as creators of content rather than passive viewers as in web 1.0. Examples of Web 2.0 are social networking sites, blog, wikis, mashups, etc. [12]. These tools can be used by the learning community to interact, share knowledge and augment problem based learning. This has started a culture of contribution and not mere consumer of knowledge among the learning community. Web 1.0 was useful for connecting people to the contents thus useful for finding information and performing basic transactions. The meeting point of users and resources are called a course [13]. E-learning is primarily focused on groups. A group is a collection of individuals who are engaged in a joint work. One such place is a social networking site, which are very popular among people to stay connected. “Social” is often referred to as communication, construction and collaboration [13]. Currently 300 million people use social software [14] and it is still growing. In social networking, each individual has a page and profile that one develops and shares with others in the network. These social networking sites act as pedagogical agent for problem based learning since it is a combination of personalization and socialization. These social software provide platform to enable users to build applications for e- learning and enables them to learn from each others’ work [14].To broaden and generalize the data transfer between different social networking sites, Google brought out an open social development platform in 2007. This platform defines common API, which can be used to develop sites to provide services to multiple sites and easily exchange data between different social sites. MySpace, Friendster, LinkedIn uses open social API. Using REST API, personalized
  • 64.
    International Journal ofComputer Science and Business Informatics IJCSBI.ORG ISSN: 1694-2108 | Vol. 14, No. 2. AUGUST/SEPTEMBER 2014 61 materials and queries can be provided to users. The dimensions of a high quality education experience are structure, content, service and delivery [15]. Structure is the foundation of quality content, service and delivery. Content should be comprehensive, authentic and researched. Services are resources, administration and technical support for the action done. Delivery is the usability, interactivity levels of the action performed [16]. All these desirable dimensions could be easily achieved through web 2.0. It is also very easy to monitor the students’ learning process and levels through social media since they are open and transparent and allow the learners to construct their own learning. The critical challenge of web 2.0 is identifying the right co learners, content, service, and user interfaces to facilitate interaction, communication and collaboration. Scaling is another problem and expensive to implement. Here, Cloud computing comes to the rescue by providing storage and other services, freeing the users to focus on applications [17]. Applications like Google docs, presentation, etc., provide teachers and learners with free and low cost alternative. Browser based applications are easily accessible even on mobile platforms making learning possible where Internet is accessible. IV.TOOLS OTHER THAN SOCIAL NETWORKING Web 2.0 offers a wide variety of tools that can be used for e-learning. Social networking sites can be used for e-learning. According to Felder-Silverman Learning Style Model, the learning style can be sensory, intuitive, visual, verbal, inductive, deductive, active, reflective, sequential and global. There are a number of tools in web 2.0, which according to the researchers, could be mapped to Felder Silverman learning styles. Tools such as WebCasting and PodCasting can be used to broadcast audio/video/slide/recordings, which can complement classroom environment. Similarly, Wikis for group assignments; wikiversity.org to collaborate and create contents freely; SuTree.com and Slide.net offers a variety of resources to learners and teachers; eduSlide allows teachers to group their content and present them to the learners; Footnote allows the users to access documents and other resources and prepare online reports; TABLE II. LIST OF POPULAR E-LEARNING SYSTEMS S.No Title URL 1 Apex Learning www.apexlearning.com/ 2 ATutor www.atutor.ca/credits.php 3 Blackboard www.blackboard.com/ 4 Brainshark www.brainshark.com/ 5 Chamilo www.chamilo.org/
  • 65.
    International Journal ofComputer Science and Business Informatics IJCSBI.ORG ISSN: 1694-2108 | Vol. 14, No. 2. AUGUST/SEPTEMBER 2014 62 6 Claroline www.claroline.net/ 7 CERTPOINT www.certpointsystems.com/ 8 Desire2Learn www.desire2learn.com/ 9 DoceboLMS www.docebo.com/ 10 Dokeos www.dokeos.com/ 11 .LRN www.dotlrn.org 12 Latitude learning www.latitudelearning.com/ 13 EFront www.efrontlearning.net/ 14 HotChalk www.hotchalk.com/ 15 ILIAS www.ilias.de/docu/ 16 Interactyx www.interactyx.com/ 17 Moodle www.moodle.org/ 18 Metacoon www.metacoon.net/ 19 Meridian Knowledge Solutions www.meridianksi.com/ 20 RCampus www.rcampus.com/ 21 Saba Software www.saba.com/ 22 Sakai www.sakaiproject.org/ 23 Studywiz www.studywiz.com/ VoiceThread.com allows tutors to create lessons and add audio narrative along with it; Visual Thesarus.com provides all the synonyms in graphical format; and wePapers.com allows sharing of academic/research papers, tutorials, lectures and test. LMS are learning management systems, which provide the learner with the learning contents. Personal Learning Environments (PLE) are tools, used by the learners to gather information, reflect and work on them. Since these tools are not exclusively meant for LMS, they could lead one to error. So, it becomes necessary to provide a system with the combination of LMS and PLE under controlled environment and this process can be done using web 2.0 tools. For example, SHARek – uses social bookmarking and consists of PLE within LMS.
  • 66.
    International Journal ofComputer Science and Business Informatics IJCSBI.ORG ISSN: 1694-2108 | Vol. 14, No. 2. AUGUST/SEPTEMBER 2014 63 TABLE III. FELDER-SILVERMAN MODEL vs E-LEARNING SYSTEMS LMS Active Reflective Visual Verbal Sensing Intuitive Sequential Global 1 N Y P N Y P Y Y 2 Y Y P Y Y P Y Y 3 P Y P P Y P Y Y 4 N Y Y N Y P P Y 5 Y Y P Y Y Y Y Y 6 Y P P P Y Y Y Y 7 P Y Y P Y Y Y Y 8 N Y Y N Y Y P Y 9 Y Y Y P Y Y P Y 10 Y Y P Y Y Y Y Y 11 Y Y P P Y Y Y Y 12 Y Y Y Y Y Y Y Y 13 Y Y P Y Y Y Y Y 14 Y Y Y Y Y Y Y Y 15 Y Y Y Y Y Y Y Y 16 Y Y P P Y Y Y Y 17 Y Y Y Y Y Y Y Y 18 Y Y P P Y Y Y Y 19 N Y P P Y Y Y Y 20 Y Y Y P Y Y Y Y 21 N Y P P Y Y Y Y 22 Y Y Y Y Y Y Y Y 23 N Y P P Y Y Y Y Y – Yes, Fully Available, P – Partially Available, N – No, Not Available
  • 67.
    International Journal ofComputer Science and Business Informatics IJCSBI.ORG ISSN: 1694-2108 | Vol. 14, No. 2. AUGUST/SEPTEMBER 2014 64 V. TOOLS IN WEB 2.0 A survey was made to look for e-Learning components such as repository to hold different items like learning objects, student profile, etc., multimedia, simulations, gaming, quizzing, searching, socializing, assessment, etc., as mentioned in Felder-Silverman style of learning. Some of the popular sites/tools which can be used for e-Learning are tabulated in Table IV. TABLE IV. SITES SURVEYED S.N o Websites / Tools 1 https://voicethread.com/ 2 www.facebook.com 3 www.myspace.com 4 www.twitter.com 5 http://www.wayfaring.com/ 6 http://www.wepapers.com/ 7 http://www.wordpress.com/ 8 http://www.bebo.com/ 9 http://www.ning.com/ 10 http://www.friendster.com/ 11 http://www.linkedin.com/ 12 http://www.stumbleupon.com/ 13 www.coolpreviews.com 14 www.wikiversity.org 15 www.visualthesaurus.com 16 http://translate.google.co.in 17 http://maps.google.co.in/ 18 www.classmarker.com 19 www.quizgalaxy.com 20 www.tcyonline.com 21 www.surveymonkey.com 22 www.zoomerang.com 23 http://www.smg2000.org/
  • 68.
    International Journal ofComputer Science and Business Informatics IJCSBI.ORG ISSN: 1694-2108 | Vol. 14, No. 2. AUGUST/SEPTEMBER 2014 65 24 www.marketwatch.com/ 25 www.cut-the-knot.org/ 26 http://lstat.kuleuven.be/java/ 27 http://www.thiswaytocpa.com/career-tools/interview-simulation/ 28 http://en.wikipedia.org/wiki/Webcast 29 http://www.librivox.org/ 30 www.slideshare.com 31 www.scribd.com 32 www.docs.google.com 33 www.youtube.com 34 http://www.google.co.in/blogsearch?hl=en&tab=wb 35 http://pipes.yahoo.com/pipes/ 36 http://www.programmableweb.com/ 37 http://www.google.com/talk/ 38 https://www.google.com/calendar/ 39 http://translate.google.com/ 40 https://sites.google.com/ 41 http://www.google.co.in/ig 42 www.rapidshare.com 43 www.mediafire.com 44 www.hotfile.com 45 www.4shared.com 46 http://depositfiles.com/ 47 http://zshare.net/ 48 http://uploading.com/ 49 http://www.csse.monash.edu.au/~dwa/Animations/index.html 50 http://www.cosc.canterbury.ac.nz/mukundan/dsal/appldsal.html 51 http://www.cs.jhu.edu/~goodrich/dsa/trees/index.html 52 http://downloads.ziddu.com/downloadfile/12314754/Data_Structures_Thr ough_C_-Yashavant_Kanetkar.rar.html53 http://www.dzone.com/links/animated_tutorials_for_data_structure_algorit hms.html54 http://www.edsim51.com/ 55 http://www.homesoft.gen.tr/products/Sim8085.html
  • 69.
    International Journal ofComputer Science and Business Informatics IJCSBI.ORG ISSN: 1694-2108 | Vol. 14, No. 2. AUGUST/SEPTEMBER 2014 66 56 http://sourceforge.net/projects/picmicrosim/ 57 http://www.angelfire.com/electronic2/8085simulator/ 58 http://www.samphire.demon.co.uk/ 59 http://www.ontko.com/moss/ 60 http://vip.cs.utsa.edu/simulators/ 61 http://www.cs.kent.ac.uk/people/staff/frmb/moss/ 62 http://www.cs.unm.edu/~crowley/osbook/sos.html 63 http://www.freevbcode.com/ShowCode.asp?ID=4079 64 http://samate.nist.gov/index.php/Tool_Survey.html 65 http://pmd.sourceforge.net/ 66 http://www.stachliu.com/resources/tools/google-hacking-diggity- project/attack-tools/67 http://findbugs.sourceforge.net/ 68 https://www.fortify.com/ssa-elements/threat-intelligence/rats.html 69 http://www.modelsphere.org/open_modelsphere.html 70 http://www.sqlpower.ca/page/architect 71 http://www.dbvis.com/ 72 http://www.sqlmanager.net/tools/free 73 http://www.elphsoft.com/ 74 http://www.isi.edu/nsnam/ns/ 75 http://www.cc.gatech.edu/computing/compass/pdns/index.html 76 http://www.ssfnet.org/homePage.html 77 http://www.cisco.com/web/learning/netacad/course_catalog/PacketTracer. html78 http://www.filebuzz.com/findsoftware/Free_Network_Simulation_Exe/1.h tml79 www.questionwriter.org 80 www.compilr.com 81 www.spicynodes.com The websites surveyed exhibit the following features, which corresponds to Felder-Silverman learning styles. These are collaboration; sharing materials; creating groups / communities; uploading, managing and downloading materials / files; creating web pages / blogs; chatting/broadcast – audio, video, text, search and discover; perform analytics; play games; perform testing and evaluation of the learner; track his learning pattern; allow the user to experiment / simulate different scenarios; conduct a survey and gain insight; translate to different
  • 70.
    International Journal ofComputer Science and Business Informatics IJCSBI.ORG ISSN: 1694-2108 | Vol. 14, No. 2. AUGUST/SEPTEMBER 2014 67 languages; make use of open and free educational resources; and provide free storage and more. VI. COMPREHENSIVE E-LMS Using the knowledge acquired from the survey listed in Table V, a web based e- learning system specific for learning Object Oriented Programming Using C++ was developed. It is a minimal working prototype which gives the look and feel of all the learning components [17] that utilizes various social tools, interactive environments of Web 2.0, various web based services and cloud. The proposed system is available at [18]. Some of the key features of the system are as follows: 1. Cloud is used as a repository for learning objects like presentations, documents, etc. The cloud service used for this purpose is [19]. The service provider provides 500 GB of free storage, freeing the server from the respective overload and enables the researchers to focus on the application. 2. All the video lessons are uploaded to YouTube.com and played here. This is implemented using the open APIs provided by YouTube.com. 3. Google Gadgets, like Google Calendar are used to publish the Schedule / Course plan. 4. Links to different sites for non human resources like animations, references, books, journals, articles and other forms of media are incorporated. Online quizzes produce the result of the quiz and mail it to the stakeholders about the learners’ performance. This was done using Question writer [20]. A dictionary of all the key words in the C++ language, a custom built software is also provided. 5. REST API and other API provided by FaceBook are used to build discussion forum and chat room features for those attending the course. 6. The learners can also test their programs using [21], which provides a platform for program compilation and execution facility for many programming languages. 7. A question bank is a repository of questions to support the learning process. This web solution also holds a sample question bank for learning C++. 8. Using [22] mind map is generated to represent and structure ideas and concepts of C++ graphically.
  • 71.
    International Journal ofComputer Science and Business Informatics IJCSBI.ORG ISSN: 1694-2108 | Vol. 14, No. 2. AUGUST/SEPTEMBER 2014 68 Some of the other features included in the system are deriving class diagrams from source code [23], learning by playing cross word puzzle [24], analyzing the code’s efficiency using static analyzer [25] and sample C++ programs [26]. VII. ANALYSIS OF THE ATTRIBUTES Attributes identify the way user preferences in the using the tools available in web 2.0. The comprehensive e-learning system developed was allowed to be used by students for around six months and their learning behavior was captured and analyzed. A total of 1397 students explored and used the system, out which only 1074 had the complete profile and 323 students’ data could not be used because of incomplete profile. The frequency statistics are tabulated from Table V to Table XII. TABLE V. GENDER OF THE RESPONDENTS Frequency Percent Male 750 69.8 Female 324 30.2 Total 1074 100 TABLE VI. EDUCATIONAL QUALIFICATION OF THE RESPONDENTS Qualification Frequency Percent MCA 252 23.5 MBA 222 20.7 M.Sc. CS 120 11.2 B.Sc CS 174 16.2 BBA 180 16.8 BCA 99 9.2 Ph.D 27 2.5 Total 1074 100 TABLE VII. DOMICILE TYPE OF THE RESPONDENTS Domicile Frequency Percent Urban 865 80.5 Rural 209 19.5 Total 1074 100
  • 72.
    International Journal ofComputer Science and Business Informatics IJCSBI.ORG ISSN: 1694-2108 | Vol. 14, No. 2. AUGUST/SEPTEMBER 2014 69 TABLE VIII. USAGE OF THE WEB SITE Learning Objects Frequency Percent Lecture Presentation 97 9 Video Lessons 213 19.8 Tutorial 74 6.9 Online Compilation 76 7.1 Animation 71 6.6 Simulation 62 5.8 Question Banks 82 7.6 E-Materials 26 2.4 Discussion Forms 24 2.2 Mind Map 91 8.5 Online Quiz 74 6.9 Custom Built Lexicon 12 1.1 Others (Web Search, Google Translator, etc…) 172 16 Total 1074 100 FIGURE 1. USAGE OF WEB SITE * GENDER OF THE RESPONDENTS TABLE IX. CHI-SQUARE TEST Value Df Asymp. Sig. (2-sided) Pearson Chi-Square 22.305a 12 0.034 Likelihood Ratio 23.155 12 0.026 Linear-by-Linear Association 0.716 1 0.398
  • 73.
    International Journal ofComputer Science and Business Informatics IJCSBI.ORG ISSN: 1694-2108 | Vol. 14, No. 2. AUGUST/SEPTEMBER 2014 70 N of Valid Cases 1074 H0: There is no association between gender and usage of website. H1: There is an association between gender and usage of website. Since the level of significance value is less than the 0.05, H0 can be rejected and it could be conclude that there is relationship between usage of web site and the gender of the respondents. FIGURE 2. USAGE OF WEB SITE * EDUCATIONAL QUALIFICATION TABLE X. CHI-SQUARE TEST Value Df Asymp. Sig. (2-sided) Pearson Chi-Square 432.344a 72 0 Likelihood Ratio 311.952 72 0 Linear-by-Linear Association 10.783 1 0.001 N of Valid Cases 1074 H0: There is no association between qualification and usage of website. H1: There is an association between qualification and usage of website. Since the level of significance value is less than the 0.05, H0 can be rejected and it could be conclude that there is relationship between usage of web site and the qualification of the respondents.
  • 74.
    International Journal ofComputer Science and Business Informatics IJCSBI.ORG ISSN: 1694-2108 | Vol. 14, No. 2. AUGUST/SEPTEMBER 2014 71 FIGURE 3. USAGES OF WEB SITE * DOMICILE TYPE TABLE XI. CHI-SQUARE TEST Value Df Asymp. Sig. (2-sided) Pearson Chi-Square 49.095a 12 0 Likelihood Ratio 49.217 12 0 Linear-by-Linear Association 8.518 1 0.004 N of Valid Cases 1074 H0: There is no association between domicile type and usage of website. H1: There is an association between domicile type and usage of website. Since the level of significance value is less than the 0.05, H0 can be rejected and it could be conclude that there is relationship between usage of web site and the domicile type of the respondents. VIII. CONCLUSION This study aims to identify e-learning possibilities using social and other tools available in web 2.0. This will enhance the e-learning framework by using the freely available tools to be mashuped together to provide a better e-learning framework according to the need of the stakeholders. Every requirement can have different frameworks. Thus, the above research and the experiment, is bound to motivate and enlighten the stakeholders to go for customized e-learning platforms according to their requirements.
  • 75.
    International Journal ofComputer Science and Business Informatics IJCSBI.ORG ISSN: 1694-2108 | Vol. 14, No. 2. AUGUST/SEPTEMBER 2014 72 The findings from the analysis of the attributes are as follows, 1. From Table VIII, the top five usage of the system are video lessons, search other related components on web, lecture presentations, mind map and question bank respectively. 2. From Figure 1 which provides the statistics on gender wise usage of the system, the top three usage by male respondents are simulation, lexicon and e-materials. The top three usage by female respondents are discussion forum, mind map and video lessons. 3. From Figure 2 which provides the statistics on the usage based on the educational qualifications of the respondents is that, post graduate students top three usages are discussion forum, lexicon and lecture presentations. The top three usages by under graduate students are online quiz, simulation and animations. From Figure 3 which provides the statistics on the usage based on the location of residency is that, urban respondents top three usages are online quiz, online compilation and question bank. The top three usages of the rural respondents are e-materials, discussion forum and tutorials. These interpretations will be useful to the e-learning system designer to design and make the system adaptive based on the behavior pattern and the requirements of the learning community. This could be the future scope of this system. This can be implemented using the tools available in web 3.0. Another e-LMS for learning Java Programming is also being designed and is available at [29]. REFERENCES [1] RIDING, R. & RAYNER, S. (2006) “Recent adaptive e-learning contributions towards a standard ready architecture”. Innovations in Education and Teaching International. 43. p. 121-135. [2] SOTIRIOS BOTSIOS & DIMITRIOS GEORGIOU. (2008) “Recent adaptive e-learning contributions towards a “Standard Ready” Architecture. e-Learning. p. 226-230. [3] DEKSON, D. & SURESH, E. (2010) “Adaptive e-Learning techniques in the development of teaching electronics portfolio – A survey”. International Journal of Engineering Science and Technology. 2(9). p. 4175-4181. [4] GRAF & RITA VIOLA. (2007) ”In-Depth Analysis of the Felder- Silverman Learning Style Dimensions”. Journal of Research on Technology in Education. 40(1). p. 400-415. [5] BUTHINA DEEB & ZAINUDIN BIN HASSAN. (2011) ”Towards Designing e-Learning Materials based on Multi Learner’s Styles”. International Journal of Computer Applications. 26(3). p. 126-137. [6] FELDER & SILVERMAN. (1988) ”Learning and Teaching Styles in Engineering Education”. Engr.Education. 78(7). p. 674-681. [7] SARASIN, L.C. (1999) “Learning Styles Prespectives: Impact in the Classroom”. Madison. WI: Atwood Publishing.
  • 76.
    International Journal ofComputer Science and Business Informatics IJCSBI.ORG ISSN: 1694-2108 | Vol. 14, No. 2. AUGUST/SEPTEMBER 2014 73 [8] MONTEMAYOR, E. & APLATEN, M. (2009) “Learning Styles of high and low Academic Achieving Freshman Teacher Education Students: An Application of Dunn and Dunn’s Learning Style Model”. University of Cordilleras. 1(4). p. 1-14. [9] SHAFQAT HAMEED & ATTA BADII. (2009) ”Impact of the e-learning package on the quality of student learning experience”. European and Mediterranean Conference on Information Systems (EMCIS2009). p. 13-14. [10]POLSANI, P. R. (2003) ”Modalities of Using Learning Objects for Intelligent Agents in Learning”. Journal of Digital Information. 3(4). [11]BRUSILOVSKY, P. (2000) “Adaptive hypermedia: from intelligent tutoring systems to web- based education”. Intelligent Tutoring Systems. 1839. p. 1-7. [12]http://en.wikipedia.org/wiki/Web_2.0#cite_note-0 [13]CHRISTIAN DALSGAARD. (2008) ”Social Networking Sites: Transparency in online education”. EUNIS. [14]MOHAMMED AL-ZOUBE & SAMIR ABOU EL-SEOUD. (2009) ”Using Social Networking Sites as a Platform for E-Learning”. ICL. [15]DEBRA MARSH & RACHEL PANCKHURST. (2007) ”eLEN- eLearning Exchange Networks: reaching out to bilingual and multicultural University Colloboration”, hal. [16]JENNY LAGSTEN & MATHIAS HATAKKA. ”The Use of Online Social Networks in Chinese Colloborative e-Learning Education”. Available from: http://oru.diva-portal.org / smash / get / diva2:424915/FULLTEXT01. [17]MARIA DOMINIC & SAGAYARAJ FRANCIS. (2012) “Mapping of e-Learning Components to Cloud Computing”. International Journal on Engineering Research and Technology. 1(6). p. 1-5. [18] http://www.elearn.mcashc.org [19] www.jumbofiles.com [20] www.questionwriter.com [21] www.compilr.com [22] www.spicynodes.com [23] http://www.ucancode.net/Visual_C_MFC_Samples/Free-C-CPP-Code-Generate-Tool-UML- Draw.htm [24] http://www.sstutor.com/cpp/cword2.htm [25] http://cppcheck.sourceforge.net/ [26] http://www.syvum.com/squizzes/cpp/ [27]CASQUERO, O. & PORTILLO, J. (2008) ”iGoogle and gadgets as a platform for integrating institutional and external services”. MUPPLE'08. p. 37-41. [28] http://vcl.ncsu.edu/ [29] http://elearningshc.hpage.co.in This paper may be cited as: Dominic, M. and Philomenraj, A. 2014. Design and Evaluation of a Comprehensive e-Learning System using the Tools on Web 2.0. International Journal of Computer Science and Business Informatics, Vol. 14, No. 2, pp. 58-73.
  • 77.
    International Journal ofComputer Science and Business Informatics IJCSBI.ORG ISSN: 1694-2108 | Vol. 14, No. 2. AUGUST/SEPTEMBER 2014 74 Critical Success Factors for the Adoption of School Administration and Management System in South African Schools Mokwena Nicolas Sello Department of Computer Science, Tshwane university of Technology, South Africa ABSTRACT School Administration and Management System (SAMS) has the potential to improve school administration and management, however there is still little research and literature on this aspect of Information and Communication Technology (ICT) in Education. In South Africa, Education Management Information Systems (EMIS),has been developed to assist with educational information needs encompassing education planning as well as implementation of relevant education policies at central government level. At school level South African (SA) SAMS is the basic standard for all school data collection to improve and standardize data collection.The aim of this study was to explore and describe the critical success factors for the adoption of SA-SAMS by school personnel in South Africa. The data collected by means of a survey conducted in 51StarSchools in Limpopo Province of South Africa was analysed by means of Structured Equation Modelling. The results indicated that social factors and facilitating condition are critical in the adoption of SA- SAMS;the training offered to teachers was not tailor-made for this specific group of rural teachers. Although teachers believed SAMS was useful they are not using it as a result of how it was implemented. Keywords School, Administration, Management, ICT, TAM. 1. INTRODUCTION The use of computerized information systems for education has increased massively in industrialized countries over the past two decades, and now developing countries are also starting to utilize their potential (Bisaso et al., 2008). Developing countries are disadvantaged in the use of CISs partly due to constraints in skills, expertise, spatial barriers, finances, availability of computer equipment and other capacity related limitations (Heeks, 2002). Research has been undertaken on the necessity of integrating Information and Communication Technologies (ICTs) into schools (Chai, Hong, Teo,
  • 78.
    International Journal ofComputer Science and Business Informatics IJCSBI.ORG ISSN: 1694-2108 | Vol. 14, No. 2. AUGUST/SEPTEMBER 2014 75 2009; Pynoo et al., 2010). But most of this research is basedon improving teaching and learning and less on school management and administration (Visscher, 1999, Demir, 2006). The introduction of ICTs for administration and management purposes in schools may contribute to improved performance and strengthened educational leadership (Telem, 1996).School Administration and Management System (SAMS) has the potential to improve school administration and management (Telem, 1996; Anderson & Dexter, 2005; Flanagan & Jacobsen, 2003).SAMS is designed to suite the structure, management tasks and special needs of schools (Telem, 2001). SAMS provides information and various reports from databases in order to facilitate decisions making in line with the aims of a school (Demir, 2006). Information is an essential resource produced by Information Systems, and is a key constituent to the management and decision-making in any organization (Gxwati, 2011).The United Nations Educational Scientific and Cultural Organization (UNESCO) posited that information systems are integral to the management, planning and evaluation of an education system (Gxwati, 2011). This awareness has led to the creation of Education Management Information Systems development in many countries, including South Africa. The effective use of Information Systems is dependent on quality data that is complete, relevant, accurate, timely, and easily accessible. Research conducted in various countries e.g. Turkey and America (Demir, 2006);Israel (Telem, 2005) confirms that school management information systems intensify organizational and managerial success. Efficiency in decision-making intensifies at schools where a school administration and management system (SAMS) is used. SAMS reduces the workload, makes management processes more efficient (Telem, 2005). School personnel must know how to take advantage of ICTs to improve the administration and management of their schools (Anderson & Dexter, 2005).As leaders, school managers should learn how to use technology while fulfilling their responsibilities and this may increase the use of technology in schools. In South Africa (SA), the national Department of Education developed SAMS known as SA-SAMS. SA-SAMS is a fully integrated computer solution that addresses all aspects of school administration and management. It is cost effective and easy to use (South Africa, 2006).SA- SAMS entails useful functionalities including the timetable module that assists in the complicated task of allocating subjects and classes to educators (South Africa. 2006). SA-SAMS was designed with non-computer literate users in mind and it uses the graphic user interface instead of a complicated menu structure.
  • 79.
    International Journal ofComputer Science and Business Informatics IJCSBI.ORG ISSN: 1694-2108 | Vol. 14, No. 2. AUGUST/SEPTEMBER 2014 76 Bialobrzeska and Cohen (Bialobrzeskand Cohen, 2005) contend that when information and communication technology (ICT) projects in the country‟s schools do not succeed, it is because the principals are not properly informed about what ICTs can and cannot do. This hampers their ability to manage the integration of ICTs in their schools because the presence of technology alone seldom leads to its widespread use. Thus there is a need to provide support for principals and other senior managers in managing the integration of computers and related resources in schools. This view is further captured in the White Paper on e-Education South Africa(2006): “Education leaders do not yet fully appreciate the benefits of e-Administration for institutions… It is important that educational leaders at all levels of the system are provided with the necessary support to enable them to manage the introduction of ICTs and the related change process”. Inequalities reflected in South African society are manifested in ICT integration in schools (South Africa, 2004). Prior to 1994 South Africa had several racially and ethnically separated education departments and each had its own methods and systems of data collection and processing (South Africa, 2007). After 1994 there was a need to develop one uniform National Education Information System. Education Management Information Systems(EMIS) is the information system which was implemented in South African education to bring about improvement in information discrepancies which existed before 1994 (Gxwati, 2011). EMIS was developed to address the national education information needs (South Africa, 2007). EMIS is an integrated education information system for the management of education in South Africa. EMIS objectives include, amongst others, promoting the development and operation of education and training management information systems for accountability, planning and monitoring to achieve quality and ensure effective service delivery within the national education system. The output from EMIS assists provincial and national departments to plan effectively and make informed decisions(Van Wyk, 2006).EMIS is meant to assist with educational information needs encompassing education planning, decision-making, financial allocation, accounting, monitoring and evaluation as well as implementation of relevant education policies(South Africa, 2007).In a complex post-apartheid South Africa there are greater demands to do well within fiscal constraints. The utilization of Information Systems is fundamental to managing strategically and to deploy resources optimally. The National Department of Education (South Africa, 2007) also recognized this need and has implemented the Education Information Policy to enhance and encourage information use in the Education System. This policy
  • 80.
    International Journal ofComputer Science and Business Informatics IJCSBI.ORG ISSN: 1694-2108 | Vol. 14, No. 2. AUGUST/SEPTEMBER 2014 77 provides guidelines to establish EMIS in all provincial education departments of South Africa (Gxwati, 2011). South Africa consists of nine provinces and each province is responsible for national policy implementation. One of the greatest challenges has been the coordination of EMIS with provincial Education Departments (South Africa, 2007). “EMIS as a national system is dependent on the implementation of the Information Systems in the provinces. EMIS nationally can only move as fast as the slowest province”(South Africa, 2007). If provinces lack the necessary resources or accurate schedules, full implementation of EMIS will be impossible. The National Education Policy Act of South Africa requires the Minister of Education to determine national policy for the management information systems, including the provision of data in accordance with the international obligations of the government, to monitor and evaluate standards of education provision, delivery and performance through the use of national education statistics provided by EMIS (South Africa, 1996). At school level, South African School Administration and Management System (SA-SAMS) is the basic standard for all school data collection to improve and standardize data collection at school level (South Africa, 1996).SA-SAMS is a customized computer application specifically designed to meet the management, administrative and governance needs of SA schools (South Africa, 2006). SA-SAMS provides the standards for all school data and school administration systems at ground level(South Africa, 2011).SA-SAMS has proved to be a robust computer application specifically designed to meet the management, administrative and governance needs of public schools in South Africa (South Africa, 2006). SA-SAMS contains information about learner data, parent data, class list information, fee information, school budget, curriculum, maps, and timetabling and human resource modules. SA-SAMS is the first step in building a national education unit of education information collection system (South Africa, 2007). The SA national Department of Basic Education (DBE) has provided schools with SA-SAMS, which is a cost effective, easy to use and fully integrated computer solution encompassing all aspects of school administration and management requirements (South Africa, 2006). The DBE has provided SA-SAMS to the country‟s nine provinces for implementation, and each Province chooses its own strategy for SA-SAMS implementation in its schools. The provincial education departments are responsible for the user support and training of SA-SAMS (South Africa, 2001).
  • 81.
    International Journal ofComputer Science and Business Informatics IJCSBI.ORG ISSN: 1694-2108 | Vol. 14, No. 2. AUGUST/SEPTEMBER 2014 78 Limpopo Province where this research was conducted Mokwena (2010)decided to implement SA-SAMS in the ‟Dinaledi‟ schools. Dinaledi is a Sotho word for „Stars‟. Thus, the question this paper sought to answer was: What are the critical success factors which will lead to the adoption of SA-SAMS by South African school personnel in view of the advantages offered by SA-SAMS and the effort of the Department of Education in developing and making the SA-SAMS freely available to schools. 2. CONCEPTUAL MODEL AND RESEARCH HYPOTHESIS DEVELOPMENT Technology Acceptance Model(TAM) is considered the most influential, powerful, and parsimonious and commonly employed theory for describing an individual‟s acceptance of information systems(Lee, 2004). TAM is considered one of Information Systems (IS) fields‟ own theory (Lee, 2004). Other user acceptance theories include Theory of Reasoned Action (TRA), Model of PC Utilization (MPCU), Innovation Diffusion Theory (IDT)and Unified Theory of Acceptance Use of Technology (UTAUT). This study employed Technology Acceptance Model (TAM) as an underpinning theory. Even critics of TAM like Bagozzi (2007) acknowledge that the strength of TAM is its parsimony. TAM takes the view that the intention to accept and use technology is determined by the individual‟s perception of the ease of use and usefulness of the technology(Davis, 1989).TAM has been applied successfully in the business environment Davis (1986, 1989) and Davis and Venkatesh (1995) and in higher education settings to predict user intention to use technology. TAM makes a provision to add external factors. This study added facilitating conditions and Social Factors as external factors. Facilitating Conditions (FCond) Perceived Usefulness (PU) Behaviour Intention (BI) Perceived ease of use (PEOU) Social Factors (SoFact) Figure 1: Research Model ure 1: Research Model
  • 82.
    International Journal ofComputer Science and Business Informatics IJCSBI.ORG ISSN: 1694-2108 | Vol. 14, No. 2. AUGUST/SEPTEMBER 2014 79 2.1 Tam Constructs The two specific beliefs that TAM uses to predict acceptance and actual system usage are perceived usefulness and perceived ease of use as depicted in Figure 1. Perceived ease of use is defined as “the degree to which a person believes that using a technology would be free of effort” (Venkatesh & Davis, 2000). Perceived usefulness is defined as “the degree to which a person believes that using a particular technology would enhance his or her job performance”. Perceived usefulness is also influenced by perceived ease of use (Venkatesh & Davis, 2000) Users are often willing to cope with some difficulty of use if the system provides critically needed functionality (Davis, 1989). TAM posits that the actual technology use is directly caused by behavioural intentions. Behavioural intention is a measure of the strength of one‟s intentions to perform a specific behaviour. Intention can be measured well in advance of actual use. The relative advantage attribute found in Innovation Diffusion Theory(IDT) is often considered to be the Perceived Usefulness construct in TAM, and the complexity attribute is similar to Perceived Ease of Use concept in TAM. This suggests that TAM and IDT reaffirm and often complement each other. The Social Cognitive Theory (SCT) stemmed from the Social Learning Theory (SLT). Although there are several versions of SLT, they all share the assumption that response consequence such as reward, or punishment influences an individual‟s behaviour. This is the same idea found in TAM that the perception of ease of use and usefulness influences people to accept or reject a technology. Usefulness –– usage relationship is relatively stronger than the ease-of-use – – usage relationship (Venkatesh & Bala, 2008). This is because users are inclined primarily to accept an application for its functionality, and secondly for its ease of use. Users are often willing to cope with some difficulty of use if the system provides critically needed functionality Davis, 1989. Perceived usefulness is also influenced by perceived ease of use (Venkatesh & Davis, 2000) because if the users find the system too difficult to use they may not be able to overcome this hurdle in its acceptance and use, and therefore they may never discover the usefulness of the system. If users find the system easy to use they may quickly accept and start using it and therefore discover its usefulness. We therefore hypothesis that: H1 Perceived Usefulness of SA-SAMS has a significant positive relationship with intention to use
  • 83.
    International Journal ofComputer Science and Business Informatics IJCSBI.ORG ISSN: 1694-2108 | Vol. 14, No. 2. AUGUST/SEPTEMBER 2014 80 H2 Perceived Ease of Use of SA-SAMS has a significant positive relationship with intention to use H3 Perceived Ease of Use of SA-SAMS has a significant positive relationship with Perceived Usefulness 2.2 Facilitating Conditions Behaviour cannot occur if objective conditions in the environment prevent it. Facilitating conditions are defined as "objective factors,' out there in the environment, that several judges or observers can agree make an act easy to do“. Venkatesh and Bala (2008), define facilitating conditions as, “the degree to which an individual believes organizational and technical infrastructure exists to support the use of the system. This construct encompasses training, support, infrastructure and knowledge (Pynoo et al., 2010). Facilitating conditions are the environmental factors that make behaviour easy or difficult. Users with sufficient skills and ability will find a new application easy to use. Therefore, aside from objective factors such as the availability of resources, implicit factors like the confidence of users in their use of a technology are considered as facilitating conditions. In the context of SAMS, the provision of hardware, the availability of SAMS, characteristics of SAMS and technical support as well as training of school personnel are seen as facilitating conditions that may influence SAMS acceptance, successful implementation and use. The support of school administrators and the department of Education are also important as enablers of the acceptance of SAMS (Pynoo et al., 2010). We therefore hypothesis that: H4 Facilitating conditions have a significant positive relationship with Perceived Usefulness of SA-SAMS H5 Facilitating conditions have a significant positive relationship with Perceived Ease of Use of SA-SAMS 2.3 Social Factors Behaviour is influenced by social norms, which depend on messages received from others and reflect what individuals think they should do. Social factors, are “the individual‟s internalization of the reference group‟s subjective culture, and specific interpersonal agreements that the individual has made with others, in specific social situations”. In addition to influencing intentions, social factors are themselves dependent on the social situation, and on the individual‟s perception of subjective cultural variables. Affect relate to the individual‟s feelings of joy, elation, or pleasure
  • 84.
    International Journal ofComputer Science and Business Informatics IJCSBI.ORG ISSN: 1694-2108 | Vol. 14, No. 2. AUGUST/SEPTEMBER 2014 81 Social factors refer to an individual user‟s perception of opinions or suggestions of the significant referents about his/her behaviour. This determines the degree to which an individual perceives the demands of others on that individual‟s behaviour. Social factors are a strong determinant of behaviour intention and a wide range of social behaviours. Social factors have been tested empirically and had significant direct effect on behaviour. We therefore hypothesize that: H6 Social Factors have a significant positive relationship with Perceived Usefulness of SAMS. H7 Social Factors have significant positive relationship with the Perceived Ease of Use of SAMS 3. METHODOLOGY The data collection instrument was developed by the researcheron the basis of previous research (Davis, 1989; Davis & Venkatesh 1995; Venkatesh & Davis, 2000; Venkatesh & Bala, 2008), with the aim of finding out the critical success factor for the adoption of SA-SAMS by School personnel in Limpopo Province. The questionnaire modified and applied the scales of Ease-of-Use, Usefulness and Behavior Intention previously developed and tested by Davis (1986,1989).A five-point Likert scale was used throughout the questionnaire for statements that required scaling. The codes for strongly agree (SA), agree (A), uncertain (U), disagree (D), and strongly disagree (SD) were used throughout the questionnaire where statements required respondents to choose one of these options. The demographic information was requested at the end of the questionnaire to allow the respondents to concentrate on the main survey questions first, as can be seen in Appendix A. 3.1 Data Collection Limpopo Province has implemented SA-SAMS in Dinaledi schools. This study was based on these schools where the SA-SAMS was implemented. The appropriate sampling method in this situation was the purposive/judgmental sampling because sometimes it is appropriate to select a sample on the basis of the knowledge of a population its elements and the purpose of the study. The respondents in this study were all school personnel including principals, teachers as well as clerks/secretaries. The questionnaire was designed in two stages pre-pilot and pilot study. The questionnaire was pre-tested in full two times. The Pretest survey was conducted with Tshwane University of Technology statistical services and with three colleagues with PhDs and with 15 academics. Based on the two pretests surveys above it was concluded that the measurement scales in the draft questionnaire had acceptable level content face validity. The
  • 85.
    International Journal ofComputer Science and Business Informatics IJCSBI.ORG ISSN: 1694-2108 | Vol. 14, No. 2. AUGUST/SEPTEMBER 2014 82 questionnaire was then piloted with school personnel in the three Dinaledi Schools in the Capricorn District of Limpopo Province. A total of 1020 final questionnaires was distributed to school personnel of all the 51 Dinaledi schools in Limpopo Province. The questionnaires were hand delivered and collected by the researcher. Of the 513 responses received 418 were usable for analysis. The cohort of 418 respondents consisted of 224 (54%) men and 194 (46%) women. Their modal age group was from 36 to 45 (48%), followed by the age group from 46 to 55 (26%). The majority176 (42%)of the respondents held teaching diplomas and 122 (29%) held bachelor degrees. Only 86 (20%) of respondents held postgraduate degrees. Their reported positions indicated that 33 (8%) of the respondents occupied management positions (principals and deputy principals); 143 (31%) were heads of departments; the majority, 226 (54%), were teachers as expected, and 16(4%) were clerks/secretaries. 3.2 Statistical Procedure Descriptive statistical analysis was implemented using SPSS 18.0. In order to test the hypotheses by structural equation modeling (SEM), AMOS 18 was employed. Structural equation modeling (SEM) generally consists of a measurement model and a structural model. The measurement model specifies the rules governing how the latent variables are measured in terms of observed variables; the measurement model relates the measured variables to the indicators. The measurement model is sometimes referred to as confirmatory factor analysis. The structural equation model is a flexible comprehensive model that specifies the pattern of relationships among independent and dependent variables. Hypothesized relationships among the constructs (latent variables) are called the structural model. The structural portion of the SEM model refers to the direct and indirect effects among latent variables (constructs) and observed variables (factors). 3.3 Analysis of the Measurement Model In the measurement model both convergent and discriminant validity were checked. Convergent validity implies the degrees to which indicators of a factor that are theoretically related should correlate highly. All factor loading (lambda  and ‫ץ‬ lambda) exceeded0.70. Discriminant validity was confirmed by examining correlations among the constructs. A correlation of 0.85 or higher indicates poor discriminant validity in SEM. The results of this study suggest adequate discriminant validity. The correlation matrix is shown in appendix B.
  • 86.
    International Journal ofComputer Science and Business Informatics IJCSBI.ORG ISSN: 1694-2108 | Vol. 14, No. 2. AUGUST/SEPTEMBER 2014 83 In order to secure accuracy and consistency, reliability tests were carried out using Cronbach‟s alpha () for each construct. Table 1 shows the Cronbach‟s alpha () for each of the three constructs. Each construct suggested that the value of  was above 0.70. Table 1: Reliability Coefficients of Scales (Cranach’s Alpha) Variable No. of Items Cronbach’s Alpha Perceived Usefulness (PU) 5 0.95 Perceived Ease of Use (PEOU) 6 0.92 Facilitating Conditions (FCond) 4 0.88 Social Factors (SoFact) 5 0.92 Behaviour Intention (BI) 3 0.91 (N = 418, Scale = 5- point Likert scale). 3.4 Goodness of Fit Measures There is a number of goodness of fit indices (GFIs) to assess the overall fit of the hypothesized model. Goodness of fit, measures the extent to which the actual or observed covariance input matrix correspondence with (or departs from) that predicted from the hypothesized model. Fit indices provide a global examination of how well the collected data fits the hypothesized model. Table 2 summarizes the overall model fit measures. Except for 2 and RMSEA, all absolute measures were significant and considered acceptable. 2 is sensitive to large samples such as those in this study.
  • 87.
    International Journal ofComputer Science and Business Informatics IJCSBI.ORG ISSN: 1694-2108 | Vol. 14, No. 2. AUGUST/SEPTEMBER 2014 84 Table 2. Measures of fitness Fit measures Value Recommended Value 2 461.7 (p=000) p>.05 RMSEA .112 <.05 GFI .917 >.90 NFI .903 >.90 IFI .917 >.90 The general structural model was used to test the bivariate relationships between the constructs in the model. Hypothesis testing was conducted within the context of SEM. The relationship between two constructs could be examined while holding other constructs in the model constant. Hypotheses were examined by confirming the presence of a statistically significant relationship in the predicted direction as shown in Table 3. SA-SAMS ease of use (PEOU) was found to be non-significant in predicting behavior intention (BI) to use SA-SAMS. Usefulness of SA- SAMS (U)was significant in predicting BI and accounted for a 45% variance.Social Factors and Facilitating Conditions are insignificant in determining ease of use of SAMS. The two external factors only facilitating conditions were identified to be significant. PU and PEOU are both significant in relation to BI. Table 3. Hypotheses test HYPOTEHEIS Regression Weight Indirect Effect. Direct Effect. p- Value Hypothesis Results PEOU <--- FCond (H5) .164 .000 .495 *** Supported PEOU<--- SoFact (H7) .028 .000 .102 .039 Not Supported PU<--- PEOU (H3) .494 .002 .000 *** Supported PU<--- FCond (H4) -.034 . 279 .118 .026 Not Supported PU<--- SoFact .012 .058 .50 .232 Not
  • 88.
    International Journal ofComputer Science and Business Informatics IJCSBI.ORG ISSN: 1694-2108 | Vol. 14, No. 2. AUGUST/SEPTEMBER 2014 85 HYPOTEHEIS Regression Weight Indirect Effect. Direct Effect. p- Value Hypothesis Results (H6) Supported BI<--- PU (H1) .490 .000 .449 *** Supported BI<--- PEOU (H2) .156 .253 .163 .010 Supported 4. RESULTS The results of the survey indicated that respondents with less than five years computer experience numbered 125 (54%). The age bracket 36-45 indicated that the levels of computer literacy were very low, compared to the level of education recorded as99.8% tertiary education qualification. More than half of the respondents, 230 (55%) had never used the SA-SAMS even though it has been already five years since SA-SAMS was implemented in the Dinaledi schools. Only 16 (4%) of the respondents classified themselves as expert frequent users and 227 (73%) regarded themselves as non-users. Out of those 27% who used the SA-SAMS, 162 (58%) used it only once a month, and 48 (17%) used it more than four times a week. This indicated low levels of use of SA-SAMS. School personnel in Limpopo Province are not using SA-SAMS The results indicated that school personnel rejected SA-SAMS on the basis of social factors which included the fact that SAMS was introduced to help the department at the expense of the teachers who had to do the training at their own time and travel to the training venues at their own expense. In addition the teachers indicated that they did not find SA-SAMS easy to use, due to their low level of computer literacy. The teachers have also indicated that the training they received was not relevant to them, as they were not consulted in designing the training program and implementation of SA- SAMS. The training was not targeted to the address the needs of the teachers. Teachers indicated that they believed SA-SAMS would help them with how they keep their register and improve their marks processing. The perception of SAMS being difficult to use seems to be discouraging the school personnel from using SA-SAMS with the result that they are not experiencing it advantages. This study has shown that the implementation of SA-SAMS in Limpopo province was a total failure, which refers to an initiative never implemented or a case where a system is implemented and immediately abandoned. The South African school environment is highly unionized. In the press release of the African National Congress, the ruling party in South Africa, in October 2009 entitled “ANC appalled by SADTU strike threat in Soweto” the ANC indicate that it was appalled by the
  • 89.
    International Journal ofComputer Science and Business Informatics IJCSBI.ORG ISSN: 1694-2108 | Vol. 14, No. 2. AUGUST/SEPTEMBER 2014 86 conduct of SADTU by threatening strike action set to disrupt examinations in Soweto and further deplore that week`s irresponsible act by hundreds of Soweto teachers who abandoned lessons to discuss deductions on their salaries. Naidu reported in the Star newspaper that the South African Democratic Teachers' Union (SADTU) say they are ready to challenge the KwaZulu- Natal Education Department after it issued them with a court order preventing them from continuing their strike action. This is a clear indication that social factors have a great bearing on the South African school personnel. 5. CONCLUSION To manage well, one needs a strategic plan, which will guide all the actions of the organization. This strategic plan for implementing a new system should include a change management plan. Without change-management a system may be rejected despite its technical superiority because of people‟s natural inclination to resist change. Management support has proven to be an important factor for promoting the acceptance of a new innovation. Lack of visible support from the Limpopo Department of Education has resulted in the failure of SA-SAM implementation in the provincial schools. The junior staff members that were given the responsibility to spearhead the implementation of the SA-SAM employed the trail-and-error strategy, which has led to the rejection of SA-SAMS by school personnel. The roll out of the implementation of SA-SAMS was done without a project management tool or system. The training of school personnel should be targeted to the needs of the teachers and not general, based on the needs of officials tasked to implement the system. According to the teachers the training was supposed to include in-depth training in Windows as well as application programs such as word processing and spreadsheets. The teachers felt that they were treated as junior partners and therefore not respected. The human factor in the implementation of new systems is sometimes more important than the technical factors as it has shown in the case of Limpopo province implementation of SA-SAMS. REFERENCES [1] Anderson, E. and Dexter, S., 2005. School Technology Leadership: An empirical investigation of prevalence and effect. Educational Administration Quarterly, Vol. 41, No.1, pp.49–82. [2] Bagozzi, R.P., 2007. The Legacy of the Technology Acceptance Model and a Proposal for a Paradigm. Shift. Journal of the Association for Information Systems, Vol. 8, pp.244–254.
  • 90.
    International Journal ofComputer Science and Business Informatics IJCSBI.ORG ISSN: 1694-2108 | Vol. 14, No. 2. AUGUST/SEPTEMBER 2014 87 [3] Bialobrzesk, M. and Cohen, S.,2005. Managing ICTS in South African schools: A guide for School Principals. [4] Chai, C.S., Hong, H.Y. and Teo, T.,2009.Singaporean and Taiwanese Pre-service Teachers' beliefs and their attitude towards ICT use: A comparative study. The Asia- pacific Education Researchers, Vol. 18, No. 1, pp. 117–128. [5] Davis, F., 1986.Technology Acceptance Model for Empirically Testing new End-User Information Systems: Theory and Results. PhD thesis, MIT. [6] Davis, F., 1989. Perceived Usefulness, Perceived Ease of Use, and User Acceptance of Information Technology. MIS Quarterly, Vol. 13, No. 3, pp. 319–340. [7] Davis, F. and Venkatesh, V., 1995. Measuring User Acceptance of Emerging Information Technologies: An Assessment of Possible Method Biases. In Proceedings of the 28th Annual Hawaii International Conference on System Sciences, pp.727-736. [8] Demir, K., 2006. School Management Information Systems in Primary Schools. The Turkish Online Journal of Education Technology, Vol. 5, No. 2, pp.1–13. [9] Flanagan, L. and Jacobsen, M., 2003.Technology Leadership for the twenty-first century Principal. Journal of Educational Administration, Vol. 41, No. 2, pp.124–142. [10] Gxwati, N.I., 2011.The Education Management Information System of the Free State Department of Education - A Systems Analysis. Master‟s thesis, University of Stellenbosch. [11] Heeks, R., 2002. Information systems and developing countries: failure, success, and local improvisations. The information society, Vol. 18, pp.101–112. [12] Lee, A., 2004.Technology acceptance model past and future. Communications of the Association for Information Systems, Vol.12, pp. 752–780. [13] Mentz E., and Mentz, K., 2003. Managing technology integration into schools a SouthAfrican perspective. Journal of Educational Administration, Vol. 41, pp.86–200. [14] Mokwena, S., 2010. Turning technology presence into technology use: the case of South Africa. In Z. Abas et al. (Eds.), Proceedings of Global Learn Asia Pacific, pp.495-501. AACE. [15] Pynoo, B., Devolder, A.,Tondeur, J., Van Braak, J.,Duyck, W. and Duyck, P.,2010.Predicting secondary school teachers‟ acceptance and use of a digital learning environment: A cross-sectional study. Computers in Human Behavior, Vol. 27 No.1, pp.568–575. [16] Bisaso R., Kereteletswe, O., Selwood A, and Visscher, J.,2008.The Use of Information Technology for Educational Management in Uganda and Botswana. International Journal of Educational Development, Vol. 28, No. 6, pp.656–668. [17] South Africa. 1996. South African Schools Act, no. 84 of 1996. 15 November. [18] South Africa. 2006. Department of education, user guidelines on how to get started with SA-SAMS School Administration and management information system. [19] South Africa.2006. User Guidelines on how to get started with SA-SAMS School Administration and management information system. Department of Education. [20] South Africa.2007. Education Management Information System (EMIS); ensuring quality through education districts. [21] South Africa.2011. Dinaledi Schools, Thutong portal learning support space.
  • 91.
    International Journal ofComputer Science and Business Informatics IJCSBI.ORG ISSN: 1694-2108 | Vol. 14, No. 2. AUGUST/SEPTEMBER 2014 88 [22] South Africa.2011. National Assembly for written reply question 229, 02 September. . [23] South Africa Department of Education. 2004. Draft white paper on E-education. In Government Gazette, (General Notice 1869) : 26734:6-35, Aug. 26. Government Printer Pretoria. [24] Telem, M.,1996.MIS implementation in schools: A systems socio-technical framework. Journal of Computers and Education, Vol. 27,No. 2, pp.85–93. [25] Telem, M., 2001. Computerization of School Administration: Impact on the Principal‟s role - A Case Study. Journal of Computers and Education, Vol. 37, pp.345–362. [26] Telem, M., 2005. The Impact of the Computerization of a High School‟s Pedagogical Administration on Homeroom Teacher-Parents Interrelations: A Case Study. Journal of Teaching and Teacher Education, Vol.21, No. 6, pp.661–678. [27] Van Wyk, C.,2006. The Development of an Education Management Information System from a Sense making Perspective and the Application of Quantitative Methods to Analyze Education Data Sets. PhD thesis, University of Stellenbosch. [28] Venkatesh, V. and Davis, F.,2000.A Theoretical Extension of the Technology Acceptance Model: Four longitudinal field studies. Management Science, Vol. 46, No. 2, pp.186–204. [29] Venkatesh, V., and Bala, H., 2008. Technology Acceptance Model 3 and a Research Agenda on Interventions. Journal of compilation, Decision science institute, Vol. 39,No. 2, pp.273–315. [30] Visscher, A. J., 1991. School Administrative Computing: A framework for analysis. Journal of Research on Computing in Education, Vol. 24, No. 1, pp.1–9. This paper may be cited as: Mokwena, S., 2014. Critical Success Factors for the Adoption of e- Administration in South African Schools. International Journal of Computer Science and Business Informatics, Vol. 14, No. 2, pp. 76-92.
  • 92.
    International Journal ofComputer Science and Business Informatics IJCSBI.ORG ISSN: 1694-2108 | Vol. 14, No. 2. AUGUST/SEPTEMBER 2014 89 APPENDIX A: The Questionnaire A. COMPUTER AND SA-SAMS EXPERIENCE 1 Your Experience with Computers How many years have you personally been using computers? (Please tick one) None 1 – 4 5 –– 14 9-10 15 or Over 2 Your Experience with SA-SAMS How many years have you personally been using SA-SAMS? (Please tick one) None 1 – 2 3 – 4; 5 – 6 7 or Over 3 Your Ability to use SA-SAMS In which class of SA-SAMS users would you place yourself? (Please tick one) Non-user Novice casual (intermittent) User Novice frequent user Expert (knowledgeable) casual User Expert (knowledgeable) frequent User 4 Your Frequency of using SA -SAMS On average, how often do you use SA-SAMS? (Please tick one) Once a month Twice a month Three times a month Four times a month More than four times a month B PERCEIVED USEFULNESS I believe my use of SA-SAMS will have the following results: Strongly Agree Agree Uncertain Disagree Strongly Disagree U1 SA-SAMS will improve how I keep the class register SA A U D SD U2 SA-SAMS will facilitate the drawing of the school timetable SA A U D SD U3 SA-SAMS will enable me to process student marks quickly SA A U D SD U4 SA-SAMS will improve the process of SA A U D SD
  • 93.
    International Journal ofComputer Science and Business Informatics IJCSBI.ORG ISSN: 1694-2108 | Vol. 14, No. 2. AUGUST/SEPTEMBER 2014 90 publishing marks U5 Overall SA- SAMS will be very useful SA A U D SD C PERCEIVED EASE OF USE Based on my knowledge of SA-SAMS E1 Learning to operate SA-SAMS is easy for me SA A U D SD E2 It is easy to do the school timetables with SA-SAMS SA A U D SD E3 SA-SAMS makes processing marks easy SA A U D SD E4 It is easy to publish student marks with SA-SAMS SA A U D SD E5 It is easy to learn the different aspects of SA-SAMS SA A U D SD E6 My interaction with SA-SAMS is clear and understandable SA A U D SD D. INTENTION TO USE SA-SAMS My intention towards using SA-SAMS SA A U D SD BI1 I intend to use SA- SAMS SA A U D SD BI2 I anticipate to use SA-SAMS SA A U D SD B13 I don‟t think I will ever use SA- SAMS SA A U D SD
  • 94.
    International Journal ofComputer Science and Business Informatics IJCSBI.ORG ISSN: 1694-2108 | Vol. 14, No. 2. AUGUST/SEPTEMBER 2014 91 E SOCIAL FACTORS F PERSONAL INFORMATION We are requesting the following personal information about you to help us in the data analysis. You will not be identified with any information provided. Please tick the appropriate box for your response. 1 Gender 2. Age 3 Highest educational level attained: 4. Current position in the school Other (please specify) _____________________________________________________ Strongly Agree Agree Uncert ain Disagree Strongly Disagree E1 My colleagues SA A U D SD E2 The school management SA A U D SD E3 Head Office SAMS staff SA A U D SD E4 My subordinates SA A U D SD Male Female 18 - 25 26 - 35 36 - 45 46-55 Over 56 Matric Certificate Diploma Bachelor Degree Postgraduate Degree Principal Educator Head of Department Clerk Deputy Principal
  • 95.
    International Journal ofComputer Science and Business Informatics IJCSBI.ORG ISSN: 1694-2108 | Vol. 14, No. 2. AUGUST/SEPTEMBER 2014 92 APPENDIX B: Correlation Matrix U1 U2 U3 U4 U5 E1 E2 E3 E4 E5 E6 BI1 BI2 U2 .72 1 U3 .67 7 .77 7 U4 .63 6 .77 3 .87 8 U5 .63 9 .75 6 .78 5 .78 8 E1 .41 6 .40 5 .36 7 .37 8 .39 9 E2 .42 0 .59 2 .55 1 .54 4 .55 4 .56 6 E3 .39 8 .51 7 .62 1 .55 7 .54 3 .49 5 .77 7 E4 .38 2 .53 4 .61 0 .64 2 .61 6 .50 2 .75 8 .84 2 E5 .39 1 .48 3 .46 4 .47 1 .48 3 .61 0 .64 2 .63 0 .69 0 E6 .37 8 .43 9 .42 8 .42 0 .44 3 .70 4 .64 4 .55 1 .58 4 .73 8 BI 1 .39 7 .43 7 .46 0 .43 1 .47 7 .35 8 .41 1 .37 5 .44 4 .39 5 .39 0 BI 2 .37 4 .40 2 .44 0 .42 4 .43 8 .29 0 .39 1 .35 4 .39 7 .33 6 .36 9 .72 0 BI 3 .32 5 .39 5 .40 6 .40 7 .37 7 .22 7 .36 6 .34 0 .38 3 .28 9 .30 4 .64 3 .75 1
  • 96.
    International Journal ofComputer Science and Business Informatics IJCSBI.ORG ISSN: 1694-2108 | Vol. 14, No. 2. AUGUST/SEPTEMBER 2014 93 Efficient and Trust Based Black Hole Attack Detection and Prevention in WSN Ganesh R. Pathak Associate Professor Department of IT, SCOE, Pune Suhas H. Patil Professor and Head Bharati Vidyapeeth University College of Engg,Pune Jyoti S. Tryambake PG Student Department of IT, SCOE, Pune ABSTRACT In a Wireless Sensor Network (WSN), Security is a key challenge due to its dynamic topology, open wireless medium, lack of centralized infrastructure, intermittent connectivity, resource constrained sensor nodes. These weak entities make WSN easily compromised by an adversary to device abundant attacks resulting in disastrous consequences. Black Hole can be one of them wherein it exploits a trustworthiness of a network by promising routing of data packets to the destination knowing that it has a shortest path but in reality it drops all packets and consequently threatens reliability. In order to accomplish secure packet transmission, an efficient and trust based secure protocol is proposed to defend against single and cooperative Black Hole attack. A proposed protocol incorporates trust metric estimation to determine honesty of nodes during secure path formation. A proposed system builds a Hierarchical Cluster Topology and is experimentally evaluated to demonstrate its effectiveness in detecting and preventing efficiently the Black Hole attacks. Besides, comparison of proposed protocol with one of the existing approach [9] proves that proposed system is efficiently reduces possibility of misbehaving nodes being a part of network communication process and achieves better packet delivery ratio, throughput and less end-to-end delay. The Simulation results signify that the proposed protocol performs satisfactorily in secure routing and is robust against both single and cooperative Black Hole attacks in a dynamic environment. Keywords Wireless Sensor Network, Security, Black Hole attack, Hierarchical Cluster Topology. 1. INTRODUCTION Wireless Sensor Network (WSN) finds its applications [1] in multiple areas like; homeland security, environment and monitoring purposes, military, agriculture and manufacturing tasks etc. where security is an important
  • 97.
    International Journal ofComputer Science and Business Informatics IJCSBI.ORG ISSN: 1694-2108 | Vol. 14, No. 2. AUGUST/SEPTEMBER 2014 94 perspective [4] comes into picture. For an extensive wireless network, it is not viable to observe and protect each individual node from variety of attacks. To make entire network system unsteady attackers may perhaps launch different types of security threats mostly during routing phase. Attacks on routing ([2], [3]) can be done in two phases; first phase is attack on routing protocol by jamming the flooding of information to a node. For example, Hello flood attack, Acknowledgement spoofing etc. and another phase belongs to attack on packet delivery mechanism by creating a predefined path in order to direct traffic towards it. Black Hole attack [5] is one of the examples that falsely advertises a less enough distance route to the destination and forces entire traffic to go through Black Hole region. Significant research effort has been spent on designing defense mechanisms for Black Hole attack studied in [16]; which are complex, energy inefficient and scarce to protect a network when multiple nodes act cooperatively to perform malicious activity and may have devastating impact on overall network. In this paper, an efficient and trust based secure routing protocol to discover and prevent Single and Cooperative Black Hole attack is presented. The approach is straightforward and trust based to determine honesty of nodes in order to accomplish secure packet transmission. Main contribution of this work is divided into three phases. In first phase, simulations of solution proposed for Black Hole attack by Mohammad Wazid et al. [9] is implemented. Second phase enhances the algorithm to improve accuracy in preventing Black Hole attack. Proposed algorithm does not give any implementation details of existing algorithm but addresses several issues of [9] during performance. In third phase, a comparison of proposed mechanism with the existing solution [9] is performed in terms of performance parameters [17] such as Packet Delivery Ratio, Throughput, End-to-end Delay. Rest of the paper is structured as follows: Section 2 briefly survey existing security solutions in WSN for Black Hole attack. Section 3 describes proposed security protocol for single and cooperative Black Hole attack in a dynamic WSN. In Section 4, performance of the proposed security solution is evaluated and presented in the form of graphs. Section 5 concludes the paper. 2. RELATED WORKS To encounter a single as well as team of Black Hole attacks, Karakehayov Z. [6] has suggested a REWARD (Receive, Watch, Redirect) method with the help of two broadcast messages; MISS and SAMBA to identify Black Hole nodes. This method works well for different levels of security. Tiwari M. et al. [7] have introduced the concept of watchdogs to watch behavior of nodes that facilitates further to detect malicious nodes performing anonymous activity. D S. et al. [8] have proposed a novel approach to
  • 98.
    International Journal ofComputer Science and Business Informatics IJCSBI.ORG ISSN: 1694-2108 | Vol. 14, No. 2. AUGUST/SEPTEMBER 2014 95 improve data delivery in the presence of a Black Hole attack that uses concept of multiple base stations deployed in WSN using mobile agent. The purpose of multiple base stations is to ensure high packet delivery in the presence of attack. Atakli I. M., Hu H. et al. [11] have developed a Weighted Trust Evaluation (WTE) mechanism for hierarchical sensor network architecture. This mechanism is applied to Cluster Head at every cycle to detect anonymous activity. Dr. Virmani D. et. al. [12] proposed an exponential trust based mechanism to detect malicious node. Trust factor drops exponentially with each consecutive packet dropped which helps in detecting the malicious node. Janani C et. al. [13] introduced TARF a robust trust aware routing framework for WSNs mainly protects a WSN against the replay attacks and also, proved to be powerful against strong attacks such as wormhole attacks and Sybil attacks. An innovative approach is proposed by Athmani S. et al. [10] based on periodic control message exchange mechanism between a sensor node and a base station. This mechanism requires a bit energy load due to packet exchange scheme. Wazid M. et al. [9] considered a tree topology in WSN for their work and invented a detection and prevention mechanism for Black Hole attack. This tree topology consists of sensor nodes, router nodes and a coordinator node (CO). Coordinator node supervises all nodes in the network, carries out authentication phase and thus detects the intruder node if any in the network with the help of waiting time parameter. The mechanism [9] has come across several shortcomings such as this algorithm works for static sensor network and did not consider mobility of nodes. Indeed, a Black Hole node is removed from particular cluster but in future it may affect another cluster as a result, there are very less chances for WSN to become completely safe against Black Hole attack. Besides, this method is not suitable for cooperative Black Hole attack. This paper simulates proposed system that improves the existing solution [9] and makes it more efficient and accurate to prevent Black Hole attacks. At the end, a performance is measured both for proposed and existing system. 3. PROPOSED SECURITY SOLUTION Basic idea is to develop robust and reliable solution to detect and prevent Black Hole attack in dynamic WSN with minimum energy consumption and less delay. The proposed solution builds hierarchical cluster topology and identifies single as well as cooperative Black Hole attack in a mobile environment. Most of the solutions discussed earlier identify malicious node only after an attack is taken place. To circumvent this situation, the existing system [9] is improved with introducing trust model to decide a trustworthiness of nodes going to participate in communication process. Proposed system tries to eliminate infected and misbehaving node from being a part of communication process. Initially, proposed security solution
  • 99.
    International Journal ofComputer Science and Business Informatics IJCSBI.ORG ISSN: 1694-2108 | Vol. 14, No. 2. AUGUST/SEPTEMBER 2014 96 builds a Hierarchical Cluster Topology to achieve energy efficiency criterion ([14], [15], [16]). Soon after, a security protocol is applied to the network to identify any anonymous activity. Following section describes Cluster formation, Black Hole Attack Scenario and implementation of efficient and trust based secure protocol is elucidated thereafter. 3.1 Hierarchical Cluster Topology Proposed system uses Hierarchical Cluster Topology consists of four levels in WSN comprising a Sensor Node (SN), Cluster Head (CH), Coordinator Node (CO), Base Station (BS) as shown in Figure 1. Figure 1. Hierarchical Cluster Topology The whole network is divided into number of clusters and each cluster consists of one or more than one CH, a CO and that controls numerous SNs. The CHs of different clusters communicate with each other to switch over aggregated data. CHs forward aggregated data to the CO and finally to the Base-Station. Four different levels of WSNs are described as below: Level-1: Sensor nodes sense the medium, gather raw data and forward it to the second level that is to CH. Level-2: These are special-purpose sensor nodes called as Cluster Heads (CHs). In each cluster, there exists more than one cluster head, which collect raw data from several SNs from a cluster. Each CH of the network has unique ID. CHs come across several events using SNs of its own cluster and prepare final report using data aggregation techniques, and forwards collective data to the third level that is to CO. Level-3: These are Coordinator nodes (CO) forward raw fused and aggregated data to next level Cluster or Base Station. CO in each cluster is elected by sensor nodes in that cluster. Election of a cluster coordinator requires two things to be considered.  Equality: Any node can turn into a CO that means the probability of every node being a cluster coordinator should be equal. CH4 SN5 SN7 SN8 SN9 SN10 SN11 CO2 CO3 CO1 BS CH1 CH2 CH3 CH5 CH6 CH7 SN1 SN2 SN3 SN4 SN6 SN13 SN14 SN15 SN16 SN17 SN18 SN19 SN20 SN21
  • 100.
    International Journal ofComputer Science and Business Informatics IJCSBI.ORG ISSN: 1694-2108 | Vol. 14, No. 2. AUGUST/SEPTEMBER 2014 97 SN5 SN7 SN8 SN9 CO2 CO3 CO1 BS CH1 CH2 BBECOMES BLACK HOLE CH3 CH4 CH5 CH6 CH7 SN1 SN2 SN3 SN4 SN6 SN10 SN1 3 SN1 4 SN1 5 SN1 6 SN1 7 SN1 8 SN1 9 SN20 SN2 1 SN11 CO2 CO3 CO1 BS CH1 CH2 BBECOMES BLACK HOLE CH3 CH4 CH5 CH6 CH7 SN1 SN2 SN3 SN4 SN5 SN6 SN7 SN8 SN9 SN1 0 SN1 1 SN13 SN14 SN15 SN16 SN17 SN18 SN1 9 SN20 SN21 CLUSTER 1 CLUSTER 2 CLUSTER 3  Efficiency: A node from the cluster having high efficiency i.e. high battery backup can be periodically selected. All sensor nodes are in the monitoring zone of coordinator node. CO is mainly responsible for authentication, checking for node failure and detection of Black Hole node if exists in the network. Level-4: These are high-bandwidth sensing and communication nodes form fourth level of the network and are known as the Base-Station (BS). 3.2 Single and Cooperative Black Hole Attack (a) Single Black Hole Attack (b) Cooperative Black Hole Attack Figure 2. Black Hole Attack Figure 2 (a) illustrates Single Black Hole attack in the network. Sensor nodes SN1, SN2, SN3 sense the events and report it to its Cluster Head 1 (CH1). Similarly, SN4, SN5, SN6 report to Cluster Head 2 (CH2). Later, CH1 and CH2 aggregate collected data and forward it to Cluster Coordinator CO. If CH2 becomes a Black Hole node then it absorbs entire traffic towards it and drops all packets instead of transmitting to CO. In Figure 2 (b), CH2 and SN11 Black Hole nodes work together to take control over entire network. When a sensor node say SN2 from cluster 1 and SN9 from cluster 2 send a route request to the destination, Black Hole nodes CH2 and SN18 respond immediately with fake route reply packet pretending as they are immediate neighbors to the destination and so contain shortest path to towards it. After receiving a route reply SN2 and SN9 would reject all legitimate reply packets coming from neighboring nodes and they start sending data packets to Black Holes believing that packet will reach the destination. Later on, CH2 may transmit those packets to SN18 and SN18 will drop all packets and vice versa. 3.3 Black Hole Attack Detection and Prevention Using Proposed Trust Model As discussed earlier, a Trust for a node corresponds to its prior performance in the form of its packet delivery and looking forward its presence into a
  • 101.
    International Journal ofComputer Science and Business Informatics IJCSBI.ORG ISSN: 1694-2108 | Vol. 14, No. 2. AUGUST/SEPTEMBER 2014 98 Looping. Looping is term where node transmits and receives same packets from neighboring nodes. Looping is evaluated because it highly affects data packet delivery, throughput, may cause more delay and mainly cause devastating impact on nodes energy. 3.3.1 Trust Model Proposed Trust metric is an additional piece of action carried out in waiting_time based Black Hole attack detection mechanism [9]. As soon as a network is established and nodes initiate neighbor discovery procedure, a Trust for every node is evaluated before actual Black Hole attack detection process begins. A Trust Model is distributed in two phases; First phase is associated with Nodes Discovery and Trust Initialization and Secondly, Nodes Selection and Revocation are described further. 3.3.1.1 Nodes Discovery and Trust Initialization After a specific interval nodes discovery process is carried out by sending hello packets. A node broadcasts hello packets to discover its neighbors. On reception of hello packets, neighboring nodes would decide trustworthiness of a node from which they are receiving hello packets. Suppose node i discovers its neighbors by sending hello packets. On reception of hello packet, a node j would decide a trustworthiness of node i depending upon its prior performance in the form of packet transmission. An initial trust metric for a neighbor node i is initialized by calculating its packet delivery ratio. In next case, node j has to look up the presence of node i in the loop list, if node i is present in the loop_list then its trust value decreased by some constant factor denoted as “down”. If node i is not present in the loop_list, then increase its trust value by some constant factor say “up”. Add neighbor into neighboring list and consequently updates corresponding trust value for node i and store it into trust table. If a node is present in the loop_list then new_trust_ = down * trust_ ; // down = const value Otherwise new_trust_ = up * trust_ ; // up =const value Update trust value for neighboring nodes 3.3.1.2 Nodes Selection and Revocation In this phase a trustworthy node would be selected for communication and untrustworthy node will be blacklisted. By the time, neighboring node j receiving a route request packet from node say i, its trustworthiness would be evaluated. To estimate this, firstly, a packet delivery ratio of a neighbor node is calculated. At the same time, an old trust value is obtained for node i. If the Delivery_ratio for node i is found less than old trust value of node i then decrease the trust value for node i by some constant factor denoted as “down”, and do not accept route request from node i. If trust value is found
  • 102.
    International Journal ofComputer Science and Business Informatics IJCSBI.ORG ISSN: 1694-2108 | Vol. 14, No. 2. AUGUST/SEPTEMBER 2014 99 greater than its delivery ratio then increase its trust value by some constant factor say “up”. Lastly update corresponding trust value for node i. (i) A node receiving route request packet from neighboring nodes, Obtain the Delivery_Ratio (DR_i) and trust_i values for neighboring nodes If (DR_i < trust_i) then new_trust_ = down * trust_i + DR_i ;// down = const value remove a neighboring node from a list Otherwise new_trust_ = up * trust_i + DR_i ; // up =const value Update trust value for neighboring nodes In addition, obtain the energy value for a neighbor node and verify how much energy it has consumed till it process further. Verification should be done for both trust and energy values. (ii) If trust and energy values are reached beyond predetermined trust_threshold and energy_threshold then discard a packet. Proposed protocol runs a periodic service as similar to many routing protocols. After a precise interval, nodes discovery process initiated which creates neighboring nodes list. Nodes illustrate trust of their neighbors by examining their packet delivery ratio and occurrence into loop list. Initially, Trust metric is estimated in nodes discovery procedure that looks up for a node in Looping. If a corresponding node is under influence of looping, trust factor associated with it get decreased otherwise it may further be incremented. Similar case is evaluated under route request circumstance where Route request procedure determines energy consumption for requested node. In this case a trust value evaluation for a node is solely depends upon its delivery ratio. This trust metric reduces chances of a failure or infected node to become a part of a communication process in the network. And thus, node crossing trust threshold and consuming more energy would be kept aside from a path generating process and so, secure path can be formed to the destination node. Later on, Cluster Coordinator node takes a responsibility to identify a malicious and failure node inside the network with the help of waiting_time procedure [9]. 4. SIMULATION 4.1 Simulation Environment Proposed work is simulated using network simulator tool NS2. A network of square surface of 10001000m2 is constructed for simulation purpose. Initially, proposed experimental model is built on 50 nodes distributed randomly and move arbitrarily on a simulation area. Later on, it is evaluated for rising number of nodes such as for 75,100 and 125. All nodes have same power level and same maximal transmission range of 100m. A CBR
  • 103.
    International Journal ofComputer Science and Business Informatics IJCSBI.ORG ISSN: 1694-2108 | Vol. 14, No. 2. AUGUST/SEPTEMBER 2014 100 (Constant Bit Rate) application is attached that generates constant packets through UDP connection. CBR packet size is preferred to be 512 bytes long. A node initiates packet transmission from a random location and when destination is reached a transmission process repeats after 25m/s pause. Simulation takes place for 200 seconds. Simulation parameters are summarized below in Table 1. Table 1. Simulation Parameters Parameters Values Parameters Values Environment Area 1000 * 1000 Packet Size 512 Topology Hierarchical Cluster Energy model 100 J No. of Nodes 50, 75, 100, 125 Pause time 25 m/s Simulation time 200 Sec. Traffic source CBR Transmission Range 100m Channel Type Wireless 4.2 Simulation Results The performance of proposed protocol is analyzed against Black Hole attack in terms of amount of data packets delivered to the Base Station and delay caused during this transmission. For this purpose, two Black Holes are assumed randomly deployed in a network and act individually as well as cooperatively. With the presence of Black Holes, performance is measured in terms of Packet Delivery Ratio (PDR), Throughput, End-to-end Delay at several intervals for existing system [9] say Solution 1 and also for proposed system say Solution 2 shown in following graphs. (a) Interval Vs Packet Delivery Ratio (b) Interval Vs Throughput (c) Interval Vs End-to-end Delay Figure 3. Comparison Graphs
  • 104.
    International Journal ofComputer Science and Business Informatics IJCSBI.ORG ISSN: 1694-2108 | Vol. 14, No. 2. AUGUST/SEPTEMBER 2014 101 Figure 3 shows comparison of solution proposed by [9] and proposed solution, by which several observations such as the Solution 1 [9] heavily suffers from Black Hole attack. Figure 3(a) depicts that Solution 2 raises PDR by 30 to 40% whereas in Figure 3 (b), Solution 2 achieves better throughput almost twice the throughput obtained in Solution 1. However Figure 3 (c) demonstrates impact of attack on end-to-end delay. Solution 2 accomplishes less end-to-end delay than Solution 1 since it takes less time to find a secure route by exempting misbehaving nodes at initial stage. In Solution 1, a node responding to route request can be selected to form a secure path and further, a Coordinator node is responsible to detect any anonymous activity by waiting for incoming packets over a period of time. This procedure may introduce more delay and also affects throughput. Whereas, Solution 2 prefers a node with its trust assessment that presents its prior performance. If a node is observed performing well then that would be selected to form a secure path. Consequently, it can be stated that trust based solution mitigate significantly Black Hole attack. Evaluation of trustworthiness of nodes gives better results as compared to waiting_time based Black Hole attack detection procedure. Trust Metric estimation achieves improved Packet Delivery Ratio (PDR), Throughput and obtains less end-to-end delay. Proposed solution is additionally tested for increasing number of nodes to examine its scalability and adaptability for real-time scenarios. For this purpose, PDR, Throughput and Delay are investigated for varying number of nodes and with the presence of Black Hole attack. Following Figure 4 shows results of performance parameters for varying number of nodes. (a) No. of Nodes Vs Packet Delivery Ratio (b) No. of Nodes Vs Throughput (c) Number of Nodes Vs End-to-end Delay Figure 4. Graphs for Varying Number of Nodes
  • 105.
    International Journal ofComputer Science and Business Informatics IJCSBI.ORG ISSN: 1694-2108 | Vol. 14, No. 2. AUGUST/SEPTEMBER 2014 102 Figure 4 (a), Figure 4 (b) and Figure 4 (c) signify that proposed solution works satisfactorily for increasing number of nodes. There is no significant difference achieved in PDR, Throughput and Delay for increasing number of nodes. It is observed that trust based solution detects Black Hole nodes despite rising number of nodes and proficiently scalable to real time environment. Most importantly, to optimize effective utilization of proposed system under real time scenarios and greater number of nodes additional resources need to be provided. 5. CONCLUSION Introduction of proposed efficient and secure routing protocol to identify single and cooperative Black Hole attack chains in a self-motivated environment and thereby generates a secure routing path from source node to the destination node. Proposed protocol encloses a feasible trust based solution that examines trustworthiness of neighboring nodes. This approach keeps misbehaving nodes aside from being a part of a network communication process before actual Black Hole detection procedure is initiated. Proposed protocol has formed a Hierarchical Cluster Topology and simulated at several intervals. A proposed solution as well as solution proposed by [9] is simulated using Network Simulator Tool NS2 and performance is analyzed in terms of Packet Delivery Ratio, Throughput and End-to-end Delay. Simulation results depict that proposed system has been highly effective and adaptable under dynamic environment circumstances and accomplishes significant improvement than existing solution [9]. Additionally, a trust based solution is experimentally observed to be scalable to medium-scale test bed environment for different simulated conditions. A trust based system is packet traffic efficient and time efficient as it facilitates significant improvement in data delivery for dynamic topology with minimum delay. REFERENCES [1] Akyildiz I.F., Su W., Sankarasubramaniam Y., Cayirci E., Wireless sensor networks: a survey, Elsevier Science B.V., Computer Networks 38 (2002), 393–422, 2002. [2] Goyal P., Parmar V., Rishi R., MANET: Vulnerabilities, Challenges, Attacks, Application, IJCEM International Journal of Computational Engineering & Management, Vol. 11, January 2011. [3] Razak S. A., Furnell S. M., Brooke P. J., Attack against Mobile Ad Hoc Networks Routing Protocols, University of Plymouth. [4] T. Kavitha, D. Sridharan, Security Vulnerabilities in Wireless Sensor Networks: A Survey, Journal of Information Assurance and Security, Vol. 5, pp. 031-044, 2010. [5] Sen J., Koilakonda S., Ukil A., A Mechanism for Detection of Cooperative Black Hole Attack in Mobile Ad Hoc Networks, Tata Consultancy Services Ltd. [6] Karakehayov Z., Using REWARD to detect team black-hole attacks in wireless sensor networks, In ACM Workshop on Real-World Wireless Sensor Networks, 2005.
  • 106.
    International Journal ofComputer Science and Business Informatics IJCSBI.ORG ISSN: 1694-2108 | Vol. 14, No. 2. AUGUST/SEPTEMBER 2014 103 [7] Tiwari M., Arya K. V., Choudhari R., Choudhary K. S., Designing Intrusion Detection to Detect Black Hole and Selective Forwarding Attack in WSN based on local Information, Fourth International Conference on Computer Sciences and Convergence Information Technology, IEEE, 2009. [8] Sheela.D, Srividhya.V.R, Begam A, Anjali and Chidanand G.M., Detecting Black Hole Attacks in Wireless Sensor Networks using Mobile Agent, International Conference on Artificial Intelligence and Embedded Systems (ICAIES'2012) , July 15- 16, 2012. [9] Wazid M., Katal A., Singh R., Sachan, Goudar R. H., Singh D. P., Detection and Prevention Mechanism for Blackhole Attack in Wireless Sensor Network, International conference on Communication and Signal Processing, IEEE, April 3-5, 2013. [10] Athmani S., Boubiche D. E., Bilami A., Hierarchical Energy Efficient Intrusion Detection System for Black Hole Attacks in WSNs, IEEE, 2013. [11] Atakli I. M., Hongbing H., Yu Chen, Wei-Shinn Ku, Zhou Su, Malicious Node Detection in Wireless Sensor Networks using Weighted Trust Evaluation, SpringSim, 2008. [12] Dr. Virmani D., Hermrajani M., Chandel S., Exponential Trust Based Mechanism to Detect Black Hole attack in Wireless Sensor Network. [13] Janani C., Chitra P., Trust Evaluation Based Security in Wireless Sensor Network, International Journal of Latest Trends in Engineering and Technology (IJLTET), Vol. 2 Issue 1, January 2013. [14] Wei C., Yang J., Gao Y., Zhang Z., Cluster-based Routing Protocols in Wireless Sensor Networks: A Survey, International Conference on Computer Science and Network Technology, IEEE, 2011. [15] Singh S., Singh M. P., Singh D. K., A Survey of Energy-Efficient Hierarchical Cluster-Based Routing in Wireless Sensor Networks, International Journal of Advanced Networking and Applications, Vol. 02, Issue 02, pp. 570-580, 2010. [16] Tryambake J. S., Pathak G. R., Patil S. H., A Survey on Black Hole Attack Detection and Prevention Methods in MANET and WSN, 3rd International Conference on Recent Trends in Engineering and Technology (ICRTET’2014), Elsevier Publication, Vol. 1, 28-30 March, 2014. [17] Ebenezar jebarani M.R. and Jayanthy T., An Analysis of Various Parameters in Wireless Sensor Networks Using Adaptive Fec Technique, International Journal of Ad hoc, Sensor & Ubiquitous Computing (IJASUC), Vol.1, No.3, September 2010. This paper may be cited as: Pathak, G. R.., Patil, S. H., Tryambake, J. S., 2014. Efficient and Trust Based Black Hole Attack Detection and Prevention in WSN. International Journal of Computer Science and Business Informatics, Vol. 14, No. 2, pp. 93-103.
  • 107.
    International Journal ofComputer Science and Business Informatics IJCSBI.ORG ISSN: 1694-2108 | Vol. 14, No. 2. AUGUST/SEPTEMBER 2014 104 Design and Analysis of Concurrency Control Mechanism Using Modified SCC-2S Algorithm in Mobile Environment Nyo Nyo Yee Faculty of Information and Communication Technology, University of Technology (Yatanarpon Cyber City) Pyin Oo Lwin Township, Mandalay Division, Myanmar Hninn Aye Thant Faculty of Information and Communication Technology, University of Technology (Yatanarpon Cyber City) Pyin Oo Lwin Township, Mandalay Division, Myanmar ABSTRACT With the fast progress in mobile computing technology, there is growing strongly request for processing real-time transaction in a mobile environment. In real-time database use in mobile environments, mobile hosts (mobile users; mobile clients) can access shared data without regard to their physical location and can be updated by each mobile client independently at the same time. These conditions go to inconsistency of data. Real-time database system use in mobile environments, provide consistency of data items is a challenging issue in case of concurrent access. There are several concurrency control techniques that are proposed in literature to prevent data inconsistency. General characteristics of mobile environments like mobility, low bandwidth, limited battery power, limited storage, frequent disconnections etc. makes concurrency control more difficult. This paper proposed a method that based on Modified SCC-2S Algorithm in JEE architecture. Proposed method Concurrency Control Mechanism using Modified SCC-2S Algorithm solves write-write conflict for real-time database in mobile environment. In proposed system, Fixed Host (FH) has Database System module to perform database operation. Mobile Hosts (MHs) use On-Demand Mode to request data from FH. Therefore, MH can save storage and can live as thin client. Moreover, proposed method does not need compensating transaction for roll back transaction and can reduce memory usage in FH. Besides, proposed method can reduce the number of miss deadlines and improve effectiveness for concurrent transactions in mobile environment. Keywords concurrency control, modified SCC-2S Algorithm, fixed host, mobile host, mobile environment 1. INTRODUCTION In today’s Information Epoch, database is essential component of any Information system and in any environment either it is traditional, distributed, centralized, real-time or mobile. Database is a structured way to organize information. To manage the database, there are several methods for accessing the database in any system. Among them, centralized databases
  • 108.
    International Journal ofComputer Science and Business Informatics IJCSBI.ORG ISSN: 1694-2108 | Vol. 14, No. 2. AUGUST/SEPTEMBER 2014 105 are persistent but are inadequate of processing with dynamic data that constantly changes [6]. Real-time Database System (RTDBS) derived from traditional database systems and provide the same capabilities, but they are defined by timing constraints associated with the transactions of the data. Since the data is associated with a period of time for which the data is valid and can be considered to represent the true state of the system at a given time [2]. Moreover, real-time database system is processing system that is designed to manage workloads whose state is constantly changing and to stop trying reliable responses [6]. RTDBS must process transactions and guarantee database consistency [2]. There are two kinds of transactions in database management system. They are read-only transactions (ROTs) and update transactions (UTs). These transactions can have four ACID properties. These properties are Atomicity, Consistency (Concurrency), Isolation (Independence) and Durability (or Permanency) [1]. An update transaction (UT) is a transaction which can perform both read and write operations on database. An ROT is a transaction that contains only read operations which do not modify data. If an ROT conflicts with a UT, the processing of ROT is delayed till the corresponding UT terminates. Also, if a UT conflicts with an ROT, the processing of UT is delayed till ROT gets the access to the objects. Also, if a UT conflicts with another UT, the processing of UT is delayed till another UT gets the access to the objects. As a result, the throughput performance (number of transactions processed per second) deteriorates as data contention increases [1]. Real-time Database System (RTDBS) used in Mobile Environment provide information to Mobile Host (Mobile User). In mobile environment, Mobile Users (Mobile Host) can initiate transactions and that transactions may be executed at Mobile User (MU) or Fixed Host (FH). Most of the transactions used in mobile environment are flat transactions. In modern world, most applications are complex and long-running and flat transactions could not work properly in these applications. Moreover, flat transactions can perform only commit or rollback and cannot save intermediate results. If transactions were rollback, the whole transaction will be restarted. To solve this problem, proposed method (Concurrency Control Mechanism Using Modified SCC-2S Algorithm) based on closed-nested transactions model because nested transactions are suited for complex application and can save intermediate result. Nowadays, Airline Businesses are very popular and most of the users want to access this information from mobile environment. To reach the desire destination, most of the airlines use transit. So, there is an issue to control concurrent access in Airline Reservation System.
  • 109.
    International Journal ofComputer Science and Business Informatics IJCSBI.ORG ISSN: 1694-2108 | Vol. 14, No. 2. AUGUST/SEPTEMBER 2014 106 Proposed method aims for controlling concurrent access in airline reservation system. The rest of this paper is organized as follows: Section 2 present proposed method. Section 3 provides general rules for proposed method and mathematical expression for proposed method. Section 4, analyses proposed method and other concurrency control algorithms and section 5 draws the conclusion. 2. PROPOSED METHOD In proposed system, mobile user sends query using an uplink channel (pull process). To process the request, database server (including two databases) in Fixed Host (FH) use proposed method Concurrency Control Mechanism using Modified SCC-2S Algorithm that avoids conflict (access the same data). After the database operation had performed, FH returns the result back to corresponding MH. MH does not require having Database System (DBMS) module to perform database operations. So, MH acts as a thin client. If two or more transactions enter the system concurrently, the system uses Concurrency Control Mechanism using Modified SCC-2S Algorithm to control concurrent access. Proposed system compared proposed method with Two-shadow Speculative Concurrency Control (SCC-2S). SCC-2S require standby shadow if conflicts occur between transactions. In SCC-2S, transaction with late time creates standby shadow. Standby shadow means the copy of the original query that does not contain the portion of the query that the primary shadow is already performed. Standby shadow creations require extra processing power and resources. It is not suitable for mobile environment either concurrency control is performed MHs or FH. Because MHs has limited storage, concurrency control is performed in MH is not suitable using SCC-2S. Similarly, concurrency control is performed in FH is not suitable because SCC-2S requires a lot of resource to consume so FH can become bottleneck when a lot of concurrent update occurs. By using Modified SCC-2S Algorithm; it does not to require creating standby shadow. Hibernate is free open source software of the Object- Relational mapping (O/R mapping) tool for the Java language developed by Red Hat. O/R mapping is a programming technique for associating data between data type in Relational Databases and Object-Oriented programming languages. In Object-Oriented programming, data model is designed and implemented to manipulate objects, while Relational databases are structured for retrieving and saving data. The problem resides in how to convert the object values into database (and convert them back upon
  • 110.
    International Journal ofComputer Science and Business Informatics IJCSBI.ORG ISSN: 1694-2108 | Vol. 14, No. 2. AUGUST/SEPTEMBER 2014 107 retrieval) in spite of the difference of the principal and philosophical design. The purpose of O/R mapping is to solve the Object-Relational impedance mismatch issue and provides the seamless conversion between them reducing the typical and complicated work from developers. It can be used in matching with Struts, Spring, and Hibernate JEE (Java Enterprise Edition) framework. The work of the Synchronizer is to synchronize between threads. Transactions from mobile host enter the system as a thread. In JEE, synchronize method can be used to control the work of threads. There are many kinds of lock used in database management system. They are database level, table level, page level, row level or field (attribute) level [4]. Proposed method performs concurrency control in row level. So, proposed system use row level lock. So, proposed method not need to lock database, table and page level. So, many transactions can perform database operation concurrently. In proposed method, transaction with late times block if conflict occurs between transactions. It cannot require creating save point and log files. Database server can perform this work automatically and can save intermediate result. If commit transaction release lock, it resumes its execution form the point that conflict occurs. Illustration of SCC-2S works is , shown in “Fig. 1”, Two mobile hosts MH1 and MH2 access the same data item x. MH1 execute Transaction T1 to write data item x. MH2 execute Transaction T2 to read data item x. Both transactions T1 and T2 start with one primary shadow, namely T1 0 and T2 0 respectively. When T2 0 try to read object x, a potential conflict is discovered. At that time, a standby shadow, T2 1 , is created (means the transaction T2 0 is blocked when transaction T1 0 release its lock). If T1 0 successfully validates and commits on behalf of transaction T1, the standby shadow T2 1 resumes its execution [5]. T1 0 T2 0 T2 1 s s Rx Wx Rx V/C V/C S: Begin Transaction WX: Write on object x V/C:Valid and Commit A A:Abort Blocked RX: Read on object x T2 Deadline
  • 111.
    International Journal ofComputer Science and Business Informatics IJCSBI.ORG ISSN: 1694-2108 | Vol. 14, No. 2. AUGUST/SEPTEMBER 2014 108 Fig. 1 Schedule with a standby shadow promotion for Read-Write conflict for SCC-2S SCC-2S cannot solve Write-Write conflicts and it only solves Read-Write conflicts. In real world, read transactions is low priority than write (update) transactions. In SCC-2S, read transactions always create standby shadow. On the other hand, if transaction T2 reaches before transaction T1, transaction T2 reads operation cannot conflict with transaction T1 write operation. So, transaction T2 read data item x. But when transaction T1 write data item x, at that time the result for transaction T2 is wrong. At that time, transaction T2 must create standby shadow for read data item x. When transaction T1 commits, primary shadow for transaction T2 is abort and standby shadow promote to become primary shadow and execution is resumed. So, transaction T2 read the data item x two times and always check conflict with other transaction or not. Moreover, if many transaction conflicts with other transaction, there are many standby shadow creation and abortion. This leads to resource consumption. It can become more negative effect when write-write conflict occurs. The abortion for write transaction has more effect than read transaction. Really, most of the transactions used in Real-time Database System are update (write) transactions. Moreover, due to the characteristics of mobile environment the effects of abortion of write transaction more badly than other environment. So, proposed system solved Write-Write conflicts. Illustration of how proposed method works is, shown in “Fig. 2”, The two mobile hosts MH1 and MH2 access the same data item x. MH1 execute Transaction T1 to write data item x. MH2 execute Transaction T2 to write data item x. In our proposed method, both transactions T1 and T2 start working. When T2 attempts to write object x, a potential conflict is detected. At this point, T2 is stop working and store previous perform result. This is done Database Management System automatically. If T1 successfully validates and commits, transaction T2 resumes its execution. There is no need for standby shadow creation. So, it reduces standby shadow creation time and memory usage.
  • 112.
    International Journal ofComputer Science and Business Informatics IJCSBI.ORG ISSN: 1694-2108 | Vol. 14, No. 2. AUGUST/SEPTEMBER 2014 109 T1 T2 T2 s s Wx Wx Wx V/C Conflict occur and waiting V/C S: Begin Transaction WX: Write on object x V/C:Valid and Commit Deadline T2 Time Fig. 2 Schedule with Write-Write conflict for proposed method “Fig. 3” defines incoming transactions with their time. MH1 executes Transaction T1 want to go Nay Pyi Taw (NPT) to Brunei Darussalam (BWN). There is no direct flight for NPT to BWN. So, use three transits: NPT to Yangon (RGN), RGN to Bangkok (DMK), and DMK to BWN. MH2 executes Transaction T2 want to go Bagan Nyaung-U (NYU) to Bali (DPS).There is no direct flight. So, use three transits: NYU to RGN, RGN to DMK, and DMK to DPS. Conflict occurs in RGN to DMK transit. NYU_RGN RGN_DMK DMK_DPS T2 0 20 40 60 80 10 1303020 70605040 12011010090800 NPT_RGN RGN_DMK DMK_BWN T1 0 10 30 50 70 time(ms) Fig. 3 Transaction with their time For conflict RGN_DMK transit, proposed method Concurrency Control Mechanism using Modified SCC-2S Algorithm does not need to create standby shadow and wait the late conflict transaction to complete the first
  • 113.
    International Journal ofComputer Science and Business Informatics IJCSBI.ORG ISSN: 1694-2108 | Vol. 14, No. 2. AUGUST/SEPTEMBER 2014 110 transaction. The reach time for Transaction T2 (MH2) for RGN-DMK transit is later than Transaction T1 (MH1). So, MH2 wait MH1 finish it process at the point if conflicts occur. After finish transaction T1 (MH1) transaction T2 (MH2) resumes its operation is shown in fig 4. 10 1303020 70605040 12011010090800 NPT_RGN RGN_DMK DMK_BWN T1 10 30 50 70 NYU_RGN Conflict occur and Waiting T2 20 40 70 DMK_DPS T2 90 110 RGN_DMK Transaction T1 commit at time 70 and T2 operation start again and finish at time 110 time(ms) 70 Fig. 4 Write-write conflict solves by proposed method Due to the nature of network latency, processing speed and other nature, etc conflicts can occur different time or at the same time. Moreover, in these days most of the concurrency control mechanisms consider priority theory to provide high response and throughput. So, proposed method added rules for the conflicts occur at the same time. To illustrate proposed method, proposed system use two databases in FH. Proposed method assume all require data for transaction T1 (MH1) can get only one database and require data for transaction T2 (MH2) need more than one database. Transaction T2 waits the end of transaction T1 and save immediate results. ““Fig. 5” shows the two mobile hosts MH1 and MH2 access the same data item at the same time and “Fig. 6” illustrates proposed method with examples.
  • 114.
    International Journal ofComputer Science and Business Informatics IJCSBI.ORG ISSN: 1694-2108 | Vol. 14, No. 2. AUGUST/SEPTEMBER 2014 111 T1 T2 T2 s s Wx Wx Wx V/C Conflict occur and waiting V/C S: Begin Transaction WX: Write on object x V/C:Valid and Commit Deadline T2 Time Fig. 5 Schedule with Write-Write conflict at the same time by proposed method 10 1303020 70605040 12011010090800 NPT_RGN RGN_DMK DMK_BWN T1 10 30 50 70 NYU_RGN T2 10 30 70 DMK_DPS T2 90 11070 RGN_DMK Transaction T1 commit at time 70 and T2 operation start again and finish at time 110 time(ms) Conflict occur and waiting Fig. 6 Write-Write conflict at the same time solves by proposed method
  • 115.
    International Journal ofComputer Science and Business Informatics IJCSBI.ORG ISSN: 1694-2108 | Vol. 14, No. 2. AUGUST/SEPTEMBER 2014 112 3. GENERAL RULES FOR PROPOSED METHOD (CONCURRENCY CONTROL MECHANISM USING MODIFIED SCC-2S ALGORITHM) Proposed method is applied in AirLine Reservation System and use two database for propose method. Proposed method use fId for flightId, rId for routeId, date for reservation_date, r for reach time and n for no of transit count. Begin Income write lock request transaction Twt Add Twt into object array named list for (int i=0;i<list.length-1;i++){ for (int j=i+1;j<list.length;j++){ If(list[i].fId&&rId&&date ≠ list[j]. fId&&rId&&date) Transactions run concurrently. Elseif (list[i].fId&&rId&&date==list[j]. fId&&rId&&date) If (list[i]. fId&&rId.r < list[j]. fId&&rId.r) wait list[j] Else if (list[i]. fId&&rId.r == list[j]. fId&&rId.r) Check data can get only one database or not If (list[i] access only one database and list[j] access more than one database) wait list[j] Else if (list[i] and list[j] access only one database) Check n If(n of list[i]> n of list[j]) wait List[i] Else wait List[j] Elseif(list[i] and list[j] access more than one database) Check n If(n of list[i]> n of list[j]) wait list[i] Else wait list[j] Else wait list[i] Else wait list[i] End if } } End
  • 116.
    International Journal ofComputer Science and Business Informatics IJCSBI.ORG ISSN: 1694-2108 | Vol. 14, No. 2. AUGUST/SEPTEMBER 2014 113 3.1 Mathematical Expression for Proposed Method Let T = T1, T2, T3, ... , Tm be the set of uncommitted transactions in the system. For each conflict transaction Tr in the system , a set WaitFor(Tr) is maintained, which contains a list of tuples of the form (Ts , x), where Ts ∈ T and x is an object of the shared database. (Ts, x) ∈ WaitFor (Tr) implies that Tr must wait for Ts before being allowed to read or write object x. The notation (Ts, - ) ∈ WaitFor(Tr) is used where there exists at least one tuple (Ts , x) ∈ WaitFor(Tr), for some object x. Details of the Concurrency Control Mechanism using Modified SCC-2S Algorithm is defined as follows: detected, and the way they are resolved. • New transaction Tr is requested for execution, it execute without any interrupt. Mathematical expression for write/write conflict • Whenever a transaction Tr wishes to write an object x that has been written by Transaction Ts, if the time of transaction Tr write an object x is a little late than the time of transaction Ts write an object x then,  If (Ts, x) ∉ WaitFor (Tr) then add transaction Tr in the waiting list such as (Ts, x) ∈ WaitFor (Tr).  Transaction Tr must wait Transaction Ts commit time and save it intermediate result in the log file automatically (Database Server can perform this work automatically). When Transaction Ts commit, release all of it’s acquire lock and transfer its locks to the transactions in the WaitFor list. At that time, transaction Tr resume its execution and acquire the require lock. Mathematical expression for write/write conflict at the same time •Whenever a transaction Tr wishes to write an object x that has been written by Transaction Ts. The two transactions Tr and Ts write the same data object x at the same time. Proposed method assume that transaction Ts access only one database module and transaction Tr access more than one database module. If (Ts, x) ∉ WaitFor (Tr) then add transaction Tr in the waiting list such as (Ts, x) ∈ WaitFor (Tr). Transaction Tr must wait Transaction Ts commit time and save it intermediate result in the log file automatically (Database Server can perform this work automatically). When Transaction Ts commit, release all of it’s acquire lock and transfer its locks to the transactions in the WaitFor list. At that time, transaction resume its execution and acquire the require lock.
  • 117.
    International Journal ofComputer Science and Business Informatics IJCSBI.ORG ISSN: 1694-2108 | Vol. 14, No. 2. AUGUST/SEPTEMBER 2014 114 •Whenever it is decided to commit transaction Ts, then release all of it’s acquire lock and transfer it locks to the transactions in the WaitFor list. 4. ANALYSIS OF CONCURRENCY CONTROL USING PROPOSED METHOD AND OTHER CONCURRENCY CONTROL ALGORITHMS Real-time database management system is a combination of conventional database management system and real-time system. Like other database system, real-time database system can process transactions and guarantee database consistency. Furthermore, this database system can operate in real- time that satisfy time constraints on each transaction. Existing concurrency control algorithms for conventional database systems attempt to maximize concurrency, but ignore timing constraints. Deadline scheduling algorithms for conventional real-time systems do consider timing constraint, but ignore data consistency problems. Since concurrency control algorithms may introduce unpredictable delay due to transaction restarts and blocking, there is clearly a real need for a concurrency control model that combines the timeliness of deadline scheduling algorithms and the data consistency provided by conventional concurrency control algorithms [6]. Various concurrency control algorithms differ from the time when conflicts are detected, and the way they are resolved. Most of concurrency control method based on Pessimistic Concurrency Control (PCC) and Optimistic Concurrency Control (OCC). But in mobile environment, most of the method based on OCC. In OCC, each transaction perform database operation using three distinct phases- read phase, validation phase and write phase. Moreover, OCC can only detect conflicts at transaction commit time and resolve these conflicts by restarting conflict transactions. Moreover, most of the concurrency control method used in mobile environment lead to Mobile Ad-hoc Network. In this network MHs perform database operation. It is good for controlling central bottleneck. But it requires a lot of other things to increase performance and reduce system performance. So, proposed system performs database operation at fixed host. To use OCC, MHs have Database System Module to perform database operations. After finishing database operation, MHs send result back to FH to check conflicts or not. If conflicts occur between transactions, only one MH write request is performed and other MHs must perform database operations again. Pessimistic Concurrency Control (PCC) is based on two phase locking protocol. In this method, concurrent users access a row and only one user
  • 118.
    International Journal ofComputer Science and Business Informatics IJCSBI.ORG ISSN: 1694-2108 | Vol. 14, No. 2. AUGUST/SEPTEMBER 2014 115 can get this row. That row is unavailable to other users until the acquired user release that row . So, if conflicts occur between transactions, conflicted transactions perform database operation again. PCC can detect conflicts immediately when they occur and resolve these conflicts using blocking. PCC algorithm is mostly useful in situations where it is harmful for the record to change during transaction processing time. But, PCC is not useful in a disconnected architecture. To use PCC in Mobile Environment, connections are open only long enough to read or update the data, so this method requires sustaining locks for long periods. PCC blocking based conflict resolution policy require a lot of resource. Moreover, this method can miss the deadlines as a result of unbounded waiting due to blocking. When the original SCC-2S method is analyzed, it can only handle read- write conflicts. When compares with read and write conflict, read priority is lower than write priority. So, in this method, read transaction only executes as a standby shadow. In real time database system, concurrent users can encounter Read-Write conflict as well as Write-Write conflict. Therefore, proposed system manipulates this condition. Moreover, concurrency control methods use priority theory to increase performance and to reduce deadline. So, proposed method also added priority theory. Proposed method Concurrency Control Mechanism using Modified SCC- 2S Algorithm completely eliminates the complicated locking problems and delay commit. This approach is useful for critical real-time database system. And also according to the MySQL server nature, it can be manipulated the concurrent 1400 users [7]. When our proposed method is used in Dynamic Web Application Architecture, it can manage more than concurrent 1400 users expected. Moreover, it is very compatible methods for not only flat transactions but also nested transactions. 4.1. Performance Result “Fig. 7” shows performance metric of memory usage for ten concurrent users and “Fig.8” shows performance metric of response time for ten concurrent users.
  • 119.
    International Journal ofComputer Science and Business Informatics IJCSBI.ORG ISSN: 1694-2108 | Vol. 14, No. 2. AUGUST/SEPTEMBER 2014 116 Fig. 7 Memory Usage for ten concurrent users Fig. 8 Response time for ten concurrent users 5. CONCLUSIONS Most concurrency control method used for real-time database system in mobile environment solves consistency issue (concurrent access). Proposed method provides high respond time and throughput. Moreover, proposed method decreases the number of missed deadlines; reduce battery power and memory usage in the system. Moreover, MHs cannot require to have database system module and MHs can live thin clients.
  • 120.
    International Journal ofComputer Science and Business Informatics IJCSBI.ORG ISSN: 1694-2108 | Vol. 14, No. 2. AUGUST/SEPTEMBER 2014 117 REFERENCES [1] T. Ragunathan, Speculation-Based Protocols for Improving the Performance of Read- Only Transactions, Center for Data Engineering, International Institute of Information Technology, Hyderabad, India, December 2010. [2] S. A. Bukhari, and S. R. Aparicio, A Survey of Current Priority Assignment Policies (PAP) and Concurrency Control Protocols (CCP) in Real-Time Database Systems (RTBDS), 2012. [3] S. A. Moiz, S. N. Pal, J. Kumar, P. Lavanya, D. C. Joshi, and G. Venkataswamy, Concurrency Control in Mobile Environments: Issues & Challenges, International Journal of Database Management Systems (IJDMS), vol.3, no.4, November 2011. [4] P. Rob, and C. Coronelm, Database System: Design, Implementation, and Management, 8th Edition, Course Technology, Cengage Learning, ISBN- 13: 978-1- 4239-0201-0, ISBN- 10: 1-4239-0201-7, USA, 2009, pp.412-440, pp.494. [5] A. Bestavros, S. Braoudakis, and E. Panagos, Performance Evaluation of Two-Shadow Speculative Concurrency Control, Computer Science Department, Boston University, Boston, MA 02215, February 1993. [6] V. Swaroop, G. K. Gupta, and U. Shanker, Issues In Mobile Distributed Real Time Databases: Performance And Review , India, 2011. [7] A. DIN, Structured Query Language (SQL) A Practical Introduction, University of Rome La Sapienza, May 1994, http://www.dis.uniroma1.it. This paper may be cited as: Nyo. N. Y. and Hninn. A. T., 2014. Design and Analysis of Concurrency Control Mechanism Using Modified SCC-2S Algorithm in Mobile Environment. International Journal of Computer Science and Business Informatics, Vol. 14, No. 2, pp. 104-117.
  • 121.
    International Journal ofComputer Science and Business Informatics IJCSBI.ORG ISSN: 1694-2108 | Vol. 14, No. 2. AUGUST/SEPTEMBER 2014 118 Optimized Buffer Control Mechanism for Wireless LAN Mesh Networks Lakshmi Rani, Rutuja Shah, Varsha Anandani and Prof. S. S. Manivannan School of Information Technology & Engineering, VIT University ABSTRACT In wireless mesh networks, the legacy stations lead to heavy congestions in network due to buffer overflow. Using buffer control mechanisms this drawback is achieved fairly as it services the high priority nodes first and lower priority nodes are kept waiting till back-off time period. In order to address this problem, this paper proposes an optimized congestion scheme for legacy nodes which will help to reduce the back-off time period of lower priority nodes and reduce congestion considerably. Keywords MHCCA (modified hybrid coordination function controlled channel access), MP(Mesh point), MPP(Mesh Portal), MAP(Mesh Access point),end-to-end delay. 1. INTRODUCTION: Wireless Local Area Network (WLAN) mesh networking are easy to use , low cost and very flexible because of which they have become very popular [9]. A mesh network is generally set up different in location which have limited infrastructure in order to give connectivity in ubiquitous way. Wireless mesh networks consist of radio nodes organized in mesh topology. It consists of mesh clients, gateways and mesh routers. Any WLAN mesh network is consisted of MPs (Mesh points)to provide multi-hop connectivity using the wireless network interface so that it can be applied laptop computers and in consumer electronic devices [8].Cell phones, laptops and few other wireless devices are nothing but the wireless mesh clients. Mesh routers will forward the packets to wireless mesh routers which will in turn forward the traffic to gateways. These gateways may or may not be connected to the internet as shown in figure 1.This traffic flow is bi-directional. Generally a mesh network is reliable and but offers redundancy. When any node fails to operate, the rest of the nodes can still connect with each other, directly or indirectly through one or more intermediate
  • 122.
    International Journal ofComputer Science and Business Informatics IJCSBI.ORG ISSN: 1694-2108 | Vol. 14, No. 2. AUGUST/SEPTEMBER 2014 119 nodes. 802.11, 802.15, 802.16, cellular technologies or combinations of more than one type of wireless technology are been used to implement wireless mesh networks. Figure 1 Wireless Mesh Networks 2. LITERATURE SURVEY: Wireless LAN mesh networks are dynamically self-organized and self- configured. This paper [4] uses the following terminology as per IEEE standard 802.11. 1) Legacy stations (STAs): legacy stations are those nodes which exist in network but are not in use for a longer period. 2) Mesh Point (MP): MP is analogues to an access point that directs the frames on the basis of their MAC header information. 3) Mesh Access Point (MAP): MAP in a MP having wireless LAN functions for access points jointly with MP functions. 4) Mesh Portal (MPP): MPP is also a MP which is juxtaposed with mesh portal with a well-equipped gateway function in order to enhance the functionality of MP.
  • 123.
    International Journal ofComputer Science and Business Informatics IJCSBI.ORG ISSN: 1694-2108 | Vol. 14, No. 2. AUGUST/SEPTEMBER 2014 120 5) IEEE 802.11 e Enhanced distributed channel access: IEEE 802.11 e is a valid standard defined by IEEE that is specifically used for wireless LAN networks. EDCA protocol is a prolong form of IEEE 802.11. DCF (distributed co-ordination function) performs an effective use of CSMA/CA to provide channel access between multiple stations. EDCA [5] works upon priority levels or access categories. 6) IEEE 802.11 e Hybrid coordination function controlled channel access(HCCA): HCCF is the most advance and complex standard that is used for wireless mesh networks. It enhances the network with advanced traffic priority. It is well equipped with a hybrid controller (HC) i.e. medium controller. 7) IEEE 802.11 s: IEEE 802.11 s is reserved for mesh networks. It defines how actually a mesh network interconnected using mesh points. It can be used for both static as well mobile networks. The IEEE 802.11 MAC layer provides two types access mechanisms: Distributed Coordination Function (DCF) and Point Coordination Function (PCF) [10]. PCF is a MAC with centralized working and so not applied in distributed mesh networks [7].While DCF is the basic access mechanism of the IEEE802.11 and it is based on Carrier Sense Multiple Access with Collision Avoidance (CSMA/CA). The MAC protocol of 802.11e which is the Hybrid Coordination Function (HCF) has supporting feature for both contention-based and controlled channel access [11].The Enhanced Distributed Channel Access (EDCA) mechanism implements HCF, which is nothing but an extension of the DCF mechanism which with the help of multiple access categories (ACs) enables distributed differentiated [6] access to various the wireless channel. There is a smaller minimum contention window CWmin (minimum congestion window) for higher access category stations, hence have a higher probability than others to access the common channel. Thus, in IEEE 802.11, overall access time will be divided into Contention period (CP) and Contention free period (CFP).In EDCA, all stations will compete for accessing the media in CPby implementing different IFSs (Inter frame Space). But all the time only the highest priority will have the shortest random back-off window i.e. the shortest IFS. Hence the station successfully grabs the access media while the other longer IFS will have to wait for some time. In HCCA, it works in the CFP, where all stations will send their request to the [2] QAP (QoS Supportive Adaptive Polling)station who will grant the permission for each station in order
  • 124.
    International Journal ofComputer Science and Business Informatics IJCSBI.ORG ISSN: 1694-2108 | Vol. 14, No. 2. AUGUST/SEPTEMBER 2014 121 to use the access media. But then, in HCCA mode, the CP will be used by implementing CAP (Controlled Access Phase).Because priority is not assigned amongst the accepted or requested stations. In the HCCA, irrespective of their importance the QAP will serve all stations according to their arrivals .That is why, a very important role is played by admission control for both policies and mechanisms. Also since EDCA is designed for single-hop networks then using EDCA to multi-hop networks such as WLAN mesh network may lead to performance degradation. In WLAN mesh networks, [1] EDCA-compliant relay access points (APs) can lead to congestion because of the decrease in number of transmission opportunities. The legacy stations residing in wireless mesh networks sometimes tend to cause buffer overflow. This may lead to congestion control and degrades the performance of the network. In order to address this problem, a congestion control mechanism was adopted. However, few drawbacks were noticed in this buffer control mechanism. In order to resolve this, an optimized way of handling congestion control is been introduced in this paper. 3. PROPOSED WORK: In wireless mesh networks, HCF (hybrid coordination function) controlled channel access (HCCA) can be used in a modified way alias M-HCCA i.e. modified HCCA. In this paper, an enhanced way of implementing HCCA in order to improve its performance is proposed. In this M-HCCA, during a CAP, the Hybrid Coordinator (HC)—which is also the AP—controls the access to the medium. Whenever there is need to transmit packets, a mesh client will send request frame to HC. However, there is slight change in HCCA functioning. The nodes within the network can set an URG (urgent) flag if it requires sending the frames urgently to destined nodes. The HC will check for URG flag first to decide which frames to be send first. If HC finds such flag with the node’s frame request it will send that frame first as shown in figure 2. Thus priority is set high due to URG flag. If URG flag is not assigned to particular node then those nodes will be buffered and will be sent to destined nodes later. For the buffered nodes, which are waiting to get serviced will be served according to scheduling mechanism. In order to keep high throughput, round-robin scheduling techniques for low priority nodes.
  • 125.
    International Journal ofComputer Science and Business Informatics IJCSBI.ORG ISSN: 1694-2108 | Vol. 14, No. 2. AUGUST/SEPTEMBER 2014 122 Figure 2 Mechanism of M-HCCA can be implemented. In this technique, a specific quantum time slice is kept as shown in flowchart figure 3. Figure 3 Flowchart The nodes with lower priority are served in that quantum slice. Due to this, higher performance and higher throughput is achieved since fairness is achieved.
  • 126.
    International Journal ofComputer Science and Business Informatics IJCSBI.ORG ISSN: 1694-2108 | Vol. 14, No. 2. AUGUST/SEPTEMBER 2014 123 4. SIMULATION RESULTS: 4.1 Simulation Scenario: The proposed scheme is simulated using Qualnet 4.5.1 [3] with simulation parameters mentioned in table 1. Table 2 and 3 show the AODV statistics and application statistics respectively. Table 4 shows CBR client and CBR server parameters. Figure 4 shows the network scenarios without the use of ROC. The simulation settings done to implement proposed scheme are shown in figure 5 and figure 6 shows the priority mechanism for the same. After the simulation is performed with required settings, figure 7 shows the network topology with the proposed scheme. Table 1 Experimental parameters Figure 4 Network topology without ROC Table 2 AODV statistics Sr. No. Parameter Values 1 Network protocol Internet Protocol (IP) 2 Application FTP and Telnet 3 Routing protocol AODV(Ad-hoc On Demand distance Vector routing protocol) 4 Size of data to be sent (bytes) 1024 5 Number of packet 512 6 Start time (s) 1 7 End time (s) 150 8 Interval (s) 0.25 9 Simulation time(s) 300 Sr. Parameters Source Destination
  • 127.
    International Journal ofComputer Science and Business Informatics IJCSBI.ORG ISSN: 1694-2108 | Vol. 14, No. 2. AUGUST/SEPTEMBER 2014 124 Table 3 Application Statistics Sr.No . Parameters Client Server 1 First packet sent 1.187572822 1.226521238 2 Last packet sent 579.3067829 0.000000000 3 Session status closed closed 4 Total bytes sent 3358 114 5 Total bytes received 114 3317 6 Throughput (bits/s) 24343 24432 Table 4 CBR Client and CBR Server No. 1 RREQ packets initiated 69 0 2 RREQ packets retried 49 5 3 RREQ packets initiated for local repair 0 0 4 RREQ sent for alternate route 0 0 5 RREQ received 111 77 6 RREQ discarded for blacklist 0 0 7 RREQ received by destination 6 66 8 RREP packet initiated at destination 6 66 9 RREP packet received 70 17 10 RERR packets initiated 0 0 11 RERR with n flags 0 0 12 RERR discarded 0 0 13 RERR packets received 100 4 14 HELLO message sent 0 0 15 HELLO message received 0 0 16 No. of routes selected 69 15 17 Total no of hop count 271 38 Sr.No. Parameters CBR Client CBR Destination 1 Total bytes sent 51200 44544 2 Total packets sent 100 87 3 First packet sent at 1.00000000 1.405967005 4 Last packet sent at 25.75000000 25.768736070 5 Throughput (bits/s) 14624 14626
  • 128.
    International Journal ofComputer Science and Business Informatics IJCSBI.ORG ISSN: 1694-2108 | Vol. 14, No. 2. AUGUST/SEPTEMBER 2014 125 Figure 5 Settings for simulation Figure 6 Priority mechanism
  • 129.
    International Journal ofComputer Science and Business Informatics IJCSBI.ORG ISSN: 1694-2108 | Vol. 14, No. 2. AUGUST/SEPTEMBER 2014 126 Figure 7 Network topology with proposed scheme 4.2Results and discussion: Figure 8 and 9 depicts the total number of bytes received and throughput of the server respectively. Without the use of proposed scheme, the experiment results show that fairness is not achieved amongst lower priority nodes. Figure 8 Statistics for total bytes received
  • 130.
    International Journal ofComputer Science and Business Informatics IJCSBI.ORG ISSN: 1694-2108 | Vol. 14, No. 2. AUGUST/SEPTEMBER 2014 127 Figure 9 Throughput of network However, as shown in figure 10 it’s the comparative analysis of throughput where the overall throughput is improved when implemented using the proposed scheme where the lower priority nodes are served in round-robin mechanism instead of starving them. Figure 10 Comparative statistics of throughput
  • 131.
    International Journal ofComputer Science and Business Informatics IJCSBI.ORG ISSN: 1694-2108 | Vol. 14, No. 2. AUGUST/SEPTEMBER 2014 128 Finally it can be concluded that the proposed scheme of m-HCCA is helpful in improving throughput and efficiency of the network and thus achieves better network performance by providing fairness to the lower priority nodes. 6. ADVANTAGES: 1) Higher priority nodes are provided with fairness with the use of URG pointer. 2) Lower priority nodes are not starved and are served in round-robin fashion with specific time slice. 3) End-to-end delay is reduced. 4) Throughput and overall performance of network is improved. 7. LIMITATIONS: 1) Buffered nodes can further be served with better priority schemes. 2) Security of nodes with carrying URG pointer should be taken care against attacks. 8. CONCLUSION: An effective, simple and modified way of implementing HCCA congestion control scheme for wireless mesh networks is been put forth n this paper. At first, the analysis of the reasons behind the inefficiency and unfairness on the nodes for transmission in wireless mesh networks was done. An experimental setup was done in order to analyze the results and applicability of this proposed work. The usage of URG pointer provides fairness to nodes with higher priority for transmission. Because of this the end-to-end delay and throughput of network is improved considerably. Thus the performance of network is enhanced. The upcoming work in this will be studying the behavior of network in more complex scenarios. Also the effect of variable time slice for lower priority nodes using round-robin scheduling can be studied and worked upon as the future scope. 9. REFERENCES: [1] Jun, K., Shiro, S., Nobuyoshi, K., Shigeo, S. and Tutomu, M., 2013Relay Access Point Congestion Control Scheme using Buffer Control for Wireless LAN Mesh networks. Wireless Personal Multimedia Communications (WPMC) 16th International Symposium, pp. 1-5.
  • 132.
    International Journal ofComputer Science and Business Informatics IJCSBI.ORG ISSN: 1694-2108 | Vol. 14, No. 2. AUGUST/SEPTEMBER 2014 129 [2] Saranyu, H. and Anan, P. 2010Priority based HCCA for IEEE 802.11e. International Conference on Communications and Mobile Computing. Vol. 6,pp. 485 – 489. [3] Qual Net 4.5.1 Installation Guide Version 4.5.1, University of California, Los Angeles (UCLA), July 2008. [4]Hidenori, A., Shinji, T. and Akira, Y., 2006 IEEE 802.11s Wireless LAN Mesh Network Topology , NTT Docomo Technical Journal , Vol 8. No.2 [5] Yamada, A., Atsushi, F., Sadeghi, B., and Yang, L., 2006EDCA Based Congestion Control for WLAN Mesh Networks. Vehicular Technology Conference, VTC 2006-Spring. IEEE 63rd Vol.3, pp. 1288-1292. [6] Vasilios, A. and Costas, C. 2006Resource Control for the EDCA and HCCA Mechanisms in IEEE 802.11e Networks. Modeling and Optimization in Mobile, Ad Hoc and Wireless Networks, 4th International Symposium , pp. 1-6. [7] Sadeghi, B., Yang, L. and Yamada, A.,2005 MAC Components in IEEE802.1ls IEEE802.11- 05/0167rl, March. [8] Conner, W.S. and Agre, J., 2005 IEEE 802.11 TGs Usage Models. IEEE 802.11 Task Group S, Submission 11-04-0662-16-000s. [9] Matsumoto, Y., Hagiwara, J., Fujiwara, A., Aoki, H., Yamada, A., Takeda, S. and Yagyu, K., 2004 A Prospective Mesh Network Based Platform for Universal Mobile Communication Services. IEICE General Conference. [10] ANSI/IEEE Std 802.11 2003 Edition. [11]Gu, D. and Zhang, J., 2003 QoS Enhancements in IEEE 802.11 Wireless Local Area Networks .IEEE Communication Magazine, pp. 120–124. This paper may be cited as: Rani, L., Shah, R., Anandani, V. and Manivannan, S. S. Optimized Buffer Control Mechanism for Wireless LAN Mesh Networks. International Journal of Computer Science and Business Informatics, Vol. 14, No. 2, pp. 117-129.
  • 133.
    International Journal ofComputer Science and Business Informatics IJCSBI.ORG ISSN: 1694-2108 | Vol. 14, No. 2. AUGUST/SEPTEMBER 2014 130 Presentation of Fuzzy Model to Compute the Edge Betweenness Centrality in Social Networks Noushin Saed Department of computer engineering, College of engineering, Khouzestan Science and Research Branch, Islamic Azad University, Ahvaz, Iran Mehdi Sadeghzadeh and Mohammad Hussein Yektaie Department of Computer engineering, Islamic Azad University, Khuzestan, Mahshahr,Iran ABSTRACT Nowadays, we live in network area. The area through which the formation of various social network, new communicative and informing methods are introduced to the widespread social communications. A social network is a social structure which is made out of individuals and meanwhile, by the pass of time, the analyzing these social network will gain increasing primacy. In this research, one of the parameters of social network analysis called edge betweenness centrality is introduced. Edge betweenness is an edge to compute the shortest paths between pair of no desin the network that passes through it most frequently.In this research, to detect the communities through edge betweenness centrality algorithm, a method is introduced in such a way that each edge by receiving one fuzzy membership degree in the interval [1,0] the measure of its effect on the network will be different. One of the features of this algorithm that makes it distinguished from others is the application of fuzzy logic to detect the communities of social network. Then by introducing the density of each cluster the density measure of the communities graph is computed through considering the fuzzy detected structures. The finding of the implementation of algorithm indicated that introduced algorithm to compute the density of samples and to detect the number of mono-nodes while clustering has revealed more accuracy rather than the related works. Keywords Social Networks, Community Detecting, Community Clustering, Membership Degree, Edge Betweenness. 1. INTRODUCTION The researches have revealed that mostly there are some common features among real networks, such as biological systems and cooperating scientific systems. Among these common features “community structure” has attracted the focus of attention. The community system is defined to explicate the clustering of social networks. A community structure of network can be simply divided into different community [1]. The connection between the different nodes in community is denser in proportion to the connection of these nodes with other nodes. Although
  • 134.
    International Journal ofComputer Science and Business Informatics IJCSBI.ORG ISSN: 1694-2108 | Vol. 14, No. 2. AUGUST/SEPTEMBER 2014 131 there is not any general definition of community yet; however some accepted measurable parameters are investigated to recognize these kinds of community structure and their importance in determined networks to improve the efficiency and the time of implementation [2]. But in this research study we believe that to realize the detection of communities in social networks the priority should not be given to the time of implementation. Of course, known that clustering is a NP HARD algorithm, a kind of algorithm should be introduce that when we have polynomial it can solve the problem. Therefore, giving priority to and much attention the time of implementation can reduces the accuracy in community detecting and will result in the fact that a number of communities that are really present in social network be lost due to the improvement of the time of implementation. Structure of the present paper is as follow: Next part is assigned to review of literature. In part 3, edge betweenness centrality algorithm and its characteristics have been described. Proposed method is presented in part 4, and description of Simulation is presented in part 5. Finally, part 6 includes conclusion and some future works. 2. RELATED WORKS Clustering, put it in another term, the recognition of communities as one of interests to the science of data mining has been investigated and studied. Usually, a community in network is a group of nodes that their connection in intra- community arrangement is more than to the rest of the network [3].This intuitive definition has been formalized in a number of competing ways, usually by way of a quality function, which quantifies the goodness of a given division of the network into communities. Some of these quality functions measures like modularity and normalized cuts are more common than other cases but none of them has gained public acceptance since one criterion in all situations is not workable. Algorithms for community discovery deal to problem as well as the features of efficiency from different perspectives. However, this will obviously improve a particular quality criterion. Spectral methods, Kerighan-lin (KL) algorithm and flow-based postprocessing are examples of algorithm that attempt obviously to particular standard quality[4].Hierarchical methods are one of the traditional methods of community clustering. In this hierarchical clustering method, a hierarchical structure in a tree model is dedicated to the final clusters according to the amount of their commonness. This hierarchical tree is called dendrogram. The methods of hierarchical clustering techniques are usually according to Greedy and Stepwise-optimal algorithms. The clustering methods according to productive hierarchical structure through them are usually divided into Bottom-Up (agglomerative) and Top-Down (Divisive) algorithms[5]. Agglomerative algorithms begin to function with a node as a community in the network and they merge similar communities in each stage. This repetitive process continues until an ideal number of communities emerge up or the other nodes for merging are dissimilar to one another. The divisive algorithms operate in regressive manner, they commence to function with a complete network as a community and in each stage determine one community then divided it into two
  • 135.
    International Journal ofComputer Science and Business Informatics IJCSBI.ORG ISSN: 1694-2108 | Vol. 14, No. 2. AUGUST/SEPTEMBER 2014 132 parts and this procedure will continue until culminating in clusters containing one member. Clauset and his associates [6] introduced a hierarchical method through that the nodes of graph are divided according to a greedy algorithm that the modularity resulted from this division reaches its maximum. Another method of clustering is partitioning method. The algorithm of partitioning clustering will gains one partition from data instead of the structure that dendrogram produces through a hierarchical technique. The partitioning method is useful as well as in total data collections this is one of the advantages of this method since prevents the dendrogram structure that involves a lot of computations. One of the problems relevant to the algorithms of partitioning is the selection of ideal clusters number and preliminary [7]. Most of the community discovery algorithms discussed in this section were designed with the implicit assumption that the underlying network is unchanging. This is in the case that in real social networks the relation among nodes changes by the pass of time and consequently their membership in different communities will as well as change [8]. 3. EDGE BETWEENESS CENTRALITY ALGORITM In the traditional hierarchy methods, the structures with high degree joints are gradually created and develop in graph. These methods are prosperous in detecting communities only in limited cases. One of the main problems of these methods is that there may be nodes in the graph which connect to the other nodes only via an edge. These nodes by algorithm will have no place in any community. But it is clear that these nodes are belonged to the community through that mono- edge is connected to that the same community. To solve the problems of hierarchical methods Newman and Girvan [9] proposed a divisive algorithm for community discovery, using ideas of edge betweenness. In this method the border of community is delineated through the criterion of edge betweenness. The centrality of an edge is the number of the shortest path that exists among nodes that pass through this edge. In the other word, the centrality of edge means that what measure of edge exists across the paths between two collections of connected nodes. While conducting this method in each stage the edge having the most centrality will be deleted from the graph, then the centrality of other edges will again be computed. While conducting this method in each stage the edge having the most centrality will be deleted from the graph, then the centrality of other edges will again be computed. As a result of the repetition of this procedure, a collection of isolated categories will be created in graph that each of them is the representative of communities in graph. The reason for the recalculation step is as follows: if the edge betweenness are only calculated once and edges are then removed by the decreasing order of scores, these scores won’t get updated and no longer reflect the new network structure after edge removals. 4. METHODOLOGY This section deal with the introduction of a method applied for community clustering in the social network graphs. Of course the intended graph in our
  • 136.
    International Journal ofComputer Science and Business Informatics IJCSBI.ORG ISSN: 1694-2108 | Vol. 14, No. 2. AUGUST/SEPTEMBER 2014 133 suggested method is a kind of directed and weighted graph. The method introduced in this research study is based on a divisive algorithm. As well as, our suggested method is verbalized through the algorithm of edge betweenness centrality. Considering the issue that in social network edge is the representative of relationship between two individuals, it can be concluded that edges, the most frequently used to compute the shortest paths pass through them, are the bridges which much density is available on their two ends under the graph. The difference here creates in Newman -Girvan algorithm is that the value between two nodes will no longer be identical, but by accepting one fuzzy degree in the [0,1] interval in proportion to other edges will be more valuable and consequently the proportion of this edge in the edge betweenness centrality will be different. It should be added that the degree of fuzzy membership is attributed to each edge on the premise of the measure of the relationship among individuals in social network. If the detecting of these edges is conducted by using the shortest paths under created graphs in the first stage is regressively continuing, almost the maximum of communities in graph can be detected. The stages of conducting the suggested method are as the following: ALGORITHM 1:BREADTHFIRSTSEARCH 1. The initial node called A, da=0 and gained the weight Wa=1. 2. Each node i in the neighborhood of A will gain the distance ofd=da+1=1 and the weight of Wi= Wa= 1. 3. One of the three following choices will be performed for each node j in the neighborhood of node i:  If the node j has not receive distance to which the distance of dj= di+ 1= 1and the weight of Wj= Wi will be dedicated.  If the node j already has received the distance and dj= di+ 1, the weight of node will Wi be increased. It means that Wj= Wj+ Wi .  If the node j has already received and dj< di+1 no operation will be performed. 4. From the stage (3) the algorithm will be repeated as long as no node is remained to investigate. The weight attributed to node i, in fact, verbalize the number of independent paths of initial node to node i. These weights are necessary to compute edge betweenness centrality, for two connected nodes i and j (that j is more far that i from the resource A) a fraction of the shortest paths between i and j nodes that passes through i is determined via Wi/ Wj. Now, the following stages will be conducted to compute edge betweenness through the all shortest paths from resource A. ALGORITHM 2: THE COMPUTATIONOFEDGE BETWEENESS 1. All the leaves under the title node B should be searched. 2. The amount of Wi/ Wj will be dedicated to the edges between i and j. 3. Now, the movement is performed from the farthest edges from the source A, it means lowest level to up, towards node A. The amount of one plus the total
  • 137.
    International Journal ofComputer Science and Business Informatics IJCSBI.ORG ISSN: 1694-2108 | Vol. 14, No. 2. AUGUST/SEPTEMBER 2014 134 number of graph on the neighboring edges (present lower to this edge without mediator) is dedicated to the edge between the node i to j and the conclusion will be multiplied by amount Wi/ Wj. 4. The algorithm will be repeated from the stage (3) until it reaches node A. At present, this procedure, for the total number of node (n), will be repeated as initial node and the gained conclusion in each stage to each edge will be pulsed (aggregated) to compute total betweenness by time for all edges. All the computations are again performed for all other edges after each time an edge is deleted. The dependence of this algorithm on many computations will result in the fact that it be only employed for the networks with ten thousands nodes and in the wider networks their growth of time will be intractable. Now, after the clustering of social network graph, the internal density of each cluster will be computed by considering formula (1). Naturally, determining the dense time of a cluster is performed by computing the density of graph. The under graph density gained by the cluster is considered as intra-cluster density. In the following formula the u and v are two intended vertexes in cluster G. The intra-cluster density measure is computed via the following formula: 𝛿𝑖𝑛𝑡 𝐺 = 𝑣,𝑢} 𝑣∈𝐺,𝑢∈𝐺 𝐺 ( 𝐺−1 ) (1) 5. SIMULATION OF PROPOSED MODEL This social network is the friendship relation among 200 student of IT University that according to the amount of the relation among the members, values 0.2, 0.4, 0.6, and 0.8 is attributed to each edge. The graph of this social network, by dedicating numerical figures to the individuals, is designed as the following via NodeXL software.
  • 138.
    International Journal ofComputer Science and Business Informatics IJCSBI.ORG ISSN: 1694-2108 | Vol. 14, No. 2. AUGUST/SEPTEMBER 2014 135 Figure. 1. The graph of communications in the network The feature of this network is as following:  The total number of the members of network is 200 n.  The kind of edge (communications) is fuzzy directed and weighed.  The number of communications among the members (the number of the edges in the network) is equal to 208. After the designing the graph of collected data, the code relevant to execution is written in Visual Basic. Net language and are executed on the collection of data as the following:
  • 139.
    International Journal ofComputer Science and Business Informatics IJCSBI.ORG ISSN: 1694-2108 | Vol. 14, No. 2. AUGUST/SEPTEMBER 2014 136 Figure 2. The results of the evaluation of gained clusters Drawing attention to the execution of suggested method the nodes of the main graph are categorized into 6 grouping cluster. A. THE COMPARISON OF CLUSTERING ALGORITHM In this section the suggested method is compared with the previous method in the area of community detecting, especially the standard Newman and Girvan and the algorithm of Clauset and his associates which are hierarchical methods, and the conclusions of the research are gathered in the following table. The results of the two algorithms became simulated using NodeXL software (version 2012).
  • 140.
    International Journal ofComputer Science and Business Informatics IJCSBI.ORG ISSN: 1694-2108 | Vol. 14, No. 2. AUGUST/SEPTEMBER 2014 137 Table 1. The comparison of algorithms B. ADVANTAGES AND DISADVANTAGES OF PROPOSED METHOD  One of the advantages of this suggested method is the fact that in comparison with the previous methods, it has much reduced the number of the mono-node cluster, since the unnecessary clusters prevent from accurate detecting of the communities resulted from clustering algorithms.  In this method the centrality of the whole graph is improved in proportion to the other methods.  This method is very time- consuming because of long statistical computations in the complicated graphs. 6. CONCLUSION In this article through modeling the social networks to a graph, in which the nodes are the same individuals or groups and the edges are the same communications between the individuals and groups, a huge graph containing so many numbers of nodes and edges is created. We could explicate a new algorithm to perform the clustering of the network and explore the structure of community containing nodes and edges. Also, drawing attention to the point that the nearer the density of the intra- clustering is to 1, the higher the quality of clustering. The findings of simulation and the evaluation of density gained from this algorithm signify the matter that the suggested algorithm is more efficient in smaller graphs, since the smaller the graph, the more it is liable that the detected clusters in the graph have a fewer node number and consequently, the intra- cluster density even with fewer number of edges will quickly desire to 1. We The kind of algorithms The number of gained clusters The average density of the whole graph The number of mono-node clusters Neman-Girvan 47 0.12 23 Clauset-Newman- Moore 6 0.07 2 Fuzzy Edge Betweenness 6 0.21 1
  • 141.
    International Journal ofComputer Science and Business Informatics IJCSBI.ORG ISSN: 1694-2108 | Vol. 14, No. 2. AUGUST/SEPTEMBER 2014 138 could also reduce to much extent the number of mono-node clusters which have undesirable effects on creating earned clusters and the average density. FUTURE WORKS: To detect the nodes located at high degree centrality or the nodes located to the high closeness centrality rather than the other nodes in social network and introduce them as the centers of clusters in the algorithm of edge centrality in Newman’s algorithm. Also, the amount of the influence of a node, called Eigenvector centrality in the graph of a social network can be introduced and determined as the core of clusters and the leader node in the graph. REFERENCES [1] U. Brands, D. Delling, M. Gaertler, R. Gorki, M. Hoofers, Z. Mikulski, D. Wagner 2008. On modularity clustering.IEEE Transactions on Knowledge and Data Engineering. 20, 2, pp. 172- 188. [2] R. Xu 2005.Survey of Clustering Algorithms. In: IEEE Transactions on NeuralNetwork, vol. 16, no. 3:645–678. [3] M. Girvan, M.E.J. Newman 2002. Community structure in social and biological networks. Proceedings of the National Academy of Sciences USA. 99, 12, pp. 7821–7826. [4] L. Freeman 1979. Centrality in social networks: Conceptual clarification. Social Networks. Elsevier Sequoia S.A., Lausanne - Printed In the Netherlands. 2, 2, pp. 215-239. [5] M.E.J. Newman 2010. Networks: An Introduction. Oxford University Press; 1 edition. pp. 1- 34. [6] A. Clauset, M.E.J. Newman, C. Moore 2004. Finding community structure in very large networks. Physical Review E, 70, 6, pp. 66-111. [7] P. Zhao, C. Zhang, S. Chatterjee 2011. A new clustering method and its application in social networks, Pattern Recognition Letters, Elsevier, 32, 2109-2118. [8] O. Green, D. Bader 2013. Faster betweenness centrality based on data structure experimentation.International Conference on Computational Science, ICCS. Available online at www.sciencedirect.com. Volume 18, pp. 399-408. [9] M.E.J. Newman, M. Girvan 2004. Finding and evaluating community structure in networks. Phys. Rev. E, 69(2):026113-026120. This paper may be cited as: Saed, N., Sadeghzadeh, M. and Yektaie, M. H., 2014. Presentation of Fuzzy Model to Compute the Edge Betweenness Centrality in Social Networks. International Journal of Computer Science and Business Informatics, Vol. 14, No. 2, pp. 130-138.
  • 142.
    International Journal ofComputer Science and Business Informatics IJCSBI.ORG ISSN: 1694-2108 | Vol. 14, No. 2. AUGUST/SEPTEMBER 2014 153 A Lightweight Authentication Scheme for Mobile Cloud Computing Mohammad Rasoul Momeni Department of Computer Engineering, Imam Reza International University of Mashhad, Iran ABSTRACT The ABI Research believes that the number of mobile cloud computing users is expected to grow from 42.8 million (1.1% of total mobile users) in 2008 to 998 million (19% of total mobile users) in 2014. The security risks have become a hurdle in the rapid adaptability of the mobile cloud computing technology. Significant efforts have been devoted in research organizations and academia to securing the mobile cloud computing technology. In this paper we proposed a lightweight authentication protocol for mobile cloud environment. Our proposed protocol has many advantages such as: supporting user anonymity, local authentication and also resistance against related attacks such as replay attack, stolen verifier attack, modification attack, server spoofing attack and so on. Keywords mobile cloud computing, security risks, lightweight authentication, local authentication. 1. Introduction Due to inherent challenges of wireless communications such as insecure nature and problems related to heterogeneity, security and privacy issues are too complex in mobile cloud computing. And also due to energy constraints in mobile devices, mobile users need to lightweight security mechanisms. As a security factor, authentication methods are grouped to four classes. 1. what you are? (e.g. fingerprint), 2. what you have? (e.g. smart cards), 3. what you know? (e.g. passwords) and 4. what you do? or implicit authentication. Authentication is the most important factor to protect systems against attacks. Especially in wireless mobile communications, authentication methods should be lightweight, also computation and communication costs should be little. Firstly lamport in 1981 proposed an authentication scheme over an open channel [1]. Chang and Wu proposed smart cards for remote user authentication protocols [2]. Then many two factor authentication protocols have been proposed [3-7]. Chow et al proposed an authentication framework for mobile cloud users [8]. Their proposed authentication scheme was implicit authentication. Schwab and li proposed an entity authentication scheme for mobile cloud environment [9]. They used fuzzy password authentication in their scheme. Hoon and Euiin also proposed an authentication scheme using
  • 143.
    International Journal ofComputer Science and Business Informatics IJCSBI.ORG ISSN: 1694-2108 | Vol. 14, No. 2. AUGUST/SEPTEMBER 2014 154 profiling technique in mobile cloud computing [10]. The rest of the paper is organized as follows: in Section 2, we propose our scheme. Section 3 and 4 describe the security and performance analysis respectively. And finally section 5 concludes the paper. The notations to be used in this paper are in Table 1. Table 1. Notations 2. Proposed authentication Protocol In this section our protocol is presented. The time for remote authentication protocol is long, especially in the wireless mobile communications. Hence this protocol provides local authentication. In this protocol mobile user is authenticated in his/her mobile network, hence this mechanism provides low latency and saves bandwidth. In the end of authentication phase mobile user receives a CertMU from mobile service provider that presents it to the cloud service provider. Note that mobile service
  • 144.
    International Journal ofComputer Science and Business Informatics IJCSBI.ORG ISSN: 1694-2108 | Vol. 14, No. 2. AUGUST/SEPTEMBER 2014 155 provider and cloud service provider are fully trusted together. Proposed protocol consists of registration phase and mutual authentication with session key agreement phase that are described below. 2.1 Registration phase In this phase mobile user performs registration phase via secure channel as follows. Note that registration phase is done only once when mobile user wants to join the mobile network. 1) The mobile user submits his/her IMSI as identity and some personal secret information to the server. 2) Now the server checks this ID and if already exists in server database rejects it, Mobile user must prepares unique ID. It is clear to see that in this step identity management is provided. Now server can compute authentication key AK = H (X || IMSI) which X is a high entropy secret random number and H() is a collision-free one-way hash function. 3) The server returns AK and SPMU to the mobile user, which SPMU is service permissions of mobile network allocated to the mobile user by server. 2.2 Mutual authentication with session key agreement After registration whenever mobile user wants to use mobile network services, he/she must be authenticated. Hence he/she sends a login request message to the server and then server verifies the authenticity of the login request message as follows. 1) The mobile user generates a random number r1 and message R1 = (SPMU || r1), then encrypts R1 by the AK. He/she sends M1 = (TMSI, EAK (R1), H (TMSI, MACLAS, EAK (R1)) to LAS. For protecting user anonymity instead of using IMSI, TMSI is used. 2) After receiving M1, the server computes H* (TMSI, MACLAS, EAK (R1)), then checks H = H* for detecting modification attack. If H is not equal to H* and TMSI is not valid, LAS aborts the current session. Hence denial of service can be eliminated. Then decrypts the R1 and obtains the SPMU and r1. Now LAS generates r2, CertMU and message R2 = (CertMU || r1 || r2), also it generates SK = H (TMSI || r1 || r2) and sends M2 = (MACLAS, EAK (R2), H (MACLAS, TMSI, EAK (R2)). 3) After receiving M2, mobile user computes H* (MACLAS, TMSI, EAK (R2)) then checks H = H* for detecting modification attack. If H is not equal to H* mobile user
  • 145.
    International Journal ofComputer Science and Business Informatics IJCSBI.ORG ISSN: 1694-2108 | Vol. 14, No. 2. AUGUST/SEPTEMBER 2014 156 aborts the current session, Hence denial of service can be eliminated. Then decrypts the R2 and obtains the CertMU, r1 and r2. Also it checks random number r1 to avoid replay attacks. Mobile user generates SK = H (TMSI || r1 || r2), hereafter both sides use SK for encrypting the messages instead of AK. Note that AK and SK are valid only for this session. Figure 1. Proposed scheme 2.3 Authentication key change phase When an authentication key is leaked, mobile user needs to a new authentication key. In order to get new authentication key mobile user submits his/her IMSI as identity, old authentication key and some personal secret information through the secure channel to LAS. After checking the validity of mobile user, LAS selects a new
  • 146.
    International Journal ofComputer Science and Business Informatics IJCSBI.ORG ISSN: 1694-2108 | Vol. 14, No. 2. AUGUST/SEPTEMBER 2014 157 random number X* and generates the new authentication key AK* = H (X* || IMSI). Now LAS sends AK* to mobile user through the secure channel. 3. Security analysis In this section security features of our proposed protocol is presented and we demonstrate proposed protocol can withstand against related security attacks. 3.1 No clock synchronization problem: many proposed authentication protocols use timestamps to avoid replay attacks but timestamp mechanism is difficult and expensive in wireless mobile communications [11] and distributed networks [12,13,14]. Our proposed protocol is nonce-based and does not have clock synchronization problem. 3.2 Session key agreement: in our proposed protocol a session key is generated which uses random numbers like r1 and r2. This session key provides secure communications over open channel by encrypting the exchanged messages. 3.3 Modification attack resistance: to avoid modification attacks in our proposed protocol, collision-free one-way hash function is used. If an adversary sends a modified message, recipient can easily detect it by checking the hash values. 3.4 Replay attack resistance: our proposed protocol includes random numbers to avoid replay attacks. Guessing the value of random numbers is very hard for attackers because they are refreshed in each session and authentication time. 3.5 Authentication key change phase: When an authentication key is leaked, mobile user needs to a new authentication key. Our proposed protocol supports Authentication key change phase. As mentioned after checking the validity of mobile user, LAS selects a new random number X* and generates the new authentication key AK* = H (X* || IMSI). Now LAS sends AK* to mobile user through the secure channel. 3.6 Stolen verifier attack resistance: our proposed protocol is robust against stolen verifier attack because server does not keep any secret table or any pre-shared secret key. Hence adversary cannot gain any valuable information from this attack. 3.7 Server spoofing attack resistance: our proposed protocol provides mutual authentication for both participants. Mobile user authenticates the LAS and also LAS can authenticate the mobile user. Hence sever spoofing attack is ineffective. 3.8 Local authentication: as mentioned proposed scheme implements local authentication. Local authentication has two big advantages: it saves bandwidth and
  • 147.
    International Journal ofComputer Science and Business Informatics IJCSBI.ORG ISSN: 1694-2108 | Vol. 14, No. 2. AUGUST/SEPTEMBER 2014 158 removes latency. 3.9 User anonymity: user anonymity means protecting real identity of user against public, no server [15]. Our proposed scheme satisfies user anonymity, because in the registration phase IMSI (real identity of user) transmits through secure channel. In the authentication phase instead of IMSI, TMSI transmits to LAS. 3.10 Parallel session attack resistance: both two identities of mobile user and LAS exist in the hash functions of exchanged messages M1 and M2. This mechanism prevents parallel session attack and our proposed scheme is robust against parallel session attack. 3.11 Known plaintext attack resistance: the attacker does not know AK = H (X || IMSI), because IMSI transmits through secure channel in the registration phase and in the authentication phase TMSI transmits to LAS instead of IMSI. Also X is a high entropy secret random number that attacker cannot access it. Hence our proposed protocol is robust against Known plaintext attack. 4. Performance analysis In this section we evaluate the performance of our proposed protocol. Note that a good authentication scheme for mobile cloud computing must be lightweight. In order to be lightweight we used symmetric encryption, since it has very low computation cost. Our proposed scheme analysis is shown in Table 2. Table 2. Computation cost of our scheme Also computation cost of LMAM [16] is shown in Table 3.
  • 148.
    International Journal ofComputer Science and Business Informatics IJCSBI.ORG ISSN: 1694-2108 | Vol. 14, No. 2. AUGUST/SEPTEMBER 2014 159 Table 3. Computation cost of LMAM [16]. Comparing the two tables, it is clear to see our proposed scheme is more efficient than LMAM. Respectively CH, CR and CSYM are hash functions cost, random numbers cost and also symmetric encryptions cost. 5. Conclusion In this paper we proposed a lightweight authentication protocol for mobile cloud computing. The time for remote authentication protocol is long, especially in the wireless mobile communications. Hence this protocol provides local authentication. In this protocol mobile user is authenticated in his/her mobile network, hence this mechanism provides low latency and saves bandwidth. Also our proposed protocol satisfies user anonymity, mutual authentication and so on. In terms of resistance against related attacks, our proposed protocol is robust against replay attack, stolen verifier attack, modification attack, server spoofing attack and so on. It is important to note that, proposed protocol is according to real communication scenarios. References [1] L. Lamport, Password authentication with insecure communication, Communications of the ACM 24 (11) (1981) 770–772. [2] C. Chang, T. Wu, Remote password authentication with smart cards, IEE Proceedings- Computers and Digital Techniques 138 (3) (1991) 165–168. [3] J. Shen, C. Lin, M. Hwang, A modified remote user authentication scheme using smart cards, IEEE Transactions on Consumer Electronics 49 (2) (2003) 414–416. [4] I. Liao, C. Lee, M. Hwang, A password authentication scheme over insecure networks, Journal of Computer and System Sciences 72 (4) (2006) 727–740. [5] C. Lee, M. Hwang, I. Liao, Security enhancement on a new authentication scheme with anonymity for wireless environments, IEEE Transactions on Industrial Electronics 53 (5) (2006) 1683–1687. [6] J. Xu, W. Zhu, D. Feng, An improved smart card based password authentication scheme with provable security, Computer Standards & Interfaces 31 (4) (2009) 723–728.
  • 149.
    International Journal ofComputer Science and Business Informatics IJCSBI.ORG ISSN: 1694-2108 | Vol. 14, No. 2. AUGUST/SEPTEMBER 2014 160 [7] K. Yeh, C. Su, N. Lo, Y. Li, Y. Hung, Two robust remote user authentication protocols using smart cards, Journal of Systems and Software 83 (12) (2010) 2556–2565. [8] R. Chow, M. Jakobsson, R. Masuoka, J. Molina, Y. Niu, E. Shi, and Z. Song, “Authentication in the clouds: a framework and its application to mobile users,” in Proceedings of the 2010 ACM workshop on Cloud computing security workshop (CCSW), pp. 1 - 6, 2010. [9] David Schwab, Li Yang, Entity Authentication in a Mobile-Cloud Environment, CSIIRW '12, Oct 30 - Nov 01 2012, Oak Ridge, TN, USA ACM 978-1-4503-1687-3/12/10. [10]Hoon jeong, Euiin choi, user authentication using profiling in mobile cloud computing, AASRI Procedia 2 (2012) 262 – 267, Doi: 10.1016/j.aasri.2012.09.044. [11]A. Giridhar, P. Kumar, Distributed clock synchronization over wireless networks: algorithms and analysis, in: Proceedings of the 45th IEEE Conference on Decision and Control, IEEE, 2006, pp. 4915–4920. [12]D. Mills, Internet time synchronization: the network time protocol, IEEE Transactions on Communications 39 (10) (1991) 1393–1482. [13]J. Han, D. Jeong, A practical implementation of IEEE 1588–2008 transparent clock for distributed measurement and control systems, IEEE Transactions on Instrumentation and Measurement 59 (2) (2010) 433–439. [14]R. Baldoni, A. Corsaro, L. Querzoni, S. Scipioni, S. Piergiovanni, Coupling-based internal clock synchronization for large-scale dynamic distributed systems, IEEE Transactions on Parallel and Distributed Systems 21 (5) (2010) 607–619. [15]D. Wanga, Chun-guang, Cryptanalysis of a remote user authentication scheme for mobile client–server environment based on ECC, Information Fusion 14 (2013) 498–503. [16]D. He, M. Ma, Y. Zhang, C. Chen, J. Bu, A strong user authentication scheme with smart cards for wireless communications. Computer Communications, 34 (2011) 367–374. This paper may be cited as: Momeni, M. R., 2014. A Lightweight Authentication Scheme for Mobile Cloud Computing. International Journal of Computer Science and Business Informatics, Vol. 14, No. 2, pp. 153-160.