‫התחבורה‬ ‫משרד‬
‫תחבורתי‬ ‫תכנון‬ ‫אגף‬
‫בישראל‬ ‫תחבורה‬ ‫תכנון‬ ‫עבודות‬ ‫לצורך‬ ‫הנדרשים‬ ‫הנתונים‬ ‫הגדרת‬
‫לאיסופם‬ ‫סקרים‬ ‫מערך‬ ‫ותכנון‬
‫א‬ ‫עבודה‬ ‫נייר‬-1
‫תחבורה‬ ‫בנתוני‬ ‫עיקריים‬ ‫משתמשים‬ ‫סיקור‬
‫ידי‬ ‫על‬ ‫נכתב‬:‫בע‬ ‫גלית‬ ‫פרלשטין‬"‫מ‬
‫נובמבר‬2003
‫בע‬ ‫גלית‬ ‫פרלשטין‬‫בע‬ ‫גלית‬ ‫פרלשטין‬""‫מ‬‫מ‬‫לחקר‬ ‫המכון‬‫לחקר‬ ‫המכון‬‫בטכניון‬ ‫התחבורה‬‫בטכניון‬ ‫התחבורה‬
‫בשיתוף‬‫בשיתוף‬
‫פרופ‬‫פרופ‬''‫פוקס‬ ‫קמיל‬‫פוקס‬ ‫קמיל‬--‫אביב‬ ‫תל‬ ‫אוניברסיטת‬‫אביב‬ ‫תל‬ ‫אוניברסיטת‬‫ד‬‫ד‬""‫ישראלי‬ ‫חזי‬ ‫ר‬‫ישראלי‬ ‫חזי‬ ‫ר‬
DDeellccaann IInntteerrnnaattiioonnaall PPrrooff.. HHaarrrryy TTiimmmmeemmaannss -- EEiinnddhhoovveenn UUnniivveerrssiittyy ooff TTeecchhnnoollooggyy
‫התחבורה‬ ‫משרד‬
‫תחבורתי‬ ‫תכנון‬ ‫אגף‬
‫בישראל‬ ‫תחבורה‬ ‫תכנון‬ ‫עבודות‬ ‫לצורך‬ ‫הנדרשים‬ ‫הנתונים‬ ‫הגדרת‬
‫מער‬ ‫ותכנון‬‫לאיסופם‬ ‫סקרים‬ ‫ך‬
‫א‬ ‫עבודה‬ ‫נייר‬-1:‫תחבורה‬ ‫בנתוני‬ ‫עיקריים‬ ‫משתמשים‬ ‫סיקור‬
‫עניינים‬ ‫תוכן‬
1.‫מבוא‬..............................................................................................................1
2.‫הסקר‬ ‫וביצוע‬ ‫בניית‬ ‫תהליך‬...............................................................................2
2.1.‫הנסקרים‬ ‫רשימת‬.........................................................................................................4
2.2.‫לקטגוריות‬ ‫הנסקרים‬ ‫חלוקת‬.........................................................................................5
2.3.‫תחבורתיים‬ ‫מודלים‬.....................................................................................................6
2.4.‫נתונים‬ ‫באיסוף‬ ‫המושקע‬ ‫התקציב‬..................................................................................8
3.‫הארגונים‬ ‫בשימוש‬ ‫נתונים‬ ‫ובסיסי‬ ‫סקרים‬ ‫מיפוי‬................................................9
3.1.‫יוזמים‬ ‫שהארגונים‬ ‫הסקרים‬.........................................................................................9
3.1.1.‫לנסיעות‬ ‫ביקוש‬ ‫סקרי‬.......................................................................................9
3.1.2.‫המערכת‬ ‫של‬ ‫וביצועים‬ ‫התפעול‬ ‫בתחום‬ ‫סקרים‬..................................................12
3.1.3.‫התחבורה‬ ‫מערכת‬ ‫היצע‬ ‫בתחום‬ ‫יזומים‬ ‫סקרים‬.................................................12
3.1.4.‫וגיאו‬ ‫חברתיים‬ ‫בנושאים‬ ‫יזומים‬ ‫סקרים‬-‫כלכליים‬.............................................12
3.2.‫הארגונים‬ ‫בשימוש‬ ‫הנמצאים‬ ‫אחרים‬ ‫גורמים‬ ‫של‬ ‫סקרים‬................................................14
3.3.‫המשתמשים‬ ‫ידי‬ ‫על‬ ‫המוחזקים‬ ‫מידע‬ ‫מאגרי‬..................................................................17
3.3.1.‫נ‬ ‫בנושא‬ ‫עצמיים‬ ‫מאגרים‬‫ביקוש‬ ‫תוני‬................................................................17
3.3.2.‫המערכת‬ ‫של‬ ‫וביצועים‬ ‫תפעול‬ ‫בנושא‬ ‫עצמיים‬ ‫מאגרים‬........................................17
3.3.3.‫התחבורה‬ ‫מערכת‬ ‫היצע‬ ‫בנושא‬ ‫עצמיים‬ ‫מאגרים‬................................................17
3.3.4.‫רכב‬ ‫ציי‬ ‫בנושא‬ ‫עצמיים‬ ‫מאגרים‬......................................................................17
3.3.5.‫עלויות‬ ‫בנושא‬ ‫עצמיים‬ ‫מאגרים‬.......................................................................17
3.3.6.‫מא‬‫וגיאו‬ ‫חברתיים‬ ‫נתונים‬ ‫בנושא‬ ‫עצמיים‬ ‫גרים‬-‫כלכליים‬....................................19
3.3.7.‫גיאוגרפיים‬ ‫מידע‬ ‫ומאגרי‬ ‫רקע‬ ‫מפות‬ ‫בנושא‬ ‫עצמיים‬ ‫מאגרים‬..............................19
3.4.‫חיצו‬ ‫מידע‬ ‫מאגרי‬‫הארגונים‬ ‫בשימוש‬ ‫הנמצאים‬ ‫ניים‬.......................................................21
3.4.1.‫ביקוש‬ ‫נתוני‬ ‫בנושא‬ ‫חיצוניים‬ ‫מאגרים‬..............................................................21
3.4.2.‫המערכת‬ ‫של‬ ‫וביצועים‬ ‫תפעול‬ ‫בנושא‬ ‫חיצוניים‬ ‫מאגרים‬......................................21
3.4.3.‫התחבורה‬ ‫מערכת‬ ‫היצע‬ ‫בנושא‬ ‫חיצוניים‬ ‫מאגרים‬..............................................21
3.4.4.‫רכב‬ ‫ציי‬ ‫בנושא‬ ‫חיצוניים‬ ‫מאגרים‬....................................................................21
3.4.5.‫עלויות‬ ‫בנושא‬ ‫חיצוניים‬ ‫מאגרים‬......................................................................21
3.4.6.‫וגיאו‬ ‫חברתיים‬ ‫נתונים‬ ‫בנושא‬ ‫חיצוניים‬ ‫מאגרים‬-‫כלכליים‬..................................23
3.4.7.‫מאג‬‫גיאוגרפיים‬ ‫מידע‬ ‫ומאגרי‬ ‫רקע‬ ‫מפות‬ ‫בנושא‬ ‫חיצוניים‬ ‫רים‬.............................23
4.‫פתוחות‬ ‫שאלות‬..............................................................................................27
4.1.‫בנתונים‬ ‫ובעיות‬ ‫חסרים‬..............................................................................................27
4.1.1.‫עבודתך‬ ‫לביצוע‬ ‫כיום‬ ‫לך‬ ‫החסרים‬ ‫העיקריים‬ ‫הנתונים‬ ‫מהם‬................................27
4.1.2.‫כיום‬ ‫לרשותך‬ ‫העומדים‬ ‫בנתונים‬ ‫העיקריות‬ ‫הבעיות‬ ‫מהן‬....................................29
4.1.3.‫התחבורה‬ ‫נתוני‬ ‫לשיפור‬ ‫ביותר‬ ‫חשוב‬ ‫לך‬ ‫נראה‬ ‫מה‬.............................................33
4.2.‫בעתיד‬ ‫נתונים‬ ‫לאיסוף‬ ‫תכניות‬.....................................................................................35
4.2.1.‫תכ‬ ‫לארגונכם‬ ‫יש‬ ‫האם‬‫מידע‬ ‫מאגרי‬ ‫לשדרוג‬ ‫ניות‬................................................36
4.2.2.‫מתכנן‬ ‫הנך‬ ‫שינויים‬ ‫איזה‬/‫ההתפתחויות‬ ‫בעקבות‬ ‫תחבורה‬ ‫נתוני‬ ‫של‬ ‫בהקשר‬ ‫מצפה‬
‫מידע‬ ‫בטכנולוגיות‬.........................................................................................37
4.3.‫הערות‬‫כלליות‬...........................................................................................................39
5.‫מיוחדות‬ ‫יוזמות‬..............................................................................................41
6.‫סיכום‬...........................................................................................................42
6.1.‫בשי‬ ‫הנתונים‬ ‫מסדי‬ ‫תיאור‬‫הארגונים‬ ‫מוש‬......................................................................42
6.1.1.‫מידע‬ ‫מקורות‬................................................................................................44
6.1.2.‫סקרים‬ ‫על‬ ‫ההוצאה‬.......................................................................................45
6.1.3.‫הנתונים‬ ‫גיל‬..................................................................................................45
6.1.4.‫סקרים‬.........................................................................................................45
6.1.5.‫מידע‬ ‫מאגרי‬..................................................................................................45
6.1.6.‫בנו‬ ‫נתונים‬‫פרטניים‬ ‫שאים‬...............................................................................46
6.2.‫בעיות‬,‫לעתיד‬ ‫ותכניות‬ ‫חסרים‬.....................................................................................46
6.3.‫מיוחדות‬ ‫יוזמות‬........................................................................................................47
‫א‬ ‫נספח‬.‫תחבורה‬ ‫למשתמשי‬ ‫שאלון‬......................................................................48
‫ב‬ ‫נספח‬.‫מפורטים‬ ‫דיווח‬ ‫לטפסי‬ ‫דוגמא‬..................................................................56
‫ג‬ ‫נספח‬.‫מלאים‬ ‫שאלונים‬.....................................................................................61
1
‫מס‬ ‫עבודה‬ ‫נייר‬'1
‫מטלה‬‫א‬-1-‫תחבורה‬ ‫בנתוני‬ ‫עיקריים‬ ‫משתמשים‬ ‫סיקור‬
1.‫מבוא‬
‫אודות‬ ‫מידע‬ ‫לקבל‬ ‫נועד‬ ‫המשתמשים‬ ‫סקר‬‫נתונים‬ ‫בסיסי‬‫גורמים‬ ‫אצל‬ ‫בשימוש‬ ‫הנמצאים‬ ‫הסקרים‬ ‫וסוגי‬
‫תחבורה‬ ‫בתכנון‬ ‫העוסקים‬ ‫שונים‬.‫אודות‬ ‫מידע‬ ‫לקבל‬ ‫כדי‬ ‫תוכנן‬ ‫הסקר‬‫וא‬ ‫באיסוף‬ ‫הקיים‬ ‫הניסיון‬‫ח‬‫סון‬
‫נתונים‬,‫מ‬‫וה‬ ‫התכנון‬ ‫לצורכי‬ ‫התאמתם‬ ‫ידת‬‫צ‬‫ו‬‫נוספים‬ ‫בנתונים‬ ‫רך‬.
‫של‬ ‫ראשוני‬ ‫זיהוי‬ ‫נעשה‬ ‫הסקר‬ ‫ביצוע‬ ‫לצורך‬‫נתוני‬‫ה‬‫תחבורה‬‫רשימת‬ ‫והוגדרה‬‫משתמשים‬‫לספק‬ ‫במטרה‬
‫היבשתית‬ ‫התחבורה‬ ‫תשתית‬ ‫בפיתוח‬ ‫חשוב‬ ‫תפקיד‬ ‫הממלאים‬ ‫הארגונים‬ ‫של‬ ‫הולם‬ ‫ייצוג‬,‫הארצית‬ ‫ברמה‬
‫המקומית‬ ‫או‬.
‫אופן‬ ‫את‬ ‫מתאר‬ ‫זה‬ ‫עבודה‬ ‫נייר‬‫תוצאותיו‬ ‫את‬ ‫ומנתח‬ ‫הסקר‬ ‫ביצוע‬.‫התבקשו‬ ‫התחבורתיים‬ ‫המשתמשים‬
‫הנתונים‬ ‫לגבי‬ ‫פתוחות‬ ‫שאלות‬ ‫מספר‬ ‫על‬ ‫ולענות‬ ‫בארגונם‬ ‫בשימוש‬ ‫הנמצאים‬ ‫הנתונים‬ ‫מסדי‬ ‫את‬ ‫לסקור‬
‫הקיימים‬,‫בעתיד‬ ‫נתונים‬ ‫לאיסוף‬ ‫הארגון‬ ‫ותכניות‬ ‫החסרים‬ ‫הנתונים‬.
‫ב‬ ‫הבחנו‬ ‫בארגונים‬ ‫הקיימים‬ ‫הנתונים‬ ‫מסדי‬ ‫ניתוח‬ ‫לצורך‬‫נתונים‬ ‫ומאגרי‬ ‫סקרים‬ ‫ין‬:
‫סקרים‬‫מסוים‬ ‫נושא‬ ‫לבחון‬ ‫כדי‬ ‫סטטיסטיים‬ ‫נתונים‬ ‫לאיסוף‬ ‫לפעילויות‬ ‫מתייחסים‬,‫הנתונים‬ ‫ולקבצי‬
‫הסקר‬ ‫של‬ ‫התוצר‬ ‫שהם‬.‫אוכלוסיית‬ ‫מתוך‬ ‫מייצג‬ ‫מדגם‬ ‫בסיס‬ ‫על‬ ‫כלל‬ ‫בדרך‬ ‫נערכים‬ ‫סטטיסטיים‬ ‫סקרים‬
‫הסקר‬.‫למיניהם‬ ‫תנועה‬ ‫ספירות‬ ‫זה‬ ‫בהקשר‬,‫ומפ‬ ‫נסיעה‬ ‫הרגלי‬ ‫סקרי‬‫סקרים‬ ‫הינם‬ ‫האוכלוסין‬ ‫קד‬.
‫מידע‬ ‫מאגרי‬‫סקרים‬ ‫באמצעות‬ ‫נאספים‬ ‫שאינם‬ ‫לנתונים‬ ‫מתייחסים‬,‫מפעילות‬ ‫כתוצאה‬ ‫מתקבלים‬ ‫אלא‬
‫מסוים‬ ‫נושא‬ ‫אודות‬ ‫נתונים‬ ‫של‬ ‫מצאי‬ ‫רישום‬ ‫או‬ ‫ארגון‬ ‫של‬ ‫שוטפת‬.‫קבצים‬ ‫מהווים‬ ‫מידע‬ ‫מאגרי‬
‫ארנונה‬ ‫כגון‬ ‫מנהליים‬,‫רכב‬ ‫כלי‬ ‫ורישוי‬ ‫דרכים‬ ‫תאונות‬.‫יכול‬ ‫מידע‬ ‫מאגרי‬‫באמצעות‬ ‫גם‬ ‫להיבנות‬ ‫ים‬
‫רבים‬ ‫ממקורות‬ ‫נתונים‬ ‫איסוף‬,‫סקרים‬ ‫נתוני‬ ‫מתוך‬ ‫עתיות‬ ‫וסדרות‬ ‫אוספים‬ ‫כולל‬,‫על‬ ‫מידע‬ ‫מאגר‬ ‫למשל‬
‫תנועה‬ ‫ספירות‬)‫שונים‬ ‫ממקורות‬ ‫ספירות‬ ‫הכולל‬(‫קבצים‬ ‫ממספר‬ ‫הנבנה‬ ‫תאונות‬ ‫נתוני‬ ‫מאגר‬ ‫או‬.
‫כן‬ ‫כמו‬,‫לכאלה‬ ‫הארגון‬ ‫ידי‬ ‫על‬ ‫היזומים‬ ‫מידע‬ ‫ומאגרי‬ ‫סקרים‬ ‫בין‬ ‫הבחנו‬‫לארגון‬ ‫מחוץ‬ ‫שמקורם‬.
‫הארגונים‬ ‫של‬ ‫הפעילות‬ ‫רמת‬ ‫על‬ ‫לעמוד‬ ‫במטרה‬ ‫בוצעה‬ ‫ההפרדה‬,‫הפועל‬ ‫אל‬ ‫סקרים‬ ‫הוצאת‬ ‫של‬ ‫מההיבט‬
‫מידע‬ ‫מאגרי‬ ‫והקמת‬,‫מתקבלים‬ ‫מהם‬ ‫לארגון‬ ‫החיצוניים‬ ‫מקורות‬ ‫על‬ ‫מידע‬ ‫קבלת‬ ‫לצורך‬ ‫שני‬ ‫ומצד‬
‫ארגונים‬ ‫בין‬ ‫המידע‬ ‫שיתוף‬ ‫רמת‬ ‫ועל‬ ‫נתונים‬.
‫בפרק‬2‫בדו‬"‫תהליך‬ ‫מתואר‬ ‫זה‬ ‫ח‬‫הסקר‬ ‫וביצוע‬ ‫בניית‬.‫בפרק‬3‫מידע‬ ‫ומאגרי‬ ‫הסקרים‬ ‫רשימת‬ ‫מתוארת‬
‫התחבורתיים‬ ‫המשתמשים‬ ‫אצל‬ ‫בשימוש‬ ‫הנמצאים‬,‫ידם‬ ‫על‬ ‫שדווח‬ ‫כפי‬.‫פרק‬4‫של‬ ‫וניתוח‬ ‫תיאור‬ ‫כולל‬
‫הסקר‬ ‫בשאלון‬ ‫אשר‬ ‫הפתוחות‬ ‫לשאלות‬ ‫המשתמשים‬ ‫תשובות‬.‫לבסוף‬,‫פרק‬5‫הסקר‬ ‫ממצאי‬ ‫את‬ ‫מסכם‬.
2
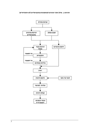
2.‫הסקר‬ ‫וביצוע‬ ‫בניית‬ ‫תהליך‬
"‫תחבורה‬ ‫בנתוני‬ ‫העיקריים‬ ‫המשתמשים‬ ‫סקר‬"‫הנתונים‬ ‫בסיסי‬ ‫את‬ ‫שבחן‬ ‫שדה‬ ‫סקר‬ ‫באמצעות‬ ‫התבצע‬
‫הקיימים‬,‫המשתמשים‬ ‫צרכי‬,‫האיסוף‬ ‫שיטות‬,‫האיסוף‬ ‫תדירות‬,‫הקיימות‬ ‫והבעיות‬ ‫החסרים‬ ‫הנתונים‬
‫הקיימים‬ ‫הנתונים‬ ‫בבסיסי‬.‫זאת‬,‫הארגונים‬ ‫של‬ ‫ברשותם‬ ‫הקיים‬ ‫הנתונים‬ ‫מערך‬ ‫סקירת‬ ‫ידי‬ ‫על‬
‫הנסקרים‬.‫חלקים‬ ‫לשישה‬ ‫מתחלק‬ ‫והוא‬ ‫פתוחות‬ ‫משאלות‬ ‫בנוי‬ ‫הסקר‬:
‫א‬ ‫חלק‬'–‫כללי‬:‫בראיון‬ ‫והמשתתפים‬ ‫הארגון‬ ‫שם‬.
‫ב‬ ‫חלק‬'-‫הארגון‬ ‫תיאור‬:‫שלו‬ ‫האחריות‬ ‫תחומי‬,‫הארגון‬ ‫עוסק‬ ‫בהם‬ ‫התחבורה‬ ‫תכנון‬ ‫נושאי‬,‫הניתוחים‬
‫באיס‬ ‫המושקע‬ ‫הארגון‬ ‫של‬ ‫השנתי‬ ‫והתקציב‬ ‫משתמש‬ ‫הארגון‬ ‫שבהם‬ ‫התחבורתיים‬ ‫והמודלים‬‫ורכישת‬ ‫וף‬
‫נתונים‬.
‫ג‬ ‫חלק‬'-‫הארגון‬ ‫משתמש‬ ‫בהם‬ ‫והסקרים‬ ‫הנתונים‬ ‫מיפוי‬:‫נבדק‬ ‫זה‬ ‫בחלק‬‫האם‬‫הארגון‬‫או‬ ‫אוסף‬
‫שונות‬ ‫ברמות‬ ‫תחבורה‬ ‫בתכנון‬ ‫התומכים‬ ‫נתונים‬ ‫מתחזק‬,‫ידי‬ ‫על‬ ‫נאספים‬ ‫אשר‬‫הארגון‬‫יזום‬ ‫באופן‬
)‫תחבורתיים‬ ‫סקרים‬ ‫באמצעות‬ ‫למשל‬(,‫המתקבלים‬ ‫או‬‫אחרים‬ ‫מגורמים‬)‫מהלמ‬ ‫למשל‬"‫ס‬,‫רשויות‬
‫מקומיות‬,‫ואחרים‬ ‫ממשלתיים‬ ‫משרדיים‬.(‫ל‬ ‫התחבורה‬ ‫נתוני‬ ‫חולקו‬ ‫הסקר‬ ‫לצורך‬-7‫קטגוריות‬,‫ובכל‬
‫הרלוונטים‬ ‫והנתונים‬ ‫הסקרים‬ ‫פורטו‬ ‫קטגוריה‬.‫ה‬‫ה‬ ‫נסקרים‬‫לסוגים‬ ‫להתייחס‬ ‫תבקשו‬‫ה‬‫של‬ ‫שונים‬
‫הנתונים‬,‫הארגון‬ ‫במסגרת‬ ‫שימוש‬ ‫בהם‬ ‫נעשה‬ ‫האם‬ ‫לציין‬,‫במ‬ ‫נאספו‬ ‫הם‬ ‫והאם‬ ‫הנתונים‬ ‫מקור‬ ‫מהו‬‫סגרת‬
‫מידע‬ ‫מאגר‬ ‫או‬ ‫סקר‬:
•‫ביקוש‬ ‫נתוני‬-‫מתמקדים‬ ‫ביקוש‬ ‫נתוני‬‫ב‬‫לנסיעות‬ ‫הביקוש‬ ‫על‬ ‫והמשפיעים‬ ‫המחוללים‬ ‫גורמים‬.
‫בוחנים‬ ‫אלו‬ ‫נתונים‬‫הנוסעים‬ ‫התנהגות‬ ‫את‬‫ומתמקדים‬‫ב‬‫פעילויות‬ ‫ומבני‬ ‫נסיעה‬ ‫הרגלי‬,‫של‬ ‫הן‬
‫מטענים‬ ‫הסעת‬ ‫של‬ ‫והן‬ ‫אדם‬ ‫נסיעות‬)‫לדוגמא‬,‫ארצי‬ ‫נסיעה‬ ‫הרגלי‬ ‫סקר‬,‫סקר‬‫נסיעה‬ ‫הרגלי‬
‫מקומי‬,‫עבודה‬ ‫במקומות‬ ‫סקר‬/‫לימודים‬,‫הציבורית‬ ‫בתחבורה‬ ‫נוסעים‬ ‫סקר‬OB,‫מוצא‬ ‫סקר‬-‫יעד‬,
‫חניה‬ ‫סקר‬,‫מבקרים‬ ‫סקר‬,‫ומשלוחים‬ ‫מטענים‬ ‫סקר‬(.
•‫היצע‬ ‫נתוני‬-‫ה‬ ‫נתוני‬‫י‬‫התחבורתיים‬ ‫והמיתקנים‬ ‫התשתיות‬ ‫את‬ ‫מתארים‬ ‫צע‬)‫תחבורה‬ ‫רשתות‬-
‫דרכים‬,‫ברזל‬ ‫מסילות‬,‫תח‬ ‫ומתקני‬ ‫מסלולי‬‫וכיוצ‬ ‫ציבורית‬ ‫בורה‬"‫ב‬,‫חניה‬ ‫סקר‬-‫מצאי‬(.
•‫וביצועים‬ ‫תפעוליים‬ ‫נתונים‬-‫נתונים‬‫אלה‬‫התחבורתיות‬ ‫המערכות‬ ‫של‬ ‫התוצר‬ ‫את‬ ‫מתארים‬.
‫התחבורה‬ ‫מערכת‬ ‫של‬ ‫ההשפעות‬ ‫את‬ ‫המייצגים‬ ‫נתונים‬ ‫גם‬ ‫כוללת‬ ‫זו‬ ‫קבוצה‬.‫המערכת‬ ‫תפוקות‬
‫ונוסעים‬ ‫תנועה‬ ‫נפחי‬ ‫של‬ ‫במונחים‬ ‫נמדדות‬)‫ספירות‬,‫וחגור‬ ‫חיץ‬ ‫סקרי‬‫ה‬(,‫או‬ ‫נסיעה‬ ‫זמני‬
‫מהירויות‬,‫מזהמים‬ ‫ודרגת‬ ‫דרכים‬ ‫תאונות‬)‫הסביבה‬ ‫איכות‬.(
•‫נתוני‬‫ציי‬‫רכב‬-‫הפועלים‬ ‫הרכב‬ ‫ציי‬ ‫של‬ ‫המאפיינים‬ ‫את‬ ‫בוחנת‬ ‫זו‬ ‫קטגוריה‬.‫ציי‬ ‫אודות‬ ‫נתונים‬
‫את‬ ‫כוללים‬ ‫רכב‬‫הצי‬ ‫גודל‬,‫רכיש‬ ‫עלויות‬‫ה‬‫ותפעול‬‫ה‬‫עצמם‬ ‫הרכבים‬ ‫ומאפייני‬ ‫רכבים‬)‫סוג‬,‫יצרן‬,
‫גיל‬,‫גודל‬,‫בעלו‬‫ת‬‫וכו‬'.(
•‫וה‬ ‫עלויות‬‫שקעו‬‫ת‬-‫ועלויות‬ ‫השקעות‬ ‫של‬ ‫שונים‬ ‫בסוגים‬ ‫תלויה‬ ‫התחבורה‬ ‫מערכת‬,‫על‬ ‫המשפיעות‬
‫נסיעות‬ ‫ליצור‬ ‫היכולת‬.‫גם‬ ‫כלולים‬ ‫זו‬ ‫בקבוצה‬‫למשתמש‬ ‫ישירות‬ ‫הוצאות‬,‫הקמת‬ ‫עלויות‬
3
‫מתקנים‬,‫תפעול‬ ‫עלויות‬,‫חניה‬ ‫תעריפי‬,‫ציבורית‬ ‫תחבורה‬ ‫תעריפי‬,‫ממשלתיות‬ ‫הוצאות‬
‫וסובסידיות‬.
•‫נתונ‬‫ים‬‫וגיאו‬ ‫חברתיים‬-‫כלכליים‬-‫כוללת‬ ‫זו‬ ‫קטגוריה‬‫אודות‬ ‫נתונים‬‫שונים‬ ‫מרכיבים‬
‫התחבורתית‬ ‫המערכת‬ ‫על‬ ‫המשפיעים‬,‫והדיור‬ ‫האוכלוסין‬ ‫מפקד‬ ‫כגון‬,‫דמוגרפיים‬ ‫נתונים‬)‫על‬
‫הבית‬ ‫ומשקי‬ ‫אוכלוסייה‬(,‫קרקע‬ ‫שימושי‬ ‫נתוני‬)‫ארנונות‬,‫תב‬"‫עות‬,‫רצפות‬ ‫שטח‬(,‫תעסוקה‬ ‫נתוני‬
‫והכנסה‬,‫ובכ‬ ‫במשק‬ ‫מגמות‬‫נהיגה‬ ‫רשיונות‬ ‫ובעלות‬ ‫לכלה‬.
•‫גיאוגרפיים‬ ‫מידע‬ ‫מאגרי‬(GIS)‫רקע‬ ‫ותכניות‬-‫ה‬-GIS‫כלי‬ ‫הינו‬‫טכנולוגי‬‫שה‬ ‫עוצמה‬ ‫רב‬‫פ‬‫ך‬
‫ל‬‫האחר‬ ‫בשנים‬ ‫ויותר‬ ‫יותר‬ ‫מקובל‬‫ו‬‫נות‬.‫גיאוגרפיים‬ ‫מידע‬ ‫במאגרי‬ ‫השימוש‬ ‫נבדק‬ ‫זה‬ ‫בחלק‬
)‫שכבות‬,‫רקע‬ ‫מפות‬,‫עתידית‬ ‫כבישים‬ ‫רשת‬(‫מתאר‬ ‫ובתכניות‬ ‫תחבורה‬ ‫רשתות‬ ‫לגבי‬‫לסוגיהן‬.
‫ד‬ ‫חלק‬'-‫בנתונים‬ ‫וחסרים‬ ‫לבעיות‬ ‫התייחסות‬:‫לנתונים‬ ‫המתייחסות‬ ‫פתוחות‬ ‫שאלות‬ ‫כלולות‬ ‫זה‬ ‫בחלק‬
‫כיום‬ ‫שחסרים‬ ‫העיקריים‬,‫ביותר‬ ‫כחשוב‬ ‫הנראה‬ ‫המרכזי‬ ‫ולתחום‬ ‫הקיימים‬ ‫בנתונים‬ ‫העיקריות‬ ‫לבעיות‬
‫התחבורה‬ ‫נתוני‬ ‫לשיפור‬.
‫ה‬ ‫חלק‬'-‫בעתיד‬ ‫תחבורתיים‬ ‫נתונים‬ ‫לאיסוף‬ ‫תוכניות‬:‫ת‬‫סקרים‬ ‫לביצוע‬ ‫כניות‬,‫מידע‬ ‫מאגרי‬ ‫שדרוג‬
‫המידע‬ ‫בטכנולוגיות‬ ‫התפתחויות‬ ‫בעקבות‬ ‫הצפויים‬ ‫והשינויים‬.
‫ו‬ ‫חלק‬'–‫כלליות‬ ‫הערות‬
‫ל‬‫הסקר‬ ‫ביצוע‬ ‫פני‬,‫לנסקרים‬ ‫נשלח‬‫מכתב‬‫מקדים‬,‫התחבורה‬ ‫משרד‬ ‫של‬ ‫בפניה‬ ‫מלווה‬ ‫שהיה‬,‫כלל‬ ‫אשר‬
‫ה‬‫סבר‬‫על‬‫העבודה‬ ‫מטרות‬‫ו‬‫ב‬‫י‬‫מה‬ ‫קש‬‫נסקרים‬‫דוגמאו‬ ‫מועד‬ ‫מבעוד‬ ‫להכין‬‫רלבנטיים‬ ‫ודוחות‬ ‫סקרים‬ ‫של‬ ‫ת‬
‫יד‬ ‫על‬ ‫שנעשו‬‫ם‬.‫בנוסף‬,‫ה‬ ‫אשר‬ ‫השאלון‬ ‫של‬ ‫עותק‬ ‫רקע‬ ‫כחומר‬ ‫נשלח‬‫ל‬ ‫הנסקרים‬ ‫את‬ ‫כין‬‫ריאיון‬‫עצמו‬,
‫וחצי‬ ‫כשעה‬ ‫שנמשך‬.‫הריאיון‬ ‫עיבוד‬ ‫לאחר‬,‫הנסקרים‬ ‫לאישור‬ ‫המלא‬ ‫מהשאלון‬ ‫עותק‬ ‫הועבר‬.‫של‬ ‫עותק‬
‫א‬ ‫בנספח‬ ‫מצורף‬ ‫למשתמשים‬ ‫שהשאלון‬'.
‫בהמשך‬,‫הנסקרים‬ ‫נתבקשו‬‫למלא‬‫ש‬ ‫המידע‬ ‫ומאגרי‬ ‫הסקרים‬ ‫אודות‬ ‫מפורטים‬ ‫מידע‬ ‫טפסי‬‫הוזכרו‬
‫הריאיון‬ ‫במהלך‬.‫הסקרים‬ ‫אודות‬ ‫מידע‬ ‫להשלים‬ ‫הייתה‬ ‫הטפסים‬ ‫מטרת‬,‫לאיסופם‬ ‫והשיטות‬ ‫הנתונים‬,
‫פרטניות‬ ‫בעיות‬ ‫להעלאת‬‫שביעות‬ ‫למידת‬ ‫ביחס‬ ‫משוב‬ ‫ולקבלת‬ ‫הנתונים‬ ‫באיכות‬‫ה‬‫רצו‬‫ן‬‫הנתונים‬ ‫ממערכי‬
‫השונים‬.‫יס‬ ‫השאלונים‬ ‫נתוני‬‫הסיקור‬ ‫שיטות‬ ‫על‬ ‫מפורט‬ ‫מידע‬ ‫פקו‬,‫הנתונים‬ ‫של‬ ‫ואחסון‬ ‫עיבוד‬,‫אשר‬
‫העבודה‬ ‫בהמשך‬ ‫ביטוי‬ ‫לידי‬ ‫יבואו‬.
‫המידע‬ ‫טפסי‬‫חולק‬‫ו‬‫לארבע‬‫סוגים‬:
1.‫סקרים‬‫הארגון‬ ‫ידי‬ ‫על‬ ‫יזומים‬)‫טופס‬1‫א‬'(
2.‫ש‬ ‫מידע‬ ‫מאגרי‬‫מתחזק‬ ‫הארגון‬)‫טופס‬2‫א‬'(
3.‫סקרים‬‫אשר‬ ‫בהם‬ ‫השתמש‬ ‫שהארגון‬‫אחרים‬ ‫ידי‬ ‫על‬ ‫בוצעו‬)‫ט‬‫ופס‬1‫ב‬'(
4.‫השתמש‬ ‫בהם‬ ‫חיצוניים‬ ‫מידע‬ ‫מאגרי‬‫הארגון‬,‫מאחרים‬ ‫התקבלו‬ ‫או‬ ‫שנרכשו‬)‫טופס‬2‫ב‬'(
‫הטפס‬ ‫של‬ ‫הראשון‬ ‫חלקו‬‫ים‬‫כ‬‫ו‬‫הסקר‬ ‫תיאור‬ ‫את‬ ‫לל‬/‫המידע‬ ‫מאגר‬)‫הסקר‬ ‫אוכלוסיית‬,‫המדגם‬ ‫גודל‬,
‫חקירה‬ ‫משתני‬,‫הסקר‬ ‫ביצוע‬ ‫אופו‬,‫וכיוצ‬ ‫תקופתיות‬"‫ב‬(‫של‬ ‫הרצון‬ ‫שביעות‬ ‫מידת‬ ‫את‬ ‫השני‬ ‫וחלקו‬
‫המשתמש‬.‫ב‬ ‫בנספח‬ ‫מצורף‬ ‫לטפסים‬ ‫דוגמאות‬'.
4
2.1.‫הנסקרים‬ ‫רשימת‬
‫בהיקפה‬ ‫מצומצמת‬ ‫בישראל‬ ‫התחבורתית‬ ‫המקצועית‬ ‫הקהילייה‬.‫הולם‬ ‫ייצוג‬ ‫לקבל‬ ‫הייתה‬ ‫הסקר‬ ‫מטרת‬
‫היבשתית‬ ‫התחבורה‬ ‫תשתית‬ ‫בפיתוח‬ ‫חשוב‬ ‫תפקיד‬ ‫הממלאים‬ ‫הארגונים‬ ‫של‬,‫או‬ ‫הארצית‬ ‫ברמה‬
‫המקומית‬.‫זאת‬,‫ככל‬ ‫ומהימנה‬ ‫רחבה‬ ‫תמונה‬ ‫לקבל‬ ‫מנת‬ ‫על‬‫התחבורתיים‬ ‫הנתונים‬ ‫מצב‬ ‫של‬ ‫האפשר‬
‫התחבורתיים‬ ‫המשתמשים‬ ‫צרכי‬ ‫ושל‬ ‫בישראל‬ ‫הקיים‬.‫כך‬ ‫לשם‬,‫גובשה‬‫הארגונים‬ ‫רשימת‬‫שלהלן‬,‫אשר‬
‫אישורה‬ ‫את‬ ‫וקיבלה‬ ‫ההיגוי‬ ‫ועדת‬ ‫בפני‬ ‫הוצגה‬.‫שרואיינו‬ ‫הארגון‬ ‫נציגי‬ ‫שמות‬ ‫רשומים‬ ‫ארגון‬ ‫כל‬ ‫ליד‬.
‫התחבורה‬ ‫משרד‬
‫התחבורה‬ ‫משרד‬,‫יבשה‬ ‫מנהל‬-‫רונ‬ ‫ישעיהו‬‫ן‬
‫התחבורה‬ ‫משרד‬,‫ציבורית‬ ‫לתחבורה‬ ‫האגף‬-‫אלבז‬ ‫יהודה‬
‫התחבורה‬ ‫משרד‬,‫ותכנון‬ ‫כלכלה‬ ‫אגף‬–‫צ‬'‫סלומון‬ ‫רלי‬
‫התחבורה‬ ‫משרד‬,‫ת‬ ‫מחוז‬ ‫מהנדס‬"‫א‬–‫שאקר‬ ‫נחלה‬
‫התחבורה‬ ‫למשרד‬ ‫הקשורים‬ ‫גורמים‬
‫מע‬"‫צ‬–‫סימון‬ ‫ולדימיר‬
‫איילון‬ ‫נתיבי‬,‫תכנון‬ ‫אגף‬–‫רחמני‬ ‫ועירית‬ ‫ברס‬ ‫שי‬
‫איילון‬ ‫נתיבי‬)‫תחב‬ ‫אגף‬‫אביב‬ ‫תל‬ ‫מטרופולין‬ ‫לתחבורה‬ ‫אב‬ ‫ותכנית‬ ‫ציבורית‬ ‫ורה‬(-‫אמיר‬ ‫רותי‬
‫ישראל‬ ‫חוצה‬ ‫כביש‬–‫יוצר‬ ‫ניצן‬
‫נת‬"‫ע‬–‫שליטא‬ ‫בני‬,‫ויטנברג‬ ‫יעל‬,‫שיינבאום‬ ‫שרון‬
‫ישראל‬ ‫רכבת‬,‫תכנון‬ ‫אגף‬–‫וייס‬ ‫משה‬
‫ישראל‬ ‫רכבת‬,‫תנועה‬ ‫אגף‬-‫אבן‬ ‫הראל‬,‫כהן‬ ‫ויניב‬ ‫זילברשמיט‬ ‫צביקה‬
‫ציבורית‬ ‫תחבורה‬ ‫מנהלת‬-‫אמנון‬‫אייכלברג‬,‫קנטרוביץ‬ ‫דוד‬ ‫ו‬ ‫תיבי‬ ‫רקפת‬
‫לתחבורה‬ ‫אב‬ ‫תכניות‬ ‫צוותי‬
‫תל‬ ‫לתחבורה‬ ‫אב‬ ‫תכנית‬-‫אביב‬–‫בוכר‬ ‫בצלאל‬
‫ירושלים‬ ‫לתחבורה‬ ‫אב‬ ‫תכנית‬–‫ד‬"‫הירש‬ ‫משה‬ ‫ר‬,‫בירוטקר‬ ‫יהושוע‬,‫דובוב‬ ‫ואלכס‬ ‫גוטמן‬ ‫נתן‬
‫חיפה‬ ‫לתחבורה‬ ‫אב‬ ‫תכנית‬)‫חב‬'‫נוף‬ ‫יפה‬(–‫מגיד‬ ‫דורון‬,‫סטיינבורץ‬ ‫לואיס‬
‫תחבור‬ ‫מפעילי‬‫ציבורית‬ ‫ה‬
‫אגד‬ ‫חברת‬–‫גרשון‬ ‫פיני‬
‫דן‬ ‫חברת‬–‫קנטור‬ ‫מרק‬,‫טאובקין‬ ‫גרא‬
‫מתכננים‬/‫יועצים‬
‫מת‬ ‫חברת‬"‫ת‬–‫כהן‬ ‫שוקי‬
‫ד‬"‫גור‬ ‫יהודה‬ ‫ר‬
‫הנדסה‬ ‫דגש‬-‫פוכס‬ ‫דני‬,‫פקטור‬ ‫חורחה‬
5
‫מקומיות‬ ‫רשויות‬
‫ת‬ ‫עיריית‬ ‫תנועה‬ ‫אגף‬"‫א‬–‫פלדמן‬ ‫שלמה‬
‫פ‬ ‫עיריית‬ ‫ובטיחות‬ ‫תנועה‬ ‫אגף‬"‫ת‬–‫הרצוג‬ ‫משה‬
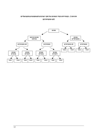
2.2.‫לק‬ ‫הנסקרים‬ ‫חלוקת‬‫טגוריות‬
‫תחבורה‬ ‫תכנון‬ ‫של‬ ‫בהקשר‬ ‫שונים‬ ‫תפקידים‬ ‫מייצגים‬ ‫הנסקרים‬ ‫הארגונים‬.‫בהתאם‬ ‫סווגו‬ ‫הארגונים‬
‫למטרותיהם‬,‫ומהותם‬ ‫פעילותם‬ ‫אופי‬,‫להלן‬ ‫בטבלה‬ ‫כמוצג‬.‫סווגו‬ ‫מערכתי‬ ‫בתכנון‬ ‫העוסקים‬ ‫כגופים‬
‫אמצעי‬ ‫רב‬ ‫מערכתי‬ ‫בתכנון‬ ‫העוסקים‬ ‫גופים‬.‫בתכנון‬ ‫העוסקים‬ ‫גופים‬,‫עוס‬ ‫ותפעול‬ ‫יישום‬‫כלל‬ ‫בדרך‬ ‫קים‬
‫תחבורתיים‬ ‫פרויקטים‬ ‫של‬ ‫לפועל‬ ‫ובהוצאה‬ ‫הפרויקטלית‬ ‫ברמה‬ ‫בתכנון‬.
‫טבלה‬1.‫פעילותם‬ ‫אופי‬ ‫לפי‬ ‫הגופים‬ ‫סיווג‬
‫רשויות‬
‫מקומיות‬ ‫יועצים‬
‫מפעיל‬
‫תח‬"‫צ‬
‫תכנון‬,
‫יישום‬
‫ותפעול‬
‫תכנון‬
‫מערכתי‬
‫קביעת‬
‫מדיניות‬ ‫ארגון‬
√ ‫תל‬ ‫לתחבורה‬ ‫אב‬ ‫תכנית‬-‫אביב‬ 1
√ √ ‫נוף‬ ‫יפה‬ 2
√ √ ‫ירושלים‬ ‫לתחבורה‬ ‫אב‬ ‫תכנית‬ 3
√ ‫ישראל‬ ‫חוצה‬ ‫כביש‬ 4
√ ‫מת‬"‫ת‬ 5
√ ‫ד‬"‫ר‬‫גור‬ ‫יהודה‬ 6
√ √ ‫ישראל‬ ‫רכבת‬,‫תכנון‬ ‫אגף‬ 7
√ ‫נת‬"‫ע‬ 8
√ ‫איילון‬ ‫נתיבי‬,‫תכנון‬ ‫אגף‬ 9
√ ‫דן‬ ‫חברת‬ 10
√ ‫דגש‬‫הנדסה‬ 11
√ ‫מנהלת‬‫ציבורית‬ ‫תחבורה‬ 12
√ ‫התחבורה‬ ‫משרד‬,‫ציבורית‬ ‫לתחבורה‬ ‫האגף‬ 13
√ ‫התחבורה‬ ‫משרד‬,‫יבשה‬ ‫מנהל‬ 14
√ √ ‫התחבורה‬ ‫משרד‬/‫איילון‬ ‫נתיבי‬* 15
√ √ ‫התחבורה‬ ‫משרד‬,‫אביב‬ ‫תל‬ ‫מחוז‬ ‫מהנדס‬ 16
√ ‫התחבורה‬ ‫משרד‬,‫תכנון‬ ‫אגף‬‫ו‬‫כלכלה‬ 17
√ ‫ת‬ ‫עיריית‬"‫א‬,‫אגף‬‫התנועה‬ 18
√ √ ‫ישראל‬ ‫רכבת‬,‫תנועה‬ ‫אגף‬ 19
√ ‫מע‬"‫צ‬ 20
√ ‫אגד‬ ‫חברת‬ 21
√ ‫פ‬ ‫עיריית‬"‫ת‬,‫התנועה‬ ‫אגף‬ 22
*‫אביב‬ ‫תל‬ ‫למטרופולין‬ ‫לתחבורה‬ ‫אב‬ ‫תכנית‬ ‫וריכוז‬ ‫ציבורית‬ ‫תחבורה‬ ‫אגף‬
6
2.3.‫תחבורתיים‬ ‫מודלים‬
‫הנ‬ ‫הנתונים‬ ‫בסיס‬ ‫להכנת‬ ‫מתייחסת‬ ‫העבודה‬ ‫של‬ ‫העיקריות‬ ‫המטרות‬ ‫אחת‬‫לתכנון‬ ‫מודלים‬ ‫לבניית‬ ‫חוץ‬
‫תחבורה‬.‫השימוש‬ ‫אודות‬ ‫שאלה‬ ‫בשאלון‬ ‫נכללה‬ ‫למודלים‬ ‫המרואיינים‬ ‫זיקת‬ ‫את‬ ‫להבין‬ ‫במטרה‬
‫תחבורתיים‬ ‫במודלים‬.
‫טבלה‬2‫ו‬ ‫משתמש‬ ‫הארגון‬ ‫האם‬ ‫השאלה‬ ‫לגבי‬ ‫הארגונים‬ ‫תשובות‬ ‫את‬ ‫כוללת‬/‫במודלים‬ ‫מחזיק‬ ‫או‬
‫תחבורתיים‬.
‫טבלה‬2.‫השונים‬ ‫הגופים‬ ‫בשימוש‬ ‫הנמצאים‬ ‫המודלים‬ ‫סוג‬
‫הערות‬ ‫המודלים‬ ‫סוג‬ ‫משתמשים‬
‫במודלים‬
‫ארגון‬
‫המתבסס‬ ‫פעילויות‬ ‫מודל‬ ‫של‬ ‫פיתוח‬ ‫בשלבי‬
‫נסיעות‬ ‫שרשור‬ ‫על‬)Trip chaining(
‫שלבי‬ ‫ארבע‬ ‫מודל‬:‫ומשיכה‬ ‫יצירה‬,‫פילוג‬,‫פיצול‬
‫והצבה‬
√ ‫ת‬ ‫לתחבורה‬ ‫אב‬ ‫תכנית‬"‫א‬
‫לפתח‬ ‫מתחילים‬‫נסיעות‬ ‫שרשור‬ ‫של‬ ‫מודל‬
‫מודל‬ ‫פיתוח‬ ‫של‬ ‫סופיים‬ ‫בשלבים‬ ‫ונמצאים‬
‫בתח‬ ‫יותר‬ ‫טובה‬ ‫בצורה‬ ‫שיטפל‬ ‫פיצול‬"‫צ‬
‫שלבי‬ ‫ארבע‬ ‫מודל‬:‫ומשיכה‬ ‫יצירה‬,‫פילוג‬,‫פיצול‬
‫והצבה‬
√ ‫נוף‬ ‫יפה‬
‫שלבי‬ ‫ארבע‬ ‫מודל‬:‫ומשיכה‬ ‫יצירה‬,‫פילוג‬,‫פיצול‬
‫וסימולציות‬ ‫והצבה‬)AIMSUM(
√ ‫לתחבורה‬ ‫אב‬ ‫תכנית‬
‫ירושלים‬
‫מודל‬‫שלבי‬ ‫ארבע‬:‫ומשיכה‬ ‫יצירה‬,‫פילוג‬,‫פיצול‬
‫אגרה‬ ‫בתנאי‬ ‫נסיעה‬ ‫ומודל‬ ‫והצבה‬
√ ‫ישראל‬ ‫חוצה‬ ‫כביש‬
‫שלבי‬ ‫ארבע‬ ‫מודל‬:‫ומשיכה‬ ‫יצירה‬,‫פילוג‬,‫פיצול‬
‫והצבה‬
√ ‫מת‬"‫ת‬
‫שלבי‬ ‫ארבע‬ ‫מודל‬:‫ומשיכה‬ ‫יצירה‬,‫פילוג‬,‫פיצול‬
‫והצבה‬,‫ועיכוב‬ ‫קיבולת‬ ‫לאומדן‬ ‫ומודלים‬ ‫סימולציות‬
‫בצמתים‬
√ ‫ד‬"‫ר‬‫גו‬ ‫יהודה‬‫ר‬
‫לתחבורה‬ ‫המכון‬ ‫ידי‬ ‫על‬ ‫תוחזק‬ ‫המודל‬ ‫לרכבת‬ ‫ארצי‬ ‫ביקושים‬ ‫מודל‬ √ ‫ישראל‬ ‫רכבת‬,‫תכנון‬ ‫אגף‬
‫שלבי‬ ‫ארבע‬ ‫מודל‬:‫ומשיכה‬ ‫יצירה‬,‫פילוג‬,‫פיצול‬
‫נ‬ ‫ומודל‬ ‫והצבה‬‫י‬‫תנועתית‬ ‫השפעה‬ ‫תוח‬
)‫מיקרוסימולציה‬(
√ ‫נת‬"‫ע‬
‫לתחבורה‬ ‫המכון‬ ‫של‬ ‫המודל‬ ‫וסימולציות‬ ‫תנועה‬ ‫ונפחי‬ ‫פילוג‬ ‫מודל‬ √ ‫אייל‬ ‫נתיבי‬‫ון‬,‫תכנון‬ ‫אגף‬
‫נוסעים‬ ‫ספירות‬ ‫של‬ ‫מודלים‬,‫ומעט‬ ‫סימולציות‬
‫תנועה‬ ‫הצבות‬
√ ‫דן‬ ‫חברת‬
‫באמצעות‬‫חיצוניים‬ ‫גורמים‬ ‫תנועה‬ ‫הצבות‬,‫סימולציות‬ ‫ומיקרו‬ ‫ביקושים‬ √ ‫דגש‬‫הנדסה‬
‫הצבות‬ ‫של‬ ‫מודלים‬ √ ‫ציבורית‬ ‫תחבורה‬ ‫מנהלת‬
‫עצמאי‬ ‫באופן‬ ‫מודלים‬ ‫מחזיק‬ ‫אינו‬ - ‫התחבורה‬ ‫משרד‬,‫האגף‬
‫לתחבורה‬‫ציבורית‬
‫עצמאי‬ ‫באופן‬ ‫מודלים‬ ‫מחזיק‬ ‫אינו‬ - ‫התחבורה‬ ‫משרד‬,‫מנהל‬
‫יבשה‬
‫לנסיעות‬ ‫הביקוש‬ ‫לחיזוי‬ ‫מודלים‬,‫סימולציה‬ ‫מיקרו‬,
‫פעילויות‬ ‫מודל‬,‫שלבי‬ ‫ארבע‬ ‫מודל‬
√ ‫התחבורה‬ ‫משרד‬/‫נתיבי‬
‫איילון‬
- ‫התחבורה‬ ‫משרד‬,‫מהנדס‬
‫אביב‬ ‫תל‬ ‫מחוז‬
7
‫הערות‬ ‫המודלים‬ ‫סוג‬ ‫משתמשים‬
‫במודלים‬
‫ארגון‬
‫התחבורה‬ ‫משרד‬,‫אגף‬
‫ותכנון‬ ‫כלכלה‬
‫ע‬ ‫עובדים‬‫סימולציות‬ ‫של‬ ‫מודל‬ ‫פיתוח‬ ‫ל‬
‫רמזורים‬ ‫לבקרת‬
‫מודלים‬ ‫לצורך‬ ‫חוץ‬ ‫בגופי‬ ‫משתמשים‬)‫כמו‬
‫ברמזורים‬ ‫סימולציות‬(
√ ‫ת‬ ‫עיריית‬"‫א‬,‫אגף‬
‫התנועה‬
‫רכבות‬ ‫תנועת‬ ‫של‬ ‫סימולציות‬ ‫מודל‬ √ ‫ישראל‬ ‫רכבת‬-‫אגף‬
‫תנועה‬
‫באמצעות‬‫חיצוניים‬ ‫גורמים‬ ‫ומיקרוסימולציות‬ ‫שלבי‬ ‫ארבע‬ ‫מודל‬ √ ‫מע‬"‫צ‬
‫מידע‬ ‫נמסר‬ ‫לא‬ ‫אגד‬ ‫חברת‬
‫מודלים‬ ‫לצורך‬ ‫חוץ‬ ‫בגופי‬ ‫משתמשים‬ √ ‫פ‬ ‫עיריית‬"‫ת‬,‫התנועה‬ ‫אגף‬
‫תחבורה‬ ‫לתכנון‬ ‫במודלים‬ ‫שימוש‬ ‫על‬ ‫דיווחו‬ ‫המרואיינים‬ ‫כל‬,‫המדיניות‬ ‫לקובעי‬ ‫פרט‬‫ש‬‫אינ‬‫ם‬‫מחזיק‬‫ים‬
‫עצמאי‬ ‫באופן‬ ‫מודלים‬.‫למעשה‬,‫של‬ ‫ותחזוקה‬ ‫בהקמה‬ ‫הארגון‬ ‫למעורבות‬ ‫ביחס‬ ‫רבה‬ ‫הטרוגניות‬ ‫קיימת‬
‫לתכנו‬ ‫מודלים‬‫תחבורה‬ ‫ן‬.‫כלל‬ ‫בדרך‬ ‫ומתחזקים‬ ‫מקימים‬ ‫ויועצים‬ ‫מערכתי‬ ‫בתכנון‬ ‫העוסקים‬ ‫גורמים‬
‫מלא‬ ‫תחבורה‬ ‫תכנון‬ ‫מודל‬)‫הנסיעה‬ ‫אמצעי‬ ‫בכל‬ ‫ההיצע‬ ‫וניתוח‬ ‫הביקוש‬ ‫לחיזוי‬ ‫הכוונה‬.(‫סוגי‬ ‫שאר‬
‫ותחזוקתו‬ ‫המודל‬ ‫בהקמת‬ ‫שונות‬ ‫ברמות‬ ‫מעורבים‬ ‫הארגונים‬,‫ב‬ ‫שמתואר‬ ‫כפי‬‫טבלה‬3.
‫מידע‬ ‫ומאגרי‬ ‫לסקרים‬ ‫הנוגע‬ ‫בכל‬ ‫הארגונים‬ ‫של‬ ‫התשובות‬ ‫סוגי‬ ‫על‬ ‫השפעה‬ ‫להיות‬ ‫עשויה‬ ‫זו‬ ‫להטרוגניות‬,
‫מודלים‬ ‫המחזיקים‬ ‫שארגונים‬ ‫לצפות‬ ‫ניתן‬ ‫כאשר‬In-house‫הקשורים‬ ‫בנתונים‬ ‫הצורך‬ ‫את‬ ‫יותר‬ ‫ידגישו‬
‫לנסיעות‬ ‫הביקוש‬ ‫לחיזוי‬,‫לתכנ‬ ‫נתונים‬ ‫של‬ ‫מידע‬ ‫במאגרי‬ ‫הצורך‬ ‫את‬ ‫שידגישו‬ ‫גורמים‬ ‫לעומת‬‫ון‬.
‫טבלה‬3.‫תחבורתיים‬ ‫מודלים‬ ‫של‬ ‫ותחזוקה‬ ‫בהקמה‬ ‫הארגון‬ ‫מעורבות‬ ‫רמת‬
‫סה‬"‫כ‬
‫לא‬‫מחזיק‬
‫באופן‬ ‫מודל‬
‫עצמאי‬
‫שימוש‬
‫של‬ ‫במודל‬
‫אחר‬ ‫גורם‬
‫י‬‫יז‬‫ו‬‫ם‬-
‫על‬ ‫ביצוע‬
‫אחרים‬ ‫ידי‬
‫חלקי‬
In-house
‫מלא‬
In-house
4 4 ‫מדיניות‬ ‫קביעת‬
4 1 3 ‫מערכתי‬ ‫תכנון‬
7 2 2 2 1 ‫תכנון‬,‫יישום‬‫ותפעול‬
2 2 ‫תח‬ ‫מפעיל‬"‫צ‬
3 1 2 ‫יועצים‬
2 2 ‫מקומיות‬ ‫רשויות‬
22 4 5 2 5 6 ‫סה‬"‫כ‬
8
2.4.‫נתונים‬ ‫באיסוף‬ ‫המושקע‬ ‫התקציב‬
‫נתונים‬ ‫ובאיסוף‬ ‫בסקרים‬ ‫המושקע‬ ‫השנתי‬ ‫התקציב‬ ‫על‬ ‫דיווחו‬ ‫מהגורמים‬ ‫חלק‬ ‫רק‬,‫להלן‬ ‫בטבלה‬ ‫כמוצג‬.
‫מקורבים‬ ‫הינם‬ ‫אלה‬ ‫נתונים‬)‫הארגוני‬‫בלבד‬ ‫כהערכה‬ ‫נתונים‬ ‫לאיסוף‬ ‫ההוצאה‬ ‫על‬ ‫דיווחו‬ ‫ם‬.(‫כן‬ ‫כמו‬,
‫שנים‬ ‫בין‬ ‫גדולה‬ ‫שונות‬ ‫וגם‬ ‫התקציבים‬ ‫על‬ ‫בדיווח‬ ‫ארגונים‬ ‫בין‬ ‫חפיפה‬ ‫קיימת‬ ‫להערכתנו‬.‫זאת‬ ‫עם‬,‫ניתן‬
‫בסה‬ ‫כי‬ ‫להעריך‬"‫על‬ ‫עולה‬ ‫סקרים‬ ‫בביצוע‬ ‫השנתי‬ ‫המושקע‬ ‫הסכום‬ ‫כ‬10‫מיליון‬₪.
‫טפסי‬ ‫באמצעות‬ ‫יתקבלו‬ ‫יותר‬ ‫מפורטים‬ ‫נתונים‬‫מידע‬ ‫ומאגרי‬ ‫סקרים‬ ‫אודות‬ ‫המפורטים‬ ‫המידע‬.
‫טבלה‬4.‫תחבורתיים‬ ‫נתונים‬ ‫באיסוף‬ ‫המושקע‬ ‫שנתי‬ ‫תקציב‬
‫הוצאה‬ ‫ארגון‬
4-5‫מיליון‬₪ ‫תל‬ ‫לתחבורה‬ ‫אב‬ ‫תכנית‬-‫אביב‬
2‫מילון‬₪ ‫נוף‬ ‫יפה‬
½‫מיליון‬₪ ‫ירושלים‬ ‫לתחבורה‬ ‫אב‬ ‫תכנית‬
½‫מיליון‬₪ ‫ישראל‬ ‫חוצה‬ ‫כביש‬
400,000₪ ‫מת‬"‫ת‬
½‫מיליון‬₪ ‫נת‬"‫ע‬
3-4‫מיליון‬₪ ‫ציבורית‬ ‫תחבורה‬ ‫מנהלת‬
10‫מיליון‬₪ ‫התחבורה‬ ‫משרד‬,‫יבשה‬ ‫מנהל‬
8‫מיליון‬₪ ‫התחבורה‬ ‫משרד‬/‫איילון‬ ‫נתיבי‬
300,000₪ ‫ת‬ ‫עיריית‬"‫א‬
‫מיליון‬₪ ‫ישראל‬ ‫רכבת‬-‫תנועה‬ ‫אגף‬
2‫מיליון‬₪ ‫מע‬"‫צ‬
50,000-100,000₪ ‫פ‬ ‫עיריית‬"‫ת‬
9
3.‫סקרים‬ ‫מיפוי‬‫הארגונים‬ ‫בשימוש‬ ‫נתונים‬ ‫ובסיסי‬
‫לשאלון‬ ‫בהתאם‬,‫בשימוש‬ ‫הנמצאים‬ ‫המידע‬ ‫מאגרי‬ ‫ואת‬ ‫הסקרים‬ ‫את‬ ‫לציין‬ ‫המשתמשים‬ ‫התבקשו‬
‫הארגון‬,‫נושאיות‬ ‫קטגוריות‬ ‫לשבע‬ ‫חלוקה‬ ‫פי‬ ‫על‬,‫הקודם‬ ‫בפרק‬ ‫שתוארו‬ ‫כפי‬:
•‫ביקוש‬ ‫נתוני‬
•‫היצע‬ ‫נתוני‬
•‫וביצועים‬ ‫תפעוליים‬ ‫נתונים‬
•‫נתוני‬‫ציי‬‫רכב‬
•‫וה‬ ‫עלויות‬‫שקעו‬‫ת‬
•‫נ‬‫תונים‬‫וגיאו‬ ‫חברתיים‬-‫כלכליים‬
•‫גיאוגרפיים‬ ‫מידע‬ ‫מאגרי‬(GIS)‫רקע‬ ‫ותכניות‬.
‫של‬ ‫יוזמה‬ ‫הוא‬ ‫והאם‬ ‫מידע‬ ‫מאגר‬ ‫באמצעות‬ ‫או‬ ‫סקר‬ ‫מתוך‬ ‫התקבלו‬ ‫הנתונים‬ ‫האם‬ ‫ציינו‬ ‫הארגונים‬
‫לארגון‬ ‫מחוץ‬ ‫מקורם‬ ‫או‬ ‫עצמו‬ ‫הארגון‬.
3.1.‫יוזמים‬ ‫שהארגונים‬ ‫הסקרים‬
‫בה‬ ‫סקרים‬ ‫של‬ ‫רב‬ ‫מספר‬ ‫יוזמים‬ ‫התחבורתיים‬ ‫המשתמשים‬‫שונים‬ ‫יקפים‬.‫כללי‬ ‫באופן‬,‫המשתמשים‬
‫האחרון‬ ‫העשור‬ ‫לאורך‬ ‫רובם‬ ‫שבוצעו‬ ‫סקרים‬ ‫ציינו‬.‫פרויקטים‬ ‫במסגרת‬ ‫בוצעו‬ ‫אלה‬ ‫סקרים‬,‫לצורכי‬
‫תחבורתיים‬ ‫מודלים‬ ‫של‬ ‫ותחזוקה‬ ‫בנייה‬ ‫לצורך‬ ‫או‬ ‫מעקב‬.
‫וביצועים‬ ‫תפעול‬ ‫ונתוני‬ ‫ביקוש‬ ‫נתוני‬ ‫של‬ ‫בתחומים‬ ‫בעיקר‬ ‫בוצעו‬ ‫היזומים‬ ‫הסקרים‬.‫המשתמשים‬‫יזמו‬
‫של‬ ‫בתחומים‬ ‫סקרים‬ ‫כלל‬ ‫יזמו‬ ‫ולא‬ ‫התחבורה‬ ‫מערכת‬ ‫היצע‬ ‫בנושא‬ ‫סקרים‬ ‫מעט‬‫רכב‬ ‫ציי‬,‫עלויות‬
‫והשקעות‬,‫וגיאו‬ ‫חברתיים‬ ‫נתונים‬-‫כלכליים‬‫ומערכות‬GIS.‫נשענים‬ ‫המשתמשים‬ ‫כי‬ ‫נראה‬ ‫אלה‬ ‫בתחומים‬
‫מידע‬ ‫מאגרי‬ ‫או‬ ‫חיצוניים‬ ‫סקרים‬ ‫על‬.
3.1.1.‫לנסיעות‬ ‫ביקוש‬ ‫סקרי‬
‫ב‬ ‫מתאפיינים‬ ‫לנסיעות‬ ‫ביקוש‬ ‫סקרי‬‫הנסיעות‬ ‫דפוסי‬ ‫על‬ ‫מידע‬,‫מוצא‬ ‫לרבות‬-‫יעד‬,‫הנסיעות‬ ‫ואמצעי‬ ‫תזמון‬
‫הנסיעות‬ ‫מבצעי‬ ‫ומאפייני‬.
‫ב‬ ‫רשומים‬ ‫המשתמשים‬ ‫ידי‬ ‫על‬ ‫שצוינו‬ ‫היזומים‬ ‫הסקרים‬‫טבלה‬5.‫מספר‬ ‫לציין‬ ‫ניתן‬ ‫הטבלה‬ ‫מתוך‬
‫נקודות‬:
•‫וסקר‬ ‫מקומיים‬ ‫נסיעה‬ ‫הרגלי‬ ‫סקרי‬ ‫הינם‬ ‫ביותר‬ ‫הנפוצים‬ ‫הסקרים‬‫ברכב‬ ‫נוסעים‬ ‫י‬)On-Board.(
•‫שונות‬ ‫גיאוגרפיות‬ ‫לרמות‬ ‫מתייחסים‬ ‫הסקרים‬.‫וחלק‬ ‫עירונית‬ ‫או‬ ‫אזורית‬ ‫לרמה‬ ‫מתייחס‬ ‫חלק‬
‫תחבורתי‬ ‫פרויקט‬ ‫או‬ ‫למתחם‬ ‫מתייחס‬ ‫גדול‬.
•‫נסיעה‬ ‫הרגלי‬ ‫סקר‬ ‫היה‬ ‫התחבורתיים‬ ‫המשתמשים‬ ‫ידי‬ ‫על‬ ‫שבוצע‬ ‫ביותר‬ ‫הגדול‬ ‫הסקר‬
‫באוטובו‬ ‫נוסעים‬ ‫סקרי‬ ‫ולאחריו‬ ‫חיפה‬ ‫למטרופולין‬‫המטרופולינית‬ ‫ברמה‬ ‫סים‬.
10
‫טבלה‬5.‫הביקוש‬ ‫נתוני‬ ‫בתחום‬ ‫יזומים‬ ‫סקרים‬
‫שם‬‫ה‬‫סקר‬ ‫ארגון‬ ‫שם‬ ‫סוג‬
‫רכבת‬ ‫תחנות‬ ‫סביב‬ ‫נסיעה‬ ‫הרגלי‬ ‫סקר‬ ‫תל‬ ‫לתחבורה‬ ‫אב‬ ‫תכנית‬-‫אביב‬
‫מטרופוליני‬ ‫סקר‬1994 ‫נוף‬ ‫יפה‬
‫נ‬ ‫בשכונות‬ ‫בירושלים‬ ‫נסיעה‬ ‫הרגלי‬ ‫סקר‬‫בחרות‬,‫עירוניים‬ ‫ובישובים‬ ‫במוסדות‬
‫במטרופולין‬)1999-1995(
‫ירושלים‬ ‫לתחבורה‬ ‫אב‬ ‫תכנית‬
‫ומירושלים‬ ‫אל‬ ‫נסיעות‬ ‫סקר‬ ‫מת‬"‫ת‬
‫ב‬ ‫מקומיים‬ ‫נסיעה‬ ‫הרגלי‬ ‫סקרי‬:‫יבנה‬,‫מודיעין‬,‫חולון‬,‫ראשל‬"‫צ‬
‫חיפה‬ ‫בקו‬ ‫נסיעה‬ ‫הרגלי‬ ‫סקר‬-‫ת‬"‫לירושלים‬ ‫הקו‬ ‫את‬ ‫להגדיר‬ ‫כדי‬ ‫א‬ ‫ישראל‬ ‫רכבת‬
‫נ‬ ‫הרגלי‬ ‫סקר‬‫במוניות‬ ‫סיעה‬ ‫דן‬ ‫חברת‬
‫ב‬ ‫סקר‬‫העין‬ ‫ראש‬‫ו‬‫פ‬"‫ת‬
‫אופניים‬ ‫על‬ ‫נסיעה‬ ‫הרגלי‬ ‫סקרי‬)3‫ספר‬ ‫בתי‬( ‫ת‬ ‫עיריית‬"‫א‬
‫באוני‬ ‫נסיעה‬ ‫הרגלי‬ ‫סקר‬'‫ת‬"‫א‬)‫סטודנטים‬(
‫בראשל‬ ‫הרכבת‬ ‫תחנות‬ ‫פתיחת‬ ‫לקראת‬ ‫סקר‬"‫צ‬ ‫ישראל‬ ‫רכבת‬
‫בפ‬ ‫נסיעה‬ ‫הרגלי‬ ‫סקר‬"‫ת‬)1995( ‫פ‬ ‫עיריית‬"‫ת‬
‫נסיעה‬ ‫הרגלי‬ ‫סקרי‬
‫מקומיים‬
‫פרו‬ ‫של‬ ‫כלכלית‬ ‫התכנות‬ ‫בדיקת‬‫הרכבל‬ ‫יקט‬-‫בטכניון‬ ‫סקר‬-2000 ‫נוף‬ ‫יפה‬
‫ומכללות‬ ‫בקמפוסים‬ ‫נסיעה‬ ‫הרגלי‬ ‫סקר‬ ‫ירושלים‬ ‫לתחבורה‬ ‫אב‬ ‫תכנית‬
‫קרקע‬ ‫שימושי‬ ‫לפי‬ ‫נסיעות‬ ‫משיכת‬ ‫מקדמי‬ ‫סקר‬ ‫דגש‬
‫ת‬ ‫במכללת‬ ‫סקר‬"‫הסטודנטים‬ ‫של‬ ‫הגעה‬ ‫מוצא‬ ‫על‬ ‫א‬ ‫ת‬ ‫עיריית‬"‫א‬
‫במקומות‬ ‫סקר‬
‫עבודה‬/‫לימודים‬
‫ברכבת‬ ‫נוסעים‬ ‫סקר‬ ‫לתחב‬ ‫אב‬ ‫תכנית‬‫תל‬ ‫ורה‬-‫אביב‬
OB‫מטרופוליני‬ ‫אוטובוסים‬–1992 ‫נוף‬ ‫יפה‬
OB‫הפרברית‬ ‫ברכבת‬)‫בחיפה‬ ‫תחנות‬(–1994
OB‫מטרופוליני‬ ‫אוטובוסים‬–1999
OB‫מוניות‬‫חייצים‬–2000
OB‫מטרופוליני‬ ‫אוטובוסים‬–2002
OB‫מוניות‬–2003
‫סקר‬OB‫בירושלים‬)2000,1997( ‫ירושלים‬ ‫לתחבורה‬ ‫אב‬ ‫תכנית‬
‫סקר‬OB‫ת‬ ‫בקו‬ ‫וברכבת‬ ‫באגד‬"‫חיפה‬ ‫א‬ ‫מת‬"‫ת‬
‫בתח‬ ‫נוסעים‬"‫לת‬ ‫הצפוניות‬ ‫בכניסות‬ ‫צ‬"‫א‬)2002( ‫נת‬"‫ע‬
‫נוסעים‬ ‫סקר‬OB–1994 ‫התחבורה‬ ‫משרד‬/‫איילון‬ ‫נתיבי‬
‫נוסעים‬ ‫סקר‬OB2002/3
‫סקר‬OB ‫אגד‬ ‫חברת‬
‫ברכבת‬ ‫נוסעים‬ ‫סקר‬ ‫רכבת‬‫ישראל‬
‫בתחבורה‬ ‫נוסעים‬ ‫סקר‬
‫הציבורית‬
(On Board)
‫חורב‬ ‫מרכז‬–2002 ‫נוף‬ ‫יפה‬
‫פרטי‬ ‫רכב‬ ‫של‬ ‫יעד‬ ‫מוצא‬
‫הכרמל‬ ‫מרכז‬–2001
‫רגל‬ ‫הולכי‬ ‫סקר‬)‫ההגנה‬ ‫לתחנת‬ ‫חדשה‬ ‫מרכזית‬ ‫תחנה‬ ‫חיבור‬,‫קפלן‬ ‫מחלף‬( ‫איילון‬ ‫נתיבי‬
‫איילון‬ ‫בנתיבי‬ ‫רישוי‬ ‫לוחיות‬ ‫זיווג‬
‫מוצא‬ ‫סקר‬–‫יעד‬ ‫פ‬ ‫עיריית‬"‫ת‬
‫מוצא‬ ‫סקר‬-‫יעד‬
11
‫טבלה‬5.‫הביקוש‬ ‫נתוני‬ ‫בתחום‬ ‫יזומים‬ ‫סקרים‬)‫המשך‬(
‫שם‬‫ה‬‫סקר‬ ‫ארגון‬ ‫שם‬ ‫סוג‬
‫חניה‬ ‫סקר‬)‫וביקוש‬ ‫היצע‬( ‫תל‬ ‫לתחבורה‬ ‫אב‬ ‫תכנית‬-‫אביב‬
‫סקר‬‫בעיר‬ ‫בחניונים‬ ‫חניה‬,‫בהדר‬,‫בכרמל‬–2001 ‫נוף‬ ‫יפה‬
‫בהדר‬ ‫חניה‬ ‫סקר‬–1999
‫העיר‬ ‫במרכז‬ ‫חניה‬ ‫סקר‬)1997( ‫תכנית‬‫ירושלים‬ ‫לתחבורה‬ ‫אב‬
‫חניה‬ ‫מדיניות‬ ‫לגיבוש‬ ‫העיר‬ ‫במרכז‬ ‫חניה‬ ‫סקר‬)2003(
‫נקודתיים‬ ‫סקרים‬)‫רחביה‬,‫נחלאות‬(
‫מקומיים‬ ‫חניה‬ ‫סקרי‬)‫קר‬‫י‬‫סביונים‬ ‫ית‬,‫קר‬‫י‬‫ויצמן‬ ‫ית‬( ‫דגש‬
‫בחניונים‬ ‫תפוסה‬ ‫ת‬ ‫עיריית‬"‫א‬
‫רכבת‬ ‫תחנות‬ ‫סביב‬ ‫חניה‬ ‫סקר‬ ‫ישראל‬ ‫רכבת‬
‫חניה‬ ‫סקר‬
‫הצופים‬ ‫בהר‬ ‫סקר‬)2000( ‫אב‬ ‫תכנית‬‫ירושלים‬ ‫לתחבורה‬
‫חוצבים‬ ‫בהר‬ ‫סקר‬)2001(
‫יהודה‬ ‫מחנה‬ ‫סקר‬)2001(
‫בת‬ ‫האדום‬ ‫הקו‬ ‫לאורך‬ ‫ציבור‬ ‫במוסדות‬ ‫מבקרים‬ ‫סקר‬"‫א‬ ‫נת‬"‫ע‬
‫ת‬ ‫באוניברסיטת‬ ‫סקר‬"‫א‬)2000( ‫דן‬ ‫חברת‬
‫ת‬ ‫באוניברסיטת‬ ‫סקר‬"‫א‬ ‫התחבורה‬ ‫משרד‬/‫איילון‬ ‫נתיבי‬
‫מבקרים‬ ‫סקר‬
‫במרח‬ ‫למטענים‬ ‫גדולים‬ ‫נסיעות‬ ‫מחוללי‬ ‫סקר‬‫אביב‬ ‫תל‬ ‫ב‬ ‫תל‬ ‫לתחבורה‬ ‫אב‬ ‫תכנית‬-‫אביב‬
‫וטעינה‬ ‫פריקה‬ ‫סקר‬–‫בשד‬'‫ירושלים‬ ‫ת‬ ‫עיריית‬"‫א‬
‫מטענים‬ ‫סקר‬
‫ומשלוחים‬
‫מוצהרות‬ ‫העדפות‬ ‫סקר‬ ‫תל‬ ‫לתחבורה‬ ‫אב‬ ‫תכנית‬-‫אביב‬
‫לשלם‬ ‫נכונות‬–‫הכרמל‬ ‫מנהרות‬1994 ‫נוף‬ ‫יפה‬
‫לשלם‬ ‫נכונות‬–‫קלה‬ ‫רכבת‬–2003
‫סקר‬‫הר‬ ‫להפעלת‬ ‫ההחלטה‬ ‫לפני‬‫כבת‬)1996-1997( ‫ירושלים‬ ‫לתחבורה‬ ‫אב‬ ‫תכנית‬
‫מוצהרות‬ ‫העדפות‬ ‫סקר‬ ‫נת‬"‫ע‬
‫סקר‬SP
‫הרכבת‬ ‫נוסעי‬ ‫פרופיל‬2003 ‫ישראל‬ ‫רכבת‬ ‫אחר‬
•‫תקופתי‬ ‫באופן‬ ‫מבוצעים‬ ‫אינם‬ ‫הביקוש‬ ‫סקרי‬.‫זאת‬ ‫עם‬,‫בתחבורה‬ ‫נוסעים‬ ‫סקרי‬ ‫כי‬ ‫נראה‬
‫מחזורי‬ ‫באופן‬ ‫מבוצעים‬ ‫החניה‬ ‫מסקרי‬ ‫וחלק‬ ‫הציבורית‬.‫מתוז‬ ‫מהסקרים‬ ‫ניכר‬ ‫חלק‬‫ביחס‬ ‫מן‬
‫ספציפיים‬ ‫לפרויקטים‬.
•‫לסקר‬ ‫ופרט‬ ‫ספציפיים‬ ‫למתחמים‬ ‫מתייחסים‬ ‫מבקרים‬ ‫סקרי‬ ‫או‬ ‫עבודה‬ ‫במקומות‬ ‫סקרים‬
‫מערכתי‬ ‫באופן‬ ‫בוצעו‬ ‫לא‬ ‫קרקע‬ ‫שימושי‬ ‫לפי‬ ‫משיכות‬ ‫מקדמי‬.
•‫משנת‬ ‫החל‬ ‫מבוצעים‬ ‫מוצהרות‬ ‫העדפות‬ ‫סקרי‬1994‫חדשים‬ ‫לפרויקטים‬ ‫מסביב‬,‫הקשורים‬
‫ורכבות‬ ‫לאגרות‬.
•‫כ‬ ‫המטענים‬ ‫בתחום‬‫סקרים‬ ‫התבצעו‬ ‫ולא‬ ‫מעט‬.
12
3.1.2.‫המערכת‬ ‫של‬ ‫וביצועים‬ ‫התפעול‬ ‫בתחום‬ ‫סקרים‬
‫תנועה‬ ‫נפחי‬ ‫של‬ ‫במונחים‬ ‫המערכת‬ ‫לתפוקות‬ ‫מתייחסים‬ ‫המערכת‬ ‫של‬ ‫וביצועים‬ ‫התפעול‬ ‫בתחום‬ ‫סקרים‬
‫נסיעה‬ ‫זמני‬ ‫או‬ ‫ומהירויות‬ ‫נוסעים‬ ‫או‬.‫מוצגים‬ ‫זה‬ ‫בתחום‬ ‫המשתמשים‬ ‫ידי‬ ‫על‬ ‫שדווחו‬ ‫היזומים‬ ‫הסקרים‬
‫ב‬‫טבלה‬6.
‫ונוסעים‬ ‫תנועה‬ ‫ספירות‬ ‫יוזמים‬ ‫הארגונים‬ ‫רוב‬,‫וחגורה‬ ‫חייץ‬ ‫קווי‬ ‫לאורך‬ ‫המבוצעים‬,‫במתחמים‬
‫ספציפיים‬ ‫לפרוייקטים‬ ‫בקשר‬ ‫או‬ ‫מסוימים‬.
‫מהמקרים‬ ‫בחלק‬,‫של‬ ‫האדום‬ ‫הקו‬ ‫בציר‬ ‫חתך‬ ‫וספירות‬ ‫בחיפה‬ ‫ראשיים‬ ‫בצירים‬ ‫מהירויות‬ ‫סקר‬ ‫כגון‬
‫נת‬"‫ע‬,‫מחזורי‬ ‫באופן‬ ‫מתבצעים‬ ‫הסקרים‬.
‫כל‬‫שנסקרו‬ ‫הציבורית‬ ‫התחבורה‬ ‫מפעילי‬)‫אגד‬,‫ישראל‬ ‫ורכבת‬ ‫דן‬(‫שוטף‬ ‫באופן‬ ‫נוסעים‬ ‫ספירות‬ ‫מבצעים‬.
3.1.3.‫התחבורה‬ ‫מערכת‬ ‫היצע‬ ‫בתחום‬ ‫יזומים‬ ‫סקרים‬
‫ב‬ ‫לראות‬ ‫שניתן‬ ‫כפי‬‫טבלה‬7,‫היצע‬ ‫בנושא‬ ‫יזומים‬ ‫סקרים‬ ‫על‬ ‫כמעט‬ ‫דיווחו‬ ‫לא‬ ‫התחבורתיים‬ ‫המשתמשים‬
‫התחבורה‬ ‫מערכת‬.‫נר‬‫שהארגונים‬ ‫מידע‬ ‫במאגרי‬ ‫מעוגנים‬ ‫התחבורה‬ ‫מערכת‬ ‫את‬ ‫המתארים‬ ‫נתונים‬ ‫כי‬ ‫אה‬
‫מחזיקים‬.
3.1.4.‫וגיאו‬ ‫חברתיים‬ ‫בנושאים‬ ‫יזומים‬ ‫סקרים‬-‫כלכליים‬
‫נוף‬ ‫ליפה‬ ‫פרט‬,‫וגיאו‬ ‫חברתיים‬ ‫בנושאים‬ ‫סקרים‬ ‫יזמו‬ ‫לא‬ ‫התחבורתיים‬ ‫המשתמשים‬-‫כלכליים‬.
‫טבלה‬6.‫תפע‬ ‫בתחום‬ ‫יזומים‬ ‫סקרים‬‫וביצועים‬ ‫ול‬
‫שם‬‫ה‬‫סקר‬ ‫ארגון‬ ‫שם‬ ‫סוג‬
‫ת‬ ‫במרחב‬ ‫נבחרות‬ ‫בנקודות‬ ‫משאיות‬ ‫וסיווג‬ ‫רכב‬ ‫כלי‬ ‫ספירות‬"‫א‬ ‫תל‬ ‫לתחבורה‬ ‫אב‬ ‫תכנית‬-‫אביב‬
‫תעשיה‬ ‫באזורי‬ ‫משאיות‬ ‫וסקר‬ ‫רכב‬ ‫כלי‬ ‫ספירות‬
‫עירוניים‬ ‫בצירים‬ ‫קלות‬ ‫משאיות‬ ‫ספירת‬,‫במרחב‬ ‫בינעירוניות‬ ‫ובדרכים‬ ‫פרבריים‬
‫ת‬"‫א‬
‫תנועה‬ ‫סקר‬‫ת‬ ‫במרחב‬ ‫משאיות‬ ‫של‬ ‫עוברת‬"‫א‬
‫סחרוב‬ ‫בגינות‬ ‫סקר‬)2002( ‫ירושלים‬ ‫לתחבורה‬ ‫אב‬ ‫תכנית‬
‫והסביבה‬ ‫שמן‬ ‫בן‬ ‫במחלף‬ ‫סקר‬)2002(
‫בעיסוויה‬ ‫סקר‬)2003(
‫ואום‬ ‫בחאר‬ ‫בציר‬ ‫סקר‬-‫טובה‬)2003(
‫והסביבה‬ ‫מוצא‬ ‫מחלף‬ ‫סקר‬–‫מס‬ ‫כביש‬'1)2003(
‫מס‬ ‫בדרך‬ ‫תנועה‬ ‫ספירות‬'1 ‫יש‬ ‫חוצה‬ ‫כביש‬‫ראל‬
‫כביש‬ ‫של‬ ‫בזרועות‬ ‫תנועה‬ ‫ספירות‬4‫ודרך‬412‫כביש‬ ‫עם‬1
‫בירוק‬ ‫וחלקית‬ ‫האדום‬ ‫הקו‬ ‫של‬ ‫בציר‬ ‫חתך‬ ‫ספירות‬)1998,2001( ‫נת‬"‫ע‬
‫ובתח‬ ‫פרטי‬ ‫ברכב‬ ‫ונוסעים‬ ‫רכב‬ ‫כלי‬ ‫ספירות‬"‫צ‬ ‫איילון‬ ‫נתיבי‬
‫תנועה‬ ‫ספירות‬
13
‫טבלה‬6.‫וביצ‬ ‫תפעול‬ ‫בתחום‬ ‫יזומים‬ ‫סקרים‬‫ועים‬)‫המשך‬(
‫שם‬‫ה‬‫סקר‬ ‫ארגון‬ ‫שם‬ ‫סוג‬
‫בכביש‬ ‫חיץ‬ ‫ספירות‬4 ‫תל‬ ‫לתחבורה‬ ‫אב‬ ‫תכנית‬-‫אביב‬
‫חיפה‬ ‫מטרופולין‬–1994 ‫נוף‬ ‫יפה‬
‫מוניות‬)‫במסגרת‬OB(
‫חיפה‬ ‫מטרופולין‬–2002
‫הצפון‬ ‫אזור‬ ‫כל‬)‫בביצוע‬–‫במסגרת‬OB(-2003
‫בי‬ ‫וחגורה‬ ‫חיץ‬ ‫סקר‬-‫לסקר‬ ‫כשהשלמה‬ ‫ם‬)1997,2000) (‫במסגרת‬OB( ‫ירושלים‬ ‫לתחבורה‬ ‫אב‬ ‫תכנית‬
‫ת‬ ‫במטרופולין‬ ‫וחגורה‬ ‫חיץ‬ ‫סקר‬"‫א‬)1999( ‫נת‬"‫ע‬
‫ת‬ ‫לעיר‬ ‫בכניסות‬ ‫חגורה‬ ‫סקר‬"‫א‬ ‫איילון‬ ‫נתיבי‬
‫בעיר‬ ‫שונות‬ ‫בנקודות‬ ‫שנים‬ ‫לכמה‬ ‫אחת‬ ‫מבצעים‬-‫ירקון‬,‫דרומי‬ ‫איילון‬,‫אבן‬
‫גבירול‬
‫אביב‬ ‫תל‬ ‫עיריית‬
‫ר‬ ‫העיר‬ ‫במרכז‬ ‫עוברת‬ ‫תנועה‬"‫ג‬,‫רמ‬‫השרון‬ ‫ת‬,‫קר‬‫י‬‫אונו‬ ‫ית‬,‫ציונה‬ ‫נס‬ ‫דגש‬
‫מוניות‬ ‫סקרי‬ ‫ציבורית‬ ‫תחבורה‬ ‫מנהלת‬
‫וחגורה‬ ‫חיץ‬ ‫סקרי‬
‫בתח‬ ‫ספירות‬"‫י‬ ‫במזרח‬ ‫צ‬-‫ובטרנזיטים‬ ‫באוטובוסים‬ ‫ם‬)‫פרטיות‬ ‫הסעות‬) (1998( ‫ירושלים‬ ‫לתחבורה‬ ‫אב‬ ‫תכנית‬
‫לירושלים‬ ‫בקווים‬ ‫באוטובוסים‬ ‫מת‬"‫ת‬
‫תדיר‬ ‫באופן‬ ‫ספירות‬ ‫מבצעים‬ ‫דן‬ ‫חברת‬
‫בא‬ ‫מבצעים‬‫שטיחים‬ ‫מצעות‬)10%‫מהאוטובוסים‬+ (‫צורך‬ ‫לפי‬ ‫סקרים‬ ‫אגד‬ ‫חברת‬
‫נוסעים‬ ‫ספירות‬
‫מרכזיים‬ ‫בצירים‬ ‫ומהירויות‬ ‫נסיעה‬ ‫זמני‬ ‫סקר‬ ‫תל‬ ‫לתחבורה‬ ‫אב‬ ‫תכנית‬-‫אביב‬
‫קו‬ ‫נסיעה‬ ‫זמני‬ ‫סקר‬‫סבא‬ ‫כפר‬
‫בחיפה‬ ‫ראשיים‬ ‫צירים‬-1992 ‫נוף‬ ‫יפה‬
‫בחיפה‬ ‫ראשיים‬ ‫צירים‬–2000
‫הכנה‬ ‫בשלבי‬)‫חב‬ ‫בעזרת‬‫ר‬‫ו‬‫סלולריות‬ ‫ת‬(–2003
‫כביש‬ ‫השפעת‬ ‫בדיקת‬4‫בי‬ ‫הרשת‬ ‫על‬-‫ם‬)1999( ‫ירושלים‬ ‫לתחבורה‬ ‫אב‬ ‫תכנית‬
‫מנתב‬ ‫נסיעה‬ ‫זמן‬ ‫סקר‬"‫שונים‬ ‫למקומות‬ ‫ג‬‫בת‬"‫א‬)‫המהיר‬ ‫הנתיב‬ ‫לטובת‬( ‫ישראל‬ ‫חוצה‬ ‫כביש‬
‫מהירים‬ ‫בכבישים‬ ‫מהירויות‬ ‫סקרי‬:2,65,60)‫עכבה‬ ‫פונקציית‬ ‫כיול‬ ‫לצורך‬(
‫בת‬ ‫נסיעה‬ ‫זמני‬ ‫סקרי‬‫ירושלים‬ ‫וך‬ ‫מת‬"‫ת‬
‫איילון‬ ‫נתיבי‬ ‫בפרוייקט‬ ‫איילון‬ ‫נתיבי‬
‫שוטף‬ ‫באופן‬ ‫העיר‬ ‫ברחבי‬ ‫מתבצעים‬ ‫אביב‬ ‫תל‬ ‫עיריית‬
‫שד‬'‫ביפו‬ ‫ירושלים‬–‫תח‬"‫צ‬ ‫דגש‬
‫נסיעה‬ ‫זמן‬ ‫סקרי‬
‫האדום‬ ‫הקו‬ ‫לאורך‬ ‫תסקירים‬ ‫נת‬"‫ע‬ ‫סביבה‬ ‫איכות‬
‫חוצבים‬ ‫ומהר‬ ‫אל‬ ‫מיוחדות‬ ‫לנסיעות‬ ‫הביקוש‬)2000( ‫ירושלים‬ ‫לתחבורה‬ ‫אב‬ ‫תכנית‬
‫נ‬ ‫הזנת‬‫רכבת‬ ‫לתחנת‬ ‫וסעים‬"‫רמלה‬-‫מרכז‬" ‫ישראל‬ ‫רכבת‬
‫רגל‬ ‫הולכי‬ ‫סקר‬ ‫דגש‬
‫מהירויות‬ ‫סקר‬
‫אחר‬
14
‫טבלה‬7.‫התחבורה‬ ‫מערכת‬ ‫היצע‬ ‫בתחום‬ ‫יזומים‬ ‫סקרים‬
‫שם‬‫ה‬‫סקר‬ ‫ארגון‬ ‫שם‬ ‫סוג‬
‫בהדר‬ ‫חניה‬ ‫סקר‬,‫ועוד‬ ‫הכרמל‬ ‫מרכז‬)‫ביקוש‬ ‫סקרי‬ ‫במסגרת‬( ‫נוף‬ ‫יפה‬
‫במרכ‬ ‫חניה‬ ‫סקר‬‫העיר‬ ‫ז‬)‫ביקוש‬ ‫סקרי‬ ‫במסגרת‬( ‫ירושלים‬ ‫לתחבורה‬ ‫אב‬ ‫תכנית‬
‫חניה‬ ‫מצאי‬
‫מפלסיים‬ ‫דו‬ ‫בכבישים‬ ‫וצורך‬ ‫התכנות‬)2003( ‫ירושלים‬ ‫לתחבורה‬ ‫אב‬ ‫תכנית‬
‫תמרורים‬ ‫סקר‬–2002 ‫ת‬ ‫עיריית‬"‫א‬
‫תמרורים‬ ‫סקר‬ ‫פ‬ ‫עיריית‬"‫ת‬
‫אחר‬
‫טבלה‬8.‫וגיאו‬ ‫חברתיים‬ ‫בנושאים‬ ‫יזומים‬ ‫סקרים‬-‫כלכלי‬‫ים‬
‫שם‬‫ה‬‫סקר‬ ‫ארגון‬ ‫שם‬ ‫סוג‬
1994–‫ארנונה‬ ‫קבצי‬ ‫על‬ ‫שהתבסס‬ ‫קרקע‬ ‫שימושי‬ ‫סקר‬)‫אמין‬ ‫היה‬ ‫לא‬( ‫נוף‬ ‫יפה‬
‫במנ‬ ‫מקומיות‬ ‫בדיקות‬"‫רים‬
‫קרקע‬ ‫שימושי‬ ‫נתוני‬
3.2.‫הארגונים‬ ‫בשימוש‬ ‫הנמצאים‬ ‫אחרים‬ ‫גורמים‬ ‫של‬ ‫סקרים‬
‫מ‬ ‫ובנתוני‬ ‫הארצי‬ ‫נסיעה‬ ‫הרגלי‬ ‫סקר‬ ‫בנתוני‬ ‫שימוש‬ ‫על‬ ‫דיווחו‬ ‫המשתמשים‬ ‫כל‬ ‫כמעט‬‫האוכלוסין‬ ‫פקד‬,
‫לסטטיסטיקה‬ ‫המרכזית‬ ‫בלשכה‬ ‫שמקורם‬.
‫כן‬ ‫כמו‬,‫ארגונים‬ ‫ידי‬ ‫על‬ ‫שבוצעו‬ ‫ונוסעים‬ ‫תנועה‬ ‫ספירות‬ ‫בנתוני‬ ‫שימוש‬ ‫על‬ ‫דיווחו‬ ‫המשתמשים‬ ‫רוב‬
‫אחרים‬,‫הלמ‬ ‫של‬ ‫הארצי‬ ‫הספירות‬ ‫מערכת‬ ‫כולל‬"‫ס‬.
‫ללמ‬ ‫בנוסף‬"‫תחבורתיים‬ ‫משתמשים‬ ‫בעצמם‬ ‫המהווים‬ ‫ולארגונים‬ ‫ס‬,‫הרש‬ ‫את‬ ‫רק‬ ‫ציינו‬ ‫המשתמשים‬‫ויות‬
‫תחבורה‬ ‫תכנון‬ ‫לצורכי‬ ‫סקרים‬ ‫לנתוני‬ ‫כמקור‬ ‫המקומיות‬.
‫הלמ‬ ‫של‬ ‫אחרים‬ ‫סקרים‬ ‫בנתוני‬ ‫שימוש‬ ‫ציינו‬ ‫ולא‬ ‫כמעט‬ ‫המשתמשים‬"‫ס‬)‫אדם‬ ‫כוח‬ ‫סקר‬ ‫כגון‬,‫הוצאות‬
‫ועוד‬ ‫בית‬ ‫משקי‬.(
15
‫טבלה‬9.‫אחרים‬ ‫גורמים‬ ‫של‬ ‫בסקרים‬ ‫שימוש‬
‫מקור‬ ‫סקר‬ ‫שם‬ ‫ארגון‬ ‫שם‬ ‫סוג‬
‫למ‬"‫ס‬ ‫ה‬ ‫סקר‬‫ארצי‬ ‫נסיעה‬ ‫רגלי‬97/96 ‫תל‬ ‫לתחבורה‬ ‫אב‬ ‫תכנית‬-‫אביב‬
‫למ‬"‫ס‬ ‫ארצי‬ ‫נסיעה‬ ‫הרגלי‬ ‫סקר‬97/96 ‫נוף‬ ‫יפה‬
‫למ‬"‫ס‬ ‫ארצי‬ ‫נסיעה‬ ‫הרגלי‬ ‫סקר‬97/96 ‫ירושלים‬ ‫לתחבורה‬ ‫אב‬ ‫תכנית‬
‫למ‬"‫ס‬ ‫ארצי‬ ‫נסיעה‬ ‫הרגלי‬ ‫סקר‬97/96 ‫ישראל‬ ‫חוצה‬ ‫כביש‬
‫למ‬"‫ס‬ ‫ארצי‬ ‫נסיעה‬ ‫הרגלי‬ ‫סקר‬97/96 ‫מת‬"‫ת‬
‫למ‬"‫ס‬ ‫ארצי‬ ‫נסיעה‬ ‫הרגלי‬ ‫סקר‬97/96 ‫גור‬ ‫יהודה‬
‫למ‬"‫ס‬ ‫ארצי‬ ‫נסיעה‬ ‫הרגלי‬ ‫סקר‬97/96 ‫ישראל‬ ‫רכבת‬
‫למ‬"‫ס‬ ‫ארצי‬ ‫נסיעה‬ ‫הרגלי‬ ‫סקר‬97/96 ‫נת‬"‫ע‬
‫למ‬"‫ס‬ ‫ארצי‬ ‫נסיעה‬ ‫הרגלי‬ ‫סקר‬97/96 ‫דן‬ ‫חברת‬
‫למ‬"‫ס‬ ‫ארצי‬ ‫נסיעה‬ ‫הרגלי‬ ‫סקר‬97/96 ‫דגש‬
‫למ‬"‫ס‬ ‫ארצי‬ ‫נסיעה‬ ‫הרגלי‬ ‫סקר‬97/96 ‫תחב‬ ‫מנהלת‬‫ציבורית‬ ‫ורה‬
‫למ‬"‫ס‬ ‫ארצי‬ ‫נסיעה‬ ‫הרגלי‬ ‫סקר‬97/96 ‫התחבורה‬ ‫משרד‬/‫איילון‬ ‫נתיבי‬
‫הנסיעה‬ ‫הרגלי‬ ‫סקר‬
‫הארצי‬
‫בחיפה‬ ‫מקומי‬ ‫נסיעה‬ ‫הרגלי‬ ‫סקר‬ ‫גור‬ ‫יהודה‬ ‫נסיעה‬ ‫הרגלי‬ ‫סקרי‬
‫מקומיים‬
‫ישראל‬ ‫רכבת‬ ‫סקר‬‫ב‬ ‫נוסעים‬‫רכבת‬OB2001 ‫נוף‬ ‫יפה‬
‫י‬ ‫אב‬ ‫תכנית‬-‫ם‬ OB‫ירושלים‬ ‫גור‬ ‫יהודה‬
‫נתי‬‫איילון‬ ‫בי‬ OB‫ת‬ ‫מטרופולין‬"‫א‬
‫לתחבורה‬ ‫המכון‬ ‫ברכבת‬ ‫נוסעים‬ ‫סקר‬OB ‫ישראל‬ ‫רכבת‬
‫ת‬ ‫אב‬ ‫תכנית‬"‫א‬ ‫סקר‬OB‫ת‬ ‫במטרופולין‬"‫א‬)1994( ‫נת‬"‫ע‬
‫איילון‬ ‫נתיבי‬ ‫סקר‬OB‫ת‬ ‫במטרופולין‬"‫א‬)2003( ‫דן‬ ‫חברת‬
‫לתחבורה‬ ‫המכון‬ ‫סקר‬OB‫ת‬ ‫במטרופולין‬"‫א‬)94-95(
‫איילון‬ ‫נתיבי‬ ‫סקר‬OB ‫ת‬ ‫עיריית‬"‫א‬
‫נוסעים‬ ‫סקר‬
‫בתח‬"‫צ‬(On
Board)
‫חיפה‬ ‫עיריית‬ ‫חניה‬ ‫סקר‬)‫גלים‬ ‫בת‬,‫קר‬‫י‬‫אליעזר‬ ‫ית‬( ‫נוף‬ ‫יפה‬
‫אב‬ ‫תכנית‬
‫ירושלים‬ ‫לתחבורה‬
‫בירושלים‬ ‫הקלה‬ ‫הרכבת‬ ‫בפרויקט‬ ‫חניה‬ ‫סקר‬)‫תקני‬ ‫הורדת‬ ‫לצורך‬
‫העי‬ ‫במרכז‬ ‫חניה‬‫ר‬(
‫ציבורית‬ ‫תחבורה‬ ‫מנהלת‬
‫חניה‬ ‫סקר‬
‫דגש‬+‫תסקיר‬ ‫קרקע‬ ‫שימושי‬ ‫לפי‬ ‫נסיעות‬ ‫משיכת‬ ‫מקדמי‬ ‫סקר‬ ‫התחבורה‬ ‫משרד‬/‫נתי‬‫איילון‬ ‫בי‬ ‫מבקרים‬ ‫סקר‬
‫למ‬"‫ס‬ ‫משאיות‬ ‫סקר‬ ‫גור‬ ‫יהודה‬ ‫מטענים‬ ‫סקר‬
‫ומשלוחים‬
‫ת‬ ‫עיריית‬"‫א‬ ‫החוף‬ ‫אחוזות‬ ‫חניוני‬ ‫על‬ ‫נתונים‬ ‫נת‬"‫ע‬ ‫חניה‬ ‫מצאי‬
‫למ‬"‫ס‬ ‫בינעירוניות‬ ‫בדרכים‬ ‫ספירות‬ ‫נוף‬ ‫יפה‬
‫מע‬"‫צ‬ ‫ארציות‬ ‫תנועה‬ ‫ספירות‬
‫י‬ ‫עיריית‬-‫ם‬ ‫י‬ ‫באזור‬ ‫תנועה‬ ‫ספירות‬-‫ם‬ ‫לתחבורה‬ ‫אב‬ ‫תכנית‬‫ירושלים‬
‫למ‬"‫ס‬ ‫תנועה‬ ‫ספירות‬
‫מע‬"‫צ‬‫ו‬‫רשויות‬
‫מקומיות‬
‫תנועה‬ ‫ספירות‬ ‫מת‬"‫ת‬
‫ת‬ ‫עיריית‬"‫א‬ ‫תנועה‬ ‫ספירות‬ ‫גור‬ ‫יהודה‬
‫מקומיות‬ ‫רשויות‬ ‫ובצמתים‬ ‫האדום‬ ‫הקו‬ ‫תוואי‬ ‫לאורך‬ ‫תנועה‬ ‫ספירות‬ ‫נת‬"‫ע‬
‫ת‬ ‫עיריית‬"‫א‬ ‫תנועה‬ ‫ספירות‬ ‫איילון‬ ‫נתיבי‬
‫תנועה‬ ‫ספירות‬
16
‫טבלה‬9.‫אחרים‬ ‫גורמים‬ ‫של‬ ‫בסקרים‬ ‫שימוש‬)‫המשך‬(
‫מקור‬ ‫סקר‬ ‫שם‬ ‫ארגון‬ ‫שם‬ ‫סוג‬
‫וכו‬ ‫איילון‬ ‫נתיבי‬' ‫ע‬ ‫בעיר‬ ‫שנעשות‬ ‫הספירות‬ ‫בכל‬ ‫משתמשים‬"‫אחרים‬ ‫י‬ ‫אביב‬ ‫תל‬ ‫עיריית‬
‫למ‬"‫ס‬‫ו‬‫רשויות‬
‫מקומיות‬
‫תנועה‬ ‫ספירות‬ ‫דגש‬
‫למ‬"‫ס‬,‫מע‬"‫צ‬ ‫תנועה‬ ‫ספירות‬ ‫ציבורית‬ ‫תחבורה‬ ‫מנהלת‬
‫תנועה‬ ‫ספירות‬
)‫המשך‬(
‫נת‬"‫ע‬ ‫וח‬ ‫בחגורות‬ ‫תנועה‬ ‫סקר‬‫י‬‫יצים‬ ‫תל‬ ‫לתחבורה‬ ‫אב‬ ‫תכנית‬-‫אביב‬
‫נת‬"‫ע‬ ‫וח‬ ‫בחגורות‬ ‫תנועה‬ ‫סקר‬‫י‬‫יצים‬ ‫ישראל‬ ‫חוצה‬ ‫כביש‬
‫לתחבורה‬ ‫המכון‬ ‫ת‬ ‫במטרופולין‬ ‫וחגורה‬ ‫חיץ‬ ‫סקרי‬"‫א‬
‫נת‬"‫ע‬ ‫וח‬ ‫בחגורות‬ ‫תנועה‬ ‫סקר‬‫י‬‫יצים‬–1999 ‫מת‬"‫ת‬
‫אב‬ ‫תוכנית‬ ‫חיפ‬ ‫במטרופולין‬ ‫וחגורה‬ ‫חיץ‬ ‫סקרי‬‫ה‬-2002
‫נת‬"‫ע‬ ‫וח‬ ‫בחגורות‬ ‫תנועה‬ ‫סקר‬‫י‬‫יצים‬ ‫גור‬ ‫יהודה‬
‫לתחבורה‬ ‫מכון‬ ‫בכביש‬ ‫חיץ‬ ‫סקר‬4 ‫נת‬"‫ע‬
‫נת‬"‫ע‬ ‫וח‬ ‫בחגורות‬ ‫תנועה‬ ‫סקר‬‫י‬‫יצים‬ ‫דן‬ ‫חברת‬
‫לתחבורה‬ ‫המכון‬ ‫וחגורה‬ ‫חיץ‬ ‫סקרי‬ ‫התחבורה‬ ‫משרד‬/‫איילון‬ ‫נתיבי‬
‫נת‬"‫ע‬ ‫וח‬ ‫בחגורות‬ ‫תנועה‬ ‫סקר‬‫י‬‫יצים‬
‫וחגורה‬ ‫חיץ‬ ‫סקרי‬
‫תסקיר‬ ‫במטרופולי‬ ‫נוסעים‬ ‫ספירות‬‫ת‬ ‫ן‬"‫א‬ ‫מת‬"‫ת‬
‫ישראל‬ ‫רכבת‬ ‫ברכבת‬ ‫נוסעים‬ ‫ספירות‬
‫ישראל‬ ‫רכבת‬ ‫נוסעים‬ ‫ספירות‬ ‫נת‬"‫ע‬
‫התחבורה‬ ‫משרד‬ ‫נוסעים‬ ‫ספירות‬)‫נת‬ ‫לצורך‬"‫פ‬ ‫צ‬"‫ת‬( ‫דגש‬
‫אגד‬,‫דן‬ ‫נוסעים‬ ‫ספירות‬ ‫התחבורה‬ ‫משרד‬/‫איילון‬ ‫נתיבי‬
‫אגד‬,‫דן‬ ‫נוסעים‬ ‫ספירות‬ ‫ת‬ ‫עיריית‬"‫א‬
‫דן‬ ‫נוסעים‬ ‫ספירות‬ ‫פ‬ ‫עיריית‬"‫ת‬
‫נוסעים‬ ‫ספירות‬
‫טכניון‬ ‫תח‬ ‫אמינות‬ ‫סקר‬"‫צ‬ ‫גור‬ ‫יהודה‬
‫לתחבורה‬ ‫מכון‬ ‫מהירויות‬ ‫סקר‬ ‫נת‬"‫ע‬
‫נסיעה‬ ‫זמן‬ ‫סקרי‬
‫למ‬"‫ס‬ ‫ארצי‬ ‫נסועה‬ ‫סקר‬ ‫ישראל‬ ‫חוצה‬ ‫כביש‬ ‫ביצועים‬ ‫אחר‬
‫למ‬"‫ס‬ ‫והדיור‬ ‫האוכלוסין‬ ‫מפקד‬1995 ‫תל‬ ‫לתחבורה‬ ‫אב‬ ‫תכנית‬-‫אביב‬
‫למ‬"‫ס‬ ‫והדיור‬ ‫האוכלוסין‬ ‫מפקד‬1995 ‫יפה‬‫נוף‬
‫למ‬"‫ס‬ ‫והדיור‬ ‫האוכלוסין‬ ‫מפקד‬1995 ‫ירושלים‬ ‫לתחבורה‬ ‫אב‬ ‫תכנית‬
‫למ‬"‫ס‬ ‫והדיור‬ ‫האוכלוסין‬ ‫מפקד‬1995 ‫ישראל‬ ‫חוצה‬ ‫כביש‬
‫למ‬"‫ס‬ ‫והדיור‬ ‫האוכלוסין‬ ‫מפקד‬1995 ‫מת‬"‫ת‬
‫למ‬"‫ס‬ ‫והדיור‬ ‫האוכלוסין‬ ‫מפקד‬1995 ‫גור‬ ‫יהודה‬
‫למ‬"‫ס‬ ‫והדיור‬ ‫האוכלוסין‬ ‫מפקד‬1995 ‫ישראל‬ ‫רכבת‬
‫למ‬"‫ס‬ ‫הא‬ ‫מפקד‬‫והדיור‬ ‫וכלוסין‬1995 ‫נת‬"‫ע‬
‫למ‬"‫ס‬ ‫והדיור‬ ‫האוכלוסין‬ ‫מפקד‬1995 ‫דן‬ ‫חברת‬
‫למ‬"‫ס‬ ‫והדיור‬ ‫האוכלוסין‬ ‫מפקד‬1995 ‫ציבורית‬ ‫תחבורה‬ ‫מנהלת‬
‫למ‬"‫ס‬ ‫והדיור‬ ‫האוכלוסין‬ ‫מפקד‬1995 ‫התחבורה‬ ‫משרד‬/‫איילון‬ ‫נתיבי‬
‫למ‬"‫ס‬ ‫והדיור‬ ‫האוכלוסין‬ ‫מפקד‬1995 ‫פ‬ ‫עיריית‬"‫ת‬
‫האוכלוסין‬ ‫מפקד‬
‫והדיור‬1995
‫למ‬"‫ס‬ ‫אדם‬ ‫כוח‬ ‫סקר‬ ‫חוצ‬ ‫כביש‬‫ישראל‬ ‫ה‬
‫למ‬"‫ס‬ ‫אדם‬ ‫כוח‬ ‫סקר‬ ‫מת‬"‫ת‬
‫תעסוקה‬ ‫נתוני‬
‫והכנסה‬
17
3.3.‫המשתמשים‬ ‫ידי‬ ‫על‬ ‫המוחזקים‬ ‫מידע‬ ‫מאגרי‬
‫הארגונים‬ ‫ידי‬ ‫על‬ ‫המוקמים‬ ‫נתונים‬ ‫מסדי‬ ‫מהווים‬ ‫עצמיים‬ ‫מאגרים‬,‫של‬ ‫ישיר‬ ‫תוצר‬ ‫מהווים‬ ‫אינם‬ ‫אשר‬
‫סקרים‬.‫רבים‬ ‫ממקורות‬ ‫נתונים‬ ‫איסוף‬ ‫או‬ ‫מנהליים‬ ‫קבצים‬ ‫מהווים‬ ‫מידע‬ ‫מאגרי‬,‫א‬ ‫כולל‬‫וסדרות‬ ‫וספים‬
‫סקרים‬ ‫נתוני‬ ‫מתוך‬ ‫עתיות‬.
3.3.1.‫ביקוש‬ ‫נתוני‬ ‫בנושא‬ ‫עצמיים‬ ‫מאגרים‬
‫אחד‬ ‫למקרה‬ ‫פרט‬,‫הביקוש‬ ‫נתוני‬ ‫כל‬,‫הקודמים‬ ‫בפרקים‬ ‫שתוארו‬ ‫כפי‬,‫תחבורה‬ ‫בסקרי‬ ‫מקורם‬.
‫מוצא‬ ‫על‬ ‫מידע‬ ‫הינו‬ ‫חריג‬ ‫מקרה‬-‫כרטיסים‬ ‫ממכירת‬ ‫המתקבל‬ ‫ברכבת‬ ‫הנסיעות‬ ‫של‬ ‫יעד‬.‫הנתונים‬
‫ישראל‬ ‫רכבת‬ ‫ידי‬ ‫על‬ ‫נאספים‬.
3.3.2.‫מ‬‫המערכת‬ ‫של‬ ‫וביצועים‬ ‫תפעול‬ ‫בנושא‬ ‫עצמיים‬ ‫אגרים‬
‫מת‬"‫ת‬,‫תאונות‬ ‫בנושא‬ ‫עצמיים‬ ‫מידע‬ ‫מאגרי‬ ‫הקמת‬ ‫ציינו‬ ‫ישראל‬ ‫ורכבת‬ ‫אביב‬ ‫תל‬ ‫עיריית‬,‫ב‬ ‫כמוצג‬‫טבלה‬
10.‫חיצוני‬ ‫מידע‬ ‫כמאגר‬ ‫תאונות‬ ‫נתוני‬ ‫על‬ ‫נשענים‬ ‫הגופים‬ ‫שאר‬.
‫ספ‬ ‫בנושא‬ ‫מידע‬ ‫מאגר‬ ‫שהקים‬ ‫ציין‬ ‫לא‬ ‫ארגון‬ ‫אף‬‫תנועה‬ ‫ירות‬.
3.3.3.‫התחבורה‬ ‫מערכת‬ ‫היצע‬ ‫בנושא‬ ‫עצמיים‬ ‫מאגרים‬
‫השוטפת‬ ‫הפעילות‬ ‫במסגרת‬ ‫ועתידיות‬ ‫קיימות‬ ‫תחבורה‬ ‫רשתות‬ ‫על‬ ‫מידע‬ ‫מתחזקים‬ ‫שונים‬ ‫ארגונים‬)‫ראה‬
‫טבלה‬11.(‫אחרים‬ ‫מארגונים‬ ‫רשתות‬ ‫של‬ ‫מידע‬ ‫על‬ ‫מסתמך‬ ‫מהארגונים‬ ‫חלק‬.
3.3.4.‫רכב‬ ‫ציי‬ ‫בנושא‬ ‫עצמיים‬ ‫מאגרים‬
‫מפ‬‫שברשותם‬ ‫הרכב‬ ‫צי‬ ‫אודות‬ ‫מידע‬ ‫מאגרי‬ ‫מתחזקים‬ ‫הציבורית‬ ‫התחבורה‬ ‫עילי‬,‫כולל‬‫רכב‬ ‫כלי‬ ‫מצבת‬,
‫ובעלות‬ ‫גיל‬ ‫על‬ ‫נתונים‬‫ו‬‫רכישה‬ ‫עלויות‬)‫ראה‬‫טבלה‬12.(
3.3.5.‫עלויות‬ ‫בנושא‬ ‫עצמיים‬ ‫מאגרים‬
‫תשתיות‬ ‫של‬ ‫הקמה‬ ‫עלויות‬ ‫אודות‬ ‫שונים‬ ‫נתונים‬ ‫מחזיקים‬ ‫הארגונים‬,‫תפעול‬ ‫עלויות‬,‫תחבורה‬ ‫תעריפי‬
‫ציבורית‬,‫ממשלתיות‬ ‫ותמיכות‬ ‫וסובסידיות‬ ‫חנייה‬ ‫תעריפי‬)‫ראה‬‫טבלה‬13.(
18
‫טבלה‬10.‫וביצועים‬ ‫תפעול‬ ‫בנושא‬ ‫עצמיים‬ ‫מידע‬ ‫מאגרי‬
‫מקור‬ ‫סקר‬ ‫שם‬ ‫ארגון‬ ‫שם‬ ‫סוג‬
‫מת‬"‫ת‬ ‫הלמ‬ ‫נתוני‬ ‫על‬ ‫שמתבסס‬ ‫מידע‬ ‫מאגר‬"‫ידי‬ ‫על‬ ‫שעובד‬ ‫ס‬‫מת‬"‫ת‬.
‫השנים‬ ‫בין‬ ‫עירוניות‬ ‫בדרכים‬ ‫תאונות‬ ‫על‬ ‫תקליטור‬ ‫הוציאו‬1996-
1999.
‫מת‬"‫ת‬
‫ת‬ ‫עיריית‬"‫א‬ ‫דרכים‬ ‫תאונות‬ ‫מאגר‬ ‫ת‬ ‫עיריית‬"‫א‬
‫ישראל‬ ‫רכבת‬ ‫דרכים‬ ‫לתאונות‬ ‫שקשורים‬ ‫האירועים‬ ‫כל‬ ‫אחר‬ ‫סטטיסטי‬ ‫מעקב‬
‫רכבת‬ ‫מעורבת‬ ‫שבהן‬
‫ישראל‬ ‫רכבת‬
‫דרכים‬ ‫תאונות‬
‫עבודה‬ ‫תאונות‬ ‫סקירת‬ ‫ישראל‬ ‫רכבת‬ ‫א‬‫חר‬
‫טבלה‬11.‫התחבורה‬ ‫מערכת‬ ‫היצע‬ ‫בנושא‬ ‫עצמיים‬ ‫מידע‬ ‫מאגרי‬
‫מקור‬ ‫סקר‬ ‫שם‬ ‫ארגון‬ ‫שם‬ ‫סוג‬
‫דגש‬ ‫ת‬ ‫במטרופולין‬ ‫פרוייקטים‬ ‫ועלויות‬ ‫פרוייקטים‬ ‫אינוונטר‬"‫א‬ ‫תל‬ ‫לתחבורה‬ ‫אב‬ ‫תכנית‬-‫אביב‬
‫מע‬ ‫כמו‬ ‫גופים‬ ‫באמצעות‬ ‫עצמה‬ ‫בתכנית‬ ‫שבנו‬ ‫אינוונטר‬"‫צ‬,‫חוצה‬
‫ישרא‬‫ל‬,‫רכבת‬,‫עיריות‬,‫אגד‬,‫מנהלת‬
‫נוף‬ ‫יפה‬
‫התחבורה‬ ‫משרד‬,
‫י‬ ‫עיריית‬-‫ם‬,‫מע‬"‫צ‬,
‫אגד‬,‫ישראל‬ ‫רכבת‬
‫וכד‬'
‫שונים‬ ‫גופים‬ ‫באמצעות‬ ‫שנבנה‬ ‫תחבורתי‬ ‫אינווטר‬ ‫ירושלים‬ ‫לתחבורה‬ ‫אב‬ ‫תכנית‬
‫תח‬ ‫רשת‬"‫צ‬,‫ת‬ ‫מטרופולין‬ ‫ושל‬ ‫ארצית‬ ‫ברמה‬ ‫רשתות‬"‫א‬ ‫התחבורה‬ ‫משרד‬/‫איילון‬ ‫נתיבי‬
‫מה‬ ‫רישוי‬ ‫נתוני‬"‫ת‬ ‫מ‬‫אביב‬ ‫תל‬ ‫במטרופולין‬ ‫הציבורית‬ ‫התחבורה‬ ‫של‬ ‫מידע‬ ‫ערכת‬
‫תמרורים‬,‫רמזורים‬,‫דרכים‬,‫נת‬"‫צים‬ ‫ת‬ ‫עיריית‬"‫א‬
‫של‬ ‫ברשתות‬ ‫משתמשים‬:‫מכון‬,‫מת‬"‫ת‬,‫נת‬"‫ע‬,‫זאגה‬ ‫מוטי‬ ‫מע‬"‫צ‬
‫ישראל‬ ‫רכבת‬ ‫הסימולציה‬ ‫מודל‬ ‫לצורך‬:‫מסילות‬,‫מתקנים‬,‫רציפים‬,‫נתונים‬
‫וכו‬ ‫הנדסיים‬'
‫ישראל‬ ‫רכבת‬
‫ישראל‬ ‫רכבת‬ ‫ת‬‫הרכבות‬ ‫תנועת‬ ‫של‬ ‫מלא‬ ‫יעוד‬
‫רשתות‬
‫טבלה‬12.‫רכב‬ ‫ציי‬ ‫בנושא‬ ‫עצמיים‬ ‫מידע‬ ‫מאגרי‬
‫מקור‬ ‫סקר‬ ‫שם‬ ‫ארגון‬ ‫שם‬ ‫סוג‬
‫דן‬ ‫דן‬ ‫של‬ ‫רכב‬ ‫כלי‬ ‫של‬ ‫מאגר‬ ‫דן‬ ‫חברת‬
‫אגד‬ ‫אגד‬ ‫של‬ ‫הרכב‬ ‫צי‬ ‫אגד‬ ‫חברת‬
‫ישראל‬ ‫רכבת‬ ‫הרכבת‬ ‫צי‬ ‫ישראל‬ ‫רכבת‬
‫רכב‬ ‫כלי‬ ‫מצבת‬
19
‫טבלה‬13.‫עלויות‬ ‫בנושא‬ ‫עצמיים‬ ‫מידע‬ ‫מאגרי‬
‫מקור‬ ‫סקר‬ ‫שם‬ ‫ארגון‬ ‫שם‬ ‫סוג‬
‫דגש‬ ‫ת‬ ‫במטרופולין‬ ‫פרוייקטים‬ ‫ועלויות‬ ‫פרוייקטים‬ ‫אינוונטר‬"‫א‬ ‫תל‬ ‫לתחבורה‬ ‫אב‬ ‫תכנית‬-‫אביב‬
‫תחבורתיים‬ ‫פרוייקטים‬ ‫של‬ ‫כלכליים‬ ‫לניתוחים‬ ‫נתונים‬ ‫קובץ‬ ‫לתחבורה‬ ‫המכון‬
‫זרים‬ ‫יועצים‬ ‫עלוי‬‫קלה‬ ‫רככת‬ ‫ותפעול‬ ‫הקמה‬ ‫ות‬ ‫נוף‬ ‫יפה‬
‫הקמת‬ ‫עלויות‬
‫מתקנים‬
‫דן‬ ‫דן‬ ‫של‬ ‫נתונים‬ ‫מאגר‬ ‫דן‬ ‫חברת‬
‫מנהלת‬ ‫מפעילים‬ ‫ברמת‬ ‫תפעול‬ ‫עלויות‬ ‫מאגר‬ ‫ציבורית‬ ‫תחבורה‬ ‫מנהלת‬
‫ת‬ ‫במטרופולין‬ ‫אוטובוסים‬ ‫של‬ ‫הפעלה‬ ‫הוצאות‬ ‫אומדן‬"‫א‬ ‫התחבורה‬ ‫משרד‬/‫איילון‬ ‫נתיבי‬
‫אגד‬ ‫תפעול‬ ‫עלויות‬ ‫אגד‬ ‫חברת‬
‫תפעול‬ ‫עלויות‬
‫פנימי‬ ‫תע‬ ‫טבלת‬‫חניה‬ ‫ריפי‬ ‫נוף‬ ‫יפה‬
‫מסקרים‬ ‫כחלק‬ ‫התחבורה‬ ‫משרד‬/‫איילון‬ ‫נתיבי‬
‫פ‬"‫ת‬ ‫החניה‬ ‫רשות‬ ‫פ‬ ‫עיריית‬"‫ת‬
‫חניה‬ ‫תעריפי‬
‫דן‬ ‫דן‬ ‫של‬ ‫נתונים‬ ‫מאגר‬ ‫דן‬ ‫חברת‬
‫מנהלת‬ ‫תח‬ ‫תעריפי‬ ‫על‬ ‫נתונים‬ ‫מאגר‬"‫צ‬ ‫ציבורית‬ ‫תחבורה‬ ‫מנהלת‬
‫תח‬ ‫תעריפי‬"‫צ‬
‫דן‬ ‫לדן‬ ‫שרלוונטים‬ ‫נתונים‬ ‫דן‬ ‫חברת‬
‫עלויות‬‫פרוייקטים‬‫ממשלתית‬ ‫תמיכה‬ ‫כולל‬ ‫ת‬ ‫עיריית‬"‫א‬
‫ממשלתיות‬ ‫הוצאות‬
‫וסובס‬‫ידיות‬
3.3.6.‫וגיאו‬ ‫חברתיים‬ ‫נתונים‬ ‫בנושא‬ ‫עצמיים‬ ‫מאגרים‬-‫כלכליים‬
‫קרקע‬ ‫שימושי‬ ‫ונתוני‬ ‫דמוגרפיים‬ ‫נתונים‬ ‫של‬ ‫בנושאים‬ ‫עצמיים‬ ‫מידע‬ ‫מאגרי‬ ‫בנו‬ ‫מהמשתמשים‬ ‫חלק‬)‫ראה‬
‫טבלה‬14.(
‫נתוני‬ ‫לגבי‬ ‫מידע‬ ‫מאגרי‬‫דמוגרפיים‬ ‫ם‬)‫ומת‬ ‫ירושלים‬ ‫לתחבורה‬ ‫אב‬ ‫תכנית‬ ‫בצוות‬ ‫לדוגמא‬"‫ת‬.(
‫ונת‬ ‫אביב‬ ‫ובתל‬ ‫בירושלים‬ ‫לתחבורה‬ ‫אב‬ ‫תכנית‬"‫שימושי‬ ‫לפיתוח‬ ‫פרויקטים‬ ‫בנושא‬ ‫מידע‬ ‫מאגרי‬ ‫הקימו‬ ‫ע‬
‫קרקע‬,‫מועסקים‬ ‫תחזיות‬ ‫לביצוע‬ ‫המשמשים‬.
3.3.7.‫גיאוגרפיים‬ ‫מידע‬ ‫ומאגרי‬ ‫רקע‬ ‫מפות‬ ‫בנושא‬ ‫עצמיים‬ ‫מאגרים‬
‫למע‬ ‫פרט‬"‫ולרשויות‬ ‫צ‬‫המקומיות‬,‫של‬ ‫עצמית‬ ‫הכנה‬ ‫על‬ ‫דיווח‬ ‫לא‬ ‫האחרים‬ ‫התחבורתיים‬ ‫המשתמשים‬
‫רקע‬ ‫מפות‬)‫ראה‬‫טבלה‬15.(
‫ארציות‬ ‫מתאר‬ ‫תכניות‬ ‫של‬ ‫באינוונטורים‬ ‫מחזיקים‬ ‫מהארגונים‬ ‫חלק‬,‫ומקומיות‬ ‫מחוזיות‬.
‫פרוייקטים‬ ‫ויישום‬ ‫בתכנון‬ ‫העוסקים‬ ‫הארגונים‬)‫נת‬ ‫לדוגמת‬"‫אייל‬ ‫ונתיבי‬ ‫ע‬‫ון‬(‫ברקעים‬ ‫מחזיקים‬
‫המערכתית‬ ‫ברמה‬ ‫ולא‬ ‫הפרויקטלית‬ ‫ברמה‬ ‫ומדידות‬.
20
‫טבלה‬14.‫וגיאו‬ ‫חברתיים‬ ‫נתונים‬ ‫בנושא‬ ‫עצמיים‬ ‫מידע‬ ‫מאגרי‬-‫כלכליים‬
‫מקור‬ ‫סקר‬ ‫שם‬ ‫ארגון‬ ‫שם‬ ‫סוג‬
‫אב‬ ‫תכנית‬ ‫המטרופולין‬ ‫בכל‬ ‫סקרים‬ ‫מבצעים‬)‫אוכלוסייה‬,‫תעסוקה‬,‫מ‬"‫ב‬( ‫י‬ ‫לתחבורה‬ ‫אב‬ ‫תכנית‬‫רושלים‬
‫למ‬"‫ס‬+‫רשויות‬
‫מקומיות‬
‫ארצי‬ ‫מאגר‬)‫גילאים‬ ‫מבנה‬,‫וכיוצ‬ ‫אוכלוסייה‬"‫ב‬(‫א‬ ‫של‬ ‫ברמה‬"‫ס‬ ‫ישראל‬ ‫חוצה‬ ‫כביש‬
‫למ‬"‫ס‬+‫רשויות‬
‫מקומיות‬
‫ארצי‬ ‫מאגר‬)‫גילאים‬ ‫מבנה‬,‫וכיוצ‬ ‫אוכלוסייה‬"‫ב‬(‫א‬ ‫של‬ ‫ברמה‬"‫ס‬ ‫מת‬"‫ת‬
‫דמוגרפיים‬ ‫נתונים‬
‫אב‬ ‫תכנית‬ ‫נתוני‬ ‫של‬ ‫מאגר‬‫פרויקטים‬)‫קרקע‬ ‫שימושי‬( ‫תכנית‬‫ירושלים‬ ‫לתחבורה‬ ‫אב‬
‫מתת‬ ‫א‬ ‫ברמת‬ ‫נתונים‬ ‫עדכון‬"‫ת‬–1995,2001 ‫תל‬ ‫לתחבורה‬ ‫אב‬ ‫תכנית‬-‫אביב‬
‫נת‬"‫ע‬ ‫פרויקטים‬ ‫של‬ ‫מידע‬ ‫מאגר‬)‫קרקע‬ ‫שימושי‬(‫במטרופולין‬ ‫נת‬"‫ע‬
‫תב‬"‫עות‬ ‫מע‬"‫צ‬
‫קרקע‬ ‫שימושי‬ ‫נתוני‬
‫אב‬ ‫תכנית‬ ‫מ‬ ‫של‬ ‫מאגר‬"‫למועסק‬ ‫ר‬ ‫ירושלים‬ ‫לתחבורה‬ ‫אב‬ ‫תכנית‬
‫תכנ‬‫אב‬ ‫ית‬ ‫פרויקטים‬ ‫ועל‬ ‫המפקד‬ ‫על‬ ‫המסתמך‬ ‫תעסוקה‬ ‫נתוני‬ ‫של‬ ‫מאגר‬
‫תעסוקה‬ ‫מקדמי‬ ‫ועל‬ ‫מתוכננים‬
‫תעסוקה‬ ‫נתוני‬
‫והכנסה‬
‫טבלה‬15.‫בנושא‬ ‫עצמיים‬ ‫מידע‬ ‫מאגרי‬‫רקע‬ ‫ותכניות‬ ‫גיאוגרפי‬ ‫מידע‬ ‫מאגר‬)GIS(
‫מקור‬ ‫סקר‬ ‫שם‬ ‫ארגון‬ ‫שם‬ ‫סוג‬
‫מע‬"‫צ‬ GIS ‫מע‬"‫צ‬
‫פ‬ ‫עיריית‬"‫ת‬ ‫ייעודי‬ ‫של‬ ‫שכבות‬‫קרקע‬,‫פוטוגרמטריה‬,‫כתובות‬,‫וחלקות‬ ‫גושים‬,
‫תב‬"‫עות‬,‫דרכים‬,‫ותשתיות‬ ‫מבנים‬
‫פ‬ ‫עיריית‬"‫ת‬
‫ת‬ ‫עיריית‬"‫אגף‬ ‫א‬
‫מחשוב‬
‫העירייה‬ ‫של‬ ‫רקע‬ ‫מפות‬ ‫ת‬ ‫עיריית‬"‫א‬
‫רקע‬ ‫מפות‬
‫אב‬ ‫תכנית‬ ‫פרוייקטים‬ ‫אינוונטר‬ ‫תל‬ ‫לתחבורה‬ ‫אב‬ ‫תכנית‬-‫אביב‬ ‫כבישים‬ ‫רשת‬
‫עתידית‬
‫אינוונטר‬ ‫ברמת‬ ‫תל‬ ‫לתחבורה‬ ‫אב‬ ‫תכנית‬-‫אביב‬
‫תמ‬"‫א‬2,23)‫תב‬ ‫אגף‬ ‫דרך‬"‫ע‬( ‫ת‬ ‫עיריית‬"‫א‬
‫ומפורט‬ ‫מוקדם‬ ‫הנדסי‬ ‫לתכנון‬ ‫רקע‬ ‫תוכניות‬,‫וכו‬ ‫הפקעות‬' ‫מע‬"‫צ‬
‫תמ‬"‫או‬‫ת‬
‫תמ‬ ‫בעיקר‬"‫ירושלים‬ ‫מחוז‬ ‫מ‬ ‫ירושלים‬ ‫לתחבורה‬ ‫אב‬ ‫תכנית‬
‫תמ‬"‫מ‬4)‫דרום‬( ‫גור‬ ‫יהודה‬
‫תמ‬"‫מ‬5 ‫ת‬ ‫עיריית‬"‫א‬
‫ומפורט‬ ‫מוקדם‬ ‫הנדסי‬ ‫לתכנון‬ ‫רקע‬ ‫תוכניות‬,‫וכו‬ ‫הפקעות‬' ‫מע‬"‫צ‬
‫תמ‬"‫מים‬
‫שמתכננים‬ ‫באזורים‬ ‫ציבורית‬ ‫תחבורה‬ ‫מנהלת‬
‫ומפורט‬ ‫מוקדם‬ ‫הנדסי‬ ‫לתכנון‬ ‫רקע‬ ‫תוכניות‬,‫וכו‬ ‫הפקעות‬' ‫מע‬"‫צ‬
‫תכנון‬ ‫אגף‬ ‫במסגרת‬ ‫פ‬ ‫עיריית‬"‫ת‬
‫ומתאר‬ ‫אב‬ ‫תכניות‬
‫מקומיות‬
‫תצ‬ ‫מאגר‬"‫האדום‬ ‫הקו‬ ‫לאורך‬ ‫אות‬ ‫נת‬"‫ע‬
‫דרך‬ ‫קטעי‬ ‫של‬ ‫מדידות‬ ‫מאגר‬)‫פיסי‬ ‫מצב‬,‫תש‬‫תית‬,‫גיאוגרפי‬ ‫מצב‬( ‫איילון‬ ‫נתיבי‬
‫אחר‬
21
3.4.‫הארגונים‬ ‫בשימוש‬ ‫הנמצאים‬ ‫חיצוניים‬ ‫מידע‬ ‫מאגרי‬
‫הארגון‬ ‫של‬ ‫עצמיים‬ ‫מידע‬ ‫למאגרי‬ ‫מעבר‬,‫מידע‬ ‫ממאגרי‬ ‫נתונים‬ ‫רוכשים‬ ‫או‬ ‫מקבלים‬ ‫המשתמשים‬
‫חיצוניים‬.
3.4.1.‫ביקוש‬ ‫נתוני‬ ‫בנושא‬ ‫חיצוניים‬ ‫מאגרים‬
‫מקור‬ ‫המהווים‬ ‫חיצוניים‬ ‫מידע‬ ‫מאגרי‬ ‫ציין‬ ‫לא‬ ‫ארגון‬ ‫אף‬‫ביקוש‬ ‫לנתוני‬.
3.4.2.‫המערכת‬ ‫של‬ ‫וביצועים‬ ‫תפעול‬ ‫בנושא‬ ‫חיצוניים‬ ‫מאגרים‬
‫תנועה‬ ‫ספירות‬ ‫של‬ ‫בנושאים‬ ‫חיצוניים‬ ‫מידע‬ ‫ממאגרי‬ ‫נתונים‬ ‫קיבלו‬ ‫המשתמשים‬,‫דרכים‬ ‫תאונות‬,‫איכות‬
‫דלק‬ ‫וצריכת‬ ‫סביבה‬,‫ב‬ ‫כמוצג‬‫טבלה‬16.
‫המאגר‬ ‫את‬ ‫ציינו‬ ‫דן‬ ‫וחברת‬ ‫אביב‬ ‫תל‬ ‫לתחבורה‬ ‫אב‬ ‫תכנית‬‫תנועה‬ ‫ספירות‬ ‫לנתוני‬ ‫ארצי‬)‫פעיל‬ ‫שאיננו‬
‫יותר‬.(‫הלמ‬ ‫של‬ ‫דרכים‬ ‫תאונות‬ ‫נתוני‬ ‫במאגר‬ ‫שימוש‬ ‫ציינו‬ ‫המשתמשים‬"‫ס‬,‫תל‬ ‫עיריית‬ ‫ושל‬ ‫המשטרה‬
‫אביב‬.
‫הסביבה‬ ‫לאיכות‬ ‫הקשורים‬ ‫בנתונים‬ ‫שימוש‬ ‫ציינה‬ ‫אביב‬ ‫תל‬ ‫עיריית‬ ‫רק‬,‫של‬ ‫הניטור‬ ‫בתחנות‬ ‫שמקורם‬
‫העירייה‬.
3.4.3.‫מער‬ ‫היצע‬ ‫בנושא‬ ‫חיצוניים‬ ‫מאגרים‬‫התחבורה‬ ‫כת‬
‫תחבורה‬ ‫רשתות‬ ‫בנושא‬ ‫לארגון‬ ‫חיצוניים‬ ‫מידע‬ ‫במאגרי‬ ‫שימוש‬ ‫ציינו‬ ‫לא‬ ‫המשתמשים‬,‫נוף‬ ‫ליפה‬ ‫פרט‬,
‫מע‬ ‫של‬ ‫דרכים‬ ‫באינוונטר‬ ‫שימוש‬ ‫ציין‬ ‫אשר‬"‫צ‬.
3.4.4.‫רכב‬ ‫ציי‬ ‫בנושא‬ ‫חיצוניים‬ ‫מאגרים‬
‫הלמ‬ ‫של‬ ‫רכב‬ ‫כלי‬ ‫מצבת‬ ‫בנתוני‬ ‫שימוש‬ ‫על‬ ‫דיווחו‬ ‫המשתמשים‬ ‫רוב‬"‫ס‬,‫התחבורה‬ ‫משרד‬ ‫של‬ ‫וחלקם‬)‫ראה‬
‫טבלה‬17.(‫הציבורית‬ ‫התחבורה‬ ‫ממפעילי‬ ‫חיצוני‬ ‫במידע‬ ‫שימוש‬ ‫גם‬ ‫ציינה‬ ‫ציבורית‬ ‫תחבורה‬ ‫מנהלת‬.
3.4.5.‫עלויות‬ ‫בנושא‬ ‫חיצוניים‬ ‫מאגרים‬
‫ב‬ ‫מוצג‬ ‫עלויות‬ ‫בנושא‬ ‫חיצוניים‬ ‫מידע‬ ‫במאגרי‬ ‫השימוש‬‫טבלה‬18.
‫המחירים‬ ‫מאגר‬ ‫צוין‬ ‫הקמה‬ ‫עלויות‬ ‫בנושא‬‫דקל‬ ‫של‬ ‫הבנייה‬ ‫לענף‬.‫קבצי‬ ‫צוינו‬ ‫תפעול‬ ‫עלויות‬ ‫בנושא‬
‫הציבורית‬ ‫התחבורה‬ ‫מפעילי‬ ‫נתוני‬ ‫כן‬ ‫וכמו‬ ‫איילון‬ ‫ונתיבי‬ ‫התחבורה‬ ‫משרד‬ ‫ידי‬ ‫על‬ ‫שהופקו‬ ‫עלויות‬.
‫תעריפי‬ ‫על‬ ‫נתונים‬ ‫מקבלים‬ ‫מהמשתמשים‬ ‫וחלק‬ ‫חנייה‬ ‫תעריפי‬ ‫לנתוני‬ ‫מקור‬ ‫מהוות‬ ‫המקומיות‬ ‫הרשויות‬
‫עצמ‬ ‫מהמפעילים‬ ‫הציבורית‬ ‫התחבורה‬‫ם‬.
22
‫טבלה‬16.‫התחבורה‬ ‫מערכת‬ ‫של‬ ‫וביצועים‬ ‫תפעול‬ ‫בנושא‬ ‫חיצוניים‬ ‫מידע‬ ‫מאגרי‬
‫מקור‬ ‫סקר‬ ‫שם‬ ‫ארגון‬ ‫שם‬ ‫סוג‬
‫לתחבורה‬ ‫המכון‬ ‫תנועה‬ ‫ספירות‬ ‫של‬ ‫ארצי‬ ‫מידע‬ ‫מאגר‬ ‫תל‬ ‫לתחבורה‬ ‫אב‬ ‫תכנית‬-‫אביב‬
‫לתחבורה‬ ‫המכון‬ ‫תנועה‬ ‫ספירות‬ ‫של‬ ‫ארצי‬ ‫מידע‬ ‫מאגר‬ ‫חברת‬‫דן‬
‫תנועה‬ ‫ספירות‬
‫למ‬"‫ס‬,‫משטרה‬ ‫דרכים‬ ‫תאונות‬ ‫נוף‬ ‫יפה‬
‫למ‬"‫ס‬ ‫דרכים‬ ‫תאונות‬ ‫גור‬ ‫יהודה‬
‫ת‬ ‫עיריית‬"‫א‬ ‫דרכים‬ ‫תאונות‬ ‫איילון‬ ‫נתיבי‬
‫למ‬"‫ס‬,‫משטרה‬ ‫דרכים‬ ‫תאונות‬ ‫דגש‬
‫למ‬"‫ס‬ ‫דרכים‬ ‫תאונות‬ ‫התחבורה‬ ‫משרד‬/‫איילון‬ ‫נתיבי‬
‫משטרה‬ ‫דרכים‬ ‫תאונות‬ ‫ת‬ ‫עיריית‬"‫א‬
‫למ‬"‫ס‬ ‫דרכים‬ ‫תאונות‬ ‫מע‬"‫צ‬
‫למ‬"‫ס‬,‫משטרה‬ ‫דרכים‬ ‫תאונות‬ ‫פ‬ ‫עיריית‬"‫ת‬
‫דרכים‬ ‫תאונות‬
‫לאיכ‬ ‫רשות‬"‫ס‬
‫ת‬ ‫בעיריית‬"‫א‬
‫בת‬ ‫קבועות‬ ‫ניטור‬ ‫תחנות‬"‫א‬ ‫ת‬ ‫עיריית‬"‫א‬ ‫סביבה‬ ‫איכות‬
‫הדלק‬ ‫מנהל‬ ‫דלק‬ ‫צריכת‬ ‫נתוני‬ ‫ישראל‬ ‫חוצה‬ ‫כביש‬ ‫אחר‬
‫טבלה‬17.‫רכב‬ ‫ציי‬ ‫בנושא‬ ‫חיצוניים‬ ‫מידע‬ ‫מאגרי‬
‫מקור‬ ‫סקר‬ ‫שם‬ ‫ארגון‬ ‫שם‬ ‫סוג‬
‫למ‬"‫ס‬ ‫רכב‬ ‫כלי‬ ‫מצבת‬ ‫נוף‬ ‫יפה‬
‫למ‬"‫ס‬ ‫רכב‬ ‫כלי‬ ‫מצבת‬ ‫ירושלים‬ ‫לתחבורה‬ ‫אב‬ ‫תכנית‬
‫התחבורה‬ ‫משרד‬ ‫רכב‬ ‫כלי‬ ‫מצבת‬ ‫ישראל‬ ‫חוצה‬ ‫כביש‬
‫למ‬"‫ס‬ ‫רכב‬ ‫כלי‬ ‫מצבת‬ ‫גור‬ ‫יהודה‬
‫למ‬"‫ס‬ ‫רכב‬ ‫כלי‬ ‫מצבת‬ ‫נת‬"‫ע‬
‫למ‬"‫ס‬ ‫רכב‬ ‫כלי‬ ‫מצבת‬ ‫דגש‬
‫למ‬"‫ס‬,‫מפעילי‬
‫התח‬"‫צ‬
‫רכב‬ ‫כלי‬ ‫מצבת‬ ‫ציבור‬ ‫תחבורה‬ ‫מנהלת‬‫ית‬
‫למ‬"‫ס‬,‫משרד‬
‫התחבורה‬
‫רכב‬ ‫כלי‬ ‫מצבת‬ ‫התחבורה‬ ‫משרד‬/‫איילון‬ ‫נתיבי‬
‫למ‬"‫ס‬,‫משרד‬
‫התחבורה‬
‫רכב‬ ‫כלי‬ ‫מצבת‬ ‫ת‬ ‫עיריית‬"‫א‬
‫למ‬"‫ס‬ ‫רכב‬ ‫כלי‬ ‫מצבת‬ ‫מע‬"‫צ‬
‫רכב‬ ‫כלי‬ ‫מצבת‬
23
‫טבלה‬18.‫עלויות‬ ‫בנושא‬ ‫חיצוניים‬ ‫מידע‬ ‫מאגרי‬
‫מקור‬ ‫סקר‬ ‫שם‬ ‫ארגון‬ ‫שם‬ ‫סוג‬
‫דקל‬ ‫ה‬ ‫לענף‬ ‫מחירים‬ ‫מאגר‬‫בניה‬ ‫דגש‬ ‫הקמת‬ ‫עלויות‬
‫מתקנים‬
‫לתחבורה‬ ‫מכון‬ ‫רכב‬ ‫כלי‬ ‫של‬ ‫הפעלה‬ ‫הוצאות‬ ‫נוף‬ ‫יפה‬
‫דן‬,‫אגד‬ ‫תפעול‬ ‫עלויות‬ ‫התחבורה‬ ‫משרד‬/‫איילון‬ ‫נתיבי‬
‫אבירם‬ ‫חיים‬ ‫תחבורתיים‬ ‫פרוייקטים‬ ‫לניתוח‬ ‫כלכליים‬ ‫נתונים‬ ‫קובץ‬
‫איילון‬ ‫נתיבי‬ ‫תפעול‬ ‫עלויות‬ ‫ת‬ ‫עיריית‬"‫א‬
‫התחבורה‬ ‫משרד‬,‫יועצים‬ ‫אגד‬ ‫חברת‬
‫תפעול‬ ‫עלויות‬
‫י‬ ‫עיריית‬-‫ם‬ ‫חניה‬ ‫תעריפי‬ ‫ירושלים‬ ‫לתחבורה‬ ‫אב‬ ‫תכנית‬
‫החוף‬ ‫אחוזות‬ ‫חניה‬ ‫תעריפי‬ ‫ת‬ ‫עיריית‬"‫א‬
‫חניה‬ ‫תעריפי‬
‫אגד‬ ‫תח‬ ‫תעריפי‬ ‫מטריצת‬"‫צ‬ ‫נוף‬ ‫יפה‬
‫איילון‬ ‫נתיבי‬ ‫תח‬ ‫תעריפי‬"‫צ‬ ‫ת‬ ‫עיריית‬"‫א‬
‫תח‬ ‫תעריפי‬"‫צ‬
‫מפעילים‬ ‫לתח‬ ‫רק‬"‫צ‬ ‫ציבורית‬ ‫תחבורה‬ ‫מנהלת‬ ‫רכישה‬ ‫עלויות‬
3.4.6.‫מא‬‫וגיאו‬ ‫חברתיים‬ ‫נתונים‬ ‫בנושא‬ ‫חיצוניים‬ ‫גרים‬-‫כלכליים‬
‫טבלה‬19‫וגיאו‬ ‫דמוגרפיים‬ ‫בנושאים‬ ‫הארגונים‬ ‫את‬ ‫המשמשים‬ ‫החיצוניים‬ ‫המידע‬ ‫מאגרי‬ ‫את‬ ‫מציגה‬-
‫כלכליים‬.
‫הלמ‬ ‫נתוני‬"‫ס‬,‫הפנים‬ ‫משרד‬,‫מידע‬ ‫כמקור‬ ‫הארגונים‬ ‫את‬ ‫משמשים‬ ‫אחרים‬ ‫ומתכננים‬ ‫מקומיות‬ ‫רשויות‬
‫לנת‬‫דמוגרפיים‬ ‫ונים‬,‫המשק‬ ‫של‬ ‫כלכליות‬ ‫ומגמות‬ ‫קרקע‬ ‫שימושי‬ ‫נתוני‬.‫ציינו‬ ‫משתמשים‬ ‫שלושה‬ ‫רק‬
‫הלאומי‬ ‫הביטוח‬ ‫בנתוני‬ ‫שימוש‬.
‫למ‬ ‫בנתוני‬ ‫נעזרים‬ ‫המשתמשים‬ ‫רוב‬"‫נהיגה‬ ‫רשיונות‬ ‫בנושא‬ ‫הרישוי‬ ‫משרד‬ ‫או‬ ‫ס‬.
3.4.7.‫גיאוגרפיים‬ ‫מידע‬ ‫ומאגרי‬ ‫רקע‬ ‫מפות‬ ‫בנושא‬ ‫חיצוניים‬ ‫מאגרים‬
‫מ‬ ‫חיצונייים‬ ‫מידע‬ ‫מאגרי‬‫גיאוגרפיים‬ ‫מידע‬ ‫ומערכת‬ ‫רקע‬ ‫למפות‬ ‫כמקור‬ ‫הארגונים‬ ‫רוב‬ ‫את‬ ‫שמשים‬,
‫ב‬ ‫כמוצג‬‫טבלה‬20.‫מפה‬ ‫חברת‬ ‫של‬ ‫רקע‬ ‫במפות‬ ‫שימוש‬ ‫על‬ ‫דווחו‬ ‫המשתמשים‬ ‫רוב‬.
‫ומחוזיות‬ ‫ארציות‬ ‫מתאר‬ ‫לתכניות‬ ‫הקשורים‬ ‫מידע‬ ‫במאגרי‬ ‫שימוש‬ ‫על‬ ‫דיווחו‬ ‫הארגונים‬ ‫כל‬ ‫כמעט‬.
24
‫טבלה‬19.‫גיאו‬ ‫דמוגרפיים‬ ‫נתונים‬ ‫בנושא‬ ‫חיצוניים‬ ‫מידע‬ ‫מאגרי‬-‫כלכליים‬
‫מקור‬ ‫סקר‬ ‫שם‬/‫מידע‬ ‫מאגר‬ ‫ארגון‬ ‫שם‬ ‫סוג‬
‫לרמן‬ ‫סוציו‬ ‫נתונים‬ ‫עדכון‬-‫ותחזיות‬ ‫קיים‬ ‫מצב‬ ‫אקונומיים‬ ‫תל‬ ‫לתחבורה‬ ‫אב‬ ‫תכנית‬-‫אביב‬
‫למ‬"‫ס‬,‫רשויות‬
‫מקומיות‬
‫ר‬ ‫על‬ ‫ודמוגרפים‬ ‫פיזיים‬ ‫נתונים‬‫מקומיות‬ ‫שויות‬ ‫נוף‬ ‫יפה‬
‫מקומיות‬ ‫רשויות‬ ‫ועיריות‬ ‫מקומיות‬ ‫רשויות‬ ‫ירושלים‬ ‫לתחבורה‬ ‫אב‬ ‫תכנית‬
‫הפנים‬ ‫משרד‬ ‫תמ‬"‫י‬ ‫מחוז‬ ‫מ‬-‫מחוזיות‬ ‫מתאר‬ ‫תכניות‬ ‫ם‬
‫התחבורה‬ ‫משרד‬,
‫מקומיות‬ ‫רשויות‬,
‫מתאר‬ ‫תכניות‬
‫דמוגרפיים‬ ‫נתונים‬ ‫גור‬ ‫יהודה‬
‫תכנון‬ ‫ועדות‬
‫מחוזיות‬,‫למ‬"‫ס‬
‫דמוגרפיים‬ ‫נתונים‬ ‫רכב‬‫ישראל‬ ‫ת‬
‫למ‬"‫ס‬ ‫א‬ ‫ברמת‬ ‫דמוגרפיים‬ ‫נתונים‬"‫ס‬ ‫נת‬"‫ע‬
‫למ‬"‫ס‬,‫רשויות‬
‫מקומיות‬
‫דמוגרפיים‬ ‫נתונים‬ ‫דן‬ ‫חברת‬
‫למ‬"‫ס‬,‫משרד‬
‫הפנים‬,‫רשויות‬
‫מקומיות‬
‫דמוגרפיים‬ ‫נתונים‬ ‫ציבורית‬ ‫תחבורה‬ ‫מנהלת‬
‫נת‬"‫ע‬,‫כהן‬ ‫שוקי‬,
‫ת‬ ‫אב‬ ‫תכנית‬"‫א‬
‫דמוגרפיים‬ ‫נתונים‬ ‫התחבורה‬ ‫משרד‬/‫איילון‬ ‫נתיבי‬
‫הפנים‬ ‫משרד‬ ‫האוכלוסין‬ ‫מרשם‬ ‫פ‬ ‫עיריית‬"‫ת‬
‫דמוגרפיים‬ ‫נתונים‬
‫מחוזיות‬ ‫ועדות‬
‫מקומיות‬ ‫ורשויות‬
‫קרקע‬ ‫שימושי‬ ‫נתוני‬ ‫ישראל‬ ‫חוצה‬ ‫כביש‬
‫מחוזיות‬ ‫ועדות‬
‫מקומיות‬ ‫ורשויות‬
‫קרקע‬ ‫שימושי‬ ‫נתוני‬ ‫מת‬"‫ת‬
‫מקומיות‬ ‫רשויות‬ ‫ארנונות‬ ‫גור‬ ‫יהודה‬
‫תכנון‬ ‫ועדות‬
‫מחוזיות‬
‫תב‬"‫עות‬ ‫ישראל‬ ‫רכבת‬
‫מתכננים‬,‫רשויו‬‫ת‬
‫מקומיות‬,‫ועדות‬
‫מחוזיות‬
‫קרקע‬ ‫שימושי‬ ‫נת‬"‫ע‬
‫ארצית‬ ‫מועצה‬,
‫מקומיות‬ ‫רשויות‬,
‫מחוזיות‬ ‫ועדות‬
‫קרקע‬ ‫שימושי‬ ‫איילון‬ ‫נתיבי‬
‫תכנון‬ ‫ועדות‬,
‫מקומיות‬ ‫רשויות‬
‫קרקע‬ ‫שימושי‬ ‫נתוני‬ ‫דן‬ ‫חברת‬
‫תכנון‬ ‫ועדות‬,
‫מקומיות‬ ‫רשויות‬
‫תב‬"‫עות‬ ‫דגש‬
‫תכנון‬ ‫ועדות‬,
‫מקומיות‬ ‫רשויות‬
‫תב‬"‫עות‬ ‫תחבו‬ ‫מנהלת‬‫ציבורית‬ ‫רה‬
‫נת‬"‫ע‬,‫רשויות‬
‫מקומיות‬
‫ארנונות‬ ‫קבצי‬ ‫התחבורה‬ ‫משרד‬/‫איילון‬ ‫נתיבי‬
‫מקומיות‬ ‫רשויות‬ ‫רצפה‬ ‫שטחי‬–‫חניה‬ ‫תקני‬ ‫לקביעת‬
‫אב‬ ‫תכניות‬,‫רשויות‬
‫מקומיות‬
‫תב‬"‫עות‬
‫ת‬ ‫אב‬ ‫תכניות‬"‫א‬ ‫ת‬ ‫אב‬ ‫תכניות‬"‫א‬
‫מקומיות‬ ‫רשויות‬ ‫תב‬"‫עות‬ ‫מע‬"‫צ‬
‫למ‬"‫ס‬ ‫דמוגרפים‬ ‫נתונים‬ ‫פ‬ ‫עיריית‬"‫ת‬
‫שימושי‬ ‫נתוני‬
‫קרקע‬
25
‫טבלה‬19.‫גיאו‬ ‫דמוגרפיים‬ ‫נתונים‬ ‫בנושא‬ ‫חיצוניים‬ ‫מידע‬ ‫מאגרי‬-‫כלכליים‬)‫המשך‬(
‫מקור‬ ‫סקר‬ ‫שם‬/‫מידע‬ ‫מאגר‬ ‫ארגון‬ ‫שם‬ ‫סוג‬
‫לאומי‬ ‫ביטוח‬ ‫והכנסה‬ ‫תעסוקה‬ ‫נתוני‬ ‫ישראל‬ ‫חוצה‬ ‫כביש‬
‫לאומי‬ ‫ביטוח‬ ‫והכנסה‬ ‫תעסוקה‬ ‫נתוני‬ ‫מת‬"‫ת‬
‫למ‬"‫ס‬ ‫למ‬"‫ס‬ ‫נת‬"‫ע‬
‫למ‬"‫ס‬ ‫והכנסה‬ ‫תעסוקה‬ ‫נתוני‬ ‫דן‬ ‫חברת‬
‫למ‬"‫ס‬ ‫והכנסה‬ ‫תעסוקה‬ ‫נתוני‬ ‫ציבורית‬ ‫תחבורה‬ ‫מנהלת‬
‫למ‬"‫ס‬ ‫והכנסה‬ ‫תעסוקה‬ ‫נתוני‬ ‫התחבורה‬ ‫משרד‬/‫איילון‬ ‫נתיבי‬
‫לאומי‬ ‫ביטוח‬ ‫והכנסה‬ ‫תעסוקה‬ ‫נתוני‬ ‫פ‬ ‫עיריית‬"‫ת‬
‫תעסוקה‬ ‫נתוני‬
‫והכנסה‬
‫למ‬"‫ס‬ ‫ובכלכלה‬ ‫במשק‬ ‫מגמות‬ ‫גור‬ ‫יהודה‬
‫למ‬"‫ס‬ ‫למ‬"‫ס‬ ‫נת‬"‫ע‬
‫סדן‬ ‫עזרא‬ ‫ת‬ ‫העיר‬ ‫פרופיל‬"‫א‬
‫למ‬"‫ס‬ ‫ובכלכלה‬ ‫במשק‬ ‫מגמות‬ ‫ציבורית‬ ‫תחבורה‬ ‫מנהלת‬
‫למ‬"‫ס‬ ‫סטטיסטי‬ ‫שנתון‬ ‫התחבורה‬ ‫משרד‬/‫איילון‬ ‫נתיבי‬
‫במשק‬ ‫מגמות‬
‫ובכלכלה‬)‫למ‬"‫ס‬(
‫למ‬"‫ס‬ ‫נהיגה‬ ‫רשיונות‬)‫החדש‬ ‫למודל‬ ‫משמש‬( ‫נוף‬ ‫יפה‬
‫הרישוי‬ ‫משרד‬ ‫רישיונות‬ ‫קובץ‬ ‫ישר‬ ‫חוצה‬ ‫כביש‬‫אל‬
‫הרישוי‬ ‫משרד‬ ‫רישיונות‬ ‫קובץ‬ ‫מת‬"‫ת‬
‫למ‬"‫ס‬ ‫נהגים‬ ‫מצבת‬ ‫גור‬ ‫יהודה‬
‫למ‬"‫ס‬ ‫נהיגה‬ ‫רשיונות‬ ‫מספר‬ ‫של‬ ‫מודל‬ ‫נת‬"‫ע‬
‫למ‬"‫ס‬ ‫נהיגה‬ ‫רשיונות‬ ‫נתוני‬ ‫ציבורית‬ ‫תחבורה‬ ‫מנהלת‬
‫הרישוי‬ ‫משרד‬
‫הרישוי‬ ‫משרד‬ ‫רישוי‬ ‫נתוני‬ ‫התחבורה‬ ‫משרד‬/‫איילון‬ ‫נתיבי‬
‫רשיונות‬ ‫נתוני‬
‫נהיגה‬
26
‫טבלה‬20.‫גיאוגרפיים‬ ‫מידע‬ ‫ומאגרי‬ ‫רקע‬ ‫שכבות‬ ‫בנושא‬ ‫חיצוניים‬ ‫מידע‬ ‫מאגרי‬
‫מקור‬ ‫סקר‬ ‫שם‬/‫מידע‬ ‫מאגר‬ ‫ארגון‬ ‫שם‬ ‫סוג‬
‫מפה‬ ‫רקע‬ ‫מפות‬ ‫תל‬ ‫לתחבורה‬ ‫אב‬ ‫תכנית‬-‫אביב‬
‫מפה‬ ‫רקע‬ ‫מפות‬ ‫נוף‬ ‫יפה‬
‫מפה‬ ‫רקע‬ ‫מפות‬ ‫ירושלים‬ ‫לתחבורה‬ ‫אב‬ ‫תכנית‬
‫מפה‬ ‫רקע‬ ‫מפות‬ ‫ישראל‬ ‫חוצה‬ ‫כביש‬
‫מפה‬ ‫רקע‬ ‫מפות‬ ‫מ‬‫ת‬"‫ת‬
‫מפה‬ ‫רקע‬ ‫מפות‬ ‫גור‬ ‫יהודה‬
‫מפה‬ ‫רקע‬ ‫מפות‬ ‫נת‬"‫ע‬
‫מפה‬ ‫רקע‬ ‫מפות‬ ‫דן‬ ‫חברת‬
‫מפה‬ ‫רקע‬ ‫מפות‬ ‫ציבורית‬ ‫תחבורה‬ ‫מנהלת‬
‫מפה‬ ‫רקע‬ ‫מפות‬ ‫התחבורה‬ ‫משרד‬/‫איילון‬ ‫נתיבי‬
‫מפה‬ ‫מפה‬ ‫חברת‬ ‫נתוני‬ ‫אגד‬ ‫חברת‬
‫רקע‬ ‫מפות‬
‫תמ‬"‫א‬23,‫תמ‬"‫א‬31,‫תמ‬"‫א‬6 ‫נוף‬ ‫יפה‬
‫תמ‬ ‫בעיקר‬"‫א‬35)‫לתחזיות‬ ‫כרקע‬‫הארציות‬( ‫ישראל‬ ‫חוצה‬ ‫כביש‬
‫תמ‬"‫א‬23,‫תמ‬"‫א‬3,‫תמ‬"‫א‬31,‫תמ‬"‫א‬412‫א‬')‫תעופה‬ ‫שדות‬(, ‫ישראל‬ ‫רכבת‬
‫תמ‬"‫א‬23‫א‬',‫תמ‬"‫א‬35 ‫נת‬"‫ע‬
‫התחבורה‬ ‫משרד‬ ‫דן‬ ‫חברת‬
‫תמ‬"‫א‬,18‫תמ‬"‫א‬23‫ו‬-23‫א‬',‫תמ‬"‫א‬3,‫תמ‬"‫א‬35 ‫דגש‬
‫שלא‬ ‫כמעט‬)‫בתמ‬ ‫מעט‬"‫א‬3( ‫ציבורית‬ ‫תחבורה‬ ‫מנהלת‬
‫תמ‬"‫א‬3,23,4/2 ‫התחבורה‬ ‫משרד‬/‫איילון‬ ‫נתיבי‬
‫תכנון‬ ‫אגף‬ ‫במסגרת‬ ‫פ‬ ‫עיריית‬"‫ת‬
‫תמ‬"‫אות‬
‫מטרופולינית‬ ‫תכנית‬)‫מאושרת‬ ‫לא‬(,‫תמ‬"‫מ‬3/21,‫תמ‬"‫מ‬5 ‫תל‬ ‫לתחבורה‬ ‫אב‬ ‫תכנית‬-‫אביב‬
‫תמ‬"‫מ‬6 ‫נוף‬ ‫יפה‬
‫תמ‬"‫מ‬3,‫תמ‬"‫מ‬5+‫נלווים‬ ‫מסמכים‬ ‫נת‬"‫ע‬
‫תמ‬"‫מ‬3,‫תמ‬"‫מ‬5 ‫איילון‬ ‫נתיבי‬
‫תמ‬"‫מ‬5 ‫חבר‬‫דן‬ ‫ת‬
‫תמ‬"‫מ‬3,‫תמ‬"‫מ‬4,‫תמ‬"‫מ‬5 ‫דגש‬
‫שלא‬ ‫כמעט‬ ‫ציבורית‬ ‫תחבורה‬ ‫מנהלת‬
‫תמ‬"‫מ‬3,5 ‫התחבורה‬ ‫משרד‬/‫איילון‬ ‫נתיבי‬
‫תכנון‬ ‫אגף‬ ‫במסגרת‬ ‫פ‬ ‫עיריית‬"‫ת‬
‫תמ‬"‫מים‬
‫תכנון‬ ‫אגף‬ ‫במסגרת‬ ‫פ‬ ‫עיריית‬"‫ת‬ ‫ומתאר‬ ‫אב‬ ‫תכניות‬
‫מקומיות‬
‫איילון‬ ‫נתיבי‬ ‫של‬ ‫מידע‬ ‫מערכת‬‫הציבורית‬ ‫התחבורה‬ ‫נת‬"‫ע‬ ‫אחר‬
27
4.‫פתוחות‬ ‫שאלות‬
‫בנתונים‬ ‫ובבעיות‬ ‫בחסרים‬ ‫הנוגעות‬ ‫פתוחות‬ ‫שאלות‬ ‫שבע‬ ‫כלל‬ ‫התחבורה‬ ‫בנתוני‬ ‫המשתמשים‬ ‫שאלון‬
‫הקיימים‬,‫כלליות‬ ‫והערות‬ ‫בעתיד‬ ‫נתונים‬ ‫לאיסוף‬ ‫תכניות‬.‫כללו‬ ‫הפתוחות‬ ‫השאלות‬:
•‫בנתונים‬ ‫ובעיות‬ ‫חסרים‬
o‫עבודתך‬ ‫לביצוע‬ ‫כיום‬ ‫לך‬ ‫החסרים‬ ‫העיקריים‬ ‫הנתונים‬ ‫מהם‬
o‫מה‬‫ן‬‫העיק‬ ‫הבעיות‬‫כיום‬ ‫לרשותך‬ ‫העומדים‬ ‫בנתונים‬ ‫ריות‬
o‫התחבורה‬ ‫נתוני‬ ‫לשיפור‬ ‫ביותר‬ ‫חשוב‬ ‫לך‬ ‫נראה‬ ‫מה‬
•‫בעתיד‬ ‫נתונים‬ ‫לאיסוף‬ ‫תכניות‬
o‫הקרובות‬ ‫השנים‬ ‫במהלך‬ ‫סקרים‬ ‫לביצוע‬ ‫תכניות‬ ‫לארגונכם‬ ‫יש‬ ‫האם‬
o‫מידע‬ ‫מאגרי‬ ‫לשדרוג‬ ‫תכניות‬ ‫לארגונכם‬ ‫יש‬ ‫האם‬
o‫מתכנן‬ ‫הנך‬ ‫שינויים‬ ‫איזה‬/‫בעקבו‬ ‫תחבורה‬ ‫נתוני‬ ‫של‬ ‫בהקשר‬ ‫מצפה‬‫ההתפתחויות‬ ‫ת‬
‫בטכנולוגיות‬‫ה‬‫מידע‬
•‫הערות‬‫נוספות‬
‫המרואיינים‬ ‫לניסוח‬ ‫בהתאם‬ ‫בהמשך‬ ‫מובאים‬ ‫הנתונים‬ ‫של‬ ‫ובעיות‬ ‫חסרים‬ ‫על‬ ‫הסברים‬,‫חפיפה‬ ‫ותתכן‬
‫מההסברים‬ ‫חלק‬ ‫בין‬.
4.1.‫בנתונים‬ ‫ובעיות‬ ‫חסרים‬
4.1.1.‫עבודתך‬ ‫לביצוע‬ ‫כיום‬ ‫לך‬ ‫החסרים‬ ‫העיקריים‬ ‫הנתונים‬ ‫מהם‬
‫הג‬ ‫של‬ ‫בתשובותיהם‬ ‫רבה‬ ‫הטרוגניות‬ ‫קיימת‬‫העיקריים‬ ‫לנתונים‬ ‫בהתייחס‬ ‫השונים‬ ‫התחבורתיים‬ ‫ופים‬
‫עבודתם‬ ‫לביצוע‬ ‫כיום‬ ‫להם‬ ‫החסרים‬.‫של‬ ‫תשובותיהם‬21‫ל‬ ‫חולקו‬ ‫המרואיינים‬ ‫הגופים‬-29‫קטגוריות‬
‫משנה‬.
‫זו‬ ‫לשאלה‬ ‫השיבו‬ ‫הארגונים‬ ‫כל‬.‫של‬ ‫ביותר‬ ‫הרב‬ ‫המספר‬ ‫את‬ ‫העלו‬ ‫גור‬ ‫ויהודה‬ ‫לירושלים‬ ‫אב‬ ‫תוכנית‬
‫קטגוריות‬)10‫ו‬-9‫בהתאמה‬(‫בהן‬‫עבודתם‬ ‫לביצוע‬ ‫נתונים‬ ‫להם‬ ‫חסרים‬.
‫ב‬ ‫מרוכז‬ ‫הנסקרים‬ ‫הארגונים‬ ‫כל‬ ‫של‬ ‫תשובותיהם‬ ‫פי‬ ‫על‬ ‫החסרים‬ ‫הנתונים‬ ‫דירוג‬‫טבלה‬21.
‫לנסיעות‬ ‫ביקוש‬ ‫תחזיות‬ ‫על‬ ‫בנתונים‬ ‫לחסר‬ ‫גם‬ ‫התייחסו‬ ‫מהעונים‬ ‫שחלק‬ ‫לציין‬ ‫יש‬)‫האמצעים‬ ‫בכל‬.(
‫הינם‬ ‫לתחבורה‬ ‫ביקוש‬ ‫תחזיות‬ ‫על‬ ‫נתונים‬‫הנוכחית‬ ‫העבודה‬ ‫להיקף‬ ‫מחוץ‬,‫אולם‬,‫המשתמשים‬ ‫אזכור‬
‫אלו‬ ‫בנתונים‬ ‫חסר‬ ‫יש‬ ‫לגביהם‬,‫הסיכום‬ ‫מטבלאות‬ ‫הושמט‬ ‫לא‬.
28
‫טבלה‬21.‫בנתונים‬ ‫עיקריים‬ ‫חסרים‬ ‫בנושא‬ ‫תשובות‬ ‫ריכוז‬
%‫מהנשאלים‬ ‫פירוט‬ ‫חסרים‬...
57% ‫תח‬ ‫חברות‬ ‫נתוני‬"‫צ‬–‫מסלולים‬,‫לו‬"‫ז‬,‫נוס‬ ‫ספירות‬‫עים‬
‫נתוני‬‫ם‬‫על‬‫קווי‬‫תח‬"‫ה‬ ‫צ‬‫לרכבת‬ ‫מקבילים‬
‫נ‬‫באוטובוסים‬ ‫נוסעים‬ ‫תוני‬)‫תחנות‬ ‫לפי‬ ‫יורדים‬ ‫עולים‬‫קו‬ ‫פרופיל‬ ‫ולפי‬(
‫סקרי‬OB
‫מוצא‬-‫בתח‬ ‫נוסעים‬ ‫של‬ ‫יעד‬"‫צ‬
‫לתח‬ ‫לביקושים‬ ‫ארצי‬ ‫מודל‬ ‫חסר‬"‫צ‬
‫בתחנות‬ ‫אוטובוסים‬ ‫של‬ ‫המתנה‬ ‫זמן‬
‫תח‬ ‫של‬ ‫נסיעה‬ ‫זמני‬"‫צ‬‫שונים‬ ‫מפעילים‬ ‫של‬
‫אוטוב‬ ‫של‬ ‫נסיעה‬ ‫מהירויות‬‫וסים‬
‫בתח‬ ‫תשלום‬ ‫אמצעי‬ ‫על‬ ‫נתונים‬ ‫התפלגות‬"‫שונות‬ ‫אוכלוסיות‬ ‫של‬ ‫צ‬
‫בתח‬ ‫מפעילים‬ ‫בין‬ ‫שילוב‬ ‫על‬ ‫נתונים‬"‫צ‬
‫תח‬ ‫רשת‬ ‫לגבי‬ ‫נתונים‬"‫ירושלים‬ ‫במטרופולין‬ ‫צ‬
‫תח‬ ‫תעריפי‬"‫צ‬
‫תחבורה‬ ‫על‬ ‫נתונים‬
‫ציבורית‬
29% ‫רכב‬ ‫כלי‬ ‫של‬ ‫שונים‬ ‫סוגים‬ ‫של‬ ‫תפעול‬ ‫עלויות‬,‫הנסיעה‬ ‫במהירות‬ ‫כתלות‬
‫הדרכי‬ ‫תאונות‬ ‫עלות‬‫פרויקטים‬ ‫כדאיות‬ ‫בבדיקת‬ ‫השפעה‬ ‫בעל‬ ‫כגורם‬ ‫ם‬
‫מעודכנים‬ ‫תמחור‬ ‫נתוני‬)‫אחזקה‬ ‫עלויות‬,‫מתקנים‬,‫תשתיות‬(
‫בכבישים‬ ‫והיטלים‬ ‫אגרות‬
‫ע‬‫שעה‬ ‫רך‬(VOT)‫שונים‬ ‫אוכלוסייה‬ ‫לסוגי‬
‫עלויות‬ ‫נתוני‬
24% ‫ב‬‫הלמ‬ ‫של‬ ‫סטטיסטיים‬ ‫אזורים‬ ‫של‬ ‫ברמה‬ ‫פעילויות‬ ‫נתוני‬ ‫נק‬"‫ס‬-‫רצפות‬ ‫שטחי‬,
‫ש‬‫ופרוייקט‬ ‫קרקע‬ ‫ימושי‬‫ים‬
‫מסודר‬ ‫מידע‬ ‫מקור‬,‫קרקע‬ ‫שימושי‬ ‫על‬ ‫נתונים‬ ‫של‬ ‫ומהימן‬ ‫מאורגן‬
‫המטרופולינית‬ ‫ברמה‬ ‫קרקע‬ ‫שימושי‬ ‫סקר‬
‫הגיאוגרפית‬ ‫המידע‬ ‫במערכת‬ ‫בינוי‬ ‫ושכבת‬ ‫נתונים‬
‫שימושי‬ ‫על‬ ‫נתונים‬
‫קרקע‬
24% ‫גיאוגרפיים‬ ‫ולאזורים‬ ‫לרשתות‬ ‫מסודר‬ ‫נתונים‬ ‫מאגר‬
‫עתידית‬ ‫תחבורתית‬ ‫רשת‬ ‫של‬ ‫מהימן‬ ‫מיפוי‬
‫נס‬ ‫מטריצות‬‫נכונות‬ ‫אינן‬ ‫יעות‬‫ש‬ ‫בגלל‬‫א‬"‫ת‬,‫הרשת‬,‫הכבישים‬,‫ואזורי‬ ‫המסילות‬
‫מעודכנים‬ ‫אינם‬ ‫הבינוי‬‫נכונים‬ ‫ואינם‬
‫ובה‬ ‫מפה‬:‫מרכזיות‬ ‫תחנות‬,‫מסופים‬,‫איסור‬‫פנ‬‫יות‬,‫צמתים‬,‫גשרים‬,‫נת‬"‫וכו‬ ‫צים‬'
‫ק‬‫תח‬ ‫של‬ ‫מתקנים‬ ‫ושל‬ ‫הכבישים‬ ‫רשת‬ ‫של‬ ‫מעודכנת‬ ‫ומפילציה‬"‫צ‬)‫קיים‬ ‫מצב‬
‫ומתוכנן‬(
‫הרשת‬ ‫על‬ ‫נתונים‬
‫התחבור‬‫תית‬
19% ‫עבודה‬ ‫מקומות‬ ‫של‬ ‫ועדכון‬ ‫סקרים‬
‫לעבודה‬ ‫הגעה‬ ‫אמצעי‬
‫מקומות‬ ‫על‬ ‫נתונים‬
‫עבודה‬
19% ‫נסיעות‬ ‫פיצול‬ ‫על‬ ‫מעודכנים‬ ‫נתונים‬
‫נוסעים‬ ‫פיצול‬ ‫של‬ ‫ונתונים‬ ‫סקרים‬ ‫חסרים‬‫ב‬‫רכבת‬ ‫תחנות‬)K+R,‫תח‬"‫צ‬,‫פרטי‬(
‫מרכזיים‬ ‫בצירים‬ ‫נסיעות‬ ‫פיצול‬ ‫נתוני‬)‫ת‬ ‫חיפה‬"‫לדוגמא‬ ‫א‬(
‫פיצול‬ ‫על‬ ‫נתונים‬
‫נסיעות‬
19% ‫ובסופשבוע‬ ‫בלילות‬ ‫תנועה‬ ‫ספירות‬
‫באמצעות‬ ‫הציבוריים‬ ‫הגופים‬ ‫עבור‬ ‫שנעשים‬ ‫הספירות‬ ‫נתוני‬ ‫של‬ ‫מתמשך‬ ‫ריכוז‬
‫אחד‬ ‫למקום‬ ‫שיקובצו‬ ‫סטנדרטי‬ ‫פורמט‬
‫בארץ‬ ‫הכבישים‬ ‫לכל‬ ‫זמינים‬ ‫שיהיו‬ ‫תנועה‬ ‫ספירות‬ ‫של‬ ‫מערכים‬
‫מע‬ ‫של‬ ‫תנועה‬ ‫וספירות‬ ‫רשת‬ ‫נתוני‬ ‫מאגר‬ ‫יצירת‬"‫עירוניים‬ ‫כבישים‬ ‫ושל‬ ‫צ‬
‫ספיר‬‫הרכבת‬ ‫לצירי‬ ‫ומקבילים‬ ‫שמובילים‬ ‫בצירים‬ ‫תנועה‬ ‫ות‬
‫תנועה‬ ‫ספירות‬ ‫נתוני‬
19% ‫מהירויות‬ ‫סקרי‬‫נסיעה‬ ‫וזמני‬
‫דרך‬ ‫בקטעי‬ ‫מהירויות‬ ‫התפלגות‬,‫יום‬ ‫תקופות‬ ‫לפי‬
‫ע‬ ‫מהירויות‬"‫יממה‬ ‫שעות‬ ‫פ‬.
‫מהירויות‬ ‫על‬ ‫נתונים‬
29
‫הנסקרים‬ ‫הארגונים‬ ‫של‬ ‫הראשי‬ ‫סיווגם‬ ‫פי‬ ‫על‬ ‫החסרים‬ ‫הנתונים‬ ‫דירוג‬:
•‫קובעי‬ ‫לרוב‬‫הציבורית‬ ‫התחבורה‬ ‫מערכת‬ ‫על‬ ‫נתונים‬ ‫חסרים‬ ‫המדיניות‬.‫בנוסף‬,‫לחלקם‬ ‫חסרים‬
‫התחבורתית‬ ‫הרשת‬ ‫על‬ ‫נתונים‬,‫תנועה‬ ‫נפחי‬,‫המערכת‬ ‫של‬ ‫ביצוע‬ ‫נתוני‬,‫והסעות‬ ‫תנועה‬ ‫ספירות‬
‫מיוחדות‬.
•‫האב‬ ‫תוכניות‬ ‫צוותי‬ ‫לכל‬,‫מערכתי‬ ‫בתכנון‬ ‫העוסקים‬,‫קרקע‬ ‫שימושי‬ ‫על‬ ‫נתונים‬ ‫חסרים‬.‫בנוסף‬,
‫מהארגוני‬ ‫כמחצית‬‫ציבורית‬ ‫תחבורה‬ ‫בנתוני‬ ‫חוסר‬ ‫על‬ ‫דווחו‬ ‫מערכתי‬ ‫בתכנון‬ ‫העוסקים‬ ‫ם‬,
‫נסיעות‬,‫ומשיכה‬ ‫יצירה‬ ‫ונתוני‬ ‫מקצועיים‬ ‫נהגים‬ ‫על‬ ‫נתונים‬.
•‫בתכנון‬ ‫העוסקים‬ ‫מהארגונים‬ ‫ממחצית‬ ‫ליותר‬,‫ציבורית‬ ‫תחבורה‬ ‫נתוני‬ ‫חסרים‬ ‫ותפעול‬ ‫יישום‬.
‫בנוסף‬,‫עבודה‬ ‫מקומות‬ ‫על‬ ‫נתונים‬ ‫חסרים‬ ‫מהם‬ ‫לכשליש‬,‫מהירויות‬,‫חני‬‫ה‬,‫ונתוני‬ ‫נסיעות‬ ‫פיצול‬
‫עלויות‬.
•‫עלויות‬ ‫נתוני‬ ‫חסרים‬ ‫היועצים‬ ‫לכל‬.‫בנוסף‬,‫וספירות‬ ‫קרקע‬ ‫שימושי‬ ‫על‬ ‫נתונים‬ ‫חסרים‬ ‫לרובם‬
‫תנועה‬.
•‫ציבורית‬ ‫תחבורה‬ ‫נתוני‬ ‫חסרים‬ ‫הציבורית‬ ‫התחבורה‬ ‫מפעילי‬ ‫לכל‬)‫האחרים‬ ‫המפעילים‬ ‫של‬(
‫המערכת‬ ‫של‬ ‫ביצוע‬ ‫ונתוני‬.‫בנוסף‬,‫הת‬ ‫הרשת‬ ‫על‬ ‫נתונים‬ ‫חסרים‬ ‫לחלקם‬‫חבורתית‬,‫פיצול‬
‫נסיעות‬,‫מהירויות‬,‫מוצא‬-‫דמוגרפים‬ ‫ונתונים‬ ‫יעד‬.
•‫ציבורית‬ ‫תחבורה‬ ‫נתוני‬ ‫חסרים‬ ‫המקומיות‬ ‫לרשויות‬,‫מוניות‬ ‫על‬ ‫נתונים‬,‫דרכים‬ ‫תאונות‬ ‫נתוני‬,
‫בין‬ ‫ההשקה‬ ‫בנקודות‬ ‫במטרופולין‬ ‫נוספות‬ ‫רשויות‬ ‫של‬ ‫ונתונים‬ ‫התחבורתית‬ ‫הרשת‬ ‫על‬ ‫נתונים‬
‫הערים‬.
4.1.2.‫בנתוני‬ ‫העיקריות‬ ‫הבעיות‬ ‫מהן‬‫כיום‬ ‫לרשותך‬ ‫העומדים‬ ‫ם‬
‫זו‬ ‫שאלה‬ ‫על‬ ‫השיבו‬ ‫הארגונים‬ ‫כל‬.‫ומת‬ ‫ירושלים‬ ‫לתחבורה‬ ‫אב‬ ‫תוכנית‬"‫ביותר‬ ‫הרב‬ ‫המספר‬ ‫את‬ ‫העלו‬ ‫ת‬
‫בעיות‬ ‫של‬)7‫אחד‬ ‫כל‬(‫כיום‬ ‫לרשותם‬ ‫העומדים‬ ‫התחבורה‬ ‫בנתוני‬.
‫הנסקרים‬ ‫הארגונים‬ ‫כל‬ ‫של‬ ‫תשובותיהם‬ ‫פי‬ ‫על‬ ‫בנתונים‬ ‫העיקריות‬ ‫הבעיות‬ ‫דירוג‬:
‫כללי‬ ‫באופן‬,‫הי‬ ‫ניתן‬‫הנתונים‬ ‫מאיכות‬ ‫רצון‬ ‫שבעי‬ ‫אינם‬ ‫התחבורתיים‬ ‫המשתמשים‬ ‫כי‬ ‫להתרשם‬ ‫ה‬
‫להם‬ ‫הזמינים‬.‫העדכניות‬ ‫את‬ ‫ציינו‬ ‫המשתמשים‬,‫האחידות‬,‫כבעיות‬ ‫לנתונים‬ ‫והנגישות‬ ‫האמינות‬
‫הקיימים‬ ‫הנתונים‬ ‫של‬ ‫עיקריות‬,‫להלן‬ ‫כמוצג‬:
•70%‫בעדכניות‬ ‫היא‬ ‫התחבורה‬ ‫נתוני‬ ‫של‬ ‫העיקרית‬ ‫שהבעיה‬ ‫השיבו‬ ‫מהארגונים‬)‫ועדכ‬‫ון‬(
‫הנתונים‬.
•62%‫נתוני‬ ‫של‬ ‫העיקריות‬ ‫הבעיות‬ ‫הינן‬ ‫ואחידות‬ ‫התאמה‬ ‫של‬ ‫שבעיות‬ ‫ציינו‬ ‫מהארגונים‬
‫התחבורה‬.
•57%‫סטטיסטיות‬ ‫שבעיות‬ ‫חושבים‬ ‫מהארגונים‬)‫סטטיסטית‬ ‫אמינות‬,‫ושקיפות‬ ‫תיעוד‬(‫ובעיות‬
‫התחבורה‬ ‫נתוני‬ ‫של‬ ‫העיקריות‬ ‫הבעיות‬ ‫הינן‬ ‫לנתונים‬ ‫ונגישות‬ ‫זמינות‬ ‫של‬.
30
•19%‫חו‬ ‫מהארגונים‬‫נסיעה‬ ‫הרגלי‬ ‫מסקר‬ ‫הנובעות‬ ‫שהבעיות‬ ‫שבים‬,‫ו‬ ‫חוסר‬/‫בנתונים‬ ‫כפילות‬ ‫או‬,
‫נתוני‬ ‫של‬ ‫העיקריות‬ ‫הבעיות‬ ‫הינן‬ ‫עבודה‬ ‫מקומות‬ ‫ובנתוני‬ ‫דרכים‬ ‫תאונות‬ ‫בנתוני‬ ‫בעיות‬
‫התחבורה‬.
‫ב‬ ‫רשום‬ ‫פרטניות‬ ‫בעיות‬ ‫ציון‬‫טבלה‬22.
‫הר‬ ‫סיווגם‬ ‫פי‬ ‫על‬ ‫בנתונים‬ ‫העיקריות‬ ‫הבעיות‬ ‫דירוג‬‫הנסקרים‬ ‫הארגונים‬ ‫של‬ ‫אשי‬:
•‫הבעיות‬ ‫הינן‬ ‫הנתונים‬ ‫ובאחידות‬ ‫בהתאמה‬ ‫שבעיות‬ ‫חושבים‬ ‫המדיניות‬ ‫קובעי‬ ‫הארגונים‬ ‫רוב‬
‫התחבורה‬ ‫נתוני‬ ‫של‬ ‫העיקריות‬.
•‫בהתאמה‬ ‫ובעיות‬ ‫סטטיסטיות‬ ‫שבעיות‬ ‫חושבים‬ ‫מערכתי‬ ‫בתכנון‬ ‫העוסקים‬ ‫הארגונים‬ ‫כל‬
‫התחבורה‬ ‫נתוני‬ ‫של‬ ‫העיקריות‬ ‫הבעיות‬ ‫הינן‬ ‫הנתונים‬ ‫ובאחידות‬.‫בנוסף‬,‫חושבים‬ ‫הארגונים‬ ‫רוב‬
‫הנתונים‬ ‫בעדכון‬ ‫בעיות‬ ‫שקיימות‬,‫התחבורתיים‬ ‫בנתונים‬ ‫בעיות‬ ‫שקיימות‬ ‫חושבים‬ ‫ומחציתם‬
‫נסיעה‬ ‫הרגלי‬ ‫בסקר‬ ‫שמקורם‬.
•‫בתכנון‬ ‫העוסקים‬ ‫הארגונים‬ ‫רוב‬,‫הנתונים‬ ‫ובאחידות‬ ‫בהתאמה‬ ‫שבעיות‬ ‫חושבים‬ ‫ותפעול‬ ‫יישום‬
‫התחבורה‬ ‫נתוני‬ ‫של‬ ‫העיקריות‬ ‫הבעיות‬ ‫הינן‬.‫בנו‬‫סף‬,‫בעיות‬ ‫שקיימות‬ ‫חושבים‬ ‫ממחציתם‬ ‫יותר‬
‫סטטיסטיות‬,‫לנתונים‬ ‫ונגישות‬ ‫ובזמינות‬ ‫הנתונים‬ ‫בעדכון‬ ‫בעיות‬.
•‫של‬ ‫העיקריות‬ ‫הבעיות‬ ‫הינן‬ ‫הנתונים‬ ‫ועדכון‬ ‫לנתונים‬ ‫ונגישות‬ ‫שזמינות‬ ‫חושבים‬ ‫היועצים‬ ‫כל‬
‫התחבורה‬ ‫נתוני‬.‫תאונות‬ ‫בנתוני‬ ‫ובעיות‬ ‫סטטיסטיות‬ ‫בעיות‬ ‫שקיימות‬ ‫חושבים‬ ‫רובם‬ ‫בנוסף‬
‫ה‬‫דרכים‬.
•‫הבעיות‬ ‫הינן‬ ‫הנתונים‬ ‫ועדכון‬ ‫לנתונים‬ ‫ונגישות‬ ‫שזמינות‬ ‫חושבים‬ ‫הציבורית‬ ‫התחבורה‬ ‫מפעילי‬
‫התחבורה‬ ‫נתוני‬ ‫של‬ ‫העיקריות‬.
•‫של‬ ‫העיקריות‬ ‫הבעיות‬ ‫הינן‬ ‫דרכים‬ ‫תאונות‬ ‫ונתוני‬ ‫הנתונים‬ ‫שעדכון‬ ‫חושבים‬ ‫המקומיות‬ ‫ברשויות‬
‫התחבורה‬ ‫נתוני‬.
31
‫טבלה‬22.‫ריכוז‬‫בנתונים‬ ‫בעיות‬ ‫בנושא‬ ‫תשובות‬
‫פירוט‬ ‫בעיות‬...
‫תנועה‬ ‫וספירות‬ ‫וחגורה‬ ‫חיץ‬ ‫קווי‬ ‫סקרי‬ ‫לביצוע‬ ‫סטטיסטית‬ ‫אמינות‬ ‫ובעלת‬ ‫עקבית‬ ‫שיטה‬ ‫העדר‬
‫גדולה‬ ‫שונות‬ ‫בגלל‬ ‫הנתונים‬ ‫בתקפות‬ ‫בעייתיות‬.‫ו‬ ‫במידה‬‫הסקרים‬‫עשוי‬ ‫הדבר‬ ‫נדירות‬ ‫לעתים‬ ‫נעשים‬
‫הנתונים‬ ‫של‬ ‫ולהטיות‬ ‫לטעויות‬ ‫לגרום‬
‫בהיקפ‬ ‫בעיות‬‫תקציביות‬ ‫בעיות‬ ‫בגלל‬ ‫ובאמינותם‬ ‫סקרים‬ ‫של‬ ‫ים‬
‫מהימנות‬ ‫בעיות‬‫ב‬‫הלמ‬ ‫נתוני‬"‫ס‬
‫שיטתיות‬ ‫אינן‬ ‫תנועה‬ ‫ספירות‬
‫הספירות‬ ‫ביצוע‬ ‫אופן‬ ‫בגלל‬ ‫הנתונים‬ ‫באמינות‬ ‫בעיה‬,‫התוצאות‬ ‫ושונות‬ ‫הביצוע‬ ‫תדירות‬‫ובגלל‬‫שונות‬
‫פקידה‬ ‫בימי‬‫ו‬‫הנתוני‬ ‫ברישום‬ ‫בעיות‬‫ם‬
‫הסקרים‬ ‫ביצוע‬ ‫ובשיטות‬ ‫מקצועי‬ ‫בליווי‬ ‫בעיה‬
‫ותיעודה‬ ‫מתודולוגיה‬ ‫בעיית‬–‫סקרים‬ ‫בבסיס‬ ‫שעומדות‬ ‫ההנחיות‬ ‫הם‬ ‫מה‬ ‫יודעים‬ ‫לא‬
‫בשטח‬ ‫הקיים‬ ‫המצב‬ ‫ואת‬ ‫המציאות‬ ‫את‬ ‫משקפים‬ ‫תמיד‬ ‫לא‬ ‫וסקרים‬ ‫נתונים‬
‫אליהם‬ ‫הגיעו‬ ‫איך‬ ‫ברור‬ ‫ולא‬ ‫אותם‬ ‫לאמת‬ ‫ניתן‬ ‫שלא‬ ‫נתונים‬ ‫ישנם‬
‫לה‬ ‫בעיה‬ ‫יש‬ ‫ולכן‬ ‫אליהם‬ ‫הגיעו‬ ‫ואיך‬ ‫נתונים‬ ‫מאחורי‬ ‫עומד‬ ‫מה‬ ‫ברור‬ ‫תמיד‬ ‫לא‬‫מהנתונים‬ ‫בחלק‬ ‫שתמש‬
‫ו‬ ‫בסקרים‬ ‫משתמשים‬ ‫בהם‬ ‫הנתונים‬ ‫בהיקף‬ ‫בעיה‬ ‫קיימת‬‫אותם‬ ‫דגמו‬ ‫מתי‬)‫מייצגים‬ ‫בהכרח‬ ‫לא‬.(
‫רמת‬‫נמוכה‬ ‫סטטיסטית‬ ‫מהימנות‬
‫הנתונים‬ ‫באיכות‬ ‫בעיות‬
‫בעיות‬
‫סטטיסטיות‬
‫ואין‬ ‫סדירות‬ ‫אין‬‫עקבי‬ ‫תהליך‬‫נתונים‬ ‫ועדכון‬ ‫איסוף‬ ‫של‬ ‫ורציף‬
‫הנתונים‬ ‫התיישנות‬-‫שעובד‬ ‫נתונים‬ ‫ישנם‬‫רחוקות‬ ‫לעיתים‬ ‫מתעדכנים‬ ‫אך‬ ‫שוטף‬ ‫באופן‬ ‫איתם‬ ‫ים‬)‫סקר‬
‫נסיעה‬ ‫הרגלי‬,‫מפקד‬-‫לעשור‬ ‫אחת‬(,‫כך‬,‫תוקפם‬ ‫שפג‬ ‫נתונים‬ ‫עם‬ ‫מתכננים‬ ‫שבפועל‬ ‫מצב‬ ‫שנוצר‬
‫שינויים‬ ‫על‬ ‫לעמוד‬ ‫ניתן‬ ‫שבאמצעותם‬ ‫יותר‬ ‫גבוהה‬ ‫בתדירות‬ ‫אך‬ ‫קטן‬ ‫יותר‬ ‫בהיקף‬ ‫סקרים‬ ‫לעשות‬ ‫יש‬
‫במגמות‬
‫באת‬ ‫באינטרנט‬ ‫מספק‬ ‫נתונים‬ ‫עדכון‬ ‫אין‬‫הקיימים‬ ‫רים‬
‫ורלוונטים‬ ‫מעודכנים‬ ‫נתונים‬ ‫סמך‬ ‫על‬ ‫ולא‬ ‫בטן‬ ‫תחושות‬ ‫סמך‬ ‫על‬ ‫רבות‬ ‫פעמים‬ ‫נעשה‬ ‫תכנון‬
‫שא‬ ‫בגלל‬ ‫בסטייה‬ ‫ונמצאות‬ ‫נכונות‬ ‫אינן‬ ‫נסיעות‬ ‫מטריצות‬"‫ת‬,‫הרשת‬,‫הכבישים‬,‫ואזורי‬ ‫המסילות‬
‫מעודכנים‬ ‫ואינם‬ ‫נכונים‬ ‫אינם‬ ‫הבינוי‬
‫בעדכון‬ ‫בעייתיות‬‫ה‬‫נתונים‬‫ש‬ ‫לכך‬ ‫הגורמת‬‫המתכ‬ ‫של‬ ‫הרשתות‬‫מזו‬ ‫זו‬ ‫שונות‬ ‫ננים‬.‫נ‬‫פעילויות‬ ‫על‬ ‫תונים‬
‫מזומנות‬ ‫יותר‬ ‫ולעיתים‬ ‫טובה‬ ‫יותר‬ ‫עדכון‬ ‫ברמת‬ ‫נחוצים‬ ‫רשת‬ ‫ועל‬
‫משאיות‬ ‫תנועת‬ ‫סקר‬ ‫על‬ ‫לחזור‬ ‫יש‬‫ומטענים‬‫משתנה‬ ‫או‬ ‫יציבה‬ ‫התנועה‬ ‫כמה‬ ‫עד‬ ‫לדעת‬ ‫כדי‬,‫לקבלת‬
‫יתר‬ ‫עומס‬ ‫על‬ ‫מידע‬,‫וכיוצ‬ ‫מסעות‬ ‫תכן‬"‫ב‬
‫נתונים‬ ‫עדכון‬
‫הזמיני‬ ‫הנתונים‬ ‫בין‬ ‫התאמה‬ ‫אין‬‫התכנון‬ ‫צרכי‬ ‫לבין‬ ‫ם‬
‫נתונים‬ ‫בין‬ ‫התאמה‬ ‫חוסר‬)‫לדוגמא‬,‫מהירויות‬ ‫וסקר‬ ‫תנועה‬ ‫ספירת‬ ‫בין‬ ‫קשר‬ ‫אין‬(
‫בעיה‬‫אחידות‬ ‫חוסר‬ ‫של‬‫בהגדרות‬‫ביותר‬ ‫הבסיסיות‬)‫ותחבורתיות‬ ‫גיאוגרפיות‬(–‫ואין‬ ‫אחידות‬ ‫אין‬
‫בהגדרות‬ ‫הסכמה‬,‫מרכזיים‬ ‫סקרים‬ ‫מתכנני‬ ‫בין‬ ‫לא‬ ‫גם‬
‫זמן‬ ‫ערך‬ ‫בנתוני‬ ‫הגדרות‬ ‫בעיית‬)VOT(
‫בכ‬‫אזור‬ ‫ל‬)‫ירושלים‬,‫צפון‬,‫מרכז‬(‫והנחות‬ ‫אפיונים‬ ‫יש‬ ‫גוף‬ ‫ולכל‬ ‫האזורי‬ ‫המודל‬ ‫את‬ ‫אחר‬ ‫גוף‬ ‫מתחזק‬
‫המודלים‬ ‫בין‬ ‫התאמה‬ ‫ואין‬ ‫אחרות‬ ‫יסוד‬
‫הלמ‬ ‫נתוני‬ ‫בין‬ ‫התאמה‬ ‫חוסר‬"‫הפנים‬ ‫משרד‬ ‫של‬ ‫התושבים‬ ‫מרשם‬ ‫לנתוני‬ ‫ס‬
‫כ‬‫שונה‬ ‫ברמה‬ ‫מידע‬ ‫מתחזקת‬ ‫מקומית‬ ‫רשות‬ ‫ל‬
‫זה‬ ‫שונים‬ ‫לעיתים‬ ‫שונים‬ ‫ממקורות‬ ‫נתונים‬‫מזה‬,‫לתחזיות‬ ‫הנוגע‬ ‫בכל‬ ‫בעיקר‬
‫בשטח‬ ‫שקורה‬ ‫למה‬ ‫רישוי‬ ‫נתוני‬ ‫בין‬ ‫התאמה‬ ‫חוסר‬
‫של‬ ‫בהתאמתם‬ ‫בעייתיות‬‫סקרים‬‫שונים‬ ‫משתמשים‬ ‫של‬ ‫למטרות‬
‫ב‬‫סקרי‬‫המתאימה‬ ‫ברזולוציה‬ ‫שאינם‬ ‫או‬ ‫טובה‬ ‫מספיק‬ ‫ברזולוציה‬ ‫אינם‬ ‫הנתונים‬ ‫רבים‬ ‫ם‬
‫נ‬‫תוני‬GIS‫תמיד‬ ‫לא‬ ‫הרשויות‬ ‫של‬‫נכונים‬.‫ב‬ ‫מתבטא‬ ‫הדבר‬‫שג‬ ‫אינפורמציה‬‫ויה‬,‫דיוקים‬ ‫אי‬‫או‬‫ב‬‫חוסר‬
‫באינפורמציה‬
‫מדויק‬ ‫תמיד‬ ‫ולא‬ ‫מוגבל‬ ‫הוא‬ ‫מפה‬ ‫חברת‬ ‫של‬ ‫במפות‬ ‫שמסופק‬ ‫התחבורתי‬ ‫המידע‬)‫נתיבים‬,‫מסלולים‬,
‫נת‬"‫צים‬,‫וכו‬ ‫מסופים‬'.(‫אין‬‫מפות‬ ‫בין‬ ‫התאמה‬/‫חב‬ ‫של‬ ‫שכבות‬'‫אחרים‬ ‫לגורמים‬ ‫מפה‬)‫מח‬'‫מדידות‬
‫לדוגמא‬.(
‫התאמה‬
‫ואחידות‬
32
‫טבלה‬22.‫בנתונים‬ ‫בעיות‬ ‫בנושא‬ ‫תשובות‬ ‫ריכוז‬)‫המשך‬(
‫פירוט‬ ‫בעיות‬...
‫חוסר‬‫ועדכונים‬ ‫לנתונים‬ ‫גישה‬
‫נתונים‬ ‫של‬ ‫נמוכה‬ ‫זמינות‬-‫יוצא‬ ‫כפועל‬,‫אזור‬ ‫אותו‬ ‫את‬ ‫המתכננים‬ ‫תחבורתיים‬ ‫מתכננים‬ ‫של‬ ‫הרשתות‬
‫שונות‬,‫מזו‬ ‫זו‬ ‫מהותי‬ ‫באופן‬ ‫לעיתים‬
‫ללמ‬"‫ע‬ ‫מפורטים‬ ‫נתונים‬ ‫יש‬ ‫ס‬‫קרקע‬ ‫שימושי‬ ‫ל‬)‫מהמפקד‬(‫נגישים‬ ‫לא‬ ‫הם‬ ‫אך‬
‫מה‬ ‫עשה‬ ‫מי‬ ‫של‬ ‫מסודר‬ ‫פרסום‬ ‫אין‬,‫מהם‬‫הקיימים‬ ‫הנתונים‬,‫אותם‬ ‫להשיג‬ ‫ניתן‬ ‫וכיצד‬ ‫זמינותם‬
‫מ‬ ‫בשימוש‬ ‫רכבים‬ ‫על‬ ‫נתונים‬ ‫בהשגת‬ ‫בעייתיות‬"‫ב‬
‫ואגד‬ ‫דן‬ ‫כמו‬ ‫מפעילים‬ ‫על‬ ‫נתונים‬ ‫של‬ ‫זמינות‬ ‫אי‬
‫הלמ‬ ‫של‬ ‫האינטרנט‬ ‫אתר‬ ‫במפת‬ ‫בעייתיות‬"‫ס‬-‫להגיע‬ ‫קושי‬‫נתונים‬ ‫ולאתר‬
‫ה‬‫שרוצים‬ ‫ובצורה‬ ‫בפורמט‬ ‫זמינים‬ ‫תמיד‬ ‫לא‬ ‫הקיימים‬ ‫נתונים‬
‫הנתונים‬ ‫בזרימת‬ ‫בעיה‬‫ו‬‫בנגישות‬‫אליהם‬.‫אליהם‬ ‫לגשת‬ ‫איך‬ ‫ברור‬ ‫לא‬ ‫רק‬ ‫קיים‬ ‫מהנתונים‬ ‫גדול‬ ‫חלק‬
‫קיימים‬ ‫נתונים‬ ‫בהשגת‬ ‫בעייתיות‬)‫ביורוקרטיות‬ ‫בעיות‬(–‫מסודרת‬ ‫הגדרה‬ ‫דרושה‬,‫כמידע‬ ‫נחשב‬ ‫מה‬
‫ומהם‬ ‫הכלל‬ ‫נחלת‬ ‫שהוא‬‫להשגתו‬ ‫הערוצים‬
‫אין‬‫תנועה‬ ‫ספירות‬ ‫כמו‬ ‫נתונים‬ ‫ומסדי‬ ‫מאגרי‬ ‫של‬ ‫ויעיל‬ ‫נוח‬ ‫סידור‬.
‫ובהירות‬ ‫שקיפות‬ ‫אין‬‫מידע‬ ‫ומאגרי‬‫מסודרים‬,‫לכולם‬ ‫ונגישים‬ ‫פתוחים‬
‫ונגישות‬ ‫זמינות‬
‫לנתונים‬
‫נסיעה‬ ‫הרגלי‬ ‫סקר‬ ‫של‬ ‫בעיות‬–‫דגימה‬,‫השאלות‬ ‫מספר‬‫וכד‬'
‫ייצו‬ ‫בגלל‬ ‫נסיעה‬ ‫הרגלי‬ ‫מסקר‬ ‫מידע‬ ‫להפיק‬ ‫קושי‬‫אוכלוסי‬ ‫של‬ ‫נמוך‬ ‫ג‬‫ו‬‫ת‬)‫לדוגמא‬,‫ירושלים‬2%(
‫הנסיעות‬ ‫כל‬ ‫את‬ ‫משחזר‬ ‫אינו‬ ‫נסיעה‬ ‫הרגלי‬ ‫סקר‬)‫כ‬ ‫מכסה‬ ‫גסה‬ ‫בהערכה‬-60%‫בלבד‬ ‫מהנסיעות‬(
‫נסיעה‬ ‫הרגלי‬ ‫סקר‬‫בעייתיים‬ ‫לקהלים‬ ‫מגיע‬ ‫איננו‬)‫חיילים‬,‫וכו‬ ‫סטודנטים‬'(
‫עבודה‬ ‫למטרות‬ ‫שאינן‬ ‫בנסיעות‬ ‫בעייתיות‬
‫הנתונים‬ ‫בתיעוד‬ ‫בעייתיות‬
‫בי‬ ‫אין‬‫הנתונים‬ ‫לאימות‬ ‫פנימית‬ ‫קורת‬
‫הרגלי‬ ‫סקר‬
‫נסיעה‬
‫ב‬‫רכב‬ ‫כלי‬ ‫של‬ ‫בעלות‬ ‫ברישום‬ ‫עיה‬-‫של‬ ‫זמינות‬ ‫לבין‬ ‫רשום‬ ‫שהרכב‬ ‫איפה‬ ‫בין‬ ‫התאמה‬ ‫חוסר‬‫רכב‬ ‫כלי‬
‫היום‬ ‫עד‬,‫מינוע‬ ‫רמת‬ ‫בתחזיות‬ ‫שגויות‬ ‫לתוצאות‬ ‫והובילה‬ ‫שגויה‬ ‫הייתה‬ ‫הנתונים‬ ‫איסוף‬ ‫צורת‬
‫מינוע‬ ‫רמת‬
‫ב‬‫בהשג‬ ‫הן‬ ‫המשטרה‬ ‫בנתוני‬ ‫עייתיות‬‫הנתונים‬ ‫בטיב‬ ‫והן‬ ‫תם‬
‫התאונות‬ ‫את‬ ‫לייחס‬ ‫יהיה‬ ‫שאפשר‬ ‫כדי‬ ‫הדרכים‬ ‫רשת‬ ‫של‬ ‫למאגר‬ ‫התאונות‬ ‫נתוני‬ ‫בין‬ ‫קשר‬ ‫שיהיה‬ ‫צריך‬
‫התרחשו‬ ‫הם‬ ‫שבו‬ ‫למיקום‬ ‫מספרן‬ ‫ואת‬
‫אין‬‫בלבד‬ ‫נזק‬ ‫עם‬ ‫תאונות‬ ‫על‬ ‫נתונים‬)‫ללא‬‫נפגעים‬(‫מיקומם‬ ‫ועל‬
‫ה‬‫דרכים‬ ‫בתאונות‬ ‫הקשורים‬ ‫הנתונים‬ ‫אספקת‬ ‫על‬ ‫אחראית‬ ‫משטרה‬.‫ה‬ ‫במהלך‬‫השתנו‬ ‫שנים‬
‫ללמ‬ ‫מעבירים‬ ‫וכיום‬ ‫הקריטריונים‬"‫כ‬ ‫על‬ ‫רק‬ ‫מידע‬ ‫ס‬-1/6‫המתרחשות‬ ‫מהתאונות‬.‫הולך‬ ‫הנתונים‬ ‫בסיס‬
‫הכללית‬ ‫התמונה‬ ‫את‬ ‫ומעוות‬ ‫וצר‬
‫עצמם‬ ‫הנפגעים‬ ‫על‬ ‫למידע‬ ‫תאונות‬ ‫על‬ ‫מידע‬ ‫בהצלבת‬ ‫בעייתיות‬ ‫קיימת‬
‫דרכים‬ ‫תאונות‬
‫במפקד‬ ‫עבודה‬ ‫מקומות‬ ‫נתוני‬ ‫עם‬ ‫בעיות‬-20%‫מ‬ ‫והעדכון‬ ‫ידוע‬ ‫לא‬‫עם‬ ‫שמתכננים‬ ‫כך‬ ‫לעשור‬ ‫אחת‬ ‫תבצע‬
‫מעודכנים‬ ‫שאינם‬ ‫נתונים‬
‫כ‬‫עבודה‬ ‫ומקומות‬ ‫רכב‬ ‫כלי‬ ‫של‬ ‫תובת‬–‫האמיתי‬ ‫מקורם‬ ‫מהו‬ ‫לדעת‬ ‫ניתן‬ ‫לא‬
‫עבודה‬ ‫מקומות‬
‫ארנונה‬ ‫קבצי‬ ‫של‬ ‫השימושים‬ ‫בהגדרת‬ ‫בעייתיות‬‫הקרקע‬ ‫שימושי‬ ‫ניתוח‬ ‫לצורך‬ ‫קרקע‬ ‫שימושי‬
‫לתכנון‬ ‫היעד‬ ‫שנת‬‫לרוב‬ ‫היא‬2020‫ו‬‫כיום‬,‫לטוו‬ ‫נדרשים‬‫ל‬ ‫ולתכנון‬ ‫יותר‬ ‫ארוך‬ ‫ח‬-2030‫ל‬ ‫ואפילו‬-2040
‫ירודה‬ ‫תחזיות‬ ‫איכות‬
‫תחזיות‬
33
4.1.3.‫התחבורה‬ ‫נתוני‬ ‫לשיפור‬ ‫ביותר‬ ‫חשוב‬ ‫לך‬ ‫נראה‬ ‫מה‬
‫זו‬ ‫שאלה‬ ‫על‬ ‫השיבו‬ ‫הארגונים‬ ‫כל‬.‫של‬ ‫ביותר‬ ‫הרב‬ ‫המספר‬ ‫את‬ ‫העלתה‬ ‫ירושלים‬ ‫לתחבורה‬ ‫אב‬ ‫תוכנית‬
‫קטגוריות‬)5‫במספר‬(‫התחבורה‬ ‫נתוני‬ ‫את‬ ‫לשפר‬ ‫ביותר‬ ‫חשוב‬ ‫שבהן‬.
‫הנסקרים‬ ‫הארגונים‬ ‫כל‬ ‫של‬ ‫תשובותיהם‬ ‫פי‬ ‫על‬ ‫התחבורה‬ ‫נתוני‬ ‫לשיפור‬ ‫החשובים‬ ‫הנושאים‬ ‫דירוג‬:
•48%‫הנתונים‬ ‫שארגון‬ ‫חושבים‬ ‫מהארגונים‬,‫ביותר‬ ‫החשוב‬ ‫הנושא‬ ‫הינו‬ ‫וזמינותם‬ ‫עדכונם‬
‫התחבורה‬ ‫נתוני‬ ‫לשיפור‬.
•38%‫התח‬ ‫נתוני‬ ‫לשיפור‬ ‫ביותר‬ ‫החשוב‬ ‫הנושא‬ ‫הינו‬ ‫המידע‬ ‫שריכוז‬ ‫חושבים‬ ‫מהארגונים‬‫בורה‬.
•29%‫לשיפור‬ ‫ביותר‬ ‫החשוב‬ ‫הנושא‬ ‫הינו‬ ‫מתקדמות‬ ‫טכנולוגיות‬ ‫שהכנסת‬ ‫חושבים‬ ‫מהארגונים‬
‫התחבורה‬ ‫נתוני‬.
•19%‫לשיפור‬ ‫ביותר‬ ‫החשוב‬ ‫הנושא‬ ‫הינו‬ ‫עבודה‬ ‫ומקומות‬ ‫מועסקים‬ ‫שנתוני‬ ‫חושבים‬ ‫מהארגונים‬
‫התחבורה‬ ‫נתוני‬.
‫ב‬ ‫מופיעה‬ ‫המשתמשים‬ ‫ידי‬ ‫על‬ ‫צוינו‬ ‫אשר‬ ‫פרטניים‬ ‫שיפורים‬ ‫רשימת‬‫ט‬‫בלה‬23.
‫הנסקרים‬ ‫הארגונים‬ ‫של‬ ‫הראשי‬ ‫סיווגם‬ ‫פי‬ ‫על‬ ‫התחבורה‬ ‫נתוני‬ ‫לשיפור‬ ‫החשובים‬ ‫הנושאים‬ ‫דירוג‬:
•‫נתוני‬ ‫לשיפור‬ ‫ביותר‬ ‫החשוב‬ ‫הנושא‬ ‫הינו‬ ‫המידע‬ ‫שריכוז‬ ‫חושבים‬ ‫המדיניות‬ ‫קובעי‬ ‫הארגונים‬ ‫רוב‬
‫התחבורה‬.
•‫ה‬ ‫שארגון‬ ‫חושבים‬ ‫מערכתי‬ ‫בתכנון‬ ‫העוסקים‬ ‫הארגונים‬ ‫רוב‬‫נתונים‬,‫הינו‬ ‫וזמינותם‬ ‫עדכונם‬
‫התחבורה‬ ‫נתוני‬ ‫לשיפור‬ ‫ביותר‬ ‫החשוב‬ ‫הנושא‬.
•‫בתכנון‬ ‫העוסקים‬ ‫מהארגונים‬ ‫כמחצית‬,‫הנתונים‬ ‫שארגון‬ ‫חושבים‬ ‫ותפעול‬ ‫יישום‬,‫עדכונם‬
‫התחבורה‬ ‫נתוני‬ ‫לשיפור‬ ‫ביותר‬ ‫החשובים‬ ‫הנושאים‬ ‫הינם‬ ‫המידע‬ ‫וריכוז‬ ‫וזמינותם‬.
•‫הנתונים‬ ‫שארגון‬ ‫חושבים‬ ‫היועצים‬ ‫רוב‬,‫עדכונ‬‫לשיפור‬ ‫ביותר‬ ‫החשוב‬ ‫הנושא‬ ‫הינו‬ ‫וזמינותם‬ ‫ם‬
‫התחבורה‬ ‫נתוני‬.
•‫החשוב‬ ‫הנושא‬ ‫הינו‬ ‫מתקדמות‬ ‫טכנולוגיות‬ ‫שהכנסת‬ ‫חושבים‬ ‫הציבורית‬ ‫התחבורה‬ ‫מפעילי‬
‫התחבורה‬ ‫נתוני‬ ‫לשיפור‬ ‫ביותר‬.
•‫לשיפור‬ ‫ביותר‬ ‫החשוב‬ ‫הנושא‬ ‫הינו‬ ‫מתקדמות‬ ‫טכנולוגיות‬ ‫שהכנסת‬ ‫חושבים‬ ‫המקומיות‬ ‫ברשויות‬
‫התחבורה‬ ‫נתוני‬.
34
‫ט‬‫בלה‬23.‫תחבורתיים‬ ‫לנתונים‬ ‫שיפורים‬ ‫בנושא‬ ‫תשובות‬ ‫ריכוז‬
‫פירוט‬ ‫שיפורים‬...
‫ומסודר‬ ‫שיטתי‬ ‫איסוף‬
‫וקבועים‬ ‫שוטפים‬ ‫עדכונים‬
‫הדרכים‬ ‫רשת‬ ‫ברמת‬ ‫הנתונים‬ ‫של‬ ‫מסודר‬ ‫ארגון‬,‫תח‬"‫גיאוגרפיים‬ ‫ואזורים‬ ‫צ‬
‫ומתמשך‬ ‫שוטף‬ ‫נתונים‬ ‫איסוף‬
‫ובהירות‬ ‫שקיפות‬ ‫ארגון‬,‫על‬ ‫מידע‬‫אליהם‬ ‫להגיע‬ ‫ואיך‬ ‫הקיימים‬ ‫הנתונים‬
‫ונושם‬ ‫חי‬ ‫נתונים‬ ‫קובץ‬,‫דורש‬ ‫לכל‬ ‫וזמין‬ ‫מעודכן‬
‫בנתונים‬ ‫ושיתוף‬ ‫מידע‬ ‫מאגרי‬ ‫של‬ ‫זמינות‬
‫כפילויות‬ ‫נטרול‬
‫נסיעה‬ ‫אמצעי‬ ‫לפי‬ ‫יעד‬ ‫שנת‬ ‫לכל‬ ‫ומטריצות‬ ‫נתונים‬
‫הסדרת‬‫זרימ‬‫וה‬ ‫הנתונים‬ ‫ת‬‫נגישות‬‫אליה‬‫ם‬
‫מסדורים‬ ‫מאגרים‬,‫לכולם‬ ‫ונגישים‬ ‫פתוחים‬
‫הנתו‬ ‫ארגון‬‫נים‬,
‫עדכונם‬
‫וזמינותם‬
‫ממלכתית‬ ‫ראייה‬ ‫חסרה‬,‫תחבורה‬ ‫לגבי‬ ‫ומערכתית‬ ‫כוללנית‬‫את‬ ‫שתרכז‬ ‫ומכוונת‬ ‫מנהלת‬ ‫ויד‬
‫זו‬ ‫בראייה‬ ‫הצרכים‬
‫התחבורתיים‬ ‫הנתונים‬ ‫כל‬ ‫של‬ ‫כולל‬ ‫מידע‬ ‫מאגר‬‫את‬ ‫שיציג‬‫בשלמותה‬ ‫התמונה‬
‫וכוללת‬ ‫אחידה‬ ‫מידע‬ ‫מערכת‬
‫הנתונים‬ ‫את‬ ‫שירכז‬ ‫מרכזי‬ ‫גוף‬,‫אותם‬ ‫ויפיץ‬ ‫יתחזק‬
‫מאגר‬‫הקיימים‬ ‫התחבורתיים‬ ‫הנתונים‬ ‫של‬ ‫שלמה‬ ‫תמונה‬ ‫שיספק‬ ‫מרכזי‬
‫המידע‬ ‫ריכוז‬
‫מערכות‬ ‫התקנת‬GPS‫בתח‬"‫השירות‬ ‫לשיפור‬ ‫מידע‬ ‫ולהעברת‬ ‫אמיתי‬ ‫בזמן‬ ‫ביצוע‬ ‫נתוני‬ ‫לקבלת‬ ‫צ‬
‫לציבור‬
‫של‬ ‫מערכת‬GIS‫א‬ ‫של‬ ‫ברמה‬ ‫נתונים‬ ‫שתרכז‬"‫מידע‬ ‫ותכיל‬ ‫ס‬‫על‬‫אוכלוסייה‬,‫מועסקים‬,‫חניה‬,‫וכו‬'
‫מתוחכ‬ ‫טכנולוגיות‬ ‫הכנסת‬‫הנתונים‬ ‫לאיסוף‬ ‫מות‬‫ו‬‫העברת‬‫ם‬On-Line
‫ה‬‫עבר‬‫מ‬ ‫ת‬‫נתון‬ ‫זמן‬ ‫בכל‬ ‫קורה‬ ‫מה‬ ‫שידעו‬ ‫לנוסעים‬ ‫אמיתי‬ ‫בזמן‬ ‫ידע‬
‫התח‬ ‫ותפעול‬ ‫תכנון‬ ‫לצורכי‬ ‫הטכנולוגית‬ ‫המהפכה‬ ‫את‬ ‫לרתום‬"‫צ‬
‫שונות‬ ‫ומערכות‬ ‫טכנולוגיות‬ ‫בין‬ ‫ממשקים‬ ‫הסדרת‬
‫טכנולוגיות‬
‫מתקדמות‬
‫עבודה‬ ‫ומקומות‬ ‫מועסקים‬ ‫פריסת‬ ‫על‬ ‫נתונים‬
‫על‬ ‫נתונים‬‫עבודה‬ ‫מקומות‬ ‫במספר‬ ‫או‬ ‫משרה‬ ‫בחלקיות‬ ‫שעובדים‬ ‫אנשים‬
‫מועסקים‬/
‫מקומות‬
‫עבודה‬
‫התחבורה‬ ‫מתכנני‬ ‫של‬ ‫לצרכים‬ ‫והסקרים‬ ‫הנתונים‬ ‫התאמת‬
‫משתמשים‬ ‫בהם‬ ‫ובנתונים‬ ‫בהגדרות‬ ‫ואחידות‬ ‫תיאום‬ ‫יצירת‬
‫ה‬ ‫התאמת‬‫נתונים‬‫ל‬‫נקודתית‬ ‫ברמה‬ ‫וכלה‬ ‫מערכתית‬ ‫מראייה‬ ‫החל‬ ‫שונות‬ ‫רזולוציות‬
‫תיאום‬
‫והתאמה‬
‫נתונ‬‫קרקע‬ ‫שימושי‬ ‫י‬
‫ייחודיות‬ ‫אוכלוסיות‬ ‫של‬ ‫נסיעה‬ ‫הרגלי‬
‫ארוך‬ ‫לטווח‬ ‫פרויקטים‬ ‫של‬ ‫חיזוי‬ ‫מערכת‬‫ו‬‫שלהם‬ ‫המימוש‬ ‫סיכויי‬
‫לאומי‬ ‫ביטוח‬ ‫של‬ ‫הנתונים‬ ‫במאגרי‬ ‫שימוש‬
‫לשלם‬ ‫נכונות‬ ‫סקרי‬
‫התכנון‬ ‫גופי‬ ‫לכל‬ ‫ומעודכנת‬ ‫אחידה‬ ‫כבישים‬ ‫רשת‬
‫נסיעות‬ ‫פיתול‬ ‫סקרי‬
‫בעולם‬ ‫אחרות‬ ‫ערים‬ ‫על‬ ‫השוואתיים‬ ‫נתונים‬
‫נוה‬‫ומובנה‬ ‫מסודר‬ ‫כלכלית‬ ‫כדאיות‬ ‫בדיקות‬ ‫ל‬
‫שונות‬ ‫תחבורה‬ ‫מערכות‬ ‫בין‬ ‫והממשקים‬ ‫תחבורה‬ ‫אמצעי‬ ‫שילוב‬ ‫של‬ ‫הנושא‬ ‫פיתוח‬
‫אחר‬
35
4.2.‫בעתיד‬ ‫נתונים‬ ‫לאיסוף‬ ‫תכניות‬
‫הקרובות‬ ‫השנים‬ ‫במהלך‬ ‫סקרים‬ ‫לביצוע‬ ‫תכניות‬ ‫לארגונכם‬ ‫יש‬ ‫האם‬?
‫זו‬ ‫שאלה‬ ‫על‬ ‫בשלילה‬ ‫השיבו‬ ‫הבאים‬ ‫הארגונים‬:‫ת‬ ‫לתחבורה‬ ‫אב‬ ‫תכנית‬"‫א‬,‫יה‬‫גור‬ ‫ודה‬,‫הארגונים‬ ‫וכל‬
‫המדיניות‬ ‫קובעי‬)‫התחבורה‬ ‫משרד‬–‫יבשה‬ ‫מנהל‬,‫תח‬ ‫אגף‬"‫המחוז‬ ‫ומהנדס‬ ‫צ‬.(
‫הנסקרים‬ ‫הארגונים‬ ‫של‬ ‫הראשי‬ ‫סיווגם‬ ‫פי‬ ‫על‬ ‫סקרים‬ ‫לביצוע‬ ‫תכניות‬:
•‫עצמאי‬ ‫באופן‬ ‫סקרים‬ ‫לבצע‬ ‫ממעטים‬ ‫המדיניות‬ ‫קובעי‬ ‫הארגונים‬,‫לקראת‬ ‫הערכות‬ ‫מבצעים‬ ‫אך‬
‫של‬ ‫הכנתם‬‫והוצ‬ ‫נסיעה‬ ‫הרגלי‬ ‫סקר‬‫ולמכרז‬ ‫אתו‬,‫תחבורתיים‬ ‫נתונים‬ ‫מסד‬ ‫לבניית‬ ‫סקרים‬‫וסקר‬
‫מטענים‬ ‫הובלת‬.
•‫מערכתי‬ ‫בתכנון‬ ‫העוסקים‬ ‫הנסקרים‬ ‫הארגונים‬ ‫לכל‬)‫הפעילים‬(‫סקרים‬ ‫לביצוע‬ ‫תוכניות‬ ‫יש‬:
o‫חיפה‬ ‫אב‬ ‫תוכנית‬-‫תנועה‬ ‫ספירות‬,‫וחגורה‬ ‫חיץ‬,‫תחבורה‬ ‫מסוף‬ ‫פתיחת‬ ‫לקראת‬ ‫סקר‬
‫חיפה‬ ‫בדרום‬,‫שוט‬ ‫באופן‬ ‫שמתקיימים‬ ‫הסקרים‬ ‫וכל‬‫ף‬
o‫ירושלים‬ ‫אב‬ ‫תוכנית‬–‫סקר‬‫הציבורית‬ ‫בתחבורה‬ ‫נוסעים‬‫מטרופוליני‬,‫הרגלי‬ ‫סקר‬
‫מטרופוליני‬ ‫נסיעה‬,‫ובמטרופולין‬ ‫בירושלים‬ ‫מהירויות‬ ‫סקר‬‫שמתקיימים‬ ‫הסקרים‬ ‫וכל‬
‫שוטף‬ ‫באופן‬
o‫איילון‬ ‫נתיבי‬–‫ציבורית‬ ‫תחבורה‬ ‫אגף‬–‫בתחבורה‬ ‫נוסעים‬ ‫סקרי‬ ‫של‬ ‫שוטף‬ ‫עדכון‬
‫הציבורית‬
•‫הנסקרי‬ ‫הארגונים‬ ‫לכל‬‫בתכנון‬ ‫העוסקים‬ ‫ם‬,‫סקרים‬ ‫לביצוע‬ ‫תוכניות‬ ‫יש‬ ‫ותפעול‬ ‫יישום‬:
o‫נת‬"‫ע‬-‫וחגורה‬ ‫חיץ‬ ‫וספירות‬ ‫חתך‬ ‫ספירות‬‫ו‬‫תח‬ ‫משתמשי‬ ‫של‬ ‫רצון‬ ‫שביעות‬ ‫סקרי‬"‫צ‬
o‫איילון‬ ‫נתיבי‬-‫מרומזרים‬ ‫בצמתים‬ ‫תורים‬ ‫אורכי‬ ‫מדידות‬,‫תנועה‬ ‫ספירות‬,‫מוצא‬ ‫סקרי‬
-‫יעד‬‫שוטף‬ ‫באופן‬ ‫שמתבצעים‬ ‫הסקרים‬ ‫וכל‬
o‫ציבור‬ ‫תחבורה‬ ‫מנהלת‬‫ית‬-‫ה‬ ‫כל‬‫ב‬ ‫שמתבצעים‬ ‫סקרים‬‫שוטף‬ ‫אופן‬‫לאשכולות‬–‫תחרות‬
o‫ישראל‬ ‫רכבת‬-‫הרכבת‬ ‫בחניוני‬ ‫תשלום‬ ‫גביית‬ ‫לצורך‬ ‫נבחרות‬ ‫בתחנות‬ ‫חניה‬ ‫תעריפי‬,
‫סקרי‬‫רכבת‬ ‫לתחנות‬ ‫הזנה‬ ‫על‬ ‫בקרה‬)‫לפני‬ ‫רק‬ ‫ולא‬ ‫תחנה‬ ‫פתיחת‬ ‫לאחר‬ ‫גם‬(‫וכל‬
‫שוטף‬ ‫באופן‬ ‫שמתבצעים‬ ‫הסקרים‬
o‫מע‬"‫צ‬-‫אינוונטר‬ ‫סקר‬1
,‫שמתבצע‬ ‫הסקרים‬ ‫כל‬‫שוטף‬ ‫באופן‬ ‫ים‬
•‫הבאים‬ ‫הסקרים‬ ‫את‬ ‫לבצע‬ ‫מתכננים‬ ‫התחבורה‬ ‫יועצי‬:
o‫מת‬ ‫חברת‬"‫מתכננת‬ ‫ת‬‫קרקע‬ ‫שימושי‬ ‫עירוב‬ ‫על‬ ‫סקר‬‫ו‬‫תחבורה‬ ‫שבין‬ ‫הקשר‬ ‫על‬ ‫סקר‬
‫למיקום‬
o‫מתכננת‬ ‫דגש‬ ‫חברת‬‫מהירויות‬ ‫סקרי‬‫ו‬‫שירות‬ ‫ורמות‬ ‫קיבולת‬ ‫סקרי‬
•‫הבאים‬ ‫הסקרים‬ ‫את‬ ‫לבצע‬ ‫מתכננים‬ ‫הציבורית‬ ‫תחבורה‬ ‫מפעילי‬:
1
‫מהלמ‬ ‫שהתקבל‬ ‫מידע‬"‫ס‬
36
o‫דן‬ ‫חברת‬-‫סקר‬‫בתחבורה‬ ‫נוסעים‬ ‫של‬ ‫השימוש‬ ‫תדירות‬ ‫ועל‬ ‫תשלום‬ ‫סוגי‬ ‫התפלגות‬ ‫על‬
‫הציבורית‬)‫נוסעים‬ ‫נסיעות‬ ‫התפלגות‬(‫ו‬‫סקר‬‫את‬ ‫הבודק‬‫קשר‬‫ההזנה‬ ‫י‬‫לדן‬ ‫אגד‬ ‫בין‬
‫בתחנה‬‫ה‬‫מרכזית‬‫בת‬"‫א‬.
o‫אגד‬ ‫חברת‬-‫שמת‬ ‫הסקרים‬ ‫כל‬‫שוטף‬ ‫באופן‬ ‫בצעים‬‫ב‬ ‫ושותפות‬‫הגדולים‬ ‫סקרים‬
‫ש‬‫י‬‫תבצע‬‫ו‬‫הארץ‬ ‫ברחבי‬ ‫הציבורית‬ ‫בתחבורה‬)‫י‬-‫ם‬,‫חי‬‫פה‬,‫ת‬"‫א‬.(
•‫הבאים‬ ‫הסקרים‬ ‫את‬ ‫לבצע‬ ‫מתכננות‬ ‫שנסקרו‬ ‫המקומיות‬ ‫הרשויות‬:
o‫ת‬ ‫עיריית‬"‫א‬-‫תמרורים‬ ‫וסקר‬ ‫בחצרות‬ ‫חניה‬ ‫סקר‬.
o‫פ‬ ‫עיריית‬"‫ת‬-‫תמרורים‬ ‫סקר‬ ‫השלמת‬,‫בפ‬ ‫מגורים‬ ‫שכונות‬ ‫של‬ ‫תחבורתית‬ ‫בחינה‬"‫ת‬
‫לתחבורה‬ ‫אב‬ ‫ותוכנית‬.
4.2.1.‫מידע‬ ‫מאגרי‬ ‫לשדרוג‬ ‫תכניות‬ ‫לארגונכם‬ ‫יש‬ ‫האם‬
‫השי‬ ‫הבאים‬ ‫הארגונים‬‫זו‬ ‫שאלה‬ ‫על‬ ‫בשלילה‬ ‫בו‬:‫ת‬ ‫לתחבורה‬ ‫אב‬ ‫תכנית‬"‫א‬,‫גור‬ ‫יהודה‬,‫וכל‬ ‫דגש‬
‫המדיניות‬ ‫קובעי‬ ‫הארגונים‬)‫התחבורה‬ ‫משרד‬–‫יבשה‬ ‫מנהל‬,‫המחוז‬ ‫ומהנדס‬ ‫ציבורית‬ ‫תחבורה‬ ‫אגף‬.(
‫הנסקרים‬ ‫הארגונים‬ ‫של‬ ‫הראשי‬ ‫סיווגם‬ ‫פי‬ ‫על‬ ‫מידע‬ ‫מאגרי‬ ‫לשדרוג‬ ‫תכניות‬:
•‫מאגרי‬ ‫מחזיקים‬ ‫אינם‬ ‫המדיניות‬ ‫קובעי‬ ‫הארגונים‬‫עצמאיים‬ ‫מידע‬.
•‫מידע‬ ‫מאגרי‬ ‫לשדרוג‬ ‫תוכניות‬ ‫יש‬ ‫מערכתי‬ ‫בתכנון‬ ‫העוסקים‬ ‫הפעילים‬ ‫הארגונים‬ ‫לכל‬:
o‫חיפה‬ ‫אב‬ ‫תוכנית‬-‫והצפון‬ ‫חיפה‬ ‫מחוזות‬ ‫של‬ ‫מידע‬ ‫מאגר‬ ‫שדרוג‬:‫רשתות‬,‫ביקושים‬
‫וכיוצ‬"‫ב‬
o‫ירושלים‬ ‫אב‬ ‫תוכנית‬-‫תב‬ ‫של‬ ‫מידע‬ ‫במאגר‬ ‫ושימוש‬ ‫התחברות‬"‫עות‬/‫של‬ ‫ארנונה‬ ‫נתוני‬
‫ירושלים‬ ‫עיריית‬
o‫איילון‬ ‫נתיבי‬-‫ציבורית‬ ‫תחבורה‬ ‫אגף‬-‫באוניברסיטה‬ ‫תחבורתי‬ ‫מידע‬ ‫מאגר‬ ‫הקמת‬
‫העברית‬
•‫בתכנון‬ ‫העוסקים‬ ‫הארגונים‬ ‫בכל‬,‫מידע‬ ‫מאגרי‬ ‫לשדרוג‬ ‫תוכניות‬ ‫יש‬ ‫ותפעול‬ ‫יישום‬:
o‫ישראל‬ ‫חוצה‬-‫המידע‬ ‫בסיסי‬ ‫של‬ ‫רציף‬ ‫עדכון‬)‫ומועסקים‬ ‫אוכלוסייה‬(‫ה‬ ‫לשנות‬-2000
o‫נת‬"‫ע‬-‫המי‬ ‫בסיסי‬ ‫של‬ ‫רציף‬ ‫עדכון‬‫דע‬)‫ומועסקים‬ ‫אוכלוסייה‬(‫וה‬‫ל‬ ‫חדשות‬ ‫תחזיות‬ ‫כנת‬-
2010‫ו‬-2020‫יותר‬ ‫ארוך‬ ‫לטווח‬ ‫וגם‬)2030‫ו‬-2040(.‫בנוסף‬,‫מאגר‬ ‫של‬ ‫שוטף‬ ‫עדכון‬
‫הפרויקטים‬
o‫איילון‬ ‫נתיבי‬-‫תוכנ‬ ‫שדרוג‬‫הבקרה‬ ‫מערך‬ ‫ת‬‫בשטח‬ ‫הנתונים‬ ‫לבדיקת‬
o‫ציבורית‬ ‫תחבורה‬ ‫מנהלת‬-‫מחדש‬ ‫ארגון‬ ‫במסגרת‬ ‫הקיימים‬ ‫המידע‬ ‫מאגרי‬ ‫כל‬ ‫שדרוג‬
o‫ישראל‬ ‫רכבת‬-‫תנועה‬ ‫ולבקרת‬ ‫הרשת‬ ‫לניהול‬ ‫מרכז‬ ‫להקמת‬ ‫פרויקט‬ ‫של‬ ‫בעיצומו‬
‫ארצית‬,‫מלא‬ ‫באופן‬ ‫אמיתי‬ ‫בזמן‬ ‫הממוחשב‬ ‫המעקב‬ ‫את‬ ‫לנהל‬ ‫שיאפשרו‬.‫בנוסף‬,‫שימוש‬
‫ב‬-GIS‫המידע‬ ‫מערכת‬ ‫שכבות‬ ‫לבניית‬
o‫מע‬"‫צ‬-‫הלמ‬ ‫בשילוב‬ ‫תנועה‬ ‫ניטור‬ ‫פרויקט‬"‫התחבורה‬ ‫ומשרד‬ ‫ס‬.‫מענה‬ ‫תיתן‬ ‫המערכת‬
‫הספי‬ ‫את‬ ‫ותחליף‬‫הלמ‬ ‫של‬ ‫רות‬"‫ומע‬ ‫ס‬"‫צ‬
•‫מת‬ ‫חברת‬ ‫היועצים‬ ‫מבין‬"‫מתכננת‬ ‫ת‬‫המידע‬ ‫בסיסי‬ ‫של‬ ‫רציף‬ ‫עדכון‬)‫ומועסקים‬ ‫אוכלוסייה‬(
‫ה‬ ‫לשנות‬-2000.
37
•‫הבאים‬ ‫המידע‬ ‫מאגרי‬ ‫שדרוג‬ ‫את‬ ‫מתכננים‬ ‫הציבורית‬ ‫התחבורה‬ ‫מפעילי‬:
o‫דן‬ ‫חברת‬-‫הקיימים‬ ‫המידע‬ ‫מאגרי‬ ‫של‬ ‫שדרוג‬ ‫תהליך‬ ‫של‬ ‫בעיצומו‬ ‫נמצאת‬
o‫אגד‬ ‫חברת‬-‫ח‬ ‫תוכנה‬ ‫הכנסת‬‫עבודה‬ ‫בסידורי‬ ‫ושילובם‬ ‫נסיעה‬ ‫זמני‬ ‫לתכנון‬ ‫דשה‬
•‫הבאים‬ ‫המידע‬ ‫מאגרי‬ ‫את‬ ‫לשדרג‬ ‫מתכננות‬ ‫המקומיות‬ ‫הרשויות‬:
o‫ת‬ ‫עיריית‬"‫א‬-‫מתכננת‬‫שדרוג‬‫של‬‫התנועה‬ ‫ומפקדי‬ ‫הדרכים‬ ‫תאונות‬ ‫מערכת‬‫ו‬‫שדרוג‬‫של‬
‫גיאוגרפיים‬ ‫למאגרים‬ ‫והפיכתם‬ ‫המידע‬ ‫מאגרי‬
o‫פ‬ ‫עיריית‬"‫ת‬-‫תמרורים‬ ‫מצבת‬ ‫של‬ ‫מידע‬ ‫מאגר‬,‫הכנס‬‫דרכים‬ ‫לתאונות‬ ‫תוכנות‬ ‫ת‬
‫ה‬ ‫למערכת‬ ‫חדשות‬ ‫שכבות‬ ‫והכנסת‬-GIS
4.2.2.‫מתכנן‬ ‫הנך‬ ‫שינויים‬ ‫איזה‬/‫ההתפתחויות‬ ‫בעקבות‬ ‫תחבורה‬ ‫נתוני‬ ‫של‬ ‫בהקשר‬ ‫מצפה‬
‫מידע‬ ‫בטכנולוגיות‬
‫זו‬ ‫שאלה‬ ‫על‬ ‫השיבו‬ ‫הארגונים‬ ‫כל‬ ‫כמעט‬.
‫הנסקרים‬ ‫הארגונים‬ ‫כל‬ ‫של‬ ‫תשובותיהם‬ ‫פי‬ ‫על‬ ‫הנושאים‬ ‫דירוג‬:
•33%‫שלהכנ‬ ‫חושבים‬ ‫מהארגונים‬‫מצלמות‬ ‫סת‬,‫בטכנולוגיות‬ ‫ולשימוש‬ ‫וגלאים‬ ‫חיישנים‬GPS
‫התחבורתיים‬ ‫הנתונים‬ ‫איסוף‬ ‫על‬ ‫השפעה‬ ‫תהיה‬.
•29%‫הנתונים‬ ‫איסוף‬ ‫על‬ ‫השפעה‬ ‫תהיה‬ ‫סלולריות‬ ‫טכנולוגיות‬ ‫שלהכנסת‬ ‫חושבים‬ ‫מהארגונים‬
‫התחבורתיים‬.
•24%‫מידע‬ ‫ולקבלת‬ ‫חכם‬ ‫בכרטיס‬ ‫שימוש‬ ‫שלהכנסת‬ ‫חושבים‬ ‫מהארגונים‬On-line‫השפעה‬ ‫תהיה‬
‫התחבורתיים‬ ‫הנתונים‬ ‫איסוף‬ ‫על‬.
•19%‫איסוף‬ ‫על‬ ‫השפעה‬ ‫תהיה‬ ‫אוטומטיות‬ ‫ולספירות‬ ‫ותוכנות‬ ‫שלמחשוב‬ ‫חושבים‬ ‫מהארגונים‬
‫התחבורתיים‬ ‫הנתונים‬.
‫הנסקרים‬ ‫הארגונים‬ ‫של‬ ‫הראשי‬ ‫סיווגם‬ ‫פי‬ ‫על‬ ‫הנושאים‬ ‫דירוג‬:
•‫טכנולוגיות‬ ‫שלהכנסת‬ ‫חושבים‬ ‫המדיניות‬ ‫מקובעי‬ ‫חלק‬GPS‫בתוכנות‬ ‫ושימוש‬)GIS‫וכד‬'(‫תהיה‬
‫התחבורתיים‬ ‫הנתונים‬ ‫איסוף‬ ‫על‬ ‫השפעה‬.
•‫תהיה‬ ‫סלולריות‬ ‫בטכנולוגיות‬ ‫שלשימוש‬ ‫חושבים‬ ‫מערכתי‬ ‫בתכנון‬ ‫העוסקים‬ ‫הארגונים‬ ‫כל‬
‫התחבורתיים‬ ‫הנתונים‬ ‫איסוף‬ ‫על‬ ‫השפעה‬.‫בנוסף‬,‫במצלמות‬ ‫שלשימוש‬ ‫חושבים‬ ‫הארגונים‬ ‫רוב‬,
‫התחבורתיים‬ ‫הנתונים‬ ‫איסוף‬ ‫על‬ ‫השפעה‬ ‫תהיה‬ ‫וחיישנים‬ ‫גלאים‬.
•‫מ‬ ‫יותר‬‫בתכנון‬ ‫העוסקים‬ ‫מהארגונים‬ ‫מחצית‬,‫בכרטיס‬ ‫שימוש‬ ‫שלהכנסת‬ ‫חושבים‬ ‫ותפעול‬ ‫יישום‬
‫התחבורתיים‬ ‫הנתונים‬ ‫איסוף‬ ‫על‬ ‫השפעה‬ ‫תהיה‬ ‫חכם‬.‫בנוסף‬,‫חושבים‬ ‫מהארגונים‬ ‫כשליש‬
‫אוטומטיות‬ ‫שלספירות‬,‫במצלמות‬ ‫שימוש‬,‫מידע‬ ‫ולקבלת‬ ‫וחיישנים‬ ‫גלאים‬On-line,‫תהיה‬
‫התחבורתיי‬ ‫הנתונים‬ ‫איסוף‬ ‫על‬ ‫השפעה‬‫ם‬.
•‫הנתונים‬ ‫איסוף‬ ‫על‬ ‫השפעה‬ ‫תהיה‬ ‫אוטומטיות‬ ‫ספירות‬ ‫שלביצוע‬ ‫חושבים‬ ‫היועצים‬ ‫רוב‬
‫התחבורתיים‬.
38
‫טבלה‬24.‫תחבורתיים‬ ‫לנתונים‬ ‫שיפורים‬ ‫בנושא‬ ‫תשובות‬ ‫ריכוז‬
‫פירוט‬ ‫שיפורים‬...
‫מידע‬ ‫קבלת‬ ‫לצורך‬ ‫ומצלמות‬ ‫בגלאים‬ ‫שימוש‬
‫מצלמו‬ ‫באמצעות‬ ‫תנועה‬ ‫וסקרי‬ ‫ספירות‬‫ת‬,‫וגלאים‬ ‫חיישנים‬
‫מצלמות‬ ‫באמצעות‬ ‫בתשלום‬ ‫חיוב‬)‫ישראל‬ ‫בחוצה‬ ‫כמו‬(
‫אויר‬ ‫תצלומי‬ ‫בעזרת‬ ‫הרשת‬ ‫מצב‬ ‫ניתוח‬,‫וכיוצ‬ ‫גודש‬ ‫מיקומי‬ ‫זיהוי‬"‫ב‬
‫מצלמות‬ ‫שימוש‬,‫אמיתי‬ ‫בזמן‬ ‫מידע‬ ‫לקבלת‬ ‫וגלאים‬ ‫חיישנים‬
‫מצלמות‬ ‫באמצעות‬ ‫תנועה‬ ‫בקרת‬ ‫ביצוע‬,‫וגלאים‬ ‫חיישנים‬
‫מצלמות‬,
‫חיישנים‬
‫וגלאים‬
‫תנ‬ ‫הכוונת‬‫ועה‬
‫תנועה‬ ‫בעיות‬ ‫של‬ ‫שוטף‬ ‫איתור‬
‫דרכים‬ ‫תאונות‬ ‫איתור‬
‫תנועה‬ ‫הסדרי‬
‫תנועה‬ ‫בקרת‬ ‫ביצוע‬
GPS
‫נסיעה‬ ‫זמני‬ ‫על‬ ‫נתונים‬ ‫קבלת‬
‫מהירויות‬ ‫סקרי‬
‫טכנולוגיות‬
‫סלולריות‬
‫נתונים‬ ‫של‬ ‫מלאה‬ ‫זמינות‬On-line
‫מתקדמות‬ ‫בטכנולוגיות‬ ‫שימוש‬ ‫באמצעות‬ ‫לנוסעים‬ ‫מידע‬ ‫מתן‬
‫ע‬ ‫ומעודכן‬ ‫אמין‬ ‫זמין‬ ‫מידע‬"‫שימו‬ ‫י‬‫מידע‬ ‫בטכנולוגיות‬ ‫ש‬
‫תח‬ ‫על‬ ‫אינפורמציה‬ ‫קבלת‬"‫ע‬ ‫צ‬"‫אינטרקטיביים‬ ‫אלקטרונים‬ ‫באמצעים‬ ‫שימוש‬ ‫י‬
‫ומידע‬ ‫נתונים‬
‫מקוונים‬
)On-line(
‫ב‬ ‫שימוש‬‫חכם‬ ‫כרטיס‬‫בהתאם‬ ‫חשבונו‬ ‫את‬ ‫ומחייב‬ ‫הנוסע‬ ‫מיקום‬ ‫את‬ ‫שקורא‬
‫יורדים‬ ‫עולים‬ ‫נתוני‬
‫כרטוס‬ ‫סוגי‬ ‫על‬ ‫נתונים‬
‫מסלקה‬–‫מפעילים‬ ‫בין‬ ‫התחשבנות‬
‫כרטיס‬‫חכם‬
‫תחבורה‬ ‫לתכנון‬ ‫חדשות‬ ‫תוכנות‬ ‫הכנסת‬
‫באמצעות‬ ‫מידע‬ ‫ומאגרי‬ ‫מערכות‬ ‫שדרוג‬GIS
‫ו‬ ‫אינטרנט‬ ‫באמצעות‬ ‫למידע‬ ‫נגישות‬-GIS
‫תוכנות‬)GIS
‫וכד‬'(
‫תחבורה‬ ‫תכנון‬ ‫לצורכי‬ ‫באוטובוסים‬ ‫נוסעים‬ ‫ספירות‬ ‫במכשירי‬ ‫שימוש‬
‫תנועה‬ ‫ספירות‬
‫מהירויות‬ ‫בדיקת‬
‫תנועה‬ ‫ניטור‬–‫באופן‬ ‫ספירות‬ ‫שתבצע‬ ‫מערכת‬‫שוטף‬,‫למשתמשים‬ ‫ממשק‬ ‫לה‬ ‫ושיהיה‬ ‫אמיתי‬ ‫בזמן‬
‫נוספים‬)‫מתכננים‬,‫מערכות‬(GIS
‫ספירות‬
‫אוטומטיות‬
‫ה‬‫שטיחים‬ ‫כנסת‬‫חכמים‬‫האוטובוסים‬ ‫לכל‬‫על‬ ‫באמצעותם‬ ‫מידע‬ ‫וקבלת‬‫נסיעה‬ ‫זמני‬,‫ויורדים‬ ‫עולים‬
‫וכד‬'
‫שטיחים‬
‫חכמים‬
‫הבטיחות‬ ‫לשיפור‬ ‫טכנולוגיות‬)‫רכבות‬ ‫בין‬ ‫מרחקים‬(‫הקיבולת‬ ‫והגדלת‬
‫פיתוח‬‫והבטיחות‬ ‫התכנון‬ ‫לשיפור‬ ‫עזר‬ ‫ככלי‬ ‫הבקרה‬ ‫מערכות‬
‫טכנולוגיות‬
‫לשיפור‬
‫הבטיחות‬
‫תח‬ ‫של‬ ‫זמנים‬ ‫בלוחות‬ ‫דיוק‬"‫צ‬
‫עלויות‬ ‫הוזלת‬
‫ט‬‫יורדים‬ ‫עולים‬ ‫לספור‬ ‫שמאפשרות‬ ‫כנולוגיות‬Automatic Passenger Counters-APC
‫נסיעה‬ ‫זמני‬ ‫לדעת‬ ‫שמאפשרות‬ ‫טכנולוגיות‬Automatic Vehicle Location-AVL
‫אח‬‫ר‬
39
•‫טכנולוגיות‬ ‫שלהכנסת‬ ‫חושבים‬ ‫הציבורית‬ ‫התחבורה‬ ‫מפעילי‬GPS‫מידע‬ ‫ולקבלת‬On-line‫תהיה‬
‫התחבורתיים‬ ‫הנתונים‬ ‫איסוף‬ ‫על‬ ‫השפעה‬.
•‫טכנולוגיות‬ ‫שלהכנסת‬ ‫חושבים‬ ‫המקומיות‬ ‫ברשויות‬GPS,‫בתוכנות‬ ‫שימוש‬)GIS‫וכד‬'(,
‫במצלמות‬,‫ע‬ ‫השפעה‬ ‫תהיה‬ ‫הבטיחות‬ ‫לשיפור‬ ‫ובטכנולוגיות‬ ‫וחיישנים‬ ‫גלאים‬‫הנתונים‬ ‫איסוף‬ ‫ל‬
‫התחבורתיים‬.
4.3.‫כלליות‬ ‫הערות‬
‫נוספות‬ ‫הערות‬ ‫היו‬ ‫הבאים‬ ‫לארגונים‬:‫ירושלים‬ ‫לתחבורה‬ ‫אב‬ ‫תכנית‬,‫ישראל‬ ‫חוצה‬,‫מת‬"‫ת‬,‫גור‬ ‫יהודה‬,
‫דגש‬,‫התחבורה‬ ‫משרד‬–‫ת‬ ‫ועיריית‬ ‫יבשה‬ ‫ומנהל‬ ‫ציבורית‬ ‫לתחבורה‬ ‫האגף‬"‫א‬.
•‫הפרוייקט‬ ‫ממטרות‬ ‫אחת‬‫התחבורה‬ ‫מתכנני‬ ‫של‬ ‫הצרכים‬ ‫את‬ ‫להגדיר‬ ‫היא‬‫על‬‫מנת‬‫סקר‬ ‫להוציא‬
‫חכם‬ ‫נסיעה‬ ‫הרגלי‬,‫מקסימלית‬ ‫תועלת‬ ‫ממנו‬ ‫להפיק‬ ‫שניתן‬ ‫ומקיף‬ ‫יסודי‬.
•‫ב‬ ‫בעיה‬ ‫לכל‬‫פתרון‬ ‫נדרש‬ ‫תחבורה‬ ‫תכנון‬‫אחר‬.‫תלויים‬ ‫המוצע‬ ‫והפתרון‬ ‫הבעיה‬ ‫אבחון‬‫בטיב‬
‫הנתונים‬ ‫ובכמות‬,‫המתכנן‬ ‫לפניו‬ ‫רואה‬ ‫אותה‬ ‫התמונה‬ ‫ובשלמות‬.
•‫ב‬‫ישראל‬‫כמ‬ ‫אלמנטים‬ ‫של‬ ‫תקדים‬ ‫חסר‬ ‫השתנות‬ ‫קצב‬ ‫קיים‬‫אוכלוסייה‬ ‫גידול‬ ‫ו‬,‫מינוע‬ ‫רמת‬‫וכ‬‫ד‬'.
‫תכנונית‬ ‫מבחינה‬,‫ביטוי‬ ‫לכך‬ ‫לתת‬ ‫קשה‬,‫קרי‬,‫תחזיות‬ ‫לבצע‬ ‫קשה‬,‫את‬ ‫ולצפות‬ ‫ותכנונים‬
‫נסיעה‬ ‫הרגלי‬ ‫מבחינת‬ ‫האוכלוסייה‬ ‫של‬ ‫ההתנהגות‬.‫קרובות‬ ‫לעתים‬,‫מספר‬ ‫אחרי‬ ‫שיוצאת‬ ‫תכנית‬
‫מעודכנת‬ ‫אינה‬ ‫כבר‬ ‫היא‬ ‫שנים‬.
•‫ב‬ ‫בעיה‬ ‫קיימת‬‫התחבורתי‬ ‫התכנון‬ ‫מערך‬ ‫כל‬,‫א‬‫בכל‬ ‫חלל‬ ‫יש‬ ‫וכרגע‬ ‫הארצית‬ ‫ברמה‬ ‫תכנון‬ ‫מערך‬ ‫ין‬
‫ת‬ ‫למטרופולין‬ ‫הנוגע‬"‫א‬.
•‫נזיל‬ ‫דבר‬ ‫הוא‬ ‫מידע‬‫יש‬ ‫וכיום‬‫מעט‬‫מאד‬‫נתונים‬‫תחבורתיים‬‫זמן‬ ‫ולאורך‬ ‫בשוטף‬ ‫שמתעדכנים‬.
•‫רק‬‫נתונים‬‫ספורים‬ ‫תחבורתיים‬‫מעוגנים‬‫כיום‬‫סטטוטורי‬ ‫באופן‬)‫לדוגמא‬ ‫קווים‬ ‫רישוי‬ ‫כמו‬.(
•‫נתונ‬ ‫בעדכון‬ ‫משפטיות‬ ‫בעיות‬ ‫ישנן‬‫פרטי‬ ‫לגוף‬ ‫ציבורי‬ ‫מגוף‬ ‫ים‬.‫מומלץ‬‫קריטריונים‬ ‫לקבוע‬
‫הציבור‬ ‫נחלת‬ ‫שהוא‬ ‫למידע‬ ‫ברורים‬.
•‫ממשלתיים‬ ‫במאגרים‬ ‫פרטים‬ ‫גופים‬ ‫של‬ ‫הרגל‬ ‫דריסת‬ ‫את‬ ‫מגבילים‬ ‫מידע‬ ‫אבטחת‬ ‫משיקולי‬.
‫יוצא‬ ‫כפועל‬,‫לגופי‬ ‫התחבורה‬ ‫ממשרד‬ ‫תחבורתיים‬ ‫נתונים‬ ‫בהעברת‬ ‫ביורוקרטים‬ ‫קשיים‬ ‫קיימים‬
‫התכנון‬.
•‫נחוץ‬‫אינטר‬ ‫אתר‬‫שי‬ ‫נט‬‫ה‬ ‫כל‬ ‫את‬ ‫רכז‬‫על‬ ‫מידע‬‫ועל‬ ‫הקיימים‬ ‫התחבורתיים‬ ‫והנתונים‬ ‫הסקרים‬
‫הדרך‬‫להשג‬‫תם‬.
•‫היסטוריים‬ ‫ונתונים‬ ‫סקרים‬ ‫שתכיל‬ ‫ארצית‬ ‫נתונים‬ ‫ספריית‬ ‫להקים‬ ‫צריך‬)‫הערה‬:‫שכזה‬ ‫מאגר‬
‫בירושלים‬ ‫העברית‬ ‫באוניברסיטה‬ ‫הקמה‬ ‫בשלבי‬ ‫נמצא‬.(
•‫יח‬ ‫מיושנת‬ ‫בצורה‬ ‫כיום‬ ‫עובדות‬ ‫הנתונים‬ ‫ואיסוף‬ ‫המידע‬ ‫מערכות‬‫סית‬.‫את‬ ‫הפנימו‬ ‫לא‬ ‫עדיין‬
‫הקיימים‬ ‫הטכנולוגים‬ ‫החידושים‬.
40
•‫מנהליים‬ ‫נתונים‬ ‫על‬ ‫ויותר‬ ‫סקרים‬ ‫על‬ ‫פחות‬ ‫להתבסס‬ ‫צריך‬:‫אוכלוסייה‬,‫תעסוקה‬,‫רכב‬ ‫רישום‬,
‫נהיגה‬ ‫רשיונות‬,‫תנועה‬ ‫ספירות‬,‫תאונות‬ ‫נתוני‬–‫ספציפית‬ ‫עבורם‬ ‫לתשאל‬ ‫צריך‬ ‫שלא‬ ‫הנתונים‬ ‫כל‬
‫אנשים‬.
•‫להיות‬ ‫צריך‬‫נת‬ ‫באספקת‬ ‫הדדי‬ ‫איזון‬‫בין‬ ‫ונים‬‫ה‬‫גופי‬‫התחבורתיים‬ ‫והארגונים‬ ‫ם‬.
•‫מפה‬ ‫חברת‬‫אופק‬ ‫וחברת‬‫מהוו‬‫ת‬‫מונופול‬‫והתצ‬ ‫המפות‬ ‫אספקת‬ ‫בתחום‬"‫אות‬‫בעייתי‬ ‫וזה‬.‫הדבר‬
‫מתבטא‬,‫היתר‬ ‫בין‬,‫ש‬ ‫בכך‬‫המפות‬ ‫תמיד‬ ‫לא‬‫והתצ‬"‫אות‬‫המתאימה‬ ‫ברזולוציה‬,‫תמיד‬ ‫לא‬ ‫המידע‬
‫מדויק‬‫סביר‬ ‫ובמחיר‬,‫הת‬ ‫קיימת‬ ‫תמיד‬ ‫ולא‬‫מפות‬ ‫בין‬ ‫אמה‬/‫חב‬ ‫של‬ ‫שכבות‬'‫לגורמים‬ ‫מפה‬
‫אחרים‬)‫מח‬'‫לדוגמא‬ ‫מדידות‬.(
41
5.‫מיוחדות‬ ‫יוזמות‬
‫התחבורתי‬ ‫המידע‬ ‫בתחום‬ ‫התחבורה‬ ‫משרד‬ ‫של‬ ‫מיוחדות‬ ‫יוזמות‬ ‫שתי‬ ‫בקצרה‬ ‫מבליט‬ ‫זה‬ ‫פרק‬,‫אשר‬
‫המשתמשים‬ ‫ידי‬ ‫על‬ ‫בחלקן‬ ‫צויינו‬.‫רבה‬ ‫חשיבות‬ ‫להן‬ ‫להיות‬ ‫ועשוייה‬ ‫הקמה‬ ‫בתהליכי‬ ‫מהיוזמות‬ ‫חלק‬
‫הנתונים‬ ‫מאגר‬ ‫לגיבוש‬‫הנדרשים‬‫בישראל‬ ‫תחבורה‬ ‫תכנון‬ ‫עבודות‬ ‫לצורך‬.‫הוא‬ ‫אלה‬ ‫יוזמות‬ ‫של‬ ‫ייחודן‬
‫הארצית‬ ‫ברמה‬ ‫מרכזיים‬ ‫מידע‬ ‫מאגרי‬ ‫בהיותן‬.
‫אולם‬ ‫התחבורה‬ ‫למתכנני‬ ‫חשוב‬ ‫נתונים‬ ‫מקור‬ ‫מהווים‬ ‫המידע‬ ‫מאגרי‬,‫פעולות‬ ‫של‬ ‫יוצא‬ ‫כפועל‬ ‫קמים‬ ‫הם‬
‫תחבורה‬ ‫מערכות‬ ‫ותפעול‬ ‫לניהול‬.
•‫ארצי‬ ‫תנועה‬ ‫ניטור‬ ‫מערכת‬
‫תנוע‬ ‫ניטור‬ ‫מערכת‬‫על‬ ‫שנוהל‬ ‫עירוניות‬ ‫לא‬ ‫בדרכים‬ ‫התנועה‬ ‫ספירות‬ ‫מערך‬ ‫את‬ ‫להחליף‬ ‫מיועדת‬ ‫ארצי‬ ‫ה‬
‫הלמ‬ ‫ידי‬"‫ס‬.‫מע‬ ‫ביוזמת‬ ‫הייתה‬ ‫המערכת‬ ‫של‬ ‫מחדש‬ ‫ההגדרה‬"‫הלמ‬ ‫ובשיתוף‬ ‫צ‬"‫ס‬.
‫תסקיר‬ ‫מחברת‬ ‫התקבל‬ ‫המערכת‬ ‫על‬ ‫בלבד‬ ‫כללי‬ ‫מידע‬.‫התנועה‬ ‫ניטור‬ ‫מערך‬ ‫של‬ ‫חשיבותו‬ ‫למרות‬
‫תחבורה‬ ‫לתכנון‬ ‫הנתונים‬ ‫להגדרת‬,‫ממע‬"‫צ‬‫מתוכננת‬ ‫והעבודה‬ ‫היות‬ ‫פרטים‬ ‫יותר‬ ‫לקבל‬ ‫ניתן‬ ‫לא‬ ‫כי‬ ‫נמסר‬
‫למכרז‬ ‫לצאת‬.‫השאר‬ ‫בין‬,‫הסטטיטית‬ ‫הגישה‬ ‫את‬ ‫הכולל‬ ‫ואפיון‬ ‫משתמשים‬ ‫סקר‬ ‫העבודה‬ ‫במסגרת‬ ‫נערך‬
‫האמדנים‬ ‫וביצוע‬ ‫המדגם‬ ‫לאיסוף‬,‫ואחזור‬ ‫לאחסון‬ ‫המחשוב‬ ‫ולמערכת‬ ‫נתונים‬ ‫לאיסוף‬ ‫הטכנולוגיות‬ ‫סוגי‬
‫המידע‬.
‫ת‬ ‫התנועה‬ ‫ניטור‬ ‫מערכת‬‫עירונית‬ ‫הבין‬ ‫ברשת‬ ‫ובצמתים‬ ‫דרך‬ ‫בקטעי‬ ‫התנועה‬ ‫לנפח‬ ‫אמדן‬ ‫ספק‬)‫כולל‬
‫מקומיות‬ ‫דרכים‬(‫העירוניות‬ ‫ברשתות‬ ‫מרכזיים‬ ‫קטעים‬ ‫ובמספר‬.‫תחנות‬ ‫מערך‬ ‫על‬ ‫מבוסס‬ ‫המידע‬ ‫איסוף‬
‫קבועות‬)‫השנה‬ ‫כל‬ ‫נתונים‬ ‫האוספות‬(‫נתונים‬ ‫של‬ ‫מגוון‬ ‫האוספות‬ ‫ניידות‬ ‫ותחנות‬)‫נפח‬,‫סווג‬,‫משקל‬
‫ומהירות‬.(‫במסגרת‬‫במערכת‬ ‫הקבועות‬ ‫התחנות‬ ‫מספר‬ ‫לגבי‬ ‫חלופות‬ ‫מספר‬ ‫הוגדרו‬ ‫העבודה‬.
‫כ‬ ‫כולל‬ ‫המערכת‬ ‫היקף‬-2,800‫דרך‬ ‫קטעי‬,‫כ‬ ‫מתוכם‬-260‫ישובים‬ ‫בתוך‬.‫הקבועות‬ ‫לתחנות‬ ‫בחלופות‬
‫התחנות‬ ‫מספר‬ ‫משתנה‬,‫בהן‬ ‫הנאספים‬ ‫הנתונים‬ ‫לסוגי‬ ‫וגיוון‬ ‫קבועות‬ ‫תחנות‬ ‫של‬ ‫סוגים‬.
‫הקישור‬ ‫מידת‬ ‫ברורה‬ ‫לא‬ ‫שנמסר‬ ‫המידע‬ ‫מתוך‬‫סוגי‬ ‫או‬ ‫אחרות‬ ‫ניטור‬ ‫למערכות‬ ‫זו‬ ‫מערכת‬ ‫בין‬ ‫יות‬
‫הנתונים‬ ‫ומחשוב‬ ‫לתקשוב‬ ‫הטכנולוגיות‬.
•‫ציבורית‬ ‫לתחבורה‬ ‫ארצי‬ ‫מידע‬ ‫מערכת‬
‫התחבורה‬ ‫מערכת‬ ‫לרישוי‬ ‫נתונים‬ ‫מאגר‬ ‫ציבורית‬ ‫תחבורה‬ ‫מנהלת‬ ‫באמצעות‬ ‫יזם‬ ‫התחבורה‬ ‫משרד‬
‫הציבורית‬.‫ידי‬ ‫על‬ ‫שנוהלה‬ ‫הישנה‬ ‫המערכת‬ ‫את‬ ‫תחליף‬ ‫החדשה‬ ‫הרישוי‬ ‫מערכת‬‫במשרד‬ ‫המידע‬ ‫אגף‬.
‫הציבורית‬ ‫בתחבורה‬ ‫השרות‬ ‫קווי‬ ‫של‬ ‫הרישוי‬ ‫דרישת‬ ‫של‬ ‫יוצא‬ ‫פועל‬ ‫היא‬ ‫המערכת‬.‫על‬ ‫מבוססת‬ ‫המערכת‬
‫המדינה‬ ‫בכל‬ ‫השונים‬ ‫התחבורה‬ ‫ממפעילי‬ ‫הרישוי‬ ‫נתוני‬ ‫קבלת‬ ‫באמצעות‬ ‫ארצי‬ ‫כיסוי‬)‫עירוניים‬ ‫קווים‬,
‫מטרופוליניים‬,‫עירונים‬ ‫ובין‬ ‫אזוריים‬.(
‫מש‬ ‫מורכבת‬ ‫החדש‬ ‫המידע‬ ‫מערכת‬‫עיקריים‬ ‫מודולים‬ ‫ני‬:‫גיאוגרפי‬ ‫מידע‬ ‫ומאגר‬ ‫רישוי‬ ‫מערכת‬.‫המערכת‬
‫הרישוי‬ ‫דרישות‬ ‫תאור‬ ‫את‬ ‫כוללת‬,‫מסלולים‬ ‫לרבות‬,‫תחנות‬,‫ומחירונים‬ ‫זמנים‬ ‫לוחות‬.‫מתוכנן‬ ‫בעתיד‬
‫נוסעים‬ ‫ספירות‬ ‫נתוני‬ ‫למאגר‬ ‫להוסיף‬.
42
6.‫סיכום‬
‫התחבורתיים‬ ‫המשתמשים‬ ‫סקר‬ ‫את‬ ‫מסכם‬ ‫זה‬ ‫פרק‬.‫יובא‬ ‫נוספות‬ ‫ומסקנות‬ ‫ניתוח‬‫בדו‬ ‫ו‬"‫של‬ ‫המסכם‬ ‫ח‬
‫א‬ ‫שלב‬,'‫השלב‬ ‫מרכיבי‬ ‫שאר‬ ‫עם‬ ‫בשילוב‬.
‫לצלם‬ ‫ניסיון‬ ‫היה‬ ‫המשתמשים‬ ‫סקר‬"‫רנטגן‬ ‫צילום‬"‫תחבורה‬ ‫לתכנון‬ ‫המשמשים‬ ‫הנתונוים‬ ‫מסדי‬ ‫של‬.
‫הנתונים‬ ‫על‬ ‫כללי‬ ‫מידע‬ ‫אסף‬ ‫הסקר‬,‫הבעיות‬ ‫את‬ ‫וציין‬ ‫מידע‬ ‫מאגרי‬ ‫או‬ ‫סקרים‬ ‫הינו‬ ‫מקורם‬ ‫האם‬ ‫ציין‬,
‫אי‬ ‫לגבי‬ ‫העתידיות‬ ‫והתכניות‬ ‫החסרים‬‫הנתונים‬ ‫סוף‬.‫הכללי‬ ‫לסקר‬ ‫במקביל‬,‫טפסים‬ ‫לארגונים‬ ‫חולקו‬
‫מידע‬ ‫ומאגרי‬ ‫לסקרים‬ ‫מפורטים‬,‫המשתנים‬ ‫תאור‬ ‫כולל‬,‫הנתונים‬ ‫מסד‬ ‫תאור‬,‫קבלת‬ ‫או‬ ‫האיסוף‬ ‫אופן‬
‫המידע‬,‫מהנתונים‬ ‫הרצון‬ ‫שביעות‬ ‫ומידת‬ ‫אחסונו‬ ‫אופן‬.‫יספקו‬ ‫מהארגונים‬ ‫לכשיתקבלו‬ ‫אלה‬ ‫טפסים‬
‫בשלבי‬ ‫יתמוך‬ ‫אשר‬ ‫יותר‬ ‫מפורט‬ ‫מידע‬‫הבאים‬ ‫העבודה‬.
‫במספר‬ ‫תחבורה‬ ‫לתכנון‬ ‫בנתונים‬ ‫משתמשים‬ ‫של‬ ‫ייצוגית‬ ‫רשימה‬ ‫נבחרה‬ ‫המשתמשים‬ ‫סקר‬ ‫ביצוע‬ ‫לצורך‬
‫רמות‬:
•‫ק‬‫ו‬‫בע‬‫י‬‫מדיניות‬‫התחבורה‬ ‫בתחום‬
•‫בתכנון‬ ‫העוסקים‬ ‫גורמים‬‫מערכתי‬ ‫תכנון‬
•‫ב‬ ‫העוסקים‬ ‫גורמים‬‫תכנון‬,‫ותפעול‬ ‫יישום‬‫פרויקטים‬ ‫של‬
•‫מקומיות‬ ‫רשויות‬
•‫מפעיל‬‫י‬‫ציבורית‬ ‫תחבורה‬
•‫יוע‬‫צים‬
‫הומוגנית‬ ‫רשימה‬ ‫מהווים‬ ‫אינם‬ ‫הנסקרים‬ ‫הארגונים‬:‫במהותם‬ ‫שונות‬ ‫סמכויות‬ ‫שנסקרו‬ ‫לארגונים‬
‫שונים‬ ‫בהיקפים‬ ‫גיאוגרפיים‬ ‫תחומים‬ ‫על‬ ‫החלות‬.‫כך‬ ‫בשל‬,‫שונה‬ ‫לנתונים‬ ‫התייחסותם‬,‫שמשתקף‬ ‫כפי‬
‫הארגון‬ ‫בשימוש‬ ‫הנמצאים‬ ‫הנתונים‬ ‫מסוגי‬,‫מאו‬ ‫וגם‬ ‫ובעיות‬ ‫לחסרים‬ ‫ביחס‬ ‫הארגונים‬ ‫של‬ ‫מהדגשים‬‫פן‬
‫תחבורה‬ ‫לתכנון‬ ‫במודלים‬ ‫הארגונים‬ ‫של‬ ‫השימוש‬.
‫עיקריים‬ ‫חלקים‬ ‫לשני‬ ‫חולק‬ ‫הסקר‬.‫הנתונים‬ ‫מסדי‬ ‫בתיאור‬ ‫עסק‬ ‫הראשון‬ ‫החלק‬)‫מידע‬ ‫ומאגרי‬ ‫סקרים‬(
‫בארגון‬ ‫בשימוש‬ ‫הנמצאים‬.‫בנתונים‬ ‫לבעיות‬ ‫בנוגע‬ ‫פתוחות‬ ‫שאלות‬ ‫כלל‬ ‫השני‬ ‫החלק‬,‫עדיפויות‬ ‫סדרי‬
‫נתונים‬ ‫לאיסוף‬,‫הקיימים‬ ‫הליקויים‬ ‫תיקון‬‫לתכנון‬ ‫נתונים‬ ‫לאיסוף‬ ‫הארגון‬ ‫של‬ ‫עתידיות‬ ‫ותכניות‬ ‫במידע‬
‫תחבורה‬.
6.1.‫הארגונים‬ ‫בשימוש‬ ‫הנתונים‬ ‫מסדי‬ ‫תיאור‬
‫סקרים‬ ‫לביצוע‬ ‫הנתונים‬ ‫בין‬ ‫לקשר‬ ‫בהתאם‬ ‫הופרד‬ ‫הנתונים‬ ‫תיאור‬.‫מאגרי‬ ‫או‬ ‫לסקרים‬ ‫הופרדו‬ ‫הנתונים‬
‫בפרק‬ ‫הכלולות‬ ‫להגדרות‬ ‫בהתאם‬ ‫מידע‬1.
‫ב‬‫טבלה‬25‫ל‬‫תחבורה‬ ‫לתכנון‬ ‫הנתונים‬ ‫סוגי‬ ‫מסוכמים‬ ‫הלן‬,‫בהם‬ ‫השימוש‬ ‫לרמת‬ ‫בהתאם‬.‫מכן‬ ‫לאחר‬
‫הנתונים‬ ‫של‬ ‫היבטים‬ ‫מספר‬ ‫מובאים‬,‫המשתמשים‬ ‫מתשובות‬ ‫שמשתקף‬ ‫כפי‬.
43
‫טבלה‬25.‫בהם‬ ‫השימוש‬ ‫לרמת‬ ‫בהתאם‬ ‫תחבורה‬ ‫לתכנון‬ ‫הנתונים‬ ‫סוגי‬ ‫ריכוז‬
44
‫טבלה‬25‫בשימוש‬ ‫הנמצאים‬ ‫הנתונים‬ ‫סוגי‬ ‫את‬ ‫מציגה‬,‫התחבורה‬ ‫לתכנון‬ ‫הנתונים‬ ‫בסיס‬ ‫את‬ ‫המרכיבים‬
‫הנסקרים‬ ‫הארגונים‬ ‫של‬,‫הדו‬ ‫שבגוף‬ ‫הפרטניות‬ ‫הרשימות‬ ‫מתוך‬"‫ח‬.‫נושא‬ ‫לפי‬ ‫סווגו‬ ‫הנתונים‬,‫בהתאם‬
‫בפרק‬ ‫המובאות‬ ‫להגדרות‬2,‫קטגוריות‬ ‫לשלוש‬ ‫הנתונים‬ ‫של‬ ‫השימוש‬ ‫רמת‬ ‫ולפי‬:
‫בנתונים‬ ‫נפוץ‬ ‫שימוש‬:‫ו‬ ‫שנסקרו‬ ‫הארגונים‬ ‫רוב‬ ‫של‬ ‫בשימוש‬ ‫נמצאים‬ ‫הנתונים‬/‫איסוף‬ ‫או‬
‫מחזורי‬ ‫באופן‬ ‫מתבצע‬ ‫הנתונים‬.
‫בנתונים‬ ‫בינוני‬ ‫שימוש‬:‫מתבצע‬ ‫והאיסוף‬ ‫מהארגונים‬ ‫חלק‬ ‫של‬ ‫בשימוש‬ ‫נמצאים‬ ‫הנתונים‬
‫רחוקות‬ ‫לעיתים‬.
‫נפוץ‬ ‫לא‬:‫נדיר‬ ‫הנתונים‬ ‫ואיסוף‬ ‫מהארגונים‬ ‫קטן‬ ‫חלק‬ ‫של‬ ‫בשימוש‬ ‫נמצאים‬ ‫הנתונים‬.
6.1.1.‫מקורות‬‫מידע‬
‫מצומצם‬ ‫ממספר‬ ‫נתונים‬ ‫על‬ ‫מתבססים‬ ‫התחבורתיים‬ ‫המשתמשים‬ ‫כיום‬ ‫כי‬ ‫נמצא‬ ‫הנתונים‬ ‫סקירת‬ ‫מתוך‬
‫מקורות‬ ‫של‬,‫עיקריים‬ ‫מקורות‬ ‫ארבעה‬ ‫מתוכם‬:
‫א‬.‫אחרים‬ ‫תחבורתיים‬ ‫משתמשים‬
‫ב‬.‫הלמ‬"‫ס‬
‫ג‬.‫מקומיות‬ ‫רשויות‬
‫ד‬.‫הפנים‬ ‫משרד‬
‫הלאומי‬ ‫הביטוח‬ ‫את‬ ‫כוללים‬ ‫יחסית‬ ‫קטן‬ ‫נפח‬ ‫התופסים‬ ‫אחרים‬ ‫מקורות‬,‫שוני‬ ‫פרסומים‬‫ם‬)‫כגון‬
‫מחירונים‬(‫מפה‬ ‫וחברת‬.
‫התחבורה‬ ‫משרד‬ ‫וכמובן‬ ‫הפנים‬ ‫למשרד‬ ‫פרט‬,‫כמקור‬ ‫אחר‬ ‫ממשלתי‬ ‫משרד‬ ‫אף‬ ‫ציינו‬ ‫לא‬ ‫המשתמשים‬
‫תחבורה‬ ‫לתכנון‬ ‫לנתונים‬.‫זאת‬ ‫עם‬,‫כגון‬ ‫אחרים‬ ‫משרדים‬ ‫עם‬ ‫מידע‬ ‫קשרי‬ ‫קיימים‬ ‫שבפועל‬ ‫לשער‬ ‫ניתן‬
‫והשיכון‬ ‫הבינוי‬ ‫ומשרד‬ ‫האוצר‬ ‫משרד‬)‫לקי‬ ‫היה‬ ‫ניתן‬ ‫לא‬ ‫כי‬ ‫לציין‬ ‫יש‬‫משרד‬ ‫נציג‬ ‫עם‬ ‫משתמשים‬ ‫שאלון‬ ‫ים‬
‫האוצר‬.(
‫תרשים‬1" .‫רשת‬"‫התחבורתיים‬ ‫המשתמשים‬ ‫של‬ ‫המידע‬
‫משתמשים‬‫תחבורתיים‬
‫מקורות‬
‫אחרים‬
‫משרד‬
‫הפנים‬
‫רשויות‬
‫מקומיות‬
‫הלמ‬"‫ס‬
‫משרד‬
‫התחבורה‬
‫משתמשים‬‫תחבורתיים‬
‫מקורות‬
‫אחרים‬
‫מקורות‬
‫אחרים‬
‫משרד‬
‫הפנים‬
‫משרד‬
‫הפנים‬
‫רשויות‬
‫מקומיות‬
‫רשויות‬
‫מקומיות‬
‫הלמ‬"‫ס‬ ‫הלמ‬"‫ס‬
‫משרד‬
‫התחבורה‬
45
6.1.2.‫סקרים‬ ‫על‬ ‫ההוצאה‬
‫נתונים‬ ‫ובאיסוף‬ ‫בסקרים‬ ‫המושקע‬ ‫השנתי‬ ‫התקציב‬ ‫על‬ ‫דיווחו‬ ‫מהגורמים‬ ‫חלק‬ ‫רק‬.‫הינם‬ ‫אלה‬ ‫נתונים‬
‫מקורבים‬)‫לאי‬ ‫ההוצאה‬ ‫על‬ ‫דיווחו‬ ‫הארגונים‬‫בלבד‬ ‫כהערכה‬ ‫נתונים‬ ‫סוף‬.(‫זאת‬ ‫עם‬,‫כי‬ ‫להעריך‬ ‫ניתן‬
‫בסה‬"‫על‬ ‫עולה‬ ‫סקרים‬ ‫בביצוע‬ ‫השנתי‬ ‫המושקע‬ ‫הסכום‬ ‫כ‬10‫מיליון‬₪.
6.1.3.‫הנתונים‬ ‫גיל‬
‫כ‬ ‫עד‬ ‫של‬ ‫גיל‬ ‫בעל‬ ‫שהוא‬ ‫מידע‬ ‫כי‬ ‫נראה‬ ‫שדווחו‬ ‫הסקרים‬ ‫רשימת‬ ‫מתוך‬-10‫על‬ ‫בשימוש‬ ‫עדיין‬ ‫נמצא‬ ‫שנים‬
‫התחבורתיים‬ ‫המשתמשים‬ ‫ידי‬.
6.1.4.‫סקרים‬
‫מתרכז‬ ‫תחבורה‬ ‫סקרי‬‫המערכת‬ ‫וביצועי‬ ‫הביקוש‬ ‫מאפייני‬ ‫של‬ ‫בנושאים‬ ‫ים‬.‫מהסקרים‬ ‫משמעותי‬ ‫חלק‬
‫ספציפיים‬ ‫לפרויקטים‬ ‫בהקשר‬ ‫מתבצעים‬.
‫זאת‬ ‫עם‬,‫משמעותי‬ ‫מידע‬ ‫מאגר‬ ‫ליצור‬ ‫כדי‬ ‫השונים‬ ‫הסקרים‬ ‫במכלול‬ ‫יש‬ ‫המקומי‬ ‫הקשרם‬ ‫למרות‬ ‫כי‬ ‫יתכן‬
‫כולה‬ ‫הקהילה‬ ‫את‬ ‫לשמש‬ ‫שיכול‬ ‫תחבורה‬ ‫לנתוני‬.
‫שהארגונ‬ ‫ביותר‬ ‫הנפוצים‬ ‫הסקרים‬‫תנועה‬ ‫ספירות‬ ‫כוללים‬ ‫יוזמים‬ ‫ים‬,‫נסיעה‬ ‫הרגלי‬ ‫סקרי‬,‫נוסעים‬ ‫סקרי‬
‫ברכב‬)On-Board(,‫נסיעה‬ ‫זמני‬ ‫וסקרי‬ ‫וחגורה‬ ‫חיץ‬ ‫סקרי‬.‫מוצא‬ ‫סקרי‬ ‫נמצאים‬ ‫שני‬ ‫במקום‬-‫יעד‬,‫סקרי‬
‫מוצהרות‬ ‫העדפות‬ ‫וסקרי‬ ‫חניה‬)SP.(
‫חיצוניים‬ ‫סקרים‬ ‫של‬ ‫מצומצם‬ ‫במספר‬ ‫משתמשים‬ ‫הארגונים‬,‫על‬ ‫מבוצעים‬ ‫שבהם‬ ‫שהבולטים‬‫ידי‬
‫הלמ‬"‫ס‬:‫כו‬ ‫וסקרי‬ ‫האוכלוסין‬ ‫ומפקד‬ ‫הארצי‬ ‫נסיעה‬ ‫הרגלי‬ ‫סקר‬‫ח‬‫אדם‬.
6.1.5.‫מידע‬ ‫מאגרי‬
‫מאגרי‬‫הינם‬ ‫מידע‬‫סקרים‬ ‫של‬ ‫ישיר‬ ‫תוצר‬ ‫מהווים‬ ‫אינם‬ ‫אשר‬ ‫נתונים‬ ‫מסדי‬.‫או‬ ‫מנהליים‬ ‫קבצים‬ ‫אלו‬
‫של‬ ‫מקבץ‬‫רבים‬ ‫ממקורות‬ ‫נתונים‬,‫סקרים‬ ‫נתוני‬ ‫מתוך‬ ‫עתיות‬ ‫וסדרות‬ ‫אוספים‬ ‫כולל‬.
‫הביקוש‬ ‫נתוני‬ ‫בתחום‬‫נמצ‬‫אחד‬ ‫מקרה‬ ‫למעט‬ ‫כי‬ ‫א‬,‫תחבורה‬ ‫בסקרי‬ ‫מקורם‬ ‫הביקוש‬ ‫נתוני‬ ‫כל‬.
‫המערכת‬ ‫של‬ ‫וביצועים‬ ‫תפעול‬ ‫בתחום‬‫תאונות‬ ‫בנושא‬ ‫עצמיים‬ ‫מידע‬ ‫במאגרי‬ ‫מחזיקים‬ ‫ארגונים‬ ‫מספר‬
‫תנועה‬ ‫ספירות‬ ‫של‬ ‫בנושאים‬ ‫חיצוניים‬ ‫מידע‬ ‫ממאגרי‬ ‫נתונים‬ ‫מקבלים‬ ‫מהמשתמשים‬ ‫וחלק‬ ‫דרכים‬,
‫דרכים‬ ‫תאונות‬,‫וצריכת‬ ‫סביבה‬ ‫איכות‬‫דלק‬.
‫התחבורה‬ ‫מערכת‬ ‫היצע‬ ‫בתחום‬,‫ועתידיות‬ ‫קיימות‬ ‫תחבורה‬ ‫רשתות‬ ‫על‬ ‫מידע‬ ‫מתחזקים‬ ‫שונים‬ ‫ארגונים‬
‫השוטפת‬ ‫הפעילות‬ ‫במסגרת‬,‫אחרים‬ ‫מארגונים‬ ‫רשתות‬ ‫של‬ ‫מידע‬ ‫על‬ ‫מסתמך‬ ‫וחלקם‬.‫אחד‬ ‫לארגון‬ ‫פרט‬,
‫תחבורה‬ ‫רשתות‬ ‫בנושא‬ ‫חיצוניים‬ ‫מידע‬ ‫במאגרי‬ ‫שימוש‬ ‫ציינו‬ ‫לא‬ ‫המשתמשים‬.
‫בנושא‬‫הרכב‬ ‫ציי‬‫הרכב‬ ‫צי‬ ‫אודות‬ ‫מידע‬ ‫מאגרי‬ ‫מתחזקים‬ ‫הציבורית‬ ‫התחבורה‬ ‫מפעילי‬ ‫כי‬ ‫עולה‬
‫שברשותם‬,‫כולל‬‫רכב‬ ‫כלי‬ ‫מצבת‬,‫ובעלות‬ ‫גיל‬ ‫על‬ ‫נתונים‬‫ו‬‫רכישה‬ ‫עלויות‬.‫על‬ ‫דיווחו‬ ‫המשתמשים‬ ‫רוב‬
‫הלמ‬ ‫של‬ ‫רכב‬ ‫כלי‬ ‫מצבת‬ ‫בנתוני‬ ‫שימוש‬"‫ס‬,‫התחבורה‬ ‫משרד‬ ‫של‬ ‫וחלקם‬.
‫בתחום‬‫העלויות‬,‫שונים‬ ‫נתונים‬ ‫הארגונים‬ ‫מחזיקים‬‫תשתיות‬ ‫של‬ ‫הקמה‬ ‫עלויות‬ ‫אודות‬,‫תפעול‬ ‫עלויות‬,
‫ציבורית‬ ‫תחבורה‬ ‫תעריפי‬,‫ממשלתיות‬ ‫ותמיכות‬ ‫וסובסידיות‬ ‫חנייה‬ ‫תעריפי‬.‫מספר‬ ‫ציינו‬ ‫הארגונים‬
46
‫ההקמה‬ ‫עלויות‬ ‫בתחום‬ ‫דקל‬ ‫של‬ ‫הבנייה‬ ‫לענף‬ ‫המחירים‬ ‫מאגר‬ ‫דוגמת‬ ‫חיצוניים‬ ‫מאגרים‬,‫עלויות‬ ‫קבצי‬
‫א‬ ‫ונתיבי‬ ‫התחבורה‬ ‫משרד‬ ‫ידי‬ ‫על‬ ‫שהופקו‬ ‫תפעול‬‫הציבורית‬ ‫התחבורה‬ ‫מפעילי‬ ‫ונתוני‬ ‫יילון‬.‫חניה‬ ‫תעריפי‬
‫תח‬ ‫ותעריפי‬ ‫המקומיות‬ ‫מהרשויות‬ ‫לרוב‬ ‫מתקבלים‬"‫עצמם‬ ‫מהמפעילים‬ ‫צ‬.
‫הנתונים‬ ‫בתחום‬‫והגיאו‬ ‫החברתיים‬-‫כלכליים‬‫עצמיים‬ ‫מידע‬ ‫מאגרי‬ ‫בנו‬ ‫מהמשתמשים‬ ‫חלק‬ ‫כי‬ ‫נמצא‬
‫דמוגרפיים‬ ‫נתונים‬ ‫של‬ ‫בנושאים‬,‫לפית‬ ‫ופרויקטים‬ ‫קרקע‬ ‫שימושי‬ ‫נתוני‬‫קרקע‬ ‫שימושי‬ ‫וח‬.‫הארגונים‬ ‫יתר‬
‫הלמ‬ ‫של‬ ‫חיצוניים‬ ‫מידע‬ ‫ממאגרי‬ ‫ניזונים‬"‫ס‬,‫הפנים‬ ‫משרד‬,‫אחרים‬ ‫ומתכננים‬ ‫מקומיות‬ ‫רשויות‬.‫רוב‬
‫למ‬ ‫בנתוני‬ ‫נעזרים‬ ‫המשתמשים‬"‫נהיגה‬ ‫רשיונות‬ ‫בנושא‬ ‫הרישוי‬ ‫משרד‬ ‫או‬ ‫ס‬.
‫בתחום‬‫גיאוגרפיים‬ ‫מידע‬ ‫ומאגרי‬ ‫רקע‬ ‫מפות‬‫כי‬ ‫נמצא‬‫באינוונ‬ ‫מחזיקים‬ ‫מהארגונים‬ ‫חלק‬‫של‬ ‫טרים‬
‫ארציות‬ ‫מתאר‬ ‫תכניות‬,‫ומקומיות‬ ‫מחוזיות‬.‫מע‬ ‫למעט‬"‫המקומיות‬ ‫והרשויות‬ ‫צ‬,‫חיצוניים‬ ‫מידע‬ ‫מאגרי‬
‫הגיאוגרפית‬ ‫המידע‬ ‫ולמערכת‬ ‫רקע‬ ‫למפות‬ ‫כמקור‬ ‫הארגונים‬ ‫את‬ ‫משמשים‬.‫על‬ ‫דווחו‬ ‫המשתמשים‬ ‫רוב‬
‫מפה‬ ‫חברת‬ ‫של‬ ‫רקע‬ ‫במפות‬ ‫שימוש‬.
6.1.6.‫פרטניים‬ ‫בנושאים‬ ‫נתונים‬
‫דרכים‬ ‫תאונות‬
‫המשתמשים‬ ‫רוב‬‫דרכים‬ ‫תאונות‬ ‫בנתוני‬ ‫שימוש‬ ‫ציינו‬,‫הלמ‬ ‫ידי‬ ‫על‬ ‫המסופקים‬"‫המשטרה‬ ‫או‬ ‫ס‬.
‫סביבה‬ ‫איכות‬
‫אביב‬ ‫תל‬ ‫לעיריית‬ ‫פרט‬,‫להשלכות‬ ‫הקשורים‬ ‫נתונים‬ ‫איסוף‬ ‫על‬ ‫דיווחו‬ ‫לא‬ ‫התחבורתיים‬ ‫המשתמשים‬
‫הסביבה‬ ‫איכות‬ ‫על‬ ‫התחבורה‬.‫נת‬"‫הסביבה‬ ‫איכות‬ ‫בנושא‬ ‫נגיעה‬ ‫על‬ ‫דיווחו‬ ‫ישראל‬ ‫חוצה‬ ‫וחברת‬ ‫ע‬
‫של‬ ‫מההיבט‬‫סביבתיים‬ ‫תסקירים‬ ‫ביצוע‬.
‫מטענים‬
‫הארגונים‬ ‫של‬ ‫הנתונים‬ ‫במסדי‬ ‫קיימים‬ ‫ולא‬ ‫כמעט‬ ‫מסחריות‬ ‫ונסיעות‬ ‫מטענים‬ ‫נתוני‬.‫מהמשתמשים‬ ‫חלק‬
‫הלמ‬ ‫ידי‬ ‫על‬ ‫שבוצע‬ ‫המשאיות‬ ‫סקר‬ ‫את‬ ‫ציינו‬"‫שנים‬ ‫מעשר‬ ‫יותר‬ ‫לפני‬ ‫ס‬.‫מחוללי‬ ‫סקר‬ ‫צוינו‬ ‫בנוסף‬
‫ש‬ ‫וטעינה‬ ‫פריקה‬ ‫וסקר‬ ‫אביב‬ ‫תל‬ ‫במטרופולין‬ ‫גדולים‬ ‫מטענים‬‫אביב‬ ‫תל‬ ‫בעיריית‬ ‫התנועה‬ ‫אגף‬ ‫ל‬.
6.2.‫בעיות‬,‫לעתיד‬ ‫ותכניות‬ ‫חסרים‬
‫הומוגנית‬ ‫רשימה‬ ‫מהווים‬ ‫אינם‬ ‫הנסקרים‬ ‫הארגונים‬,‫ומהותם‬ ‫פעילותם‬ ‫אופי‬ ‫של‬ ‫יוצא‬ ‫וכפועל‬
‫שונה‬ ‫לנתונים‬ ‫התייחסותם‬.‫ובעיות‬ ‫לחסרים‬ ‫בהתייחסם‬ ‫הארגונים‬ ‫שנתנו‬ ‫בדגשים‬ ‫משתקף‬ ‫הדבר‬
‫הקיימים‬ ‫בנתונים‬,‫ל‬ ‫העתידיות‬ ‫ובתכניותיהם‬‫נתונים‬ ‫איסוף‬.‫רבה‬ ‫הטרוגניות‬ ‫קיימת‬ ‫אמנם‬
‫השונים‬ ‫התחבורתיים‬ ‫הגופים‬ ‫של‬ ‫בתשובותיהם‬,‫זאת‬ ‫עם‬ ‫יחד‬ ‫אך‬,‫השקה‬ ‫נקודות‬ ‫מספר‬ ‫לזהות‬ ‫ניתן‬
‫ביניהם‬.
‫עבודתם‬ ‫לביצוע‬ ‫כיום‬ ‫להם‬ ‫החסרים‬ ‫העיקריים‬ ‫לנתונים‬ ‫בהתייחס‬,‫בכל‬ ‫מהארגונים‬ ‫ממחצית‬ ‫יותר‬
‫הקטגוריות‬,‫תח‬ ‫בנתוני‬ ‫החוסר‬ ‫את‬ ‫ציינו‬"‫צ‬.‫שלי‬‫מהארגונים‬ ‫ש‬,‫היועצים‬ ‫בעיקר‬,‫המחסור‬ ‫את‬ ‫ציינו‬
‫עלויות‬ ‫בנתוני‬.‫בנוסף‬,‫מהארגונים‬ ‫רבע‬,‫מערכתי‬ ‫בתכנון‬ ‫העוסקים‬ ‫הארגונים‬ ‫על‬ ‫בדגש‬,‫את‬ ‫ציינו‬
‫קרקע‬ ‫שימושי‬ ‫על‬ ‫בנתונים‬ ‫המחסור‬,‫הרשת‬ ‫על‬ ‫בנתונים‬ ‫המחסור‬ ‫את‬ ‫ציינו‬ ‫מהארגונים‬ ‫ורבע‬
‫התחבורתית‬.
47
‫כללי‬ ‫באופן‬,‫כי‬ ‫להתרשם‬ ‫היה‬ ‫ניתן‬‫הנתונים‬ ‫מאיכות‬ ‫רצון‬ ‫שבעי‬ ‫אינם‬ ‫התחבורתיים‬ ‫המשתמשים‬
‫להם‬ ‫הזמינים‬.‫העדכניות‬ ‫את‬ ‫ציינו‬ ‫המשתמשים‬,‫האחידות‬,‫כבעיות‬ ‫לנתונים‬ ‫והנגישות‬ ‫האמינות‬
‫הקיימים‬ ‫הנתונים‬ ‫של‬ ‫עיקריות‬.
‫מהארגונים‬ ‫כמחצית‬ ‫השיבו‬ ‫התחבורה‬ ‫נתוני‬ ‫לשיפור‬ ‫ביותר‬ ‫כחשוב‬ ‫נראה‬ ‫מה‬ ‫לשאלה‬ ‫בהתייחס‬,‫בעיקר‬
‫הארגונים‬‫מערכתי‬ ‫בתכנון‬ ‫העוסקים‬,‫והיועצים‬ ‫ותפעול‬ ‫יישום‬ ‫תכנון‬,‫הנתונים‬ ‫שארגון‬,‫עדכונם‬
‫התחבורה‬ ‫נתוני‬ ‫לשיפור‬ ‫ביותר‬ ‫החשוב‬ ‫הנושא‬ ‫הינו‬ ‫וזמינותם‬.‫מהארגונים‬ ‫ניכר‬ ‫חלק‬,‫קובעי‬ ‫בעיקר‬
‫ותפעול‬ ‫יישום‬ ‫בתכנון‬ ‫העוסקים‬ ‫והארגונים‬ ‫המדיניות‬,‫ביותר‬ ‫חשוב‬ ‫נושא‬ ‫הינו‬ ‫המידע‬ ‫ריכוז‬ ‫כי‬ ‫חושבים‬
‫לש‬‫התחבורה‬ ‫נתוני‬ ‫יפור‬.‫בנוסף‬,‫מהארגונים‬ ‫רבים‬,‫התח‬ ‫ומפעילי‬ ‫המקומיות‬ ‫הרשויות‬ ‫בעיקר‬"‫צ‬,
‫התחבורה‬ ‫נתוני‬ ‫איסוף‬ ‫על‬ ‫לכת‬ ‫מרחיקת‬ ‫השפעה‬ ‫תהיה‬ ‫חדשות‬ ‫טכנולוגיות‬ ‫להכנסת‬ ‫כי‬ ‫חושבים‬.
‫שונים‬ ‫בהיקפים‬ ‫סקרים‬ ‫של‬ ‫רב‬ ‫מספר‬ ‫יוזמים‬ ‫התחבורתיים‬ ‫המשתמשים‬.‫מתוזמן‬ ‫מהסקרים‬ ‫ניכר‬ ‫חלק‬
‫לפרוי‬ ‫ביחס‬‫ספציפיים‬ ‫קטים‬,‫תחבורתיים‬ ‫מודלים‬ ‫של‬ ‫ותחזוקה‬ ‫בנייה‬ ‫לצורך‬ ‫או‬ ‫מעקב‬ ‫לצורכי‬.
‫השיבו‬ ‫הנתונים‬ ‫לאיסוף‬ ‫עתידיות‬ ‫לתכניות‬ ‫בהתייחס‬‫לבצע‬ ‫ממעטים‬ ‫הם‬ ‫כי‬ ‫המדיניות‬ ‫קובעי‬ ‫הארגונים‬
‫עצמאי‬ ‫באופן‬ ‫סקרים‬,‫של‬ ‫הכנתם‬ ‫לקראת‬ ‫הערכות‬ ‫לבצע‬ ‫מתכננים‬ ‫הם‬ ‫אך‬‫והוצאתו‬ ‫נסיעה‬ ‫הרגלי‬ ‫סקר‬
‫למכרז‬‫ו‬‫ל‬ ‫סקרים‬‫נתונים‬ ‫מסד‬ ‫בניית‬‫תחבורתי‬.‫הסקרים‬ ‫את‬ ‫ולבצע‬ ‫להמשיך‬ ‫מתכננים‬ ‫הארגונים‬ ‫רוב‬
‫השוטפים‬,‫ובנוסף‬,‫נוספים‬ ‫סקרים‬ ‫לבצע‬ ‫מתכננים‬,‫של‬ ‫וביצועיים‬ ‫תפעוליים‬ ‫נתונים‬ ‫איסוף‬ ‫לצורך‬ ‫בעיקר‬
‫לתחבורה‬ ‫הביקוש‬ ‫דפוסי‬ ‫על‬ ‫וסקרים‬ ‫המערכת‬.‫סקרי‬ ‫מתוכננים‬ ‫התחבורה‬ ‫מערכת‬ ‫היצע‬ ‫בתחום‬
‫ברשויות‬ ‫תמרורים‬‫המקומיות‬,‫מתוכננים‬ ‫וההשקעות‬ ‫העלויות‬ ‫ובתחום‬,‫דן‬ ‫בחברת‬,‫התפלגות‬ ‫על‬ ‫סקר‬
‫תשלום‬ ‫סוגי‬,‫ישראל‬ ‫וברכבת‬,‫על‬ ‫סקר‬‫הרכבת‬ ‫בחניוני‬ ‫תשלום‬ ‫גביית‬ ‫לצורך‬ ‫חניה‬ ‫תעריפי‬.‫בתחום‬
‫והגיאו‬ ‫החברתיים‬ ‫הנתונים‬-‫מתוכנן‬ ‫כלכליים‬,‫מת‬ ‫בחברת‬"‫ת‬,‫קרקע‬ ‫שימושי‬ ‫עירוב‬ ‫על‬ ‫סקר‬‫ו‬‫על‬ ‫סקר‬
‫תחבורה‬ ‫שבין‬ ‫הקשר‬‫למיקום‬.
6.3.‫מיוחדות‬ ‫יוזמות‬
‫מאגר‬ ‫מבחינת‬ ‫לציון‬ ‫ראויות‬ ‫הינן‬ ‫התחבורתי‬ ‫המידע‬ ‫בתחום‬ ‫התחבורה‬ ‫משרד‬ ‫של‬ ‫מיוחדות‬ ‫יוזמות‬ ‫שתי‬
‫הנתונים‬‫בישראל‬ ‫תחבורה‬ ‫תכנון‬ ‫עבודות‬ ‫לצורך‬ ‫הנדרשים‬.
•‫ארצי‬ ‫תנועה‬ ‫ניטור‬ ‫מערכת‬
‫עי‬ ‫לא‬ ‫בדרכים‬ ‫התנועה‬ ‫ספירות‬ ‫מערך‬ ‫את‬ ‫להחליף‬ ‫מיועדת‬ ‫ארצי‬ ‫תנועה‬ ‫ניטור‬ ‫מערכת‬‫על‬ ‫שנוהל‬ ‫רוניות‬
‫הלמ‬ ‫ידי‬"‫ס‬.‫הבין‬ ‫ברשת‬ ‫ובצמתים‬ ‫דרך‬ ‫בקטעי‬ ‫התנועה‬ ‫לנפח‬ ‫אמדן‬ ‫תספק‬ ‫התנועה‬ ‫ניטור‬ ‫מערכת‬
‫עירונית‬)‫מקומיות‬ ‫דרכים‬ ‫כולל‬(‫העירוניות‬ ‫ברשתות‬ ‫מרכזיים‬ ‫קטעים‬ ‫ובמספר‬.
•‫ציבורית‬ ‫לתחבורה‬ ‫ארצי‬ ‫מידע‬ ‫מערכת‬
‫נתונים‬ ‫מאגר‬ ‫ציבורית‬ ‫תחבורה‬ ‫מנהלת‬ ‫באמצעות‬ ‫יזם‬ ‫התחבורה‬ ‫משרד‬‫התחבורה‬ ‫מערכת‬ ‫לרישוי‬
‫הציבורית‬.‫הציבורית‬ ‫בתחבורה‬ ‫השרות‬ ‫קווי‬ ‫של‬ ‫הרישוי‬ ‫דרישת‬ ‫של‬ ‫יוצא‬ ‫פועל‬ ‫היא‬ ‫המערכת‬.‫המערכת‬
‫המדינה‬ ‫בכל‬ ‫השונים‬ ‫התחבורה‬ ‫ממפעילי‬ ‫הרישוי‬ ‫נתוני‬ ‫קבלת‬ ‫באמצעות‬ ‫ארצי‬ ‫כיסוי‬ ‫על‬ ‫מבוססת‬)‫קווים‬
‫עירוניים‬,‫מטרופוליניים‬,‫עירונים‬ ‫ובין‬ ‫אזוריים‬.(
48
‫א‬ ‫נספח‬.‫תחבורה‬ ‫למשתמשי‬ ‫שאלון‬
‫התחבורה‬ ‫משרד‬-‫יבשה‬ ‫מנהל‬
‫לאיסופם‬ ‫סקרים‬ ‫מערך‬ ‫ולתכנון‬ ‫בישראל‬ ‫תחבורה‬ ‫תכנון‬ ‫עבודות‬ ‫לצורך‬ ‫הנדרשים‬ ‫הנתונים‬ ‫הגדרת‬
‫תחבורה‬ ‫בסקרי‬ ‫עיקריים‬ ‫למשתמשים‬ ‫שאלון‬
‫שלום‬,
‫בפרוייקט‬ ‫ראשון‬ ‫שלב‬ ‫מהווה‬ ‫זה‬ ‫שאלון‬"‫תחבורה‬ ‫תכנון‬ ‫עבודות‬ ‫לצורך‬ ‫הנדרשים‬ ‫הנתונים‬ ‫הגדרת‬
‫בי‬‫לאיסופם‬ ‫סקרים‬ ‫מערך‬ ‫ולתכנון‬ ‫שראל‬",‫התחבורה‬ ‫משרד‬ ‫מטעם‬,‫העיקריים‬ ‫למשתמשים‬ ‫מיועד‬ ‫והוא‬
‫תחבורה‬ ‫לתכנון‬ ‫בנתונים‬.‫נתוני‬ ‫באיסוף‬ ‫המושקעים‬ ‫המשאבים‬ ‫את‬ ‫לייעל‬ ‫במטרה‬ ‫מתבצע‬ ‫הפרויקט‬
‫תחבורה‬ ‫תכנון‬ ‫לצרכי‬ ‫וכוללני‬ ‫אחיד‬ ‫נתונים‬ ‫בסיס‬ ‫ולפתח‬ ‫תחבורה‬,‫המשתמשים‬ ‫לכל‬ ‫זמין‬ ‫שיהיה‬.
‫ארגונכם‬‫היבשתית‬ ‫התחבורה‬ ‫תשתית‬ ‫בפיתוח‬ ‫חשוב‬ ‫תפקיד‬ ‫ממלא‬,‫האזורית‬ ‫או‬ ‫הארצית‬ ‫ברמה‬.
‫שונות‬ ‫ברמות‬ ‫התחבורה‬ ‫בתכנון‬ ‫התומכים‬ ‫תחבורתיים‬ ‫נתונים‬ ‫מתחזק‬ ‫או‬ ‫אוסף‬ ‫הארגון‬ ‫זו‬ ‫במסגרת‬,
‫ארגונכם‬ ‫ידי‬ ‫על‬ ‫יזום‬ ‫באופן‬ ‫שנאספים‬)‫תחבורתיים‬ ‫סקרים‬ ‫באמצעות‬ ‫למשל‬(‫ארגונכם‬ ‫אשר‬ ‫ונתונים‬
‫אחר‬ ‫מגורמים‬ ‫מקבל‬‫ים‬)‫מהלמ‬ ‫למשל‬"‫ס‬,‫ועוד‬ ‫מקומיות‬ ‫רשויות‬.(
‫ארגונכם‬ ‫צרכי‬ ‫את‬ ‫לבחון‬ ‫היא‬ ‫השאלון‬ ‫מטרת‬,‫לרשותכם‬ ‫העומד‬ ‫הנתונים‬ ‫מערך‬ ‫של‬ ‫סקירה‬ ‫ידי‬ ‫על‬.
‫חלקים‬ ‫חמישה‬ ‫כולל‬ ‫השאלון‬:
‫א‬.‫כללי‬
‫ב‬.‫הארגון‬ ‫תאור‬
‫ג‬.‫יוזם‬ ‫שהארגון‬ ‫וסקרים‬ ‫קיימים‬ ‫נתונים‬ ‫בסיסי‬,‫האיסוף‬ ‫ותדירות‬ ‫שיטות‬ ‫לרבות‬
‫ד‬.‫נ‬ ‫של‬ ‫לבעיות‬ ‫התייחסות‬‫חסרים‬ ‫תונים‬,‫הנתונים‬ ‫של‬ ‫האיכות‬ ‫רמת‬ ‫או‬ ‫נתונים‬ ‫באיסוף‬ ‫קשיים‬.
‫ה‬.‫בעתיד‬ ‫תחבורתיים‬ ‫נתונים‬ ‫לאיסוף‬ ‫תוכניותיכם‬
‫כשעה‬ ‫וימשך‬ ‫פתוחות‬ ‫שאלות‬ ‫באמצעות‬ ‫יתבצע‬ ‫הסקר‬.‫השתדל‬ ‫אנא‬ ‫הערות‬ ‫או‬ ‫שאלות‬ ‫לך‬ ‫ויש‬ ‫במידה‬/‫י‬
‫הראיון‬ ‫לסוף‬ ‫אותם‬ ‫לרכז‬.
‫כשנה‬ ‫יימשך‬ ‫הנוכחי‬ ‫הפרוייקט‬.‫יוג‬ ‫הפרויקט‬ ‫בסוף‬‫תחבורה‬ ‫בתכנון‬ ‫לתמיכה‬ ‫ארצי‬ ‫סקרים‬ ‫מערך‬ ‫דר‬,
‫הארצי‬ ‫נסיעה‬ ‫הרגלי‬ ‫סקר‬ ‫כגון‬ ‫סקרים‬ ‫לרבות‬,‫שנים‬ ‫לעשר‬ ‫אחת‬ ‫כה‬ ‫עד‬ ‫שנערך‬.
‫עת‬ ‫בכל‬ ‫נוספות‬ ‫הערות‬ ‫לשמוע‬ ‫נשמח‬ ‫אנו‬.‫הפרויקט‬ ‫על‬ ‫עדכונים‬,‫שונים‬ ‫למקורות‬ ‫הפניות‬ ‫כולל‬
‫באינטרנט‬,‫באתר‬ ‫לקבל‬ ‫ניתן‬:1787=is_survey&wikiid=cfm?doc.page/com.seedwiki.www://http.
‫הפעולה‬ ‫שיתוף‬ ‫על‬ ‫תודה‬!
‫אל‬ ‫להתקשר‬ ‫ניתן‬ ‫נוספות‬ ‫והערות‬ ‫לשאלות‬:‫מילר‬ ‫מיכל‬/‫אדיב‬ ‫רוני‬/‫סינוק‬ ‫מרכוס‬,‫חברת‬PGL‫טל‬':
5616333-03‫פקס‬:5611441-03
49
‫א‬ ‫חלק‬'-‫כללי‬
1.‫תאריך‬_________________‫יום‬_________________‫שעה‬___________________
2.‫מראיין‬____________________________
3.‫נסקר‬ ‫ארגון‬________________________
4.‫המשיב‬ ‫שם‬,‫תפקיד‬_____________________________‫טלפון‬_______________
‫ב‬ ‫חלק‬'-‫הארגון‬ ‫תאור‬
1.‫תחומ‬ ‫מהם‬‫ארגונכם‬ ‫של‬ ‫העיקריים‬ ‫האחריות‬ ‫י‬?
________________________________________________________________________
________________________________________________________________________
__________________________________________________________________
2.‫ת‬ ‫נושאי‬ ‫מהם‬‫עוסקים‬ ‫אתם‬ ‫בהם‬ ‫העיקריים‬ ‫התחבורה‬ ‫כנון‬?
________________________________________________________________________
________________________________________________________________________
__________________________________________________________________
3.‫מהם‬‫אתם‬ ‫תחבורתיים‬ ‫מודלים‬ ‫ובאלו‬ ‫מבצעים‬ ‫שאתם‬ ‫העיקריים‬ ‫התחבורתיים‬ ‫הניתוחים‬
‫זה‬ ‫לצורך‬ ‫משתמשים‬?
________________________________________________________________________
________________________________________________________________________
________________________________________________________________________
______________________________________________________________
4.‫בשנים‬ ‫בארגונכם‬ ‫נתונים‬ ‫ורכישת‬ ‫באיסוף‬ ‫ההשקעה‬ ‫אודות‬ ‫תקציבי‬ ‫מידע‬ ‫ברשותך‬ ‫האם‬
‫האחרונות‬,?‫כזאת‬ ‫רשימה‬ ‫עבורנו‬ ‫להשיג‬ ‫תוכל‬ ‫האם‬?
________________________________________________________________________
________________________________________________________________________
________________________________________________________________________
________________________________________________________________________
______________________________________________________________
50
‫ג‬ ‫חלק‬'-‫התחבורתיים‬ ‫הנתונים‬ ‫תאור‬
‫האיסוף‬ ‫ודרכי‬ ‫משתמשים‬ ‫אתם‬ ‫בהם‬ ‫והסקרים‬ ‫הנתונים‬ ‫לגבי‬ ‫ספציפיות‬ ‫שאלות‬ ‫מספר‬ ‫לשאול‬ ‫ברצוני‬
‫שלהם‬.‫קטגוריות‬ ‫למספר‬ ‫התחבורה‬ ‫נתוני‬ ‫את‬ ‫חילקנו‬ ‫הסקר‬ ‫לצורך‬:‫ביקוש‬ ‫נתוני‬,‫היצע‬ ‫נתוני‬,‫נתונים‬
‫וביצועים‬ ‫תפעוליים‬,‫נתוני‬‫ציי‬‫רכב‬,‫וה‬ ‫עלויות‬‫שקעו‬‫ת‬,‫נתונים‬‫וגיאו‬ ‫חברתיים‬-‫מידע‬ ‫ומאגרי‬ ‫כלכליים‬
‫גיאוגרפיים‬.‫לך‬ ‫להקריא‬ ‫עומדת‬ ‫אני‬,‫קטגוריה‬ ‫בכל‬,‫ואבקשך‬ ‫נתונים‬ ‫וסוגי‬ ‫סקרים‬ ‫סוגי‬ ‫של‬ ‫רשימה‬
‫משתמשים‬ ‫אתם‬ ‫מהם‬ ‫באילו‬ ‫לציין‬.
‫הוזכרו‬ ‫שלא‬ ‫נוספים‬ ‫נתונים‬ ‫או‬ ‫בסקרים‬ ‫משתמשים‬ ‫ואתם‬ ‫במידה‬,‫לציינם‬ ‫אבקשך‬.‫מספר‬ ‫בוצעו‬ ‫אם‬
‫בנושא‬ ‫סקרים‬‫כולם‬ ‫את‬ ‫ציין‬ ‫אנא‬ ‫מסוים‬.‫עצמו‬ ‫הארגון‬ ‫ידי‬ ‫על‬ ‫שנאספו‬ ‫נתונים‬ ‫לכלול‬ ‫יש‬,‫באמצעות‬
‫אחרים‬,‫אחרים‬ ‫מגורמים‬ ‫שנתקבלו‬ ‫או‬ ‫שונים‬ ‫מספקים‬ ‫שנרכשו‬.
‫הנתונים‬ ‫של‬ ‫יותר‬ ‫מפורט‬ ‫לתיאור‬ ‫טפסים‬ ‫למילוי‬ ‫אשאיר‬ ‫הסקר‬ ‫בתום‬.
‫נתוני‬‫ה‬ ‫דפוסי‬ ‫על‬ ‫ם‬‫ביקוש‬‫לתחבורה‬
‫מקור‬ ‫הסקר‬ ‫שם‬/‫המידע‬ ‫מאגר‬ ‫הסקר‬ ‫סוג‬/‫נתון‬
‫הרגלי‬ ‫סקר‬‫ה‬‫נסיעה‬‫הארצי‬
‫סקר‬‫י‬‫מקומי‬ ‫נסיעה‬ ‫הרגלי‬‫ים‬
‫בתח‬ ‫נוסעים‬ ‫סקר‬"‫צ‬)On Board(
‫מוצא‬ ‫סקר‬-‫יעד‬
‫חניה‬ ‫סקר‬)‫תפוסה‬(
‫מבקרים‬ ‫סקר‬)‫נסיעות‬ ‫מחוללי‬(
‫ומשלוחים‬ ‫מטענים‬ ‫סקר‬
51
‫נ‬‫היצע‬ ‫תוני‬‫התחבורה‬ ‫מערכת‬ ‫של‬)‫רשתות‬(
‫מ‬‫קור‬ ‫הסקר‬ ‫שם‬/‫המידע‬ ‫מאגר‬ ‫הסקר‬ ‫סוג‬/‫נתון‬
‫רשתות‬)‫דרכים‬,‫ברזל‬ ‫מסילות‬,
‫תח‬ ‫ומתקני‬ ‫מסלולי‬"‫צ‬(
‫חניה‬ ‫מצאי‬
‫אחרים‬:
‫התחבורה‬ ‫מערכת‬ ‫של‬ ‫וביצועים‬ ‫תפעוליים‬ ‫נתונים‬
‫מקור‬ ‫הסקר‬ ‫שם‬/‫המידע‬ ‫מאגר‬ ‫הסקר‬ ‫סוג‬/‫נתון‬
‫תנועה‬ ‫ספירות‬
‫וחגורה‬ ‫חיץ‬ ‫סקרי‬
‫נוסעים‬ ‫ספירות‬)‫עולים‬,‫יורדים‬(
‫נסיעה‬ ‫זמן‬ ‫סקרי‬
‫דרכים‬ ‫תאונות‬
‫סביבה‬ ‫איכות‬)‫אוויר‬ ‫וזיהום‬ ‫רעש‬(
‫אחרים‬:
52
‫נתוני‬‫על‬ ‫ם‬‫ציי‬‫ה‬‫רכב‬
‫מקור‬ ‫הסקר‬ ‫שם‬/‫המידע‬ ‫מאגר‬ ‫הסקר‬ ‫סוג‬/‫נתון‬
‫רכב‬ ‫כלי‬ ‫מצבת‬
‫ובעלות‬ ‫גיל‬ ‫על‬ ‫נתונים‬
‫רכישה‬ ‫עלויות‬
‫אחרים‬:
‫על‬ ‫נתונים‬‫והשקעות‬ ‫עלויות‬
‫מקור‬ ‫הסקר‬ ‫שם‬/‫המידע‬ ‫מאגר‬ ‫הסקר‬ ‫סוג‬/‫נתון‬
‫מתקנים‬ ‫הקמת‬ ‫עלויות‬)‫כבישים‬,
‫גשרים‬,‫וכו‬ ‫מחלפים‬'(
‫תפעול‬ ‫עלויות‬
‫חניה‬ ‫תעריפי‬
‫תח‬ ‫תעריפי‬"‫צ‬
‫וסובסידיות‬ ‫ממשלתיות‬ ‫הוצאות‬
‫אחרים‬:
53
‫נתוני‬‫ם‬‫וגיאו‬ ‫חברתיים‬-‫כלכליים‬
‫מקור‬ ‫הסקר‬ ‫שם‬/‫המידע‬ ‫מאגר‬ ‫הסקר‬ ‫סוג‬/‫נתון‬
‫והדיור‬ ‫האוכלוסין‬ ‫מפקד‬1995
‫דמוגרפיים‬ ‫נתונים‬)‫ישובים‬,‫מ‬"‫ב‬(
‫קרקע‬ ‫שימושי‬ ‫נתוני‬
‫והכנסה‬ ‫תעסוקה‬ ‫נתוני‬
‫ובכלכלה‬ ‫במשק‬ ‫מגמות‬)‫למ‬"‫ס‬(
‫נהיגה‬ ‫רשיונות‬ ‫נתוני‬
‫אחרי‬‫ם‬:
‫רקע‬ ‫ותכניות‬ ‫גיאוגרפי‬ ‫מידע‬ ‫מאגר‬(GIS)
‫מקור‬ ‫הסקר‬ ‫שם‬/‫המידע‬ ‫מאגר‬ ‫הסקר‬ ‫סוג‬/‫נתון‬
‫רקע‬ ‫מפות‬)‫וכיוצ‬ ‫כבישים‬ ‫רשת‬"‫ב‬(
‫עתידית‬ ‫כבישים‬ ‫רשת‬
‫תמ‬"‫אות‬,‫תמ‬"‫מים‬
‫מקומיות‬ ‫ומתאר‬ ‫אב‬ ‫תכניות‬
‫אחרים‬:
54
‫ד‬ ‫חלק‬'–‫בנתונים‬ ‫ובעיות‬ ‫חסרים‬
1.‫הנתוני‬ ‫מהם‬‫עבודתך‬ ‫לביצוע‬ ‫כיום‬ ‫לך‬ ‫החסרים‬ ‫העיקריים‬ ‫ם‬?
________________________________________________________________________
________________________________________________________________________
________________________________________________________________________
________________________________________________________________________
________________________________________________________________________
________________________________________________________________
2.‫לר‬ ‫העומדים‬ ‫בנתונים‬ ‫העיקריות‬ ‫הבעיות‬ ‫הם‬ ‫מה‬‫כיום‬ ‫שותך‬?
________________________________________________________________________
________________________________________________________________________
________________________________________________________________________
________________________________________________________________________
________________________________________________________________________
________________________________________________________________
3.‫התחבורה‬ ‫נתוני‬ ‫לשיפור‬ ‫ביותר‬ ‫חשוב‬ ‫לך‬ ‫נראה‬ ‫מה‬?
________________________________________________________________________
________________________________________________________________________
________________________________________________________________________
________________________________________________________________________
________________________________________________________________________
________________________________________________________________
55
‫ה‬ ‫חלק‬'–‫בעתיד‬ ‫נתונים‬ ‫לאיסוף‬ ‫תכניות‬
1.‫הקרובות‬ ‫השנים‬ ‫במהלך‬ ‫סקרים‬ ‫לביצוע‬ ‫תכניות‬ ‫לארגונכם‬ ‫יש‬ ‫האם‬?
________________________________________________________________________
________________________________________________________________________
________________________________________________________________________
________________________________________________________________
2.‫מידע‬ ‫מאגרי‬ ‫לשדרוג‬ ‫תכניות‬ ‫לארגונכם‬ ‫יש‬ ‫האם‬?
________________________________________________________________________
________________________________________________________________________
________________________________________________________________________
________________________________________________________________
3.‫מתכנן‬ ‫הנך‬ ‫שינויים‬ ‫איזה‬/‫הה‬ ‫בעקבות‬ ‫תחבורה‬ ‫נתוני‬ ‫של‬ ‫בהקשר‬ ‫מצפה‬‫בטכנולוגיות‬ ‫תפתחויות‬
‫מידע‬?
________________________________________________________________________
________________________________________________________________________
________________________________________________________________________
________________________________________________________________
‫ו‬ ‫חלק‬'-‫הערות‬
1.‫נוספות‬ ‫הערות‬ ‫לך‬ ‫יש‬ ‫האם‬?
________________________________________________________________________
________________________________________________________________________
________________________________________________________________________
________________________________________________________________
‫המפורטים‬ ‫הטפסים‬ ‫של‬ ‫המילוי‬ ‫אופן‬ ‫את‬ ‫לך‬ ‫אסביר‬ ‫בהמשך‬.‫דוגמאות‬ ‫לטופס‬ ‫צרף‬ ‫אנא‬ ‫האפשר‬ ‫במידת‬
‫מידע‬ ‫מאגרי‬ ‫של‬ ‫טיפוסיים‬ ‫דוחות‬ ‫או‬ ‫סקרים‬ ‫שאלוני‬ ‫של‬.‫מכם‬ ‫לקבל‬ ‫מעונינים‬ ‫נהיה‬ ‫ובהמשך‬ ‫יתכן‬
‫האחרונות‬ ‫בשנים‬ ‫שביצעתם‬ ‫התחבורה‬ ‫סקרי‬ ‫של‬ ‫הדוחות‬ ‫מן‬ ‫העתק‬.
56
‫ב‬ ‫נספח‬.‫מפורטים‬ ‫דיווח‬ ‫לטפסי‬ ‫דוגמא‬
‫כוללים‬ ‫מידע‬ ‫ומאגרי‬ ‫סקרים‬ ‫על‬ ‫הדיווח‬ ‫טפסי‬:
1.‫סקרים‬‫הארגון‬ ‫ידי‬ ‫על‬ ‫יזומים‬)‫טופס‬1‫א‬'(
2.‫ש‬ ‫מידע‬ ‫מאגרי‬‫מתחזק‬ ‫הארגון‬)‫טופס‬2‫א‬'(
3.‫סקר‬‫ים‬‫אשר‬ ‫בהם‬ ‫השתמש‬ ‫שהארגון‬‫אחרים‬ ‫ידי‬ ‫על‬ ‫בוצעו‬)‫טופס‬1‫ב‬'(
4.‫השתמש‬ ‫בהם‬ ‫חיצוניים‬ ‫מידע‬ ‫מאגרי‬‫הארגון‬,‫מאחרים‬ ‫התקבלו‬ ‫או‬ ‫שנרכשו‬)‫טופס‬2‫ב‬'(
‫הטפסים‬ ‫של‬ ‫דוגמא‬ ‫מוצגת‬ ‫להלן‬.
57
‫התחבורה‬ ‫משרד‬-‫יבשה‬ ‫מנהל‬
‫סק‬ ‫מערך‬ ‫ולתכנון‬ ‫בישראל‬ ‫תחבורה‬ ‫תכנון‬ ‫עבודות‬ ‫לצורך‬ ‫הנדרשים‬ ‫הנתונים‬ ‫הגדרת‬‫לאיסופם‬ ‫רים‬
‫טופס‬1‫א‬-‫סקרים‬ ‫ביצוע‬ ‫תיעוד‬
‫הארגון‬ ‫שם‬
‫הסקר‬ ‫שם‬
‫הסקר‬ ‫תאור‬‫ומטרותיו‬
1.‫לא‬2.‫כן‬,‫פרט‬: ‫מודלים‬ ‫לכיול‬ ‫משמש‬ ‫הסקר‬ ‫האם‬?
‫עיקריים‬ ‫חקירה‬ ‫משתני‬
4.‫אחר‬: 3.‫שנתי‬ ‫דו‬ 2.‫שנתי‬ 1.‫רבעוני‬ ‫תקופתיות‬
‫בשנים‬ ‫בוצע‬
‫הסקר‬ ‫אוכלוסיית‬
‫ה‬ ‫וגודל‬ ‫תאור‬‫מדגם‬
‫הסקר‬ ‫ביצוע‬ ‫אופן‬
‫הסקר‬ ‫ביצוע‬ ‫משך‬
‫הסקר‬ ‫ביצוע‬ ‫עלות‬
‫הסקר‬ ‫מבצעי‬ ‫שם‬
‫פרסום‬ ‫שם‬
‫זמינות‬/‫הפצה‬
‫באינטרנט‬ ‫פורסם‬
‫הנתונים‬ ‫אחסון‬ ‫אופן‬
‫הקבצים‬ ‫פורמט‬
‫הקבצים‬ ‫גודל‬
‫זמינות‬/‫הפצה‬
‫רצון‬ ‫שביעות‬/‫מיוחדות‬ ‫בעיות‬
‫למטרות‬ ‫התאמה‬
‫ביצוע‬ ‫משך‬
‫עיבוד‬ ‫משך‬
‫דיוק‬ ‫רמת‬
‫הסקר‬ ‫שלמות‬
‫התוצאות‬ ‫עיבוד‬ ‫רמת‬
‫הקבצים‬ ‫מבנה‬
‫נוספות‬ ‫הערות‬
‫הטופס‬ ‫מילוי‬ ‫תאריך‬: ‫השאלון‬ ‫את‬ ‫מילא‬: ‫מס‬'
58
‫התחבורה‬ ‫משרד‬-‫יבשה‬ ‫מנהל‬/‫בישראל‬ ‫תחבורה‬ ‫תכנון‬ ‫לצורך‬ ‫הנדרשים‬ ‫הנתונים‬ ‫הגדרת‬
‫טופס‬2‫א‬-‫עצמי‬ ‫מידע‬ ‫מאגרי‬ ‫תיעוד‬
‫הארגון‬ ‫שם‬
‫שם‬‫המידע‬ ‫מאגר‬
‫תאור‬‫ומטרותיו‬ ‫המאגר‬
1.‫לא‬2.‫כן‬,‫פרט‬: ‫מודלים‬ ‫לכיול‬ ‫משמש‬ ‫במאגר‬ ‫המידע‬ ‫האם‬?
‫עיקריים‬ ‫חקירה‬ ‫משתני‬
‫בשנה‬ ‫הוקם‬
3.‫תקופתי‬)‫תקופה‬ ‫ציין‬(______________________ 2.‫שוטף‬ ‫עדכון‬ 1.‫פעמי‬ ‫חד‬ ‫מתעדכן‬ ‫האם‬?
4.‫אחר‬: )‫עדכון‬ ‫תקופתיות‬(
‫הנתונים‬ ‫מקור‬
‫הק‬ ‫אופן‬‫המאגר‬ ‫מת‬
‫המאגר‬ ‫עדכון‬ ‫אופן‬
‫ממשקים‬ ‫למאגר‬ ‫האם‬
‫חוץ‬ ‫לגורמי‬)‫תאר‬(
‫הקמה‬ ‫עלות‬
‫תחזוקה‬ ‫עלות‬
‫פרסום‬ ‫שם‬
‫זמינות‬/‫הפצה‬
‫באינטרנט‬ ‫פורסם‬
‫הנתונים‬ ‫אחסון‬ ‫אופן‬
‫הקבצים‬ ‫פורמט‬
‫קבצים‬ ‫גודל‬
‫זמינות‬/‫הפצה‬ ‫תכנה‬ ‫קיימת‬ ‫האם‬
‫נתונים‬ ‫לאחזור‬
‫רצון‬ ‫שביעות‬/‫מ‬ ‫בעיות‬‫יוחדות‬
‫למטרות‬ ‫התאמה‬
‫הקמה‬ ‫משך‬
‫העדכון‬ ‫המשכיות‬
‫דיוק‬ ‫רמת‬
‫הנתונים‬ ‫שלמות‬
‫התוצאות‬ ‫עיבוד‬ ‫רמת‬
‫הקבצים‬ ‫מבנה‬
‫נוספות‬ ‫הערות‬
‫הטופס‬ ‫מילוי‬ ‫תאריך‬: ‫השאלון‬ ‫את‬ ‫מילא‬: ‫מס‬'
59
‫התחבורה‬ ‫משרד‬-‫יבשה‬ ‫מנהל‬
‫ולתכנון‬ ‫בישראל‬ ‫תחבורה‬ ‫תכנון‬ ‫עבודות‬ ‫לצורך‬ ‫הנדרשים‬ ‫הנתונים‬ ‫הגדרת‬‫לאיסופם‬ ‫סקרים‬ ‫מערך‬
‫טופס‬1‫ב‬-‫סקרים‬ ‫בנתוני‬ ‫שימוש‬ ‫תיעוד‬
‫הארגון‬ ‫שם‬
‫הסקר‬ ‫שם‬
‫הסקר‬ ‫תאור‬
‫מבצע‬ ‫גורם‬
‫הסקר‬ ‫מועד‬
1.‫לא‬2.‫כן‬,‫פרט‬: ‫משמש‬ ‫הסקר‬ ‫האם‬
‫מודלים‬ ‫לכיול‬?
‫עיקריים‬ ‫חקירה‬ ‫משתני‬
__‫אחר‬: __‫אפליקציה‬ __‫נתונים‬ ‫קובץ‬ __‫פרסום‬ ‫השימוש‬ ‫אופן‬
₪ ₪ ₪ ₪ ‫רכישה‬ ‫מחיר‬
‫רצון‬ ‫שביעות‬/‫מיוחדות‬ ‫בעיות‬
‫למטרות‬ ‫התאמה‬
‫ביצוע‬ ‫משך‬
‫עיבוד‬ ‫משך‬
‫דיוק‬ ‫רמת‬
‫הסקר‬ ‫שלמות‬
‫רצון‬ ‫שביעות‬‫מהפרסום‬
‫התוצאות‬ ‫עיבוד‬ ‫רמת‬
‫לפרסום‬ ‫אחרות‬ ‫הערות‬
‫רצון‬ ‫שביעות‬‫נתונים‬ ‫מקובץ‬
‫הקבצים‬ ‫מבנה‬
‫לקובץ‬ ‫אחרות‬ ‫הערות‬
‫נתונים‬
‫רצון‬ ‫שביעות‬‫מהאפלי‬‫קציה‬
‫שימוש‬ ‫קלות‬
‫עיבודים‬ ‫רמת‬/‫דו‬"‫חות‬
‫אחרות‬ ‫הערות‬
‫לאפליקציה‬
‫נוספות‬ ‫הערות‬
‫הטופס‬ ‫מילוי‬ ‫תאריך‬: ‫השאלון‬ ‫את‬ ‫מילא‬: ‫מס‬'
60
‫התחבורה‬ ‫משרד‬-‫יבשה‬ ‫מנהל‬/‫בישראל‬ ‫תחבורה‬ ‫תכנון‬ ‫לצורך‬ ‫הנדרשים‬ ‫הנתונים‬ ‫הגדרת‬
‫טופס‬2‫ב‬-‫חיצוני‬ ‫מידע‬ ‫במאגרי‬ ‫שימוש‬ ‫תיעוד‬
‫הארגון‬ ‫שם‬
‫שם‬‫המידע‬ ‫מאגר‬
‫תאור‬‫המאגר‬
‫המאגר‬ ‫מקור‬
1.‫לא‬2.‫כן‬,‫פרט‬: ‫מודלים‬ ‫לכיול‬ ‫משמש‬ ‫במאגר‬ ‫המידע‬ ‫האם‬?
‫עיקריים‬ ‫חקירה‬ ‫משתני‬
‫ל‬ ‫מעודכן‬ ‫המאגר‬
3.‫תקופתית‬)‫תקופה‬ ‫ציין‬(______________________ 2.‫שוטף‬ ‫עדכון‬ 1.‫פעמי‬ ‫חד‬ ‫מתעדכן‬ ‫האם‬
4.‫אחר‬: ‫תקופתית‬?
‫עלות‬‫רכישה‬
‫תחזוקה‬ ‫עלות‬
‫הנתונים‬ ‫אחסון‬ ‫אופן‬
‫הקבצים‬ ‫ופורמט‬
‫קבצים‬ ‫גודל‬
‫אינטרנט‬ ‫דרך‬ ‫זמינות‬? ‫תכנה‬ ‫קיימת‬ ‫האם‬
‫נתונים‬ ‫לאחזור‬
‫מלווה‬ ‫פרסום‬?
‫רצון‬ ‫שביעות‬/‫מיוחדות‬ ‫בעיות‬
‫למטרות‬ ‫התאמה‬
‫העדכון‬ ‫המשכיות‬
‫דיוק‬ ‫רמת‬
‫הנתונים‬ ‫שלמות‬
‫התוצאות‬ ‫עיבוד‬ ‫רמת‬
‫הקבצי‬ ‫מבנה‬‫ם‬
‫נוספות‬ ‫הערות‬
‫הטופס‬ ‫מילוי‬ ‫תאריך‬: ‫השאלון‬ ‫את‬ ‫מילא‬: ‫מס‬'
61
‫ג‬ ‫נספח‬.‫מלאים‬ ‫שאלונים‬
‫א‬ ‫שלב‬ ‫של‬ ‫סיכום‬ ‫לתקליטור‬ ‫מצורפים‬ ‫המלאים‬ ‫המשתמשים‬ ‫שאלוני‬'.
‫התחבורה‬ ‫משרד‬
‫תחבורתי‬ ‫תכנון‬ ‫אגף‬
‫בישראל‬ ‫תחבורה‬ ‫תכנון‬ ‫עבודות‬ ‫לצורך‬ ‫הנדרשים‬ ‫הנתונים‬ ‫הגדרת‬
‫לאיסופם‬ ‫סקרים‬ ‫מערך‬ ‫ותכנון‬
‫א‬ ‫עבודה‬ ‫נייר‬-2
‫תחבורה‬ ‫בנתוני‬ ‫פוטנציאליים‬ ‫משתמשים‬ ‫סקר‬
‫ידי‬ ‫על‬ ‫נכתב‬:‫ד‬"‫ישראלי‬ ‫חזי‬ ‫ר‬
‫כהנר‬ ‫לי‬
‫נובמבר‬2003
‫בע‬ ‫גלית‬ ‫פרלשטין‬‫בע‬ ‫גלית‬ ‫פרלשטין‬""‫מ‬‫מ‬‫בטכניון‬ ‫התחבורה‬ ‫לחקר‬ ‫המכון‬‫בטכניון‬ ‫התחבורה‬ ‫לחקר‬ ‫המכון‬
‫בשיתוף‬‫בשיתוף‬
‫פרופ‬‫פרופ‬''‫פוקס‬ ‫קמיל‬‫פוקס‬ ‫קמיל‬--‫אביב‬ ‫תל‬ ‫אוניברסיטת‬‫אביב‬ ‫תל‬ ‫אוניברסיטת‬‫ד‬‫ד‬""‫ישראלי‬ ‫חזי‬ ‫ר‬‫ישראלי‬ ‫חזי‬ ‫ר‬
DDeellccaann IInntteerrnnaattiioonnaall PPrrooff.. HHaarrrryy TTiimmmmeemmaannss -- EEiinnddhhoovveenn UUnniivveerrssiittyy ooff TTeecchhnnoollooggyy
‫התחבורה‬ ‫משרד‬
‫תחבורתי‬ ‫תכנון‬ ‫אגף‬
‫בישר‬ ‫תחבורה‬ ‫תכנון‬ ‫עבודות‬ ‫לצורך‬ ‫הנדרשים‬ ‫הנתונים‬ ‫הגדרת‬‫אל‬
‫לאיסופם‬ ‫סקרים‬ ‫מערך‬ ‫ותכנון‬
‫א‬ ‫עבודה‬ ‫נייר‬-2:‫תחבורה‬ ‫בנתוני‬ ‫פוטנציאליים‬ ‫משתמשים‬ ‫סקר‬
‫עניינים‬ ‫תוכן‬
1.‫מבוא‬..............................................................................................................1
2.‫המחקר‬ ‫שיטת‬.................................................................................................2
2.1.‫הראיונות‬ ‫רשימת‬.........................................................................................................4
2.2.‫הסקר‬ ‫בעריכת‬ ‫בעיות‬....................................................................................................7
2.3.‫בארגו‬ ‫נוספים‬ ‫מידע‬ ‫למקורות‬ ‫הפניה‬‫ן‬.............................................................................8
3.‫קטגוריות‬ ‫פי‬ ‫על‬ ‫המרואיינים‬ ‫הערות‬ ‫סיכום‬......................................................10
3.1.‫מקומיות‬ ‫רשויות‬.......................................................................................................13
3.2.‫ממשלה‬ ‫משרדי‬..........................................................................................................19
3.3.‫ציבורית‬ ‫במדיניות‬ ‫המעורבים‬ ‫ארגונים‬.........................................................................31
3.4.‫מקצועיים‬ ‫ארגונים‬....................................................................................................38
3.5.‫מחקר‬ ‫ומכוני‬ ‫תכנון‬ ‫משרדי‬.........................................................................................43
4.‫סיכום‬...........................................................................................................48
‫מידע‬ ‫מקורות‬ ‫רשימת‬...........................................................................................51
‫א‬ ‫נספח‬'-‫הראיונות‬ ‫סיכומי‬.................................................................................52
1.‫ת‬ ‫עיריית‬ ‫טווח‬ ‫ארוך‬ ‫לתכנון‬ ‫המחלקה‬"‫א‬-‫יפו‬...................................................................52
2.‫ההנדסה‬ ‫מינהל‬ ‫נתניה‬ ‫עיריית‬-‫ו‬ ‫תשתיות‬ ‫אגף‬‫ציבור‬ ‫מבני‬..................................................55
3.‫התיירות‬ ‫משרד‬.............................................................................................................59
4.‫הפנים‬ ‫משרד‬ ‫התכנון‬ ‫מינהל‬............................................................................................62
5.‫א‬‫והצטיידות‬ ‫הסעות‬ ‫גף‬-‫החינוך‬ ‫משרד‬...........................................................................67
6.‫הסביבה‬ ‫לאיכות‬ ‫המשרד‬ ‫סביבתי‬ ‫ותכנון‬ ‫מדיניות‬ ‫אגף‬.......................................................70
7.‫ישראל‬ ‫מקרקעי‬ ‫מינהל‬ ‫ופיתוח‬ ‫תכנון‬ ‫אגף‬........................................................................74
8.‫לאומי‬ ‫ביטוח‬.................................................................................................................77
9.‫הטבע‬ ‫להגנת‬ ‫החברה‬ ‫של‬ ‫וטבע‬ ‫סביבה‬ ‫שימור‬ ‫אגף‬..............................................................80
10.‫והמסיעים‬ ‫המובילים‬ ‫מועצת‬........................................................................................83
11.‫התעשיינים‬ ‫התאחדות‬..................................................................................................86
12.‫קרקע‬ ‫ושימושי‬ ‫תכנון‬ ‫משרד‬ ‫לרמן‬..................................................................................89
13.‫פרופ‬'‫פיטלסון‬ ‫ערן‬-‫העברית‬ ‫האוניברסיטה‬....................................................................91
‫ב‬ ‫נספח‬'-‫הסקר‬ ‫לשאלון‬ ‫דוגמא‬............................................................................94
‫ג‬ ‫נספח‬'-‫בסק‬ ‫להשתתפות‬ ‫פנייה‬ ‫מכתב‬‫ר‬............................................................100
1
‫א‬ ‫עבודה‬ ‫נייר‬-2:‫תחבורה‬ ‫בנתוני‬ ‫פוטנציאליים‬ ‫משתמשים‬ ‫סקר‬
1.‫מבוא‬
‫פרוייקט‬"‫לאיסופם‬ ‫סקרים‬ ‫מערך‬ ‫ולתכנון‬ ‫תחבורה‬ ‫תכנון‬ ‫עבודות‬ ‫לצורך‬ ‫הנדרשים‬ ‫הנתונים‬ ‫הגדרת‬",
‫התחבורה‬ ‫משרד‬ ‫מטעם‬,‫נתוני‬ ‫באיסוף‬ ‫המושקעים‬ ‫המשאבים‬ ‫את‬ ‫לייעל‬ ‫במטרה‬ ‫מתבצע‬‫תחבורה‬
‫לצ‬ ‫וכוללני‬ ‫אחיד‬ ‫נתונים‬ ‫בסיס‬ ‫לפתח‬ ‫ובמטרה‬‫ו‬‫תחבורה‬ ‫תכנון‬ ‫רכי‬,‫המשתמשים‬ ‫לכל‬ ‫זמין‬ ‫שיהיה‬
‫והפוטנציאליים‬ ‫הקיימים‬.
‫בקרב‬ ‫הצרכים‬ ‫סקר‬ ‫של‬ ‫העיקרית‬ ‫מטרתו‬‫פוטנציאליים‬ ‫משתמשים‬)‫לא‬-‫תחבורתיים‬(‫את‬ ‫לאמוד‬ ‫היתה‬
‫נתוני‬ ‫וספקי‬ ‫שותפים‬ ‫ולזהות‬ ‫תחבורתיים‬ ‫לנתונים‬ ‫השווקים‬ ‫פוטנציאל‬‫פוטנציאליים‬ ‫ם‬.‫המשתמשים‬
‫הפוטנציאליים‬)‫לא‬-‫תחבורתיים‬(‫תחבורה‬ ‫בתכנון‬ ‫ישיר‬ ‫באופן‬ ‫עוסקים‬ ‫אינם‬ ‫אשר‬ ‫כארגונים‬ ‫הוגדרו‬,‫אך‬
‫היו‬ ‫השימוש‬ ‫בשל‬ ‫הן‬ ‫לתחום‬ ‫זיקה‬ ‫בעלי‬‫מ‬‫תחבורה‬ ‫בנתוני‬ ‫עושים‬ ‫שהם‬ ‫יומי‬,‫לפעילותם‬ ‫תמך‬ ‫כמערכת‬,
‫הארגון‬ ‫בתוך‬ ‫רלוונטיים‬ ‫נתונים‬ ‫מאגרי‬ ‫הימצאות‬ ‫בשל‬ ‫והן‬,‫י‬ ‫אשר‬‫תהליך‬ ‫על‬ ‫ולהשפיע‬ ‫לתמוך‬ ‫כולים‬
‫בארץ‬ ‫התחבורתי‬ ‫התכנון‬.
‫מידע‬ ‫מאגרי‬ ‫בין‬ ‫קישורים‬ ‫ולבחון‬ ‫פוטנציאליים‬ ‫מידע‬ ‫מקורות‬ ‫לאפיין‬ ‫יועד‬ ‫הסקר‬,‫המשתמשים‬ ‫כאשר‬
‫הלא‬-‫לאלו‬ ‫החופפים‬ ‫נתונים‬ ‫אוסף‬ ‫או‬ ‫מחזיק‬ ‫וארגונם‬ ‫במידה‬ ‫מידע‬ ‫לספקי‬ ‫להפוך‬ ‫עשויים‬ ‫תחבורתיים‬
‫התחבורתיים‬ ‫המשתמשים‬ ‫של‬.
‫כ‬ ‫מתוך‬‫ך‬,‫התחבורה‬ ‫לתחום‬ ‫השקה‬ ‫הארגונים‬ ‫בפעילות‬ ‫קיימת‬ ‫היכן‬ ‫הסקר‬ ‫בחן‬,‫שימוש‬ ‫של‬ ‫ברמה‬ ‫הן‬
‫חיצוניים‬ ‫בגורמים‬ ‫שמקורם‬ ‫תחבורתיים‬ ‫בנתונים‬,‫לא‬ ‫נתונים‬ ‫במאגרי‬ ‫והן‬-‫שברשותם‬ ‫תחבורתיים‬,
‫תחבורה‬ ‫תכנון‬ ‫לגורמי‬ ‫לסייע‬ ‫היכולים‬.
‫לבדוק‬ ‫הן‬ ‫הסקר‬ ‫מטרות‬:
‫א‬.‫תו‬ ‫או‬ ‫תחבורתיים‬ ‫נתונים‬ ‫מקבל‬ ‫הארגון‬ ‫האם‬‫אחרים‬ ‫מגורמים‬ ‫תחבורה‬ ‫תכנון‬ ‫מכי‬)‫למשל‬
‫מהלמ‬"‫ס‬,‫מקומיות‬ ‫רשויות‬,‫ואחרים‬ ‫ממשלתיים‬ ‫משרדים‬.(
‫ב‬.‫שונות‬ ‫ברמות‬ ‫התחבורה‬ ‫בתכנון‬ ‫התומכים‬ ‫נתונים‬ ‫אוסף‬ ‫הארגון‬ ‫האם‬,‫ידו‬ ‫על‬ ‫נאספים‬ ‫אשר‬
‫יזום‬ ‫באופן‬)‫שונים‬ ‫בתחומים‬ ‫פנימיים‬ ‫סקרים‬ ‫באמצעות‬ ‫למשל‬-‫קרקע‬ ‫שימושי‬,‫תעסוקה‬,
‫דמוגרפי‬ ‫פיזור‬,‫פ‬‫פעילויות‬ ‫יזור‬-‫תחבורתיים‬ ‫בהיבטים‬ ‫גם‬ ‫הנוגעים‬.(
‫ג‬.‫שונים‬ ‫בתחומים‬ ‫התחבורה‬ ‫בתכנון‬ ‫התומכים‬ ‫נתונים‬ ‫מאגרי‬ ‫מתחזק‬ ‫הארגון‬ ‫האם‬,‫כדוגמת‬:
‫קרקע‬ ‫שימושי‬,‫תעסוקה‬,‫דמוגרפי‬ ‫פיזור‬,‫ואחרים‬ ‫פעילויות‬ ‫פיזור‬.
‫ד‬.‫היום‬ ‫נאספים‬ ‫אינם‬ ‫אשר‬ ‫קיימים‬ ‫בנתונים‬ ‫עניין‬ ‫בארגון‬ ‫קיים‬ ‫האם‬.
‫ה‬.‫בארג‬ ‫קיים‬ ‫האם‬‫היום‬ ‫קיימים‬ ‫שאינם‬ ‫פוטנציאליים‬ ‫בנתונים‬ ‫עניין‬ ‫ון‬.
‫ו‬.‫התחבורה‬ ‫משרד‬ ‫עם‬ ‫פעולה‬ ‫שיתוף‬ ‫של‬ ‫במערכת‬ ‫מעוניין‬ ‫הארגון‬ ‫האם‬.
‫תוצר‬‫הסקר‬‫הנדרשים‬ ‫הנתונים‬ ‫את‬ ‫מגדיר‬,‫של‬ ‫מהיבט‬‫ה‬‫משתמשים‬‫ה‬‫תחבורתיים‬ ‫לא‬,‫מערך‬ ‫עבור‬
‫נסיעה‬ ‫הרגלי‬ ‫סקר‬ ‫לרבות‬ ‫תחבורה‬ ‫בתכנון‬ ‫לתמיכה‬ ‫ארצי‬ ‫סקרים‬.
2
2.‫המחקר‬ ‫שיטת‬
‫הסקר‬‫רלוונטיים‬ ‫גופים‬ ‫של‬ ‫רשימה‬ ‫על‬ ‫מתבסס‬ ‫כולו‬,‫ו‬ ‫המשתמשים‬/‫מנתונים‬ ‫תועלת‬ ‫מפיקים‬ ‫או‬
‫תחבורתיים‬.‫כ‬ ‫כללה‬ ‫זו‬ ‫רשימה‬-16‫אך‬ ‫התחבורה‬ ‫במערכת‬ ‫ישירות‬ ‫מעורבים‬ ‫אינם‬ ‫אשר‬ ‫ארגונים‬
‫לה‬ ‫משיקה‬ ‫פעילותם‬.‫מקומיות‬ ‫רשויות‬ ‫היו‬ ‫לסקר‬ ‫שנבחרו‬ ‫הגופים‬ ‫בין‬,‫שונים‬ ‫ממשלה‬ ‫משרדי‬,‫ארגונים‬
‫ב‬ ‫המעורבים‬‫ציבורית‬ ‫מדיניות‬ ‫קביעת‬,‫מקצועיים‬ ‫ארגונים‬,‫מחקר‬ ‫ומוסדות‬ ‫תכנון‬ ‫משרדי‬)‫ראה‬‫סעיף‬
2.1(.‫ע‬ ‫הוגדרו‬ ‫הרשימה‬ ‫שאופיינה‬ ‫לאחר‬"‫גוף‬ ‫בכל‬ ‫המפתח‬ ‫אנשי‬ ‫ההיגוי‬ ‫וועדת‬ ‫י‬,‫לצורך‬ ‫לראיין‬ ‫יש‬ ‫אותם‬
‫המחקר‬.
‫הסקר‬ ‫את‬ ‫לחלק‬ ‫ניתן‬‫לארבעה‬‫שלבי‬‫ם‬‫עיקריים‬)‫ראה‬‫תרשים‬1(:
‫א‬.‫מוקדם‬ ‫תכנון‬
1.‫קביעת‬‫הפוטנציאליים‬ ‫הארגונים‬ ‫רשימת‬‫ועדת‬ ‫ועם‬ ‫מקצועיים‬ ‫גורמים‬ ‫עם‬ ‫התייעצות‬ ‫תוך‬
‫ההיגוי‬.‫כ‬ ‫הוצעו‬-25‫מתוכם‬ ‫אשר‬ ‫פוטנציאליים‬ ‫ארגונים‬‫נבחרו‬16‫לצורך‬‫קיום‬‫הראיונות‬.
2.‫ועריכת‬ ‫תכנון‬‫הסקר‬ ‫שאלון‬.‫חלקים‬ ‫חמישה‬ ‫כלל‬ ‫השאלון‬:‫הארגון‬ ‫על‬ ‫כללי‬ ‫פירוט‬,‫בחינת‬
‫הארג‬ ‫השקת‬‫ה‬ ‫לתחום‬ ‫ון‬‫ת‬‫חבורה‬,‫חיצוניים‬ ‫תחבורתיים‬ ‫בנתונים‬ ‫הארגון‬ ‫שעושה‬ ‫השימוש‬ ‫אפיון‬
‫לו‬,‫ו‬ ‫הנתונים‬ ‫מאגרי‬ ‫הגדרת‬/‫הארגון‬ ‫בתוך‬ ‫הסקרים‬ ‫ביצוע‬ ‫או‬,‫איסוף‬ ‫אופי‬ ‫לגבי‬ ‫הערכה‬ ‫ומתן‬
‫בארגון‬ ‫הנתונים‬)‫נספח‬ ‫ראה‬‫ב‬'.(‫ע‬ ‫ואושר‬ ‫נבחן‬ ‫השאלון‬"‫ההיגוי‬ ‫ועדת‬ ‫י‬.
‫ב‬.‫הסקר‬ ‫תכנון‬
1.‫שהוגדרו‬ ‫למי‬ ‫מוקדמת‬ ‫התקשרות‬‫המפתח‬ ‫כאנשי‬,‫בפקס‬ ‫אם‬ ‫ובין‬ ‫בטלפון‬ ‫אם‬ ‫בין‬,‫ליידע‬ ‫מנת‬ ‫על‬
‫ומטרותיו‬ ‫המחקר‬ ‫על‬ ‫אותם‬.
2.‫משרד‬ ‫של‬ ‫פנייה‬ ‫ומכתב‬ ‫הפרוייקט‬ ‫על‬ ‫קצר‬ ‫תאור‬ ‫עם‬ ‫ביחד‬ ‫בדואר‬ ‫מקדים‬ ‫שאלון‬ ‫שליחת‬
‫התחבורה‬)‫נספחים‬ ‫ראה‬‫ב‬'‫ו‬-‫ג‬'(,‫לפגישה‬ ‫יותר‬ ‫טוב‬ ‫עצמם‬ ‫להכין‬ ‫למרואיינים‬ ‫לאפשר‬ ‫מנת‬ ‫על‬.
3.‫הנ‬ ‫השלבים‬ ‫בעקבות‬ ‫אם‬"‫י‬ ‫ל‬‫בכך‬ ‫צורך‬ ‫ש‬,‫המפתח‬ ‫אנשי‬ ‫רשימת‬ ‫עדכון‬,‫יכולתם‬ ‫אי‬ ‫בשל‬ ‫אם‬ ‫בין‬
‫בארגון‬ ‫אחרים‬ ‫לאנשים‬ ‫ידם‬ ‫על‬ ‫הפנייה‬ ‫בשל‬ ‫אם‬ ‫ובין‬ ‫בסקר‬ ‫להשתתף‬ ‫מהם‬ ‫חלק‬ ‫של‬ ‫רצונם‬ ‫אי‬ ‫או‬
‫לנושא‬ ‫יותר‬ ‫המתאימים‬.‫הראשונים‬ ‫השלבים‬ ‫שני‬ ‫על‬ ‫חזרה‬ ‫נעשתה‬ ‫העדכון‬ ‫לאחר‬.
4.‫ל‬ ‫כהכנה‬ ‫באינטרנט‬ ‫רלוונטי‬ ‫חומר‬ ‫חיפוש‬ ‫של‬ ‫תהליך‬ ‫עריכת‬‫פגישות‬.‫טרום‬ ‫החומר‬ ‫איסוף‬ ‫מטרת‬
‫פגישה‬,‫הארגון‬ ‫של‬ ‫פעילותו‬ ‫אופי‬ ‫על‬ ‫לעמוד‬ ‫היתה‬,‫שלו‬ ‫ההשקה‬ ‫נקודות‬ ‫את‬ ‫למצוא‬ ‫לנסות‬
‫ידו‬ ‫על‬ ‫המוחזקים‬ ‫והסקרים‬ ‫הנתונים‬ ‫מאגרי‬ ‫את‬ ‫חלקי‬ ‫באופן‬ ‫ולאפיין‬ ‫התחבורתי‬ ‫לתחום‬,‫זאת‬
‫האינטרנט‬ ‫ברשת‬ ‫קיים‬ ‫והמידע‬ ‫במידה‬.
3
‫תרשים‬1.‫פוטנציאליים‬ ‫למשתמשים‬ ‫הצרכים‬ ‫סקר‬ ‫מהלך‬)‫לא‬-‫תחבורתיים‬(
‫אנשי‬ ‫רשימת‬
‫מפתח‬
‫התקשרות‬
‫שאלונים‬ ‫שליחת‬
‫ראיון‬
‫לאישור‬ ‫שליחה‬
‫הראיון‬ ‫סיכום‬
‫התאמה‬ ‫אי‬
‫אינטרנט‬ ‫חיפוש‬
‫הראיון‬ ‫קבלת‬
‫ארגונים‬ ‫רשימת‬
‫פוטנציאליים‬
‫שאלון‬ ‫תכנון‬
‫נוסף‬ ‫עזר‬ ‫חומר‬
‫מטרות‬ ‫קביעת‬
‫הנתונים‬ ‫עיבוד‬
‫דו‬ ‫והפקת‬"‫ח‬
‫התאמה‬ ‫אי‬
‫אנשי‬ ‫רשימת‬
‫מפתח‬
‫התקשרות‬
‫שאלונים‬ ‫שליחת‬
‫ראיון‬
‫לאישור‬ ‫שליחה‬
‫הראיון‬ ‫סיכום‬
‫התאמה‬ ‫אי‬
‫אינטרנט‬ ‫חיפוש‬
‫הראיון‬ ‫קבלת‬
‫ארגונים‬ ‫רשימת‬
‫פוטנציאליים‬
‫שאלון‬ ‫תכנון‬
‫נוסף‬ ‫עזר‬ ‫חומר‬
‫מטרות‬ ‫קביעת‬
‫הנתונים‬ ‫עיבוד‬
‫דו‬ ‫והפקת‬"‫ח‬
‫התאמה‬ ‫אי‬
4
‫ג‬.‫הסקר‬ ‫ביצוע‬
1.‫ל‬ ‫מפגשים‬‫ביצוע‬ ‫צורך‬‫המפתח‬ ‫אנשי‬ ‫עם‬ ‫ראיונות‬,‫אם‬ ‫בין‬‫כ‬‫בקבוצות‬ ‫אם‬ ‫ובין‬ ‫יחידים‬,‫במשרדי‬
‫הנסקר‬ ‫הארגון‬.‫אנשים‬ ‫או‬ ‫מראש‬ ‫שהוגדר‬ ‫המפתח‬ ‫איש‬ ‫עם‬ ‫כלל‬ ‫בדרך‬ ‫התקיימו‬ ‫יחידים‬ ‫ראיונות‬
‫באר‬ ‫ידו‬ ‫על‬ ‫שהופנו‬ ‫אחרים‬‫גון‬,‫הקיימים‬ ‫הנתונים‬ ‫מהות‬ ‫על‬ ‫פירוט‬ ‫ביתר‬ ‫לעמוד‬ ‫מטרה‬ ‫מתוך‬
‫השונות‬ ‫מחלקותיו‬ ‫לפי‬ ‫בארגון‬.‫בארגון‬ ‫המפתח‬ ‫אנשי‬ ‫דעת‬ ‫על‬ ‫כאשר‬ ‫התקיימו‬ ‫בקבוצה‬ ‫ראיונות‬
‫בארגון‬ ‫התפקידים‬ ‫בעלי‬ ‫בין‬ ‫האינטראקציה‬ ‫בהבנת‬ ‫צורך‬ ‫היה‬)‫הארגוני‬ ‫שהמבנה‬ ‫היכן‬ ‫בעיקר‬
‫מורכב‬ ‫היה‬,‫מ‬ ‫סיעור‬ ‫יצר‬ ‫משתתפים‬ ‫רב‬ ‫ומפגש‬‫וח‬‫ות‬‫בין‬ ‫והקישורים‬ ‫הקשרים‬ ‫מערכת‬ ‫על‬ ‫ועמד‬
‫מחלקה‬ ‫כל‬ ‫שמחזיקה‬ ‫המידע‬ ‫מאגרי‬.(
2.‫בקבוצה‬ ‫ראיון‬ ‫נעשה‬ ‫אם‬-‫רוב‬ ‫פי‬ ‫על‬‫ה‬‫משנה‬ ‫ראיונות‬ ‫מספר‬ ‫בעקבותיו‬ ‫תבצעו‬,‫ביחידים‬.
3.‫עריכת‬‫סיכום‬‫הראיונות‬ ‫של‬ ‫ראשוני‬.
‫ד‬.‫הנתונים‬ ‫עיבוד‬
1.‫ארגון‬ ‫אותו‬ ‫של‬ ‫החומר‬ ‫קיבוץ‬,‫וחומ‬ ‫הראיון‬ ‫של‬ ‫משוכתב‬ ‫סיכום‬ ‫הכולל‬‫לראיון‬ ‫נוסף‬ ‫רלוונטי‬ ‫ר‬,
‫הארגון‬ ‫אותו‬ ‫של‬ ‫פרסומים‬ ‫וכלל‬ ‫עצמם‬ ‫המרואיינים‬ ‫ידי‬ ‫על‬ ‫שניתן‬,‫במחקר‬ ‫הקשורים‬)‫פרק‬ ‫ראה‬
‫מידע‬ ‫מקורות‬ ‫רשימת‬(.
2.‫המרואיינים‬ ‫לאישור‬ ‫המסוכם‬ ‫החומר‬ ‫שליחת‬)‫מלאים‬ ‫שאלונים‬ ‫קובץ‬ ‫ראה‬.(
3.‫ע‬ ‫הערות‬ ‫וקבלת‬ ‫הראיון‬ ‫סיכום‬ ‫אישור‬"‫המרואיינים‬ ‫י‬.
4.‫ע‬ ‫הערות‬ ‫ונתקבלו‬ ‫במידה‬"‫המרואיינים‬ ‫י‬‫ה‬‫הנדרשים‬ ‫התיקונים‬ ‫תבצעו‬.
5.‫דו‬ ‫והפקת‬ ‫סופי‬ ‫נתונים‬ ‫עיבוד‬"‫ח‬.
2.1.‫הראיונות‬ ‫רשימת‬
‫נקבעה‬ ‫המוקדם‬ ‫התכנון‬ ‫בשלב‬‫הפוטנציאליים‬ ‫הארגונים‬ ‫רשימת‬)‫הלא‬-‫תחבורתיים‬(,‫כ‬ ‫כללה‬ ‫אשר‬-16
‫לה‬ ‫משיקה‬ ‫פעילותם‬ ‫אך‬ ‫התחבורה‬ ‫במערכת‬ ‫ישירות‬ ‫מעורבים‬ ‫אינם‬ ‫אשר‬ ‫ארגונים‬.‫זו‬ ‫רשימה‬ ‫מתוך‬
‫נבחרו‬‫ע‬ ‫והוגדרו‬ ‫הארגונים‬"‫גוף‬ ‫בכל‬ ‫המפתח‬ ‫אנשי‬ ‫ההיגוי‬ ‫וועדת‬ ‫י‬,‫לצורך‬ ‫לראיין‬ ‫צריך‬ ‫היה‬ ‫אותם‬
‫המחקר‬.
‫טבלה‬1‫הפוטנציאליים‬ ‫המשתמשים‬ ‫של‬ ‫הצרכים‬ ‫בסקר‬ ‫שבוצעו‬ ‫הראיונות‬ ‫מהלך‬ ‫את‬ ‫סוקרת‬)‫הלא‬-
‫תחבורתיים‬.(‫כן‬ ‫וכמו‬ ‫שנסקרו‬ ‫והאנשים‬ ‫הגופים‬ ‫בה‬ ‫מוצגים‬‫הערות‬‫על‬‫המיוחדות‬ ‫והבעיות‬ ‫הראיון‬ ‫טיב‬
‫בו‬ ‫קשורות‬ ‫שהיו‬.
‫יצאו‬ ‫לא‬ ‫מהראיונות‬ ‫חלק‬‫המרואיינים‬ ‫של‬ ‫שונות‬ ‫ובעיות‬ ‫מסיבות‬ ‫לפועל‬.‫בביצוע‬ ‫בעיות‬ ‫על‬ ‫הערות‬
‫בסעיף‬ ‫מובאים‬ ‫לפועל‬ ‫יצאו‬ ‫שלא‬ ‫והסקרים‬ ‫הסקר‬2.2.
55
‫טבלה‬1.‫לפועל‬ ‫שיצאו‬ ‫הראיונות‬ ‫תיעוד‬
‫ובעיות‬ ‫הראיון‬ ‫טיב‬‫נוספות‬ ‫אישור‬
‫הראיון‬
‫ביצוע‬
‫הראיון‬
‫נוספים‬ ‫מרואיינים‬ ‫ראשי‬ ‫מרואיין‬ ‫הארגון‬ ‫שם‬ ‫הסיווג‬ ‫קבוצת‬
‫גב‬ ‫עם‬ ‫נוספת‬ ‫בשיחה‬ ‫נערך‬ ‫הראיון‬ ‫אישור‬'
‫יוסף‬ ‫בר‬ ‫צילי‬,‫וחידדה‬ ‫הדברים‬ ‫את‬ ‫שאישרה‬
‫נוספות‬ ‫נקודות‬.
X 06/07/03 ‫יוסף‬ ‫בר‬ ‫צילי‬-‫מנהלת‬ ‫סגנית‬
‫המחלקה‬
‫גבריאלי‬ ‫תמי‬-‫מנהלת‬
‫המחלקה‬
‫המחלקה‬‫ארוך‬ ‫לתכנון‬
‫ת‬ ‫עיריית‬ ‫טווח‬"‫א‬
‫מלא‬ ‫ראיון‬ ‫שכלל‬ ‫מוחלט‬ ‫פעולה‬ ‫שיתוף‬
‫במידע‬‫לפרוייקט‬ ‫רבה‬ ‫והערכה‬ ‫רלוונטי‬
‫ולחשיבותו‬.
10/09/03 ‫לרר‬ ‫אבי‬-‫למידע‬ ‫היחידה‬ ‫מנהל‬
‫וסטטיסטיקה‬.‫ויויאן‬-‫מנהלת‬
‫ותנועה‬ ‫כבישים‬ ‫המחלקת‬
‫אייזנשטיין‬ ‫עדה‬-‫אגף‬ ‫מנהלת‬
‫ציבור‬ ‫ומבני‬ ‫תשתיות‬
‫נתניה‬ ‫עיריית‬
‫רשויות‬
‫מקומיות‬
‫של‬ ‫התכנון‬ ‫באגף‬ ‫המשך‬ ‫בראיון‬ ‫צורך‬ ‫היה‬
‫המשרד‬.
* 29/06/03 ‫מזרחי‬ ‫יעל‬,‫משיח‬ ‫יעקב‬ ‫סולטאן‬ ‫אסתר‬-‫האגף‬ ‫מנהלת‬
‫לסטטיסטיקה‬
‫התיירות‬ ‫משרד‬
‫שאר‬ ‫עם‬ ‫התמונה‬ ‫את‬ ‫השלים‬ ‫המשך‬ ‫ראיון‬
‫שנסקרו‬ ‫האגפים‬.
X 07/09/03 ‫קדמי‬ ‫כרמית‬-‫האגף‬ ‫מנהלת‬
‫לתכנון‬
‫התיירו‬ ‫משרד‬‫ת‬
‫משתתפים‬ ‫רב‬ ‫ראיון‬,‫ראיון‬ ‫נדרש‬ ‫שלאחריו‬
‫נוסף‬‫עם‬‫כל‬‫אגף‬‫בנפרד‬‫על‬‫לחדד‬ ‫מנת‬
‫המאפיינים‬ ‫והצרכים‬ ‫הנקודות‬ ‫את‬.
X 03/09/03 ‫סידי‬ ‫נירה‬-‫לתוכניות‬ ‫אגף‬ ‫מנהלת‬
‫ומפורטות‬ ‫מקומיות‬ ‫מתאר‬.
‫מזר‬ ‫רונית‬-‫תוכניות‬ ‫על‬ ‫ממונה‬
‫לתחבורה‬ ‫ארציות‬ ‫מתאר‬.‫שמעון‬
‫בר‬-‫שמעון‬-‫לתוכניות‬ ‫אגף‬‫מתאר‬
‫ופרוגרמות‬ ‫מחוזיות‬.
‫גרדינגר‬ ‫עופר‬-‫מינהל‬ ‫מנהל‬
‫התכנון‬
‫הפנים‬ ‫משרד‬
‫נגע‬ ‫הראיון‬‫ל‬‫משמעותי‬ ‫אך‬ ‫ספציפי‬ ‫תחום‬
‫ושלוחותיו‬ ‫הפנים‬ ‫משרד‬ ‫בתוך‬ ‫ביותר‬.
‫הממ‬ ‫לתחום‬"‫מאגר‬ ‫ביצירת‬ ‫רבה‬ ‫משמעות‬ ‫ג‬
‫נתונים‬.
* 03/09/03 ‫ארסלן‬ ‫מנחם‬-‫תחום‬ ‫מנהל‬
‫גיאוגרפיות‬ ‫מידע‬ ‫מערכות‬
‫ומיפוי‬)‫ממ‬"‫ג‬(
‫מ‬‫הפנים‬ ‫שרד‬
‫המשך‬ ‫ראיון‬,‫ב‬ ‫התמונה‬ ‫את‬ ‫השלים‬‫יחס‬
‫המקומיות‬ ‫המתאר‬ ‫לתוכניות‬
* 07/09/03 ‫סידי‬ ‫נירה‬-‫אגף‬ ‫מנהלת‬
‫מקומיות‬ ‫מתאר‬ ‫לתוכניות‬
‫ומפורטות‬
‫הפנים‬ ‫משרד‬
‫מלא‬ ‫ראיון‬ ‫שכלל‬ ‫מוחלט‬ ‫פעולה‬ ‫שיתוף‬
‫ב‬‫מידע‬‫רלוונטי‬,‫רבה‬ ‫והערכה‬ ‫הראיון‬ ‫אישור‬
‫ולחשיבותו‬ ‫לפרוייקט‬.
X 16/07/03 ‫טל‬ ‫אתי‬-‫תקציב‬ ‫רכזת‬ ‫ימין‬ ‫שוש‬-‫הסעות‬ ‫אגף‬ ‫מנהלת‬
‫והצטיידות‬
‫החינוך‬ ‫משרד‬
‫מלא‬ ‫ראיון‬ ‫שכלל‬ ‫מוחלט‬ ‫פעולה‬ ‫שיתוף‬
‫רלוונטית‬ ‫באינפורמציה‬,‫רבה‬ ‫והערכה‬
‫ולחשיבותו‬ ‫לפרוייקט‬.
10/08/03 ‫גמליאלי‬ ‫יוסי‬-‫תכנון‬ ‫ממונה‬
‫לאיכות‬ ‫המשרד‬ ‫תשתיות‬
‫הסביבה‬
‫לאיכות‬ ‫המשרד‬
‫הסביבה‬
‫ממשלה‬ ‫משרדי‬
66
‫ובעיות‬ ‫הראיון‬ ‫טיב‬‫נוספות‬ ‫אישור‬
‫הראיון‬
‫ביצוע‬
‫הראיון‬
‫נוספים‬ ‫מרואיינים‬ ‫ראשי‬ ‫מרואיין‬ ‫הארגון‬ ‫שם‬ ‫הסיווג‬ ‫קבוצת‬
‫מוחלט‬ ‫פעולה‬ ‫שיתוף‬‫מלא‬ ‫ראיון‬ ‫שכלל‬
‫במידע‬‫ומשמעותי‬ ‫רלוונטי‬
10/08/03 ‫סתו‬ ‫דן‬-‫תכנון‬ ‫אגף‬ ‫ראש‬
‫ופיתוח‬
‫ישראל‬ ‫מקרקעי‬ ‫מינהל‬
‫התחום‬ ‫בין‬ ‫מינימלית‬ ‫חפיפה‬ ‫נמצאה‬
‫הלאומי‬ ‫בביטוח‬ ‫הנידון‬ ‫לאגף‬ ‫התחבורתי‬,
‫הראיון‬ ‫פיתוח‬ ‫על‬ ‫שהקשתה‬ ‫נקודה‬.‫מרבית‬
‫הראיון‬ ‫בסיכום‬ ‫החומר‬‫רשימות‬ ‫על‬ ‫מבוסס‬
‫מנת‬ ‫על‬ ‫הלאומי‬ ‫הביטוח‬ ‫שמוציא‬ ‫פרסומים‬
‫מחזיק‬ ‫שהוא‬ ‫הנתונים‬ ‫מאגרי‬ ‫את‬ ‫להגדיר‬.
16/07/03 ‫גורדון‬ ‫דליה‬-‫אגף‬ ‫מנהלת‬
‫במנהל‬ ‫שכר‬ ‫מחליפות‬ ‫גמלאות‬
‫המחקר‬
‫המחלקה‬ ‫לאומי‬ ‫ביטוח‬
‫למחקר‬
‫מלא‬ ‫ראיון‬ ‫שכלל‬ ‫מוחלט‬ ‫פעולה‬ ‫שיתוף‬
‫במידע‬‫לפרוייקט‬ ‫רבה‬ ‫והערכה‬ ‫רלוונטי‬
‫ולחשיבו‬‫תו‬,‫ההסתייגויות‬ ‫הדגשת‬ ‫תוך‬ ‫אך‬
‫גוף‬ ‫של‬"‫ירוק‬"‫בפני‬ ‫ממצאיו‬ ‫לחשיפת‬
‫במשק‬ ‫השונים‬ ‫הארגונים‬.
21/07/03 ‫ספיר‬ ‫אילת‬-‫יחידת‬ ‫מנהלת‬GIS ‫דור‬ ‫רונית‬-‫מדיניות‬ ‫רכזת‬
‫הסביבה‬ ‫שימור‬ ‫באגף‬ ‫תחבורה‬
‫הטבע‬ ‫להגנת‬ ‫החברה‬
‫ארגונים‬
‫המעורבים‬
‫במדיניות‬
‫ציבורית‬
‫מלא‬ ‫ראיון‬ ‫שכלל‬ ‫מוחלט‬ ‫פעולה‬ ‫שיתוף‬
‫רלוונטית‬ ‫באינפורמציה‬,‫רבה‬ ‫והערכה‬
‫ולחשיבותו‬ ‫לפרוייקט‬.
21/07/03 ‫כוכבא‬ ‫דוד‬-‫מנכ‬"‫מועצת‬ ‫ל‬
‫והמסיעים‬ ‫המובילים‬
‫המובילים‬ ‫מועצת‬
‫והמסיעים‬
‫הגב‬ ‫ללא‬ ‫בוצע‬ ‫הראיון‬'‫שמיר‬ ‫נירה‬,‫שלא‬
‫לפגישה‬ ‫להגיע‬ ‫יכלה‬.‫המוזמנים‬ ‫שלושת‬
‫מוקדמת‬ ‫הכנה‬ ‫ללא‬ ‫הגיעו‬ ‫האחרים‬)‫אף‬ ‫על‬
‫ונשלחו‬ ‫נירה‬ ‫עם‬ ‫מוקדמת‬ ‫שיחה‬ ‫שנערכה‬
‫השאלות‬(‫אי‬ ‫של‬ ‫תחושה‬ ‫היתה‬ ‫כך‬ ‫ומתוך‬
‫ציפיות‬ ‫התאמת‬.‫דבר‬ ‫של‬ ‫בסופו‬‫צורך‬ ‫היה‬
‫מתוך‬ ‫הראיון‬ ‫את‬ ‫להשלים‬‫רשימות‬
‫באינטרנט‬ ‫התאחדות‬ ‫של‬ ‫הפרסומים‬.
07/09/03 ‫אריה‬ ‫יוסי‬-‫הכימיה‬ ‫איגוד‬ ‫מנהל‬,
‫הסביבה‬ ‫ואיכות‬ ‫הפרמצבטיקה‬.
‫בר‬ ‫מאיר‬-‫אל‬-‫סמנכ‬"‫ומנהל‬ ‫ל‬
‫בנייה‬ ‫מוצרי‬ ‫תעשיות‬ ‫איגוד‬
‫וצריכה‬.‫ניצן‬ ‫דפנה‬-‫אבירם‬-
‫כלכלי‬ ‫למחקר‬ ‫המחלקה‬ ‫מנהלת‬
‫ואסטרטגיה‬
‫שמיר‬ ‫נירה‬-‫אגף‬ ‫מנהלת‬
‫כלכלה‬
‫התעשיינים‬ ‫התאחדות‬
‫ארגונים‬
‫מקצועיים‬
‫מר‬ ‫עם‬ ‫נוספת‬ ‫בשיחה‬ ‫נערך‬ ‫הראיון‬ ‫אישור‬
‫לרמן‬ ‫גידי‬,‫וחידד‬ ‫הדברים‬ ‫את‬ ‫שאישר‬
‫נוספות‬ ‫נקודות‬.
X 06/07/03 ‫לרמן‬ ‫גידי‬-‫בתכנון‬ ‫עוסק‬
‫תחבורה‬.‫וולביטר‬ ‫נורית‬-‫עוסקת‬
‫בתכ‬‫תחבורה‬ ‫נון‬
‫לרמן‬ ‫רפי‬-‫אדריכל‬ ‫לרמן‬ ‫תכנון‬ ‫משרד‬
‫מלא‬ ‫ראיון‬ ‫שכלל‬ ‫מוחלט‬ ‫פעולה‬ ‫שיתוף‬
‫במידע‬‫ה‬ ‫יחידת‬ ‫על‬ ‫ודגש‬ ‫רלוונטי‬GIS
‫חומר‬ ‫באמתחתה‬ ‫המחזיקה‬ ‫באוניברסיטה‬
‫רב‬.
08/09/03 ‫גרודניק‬ ‫תמיר‬-‫ל‬ ‫המעבדה‬ ‫מנהל‬
-GIS
‫פרופ‬'‫פייטלזון‬ ‫ערן‬-‫החוג‬ ‫ראש‬
‫לגיאוגרפי‬‫ה‬
‫העברית‬ ‫האוניברסיטה‬
‫תכנון‬ ‫משרדי‬
‫מחקר‬ ‫ומכוני‬
*‫ע‬ ‫אושר‬"‫בארגון‬ ‫אחרים‬ ‫גורמים‬ ‫י‬
7
2.2.‫הסקר‬ ‫בעריכת‬ ‫בעיות‬
‫הפוטנציאליים‬ ‫הארגונים‬ ‫סקירת‬ ‫כי‬ ‫צפי‬ ‫היה‬ ‫הפרוייקט‬ ‫של‬ ‫המוקדמים‬ ‫בשלביו‬ ‫כבר‬)‫הלא‬-‫תחבורתיים‬(
‫בקשיים‬ ‫תתקל‬,‫מתכנני‬ ‫עושים‬ ‫בהם‬ ‫הנתונים‬ ‫לסוגי‬ ‫מודעים‬ ‫להיות‬ ‫שלא‬ ‫עשויים‬ ‫ארגונים‬ ‫ואותם‬ ‫היות‬
‫התחבורה‬‫שימוש‬.‫הסקר‬ ‫במהלך‬ ‫הופיעו‬ ‫אכן‬ ‫נוספים‬ ‫וקשיים‬ ‫זה‬ ‫קושי‬.‫אופייניות‬ ‫בעיות‬ ‫רשימת‬ ‫להלן‬
‫הסקר‬ ‫במהלך‬ ‫שעלו‬:
1.‫הלא‬ ‫המשתמשים‬ ‫בקרב‬ ‫הפרוייקט‬ ‫חשיבות‬ ‫הבנת‬ ‫אי‬ ‫עקב‬ ‫הפגישות‬ ‫בתיאום‬ ‫קושי‬ ‫היה‬-
‫תחבורתיים‬.
2.‫ושוב‬ ‫שוב‬ ‫נדחה‬ ‫מהפגישות‬ ‫ניכר‬ ‫חלק‬,‫שנקבע‬ ‫הזמנים‬ ‫בלוח‬ ‫עיכוב‬ ‫שיצר‬ ‫מה‬.
3.‫לה‬ ‫קושי‬ ‫היה‬‫למרואיינים‬ ‫סביר‬"‫הלא‬-‫תחבורתיים‬"‫להבנת‬ ‫ולהביאם‬ ‫הפרוייקט‬ ‫מהות‬ ‫את‬
‫עובדים‬ ‫הם‬ ‫בו‬ ‫לארגון‬ ‫התחבורתי‬ ‫הקשר‬.
4.‫לעיתים‬,‫מועד‬ ‫מבעוד‬ ‫לשאלון‬ ‫שנחשפו‬ ‫אף‬ ‫על‬,‫איזו‬ ‫שנבחרו‬ ‫המפתח‬ ‫אנשי‬ ‫או‬ ‫הגופים‬ ‫ידעו‬ ‫לא‬
‫לראיון‬ ‫מולנו‬ ‫להציב‬ ‫הארגון‬ ‫מתוך‬ ‫פונקציה‬.
5.‫המשיבים‬ ‫מרבית‬"‫הלא‬-‫תחבורתיים‬"‫בו‬ ‫הסקרים‬ ‫מערך‬ ‫את‬ ‫יסודי‬ ‫באופן‬ ‫לסקור‬ ‫התקשו‬
‫בעבר‬ ‫השתמשו‬.‫או‬ ‫אחרים‬ ‫גופים‬ ‫ידי‬ ‫על‬ ‫הנאספים‬ ‫מעובדים‬ ‫בנתונים‬ ‫משתמש‬ ‫הגדול‬ ‫חלקם‬
‫הארגון‬ ‫של‬ ‫התחבורה‬ ‫יועץ‬ ‫ידי‬ ‫על‬ ‫מוגמר‬ ‫כמוצר‬ ‫ומובאים‬ ‫המנותחים‬ ‫בסקרים‬,‫מכירים‬ ‫לא‬ ‫ולכן‬
‫מ‬ ‫את‬‫מאפיין‬ ‫תחבורתי‬ ‫כנתון‬ ‫לזהותו‬ ‫יודעים‬ ‫אינם‬ ‫אף‬ ‫ולעיתים‬ ‫הקיים‬ ‫הסקרים‬ ‫ערך‬.
6.‫הקשורים‬ ‫והדוחות‬ ‫הנתונים‬ ‫במערך‬ ‫מסודר‬ ‫באופן‬ ‫מחזיקים‬ ‫לא‬ ‫שנסקרו‬ ‫מהארגונים‬ ‫חלק‬
‫והגיאו‬ ‫התחבורתיים‬ ‫בנושאים‬-‫שברשותם‬ ‫כלכליים‬.‫הסקירה‬ ‫עבודת‬ ‫את‬ ‫הקשתה‬ ‫זו‬ ‫סוגייה‬
‫הממצא‬ ‫ברמת‬ ‫פגעה‬ ‫ואף‬ ‫ייתכן‬ ‫מסוים‬ ‫ובמובן‬‫ים‬.
7.‫תשובות‬ ‫של‬ ‫רב‬ ‫מגוון‬ ‫התקבל‬ ‫הנחקרים‬ ‫הגופים‬ ‫של‬ ‫גוני‬ ‫הרב‬ ‫המבנה‬ ‫בשל‬,‫קושי‬ ‫נוצר‬ ‫מכאן‬
‫ב‬ ‫המשותף‬ ‫את‬ ‫למצוא‬‫י‬‫נ‬‫י‬‫הם‬,‫הגופים‬ ‫בסקירת‬ ‫הקיים‬ ‫הרחב‬ ‫המשותף‬ ‫מהמכנה‬ ‫להבדיל‬ ‫וזאת‬
"‫התחבורתיים‬."
8.‫ה‬ ‫לארגונים‬ ‫שיש‬ ‫העניין‬ ‫מידת‬ ‫את‬ ‫השאלון‬ ‫בחן‬ ‫בחלקו‬"‫לא‬-‫תחב‬‫ו‬‫רתיים‬"‫לא‬ ‫שעדין‬ ‫בסקרים‬
‫אל‬ ‫נחשפו‬‫יהם‬.‫התשובות‬ ‫מהות‬ ‫את‬ ‫היטב‬ ‫ולהבין‬ ‫להיזהר‬ ‫היה‬ ‫צריך‬ ‫כאן‬,‫בעזרת‬ ‫לעמוד‬ ‫ולנסות‬
‫לארגון‬ ‫חיונית‬ ‫שאכן‬ ‫הסקרים‬ ‫רשימת‬ ‫על‬ ‫התוצאות‬ ‫של‬ ‫נכון‬ ‫ניתוח‬.
9.‫היה‬ ‫השאלון‬ ‫של‬ ‫התחבורתי‬ ‫לחלק‬ ‫המענה‬‫המקרים‬ ‫ברוב‬‫ביותר‬ ‫דל‬.
‫כמסקנה‬,‫הארגו‬ ‫של‬ ‫מודעות‬ ‫בחוסר‬ ‫קשורות‬ ‫שצוינו‬ ‫הבעיות‬ ‫שמרבית‬ ‫לראות‬ ‫ניתן‬‫הלא‬ ‫נים‬-‫תחבורתיים‬
‫תחבורתית‬ ‫זיקה‬ ‫בעלי‬ ‫לנתונים‬)‫להם‬ ‫זקוקים‬ ‫הם‬ ‫אם‬ ‫גם‬(‫נתונים‬ ‫של‬ ‫החשיבות‬ ‫ומידת‬ ‫השימוש‬ ‫ולאופי‬
‫אלו‬.‫כ‬‫יוצא‬ ‫פועל‬,‫הנ‬ ‫הגופים‬ ‫של‬ ‫רלוונטיות‬ ‫על‬ ‫ויוחלט‬ ‫במידה‬"‫ל‬‫ל‬‫התחבורתיים‬ ‫הסקרים‬ ‫נתוני‬ ‫מערך‬,
‫תהליך‬ ‫ליצור‬ ‫יש‬‫ומובנה‬ ‫מסודר‬‫ול‬ ‫תחבורתיים‬ ‫לנתונים‬ ‫חשיפתם‬ ‫של‬‫אופ‬‫ה‬ ‫ן‬‫שימוש‬‫ב‬‫הם‬.
‫טבלה‬2‫לכך‬ ‫והסיבות‬ ‫התקיימו‬ ‫שלא‬ ‫הפוטנציאליים‬ ‫הראיונות‬ ‫רשימת‬ ‫את‬ ‫סוקרת‬.
8
‫טבלה‬2.‫לפועל‬ ‫יצאו‬ ‫שלא‬ ‫הריאיונות‬
‫הערות‬ ‫ראשי‬ ‫מרואיין‬ ‫הארגון‬ ‫שם‬ ‫הסיווג‬ ‫קבוצת‬
‫החוזרות‬ ‫לפניותינו‬ ‫תשובה‬ ‫החזיר‬ ‫לא‬
‫ו‬‫נשנות‬
‫רז‬ ‫דני‬-‫מהנדס‬
‫ראשי‬
‫אונו‬ ‫קריית‬ ‫עיריית‬
‫החגים‬ ‫אחרי‬ ‫רק‬ ‫להיפגש‬ ‫הסכים‬ ‫רותם‬ ‫אייל‬-‫מהנדס‬
‫ראשי‬
‫כרמיאל‬ ‫עיריית‬
‫רשויות‬
‫מקומיות‬
‫בוצע‬ ‫לא‬ ‫הראיון‬,‫שנדחה‬ ‫לאחר‬4
‫ע‬ ‫פעמים‬"‫הארגון‬ ‫י‬
‫מרידור‬ ‫שאול‬-
‫תחבורה‬ ‫רפרנט‬
‫האוצר‬ ‫משרד‬
‫של‬ ‫רב‬ ‫מספר‬ ‫לאחר‬ ‫בוצע‬ ‫הראיון‬
‫ביטול‬‫השיכון‬ ‫משרד‬ ‫מצד‬ ‫ים‬,‫אך‬
‫הסתבר‬‫שהמידע‬‫לפרוייקט‬ ‫הרלוונטי‬
‫ומחלקות‬ ‫גופים‬ ‫אצל‬ ‫דווקא‬ ‫נמצאת‬
‫השיכון‬ ‫במשרד‬ ‫אחרות‬,‫עליהם‬
‫הגב‬ ‫המליצה‬'‫הראיון‬ ‫במהלך‬ ‫אלדור‬.
)‫סעיף‬ ‫ראה‬2.3(
‫אלדור‬ ‫סופיה‬-‫ראש‬
‫ערים‬ ‫בינוי‬ ‫אגף‬
‫השיכון‬ ‫משרד‬
‫ממשלה‬ ‫משרדי‬
‫הפנה‬ ‫לכן‬ ‫תחבורה‬ ‫נתוני‬ ‫עם‬ ‫עובד‬ ‫לא‬
‫מזור‬ ‫לאדם‬ ‫אותנו‬
‫שמ‬‫אסיף‬ ‫אי‬-‫מתכנן‬ ‫תכנון‬ ‫אסיף‬ ‫שמאי‬
‫קרקע‬ ‫שימושי‬
‫בחו‬ ‫היה‬ ‫הסקר‬ ‫במהלך‬"‫לא‬ ‫מכן‬ ‫ולאחר‬ ‫ל‬
‫לפניותינו‬ ‫ענה‬
‫מזור‬ ‫אדם‬-‫אדריכל‬ ‫תכנון‬ ‫מזור‬ ‫אדם‬
‫קרקע‬ ‫שימושי‬
‫היה‬ ‫לא‬‫זמין‬‫זמן‬ ‫חוסר‬ ‫מפאת‬ ‫פרופ‬'‫שטרן‬ ‫אלי‬ ‫באר‬ ‫אוניברסיטת‬
‫שבע‬
‫ולכ‬ ‫הסקר‬ ‫תקופת‬ ‫כל‬ ‫זמין‬ ‫היה‬ ‫לא‬‫נערך‬ ‫ן‬
‫פרופ‬ ‫עם‬ ‫ראיון‬'‫כתחליף‬ ‫פייטלזון‬ ‫ערן‬
‫זה‬ ‫לראיון‬.
‫פרופ‬'‫גראונו‬ ‫ראובן‬ ‫האוניברסיטה‬
‫העברית‬
‫הראיון‬ ‫חומר‬ ‫לו‬ ‫נשלח‬,‫בית‬ ‫מעבר‬ ‫עקב‬ ‫אך‬
‫לפועל‬ ‫הראיון‬ ‫יצא‬ ‫לא‬ ‫זמן‬ ‫וחוסר‬
‫פרופ‬'‫פרנקל‬ ‫אמנון‬ ‫הפקולטה‬
‫לארכיטקטורה‬
‫בטכניון‬ ‫ערים‬ ‫ובינוי‬
‫תכנון‬ ‫משרדי‬
‫מחקר‬ ‫ומכוני‬
2.3.‫הפנ‬‫י‬‫בארג‬ ‫נוספים‬ ‫מידע‬ ‫למקורות‬ ‫ה‬‫ון‬
‫טבלה‬3‫בארגון‬ ‫נוספים‬ ‫מקורות‬ ‫מציגה‬,‫אותרו‬ ‫אשר‬‫ב‬‫הראיונות‬ ‫מהלך‬,‫נוסף‬ ‫מידע‬ ‫לספק‬ ‫העשויים‬
‫בעתיד‬ ‫הארגון‬ ‫עם‬ ‫פעולה‬ ‫ישתף‬ ‫התחבורה‬ ‫ומשרד‬ ‫במידה‬.
9
‫טבלה‬3.‫בארגון‬ ‫נוספים‬ ‫מידע‬ ‫מקורות‬
‫תפקיד‬ ‫שם‬ ‫ארגון‬ ‫הסיווג‬ ‫קבוצת‬
‫ה‬ ‫מנהל‬‫הסביבה‬ ‫לאיכות‬ ‫רשות‬ ‫בלנייהם‬ ‫משה‬ ‫ת‬ ‫עיריית‬"‫א‬-‫יפו‬
‫העיר‬ ‫ועיצוב‬ ‫תכנון‬ ‫אגף‬ ‫מנהלת‬ ‫גזית‬ ‫שרה‬
‫בעירייה‬ ‫הסביבה‬ ‫לאיכות‬ ‫האגף‬ ‫מנהל‬ ‫בראל‬ ‫מיכה‬
‫בעירייה‬ ‫חינוך‬ ‫אגף‬ ‫מנהלת‬ ‫פרייליך‬ ‫עדנה‬
‫נתניה‬ ‫עיריית‬
‫מקומיות‬ ‫רשויות‬
‫תכנון‬ ‫אגף‬ ‫ארגז‬ ‫ירון‬
‫ת‬ ‫אגף‬ ‫מנהל‬‫כפרית‬ ‫יירות‬ ‫הייד‬ ‫אליעזר‬
‫מחו‬ ‫מגזרים‬"‫ל‬ ‫הירשפלד‬ ‫מיקי‬
‫התיירות‬ ‫משרד‬
‫הפנים‬ ‫משרד‬ ‫לתקנות‬ ‫היחידה‬ ‫מנהל‬ ‫עמר‬ ‫דן‬
‫ת‬ ‫מחוז‬"‫הפנים‬ ‫משרד‬ ‫א‬ ‫אגל‬ ‫נעמי‬
‫הפנים‬ ‫משרד‬ ‫חיפה‬ ‫מחוז‬ ‫קולמן‬ ‫אדם‬
‫ברשויות‬ ‫תקצוב‬ ‫אחראי‬ ‫איזריך‬ ‫גדי‬
‫המקומי‬ ‫בשלטון‬ ‫המחקר‬ ‫מחלקת‬ ‫מנהל‬ ‫דור‬ ‫ייששכר‬
‫הפנים‬ ‫משרד‬
‫אחרא‬‫באגף‬ ‫לימוד‬ ‫מוסדות‬ ‫ומיפוי‬ ‫לתכנון‬ ‫י‬
‫ומיפוי‬ ‫בינוי‬
‫ד‬"‫כנעני‬ ‫שי‬ ‫ר‬
‫ומיפוי‬ ‫בינוי‬ ‫באגף‬ ‫אגף‬ ‫מנהל‬ ‫כתריאל‬ ‫אודי‬
‫טיולים‬ ‫אגף‬ ‫מנהלת‬ ‫נאמן‬ ‫רותי‬
‫החינוך‬ ‫משרד‬
‫ניידים‬ ‫מקורות‬ ‫רכז‬ ‫מושל‬ ‫אבי‬
‫מסוכנים‬ ‫לחומרים‬ ‫מידע‬ ‫מרכז‬ ‫גלעד‬ ‫רובי‬
‫מ‬ ‫מנהלת‬.‫נ‬.‫א‬)‫ניטו‬ ‫מרכז‬‫אוויר‬ ‫ר‬( ‫ד‬"‫קורדובה‬ ‫לבנה‬ ‫ר‬
‫לאיכות‬ ‫המשרד‬
‫הסביבה‬
‫מידע‬ ‫מרכז‬ ‫מנהלת‬ ‫הולנדר‬ ‫רחל‬
‫משכנתאות‬ ‫תחום‬ ‫מנהל‬ ‫גנזהון‬ ‫מיכאל‬
‫תכנון‬ ‫מלאי‬ ‫מנהל‬ ‫גרנבר‬ ‫קרלוס‬
‫השיכון‬ ‫משרד‬
‫ממשלה‬ ‫משרדי‬
‫מרכז‬ ‫מחוז‬ ‫אדריכל‬,‫ישראל‬ ‫מקרקעי‬ ‫מינהל‬ ‫אמגדי‬ ‫דוד‬
‫ת‬ ‫מחוז‬ ‫אדריכלית‬"‫א‬,‫ישראל‬ ‫מקרקעי‬ ‫מינהל‬ ‫גי‬‫טסלר‬ ‫ל‬
‫ישראל‬ ‫מקרקעי‬ ‫מינהל‬ ‫ממשלה‬ ‫משרדי‬
‫סמנכ‬"‫הלאומי‬ ‫בביטוח‬ ‫לוגיסטיקה‬ ‫ל‬ ‫מורנו‬ ‫אילן‬ ‫לאומי‬ ‫ביטוח‬
‫וסביבה‬ ‫טבע‬ ‫שמירת‬ ‫באגף‬ ‫מתכננת‬ ‫האן‬ ‫איריס‬ ‫הטבע‬ ‫להגנת‬ ‫החברה‬
‫המעורבים‬ ‫ארגונים‬
‫מדיניות‬ ‫בקביעת‬
‫סמנכ‬"‫תובלה‬ ‫מפעלי‬ ‫ל‬ ‫שחר‬ ‫אבי‬
‫תעבורה‬ ‫תחום‬ ‫נתן‬ ‫בר‬ ‫אליצור‬
‫המסיעים‬ ‫מועצת‬
‫והמובילים‬
‫מנה‬‫מזון‬ ‫אגף‬ ‫ל‬ ‫גולדשטיין‬ ‫צביקה‬
‫ועסקים‬ ‫תעשייה‬ ‫מחלקת‬ ‫קנטור‬ ‫ניר‬
‫הכימיה‬ ‫איגוד‬ ‫כלכלנית‬,‫הפרמצבטיקה‬
‫הסביבה‬ ‫ואיכות‬
‫פישביין‬ ‫מיכל‬
‫התעשיינים‬ ‫התאחדות‬
‫מקצועיים‬ ‫ארגונים‬
‫האוניברסיטה‬ ‫לגיאוגרפיה‬ ‫בחוג‬ ‫חוקר‬
‫העברית‬
‫פרופ‬'‫סולומון‬ ‫אילן‬
‫הממ‬ ‫מרכז‬"‫העברית‬ ‫באוניברסיטה‬ ‫ג‬ ‫בינון‬ ‫עדי‬
‫נושאים‬ ‫על‬ ‫כוללת‬ ‫מידע‬ ‫מערכת‬ ‫בנה‬
‫ביולוגיים‬
‫קדמון‬ ‫רונן‬
‫העברית‬ ‫האוניברסיטה‬ ‫ומכוני‬ ‫תכנון‬ ‫משרדי‬
‫מחקר‬
10
3.‫קטגוריות‬ ‫פי‬ ‫על‬ ‫המרואיינים‬ ‫הערות‬ ‫סיכום‬
‫הפוטנציאליים‬ ‫המשתמשים‬ ‫סקר‬ ‫מטרת‬)‫הלא‬-‫תחבורתיים‬(‫בפעילותם‬ ‫קיימת‬ ‫והיכן‬ ‫האם‬ ‫לבחון‬ ‫היא‬
‫התחבורה‬ ‫לתחום‬ ‫השקה‬,‫בנתונים‬ ‫שימוש‬ ‫של‬ ‫ברמה‬ ‫הן‬‫והן‬ ‫חיצוניים‬ ‫בגורמים‬ ‫שמקורם‬ ‫תחבורתיים‬
‫ולא‬ ‫תחבורתיים‬ ‫נתונים‬ ‫במאגרי‬-‫שברשותם‬ ‫תחבורתיים‬,‫תחבורה‬ ‫תכנון‬ ‫לגורמי‬ ‫לסייע‬ ‫היכולים‬.
‫שלבים‬ ‫במספר‬ ‫הנתונים‬ ‫עיבוד‬ ‫תהליך‬ ‫נערך‬ ‫הסקר‬ ‫מטרות‬ ‫על‬ ‫ולענות‬ ‫לנסות‬ ‫מנת‬ ‫על‬:
‫א‬.‫לקבוצות‬ ‫חלוקה‬:‫נער‬ ‫הראשון‬ ‫בשלב‬‫ך‬‫סווג‬‫קבוצו‬ ‫חמש‬ ‫לפי‬ ‫הארגונים‬ ‫של‬‫ת‬:‫מקומיות‬ ‫רשויות‬,
‫ממשלה‬ ‫משרדי‬,‫ציבורית‬ ‫מדיניות‬ ‫בקביעת‬ ‫המעורבים‬ ‫ארגונים‬,‫ומשרדי‬ ‫מקצועיים‬ ‫ארגונים‬
‫מחקר‬ ‫ומוסדות‬ ‫תכנון‬,)‫שהוצג‬ ‫כפי‬‫בפרק‬2.(
‫ב‬.‫בקבוצות‬ ‫נתונים‬ ‫סיכום‬:‫סיכום‬ ‫לידי‬ ‫הראיונות‬ ‫במהלך‬ ‫שנאספו‬ ‫הנתונים‬ ‫עובדו‬ ‫השני‬ ‫בשלב‬
‫קבוצתי‬)‫לעיל‬ ‫שפורטה‬ ‫החלוקה‬ ‫לפי‬(,‫שכלל‬4‫חלקים‬:
1.‫את‬ ‫בחן‬ ‫הראשון‬ ‫החלק‬‫קיימים‬ ‫וסקרים‬ ‫נתונים‬ ‫במאגרי‬ ‫השימוש‬.‫ארבע‬ ‫נבדקו‬ ‫זה‬ ‫בחלק‬
‫שונות‬ ‫קטגוריות‬:
‫לארגונים‬ ‫חיצוניים‬ ‫תחבורתיים‬ ‫נתונים‬ ‫איסוף‬.
‫לא‬ ‫נתונים‬ ‫איסוף‬-‫לארגונים‬ ‫חיצוניים‬ ‫תחבורתיים‬.
‫שתי‬‫ה‬‫קטגוריות‬‫הראשונות‬‫א‬ ‫מגורמים‬ ‫נתונים‬ ‫מקבלים‬ ‫הארגונים‬ ‫האם‬ ‫לבדוק‬ ‫באו‬‫חרים‬
)‫מהלמ‬ ‫למשל‬"‫ס‬,‫מקומיות‬ ‫רשויות‬,‫ואחרים‬ ‫ממשלתיים‬ ‫משרדים‬.(
‫הארגונים‬ ‫בתוך‬ ‫תחבורתיים‬ ‫נתונים‬ ‫מאגרי‬ ‫ואחזקת‬ ‫איסוף‬)‫פנימיים‬.(
‫לא‬ ‫נתונים‬ ‫מאגרי‬ ‫ואחזקת‬ ‫איסוף‬-‫הארגונים‬ ‫בתוך‬ ‫תחבורתיים‬)‫פנימיים‬.(
‫הנוספות‬ ‫הקטגוריות‬ ‫בשתי‬‫יזום‬ ‫באופן‬ ‫ומתחזקים‬ ‫אוספים‬ ‫הארגונים‬ ‫האם‬ ‫נבדק‬‫נתונים‬
‫שונות‬ ‫ברמות‬ ‫התחבורה‬ ‫בתכנון‬ ‫התומכים‬)‫בתחומים‬ ‫פנימיים‬ ‫סקרים‬ ‫באמצעות‬ ‫למשל‬
‫שונים‬-‫קרקע‬ ‫שימושי‬,‫תעסוקה‬,‫דמוגרפי‬ ‫פיזור‬,‫פעילויות‬ ‫פיזור‬-‫בהיבטים‬ ‫גם‬ ‫הנוגעים‬
‫תחבורתיים‬.(
‫זו‬ ‫סקירה‬,‫איסופם‬ ‫מטרות‬ ‫פי‬ ‫על‬ ‫הנתונים‬ ‫מאגרי‬ ‫את‬ ‫אפיינה‬,‫הנתון‬ ‫סוג‬-‫או‬ ‫ראשוני‬
‫מעובד‬,‫מ‬‫של‬ ‫איסופם‬ ‫בזמן‬ ‫הארגונים‬ ‫נתקלו‬ ‫בהם‬ ‫נוספות‬ ‫והערות‬ ‫הנתונים‬ ‫קורות‬
‫הנתונים‬.
2.‫את‬ ‫אפיין‬ ‫השני‬ ‫החלק‬‫והלא‬ ‫התחבורתיים‬ ‫החיצוניים‬ ‫הנתונים‬ ‫סוגי‬-‫בהם‬ ‫תחבורתיים‬
‫מעונ‬‫י‬‫נים‬‫בהווה‬ ‫בשימוש‬ ‫אינם‬ ‫ואשר‬ ‫הארגונים‬.‫אצל‬ ‫קיים‬ ‫האם‬ ‫לבדוק‬ ‫היתה‬ ‫מטרתו‬
‫פוטנציאליים‬ ‫נתונים‬ ‫באיסוף‬ ‫עניין‬ ‫הארגונים‬‫במערכת‬ ‫היום‬ ‫קיימים‬ ‫שאינם‬,‫ובאיסוף‬
‫בארגון‬ ‫היום‬ ‫נאספים‬ ‫שלא‬ ‫קיימים‬ ‫נתונים‬.
3.‫את‬ ‫אפיין‬ ‫השלישי‬ ‫החלק‬‫איסוף‬ ‫בתחום‬ ‫הארגונים‬ ‫בפני‬ ‫העומדות‬ ‫העיקריות‬ ‫הבעיות‬
‫הנתונים‬.
4.‫את‬ ‫בחן‬ ‫הרביעי‬ ‫החלק‬‫של‬ ‫והרלוונטיות‬ ‫התחבורה‬ ‫משרד‬ ‫עם‬ ‫הפעולה‬ ‫שיתוף‬ ‫מידת‬
‫המשתמשים‬ ‫לסקר‬ ‫הארגונים‬.‫זה‬ ‫בחלק‬‫סווגו‬ ‫והם‬ ‫הארגונים‬ ‫של‬ ‫הפוטנציאל‬ ‫מהו‬ ‫נבדק‬
11
‫כמשתמשים‬)‫בנתונים‬ ‫ורק‬ ‫אך‬ ‫המעונינים‬ ‫קצה‬ ‫משתמשי‬(,‫כספקים‬,‫וספקים‬ ‫כמשתמשים‬
‫נתונים‬ ‫מאגר‬ ‫התחבורה‬ ‫משרד‬ ‫עם‬ ‫יחד‬ ‫וליצור‬ ‫לשבת‬ ‫המוכנים‬ ‫אסטרטגיים‬ ‫כשותפים‬ ‫או‬.
‫הי‬ ‫המטרה‬‫י‬‫לתהליך‬ ‫השותפים‬ ‫אלו‬ ‫בין‬ ‫ההבדל‬ ‫על‬ ‫ולעמוד‬ ‫הקבוצות‬ ‫את‬ ‫להגדיר‬ ‫תה‬‫איסוף‬
‫נתונים‬‫לאלו‬‫שהם‬‫אך‬‫ורק‬‫נתונים‬ ‫של‬ ‫צרכנים‬.‫הארגונים‬ ‫סיווג‬‫נ‬‫בין‬ ‫עשה‬1‫ל‬-5,
‫כאשר‬1=‫ו‬ ‫חלש‬ ‫קשר‬-5=‫ביותר‬ ‫משמעותי‬ ‫קשר‬.
‫בקרב‬ ‫הנתונים‬ ‫ואחזקת‬ ‫איסוף‬ ‫מערכת‬ ‫את‬ ‫והשוואתית‬ ‫מרוכזת‬ ‫בצורה‬ ‫להציג‬ ‫היא‬ ‫זה‬ ‫פרק‬ ‫מטרת‬
‫הפוטנציאליים‬ ‫המשתמשים‬)‫הלא‬-‫תחבורתי‬‫ים‬(‫שנבדקו‬‫בסקר‬.‫את‬ ‫הן‬ ‫להראות‬ ‫בא‬ ‫הקבוצתי‬ ‫העיבוד‬
‫התחבורתית‬ ‫המערכת‬ ‫עם‬ ‫שלהם‬ ‫הקשרים‬ ‫את‬ ‫והן‬ ‫עצמם‬ ‫הארגונים‬ ‫בין‬ ‫הקשרים‬ ‫מערכת‬.
‫תרשים‬2‫פוטנציאליים‬ ‫למשתמשים‬ ‫הצרכים‬ ‫סקר‬ ‫של‬ ‫הנתונים‬ ‫עיבוד‬ ‫תהליך‬ ‫את‬ ‫מציג‬,‫ע‬"‫הקטגוריות‬ ‫פ‬
‫הבאות‬:
‫בשימוש‬ ‫קיימים‬ ‫נתונים‬:‫נ‬ ‫מערכת‬‫ולא‬ ‫תחבורתיים‬ ‫תונים‬-‫הארגון‬ ‫משתמש‬ ‫בהם‬ ‫תחבורתיים‬.
‫פוטנציאליים‬ ‫נתונים‬:‫ולא‬ ‫תחבורתיים‬ ‫נתונים‬ ‫סוגי‬-‫אינם‬ ‫ואשר‬ ‫הארגון‬ ‫מעוניין‬ ‫בהם‬ ‫תחבורתיים‬
‫בהווה‬ ‫בשימוש‬.
‫חיצוניים‬ ‫נתונים‬:‫לו‬ ‫חיצוניים‬ ‫מגורמים‬ ‫הארגון‬ ‫מקבל‬ ‫אותם‬ ‫נתונים‬ ‫מערכת‬)‫מהלמ‬ ‫למשל‬"‫ס‬,‫רשויות‬
‫מקומיות‬,‫ממשל‬ ‫משרדים‬‫ואחרים‬ ‫תיים‬.(
‫פנימיים‬ ‫נתונים‬:‫יזום‬ ‫באופן‬ ‫הארגון‬ ‫בתוך‬ ‫ומתוחזקת‬ ‫הנאספת‬ ‫נתונים‬ ‫מערכת‬.‫בד‬‫ר‬"‫נתונים‬ ‫אלו‬ ‫יהיו‬ ‫כ‬
‫תחבורה‬ ‫תכנון‬ ‫תומכי‬)‫למשל‬-‫קרקע‬ ‫שימושי‬,‫תעסוקה‬,‫דמוגרפי‬ ‫פיזור‬,‫פעילויות‬ ‫פיזור‬-‫גם‬ ‫הנוגעים‬
‫תחבורתיים‬ ‫בהיבטים‬.(
‫תחבורתיים‬ ‫נתונים‬:‫ישירות‬ ‫הקשורים‬ ‫נתונים‬‫תחבורה‬ ‫לתכנון‬)‫נוסעים‬ ‫ספירות‬,‫תנועה‬ ‫ספירות‬,‫נתוני‬
‫תפעול‬,‫נסיעה‬ ‫סקרי‬,‫וכדומה‬ ‫רכב‬ ‫כלי‬ ‫מצבת‬.(
‫לא‬ ‫נתונים‬-‫תחבורתיים‬:‫תחבורה‬ ‫תכנון‬ ‫תומכי‬ ‫נתונים‬)‫קרקע‬ ‫שימושי‬,‫תעסוקה‬,‫דמוגרפי‬ ‫פיזור‬,‫נתונים‬
‫כלכליים‬,‫וכדומה‬ ‫מתאר‬ ‫תוכניות‬.(
‫ראשוניים‬ ‫נתונים‬:‫ע‬ ‫ועובדו‬ ‫שנאספו‬ ‫נתונים‬"‫ה‬ ‫פ‬‫הסקר‬ ‫של‬ ‫הראשוניות‬ ‫מטרות‬)‫בטבלאות‬ ‫מוגדרים‬
‫באות‬‫ר‬'.(
‫מעובדים‬ ‫נתונים‬:‫ע‬ ‫תוצאות‬ ‫ומספקים‬ ‫אחרת‬ ‫או‬ ‫זו‬ ‫בצורה‬ ‫שעובדו‬ ‫ראשוניים‬ ‫נתונים‬"‫חישוב‬ ‫מאפייני‬ ‫פ‬
‫שונים‬)‫באות‬ ‫בטבלאות‬ ‫מוגדרים‬‫מ‬'.(
‫הארגונים‬ ‫של‬ ‫הסיווג‬ ‫קבוצות‬ ‫פי‬ ‫על‬ ‫המרואיינים‬ ‫הערות‬ ‫סיכום‬ ‫את‬ ‫למצוא‬ ‫ניתן‬ ‫הבאים‬ ‫בסעיפים‬
)‫הקטגוריות‬.(
12
‫תרשים‬2:‫פוטנציאליים‬ ‫למשתמשים‬ ‫הצרכים‬ ‫סקר‬ ‫של‬ ‫הנתונים‬ ‫עיבוד‬ ‫קטגוריות‬
)‫לא‬-‫תחבורתיים‬(
‫נתונים‬
‫קיימים‬ ‫נתונים‬
‫בשימוש‬
‫נתונים‬
‫פוטנציאליים‬
‫תחבורתיים‬‫לא‬-‫תחבורתיים‬‫לא‬-‫תחבורתיים‬
‫נתונים‬
‫חיצוניים‬
‫תחבורתיים‬
‫נתונים‬
‫פנימיים‬
‫נתונים‬
‫חיצוניים‬
‫נתונים‬
‫פנימיים‬
‫מעובד‬
‫מעובד‬ ‫ראשוני‬
‫ראשוני‬ ‫מעובד‬ ‫ראשוני‬
‫ראשוני‬‫ראשוני‬‫מעובד‬‫ראשוני‬‫מעובד‬ ‫מעובד‬
13
3.1.‫מקומיות‬ ‫רשויות‬
3.1.1.‫קיימים‬ ‫וסקרים‬ ‫נתונים‬ ‫במאגרי‬ ‫ושימוש‬ ‫אחזקה‬
‫ב‬ ‫מוצגים‬ ‫בארגון‬ ‫הקיימים‬ ‫והסקרים‬ ‫הנתונים‬‫טבלה‬4‫עד‬‫טבלה‬7.
‫לגבי‬‫חיצוניים‬ ‫תחבורתיים‬ ‫נתונים‬‫מחוץ‬ ‫שמקורם‬ ‫התחבורתיים‬ ‫הנתונים‬ ‫שמרבית‬ ‫מראים‬ ‫הממצאים‬
‫אחרים‬ ‫גורמים‬ ‫ידי‬ ‫על‬ ‫מעובדים‬ ‫שימוש‬ ‫בהם‬ ‫נעשה‬ ‫ואשר‬ ‫לארגון‬.‫משמשים‬ ‫מהנתונים‬ ‫ניכר‬ ‫חלק‬
‫ההחל‬ ‫קבלת‬ ‫בתהליך‬ ‫לבקרה‬ ‫והיתר‬ ‫תכנון‬ ‫לצורכי‬‫טות‬.
‫ה‬‫נתונים‬‫ה‬‫לא‬-‫תחבורתיים‬‫ה‬‫חיצוניים‬‫תכנון‬ ‫לצורכי‬ ‫במרביתם‬ ‫ומשמשים‬ ‫הטרוגניים‬ ‫הינם‬.‫נתונים‬
‫העירונית‬ ‫ברמה‬ ‫לנתונים‬ ‫השוואה‬ ‫לצורך‬ ‫גם‬ ‫משמשים‬ ‫לאומית‬ ‫ברמה‬.
‫החיצוניים‬ ‫התחבורתיים‬ ‫לנתונים‬ ‫דומה‬ ‫באופן‬,‫ב‬‫פנימיים‬ ‫תחבורתיים‬ ‫נתונים‬‫בעיקר‬ ‫שימוש‬ ‫נעשה‬
‫מעובדים‬ ‫תחבורתיים‬ ‫בנתונים‬.‫תכנון‬ ‫היא‬ ‫העיקרית‬ ‫המטרה‬,‫משמשים‬ ‫מהעבר‬ ‫סטטיסטיים‬ ‫נתונים‬ ‫אך‬
‫עכשוויים‬ ‫נתונים‬ ‫עם‬ ‫השוואה‬ ‫לצורכי‬.
‫ב‬‫לא‬ ‫נתונים‬-‫פנימיים‬ ‫תחבורתיים‬‫נתונים‬ ‫של‬ ‫גדולה‬ ‫בהטרוגניות‬ ‫להבחין‬ ‫ניתן‬.‫שימוש‬ ‫בנתונים‬ ‫נעשה‬
‫הקיים‬ ‫על‬ ‫הרשויות‬ ‫של‬ ‫תפעולית‬ ‫בקרה‬ ‫לצורך‬ ‫והן‬ ‫עתידי‬ ‫תכנון‬ ‫לצורכי‬ ‫הן‬ ‫כפול‬.
14
‫טבלה‬4.‫נ‬‫חיצוניים‬ ‫תחבורתיים‬ ‫תונים‬
‫עיריית‬
‫נתניה‬
‫עיריית‬
‫ת‬"‫א‬-‫יפו‬
‫נתון‬
‫ראשוני‬/
‫מעובד‬
‫הערות‬-‫פעיל‬ ‫מאגר‬,‫איסוף‬ ‫זמן‬ ‫מטרה‬ ‫הנתונים‬ ‫סוג‬
X X ‫מ‬ ‫לתחבורה‬ ‫אב‬ ‫תוכנית‬ ‫הכנת‬ ‫במסגרת‬ ‫בסקר‬ ‫שימוש‬ ‫נעשה‬
‫נתניה‬ ‫לעיר‬
‫תכנון‬ ‫נסיעה‬ ‫הרגלי‬ ‫סקר‬
‫הארצי‬1996/7
X ‫מ‬ ‫לתחבורה‬ ‫אב‬ ‫תוכנית‬ ‫הכנת‬ ‫במסגרת‬ ‫בסקר‬ ‫שימוש‬ ‫עשו‬
‫נתניה‬ ‫לעיר‬
‫תכנון‬ ‫נסיעה‬ ‫הרגלי‬ ‫סקר‬
‫מקומיים‬
X ‫ר‬ ‫בתח‬ ‫נסיעה‬ ‫סקר‬"‫ולת‬ ‫לחיפה‬ ‫מנתניה‬ ‫צ‬"‫א‬)‫רכבת‬
‫ישראל‬(,‫בתח‬ ‫נסיעה‬ ‫סקר‬"‫נתניה‬ ‫בעיר‬ ‫צ‬-‫אב‬ ‫תוכנית‬
‫נתניה‬ ‫לתחבורה‬)‫התחבורה‬ ‫לחקר‬ ‫המכון‬.(
‫תכנון‬ ‫בתח‬ ‫נוסעים‬ ‫סקר‬"‫צ‬
X ‫מ‬ ‫מ‬ ‫של‬ ‫שילוב‬‫המחלקה‬ ‫של‬ ‫עבודה‬ ‫עם‬ ‫קיימים‬ ‫נתונים‬ ‫אגרי‬
‫לחניה‬ ‫הביקוש‬ ‫להערכת‬.
‫תכנון‬ ‫חניה‬ ‫סקר‬
X ‫מ‬ ‫ה‬ ‫במערכת‬ ‫כשכבה‬ ‫קיים‬-GIS,‫לעדכון‬ ‫הניתן‬ ‫מאגר‬. ‫תכנון‬ ‫ברזל‬ ‫מסילות‬ ‫מצאי‬
X X ‫מ‬ ‫בת‬ ‫קיים‬"‫ה‬ ‫במערכת‬ ‫כשכבה‬ ‫א‬-GIS,‫הניתן‬ ‫מאגר‬
‫לעדכון‬.‫במסגרת‬ ‫הסקר‬ ‫את‬ ‫ערך‬ ‫התחבורה‬ ‫לחקר‬ ‫המכון‬
‫תוכנ‬ ‫הכנת‬‫נתניה‬ ‫לעיר‬ ‫לתחבורה‬ ‫אב‬ ‫ית‬
‫תכנון‬ ‫דרכים‬ ‫מצאי‬
X X ‫מ‬/‫ר‬ ‫המחלקה‬ ‫של‬ ‫עבודה‬ ‫עם‬ ‫קיימים‬ ‫נתונים‬ ‫מאגרי‬ ‫של‬ ‫שילוב‬
‫בת‬"‫החניה‬ ‫היצע‬ ‫להערכת‬ ‫א‬.‫ה‬ ‫במערכת‬ ‫כשכבה‬ ‫קיים‬-
GIS,‫לעדכון‬ ‫הניתן‬ ‫מאגר‬.‫נתניה‬ ‫העיר‬ ‫במרכז‬ ‫חניה‬ ‫סקר‬.
‫תכנון‬ ‫חניה‬ ‫מצאי‬
X ‫מ‬ ‫ה‬ ‫במערכת‬ ‫כשכבה‬ ‫קיים‬-GIS,‫הנית‬ ‫מאגר‬‫לעדכון‬ ‫ן‬. ‫תכנון‬ ‫תח‬ ‫מסלולי‬ ‫מצאי‬"‫צ‬
X ‫ר‬ ‫ת‬ ‫עיריית‬ ‫של‬ ‫התנועה‬ ‫מאגף‬ ‫נתונים‬"‫א‬. ‫תכנון‬ ‫תנועה‬ ‫ספירת‬
X X ‫מ‬ ‫ת‬ ‫בעיריית‬"‫מאגר‬ ‫מתוך‬ ‫הצורך‬ ‫לפי‬ ‫נעשה‬ ‫השימוש‬ ‫א‬
‫בעירייה‬ ‫התנועה‬ ‫אגף‬ ‫של‬ ‫הנתונים‬.‫נוסעים‬ ‫ספירות‬
‫בתח‬"‫ע‬ ‫נערכו‬ ‫בנתניה‬ ‫צ‬"‫אגד‬ ‫י‬.
‫תכנון‬ ‫נוסעים‬ ‫ספירות‬
X ‫מ‬ ‫נעשה‬ ‫השימוש‬‫אגף‬ ‫של‬ ‫הנתונים‬ ‫מאגר‬ ‫מתוך‬ ‫הצורך‬ ‫לפי‬
‫בעירייה‬ ‫התנועה‬.
‫תכנון‬ ‫נסיעה‬ ‫זמן‬ ‫סקרי‬
X X ‫מ‬ ‫אגף‬ ‫של‬ ‫הנתונים‬ ‫מאגר‬ ‫מתוך‬ ‫הצורך‬ ‫לפי‬ ‫נעשה‬ ‫השימוש‬
‫ת‬ ‫בעיריית‬ ‫התנועה‬"‫א‬.‫נתונים‬ ‫של‬ ‫איסוף‬ ‫בנתניה‬
‫האחרון‬ ‫בעשור‬ ‫דרכים‬ ‫תאונות‬ ‫על‬ ‫עיקריים‬,‫הרוגים‬
‫דרכים‬ ‫בתאונות‬ ‫ונפגעים‬2001-‫ע‬ ‫נאסף‬"‫משרד‬ ‫י‬
‫התחבורה‬
‫תכנון‬,
‫בקרת‬
‫תכנון‬
‫דרכים‬ ‫תאונות‬
X X ‫מ‬ ‫ת‬ ‫בעיריית‬"‫כחלק‬ ‫רק‬ ‫אלו‬ ‫בנתונים‬ ‫משתמשים‬ ‫א‬
‫מוועדות‬,‫העוסק‬ ‫מידע‬ ‫ישיר‬ ‫באופן‬ ‫אוספים‬ ‫לא‬ ‫אך‬
‫עלויות‬ ‫בנתוני‬.‫ממשלה‬ ‫ממשרדי‬ ‫תקציבים‬ ‫נתוני‬ ‫איסוף‬
‫רלוונטיים‬
‫בקרת‬
‫תכנון‬
‫מתקנים‬ ‫הקמת‬ ‫עלויות‬
)‫כבישים‬,‫גשרים‬,
‫מחלפים‬(
X ‫מ‬ ‫משתמשים‬‫מוועדות‬ ‫כחלק‬ ‫רק‬ ‫אלו‬ ‫בנתונים‬,‫לא‬ ‫אך‬
‫עלויות‬ ‫בנתוני‬ ‫העוסק‬ ‫מידע‬ ‫ישיר‬ ‫באופן‬ ‫אוספים‬.
‫בקרת‬
‫תכנון‬
‫תפעול‬ ‫עלויות‬
X ‫מ‬ ‫מוועדות‬ ‫כחלק‬ ‫רק‬ ‫אלו‬ ‫בנתונים‬ ‫משתמשים‬,‫לא‬ ‫אך‬
‫עלויות‬ ‫בנתוני‬ ‫העוסק‬ ‫מידע‬ ‫ישיר‬ ‫באופן‬ ‫אוספים‬
‫בקרת‬
‫תכנון‬
‫חנייה‬ ‫תעריפי‬
X ‫מ‬ ‫מו‬ ‫כחלק‬ ‫רק‬ ‫אלו‬ ‫בנתונים‬ ‫משתמשים‬‫ועדות‬,‫לא‬ ‫אך‬
‫עלויות‬ ‫בנתוני‬ ‫העוסק‬ ‫מידע‬ ‫ישיר‬ ‫באופן‬ ‫אוספים‬
‫תכנון‬,
‫בקרת‬
‫תכנון‬
‫תח‬ ‫תעריפי‬"‫צ‬
X ‫מ‬ ‫מוועדות‬ ‫כחלק‬ ‫רק‬ ‫אלו‬ ‫בנתונים‬ ‫משתמשים‬,‫לא‬ ‫אך‬
‫עלויות‬ ‫בנתוני‬ ‫העוסק‬ ‫מידע‬ ‫ישיר‬ ‫באופן‬ ‫אוספים‬
‫השוואת‬
‫נתונים‬
‫ממשלתיות‬ ‫הוצאות‬
‫וסופסידיות‬
X ‫מ‬ ‫מהלמ‬ ‫נתונים‬ ‫של‬ ‫איסוף‬"‫כלי‬ ‫מצבת‬ ‫ס‬‫רכב‬ ‫סוג‬ ‫לפי‬ ‫רכב‬
2001‫הגדולות‬ ‫בערים‬,‫הרכב‬ ‫סוג‬ ‫לפי‬ ‫ממונעים‬ ‫רכב‬ ‫כלי‬
‫שנים‬ ‫לפי‬.
‫הכרה‬
‫כללית‬
‫רכב‬ ‫כלי‬ ‫מצבת‬
15
‫טבלה‬5.‫לא‬ ‫נתונים‬-‫חיצוניים‬ ‫תחבורתיים‬
‫עיריית‬
‫נתניה‬
‫עיריית‬
‫ת‬"‫א‬-‫יפו‬
‫נתון‬
‫ראשוני‬/
‫מעובד‬
‫הערות‬-‫פעיל‬ ‫מאגר‬,‫איסוף‬ ‫זמן‬ ‫מטרה‬ ‫הנתונים‬ ‫סוג‬
X X ‫מ‬ ‫אגף‬ ‫של‬ ‫הנתונים‬ ‫מאגר‬ ‫מתוך‬ ‫הצורך‬ ‫לפי‬ ‫נעשה‬ ‫השימוש‬
‫ת‬ ‫עיריית‬ ‫התנועה‬"‫א‬.‫רב‬ ‫חומר‬ ‫של‬ ‫איסוף‬ ‫בנתניה‬
‫סביבה‬ ‫לאיכות‬ ‫ערים‬ ‫מאיגוד‬.
‫תכנון‬,
‫בקרת‬
‫תכנון‬
‫סביבה‬ ‫איכות‬ ‫סקרי‬
)‫ורעש‬ ‫אוויר‬ ‫זיהום‬(
X X ‫מ‬ ‫הלמ‬ ‫הנתונים‬ ‫מקור‬"‫ס‬.‫בסקר‬ ‫שימוש‬ ‫עשו‬ ‫נתניה‬ ‫בעיריית‬
‫ל‬ ‫אב‬ ‫תוכנית‬ ‫הכנת‬ ‫במסגרת‬‫נתניה‬ ‫לעיר‬ ‫תחבורה‬.
‫תכנון‬ ‫האוכלוסין‬ ‫מפקד‬
‫והדיור‬1995
X X ‫מ‬ ‫ת‬ ‫בעיריית‬"‫חדשים‬ ‫נתונים‬ ‫יוצרים‬ ‫וגם‬ ‫משתמשים‬ ‫א‬.
‫הלמ‬ ‫בנתוני‬ ‫שימוש‬"‫הפנים‬ ‫ומשרד‬ ‫ס‬.
‫תכנון‬,
‫השוואה‬
‫דמוגרפיים‬ ‫נתונים‬
X X ‫מ‬ ‫חדשים‬ ‫נתונים‬ ‫יוצרים‬ ‫וגם‬ ‫משתמשים‬ ‫תכנון‬ ‫קרקע‬ ‫שימושי‬ ‫נתוני‬
X X ‫מ‬ ‫יוצרים‬ ‫וגם‬ ‫משתמשים‬‫חדשים‬ ‫נתונים‬ ‫ובכלכלה‬ ‫במשק‬ ‫מגמות‬
X X ‫מ‬ ‫חדשים‬ ‫נתונים‬ ‫יוצרים‬ ‫וגם‬ ‫משתמשים‬ ‫השוואה‬ ‫והכנסה‬ ‫תעסוקה‬ ‫נתוני‬
X ‫מ‬ ‫שכונה‬ ‫של‬ ‫תכנוניים‬ ‫לצרכים‬ ‫בקובץ‬ ‫שימוש‬,‫הקצאת‬
‫שירותים‬,‫ספר‬ ‫לבתי‬ ‫הסעות‬ ‫לתכנון‬ ‫בסיס‬
‫תכנון‬ ‫תלמידים‬ ‫קובץ‬
X X ‫ר‬ ‫הפנים‬ ‫משרד‬ ‫של‬ ‫מידע‬ ‫מאגר‬ ‫תכנון‬ ‫תמ‬"‫ותמ‬ ‫אות‬"‫מים‬
‫טבלה‬6.‫פנימיים‬ ‫תחבורתיים‬ ‫נתונים‬
‫עיריית‬
‫נתניה‬
‫עיריית‬
‫ת‬"‫א‬-‫יפו‬
‫נתון‬
‫ראשוני‬/
‫מעובד‬
‫הערות‬–‫פעיל‬ ‫מאגר‬,‫איסוף‬ ‫זמן‬ ‫מטרה‬ ‫הנתונים‬ ‫סוג‬
X ‫ר‬ ‫בעבור‬ ‫חיצוניים‬ ‫גופים‬ ‫ידי‬ ‫על‬ ‫קבוע‬ ‫באופן‬ ‫הנערך‬ ‫סקר‬
‫העירייה‬
‫תכנון‬ ‫בעיר‬ ‫תנועה‬ ‫ספירות‬
‫ובאזור‬ ‫נתניה‬
X ‫ר‬ ‫תכנון‬,
‫בקרת‬
‫תפעול‬
‫נתניה‬ ‫בעיר‬ ‫חניה‬ ‫מצאי‬-
‫לפי‬ ‫רכב‬ ‫לכלי‬ ‫חניונים‬
‫רובעים‬ ‫תת‬
X ‫מ‬ ‫בשנת‬ ‫הושלם‬ ‫התוכנית‬ ‫עיקר‬1999-2000‫איננה‬ ‫התוכנית‬
‫התחבורה‬ ‫משרד‬ ‫מתקציב‬ ‫ובוצעה‬ ‫מעודכנת‬
‫תכנון‬ ‫לתחבורה‬ ‫אב‬ ‫תוכנית‬
‫נתניה‬ ‫לעיר‬
X ‫מ‬ ‫הנתונים‬ ‫מקור‬:‫סטטיסטי‬ ‫שנתון‬2001‫נתניה‬,‫מספר‬3 ‫תכנון‬ ‫דרכים‬ ‫מצאי‬
X ‫מ‬ ‫סטטיסטי‬ ‫שנתון‬ ‫מתוך‬2001-‫נתניה‬,‫כספר‬ ‫קיים‬
‫ממוחשב‬ ‫ובפורמט‬
‫במקומות‬ ‫סקר‬
‫עבודה‬/‫לימודים‬
X ‫מ‬ ‫סטטיסטי‬ ‫שנתון‬ ‫מתוך‬2001-‫נתניה‬,‫כספר‬ ‫קיים‬
‫ממוחשב‬ ‫ובפורמט‬)‫על‬ ‫בחלקו‬ ‫מתבסס‬ ‫החומר‬ ‫איסוף‬
‫אחרים‬ ‫ממקורות‬ ‫מאגרים‬(
‫השוואת‬
‫נתונים‬
‫דרכים‬ ‫תאונות‬ ‫סקר‬
X ‫מ‬ ‫מתו‬‫סטטיסטי‬ ‫שנתון‬ ‫ך‬2001-‫נתניה‬,‫כספר‬ ‫קיים‬
‫ממוחשב‬ ‫ובפורמט‬
‫השוואת‬
‫נתונים‬
‫בתח‬ ‫נוסעים‬ ‫סקר‬"‫צ‬
X ‫מ‬ ‫נתניה‬ ‫בקו‬ ‫תחבורה‬ ‫אמצעי‬ ‫נתוני‬-‫ת‬"‫א‬,‫אמצעי‬ ‫נתוני‬
‫נתניה‬ ‫בקו‬ ‫תחבורה‬-‫והקריות‬ ‫חיפה‬
‫תכנון‬ ‫נסיעה‬ ‫הרגלי‬ ‫סקר‬
‫מקומיים‬
16
‫טבלה‬7.‫לא‬ ‫נתונים‬-‫פני‬ ‫תחבורתיים‬‫מיים‬
‫עיריית‬
‫נתניה‬
‫עיריית‬
‫ת‬"‫א‬-‫יפו‬
‫נתון‬
‫ראשוני‬/
‫מעובד‬
‫הערות‬-‫פעיל‬ ‫מאגר‬,‫איסוף‬ ‫זמן‬ ‫מטרה‬ ‫הנתונים‬ ‫סוג‬
X ‫מ‬ ‫מהלמ‬ ‫נתונים‬ ‫אוסף‬ ‫חברתי‬ ‫כלכלי‬ ‫למחקר‬ ‫המרכז‬"‫ס‬.
‫והכנת‬ ‫שונים‬ ‫בתחומים‬ ‫ייעוצים‬ ‫זה‬ ‫מגוף‬ ‫להזמין‬ ‫ניתן‬
‫סקרים‬.
‫השוואת‬
‫נתונים‬
‫סטטיסטי‬ ‫שנתון‬-
‫ת‬ ‫עיריית‬"‫יפו‬ ‫א‬2000-
‫המ‬‫כלכלי‬ ‫למחקר‬ ‫רכז‬
‫מס‬ ‫חברתי‬'40
X ‫מ‬ ‫שנים‬ ‫לשלוש‬ ‫אחת‬ ‫המעודכן‬ ‫קובץ‬ ‫תכנון‬,
‫בקרת‬
‫תפעול‬
‫קובץ‬ ‫של‬ ‫עיבודים‬
‫ארנונה‬
X ‫מ‬ ‫ת‬ ‫בעיריית‬ ‫הרישוי‬ ‫אגף‬ ‫הוא‬ ‫הנתונים‬ ‫מקור‬"‫א‬ ‫תכנון‬,
‫בקרת‬
‫תפעול‬
‫נתוני‬ ‫של‬ ‫עיבודים‬
‫בנייה‬ ‫והיתרי‬ ‫התחלות‬
X ‫מ‬ ‫שכונה‬ ‫של‬ ‫תכנוניים‬ ‫לצרכים‬ ‫בקובץ‬ ‫שימוש‬,‫הקצאת‬
‫שירותים‬,‫ספר‬ ‫לבתי‬ ‫הסעות‬ ‫לתכנון‬ ‫בסיס‬
‫תכנון‬ ‫קובץ‬ ‫מתוך‬ ‫עיבודים‬
‫תלמידים‬
X ‫ר‬ ‫תחבורה‬ ‫לתכנון‬ ‫בסיס‬ ‫מהווה‬ ‫אשר‬ ‫מידע‬ ‫מאגר‬,‫חומר‬
"‫מבוקש‬"‫תחבורה‬ ‫מתכנני‬ ‫ידי‬ ‫על‬.‫לשנה‬ ‫אחת‬ ‫מעודכן‬,
‫כ‬ ‫כבר‬ ‫קיים‬-10‫שנים‬.‫לציבור‬ ‫שקוף‬)‫באינטרנט‬ ‫מצוי‬
‫בפורמט‬GIS(,‫תחזיות‬ ‫כולל‬ ‫רציף‬ ‫מצב‬ ‫מתאר‬,
‫מידע‬ ‫לתת‬ ‫היא‬ ‫המדיניות‬.‫מנהל‬ ‫ידי‬ ‫על‬ ‫מוזנים‬ ‫הנתונים‬
‫ההנדסה‬-‫בהם‬ ‫עושים‬"‫סדר‬"-‫משותף‬ ‫ומכנה‬ ‫ריכוז‬
‫תכנון‬ ‫גיאורפי‬ ‫מידע‬ ‫מערכות‬
GIS
X ‫מ‬ ‫סטטיסטי‬ ‫שנתון‬ ‫מתוך‬2001-‫נתניה‬,‫כספר‬ ‫קיים‬
‫ממוחשב‬ ‫ובפורמט‬)‫על‬ ‫בחלקו‬ ‫מתבסס‬ ‫החומר‬ ‫איסוף‬
‫אחרים‬ ‫ממקורות‬ ‫מאגרים‬(
‫תכנון‬,
‫השוואת‬
‫נתו‬‫נים‬
‫דמוגרפיים‬ ‫נתונים‬
)‫וחינוך‬ ‫אוכלוסייה‬(
17
3.1.2.‫בהווה‬ ‫בשימוש‬ ‫אינם‬ ‫ואשר‬ ‫הארגונים‬ ‫מעונינים‬ ‫בהם‬ ‫החיצוניים‬ ‫הנתונים‬ ‫סוגי‬
‫בנתונים‬ ‫עניין‬ ‫של‬ ‫עיקריות‬ ‫קטגוריות‬ ‫בשתי‬ ‫להבחין‬ ‫ניתן‬:‫אינם‬ ‫ואשר‬ ‫לתכנון‬ ‫הנדרשים‬ ‫נתונים‬
‫התנועה‬ ‫תפעול‬ ‫בבקרת‬ ‫שיסייעו‬ ‫ונתונים‬ ‫היום‬ ‫מתקבלים‬)‫לת‬ ‫השלכות‬ ‫עם‬‫עתידי‬ ‫כנון‬.(‫צורך‬ ‫קיים‬ ‫כן‬ ‫כמו‬
‫בהווה‬ ‫נגישות‬ ‫אין‬ ‫אליהם‬ ‫נוספים‬ ‫מידע‬ ‫מאגרי‬ ‫עם‬ ‫הכרות‬ ‫של‬.
‫טבלה‬8.‫תחבורתיים‬ ‫נתונים‬
‫מטרה‬‫עיריית‬
‫נתניה‬
‫ת‬ ‫עיריית‬"‫א‬-
‫יפו‬ ‫פירוט‬ ‫כללי‬
‫הנתונים‬ ‫סוג‬
X ‫בתפרוסת‬ ‫השליטה‬ ‫הגברת‬ ‫היא‬ ‫המטרה‬
‫האכיפה‬ ‫ויישום‬ ‫בעיר‬ ‫התמרורים‬.
‫תפעול‬ ‫בקרת‬ ‫תמרורים‬ ‫סקר‬
X ‫מודרנית‬ ‫מערכת‬ ‫ליצור‬ ‫המטרה‬
‫בקלות‬ ‫לעקוב‬ ‫תוכל‬ ‫אשר‬ ‫ומתוחכמת‬
‫הדרכים‬ ‫תאונות‬ ‫נושא‬ ‫כל‬ ‫אחר‬
‫תפעול‬ ‫בקרת‬ ‫דרכים‬ ‫תאונות‬ ‫נתוני‬
X X ‫ספירות‬ ‫בין‬ ‫השוואה‬ ‫לערוך‬ ‫היא‬ ‫המטרה‬
‫נוספים‬ ‫יישובים‬ ‫ובין‬ ‫בנתניה‬ ‫התנועה‬
‫באזור‬
‫השוואת‬
‫נתונים‬
‫תנועה‬ ‫ספירות‬ ‫מאגר‬
‫מיי‬‫בארץ‬ ‫שונים‬ ‫שובים‬
X X ‫הרכבת‬ ‫תחנות‬ ‫את‬ ‫לחבר‬ ‫היא‬ ‫המטרה‬
‫לסביבתן‬ ‫יותר‬ ‫טוב‬,‫לנתונים‬ ‫חשיפה‬
‫הנוכחי‬ ‫המצב‬ ‫את‬ ‫ותשפר‬ ‫ייתכן‬
‫תכנון‬ ‫ישראל‬ ‫מרכבת‬ ‫נתונים‬
X ‫נתונים‬ ‫בסיס‬ ‫לבנות‬ ‫היא‬ ‫המטרה‬)‫החסר‬
‫כיום‬(‫דרכים‬ ‫לתכנון‬ ‫ככלי‬ ‫ישמש‬ ‫אשר‬
‫זו‬ ‫לאוכלוסייה‬ ‫המתאימות‬ ‫עירוניות‬
‫תכנון‬ ‫תנועה‬ ‫סקרי‬‫לא‬
‫ממונעת‬-‫אופניים‬
‫והליכה‬
X ‫שישמש‬ ‫נתונים‬ ‫קובץ‬ ‫לבנות‬ ‫המטרה‬
‫בעיר‬ ‫הכבישים‬ ‫תכנון‬ ‫לפעילות‬ ‫תשתית‬
‫תכנון‬ ‫פיזי‬ ‫מצאי‬-‫מערכת‬
‫הכבישים‬
X X ‫של‬ ‫העונתיות‬ ‫את‬ ‫לאפיין‬ ‫היא‬ ‫המטרה‬
‫ולהשיג‬ ‫וממנה‬ ‫לעיר‬ ‫הנסיעות‬ ‫מושכי‬
‫וגם‬ ‫לעבודה‬ ‫גם‬ ‫המתייחסים‬ ‫נתונים‬
‫אחרות‬ ‫למטרות‬
‫תכנון‬,‫הכרת‬
‫המ‬‫ידע‬,
‫השוואת‬
‫נתונים‬
‫ויעד‬ ‫מוצא‬ ‫סקרי‬
X X ‫בוקר‬ ‫נסיעות‬ ‫הגדרת‬ ‫היא‬ ‫המטרה‬
‫תחבורתיים‬ ‫מודלים‬ ‫בעזרת‬ ‫ואבחון‬
‫מתאימים‬
‫תכנון‬,‫הכרת‬
‫המידע‬
‫ביקושים‬ ‫הערכת‬
X ‫חניה‬ ‫לנתוני‬ ‫להגיע‬ ‫היא‬ ‫המטרה‬"‫לא‬
‫מוסדרים‬",‫לחשוף‬ ‫קושי‬ ‫שקיים‬ ‫כיוון‬
‫בעיר‬ ‫חניה‬ ‫של‬ ‫האמיתי‬ ‫המצאי‬ ‫את‬
‫כללית‬ ‫הכרה‬
‫המידע‬ ‫של‬,
‫תכנון‬
‫חניה‬ ‫מצאי‬ ‫נתוני‬-
‫בתים‬ ‫בחצרות‬ ‫חניה‬
18
3.1.3.‫ה‬‫הנתונים‬ ‫איסוף‬ ‫בתחום‬ ‫הארגונים‬ ‫בפני‬ ‫העומדות‬ ‫העיקריות‬ ‫בעיות‬
‫הרשויות‬ ‫ידי‬ ‫על‬ ‫המתוארות‬ ‫הבעיות‬)‫סעיף‬ ‫ממצאי‬ ‫עם‬ ‫מתואמות‬ ‫ואשר‬3.1.2(‫מ‬ ‫נובעות‬"‫חיסרון‬
‫לקוטן‬",‫ו‬ ‫קיימים‬ ‫נתונים‬ ‫להשיג‬ ‫הרשויות‬ ‫של‬ ‫יכולתן‬ ‫מאי‬ ‫כלומר‬/‫נתונ‬ ‫ליצור‬ ‫או‬‫חדשים‬ ‫ים‬.
‫טבלה‬9.‫הנתונים‬ ‫באיסוף‬ ‫בעיות‬
‫עיריית‬
‫נתניה‬
‫עיריית‬
‫ת‬"‫א‬-‫יפו‬ ‫הערה‬ ‫הבעיה‬ ‫סוג‬
X ‫יקרה‬ ‫סקרים‬ ‫ועריכת‬ ‫נתונים‬ ‫באיסוף‬ ‫ההשקעה‬,‫צריך‬ ‫לכן‬
‫כלכלית‬ ‫והן‬ ‫טכנית‬ ‫הן‬ ‫ונגישה‬ ‫יותר‬ ‫זמינה‬ ‫נתונים‬ ‫מערכת‬,
‫בעי‬ ‫גם‬ ‫עצמאיים‬ ‫נתונים‬ ‫מאגרי‬ ‫פיתוח‬ ‫שיאפשר‬ ‫דבר‬‫רייה‬.
‫תקציב‬ ‫מגבלת‬
X X ‫דיס‬ ‫קיימת‬-‫השלטון‬ ‫בין‬ ‫הנתונים‬ ‫במעבר‬ ‫פורפורציה‬
‫המרכזי‬ ‫לשלטון‬ ‫המקומי‬,‫אך‬ ‫נתונים‬ ‫מקבל‬ ‫האחרון‬ ‫כאשר‬
‫לאגור‬ ‫מנת‬ ‫על‬ ‫לעיריות‬ ‫תקציבים‬ ‫מעביר‬ ‫או‬ ‫חושף‬ ‫אינו‬
‫יותר‬ ‫טוב‬ ‫ותכנון‬ ‫לפיתוח‬ ‫חדשים‬ ‫נתונים‬ ‫מספיק‬ ‫ולייצר‬.
‫המרכז‬ ‫השלטון‬ ‫של‬ ‫בידיו‬ ‫נמצאים‬ ‫והסמכות‬ ‫הכוח‬‫הן‬ ‫י‬
‫התקציבים‬ ‫בתחום‬ ‫והן‬ ‫הנתונים‬ ‫איסוף‬ ‫בתחום‬.
‫וזמינות‬ ‫נגישות‬
‫לנתונים‬
X ‫החניה‬ ‫בתחומי‬ ‫הנתונים‬ ‫בסיס‬ ‫בעיבוי‬ ‫צורך‬ ‫קיים‬"‫הלא‬
‫מוסדרת‬"‫עבודה‬ ‫שאינן‬ ‫נסיעה‬ ‫ומטרות‬.‫צורך‬ ‫קיים‬ ‫בנוסף‬
‫התייחסות‬ ‫בתוכם‬ ‫יכללו‬ ‫אשר‬ ‫תחבורתיים‬ ‫מודלים‬ ‫בהגדרת‬
‫עבודה‬ ‫למטרות‬ ‫אינן‬ ‫אשר‬ ‫לנסיעות‬)‫שהיום‬‫נכללים‬ ‫אינם‬
‫הקיימים‬ ‫במודלים‬.(
‫בנתונים‬ ‫חוסר‬
3.1.4.‫המשתמשים‬ ‫לסקר‬ ‫והרלוונטיות‬ ‫הפעולה‬ ‫שיתוף‬ ‫מידת‬
‫נתונים‬ ‫ספק‬ ‫ומוגבל‬ ‫מצומצם‬ ‫מאוד‬ ‫ובאופן‬ ‫נתונים‬ ‫של‬ ‫צרכן‬ ‫בעיקר‬ ‫מהוות‬ ‫הרשויות‬)‫מקומיים‬ ‫סקרים‬,
‫וכו‬ ‫ארנונה‬ ‫קבצי‬'.(
‫טבלה‬10.‫שיתוף‬‫פוטנציאלי‬ ‫פעולה‬
‫עיריית‬
‫נתניה‬
‫ת‬ ‫עיריית‬"‫א‬-
‫יפו‬
‫הסיווג‬ ‫סוג‬
2 2 ‫נתונים‬ ‫ספק‬
5 5 ‫משתמש‬
‫אסטרטגי‬ ‫שותף‬)‫פעולה‬ ‫לשתף‬ ‫ורצון‬ ‫נתונים‬ ‫לאסוף‬ ‫יכולת‬ ‫בעל‬(
19
3.2.‫ממשלה‬ ‫משרדי‬
3.2.1.‫קיימים‬ ‫וסקרים‬ ‫נתונים‬ ‫במאגרי‬ ‫ושימוש‬ ‫אחזקה‬
‫ל‬ ‫בקשר‬ ‫השונים‬ ‫הממשלה‬ ‫משרדי‬ ‫בין‬ ‫גדולה‬ ‫הטרוגניות‬ ‫קיימת‬‫נתונים‬‫חיצוניים‬ ‫תחבורתיים‬‫וזאת‬,
‫לפעילותם‬ ‫בהתאם‬)‫ראה‬‫טבלה‬11.(‫בנתונים‬ ‫משתמשים‬ ‫הממשלה‬ ‫משרדי‬ ‫שכל‬ ‫להבחין‬ ‫ניתן‬ ‫זאת‬ ‫למרות‬
‫תכנונויות‬ ‫למטרות‬ ‫ובעיקר‬ ‫אחרים‬ ‫גורמים‬ ‫ידי‬ ‫על‬ ‫המעובדים‬)‫על‬ ‫ברמת‬(‫החלטות‬ ‫קבלת‬ ‫בתהליך‬ ‫או‬
‫תכנוניות‬.
‫משתמ‬ ‫הממשלתיים‬ ‫המשרדים‬ ‫כל‬‫ב‬ ‫המפורטים‬ ‫חיצונים‬ ‫תחבורתייים‬ ‫לא‬ ‫בנתונים‬ ‫שים‬‫טבלה‬12)‫בצורה‬
‫מעובדת‬(‫תכנון‬ ‫למטרות‬.‫אינטראקציה‬ ‫קיימת‬ ‫השונים‬ ‫המשרדים‬ ‫של‬ ‫הספציפיות‬ ‫התכנון‬ ‫למטרות‬
‫לתחבורה‬ ‫גבוהה‬.
‫השונים‬ ‫במשרדים‬ ‫המיוצרים‬ ‫הפנימיים‬ ‫התחבורתיים‬ ‫הנתונים‬)‫טבלה‬13(‫נתוני‬ ‫את‬ ‫להשלים‬ ‫תכליתם‬
‫החסרים‬ ‫התכנון‬.‫הנתונים‬ ‫חוסר‬ ‫פי‬ ‫על‬ ‫נתונים‬ ‫מאגרי‬ ‫מייצר‬ ‫משרד‬ ‫שכל‬ ‫ברור‬ ‫באופן‬ ‫להבחין‬ ‫ניתן‬
‫המשרדים‬ ‫בין‬ ‫משותף‬ ‫מכנה‬ ‫למצוא‬ ‫ניתן‬ ‫ולא‬ ‫שכמעט‬ ‫ומכאן‬ ‫בתחומו‬.‫המשרד‬ ‫במקצת‬ ‫דופן‬ ‫יוצא‬
‫תכנ‬ ‫לצורכי‬ ‫רק‬ ‫לא‬ ‫נתונים‬ ‫מאגרי‬ ‫בייצור‬ ‫הפעיל‬ ‫הסביבה‬ ‫לאיכות‬‫ופיקוח‬ ‫לבקרה‬ ‫גם‬ ‫אלא‬ ‫ון‬.
‫לגבי‬ ‫המסקנות‬‫לא‬ ‫נתונים‬-‫פנימיים‬ ‫תחבורתיים‬‫ב‬‫טבלה‬14‫לניתוח‬ ‫דומים‬‫טבלה‬13.
20
‫טבלה‬11.‫חיצוניים‬ ‫תחבורתיים‬ ‫נתונים‬
‫מינהל‬
‫מקרקעי‬
‫ישראל‬
‫המשרד‬
‫לאיכות‬
‫הסביבה‬
‫משרד‬
‫התיי‬‫רות‬
‫משרד‬
‫החינוך‬
‫משרד‬
‫הפנים‬
‫נתון‬
‫ראשוני‬/
‫מעובד‬
‫הערות‬-‫פעיל‬ ‫מאגר‬,
‫איסוף‬ ‫זמן‬
‫מטרה‬ ‫הנתונים‬ ‫סוג‬
X X ‫מ‬ ‫של‬ ‫סופי‬ ‫צרכן‬ ‫הוא‬ ‫הפנים‬ ‫משרד‬
‫הנתונים‬.‫עושה‬ ‫הישיר‬ ‫השימוש‬
‫התחבורתי‬ ‫היועץ‬
‫תכנון‬ ‫נסיעה‬ ‫הרגלי‬ ‫סקר‬
‫הארצי‬1996/7
X X ‫מ‬ ‫תכנון‬ ‫נסיעה‬ ‫הרגלי‬ ‫סקר‬
‫מקומיים‬
X ‫מ‬ ‫תכנון‬ ‫במקומות‬ ‫סקר‬
‫עבודה‬/‫לימודים‬
X X ‫מ‬ ‫תכנון‬,
‫השווא‬‫ה‬
‫בתח‬ ‫נוסעים‬ ‫סקר‬"‫צ‬
X X ‫מ‬ ‫תכנון‬ ‫מוצא‬ ‫סקר‬-‫יעד‬
X X X ‫מ‬ ‫תכנון‬ ‫חניה‬ ‫סקר‬
X ‫מ‬ ‫תכנון‬ ‫מטענים‬ ‫סקר‬
‫ומשלוחים‬
X X X ‫מ‬ ‫ממ‬"‫לאומי‬ ‫ג‬ ‫תכנון‬ ‫דרכים‬ ‫מצאי‬
X X X ‫מ‬ ‫תכנון‬ ‫ברזל‬ ‫מסילות‬ ‫מצאי‬
X X ‫מ‬ ‫ת‬‫כנון‬ ‫חניה‬ ‫מצאי‬
X X ‫מ‬ ‫תכנון‬ ‫תח‬ ‫מסלולי‬ ‫מצאי‬"‫צ‬
X ‫מ‬ ‫תכנון‬ ‫תח‬ ‫מתקני‬ ‫מצאי‬"‫צ‬/
‫אמצעי‬ ‫בין‬
X X ‫מ‬ ‫תכנון‬ ‫תנועה‬ ‫ספירת‬
X ‫מ‬ ‫תכנון‬ ‫נוסעים‬ ‫ספירות‬
X ‫מ‬ ‫תכנון‬ ‫נסיעה‬ ‫זמן‬ ‫סקרי‬
X X ‫מ‬ ‫סקר‬ ‫לקבל‬ ‫בקשו‬ ‫ועדה‬ ‫במסגרת‬
‫מהטכניון‬‫דרכים‬ ‫תאונות‬ ‫בנושא‬
‫תכנון‬,
‫הש‬‫ווא‬‫ה‬
‫דרכים‬ ‫תאונות‬
X X ‫מ‬ ‫התחבורה‬ ‫משרד‬ ‫הנתונים‬ ‫מקור‬ ‫הכרות‬
‫כללית‬
‫רכב‬ ‫כלי‬ ‫מצבת‬
X X ‫מ‬ ‫מכרזים‬ ‫ידי‬ ‫על‬ ‫נתונים‬ ‫משיגים‬
‫להסעות‬
‫תכנון‬,
‫תפעול‬
‫רכישה‬ ‫עלויות‬
X X ‫מ‬ ‫התחבורה‬ ‫משרד‬ ‫הנתונים‬ ‫מקור‬ ‫הכרות‬
‫כללית‬
‫גיל‬ ‫על‬ ‫נתונים‬
‫ובעלות‬
X X X ‫מ‬ ‫תכנון‬ ‫הקמת‬ ‫עלויות‬
‫מתקנים‬
X ‫מ‬ ‫תכנון‬ ‫תפעול‬ ‫עלויות‬
X ‫תכנון‬ ‫חנייה‬ ‫תעריפי‬
X X ‫מ‬ ‫של‬ ‫תעריפים‬ ‫דוחות‬ ‫אחרי‬ ‫עוקבים‬
‫הארץ‬ ‫בכל‬ ‫ציבורית‬ ‫תחבורה‬.
‫תכנון‬,
‫בקרת‬
‫תכנון‬
‫תח‬ ‫תעריפי‬"‫צ‬
X X X X ‫מ‬ ‫משרדי‬ ‫עם‬ ‫נתונים‬ ‫להצליב‬ ‫המטרה‬
‫אחרים‬ ‫ממשלה‬,‫אחרי‬ ‫לעקוב‬
‫השוואת‬
‫נתונים‬
‫ממשלתיות‬ ‫הוצאות‬
‫וסופסידיות‬
21
‫טבלה‬12.‫לא‬ ‫נתונים‬-‫חיצוניים‬ ‫תחבורתיים‬
‫מינהל‬
‫מקרקעי‬
‫ישראל‬
‫המשרד‬
‫לאיכות‬
‫הסביבה‬
‫משרד‬
‫התיירות‬
‫משרד‬
‫החינוך‬
‫משרד‬
‫הפנים‬
‫נתון‬
‫ראשוני‬/
‫מעובד‬
‫הערות‬-‫פעיל‬ ‫מאגר‬,
‫איסוף‬ ‫זמן‬
‫מטרה‬ ‫הנתונים‬ ‫סוג‬
X X ‫מ‬ ‫הסביבה‬ ‫על‬ ‫השפעה‬ ‫תסקיר‬ ‫תכנון‬ ‫סבי‬ ‫איכות‬ ‫סקרי‬‫בה‬
)‫ורעש‬ ‫אוויר‬ ‫זיהום‬
X X X X ‫מ‬ ‫תכנון‬ ‫האוכלוסין‬ ‫מפקד‬
‫והדיור‬1995
X X X X ‫מ‬ ‫תכנון‬ ‫דמוגרפים‬ ‫נתונים‬
X X X X X ‫מ‬ ‫תכנון‬ ‫קרקע‬ ‫שימושי‬ ‫נתוני‬
X X X ‫מ‬ ‫תכנון‬ ‫תעסוקה‬ ‫נתוני‬
‫והכנסה‬
X ‫מ‬ ‫השוואת‬
‫נתונים‬
‫במשק‬ ‫מגמות‬
‫ובכלכלה‬
X ‫מ‬ ‫השוואת‬
‫נתונים‬
‫רשיונ‬ ‫נתוני‬‫נהיגה‬ ‫ות‬
X X X X ‫מ‬ ‫תכנון‬ ‫תמ‬"‫ותממים‬ ‫אות‬
X X X X ‫מ‬ ‫תכנון‬ ‫ומתאר‬ ‫אב‬ ‫תוכניות‬
‫טבלה‬13.‫פנימיים‬ ‫תחבורתיים‬ ‫נתונים‬
‫מינהל‬
‫מקרקעי‬
‫ישראל‬
‫המשרד‬
‫לאיכות‬
‫הסביבה‬
‫משרד‬
‫התיירות‬
‫משרד‬
‫החינוך‬
‫משרד‬
‫הפנים‬
‫נתון‬
‫ראשוני‬/
‫מעובד‬
‫הערות‬-‫פעיל‬ ‫מאגר‬,
‫א‬ ‫זמן‬‫יסוף‬
‫מטרה‬ ‫הנתונים‬ ‫סוג‬
X ‫ר‬ ‫מקרקעי‬ ‫על‬ ‫מחלוקת‬ ‫קיימת‬
‫אשר‬ ‫שיטתי‬ ‫סקר‬ ‫נערך‬ ‫לכן‬ ‫הרכבת‬
‫התחנות‬ ‫שטחי‬ ‫את‬ ‫בחן‬
‫והפוטנציאל‬.‫ייתכנות‬ ‫סקר‬ ‫זהו‬
‫עסקי‬ ‫כלכלי‬ ‫לפיתוח‬,‫של‬ ‫בדגש‬
‫משולבים‬ ‫פרוייקטים‬.
‫תכנון‬ ‫תחנות‬ ‫שטחי‬ ‫סקר‬
‫והפוטנציאל‬ ‫הרכבת‬
‫שלהם‬
X ‫ר‬ ‫מקובל‬ ‫בהם‬ ‫הדרכים‬ ‫על‬ ‫נתונים‬
‫ל‬‫מסכנים‬ ‫חומרים‬ ‫הסיע‬)‫נאספים‬
‫קבוע‬ ‫באופן‬(
‫תכנון‬,
‫בקרת‬
‫תכנון‬,
‫בקרת‬
‫תפעול‬
‫תאונות‬ ‫נתוני‬
‫דרכים‬
X ‫מ‬ ‫המחקר‬ ‫בשלב‬ ‫עדיין‬,‫המטרה‬
‫להגיע‬ ‫ולא‬ ‫פיתוח‬ ‫מדדי‬ ‫ליצור‬
‫הפגיעה‬ ‫שלב‬ ‫אחרי‬ ‫רק‬ ‫לשטח‬
‫תכנון‬,
‫בקרת‬
‫תכנון‬,
‫בקרת‬
‫תפעול‬
‫סביבתיים‬ ‫מדדים‬
‫קיימא‬ ‫בר‬ ‫לפיתוח‬
‫התחבורה‬ ‫בתחום‬
X ‫ר‬ ‫קבועה‬ ‫אינפורמציה‬-‫לשנה‬ ‫אחת‬ ‫השוואת‬
‫נתונים‬
‫בזיהום‬ ‫חריגות‬
‫בתחנות‬ ‫אוויר‬
‫דן‬ ‫בגוש‬ ‫תחבורתיות‬
X ‫ר‬ ‫ונחלים‬ ‫מים‬ ‫אגף‬ ‫עוסק‬ ‫זה‬ ‫בתחום‬
‫המים‬ ‫איכות‬ ‫על‬ ‫נתונים‬ ‫האוסף‬
‫הכבישים‬ ‫ממערכת‬ ‫הזורמת‬
‫שונים‬ ‫באזורים‬
‫תכנון‬,
‫בקרת‬
‫תפעול‬
‫סביבה‬ ‫איכות‬ ‫סקרי‬
-‫מים‬ ‫זיהום‬
‫כבישים‬ ‫במערכות‬
22
‫מינהל‬
‫מקרקעי‬
‫ישראל‬
‫המשרד‬
‫לאיכות‬
‫הסביבה‬
‫משרד‬
‫התיירות‬
‫משרד‬
‫החינוך‬
‫משרד‬
‫הפנים‬
‫נתון‬
‫ראשוני‬/
‫מעובד‬
‫הערות‬-‫פעיל‬ ‫מאגר‬,
‫א‬ ‫זמן‬‫יסוף‬
‫מטרה‬ ‫הנתונים‬ ‫סוג‬
X ‫מ‬ ‫לשמירה‬ ‫תחבורה‬ ‫תכנון‬ ‫מדיניות‬
‫הסביבה‬ ‫על‬,‫ישראל‬ ‫חוצה‬ ‫כביש‬,
‫מערכות‬ ‫של‬ ‫סביבתיות‬ ‫השלכות‬
‫השונות‬ ‫התחבורה‬.‫עבודות‬ ‫קיימות‬
‫התחבורה‬ ‫לתחום‬ ‫הנוגעות‬ ‫נוספות‬
‫היבשתית‬,‫והאווירית‬ ‫הימית‬
‫תכנון‬ ‫מדיניות‬ ‫ניירות‬
‫ותכנון‬
X ‫ר‬ ‫שנתי‬ ‫נתונים‬ ‫איסוף‬ ‫תכנון‬ ‫עלויות‬ ‫על‬ ‫נתונים‬
‫והשקעות‬‫במערכות‬
‫השונות‬ ‫התחבורה‬,
‫תלמיד‬ ‫פר‬
X ‫ר‬ ‫כמערכת‬ ‫משמשים‬ ‫אלו‬ ‫נתונים‬
‫ההחלטות‬ ‫תומכת‬,‫נעשות‬ ‫בעזרתם‬
‫שבעקבותיהן‬ ‫שונות‬ ‫סימולציות‬
‫המערכת‬ ‫את‬ ‫לייעל‬ ‫האגף‬ ‫מנסה‬
‫תכנון‬ ‫נוסעים‬ ‫ספירות‬
‫החינוך‬ ‫במערכת‬
X ‫מ‬ ‫מערכת‬ ‫של‬ ‫השיא‬ ‫שעות‬ ‫אפיון‬ ‫לפי‬
‫ממלכתי‬ ‫תכנון‬ ‫לערוך‬ ‫ניתן‬ ‫החינוך‬
‫שמטר‬‫השיא‬ ‫שעות‬ ‫את‬ ‫לפזר‬ ‫תו‬
)‫יום‬ ‫וסוף‬ ‫תחילת‬(‫המערכות‬ ‫של‬
‫במשק‬ ‫הפועלות‬ ‫השונות‬.
‫תכנון‬ ‫ויעד‬ ‫מוצא‬ ‫סקרי‬
‫החינוך‬ ‫במערכת‬
X ‫ר‬ ‫ספר‬ ‫בית‬ ‫פר‬ ‫הנסיעה‬ ‫מסלולי‬ ‫הצגת‬ ‫תכנון‬ ‫מסלולי‬ ‫מצאי‬
‫הספר‬ ‫לבתי‬ ‫הנסיעה‬
X ‫ר‬ ‫ת‬ ‫למטרופולין‬ ‫אב‬ ‫תוכנית‬"‫א‬,
‫חיפה‬ ‫למטרופולין‬ ‫אב‬ ‫תוכנית‬,
‫למט‬ ‫אב‬ ‫תוכנית‬‫שבע‬ ‫באר‬ ‫רופולין‬
‫תכנון‬ ‫ומתאר‬ ‫אב‬ ‫תוכניות‬
‫לתחבורה‬
X ‫מ‬ ‫הדרכים‬ ‫רשת‬ ‫מאפייני‬ ‫ניתוח‬
‫הארצית‬,‫והפנימית‬ ‫האזורית‬
)‫פריסה‬,‫טיפוסי‬ ‫חתך‬,‫הסדרי‬
‫תנועה‬(,‫בתחבורה‬ ‫שירות‬ ‫מאפייני‬
‫ציבורית‬)‫מסלולים‬,‫מסופים‬,
‫נסיעה‬ ‫וזמני‬ ‫תחנות‬(,‫נסיעה‬ ‫הרגלי‬
)‫תנועה‬ ‫ספירות‬,‫תח‬ ‫ספירות‬"‫צ‬(,
‫ל‬ ‫דרישה‬‫חניה‬,‫חניה‬ ‫מצאי‬,‫הצבת‬
‫קיימת‬ ‫דרכים‬ ‫רשת‬ ‫על‬ ‫נסיעות‬,
‫בקבוק‬ ‫צווארי‬ ‫של‬ ‫בעיות‬ ‫זיהוי‬
‫התחבורה‬ ‫ברשת‬,‫וניתוח‬ ‫בחינת‬
‫תחבורה‬ ‫אמצעי‬,‫תחבורה‬ ‫מסופי‬,
‫כניסה‬ ‫וספי‬ ‫תחבורה‬ ‫קיבולת‬.
‫תכנון‬ ‫תחבורה‬ ‫נספח‬
‫מתאר‬ ‫בתוכנית‬
‫מקומית‬
X ‫ר‬ ‫לסטטיסטיקה‬ ‫המחלקה‬ ‫עבור‬
‫מידע‬ ‫ומאגרי‬-‫התיירות‬ ‫משרד‬.
‫בשנת‬ ‫נערך‬1996‫המכון‬ ‫ידי‬ ‫על‬
‫תחבורה‬ ‫לתכנון‬ ‫הישראלי‬.‫לא‬ ‫כבר‬
‫במשרד‬ ‫קיים‬.
‫תכנון‬,
‫השוואת‬
‫נתונים‬
‫תיירותית‬ ‫תחבורה‬
‫מפעילי‬ ‫בקרב‬ ‫מחקר‬
‫לתיירים‬ ‫הסעות‬:
‫מסכם‬ ‫דוח‬
X ‫מ‬ ‫במשרד‬ ‫קיים‬ ‫לא‬ ‫כבר‬ ‫תכנון‬ ‫רכב‬ ‫כלי‬ ‫מצבת‬
‫בתוך‬ ‫תיירותיים‬
‫לתיירות‬ ‫שנתון‬
X ‫ר‬ ‫קיים‬ ‫נתונים‬ ‫מאגר‬ ‫תכנון‬ ‫ס‬‫מוצא‬ ‫קר‬-‫יעד‬
‫תיירים‬ ‫סקר‬
‫בנתב‬"‫ג‬
23
‫טבלה‬14.‫נ‬‫לא‬ ‫תונים‬-‫פנימיים‬ ‫תחבורתיים‬
‫מינהל‬
‫מקרקעי‬
‫ישראל‬
‫המשרד‬
‫לאיכות‬
‫הסביבה‬
‫משרד‬
‫התיירות‬
‫משרד‬
‫החינוך‬
‫משרד‬
‫הפנים‬
‫נתון‬
‫ראשוני‬/
‫מ‬‫עובד‬
‫הערות‬-‫פעיל‬ ‫מאגר‬,
‫איסוף‬ ‫זמן‬
‫מטרה‬ ‫הנתונים‬ ‫סוג‬
X ‫ר‬ ‫שאוספת‬ ‫מערכת‬‫הנתונים‬ ‫את‬
‫מערכות‬ ‫בכל‬ ‫שיטתית‬ ‫בצורה‬
‫בארץ‬ ‫הניטור‬
‫תכנון‬,
‫בקרת‬
‫תפעול‬
‫האוויר‬ ‫איכות‬ ‫ניטור‬
‫בישראל‬-‫שנתי‬ ‫דוח‬
X ‫מ‬ ‫זיהום‬ ‫בנושאי‬ ‫סביבתית‬ ‫דעת‬ ‫חוות‬
‫תחבורה‬ ‫ממערכות‬ ‫ורעש‬ ‫אוויר‬
‫תכנון‬,
‫בקרת‬
‫תפעול‬
‫סביבה‬ ‫איכות‬ ‫סקרי‬-
‫רעש‬ ‫אוויר‬ ‫זיהום‬
X X ‫מ‬ ‫משר‬ ‫פנים‬ ‫עבודה‬ ‫בגדר‬ ‫עדיין‬‫דית‬ ‫תכנון‬ ‫ממ‬"‫ג‬-‫לוויין‬ ‫מפות‬ ‫סט‬
‫רחב‬ ‫במגוון‬ ‫העוסקות‬
‫נושאים‬ ‫של‬
X ‫מ‬ ‫סביבתי‬ ‫תסקיר‬ ‫להכנת‬ ‫הנחיות‬
‫שונים‬ ‫בתחומים‬
‫תכנון‬ ‫סביבתיים‬ ‫תסקירים‬
X X X X X ‫ר‬ ‫השונות‬ ‫המערכות‬ ‫על‬ ‫פירוט‬ ‫ראה‬
‫הפרטניים‬ ‫בסיכומים‬ ‫משרד‬ ‫כל‬ ‫של‬
‫תכנון‬ ‫ה‬ ‫מערכת‬-GIS
X ‫מ‬ ‫תלמי‬ ‫קובץ‬ ‫על‬ ‫בחלקו‬ ‫מבוסס‬‫דים‬ ‫תכנון‬ ‫וגיאו‬ ‫חברתיים‬ ‫נתונים‬-
‫מוסדות‬ ‫מיפוי‬ ‫כלכליים‬
‫קיימים‬ ‫הלימוד‬
X ‫מ‬ ‫על‬ ‫ללמוד‬ ‫ניתן‬ ‫אלו‬ ‫נתונים‬ ‫מתוך‬
‫עבור‬ ‫התחבורה‬ ‫תכנון‬ ‫צורכי‬
‫מוגבלת‬ ‫אוכלוסייה‬.
‫תכנון‬ ‫חברתיים‬ ‫נתונים‬
‫לקויות‬ ‫בסוגי‬ ‫העוסקים‬
‫תלמידים‬ ‫של‬
X ‫ר‬ ‫קבצי‬ ‫של‬ ‫נתונים‬ ‫מאגרי‬ ‫ניהול‬
"‫האוכלוסין‬ ‫מרשם‬","‫דרכונים‬"
‫ו‬"‫גבולות‬ ‫ביקורת‬"‫מידע‬ ‫המהווים‬
‫האוכלוסייה‬ ‫על‬ ‫עיקרי‬.‫הקבצים‬
‫האזוריות‬ ‫הלשכות‬ ‫את‬ ‫משמשים‬
‫מידע‬ ‫שירוי‬ ‫וכן‬ ‫האוכלוסין‬ ‫למינהל‬
‫לגורמים‬ ‫האוכלוסייה‬ ‫על‬
‫שונים‬ ‫ממלכתיים‬
‫תכנון‬ ‫מעודכנים‬ ‫מידע‬ ‫מאגרי‬
‫המדינה‬ ‫אוכלוסיית‬ ‫של‬
X ‫מ‬ ‫מפקד‬ ‫למחקר‬ ‫המידע‬ ‫בסיס‬
‫והדיור‬ ‫האוכלוסין‬1995.‫תפוקות‬
‫הפרוייקט‬:‫נתונים‬ ‫וקבצי‬ ‫מפות‬
‫עבור‬193‫ועיריות‬ ‫מועצות‬.‫המפות‬
‫של‬ ‫האינטרנט‬ ‫באתר‬ ‫גם‬ ‫מופיעות‬
‫הפנים‬ ‫משרד‬.
‫תכנון‬ ‫קרקע‬ ‫שימושי‬ ‫פרוייקט‬
‫ובמועצות‬ ‫בעיריות‬
‫המקומיות‬
X ‫מ‬ ‫נציגים‬ ‫גם‬ ‫שותפים‬ ‫היו‬ ‫צוות‬ ‫בכל‬
‫התחבורה‬ ‫ממשרד‬,‫דגש‬ ‫שמו‬ ‫אשר‬
‫התחבורתי‬ ‫הפן‬ ‫על‬
‫תכנון‬ ‫ייעו‬‫בתוכניות‬ ‫קרקע‬ ‫די‬
‫ארצית‬ ‫עתידיות‬,
‫ומקומית‬ ‫מחוזית‬
X ‫מ‬ ‫בדוחות‬ ‫חלק‬ ‫מסודר‬ ‫לא‬ ‫מאגר‬,
‫פרוטוקולים‬-‫שונים‬ ‫בפורמטים‬-
‫מוכנסות‬ ‫התוכניות‬ ‫כל‬ ‫היום‬
‫ה‬ ‫במערכת‬ ‫כשכבה‬-GIS.‫נתונים‬
‫המתאר‬ ‫מתוכניות‬ ‫שצמחו‬‫של‬
‫שונות‬ ‫ערים‬
‫תכנון‬ ‫אוכלוסייה‬ ‫תחזיות‬
‫ארציות‬,‫מחוזיות‬
‫ומקומיות‬
X ‫מ‬ ‫קיים‬ ‫מצב‬,‫ליישוב‬ ‫פרוגרמה‬ ‫גיבוש‬,
‫חלופות‬ ‫ובחירת‬ ‫חלופות‬,‫גיבוש‬
‫המתאר‬ ‫תוכנית‬,‫התוכנית‬ ‫מסמכי‬
-‫ותקנות‬ ‫תפריט‬
‫תכנון‬,
‫השוואת‬
‫נתונים‬
‫יישוב‬ ‫פר‬ ‫דוחות‬
X ‫ר‬ ‫הסעות‬ ‫מפעילי‬ ‫בקרב‬ ‫מחקר‬
‫לתיירים‬:‫מסכם‬ ‫דוח‬.‫עבור‬
‫ומאגרי‬ ‫לסטטיסטיקה‬ ‫המחלקה‬
‫מידע‬-‫התיירות‬ ‫משרד‬.‫בשנת‬ ‫נערך‬
‫השוואת‬
‫נתונים‬
‫כלכליים‬ ‫נתונים‬-
‫התחבורה‬ ‫בענף‬ ‫רווחיות‬
‫התיירותית‬
24
‫מינהל‬
‫מקרקעי‬
‫ישראל‬
‫המשרד‬
‫לאיכות‬
‫הסביבה‬
‫משרד‬
‫התיירות‬
‫משרד‬
‫החינוך‬
‫משרד‬
‫הפנים‬
‫נתון‬
‫ראשוני‬/
‫מ‬‫עובד‬
‫הערות‬-‫פעיל‬ ‫מאגר‬,
‫איסוף‬ ‫זמן‬
‫מטרה‬ ‫הנתונים‬ ‫סוג‬
1996‫הישראלי‬ ‫המכון‬ ‫ידי‬ ‫על‬
‫תחבורה‬ ‫לתכנון‬
X ‫ר‬ ‫ההליך‬ ‫את‬ ‫משלים‬ ‫התכנון‬ ‫אגף‬
‫תמ‬ ‫של‬ ‫הסטטוטורי‬"‫א‬12‫ומעבירו‬
‫לתכנון‬ ‫הארצית‬ ‫המועצה‬ ‫לאישור‬
‫ובניה‬.
‫תכנון‬ ‫תמ‬"‫א‬12-‫תוכנית‬
‫לפיתוח‬ ‫ארצית‬ ‫מתאר‬
‫בישראל‬ ‫התיירות‬
X ‫ר‬ ‫רבעון‬ ‫כל‬ ‫היוצא‬ ‫קבוע‬ ‫סקר‬ ‫השוואת‬
‫נתונים‬
‫כלכליים‬ ‫גיאו‬ ‫נתונים‬
‫לפי‬ ‫מלון‬ ‫חדרי‬ ‫מספר‬
‫ומקום‬ ‫אזור‬
X ‫ר‬ ‫כולל‬ ‫רבעון‬ ‫כל‬ ‫היוצא‬ ‫קבוע‬ ‫סקר‬:
‫מתיירות‬ ‫הכנסה‬ ‫נתוני‬,‫מספר‬
‫בתיירות‬ ‫מועסקים‬,‫התרומה‬
‫למשק‬ ‫התיירות‬ ‫של‬ ‫הכלכלית‬,
‫מתיירות‬ ‫הכלכלי‬ ‫המכפיל‬ ‫בחינת‬
‫השוואת‬
‫נתונים‬
‫מגמ‬‫ובכלכלה‬ ‫במשק‬ ‫ות‬
X ‫ר‬ ‫נעשה‬ ‫המתאר‬ ‫תוכניות‬ ‫קידום‬
‫הפנים‬ ‫משרד‬ ‫עם‬ ‫פעולה‬ ‫בשיתוף‬
‫תכנון‬ ‫לתכנון‬ ‫אב‬ ‫תוכניות‬
‫תיירות‬
X ‫מ‬ ‫התמוטטות‬ ‫בעקבות‬ ‫שנערך‬ ‫סקר‬
‫הערכה‬ ‫לתת‬ ‫במטרה‬ ‫הקיבוצים‬
‫תהליך‬ ‫לקראת‬ ‫נדלנית‬"‫הסדר‬
‫החובות‬"
‫תכנון‬ ‫קרקע‬ ‫שימושי‬ ‫נתוני‬
‫נדל‬ ‫וייתכנות‬"‫סקר‬ ‫נית‬
‫הק‬ ‫קרקעות‬‫יבוצים‬
X ‫מ‬ ‫מחצבות‬ ‫מאות‬ ‫כמה‬ ‫של‬ ‫בדיקה‬
‫הארץ‬ ‫רחבי‬ ‫בכל‬-‫גודל‬ ‫מאפייני‬,
‫אחזקה‬,‫בעלות‬,‫חציבה‬ ‫פוטנציאל‬,
‫בשטח‬ ‫פעילות‬.‫עם‬ ‫נערך‬ ‫הסקר‬
‫התשתיות‬ ‫משרד‬)‫על‬ ‫הממונה‬
‫המכרות‬.(
‫תכנון‬ ‫סקר‬ ‫קרקע‬ ‫שימושי‬
‫מחצבות‬
X ‫ר‬ ‫שמינהל‬ ‫התכנון‬ ‫מערך‬ ‫כל‬ ‫על‬ ‫דוח‬
‫ישראל‬ ‫מקרקעי‬"‫מגלגל‬."
‫הסטטוס‬‫הקיימות‬ ‫תוכניות‬ ‫של‬
‫המינהל‬ ‫בטיפול‬,‫שלהן‬ ‫הקיבולת‬,
‫בוועדות‬ ‫לאישור‬ ‫שלהן‬ ‫הסיכוי‬
)‫מקומיות‬ ‫מחוזיות‬.(‫הנמצא‬ ‫מאגר‬
‫בבנייה‬.‫מלאה‬ ‫תמונה‬ ‫לתת‬ ‫המטרה‬
‫למשרדי‬ ‫התכנוני‬ ‫המערך‬ ‫של‬
‫השונים‬ ‫הממשלה‬
‫תכנון‬ ‫רקע‬ ‫תוכניות‬
X ‫מ‬ ‫ב‬ ‫העוסקים‬ ‫שנתיים‬ ‫דוחות‬-
‫מקרקעין‬ ‫זכויות‬ ‫מסירת‬)‫קרקעות‬
‫למג‬‫ורים‬,‫קרקע‬ ‫ייעודי‬ ‫שינויי‬,
‫יישובים‬ ‫הרחבות‬(,‫מקרקעין‬ ‫ניהול‬
)‫חקלאית‬ ‫קרקע‬ ‫החכרת‬,‫סיווג‬
‫חקלאיים‬ ‫יישובים‬(
‫תכנון‬ ‫מקרקעין‬ ‫נתוני‬
25
3.2.2.‫בהווה‬ ‫בשימוש‬ ‫אינם‬ ‫ואשר‬ ‫הארגונים‬ ‫מעונינים‬ ‫בהם‬ ‫החיצוניים‬ ‫הנתונים‬ ‫סוגי‬
‫ב‬ ‫מופיעים‬ ‫בהם‬ ‫מעונינים‬ ‫הממשלתיים‬ ‫הארגונים‬ ‫אשר‬ ‫הנתונים‬‫טבלה‬15‫וב‬‫טבלה‬16.
‫קיימים‬ ‫אלה‬ ‫במשרדים‬ ‫בשימוש‬ ‫אינם‬ ‫ואשר‬ ‫השונים‬ ‫המשרדים‬ ‫ידי‬ ‫על‬ ‫הנדרשים‬ ‫התחבורתיים‬ ‫הנתונים‬
‫אחרים‬ ‫בארגונים‬ ‫בחלקם‬)‫הקודמות‬ ‫בטבלאות‬ ‫ונסקרו‬(‫היום‬ ‫נאספים‬ ‫אינם‬ ‫וחלקם‬.‫המטרות‬
‫קי‬ ‫כי‬ ‫אם‬ ‫למשרד‬ ‫ממשרד‬ ‫משתנות‬ ‫התכנוניות‬‫בתהליכי‬ ‫או‬ ‫ישיר‬ ‫בתכנון‬ ‫תמיכה‬ ‫שהוא‬ ‫משותף‬ ‫מכנה‬ ‫ים‬
‫תכנוניות‬ ‫החלטות‬ ‫קבלת‬)‫השוואתיים‬ ‫נתונים‬ ‫איסוף‬ ‫יש‬ ‫כך‬ ‫לשם‬.(
‫הגופים‬ ‫לשני‬ ‫ומקושרים‬ ‫לאומית‬ ‫ברמה‬ ‫הינם‬ ‫הנדרשים‬ ‫תחבורתיים‬ ‫הלא‬ ‫הנתונים‬ ‫לראות‬ ‫שניתן‬ ‫כפי‬
‫לאומיים‬ ‫קרקע‬ ‫שימושי‬ ‫עם‬ ‫הקשור‬ ‫בתכנון‬ ‫העוסקים‬–‫מקר‬ ‫ומינהל‬ ‫הפנים‬ ‫משרד‬‫ישראל‬ ‫קעי‬.
26
‫טבלה‬15.‫תחבורתיים‬ ‫נתונים‬
‫מטרה‬ ‫הנתונים‬ ‫סוג‬‫מינהל‬
‫מקרקעי‬
‫ישראל‬
‫המשרד‬
‫לאיכות‬
‫הסביבה‬
‫משרד‬
‫התיירות‬
‫משרד‬
‫החינוך‬
‫משרד‬
‫הפנים‬ ‫פירוט‬ ‫כללי‬
‫בתוך‬ ‫המזהמים‬ ‫פליטת‬ ‫את‬ ‫לחשב‬ ‫המטרה‬
‫התחבורתית‬ ‫המערכת‬.‫עסקי‬ ‫מיקום‬ ‫ולצורך‬
‫תיירות‬.‫לאיכ‬ ‫המשרד‬ ‫של‬ ‫מהיבט‬"‫ס‬‫בקרה‬ ‫גם‬
‫תכנוניים‬ ‫ושינויים‬ ‫תפעולית‬
‫תכנון‬,
‫בקרת‬
‫תפעול‬
‫של‬ ‫מצב‬ ‫תמונת‬
‫התנועה‬ ‫נפחי‬
‫עירוניות‬ ‫ברשתות‬
‫במספר‬ ‫ובינעירוניות‬
‫שעות‬‫ביום‬
X ‫מזהמים‬ ‫רכבים‬ ‫של‬ ‫ואכיפה‬ ‫מידע‬ ‫איסוף‬ ‫המטרה‬
‫בכבישים‬ ‫הנוסעים‬.‫מושפעת‬ ‫זיהום‬ ‫פליטת‬
‫את‬ ‫הנהגים‬ ‫מתחזקים‬ ‫בה‬ ‫מהדרך‬‫רכבם‬.
‫בקרה‬
‫ותפעול‬
‫רכב‬ ‫רישוי‬ ‫נתוני‬
X ‫ש‬ ‫אסטרטגית‬ ‫תוכנית‬ ‫לבנות‬ ‫המטרה‬"‫תעשה‬
‫סדר‬"‫מערכת‬ ‫של‬ ‫והביצועי‬ ‫התכנוני‬ ‫במערך‬
‫בישראל‬ ‫הארצית‬ ‫התחבורה‬,‫רשת‬ ‫על‬ ‫ולהחליט‬
‫ויתקבלו‬ ‫המודלים‬ ‫יגזרו‬ ‫שמתוכה‬ ‫מוסכמת‬
‫ההחלטות‬
‫תכנון‬ ‫תוכנית‬ ‫בניית‬
‫עבור‬ ‫אסטרטגית‬
‫התחבורה‬ ‫מערכת‬
‫בישראל‬
X X ‫בתח‬ ‫השימוש‬ ‫בחינת‬"‫פנים‬ ‫תיירות‬ ‫בקרב‬ ‫צ‬
‫נכנסת‬ ‫ותיירות‬.‫שעות‬ ‫בחינת‬ ‫החינוך‬ ‫במשרד‬
‫התח‬ ‫שעות‬ ‫מול‬ ‫הלימודים‬ ‫וסיום‬ ‫התחלת‬"‫צ‬
‫הספר‬ ‫בית‬ ‫באזור‬.‫בתחבורה‬ ‫השימוש‬ ‫הרחבת‬
‫פתיחת‬ ‫שעות‬ ‫של‬ ‫התאמה‬ ‫תוך‬ ‫ציבורית‬
‫בכבישים‬ ‫העומס‬ ‫שעות‬ ‫למסגרת‬ ‫הלימודים‬
‫תח‬ ‫פעילות‬ ‫ושעות‬"‫צ‬.
‫הכרת‬
‫המידע‬,
‫תכנון‬
‫ס‬‫בתח‬ ‫נוסעים‬ ‫קר‬"‫צ‬
X X ‫ותרומת‬ ‫השפעת‬ ‫את‬ ‫שייבחן‬ ‫מודל‬ ‫ליצור‬ ‫המטרה‬
‫התנועה‬ ‫צירי‬ ‫לאורך‬ ‫התיירות‬.‫הפנים‬ ‫במשרד‬
‫עתידיות‬ ‫תנועה‬ ‫תחזיות‬ ‫של‬ ‫מאגר‬ ‫ליצור‬ ‫המטרה‬
‫יותר‬ ‫ואמין‬ ‫נכון‬ ‫תכנון‬ ‫תהליך‬ ‫ליצור‬ ‫במטרה‬
‫תכנון‬ ‫תנועה‬ ‫עומסי‬
‫עתידיים‬
X X ‫הצ‬ ‫לבחון‬ ‫במטרה‬ ‫הקמה‬ ‫עלויות‬ ‫נתוני‬ ‫איסוף‬‫עות‬
‫תיירותיים‬ ‫שטחים‬ ‫של‬ ‫והקמה‬ ‫למיקום‬.‫במשרד‬
‫של‬ ‫הקמה‬ ‫בעליות‬ ‫לחסוך‬ ‫המטרה‬ ‫הפנים‬
‫גדולים‬ ‫תחבורתיים‬ ‫פרוייקטים‬,‫מע‬ ‫שכן‬"‫צ‬
‫הבונים‬ ‫הממשלתיים‬ ‫הגופים‬ ‫שני‬ ‫ישראל‬ ‫ורכבת‬
‫התשתיות‬ ‫את‬-‫שיקולים‬ ‫פי‬ ‫על‬ ‫לעבוד‬ ‫ממעיטים‬
‫לטמיון‬ ‫הולכים‬ ‫מדינה‬ ‫וכספי‬ ‫כלכליים‬
‫תכנון‬ ‫הקמה‬ ‫עלויות‬
X ‫בד‬‫לייעל‬ ‫מנת‬ ‫על‬ ‫הסעה‬ ‫רכבי‬ ‫של‬ ‫עלויות‬ ‫יקת‬
‫ההסעות‬ ‫מערכת‬ ‫את‬ ‫ולהוזיל‬
‫בקרה‬,
‫תפעול‬
‫רכב‬ ‫ציי‬ ‫על‬ ‫נתונים‬-
‫רכישה‬ ‫עלויות‬
X ‫אשר‬ ‫התחבורה‬ ‫במשרד‬ ‫מידע‬ ‫למאגר‬ ‫קישור‬
‫ההסעה‬ ‫וחברות‬ ‫ההסעה‬ ‫רכבי‬ ‫מצבת‬ ‫את‬ ‫יאפיין‬
‫המקומיות‬ ‫והרשויות‬ ‫החינוך‬ ‫משרד‬ ‫עובד‬ ‫איתם‬:
‫אישורים‬,‫בטיחות‬ ‫קציני‬,‫ריש‬‫הפעלה‬ ‫יונות‬.
‫ההסעה‬ ‫חברות‬ ‫אחר‬ ‫שוטף‬ ‫מעקב‬ ‫לאפשר‬ ‫המטרה‬
‫המערכת‬ ‫שבשימוש‬ ‫והרכבים‬.
‫הכרת‬
‫המידע‬
‫בקרה‬
‫ותפעול‬
‫רכבים‬ ‫מצבת‬
‫בהסעת‬ ‫העוסקים‬
‫תלמידים‬
X X ‫וממנו‬ ‫הספר‬ ‫לבית‬ ‫התלמידים‬ ‫הגעת‬ ‫דרך‬ ‫אפיון‬
‫השונים‬ ‫התחבורה‬ ‫סוגי‬ ‫לפי‬-‫ציבורית‬ ‫תחבורה‬,
‫פרטי‬ ‫רכב‬,‫מוניות‬,‫מאורגנות‬ ‫הסעות‬,‫ה‬‫ליכה‬
‫ברגל‬,‫וכדומה‬ ‫באופניים‬ ‫נסיעה‬.‫לבחון‬ ‫במטרה‬
‫מערכת‬ ‫ולתכנן‬ ‫ההסעות‬ ‫בתחום‬ ‫עלויות‬
‫הספר‬ ‫לבתי‬ ‫וחסכונית‬ ‫הולמת‬ ‫תחבורתית‬.
‫דפוסי‬ ‫הבנת‬ ‫המטרה‬ ‫התיירות‬ ‫משרד‬ ‫של‬ ‫מההיבט‬
‫בישראל‬ ‫הפנים‬ ‫תיירות‬ ‫של‬ ‫המרחביים‬ ‫הנופש‬
‫לסקר‬ ‫אלו‬ ‫פרמטרים‬ ‫להכניס‬ ‫יש‬ ‫ולכן‬.
‫תכנון‬
‫בקרה‬
‫ותפעול‬
‫נס‬ ‫הרגלי‬ ‫סקרי‬‫יעה‬
‫ומקומיים‬ ‫ארציים‬
X ‫התח‬ ‫פעילות‬ ‫הרחבת‬ ‫בנושא‬ ‫סימולציות‬ ‫הכנת‬"‫צ‬
‫השימוש‬ ‫וכדאיות‬‫ב‬ ‫בה‬‫התלמידים‬ ‫הסעת‬
‫תכנון‬ ‫תח‬ ‫נתוני‬"‫צ‬
X ‫תלמידים‬ ‫הסעות‬ ‫מערך‬ ‫בחינת‬)‫ופרטי‬ ‫ציבורי‬(‫אל‬
‫חדש‬ ‫ספר‬ ‫בית‬ ‫בניית‬ ‫מול‬‫הסעות‬ ‫מערך‬ ‫תכנון‬
‫תכנון‬ ‫מסלולי‬ ‫מצאי‬
‫תח‬"‫צ‬‫מתקני‬ ‫מצאי‬
27
‫מטרה‬ ‫הנתונים‬ ‫סוג‬‫מינהל‬
‫מקרקעי‬
‫ישראל‬
‫המשרד‬
‫לאיכות‬
‫הסביבה‬
‫משרד‬
‫התיירות‬
‫משרד‬
‫החינוך‬
‫משרד‬
‫הפנים‬ ‫פירוט‬ ‫כללי‬
‫חדש‬ ‫ספר‬ ‫בית‬ ‫בניית‬ ‫מול‬.‫הסעות‬ ‫מערך‬ ‫תכנון‬
‫חיסכון‬ ‫של‬ ‫מבחינה‬ ‫והן‬ ‫תפרוסת‬ ‫מבחינת‬ ‫הן‬ ‫יעיל‬
‫בעלוי‬‫התלמידים‬ ‫הסעת‬ ‫ות‬
‫תח‬"‫צ‬,‫מתקני‬ ‫מצאי‬
‫תח‬"‫צ‬,‫תעריפי‬
X ‫העוסקות‬ ‫תקנות‬ ‫של‬ ‫ריכוז‬ ‫לאסוף‬ ‫המטרה‬
‫תהליך‬ ‫על‬ ‫להקל‬ ‫מנת‬ ‫על‬ ‫תחבורתיים‬ ‫בנושאיים‬
‫ההחלטות‬ ‫וקבלת‬ ‫התכנון‬
‫הכרת‬
‫המידע‬,
‫תכנון‬
‫תקנות‬ ‫ריכוז‬
‫תחבורה‬ ‫בנושאי‬-
‫מילוט‬ ‫פתחי‬
‫תחבורה‬ ‫במנהרות‬
X ‫מאג‬ ‫הכנת‬‫ממוחשבות‬ ‫הדמיות‬ ‫של‬ ‫ר‬)‫מנהרות‬,
‫כבישים‬ ‫סוגי‬,‫מסילתית‬ ‫מערכת‬,‫מחלף‬,‫היקפי‬
‫נסיעה‬(‫במהלך‬ ‫שונות‬ ‫חלופות‬ ‫לבחון‬ ‫במטרה‬
‫של‬ ‫אישורה‬ ‫ולפני‬ ‫ההחלטות‬ ‫קבלת‬ ‫תהליך‬
‫אחרת‬ ‫או‬ ‫זו‬ ‫תוכנית‬
‫הכרת‬
‫המידע‬,
‫תכנון‬
‫ממוחשבות‬ ‫הדמיות‬
X ‫המשולבת‬ ‫התחבורה‬ ‫מתחמי‬ ‫מיקום‬ ‫בחינת‬
‫לעמוד‬ ‫במטרה‬ ‫וגודלם‬‫לתחום‬ ‫תרומתם‬ ‫על‬
‫הנדל‬"‫ני‬.
‫תכנון‬ ‫תחבורה‬ ‫מרכזי‬
‫משולבת‬
X ‫שכנותיה‬ ‫עם‬ ‫ישראל‬ ‫מדינת‬ ‫של‬ ‫החיבוריות‬ ‫בחינת‬
‫למסחר‬ ‫מענה‬ ‫לתת‬ ‫במטרה‬,‫ביטחון‬,‫תיירות‬.
‫בממ‬ ‫השכבה‬ ‫כיום‬"‫מעודכנת‬ ‫איננה‬ ‫הלאומי‬ ‫ג‬.
‫סיווג‬ ‫לתת‬ ‫המטרה‬"‫אמיתי‬"‫אחת‬ ‫ומעודכן‬
‫לשנה‬
‫תכנון‬,
‫הכנת‬
‫מאגרי‬
‫מידע‬
‫תומכי‬
‫תכנון‬
‫מ‬‫דרכים‬ ‫צאי‬
‫חוצה‬ ‫ומסילות‬
‫גבולות‬
X ‫ואזורים‬ ‫מכבישים‬ ‫מים‬ ‫מקורות‬ ‫הזיהום‬ ‫בחינת‬
‫בוועדות‬ ‫לדיונים‬ ‫מענה‬ ‫לתת‬ ‫במטרה‬ ‫רגישים‬.
‫הסביבה‬ ‫לאיכות‬ ‫במשרד‬ ‫הקיים‬ ‫סקר‬)‫א‬ ‫ראה‬.3(
‫הכרת‬
‫המידע‬
‫והשוואת‬
‫נתונים‬
‫סביבה‬ ‫איכות‬ ‫סקרי‬
X ‫יחידות‬ ‫של‬ ‫הקמתן‬ ‫השפעת‬ ‫את‬ ‫לבחון‬ ‫המטרה‬
‫כמות‬ ‫על‬ ‫דיור‬‫הכבישים‬ ‫במערכת‬ ‫הנסיעות‬
‫עירוני‬ ‫במוקד‬-‫מרכז‬ ‫מול‬ ‫פרוור‬
‫תכנון‬ ‫מול‬ ‫תנועה‬ ‫ספירות‬
‫קרקע‬ ‫שימושי‬
X ‫בינלאומי‬ ‫נתונים‬ ‫ממאגר‬ ‫בסיס‬ ‫נתוני‬ ‫איסוף‬,
‫מהעולם‬ ‫האמיתיים‬ ‫הנתונים‬ ‫את‬ ‫להכיר‬ ‫במטרה‬
‫את‬ ‫המשוות‬ ‫שונות‬ ‫למניפולציות‬ ‫ליפול‬ ‫ולא‬
‫בעולם‬ ‫אחרים‬ ‫יעדים‬ ‫עם‬ ‫הישראלית‬ ‫המערכת‬.
‫השווא‬‫ת‬
‫נתונים‬
‫נתונים‬ ‫מאגר‬
‫בינלאומי‬
X ‫כרטוגרפית‬ ‫בתצוגה‬ ‫סקרים‬ ‫מערכת‬ ‫הכנת‬
‫הגיאוגרפי‬ ‫המידע‬ ‫מערכת‬ ‫את‬ ‫לעבות‬ ‫במטרה‬
‫התמיכה‬ ‫יכולת‬ ‫את‬ ‫ולהרחיב‬ ‫במשרד‬ ‫הקיימת‬
‫התכנון‬ ‫בתהליך‬
‫הכנת‬
‫מאגרי‬
‫מידע‬
‫תומכי‬
‫תכנון‬
‫מידע‬ ‫מאגר‬
‫גיאוגרפי‬
28
‫טבלה‬16.‫לא‬ ‫נתונים‬-‫תחבו‬‫רתיים‬
‫מטרה‬‫מינהל‬
‫מקרקעי‬
‫ישראל‬
‫המשרד‬
‫לאיכות‬
‫הסביבה‬
‫משרד‬
‫התיירות‬
‫משרד‬
‫החינוך‬
‫משרד‬
‫הפנים‬ ‫פירוט‬ ‫כללי‬
‫הנתונים‬ ‫סוג‬
‫ישראל‬ ‫של‬ ‫הקרקע‬ ‫שימושי‬ ‫תפרוסת‬ ‫בחינת‬
‫התכנוני‬ ‫התהליך‬ ‫על‬ ‫להקל‬ ‫במטרה‬ ‫ומיפויה‬
‫התכנון‬ ‫תשתית‬ ‫את‬ ‫ולהרחיב‬
‫תכנון‬ ‫קרקע‬ ‫שימושי‬
X ‫א‬ ‫מאגרי‬ ‫חיבור‬‫במטרה‬ ‫עסקים‬ ‫ורישוי‬ ‫רנונה‬
‫הקרקע‬ ‫שימושי‬ ‫את‬ ‫לנתח‬.‫ליישובים‬ ‫חשוב‬ ‫מאגר‬
‫גדולים‬.‫אזורי‬ ‫פריסת‬ ‫את‬ ‫לנתח‬ ‫יהיה‬ ‫ניתן‬ ‫בנוסף‬
‫התעסוקה‬
‫תכנון‬ ‫ארנונה‬ ‫מאגרי‬ ‫חיבור‬
‫עסקים‬ ‫ורישוי‬
X ‫במגזר‬ ‫הקרקע‬ ‫צריכת‬ ‫במכלול‬ ‫חדה‬ ‫עליה‬ ‫קיימת‬
‫הערבי‬,‫תאפשר‬ ‫באוכלוסייה‬ ‫הגידול‬ ‫בחינת‬
‫ל‬‫בדוק‬‫התהליך‬ ‫את‬‫הערבי‬ ‫במגזר‬ ‫החברתי‬.
‫הכרת‬
‫המידע‬
‫וניתוחו‬
‫אחוז‬‫בית‬ ‫משק‬ ‫גידול‬
‫הערבי‬ ‫במגזר‬
X ‫בתכנון‬ ‫עדיפות‬ ‫סדר‬ ‫לערוך‬ ‫המטרה‬.‫שתי‬ ‫קיימות‬
‫דילמות‬:‫הראשונה‬,‫לתכנן‬ ‫מה‬ ‫אין‬ ‫כאשר‬
‫תוכניות‬ ‫ומקדמים‬.‫והשנייה‬,‫מצב‬ ‫קיים‬ ‫כאשר‬
‫לקדם‬ ‫מה‬ ‫להחליט‬ ‫צורך‬ ‫ויש‬ ‫תוכניות‬ ‫עודף‬ ‫של‬-
‫בתחזי‬ ‫הצורך‬ ‫קיים‬ ‫כאן‬‫ובתחזיות‬ ‫ביקושים‬ ‫ות‬
‫כלכליות‬.
‫תכנון‬ ‫ביקושים‬ ‫תחזיות‬
‫כלכלי‬ ‫ופוטנציאל‬
X ‫התוכניות‬ ‫של‬ ‫ואמינה‬ ‫נכונה‬ ‫תמונה‬ ‫לקבל‬ ‫המטרה‬
‫השנות‬"‫המתגלגלות‬"-‫שלהן‬ ‫הסטטוס‬,
‫שלהן‬ ‫הקיבולת‬,‫בוועדות‬ ‫לאישור‬ ‫שלהן‬ ‫הסיכוי‬
)‫מקומיות‬ ‫מחוזיות‬(,‫בגופים‬ ‫תוכניות‬ ‫מצב‬
‫ופרטיים‬ ‫ממשלתיים‬ ‫אחרים‬.‫כ‬ ‫לשם‬‫צורך‬ ‫יש‬ ‫ך‬
‫התכנון‬ ‫הגדרות‬ ‫של‬ ‫אחיד‬ ‫בסיווג‬.
‫הכרת‬
‫המידע‬,
‫תכנון‬
‫מקרקעין‬ ‫מלאי‬
29
3.2.3.‫הנתונים‬ ‫איסוף‬ ‫בתחום‬ ‫הארגונים‬ ‫בפני‬ ‫העומדות‬ ‫העיקריות‬ ‫הבעיות‬
‫ואי‬ ‫נתונים‬ ‫באיסוף‬ ‫שונים‬ ‫גופים‬ ‫בין‬ ‫אינטראקציה‬ ‫של‬ ‫תהליך‬ ‫קיום‬ ‫מאי‬ ‫בעיקרן‬ ‫נובעות‬ ‫שצוינו‬ ‫הבעיות‬
‫משרד‬ ‫בחסות‬ ‫מרכזי‬ ‫למאגר‬ ‫ממשק‬ ‫קיום‬‫התחבורה‬.
‫טבלה‬17.‫הנתונים‬ ‫באיסוף‬ ‫בעיות‬
‫מינהל‬
‫מקרקעי‬
‫ישראל‬
‫המשרד‬
‫לאיכות‬
‫הסביבה‬
‫משרד‬
‫התיירות‬
‫משרד‬
‫החינוך‬
‫משרד‬
‫הפנים‬ ‫הערה‬ ‫הבעיה‬ ‫סוג‬
X X X *‫נתונים‬ ‫ושקיפות‬ ‫נגישות‬ ‫של‬ ‫בעיה‬ ‫קיימת‬,‫בתחום‬ ‫בעיקר‬
‫האלקטרוני‬.‫המידע‬ ‫את‬ ‫לחלוק‬ ‫צריך‬ ‫ציבורי‬ ‫גוף‬‫שבידו‬,
‫אותו‬ ‫לעגן‬ ‫יש‬ ‫מידע‬ ‫חופש‬ ‫של‬ ‫בעיה‬ ‫קיימת‬ ‫ואם‬
‫הרלוונטיים‬ ‫הגופים‬ ‫בין‬ ‫קבועים‬ ‫בהסכמים‬.
‫ונגישות‬ ‫זמינות‬
‫לנתונים‬
X ‫על‬ ‫ותובל‬ ‫ההחלטות‬ ‫קבלת‬ ‫תהליך‬ ‫על‬ ‫שתשפיע‬ ‫תוכנית‬
‫את‬ ‫ויימנע‬ ‫כתובת‬ ‫ישמש‬ ‫אשר‬ ‫אחד‬ ‫מוסמך‬ ‫גורם‬ ‫ידי‬
‫הסולל‬ ‫בגוף‬ ‫הקיימת‬ ‫התלות‬.
‫אב‬ ‫תוכנית‬ ‫חסרה‬
‫לתח‬ ‫ארצית‬‫בורה‬
X X X *‫התיירות‬ ‫משרד‬ ‫בתוך‬ ‫המידע‬ ‫מאגרי‬ ‫בעדכון‬ ‫קושי‬ ‫קיים‬
‫בחלקו‬ ‫מתיישן‬ ‫הנתונים‬ ‫שמערך‬ ‫קורה‬ ‫וכך‬.
*‫אישורי‬ ‫בנושא‬ ‫התחבורה‬ ‫משרד‬ ‫עם‬ ‫בממשק‬ ‫צורך‬
‫הפרטיות‬ ‫ההסעה‬ ‫חברות‬ ‫של‬ ‫ההפעלה‬–‫בטיחות‬ ‫קציני‬,
‫הפעלה‬ ‫רשיונות‬.
*‫התחבורתיים‬ ‫המידע‬ ‫מאגרי‬ ‫בעדכון‬ ‫קושי‬.‫כאשר‬
‫תוכנ‬ ‫עושים‬‫קיימים‬ ‫בנתונים‬ ‫נעזרים‬ ‫גדולות‬ ‫יות‬,‫אם‬
‫התוכנית‬ ‫באיכות‬ ‫הדבר‬ ‫פוגע‬ ‫מתעדכנים‬ ‫אינם‬ ‫הנתונים‬.
‫נתונים‬ ‫עדכון‬
X X X *‫שלמים‬ ‫אינם‬ ‫המקומיות‬ ‫מהרשויות‬ ‫המגיעים‬ ‫הנתונים‬.
‫תחנות‬ ‫של‬ ‫הנושא‬ ‫בכל‬ ‫תכנוניים‬ ‫בנתונים‬ ‫חוסר‬ ‫קיים‬
‫הסעה‬:‫המיועד‬ ‫המבנה‬ ‫שטח‬,‫קרקע‬ ‫שימושי‬ ‫מול‬ ‫התחנה‬
‫ב‬ ‫אחרים‬‫הספר‬ ‫בית‬ ‫סביבת‬,‫תחנות‬ ‫להקמת‬ ‫תקנים‬
‫הסעה‬,‫ומהתחנה‬ ‫ההסעה‬ ‫תחנת‬ ‫בשטח‬ ‫לנכים‬ ‫רמפות‬
‫הספר‬ ‫בית‬ ‫כותלי‬ ‫לתוך‬.
*‫תח‬ ‫בנושאי‬ ‫מסודרת‬ ‫מידע‬ ‫במערכת‬ ‫חוסר‬"‫צ‬.
*‫תחבורה‬ ‫בנושאי‬ ‫ממוחשבות‬ ‫הדמיות‬ ‫מאגר‬ ‫חסר‬
*‫י‬ ‫אזורי‬ ‫על‬ ‫בנתונים‬ ‫מחסור‬ ‫קיים‬‫ו‬"‫ש‬‫עזה‬ ‫ורצועת‬
‫בנתונים‬ ‫חוסר‬
X ‫הנ‬ ‫ממאגרי‬ ‫חלק‬‫כסף‬ ‫עולים‬ ‫תונים‬‫רב‬,‫שגורם‬ ‫מה‬
‫הנתונים‬ ‫את‬ ‫לבדם‬ ‫לאסוף‬ ‫השונים‬ ‫לגופים‬ ‫לעיתים‬
‫באיכותה‬ ‫פוגם‬ ‫ולעיתים‬ ‫העבודה‬ ‫זמן‬ ‫את‬ ‫מאריך‬
‫תקציב‬ ‫מגבלות‬
X X ‫מידע‬ ‫להעברת‬ ‫תקנים‬ ‫של‬ ‫בנושא‬ ‫קושי‬ ‫קיים‬-‫צורך‬ ‫יש‬
‫המידע‬ ‫ותקנון‬ ‫אחיד‬ ‫בקידוד‬ ‫שימוש‬ ‫לעשות‬.
‫ואחידות‬ ‫התאמה‬
X X ‫צורך‬ ‫קיים‬‫ב‬‫גוף‬‫של‬ ‫נושא‬ ‫על‬ ‫שיעמוד‬ ‫מלמעלה‬ ‫מכוון‬
‫הנתונים‬ ‫איכות‬,‫והתקנים‬ ‫ההגדרות‬ ‫אחידות‬.
‫הנתונים‬ ‫איכות‬
30
3.2.4.‫המשת‬ ‫לסקר‬ ‫והרלוונטיות‬ ‫הפעולה‬ ‫שיתוף‬ ‫מידת‬‫מ‬‫שים‬
‫מידע‬ ‫של‬ ‫צרכנים‬ ‫הינם‬ ‫הממשלה‬ ‫משרדי‬ ‫מרבית‬,‫פוטנציאליים‬ ‫משתמשים‬ ‫כלומר‬.‫הינם‬ ‫ביותר‬ ‫הבולטים‬
‫ישראל‬ ‫מקרקעי‬ ‫ומינהל‬ ‫הפנים‬ ‫משרד‬.‫לתחומם‬ ‫הקשורים‬ ‫בנתונים‬ ‫מעונינים‬ ‫המשרדים‬ ‫שאר‬.‫כספקי‬
‫נמוכה‬ ‫יחסית‬ ‫פוטנציאלית‬ ‫תרומה‬ ‫למצוא‬ ‫ניתן‬ ‫תחבורתיים‬ ‫נתונים‬,‫יכולים‬ ‫שונים‬ ‫משרדים‬ ‫כאשר‬
‫בתחומם‬ ‫ספציפיים‬ ‫נתונים‬ ‫לתרום‬.‫משרד‬ ‫עם‬ ‫אסטרטגי‬ ‫פעולה‬ ‫בשיתוף‬ ‫מעונינים‬ ‫המשרדים‬ ‫כל‬
‫הנתונים‬ ‫מאגר‬ ‫בהקמת‬ ‫התחבורה‬,‫תרו‬ ‫כאן‬ ‫גם‬ ‫כאשר‬‫הספציפיים‬ ‫לתחומים‬ ‫בהתאם‬ ‫יתבטאו‬ ‫מותיהם‬
‫המשרדים‬ ‫של‬.
‫טבלה‬18.‫פוטנציאלי‬ ‫פעולה‬ ‫שיתוף‬
‫מינהל‬
‫מקרקעי‬
‫ישראל‬
‫המשרד‬
‫לאיכות‬
‫הסביבה‬
‫משרד‬
‫התיירות‬
‫משרד‬
‫החינוך‬
‫משרד‬
‫הפנים‬ ‫הסיווג‬ ‫סוג‬
4 2 1 2 ‫נתונים‬ ‫ספק‬
5 3 2 2 5 ‫משתמש‬
4 3 2 2 5 ‫אסטרטגי‬ ‫שותף‬)‫לאסוף‬ ‫יכולת‬ ‫בעל‬
‫פעולה‬ ‫לשתף‬ ‫ורצון‬ ‫נתונים‬(
31
3.3.‫אר‬‫ציבורית‬ ‫במדיניות‬ ‫המעורבים‬ ‫גונים‬
3.3.1.‫א‬‫קיימים‬ ‫וסקרים‬ ‫נתונים‬ ‫במאגרי‬ ‫ושימוש‬ ‫חזקה‬
‫טבלה‬19‫עד‬‫טבלה‬22‫ציבורית‬ ‫במדיניות‬ ‫המעורבים‬ ‫הארגונים‬ ‫בשימוש‬ ‫הנתונים‬ ‫את‬ ‫מציגות‬.
‫שני‬‫שלהם‬ ‫ובשימוש‬ ‫הנתונים‬ ‫בסוג‬ ‫לחלוטין‬ ‫שונים‬ ‫שנסקרו‬ ‫הארגונים‬.‫זקוקה‬ ‫הטבע‬ ‫להגנת‬ ‫החברה‬
‫הלאומי‬ ‫הביטוח‬ ‫ואילו‬ ‫תכנוניות‬ ‫החלטות‬ ‫קבלת‬ ‫בתהליכי‬ ‫תמיכה‬ ‫לצורך‬ ‫בעיקר‬ ‫תחבורתיים‬ ‫לנתונים‬
‫יעיל‬ ‫תפעול‬ ‫לצורכי‬ ‫בעיקר‬.
‫לתחבורתיים‬ ‫זהות‬ ‫תחבורתיים‬ ‫לא‬ ‫נתונים‬ ‫לגבי‬ ‫המסקנות‬,‫אופ‬ ‫בגלל‬ ‫כי‬ ‫אם‬‫תחבורתיים‬ ‫הלא‬ ‫הנתונים‬ ‫י‬
‫נתונים‬ ‫של‬ ‫סוג‬ ‫באותו‬ ‫בצורך‬ ‫חפיפה‬ ‫יותר‬ ‫למצוא‬ ‫ניתן‬.
‫עצמיים‬ ‫תחבורתיים‬ ‫נתונים‬ ‫אוגרת‬ ‫הטבע‬ ‫להגנת‬ ‫החברה‬ ‫רק‬.‫נוספים‬ ‫בנתונים‬ ‫הצורך‬ ‫הינה‬ ‫הסיבה‬
)‫קודם‬ ‫שתוארו‬ ‫לאלה‬ ‫מעבר‬(‫החלטות‬ ‫קבלת‬ ‫בתהליכי‬ ‫לתמיכה‬.
‫עצמיי‬ ‫נתונים‬ ‫אוגר‬ ‫הלאומי‬ ‫הביטוח‬ ‫רק‬ ‫הארגונים‬ ‫משני‬‫תחבורתיים‬ ‫לא‬ ‫ם‬.‫סוציו‬ ‫ברובם‬ ‫אלה‬ ‫נתונים‬
‫כלכליי‬‫ם‬‫לתחבורה‬ ‫זיקה‬ ‫עם‬ ‫דמוגרפיים‬.‫בעבר‬ ‫תכנונית‬ ‫מדיניות‬ ‫לבקרת‬ ‫ככלי‬ ‫נאספים‬ ‫הנתונים‬
‫עתידי‬ ‫לתכנון‬ ‫וכתמיכה‬.
32
‫טבלה‬19.‫חיצוניים‬ ‫תחבורתיים‬ ‫נתונים‬
‫החברה‬
‫להגנת‬
‫הטבע‬
‫ביטוח‬
‫לאומי‬
‫נתון‬
‫ראשוני‬/
‫מעובד‬
‫הער‬‫ות‬-‫פעיל‬ ‫מאגר‬,‫איסוף‬ ‫זמן‬ ‫מטרה‬ ‫הנתונים‬ ‫סוג‬
x ‫מ‬ ‫הכרות‬
‫כללית‬
‫נסיעה‬ ‫הרגלי‬ ‫סקר‬
‫הארצי‬1996/7
x ‫מ‬ ‫ע‬ ‫שנערך‬ ‫סקר‬"‫הלמ‬ ‫י‬"‫ס‬ ‫הכרות‬
‫כללית‬
‫אזור‬ ‫נסיעה‬ ‫הרגלי‬ ‫סקר‬
‫ת‬"‫א‬
x ‫מ‬ ‫בתח‬ ‫נוסעים‬ ‫על‬ ‫מעובדים‬ ‫בנתונים‬ ‫שימוש‬"‫בת‬ ‫צ‬"‫א‬
‫ובירושלים‬
‫תכנון‬ ‫בתח‬ ‫נוסעים‬ ‫סקר‬"‫צ‬
x ‫מ‬ ‫מ‬ ‫הנתונים‬ ‫מקור‬‫הפנים‬ ‫שרד‬.‫להכנת‬ ‫רלוונטי‬ ‫נתון‬
‫המחוזיות‬ ‫בוועדות‬ ‫הדיונים‬
‫תכנון‬ ‫דרכים‬ ‫מצאי‬
x ‫מ‬ ‫תחבורתיים‬ ‫פרוייקטים‬ ‫מול‬ ‫חלופות‬ ‫להכנת‬ ‫רלוונטי‬ ‫נתון‬
‫והכבישים‬ ‫הרכבות‬ ‫בתחום‬ ‫שונים‬
‫תכנון‬ ‫ברזל‬ ‫מסילות‬ ‫מצאי‬
x ‫מ‬ ‫ת‬ ‫העיר‬ ‫פרופיל‬ ‫מסמך‬"‫א‬)‫עירייה‬(,‫סטטיסטיים‬ ‫שנתונים‬
‫ת‬"‫א‬-37,440,41)‫למ‬"‫ס‬(,‫מצאי‬ ‫בנושא‬ ‫וראיונות‬ ‫נתונים‬
‫חניה‬)‫נת‬"‫ע‬(
‫חניה‬ ‫מצאי‬
x ‫מ‬ ‫תח‬ ‫מסלולי‬ ‫מצאי‬ ‫על‬ ‫מעובדים‬ ‫נתונים‬"‫הארץ‬ ‫בכל‬ ‫צ‬.
‫בתחום‬ ‫הקיים‬ ‫המצב‬ ‫את‬ ‫לבחון‬ ‫במטרה‬ ‫נתונים‬ ‫איסוף‬
‫התח‬"‫צ‬,‫תכנונית‬ ‫מבחינה‬ ‫הפרק‬ ‫על‬ ‫עומד‬ ‫מה‬ ‫לראות‬
‫התחום‬ ‫את‬ ‫ולקדם‬
‫תכנון‬,
‫השוואת‬
‫נתונים‬
‫תח‬ ‫מסלולי‬ ‫מצאי‬"‫צ‬
x ‫מ‬ ‫נתו‬‫תח‬ ‫מתקני‬ ‫על‬ ‫מעובדים‬ ‫נים‬"‫הארץ‬ ‫בכל‬ ‫צ‬.‫איסוף‬
‫התח‬ ‫בתחום‬ ‫הקיים‬ ‫המצב‬ ‫את‬ ‫לבחון‬ ‫במטרה‬ ‫נתונים‬"‫צ‬,
‫את‬ ‫ולקדם‬ ‫תכנונית‬ ‫מבחינה‬ ‫הפרק‬ ‫על‬ ‫עומד‬ ‫מה‬ ‫לראות‬
‫התחום‬
‫תכנון‬,
‫השוואת‬
‫נתונים‬
‫תח‬ ‫מתקני‬ ‫מצאי‬"‫צ‬/‫בין‬
‫אמצעי‬
x ‫מ‬ ‫הארץ‬ ‫בכל‬ ‫תנועה‬ ‫ספירות‬ ‫על‬ ‫מעובדים‬ ‫נתונים‬ ‫תכנון‬,
‫בקרת‬
‫תפעול‬
‫ס‬‫תנועה‬ ‫פירות‬
x ‫מ‬ ‫בכביש‬ ‫הדרכים‬ ‫תאונות‬ ‫מספר‬ ‫בחינת‬1)‫ת‬"‫א‬-‫ירושלים‬(,
‫מהמשטרה‬ ‫נתונים‬
‫תכנון‬ ‫דרכים‬ ‫תאונות‬
x ‫מ‬ ‫ת‬ ‫מעיריית‬ ‫הנתונים‬ ‫איסוף‬"‫מסמך‬ ‫הכנת‬ ‫במסגרת‬ ‫א‬
‫בת‬ ‫לחניה‬ ‫וביקוש‬ ‫למצאי‬ ‫המדיניות‬"‫א‬
‫חנייה‬ ‫תעריפי‬
x x ‫מ‬ ‫ובערים‬ ‫הארץ‬ ‫ברחבי‬ ‫שונים‬ ‫אזורים‬ ‫על‬ ‫נתונים‬ ‫איסוף‬
‫הגדול‬‫ישראל‬ ‫ורכבת‬ ‫מאגד‬ ‫בפרט‬ ‫ות‬.‫פרטים‬ ‫איסוף‬
‫בתח‬ ‫השימוש‬ ‫עידוד‬ ‫מדיניות‬ ‫במסגרת‬"‫צ‬.‫של‬ ‫מיפוי‬
‫בתח‬ ‫שימוש‬ ‫לפי‬ ‫התמיכות‬ ‫מקבלי‬"‫הלאומי‬ ‫בביטוח‬ ‫צ‬
‫תכנון‬,
‫בקרת‬
‫תפעול‬
‫תח‬ ‫תעריפי‬"‫צ‬
x ‫מ‬ ‫לקראת‬ ‫הממשלתיות‬ ‫המערכות‬ ‫את‬ ‫להכיר‬ ‫המטרה‬
‫החלופות‬ ‫הכנת‬ ‫ובמסגרת‬ ‫בוועדות‬ ‫דיונים‬
‫בקרת‬
‫תכנון‬
‫הוצאות‬‫ממשלתיות‬
‫וסופסידיות‬
x ‫מ‬ ‫הלאומי‬ ‫הביטוח‬ ‫לקצבת‬ ‫הזכאים‬ ‫את‬ ‫לזהות‬ ‫המטרה‬,
‫הביטוח‬ ‫בהחלטת‬ ‫הסייגים‬ ‫אחד‬ ‫היא‬ ‫רכב‬ ‫על‬ ‫ובעלות‬
‫קצבה‬ ‫למתן‬ ‫הלאומי‬
‫בקרת‬
‫תפעול‬
‫ובעלות‬ ‫גיל‬ ‫על‬ ‫נתונים‬
‫רכב‬
x ‫מ‬ ‫הכרות‬
‫כללית‬
‫רכב‬ ‫כלי‬ ‫מצבת‬
33
‫טבלה‬20.‫לא‬ ‫נתונים‬-‫תחבורתיים‬‫חיצוניים‬
‫החברה‬
‫להגנת‬
‫הטבע‬
‫ביטוח‬
‫לאומי‬
‫נתון‬
‫ראשוני‬/
‫מעובד‬
‫הערות‬-‫פעיל‬ ‫מאגר‬,
‫איסוף‬ ‫זמן‬
‫מטרה‬ ‫הנתונים‬ ‫סוג‬
x ‫מ‬ ‫הסביבה‬ ‫לאיכות‬ ‫המשרד‬ ‫בדוחות‬ ‫רב‬ ‫שימוש‬ ‫תכנון‬ ‫סביבה‬ ‫איכות‬ ‫סקרי‬
)‫ורעש‬ ‫אוויר‬ ‫זיהום‬(
x x ‫מ‬ ‫הכרות‬
‫כללית‬,
‫בקרת‬
‫תפעול‬
‫האוכלוסין‬ ‫מפקד‬
‫והדיור‬1995
x x ‫מ‬ ‫נתונ‬‫פרוייקט‬ ‫לפי‬ ‫הנאספים‬ ‫מעובדים‬ ‫ים‬ ‫תכנון‬,
‫בקרת‬
‫תפעול‬
‫דמוגרפיים‬ ‫נתונים‬
x ‫מ‬ ‫פרוייקט‬ ‫לפי‬ ‫הנאספים‬ ‫מעובדים‬ ‫נתונים‬ ‫תכנון‬ ‫קרקע‬ ‫שימושי‬ ‫נתוני‬
x x ‫מ‬ ‫פרוייקט‬ ‫לפי‬ ‫הנאספים‬ ‫מעובדים‬ ‫נתונים‬ ‫בקרת‬
‫תפעול‬
‫והכנסה‬ ‫תעסוקה‬ ‫נתוני‬
x ‫ר‬ ‫הפנים‬ ‫משרד‬ ‫מקור‬ ‫תכנון‬ ‫תמ‬"‫ותמ‬ ‫אות‬"‫מים‬
x ‫מ‬ ‫מקו‬‫התחבורה‬ ‫משרד‬ ‫ר‬ ‫תכנון‬ ‫לתחבורה‬ ‫אב‬ ‫תוכניות‬
‫טבלה‬21.‫פנימיים‬ ‫תחבורתיים‬ ‫נתונים‬
‫החברה‬
‫להגנת‬
‫הטבע‬
‫ביטוח‬
‫לאומי‬
‫נתון‬
‫ראשוני‬/
‫מעובד‬
‫הערות‬-‫פעיל‬ ‫מאגר‬,‫איסוף‬ ‫זמן‬ ‫מטרה‬ ‫הנתונים‬ ‫סוג‬
X ‫מ‬ ‫כביש‬ ‫פרוייקט‬ ‫הצגת‬ ‫שמטרתו‬ ‫רחב‬ ‫מסמך‬6‫וחלופותיו‬ ‫תכנון‬ ‫מסמך‬‫מדיניות‬-‫כביש‬
6
X ‫מ‬ ‫מדיניות‬ ‫מסמך‬ ‫תכנון‬ ‫בתל‬ ‫החניה‬ ‫מדיניות‬
‫אביב‬
X ‫מ‬ ‫מדיניות‬ ‫מסמך‬ ‫תכנון‬ ‫תחנות‬ ‫בנושא‬ ‫מדיניות‬
‫בשטחים‬ ‫תדלוק‬
‫ובאזורים‬ ‫הפתוחים‬
‫כפריים‬
34
‫טבלה‬22.‫לא‬ ‫נתונים‬-‫פנימיים‬ ‫תחבורתיים‬
‫החברה‬
‫להגנת‬
‫הטבע‬
‫ביטוח‬
‫לאומי‬
‫נתון‬
‫ראשוני‬
/‫מע‬‫ובד‬
‫הערות‬-‫פעיל‬ ‫מאגר‬,
‫איסוף‬ ‫זמן‬
‫מטרה‬ ‫הנתונים‬ ‫סוג‬
X ‫מ‬ ‫בנושא‬ ‫שיצאו‬ ‫מסמכים‬ ‫של‬ ‫רב‬ ‫מספר‬ ‫קיימים‬
‫בארץ‬ ‫שונים‬ ‫באזורים‬.
‫תכנון‬,
‫בקרת‬
‫תפעול‬
‫שימושים‬)‫שימושי‬
‫קרקע‬(‫חורגים‬
‫פתוחים‬ ‫בשטחים‬
X ‫ר‬ ‫להגנת‬ ‫החברה‬ ‫של‬ ‫ומעודכנת‬ ‫עצמאית‬ ‫מערכת‬
‫כ‬ ‫כבר‬ ‫הקיימת‬ ‫הטבע‬-10‫שנים‬.‫שיתוף‬ ‫קיים‬
‫החברה‬ ‫בין‬ ‫מידע‬ ‫העברת‬ ‫של‬ ‫מסוים‬ ‫פעולה‬,‫קק‬"‫ל‬,
‫ת‬ ‫אוניברסיטת‬"‫הטבע‬ ‫שמורות‬ ‫ורשות‬ ‫א‬.‫בנוסף‬
‫בכל‬ ‫הפנים‬ ‫משרד‬ ‫עם‬ ‫פעולה‬ ‫שיתוף‬ ‫הסכם‬ ‫קיים‬
‫לתמ‬ ‫הנוגע‬"‫ותמ‬ ‫אות‬"‫מים‬.
‫תכנון‬ ‫מידע‬ ‫מערכת‬
‫גיאוגרפי‬)GIS(
X ‫ר‬ ‫מספר‬ ‫סקר‬183–‫אקסל‬ ‫בקובץ‬ ‫מוצג‬ ‫השוואה‬,
‫בקרת‬
‫תכנון‬
‫פגיעה‬ ‫דמי‬ ‫מקבלי‬
‫בשנים‬1997-1998
X ‫ר‬ ‫מספר‬ ‫סקר‬177–‫אקסל‬ ‫בקובץ‬ ‫מוצג‬ ‫השוואה‬,
‫בקרת‬
‫תכנון‬
‫והכנסה‬ ‫שכר‬ ‫ממוצעי‬
‫ולפי‬ ‫יישוב‬ ‫לפי‬
‫כלכליים‬ ‫משתנים‬
‫שונים‬1997-1998
X ‫ר‬ ‫מס‬ ‫סקר‬'171 ‫השוואה‬,
‫בקרת‬
‫תכנון‬
‫סיעוד‬ ‫גמלת‬ ‫מקבלי‬,
1999
X ‫ר‬ ‫מס‬ ‫סקר‬'172 ‫השוואה‬,
‫בקרת‬
‫תכנון‬
‫נכים‬ ‫שיקום‬
‫ואלמנות‬1999-1998
‫החברה‬
‫להגנת‬
‫הטבע‬
‫ביטוח‬
‫לאומי‬
‫נתון‬
‫ראשוני‬/
‫מעובד‬
‫הערות‬-‫פעיל‬ ‫מאגר‬,
‫איסוף‬ ‫זמן‬
‫מטרה‬ ‫הנתונים‬ ‫סוג‬
X ‫ר‬ ‫מס‬ ‫סקר‬'185/173 ‫השוואה‬,
‫בקרת‬
‫תכנון‬
‫דמי‬ ‫מקבלות‬ ‫נשים‬
‫באמצעות‬ ‫מזונות‬
‫לביטוח‬ ‫המוסד‬
‫לאומי‬
X ‫ר‬ ‫מס‬ ‫סקר‬'174 ‫השוואה‬,
‫בקרת‬
‫תכנון‬
‫גמלאות‬ ‫מקבלי‬
‫אמהות‬1996-1999
X ‫ר‬ ‫מס‬ ‫סקר‬'/180/175 ‫השוואה‬,
‫בקרת‬
‫תכנון‬
‫אבטלה‬ ‫דמי‬ ‫מקבלי‬
1996-1999
X ‫ר‬ ‫מס‬ ‫סקר‬181 ‫השוואה‬,
‫בקרת‬
‫תכנון‬
‫נכות‬ ‫קצבת‬ ‫מקבלי‬
‫קצבה‬ ‫ומקבלי‬
‫מיוחדים‬ ‫לשירותים‬
X ‫ר‬ ‫מס‬ ‫סקר‬'184 ‫השוואה‬,
‫בקרת‬
‫תכנון‬
‫לפי‬ ‫גמלאות‬ ‫מקבלי‬
‫יישוב‬200-2001
X ‫ר‬ ‫מס‬ ‫מחקר‬'76 ‫השוואה‬ ‫וחזרה‬ ‫מגבלות‬
‫לעבודה‬:‫ישראל‬
‫ל‬ ‫בהשוואה‬-5‫מדינות‬
35
‫החברה‬
‫להגנת‬
‫הטבע‬
‫ביטוח‬
‫לאומי‬
‫נתון‬
‫ראשוני‬
/‫מע‬‫ובד‬
‫הערות‬-‫פעיל‬ ‫מאגר‬,
‫איסוף‬ ‫זמן‬
‫מטרה‬ ‫הנתונים‬ ‫סוג‬
X ‫ר‬ ‫מס‬ ‫מחקר‬'79,‫באתר‬ ‫מלא‬ ‫כתדפיס‬ ‫נמצא‬ ‫המחקר‬
‫לאומי‬ ‫ביטוח‬ ‫של‬ ‫האינטרנט‬
‫השוואה‬,
‫בקרת‬
‫תכנון‬
‫של‬ ‫התעסוקה‬ ‫מצב‬
‫הבטחת‬ ‫גמלת‬ ‫מקבלי‬
‫הכנסה‬:‫משאבים‬,
‫סיוע‬ ‫וצורכי‬ ‫חסמים‬
‫בעבודה‬ ‫להשתלבות‬
X ‫מ‬ ‫מס‬ ‫מחקר‬'80 ‫השוואה‬ ‫אבטלה‬ ‫ביטוח‬ ‫חוק‬:
‫בי‬ ‫השוואה‬‫נלאומית‬
X ‫מ‬ ‫מס‬ ‫עיון‬ ‫דף‬'11,‫באתר‬ ‫מלא‬ ‫כתדפיס‬ ‫נמצא‬ ‫המחקר‬
‫לאומי‬ ‫ביטוח‬ ‫של‬ ‫האינטרנט‬
‫תכנון‬ ‫ונכונות‬ ‫שיקום‬
‫מקבלי‬ ‫בקרב‬ ‫לעבודה‬
‫בישראל‬ ‫נכות‬
X ‫מ‬ ‫מס‬ ‫עיון‬ ‫דף‬'12,‫באתר‬ ‫מלא‬ ‫כתדפיס‬ ‫נמצא‬ ‫המחקר‬
‫לאומי‬ ‫ביטוח‬ ‫של‬ ‫האינטרנט‬
‫תכנון‬ ‫הערכה‬ ‫סקר‬
‫עקרות‬ ‫של‬ ‫תפקודית‬
‫נכות‬ ‫בית‬
X ‫מ‬ ‫ע‬ ‫דף‬‫מס‬ ‫יון‬'13, ‫תכנון‬ ‫של‬ ‫הכלכלי‬ ‫המצב‬
‫בישראל‬ ‫קשישים‬
X ‫מ‬ ‫מס‬ ‫עיון‬ ‫דף‬'14,‫באתר‬ ‫כתדפיס‬ ‫נמצא‬ ‫המחקר‬
‫לאומי‬ ‫ביטוח‬ ‫של‬ ‫האינטרנט‬
‫תכנון‬ ‫באפיוני‬ ‫השינויים‬
‫הבטחת‬ ‫מקבלי‬
‫בעשור‬ ‫הכנסה‬
‫האחרון‬:‫פוטנציאל‬
‫לתעסוקה‬
X ‫מ‬ ‫מס‬ ‫עיון‬ ‫דף‬'15,‫נמצא‬ ‫המחקר‬‫כ‬‫באתר‬ ‫תדפיס‬
‫לאומי‬ ‫ביטוח‬ ‫של‬ ‫האינטרנט‬
‫בקרת‬
‫תכנון‬
‫לחיילים‬ ‫מענק‬
‫שעבדו‬ ‫משוחררים‬
‫מועדפת‬ ‫בעבודה‬
‫ונדרשת‬
X ‫מ‬ ‫של‬ ‫האינטרנט‬ ‫באתר‬ ‫מלא‬ ‫כתדפיס‬ ‫נמצא‬ ‫המחקר‬
‫לאומי‬ ‫ביטוח‬
‫בקרת‬
‫תכנון‬
‫העוני‬ ‫ממדי‬ ‫דוח‬
‫בהתחלקות‬ ‫ואישוויון‬
‫במשק‬ ‫ההכנסות‬,
2001
X ‫מ‬ ‫בשנת‬ ‫להופיע‬ ‫החל‬ ‫שנתית‬ ‫סקירה‬ ‫דוח‬1980
‫הסטטיסטי‬ ‫השנתון‬ ‫במקום‬
‫בקרת‬
‫תכ‬‫נון‬,
‫השוואה‬
‫שנתית‬ ‫סקירה‬2001,
‫שנתית‬ ‫סקירה‬2000,
‫שנתית‬ ‫סקירה‬
1999/8
X ‫מ‬ ‫באתר‬ ‫מלא‬ ‫וכמצגת‬ ‫כתדפיס‬ ‫נמצא‬ ‫הפרסום‬
‫לאומי‬ ‫ביטוח‬ ‫של‬ ‫האינטרנט‬
‫תכנון‬ ‫תוכנית‬ ‫של‬ ‫ההשלכות‬
‫למשק‬ ‫ההבראה‬
‫המוסד‬ ‫על‬ ‫הישראלי‬
‫לאומי‬ ‫לביטוח‬,‫מרץ‬
2003
X ‫מ‬ ‫באתר‬ ‫מלא‬ ‫וכמצגת‬ ‫כתדפיס‬ ‫נמצא‬ ‫הפרסום‬
‫האינטרנ‬‫לאומי‬ ‫ביטוח‬ ‫של‬ ‫ט‬
‫תכנון‬ ‫הכשרה‬ ‫על‬ ‫עמדה‬ ‫נייר‬
‫למקבלי‬ ‫מקצועית‬
‫אבטלה‬ ‫דמי‬,‫דצמבר‬
2002
36
3.3.2.‫בהווה‬ ‫בשימוש‬ ‫אינם‬ ‫ואשר‬ ‫הארגונים‬ ‫מעונינים‬ ‫בהם‬ ‫החיצוניים‬ ‫הנתונים‬ ‫סוגי‬
‫הנתונים‬)‫הארגונים‬ ‫לשני‬ ‫השונים‬(‫החלטות‬ ‫קבלת‬ ‫במדיניות‬ ‫תמיכה‬ ‫לשם‬ ‫נדרשים‬.
‫טבלה‬23.‫נת‬‫תחבורתיים‬ ‫ונים‬
‫מטרה‬‫החברה‬
‫להגנת‬
‫הטבע‬
‫ביטוח‬
‫לאומי‬ ‫פירוט‬ ‫כללי‬
‫הנתונים‬ ‫סוג‬
X ‫ללמד‬ ‫יכולה‬ ‫אלו‬ ‫לחלופות‬ ‫החשיפה‬
‫ולחשוף‬ ‫ההחלטות‬ ‫קבלת‬ ‫תהליך‬ ‫על‬
‫ביניים‬ ‫לפתרון‬ ‫נוספים‬ ‫לרעיונות‬
‫דומים‬ ‫בפרוייקטים‬
‫המידע‬ ‫הכרת‬
‫חלופות‬ ‫והכנת‬
‫תחבורתיים‬ ‫ניתוחים‬
‫תחבורתיות‬ ‫וחלופות‬
‫שנאספו‬‫ונפ‬‫סלו‬‫במהלך‬
‫שונים‬ ‫פרוייקטים‬.
X ‫לעבודה‬ ‫רקע‬ ‫לתת‬ ‫נועדו‬ ‫הנתונים‬
‫המחוזיות‬ ‫בוועדות‬,‫חלופות‬ ‫להכנת‬
"‫ירוקות‬"‫מדיניות‬ ‫מסמכי‬ ‫ופרסום‬
‫שונים‬ ‫תחבורתיים‬ ‫בתחומים‬.
‫המידע‬ ‫הכרת‬
‫חלופות‬ ‫והכנת‬
‫תנועה‬ ‫ספירות‬,‫ספירות‬
‫נוסעים‬,‫עלויות‬,‫מוצא‬ ‫סקרי‬
‫דמוגרפיים‬ ‫ונתונים‬ ‫יעד‬
X ‫מי‬ ‫לקבל‬ ‫המטרה‬‫מקבלי‬ ‫של‬ ‫פוי‬
‫בתחבורה‬ ‫שימוש‬ ‫לפי‬ ‫התמיכות‬
‫ציבורית‬
‫של‬ ‫הכרה‬
‫המידע‬
‫עלויות‬ ‫נתוני‬–‫תעריפי‬
‫תח‬"‫צ‬
3.3.3.‫הנתונים‬ ‫איסוף‬ ‫בתחום‬ ‫הארגונים‬ ‫בפני‬ ‫העומדות‬ ‫העיקריות‬ ‫הבעיות‬
‫בלבד‬ ‫הטבע‬ ‫להגנת‬ ‫החברה‬ ‫ידי‬ ‫על‬ ‫צוינו‬ ‫הקשיים‬,‫יחסי‬ ‫באופן‬ ‫קטן‬ ‫ארגון‬.‫כאן‬ ‫גם‬,‫שהוזכר‬ ‫למה‬ ‫בדומה‬
‫ק‬ ‫ארגונים‬ ‫עם‬ ‫בהקשר‬‫קיים‬ ‫לתחבורה‬ ‫זיקה‬ ‫יש‬ ‫להם‬ ‫טנים‬"‫לקוטן‬ ‫חסרון‬"‫לתחזק‬ ‫היכולת‬ ‫לאי‬ ‫הגורם‬
‫משמעותי‬ ‫נתונים‬ ‫מאגר‬.
‫טבלה‬24.‫הנתונים‬ ‫באיסוף‬ ‫בעיות‬
‫החברה‬
‫להגנת‬
‫הטבע‬
‫ביטוח‬
‫לאומי‬ ‫הערה‬ ‫הבעיה‬ ‫סוג‬
X ‫הגיאוגרפי‬ ‫המיפוי‬ ‫במערכת‬)GIS(‫בתיעוד‬ ‫קושי‬ ‫קיים‬
‫ובאי‬ ‫הנתונים‬ ‫ועדכון‬‫נוספים‬ ‫נתונים‬ ‫מאגרי‬ ‫תור‬
‫נתונים‬ ‫עדכון‬
X ‫נתונים‬ ‫להשיג‬ ‫גדול‬ ‫קושי‬ ‫קיים‬,‫הנוגע‬ ‫בכל‬ ‫בעיקר‬
‫תחבורתיות‬ ‫בתשתיות‬ ‫העוסקים‬ ‫לפרוייקטים‬.‫קושי‬
‫חוסר‬ ‫הוא‬ ‫זה‬ ‫בהקשר‬ ‫ביטוי‬ ‫לידי‬ ‫בא‬ ‫אשר‬ ‫נוסף‬
‫במהלך‬ ‫שנפסלו‬ ‫ולחלופות‬ ‫קיים‬ ‫למידע‬ ‫הנגישות‬
‫התהליך‬
‫לנתונים‬ ‫ונגישות‬ ‫זמינות‬
37
3.3.4.‫שיתוף‬ ‫מידת‬‫המשתמשים‬ ‫לסקר‬ ‫והרלוונטיות‬ ‫הפעולה‬
‫זה‬ ‫מהיבט‬ ‫בתכלית‬ ‫שונים‬ ‫הארגונים‬ ‫שני‬.‫כלכליים‬ ‫סוציו‬ ‫נתונים‬ ‫כספק‬ ‫לשמש‬ ‫יכול‬ ‫הלאומי‬ ‫הביטוח‬
‫דמוגרפיים‬)‫מועסקים‬,‫מרחבית‬ ‫בתפרוסת‬ ‫מובטלים‬(‫תחבורתיים‬ ‫בנתונים‬ ‫מעונין‬ ‫ואיננו‬ ‫כמעט‬ ‫אך‬.
‫הפוך‬ ‫המצב‬ ‫הטבע‬ ‫להגנת‬ ‫בחברה‬.‫מ‬ ‫נתונים‬ ‫לספק‬ ‫שלה‬ ‫היכולת‬‫מעונינת‬ ‫אך‬ ‫ומצומצמת‬ ‫מוגבלת‬ ‫אוד‬
‫הסביבה‬ ‫שמירת‬ ‫על‬ ‫הבקרה‬ ‫לצורך‬ ‫תחבורתיים‬ ‫נתונים‬ ‫להשיג‬.‫להיות‬ ‫יכול‬ ‫אינו‬ ‫הארגונים‬ ‫משני‬ ‫אחד‬ ‫אף‬
‫אסטרטגי‬ ‫שותף‬.‫הלאומי‬ ‫הביטוח‬,‫תחבורתי‬ ‫איננו‬ ‫עיסוקו‬ ‫שתחום‬ ‫מידי‬ ‫גדול‬ ‫ארגון‬,‫החברה‬ ‫ואילו‬
‫הטבע‬ ‫להגנת‬,‫פע‬ ‫בשיתוף‬ ‫משמעותי‬ ‫שאיננו‬ ‫מידי‬ ‫קטן‬ ‫ארגון‬‫כזה‬ ‫ולה‬.
‫טבלה‬25.‫פוטנציאלי‬ ‫פעולה‬ ‫שיתוף‬
‫החברה‬
‫להגנת‬
‫הטבע‬
‫לאומי‬ ‫ביטוח‬ ‫הסיווג‬ ‫סוג‬
4 ‫נתונים‬ ‫ספק‬
3 ‫משתמש‬
‫אסטרטגי‬ ‫שותף‬)‫פעולה‬ ‫לשתף‬ ‫ורצון‬ ‫נתונים‬ ‫לאסוף‬ ‫יכולת‬ ‫בעל‬(
38
3.4.‫מקצועיים‬ ‫ארגונים‬
3.4.1.‫נתונים‬ ‫במאגרי‬ ‫ושימוש‬ ‫אחזקה‬‫קיימים‬ ‫וסקרים‬
‫טבלה‬26‫עד‬‫טבלה‬29‫שנסקרו‬ ‫המקצועיים‬ ‫הארגונים‬ ‫בשימוש‬ ‫הנתונים‬ ‫את‬ ‫מציגות‬.
‫השוטף‬ ‫התפעול‬ ‫תכנון‬ ‫לצורך‬ ‫בעיקר‬ ‫תחבורתיים‬ ‫בנתונים‬ ‫מעונינים‬ ‫המקצועיים‬ ‫הארגונים‬ ‫שני‬.‫למועצת‬
‫יות‬ ‫חזקה‬ ‫זיקה‬ ‫והמובילים‬ ‫המסיעים‬‫יותר‬ ‫גבוהה‬ ‫הנדרשים‬ ‫הנתונים‬ ‫כמות‬ ‫גם‬ ‫ולכן‬ ‫התחבורה‬ ‫לתחום‬ ‫ר‬.
‫מכרזים‬ ‫בהכנת‬ ‫יעילות‬ ‫היא‬ ‫העיקרית‬ ‫מטרתם‬.‫ההובלה‬ ‫בתכנון‬ ‫הינה‬ ‫התעשיינים‬ ‫התאחדות‬ ‫של‬ ‫הזיקה‬
‫מסוכנים‬ ‫חומרים‬ ‫של‬.‫וסובסידיות‬ ‫הוצאות‬ ‫בנתוני‬ ‫מעונינים‬ ‫הארגונים‬ ‫שני‬)‫של‬ ‫העבודה‬ ‫תוכנית‬ ‫פי‬ ‫על‬
‫התחבורה‬ ‫משרד‬(‫קביע‬ ‫לצורך‬‫ותפעולית‬ ‫תכנונית‬ ‫מדיניות‬ ‫ת‬.
‫תכנון‬ ‫על‬ ‫השלכה‬ ‫להם‬ ‫תחבורתיים‬ ‫לא‬ ‫נתונים‬ ‫של‬ ‫זה‬ ‫בסוג‬ ‫הארגונים‬ ‫שני‬ ‫בין‬ ‫מרובה‬ ‫חפיפה‬ ‫קיימת‬
‫תחבורתי‬.‫עתידי‬ ‫ובתכנון‬ ‫התכנון‬ ‫מדיניות‬ ‫בקביעת‬ ‫הארגונים‬ ‫שני‬ ‫את‬ ‫משמשים‬ ‫לאומית‬ ‫ברמה‬ ‫הנתונים‬
‫פעילויותיהם‬ ‫של‬.
‫נ‬ ‫אוספת‬ ‫המובילים‬ ‫מועצת‬ ‫רק‬ ‫הארגונים‬ ‫משני‬‫לנושא‬ ‫המובהקת‬ ‫זיקתה‬ ‫עקב‬ ‫וזאת‬ ‫תחבורה‬ ‫תוני‬.‫אלה‬
‫אחר‬ ‫ממקור‬ ‫להשיגם‬ ‫יכולת‬ ‫ואין‬ ‫לארגון‬ ‫החסרים‬ ‫נתונים‬.‫התפעול‬ ‫לצורך‬ ‫משמשים‬ ‫הנתונים‬,‫בקרתו‬
‫ותכנונו‬.‫מאגר‬ ‫וארגון‬ ‫נתונים‬ ‫באיסוף‬ ‫רב‬ ‫לקושי‬ ‫גורם‬ ‫הארגון‬ ‫של‬ ‫שקוטנו‬ ‫לראות‬ ‫ניתן‬.‫ניתן‬ ‫כך‬ ‫משום‬
‫מעודכנים‬ ‫שאינם‬ ‫נתונים‬ ‫למצוא‬)1997.(
‫לא‬ ‫ארגון‬ ‫אכן‬ ‫שהוא‬ ‫התעשיינים‬ ‫התאחדות‬ ‫ידי‬ ‫על‬ ‫עצמי‬ ‫באופן‬ ‫נאגרים‬ ‫תחבורתיים‬ ‫לא‬ ‫נתונים‬
‫תחבורתי‬.‫עתידית‬ ‫למדיניות‬ ‫וכבסיס‬ ‫מהעבר‬ ‫תכנון‬ ‫ומדיניות‬ ‫ביצועים‬ ‫לבחינת‬ ‫משמשים‬ ‫אלה‬ ‫נתונים‬.
‫תחבורתי‬ ‫שימוש‬ ‫יש‬ ‫אלה‬ ‫לנתונים‬ ‫אם‬ ‫רב‬ ‫ספק‬.
39
‫טבלה‬26.‫נתונים‬‫חיצוניים‬ ‫תחבורתיים‬
‫מועצת‬
‫המסיעים‬
‫והמובילים‬
‫התאחדות‬
‫התעשייני‬
‫ם‬
‫נתון‬
‫ראשוני‬
/‫מעובד‬
‫הערות‬-‫פעיל‬ ‫מאגר‬,
‫איסוף‬ ‫זמן‬
‫מטרה‬ ‫הנתונים‬ ‫סוג‬
X ‫מ‬ ‫הארץ‬ ‫ברחבי‬ ‫ציבורית‬ ‫בתחבורה‬ ‫נסיעה‬ ‫הרגלי‬ ‫סקר‬ ‫תכנון‬
‫התפעול‬
‫נסיעה‬ ‫הרגלי‬ ‫סקר‬
‫הארצי‬1996/7
X X ‫ר‬ ‫תכנון‬
‫התפעול‬
‫מטענים‬ ‫סקר‬
‫ומשלוחים‬
X X ‫מ‬ ‫התח‬ ‫מסלולי‬ ‫את‬ ‫לומדים‬"‫למכרזים‬ ‫בהתאם‬ ‫צ‬ ‫תכנון‬
‫התפעול‬
‫תח‬ ‫מסלולי‬ ‫מצאי‬"‫צ‬
X ‫מ‬ ‫תכנון‬
‫התפעול‬
‫תח‬ ‫מתקני‬ ‫מצאי‬"‫צ‬/
‫אמצעי‬ ‫בין‬
X ‫מ‬ ‫ההסעה‬ ‫לחברות‬ ‫יש‬ ‫עליהם‬ ‫באזורים‬ ‫בסקרים‬ ‫שימוש‬
‫מכרזים‬ ‫וההובלה‬
‫תכנון‬
‫התפעול‬
‫נוסעים‬ ‫ספירות‬
X ‫מ‬ ‫לחברות‬ ‫יש‬ ‫עליהם‬ ‫באזורים‬ ‫בסקרים‬ ‫שימוש‬‫ההסעה‬
‫מכרזים‬ ‫וההובלה‬
‫תכנון‬
‫התפעול‬
‫נסיעה‬ ‫זמן‬ ‫סקרי‬
X ‫מ‬ ‫הארץ‬ ‫בכל‬ ‫דרכים‬ ‫תאונות‬ ‫בנושא‬ ‫מעובדים‬ ‫נתונים‬ ‫הכרות‬
‫כללית‬
‫דרכים‬ ‫תאונות‬
X ‫ר‬ ‫התחבורה‬ ‫משרד‬ ‫הנתונים‬ ‫מקור‬ ‫הכרות‬
‫כללית‬
‫רכב‬ ‫כלי‬ ‫מצבת‬
X ‫ר‬ ‫התחבורה‬ ‫משרד‬ ‫הנתונים‬ ‫מקור‬ ‫תכנון‬
‫התפעול‬
‫רכישה‬ ‫עלויות‬
X ‫ר‬ ‫בסקרי‬ ‫שימוש‬‫ההסעה‬ ‫לחברות‬ ‫יש‬ ‫עליהם‬ ‫באזורים‬ ‫ם‬
‫מכרזים‬ ‫וההובלה‬
‫תכנון‬
‫התפעול‬
‫תח‬ ‫תעריפי‬"‫צ‬
X X ‫מ‬ ‫התחבורה‬ ‫משרד‬ ‫של‬ ‫עבודה‬ ‫תוכניות‬ ‫תכנון‬
‫מדיניות‬
‫ממשלתיות‬ ‫הוצאות‬
‫וסופסידיות‬
X ‫ר‬ ‫התחבורה‬ ‫משרד‬ ‫הנתונים‬ ‫מקור‬ ‫הכרות‬
‫כללית‬
‫נהיגה‬ ‫רשיונות‬ ‫נתוני‬
‫טבלה‬27.‫נתונים‬‫לא‬-‫חיצוניים‬ ‫תחבורתיים‬
‫מועצת‬
‫המסיעים‬
‫והמובילים‬
‫התאחדות‬
‫התעשיינים‬
‫נתון‬
‫ראשוני‬/
‫מעובד‬
‫הערות‬-‫פעיל‬ ‫מאגר‬,‫איסוף‬ ‫זמן‬ ‫מטרה‬ ‫הנתונים‬ ‫סוג‬
X X ‫מ‬ ‫חומרים‬ ‫העברת‬ ‫של‬ ‫בנושא‬ ‫בעיקר‬ ‫נתונים‬ ‫איסוף‬
‫מסוכנים‬
‫תכנון‬
‫התפעול‬
‫סביבה‬ ‫איכות‬ ‫סקרי‬
)‫ורעש‬ ‫אוויר‬ ‫זיהום‬(
X ‫מ‬ ‫מהע‬ ‫נתונים‬ ‫איסוף‬‫המקומיות‬ ‫והמועצות‬ ‫יריות‬:‫אב‬ ‫בתי‬,
‫בנויים‬ ‫אזורים‬,‫וכדומה‬ ‫אנשים‬ ‫מספר‬
‫תכנון‬
‫התפעול‬
‫דמוגרפיים‬ ‫נתונים‬
X ‫מ‬ ‫מהלמ‬ ‫שוטף‬ ‫עדכון‬"‫ס‬ ‫מדיניות‬
‫תכנון‬
‫והכנסה‬ ‫תעסוקה‬ ‫נתוני‬
X X ‫מ‬ ‫מהלמ‬ ‫שוטף‬ ‫עדכון‬"‫נוספים‬ ‫ממשלה‬ ‫וממשרדי‬ ‫ס‬ ‫מדיניות‬
‫תכנון‬
‫ובכלכלה‬ ‫במשק‬ ‫מגמות‬
X X ‫ר‬ ‫מדיניות‬
‫תכנון‬
‫ת‬‫מ‬"‫ותמ‬ ‫אות‬"‫מים‬
40
‫טבלה‬28.‫פנימיים‬ ‫תחבורתיים‬ ‫נתונים‬
‫מועצת‬
‫המסיעים‬
‫והמובילים‬
‫התאחדות‬
‫התעשיינים‬
‫נתון‬
‫ראשוני‬/
‫מעובד‬
‫הערות‬-‫פעיל‬ ‫מאגר‬,
‫איסוף‬ ‫זמן‬
‫מטרה‬ ‫הנתונים‬ ‫סוג‬
X ‫ר‬ ‫ב‬ ‫שיצא‬ ‫בסיסי‬ ‫ספר‬-1997,‫מאגר‬ ‫את‬ ‫לעדכן‬ ‫קושי‬ ‫קיים‬
‫הנתונים‬,‫מע‬ ‫פעם‬ ‫מידי‬‫חלקי‬ ‫עדכון‬ ‫דכנים‬.
‫בקרת‬
‫תפעול‬
‫המסיעים‬ ‫פנקס‬-
‫החברות‬ ‫רשימת‬
‫למועצת‬ ‫המשתייכות‬
‫והמסיעים‬ ‫המובילים‬
X ‫ר‬ ‫בשנת‬ ‫שנערך‬ ‫פנימי‬ ‫סקר‬1999,‫תמחיר‬ ‫גיבוש‬ ‫שמטרתו‬
‫המפעיל‬ ‫של‬ ‫אמת‬ ‫עלויות‬ ‫והצגת‬ ‫ההובלה‬ ‫לענף‬.
‫תכנון‬
‫תפעול‬
‫תמחיר‬ ‫ההובלה‬ ‫ענף‬
‫עלויות‬
X ‫ר‬ ‫חודשים‬ ‫לשלושה‬ ‫אחת‬ ‫המתעדכן‬ ‫נתון‬,‫עדכון‬ ‫מטרתו‬
‫הובלה‬ ‫עלויות‬:‫עבודה‬,‫דלק‬,‫הון‬,‫ביטוח‬,‫תיקונים‬,
‫צמיגים‬.
‫תכנון‬
‫תפעול‬
‫תשומות‬ ‫סל‬-
‫תשומות‬ ‫התייקרות‬
‫משאיות‬ ‫הפעלת‬,
‫ואוטובוסים‬ ‫טיוליות‬
X ‫ר‬ ‫ב‬ ‫נערך‬ ‫הסקר‬-1997,‫ע‬"‫לתכנון‬ ‫הישראלי‬ ‫המכון‬ ‫י‬
‫תחבורה‬
‫השוואת‬
‫נתונים‬
‫כלכלית‬ ‫כדאיות‬ ‫בדיקת‬
‫באחזקת‬ ‫השקעה‬ ‫של‬
‫דרכים‬‫לנפח‬ ‫בהתאם‬
‫ותקינותו‬ ‫הרכב‬
X ‫ר‬ ‫בשנת‬ ‫שנערך‬ ‫סקר‬1997,‫חיצוניים‬ ‫יועצים‬ ‫ידי‬ ‫על‬ ‫השוואת‬
‫נתונים‬
‫לתחבורה‬ ‫הסולר‬ ‫ייקור‬
‫משק‬ ‫על‬ ‫והשפעתו‬
‫ההובלה‬
‫טבלה‬29.‫לא‬ ‫נתונים‬-‫פנימיים‬ ‫תחבורתיים‬
‫מועצת‬
‫המסיעים‬
‫והמובילים‬
‫התאחדות‬
‫התעשיינים‬
‫נתון‬
‫ראשוני‬/
‫מעובד‬
‫הע‬‫רות‬-‫פעיל‬ ‫מאגר‬,
‫איסוף‬ ‫זמן‬
‫מטרה‬ ‫הנתונים‬ ‫סוג‬
X ‫ר‬ ‫חברי‬ ‫לכל‬ ‫מופצים‬ ‫הכלכליים‬ ‫והניתוחים‬ ‫הסקירות‬
‫השונים‬ ‫התקשורת‬ ‫בערוצי‬ ‫ומפורסמים‬ ‫ההתאחדות‬.
‫בקרת‬
‫תכנון‬
‫חודשיים‬ ‫ניתוחים‬-
‫תפוקה‬ ‫בנושאי‬,‫תעסוקה‬,
‫ויצוא‬ ‫פריון‬
X ‫ר‬ ‫חברי‬ ‫לכל‬ ‫מופצים‬ ‫הכלכליים‬ ‫והניתוחים‬ ‫הסקירות‬
‫ההתאחדות‬‫השונים‬ ‫התקשורת‬ ‫בערוצי‬ ‫ומפורסמים‬.
‫בקרת‬
‫תכנון‬
‫רבעוניים‬ ‫ניתוחים‬-
‫בתעשייה‬ ‫שכר‬ ‫בנושאי‬,
‫בתעשייה‬ ‫השקעות‬,‫ענף‬
‫הבנייה‬,‫חוץ‬ ‫סחר‬,‫שוק‬
‫העבודה‬,‫ושימושיו‬ ‫תוצר‬
X ‫מ‬ ‫חברי‬ ‫לכל‬ ‫מופצים‬ ‫הכלכליים‬ ‫והניתוחים‬ ‫הסקירות‬
‫השונים‬ ‫התקשורת‬ ‫בערוצי‬ ‫ומפורסמים‬ ‫ההתאחדות‬.
‫בקרת‬
‫תכנון‬
‫ניתוחים‬‫שנתיים‬ ‫חצי‬-
‫הכספיים‬ ‫הדוחות‬ ‫ניתוח‬
‫הבורסאיות‬ ‫החברות‬ ‫של‬
X ‫מ‬ ‫חברי‬ ‫לכל‬ ‫מופצים‬ ‫הכלכליים‬ ‫והניתוחים‬ ‫הסקירות‬
‫השונים‬ ‫התקשורת‬ ‫בערוצי‬ ‫ומפורסמים‬ ‫ההתאחדות‬.
‫בקרת‬
‫תכנון‬
‫שנתיים‬ ‫ניתוחים‬-‫תחזית‬
‫כלכלית‬ ‫מאקרו‬,‫שכר‬
‫עבודה‬ ‫ויחסי‬
X ‫ר‬ ‫בר‬ ‫בתעשייה‬ ‫ההתפתחויות‬ ‫להבנת‬ ‫כל‬ ‫המשמש‬ ‫סקר‬‫בעון‬
‫הבא‬ ‫הרבעון‬ ‫וחיזוי‬ ‫חולף‬
‫מדיניות‬
‫תכנון‬
‫בתעשייה‬ ‫הציפיות‬ ‫סקר‬
X ‫ר‬ ‫בו‬ ‫למשתמשים‬ ‫חשוב‬ ‫ניהולי‬ ‫כלי‬ ‫משמש‬.‫נערך‬ ‫הסקר‬
‫ע‬ ‫לשנה‬ ‫אחת‬"‫ההתאחדות‬ ‫בשיתוף‬ ‫פילת‬ ‫חברת‬ ‫י‬
‫מדיניות‬
‫תכנון‬
‫הגדול‬ ‫השכר‬ ‫סקר‬
‫בתעשייה‬
X ‫מ‬ ‫מדיניות‬
‫תכנון‬
‫ותחזית‬ ‫חוץ‬ ‫סחר‬ ‫סקירת‬
‫עולמית‬
X ‫מ‬ ‫ות‬ ‫חוקים‬ ‫מכיל‬‫סביבה‬ ‫איכות‬ ‫בנושא‬ ‫ואמנות‬ ‫קנות‬ ‫מדיניות‬
‫תכנון‬
‫בנושא‬ ‫חוקים‬ ‫קובץ‬
‫סביבה‬ ‫איכות‬
41
3.4.2.‫בהווה‬ ‫בשימוש‬ ‫אינם‬ ‫ואשר‬ ‫הארגונים‬ ‫מעונינים‬ ‫בהם‬ ‫החיצוניים‬ ‫הנתונים‬ ‫סוגי‬
‫גבוהה‬ ‫אגרגציה‬ ‫ברמת‬ ‫תחבורתיים‬ ‫בנתונים‬ ‫מעונינים‬ ‫הארגונים‬ ‫ששני‬ ‫מראים‬ ‫הממצאים‬)‫ארצית‬ ‫רמה‬(
‫ע‬ ‫הקשורים‬ ‫ובקרה‬ ‫תכנון‬ ‫לצורך‬‫השוטף‬ ‫התפעול‬ ‫ם‬.‫מטבע‬ ‫אשר‬ ‫המטענים‬ ‫הובלת‬ ‫נושא‬ ‫על‬ ‫הושם‬ ‫דגש‬
‫בו‬ ‫עוסקים‬ ‫הארגונים‬ ‫שני‬ ‫הדברים‬.‫היכול‬ ‫את‬ ‫להם‬ ‫אין‬ ‫הארגונים‬ ‫של‬ ‫קוטנם‬ ‫עקב‬‫ת‬‫הנתונים‬ ‫את‬ ‫לאסוף‬
‫נתונים‬ ‫למאגר‬ ‫בממשק‬ ‫חייבים‬ ‫יהיו‬ ‫ולכן‬ ‫בעצמם‬ ‫הנדרשים‬.
‫טוו‬ ‫ארוך‬ ‫תכנון‬ ‫לצורך‬ ‫כי‬ ‫לראות‬ ‫ניתן‬ ‫תחבורתיים‬ ‫לא‬ ‫לנתונים‬ ‫בהקשר‬‫המובילים‬ ‫מועצת‬ ‫מעונינת‬ ‫ח‬
‫שונים‬ ‫לאומיים‬ ‫בנתונים‬.‫בחיתוליו‬ ‫נמצא‬ ‫זה‬ ‫תכנון‬ ‫וכל‬ ‫מאחר‬ ‫מהמתואר‬ ‫יותר‬ ‫ספציפי‬ ‫פירוט‬ ‫אין‬.
‫טבלה‬30.‫תחבורתיים‬ ‫נתונים‬
‫מטרה‬‫מועצת‬
‫המסיעים‬
‫והמובילים‬
‫התאחדות‬
‫התעשיינים‬ ‫פירוט‬ ‫כללי‬
‫הנתונים‬ ‫סוג‬
X ‫ול‬ ‫לייעל‬ ‫המטרה‬‫ההסעה‬ ‫מערכת‬ ‫את‬ ‫הוזיל‬
‫והובלה‬
‫בקרה‬
‫ותפעול‬,
‫תכנון‬
‫מעודכן‬ ‫נתונים‬ ‫מאגר‬
‫צמתים‬ ‫על‬ ‫מידע‬ ‫שירכז‬
‫בארץ‬ ‫מרכזיים‬ ‫וצירים‬
‫אמת‬ ‫בזמן‬
X X ‫תכנון‬ ‫על‬ ‫ומשלוחים‬ ‫מטענים‬ ‫סקר‬
‫ראשיים‬ ‫צירים‬
X ‫כניסת‬ ‫מועד‬ ‫את‬ ‫להתאים‬ ‫המטרה‬
‫ככל‬ ‫סמוך‬ ‫שיותר‬ ‫כמה‬ ‫לנמל‬ ‫המשאיות‬
‫והטעי‬ ‫הפריקה‬ ‫ביצוע‬ ‫לזמני‬ ‫האפשר‬‫נה‬-
‫ואת‬ ‫ההמתנה‬ ‫זמן‬ ‫את‬ ‫לחסוך‬ ‫ובכך‬
‫בנמל‬ ‫עומס‬ ‫של‬ ‫היווצרותו‬
‫בקרה‬
‫ותפעול‬
‫הנוגע‬ ‫בכל‬ ‫שוטף‬ ‫פרסום‬
‫מטען‬ ‫אוניות‬ ‫לעגינת‬
‫בנמלים‬
X ‫והערכות‬ ‫רחב‬ ‫רקע‬ ‫לתת‬ ‫במטרה‬
‫בפיתוח‬ ‫מדיניות‬ ‫לקביעת‬ ‫מתאימות‬
‫והמשק‬ ‫התעשייה‬
‫כללית‬ ‫הכרה‬
‫המידע‬ ‫של‬
‫והשקעות‬ ‫עלויות‬ ‫על‬ ‫נתונים‬
‫בתחבורה‬
X ‫לתמ‬ ‫במטרה‬‫והרחבת‬ ‫פיתוח‬ ‫במדיניות‬ ‫וך‬
‫הקיים‬ ‫המצאי‬
‫תכנון‬ ‫ומסילות‬ ‫כבישים‬ ‫מצאי‬
‫ברזל‬
‫טבלה‬31.‫לא‬ ‫נתונים‬-‫תחבורתיים‬
‫מטרה‬‫מועצת‬
‫המסיעים‬
‫והמובילים‬
‫התאחדות‬
‫התעשיינים‬ ‫פירוט‬ ‫כללי‬
‫הנתונים‬ ‫סוג‬
‫כוח‬ ‫עתיר‬ ‫ענף‬ ‫הוא‬ ‫וההובלה‬ ‫ההסעה‬ ‫ענף‬
‫אדם‬.‫את‬ ‫לייעל‬ ‫המטרה‬‫שתוכל‬ ‫המערכת‬
‫והן‬ ‫לעובדים‬ ‫הן‬ ‫נאות‬ ‫מענה‬ ‫לתת‬
‫וההובלה‬ ‫ההסעה‬ ‫בתחומי‬ ‫למעסיקים‬
‫של‬ ‫הכרה‬
‫המידע‬
‫ותכנון‬
‫חברתיים‬ ‫נתונים‬,‫גיאו‬-
‫ומשפטיים‬ ‫כלכליים‬)‫דיני‬
‫עבודה‬,‫שכר‬ ‫מגמות‬
‫משפטיים‬ ‫ותקדימים‬
‫עובדים‬ ‫זכויות‬ ‫בנושא‬(
X ‫שנתית‬ ‫רב‬ ‫עבודה‬ ‫תוכנית‬ ‫להכין‬ ‫המטרה‬
‫כלכליים‬ ‫נתונים‬ ‫על‬ ‫המבוססת‬‫שכבר‬
‫אחרים‬ ‫גופים‬ ‫ידי‬ ‫על‬ ‫נאספו‬
‫תכנון‬ ‫כלכליים‬ ‫נתונים‬-‫מגמות‬
‫במשק‬,‫כלכליים‬ ‫ניתוחים‬
‫חברתיים‬ ‫בתחומים‬,
‫תחבורתיים‬,‫פילוחים‬
‫החקלאות‬ ‫בתחום‬
‫והתעשייה‬-‫יצוא‬ ‫נתוני‬
‫וייבוא‬)‫מכולות‬(‫ותשתיות‬
42
3.4.3.‫הנתונים‬ ‫איסוף‬ ‫בתחום‬ ‫הארגונים‬ ‫בפני‬ ‫העומדות‬ ‫העיקריות‬ ‫הבעיות‬
‫בח‬ ‫מתמקדות‬ ‫הבעיות‬‫השגתם‬ ‫ובאופן‬ ‫אחרים‬ ‫בארגונים‬ ‫תחבורתיים‬ ‫נתונים‬ ‫של‬ ‫לקיומם‬ ‫המודעות‬ ‫וסר‬.
‫אלה‬ ‫בעיות‬,‫תקציב‬ ‫קשיי‬ ‫עם‬ ‫יחד‬,‫מסודר‬ ‫מאגר‬ ‫בעזרת‬ ‫להיפתר‬ ‫יכולות‬ ‫והיו‬ ‫קטנים‬ ‫לארגונים‬ ‫אופייניות‬
‫רב‬-‫משתמשים‬.
‫טבלה‬32.‫הנתונים‬ ‫באיסוף‬ ‫בעיות‬
‫מועצת‬
‫המסיעים‬
‫והמובילים‬
‫התאחדות‬
‫התעשיינים‬
‫הערה‬ ‫הבעיה‬ ‫סוג‬
X ‫יקרה‬ ‫סקרים‬ ‫ועריכת‬ ‫נתונים‬ ‫באיסוף‬ ‫ההשקעה‬,‫צריך‬ ‫לכן‬
‫כלכלית‬ ‫והן‬ ‫טכנית‬ ‫הן‬ ‫ונגישה‬ ‫יותר‬ ‫זמינה‬ ‫נתונים‬ ‫מערכת‬.
‫תקציב‬ ‫מגבלת‬
X ‫קבלת‬ ‫בתהליך‬ ‫בנתונים‬ ‫בשימוש‬ ‫לחסך‬ ‫מודעות‬ ‫חוסר‬
‫החלטות‬-‫בתהליך‬ ‫בנתונים‬ ‫שוטף‬ ‫שימוש‬ ‫נעשה‬ ‫שלא‬ ‫כיוון‬
‫ההחלטות‬ ‫קבלת‬,‫ל‬‫זה‬ ‫בתחום‬ ‫הקיים‬ ‫לחסך‬ ‫מודעות‬ ‫היתה‬ ‫א‬.
‫שלב‬ ‫את‬ ‫ההחלטות‬ ‫קבלת‬ ‫לתהליך‬ ‫יכניסו‬ ‫וכאשר‬ ‫אם‬
‫לנתונים‬ ‫החשיפה‬,‫להתנהל‬ ‫יוכל‬ ‫לא‬ ‫התהליך‬ ‫ובעתיד‬ ‫סביר‬
‫בלעדיו‬.
‫החלטות‬ ‫קבלת‬
X ‫המשרדים‬ ‫שני‬ ‫בין‬ ‫נופל‬ ‫מסוכנים‬ ‫חומרים‬ ‫הובלת‬ ‫תחום‬-
‫הסביבה‬ ‫לאיכות‬ ‫והמשרד‬ ‫התחבורה‬ ‫משרד‬,‫ניתן‬ ‫לא‬ ‫כך‬ ‫בשל‬
‫מענה‬‫זה‬ ‫בתחום‬ ‫בנתונים‬ ‫לצורך‬ ‫ואמין‬ ‫מספק‬ ‫תפעולי‬.
‫בנתונים‬ ‫חוסר‬
3.4.4.‫המשתמשים‬ ‫לסקר‬ ‫והרלוונטיות‬ ‫הפעולה‬ ‫שיתוף‬ ‫מידת‬
‫נתונים‬ ‫ספקי‬ ‫להיות‬ ‫יכולים‬ ‫אינם‬ ‫הארגונים‬ ‫שני‬.‫לשמש‬ ‫ויכולים‬ ‫ידם‬ ‫על‬ ‫הנאגרים‬ ‫הנתונים‬ ‫ואופי‬ ‫כמות‬
‫מזערי‬ ‫הינו‬ ‫תחבורה‬ ‫לתכנון‬.‫ביניהם‬ ‫שוני‬ ‫קיים‬ ‫נתונים‬ ‫כצרכני‬.‫מועצת‬‫נתונים‬ ‫ליותר‬ ‫נזקקת‬ ‫המובילים‬
‫נסיעה‬ ‫הרגלי‬ ‫לסקרי‬ ‫קשורים‬ ‫שאינם‬ ‫דוחות‬ ‫של‬ ‫עיבוד‬ ‫חלקם‬ ‫אשר‬ ‫תחבורתיים‬.‫התעשיינים‬ ‫התאחדות‬
‫מטענים‬ ‫עם‬ ‫הקשורים‬ ‫ובעיקר‬ ‫תחבורתיים‬ ‫נתונים‬ ‫למעט‬ ‫נזקקת‬,‫תשתיות‬ ‫מצאי‬,‫סביבה‬ ‫ואיכות‬ ‫עלויות‬.
‫התחבורה‬ ‫למשרד‬ ‫אסטרטגי‬ ‫כשותף‬ ‫לשמש‬ ‫יכולים‬ ‫אלה‬ ‫ארגונים‬ ‫אין‬‫יוכל‬ ‫טוב‬ ‫פעולה‬ ‫שיתוף‬ ‫אך‬
‫המובילים‬ ‫מועמת‬ ‫מצד‬ ‫להתקבל‬.
‫טבלה‬33.‫פוטנציאלי‬ ‫פעולה‬ ‫שיתוף‬
‫המסיעים‬ ‫מועצת‬
‫והמובילים‬
‫התאחדות‬
‫התעשיינים‬
‫הסיווג‬ ‫סוג‬
‫נתונים‬ ‫ספק‬
3 1 ‫משתמש‬
‫אסטרטגי‬ ‫שותף‬)‫ורצון‬ ‫נתונים‬ ‫לאסוף‬ ‫יכולת‬ ‫בעל‬
‫פעולה‬ ‫לשתף‬(
43
3.5.‫מ‬‫תכנון‬ ‫שרדי‬‫מחקר‬ ‫ומכוני‬
3.5.1.‫קיימים‬ ‫וסקרים‬ ‫נתונים‬ ‫במאגרי‬ ‫ושימוש‬ ‫אחזקה‬
‫ב‬ ‫מוצגים‬ ‫זו‬ ‫בקטגוריה‬ ‫הנתונים‬‫טבלה‬34‫עד‬‫טבלה‬37.
‫יש‬ ‫זו‬ ‫שבקטגוריה‬ ‫לראות‬ ‫ניתן‬"‫כבדים‬ ‫משתמשים‬"‫תחבורתיים‬ ‫בנתונים‬.‫ואולם‬,‫הארגונים‬ ‫סוגי‬ ‫שני‬
‫משתמ‬ ‫אינם‬ ‫שנסקרו‬‫ראשוניים‬ ‫בנתונים‬ ‫שים‬.‫מכינים‬ ‫אשר‬ ‫תחבורתיים‬ ‫יועצים‬ ‫מעסיק‬ ‫התכנון‬ ‫משרד‬
‫שנדרשים‬ ‫ובפורמט‬ ‫בפירוט‬ ‫הנתונים‬ ‫את‬.‫ונסקרו‬ ‫ראשוניים‬ ‫בנתונים‬ ‫משתמשים‬ ‫התחבורתיים‬ ‫היועצים‬
‫זה‬ ‫בפרויקט‬ ‫אשר‬ ‫תחבורתיים‬ ‫במשתמשים‬ ‫הדן‬ ‫בחלק‬.‫מחקר‬ ‫מכון‬)‫אוניברסיטה‬(‫בדרך‬ ‫מעסיק‬ ‫איננו‬
‫חיצוני‬ ‫יועצים‬ ‫כלל‬‫שונים‬ ‫ארגונים‬ ‫ידי‬ ‫על‬ ‫מעובדים‬ ‫בנתונים‬ ‫משתמש‬ ‫אך‬ ‫ים‬)‫לחקר‬ ‫המכון‬ ‫כגון‬
‫התחבורה‬,‫הסביבה‬ ‫לאיכות‬ ‫המשרד‬.(
‫הארגונים‬ ‫סוגי‬ ‫לשני‬ ‫הנדרשים‬ ‫חיצוניים‬ ‫תחבורתיים‬ ‫הלא‬ ‫בנתונים‬ ‫חפיפה‬ ‫קיימת‬.‫שלמעט‬ ‫לראות‬ ‫ניתן‬
‫ותמ‬ ‫האוכלוסין‬ ‫מפקד‬ ‫נתוני‬"‫מעובד‬ ‫לנתונים‬ ‫הארגונים‬ ‫נזקקים‬ ‫ראשוניים‬ ‫שהינם‬ ‫א‬‫בסעיף‬ ‫כמתואר‬ ‫ים‬
‫הקודם‬.
‫תחבורתיים‬ ‫נתונים‬ ‫באיסוף‬ ‫עוסקים‬ ‫אלה‬ ‫ארגונים‬ ‫שאין‬ ‫להסיק‬ ‫ניתן‬ ‫ככלל‬.‫ומחקרית‬ ‫תכנונית‬ ‫מטרתם‬
‫לכן‬ ‫קודם‬ ‫שתואר‬ ‫כפי‬ ‫משיגים‬ ‫הם‬ ‫הנתונים‬ ‫ואת‬.
‫לא‬ ‫נתונים‬ ‫הארגונים‬ ‫אוגרים‬ ‫ואין‬ ‫שכמעט‬ ‫לראות‬ ‫ניתן‬ ‫הקודמת‬ ‫בפסקה‬ ‫למתואר‬ ‫דומה‬ ‫באופן‬
‫תחבורתיים‬.‫תו‬ ‫מספר‬ ‫קיימות‬‫ייעוץ‬ ‫במשרד‬ ‫מקומיות‬ ‫כניות‬)‫ותמ‬ ‫אב‬ ‫תוכניות‬"‫א‬(‫שונים‬ ‫מחקר‬ ‫ודוחות‬
‫אוניברסיטאי‬ ‫מחקר‬ ‫במכון‬.
44
‫טבלה‬34.‫חיצוניים‬ ‫תחבורתיים‬ ‫נתונים‬
‫האוניברסיטה‬
‫ערן‬ ‫העברית‬
‫פיטלסון‬
‫תכנון‬ ‫משרד‬
‫לרמן‬
‫נתון‬
‫ראשוני‬/
‫מעובד‬
‫הערות‬–‫פעיל‬ ‫מאגר‬,‫איסוף‬ ‫זמן‬ ‫מטרה‬ ‫הנת‬ ‫סוג‬‫ונים‬
X X ‫תכנון‬
‫ומחקר‬
‫נסיעה‬ ‫הרגלי‬ ‫סקר‬
‫הארצי‬1996/7
X ‫התחבורה‬ ‫יועצי‬ ‫טיפול‬ ‫תחום‬ ‫תכנון‬
‫ומחקר‬
‫נסיעה‬ ‫הרגלי‬ ‫סקר‬
‫מקומיים‬
X X ‫מ‬ ‫התחבורה‬ ‫יועצי‬ ‫טיפול‬ ‫תחום‬ ‫בלרמן‬.‫עסק‬ ‫פיטלסון‬
‫לירושלים‬ ‫ברכבת‬ ‫שימוש‬ ‫דפוסי‬ ‫בסקר‬
‫תכנון‬
‫ומחקר‬
‫במקומות‬ ‫סקר‬
‫עבודה‬/‫לימודים‬
X ‫מ‬ ‫טיפול‬ ‫תחום‬‫התחבורה‬ ‫יועצי‬ ‫תכנון‬ ‫בתח‬ ‫נוסעים‬ ‫סקר‬"‫צ‬
X ‫מ‬ ‫התחבורה‬ ‫יועצי‬ ‫טיפול‬ ‫תחום‬ ‫תכנון‬ ‫מוצא‬ ‫סקר‬-‫יעד‬
X X ‫מ‬ ‫התחבורה‬ ‫יועצי‬ ‫טיפול‬ ‫תחום‬ ‫בלרמן‬.‫עסק‬ ‫פיטלסון‬
‫החניה‬ ‫תקני‬ ‫גישת‬ ‫בבחינת‬
‫תכנון‬
‫ומחקר‬
‫חניה‬ ‫סקר‬
X ‫מ‬ ‫התחבורה‬ ‫יועצי‬ ‫טיפול‬ ‫תחום‬ ‫תכנון‬ ‫מטענים‬ ‫סקר‬
‫ומשלוחים‬
X X ‫מ‬ ‫טיפו‬ ‫תחום‬‫התחבורה‬ ‫יועצי‬ ‫ל‬.‫שימוש‬ ‫עשה‬ ‫פיטלסון‬
‫התפתחות‬ ‫על‬ ‫והיום‬ ‫בעבר‬ ‫עבודות‬ ‫להכנת‬ ‫בנתונים‬
‫בישראל‬ ‫הדרכים‬ ‫מערכת‬
‫תכנון‬
‫ומחקר‬
‫דרכים‬ ‫מצאי‬
X X ‫מ‬ ‫התחבורה‬ ‫יועצי‬ ‫טיפול‬ ‫תחום‬.‫שימוש‬ ‫עשה‬ ‫פיטלסון‬
‫התפתחות‬ ‫על‬ ‫והיום‬ ‫בעבר‬ ‫עבודות‬ ‫להכנת‬ ‫בנתונים‬
‫בישראל‬ ‫המסילתית‬ ‫המערכת‬ ‫התפתחות‬
‫תכנון‬
‫ומח‬‫קר‬
‫ברזל‬ ‫מסילות‬ ‫מצאי‬
X X ‫מ‬ ‫התחבורה‬ ‫יועצי‬ ‫טיפול‬ ‫תחום‬ ‫תכנון‬
‫ומחקר‬
‫חניה‬ ‫מצאי‬
X X ‫מ‬ ‫התחבורה‬ ‫יועצי‬ ‫טיפול‬ ‫תחום‬,‫ת‬ ‫מטרופולין‬ ‫פרוייקט‬"‫א‬-
‫סביבתיות‬ ‫השלכות‬
‫תכנון‬
‫ומחקר‬
‫תח‬ ‫מסלולי‬ ‫מצאי‬"‫צ‬
X X ‫מ‬ ‫התחבורה‬ ‫יועצי‬ ‫טיפול‬ ‫תחום‬,‫ת‬ ‫מטרופולין‬ ‫פרוייקט‬"‫א‬-
‫סביבתיות‬ ‫השלכות‬
‫תכנון‬
‫ו‬‫מחקר‬
‫תח‬ ‫מתקני‬ ‫מצאי‬"‫צ‬/
‫אמצעי‬ ‫בין‬
X X ‫מ‬ ‫התחבורה‬ ‫יועצי‬ ‫טיפול‬ ‫תחום‬ ‫תכנון‬
‫ומחקר‬
‫תנועה‬ ‫ספירת‬
X ‫מ‬ ‫התחבורה‬ ‫יועצי‬ ‫טיפול‬ ‫תחום‬ ‫תכנון‬ ‫נוסעים‬ ‫ספירות‬
X ‫מ‬ ‫התחבורה‬ ‫יועצי‬ ‫טיפול‬ ‫תחום‬ ‫תכנון‬
‫ומחקר‬
‫נסיעה‬ ‫זמן‬ ‫סקרי‬
X ‫מ‬ ‫התחבורה‬ ‫יועצי‬ ‫טיפול‬ ‫תחום‬ ‫תכנון‬
‫ומחקר‬
‫דרכים‬ ‫תאונות‬
X X ‫מ‬ ‫אוכלוסייה‬ ‫אפיוניי‬ ‫להעריך‬ ‫שניסו‬ ‫השתמשו‬-‫תכונות‬
‫סוציואקונומיות‬
‫תכנון‬,
‫השווא‬‫ה‬
‫גיל‬ ‫על‬ ‫נתונים‬
‫ובעלות‬
X ‫מ‬ ‫רמת‬ ‫באיזו‬ ‫תלוי‬ ‫הנדסי‬ ‫או‬ ‫כלכלי‬ ‫יועץ‬ ‫של‬ ‫טיפול‬ ‫תחום‬
‫עוסקים‬ ‫מפורט‬ ‫תכנון‬
‫תכנון‬ ‫הקמת‬ ‫עלויות‬
‫מתקנים‬
X ‫מ‬ ‫רמת‬ ‫באיזו‬ ‫תלוי‬ ‫הנדסי‬ ‫או‬ ‫כלכלי‬ ‫יועץ‬ ‫של‬ ‫טיפול‬ ‫תחום‬
‫תכ‬‫עוסקים‬ ‫מפורט‬ ‫נון‬
‫תכנון‬ ‫תפעול‬ ‫עלויות‬
X ‫ר‬ ‫רמת‬ ‫באיזו‬ ‫תלוי‬ ‫הנדסי‬ ‫או‬ ‫כלכלי‬ ‫יועץ‬ ‫של‬ ‫טיפול‬ ‫תחום‬
‫עוסקים‬ ‫מפורט‬ ‫תכנון‬
‫תכנון‬,
‫השווא‬‫ה‬
‫חנייה‬ ‫תעריפי‬
X ‫ר‬ ‫רמת‬ ‫באיזו‬ ‫תלוי‬ ‫הנדסי‬ ‫או‬ ‫כלכלי‬ ‫יועץ‬ ‫של‬ ‫טיפול‬ ‫תחום‬
‫עוסקים‬ ‫מפורט‬ ‫תכנון‬
‫תכנון‬,
‫השווא‬‫ה‬
‫תח‬ ‫תעריפי‬"‫צ‬
X ‫מ‬ ‫של‬ ‫טיפול‬ ‫תחום‬‫רמת‬ ‫באיזו‬ ‫תלוי‬ ‫הנדסי‬ ‫או‬ ‫כלכלי‬ ‫יועץ‬
‫עוסקים‬ ‫מפורט‬ ‫תכנון‬
‫תכנון‬,
‫השווא‬‫ה‬
‫ממשלתיות‬ ‫הוצאות‬
‫וסופסידיות‬
45
‫טבלה‬35.‫לא‬ ‫נתונים‬-‫חיצוניים‬ ‫תחבורתיים‬
‫האוניברסיטה‬
‫ערן‬ ‫העברית‬
‫פיטלסון‬
‫תכנון‬ ‫משרד‬
‫לרמן‬
‫נתון‬
‫ראשוני‬/
‫מעובד‬
‫הערות‬-‫פעיל‬ ‫מאגר‬,
‫איסוף‬ ‫זמן‬
‫מ‬‫טרה‬ ‫הנתונים‬ ‫סוג‬
X X ‫מ‬ ‫לפרוייקט‬ ‫בהתאם‬ ‫שונים‬ ‫בנושאים‬ ‫סביבתיים‬ ‫תסקירים‬ ‫תכנון‬
‫ומחקר‬
‫סביבה‬ ‫איכות‬ ‫סקרי‬
)‫ורעש‬ ‫אוויר‬ ‫זיהום‬(
X X ‫ר‬ ‫איכותו‬ ‫ובכך‬ ‫מהשנתון‬ ‫יותר‬ ‫עדכנית‬ ‫תמונה‬ ‫נותן‬ ‫המפקד‬.
‫שונים‬ ‫בעיבודים‬ ‫ובחלק‬ ‫גולמית‬ ‫בצורה‬ ‫בחלקו‬ ‫שימוש‬
‫תכנון‬
‫ומחקר‬
‫האוכלוסין‬ ‫מפקד‬
‫והדיור‬1995
X X ‫ר‬ ‫חדשים‬ ‫נתונים‬ ‫יוצרים‬ ‫וגם‬ ‫משתמשים‬ ‫תכנון‬
‫ומחקר‬
‫דמוגרפיים‬ ‫נתונים‬
X X ‫מ‬ ‫הכלכלי‬ ‫היועץ‬ ‫של‬ ‫טיפול‬ ‫תחום‬ ‫תכנון‬
‫ומחקר‬
‫קרקע‬ ‫שימושי‬ ‫נתוני‬
X X ‫מ‬ ‫הכלכלי‬ ‫היועץ‬ ‫של‬ ‫טיפול‬ ‫תחום‬ ‫תכנון‬
‫ומחקר‬
‫והכנסה‬ ‫תעסוקה‬ ‫נתוני‬
X X ‫מ‬ ‫הכלכלי‬ ‫היועץ‬ ‫של‬ ‫טיפול‬ ‫תחום‬ ‫תכנון‬
‫ומחקר‬
‫במש‬ ‫מגמות‬‫ובכלכלה‬ ‫ק‬
X X ‫ר‬ ‫תכנון‬
‫ומחקר‬
‫תמ‬"‫ותממים‬ ‫אות‬
‫טבלה‬36.‫פנימיים‬ ‫תחבורתיים‬ ‫נתונים‬
‫האוניברסיטה‬
‫ערן‬ ‫העברית‬
‫פיטלסון‬
‫תכנון‬ ‫משרד‬
‫לרמן‬
‫נתון‬
‫ראשוני‬/
‫מעובד‬
‫הערות‬-‫פעיל‬ ‫מאגר‬,‫איסוף‬ ‫זמן‬ ‫מטרה‬ ‫הנתונים‬ ‫סוג‬
X ‫לציבור‬ ‫חשוף‬ ‫שאינו‬ ‫תוכניות‬ ‫מאגר‬ ‫תכנ‬‫ון‬ ‫תחבורתיות‬ ‫אב‬ ‫תוכניות‬
‫שונים‬ ‫ליישובים‬
‫טבלה‬37.‫לא‬ ‫נתונים‬-‫פנימיים‬ ‫תחבורתיים‬
‫האוניברסיטה‬
‫ערן‬ ‫העברית‬
‫פיטלסון‬
‫תכנון‬ ‫משרד‬
‫לרמן‬
‫נתון‬
‫ראשוני‬/
‫מעובד‬
‫הערות‬-‫פעיל‬ ‫מאגר‬,
‫איסוף‬ ‫זמן‬
‫מטרה‬ ‫הנתונים‬ ‫סוג‬
X ‫ר‬ ‫בשנת‬ ‫נערך‬ ‫הנתונים‬ ‫מאגר‬2002‫והועבר‬‫ללמ‬"‫ולמשרד‬ ‫ס‬
‫הסביבה‬ ‫לאיכות‬,‫נמצאת‬ ‫לעדכון‬ ‫האחריות‬ ‫כעת‬ ‫כאשר‬
‫באחריותם‬.
‫מחקר‬ ‫לפיתוח‬ ‫אינדיקטורים‬
‫בר‬-‫קיימא‬
X ‫ר‬ ‫הלמ‬ ‫עם‬ ‫בשיתוף‬"‫ס‬ ‫מחקר‬ ‫נתונים‬ ‫מאגר‬
‫של‬ ‫דמוגרפיים‬
‫למדעי‬ ‫הפקולטה‬
‫החברה‬
X X ‫ר‬ ‫המערכת‬ ‫עדכון‬ ‫היא‬ ‫פרטי‬ ‫משרד‬ ‫של‬ ‫הבעיה‬.‫משתדלים‬
‫וב‬ ‫בעיתי‬ ‫העדכון‬ ‫אך‬ ‫שמיש‬ ‫שיהיה‬‫השכבות‬ ‫ערך‬ ‫יורד‬ ‫כך‬
‫במערכת‬ ‫המצויות‬.‫שיתוף‬ ‫העברית‬ ‫באוניברסיטה‬
‫קשרי‬ ‫בסיס‬ ‫על‬ ‫אלא‬ ‫כספי‬ ‫בסיס‬ ‫על‬ ‫נעשה‬ ‫לא‬ ‫הפעולה‬
‫העיריות‬ ‫עם‬ ‫מחקר‬,‫אחרים‬ ‫וגופים‬ ‫ממשלה‬ ‫משרדי‬-
‫למחקר‬ ‫החומר‬ ‫את‬ ‫לשמור‬ ‫האוניברסיטה‬ ‫מתחייבת‬ ‫להם‬
‫המחקרים‬ ‫תוצאות‬ ‫את‬ ‫ולהעביר‬ ‫פנימי‬.
‫מחקר‬
‫ותכנון‬
‫מערכת‬GIS
X ‫ר‬ ‫תוכניות‬ ‫מאגר‬,‫לציבור‬ ‫חשוף‬ ‫ואינו‬ ‫במשרד‬ ‫שנערכו‬ ‫תכנון‬ ‫ומתאר‬ ‫אב‬ ‫תוכניות‬
X ‫מ‬ ‫תחבורתיים‬ ‫בנושאים‬,‫סביבתיים‬,‫קרקע‬ ‫שימושי‬ ‫תכנון‬
‫ומים‬
‫תכנון‬ ‫וניירות‬ ‫מחקר‬ ‫דוחות‬
‫עמדה‬
46
3.5.2.‫בהווה‬ ‫בשימוש‬ ‫אינם‬ ‫ואשר‬ ‫הארגונים‬ ‫מעונינים‬ ‫בהם‬ ‫החיצוניים‬ ‫הנתונים‬ ‫סוגי‬
‫צרכי‬ ‫בין‬ ‫חפיפה‬ ‫למצוא‬ ‫ניתן‬ ‫לא‬‫מחקר‬ ‫מכון‬ ‫לבין‬ ‫תכנון‬ ‫משרד‬.‫לצורך‬ ‫נתונים‬ ‫מבקשים‬ ‫אלה‬ ‫גורמים‬ ‫שני‬
‫בהתאם‬ ‫יתוכננו‬ ‫אשר‬ ‫בסקרים‬ ‫להיאסף‬ ‫שיכולים‬ ‫תחבורה‬ ‫תכנון‬.
‫טבלה‬38.‫תחבורתיים‬ ‫נתונים‬
‫מטרה‬‫האוניברסיטה‬
‫ערן‬ ‫העברית‬
‫פיטלסון‬
‫תכנון‬ ‫משרד‬
‫לרמן‬ ‫פירוט‬ ‫כללי‬
‫הנתונים‬ ‫סוג‬
X ‫המטרה‬‫נוספים‬ ‫שוק‬ ‫פלחי‬ ‫הגדרת‬ ‫היא‬
‫עבודה‬ ‫למטרות‬ ‫שלא‬ ‫לעיר‬ ‫הנכנסים‬
‫פלחי‬ ‫הגדרת‬
‫שוק‬
‫שלא‬ ‫תנועה‬ ‫ספירות‬
‫עבודה‬ ‫למטרות‬
X ‫כמות‬ ‫בין‬ ‫הקשר‬ ‫ומציאת‬ ‫בחניה‬ ‫השימוש‬ ‫אפיון‬
‫הנוסעות‬ ‫המכוניות‬ ‫לכמות‬ ‫החניה‬ ‫מקומות‬
‫באזור‬
‫תכנון‬ ‫חניה‬ ‫סקר‬
X ‫מושכי‬ ‫של‬ ‫העונתיות‬ ‫את‬ ‫לאפיין‬ ‫היא‬ ‫המטרה‬
‫לעי‬ ‫הנסיעות‬‫וממנה‬ ‫ר‬
‫תכנון‬ ‫ויעד‬ ‫מוצא‬ ‫סקרי‬
X ‫אמיתיים‬ ‫נתונים‬ ‫אין‬ ‫כרגע‬,‫על‬ ‫מבוסס‬ ‫הכל‬
‫הערכות‬
‫איסוף‬
‫והשוואת‬
‫נתונים‬
‫לפליטת‬ ‫חיזוי‬ ‫מקדמי‬
‫רכב‬ ‫של‬ ‫אוויר‬ ‫זיהום‬
X ‫הנוסעים‬ ‫הכבדים‬ ‫הרכב‬ ‫כלי‬ ‫אחוז‬ ‫בחינת‬
‫רכב‬ ‫סוג‬ ‫לפי‬ ‫הארץ‬ ‫ברחבי‬ ‫שונים‬ ‫במקומות‬,
‫הסביבתית‬ ‫הפגיעה‬ ‫על‬ ‫לעמוד‬ ‫במטרה‬-‫זיהום‬
‫האו‬‫ורעש‬ ‫ויר‬
‫תפעול‬ ‫בקרת‬ ‫הכבד‬ ‫הרכב‬ ‫פיצול‬
‫בפועל‬
X ‫הנתונים‬ ‫את‬ ‫שתעבד‬ ‫מהימנה‬ ‫מערכת‬ ‫בניית‬
‫הסביבתיים‬ ‫ההיבטים‬ ‫את‬ ‫ותקבל‬ ‫התחבורתיים‬
‫בהם‬ ‫הקשורים‬.‫אמיתיים‬ ‫מקדמים‬ ‫חסרים‬
‫זה‬ ‫בתחום‬
‫בקרת‬ ‫תכנון‬
‫תפעול‬
‫בסובב‬ ‫פיזור‬ ‫מודלי‬
‫עירוני‬
3.5.3.‫איסוף‬ ‫בתחום‬ ‫הארגונים‬ ‫בפני‬ ‫העומדות‬ ‫העיקריות‬ ‫הבעיות‬‫הנתונים‬
‫נתונים‬ ‫ותחזוק‬ ‫איסוף‬ ‫של‬ ‫בעיה‬ ‫קיימת‬ ‫קטנים‬ ‫לארגונים‬ ‫כאופייני‬.‫תקציב‬ ‫במגבלות‬ ‫מתבטא‬ ‫הדבר‬,
‫המסופקים‬ ‫הנתונים‬ ‫באיכות‬ ‫שליטה‬ ‫ובאי‬ ‫מעודכנים‬ ‫לא‬ ‫בנתונים‬.‫של‬ ‫הבעיה‬GIS‫לארגונים‬ ‫אופיינית‬
‫בסקר‬ ‫שהתבטא‬ ‫כפי‬ ‫אחרים‬ ‫ולהרבה‬ ‫אלה‬.
‫טבלה‬39.‫בא‬ ‫בעיות‬‫הנתונים‬ ‫יסוף‬
‫האוניברסיטה‬
‫ערן‬ ‫העברית‬
‫פיטלסון‬
‫תכנון‬ ‫משרד‬
‫לרמן‬ ‫הערה‬ ‫הבעיה‬ ‫סוג‬
X X ‫בעבר‬ ‫ואסף‬ ‫שיצר‬ ‫הנתונים‬-‫לשחזר‬ ‫גדול‬ ‫קושי‬ ‫קיים‬
‫אותם‬)‫ניירת‬"‫אבודה‬",‫דיגיטאליים‬ ‫בפורמטים‬ ‫שמירה‬
‫וכדומה‬ ‫ישנים‬.(‫המיפוי‬ ‫במערכת‬ ‫היא‬ ‫נוספת‬ ‫בעיה‬
‫הגיאוגרפי‬)GIS(‫ו‬ ‫בתיעוד‬ ‫קושי‬ ‫קיים‬ ‫בה‬‫הנתונים‬ ‫עדכון‬
‫נוספים‬ ‫נתונים‬ ‫מאגרי‬ ‫ובאיתור‬.
‫נתונים‬ ‫עדכון‬
X X ‫הגיאוגרפי‬ ‫המידע‬ ‫מערכת‬ ‫תחזוקת‬ ‫של‬ ‫גבוהה‬ ‫עלות‬
‫בה‬ ‫הנתונים‬ ‫ועדכון‬.‫הבסיס‬ ‫שכבות‬ ‫ברכישת‬ ‫קושי‬
‫ה‬ ‫למערכת‬-GIS:‫המרכזי‬ ‫המידע‬ ‫מקור‬-‫מפ‬"‫י‬-‫גובה‬
‫מספק‬ ‫שהוא‬ ‫האינפורמציה‬ ‫עבור‬ ‫רב‬ ‫תשלום‬,‫שגורם‬ ‫מה‬
‫ביותר‬ ‫שקשה‬ ‫לכך‬‫שיהיה‬ ‫מרכזי‬ ‫נתונים‬ ‫בסיס‬ ‫לערוך‬
‫לכולם‬ ‫נגיש‬.‫הבסיס‬ ‫נתוני‬ ‫את‬ ‫וימכור‬ ‫שייפתח‬ ‫גוף‬ ‫צריך‬
‫סבירים‬ ‫עלות‬ ‫בדמי‬
‫תקציב‬ ‫מגבלות‬
47
‫האוניברסיטה‬
‫ערן‬ ‫העברית‬
‫פיטלסון‬
‫תכנון‬ ‫משרד‬
‫לרמן‬ ‫הערה‬ ‫הבעיה‬ ‫סוג‬
X ‫תחבורה‬ ‫יועצי‬ ‫עם‬ ‫תקשורת‬ ‫בעיות‬-‫הטרמינולוגיה‬
)‫המונחים‬ ‫מערכת‬(‫הגופים‬ ‫כל‬ ‫בין‬ ‫אחידה‬ ‫איננה‬,‫כך‬ ‫בשל‬
‫תפיסה‬ ‫ובעיות‬ ‫תכנוניים‬ ‫כשלים‬ ‫נוצרים‬.‫נוצרת‬ ‫הבעיה‬
‫במערכות‬ ‫ההגדרות‬ ‫בתחום‬ ‫גם‬GIS‫בהתאמה‬ ‫השונות‬
‫המפות‬ ‫של‬ ‫המידה‬ ‫וקנה‬ ‫הקרקע‬ ‫שימושי‬ ‫בין‬.
‫ואחידות‬ ‫התאמה‬
X ‫וההמלצות‬ ‫התוכניות‬ ‫מימוש‬ ‫אי‬ ‫של‬ ‫מצב‬ ‫קיים‬ ‫במערכת‬
‫שונים‬ ‫בתחומים‬ ‫מומחים‬ ‫ידי‬ ‫על‬ ‫הניתנות‬.‫היא‬ ‫השאלה‬
‫החלטות‬ ‫ובין‬ ‫פוליטית‬ ‫מדיניות‬ ‫בין‬ ‫הגבול‬ ‫עובר‬ ‫היכן‬
‫מחזק‬ ‫אשר‬ ‫יעילות‬‫המשק‬ ‫את‬ ‫ות‬.‫מעבר‬ ‫של‬ ‫מצב‬ ‫גם‬ ‫קיים‬
‫לשניה‬ ‫אחת‬ ‫מעמדה‬ ‫התכנונית‬ ‫המערכת‬)‫לעיתים‬
‫מנוגדת‬(‫שנים‬ ‫מספר‬ ‫בתוך‬.
‫החלטות‬ ‫קבלת‬
X ‫תחבורתיים‬ ‫מודלים‬ ‫של‬ ‫בעיות‬-‫לתוך‬ ‫הנתונים‬ ‫הכנסת‬
‫המודל‬,‫בעייתית‬ ‫נמצאת‬ ‫לעיתים‬)‫סבירות‬ ‫לא‬ ‫תוצאות‬,
‫מגמתיות‬(,‫על‬ ‫ביקורת‬ ‫קיימת‬ ‫שלא‬ ‫תחושה‬ ‫ונוצרת‬
‫ות‬ ‫המודל‬‫פעולו‬.‫במודל‬ ‫להשתמש‬ ‫קושי‬ ‫קיים‬ ‫כך‬ ‫מתוך‬
‫בעתיד‬ ‫ולרוכשו‬.
‫הנתונים‬ ‫איכות‬
X ‫תכנון‬ ‫של‬ ‫שנים‬ ‫עשרות‬ ‫של‬ ‫רבדים‬ ‫יש‬ ‫הפיזיים‬ ‫בנתונים‬
‫ידני‬,‫התוכנית‬ ‫ועריכת‬ ‫הנתונים‬ ‫איסוף‬ ‫שעל‬ ‫מכאן‬
‫רב‬ ‫זמן‬ ‫מבזבזים‬.‫בו‬ ‫ניסיון‬ ‫לערוך‬ ‫החליט‬ ‫הפנים‬ ‫משרד‬
‫יחיד‬ ‫ולרכוש‬ ‫ישירות‬ ‫להתקשר‬ ‫יכלו‬ ‫פרטיים‬ ‫משרדים‬‫ות‬
‫ספציפיים‬ ‫שטחים‬ ‫פי‬ ‫על‬ ‫מידע‬.‫זמן‬ ‫תחסוך‬ ‫כזו‬ ‫מערכת‬
‫התכנון‬ ‫למשרדי‬ ‫רב‬ ‫וכסף‬.‫להיחשף‬ ‫רב‬ ‫קושי‬ ‫קיים‬ ‫בנוסף‬
‫תח‬ ‫קווי‬ ‫רשיונות‬ ‫שונים‬ ‫בתחומים‬ ‫נתונים‬ ‫לבסיסי‬"‫צ‬,
‫ארנונה‬ ‫קבצי‬.
‫לנתונים‬ ‫ונגישות‬ ‫זמינות‬
X ‫השיא‬ ‫בשעות‬ ‫ורק‬ ‫אך‬ ‫עוסקים‬ ‫התחבורה‬ ‫יועצי‬-‫בוקר‬
‫וערב‬-‫מענה‬ ‫נותנים‬ ‫ולא‬‫שימושי‬ ‫של‬ ‫אחרות‬ ‫לבעיות‬
‫קרקע‬,‫כדוגמת‬:‫עירוני‬ ‫מסחר‬,‫נופש‬,‫תרבות‬,‫שירותים‬.
‫בנתונים‬ ‫חוסר‬
3.5.4.‫המשתמשים‬ ‫לסקר‬ ‫והרלוונטיות‬ ‫הפעולה‬ ‫שיתוף‬ ‫מידת‬
‫תחבורתיים‬ ‫נתונים‬ ‫של‬ ‫צרכנים‬ ‫הינם‬ ‫הארגונים‬ ‫שני‬.‫נתוני‬ ‫של‬ ‫מובהק‬ ‫צרכן‬ ‫הינו‬ ‫וייעוץ‬ ‫תכנון‬ ‫משרד‬
‫מתבסס‬ ‫עליהם‬ ‫אשר‬ ‫ואחרים‬ ‫שוטפים‬ ‫סקרים‬‫היומיומית‬ ‫התכנונית‬ ‫הפעילות‬ ‫ת‬.‫מכון‬ ‫זאת‬ ‫לעומת‬
‫הנדרשים‬ ‫המחקרים‬ ‫נושאי‬ ‫בסיס‬ ‫על‬ ‫נתונים‬ ‫צרכן‬ ‫הינו‬ ‫המחקר‬.‫נתונים‬ ‫ספקי‬ ‫מהווים‬ ‫אינם‬ ‫הארגונים‬
‫אסטרטגית‬ ‫בשותפות‬ ‫חלק‬ ‫ליטול‬ ‫יכולים‬ ‫ואינם‬.
‫טבלה‬40.‫פוטנציאלי‬ ‫פעולה‬ ‫שיתוף‬
‫האוניברסיטה‬
‫ערן‬ ‫העברית‬
‫פיטל‬‫סון‬
‫לרמן‬ ‫תכנון‬ ‫משרד‬ ‫הסיווג‬ ‫סוג‬
‫נתונים‬ ‫ספק‬
3 4 ‫משתמש‬
‫אסטרטגי‬ ‫שותף‬)‫לשתף‬ ‫ורצון‬ ‫נתונים‬ ‫לאסוף‬ ‫יכולת‬ ‫בעל‬
‫פעולה‬(
48
4.‫סיכום‬
‫מידה‬ ‫על‬ ‫להשליך‬ ‫ניתן‬ ‫מהם‬ ‫אשר‬ ‫פוטנציאלים‬ ‫משתמשים‬ ‫של‬ ‫שונים‬ ‫סוגים‬ ‫בחמישה‬ ‫התמקד‬ ‫הסקר‬
‫תחבורתייים‬ ‫לא‬ ‫משתמשים‬ ‫עם‬ ‫הפעולה‬ ‫שיתוף‬ ‫של‬ ‫ואופי‬:‫רשוי‬‫מקומיות‬ ‫ות‬,‫ממשלה‬ ‫משרדי‬,‫ארגונים‬
‫ציבורית‬ ‫במדיניות‬ ‫המעורבים‬,‫מקצועיים‬ ‫ארגונים‬,‫מחקר‬ ‫ומכוני‬ ‫תכנון‬ ‫משרדי‬.‫של‬ ‫ההטרוגניות‬ ‫מידת‬
‫לתחום‬ ‫שלו‬ ‫הספציפית‬ ‫והנגישות‬ ‫שלו‬ ‫המטרות‬ ‫את‬ ‫יש‬ ‫ארגון‬ ‫לכל‬ ‫כאשר‬ ‫ביותר‬ ‫גבוהה‬ ‫המשתמשים‬
‫התחבורה‬.‫מוח‬ ‫שוני‬ ‫לעתים‬ ‫קיים‬ ‫משתמשים‬ ‫סוג‬ ‫כל‬ ‫בתוך‬ ‫גם‬‫למשתמש‬ ‫משתמש‬ ‫בין‬ ‫לט‬,‫לא‬ ‫למשל‬ ‫כך‬
‫השונים‬ ‫הממשלה‬ ‫משרדי‬ ‫בין‬ ‫משותף‬ ‫מכנה‬ ‫קיים‬)‫בתחומו‬ ‫עוסק‬ ‫אחד‬ ‫כל‬ ‫אשר‬(,‫העוסקים‬ ‫הארגונים‬ ‫בין‬
‫ציבורית‬ ‫במדיניות‬)‫הטבע‬ ‫להגנת‬ ‫החברה‬,‫לאומי‬ ‫ביטוח‬(‫המקצועיים‬ ‫הארגונים‬ ‫ובין‬)‫התאחדות‬
‫התעשיינים‬,‫והמובילים‬ ‫המסיעים‬ ‫מועצת‬.(‫פ‬ ‫קיימת‬ ‫זאת‬ ‫לעומת‬‫הרשויות‬ ‫בין‬ ‫זהות‬ ‫יותר‬ ‫או‬ ‫חות‬
‫המחקר‬ ‫ומכוני‬ ‫והייעוץ‬ ‫התכנון‬ ‫משרדי‬ ‫בין‬ ‫מסוים‬ ‫משותף‬ ‫ומכנה‬ ‫השונות‬.
‫היה‬ ‫ניתן‬ ‫תמיד‬ ‫לא‬ ‫אשר‬ ‫תשובות‬ ‫של‬ ‫רב‬ ‫מגוון‬ ‫התקבל‬ ‫הנחקרים‬ ‫הגופים‬ ‫של‬ ‫גוני‬ ‫הרב‬ ‫המבנה‬ ‫בשל‬
‫ביניהם‬ ‫משותף‬ ‫מכנה‬ ‫למצוא‬)‫תחבורתיים‬ ‫משתמשים‬ ‫בקרב‬ ‫הקיים‬ ‫רחב‬ ‫משותף‬ ‫ממכנה‬ ‫להבדיל‬.(‫מכל‬
‫מקום‬,‫המשתמשים‬ ‫שבין‬ ‫הגדול‬ ‫השוני‬ ‫למרות‬,‫אחידות‬ ‫ומסקנות‬ ‫משותפים‬ ‫קווים‬ ‫מספר‬ ‫למצוא‬ ‫ניתן‬
‫נתונים‬ ‫איסוף‬ ‫ומערך‬ ‫סקרים‬ ‫הגדרת‬ ‫של‬ ‫זה‬ ‫בפרויקט‬ ‫הפעולה‬ ‫שיתוף‬ ‫אופי‬ ‫עם‬ ‫בהקשר‬.
‫המקרים‬ ‫במרבית‬)‫המחקר‬ ‫ומכוני‬ ‫התכנון‬ ‫ומשרדי‬ ‫המקומיות‬ ‫הרשויות‬ ‫למעט‬(‫מודעות‬ ‫חוסר‬ ‫קיים‬ ‫היה‬
‫לנתונים‬‫תחבורתיים‬,‫לתחום‬ ‫הארגון‬ ‫פעילות‬ ‫של‬ ‫הנגישות‬ ‫הבנת‬ ‫לגבי‬ ‫והן‬ ‫והיכן‬ ‫בשוק‬ ‫קיים‬ ‫מה‬ ‫לגבי‬ ‫הן‬
‫התחבורה‬)‫פוטנציאלי‬ ‫כספק‬ ‫או‬ ‫תחבורתיים‬ ‫בנתונים‬ ‫כמשתמש‬.(‫מחזיקים‬ ‫אינם‬ ‫מהארגונים‬ ‫ניכר‬ ‫חלק‬
‫והגיאו‬ ‫התחבורתיים‬ ‫בנושאים‬ ‫הקשורים‬ ‫והדוחות‬ ‫הנתונים‬ ‫מערך‬ ‫את‬ ‫מסודר‬ ‫באופן‬-‫כלכליים‬
‫שברשותם‬.‫בעבר‬ ‫השתמשו‬ ‫בו‬ ‫הסקרים‬ ‫מערך‬ ‫את‬ ‫יסודי‬ ‫באופן‬ ‫לסקור‬ ‫גם‬ ‫התקשו‬ ‫הם‬.‫זו‬ ‫סוגייה‬
‫הארגון‬ ‫עבור‬ ‫אלה‬ ‫בנתונים‬ ‫השימוש‬ ‫של‬ ‫היעילות‬ ‫מידת‬ ‫על‬ ‫ומאידך‬ ‫העבודה‬ ‫ביצוע‬ ‫על‬ ‫מחד‬ ‫הקשתה‬
‫לו‬ ‫שמחוצה‬ ‫פונקציות‬ ‫ועבור‬.‫הארגונים‬ ‫שכל‬ ‫הוא‬ ‫יוצא‬ ‫פועל‬,‫משתמשים‬ ‫מהכלל‬ ‫יוצא‬ ‫ללא‬ ‫כמעט‬
‫בנתונים‬‫מעובדים‬‫אחרים‬ ‫גורמים‬ ‫ידי‬ ‫על‬ ‫ראשוני‬ ‫באופן‬ ‫הנאספים‬)‫פרסומים‬ ‫כולל‬(‫בסקרים‬ ‫או‬
‫הארגון‬ ‫של‬ ‫התחבורה‬ ‫יועץ‬ ‫ידי‬ ‫על‬ ‫מוגמר‬ ‫כמוצר‬ ‫והמובאים‬ ‫המנותחים‬.‫הארגונים‬ ‫אין‬ ‫זאת‬ ‫מסיבה‬
‫מסודר‬ ‫באופן‬ ‫מכירים‬)‫לא‬ ‫בכלל‬ ‫ולעתים‬(‫כנתון‬ ‫אותם‬ ‫מזהים‬ ‫אינם‬ ‫ולעיתים‬ ‫הקיים‬ ‫הסקרים‬ ‫מערך‬ ‫את‬
‫מובהק‬ ‫תחבורתי‬.
‫מההי‬‫מ‬ ‫סובלים‬ ‫שנחקרו‬ ‫הארגונים‬ ‫כל‬ ‫תחבורתיים‬ ‫נתונים‬ ‫של‬ ‫בט‬"‫לקוטן‬ ‫חסרון‬."‫לאגור‬ ‫ביכולתם‬ ‫אין‬
‫מקיף‬ ‫תחבורתיים‬ ‫נתונים‬ ‫מערך‬ ‫בעצמם‬)‫תחבורה‬ ‫ממשק‬ ‫עם‬ ‫אחרים‬ ‫נתונים‬ ‫כולל‬(‫לנהל‬ ‫ביכולתם‬ ‫ואין‬
‫שכזה‬ ‫מאגר‬.‫חסרונותיהם‬ ‫כל‬ ‫על‬ ‫מעובדים‬ ‫בנתונים‬ ‫השימוש‬ ‫את‬ ‫מעדיפים‬ ‫אלה‬ ‫ארגונים‬ ‫כך‬ ‫משום‬.‫כל‬
‫הארגונים‬,‫והגיאו‬ ‫התחבורתיים‬ ‫בנתונים‬ ‫הקיימות‬ ‫הבאות‬ ‫הבעיות‬ ‫את‬ ‫ציינו‬ ‫הממשלה‬ ‫משרדי‬ ‫כולל‬-
‫נגישים‬ ‫הם‬ ‫אליהם‬ ‫כלכליים‬:1.‫נתונים‬ ‫ועיבוד‬ ‫לאיסוף‬ ‫תקציב‬ ‫מגבלות‬;2.‫על‬ ‫העונים‬ ‫בנתונים‬ ‫חוסר‬
‫צורכיה‬‫ם‬;3.‫קיימים‬ ‫לנתונים‬ ‫ונגישות‬ ‫זמינות‬ ‫חוסר‬;4.‫על‬ ‫המנוהלים‬ ‫הנתונים‬ ‫בעדכון‬ ‫קושי‬‫ידם‬;5.
‫הנתונים‬ ‫באופי‬ ‫ואחידות‬ ‫התאמה‬ ‫של‬ ‫בעיות‬;6.‫הצרכים‬ ‫על‬ ‫עונה‬ ‫או‬ ‫ברורה‬ ‫תמיד‬ ‫שאינה‬ ‫נתונים‬ ‫איכות‬.
‫מהעבודה‬ ‫ללמוד‬ ‫שניתן‬ ‫כפי‬,‫הארגונים‬ ‫כל‬,‫שונים‬ ‫תחבורתיים‬ ‫בנתונים‬ ‫מעונינים‬.‫כולם‬,‫ללא‬ ‫כמעט‬
‫ב‬ ‫שהוקראו‬ ‫שונים‬ ‫תחבורתיים‬ ‫נתונים‬ ‫בקבלת‬ ‫התעניינותם‬ ‫את‬ ‫הביעו‬ ‫מהכלל‬ ‫יוצא‬‫עני‬ ‫מתוך‬ ‫פניהם‬‫ין‬
‫להכירם‬ ‫ורצון‬,‫בהם‬ ‫ישתמשו‬ ‫וכיצד‬ ‫איך‬ ‫לדעת‬ ‫מבלי‬ ‫עדיין‬ ‫אך‬.‫אליו‬ ‫מרכזי‬ ‫נתונים‬ ‫מאגר‬ ‫זאת‬ ‫מסיבה‬
49
‫זה‬ ‫צורך‬ ‫על‬ ‫יענה‬ ‫נגישות‬ ‫להם‬ ‫תהיה‬.‫לצורך‬ ‫הנדרשים‬ ‫ספציפיים‬ ‫נתונים‬ ‫הינם‬ ‫נתונים‬ ‫של‬ ‫אחר‬ ‫סוג‬
‫השוטפת‬ ‫פעילותם‬.‫קטגוריות‬ ‫בחמש‬ ‫לאפיין‬ ‫ניתן‬ ‫אלה‬ ‫נתונים‬ ‫אופי‬ ‫את‬:1.‫מעובדים‬ ‫נתונים‬)‫לא‬
‫ראשוניים‬(;2.‫ולאומית‬ ‫ארצית‬ ‫ברמה‬ ‫נתונים‬ ‫הרבה‬)‫מדיניות‬ ‫קביעת‬ ‫לצורך‬ ‫בעיקר‬(;3.‫נתונים‬ ‫יותר‬
‫איכותיים‬ ‫ופחות‬ ‫כמותיים‬;4.‫רב‬-‫נתונים‬ ‫של‬ ‫גוניות‬:‫וגיאו‬ ‫תחבורתיים‬ ‫נתונים‬-‫כלכליים‬.‫הנתונים‬
‫מסוים‬ ‫כיוון‬ ‫לאפיין‬ ‫ניתן‬ ‫ולא‬ ‫גדול‬ ‫מגוון‬ ‫כוללים‬ ‫התחבורתיים‬)‫הארגון‬ ‫באופי‬ ‫תלוי‬(‫מצאי‬ ‫נתוני‬ ‫כגון‬
‫ואמצעים‬ ‫תשתיות‬,‫ונוסעים‬ ‫תנועה‬ ‫ספירות‬,‫עלויות‬,‫מגמות‬,‫דרכים‬ ‫תאונות‬,‫נסיעה‬ ‫הרגלי‬ ‫סקרי‬)‫ארצי‬
‫ומקומיים‬(,‫אב‬ ‫תוכניות‬,‫קרקע‬ ‫שימושי‬ ‫תכנון‬;5.‫נדרשים‬ ‫אינם‬ ‫המקרים‬ ‫במרבית‬ ‫הכמותיים‬ ‫הנתונים‬
‫מהסקרים‬ ‫כנובע‬ ‫גבוהה‬ ‫פירוט‬ ‫ברמת‬)‫הצורך‬ ‫לכן‬‫מעובדים‬ ‫בנתונים‬ ‫ובשימוש‬ ‫נתונים‬ ‫של‬ ‫באגרגציה‬.(
‫למאגר‬ ‫בנגישות‬ ‫הצורך‬ ‫את‬ ‫ציינו‬ ‫מהארגונים‬ ‫ניכר‬ ‫שחלק‬ ‫יצוין‬GIS‫מרכזי‬.‫את‬ ‫אין‬ ‫הארגונים‬ ‫למרבית‬
‫היכולת‬,‫הידע‬,‫בעצמם‬ ‫כזה‬ ‫מאגר‬ ‫לנהל‬ ‫מנת‬ ‫על‬ ‫לנתונים‬ ‫והנגישות‬ ‫התקציב‬.
‫לאופ‬ ‫בהתאם‬ ‫לארגון‬ ‫מארגון‬ ‫משתנה‬ ‫הוא‬ ‫גם‬ ‫בנתונים‬ ‫העניין‬ ‫סוג‬‫יו‬.‫אחיד‬ ‫קו‬ ‫אין‬ ‫כאן‬ ‫גם‬.‫לסווג‬ ‫ניתן‬
‫עיקריות‬ ‫קטגוריות‬ ‫פי‬ ‫על‬ ‫המטרות‬ ‫את‬:1.‫על‬ ‫ברמת‬ ‫תכנון‬)‫מדיניות‬ ‫לקביעת‬ ‫בעיקר‬(;2.‫מפורט‬ ‫תכנון‬;
3.‫תכנון‬ ‫בקרת‬ ‫לצורך‬ ‫נתונים‬ ‫השוואת‬;4.‫תפעול‬ ‫תכנון‬;5.‫תפעול‬ ‫בקרת‬;6.‫המידע‬ ‫של‬ ‫כללית‬ ‫הכרה‬;
‫נזקקי‬ ‫הממשלה‬ ‫משרדי‬ ‫שמרבית‬ ‫עולה‬ ‫מהמחקר‬‫מדיניות‬ ‫ולקביעת‬ ‫כללית‬ ‫ברמה‬ ‫תכנון‬ ‫לצורך‬ ‫למידע‬ ‫ם‬.
‫יותר‬ ‫פרטני‬ ‫למידע‬ ‫נזקקות‬ ‫המקומיות‬ ‫הרשויות‬ ‫וכן‬ ‫וייעוץ‬ ‫תכנון‬ ‫משרדי‬,‫הספציפי‬ ‫לפרויקט‬ ‫בהתאם‬
‫המתוכנן‬.‫ותפעולית‬ ‫תכנונית‬ ‫בקרה‬ ‫לצורך‬ ‫לנתונים‬ ‫גם‬ ‫בנוסף‬ ‫נזקקות‬ ‫המקומיות‬ ‫הרשויות‬.‫מכוני‬
‫לנוש‬ ‫בהתאם‬ ‫מפורט‬ ‫למידע‬ ‫נזקקים‬ ‫מחקר‬‫ידם‬ ‫על‬ ‫הנחקר‬ ‫א‬.‫במדיניות‬ ‫העוסקים‬ ‫הן‬ ‫אחרים‬ ‫ארגונים‬
‫ספציפית‬ ‫בעיה‬ ‫עם‬ ‫להתמודד‬ ‫מנת‬ ‫על‬ ‫ספציפי‬ ‫למידע‬ ‫אחד‬ ‫מצד‬ ‫נזקקים‬ ‫מקצועיים‬ ‫ארגונים‬ ‫והן‬ ‫ציבורית‬
‫וביצועים‬ ‫נתונים‬ ‫להשוות‬ ‫מנת‬ ‫על‬ ‫יותר‬ ‫כללי‬ ‫למידע‬ ‫נזקקים‬ ‫שני‬ ‫ומצד‬.‫נזקקים‬ ‫מקצועיים‬ ‫ארגונים‬
‫תכנון‬ ‫עם‬ ‫הקשור‬ ‫למידע‬ ‫גם‬ ‫בנוסף‬‫התפעול‬ ‫ובקרת‬ ‫התפעול‬.
‫בנתון‬ ‫להשתמש‬ ‫המבקש‬ ‫ארגון‬ ‫שלעתים‬ ‫נמצא‬ ‫השונים‬ ‫המשתמשים‬ ‫בין‬ ‫תאום‬ ‫כל‬ ‫קיום‬ ‫אי‬ ‫שעקב‬ ‫יצוין‬
‫הארגונים‬ ‫אחד‬ ‫של‬ ‫כפלט‬ ‫נתון‬ ‫אותו‬ ‫לקיום‬ ‫כלל‬ ‫מודע‬ ‫איננו‬ ‫מסוים‬.‫אינו‬ ‫הנתון‬ ‫ארגון‬ ‫אותו‬ ‫להערכת‬
‫כלל‬ ‫קיים‬.‫למשל‬ ‫כך‬,‫מ‬ ‫גורמים‬ ‫ידי‬ ‫על‬ ‫הנדרשים‬ ‫סביבה‬ ‫איכות‬ ‫סקרי‬‫המשרד‬ ‫ידי‬ ‫על‬ ‫ומיוצרים‬ ‫ספר‬
‫הסביבה‬ ‫לאיכות‬.‫מרכזי‬ ‫נתונים‬ ‫מאגר‬ ‫בהקמת‬ ‫הצורך‬ ‫על‬ ‫מצביעה‬ ‫זה‬ ‫תהליך‬ ‫תקינות‬ ‫אי‬.
‫התחבורה‬ ‫משרד‬ ‫עם‬ ‫פעולה‬ ‫בשיתוף‬ ‫רצונם‬ ‫את‬ ‫הביעו‬ ‫הארגונים‬ ‫כל‬,‫להיות‬ ‫יכולים‬ ‫מעוטם‬ ‫רק‬ ‫אך‬
‫אסטרטגיים‬ ‫שותפים‬,‫הגדולים‬ ‫הארגונים‬ ‫אלה‬,‫קרי‬,‫והארגונ‬ ‫השונים‬ ‫הממשלה‬ ‫משרדי‬‫הפועלים‬ ‫ים‬
‫בחסותם‬.‫בבניית‬ ‫אסטרטגים‬ ‫שותפים‬ ‫להיות‬ ‫הקטנים‬ ‫הארגונים‬ ‫של‬ ‫בכוחם‬ ‫אין‬ ‫החוקרים‬ ‫להערכת‬
‫נתונים‬ ‫מאגר‬.‫אחרת‬ ‫או‬ ‫כזו‬ ‫ברמה‬ ‫תחבורתיים‬ ‫נתונים‬ ‫של‬ ‫צרכנים‬ ‫הינם‬ ‫הארגונים‬ ‫כל‬.‫של‬ ‫הצרכים‬
‫ההתעניינו‬ ‫לתחום‬ ‫ממוקדים‬ ‫אלה‬ ‫נתונים‬‫ת‬‫ב‬ ‫לראות‬ ‫ניתן‬ ‫כך‬ ‫ומשום‬ ‫הארגון‬ ‫של‬ ‫הספציפי‬‫משתמש‬ ‫הם‬
"‫מוגבל‬) "‫הקלאסיים‬ ‫התחבורתיים‬ ‫למשתמשים‬ ‫בניגוד‬.(‫המקומיות‬ ‫הרשויות‬ ‫הינם‬ ‫מהכלל‬ ‫יוצאים‬,
‫כמשתמש‬ ‫לראות‬ ‫ניתן‬ ‫אותם‬ ‫גם‬ ‫אך‬ ‫תחבורה‬ ‫תכנון‬ ‫עם‬ ‫משולב‬ ‫שעיסוקם‬ ‫מחקר‬ ‫ומכוני‬ ‫תכנון‬ ‫משרדי‬
"‫מוגבל‬"‫תחבורה‬ ‫יועצי‬ ‫ידי‬ ‫על‬ ‫המעובדים‬ ‫בנתונים‬ ‫משתמשים‬ ‫והם‬ ‫מאחר‬.‫אר‬ ‫נמצאו‬ ‫ולא‬ ‫כמעט‬‫גונים‬
‫משמעותיים‬ ‫נתונים‬ ‫ספקי‬ ‫להיות‬ ‫היכולים‬.‫הגדולים‬ ‫הארגונים‬)‫הממשלה‬ ‫משרדי‬(‫ספקי‬ ‫להיות‬ ‫יכולים‬
‫בתחומו‬ ‫אחד‬ ‫כל‬ ‫ספציפיים‬ ‫נתונים‬.‫נתונים‬ ‫לספק‬ ‫היכול‬ ‫ישראל‬ ‫מקרקעי‬ ‫מנהל‬ ‫הינו‬ ‫ביותר‬ ‫המשמעותי‬
‫קרקע‬ ‫שימושי‬ ‫על‬.‫הפנים‬ ‫משרד‬)‫התכנון‬ ‫מנהל‬(‫קלאסי‬ ‫נתונים‬ ‫צרכן‬ ‫הינו‬ ‫זאת‬ ‫לעומת‬‫ספק‬ ‫ואיננו‬)‫אך‬
‫משמעותי‬ ‫אסטרטגי‬ ‫שותף‬ ‫להיות‬ ‫יכול‬.(‫אשר‬ ‫לאומי‬ ‫לביטוח‬ ‫המוסד‬ ‫הוא‬ ‫הארגונים‬ ‫מכל‬ ‫דופן‬ ‫יוצא‬
‫תחבורתיים‬ ‫בנתונים‬ ‫מעוניין‬ ‫איננו‬)‫זה‬ ‫בפרויקט‬ ‫משמעותיים‬ ‫שאינם‬ ‫נקודתיים‬ ‫למעט‬(‫להיות‬ ‫יכול‬ ‫אך‬
50
‫תח‬ ‫למתכנני‬ ‫יסייעו‬ ‫אשר‬ ‫דמוגרפיים‬ ‫כלכליים‬ ‫סוציו‬ ‫נתונים‬ ‫של‬ ‫משמעותי‬ ‫ספק‬‫בורה‬)‫תפרוסת‬
‫מועסקים‬,‫מובטלים‬,‫וכו‬ ‫ספר‬ ‫בית‬ ‫בגיל‬ ‫ילדים‬'.(
‫ארצי‬ ‫נסיעה‬ ‫הרגלי‬ ‫סקר‬ ‫עם‬ ‫בהקשר‬,‫אותו‬ ‫הכירו‬ ‫לא‬ ‫לכך‬ ‫מעבר‬ ‫אך‬ ‫קיומו‬ ‫על‬ ‫ידעו‬ ‫מהארגונים‬ ‫ניכר‬ ‫חלק‬
‫ממנו‬ ‫להפיק‬ ‫הניתן‬ ‫ואת‬.‫תחבורה‬ ‫לתכנון‬ ‫נגישות‬ ‫להם‬ ‫העוסקים‬ ‫ארגונים‬ ‫מהכלל‬ ‫יוצאים‬)‫הפנים‬ ‫משרד‬,
‫וייעוץ‬ ‫תכנון‬ ‫משרדי‬,‫מחקר‬ ‫מכוני‬.(‫לסקר‬ ‫מודעות‬ ‫נמצאה‬ ‫התיירות‬ ‫במשרד‬,‫משתמשים‬ ‫שלא‬ ‫למרות‬
‫בו‬,‫בישראל‬ ‫האוכלוסייה‬ ‫של‬ ‫מרחביים‬ ‫נופש‬ ‫דפוסי‬ ‫בו‬ ‫לכלול‬ ‫הומלץ‬ ‫כאשר‬)‫התיור‬ ‫מטרות‬ ‫פי‬ ‫על‬
‫הקלאסיות‬.(‫ארגונים‬ ‫אותם‬ ‫בקרב‬ ‫בעיקר‬ ‫אך‬ ‫יותר‬ ‫גבוהה‬ ‫מודעות‬ ‫מקומיים‬ ‫נסיעה‬ ‫הרגלי‬ ‫לסקרי‬
‫והרשויות‬ ‫לכן‬ ‫קודם‬ ‫שתארו‬‫המקומיות‬.‫התעניינות‬ ‫את‬ ‫גם‬ ‫הביעו‬ ‫ארגונים‬ ‫אותם‬‫ם‬‫בנתונים‬ ‫בשימוש‬
‫נוספים‬ ‫לאומיים‬)‫תחבורתיים‬ ‫לא‬(‫ותמא‬ ‫האוכלוסין‬ ‫מפקד‬ ‫כגון‬"‫שונות‬ ‫ות‬.‫עלה‬ ‫הסביבה‬ ‫איכות‬ ‫נושא‬
‫הטבע‬ ‫להגנת‬ ‫והחברה‬ ‫הסביבה‬ ‫לאיכות‬ ‫המשרד‬ ‫בחקר‬ ‫מודגש‬ ‫באופן‬,‫אך‬ ‫משיקים‬ ‫תחומים‬ ‫נמצאו‬ ‫כאשר‬
‫מידע‬ ‫מערכת‬ ‫ללא‬ ‫עדיין‬‫משולבת‬.‫נטו‬ ‫נתונים‬ ‫צרכן‬ ‫הינה‬ ‫הטבע‬ ‫להגנת‬ ‫שהחברה‬ ‫בזמן‬ ‫בו‬,‫המשרד‬
‫האחרים‬ ‫הגורמים‬ ‫לכל‬ ‫נתונים‬ ‫ספק‬ ‫להיות‬ ‫יכול‬ ‫הסביבה‬ ‫לאיכות‬)‫תכנון‬ ‫גורמי‬ ‫והן‬ ‫שצוינו‬ ‫אלה‬ ‫הן‬
‫תחבורה‬.(‫התאחדות‬ ‫ידי‬ ‫ועל‬ ‫והמובילים‬ ‫המסיעים‬ ‫מועצת‬ ‫ידי‬ ‫על‬ ‫הודגש‬ ‫מטענים‬ ‫הובלת‬ ‫נושא‬
‫התעשיינים‬.‫ב‬ ‫חוסר‬ ‫קיים‬ ‫כאן‬‫נתונים‬,‫אך‬ ‫אחרים‬ ‫במקומות‬ ‫הקיימים‬ ‫קלאסיים‬ ‫תחבורה‬ ‫נתוני‬ ‫הן‬
‫מטענים‬ ‫סקרי‬ ‫עם‬ ‫הקשורים‬ ‫נתונים‬ ‫והן‬ ‫אליהם‬ ‫נגישים‬ ‫אינם‬ ‫הארגונים‬.‫מהווה‬ ‫התעשיינים‬ ‫התאחדות‬
‫לה‬ ‫משיק‬ ‫אך‬ ‫תחבורה‬ ‫איננו‬ ‫עיסוקו‬ ‫שתחום‬ ‫מקצועי‬ ‫ארגון‬ ‫של‬ ‫קלאסי‬ ‫מודל‬.‫נמצאה‬ ‫לא‬ ‫זה‬ ‫לארגון‬
‫תחבורה‬ ‫לנתוני‬ ‫משמעותית‬ ‫זיקה‬‫כספק‬ ‫והן‬ ‫כצרכן‬ ‫הן‬.
‫לסיכום‬,‫נתונים‬ ‫מאגרי‬ ‫יצירת‬ ‫על‬ ‫תחבורתיים‬ ‫הלא‬ ‫המשתמשים‬ ‫של‬ ‫שההשפעה‬ ‫נמצא‬ ‫בעבודה‬
‫עיסוקם‬ ‫לתחום‬ ‫ומוגבלת‬ ‫מצומצמת‬ ‫תחבורתיים‬.‫משמעותיים‬ ‫נתונים‬ ‫ספקי‬ ‫להיות‬ ‫יכולים‬ ‫אינם‬ ‫רובם‬
‫שבתחומם‬ ‫הנתונים‬ ‫לסוגי‬ ‫למעט‬,‫ב‬ ‫ואולם‬ ‫שונות‬ ‫ברמות‬ ‫נתונים‬ ‫צרכני‬ ‫הינם‬ ‫כולם‬ ‫אך‬‫נתונים‬ ‫עיקר‬
‫מעובדים‬.‫משתמשים‬ ‫לאותם‬ ‫אשר‬ ‫מרכזי‬ ‫נתונים‬ ‫במאגר‬ ‫לצורך‬ ‫סימוכין‬ ‫נותנים‬ ‫אלה‬ ‫מאפיינים‬)‫או‬
‫יועציהם‬(‫אליו‬ ‫נגישות‬ ‫תהיה‬.‫התחבורתיים‬ ‫בסקרים‬ ‫להשתלב‬ ‫שיוכלו‬ ‫שונים‬ ‫ספציפיים‬ ‫פרמטרים‬
‫המתאימים‬ ‫בפרקים‬ ‫ארגון‬ ‫כל‬ ‫עבור‬ ‫מתוארים‬ ‫השונים‬.‫למקורות‬ ‫לפנות‬ ‫מומלץ‬ ‫מחקר‬ ‫כהמשך‬‫מידע‬
‫בארגונים‬ ‫נוספים‬)‫הפנים‬ ‫במשרדי‬ ‫בעיקר‬,‫החינוך‬,‫השיכון‬,‫הסביבה‬ ‫איכות‬,‫מקרקעי‬ ‫ומנהל‬ ‫התיירות‬
‫ישראל‬(‫בפרק‬ ‫כמתואר‬2.3.
51
‫מידע‬ ‫מקורות‬ ‫רשימת‬
‫בעברית‬ ‫מקורות‬:
1.‫לאה‬ ‫אחדות‬)‫עורכת‬(,)2002.(‫שנתית‬ ‫סקירה‬2001.‫ירושלים‬:‫לאומי‬ ‫לביטוח‬ ‫המוסד‬
2.‫הפנים‬ ‫משרד‬)2003.(‫לקבל‬ ‫בקשה‬‫חדרה‬ ‫לעיר‬ ‫מתאר‬ ‫תוכנית‬ ‫לתכנון‬ ‫הצעות‬ ‫ת‬.‫ירושלים‬:‫מינהל‬
‫הפנים‬ ‫משרד‬ ‫התכנון‬.
3.‫הטבע‬ ‫להגנת‬ ‫החברה‬-‫המנכ‬ ‫לשכת‬"‫ל‬)2002.(‫פעילות‬ ‫סיכום‬ ‫הטבע‬ ‫להגנת‬ ‫החברה‬2001-2002.
‫ת‬"‫א‬:‫הטבע‬ ‫להגנת‬ ‫החברה‬.
4.‫הסביבה‬ ‫לאיכות‬ ‫המשרד‬)1999.(‫בתכנון‬ ‫קונפליקטים‬ ‫ניהול‬,‫סביבה‬ ‫ואיכות‬ ‫פיתוח‬.‫ירושלים‬:
‫ה‬‫הסביבה‬ ‫לאיכות‬ ‫המשרד‬ ‫לתכנון‬ ‫אגף‬.
5.‫הסביבה‬ ‫לאיכות‬ ‫המשרד‬)2000.(‫בישראל‬ ‫קיימא‬ ‫בר‬ ‫לפיתוח‬ ‫אסטרטגיה‬ ‫לקראת‬.‫ירושלים‬:
‫הסביבה‬ ‫לאיכות‬ ‫המשרד‬ ‫לתכנון‬ ‫האגף‬.
6.‫הסביבה‬ ‫לאיכות‬ ‫המשרד‬)2001.(‫בישראל‬ ‫האוויר‬ ‫איכות‬ ‫ניטור‬.‫ירושלים‬:‫מנ‬"‫לאיכות‬ ‫המשרד‬ ‫א‬
‫הסביבה‬.
7.‫כוכבא‬,‫דוד‬)1998.(‫תוכנית‬-‫ארגוני‬ ‫מבנה‬ ‫לשינוי‬ ‫הועדה‬ ‫אב‬.‫ת‬"‫א‬:‫והמסיעים‬ ‫המובילים‬ ‫מועצת‬
‫בישראל‬.
8.‫התיירות‬ ‫משרד‬)1996.(‫תיירים‬ ‫הסעת‬ ‫מפעילי‬ ‫בקרב‬ ‫מחקר‬-‫דו‬"‫מסכם‬ ‫ח‬.‫ירושלים‬:‫משרד‬
‫התיירות‬.
9.‫נתניה‬ ‫עיריית‬)2002.(‫סטטיסטי‬ ‫שנתון‬2001‫נתניה‬,‫מספר‬3.‫נתניה‬:‫למידע‬ ‫היחידה‬
‫וסטטיסטיקה‬,‫ההנדסה‬ ‫מנהל‬,‫המט‬‫נתניה‬ ‫עיריית‬ ‫בדרכים‬ ‫לבטיחות‬ ‫ה‬.
‫מקורות‬‫מהאינטרנט‬:
1.‫נתניה‬ ‫עיריית‬ ‫של‬ ‫אינטרנט‬ ‫אתר‬) :il.muni.netanya.www://http(
2.‫התיירות‬ ‫משרד‬ ‫של‬ ‫אינטרנט‬ ‫אתר‬) :http://www.tourism.gov.il(
3.‫אינ‬ ‫אתר‬‫הפנים‬ ‫משרד‬ ‫של‬ ‫טרנט‬) :http://www.moin.gov.il(
4.‫הסביבה‬ ‫לאיכות‬ ‫המשרד‬ ‫של‬ ‫האינטרנט‬ ‫אתר‬) :www.environment.gov.il(
5.‫ישראל‬ ‫מקרקעי‬ ‫מנהל‬ ‫של‬ ‫האינטרנט‬ ‫אתר‬) :www.mmi.gov.il(
6.‫הלאומי‬ ‫הביטוח‬ ‫של‬ ‫אינטרנט‬ ‫אתר‬:www.btl.gov.il.
7.‫והמסיעים‬ ‫המובילים‬ ‫מועצת‬ ‫של‬ ‫אינטרנט‬ ‫אתר‬:www.mycar.co.il/movilim.html
8.‫התעשיינים‬ ‫התאחדות‬ ‫של‬ ‫אינטרנט‬ ‫אתר‬) :http://www.industry.org.il(
9.‫ש‬ ‫אינטרנט‬ ‫אתר‬‫העברית‬ ‫האוניברסיטה‬ ‫ל‬:
http://www.atar.mscc.huji.ac.il/~geo/personal/Feitelson.html
52
‫א‬ ‫נספח‬'-‫הראיונות‬ ‫סיכומי‬
‫נספח‬‫מביא‬ ‫זה‬13‫הסקר‬ ‫במהלך‬ ‫שנערכו‬ ‫ראיונות‬ ‫סיכומי‬.‫חלקים‬ ‫חמישה‬ ‫כולל‬ ‫סיכום‬ ‫כל‬:
‫א‬.‫התחבורתית‬ ‫המערכת‬ ‫עם‬ ‫הקשר‬ ‫ואפיון‬ ‫הארגון‬ ‫פעילות‬ ‫מהות‬-‫ל‬ ‫נחלק‬ ‫זה‬ ‫חלק‬‫שניים‬:‫הסעיף‬
‫בהם‬ ‫התחומים‬ ‫את‬ ‫מאפיין‬ ‫השני‬ ‫והסעיף‬ ‫פעילותו‬ ‫ומהות‬ ‫הארגון‬ ‫מבנה‬ ‫את‬ ‫מציג‬ ‫הראשון‬
‫התחבורה‬ ‫למערכת‬ ‫הארגון‬ ‫פעילות‬ ‫משיקה‬.
‫ב‬.‫חיצוניים‬ ‫תחבורתיים‬ ‫בנתונים‬ ‫השימוש‬ ‫דרכי‬ ‫אפיון‬-‫קטגוריות‬ ‫לשתי‬ ‫נחלק‬ ‫זה‬ ‫חלק‬:
‫תחבורתיים‬ ‫בנתונים‬ ‫הארגון‬ ‫של‬ ‫השימוש‬ ‫דרך‬ ‫את‬ ‫מציגה‬ ‫הראשונה‬‫בין‬ ‫ומפרידה‬ ‫לו‬ ‫חיצוניים‬
‫מעובדים‬ ‫לנתונים‬ ‫ראשוניים‬ ‫סקרים‬.‫החיצונים‬ ‫הנתונים‬ ‫סוגי‬ ‫את‬ ‫סוקרת‬ ‫השנייה‬ ‫הקטגוריה‬
‫בהווה‬ ‫במערכת‬ ‫בשימוש‬ ‫אינם‬ ‫ואשר‬ ‫הארגון‬ ‫מעוניין‬ ‫בהם‬.
‫ג‬.‫בארגון‬ ‫הקיימים‬ ‫פנימיים‬ ‫נתונים‬ ‫מאגרי‬-‫סעיפים‬ ‫לארבעה‬ ‫נחלק‬ ‫זה‬ ‫חלק‬:‫הראשון‬ ‫הסעיף‬,
‫את‬ ‫סוקר‬‫הנתונים‬ ‫מאגרי‬‫בארגון‬ ‫הקיימים‬ ‫והסקרים‬;‫הנתונים‬ ‫איסוף‬ ‫במערכת‬ ‫דן‬ ‫השני‬ ‫הסעיף‬
‫הארגון‬ ‫בתוך‬ ‫העתידית‬;‫בהם‬ ‫נתונים‬ ‫של‬ ‫דומיננטיות‬ ‫קטגוריות‬ ‫מאפיין‬ ‫השלישי‬ ‫הסעיף‬
‫בתחום‬ ‫הארגון‬ ‫בפני‬ ‫העומדות‬ ‫העיקריות‬ ‫הבעיות‬ ‫את‬ ‫מציג‬ ‫הרביעי‬ ‫והסעיף‬ ‫הארגון‬ ‫משתמש‬
‫הנתונים‬ ‫איסוף‬.
‫ד‬.‫המש‬ ‫סקר‬ ‫של‬ ‫בהקשר‬ ‫הארגון‬ ‫הגדרת‬‫תמשים‬-‫הארגונים‬ ‫של‬ ‫הפוטנציאל‬ ‫את‬ ‫בוחן‬ ‫זה‬ ‫חלק‬
‫כמשתמשים‬ ‫ומסווגם‬)‫בנתונים‬ ‫ורק‬ ‫אך‬ ‫המעונינים‬ ‫קצה‬ ‫משתמשי‬(,‫כספקים‬,‫כמשתמשים‬
‫מאגר‬ ‫התחבורה‬ ‫משרד‬ ‫עם‬ ‫יחד‬ ‫וליצור‬ ‫לשבת‬ ‫המוכנים‬ ‫אסטרטגיים‬ ‫כשותפים‬ ‫או‬ ‫וספקים‬
‫נתונים‬.‫הש‬ ‫אלו‬ ‫בין‬ ‫ההבדל‬ ‫על‬ ‫ולעמוד‬ ‫הארגונים‬ ‫את‬ ‫להגדיר‬ ‫היא‬ ‫המטרה‬‫לתהליך‬ ‫ותפים‬
‫נתונים‬ ‫של‬ ‫צרכנים‬ ‫ורק‬ ‫אך‬ ‫שהם‬ ‫לאלו‬ ‫נתונים‬ ‫איסוף‬.
‫ה‬.‫המשתמשים‬ ‫סקר‬ ‫של‬ ‫בהקשר‬ ‫הארגון‬ ‫הערות‬-‫וספציפיות‬ ‫כלליות‬ ‫הערות‬ ‫מובאות‬ ‫זה‬ ‫בחלק‬
‫של‬‫התחבורה‬ ‫משרד‬ ‫של‬ ‫המשתמשים‬ ‫סקר‬ ‫של‬ ‫בהקשר‬ ‫הארגון‬.
1.‫ת‬ ‫עיריית‬ ‫טווח‬ ‫ארוך‬ ‫לתכנון‬ ‫המחלקה‬"‫א‬-‫יפו‬
1.1‫ואפיו‬ ‫הארגון‬ ‫פעילות‬ ‫מהות‬‫התחבורתית‬ ‫המערכת‬ ‫עם‬ ‫הקשר‬ ‫ן‬
‫פעילותו‬ ‫ומהות‬ ‫הארגון‬ ‫מבנה‬
‫ת‬ ‫בעיריית‬ ‫אסטרטגי‬ ‫לתכנון‬ ‫היחידה‬ ‫של‬ ‫האחריות‬ ‫תחומי‬"‫עירוניות‬ ‫כלל‬ ‫תוכניות‬ ‫הכנת‬ ‫כוללים‬ ‫א‬,
‫מתאר‬ ‫ותוכניות‬ ‫אב‬ ‫תוכניות‬-‫וכלליות‬ ‫נושאיות‬,‫הנוגעים‬ ‫אספקטים‬ ‫של‬ ‫רחב‬ ‫במגוון‬ ‫העירייה‬ ‫ייצוג‬
‫בתמ‬"‫אות‬,‫תמ‬"‫מים‬,‫עירו‬ ‫פרוגרמות‬‫ניות‬)‫הציבוריים‬ ‫והשטחים‬ ‫הקרקע‬ ‫שימושי‬ ‫בתחום‬ ‫בעיקר‬(‫וריכוז‬
‫תכנוני‬ ‫מידע‬ ‫אחר‬ ‫ומעקב‬.‫מדיניות‬ ‫קביעת‬ ‫כוללת‬ ‫היחידה‬ ‫פעילות‬,‫תכנון‬,‫נתונים‬ ‫איסוף‬,‫שיווק‬,‫הכנת‬
‫קרקע‬ ‫שימושי‬ ‫ואיתור‬ ‫גיאוגרפיים‬ ‫ניתוחים‬.‫לא‬ ‫צוות‬ ‫על‬ ‫ומתבססת‬ ‫תחומית‬ ‫רב‬ ‫היא‬ ‫המחלקה‬ ‫עבודת‬
‫ספציפ‬ ‫התמחויות‬ ‫בעל‬ ‫גדול‬‫בעירייה‬ ‫אחרות‬ ‫מחלקות‬ ‫מנהלי‬ ‫עם‬ ‫בצמוד‬ ‫העובד‬ ‫יות‬.
53
‫התחבורה‬ ‫לתחום‬ ‫הארגון‬ ‫השקת‬
‫לתחבורה‬ ‫אב‬ ‫תוכניות‬ ‫בהכנת‬ ‫שונות‬ ‫ברמות‬ ‫היחידה‬ ‫פועלת‬ ‫התחבורתי‬ ‫בהקשר‬,‫עבור‬ ‫נתונים‬ ‫בריכוז‬
‫לצפון‬ ‫הנוגעות‬ ‫תוכניות‬-‫תוכניות‬ ‫ובאיסוף‬ ‫המחוז‬ ‫מערב‬)‫קרקע‬ ‫שימושי‬,‫ואחרות‬ ‫חינוך‬ ‫תוכניות‬(‫בהן‬
‫ת‬ ‫מהווה‬‫בפרוייקט‬ ‫מרכזי‬ ‫חלק‬ ‫התחבורה‬ ‫חום‬.‫נת‬ ‫מול‬ ‫העירייה‬ ‫לעבודת‬ ‫היחידה‬ ‫שותפה‬ ‫בנוסף‬"‫ע‬,‫תחום‬
‫מחוזית‬ ‫מתאר‬ ‫תוכנית‬ ‫במסגרת‬ ‫המקודם‬,‫היתר‬ ‫בין‬ ‫העוסקת‬ ‫המחוז‬ ‫של‬ ‫ההיגוי‬ ‫מוועדת‬ ‫כחלק‬ ‫ומשמשת‬
‫מחוזי‬ ‫חניה‬ ‫בתקן‬,‫המטרופולין‬ ‫בתחום‬ ‫לתחבורה‬ ‫הקשורים‬ ‫ונושאים‬ ‫מתחמים‬.‫זו‬ ‫פעילות‬ ‫במסגרת‬
‫הי‬ ‫עושה‬‫תחבורתיים‬ ‫וסקרים‬ ‫נתונים‬ ‫במאגרי‬ ‫נרחב‬ ‫שימוש‬ ‫חידה‬.
1.2‫חיצוניים‬ ‫תחבורתיים‬ ‫בנתונים‬ ‫השימוש‬ ‫דרכי‬ ‫אפיון‬
‫מעובדים‬ ‫נתונים‬ ‫מול‬ ‫ראשוניים‬ ‫תחבורתים‬ ‫בסקרים‬ ‫השימוש‬ ‫מידת‬
‫ת‬ ‫בעיריית‬ ‫אסטרטגי‬ ‫לתכנון‬ ‫ביחידה‬ ‫הנתונים‬ ‫איסוף‬"‫על‬ ‫רבה‬ ‫במידה‬ ‫מתבסס‬ ‫א‬‫מעובדים‬ ‫נתונים‬
‫מאגף‬ ‫בעיקר‬ ‫המועברים‬‫העירייה‬ ‫של‬ ‫התנועה‬,‫חיצוניים‬ ‫מיועצים‬)‫העירייה‬ ‫עבור‬ ‫פרוייקטים‬ ‫המכינים‬
‫הפנים‬ ‫ומשרד‬(,‫מהלמ‬"‫הפנים‬ ‫וממשרד‬ ‫ס‬.‫נתונים‬ ‫מאגר‬ ‫ליצור‬ ‫מאפשר‬ ‫העירייה‬ ‫אגפי‬ ‫בין‬ ‫הפעולה‬ ‫שיתוף‬
‫תחומים‬ ‫של‬ ‫רחב‬ ‫במגוון‬ ‫העוסק‬ ‫גדול‬-‫חינוך‬,‫שיכון‬,‫ארנונה‬ ‫נתוני‬,‫קרקע‬ ‫שימושי‬-‫רחבה‬ ‫רשת‬ ‫וכולל‬
‫נתונ‬ ‫של‬‫דמוגרפים‬ ‫ים‬.
‫בהווה‬ ‫בשימוש‬ ‫אינם‬ ‫ואשר‬ ‫הארגון‬ ‫מעוניין‬ ‫בהם‬ ‫החיצוניים‬ ‫הנתונים‬ ‫סוגי‬
‫הערות‬ ‫תחבורתיים‬ ‫נתונים‬
‫בעזרת‬ ‫ואבחון‬ ‫בוקר‬ ‫נסיעות‬ ‫הגדרת‬ ‫היא‬ ‫המטרה‬
‫מתאימים‬ ‫תחבורתיים‬ ‫מודלים‬.
‫ביקושים‬ ‫הערכת‬-‫לבילויים‬ ‫נסיעות‬,‫ומוקדי‬ ‫תרבות‬
‫שונים‬ ‫פעילות‬)‫הקיימ‬ ‫למודלים‬ ‫נכנסים‬ ‫שאינם‬‫ים‬
‫חשובים‬ ‫שאינה‬ ‫בטענה‬(
‫לעיר‬ ‫הנכנסים‬ ‫נוספים‬ ‫שוק‬ ‫פלחי‬ ‫הגדרת‬ ‫היא‬ ‫המטרה‬
‫עבודה‬ ‫למטרות‬ ‫שלא‬
‫עבודה‬ ‫למטרות‬ ‫שלא‬ ‫תנועה‬ ‫ספירות‬-‫לקבלת‬ ‫נסיעות‬
‫שירותים‬,‫בילוי‬,‫פארקים‬,‫תחבורה‬ ‫במסופי‬ ‫שימוש‬
‫לעיר‬ ‫מחוץ‬ ‫ליעדים‬ ‫בדרך‬)‫דב‬ ‫שדה‬ ‫דוגמת‬(
‫חניה‬ ‫לנתוני‬ ‫להגיע‬ ‫היא‬ ‫המטרה‬"‫מוסדרים‬ ‫לא‬".‫קיים‬
‫בעיר‬ ‫חניה‬ ‫של‬ ‫האמיתי‬ ‫המצאי‬ ‫את‬ ‫לחשוף‬ ‫קושי‬-‫נושא‬
‫בויכוח‬,‫ספקולטיבי‬ ‫לרב‬ ‫הקיים‬ ‫הנתונים‬ ‫מסד‬ ‫כאשר‬
‫אמיתי‬ ‫ולא‬.‫מספיק‬ ‫אינו‬ ‫הקיים‬ ‫הנתונים‬ ‫בסיס‬
‫חניה‬ ‫מצאי‬ ‫נתוני‬-‫בתים‬ ‫בחצרות‬ ‫חניה‬
‫נתונים‬ ‫בסיס‬ ‫לבנות‬ ‫היא‬ ‫המטרה‬)‫כיום‬ ‫החסר‬(‫אשר‬
‫המתאימ‬ ‫עירוניות‬ ‫דרכים‬ ‫לתכנון‬ ‫ככלי‬ ‫ישמש‬‫ות‬
‫זו‬ ‫לאוכלוסייה‬
‫ממונעת‬ ‫לא‬ ‫תנועה‬ ‫סקרי‬-‫רגלית‬ ‫והליכה‬ ‫אופניים‬
‫יותר‬ ‫טוב‬ ‫הרכבת‬ ‫תחנות‬ ‫את‬ ‫לחבר‬ ‫היא‬ ‫המטרה‬
‫לסביבתן‬,‫המצב‬ ‫את‬ ‫ותשפר‬ ‫ייתכן‬ ‫לנתונים‬ ‫חשיפה‬
‫הנוכחי‬
‫ישראל‬ ‫מרכבת‬ ‫נתונים‬-‫תחנות‬ ‫של‬ ‫קיבולת‬,‫נסיעות‬,
‫ביקושים‬
‫הנסיעות‬ ‫מושכי‬ ‫של‬ ‫העונתיות‬ ‫את‬ ‫לאפיין‬ ‫היא‬ ‫המטרה‬
‫לעיר‬‫לעבודה‬ ‫גם‬ ‫המתייחסים‬ ‫נתונים‬ ‫ולהשיג‬ ‫וממנה‬
‫אחרות‬ ‫למטרות‬ ‫וגם‬
‫ויעד‬ ‫מוצא‬ ‫סקרי‬
‫הכבישים‬ ‫תכנון‬ ‫לפעילות‬ ‫תשתית‬ ‫שישמש‬ ‫נתונים‬ ‫קובץ‬
‫בעיר‬
‫פיזי‬ ‫מצאי‬-‫הכבישים‬ ‫מערכת‬ ‫של‬ ‫פיזיים‬ ‫נתונים‬
54
1.3‫בארגון‬ ‫הקיימים‬ ‫פנימיים‬ ‫נתונים‬ ‫מאגרי‬
‫קיימים‬ ‫וסקרים‬ ‫נתונים‬ ‫במאגרי‬ ‫ושימוש‬ ‫אחזקה‬
‫הערות‬-‫פעיל‬ ‫מאגר‬,‫איסוף‬ ‫זמן‬ ‫לא‬ ‫נתונים‬-‫תחבורתיים‬
‫מהלמ‬ ‫נתונים‬ ‫אוסף‬ ‫חברתי‬ ‫כלכלי‬ ‫למחקר‬ ‫המרכז‬"‫ס‬.
‫והכנת‬ ‫שונים‬ ‫בתחומים‬ ‫ייעוצים‬ ‫זה‬ ‫מגוף‬ ‫להזמין‬ ‫ניתן‬
‫סקרים‬.
‫סטטיסטי‬ ‫שנתון‬-‫ת‬ ‫עיריית‬"‫יפו‬ ‫א‬2000-‫המרכז‬
‫מס‬ ‫חברתי‬ ‫כלכלי‬ ‫למחקר‬'40
‫שנים‬ ‫לשלוש‬ ‫אחת‬ ‫המעודכן‬ ‫קובץ‬. ‫עיבודי‬‫ארנונה‬ ‫קובץ‬ ‫של‬ ‫ם‬-‫והווה‬ ‫עבר‬ ‫מגמות‬-‫מחולק‬
‫בעיר‬ ‫שונים‬ ‫לאזורים‬.
‫בעירייה‬ ‫הרישוי‬ ‫אגף‬ ‫הוא‬ ‫הנתונים‬ ‫מקור‬ ‫בנייה‬ ‫והיתרי‬ ‫התחלות‬ ‫נתוני‬ ‫של‬ ‫עיבודים‬
‫שכונה‬ ‫של‬ ‫תכנוניים‬ ‫לצרכים‬ ‫בקובץ‬ ‫שימוש‬,‫הקצאת‬
‫שירותים‬,‫ספר‬ ‫לבתי‬ ‫הסעות‬ ‫לתכנון‬ ‫בסיס‬
‫תלמידים‬ ‫קובץ‬ ‫מתוך‬ ‫עיבודים‬)‫החינוך‬ ‫משרד‬(‫הנעשים‬
‫העירייה‬ ‫של‬ ‫התכנון‬ ‫אגף‬ ‫בתוך‬
‫תחבורה‬ ‫לתכנון‬ ‫בסיס‬ ‫מהווה‬ ‫אשר‬ ‫מידע‬ ‫מאגר‬,‫חומר‬
"‫מבוקש‬"‫תחבורה‬ ‫מתכנני‬ ‫ידי‬ ‫על‬.‫לשנה‬ ‫אחת‬ ‫מעודכן‬,
‫כ‬ ‫כבר‬ ‫קיים‬-10‫שנים‬.‫לציבור‬ ‫שקוף‬)‫באינטרנט‬ ‫מצוי‬
‫בפורמט‬GIS(,‫תחזיות‬ ‫כולל‬ ‫רציף‬ ‫מצב‬ ‫מתאר‬,
‫מידע‬ ‫לתת‬ ‫היא‬ ‫המדיניות‬.‫מוזנים‬ ‫הנתונים‬‫מנהל‬ ‫ידי‬ ‫על‬
‫ההנדסה‬-‫בהם‬ ‫עושים‬"‫סדר‬"-‫משותף‬ ‫ומכנה‬ ‫ריכוז‬
‫רקע‬ ‫ותכניות‬ ‫גיאורפי‬ ‫מידע‬ ‫מערכות‬-‫קרקע‬ ‫ייעודי‬
‫בעיר‬-‫בתכנון‬ ‫נתונים‬ ‫בסיס‬ ‫של‬ ‫כמותי‬ ‫ריכוז‬-‫כל‬
‫כמותית‬ ‫מבחינה‬ ‫שלה‬ ‫והמשמעויות‬ ‫תוכנית‬-‫שימושים‬
‫וסטטיסטיקות‬
‫הארגון‬ ‫בתוך‬ ‫עתידי‬ ‫נתונים‬ ‫איסוף‬
‫הערות‬ ‫לא‬ ‫נתונים‬-‫תחבורתיים‬
‫במרחב‬ ‫והתיאום‬ ‫התכנון‬ ‫רמות‬ ‫בכל‬ ‫לשימוש‬ ‫עזר‬ ‫כלי‬
‫המטרופולין‬.‫על‬ ‫ולעמוד‬ ‫תחזיות‬ ‫להכין‬ ‫שיאפשר‬ ‫מודל‬
"‫מצב‬"‫בעתיד‬ ‫שונים‬ ‫בתחומים‬ ‫העיר‬
‫פעיל‬ ‫נתונים‬ ‫בסיס‬-‫שלם‬ ‫עירוני‬ ‫מודל‬-‫עם‬ ‫המתואם‬
‫התכנון‬ ‫גורמי‬ ‫כל‬-‫תשתיות‬,‫קרקע‬ ‫שימושי‬,‫תחבורה‬,
‫אוכלוסייה‬,‫חינוך‬,‫ו‬ ‫תרבות‬‫פנאי‬
‫שימוש‬ ‫של‬ ‫דומיננטיות‬ ‫קטגוריות‬
‫עבודתה‬ ‫וסגנון‬ ‫היחידה‬ ‫פעילות‬ ‫של‬ ‫המגוון‬ ‫אופייה‬ ‫בשל‬,‫דומיננטית‬ ‫קטגוריה‬ ‫נמצאה‬ ‫לא‬,‫שימוש‬ ‫אלא‬
‫תחבורתיים‬ ‫וסקרים‬ ‫נתונים‬ ‫של‬ ‫רחב‬ ‫במגוון‬.
‫הנתונים‬ ‫איסוף‬ ‫בתחום‬ ‫הארגון‬ ‫בפני‬ ‫העומדות‬ ‫העיקריות‬ ‫הבעיות‬
•‫לנתונים‬ ‫ונגישות‬ ‫זמינות‬-‫גוף‬ ‫כל‬"‫שו‬‫לחזה‬ ‫קרוב‬ ‫הקלפים‬ ‫את‬ ‫מר‬) "‫רכבת‬,‫אגד‬,‫דן‬.(‫תחושה‬
‫נתונים‬ ‫חושפת‬ ‫שהעירייה‬,‫פעולה‬ ‫שיתפה‬ ‫אתם‬ ‫מהגופים‬ ‫מידע‬ ‫תמורתם‬ ‫מקבלת‬ ‫לא‬ ‫אך‬.
‫מתעדכן‬ ‫נתונים‬ ‫למסד‬ ‫נוחה‬ ‫גישה‬ ‫חסרה‬-‫במודלים‬ ‫להשתמש‬ ‫יכולה‬ ‫איננה‬ ‫העירייה‬ ‫לדוגמה‬
‫התחבורה‬ ‫משרד‬ ‫של‬ ‫התחבורתיים‬.‫מו‬ ‫העירייה‬ ‫של‬ ‫בעבודה‬ ‫איזון‬ ‫חוסר‬‫הממשלה‬ ‫משרדי‬ ‫ל‬
‫השונים‬.
•‫בנתונים‬ ‫חוסר‬-‫החניה‬ ‫בתחומי‬ ‫הנתונים‬ ‫בסיס‬ ‫בעיבוי‬ ‫צורך‬ ‫קיים‬"‫מוסדרת‬ ‫הלא‬"‫ומטרות‬
‫עבודה‬ ‫שאינן‬ ‫נסיעה‬.‫בתוכם‬ ‫יכללו‬ ‫אשר‬ ‫תחבורתיים‬ ‫מודלים‬ ‫בהגדרת‬ ‫צורך‬ ‫קיים‬ ‫בנוסף‬
‫עבודה‬ ‫למטרות‬ ‫אינן‬ ‫אשר‬ ‫לנסיעות‬ ‫התייחסות‬)‫הקיימים‬ ‫במודלים‬ ‫נכללים‬ ‫אינם‬ ‫שהיום‬.(
1.4‫המשתמשים‬ ‫סקר‬ ‫של‬ ‫בהקשר‬ ‫הארגון‬ ‫הגדרת‬
‫נתונים‬ ‫ספק‬/‫משתמש‬/‫אסטרטגי‬ ‫שותף‬)‫פעולה‬ ‫לשתף‬ ‫ורצון‬ ‫נתונים‬ ‫לאסוף‬ ‫יכולת‬ ‫בעל‬(
55
1.5‫המשתמשים‬ ‫סקר‬ ‫של‬ ‫בהקשר‬ ‫הארגון‬ ‫הערות‬
‫חשיבות‬ ‫זה‬ ‫מעין‬ ‫לפרוייקט‬ ‫ולכן‬ ‫במציאות‬ ‫מחויב‬ ‫הוא‬ ‫למרכזי‬ ‫המקומי‬ ‫השלטון‬ ‫בין‬ ‫נתונים‬ ‫מאגר‬ ‫של‬ ‫נושא‬
‫רבה‬.‫שיתוף‬ ‫אך‬‫נתונים‬ ‫חזרה‬ ‫ותקבלנה‬ ‫הזו‬ ‫מהסימביוזה‬ ‫הן‬ ‫אף‬ ‫תהננה‬ ‫והעיריות‬ ‫במידה‬ ‫רק‬ ‫יצליח‬ ‫פעולה‬
‫פרטיים‬ ‫או‬ ‫ממשלתיים‬ ‫אחרים‬ ‫במקומות‬ ‫הנעשים‬ ‫וסקרים‬ ‫ממאגרים‬ ‫שונים‬ ‫ועיבודים‬.
)‫המידע‬ ‫מקורות‬ ‫ברשימת‬ ‫ראה‬ ‫הראיון‬ ‫לסיכום‬ ‫נוספים‬ ‫מקורות‬(
2.‫ההנדסה‬ ‫מינהל‬ ‫נתניה‬ ‫עיריית‬-‫ציב‬ ‫ומבני‬ ‫תשתיות‬ ‫אגף‬‫ור‬
2.1‫התחבורתית‬ ‫המערכת‬ ‫עם‬ ‫הקשר‬ ‫ואפיון‬ ‫הארגון‬ ‫פעילות‬ ‫מהות‬
‫פעילותו‬ ‫ומהות‬ ‫הארגון‬ ‫מבנה‬
‫נושאים‬ ‫במכלול‬ ‫עוסק‬ ‫ההנדסה‬ ‫מנהל‬-‫תכנון‬,‫עיר‬ ‫והנדסת‬ ‫עיצוב‬.‫רבות‬ ‫ההנדסה‬ ‫במנהל‬ ‫הפרופסיות‬,
‫ואדריכלות‬ ‫בנין‬ ‫מהנדסת‬ ‫החל‬,‫תשתיות‬ ‫הנדסת‬,‫ערים‬ ‫תכנון‬,‫המוצר‬ ‫עיצוב‬,‫ונוף‬ ‫גנים‬ ‫תכנון‬,‫א‬‫יכות‬
‫סביבה‬,‫ותקנים‬ ‫מבנים‬ ‫בטיחות‬,‫ותיעול‬ ‫ביוב‬ ‫מים‬ ‫הנדסת‬.‫ח‬ ‫עם‬ ‫הדוק‬ ‫בקשר‬ ‫ועובד‬ ‫מנחה‬ ‫המנהל‬.‫ל‬.‫ת‬
‫אחרים‬ ‫רבים‬ ‫וגופים‬ ‫ממשלה‬ ‫משרדי‬ ‫עם‬ ‫כן‬ ‫וכמו‬ ‫מבצעת‬ ‫כזרוע‬:‫הפנים‬ ‫משרד‬-‫המוניציפלי‬ ‫האגף‬,
‫ובניה‬ ‫לתכנון‬ ‫המחוזית‬ ‫הוועדה‬,‫הסביבה‬ ‫לאיכות‬ ‫המשרד‬,‫הבריאות‬ ‫משרד‬,‫הלא‬ ‫התשתיות‬ ‫משרד‬‫ומיות‬,
‫והבינוי‬ ‫השיכון‬ ‫משרד‬,‫פנים‬ ‫לביטחון‬ ‫המשרד‬/‫משטרה‬,‫ומע‬ ‫התחבורה‬ ‫משרד‬"‫צ‬,‫התיירות‬ ‫משרד‬,‫מנהל‬
‫ישראל‬ ‫מקרקעי‬,‫ואחרים‬ ‫העתיקות‬ ‫רשות‬.‫ההנדסה‬ ‫במנהל‬4‫אגפים‬:‫עיר‬ ‫ועיצוב‬ ‫תכנון‬ ‫אגף‬,‫רישוי‬ ‫אגף‬
‫ופיקוח‬,‫ונוף‬ ‫גנים‬ ‫ואגף‬ ‫ציבור‬ ‫ומבני‬ ‫תשתיות‬ ‫אגף‬.
‫ציבור‬ ‫ומבני‬ ‫תשתיות‬ ‫אגף‬:‫מה‬‫כוללת‬ ‫האגף‬ ‫עבודת‬ ‫ות‬‫ליווי‬‫תכנון‬ ‫עבודות‬)‫מפורט‬ ‫תכנון‬ ‫מלווים‬
‫לביצוע‬(,‫נתונים‬ ‫איסוף‬,‫גיאוגרפיים‬ ‫ניתוחים‬ ‫והכנת‬ ‫שירות‬ ‫מערכות‬ ‫תפעול‬.‫כפוף‬ ‫התשתיות‬ ‫אגף‬
‫פועלות‬ ‫ובתוכו‬ ‫העיר‬ ‫למהנדס‬6‫יחידות‬:
1.‫ותנועה‬ ‫כבישים‬ ‫מחלקת‬:‫וכב‬ ‫תנועה‬ ‫בנושא‬ ‫פעילויות‬ ‫של‬ ‫רחב‬ ‫מגוון‬ ‫המחלקה‬ ‫באחריות‬‫ישים‬.
‫א‬.‫ניהול‬,‫ומדרכות‬ ‫כבישים‬ ‫סלילת‬ ‫של‬ ‫משולבים‬ ‫פרוייקטים‬ ‫של‬ ‫וביצוע‬ ‫תכנון‬.‫עבודת‬ ‫כולל‬
‫הדרושה‬ ‫התשתית‬:‫מים‬,‫ביוב‬,‫ניקוז‬,‫חשמל‬,‫בזק‬,‫ותאורה‬ ‫גינון‬.
‫ב‬.‫התחבורה‬ ‫בנושא‬ ‫שונים‬ ‫פרוייקטים‬ ‫וביצוע‬ ‫ניהול‬)‫רמזורים‬,‫וכדומה‬ ‫כיכרות‬.(
‫ג‬.‫הסכמי‬ ‫במסגרת‬ ‫המבוצעים‬ ‫פרוייקטים‬ ‫של‬ ‫ותאום‬ ‫מעקב‬‫פיתוח‬.
‫ד‬.‫הנדסית‬ ‫בדיקה‬,‫התנועה‬ ‫וועדת‬ ‫החלטות‬ ‫של‬ ‫וביצוע‬ ‫תכנון‬)‫תמרורים‬,‫כבישים‬ ‫סימון‬,‫הסדרי‬
‫מקומיים‬ ‫תנועה‬.(
‫ה‬.‫מדרכות‬ ‫כבישים‬ ‫של‬ ‫שוטפת‬ ‫אחזקה‬,‫רמזורים‬,‫בטיחות‬ ‫מעקות‬,‫תמרורים‬,‫רחובות‬ ‫שלוט‬
‫אוטובוס‬ ‫תחנות‬,‫וכדומה‬ ‫כבישים‬ ‫סימוני‬.
‫ו‬.‫חשמל‬ ‫חברת‬ ‫עם‬ ‫תשתיות‬ ‫תאום‬,‫בזק‬,‫מת‬"‫לצורך‬ ‫ב‬‫התקנת‬ ‫ולצורך‬ ‫עירוניים‬ ‫פרוייקטים‬
‫ביצוע‬ ‫אחר‬ ‫ומעקב‬ ‫חיבורים‬.
56
‫ז‬.‫בנין‬ ‫תוכניות‬ ‫בדיקת‬-‫תנועה‬ ‫בנושא‬ ‫הגשה‬ ‫ותוכניות‬ ‫עיר‬,‫הוצאת‬ ‫לצורך‬ ‫מגרשים‬ ‫וניקוז‬ ‫חניה‬
‫גמר‬ ‫תעודת‬ ‫לצורך‬ ‫הביצוע‬ ‫לאחר‬ ‫ובדיקה‬ ‫בניה‬ ‫היתרי‬.
‫ח‬.‫הכבישים‬ ‫מערכת‬ ‫על‬ ‫נתונים‬ ‫מאגר‬ ‫של‬ ‫שוטף‬ ‫עדכון‬,‫כו‬ ‫באזור‬ ‫והרמזורים‬ ‫המדרכות‬‫נתוני‬ ‫לל‬
‫ביער‬ ‫התחבורתית‬ ‫המערכת‬ ‫אחזקת‬ ‫עלויות‬)‫כבישים‬ ‫אחזקת‬,‫מדרכות‬,‫ורמזורים‬ ‫תמרור‬.(
2.‫ציבור‬ ‫מבני‬ ‫מחלקת‬:‫ציבור‬ ‫מבני‬ ‫של‬ ‫ושיפוץ‬ ‫בנייה‬ ‫על‬ ‫אחראית‬ ‫ציבור‬ ‫מבני‬ ‫מחלקת‬:‫תכנון‬ ‫ניהול‬
‫המתכננים‬ ‫בין‬ ‫תאום‬ ‫כולל‬ ‫בנייה‬ ‫ותוספת‬ ‫חדשים‬ ‫ציבור‬ ‫מבני‬ ‫בניית‬ ‫של‬ ‫וביצוע‬)‫אדריכלות‬,
‫קונס‬‫טרוקציה‬,‫חשמל‬,‫אינסטלציה‬,‫בטיחות‬,‫וכדומה‬ ‫נכים‬ ‫נגישות‬.(
3.‫רחובות‬ ‫ומאור‬ ‫חשמל‬ ‫מחלקת‬:‫ובגנים‬ ‫ברחובות‬ ‫התאורה‬ ‫מערכת‬ ‫על‬ ‫אחראית‬ ‫החשמל‬ ‫מחלקת‬
‫ציבור‬ ‫מבני‬ ‫מערכות‬ ‫תחזוקת‬ ‫וכן‬ ‫הציבוריים‬,‫ניהול‬,‫להתקנת‬ ‫פרוייקטים‬ ‫של‬ ‫ופיקוח‬ ‫וביצוע‬ ‫תכנון‬
‫ציב‬ ‫ובגנים‬ ‫ברחובות‬ ‫חדשה‬ ‫תאורה‬ ‫מערכת‬‫וריים‬,‫התאורה‬ ‫לשיפור‬ ‫פרוייקטים‬ ‫של‬ ‫וביצוע‬ ‫תכנון‬ ‫ניהול‬,
‫תאורה‬ ‫מרכזיות‬ ‫החלפת‬,‫בעיר‬ ‫התאורה‬ ‫מערכת‬ ‫על‬ ‫נתונים‬ ‫ואיסוף‬ ‫חירום‬ ‫תאורת‬ ‫התקנת‬+‫עלויות‬.
4.‫סביבתי‬ ‫פיתוח‬ ‫מחלקת‬:‫הקמת‬ ‫ומטרתה‬ ‫ונוף‬ ‫גנים‬ ‫אגף‬ ‫מתוך‬ ‫נגזרת‬ ‫סביבתי‬ ‫לפיתוח‬ ‫המחלקה‬
‫ציבוריים‬ ‫גנים‬ ‫ושדרוג‬.
5.‫בטיחו‬ ‫מחלקת‬‫בדרכים‬ ‫ת‬:‫בדרכים‬ ‫לבטיחות‬ ‫בהקשר‬ ‫האנושי‬ ‫בגורם‬ ‫מטפלת‬ ‫המחלקה‬:‫הדרכת‬
‫תלמידים‬,‫קשישים‬ ‫הדרכת‬,‫לפונים‬ ‫ומענה‬ ‫התנועה‬ ‫לוועדות‬ ‫פניות‬ ‫רכוז‬.‫בדרכים‬ ‫לבטיחות‬ ‫המטה‬ ‫בתוך‬
‫פועלת‬‫ומידע‬ ‫לסטטיסטיקה‬ ‫היחידה‬,‫את‬ ‫המאפיינים‬ ‫חומרים‬ ‫ואיסוף‬ ‫מחקר‬ ‫כוללת‬ ‫היחידה‬ ‫פעילות‬
‫ש‬ ‫בתחומים‬ ‫נתניה‬ ‫העיר‬‫ונים‬:‫דמוגרפיה‬,‫חינוך‬,‫תשתיות‬,‫עירוניים‬ ‫שירותים‬,‫ותעסוקה‬ ‫סביבה‬ ‫איכות‬.
6.‫תשתיות‬ ‫פיקוח‬ ‫מחלקת‬:‫כוללת‬ ‫המחלקה‬ ‫פעילות‬-‫כולל‬ ‫תכנון‬,‫כמויות‬ ‫וכתבי‬ ‫מפרטים‬ ‫הכנת‬,‫קבלת‬
‫מהרשויות‬ ‫אישורים‬,‫תקציביות‬ ‫הרשאות‬ ‫קבלת‬,‫חוזים‬ ‫וחתימת‬ ‫מכרזים‬ ‫פרסום‬.
‫התחבורה‬ ‫לתחום‬ ‫הארגון‬ ‫השקת‬
‫בהקש‬‫התשתיות‬ ‫אגף‬ ‫פועל‬ ‫התחבורתי‬ ‫ר‬)‫ותנועה‬ ‫לכבישים‬ ‫המחלקה‬ ‫במסגרת‬ ‫מורחב‬ ‫באופן‬,‫וברמות‬
‫מחלקותיו‬ ‫בשאר‬ ‫שונות‬(‫ומחלפים‬ ‫כבישים‬ ‫אזורי‬ ‫של‬ ‫נופי‬ ‫וטיפוח‬ ‫לשיקום‬,‫הדרכים‬ ‫תאונות‬ ‫לצמצום‬
‫לה‬ ‫הקרובים‬ ‫ובאזורים‬ ‫בעיר‬,‫ע‬ ‫בדרכים‬ ‫וההמתנה‬ ‫הנסיעה‬ ‫משכי‬ ‫לקיצור‬"‫תנועה‬ ‫שיפורי‬ ‫ביצוע‬ ‫י‬,
‫כ‬ ‫לאחזקת‬‫בישים‬,‫הדרכים‬ ‫בצידי‬ ‫תאורה‬ ‫ומערכות‬ ‫מדרכות‬,‫הציבורית‬ ‫התחבורה‬ ‫לשיפור‬-‫הקמת‬ ‫כולל‬
‫הדרומיים‬ ‫התעסוקה‬ ‫באזורי‬ ‫רכבת‬ ‫תחנת‬ ‫והקמת‬ ‫העיר‬ ‫ובדרום‬ ‫בצפון‬ ‫אוטובוסים‬ ‫מסופי‬-‫ולשיפור‬
‫למזרחה‬ ‫העיר‬ ‫מערב‬ ‫בין‬ ‫התחבורתי‬ ‫הקשר‬.‫של‬ ‫רחב‬ ‫במגוון‬ ‫קבוע‬ ‫שימוש‬ ‫נעשה‬ ‫זו‬ ‫פעילות‬ ‫במסגרת‬
‫נתונים‬,‫בעי‬‫הלמ‬ ‫בנתוני‬ ‫קר‬"‫ס‬,‫תנועה‬ ‫ספירות‬,‫דרכים‬ ‫תאונות‬ ‫על‬ ‫נתונים‬,‫ועבודות‬ ‫סביבה‬ ‫איכות‬ ‫סקרי‬
‫ספציפי‬ ‫פרוייקט‬ ‫פי‬ ‫על‬ ‫חיצוניים‬ ‫מיועצים‬ ‫המוזמנות‬.‫וסקרים‬ ‫פרסומים‬ ‫קבוע‬ ‫באופן‬ ‫קבלו‬ ‫אף‬ ‫בעבר‬
‫התחבורה‬ ‫לחקר‬ ‫ומהמכון‬ ‫מהטכניון‬.
57
2.2‫חיצוניים‬ ‫תחבורתיים‬ ‫בנתונים‬ ‫השימוש‬ ‫דרכי‬ ‫אפיון‬
‫הש‬ ‫מידת‬‫מעובדים‬ ‫נתונים‬ ‫מול‬ ‫ראשוניים‬ ‫תחבורתים‬ ‫בסקרים‬ ‫ימוש‬
‫מעובדים‬ ‫ובנתונים‬ ‫בסיס‬ ‫בנתוני‬ ‫שווה‬ ‫במידה‬ ‫שימוש‬ ‫עושה‬ ‫האגף‬.
‫ראשוניים‬ ‫תחבורתים‬ ‫בסקרים‬ ‫שימוש‬:
‫א‬.‫העלויות‬ ‫נתוני‬‫התחבורה‬ ‫במערכת‬‫הבונים‬ ‫מהגופים‬ ‫ישירות‬ ‫נאספים‬,‫התמ‬ ‫ממשרד‬"‫ס‬
‫נוספים‬ ‫ממשלה‬ ‫וממשרדי‬.
‫ב‬.‫הרקע‬ ‫תוכניות‬‫מ‬ ‫נאספות‬‫הפנים‬ ‫משרד‬ ‫של‬ ‫הנתונים‬ ‫מאגר‬.
‫ג‬.‫הביקוש‬ ‫ודפוסי‬ ‫התפעול‬ ‫נתוני‬‫התחבורתיים‬‫נתונים‬ ‫איסוף‬ ‫ממערכת‬ ‫משולב‬ ‫באופן‬ ‫מקובצים‬
‫פנימית‬,‫התחבורה‬ ‫לחקר‬ ‫מהמכון‬ ‫מעובדים‬ ‫ונתונים‬ ‫בסיס‬ ‫נתוני‬,‫ישראל‬ ‫רכבת‬,‫אגד‬,‫המשרד‬
‫התחבורה‬ ‫ומשרד‬ ‫הסביבה‬ ‫לאיכות‬.
‫מעובדים‬ ‫בנתונים‬ ‫שימוש‬:
‫מרבית‬‫ה‬ ‫הנתונים‬‫והגיאו‬ ‫חברתיים‬-‫כלכליים‬‫הלמ‬ ‫של‬ ‫נתונים‬ ‫וקבצי‬ ‫סקרים‬ ‫מתוך‬ ‫נאספים‬"‫ס‬
‫לנושא‬ ‫בהתאם‬.
‫בהווה‬ ‫בשימוש‬ ‫אינם‬ ‫ואשר‬ ‫הארגון‬ ‫מעוניין‬ ‫בהם‬ ‫החיצוניים‬ ‫הנתונים‬ ‫סוגי‬
‫הערות‬ ‫תחבורתיים‬ ‫נתונים‬
‫התמרורים‬ ‫בתפרוסת‬ ‫השליטה‬ ‫הגברת‬ ‫היא‬ ‫המטרה‬
‫האכיפה‬ ‫ויישום‬ ‫בעיר‬.
‫תמרורים‬ ‫סקר‬-‫התמרורים‬ ‫מיקום‬,‫ס‬‫התמרור‬ ‫וג‬,‫מצב‬
‫פיזי‬,‫שפה‬,‫ומשמעות‬ ‫תפרוסת‬
‫אינם‬ ‫מציגה‬ ‫שהמשטרה‬ ‫שהנתונים‬ ‫תחושה‬ ‫קיימת‬ ‫כיום‬
‫ומהימנים‬ ‫מדויקים‬,‫בין‬ ‫התאמה‬ ‫אי‬ ‫קיימת‬ ‫כן‬ ‫כמו‬
‫ללמ‬ ‫המשטרה‬ ‫דוחות‬"‫ס‬.‫מערכת‬ ‫ליצור‬ ‫המטרה‬
‫כל‬ ‫אחר‬ ‫בקלות‬ ‫לעקוב‬ ‫תוכל‬ ‫אשר‬ ‫ומתוחכמת‬ ‫מודרנית‬
‫הדרכים‬ ‫תאונות‬ ‫נושא‬
‫דרכים‬ ‫תאונות‬ ‫נתוני‬-‫סי‬‫התאונה‬ ‫בות‬,‫התאונה‬ ‫מיקום‬,
‫התאונה‬ ‫זמן‬,‫תאונות‬ ‫מספר‬,‫בכביש‬ ‫תאונות‬ ‫אפיוני‬
‫מסוים‬
‫התנועה‬ ‫ספירות‬ ‫בין‬ ‫השוואה‬ ‫לערוך‬ ‫היא‬ ‫המטרה‬
‫באזור‬ ‫נוספים‬ ‫יישובים‬ ‫ובין‬ ‫בנתניה‬
‫בארץ‬ ‫שונים‬ ‫מיישובים‬ ‫תנועה‬ ‫ספירות‬ ‫מאגר‬
‫בעירייה‬ ‫התכנון‬ ‫עבודת‬ ‫את‬ ‫ולשדרג‬ ‫להקל‬ ‫היא‬ ‫המטרה‬ ‫גיאורפי‬ ‫מידע‬ ‫מאגר‬-GIS-‫תשתיות‬,‫כבישים‬,‫נתונים‬
‫דמוגרפיים‬,‫טופוגרפיה‬,‫רחובות‬,‫מתאר‬ ‫תוכניות‬
2.3‫בארגון‬ ‫הקיימים‬ ‫פנימיים‬ ‫נתונים‬ ‫מאגרי‬
‫קיימים‬ ‫וסקרים‬ ‫נתונים‬ ‫במאגרי‬ ‫ושימוש‬ ‫אחזקה‬
‫הערות‬-‫פעיל‬ ‫מאגר‬,‫איסוף‬ ‫זמן‬ ‫תחבורתיים‬ ‫נתונים‬
‫חיצוניים‬ ‫גופים‬ ‫ידי‬ ‫על‬ ‫קבוע‬ ‫באופן‬ ‫הנערך‬ ‫סקר‬ ‫ספירות‬‫ובאזור‬ ‫נתניה‬ ‫בעיר‬ ‫תנועה‬
‫נתניה‬ ‫בעיר‬ ‫חניה‬ ‫מצאי‬-‫רובעים‬ ‫תת‬ ‫לפי‬ ‫חניונים‬
‫בשנת‬ ‫הושלם‬ ‫התוכנית‬ ‫עיקר‬1999-2000‫התוכנית‬
‫התחבורה‬ ‫משרד‬ ‫מתקציב‬ ‫ובוצעה‬ ‫מעודכנת‬ ‫איננה‬
‫נתניה‬ ‫לעיר‬ ‫לתחבורה‬ ‫אב‬ ‫תוכנית‬
‫הנתונים‬ ‫מקור‬:‫סטטיסטי‬ ‫שנתון‬2001‫נתניה‬,‫מספר‬3 ‫דרכים‬ ‫מצאי‬-‫לפ‬ ‫כבישים‬ ‫שטח‬‫רובע‬ ‫י‬,‫כבישים‬ ‫אורך‬
‫רובע‬ ‫לפי‬,‫רחוב‬ ‫לפי‬ ‫כבישים‬ ‫אורך‬,‫סלילת‬ ‫התחלת‬
‫חדשים‬ ‫כבישים‬,‫כבישים‬ ‫של‬ ‫סלילה‬ ‫גמר‬
58
‫הערות‬-‫פעיל‬ ‫מאגר‬,‫איסוף‬ ‫זמן‬ ‫תחבורתיים‬ ‫נתונים‬
‫סטטיסטי‬ ‫שנתון‬ ‫מתוך‬2001-‫נתניה‬,‫כספר‬ ‫קיים‬
‫ממוחשב‬ ‫ובפורמט‬
‫עבודה‬ ‫במקומות‬ ‫סקר‬/‫לימודים‬
‫נת‬ ‫בקו‬ ‫תחבורה‬ ‫אמצעי‬ ‫נתוני‬‫ניה‬-‫ת‬"‫א‬,‫אמצעי‬ ‫נתוני‬
‫נתניה‬ ‫בקו‬ ‫תחבורה‬-‫והקריות‬ ‫חיפה‬
‫מקומיים‬ ‫נסיעה‬ ‫הרגלי‬ ‫סקר‬
‫סטטיסטי‬ ‫שנתון‬ ‫מתוך‬2001-‫נתניה‬,‫כספר‬ ‫קיים‬
‫ממוחשב‬ ‫ובפורמט‬)‫על‬ ‫בחלקו‬ ‫מתבסס‬ ‫החומר‬ ‫איסוף‬
‫אחרים‬ ‫ממקורות‬ ‫מאגרים‬(
‫דרכים‬ ‫תאונות‬ ‫סקר‬-‫תחבורה‬ ‫נתוני‬,‫דרכים‬ ‫תאונות‬
‫בנתניה‬ ‫ונפגעים‬,‫תאו‬ ‫נפגעי‬‫לפי‬ ‫נתניה‬ ‫בעיר‬ ‫דרכים‬ ‫נות‬
‫והחומרה‬ ‫הנפצע‬ ‫סוג‬,‫דרכים‬ ‫לתאונות‬ ‫עיקריות‬ ‫סיבות‬
‫חומרה‬ ‫לפי‬ ‫נתניה‬ ‫בעיר‬,‫בתאונות‬ ‫מעורבים‬ ‫רכב‬ ‫כלי‬
‫הרכב‬ ‫וסוג‬ ‫חומרה‬ ‫לפי‬ ‫נתניה‬ ‫בעיר‬ ‫דרכים‬,‫מוקדי‬
‫נתניה‬ ‫בעיר‬ ‫ונפגעים‬ ‫דרכים‬ ‫תאונות‬
‫סטטיסטי‬ ‫שנתון‬ ‫מתוך‬2001-‫נתניה‬,‫כספר‬ ‫קיים‬
‫ממוחשב‬ ‫ובפורמט‬
‫סק‬‫בתח‬ ‫נוסעים‬ ‫ר‬"‫צ‬-‫ברכבת‬ ‫נסיעות‬ ‫שוק‬ ‫פילוח‬:
‫נתניה‬-‫ת‬"‫א‬,‫נתניה‬-‫חיפה‬,‫נתניה‬-‫חדרה‬,‫נתניה‬-‫נהריה‬,
‫נתניה‬-‫רחובות‬,‫נתניה‬-‫העין‬ ‫ראש‬
‫הערות‬-‫פעיל‬ ‫מאגר‬,‫איסוף‬ ‫זמן‬ ‫לא‬ ‫נתונים‬-‫תחבורתיים‬
‫סטטיסטי‬ ‫שנתון‬ ‫מתוך‬2001-‫נתניה‬,‫כספר‬ ‫קיים‬
‫ממוחשב‬ ‫ובפורמט‬)‫על‬ ‫בחלקו‬ ‫מתבסס‬ ‫החומר‬ ‫איסוף‬
‫אחרים‬ ‫ממקורות‬ ‫מאגרים‬(
‫דמוגרפיים‬ ‫נתונים‬)‫וחינוך‬ ‫אוכלוסייה‬(-‫לפי‬ ‫אוכלוסייה‬
‫בנתניה‬ ‫רבעים‬ ‫תתי‬,‫השנה‬ ‫במשך‬ ‫האוכלוסייה‬ ‫תנועת‬,
‫ומין‬ ‫רובע‬ ‫לפי‬ ‫לנתניה‬ ‫ויוצאים‬ ‫נכנסים‬ ‫תנועת‬,
‫מוצא‬ ‫לפי‬ ‫בנתניה‬ ‫אוכלוסייה‬,‫וממוצע‬ ‫בית‬ ‫משקי‬
‫לרבעים‬ ‫חלוקה‬ ‫לפי‬ ‫למשק‬ ‫נפשות‬,‫בני‬15‫שנת‬ ‫לפי‬
‫לימוד‬‫ביותר‬ ‫גבוהה‬ ‫ותעודה‬,‫בכיתה‬ ‫תלמידים‬ ‫ממוצע‬
‫יסודי‬ ‫והעל‬ ‫היסודי‬ ‫בחינוך‬,‫סוג‬ ‫לפי‬ ‫ילדים‬ ‫גני‬ ‫נתוני‬
‫החינוך‬,‫העירונית‬ ‫החינוך‬ ‫מערכת‬-‫רישום‬ ‫נתוני‬,
‫בית‬ ‫משק‬ ‫לתצרוכת‬ ‫חודשית‬ ‫הוצאה‬
‫סטטיסטי‬ ‫שנתון‬ ‫מתוך‬2001-‫נתניה‬,‫כספר‬ ‫קיים‬
‫ממוחשב‬ ‫ובפורמט‬)‫על‬ ‫בחלקו‬ ‫מתבסס‬ ‫החומר‬ ‫איסוף‬
‫מאגר‬‫אחרים‬ ‫ממקורות‬ ‫ים‬(
‫והכנסה‬ ‫תעסוקה‬ ‫נתוני‬-‫לפי‬ ‫נתניה‬ ‫לעיר‬ ‫אבטלה‬ ‫נתוני‬
‫גיל‬,‫ומתוכננים‬ ‫קיימים‬ ‫תעסוקה‬ ‫אזורי‬,‫אגף‬ ‫נתוני‬
‫נתניה‬ ‫עיריית‬ ‫הרווחה‬,‫לפי‬ ‫בריאות‬ ‫בביטוח‬ ‫מבוטחים‬
‫בקופ‬ ‫חברות‬"‫ח‬-‫נתניה‬,‫בישראל‬ ‫עוני‬ ‫ממדי‬2000
‫סטטיסטי‬ ‫שנתון‬ ‫מתוך‬2001-‫נתניה‬,‫כספר‬ ‫קיים‬
‫ובפורמט‬‫ממוחשב‬)‫על‬ ‫בחלקו‬ ‫מתבסס‬ ‫החומר‬ ‫איסוף‬
‫אחרים‬ ‫ממקורות‬ ‫מאגרים‬(
‫ותשתית‬ ‫קרקע‬ ‫שימושי‬ ‫נתוני‬-‫לפי‬ ‫פרוייקטים‬ ‫רשימת‬
‫בעיר‬ ‫שכונות‬,‫ייעוד‬ ‫לפי‬ ‫בניה‬ ‫היתרי‬,‫לפי‬ ‫בניה‬ ‫שטח‬
‫יעוד‬,‫רובע‬ ‫תת‬ ‫לפי‬ ‫ותיכוניים‬ ‫יסודיים‬ ‫ספר‬ ‫בתי‬,‫שטח‬
‫אוכלוסין‬ ‫צפיפות‬ ‫מול‬ ‫שיפוט‬,‫פרטית‬ ‫בניה‬ ‫היתרי‬
‫הגדול‬ ‫בערים‬‫ות‬
‫סטטיסטי‬ ‫שנתון‬ ‫מתוך‬2001-‫נתניה‬,‫כספר‬ ‫קיים‬
‫ממוחשב‬ ‫ובפורמט‬)‫על‬ ‫בחלקו‬ ‫מתבסס‬ ‫החומר‬ ‫איסוף‬
‫אחרים‬ ‫ממקורות‬ ‫מאגרים‬(
‫סביבה‬ ‫איכות‬ ‫סקרי‬-‫איגוד‬ ‫של‬ ‫הניטור‬ ‫תחנות‬ ‫מיקום‬
‫חדרה‬ ‫ערים‬2001,‫גופרית‬ ‫מדידת‬ ‫של‬ ‫שנתי‬ ‫סיכום‬
‫חמצנית‬2001,‫החנקן‬ ‫תחמוצת‬ ‫מדידת‬ ‫שנתי‬ ‫סיכום‬
2001,‫תקני‬‫אוויר‬ ‫איכות‬
‫הארגון‬ ‫בתוך‬ ‫עתידי‬ ‫נתונים‬ ‫איסוף‬
‫הערות‬ ‫תחבורתיים‬ ‫נתונים‬
‫בעיר‬ ‫התמרורים‬ ‫בתפרוסת‬ ‫השליטה‬ ‫הגברת‬ ‫המטרה‬
‫האכיפה‬ ‫ויישום‬
‫תמרורים‬ ‫סקר‬-‫התמרורים‬ ‫מיקום‬,‫התמרור‬ ‫סוג‬,‫מצב‬
‫פיזי‬,‫שפה‬,‫ומשמעות‬ ‫תפרוסת‬
‫שימוש‬ ‫של‬ ‫דומיננטיות‬ ‫קטגוריות‬
‫ה‬ ‫לשימור‬ ‫באגף‬ ‫הנתונים‬ ‫איסוף‬‫פרוייקט‬ ‫פר‬ ‫נעשה‬ ‫סביבה‬.‫וסגנון‬ ‫הפרוייקטים‬ ‫של‬ ‫המגוון‬ ‫האופי‬ ‫בשל‬
‫האגף‬ ‫של‬ ‫הפעילות‬,‫דומיננטית‬ ‫קטגוריה‬ ‫נמצאה‬ ‫לא‬,‫וסקרים‬ ‫נתונים‬ ‫של‬ ‫רחב‬ ‫במגוון‬ ‫שימוש‬ ‫אלא‬
‫תחבורתיים‬.
59
‫הנתונים‬ ‫איסוף‬ ‫בתחום‬ ‫הארגון‬ ‫בפני‬ ‫העומדות‬ ‫העיקריות‬ ‫הבעיות‬
•‫תקציב‬ ‫מגבלת‬-‫ס‬ ‫ועריכת‬ ‫נתונים‬ ‫באיסוף‬ ‫ההשקעה‬‫יקרה‬ ‫קרים‬,‫זמינה‬ ‫נתונים‬ ‫מערכת‬ ‫צריך‬ ‫לכן‬
‫כלכלית‬ ‫והן‬ ‫טכנית‬ ‫הן‬ ‫ונגישה‬ ‫יותר‬,‫בעירייה‬ ‫גם‬ ‫עצמאיים‬ ‫נתונים‬ ‫מאגרי‬ ‫פיתוח‬ ‫שיאפשר‬ ‫דבר‬.
•‫לנתונים‬ ‫וזמינות‬ ‫נגישות‬-‫דיס‬ ‫קיימת‬-‫לשלטון‬ ‫המקומי‬ ‫השלטון‬ ‫בין‬ ‫הנתונים‬ ‫במעבר‬ ‫פורפורציה‬
‫המרכזי‬,‫מע‬ ‫או‬ ‫חושף‬ ‫אינו‬ ‫אך‬ ‫נתונים‬ ‫מקבל‬ ‫האחרון‬ ‫כאשר‬‫לאגור‬ ‫מנת‬ ‫על‬ ‫לעיריות‬ ‫תקציבים‬ ‫ביר‬
‫יותר‬ ‫טוב‬ ‫ותכנון‬ ‫לפיתוח‬ ‫חדשים‬ ‫נתונים‬ ‫מספיק‬ ‫ולייצר‬.‫של‬ ‫בידיו‬ ‫נמצאים‬ ‫והסמכות‬ ‫הכוח‬
‫התקציבים‬ ‫בתחום‬ ‫והן‬ ‫הנתונים‬ ‫איסוף‬ ‫בתחום‬ ‫הן‬ ‫המרכזי‬ ‫השלטון‬.
2.4‫המשתמשים‬ ‫סקר‬ ‫של‬ ‫בהקשר‬ ‫הארגון‬ ‫הגדרת‬
‫נתונים‬ ‫ספק‬/‫משתמש‬/‫אסטרטגי‬ ‫שותף‬)‫לאסו‬ ‫יכולת‬ ‫בעל‬‫פעולה‬ ‫לשתף‬ ‫ורצון‬ ‫נתונים‬ ‫ף‬(
)‫המידע‬ ‫מקורות‬ ‫ברשימת‬ ‫ראה‬ ‫הראיון‬ ‫לסיכום‬ ‫נוספים‬ ‫מקורות‬(
3.‫התיירות‬ ‫משרד‬
3.1‫התחבורתית‬ ‫המערכת‬ ‫עם‬ ‫הקשר‬ ‫ואפיון‬ ‫הארגון‬ ‫פעילות‬ ‫מהות‬
‫פעילותו‬ ‫ומהות‬ ‫הארגון‬ ‫מבנה‬
‫התכנון‬ ‫מדיניות‬ ‫על‬ ‫מופקד‬ ‫התיירות‬ ‫משרד‬,‫התיירות‬ ‫תעשיית‬ ‫של‬ ‫והשיווק‬ ‫הפיתוח‬.‫מתו‬‫הוגדרו‬ ‫כך‬ ‫ך‬
‫המשרד‬ ‫ויעדי‬ ‫מטרות‬:‫תכנון‬,‫ונושאי‬ ‫אזורי‬ ‫בסיס‬ ‫על‬ ‫תיירותיות‬ ‫תשתיות‬ ‫ושימור‬ ‫פיתוח‬,‫היקף‬ ‫הגדלת‬
‫הפנים‬ ‫תיירות‬,‫ממוקדים‬ ‫לקהלים‬ ‫נכנסת‬ ‫תיירות‬ ‫שיווק‬,‫הקיים‬ ‫התיירותי‬ ‫המוצר‬ ‫ושיפור‬ ‫עיצוב‬
‫במשבר‬ ‫לשוק‬ ‫והתאמתו‬,‫ה‬ ‫ומשיכת‬ ‫ועידוד‬ ‫התיירות‬ ‫בתעשיית‬ ‫מקצועי‬ ‫אדם‬ ‫כוח‬ ‫הכשרת‬‫חדשות‬ ‫שקעות‬
‫התיירות‬ ‫לענף‬.‫שירות‬ ‫מערכות‬ ‫תפעול‬ ‫כוללת‬ ‫המשרד‬ ‫פעילות‬,‫שיווק‬,‫מדיניות‬ ‫קביעת‬,‫תכנון‬ ‫עבודת‬,
‫נתונים‬ ‫איסוף‬,‫תיירות‬ ‫לייעודי‬ ‫קרקע‬ ‫שטחי‬ ‫ואיתור‬ ‫גיאוגרפיים‬ ‫ניתוחים‬ ‫הכנת‬.‫נעשית‬ ‫זו‬ ‫פעילות‬
‫במסגרת‬12‫במשרד‬ ‫שונים‬ ‫אגפים‬:‫ופיתוח‬ ‫תכנון‬ ‫אגף‬)‫תיירותי‬ ‫בתכנון‬ ‫עוסק‬,‫ת‬‫פיזי‬ ‫כנון‬,‫אב‬ ‫תוכניות‬
‫מקומיות‬ ‫ומתאר‬,‫תיירותית‬ ‫תשתית‬ ‫ופיתוח‬ ‫וארציות‬ ‫מחוזית‬(,‫מדיניות‬ ‫וקביעת‬ ‫אסטרטגיה‬ ‫אגף‬)‫פועל‬
‫והארוך‬ ‫הקצר‬ ‫בטווח‬ ‫המשרד‬ ‫מדיניות‬ ‫קווי‬ ‫להתוויות‬,‫מחקרים‬ ‫ביצוע‬ ‫על‬ ‫מופקד‬,‫ומאגרי‬ ‫סטטיסטיקה‬
‫מידע‬(,‫ותקציב‬ ‫כלכלה‬ ‫אגף‬)‫ת‬ ‫עסקית‬ ‫תשתית‬ ‫של‬ ‫הקמתה‬ ‫לעידוד‬ ‫פועל‬‫יירותית‬(,‫תיירות‬ ‫שירותי‬ ‫אגף‬
)‫התיירותיים‬ ‫והשירותים‬ ‫התיירותי‬ ‫המוצר‬ ‫וגיוון‬ ‫להשבחת‬ ‫פועל‬(,‫ורישוי‬ ‫תקינה‬ ‫אגף‬)‫לרישוי‬ ‫אחראי‬
‫מלון‬ ‫בתי‬ ‫ולרישום‬,‫נסיעות‬ ‫סוכנויות‬,‫וחנויות‬ ‫מובילים‬(,‫בתיירות‬ ‫מקצועית‬ ‫להכשרה‬ ‫אגף‬)‫את‬ ‫מקדם‬
‫ע‬ ‫בתיירות‬ ‫האנושי‬ ‫המשאב‬ ‫פיתוח‬"‫ההוראת‬ ‫בתשתית‬ ‫תמיכה‬ ‫י‬‫מקצועי‬ ‫אדם‬ ‫כוח‬ ‫להכשרת‬ ‫ובמסגרות‬ ‫ית‬
‫בתיירות‬(,‫בינלאומיים‬ ‫לקשרים‬ ‫אגף‬)‫עם‬ ‫התיירות‬ ‫בנושאי‬ ‫ישראל‬ ‫של‬ ‫הפעולה‬ ‫שיתוף‬ ‫לקידום‬ ‫פועל‬
‫בעולם‬ ‫שונות‬ ‫מדינות‬(,‫חו‬ ‫אגף‬"‫ל‬)‫לישראל‬ ‫התיירות‬ ‫תנועת‬ ‫ובעידוד‬ ‫התיירותי‬ ‫המוצר‬ ‫בשיווק‬ ‫עוסק‬(,
‫פנים‬ ‫תיירות‬ ‫לעידוד‬ ‫האגף‬)‫תיירו‬ ‫תנועת‬ ‫להגברת‬ ‫פועל‬‫הפנים‬ ‫ת‬(,‫מגזרים‬ ‫אגף‬)‫ופיתוח‬ ‫להקמה‬ ‫פועל‬
‫מיוחדים‬ ‫שוק‬ ‫למגזרי‬ ‫שיווקית‬ ‫תשתית‬:‫צליינית‬ ‫תיירות‬,‫כינוסים‬ ‫תיירות‬,‫חקלאית‬ ‫תיירות‬,‫תיירות‬
‫רפואית‬(,‫ציבור‬ ‫וקשרי‬ ‫אירוח‬ ‫מבצעי‬ ‫אגף‬)‫הנעשית‬ ‫השיווקית‬ ‫לפעילות‬ ‫תדמיתית‬ ‫תמיכה‬ ‫למתן‬ ‫פועל‬
‫בחול‬(‫שיווק‬ ‫ואמצעי‬ ‫פרסומים‬ ‫ואגף‬)‫לגיב‬ ‫פועל‬‫ע‬ ‫הנעשית‬ ‫השיווקית‬ ‫הפעילות‬ ‫וי‬"‫התיירות‬ ‫לשכות‬ ‫י‬
‫בחו‬"‫ל‬,‫אחרים‬ ‫שיווק‬ ‫ובאמצעי‬ ‫פרסומי‬ ‫בחומר‬.(
60
‫התחבורה‬ ‫לתחום‬ ‫הארגון‬ ‫השקת‬
‫תחומים‬ ‫במספר‬ ‫התחבורה‬ ‫לנושא‬ ‫משיק‬ ‫המשרד‬:‫פנים‬ ‫תיירות‬-‫יום‬ ‫טיולי‬,‫נכנסת‬ ‫תיירות‬-‫טיולים‬
‫בארץ‬,‫מאורגנת‬ ‫בתחבורה‬ ‫שימוש‬)‫ומוניות‬ ‫ציבורית‬(‫אזו‬ ‫ותכנון‬‫תיירותיים‬ ‫רים‬.‫המשרד‬ ‫עבודת‬ ‫במסגרת‬
‫ישיר‬ ‫באופן‬ ‫תחבורתיים‬ ‫בנתונים‬ ‫שימוש‬ ‫נעשה‬ ‫ולא‬ ‫תחבורה‬ ‫לסקרי‬ ‫שוטפת‬ ‫התייחסות‬ ‫אין‬,‫מקבלים‬ ‫אך‬
‫התכנון‬ ‫בתחום‬ ‫בעיקר‬ ‫התחבורה‬ ‫ממשרד‬ ‫כפידבק‬ ‫אותם‬.‫של‬ ‫במיקום‬ ‫נוגעים‬ ‫הרלוונטיים‬ ‫הסקרים‬
‫הת‬ ‫למערכת‬ ‫התייחסות‬ ‫קיימת‬ ‫יוצא‬ ‫כפועל‬ ‫ומכאן‬ ‫מלונות‬ ‫אזורי‬‫חבורה‬-‫בצומת‬ ‫מלון‬ ‫של‬ ‫מיקום‬,‫כניסה‬
‫כבישים‬ ‫של‬ ‫ויציאה‬.‫הכיוון‬"‫המטריד‬"‫תוכנית‬ ‫של‬ ‫ההשפעה‬ ‫ובחינת‬ ‫התנועה‬ ‫עומסי‬ ‫סוגיית‬ ‫הינו‬ ‫יותר‬
‫באזור‬ ‫הכבישים‬ ‫על‬ ‫התיירותי‬ ‫הפיתוח‬.‫ע‬ ‫או‬ ‫חיצוניים‬ ‫ממקורות‬ ‫הנאספים‬ ‫אלו‬ ‫חומרים‬"‫המשרד‬ ‫י‬
‫עצמו‬,‫התיירו‬ ‫משרד‬ ‫של‬ ‫המידע‬ ‫במאגרי‬ ‫נאגרים‬ ‫אינם‬ ‫לרב‬‫ת‬.
3.2‫חיצוניים‬ ‫תחבורתיים‬ ‫בנתונים‬ ‫השימוש‬ ‫דרכי‬ ‫אפיון‬
‫מעובדים‬ ‫נתונים‬ ‫מול‬ ‫ראשוניים‬ ‫תחבורתים‬ ‫בסקרים‬ ‫השימוש‬ ‫מידת‬
‫ראשוניים‬ ‫תחבורתים‬ ‫בסקרים‬ ‫שימוש‬:‫בהיבטים‬ ‫הנוגעים‬ ‫ראשוניים‬ ‫בסקרים‬ ‫השימוש‬ ‫מידת‬
‫ביותר‬ ‫מוגבלת‬ ‫תחבורתיים‬.
‫מעובדים‬ ‫בנתונים‬ ‫שימוש‬:‫המשרד‬ ‫עבודת‬‫ע‬ ‫מבוססת‬‫מהלמ‬ ‫מעובדים‬ ‫נתונים‬ ‫איסוף‬ ‫ל‬"‫וממשרד‬ ‫ס‬
‫הפנים‬)‫רקע‬ ‫תוכניות‬,‫והכנסה‬ ‫תעסוקה‬ ‫נתוני‬,‫קרקע‬ ‫שימושי‬ ‫ונתוני‬ ‫דמוגרפים‬ ‫נתונים‬(,‫ממשרד‬
‫התחבורה‬)‫ועלויות‬ ‫רכב‬ ‫ציי‬ ‫על‬ ‫נתונים‬(‫נוספים‬ ‫ממשלה‬ ‫ממשרדי‬ ‫נתונים‬ ‫של‬ ‫מצומצם‬ ‫ממגוון‬ ‫וכן‬.
‫אי‬ ‫ואשר‬ ‫הארגון‬ ‫מעוניין‬ ‫בהם‬ ‫החיצוניים‬ ‫הנתונים‬ ‫סוגי‬‫בהווה‬ ‫בשימוש‬ ‫נם‬:
‫הערות‬ ‫תחבורתיים‬ ‫נתונים‬
‫בתח‬ ‫השימוש‬ ‫בחינת‬"‫ותיירות‬ ‫פנים‬ ‫תיירות‬ ‫בקרב‬ ‫צ‬
‫נכנסת‬
‫בתח‬ ‫נוסעים‬ ‫סקר‬"‫צ‬-‫הנסיעה‬ ‫יעדי‬,‫התחבורה‬ ‫סוג‬
‫הציבורית‬,‫התייר‬ ‫מוצא‬,‫התיירות‬ ‫הפעילות‬ ‫סוג‬
‫התוספת‬ ‫של‬ ‫המשקל‬ ‫תיירותית‬ ‫תשתית‬ ‫מקימים‬ ‫כאשר‬
‫נלקח‬ ‫לא‬ ‫בדרכים‬ ‫תיור‬ ‫למטרות‬ ‫הנסיעות‬‫בחשבון‬,
‫ותרומת‬ ‫השפעת‬ ‫את‬ ‫שייבחן‬ ‫מודל‬ ‫ליצור‬ ‫היא‬ ‫המטרה‬
‫התנועה‬ ‫צירי‬ ‫לאורך‬ ‫התיירות‬
‫עתידיים‬ ‫תנועה‬ ‫עומסי‬-‫המוגדרים‬ ‫צירים‬ ‫בדיקת‬
‫לצידי‬ ‫הממוקמים‬ ‫מלונות‬ ‫והשפעת‬ ‫כתיירותיים‬
‫הנסיעות‬ ‫מספר‬ ‫על‬ ‫הדרכים‬.
‫תיירות‬ ‫עסקי‬ ‫מיקום‬ ‫לצורך‬ ‫תנועה‬ ‫ספירות‬-‫ע‬ ‫תיירותיים‬ ‫צירים‬"‫תחבורה‬ ‫סקר‬ ‫פ‬
‫תיירותית‬,‫פנים‬ ‫תיירות‬ ‫או‬ ‫נכנסת‬ ‫תיירות‬,‫או‬ ‫יום‬ ‫טיולי‬
‫לא‬,‫אוטובוסים‬ ‫לעומת‬ ‫אשכול‬ ‫ברכב‬ ‫נסיעות‬
‫תיירותיים‬ ‫ומיניבוסים‬,‫ובאילת‬ ‫בכינרת‬ ‫ימית‬ ‫תחבורה‬
‫ועונות‬ ‫שעות‬ ‫ימים‬ ‫לפי‬
‫הצעות‬ ‫לבחון‬ ‫במטרה‬ ‫הקמה‬ ‫עלויות‬ ‫נתוני‬ ‫איסוף‬
‫תיירותיים‬ ‫שטחים‬ ‫של‬ ‫והקמה‬ ‫למיקום‬
‫הקמה‬ ‫עלויות‬
3.3‫מאג‬‫בארגון‬ ‫הקיימים‬ ‫פנימיים‬ ‫נתונים‬ ‫רי‬
‫קיימים‬ ‫וסקרים‬ ‫נתונים‬ ‫במאגרי‬ ‫ושימוש‬ ‫אחזקה‬
‫הערות‬-‫פעיל‬ ‫מאגר‬,‫איסוף‬ ‫זמן‬ ‫תחבורתיים‬ ‫נתונים‬
‫מידע‬ ‫ומאגרי‬ ‫לסטטיסטיקה‬ ‫המחלקה‬ ‫עבור‬-‫משרד‬
‫התיירות‬.‫בשנת‬ ‫נערך‬1996‫הישראלי‬ ‫המכון‬ ‫ידי‬ ‫על‬
‫תחבורה‬ ‫לתכנון‬.‫במשרד‬ ‫קיים‬ ‫לא‬ ‫כבר‬.
‫גיל‬ ‫על‬ ‫נתונים‬‫רכב‬ ‫על‬ ‫ובעלות‬-‫תיירותית‬ ‫תחבורה‬
‫לתיירים‬ ‫הסעות‬ ‫מפעילי‬ ‫בקרב‬ ‫מחקר‬:‫מסכם‬ ‫דוח‬
‫במשרד‬ ‫קיים‬ ‫לא‬ ‫כבר‬ ‫רכב‬ ‫כלי‬ ‫מצבת‬-‫שנתון‬ ‫בתוך‬ ‫תיירותיים‬ ‫רכב‬ ‫כלי‬
‫לתיירות‬
‫קיים‬ ‫נתונים‬ ‫מאגר‬ ‫מוצא‬ ‫סקר‬-‫בנתב‬ ‫תיירים‬ ‫יעד‬"‫ג‬-‫נסעת‬ ‫ומאיפה‬ ‫לאן‬?
61
‫הערות‬-‫פעיל‬ ‫מאגר‬,‫איסוף‬ ‫זמן‬ ‫לא‬ ‫נתונים‬-‫תחבו‬‫רתיים‬
‫לתיירים‬ ‫הסעות‬ ‫מפעילי‬ ‫בקרב‬ ‫מחקר‬:‫מסכם‬ ‫דוח‬.‫עבור‬
‫מידע‬ ‫ומאגרי‬ ‫לסטטיסטיקה‬ ‫המחלקה‬-‫משרד‬
‫התיירות‬.‫בשנת‬ ‫נערך‬1996‫הישראלי‬ ‫המכון‬ ‫ידי‬ ‫על‬
‫תחבורה‬ ‫לתכנון‬
‫כלכליים‬ ‫נתונים‬-‫התיירותית‬ ‫התחבורה‬ ‫בענף‬ ‫רווחיות‬
‫הפנים‬ ‫משרד‬ ‫עם‬ ‫פעולה‬ ‫שיתוף‬,‫ישראל‬ ‫מקרקעי‬ ‫מנהל‬,
‫קק‬"‫ל‬,‫רשות‬‫העתיקות‬,‫ורשות‬ ‫הטבע‬ ‫להגנת‬ ‫החברה‬
‫הגנים‬
‫גיאוגרפי‬ ‫מידע‬ ‫מאגר‬-GIS-‫מספר‬ ‫המכילה‬ ‫מערכת‬
‫שכבות‬-‫ערים‬,‫מלונות‬,‫בישראל‬ ‫תיירות‬ ‫אתרי‬,‫מפת‬
‫ישראל‬ ‫בסיס‬,‫תמ‬"‫רלוונטיות‬ ‫אות‬)‫תמ‬"‫א‬13,12(,
‫תיירותיות‬ ‫תוכניות‬
‫תמ‬ ‫של‬ ‫הסטטוטורי‬ ‫ההליך‬ ‫את‬ ‫משלים‬ ‫התכנון‬ ‫אגף‬"‫א‬
12‫המו‬ ‫לאישור‬ ‫ומעבירו‬‫ובניה‬ ‫לתכנון‬ ‫הארצית‬ ‫עצה‬.
‫ארציות‬ ‫מתאר‬ ‫תוכניות‬-‫תמ‬"‫א‬12-‫מתאר‬ ‫תוכנית‬
‫ופיתוח‬ ‫לתכנון‬ ‫מדיניות‬ ‫מסמך‬ ‫המהווה‬ ‫ארצית‬
‫בישראל‬ ‫התיירות‬
‫רבעון‬ ‫כל‬ ‫היוצא‬ ‫קבוע‬ ‫סקר‬ ‫כלכליים‬ ‫גיאו‬ ‫נתונים‬-‫קרקע‬ ‫שימושי‬-‫חדרי‬ ‫מספר‬
‫ומקום‬ ‫אזור‬ ‫לפי‬ ‫מלון‬
‫רבעון‬ ‫כל‬ ‫היוצא‬ ‫קבוע‬ ‫סקר‬ ‫ובכלכ‬ ‫במשק‬ ‫מגמות‬‫לה‬-‫מתיירות‬ ‫הכנסה‬ ‫נתוני‬,‫מספר‬
‫בתיירות‬ ‫מועסקים‬,‫התיירות‬ ‫של‬ ‫הכלכלית‬ ‫התרומה‬
‫למשק‬,‫מתיירות‬ ‫הכלכלי‬ ‫המכפיל‬ ‫בחינת‬
‫משרד‬ ‫עם‬ ‫פעולה‬ ‫בשיתוף‬ ‫נעשה‬ ‫המתאר‬ ‫תוכניות‬ ‫קידום‬
‫הפנים‬
‫תיירות‬ ‫לתכנון‬ ‫אב‬ ‫תוכניות‬-‫לאילת‬ ‫מתאר‬ ‫תכנית‬,
‫לטבריה‬ ‫מתאר‬ ‫תוכנית‬,‫לעכו‬ ‫מתאר‬ ‫תוכנית‬,‫תוכנית‬
‫מתאר‬‫לירושלים‬,‫יבניאל‬ ‫לתיירות‬ ‫אב‬ ‫תוכנית‬,‫תוכנית‬
‫תחתון‬ ‫גליל‬ ‫אזורית‬ ‫מועצה‬ ‫לתיירות‬ ‫אב‬,‫אב‬ ‫תוכנית‬
‫רשל‬ ‫לתיירות‬"‫צ‬,‫הגליל‬ ‫מרום‬ ‫לתיירות‬ ‫אב‬ ‫תוכנית‬,
‫המעלה‬ ‫יסוד‬ ‫לתיירות‬ ‫אב‬ ‫תוכנית‬,‫לתיירות‬ ‫אב‬ ‫תוכנית‬
‫שלומי‬,‫גלבוע‬ ‫לתיירות‬ ‫אב‬ ‫תוכנית‬,‫לתיירות‬ ‫אב‬ ‫תוכנית‬
‫חפר‬ ‫עמק‬ ‫אזורית‬ ‫מועצה‬,‫תו‬‫חבל‬ ‫לתיירות‬ ‫אב‬ ‫כנית‬
‫יבנה‬,‫הכרמל‬ ‫טירת‬ ‫לתיירות‬ ‫אב‬ ‫תוכנית‬,‫אב‬ ‫תוכנית‬
‫אשר‬ ‫מטה‬ ‫לתיירות‬
‫הארגון‬ ‫בתוך‬ ‫עתידי‬ ‫נתונים‬ ‫איסוף‬
‫הערות‬ ‫תחבורתיים‬ ‫נתונים‬
‫התיירות‬ ‫מסלולי‬ ‫מצאי‬ ‫את‬ ‫לאפיין‬ ‫היא‬ ‫המטרה‬
‫ולפתחם‬ ‫הפנים‬ ‫ותיירות‬ ‫הנכנסת‬
‫בארץ‬ ‫תיירות‬ ‫מסלולי‬ ‫מצאי‬-‫מגוון‬ ‫כל‬ ‫של‬ ‫סקירה‬
‫האפשר‬‫ויות‬-‫נצרות‬,‫טבע‬,‫ארכיאולוגיה‬,‫ספורט‬
‫אתגרי‬,‫ומורשת‬ ‫היסטוריה‬.‫יעד‬ ‫קהלי‬ ‫לפי‬ ‫חלוקה‬
‫קדימה‬ ‫חשיבה‬ ‫עם‬ ‫ארצית‬ ‫תוכנית‬ ‫להכין‬ ‫היא‬ ‫המטרה‬
‫הפן‬ ‫כולל‬ ‫תיירות‬ ‫פיתוח‬ ‫של‬ ‫המשמעויות‬ ‫בכל‬ ‫העוסקת‬
‫התחבורתי‬-‫סביבתי‬
‫קיימא‬ ‫בר‬ ‫לפיתוח‬ ‫אסטרטגית‬ ‫תוכנית‬
‫שימוש‬ ‫של‬ ‫דומיננטיות‬ ‫קטגוריות‬
‫מרבית‬‫התיירות‬ ‫במשרד‬ ‫היום‬ ‫הנאספים‬ ‫התחבורתיים‬ ‫והסקרים‬ ‫הנתונים‬,‫חשיבות‬ ‫סדר‬ ‫לפי‬:
1.‫רקע‬ ‫תוכניות‬
2.‫כלכליים‬ ‫וגיאו‬ ‫חברתיים‬ ‫נתונים‬
3.‫התחבורה‬ ‫מערכת‬ ‫של‬ ‫תפעול‬ ‫עלויות‬
4.‫בישראל‬ ‫רכב‬ ‫ציי‬ ‫על‬ ‫נתונים‬
‫הנתונים‬ ‫איסוף‬ ‫בתחום‬ ‫הארגון‬ ‫בפני‬ ‫העומדות‬ ‫העיקריות‬ ‫הבעיות‬
•‫נתונים‬ ‫עדכון‬-‫בעדכ‬ ‫קושי‬ ‫קיים‬‫שמערך‬ ‫קורה‬ ‫וכך‬ ‫התיירות‬ ‫משרד‬ ‫בתוך‬ ‫המידע‬ ‫מאגרי‬ ‫ון‬
‫בחלקו‬ ‫מתיישן‬ ‫הנתונים‬.
62
•‫לנתונים‬ ‫ונגישות‬ ‫זמינות‬-‫בתהליך‬ ‫בעייתית‬ ‫נקודה‬ ‫היא‬ ‫יד‬ ‫בהישג‬ ‫נתונים‬ ‫של‬ ‫הימצאותם‬
‫התכנון‬ ‫עבודת‬.
•‫בנתונים‬ ‫חוסר‬-‫תח‬ ‫בנושאי‬ ‫מסודרת‬ ‫מידע‬ ‫במערכת‬ ‫חוסר‬"‫צ‬.
3.4‫המשתמשים‬ ‫סקר‬ ‫של‬ ‫בהקשר‬ ‫הארגון‬ ‫הגדרת‬
‫ס‬‫נתונים‬ ‫פק‬/‫משתמש‬/‫אסטרטגי‬ ‫שותף‬)‫פעולה‬ ‫לשתף‬ ‫ורצון‬ ‫נתונים‬ ‫לאסוף‬ ‫יכולת‬ ‫בעל‬(
3.5‫המשתמשים‬ ‫סקר‬ ‫של‬ ‫בהקשר‬ ‫הארגון‬ ‫הערות‬
‫הנתונים‬ ‫מאגר‬ ‫הקמת‬ ‫בתהליך‬ ‫פעיל‬ ‫גוף‬ ‫להיות‬ ‫מוכן‬ ‫התיירות‬ ‫משרד‬)‫וסקרים‬ ‫שאלות‬ ‫על‬ ‫חשיבה‬
‫לתיירות‬ ‫התחבורה‬ ‫תחום‬ ‫בין‬ ‫להשקה‬ ‫מענה‬ ‫שיתנו‬ ‫רלוונטיים‬.(
4.‫מינ‬‫הפנים‬ ‫משרד‬ ‫התכנון‬ ‫הל‬
4.1‫התחבורתית‬ ‫המערכת‬ ‫עם‬ ‫הקשר‬ ‫ואפיון‬ ‫הארגון‬ ‫פעילות‬ ‫מהות‬
‫פעילותו‬ ‫ומהות‬ ‫הארגון‬ ‫מבנה‬
‫ע‬ ‫והמחוזיים‬ ‫הארציים‬ ‫התכנון‬ ‫למוסדות‬ ‫ומנהלי‬ ‫מקצועי‬ ‫שירות‬ ‫למתן‬ ‫אחראי‬ ‫התכנון‬ ‫מינהל‬"‫חוק‬ ‫פ‬
‫חוק‬ ‫על‬ ‫המופקד‬ ‫הפנים‬ ‫שר‬ ‫סמכויות‬ ‫הפעלת‬ ‫מערכת‬ ‫גם‬ ‫ובכללם‬ ‫והבנייה‬ ‫התכנון‬‫והבנייה‬ ‫התכנון‬
‫התשכ‬"‫ה‬-1965.‫הבאים‬ ‫האחריות‬ ‫בתחומי‬ ‫בעיקר‬ ‫מתבטאות‬ ‫אלו‬ ‫סמכויות‬:‫לאומית‬ ‫מדיניות‬ ‫גיבוש‬
‫המגורים‬ ‫מדיניות‬ ‫שילוב‬ ‫תוך‬ ‫המרחבי‬ ‫התכנון‬ ‫בתחום‬,‫התעסוקה‬,‫והשירותים‬ ‫התחבורה‬;‫הנחיה‬
‫הדרגים‬ ‫בכל‬ ‫התכנון‬ ‫מוסדות‬ ‫של‬ ‫מקצועית‬ ‫והפעלה‬.‫ה‬ ‫מיבנה‬ ‫את‬ ‫המכתיבה‬ ‫היא‬ ‫זו‬ ‫אחריות‬‫על‬ ‫מינהל‬
‫והמחוזות‬ ‫המטה‬ ‫במסגרת‬ ‫השונים‬ ‫ומחלקותיו‬ ‫אגפיו‬.‫אגפים‬ ‫חמישה‬ ‫התכנון‬ ‫במינהל‬:‫האגף‬‫לתכניות‬
‫ארציות‬ ‫מתאר‬,‫האגף‬‫ופרוגרמות‬ ‫מחוזיות‬ ‫מתאר‬ ‫לתכניות‬,‫האגף‬‫ומפורטות‬ ‫מקומיות‬ ‫מתאר‬ ‫לתכניות‬,
‫האגף‬‫ובניה‬ ‫תכנון‬ ‫ותקנות‬ ‫להנחיות‬‫והאגף‬‫עבודה‬ ‫ותכניות‬ ‫לתפעול‬.‫בנוסף‬,‫יחידו‬ ‫שתי‬‫ת‬:‫מזכירות‬
‫פתוחים‬ ‫ושטחים‬ ‫חקלאית‬ ‫קרקע‬ ‫על‬ ‫לשמירה‬ ‫הועדה‬ ‫ומזכירות‬ ‫ולבניה‬ ‫לתכנון‬ ‫הארצית‬ ‫המועצה‬.
‫לתכנון‬ ‫מחוזיות‬ ‫לשכות‬ ‫שש‬ ‫פועלות‬ ‫הארצית‬ ‫במערכת‬,‫המדינה‬ ‫ממחוזות‬ ‫אחד‬ ‫בכל‬ ‫אחת‬.‫פעילות‬
‫כוללת‬ ‫השונים‬ ‫ואגפיו‬ ‫המינהל‬‫מדיניות‬ ‫קביעת‬,‫לתכנון‬ ‫תמיכה‬,‫נתונים‬ ‫איסוף‬)‫מא‬ ‫של‬ ‫במובן‬ ‫לא‬‫גרי‬
‫בסיס‬ ‫נתוני‬,‫דוחות‬ ‫של‬ ‫איסוף‬ ‫אלא‬,‫תכנון‬ ‫הנחיות‬,‫מוכנות‬ ‫תוכניות‬,‫ותקנות‬ ‫תסריטים‬(,‫מערכת‬ ‫תפעול‬
‫שירות‬,‫קרקע‬ ‫ייעודי‬ ‫ואיתור‬ ‫גיאוגרפיים‬ ‫ניתוחים‬ ‫הכנת‬.
‫התחבורה‬ ‫לתחום‬ ‫הארגון‬ ‫השקת‬
‫עבודתם‬ ‫במסגרת‬ ‫התחבורה‬ ‫בתחומי‬ ‫הנוגעים‬ ‫אגפים‬ ‫ארבע‬ ‫התכנון‬ ‫במינהל‬:
‫א‬ ‫מתאר‬ ‫לתוכניות‬ ‫האגף‬‫רציות‬-‫תמ‬"‫א‬3,‫ברזל‬ ‫למסילות‬ ‫מתאר‬ ‫תוכנית‬,‫ושינוים‬ ‫דרך‬ ‫תוואי‬.
‫מחוזיות‬ ‫מתאר‬ ‫לתוכניות‬ ‫האגף‬-‫האגף‬ ‫עבודת‬ ‫במסגרת‬,‫בתמ‬ ‫נרחב‬ ‫שימוש‬ ‫נעשה‬"‫הרלוונטיות‬ ‫אות‬)3,
23(‫לתחבורה‬ ‫אב‬ ‫ובתוכניות‬.‫המתאר‬ ‫תוכניות‬ ‫בין‬ ‫המחוזי‬ ‫התכנון‬ ‫במסגרת‬ ‫הדדית‬ ‫השפעה‬ ‫קיימת‬
‫ל‬ ‫המתאר‬ ‫ותוכניות‬ ‫במחוזות‬‫תחבורה‬.
63
‫מקומיות‬ ‫מתאר‬ ‫לתוכניות‬ ‫האגף‬-‫השונים‬ ‫היבטיו‬ ‫על‬ ‫התחבורתי‬ ‫הפן‬ ‫בבחינת‬ ‫קבוע‬ ‫באופן‬ ‫העוסק‬)‫רשת‬
‫דרכים‬,‫תח‬ ‫שירותי‬"‫צ‬,‫נסיעה‬ ‫הרגלי‬,‫חניה‬,‫נסיעה‬ ‫זמני‬,‫ואחרים‬ ‫תחבורה‬ ‫מסופי‬(‫יישובית‬ ‫תוכנית‬ ‫בכל‬-
‫לדרך‬ ‫שיוצאת‬ ‫מקומית‬.‫האגף‬ ‫עבודת‬ ‫במסגרת‬ ‫נעשית‬ ‫בנוסף‬‫בחינ‬‫של‬ ‫ה‬‫מתוכ‬ ‫סטיות‬‫המתאר‬ ‫ניות‬
‫התחבורתית‬ ‫בתשתית‬ ‫הקשורות‬ ‫והמחוזית‬ ‫הארצית‬.
‫ובנייה‬ ‫תכנון‬ ‫תקנות‬ ‫אגף‬-‫התחבורה‬ ‫משרד‬ ‫עם‬ ‫בשיתוף‬ ‫בישראל‬ ‫חניה‬ ‫תקני‬ ‫של‬ ‫בנושא‬ ‫רבות‬ ‫עסק‬.
‫המשרד‬‫ישיר‬ ‫משתמש‬ ‫איננו‬‫התחבורתיים‬ ‫הסקרים‬ ‫במערכת‬,‫לנושאי‬ ‫הנוגעות‬ ‫עבודות‬ ‫מזמין‬ ‫אלא‬
‫חיצוניים‬ ‫מיועצים‬ ‫תחבורה‬.‫העבודות‬ ‫תוצרי‬-‫מעובדים‬ ‫נתונים‬-‫ע‬ ‫מועברים‬"‫ה‬ ‫למערכת‬ ‫רוב‬ ‫פ‬-GIS
‫המשרד‬ ‫של‬,‫בנמצא‬ ‫אינם‬ ‫הסקרים‬ ‫של‬ ‫הבסיס‬ ‫נתוני‬ ‫אך‬.‫וניתן‬ ‫וייתכן‬ ‫במשרד‬ ‫נאספות‬ ‫אלו‬ ‫עבודות‬
‫המאגר‬ ‫להכנת‬ ‫זה‬ ‫בחומר‬ ‫שימוש‬ ‫לעשות‬ ‫יהיה‬.‫משרד‬ ‫של‬ ‫כיוזמה‬ ‫יוצאות‬ ‫מסוימות‬ ‫תוכניות‬ ‫לעיתים‬
‫הפנים‬)‫לפן‬ ‫התחבורה‬ ‫משרד‬ ‫של‬ ‫דרישה‬ ‫ללא‬‫אחרת‬ ‫או‬ ‫זו‬ ‫בתוכנית‬ ‫תחבורתי‬(‫מאגר‬ ‫קיים‬ ‫זה‬ ‫ובמקרה‬
‫במשרד‬ ‫הבסיס‬ ‫נתוני‬.‫בסקרים‬ ‫לשימוש‬ ‫וההנחיה‬ ‫הדרישה‬ ‫המקומיות‬ ‫התוכניות‬ ‫במסגרת‬
‫קיימים‬ ‫תחבורתיים‬‫התוכניות‬ ‫הכנת‬ ‫במהלך‬‫יותר‬ ‫מפורטת‬,‫נתונים‬ ‫יותר‬ ‫שקיימים‬ ‫מכאן‬
‫תחבורתיים‬)‫מעובדים‬ ‫נתונים‬ ‫לרב‬(‫זה‬ ‫באגף‬.
4.2‫השי‬ ‫דרכי‬ ‫אפיון‬‫חיצוניים‬ ‫תחבורתיים‬ ‫בנתונים‬ ‫מוש‬
‫מעובדים‬ ‫נתונים‬ ‫מול‬ ‫ראשוניים‬ ‫תחבורתים‬ ‫בסקרים‬ ‫השימוש‬ ‫מידת‬
‫על‬ ‫רבה‬ ‫במידה‬ ‫מתבסס‬ ‫התכנון‬ ‫במינהל‬ ‫הנתונים‬ ‫איסוף‬‫מעובדים‬ ‫נתונים‬‫מיועצים‬ ‫בעיקר‬ ‫המועברים‬
‫חיצוניים‬)‫הפנים‬ ‫משרד‬ ‫עבור‬ ‫פרוייקטים‬ ‫המכינים‬.(
‫א‬.‫והגיאו‬ ‫החברתיים‬ ‫הנתונים‬-‫כלכליים‬‫נאס‬‫ע‬ ‫שעובדו‬ ‫נתונים‬ ‫של‬ ‫וקבצים‬ ‫דוחות‬ ‫מתוך‬ ‫פים‬"‫י‬
‫עיריות‬,‫הלמ‬"‫לנושא‬ ‫בהתאם‬ ‫חיצוניים‬ ‫ויועצים‬ ‫ס‬.
‫ב‬.‫העלויות‬ ‫נתוני‬‫הבונים‬ ‫מהגופים‬ ‫ישירות‬ ‫נאספים‬ ‫התחבורה‬ ‫במערכת‬,‫התמ‬ ‫ממשרד‬"‫ס‬
‫נוספים‬ ‫ממשלה‬ ‫וממשרדי‬.
‫ג‬.‫השימוש‬‫הרקע‬ ‫בתוכניות‬‫המשרד‬ ‫של‬ ‫הפנימי‬ ‫הנתונים‬ ‫מאגר‬ ‫על‬ ‫מתבסס‬.
‫ד‬.‫ו‬ ‫התפעול‬ ‫נתוני‬‫התחבורתיים‬ ‫הביקוש‬ ‫דפוסי‬‫נתונים‬ ‫איסוף‬ ‫ממערכת‬ ‫משולב‬ ‫באופן‬ ‫מקובצים‬
‫פנימית‬)‫המשרד‬ ‫עבור‬ ‫העובדים‬ ‫יועצים‬(,‫הסביבה‬ ‫לאיכות‬ ‫והמשרד‬ ‫התחבורה‬ ‫משרד‬.
‫בהווה‬ ‫בשימוש‬ ‫אינם‬ ‫ואשר‬ ‫הארגון‬ ‫מעוניין‬ ‫בהם‬ ‫החיצוניים‬ ‫הנתונים‬ ‫סוגי‬
‫הערות‬ ‫תחבורתיים‬ ‫נתונים‬
‫תחזיות‬ ‫של‬ ‫מאגר‬ ‫ליצור‬ ‫היא‬ ‫המטרה‬‫עתידיות‬ ‫תנועה‬
‫יותר‬ ‫ואמין‬ ‫נכון‬ ‫תכנון‬ ‫תהליך‬ ‫ליצור‬ ‫במטרה‬
‫תנועה‬ ‫תחזיות‬
‫העוסקות‬ ‫תקנות‬ ‫של‬ ‫ריכוז‬ ‫לאסוף‬ ‫היא‬ ‫המטרה‬
‫התכנון‬ ‫תהליך‬ ‫על‬ ‫להקל‬ ‫מנת‬ ‫על‬ ‫תחבורתיים‬ ‫בנושאיים‬
‫ההחלטות‬ ‫וקבלת‬
‫תחבורה‬ ‫בנושאי‬ ‫תקנות‬ ‫ריכוז‬-‫במנהרות‬ ‫מילוט‬ ‫פתחי‬
‫תחבורה‬
‫במט‬ ‫ממוחשבות‬ ‫הדמיות‬ ‫של‬ ‫מאגר‬ ‫הכנת‬‫לבחון‬ ‫רה‬
‫ולפני‬ ‫ההחלטות‬ ‫קבלת‬ ‫תהליך‬ ‫במהלך‬ ‫שונות‬ ‫חלופות‬
‫אחרת‬ ‫או‬ ‫זו‬ ‫תוכנית‬ ‫של‬ ‫אישורה‬
‫ממוחשבות‬ ‫הדמיות‬-‫מנהרות‬,‫כבישים‬ ‫סוגי‬,‫מערכת‬
‫מסילתית‬,‫מחלף‬,‫נסיעה‬ ‫היקפי‬
64
‫הערות‬ ‫תחבורתיים‬ ‫נתונים‬
‫וגודלם‬ ‫המשולבת‬ ‫התחבורה‬ ‫מתחמי‬ ‫מיקום‬ ‫בחינת‬
‫הנדל‬ ‫לתחום‬ ‫תרומתם‬ ‫על‬ ‫לעמוד‬ ‫במטרה‬"‫ני‬.
‫משולבת‬ ‫תחבורה‬ ‫מרכזי‬-‫קרקעות‬ ‫הפקעת‬ ‫אישורי‬,
‫בניה‬ ‫אישורי‬,‫הקרקע‬ ‫סוג‬,‫המתחמ‬ ‫גודל‬,‫עלות‬,‫מיקום‬
‫שכנותיה‬ ‫עם‬ ‫ישראל‬ ‫מדינת‬ ‫של‬ ‫החיבוריות‬ ‫בחינת‬
‫למסחר‬ ‫מענה‬ ‫לתת‬ ‫במטרה‬,‫ביטחון‬,‫תיירות‬
‫גבולות‬ ‫חוצה‬ ‫ומסילות‬ ‫דרכים‬ ‫מצאי‬-‫דרכים‬ ‫מצאי‬
‫הגבול‬ ‫של‬ ‫השני‬ ‫בצידו‬,‫השני‬ ‫בצידו‬ ‫ברזל‬ ‫מסילות‬ ‫מצאי‬
‫הגבול‬ ‫של‬-‫מיק‬‫ום‬,‫איכות‬,‫תפעול‬
‫רגישים‬ ‫ואזורים‬ ‫מכבישים‬ ‫המים‬ ‫מקורות‬ ‫זיהום‬ ‫בחינת‬
‫בוועדות‬ ‫לדיונים‬ ‫מענה‬ ‫לתת‬ ‫במטרה‬
‫סביבה‬ ‫איכות‬ ‫סקרי‬
‫דיור‬ ‫יחידות‬ ‫של‬ ‫הקמתן‬ ‫השפעת‬ ‫את‬ ‫לבחון‬ ‫היא‬ ‫המטרה‬
‫עירוני‬ ‫במוקד‬ ‫הכבישים‬ ‫במערכת‬ ‫הנסיעות‬ ‫כמות‬ ‫על‬-
‫מרכז‬ ‫מול‬ ‫פרוור‬
‫קרקע‬ ‫שימושי‬ ‫מול‬ ‫תנועה‬ ‫ספירות‬
‫איסו‬‫בינלאומי‬ ‫נתונים‬ ‫ממאגר‬ ‫בסיס‬ ‫נתוני‬ ‫ף‬,‫במטרה‬
‫ליפול‬ ‫ולא‬ ‫מהעולם‬ ‫האמיתיים‬ ‫הנתונים‬ ‫את‬ ‫להכיר‬
‫הישראלית‬ ‫המערכת‬ ‫את‬ ‫המשוות‬ ‫שונות‬ ‫למניפולציות‬
‫בעולם‬ ‫אחרים‬ ‫יעדים‬ ‫עם‬.
‫בינלאומי‬ ‫נתונים‬ ‫מאגר‬
‫פרוייקטים‬ ‫של‬ ‫הקמה‬ ‫בעליות‬ ‫לחסוך‬ ‫היא‬ ‫המטרה‬
‫גדולים‬ ‫תחבורתיים‬,‫מע‬ ‫שכן‬"‫ישראל‬ ‫ורכבת‬ ‫צ‬,
‫מ‬‫מדינה‬ ‫וכספי‬ ‫כלכליים‬ ‫שיקולים‬ ‫פי‬ ‫על‬ ‫לעבוד‬ ‫מעיטים‬
‫לטמיון‬ ‫הולכים‬
‫הקמה‬ ‫עלויות‬-‫מחלפים‬ ‫עלויות‬,‫כבישים‬,‫מנהרות‬,
‫גשרים‬,‫וכדומה‬ ‫מסילות‬
‫במטרה‬ ‫כרטוגרפית‬ ‫בתצוגה‬ ‫סקרים‬ ‫מערכת‬ ‫הכנת‬
‫במשרד‬ ‫הקיימת‬ ‫הגיאוגרפי‬ ‫המידע‬ ‫מערכת‬ ‫את‬ ‫לעבות‬
‫התכנון‬ ‫בתהליך‬ ‫התמיכה‬ ‫יכולת‬ ‫את‬ ‫ולהרחיב‬
‫מ‬ ‫מאגר‬‫גיאוגרפי‬ ‫ידע‬-‫תחבורתיים‬ ‫סקרים‬,‫שימושי‬
‫קרקע‬,‫ערים‬ ‫מפות‬,‫אחרים‬ ‫וגופים‬ ‫משטרה‬ ‫פעילויות‬
‫בממ‬ ‫השכבה‬ ‫כיום‬"‫מעודכנת‬ ‫איננה‬ ‫הלאומי‬ ‫ג‬.‫המטרה‬
‫סיווג‬ ‫לתת‬"‫אמיתי‬"‫המערכת‬ ‫תשתיות‬ ‫שכבות‬ ‫של‬
‫אחת‬ ‫גבוהה‬ ‫עדכון‬ ‫ברמת‬ ‫השונים‬ ‫סוגיה‬ ‫על‬ ‫התחבורתית‬
‫לשנה‬
‫ברזל‬ ‫ומסילות‬ ‫דרכים‬ ‫מצאי‬-‫דר‬ ‫מצאי‬‫כים‬,‫מצאי‬
‫ברזל‬ ‫מסילות‬
‫הערות‬ ‫לא‬ ‫נתונים‬-‫תחבורתיים‬
‫ומיפויה‬ ‫ישראל‬ ‫של‬ ‫הקרקע‬ ‫שימושי‬ ‫תפרוסת‬ ‫בחינת‬
‫את‬ ‫ולהרחיב‬ ‫התכנוני‬ ‫התהליך‬ ‫על‬ ‫להקל‬ ‫במטרה‬
‫התכנון‬ ‫תשתית‬
‫קרקע‬ ‫שימושי‬-‫תשתיות‬,‫ירוקים‬ ‫שטחים‬,‫ערים‬,
‫מבנים‬,‫תחבורה‬
‫את‬ ‫לנתח‬ ‫במטרה‬ ‫עסקים‬ ‫ורישוי‬ ‫ארנונה‬ ‫מאגרי‬ ‫חיבור‬
‫שימושי‬‫הקרקע‬.‫גדולים‬ ‫ליישובים‬ ‫חשוב‬ ‫מאגר‬.‫בנוסף‬
‫התעסוקה‬ ‫אזורי‬ ‫פריסת‬ ‫את‬ ‫לנתח‬ ‫יהיה‬ ‫ניתן‬
‫קרקע‬ ‫שימושי‬–‫עסקים‬ ‫ורישוי‬ ‫ארנונה‬ ‫מאגרי‬ ‫חיבור‬
‫הערבי‬ ‫במגזר‬ ‫הקרקע‬ ‫צריכת‬ ‫במכלול‬ ‫חדה‬ ‫עליה‬ ‫קיימת‬,
‫ל‬ ‫תאפשר‬ ‫באוכלוסייה‬ ‫הגידול‬ ‫בחינת‬‫בדוק‬‫התהליך‬ ‫את‬
‫הערבי‬ ‫במגזר‬ ‫החברתי‬‫הק‬ ‫שימושי‬ ‫של‬ ‫בהקשר‬‫רקע‬.
‫דמוגרפיים‬ ‫נתונים‬–‫הערבי‬ ‫במגזר‬ ‫בית‬ ‫משק‬ ‫גידול‬-
‫שנתי‬ ‫גידול‬ ‫אחוז‬
4.3‫בארגון‬ ‫הקיימים‬ ‫פנימיים‬ ‫נתונים‬ ‫מאגרי‬
‫קיימים‬ ‫וסקרים‬ ‫נתונים‬ ‫במאגרי‬ ‫ושימוש‬ ‫אחזקה‬
‫הערות‬ ‫תחבורתיים‬ ‫נתונים‬
‫ת‬ ‫למטרופולין‬ ‫אב‬ ‫תוכנית‬"‫א‬,‫למטרופולין‬ ‫אב‬ ‫תוכנית‬
‫חיפה‬,‫שבע‬ ‫באר‬ ‫למטרופולין‬ ‫אב‬ ‫תוכנית‬
‫לתחבורה‬ ‫ומתאר‬ ‫אב‬ ‫תוכניות‬
‫הארצית‬ ‫הדרכים‬ ‫רשת‬ ‫מאפייני‬ ‫ניתוח‬,‫האזורית‬
‫והפנימית‬)‫פריסה‬,‫טיפוסי‬ ‫חתך‬,‫תנועה‬ ‫הסדרי‬(,
‫ציבורית‬ ‫בתחבורה‬ ‫שירות‬ ‫מאפייני‬)‫מסלולים‬,‫מסופים‬,
‫נסיעה‬ ‫וזמני‬ ‫תחנות‬(,‫נסיעה‬ ‫הרגלי‬)‫תנועה‬ ‫ספירות‬,
‫תח‬ ‫ספירות‬"‫צ‬(,‫לחניה‬ ‫דרישה‬,‫רשת‬ ‫על‬ ‫נסיעות‬ ‫הצבת‬
‫דרכי‬‫קיימת‬ ‫ם‬,‫ברשת‬ ‫בקבוק‬ ‫צווארי‬ ‫של‬ ‫בעיות‬ ‫זיהוי‬
‫התחבורה‬,‫תחבורה‬ ‫אמצעי‬ ‫וניתוח‬ ‫בחינת‬,‫מסופי‬
‫תחבורה‬,‫כניסה‬ ‫וספי‬ ‫תחבורה‬ ‫קיבולת‬.
‫מקומית‬ ‫בתוכנית‬ ‫תחבורה‬ ‫נספח‬
65
‫הערות‬-‫פעיל‬ ‫מאגר‬,‫איסוף‬ ‫זמן‬ ‫לא‬ ‫נתונים‬-‫תחבורתיים‬
‫באינטרנט‬ ‫באתר‬ ‫גם‬ ‫קיים‬.‫עם‬ ‫פעולה‬ ‫שיתוף‬ ‫קיים‬
‫הממ‬ ‫משרדי‬ ‫מרבית‬‫שלה‬,‫ציבוריים‬ ‫גופים‬)‫חברת‬
‫חשמל‬,‫מקורות‬,‫הטבע‬ ‫שמורות‬ ‫רשות‬,‫קק‬"‫ל‬,‫רשות‬
‫והרכבות‬ ‫הנמלים‬,‫למ‬"‫ס‬,‫ממ‬"‫ואחרים‬ ‫י‬(
‫גיאוגרפי‬ ‫מידע‬ ‫מערכת‬-GIS-‫הפיזי‬ ‫התכנון‬ ‫מאגר‬-
‫ארציות‬ ‫מתאר‬ ‫תוכניות‬,‫מחוזיות‬,‫מקומיות‬;‫תוכניות‬
‫מפורטות‬,‫שטח‬ ‫סקרי‬,‫קרקע‬ ‫שימושי‬,‫ממ‬"‫לאומי‬ ‫ג‬
‫שנתי‬ ‫פרסום‬ ‫הר‬‫בישראל‬ ‫המקומיות‬ ‫שויות‬-‫כספיים‬ ‫נתונים‬
‫הכלכלית‬ ‫הרמה‬ ‫לפי‬ ‫המקומית‬ ‫הרשות‬ ‫אפיון‬-‫חברתית‬
‫האוכלוסייה‬ ‫של‬
‫החברתית‬ ‫הרמה‬ ‫לפי‬ ‫וסיווגן‬ ‫גיאוגרפיות‬ ‫יחידות‬ ‫אפיון‬
‫האוכלוסייה‬ ‫של‬ ‫כלכלית‬
‫מחקר‬ ‫לפי‬ ‫בישראל‬ ‫האזוריות‬ ‫המועצות‬ ‫של‬ ‫ודירוג‬ ‫אפיון‬
‫החברתית‬ ‫הרמה‬-‫האוכלוסייה‬ ‫של‬ ‫כלכלית‬
‫נ‬‫קבצי‬ ‫של‬ ‫נתונים‬ ‫מאגרי‬ ‫יהול‬"‫האוכלוסין‬ ‫מרשם‬",
"‫דרכונים‬"‫ו‬"‫גבולות‬ ‫ביקורת‬"‫על‬ ‫עיקרי‬ ‫מידע‬ ‫המהווים‬
‫האוכלוסייה‬.‫הלשכות‬ ‫את‬ ‫משמשים‬ ‫הקבצים‬
‫על‬ ‫מידע‬ ‫שירותי‬ ‫וכן‬ ‫האוכלוסין‬ ‫למינהל‬ ‫האזוריות‬
‫שונים‬ ‫ממלכתיים‬ ‫לגורמים‬ ‫האוכלוסייה‬.
‫המדינה‬ ‫אוכלוסיית‬ ‫של‬ ‫מעודכנים‬ ‫מידע‬ ‫מאגרי‬
‫ה‬ ‫בסיס‬‫והדיור‬ ‫האוכלוסין‬ ‫מפקד‬ ‫למחקר‬ ‫מידע‬1995.
‫הפרוייקט‬ ‫תפוקות‬:‫עבור‬ ‫נתונים‬ ‫וקבצי‬ ‫מפות‬193
‫ועיריות‬ ‫מועצות‬.‫האינטרנט‬ ‫באתר‬ ‫גם‬ ‫מופיעות‬ ‫המפות‬
‫הפנים‬ ‫משרד‬ ‫של‬.
‫המקומיות‬ ‫ובמועצות‬ ‫בעיריות‬ ‫קרקע‬ ‫שימושי‬ ‫פרוייקט‬
‫התחבורה‬ ‫ממשרד‬ ‫נציגים‬ ‫גם‬ ‫שותפים‬ ‫היו‬ ‫צוות‬ ‫בכל‬,
‫הפן‬ ‫על‬ ‫דגש‬ ‫שמו‬ ‫אשר‬‫התחבורתי‬
‫עתידיות‬ ‫בתוכניות‬ ‫קרקע‬ ‫ייעודי‬-‫ארצית‬,‫מחוזית‬
‫ומקומית‬
‫בדוחות‬ ‫חלק‬ ‫מסודר‬ ‫לא‬ ‫מאגר‬,‫פרוטוקולים‬-
‫שונים‬ ‫בפורמטים‬-‫כשכבה‬ ‫מוכנסות‬ ‫התוכניות‬ ‫כל‬ ‫היום‬
‫ה‬ ‫במערכת‬-GIS.‫תוכניות‬ ‫מתוך‬ ‫שצמחו‬ ‫נתונים‬
‫שונות‬ ‫בערים‬ ‫שנעשו‬ ‫המתאר‬
‫ארציות‬ ‫אוכלוסייה‬ ‫תחזיות‬,‫ומקומיו‬ ‫מחוזיות‬‫ת‬
‫מתאר‬ ‫תוכניות‬ ‫להכנת‬ ‫הפנים‬ ‫משרד‬ ‫הנחיות‬ ‫קובץ‬
‫מקומיות‬-‫המשרד‬ ‫החלטות‬ ‫של‬ ‫פרוטוקלים‬
‫יישוב‬ ‫פר‬ ‫דוחות‬-‫קיים‬ ‫מצב‬,‫ליישוב‬ ‫פרוגרמה‬ ‫גיבוש‬,
‫חלופות‬ ‫ובחירת‬ ‫חלופות‬,‫המתאר‬ ‫תוכנית‬ ‫גיבוש‬,‫מסמכי‬
‫התוכנית‬-‫ותקנות‬ ‫תפריט‬
‫הארגון‬ ‫בתוך‬ ‫עתידי‬ ‫נתונים‬ ‫איסוף‬
‫הערות‬ ‫לא‬ ‫נתונים‬-‫ת‬‫חבורתיים‬
‫תחבורתיים‬ ‫יועצים‬ ‫השתתפו‬ ‫התוכניות‬ ‫בכל‬ ‫רקע‬ ‫תוכניות‬-‫מתאר‬ ‫תוכניות‬-‫מחוזית‬ ‫מתאר‬ ‫תוכנית‬
-‫צפון‬ ‫מחוז‬-‫התנגדויות‬,‫חיפה‬ ‫מחוז‬ ‫מתאר‬ ‫תוכנית‬-
‫הפקדה‬ ‫לקראת‬,‫ת‬ ‫מחוז‬ ‫מתאר‬ ‫תוכנית‬"‫א‬-‫לקראת‬
‫הפקדה‬,‫ירושלים‬ ‫מחוז‬ ‫מתאר‬ ‫תוכנית‬-‫דיונים‬-‫תהליך‬
‫הכנה‬,‫דרו‬ ‫מחוז‬ ‫תוכנית‬‫ם‬-‫בתוקף‬,‫מתאר‬ ‫תוכנית‬
‫מחוזית‬-‫נתניה‬ ‫אזור‬-‫הכנה‬,‫מחוזית‬ ‫מתאר‬ ‫תוכנית‬
‫נצרת‬ ‫הרי‬ ‫לאזור‬,‫הנדיב‬ ‫בקעת‬ ‫מחוזית‬ ‫מתאר‬ ‫תוכנית‬,
‫אונו‬ ‫בקעת‬ ‫מחוזית‬ ‫מתאר‬ ‫תוכנית‬,‫מתאר‬ ‫תוכנית‬
‫שבע‬ ‫באר‬ ‫מחוזית‬,‫שבע‬ ‫באר‬ ‫למטרופולין‬ ‫אב‬ ‫תוכנית‬
2020,‫מרכז‬ ‫מחוז‬ ‫מתאר‬ ‫תוכנית‬,‫הרחבת‬ ‫תוכנית‬
‫מערבה‬ ‫ירושלים‬
‫לקנות‬ ‫יהיה‬ ‫ניתן‬ ‫בו‬ ‫מידע‬ ‫מאגר‬ ‫מקים‬ ‫הפנים‬ ‫משרד‬
‫ארציות‬ ‫תוכניות‬,‫ומקומיות‬ ‫מחוזיות‬,‫על‬ ‫להקל‬ ‫במטרה‬
‫התכנון‬ ‫תהליך‬,‫ולהתנגדויות‬ ‫לוועדות‬ ‫ההכנה‬ ‫תהליך‬
‫תכנון‬ ‫מרחבי‬ ‫מפות‬
66
‫שימוש‬ ‫של‬ ‫דומיננטיות‬ ‫קטגוריות‬
‫פרוייקט‬ ‫פר‬ ‫נעשה‬ ‫התכנון‬ ‫במינהל‬ ‫הנתונים‬ ‫איסוף‬.‫של‬ ‫המגוון‬ ‫האופי‬ ‫בשל‬‫הפעילות‬ ‫וסגנון‬ ‫הפרוייקטים‬
‫דומיננטית‬ ‫קטגוריה‬ ‫נמצאה‬ ‫לא‬ ‫המינהל‬ ‫של‬,‫תחבורתיים‬ ‫וסקרים‬ ‫נתונים‬ ‫של‬ ‫רחב‬ ‫במגוון‬ ‫שימוש‬ ‫אלא‬.
‫הנתונים‬ ‫איסוף‬ ‫בתחום‬ ‫הארגון‬ ‫בפני‬ ‫העומדות‬ ‫העיקריות‬ ‫הבעיות‬
•‫נתונים‬ ‫עדכון‬-‫של‬ ‫וזמינות‬ ‫עדכון‬ ‫היא‬ ‫העיקרית‬ ‫הבעיה‬"‫חם‬ ‫מידע‬."‫אינן‬ ‫נידונות‬ ‫תוכניות‬
‫מגיע‬‫עליה‬ ‫שדנים‬ ‫בזמן‬ ‫התוכנית‬ ‫את‬ ‫לקבל‬ ‫היא‬ ‫והמטרה‬ ‫למחלקה‬ ‫ות‬.‫תוגש‬ ‫שתוכנית‬ ‫ברגע‬
‫התוכניות‬ ‫על‬ ‫התגובה‬ ‫טווח‬ ‫את‬ ‫ייקצר‬ ‫וזה‬ ‫ייתכן‬ ‫ממוחשבת‬ ‫בצורה‬ ‫בה‬ ‫הדיון‬ ‫בתחילת‬.
•‫נתונים‬ ‫עדכון‬-‫התחבורתיים‬ ‫המידע‬ ‫מאגרי‬ ‫בעדכון‬ ‫קושי‬.‫גדולות‬ ‫תוכניות‬ ‫עושים‬ ‫כאשר‬
‫קיימים‬ ‫בנתונים‬ ‫נעזרים‬,‫הנתונים‬ ‫אם‬‫ובכך‬ ‫התוכנית‬ ‫באיכות‬ ‫הדבר‬ ‫פוגע‬ ‫מתעדכנים‬ ‫אינם‬
‫גדולה‬ ‫חשיבות‬ ‫התחבורה‬ ‫לחקר‬ ‫למכון‬ ‫היתה‬.
•‫בנתונים‬ ‫חוסר‬-‫תחבורה‬ ‫בנושאי‬ ‫ממוחשבות‬ ‫הדמיות‬ ‫של‬ ‫מאגר‬ ‫חסר‬-‫זה‬ ‫מסוג‬ ‫הדמיות‬
)‫כביש‬6,‫וכדומה‬ ‫במחלוקת‬ ‫הנמצאים‬ ‫כביש‬ ‫קטעי‬(‫קלה‬ ‫בדרך‬ ‫חלופות‬ ‫לבחון‬ ‫לאפשר‬ ‫יכולות‬,
‫יותר‬ ‫ונכונה‬ ‫אמינה‬.‫ה‬‫שלו‬ ‫והתפעול‬ ‫ההקמה‬ ‫יוקר‬ ‫הינה‬ ‫כזה‬ ‫מאגר‬ ‫של‬ ‫בעיה‬.
•‫בנתונים‬ ‫חוסר‬-‫עזה‬ ‫ורצועת‬ ‫ושמרון‬ ‫יהודה‬ ‫אזורי‬ ‫על‬ ‫בנתונים‬ ‫מחסור‬ ‫קיים‬.‫את‬ ‫לבחון‬ ‫קשה‬
‫ישראל‬ ‫מדינת‬ ‫על‬ ‫זה‬ ‫לאזור‬ ‫שיש‬ ‫ההשפעה‬.‫לדוגמא‬,‫ירושלים‬ ‫של‬ ‫המחוזית‬ ‫המתאר‬ ‫תוכנית‬
‫המחוז‬ ‫של‬ ‫המערבי‬ ‫בצד‬ ‫רק‬ ‫עוסקת‬-‫מסובכת‬ ‫סיטואציה‬.
•‫מגבל‬‫תקציב‬ ‫ות‬-‫כסף‬ ‫הרבה‬ ‫עולים‬ ‫הנתונים‬ ‫ממאגרי‬ ‫חלק‬,‫לגופים‬ ‫לעיתים‬ ‫שגורם‬ ‫מה‬
‫באיכותה‬ ‫פוגם‬ ‫ולעיתים‬ ‫העבודה‬ ‫זמן‬ ‫את‬ ‫מאריך‬ ‫הנתונים‬ ‫את‬ ‫לבדם‬ ‫לאסוף‬ ‫השונים‬.
•‫ואחידות‬ ‫התאמה‬-‫מידע‬ ‫להעברת‬ ‫תקנים‬ ‫של‬ ‫הנושא‬ ‫בכל‬ ‫קושי‬ ‫קיים‬-‫לעשות‬ ‫צורך‬ ‫יש‬
‫המידע‬ ‫ותקנון‬ ‫אחיד‬ ‫בקידוד‬ ‫שימוש‬.
•‫הנתונ‬ ‫איכות‬‫ים‬-‫הנתונים‬ ‫איכות‬ ‫של‬ ‫נושא‬ ‫על‬ ‫שיעמוד‬ ‫מלמעלה‬ ‫מכוון‬ ‫גוף‬ ‫ליצור‬ ‫צורך‬ ‫קיים‬,
‫והתקנים‬ ‫ההגדרות‬ ‫אחידות‬.‫רמת‬ ‫את‬ ‫לשפר‬ ‫צורך‬ ‫יש‬ ‫ובחלקם‬ ‫נתונים‬ ‫של‬ ‫רב‬ ‫עושר‬ ‫יש‬ ‫היום‬
‫הדיוק‬.
•‫לנתונים‬ ‫ונגישות‬ ‫זמינות‬-‫התחבורתיים‬ ‫הנתונים‬ ‫קבלת‬ ‫בתהליך‬ ‫קושי‬ ‫קיים‬.‫נדמה‬ ‫לעיתים‬
‫או‬ ‫מגיעים‬ ‫לא‬ ‫שהנתונים‬‫מעוניין‬ ‫אינו‬ ‫אשר‬ ‫מסוים‬ ‫גוף‬ ‫אצל‬ ‫מוחזקים‬ ‫שהם‬ ‫כיוון‬ ‫נחשפים‬ ‫לא‬
‫בחשיפתם‬)‫המתאר‬ ‫תוכנית‬ ‫בפרוייקט‬ ‫התחבורה‬ ‫לחקר‬ ‫מהמכון‬ ‫נתונים‬ ‫לקבל‬ ‫קושי‬ ‫היה‬ ‫בעבר‬
‫חדרה‬ ‫העיר‬ ‫של‬.(‫סדר‬ ‫היה‬ ‫לו‬ ‫מוטב‬ ‫המקומיות‬ ‫הרשויות‬ ‫בתוך‬ ‫הפנימיים‬ ‫במחקרים‬ ‫גם‬
‫וזמנים‬ ‫תכנים‬ ‫לפי‬ ‫מסודר‬ ‫במאגר‬ ‫נאגרים‬ ‫היו‬ ‫וחומרים‬,‫ביותר‬ ‫רלוונטי‬ ‫מאגר‬ ‫להיות‬ ‫שעשוי‬
‫העכשווי‬ ‫התכנון‬ ‫לתהליך‬.‫ע‬ ‫ברשויות‬ ‫לתחבורה‬ ‫אב‬ ‫תוכניות‬ ‫להכנת‬ ‫רב‬ ‫כסף‬ ‫הושקע‬ ‫בעבר‬"‫י‬
‫התחבורה‬ ‫משרד‬.‫אותו‬ ‫למצוא‬ ‫קשה‬ ‫אך‬ ‫המקומיות‬ ‫ברשויות‬ ‫נמצא‬ ‫החומר‬.‫את‬ ‫שיארגן‬ ‫גוף‬
‫נוספות‬ ‫תוכניות‬ ‫והכנת‬ ‫התכנון‬ ‫עבודת‬ ‫על‬ ‫יקל‬ ‫הללו‬ ‫הנתונים‬.
67
4.4‫הגדרת‬‫המשתמשים‬ ‫סקר‬ ‫של‬ ‫בהקשר‬ ‫הארגון‬
‫נתונים‬ ‫ספק‬/‫משתמש‬/‫אסטרטגי‬ ‫שותף‬)‫פעולה‬ ‫לשתף‬ ‫ורצון‬ ‫נתונים‬ ‫לאסוף‬ ‫יכולת‬ ‫בעל‬(
4.5‫המשתמשים‬ ‫סקר‬ ‫של‬ ‫בהקשר‬ ‫הארגון‬ ‫הערות‬
‫פעולה‬ ‫שיתוף‬ ‫מעודד‬ ‫הפנים‬ ‫משרד‬,‫מסודרת‬ ‫עבודה‬ ‫תוכנית‬ ‫לפי‬ ‫המאגר‬ ‫מהכנת‬ ‫חלק‬ ‫להיות‬ ‫ישמח‬,
‫ועלויות‬ ‫תנאים‬.‫ה‬‫כמ‬ ‫חשוב‬ ‫פרוייקט‬‫התכנון‬ ‫לתהליך‬ ‫גדולה‬ ‫משמעות‬ ‫ובעל‬ ‫נתונים‬ ‫לאספקת‬ ‫קור‬.‫בזמנו‬
‫גיאוגרפי‬ ‫מידע‬ ‫מרכז‬ ‫הקמת‬ ‫של‬ ‫ותמיכה‬ ‫בייעוץ‬ ‫לעזור‬ ‫הפנים‬ ‫משרד‬ ‫של‬ ‫הצעה‬ ‫היתה‬,‫נפל‬ ‫זה‬ ‫אך‬.‫באופן‬
‫לאט‬ ‫לאט‬ ‫להתחיל‬ ‫יהיה‬ ‫חכם‬ ‫עקרוני‬-‫ולכן‬ ‫הפופיק‬ ‫מעל‬ ‫קפיצה‬ ‫להיות‬ ‫עשויה‬ ‫לאומי‬ ‫נתונים‬ ‫מאגר‬ ‫הכנת‬
‫היום‬ ‫כבר‬ ‫להתחיל‬ ‫צריך‬‫בשלבים‬ ‫ולעבוד‬.
)‫המידע‬ ‫מקורות‬ ‫ברשימת‬ ‫ראה‬ ‫הראיון‬ ‫לסיכום‬ ‫נוספים‬ ‫מקורות‬(
5.‫והצטיידות‬ ‫הסעות‬ ‫אגף‬-‫החינוך‬ ‫משרד‬
5.1‫התחבורתית‬ ‫המערכת‬ ‫עם‬ ‫הקשר‬ ‫ואפיון‬ ‫הארגון‬ ‫פעילות‬ ‫מהות‬
‫פעילותו‬ ‫ומהות‬ ‫הארגון‬ ‫מבנה‬
‫מטה‬ ‫כיחידת‬ ‫משמש‬ ‫וההצטיידות‬ ‫ההסעות‬ ‫תחום‬,‫בא‬ ‫מתבצע‬ ‫מפעילותה‬ ‫חלק‬ ‫אשר‬‫הלשכות‬ ‫מצעות‬
‫המחוזיות‬,‫ומורים‬ ‫תלמידים‬ ‫הסעות‬ ‫בנושא‬ ‫בעיקר‬.‫פעילותה‬ ‫על‬ ‫מידע‬ ‫במסירת‬ ‫עוסקת‬ ‫המטה‬ ‫יחידת‬
‫שבאחריותה‬ ‫בנושאים‬:‫הנחיות‬,‫טיפול‬,‫בירורים‬,‫גיבוש‬,‫מחלוקות‬ ‫ישוב‬,‫מקומיים‬ ‫ובקרה‬ ‫פיקוח‬.‫כמו‬
‫ע‬ ‫ישירות‬ ‫המטופלים‬ ‫נושאים‬ ‫קיימים‬ ‫כן‬"‫כגון‬ ‫המטה‬ ‫עובדי‬ ‫י‬:‫ל‬ ‫כיתות‬ ‫הצטיידות‬‫חדשות‬ ‫ימוד‬,‫רכישת‬
‫האזוריות‬ ‫למועצות‬ ‫רכב‬ ‫כלי‬,‫ועוד‬ ‫דירה‬ ‫בשכר‬ ‫השתתפות‬.‫אופי‬ ‫את‬ ‫לאפיין‬ ‫ניתן‬ ‫תפקידו‬ ‫הגדרת‬ ‫מתוך‬
‫מדיניות‬ ‫בקביעת‬ ‫כעיסוק‬ ‫האגף‬ ‫פעילות‬,‫תכנון‬,‫נתונים‬ ‫איסוף‬,‫ניתוחים‬ ‫והכנת‬ ‫שירות‬ ‫מערכת‬ ‫תפעול‬
‫גיאוגרפיים‬)‫בתוכנת‬ ‫משתמשים‬GIS‫מ‬ ‫בדיקת‬ ‫לנושא‬ ‫מענה‬ ‫בעיקר‬ ‫הנותנת‬‫להסעה‬ ‫הזכאות‬ ‫רחקי‬.(
‫התחבורה‬ ‫לתחום‬ ‫הארגון‬ ‫פעילות‬ ‫השקת‬
‫היבשתית‬ ‫התחבורה‬ ‫לנושא‬ ‫ישירות‬ ‫מחוברת‬ ‫הספר‬ ‫לבתי‬ ‫תלמידים‬ ‫הסעות‬ ‫סוגיית‬ ‫כל‬-‫תחבורה‬
‫ציבורית‬,‫שכירים‬ ‫ברכבים‬ ‫ותחבורה‬ ‫המקומית‬ ‫הרשות‬ ‫בבעלות‬ ‫ברכב‬ ‫תחבורה‬.‫נעזרים‬ ‫זו‬ ‫לפעילות‬ ‫כרקע‬
‫עצמאיים‬ ‫נתונים‬ ‫במאגרי‬ ‫בעיקר‬,‫גם‬ ‫אך‬‫והלמ‬ ‫התחבורה‬ ‫ממשרד‬ ‫המגיעים‬ ‫בנתונים‬"‫ס‬.
5.2‫חיצוניים‬ ‫תחבורתיים‬ ‫בנתונים‬ ‫השימוש‬ ‫דרכי‬ ‫אפיון‬
‫מעובדים‬ ‫נתונים‬ ‫מול‬ ‫ראשוניים‬ ‫תחבורתים‬ ‫בסקרים‬ ‫השימוש‬ ‫מידת‬
‫על‬ ‫האגף‬ ‫פעילות‬ ‫מתבססת‬ ‫כאמור‬‫פנימיים‬ ‫נתונים‬ ‫מאגרי‬)‫מעובדים‬ ‫ונתונים‬ ‫בסיס‬ ‫נתוני‬(‫הקיימים‬
‫עצמ‬ ‫באגף‬ ‫או‬ ‫החינוך‬ ‫במשרד‬‫ו‬.‫על‬ ‫רקע‬ ‫נתוני‬ ‫באיסוף‬ ‫התמקד‬ ‫חיצוניים‬ ‫בנתונים‬ ‫השימוש‬ ‫להיום‬ ‫נכון‬
‫הציבורית‬ ‫התחבורה‬‫הקשורים‬ ‫שונים‬ ‫נתונים‬ ‫ועל‬‫רכב‬ ‫בציי‬,‫מהלמ‬ ‫הגיעו‬ ‫הנתונים‬ ‫מרבית‬"‫ס‬,‫ממשרד‬
‫ומאגד‬ ‫התחבורה‬.‫נתונים‬ ‫מאגר‬ ‫הקמת‬"‫ידידותי‬"‫בסקרים‬ ‫האגף‬ ‫של‬ ‫השימוש‬ ‫רמת‬ ‫את‬ ‫ויעלה‬ ‫סביר‬
‫תחבורתיים‬ ‫ונתונים‬.
68
‫סוגי‬‫בהווה‬ ‫בשימוש‬ ‫אינם‬ ‫ואשר‬ ‫הארגון‬ ‫מעוניין‬ ‫בהם‬ ‫החיצוניים‬ ‫הנתונים‬
‫הערות‬ ‫תחבורתיים‬ ‫נתונים‬
‫ולהוזיל‬ ‫לייעל‬ ‫מנת‬ ‫על‬ ‫הסעה‬ ‫רכבי‬ ‫של‬ ‫עלויות‬ ‫בדיקת‬
‫ההסעות‬ ‫מערכת‬ ‫את‬
‫רכב‬ ‫ציי‬ ‫על‬ ‫נתונים‬-‫רכישה‬ ‫עלויות‬
‫את‬ ‫יאפיין‬ ‫אשר‬ ‫התחבורה‬ ‫במשרד‬ ‫מידע‬ ‫למאגר‬ ‫קישור‬
‫ההסעה‬ ‫וחברות‬ ‫ההסעה‬ ‫רכבי‬ ‫מצבת‬‫משרד‬ ‫עובד‬ ‫איתם‬
‫המקומיות‬ ‫והרשויות‬ ‫החינוך‬:‫אישורים‬,‫קציני‬
‫בטיחות‬,‫הפעלה‬ ‫רישיונות‬.‫שוטף‬ ‫מעקב‬ ‫לאפשר‬ ‫המטרה‬
‫המערכת‬ ‫שבשימוש‬ ‫והרכבים‬ ‫ההסעה‬ ‫חברות‬ ‫אחר‬.
‫תלמידים‬ ‫בהסעת‬ ‫העוסקים‬ ‫רכבים‬ ‫מצבת‬
‫סוגי‬ ‫לפי‬ ‫וממנו‬ ‫הספר‬ ‫לבית‬ ‫התלמידים‬ ‫הגעת‬ ‫דרך‬ ‫אפיון‬
‫השונים‬ ‫התחבורה‬-‫ציבורי‬ ‫תחבורה‬‫ת‬,‫פרטי‬ ‫רכב‬,
‫מוניות‬,‫מאורגנות‬ ‫הסעות‬,‫ברגל‬ ‫הליכה‬,‫נסיעה‬
‫וכדומה‬ ‫באופניים‬.‫בתחום‬ ‫עלויות‬ ‫לבחון‬ ‫במטרה‬
‫וחסכונית‬ ‫הולמת‬ ‫תחבורתית‬ ‫מערכת‬ ‫ולתכנן‬ ‫ההסעות‬
‫הספר‬ ‫לבתי‬.
‫ומקומיים‬ ‫ארציים‬ ‫נסיעה‬ ‫הרגלי‬ ‫סקרי‬-‫נוסעים‬ ‫סקר‬
‫בתח‬"‫צ‬,‫ממונעת‬ ‫לא‬ ‫תנועה‬ ‫סקרי‬-‫והליכה‬ ‫אופניים‬
‫רגלית‬
‫ס‬ ‫הכנת‬‫התח‬ ‫פעילות‬ ‫הרחבת‬ ‫בנושא‬ ‫ימולציות‬"‫צ‬
‫התלמידים‬ ‫הסעת‬ ‫בתחום‬ ‫בה‬ ‫השימוש‬ ‫כדאיות‬ ‫ובחינת‬.
‫תח‬ ‫נתוני‬"‫צ‬-‫בתח‬ ‫נוסעים‬ ‫סקר‬"‫צ‬,‫מסלולי‬ ‫מצאי‬
‫תח‬"‫צ‬,‫תח‬ ‫מתקני‬ ‫מצאי‬"‫תח‬ ‫ותעריפי‬ ‫צ‬"‫צ‬
‫שעות‬ ‫מול‬ ‫הלימודים‬ ‫וסיום‬ ‫התחלת‬ ‫שעות‬ ‫בחינת‬
‫התח‬"‫הספר‬ ‫בית‬ ‫באזור‬ ‫צ‬.‫בתחבורה‬ ‫השימוש‬ ‫הרחבת‬
‫הת‬ ‫תוך‬ ‫ציבורית‬‫הלימודים‬ ‫פתיחת‬ ‫שעות‬ ‫של‬ ‫אמה‬
‫תח‬ ‫פעילות‬ ‫ושעות‬ ‫בכבישים‬ ‫העומס‬ ‫שעות‬ ‫למסגרת‬"‫צ‬.
‫תנועה‬ ‫ספירות‬,‫יעד‬ ‫מוצא‬ ‫סקר‬,‫נוסעים‬ ‫ספירות‬,‫נתוני‬
‫תח‬"‫צ‬
‫תחנות‬ ‫ותפעול‬ ‫לבניית‬ ‫תקנים‬ ‫מערכת‬ ‫להגדיר‬ ‫המטרה‬
‫חסרות‬ ‫או‬ ‫קיימות‬ ‫היכן‬ ‫ולבדוק‬ ‫הספר‬ ‫בבתי‬ ‫הסעה‬
‫החינוך‬ ‫במערכת‬ ‫תקינות‬ ‫הסעה‬ ‫תחנות‬
‫תחנו‬ ‫סקר‬‫הארץ‬ ‫ברחבי‬ ‫תלמידים‬ ‫ופיזור‬ ‫איסוף‬ ‫ת‬,‫סקר‬
‫מוגבלים‬ ‫לתלמידים‬ ‫הסעה‬ ‫תחנות‬ ‫תקינות‬,‫סקר‬
‫הסעה‬ ‫לתחנות‬ ‫שטחים‬ ‫הקצאת‬.
‫תלמידים‬ ‫הסעות‬ ‫מערך‬ ‫בחינת‬)‫ופרטי‬ ‫ציבורי‬(‫מול‬ ‫אל‬
‫חדש‬ ‫ספר‬ ‫בית‬ ‫בניית‬.‫הן‬ ‫יעיל‬ ‫הסעות‬ ‫מערך‬ ‫תכנון‬
‫בעלויות‬ ‫חיסכון‬ ‫של‬ ‫מבחינה‬ ‫והן‬ ‫תפרוסת‬ ‫מבחינת‬
‫התלמידים‬ ‫הסעת‬
‫מצא‬‫תח‬ ‫מסלולי‬ ‫י‬"‫צ‬,‫תח‬ ‫מתקני‬ ‫מצאי‬"‫צ‬,‫תעריפי‬
‫תח‬"‫צ‬,‫קרקע‬ ‫שימושי‬ ‫נתוני‬,‫חניה‬ ‫מצאי‬
5.3‫בארגון‬ ‫הקיימים‬ ‫פנימיים‬ ‫נתונים‬ ‫מאגרי‬
‫קיימים‬ ‫וסקרים‬ ‫נתונים‬ ‫במאגרי‬ ‫ושימוש‬ ‫אחזקה‬
‫הערות‬-‫פעיל‬ ‫מאגר‬,‫איסוף‬ ‫זמן‬ ‫לא‬ ‫נתונים‬-‫תחבורתיים‬
‫תלמידים‬ ‫קובץ‬ ‫על‬ ‫בחלקו‬ ‫מבוסס‬ ‫וגיא‬ ‫חברתיים‬ ‫נתונים‬‫ו‬-‫כלכליים‬-‫מוסדות‬ ‫מיפוי‬
‫המגיעה‬ ‫התלמידים‬ ‫ברשימת‬ ‫מלווה‬ ‫הקיימים‬ ‫הלימוד‬
‫ורחובות‬ ‫יישובים‬ ‫פי‬ ‫על‬ ‫ספר‬ ‫בית‬ ‫לכל‬
‫התחבורה‬ ‫תכנון‬ ‫צורכי‬ ‫על‬ ‫ללמוד‬ ‫ניתן‬ ‫אלו‬ ‫נתונים‬ ‫מתוך‬
‫מוגבלת‬ ‫אוכלוסייה‬ ‫עבור‬.
‫וגיאו‬ ‫חברתיים‬ ‫נתונים‬-‫כלכליים‬-‫העוסקים‬ ‫נתונים‬
‫תלמידים‬ ‫של‬ ‫לקויות‬ ‫בסוגי‬
‫נתונים‬‫וגיאו‬ ‫חברתיים‬-‫כלכליים‬-‫הילדים‬ ‫גיל‬ ‫התפלגות‬
‫הספר‬ ‫בבתי‬
‫וגיאו‬ ‫חברתיים‬ ‫נתונים‬-‫כלכליים‬-‫דרגת‬ ‫לפי‬ ‫התפלגות‬
‫כיתה‬
‫הערות‬-‫פעיל‬ ‫מאגר‬,‫איסוף‬ ‫זמן‬ ‫תחבורתיים‬ ‫נתונים‬
‫שנתי‬ ‫נתונים‬ ‫איסוף‬ ‫והשקעות‬ ‫עלויות‬ ‫על‬ ‫נתונים‬-‫במערכות‬ ‫נסיעה‬ ‫עלויות‬
‫השונות‬ ‫התחבורה‬,‫בחינוך‬ ‫תלמיד‬ ‫פר‬‫המיוחד‬
‫בתוכנת‬ ‫משתמשים‬GIS‫לבדיקת‬ ‫מענה‬ ‫בעיקר‬ ‫הנותנת‬
‫הלימוד‬ ‫למוסדות‬ ‫יישובים‬ ‫בין‬ ‫מרחקים‬,‫לבחון‬ ‫במטרה‬
‫להסעה‬ ‫הזכאות‬ ‫את‬.
‫רקע‬ ‫ותכניות‬ ‫גיאוגרפי‬ ‫מידע‬ ‫מאגר‬)GIS(
‫ההחלטות‬ ‫תומכת‬ ‫כמערכת‬ ‫משמשים‬ ‫אלו‬ ‫נתונים‬,
‫מנסה‬ ‫שבעקבותיהן‬ ‫שונות‬ ‫סימולציות‬ ‫נעשות‬ ‫בעזרתם‬
‫המ‬ ‫את‬ ‫לייעל‬ ‫האגף‬‫ערכת‬
‫החינוך‬ ‫במערכת‬ ‫נוסעים‬ ‫ספירות‬-‫נסיעות‬ ‫התפלגות‬
‫תלמידים‬,‫התחבורה‬ ‫באמצעי‬ ‫בפועל‬ ‫נוסעים‬ ‫מספר‬
‫השונים‬-‫בתח‬ ‫הנוסעים‬ ‫מספר‬"‫צ‬,‫הנוסעים‬ ‫מספר‬
69
‫הערות‬-‫פעיל‬ ‫מאגר‬,‫איסוף‬ ‫זמן‬ ‫לא‬ ‫נתונים‬-‫תחבורתיים‬
‫המ‬ ‫את‬ ‫לייעל‬ ‫האגף‬‫ערכת‬ ‫המועצות‬ ‫של‬ ‫באוטובוסים‬,‫פרטי‬ ‫ברכב‬ ‫הנוסעים‬ ‫מספר‬.
‫הספר‬ ‫לבתי‬ ‫ההסעות‬ ‫במערך‬ ‫הרכב‬ ‫כלי‬ ‫תפוסת‬ ‫בחינת‬
‫מערכת‬ ‫של‬ ‫השיא‬ ‫שעות‬ ‫אפיון‬ ‫לפי‬‫לערוך‬ ‫ניתן‬ ‫החינוך‬
‫השיא‬ ‫שעות‬ ‫את‬ ‫לפזר‬ ‫שמטרתו‬ ‫ממלכתי‬ ‫תכנון‬)‫תחילת‬
‫יום‬ ‫וסוף‬(‫במשק‬ ‫הפועלות‬ ‫השונות‬ ‫המערכות‬ ‫של‬.
‫החינוך‬ ‫במערכת‬ ‫ויעד‬ ‫מוצא‬ ‫סקרי‬-‫ופיזור‬ ‫הגעה‬ ‫שעות‬
‫הספר‬ ‫בתי‬ ‫תלמידי‬ ‫של‬
‫ספר‬ ‫בית‬ ‫פר‬ ‫הנסיעה‬ ‫מסלולי‬ ‫הצגת‬ ‫הספר‬ ‫לבתי‬ ‫הנסיעה‬ ‫מסלולי‬ ‫מצאי‬
‫בת‬ ‫עתידי‬ ‫נתונים‬ ‫איסוף‬‫הארגון‬ ‫וך‬
‫כ‬ ‫לפני‬ ‫שנכתבה‬ ‫ממוחשבת‬ ‫מערכת‬ ‫לאגף‬ ‫כיום‬–20‫שנה‬.‫אשר‬ ‫חדשה‬ ‫מערכת‬ ‫על‬ ‫האגף‬ ‫עובד‬ ‫אלו‬ ‫בימים‬
‫תלמידים‬ ‫נסיעות‬ ‫של‬ ‫בהקשר‬ ‫הקיימים‬ ‫המידע‬ ‫קבצי‬ ‫כל‬ ‫את‬ ‫תכיל‬,‫קבצי‬ ‫לבין‬ ‫בינה‬ ‫לקישור‬ ‫אפשרות‬ ‫תוך‬
‫האחרים‬ ‫החינוך‬ ‫משרד‬,‫הרלוו‬ ‫אחרות‬ ‫מידע‬ ‫מערכות‬ ‫עם‬ ‫ממשק‬ ‫המערכת‬ ‫תקיים‬ ‫ובנוסף‬‫לתחום‬ ‫נטיות‬.
‫לדוגמא‬:‫ספציפי‬ ‫ספר‬ ‫בבית‬ ‫המיוחד‬ ‫החינוך‬ ‫לילדי‬ ‫הסעות‬ ‫בנושא‬ ‫טיפול‬ ‫בזמן‬,‫מן‬ ‫חלק‬ ‫אוטומטית‬ ‫יעלו‬
‫זה‬ ‫בהקשר‬ ‫הקיימים‬ ‫הנתונים‬:‫תלמידים‬ ‫קובץ‬,‫השמה‬ ‫ועדות‬,‫מרחקים‬ ‫מדידת‬)GIS(‫וכדומה‬.‫פתיחת‬
‫כשנה‬ ‫בעוד‬ ‫צפויה‬ ‫החדשה‬ ‫המערכת‬.
‫שימוש‬ ‫של‬ ‫דומיננטיות‬ ‫קטגוריות‬
‫הנת‬ ‫איסוף‬‫הבאים‬ ‫בתחומים‬ ‫מתמקד‬ ‫באגף‬ ‫ונים‬,‫חשיבות‬ ‫סדר‬ ‫לפי‬:
1.‫הציבורית‬ ‫התחבורה‬)‫נסיעה‬ ‫הרגלי‬,‫ותעריפים‬ ‫מסלולים‬ ‫מצאי‬(
2.‫בישראל‬ ‫רכב‬ ‫ציי‬)‫רכב‬ ‫כלי‬ ‫מצבת‬,‫ורכישה‬ ‫עלויות‬.(
‫הנתונים‬ ‫איסוף‬ ‫בתחום‬ ‫הארגון‬ ‫בפני‬ ‫העומדות‬ ‫העיקריות‬ ‫הבעיות‬
•‫נתונים‬ ‫עדכון‬-‫לשנה‬ ‫משנה‬ ‫נתונים‬ ‫בעדכון‬ ‫קושי‬ ‫קיים‬.
•‫עד‬‫נתונים‬ ‫כון‬-‫הפרטיות‬ ‫ההסעה‬ ‫חברות‬ ‫של‬ ‫הבטיחות‬ ‫קציני‬ ‫נושא‬ ‫אחר‬ ‫במעקב‬ ‫קושי‬.‫צורך‬
‫הפרטיות‬ ‫ההסעה‬ ‫חברות‬ ‫של‬ ‫ההפעלה‬ ‫אישורי‬ ‫בנושא‬ ‫התחבורה‬ ‫משרד‬ ‫עם‬ ‫בממשק‬–‫קציני‬
‫בטיחות‬,‫הפעלה‬ ‫רשיונות‬.‫התחבורה‬ ‫משרד‬ ‫עם‬ ‫קבוע‬ ‫ובממשק‬ ‫בנושא‬ ‫מתעדכן‬ ‫במאגר‬ ‫צורך‬.
•‫בנתונים‬ ‫חוסר‬-‫המ‬ ‫הנתונים‬ ‫שלמות‬‫המקומיות‬ ‫מהרשויות‬ ‫גיעים‬.
•‫בנתונים‬ ‫חוסר‬-‫הספר‬ ‫בתי‬ ‫ליד‬ ‫והורדה‬ ‫לאיסוף‬ ‫שטחים‬ ‫הקצאת‬–‫הסעה‬ ‫תחנות‬.‫חוסר‬ ‫קיים‬
‫הסעה‬ ‫תחנות‬ ‫של‬ ‫הנושא‬ ‫בכל‬ ‫תכנוניים‬ ‫בנתונים‬:‫המיועד‬ ‫המבנה‬ ‫שטח‬,‫שימושי‬ ‫מול‬ ‫התחנה‬
‫הספר‬ ‫בית‬ ‫בסביבת‬ ‫אחרים‬ ‫קרקע‬,‫הסעה‬ ‫תחנות‬ ‫להקמת‬ ‫תקנים‬,‫תחנת‬ ‫בשטח‬ ‫לנכים‬ ‫רמפות‬
‫ה‬‫הספר‬ ‫בית‬ ‫כותלי‬ ‫לתוך‬ ‫ומהתחנה‬ ‫הסעה‬.
•‫ואחידות‬ ‫התאמה‬-‫הספר‬ ‫בבתי‬ ‫הסעה‬ ‫לתחנות‬ ‫תקנים‬ ‫מערכת‬ ‫בהגדרת‬ ‫צורך‬ ‫יש‬.
5.4‫המשתמשים‬ ‫סקר‬ ‫של‬ ‫בהקשר‬ ‫הארגון‬ ‫הגדרת‬
‫נתונים‬ ‫ספק‬/‫משתמש‬/‫אסטרטגי‬ ‫שותף‬)‫פעולה‬ ‫לשתף‬ ‫ורצון‬ ‫נתונים‬ ‫לאסוף‬ ‫יכולת‬ ‫בעל‬(
70
6.‫לאיכו‬ ‫המשרד‬ ‫סביבתי‬ ‫ותכנון‬ ‫מדיניות‬ ‫אגף‬‫הסביבה‬ ‫ת‬
6.1‫התחבורתית‬ ‫המערכת‬ ‫עם‬ ‫הקשר‬ ‫ואפיון‬ ‫הארגון‬ ‫פעילות‬ ‫מהות‬
‫פעילותו‬ ‫ומהות‬ ‫הארגון‬ ‫מבנה‬
‫הסביבה‬ ‫לאיכות‬ ‫במשרד‬ ‫ותכנון‬ ‫למדיניות‬ ‫האגף‬ ‫עבודת‬ ‫מטרת‬‫הסביבתיים‬ ‫המושגים‬ ‫את‬ ‫לשלב‬ ‫הינה‬
‫בישראל‬ ‫ההחלטות‬ ‫קבלת‬ ‫מערכת‬ ‫בתוך‬ ‫בעולם‬ ‫המקובלים‬,‫בסביבה‬ ‫פגיעה‬ ‫למנוע‬ ‫מנת‬ ‫על‬,‫פית‬ ‫לקדם‬‫וח‬
‫בר‬-‫קיימא‬,‫המדינה‬ ‫קרקעות‬ ‫של‬ ‫יעיל‬ ‫לניהול‬ ‫ולתרום‬ ‫טבע‬ ‫משאבי‬ ‫אובדן‬ ‫למנוע‬.‫הפעולה‬ ‫מסגרות‬
‫כוללים‬ ‫והאמצעים‬:‫התכנון‬ ‫במוסדות‬ ‫תכנוניות‬ ‫דרישות‬ ‫שילוב‬,‫על‬ ‫השפעה‬ ‫תסקרי‬ ‫מערכת‬ ‫הפעלת‬
‫הסביבה‬,‫מידע‬ ‫במקורות‬ ‫שימוש‬,‫מדיניות‬ ‫קביעת‬,‫נתונים‬ ‫איסוף‬)‫תכנוני‬ ‫נושאיים‬ ‫עבור‬ ‫משנית‬ ‫בצורה‬‫ים‬
"‫המעניינים‬"‫המשרד‬ ‫את‬,‫אוויר‬ ‫בזיהום‬ ‫העוסקים‬ ‫נושאים‬ ‫בעיקר‬(‫גיאוגרפיים‬ ‫ניתוחים‬ ‫והכנת‬.
‫ותכנון‬ ‫למדיניות‬ ‫האגף‬ ‫של‬ ‫המרכזיים‬ ‫הפעילות‬ ‫תחומי‬:
‫א‬.‫ותסקירים‬ ‫תכנון‬:‫מתאר‬ ‫בתוכניות‬ ‫סביבתיים‬ ‫היבטים‬ ‫שילוב‬)‫ארציות‬,‫ומקומיות‬ ‫מחוזיות‬(
‫ארוך‬ ‫לטווח‬ ‫אב‬ ‫ותוכניות‬;‫הסבי‬ ‫ההיבט‬ ‫ייצוג‬‫מחוץ‬ ‫ובוועדות‬ ‫הארצית‬ ‫ברמה‬ ‫התכנון‬ ‫מוסדות‬ ‫בדיוני‬ ‫בתי‬
‫והבנייה‬ ‫התכנון‬ ‫לחוק‬;‫הממשלה‬ ‫החלטות‬ ‫פי‬ ‫על‬ ‫לפרוייקטים‬ ‫בוועדות‬ ‫הסביבתי‬ ‫ההיבט‬ ‫ייצוג‬;‫הנחיות‬
‫המקומיות‬ ‫ובועדות‬ ‫ובניה‬ ‫לתכנון‬ ‫המחוזיות‬ ‫בוועדות‬ ‫המשרד‬ ‫נציגי‬ ‫של‬ ‫מקצועיות‬,‫מערכת‬ ‫הפעלת‬
‫בדיק‬ ‫לצורך‬ ‫הסביבה‬ ‫על‬ ‫השפעה‬ ‫תסקירי‬‫כגון‬ ‫משמעות‬ ‫בעלי‬ ‫גדולים‬ ‫פרוייקטים‬ ‫ת‬:‫כוח‬ ‫תחנות‬,‫שדות‬
‫תעופה‬,‫כבישים‬,‫רכבות‬,‫תעשייה‬ ‫ואזורי‬ ‫נמלים‬;‫תכנון‬ ‫מבחינת‬ ‫משמעות‬ ‫בעלי‬ ‫בחקיקה‬ ‫שינויים‬ ‫ליווי‬
‫ובג‬ ‫לתביעות‬ ‫המשרד‬ ‫תגובות‬ ‫וליווי‬ ‫סביבתי‬"‫תכנוניים‬ ‫בנושאים‬ ‫צים‬.
‫ב‬.‫ושת‬ ‫בינלאומיים‬ ‫יחסים‬"‫אזורי‬ ‫פ‬:‫להשתלבות‬ ‫פועל‬ ‫המשרד‬‫על‬ ‫להגנה‬ ‫הבינלאומיים‬ ‫במאמצים‬
‫באמצעות‬ ‫זה‬ ‫תחום‬ ‫בתוך‬ ‫ישראל‬ ‫מעמד‬ ‫וחיזוק‬ ‫הסביבה‬:‫מדיניות‬ ‫יישום‬;‫סביבתיות‬ ‫לאמנות‬ ‫הצטרפות‬
‫בינלאומיות‬;‫לטכנולוגיות‬ ‫עסקיות‬ ‫הזדמנויות‬ ‫ליצירת‬ ‫סביבתי‬ ‫ישראלי‬ ‫ידע‬ ‫והפצת‬ ‫מידע‬ ‫חילופי‬
‫ישראליות‬.
‫ג‬.‫פתוחים‬ ‫שטחים‬:‫שטחים‬ ‫על‬ ‫לשמירה‬ ‫מדיניות‬ ‫קביעת‬‫פתוחים‬;‫על‬ ‫לשמירה‬ ‫בוועדה‬ ‫המשרד‬ ‫ייצוג‬
‫פתוחים‬ ‫ושטחים‬ ‫חקלאית‬ ‫קרקע‬)‫והשמורות‬ ‫הגנים‬ ‫במועצת‬,‫מחצבות‬ ‫לשיקום‬ ‫בקרן‬,‫של‬ ‫המשנה‬ ‫בועדת‬
‫הנחלים‬ ‫מנהלות‬ ‫של‬ ‫ההיגוי‬ ‫ובוועדות‬ ‫תכנוניים‬ ‫לנושאיים‬ ‫הארצית‬ ‫המועצה‬(;‫הגופים‬ ‫עם‬ ‫פעילות‬
‫הירוקים‬;‫נחלים‬ ‫שיקום‬)‫וש‬ ‫נחלים‬ ‫לשיקום‬ ‫תוכניות‬ ‫הכנת‬‫הנחלים‬ ‫בסביבות‬ ‫פתוחים‬ ‫שטחים‬ ‫ימור‬(;
‫החופים‬ ‫בנושא‬ ‫טיפול‬)‫תמ‬ ‫של‬ ‫ההיגוי‬ ‫ובועדות‬ ‫החופים‬ ‫למימי‬ ‫בוועדה‬ ‫המשרד‬ ‫ייצוג‬"‫א‬13‫כלים‬ ‫וגיבוש‬
‫החוף‬ ‫משאבי‬ ‫של‬ ‫אינטגרטיבי‬ ‫לניהול‬(;‫מחצבות‬ ‫שיקום‬;‫מטרופולינים‬ ‫פארקים‬ ‫הכשרת‬ ‫תכנון‬ ‫קידום‬,
‫הביולו‬ ‫המינים‬ ‫מגוון‬ ‫על‬ ‫ושמירה‬ ‫אקולוגית‬ ‫תיירות‬‫בישראל‬ ‫הקיים‬ ‫גי‬.
‫ד‬.‫קיימא‬ ‫בר‬ ‫פיתוח‬:‫בישראל‬ ‫קיימא‬ ‫בר‬ ‫פיתוח‬ ‫של‬ ‫וחשיבה‬ ‫מדיניות‬ ‫בנושא‬ ‫הידע‬ ‫קידום‬;‫קביעת‬ ‫קידום‬
‫קיימא‬ ‫בר‬ ‫לפיתוח‬ ‫מדדים‬;‫קיימא‬ ‫בר‬ ‫לפיתוח‬ ‫ישראלית‬ ‫מועצה‬ ‫הקמת‬;‫גופים‬ ‫וליווי‬ ‫מקצועית‬ ‫עזרה‬
‫קיימא‬ ‫בר‬ ‫בפיתוח‬ ‫העוסקים‬)‫ובנגב‬ ‫בירושלים‬(;‫ופע‬ ‫בדיונים‬ ‫המשרד‬ ‫ייצוג‬‫בישראל‬ ‫בנושא‬ ‫ילויות‬
‫ובעולם‬.
‫ה‬.‫עירונית‬ ‫סביבה‬:‫עירונית‬ ‫סביבה‬ ‫לפיתוח‬ ‫משולבת‬ ‫גישה‬ ‫גיבוש‬;‫פתוחים‬ ‫שטחים‬ ‫מימוש‬ ‫יצירת‬
‫עירוניים‬;‫עירוניים‬ ‫מרקמים‬ ‫של‬ ‫והתחדשות‬ ‫שימור‬ ‫תפיסת‬ ‫קידום‬;‫ידידותית‬ ‫עירונית‬ ‫בנייה‬ ‫קידום‬
71
‫לסביבה‬;‫העיר‬ ‫לנוף‬ ‫התייחסות‬ ‫תוך‬ ‫סביבתיים‬ ‫למפגעים‬ ‫פתרונות‬ ‫מתן‬‫תחבורה‬ ‫בנושאי‬ ‫וטיפול‬ ‫וני‬
‫קיימא‬ ‫ברת‬ ‫תחבורה‬ ‫תכנון‬ ‫קידום‬ ‫תוך‬ ‫עירונית‬.
‫ו‬.‫גיאוגרפי‬ ‫מידע‬ ‫מרכז‬)GIS:(‫החלטות‬ ‫לקבלת‬ ‫בסיס‬ ‫המשמשת‬ ‫ממוחשבת‬ ‫מידע‬ ‫מערכת‬ ‫בנה‬ ‫המשרד‬-
‫תכנון‬ ‫לצוותי‬ ‫מפות‬ ‫שוטף‬ ‫באופן‬ ‫מספקת‬ ‫המערכת‬,‫תמ‬ ‫כגון‬"‫א‬35,‫תמ‬"‫א‬13,‫פיתוח‬ ‫מדיניות‬ ‫מסמך‬
‫ו‬ ‫ירושלים‬ ‫הרי‬ ‫אזור‬‫יהודה‬ ‫שפלת‬,‫נחלים‬ ‫לשיקום‬ ‫תוכנית‬.‫של‬ ‫מרחבי‬ ‫ניתוח‬ ‫המערכת‬ ‫מציגה‬ ‫כן‬ ‫כמו‬
‫החלטות‬ ‫לקבלת‬ ‫וסיוע‬ ‫כבסיס‬ ‫מפות‬,‫כגון‬ ‫עדיפויות‬ ‫סדרי‬ ‫בקביעת‬:‫פסולת‬ ‫באתרי‬ ‫וטיפול‬ ‫איתור‬
‫רלוונטיות‬ ‫מקצועיות‬ ‫בוועדות‬ ‫המשרד‬ ‫ובייצוג‬ ‫ים‬ ‫לזיהומי‬ ‫חופים‬ ‫ורגישות‬.
‫התחבורה‬ ‫לתחום‬ ‫הארגון‬ ‫השקת‬
•‫בנו‬ ‫מדיניות‬‫וסביבה‬ ‫תחבורה‬ ‫שאי‬-‫המדיניות‬ ‫קביעת‬ ‫בתהליך‬ ‫מעורב‬ ‫הסביבה‬ ‫לאיכות‬ ‫המשרד‬
‫התחבורה‬ ‫ותכנון‬,‫סביבתיים‬ ‫שיקולים‬ ‫לתוכם‬ ‫להפנים‬ ‫מנת‬ ‫על‬.‫מדיניות‬ ‫מסמכי‬ ‫מוציאים‬ ‫כך‬ ‫לשם‬
‫כדוגמת‬ ‫שונים‬ ‫בנושאים‬:‫חניה‬ ‫תקן‬,‫קיימא‬ ‫ברת‬ ‫תחבורה‬,‫הגדולות‬ ‫בערים‬ ‫המונים‬ ‫הסעת‬
‫ואחרים‬.
•‫מדיניות‬ ‫וקביעת‬ ‫תכנון‬‫התחבורתית‬ ‫התשתית‬ ‫בתחום‬-‫של‬ ‫הסטטוטורי‬ ‫בתכנון‬ ‫מעורב‬ ‫המשרד‬
‫היבשתית‬ ‫התחבורה‬,‫התעופה‬ ‫ושדות‬ ‫הים‬ ‫נמלי‬,‫בקבלת‬ ‫גם‬ ‫סביבתיים‬ ‫שיקולים‬ ‫להפנים‬ ‫פועל‬ ‫וכן‬
‫והבנייה‬ ‫התכנון‬ ‫חוק‬ ‫תחת‬ ‫שאינן‬ ‫תחבורה‬ ‫בתכנון‬ ‫החלטות‬.‫של‬ ‫סטטוטורי‬ ‫בתכנון‬ ‫שותפים‬‫דרכים‬
)‫תמ‬ ‫של‬ ‫ההיגוי‬ ‫בוועדת‬ ‫חבר‬ ‫המשרד‬"‫א‬3‫הסביבתיים‬ ‫והמפגעים‬ ‫הקרקע‬ ‫צריכת‬ ‫לצמצום‬ ‫ופועל‬
‫הדרכים‬ ‫רשת‬ ‫התווית‬ ‫עקב‬.‫באיתור‬ ‫המשרד‬ ‫פעילות‬ ‫מתמקדת‬ ‫דרכים‬ ‫של‬ ‫מפורט‬ ‫תכנון‬ ‫בעת‬
‫והתכנון‬ ‫ההתוויה‬ ‫בשלבי‬ ‫סביבתיים‬ ‫מפגעים‬ ‫של‬ ‫ומניעה‬,‫תחבורה‬ ‫ומתקני‬ ‫רכבת‬ ‫מסילות‬
‫ציבוריים‬(,‫ברזל‬ ‫מסילות‬ ‫רשת‬)‫מלוו‬ ‫הברזל‬ ‫במסילות‬ ‫בהשקעות‬ ‫הגידול‬‫סביבתית‬ ‫בפעילות‬ ‫ה‬
‫מסילות‬ ‫התווית‬ ‫בתחום‬:‫תמ‬"‫א‬23‫מסוכנים‬ ‫חומרים‬ ‫לשינוע‬ ‫בזיקה‬,‫מסילות‬ ‫וכמובן‬ ‫חול‬ ‫שינוע‬
‫נוסעים‬.
•‫מסוכנים‬ ‫חומרים‬ ‫הובלת‬-‫ישראל‬ ‫ברחבי‬ ‫ושינועם‬ ‫מסוכנים‬ ‫בחומרים‬ ‫העוסק‬ ‫אגף‬ ‫במשרד‬ ‫קיים‬.
‫שינוע‬ ‫הוראות‬ ‫מוציא‬ ‫האגף‬,‫רגולציות‬,‫תקנות‬ ‫ומוציא‬ ‫בשטח‬ ‫באירועים‬ ‫מטפל‬‫בנושא‬ ‫ומסמכים‬.
•‫ניידים‬ ‫ממקורות‬ ‫אוויר‬ ‫זיהום‬-‫זיהום‬ ‫פליטת‬ ‫של‬ ‫התחום‬ ‫בכל‬ ‫מטפל‬ ‫במשרד‬ ‫אוויר‬ ‫זיהום‬ ‫אגף‬
‫שונים‬ ‫תחבורתיים‬ ‫ממקורות‬ ‫אוויר‬.
•‫אווירית‬ ‫תחבורה‬-‫שעוגנו‬ ‫טיסות‬ ‫והפסקת‬ ‫אקוסטי‬ ‫למיגון‬ ‫ההוראות‬ ‫יישום‬ ‫להשגת‬ ‫פועל‬ ‫המשרד‬
‫נתב‬ ‫של‬ ‫הרצית‬ ‫המתאר‬ ‫לתוכנית‬ ‫הממשלה‬ ‫באישור‬"‫ג‬.‫כמו‬‫חלופות‬ ‫בבחינת‬ ‫המשרד‬ ‫משתתף‬ ‫כן‬
‫לנתב‬ ‫משלים‬ ‫תעופה‬ ‫לשדה‬"‫האחרים‬ ‫התעופה‬ ‫שדות‬ ‫והסדרת‬ ‫ג‬)‫ואילת‬ ‫חיפה‬.(
‫הנדרש‬ ‫לפרוייקט‬ ‫ובהתאם‬ ‫עניין‬ ‫לפי‬ ‫בסקרים‬ ‫משתמש‬ ‫האגף‬.‫מהיזם‬ ‫דרישה‬ ‫עולה‬ ‫פרוייקט‬ ‫בכל‬ ‫כמעט‬
‫המשרד‬ ‫בהנחיית‬ ‫הנאספים‬ ‫רלוונטיים‬ ‫נתונים‬ ‫ולהצגת‬ ‫לתסקיר‬.‫נעשי‬ ‫האינפורמציה‬ ‫אגירת‬‫פר‬ ‫ת‬
‫פרוייקט‬.‫וזיהום‬ ‫רעש‬ ‫פליטת‬ ‫של‬ ‫לתחומים‬ ‫יותר‬ ‫קשורות‬ ‫המשרד‬ ‫במסגרת‬ ‫שנעשו‬ ‫מערכתיות‬ ‫עבודות‬
‫תחבורה‬ ‫מאמצעי‬ ‫אוויר‬.‫התחבורתי‬ ‫בתחום‬ ‫הרבה‬ ‫עוסק‬ ‫הסביבה‬ ‫לאיכות‬ ‫המשרד‬,‫הוא‬ ‫סקר‬ ‫כל‬ ‫לכן‬
‫רלוונטי‬ ‫הוא‬ ‫מידע‬ ‫וכל‬ ‫חשוב‬.
72
6.2‫חיצוניים‬ ‫תחבורתיים‬ ‫בנתונים‬ ‫השימוש‬ ‫דרכי‬ ‫אפיון‬
‫הש‬ ‫מידת‬‫מעובדים‬ ‫נתונים‬ ‫מול‬ ‫ראשוניים‬ ‫תחבורתים‬ ‫בסקרים‬ ‫ימוש‬
‫מעובדים‬ ‫ובנתונים‬ ‫בסיס‬ ‫בנתוני‬ ‫שווה‬ ‫במידה‬ ‫שימוש‬ ‫עושה‬ ‫האגף‬.‫מחזיק‬ ‫בהכרח‬ ‫לא‬ ‫שהאגף‬ ‫צוין‬
‫התחבורתיים‬ ‫ובנתונים‬ ‫בסקרים‬ ‫הנעזרים‬ ‫בפורומים‬ ‫יושב‬ ‫אך‬ ‫בסקרים‬.
‫ראשוניים‬ ‫תחבורתיים‬ ‫בסקרים‬ ‫שימוש‬:
‫א‬.‫הרקע‬ ‫תוכניות‬‫ישי‬ ‫נאספות‬‫התחבורה‬ ‫ומשרד‬ ‫הפנים‬ ‫משרד‬ ‫של‬ ‫הנתונים‬ ‫בסיס‬ ‫מתוך‬ ‫רות‬
‫ב‬.‫רכב‬ ‫ציי‬ ‫על‬ ‫הנתונים‬‫והלמ‬ ‫התחבורה‬ ‫ממשרד‬ ‫מעובדים‬ ‫כנתונים‬ ‫או‬ ‫בסיס‬ ‫כנתוני‬ ‫מקובצים‬"‫ס‬.
‫מעובדים‬ ‫בנתונים‬ ‫שימוש‬:‫מרבית‬‫והגיאו‬ ‫החברתיים‬ ‫הנתונים‬-‫כלכליים‬‫וקבצים‬ ‫דוחות‬ ‫מתוך‬ ‫נאספים‬
‫ע‬ ‫שעובדו‬ ‫נתונים‬ ‫של‬"‫וה‬ ‫הפנים‬ ‫משרד‬ ‫י‬‫למ‬"‫לנושא‬ ‫בהתאם‬ ‫ס‬.
‫בהווה‬ ‫בשימוש‬ ‫אינם‬ ‫ואשר‬ ‫הארגון‬ ‫מעוניין‬ ‫בהם‬ ‫החיצוניים‬ ‫הנתונים‬ ‫סוגי‬
‫הערות‬ ‫תחבורתיים‬ ‫נתונים‬
‫המערכת‬ ‫בתוך‬ ‫המזהמים‬ ‫פליטת‬ ‫את‬ ‫לחשב‬ ‫המטרה‬
‫התחבורתית‬
‫עירוניות‬ ‫ברשתות‬ ‫התנועה‬ ‫נפחי‬ ‫של‬ ‫מצב‬ ‫תמונת‬
‫ביום‬ ‫מועדים‬ ‫במספר‬ ‫ובינעירוניות‬
‫ש‬ ‫ואכיפה‬ ‫מידע‬ ‫איסוף‬ ‫המטרה‬‫מזהמים‬ ‫רכבים‬ ‫ל‬
‫בכבישים‬ ‫הנוסעים‬.‫בה‬ ‫מהדרך‬ ‫מושפעת‬ ‫זיהום‬ ‫פליטת‬
‫רכבם‬ ‫את‬ ‫הנהגים‬ ‫מתחזקים‬.‫הנעשית‬ ‫הבדיקה‬ ‫כיום‬
‫רדודה‬ ‫הרישוי‬ ‫במכוני‬,‫ביותר‬ ‫צורך‬ ‫שיש‬ ‫מכאן‬
‫מנת‬ ‫על‬ ‫הרכבים‬ ‫וגיל‬ ‫הרישוי‬ ‫מכוני‬ ‫לגבי‬ ‫אינפורמציה‬
‫המזהמים‬ ‫הרכבים‬ ‫את‬ ‫לתפוס‬
‫רכב‬ ‫רישוי‬ ‫נתוני‬
‫כוללת‬ ‫ארצית‬ ‫תמונה‬ ‫חסרה‬‫התחבורה‬ ‫מערכת‬ ‫של‬
‫בישראל‬:‫עדיפויות‬ ‫סדרי‬ ‫אין‬,‫אישור‬ ‫בין‬ ‫קשר‬ ‫אין‬
‫אינטרסים‬ ‫לפי‬ ‫פועלת‬ ‫והמערכת‬ ‫לביצוע‬ ‫תוכניות‬.
‫ש‬ ‫אסטרטגית‬ ‫תוכנית‬ ‫לבנות‬ ‫המטרה‬"‫סדר‬ ‫תעשה‬"
‫התחבורה‬ ‫מערכת‬ ‫של‬ ‫והביצועי‬ ‫התכנוני‬ ‫במערך‬
‫בישראל‬ ‫הארצית‬,‫שמתוכה‬ ‫מוסכמת‬ ‫רשת‬ ‫על‬ ‫ולהחליט‬
‫ההחלט‬ ‫ויתקבלו‬ ‫המודלים‬ ‫יגזרו‬‫ות‬.
‫התחבורה‬ ‫מערכת‬ ‫עבור‬ ‫אסטרטגית‬ ‫תוכנית‬ ‫בניית‬
‫בישראל‬-‫ארציים‬ ‫תנועה‬ ‫נפחי‬ ‫נתוני‬,‫ביקושים‬ ‫בדיקת‬
‫רשת‬ ‫של‬ ‫כלכלית‬ ‫וכדאיות‬ ‫תחבורתיים‬ ‫ארציים‬
‫הארצית‬ ‫התחבורה‬
6.3‫בארגון‬ ‫הקיימים‬ ‫פנימיים‬ ‫נתונים‬ ‫מאגרי‬
‫קיימים‬ ‫וסקרים‬ ‫נתונים‬ ‫במאגרי‬ ‫ושימוש‬ ‫אחזקה‬
‫הערות‬-‫פעיל‬ ‫מאגר‬,‫אי‬ ‫זמן‬‫סוף‬ ‫תחבורתיים‬ ‫נתונים‬
‫קבוע‬ ‫באופן‬ ‫הנאספים‬ ‫נתונים‬ ‫דרכים‬ ‫תאונות‬ ‫נתוני‬-‫דרכים‬ ‫תאונות‬ ‫על‬ ‫מידע‬ ‫איסוף‬
‫בישראל‬ ‫מסוכנים‬ ‫חומרים‬ ‫להסיע‬ ‫מקובל‬ ‫בהם‬
‫המחקר‬ ‫בשלב‬ ‫עדיין‬,‫פיתוח‬ ‫מדדי‬ ‫ליצור‬ ‫היא‬ ‫המטרה‬
‫הפגיעה‬ ‫שלב‬ ‫אחרי‬ ‫רק‬ ‫לשטח‬ ‫להגיע‬ ‫ולא‬
‫סביבתיים‬ ‫מדדים‬-‫בתח‬ ‫קיימא‬ ‫בר‬ ‫לפיתוח‬ ‫מדדים‬‫ום‬
‫התחבורה‬
‫קבועה‬ ‫אינפורמציה‬-‫לשנה‬ ‫אחת‬ ‫סביבתיים‬ ‫מדדים‬-‫בתחנות‬ ‫אוויר‬ ‫בזיהום‬ ‫חריגות‬
‫דן‬ ‫בגוש‬ ‫תחבורתיות‬
‫על‬ ‫נתונים‬ ‫האוסף‬ ‫ונחלים‬ ‫מים‬ ‫אגף‬ ‫עוסק‬ ‫זה‬ ‫בתחום‬
‫באזורים‬ ‫הכבישים‬ ‫ממערכת‬ ‫הזורמים‬ ‫המים‬ ‫איכות‬
‫שונים‬
‫סביבה‬ ‫איכות‬ ‫סקרי‬-‫כבישים‬ ‫במערכות‬ ‫מים‬ ‫זיהום‬
‫עבודות‬ ‫קיימות‬‫התחבורה‬ ‫לתחום‬ ‫הנוגעות‬ ‫נוספות‬
‫היבשתית‬,‫והאווירית‬ ‫הימית‬
‫ותכנון‬ ‫מדיניות‬ ‫ניירות‬-‫תחבורה‬ ‫תכנון‬ ‫מדיניות‬
‫הסביבה‬ ‫על‬ ‫לשמירה‬,‫ישראל‬ ‫חוצה‬ ‫כביש‬,‫השלכות‬
‫השונות‬ ‫התחבורה‬ ‫מערכות‬ ‫של‬ ‫סביבתיות‬.
73
‫הערות‬-‫פעיל‬ ‫מאגר‬,‫איסוף‬ ‫זמן‬ ‫לא‬ ‫נתונים‬-‫תחבורתיים‬
‫בצו‬ ‫הנתונים‬ ‫את‬ ‫שאוספת‬ ‫מערכת‬‫בכל‬ ‫שיטתית‬ ‫רה‬
‫בארץ‬ ‫הניטור‬ ‫מערכות‬
‫סביבה‬ ‫איכות‬ ‫סקרי‬-‫בישראל‬ ‫האוויר‬ ‫איכות‬ ‫ניטור‬-
‫שנתי‬ ‫דוח‬
‫ורעש‬ ‫אוויר‬ ‫זיהום‬ ‫בנושאי‬ ‫סביבתית‬ ‫דעת‬ ‫חוות‬
‫תחבורה‬ ‫ממערכות‬
‫סביבה‬ ‫איכות‬ ‫סקרי‬-‫רעש‬ ‫אוויר‬ ‫זיהום‬
‫משרדית‬ ‫פנים‬ ‫עבודה‬ ‫בגדר‬ ‫עדיין‬ ‫ממ‬"‫ג‬-‫של‬ ‫רחב‬ ‫במגוון‬ ‫העוסקות‬ ‫לוויין‬ ‫מפות‬ ‫סט‬
‫נו‬‫שאים‬
‫שונים‬ ‫בתחומים‬ ‫סביבתי‬ ‫תסקיר‬ ‫להכנת‬ ‫הנחיות‬ ‫סביבתיים‬ ‫תסקירים‬
‫לאיכות‬ ‫המשרד‬ ‫של‬ ‫ומעודכנת‬ ‫עצמאית‬ ‫מערכת‬
‫הסביבה‬.‫מידע‬ ‫העברת‬ ‫של‬ ‫מסוים‬ ‫פעולה‬ ‫שיתוף‬ ‫קיים‬
‫הבאים‬ ‫הגופים‬ ‫עם‬ ‫הסכמים‬ ‫על‬ ‫המבוסס‬:‫קק‬"‫ל‬,‫חברה‬
‫הטבע‬ ‫להגנת‬,‫הפנים‬ ‫משרד‬,‫התשתיות‬ ‫משרד‬,‫למ‬"‫ס‬
‫הטבע‬ ‫שמורות‬ ‫ורשות‬.‫ב‬‫פעולה‬ ‫שיתוף‬ ‫הסכם‬ ‫קיים‬ ‫נוסף‬
‫לתמ‬ ‫הנוגע‬ ‫בכל‬ ‫הפנים‬ ‫משרד‬ ‫עם‬"‫ותמ‬ ‫אות‬"‫מים‬.
‫באינטרנט‬ ‫גם‬ ‫קיימים‬ ‫המערכת‬ ‫מתוך‬ ‫חלקים‬.
‫ה‬ ‫מערכת‬-GIS‫והפתוח‬ ‫הבנוי‬ ‫השטח‬ ‫של‬ ‫מיפוי‬ ‫מציגה‬
‫בישראל‬,‫קרקע‬ ‫שימושי‬)‫חקלאות‬ ‫שטחי‬,‫תעשיה‬,
‫בנויים‬ ‫שטחים‬,‫קק‬ ‫יערות‬"‫ל‬,‫הנדסיים‬ ‫מתקנים‬(,
‫תשתיות‬,‫אוכ‬ ‫צפיפות‬‫לוסין‬,‫טופוגרפיה‬,‫כבישים‬
‫ומחלפים‬)‫מע‬ ‫נתוני‬"‫צ‬(,‫דלק‬ ‫תחנות‬,‫תוכניות‬ ‫דלק‬ ‫קווי‬
‫וכדומה‬ ‫מתאר‬.‫של‬ ‫שכבות‬ ‫מערכת‬ ‫קיימת‬ ‫בנוסף‬
‫הכוללת‬ ‫סביבתית‬ ‫תשתית‬:‫פסולת‬ ‫סילוק‬ ‫אתרי‬,‫טיהור‬
‫אוויר‬ ‫ניטור‬ ‫ומערכות‬ ‫שופכין‬.
‫הארגון‬ ‫בתוך‬ ‫עתידי‬ ‫נתונים‬ ‫איסוף‬
‫הערות‬ ‫לא‬ ‫נתונים‬-‫תחבורתיים‬
‫המשרד‬‫זמן‬ ‫בכל‬ ‫תחבורתיים‬ ‫נתונים‬ ‫לאסוף‬ ‫מבקש‬
‫התפלגות‬ ‫תמונת‬ ‫את‬ ‫לקבל‬ ‫מנת‬ ‫על‬ ‫בארץ‬ ‫מקום‬ ‫ובכל‬
‫בארץ‬ ‫התנועה‬ ‫ודפוסי‬ ‫התנועה‬.‫תמונה‬ ‫לתת‬ ‫המטרה‬
‫בארץ‬ ‫מתחבורה‬ ‫האוויר‬ ‫זיהום‬ ‫התנהגות‬ ‫של‬ ‫מלאה‬.
‫בארץ‬ ‫תנועה‬ ‫דפוסי‬-‫נסיעות‬ ‫התפלגות‬,‫נסיעות‬ ‫זמני‬,
‫תנועה‬ ‫ספירות‬
‫שימו‬ ‫של‬ ‫דומיננטיות‬ ‫קטגוריות‬‫ש‬
‫באגף‬ ‫הפעילות‬ ‫אופי‬ ‫בשל‬,‫ביותר‬ ‫הנצרכים‬ ‫הנתונים‬,‫הם‬ ‫החשיבות‬ ‫סדר‬ ‫לפי‬:
1.‫קרקע‬ ‫שימושי‬ ‫ונתוני‬ ‫דמוגרפים‬ ‫נתונים‬
2.‫רקע‬ ‫תוכניות‬)‫תמ‬"‫ותמ‬ ‫אות‬"‫מים‬(
3.‫הארץ‬ ‫בכל‬ ‫הברזל‬ ‫ומסילות‬ ‫הדרכים‬ ‫מצאי‬
4.‫בישראל‬ ‫הרכב‬ ‫כלי‬ ‫מצבת‬.
‫הנתונים‬ ‫איסוף‬ ‫בתחום‬ ‫הארגון‬ ‫בפני‬ ‫העומדות‬ ‫העיקריות‬ ‫הבעיות‬
•‫ו‬ ‫זמינות‬‫לנתונים‬ ‫נגישות‬–‫נתונים‬ ‫ושקיפות‬ ‫נגישות‬ ‫של‬ ‫בעיה‬ ‫קיימת‬,‫האלקטרוני‬ ‫בתחום‬ ‫בעיקר‬.
‫דרישה‬ ‫לפי‬ ‫אינפורמציה‬ ‫ומעביר‬ ‫נתונים‬ ‫בשקיפות‬ ‫דוגל‬ ‫הסביבה‬ ‫לאיכות‬ ‫המשרד‬)‫חלקה‬ ‫כאשר‬
‫האינטרנט‬ ‫ברשת‬ ‫קבוע‬ ‫באופן‬ ‫חשוף‬(,‫מסוימים‬ ‫בתחומים‬ ‫אינפורמציה‬ ‫להשיג‬ ‫מתקשה‬ ‫אך‬.‫גוף‬
‫את‬ ‫לחלוק‬ ‫צריך‬ ‫ציבורי‬‫שבידו‬ ‫המידע‬,‫בהסכמים‬ ‫אותו‬ ‫לעגן‬ ‫יש‬ ‫מידע‬ ‫חופש‬ ‫של‬ ‫בעיה‬ ‫קיימת‬ ‫ואם‬
‫הרלוונטיים‬ ‫הגופים‬ ‫בין‬ ‫קבועים‬.‫ליצור‬ ‫ניתן‬"‫סגורה‬ ‫מערכת‬"‫ונתונים‬ ‫אינפורמציה‬ ‫העברת‬ ‫של‬
‫קבוע‬ ‫מהסדר‬ ‫חלק‬ ‫שיהיו‬ ‫משתמשים‬ ‫בין‬.
•‫לתחבורה‬ ‫ארצית‬ ‫אב‬ ‫תוכנית‬ ‫חסרה‬‫בישראל‬ ‫התחבורתי‬ ‫התכנון‬ ‫תחום‬ ‫את‬ ‫שתוביל‬.‫כז‬ ‫תוכנית‬‫ו‬
‫את‬ ‫ויימנע‬ ‫כתובת‬ ‫ישמש‬ ‫אשר‬ ‫אחד‬ ‫מוסמך‬ ‫גורם‬ ‫ידי‬ ‫על‬ ‫ותובל‬ ‫ההחלטות‬ ‫קבלת‬ ‫תהליך‬ ‫על‬ ‫תשפיע‬
‫הסולל‬ ‫בגוף‬ ‫הקיימת‬ ‫התלות‬.
6.4‫המשתמשים‬ ‫סקר‬ ‫של‬ ‫בהקשר‬ ‫הארגון‬ ‫הגדרת‬
‫נתונים‬ ‫ספק‬/‫משתמש‬/‫אסטרטגי‬ ‫שותף‬)‫פעולה‬ ‫לשתף‬ ‫ורצון‬ ‫נתונים‬ ‫לאסוף‬ ‫יכולת‬ ‫בעל‬(
74
6.5‫המ‬ ‫סקר‬ ‫של‬ ‫בהקשר‬ ‫הארגון‬ ‫הערות‬‫שתמשים‬
‫הסביבה‬ ‫לאיכות‬ ‫המשרד‬,‫הפרוייקט‬ ‫על‬ ‫מברך‬!‫פעיל‬ ‫באופן‬ ‫פעולה‬ ‫לשתף‬ ‫מוכן‬–‫ולכנס‬ ‫מידע‬ ‫להעביר‬
‫בנושא‬ ‫לישיבות‬ ‫אנשים‬.‫לגופים‬ ‫הן‬ ‫ונגישה‬ ‫ידידותית‬ ‫יותר‬ ‫תהיה‬ ‫התחבורתית‬ ‫האינפורמציה‬ ‫וכאשר‬ ‫אם‬
‫לתושבים‬ ‫והן‬ ‫המתכננים‬–‫ייטב‬ ‫כך‬)‫ויעשה‬ ‫ייתכן‬ ‫זה‬ ‫מעין‬ ‫תהליך‬ ‫מסוימת‬ ‫במידה‬"‫סדר‬‫בבלאגן‬.("
‫תחבורתיים‬ ‫לנושאים‬ ‫הקשור‬ ‫בכל‬ ‫לדעת‬ ‫הציבור‬ ‫רוצה‬ ‫מה‬ ‫שיבדוק‬ ‫נוסף‬ ‫פן‬ ‫לפרוייקט‬ ‫להוסיף‬ ‫ממליץ‬–
‫בכבישים‬ ‫תנועה‬,‫סביבתיים‬ ‫היבטים‬,‫כבישים‬ ‫מצאי‬,‫וכדומה‬ ‫מתוכננים‬ ‫פרוייקטים‬ ‫על‬ ‫מידע‬.‫שכן‬
‫ז‬ ‫לפרוייקט‬ ‫בהקשר‬ ‫משמועות‬ ‫הניזונות‬ ‫תושבים‬ ‫בקבוצות‬ ‫המשרד‬ ‫ניתקל‬ ‫קרובות‬ ‫לעיתים‬‫אחר‬ ‫או‬ ‫ה‬
‫דלתם‬ ‫בפתח‬ ‫הנבנה‬,‫מהימנים‬ ‫לנתונים‬ ‫להגיע‬ ‫רב‬ ‫קושי‬ ‫וקיים‬.
)‫המידע‬ ‫מקורות‬ ‫ברשימת‬ ‫ראה‬ ‫הראיון‬ ‫לסיכום‬ ‫נוספים‬ ‫מקורות‬(
7.‫ישראל‬ ‫מקרקעי‬ ‫מינהל‬ ‫ופיתוח‬ ‫תכנון‬ ‫אגף‬
7.1‫התחבורתית‬ ‫המערכת‬ ‫עם‬ ‫הקשר‬ ‫ואפיון‬ ‫הארגון‬ ‫פעילות‬ ‫מהות‬
‫פעילותו‬ ‫ומהות‬ ‫הארגון‬ ‫מבנה‬
‫א‬.‫המקרק‬ ‫מלאי‬ ‫ניהול‬‫המינהל‬ ‫שבאחריות‬ ‫עין‬-‫והסדר‬ ‫רישום‬:‫בלשכת‬ ‫החוכרים‬ ‫זכויות‬ ‫רישום‬
‫המקרקעין‬)‫טאבו‬(,‫משכנות‬ ‫חברות‬,‫המינהל‬ ‫של‬ ‫בעלות‬ ‫קובצי‬.
‫ב‬.‫מקרקעין‬ ‫והסדר‬ ‫חליפין‬ ‫קרקעות‬ ‫רכישת‬:‫קרקעות‬ ‫רכישת‬,‫ומתן‬ ‫ציבור‬ ‫לצורכי‬ ‫הפקעות‬
‫בגינן‬ ‫פיצויים‬,‫חליפין‬,‫מקרקעין‬ ‫להסדר‬ ‫תביעות‬.
‫ג‬.‫קרקע‬ ‫שימושי‬ ‫על‬ ‫פיקוח‬‫שונים‬:‫פיקוח‬ ‫משימות‬,‫תפעול‬ ‫עקרונות‬,‫גורמי‬ ‫עם‬ ‫פעולה‬ ‫שיתוף‬
‫חוץ‬.
‫ד‬.‫ציבורית‬ ‫בבעלות‬ ‫קרקע‬ ‫עתודות‬ ‫יצירת‬:‫קרקעות‬ ‫ופיתוח‬ ‫תכנון‬,‫שונים‬ ‫באזורים‬ ‫פיתוח‬,‫רכישת‬
‫תוכניות‬ ‫ביצוע‬ ‫לשם‬ ‫קרקעות‬.
‫ה‬.‫שונים‬ ‫לייעודים‬ ‫והקצאתן‬ ‫קרקעות‬ ‫שיווק‬:‫קצר‬ ‫לזמן‬ ‫עירונית‬ ‫קרקע‬ ‫הקצאת‬,‫הקצאת‬
‫למסחר‬ ‫קרקעות‬‫ותעשייה‬,‫לחקלאות‬ ‫קרקע‬ ‫הקצאת‬,‫לתיירות‬ ‫קרקע‬ ‫הקצאת‬,‫קרקע‬ ‫הקצאת‬
‫ממשלה‬ ‫למשרדי‬,‫ציבור‬ ‫למטרות‬ ‫קרקע‬ ‫הקצאת‬.
‫ו‬.‫ובמשתכנים‬ ‫בחוכרים‬ ‫טיפול‬-‫משתכנים‬ ‫אכלוס‬:‫עירונית‬ ‫בקרקע‬ ‫זכיות‬ ‫העברת‬,‫עירוני‬ ‫יעוד‬
‫למגורים‬ ‫שלא‬)‫עסק‬ ‫בתי‬,‫תעשייה‬ ‫מבני‬,‫משרדים‬,‫נופש‬ ‫ומגורי‬ ‫מלונות‬(,‫בנייה‬ ‫תוספות‬,‫שינוי‬
‫מגרשים‬ ‫ייעודי‬,‫עירונית‬ ‫בקרקע‬ ‫זכויות‬ ‫העברת‬,‫קצר‬ ‫לזמן‬ ‫חקלאית‬ ‫קרקע‬ ‫החכרת‬.
‫ופיתוח‬ ‫תכנון‬ ‫אגף‬‫ישראל‬ ‫מקרקעי‬ ‫מינהל‬ ‫עבור‬ ‫הפיזי‬ ‫התכנון‬ ‫בתחום‬ ‫הקשור‬ ‫כל‬ ‫את‬ ‫מרכז‬,‫תכנון‬
‫אחרים‬ ‫ממשלה‬ ‫משרדי‬ ‫עם‬ ‫משותפת‬ ‫בעבודה‬ ‫המשולב‬-‫פנים‬,‫שיכון‬,‫מקומיות‬ ‫ורשויות‬ ‫תחבורה‬.
‫מתכנן‬ ‫כגוף‬‫האגף‬ ‫עוסק‬ ‫ומפתח‬‫מדיניות‬ ‫בקביעת‬,‫נתונים‬ ‫איסוף‬)‫איסוף‬ ‫של‬ ‫שלב‬ ‫מחייב‬ ‫פרוייקט‬ ‫כל‬
‫נתונים‬.‫פרוייקטים‬ ‫של‬ ‫גדול‬ ‫במספר‬ ‫עוסק‬ ‫המינהל‬,‫איסוף‬ ‫הוא‬ ‫הראשיים‬ ‫התחומים‬ ‫שאחד‬ ‫מכאן‬
‫קיימת‬ ‫נתונים‬ ‫מערכת‬ ‫ובבניית‬,‫המתבטאת‬,‫כיום‬,‫בממ‬"‫ומרוכב‬ ‫מפורט‬ ‫ג‬(,‫תכנון‬,‫מערכת‬ ‫תפעול‬
75
‫ייצור‬)‫התכ‬ ‫תהליך‬‫שונות‬ ‫תוכניות‬ ‫מאות‬ ‫של‬ ‫ייצור‬ ‫תהליך‬ ‫ממערך‬ ‫כחלק‬ ‫נון‬(,‫הכנת‬‫ניתוחים‬
‫גיאוגרפיים‬‫מקרקעין‬ ‫שטחי‬ ‫ואיתור‬.
‫התחבורה‬ ‫לתחום‬ ‫הארגון‬ ‫השקת‬
‫נכון‬ ‫מקרקעין‬ ‫תכנון‬ ‫באמצעות‬ ‫המדינה‬ ‫לצורכי‬ ‫מענה‬ ‫לתת‬ ‫הוא‬ ‫ישראל‬ ‫מקרקעי‬ ‫מינהל‬ ‫של‬ ‫היעד‬.
‫ותשתית‬ ‫מפתח‬ ‫נקודת‬ ‫והתכנון‬ ‫הפיתוח‬ ‫בקידום‬ ‫רואה‬ ‫המינהל‬‫הרצויות‬ ‫המגמות‬ ‫לקידום‬ ‫חיונית‬.‫מתוך‬
‫התחבורתי‬ ‫התכנון‬ ‫תחום‬ ‫גם‬ ‫מנוהל‬ ‫זו‬ ‫מבט‬ ‫נקודת‬:‫פתרונות‬ ‫מתן‬ ‫תוך‬ ‫מואץ‬ ‫כלכלי‬ ‫לפיתוח‬ ‫התשובה‬
‫השונות‬ ‫התחבורתיות‬ ‫המערכות‬ ‫עם‬ ‫הקרקע‬ ‫שימושי‬ ‫של‬ ‫משולב‬ ‫בתכנון‬ ‫גלום‬ ‫סביבתיים‬.
‫ו‬ ‫לו‬ ‫חיצוניים‬ ‫ממקורות‬ ‫נתונים‬ ‫איסוף‬ ‫על‬ ‫לרב‬ ‫מבוססת‬ ‫התכנון‬ ‫עבודת‬‫במאגרים‬ ‫איסוף‬ ‫על‬ ‫פחות‬
‫פנימיים‬.‫פנימי‬ ‫איסוף‬ ‫נערך‬ ‫מהימנים‬ ‫בנתונים‬ ‫מחסור‬ ‫בשל‬ ‫לעיתים‬,‫תנועה‬ ‫ספירות‬ ‫בתחומי‬ ‫בעיקר‬,
‫ודומיהם‬ ‫יעד‬ ‫מוצא‬ ‫סקרי‬.
7.2‫חיצוניים‬ ‫תחבורתיים‬ ‫בנתונים‬ ‫השימוש‬ ‫דרכי‬ ‫אפיון‬
‫מעובדים‬ ‫נתונים‬ ‫מול‬ ‫ראשוניים‬ ‫תחבורתים‬ ‫בסקרים‬ ‫השימוש‬ ‫מידת‬
‫ופיתו‬ ‫לתכנון‬ ‫האגף‬‫מעובדים‬ ‫בנתונים‬ ‫והן‬ ‫בסיס‬ ‫בנתוני‬ ‫הן‬ ‫נרחב‬ ‫שימוש‬ ‫עושה‬ ‫ח‬.
‫ראשוניים‬ ‫תחבורתיים‬ ‫בסקרים‬ ‫שימוש‬:
‫א‬.‫הרקע‬ ‫ותוכניות‬ ‫התחבורתית‬ ‫במערכת‬ ‫העלויות‬ ‫נתוני‬‫של‬ ‫הנתונים‬ ‫בסיס‬ ‫מתוך‬ ‫ישירות‬ ‫נאספים‬
‫המפעיל‬ ‫הגוף‬)‫אגד‬,‫ישראל‬ ‫רכבת‬,‫מע‬"‫צ‬,‫והפנים‬ ‫התחבורה‬ ‫ומשרדי‬ ‫שקד‬(‫נתונים‬ ‫איסוף‬ ‫וממערכת‬
‫פנימ‬‫ית‬.
‫ב‬.‫הביקוש‬ ‫ודפוסי‬ ‫התפעול‬ ‫נתוני‬‫התחבורתיים‬‫מעובדים‬ ‫ונתונים‬ ‫בסיס‬ ‫נתוני‬ ‫מתוך‬ ‫נאספים‬
‫מהלמ‬"‫ס‬,‫הסביבה‬ ‫לאיכות‬ ‫והמשרד‬ ‫התחבורה‬ ‫לחקר‬ ‫המכון‬.
‫מעובדים‬ ‫בנתונים‬ ‫שימוש‬:
‫והגיאו‬ ‫החברתיים‬ ‫הנתונים‬-‫כלכליים‬‫ע‬ ‫שעובדו‬ ‫נתונים‬ ‫וקבצי‬ ‫דוחות‬ ‫מתוך‬ ‫נאספים‬"‫הלמ‬ ‫י‬"‫ס‬.
‫החיצ‬ ‫הנתונים‬ ‫סוגי‬‫בהווה‬ ‫בשימוש‬ ‫אינם‬ ‫ואשר‬ ‫הארגון‬ ‫מעוניין‬ ‫בהם‬ ‫וניים‬
‫הערות‬ ‫לא‬ ‫נתונים‬-‫תחבורתיים‬
‫בתכנון‬ ‫עדיפות‬ ‫סדר‬ ‫לערוך‬ ‫המטרה‬.‫שתי‬ ‫קיימות‬
‫דילמות‬:‫הראשונה‬,‫ומקדמים‬ ‫לתכנן‬ ‫מה‬ ‫אין‬ ‫כאשר‬
‫תוכניות‬.‫והשנייה‬,‫תוכניות‬ ‫עודף‬ ‫של‬ ‫מצב‬ ‫קיים‬ ‫כאשר‬
‫לקדם‬ ‫מה‬ ‫להחליט‬ ‫צורך‬ ‫ויש‬-‫הצורך‬ ‫קיים‬ ‫כאן‬
‫בתחזיות‬‫כלכליות‬ ‫ובתחזיות‬ ‫ביקושים‬.
‫כלכלי‬ ‫ופוטנציאל‬ ‫ביקושים‬ ‫תחזיות‬
‫אמינה‬ ‫לא‬ ‫בצורה‬ ‫המקרקעין‬ ‫פוטנציאל‬ ‫קיים‬ ‫כיום‬.
‫התוכניות‬ ‫של‬ ‫ואמינה‬ ‫נכונה‬ ‫תמונה‬ ‫לקבל‬ ‫המטרה‬
‫השנות‬"‫המתגלגלות‬"-‫שלהן‬ ‫הסטטוס‬,‫הקיבולת‬
‫שלהן‬,‫בוועדות‬ ‫לאישור‬ ‫שלהן‬ ‫הסיכוי‬)‫מחוזיות‬
‫מקומיות‬(,‫בגופים‬ ‫תוכניות‬ ‫מצב‬‫ממשלתיים‬ ‫אחרים‬
‫ופרטיים‬.‫הגדרות‬ ‫של‬ ‫אחיד‬ ‫בסיווג‬ ‫צורך‬ ‫יש‬ ‫כך‬ ‫לשם‬
‫התכנון‬:‫מונחים‬ ‫הגדרת‬,‫אחידה‬ ‫ספירה‬,‫אחיד‬ ‫סטטוס‬,
‫מתאר‬ ‫ותכניות‬ ‫שלדי‬ ‫לתכנון‬ ‫הגדרות‬.
‫מקרקעין‬ ‫מלאי‬
76
7.3‫בארגון‬ ‫הקיימים‬ ‫פנימיים‬ ‫נתונים‬ ‫מאגרי‬
‫קיימים‬ ‫וסקרים‬ ‫נתונים‬ ‫במאגרי‬ ‫ושימוש‬ ‫אחזקה‬
‫הערות‬-‫פעיל‬ ‫מאגר‬,‫איסוף‬ ‫זמן‬ ‫תחבורתיים‬ ‫נתונים‬
‫סקר‬ ‫נערך‬ ‫לכן‬ ‫הרכבת‬ ‫מקרקעי‬ ‫על‬ ‫מחלוקת‬ ‫קיימת‬
‫והפוטנציאל‬ ‫התחנות‬ ‫שטחי‬ ‫את‬ ‫בחן‬ ‫אשר‬ ‫שיטתי‬.‫זהו‬
‫עסקי‬ ‫כלכלי‬ ‫לפיתוח‬ ‫ייתכנות‬ ‫סקר‬,‫של‬ ‫בדגש‬
‫משולבים‬ ‫פרוייקטים‬.
‫שלהם‬ ‫והפוטנציאל‬ ‫הרכבת‬ ‫תחנות‬ ‫שטחי‬ ‫סקר‬
‫הערות‬-‫פעיל‬ ‫מאגר‬,‫איסוף‬ ‫זמן‬ ‫לא‬ ‫נתונים‬-‫תחבו‬‫רתיים‬
‫במטרה‬ ‫הקיבוצים‬ ‫התמוטטות‬ ‫בעקבות‬ ‫שנערך‬ ‫סקר‬
‫תהליך‬ ‫לקראת‬ ‫נדלנית‬ ‫הערכה‬ ‫לתת‬"‫החובות‬ ‫הסדר‬."
‫נדל‬ ‫ייתכנות‬ ‫של‬ ‫בחינה‬ ‫עושה‬ ‫הסקר‬"‫ייעוד‬ ‫ושינויי‬ ‫נית‬.
‫נדל‬ ‫וייתכנות‬ ‫קרקע‬ ‫שימושי‬ ‫נתוני‬"‫נית‬-‫קרקעות‬ ‫סקר‬
‫הקיבוצים‬
‫הארץ‬ ‫רחבי‬ ‫בכל‬ ‫מחצבות‬ ‫מאות‬ ‫כמה‬ ‫של‬ ‫בדיקה‬-
‫גודל‬ ‫מאפייני‬,‫א‬‫חזקה‬,‫בעלות‬,‫חציבה‬ ‫פוטנציאל‬,
‫בשטח‬ ‫פעילות‬.‫התשתיות‬ ‫משרד‬ ‫עם‬ ‫נערך‬ ‫הסקר‬
)‫המכרות‬ ‫על‬ ‫הממונה‬.(
‫קרקע‬ ‫שימושי‬ ‫נתוני‬-‫מחצבות‬ ‫סקר‬
‫הסביבה‬ ‫לאיכות‬ ‫המשרד‬ ‫עם‬ ‫נעשה‬ ‫הסקר‬ ‫סביבה‬ ‫איכות‬ ‫סקרי‬-‫צילומי‬ ‫ידי‬ ‫על‬ ‫קיימת‬ ‫בניה‬ ‫סקר‬
‫אוויר‬
‫ישראל‬ ‫מקרקעי‬ ‫שמינהל‬ ‫התכנון‬ ‫מערך‬ ‫כל‬ ‫על‬ ‫דוח‬
"‫מגלגל‬."‫בטיפול‬ ‫הקיימות‬ ‫תוכניות‬ ‫של‬ ‫הסטטוס‬
‫המינהל‬,‫שלהן‬ ‫הקיבולת‬,‫לאישור‬ ‫שלהן‬ ‫הסיכוי‬
‫בוועדות‬)‫מקומיות‬ ‫מחוזיות‬.(‫בבנייה‬ ‫הנמצא‬ ‫מאגר‬.
‫התכנוני‬ ‫המערך‬ ‫של‬ ‫מלאה‬ ‫תמונה‬ ‫לתת‬ ‫המטרה‬
‫השונים‬ ‫הממשלה‬ ‫למשרדי‬.
‫רקע‬ ‫תוכניות‬
‫הערות‬-‫פעיל‬ ‫מאגר‬,‫איסוף‬ ‫זמן‬ ‫לא‬ ‫נתונים‬-‫תחבורתיים‬
‫פרוייקט‬‫ביותר‬ ‫מסובך‬ ‫פרוייקט‬ ‫הוא‬ ‫ההסבה‬-‫כ‬ ‫איסוף‬
-40‫מפורטות‬ ‫תוכניות‬ ‫אלף‬,‫למדיה‬ ‫שלהן‬ ‫הסבה‬
‫ממוחשבת‬,"‫התכנון‬ ‫שפת‬ ‫איחוד‬"‫שנאספו‬ ‫תוכניות‬ ‫של‬
‫אחת‬ ‫מפעם‬ ‫יותר‬ ‫שתוכננו‬ ‫ואזורים‬ ‫שנים‬ ‫לאורך‬.
‫ה‬ ‫מערכת‬-GIS‫המשרד‬ ‫עם‬ ‫שונים‬ ‫בהסכמים‬ ‫מקושרת‬
‫הסביבה‬ ‫לאיכות‬,‫הפנים‬ ‫משרד‬)‫תוכניו‬ ‫את‬ ‫מעבד‬‫ת‬
‫המתאר‬(,‫קק‬"‫והגנים‬ ‫הטבע‬ ‫שמורות‬ ‫ורשות‬ ‫ל‬.
‫גיאוגרפי‬ ‫מידע‬ ‫מערכת‬)GIS(-‫שכבות‬ ‫מציגה‬ ‫המערכת‬
‫מאושרות‬ ‫מפורטות‬ ‫תוכניות‬ ‫של‬
‫ב‬ ‫העוסקים‬ ‫שנתיים‬ ‫דוחות‬-‫מקרקעין‬ ‫זכויות‬ ‫מסירת‬
)‫למגורים‬ ‫קרקעות‬,‫קרקע‬ ‫ייעודי‬ ‫שינויי‬,‫הרחבות‬
‫יישובים‬(,‫מקרקעין‬ ‫ניהול‬)‫חקלאית‬ ‫קרקע‬ ‫החכרת‬,
‫סיווג‬‫חקלאיים‬ ‫יישובים‬(
‫מקרקעין‬ ‫נתוני‬
‫הארגון‬ ‫בתוך‬ ‫עתידי‬ ‫נתונים‬ ‫איסוף‬
‫הערות‬ ‫לא‬ ‫נתונים‬-‫תחבורתיים‬
‫בבנייה‬ ‫הנמצא‬ ‫המאגר‬,‫התמונה‬ ‫את‬ ‫לתת‬ ‫מטרתו‬
‫התכנוני‬ ‫המערך‬ ‫של‬ ‫המלאה‬)‫התוכניות‬"‫המתגלגלות‬"
-‫שלהן‬ ‫הסטטוס‬,‫שלהן‬ ‫הקיבולת‬,‫שלהן‬ ‫הסיכוי‬
‫בוועדות‬ ‫לאישור‬)‫ומקומיות‬ ‫מחוזיות‬(,‫מצב‬‫תוכניות‬
‫ופרטיים‬ ‫ממשלתיים‬ ‫אחרים‬ ‫בגופים‬(‫הממשלה‬ ‫למשרדי‬
‫ברור‬ ‫מידע‬ ‫לבסיס‬ ‫ולהגיע‬ ‫השונים‬.
‫מקרקעין‬ ‫פוטנציאל‬
‫שימוש‬ ‫של‬ ‫דומיננטיות‬ ‫קטגוריות‬
‫פרוייקט‬ ‫פר‬ ‫נעשה‬ ‫ופיתוח‬ ‫לתכנון‬ ‫באגף‬ ‫הנתונים‬ ‫איסוף‬.‫וסגנון‬ ‫הפרוייקטים‬ ‫של‬ ‫המגוון‬ ‫האופי‬ ‫בשל‬
‫האגף‬ ‫של‬ ‫הפעילות‬,‫קטגוריה‬ ‫נמצאה‬ ‫לא‬‫דומיננטית‬,‫וסקרים‬ ‫נתונים‬ ‫של‬ ‫רחב‬ ‫במגוון‬ ‫שימוש‬ ‫אלא‬
‫תחבורתיים‬.
77
‫הנתונים‬ ‫איסוף‬ ‫בתחום‬ ‫הארגון‬ ‫בפני‬ ‫העומדות‬ ‫העיקריות‬ ‫הבעיות‬
‫הנתונים‬ ‫איכות‬-‫פעיל‬ ‫היה‬ ‫התחבורה‬ ‫לחקר‬ ‫המכון‬ ‫כאשר‬ ‫גם‬ ‫שהיתה‬ ‫מהימנים‬ ‫בנתונים‬ ‫חוסר‬ ‫של‬ ‫בעיה‬.
‫ו‬ ‫מלאים‬ ‫אינם‬ ‫הנתונים‬ ‫אחרת‬ ‫או‬ ‫זו‬ ‫מסיבה‬ ‫קרובות‬ ‫לעיתים‬‫להשלימם‬ ‫צורך‬ ‫יש‬.‫נובע‬ ‫זה‬ ‫האם‬ ‫השאלה‬
‫ניגוח‬ ‫לצורך‬ ‫בנתונים‬ ‫שימוש‬ ‫הוא‬ ‫לכך‬ ‫שהגורם‬ ‫או‬ ‫מלאים‬ ‫אינם‬ ‫שהנתונים‬ ‫מכך‬)‫או‬ ‫זו‬ ‫במידה‬ ‫הסקר‬ ‫וכך‬
‫אובייקטיבי‬ ‫איננו‬ ‫אחרת‬.(‫הסקרים‬ ‫מהימנות‬ ‫את‬ ‫מורידה‬ ‫להם‬ ‫ופרשנות‬ ‫מהימנים‬ ‫בנתונים‬ ‫חוסר‬
‫הפרוייקטים‬ ‫בתכנון‬ ‫קשה‬ ‫בעיה‬ ‫ויוצרת‬.
7.4‫ד‬ ‫חלק‬'-‫המשתמשים‬ ‫סקר‬ ‫של‬ ‫בהקשר‬ ‫הארגון‬ ‫הגדרת‬
‫נתונים‬ ‫ספק‬/‫משתמש‬/‫אסטרטגי‬ ‫שותף‬)‫פעולה‬ ‫לשתף‬ ‫ורצון‬ ‫נתונים‬ ‫לאסוף‬ ‫יכולת‬ ‫בעל‬(
7.5‫המשתמשים‬ ‫סקר‬ ‫של‬ ‫בהקשר‬ ‫הארגון‬ ‫הערות‬
‫תכנונית‬ ‫מבחינה‬ ‫נכון‬ ‫דבר‬ ‫הינה‬ ‫נתונים‬ ‫באיסוף‬ ‫או‬ ‫תחבורתי‬ ‫סקר‬ ‫בביצוע‬ ‫הצורך‬ ‫העלאת‬,‫זהו‬ ‫בפועל‬ ‫אך‬
‫שבעז‬ ‫הכלים‬ ‫אחד‬‫להתנגד‬ ‫מנת‬ ‫על‬ ‫משתמשים‬ ‫התכנון‬ ‫מוסדות‬ ‫רתו‬/‫לעקב‬/‫להסס‬/‫בוועדות‬ ‫החלטות‬ ‫לדחות‬
‫התכנון‬.‫הגיוניים‬ ‫בלתי‬ ‫לממדים‬ ‫מנופחים‬ ‫או‬ ‫נדרשים‬ ‫אינם‬ ‫הנעשים‬ ‫מהסקרים‬ ‫ניכר‬ ‫שחלק‬ ‫יוצא‬ ‫מכאן‬
‫בהרבה‬ ‫הנגועים‬"‫אגו‬"‫כוח‬ ‫ומאבקי‬.‫שניתן‬ ‫כמה‬ ‫עד‬ ‫אובייקטיבי‬ ‫מקצועי‬ ‫גוף‬ ‫ברקע‬ ‫שיהיה‬ ‫חשוב‬,‫שירכיב‬
‫הסקר‬ ‫את‬‫לתכנון‬ ‫מציאות‬ ‫בין‬ ‫מה‬ ‫בפועל‬ ‫וייקבע‬ ‫ים‬.)‫ברשימת‬ ‫ראה‬ ‫הראיון‬ ‫לסיכום‬ ‫נוספים‬ ‫מקורות‬
‫המידע‬ ‫מקורות‬(
8.‫בי‬‫לאומי‬ ‫טוח‬
8.1‫התחבורתית‬ ‫המערכת‬ ‫עם‬ ‫הקשר‬ ‫ואפיון‬ ‫הארגון‬ ‫פעילות‬ ‫מהות‬
‫פעילותו‬ ‫ומהות‬ ‫הארגון‬ ‫מבנה‬
‫בשנת‬ ‫נוסד‬ ‫לאומי‬ ‫לביטוח‬ ‫המוסד‬1953‫ה‬ ‫הפערים‬ ‫לצמצום‬ ‫העיקרי‬ ‫כמכשיר‬‫ולהבטחת‬ ‫בישראל‬ ‫כלכליים‬
‫ומשפחה‬ ‫תושב‬ ‫לכל‬ ‫כלכלית‬ ‫הגנה‬,‫מתמשכת‬ ‫או‬ ‫זמנית‬ ‫מצוקה‬ ‫בעת‬.‫דמי‬ ‫גובה‬ ‫הלאומי‬ ‫הביטוח‬ ‫מערכת‬
‫לזכאים‬ ‫גמלאות‬ ‫ומשלמת‬ ‫הציבור‬ ‫מכלל‬ ‫ביטוח‬,‫ע‬ ‫בחוק‬ ‫הקבועים‬ ‫למבחנים‬ ‫בכפוף‬"‫הכנסות‬ ‫העברת‬ ‫י‬
‫ופגיעות‬ ‫חלשות‬ ‫לקבוצות‬ ‫כלכלית‬ ‫מבחינה‬ ‫מבוססות‬ ‫מקבוצות‬.‫לביטו‬ ‫המוסד‬‫משמש‬ ‫לאומי‬ ‫ח‬,‫אפוא‬,
‫סוציאליים‬ ‫קריטריונים‬ ‫לפי‬ ‫הלאומית‬ ‫ההכנסה‬ ‫מן‬ ‫חלק‬ ‫של‬ ‫מחודשת‬ ‫לחלוקה‬ ‫מכשיר‬.‫של‬ ‫האחריות‬ ‫תחומי‬
‫כוללים‬ ‫הלאומי‬ ‫הביטוח‬‫הגמלאות‬ ‫מקבלי‬ ‫אפיון‬‫העבודה‬ ‫לשוק‬ ‫וזיקה‬ ‫עבודה‬ ‫מצב‬ ‫לפי‬)‫שיקום‬ ‫גמלאות‬
‫וקימום‬,‫מועד‬ ‫ארוכות‬ ‫גמלאות‬-‫פנסיה‬,‫נכות‬,‫התאלמנות‬-‫גמלאות‬‫להבטחת‬ ‫וגמלאות‬ ‫שכר‬ ‫מחליפות‬
‫לקיום‬ ‫מינימום‬ ‫הכנסה‬(;‫הקהילה‬ ‫שירותי‬ ‫בתחום‬ ‫וניסיוניים‬ ‫מיוחדים‬ ‫מפעלים‬ ‫קיום‬;‫שירותים‬ ‫פיתוח‬
‫סיעודיים‬ ‫ולקשישים‬ ‫לנכים‬;‫סוציאלי‬ ‫ביטוח‬ ‫הפעלת‬‫שונים‬ ‫בתחומים‬)‫אמהות‬ ‫ביטוח‬,‫ילדים‬ ‫ביטוח‬,
‫עבודה‬ ‫נפגעי‬ ‫ביטוח‬,‫תאונות‬ ‫נפגעי‬ ‫ביטוח‬,‫אבטלה‬ ‫ביטוח‬,‫ביט‬‫עובדים‬ ‫זכויות‬ ‫וח‬,‫נכות‬ ‫ביטוח‬,‫סיעוד‬ ‫ביטוח‬,
‫זקנה‬ ‫ביטוח‬(;‫וביצוע‬ ‫אחריות‬‫והסכמים‬ ‫חוקים‬)‫הכנסה‬ ‫הבטחת‬ ‫חוק‬,‫מזונות‬ ‫חוק‬,‫לנפגעי‬ ‫התגמולים‬ ‫חוק‬
‫איבה‬ ‫פעולות‬,‫ממלכתי‬ ‫בריאות‬ ‫ביטוח‬ ‫חוק‬,‫חדשים‬ ‫לעולים‬ ‫ושאירים‬ ‫זקנה‬ ‫קצבאות‬ ‫תשלומי‬ ‫בדבר‬ ‫הסכם‬,
‫ניידות‬ ‫בדבר‬ ‫הסכם‬,‫תגמול‬ ‫בדבר‬ ‫הסכם‬‫מלכות‬ ‫הרוגי‬ ‫של‬ ‫משפחותיהם‬ ‫ובני‬ ‫ציון‬ ‫לאסירי‬ ‫ים‬,‫בדבר‬ ‫הסכם‬
‫העולם‬ ‫אומות‬ ‫לחסידי‬ ‫תגמולים‬,‫אחרות‬ ‫מדינות‬ ‫עם‬ ‫בינלאומיות‬ ‫אמנות‬ ‫לפי‬ ‫ותשלומים‬.(
78
‫התחבורה‬ ‫לתחום‬ ‫הארגון‬ ‫השקת‬
‫מדיניות‬ ‫בקביעת‬ ‫בעיקר‬ ‫עוסק‬ ‫הלאומי‬ ‫בביטוח‬ ‫המחקר‬ ‫במנהל‬ ‫שכר‬ ‫מחליפות‬ ‫גמלאות‬ ‫אגף‬,‫תכנון‬,‫איסוף‬
‫נתונים‬‫שירות‬ ‫מערכת‬ ‫ותפעול‬.‫וסקרים‬ ‫בנתונים‬ ‫והשימוש‬ ‫התחבורתי‬ ‫לתחום‬ ‫נגיעה‬ ‫כמעט‬ ‫אין‬ ‫לאגף‬
‫ביותר‬ ‫דל‬ ‫תחבורתיים‬,‫ב‬ ‫משתמשים‬ ‫בעיקר‬‫תעריפים‬ ‫נתוני‬‫בנתונים‬ ‫עניין‬ ‫של‬ ‫מסוימת‬ ‫מידה‬ ‫וקיימת‬
‫בגיל‬ ‫העוסקים‬‫רכב‬ ‫על‬ ‫ובעלות‬.‫כך‬ ‫ובעקבות‬ ‫לנתונים‬ ‫הזמינות‬ ‫רמת‬ ‫את‬ ‫יעלה‬ ‫מסודר‬ ‫נתונים‬ ‫שמאגר‬ ‫ייתכן‬
‫ג‬‫בהם‬ ‫הלאומי‬ ‫הביטוח‬ ‫של‬ ‫השימוש‬ ‫רמת‬ ‫את‬ ‫ם‬.‫רחב‬ ‫נתונים‬ ‫מאגר‬ ‫מחזיק‬ ‫הלאומי‬ ‫שהביטוח‬ ‫לציין‬ ‫חשוב‬
‫בישראל‬ ‫האוכלוסייה‬ ‫של‬ ‫שונים‬ ‫במאפיינים‬ ‫העוסק‬ ‫ביותר‬,‫משמעותי‬ ‫נתונים‬ ‫ספק‬ ‫לשמש‬ ‫עשוי‬ ‫כך‬ ‫ומשום‬
‫שיבנה‬ ‫למאגר‬.
8.2‫חיצוניים‬ ‫תחבורתיים‬ ‫בנתונים‬ ‫השימוש‬ ‫דרכי‬ ‫אפיון‬
‫קיימים‬ ‫נתונים‬ ‫איסוף‬‫חיצוניים‬ ‫ממקורות‬
‫הערות‬ ‫תחבורתיים‬ ‫נתונים‬
‫שימוש‬ ‫לפי‬ ‫התמיכות‬ ‫מקבלי‬ ‫של‬ ‫מיפוי‬ ‫לערוך‬ ‫במטרה‬
‫בתח‬"‫צ‬.
‫עלויות‬ ‫נתוני‬–‫תח‬ ‫תעריפי‬"‫צ‬-‫אגד‬ ‫מחירי‬,‫הנחות‬
‫תח‬ ‫בתעריפי‬"‫צ‬
‫הלאומי‬ ‫הביטוח‬ ‫לקצבת‬ ‫הזכאים‬ ‫את‬ ‫לזהות‬ ‫המטרה‬,
‫הביטוח‬ ‫בהחלטת‬ ‫הסייגים‬ ‫אחד‬ ‫היא‬ ‫רכב‬ ‫על‬ ‫ובעלות‬
‫קצ‬ ‫למתן‬ ‫הלאומי‬‫בה‬.‫משרד‬ ‫של‬ ‫ממאגר‬ ‫נאספו‬ ‫הנתונים‬
‫התחבורה‬
‫רכב‬ ‫ציי‬ ‫על‬ ‫נתונים‬-‫ובעלות‬ ‫גיל‬ ‫על‬ ‫נתונים‬-‫על‬ ‫בעלות‬
‫ישובים‬ ‫לפי‬ ‫רכב‬/‫שכונה‬/‫רחוב‬,‫גיל‬ ‫לפי‬ ‫רכב‬ ‫על‬ ‫בעלות‬,
‫יד‬ ‫ומשלח‬ ‫רכב‬ ‫על‬ ‫בעלות‬,‫ומגבלות‬ ‫רכב‬ ‫על‬ ‫בעלות‬
‫פיזיות‬.
‫הערות‬ ‫לא‬ ‫נתונים‬-‫תחבורתיים‬
‫הפנים‬ ‫משרד‬ ‫הנתונים‬ ‫מקור‬–‫קישור‬ ‫נתו‬‫כלכליים‬ ‫וגיאו‬ ‫חברתיים‬ ‫נים‬-‫נתונים‬ ‫אוסף‬
‫הלאומי‬ ‫הביטוח‬ ‫אוכלוסיית‬ ‫על‬ ‫דמוגרפים‬"‫הנתמכת‬
‫והתומכת‬"
‫העוני‬ ‫מצב‬ ‫על‬ ‫נתונים‬.‫הלמ‬ ‫הנתונים‬ ‫מקור‬"‫ס‬ ‫כלכליים‬ ‫וגיאו‬ ‫חברתיים‬ ‫נתונים‬-‫נתונים‬ ‫אוסף‬
‫הנתמכת‬ ‫הלאומי‬ ‫הביטוח‬ ‫אוכלוסיית‬ ‫על‬ ‫דמוגרפים‬
‫צורך‬ ‫לפי‬ ‫והכנסה‬ ‫תעסוקה‬ ‫נתוני‬.‫מק‬‫משרד‬ ‫הנתונים‬ ‫ור‬
‫והרווחה‬ ‫העבודה‬
‫כלכליים‬ ‫וגיאו‬ ‫חברתיים‬ ‫נתונים‬-‫נתונים‬ ‫אוסף‬
‫הנתמכת‬ ‫הלאומי‬ ‫הביטוח‬ ‫אוכלוסיית‬ ‫על‬ ‫דמוגרפים‬
‫והתומכת‬
‫מוגבלות‬ ‫אוכלוסיות‬ ‫על‬ ‫נתונים‬.‫משרד‬ ‫הנתונים‬ ‫מקור‬
‫הבריאות‬
‫כלכליים‬ ‫וגיאו‬ ‫חברתיים‬ ‫נתונים‬-‫על‬ ‫נתונים‬ ‫אוסף‬
‫הנתמ‬ ‫הלאומי‬ ‫הביטוח‬ ‫אוכלוסיית‬‫כת‬
‫לאפיין‬ ‫במטרה‬ ‫ודיור‬ ‫אוכלוסין‬ ‫ממפקד‬ ‫נתונים‬ ‫איסוף‬
‫התמיכות‬ ‫מקבלי‬ ‫את‬.‫מקור‬:‫השיכון‬ ‫משרד‬
‫כלכליים‬ ‫וגיאו‬ ‫חברתיים‬ ‫נתונים‬-‫נתונים‬ ‫אוסף‬
‫הלאומי‬ ‫הביטוח‬ ‫אוכלוסיית‬ ‫על‬ ‫דיור‬ ‫ונתוני‬ ‫דמוגרפים‬
‫והתומכת‬ ‫הנתמכת‬
‫אספקטים‬ ‫לאפיין‬ ‫במטרה‬ ‫ישראל‬ ‫בנק‬ ‫עם‬ ‫פעולה‬ ‫שיתוף‬
‫כלכליים‬.‫ה‬ ‫מקור‬‫נתונים‬:‫ישראל‬ ‫בנק‬
‫כלכליים‬ ‫וגיאו‬ ‫חברתיים‬ ‫נתונים‬-‫במשק‬ ‫מגמות‬
‫ובכלכלה‬
‫בהווה‬ ‫בשימוש‬ ‫אינם‬ ‫ואשר‬ ‫הארגון‬ ‫מעוניין‬ ‫בהם‬ ‫החיצוניים‬ ‫הנתונים‬ ‫סוגי‬
‫הערות‬ ‫תחבורתיים‬ ‫נתונים‬
‫שימוש‬ ‫לפי‬ ‫התמיכות‬ ‫מקבלי‬ ‫של‬ ‫מיפוי‬ ‫לקבל‬ ‫המטרה‬
‫ציבורית‬ ‫בתחבורה‬
‫עלויות‬ ‫נתוני‬–‫תח‬ ‫תעריפי‬"‫צ‬-‫הנחו‬ ‫סוגי‬‫לאזרח‬ ‫ת‬
‫ותיק‬,‫הנחה‬ ‫תעודות‬ ‫ניצול‬ ‫סקר‬)‫חיילים‬,‫גימלאים‬,
‫ילדים‬,‫הביטחון‬ ‫כוחות‬,‫מוגבלים‬(
79
8.3‫בארגון‬ ‫הקיימים‬ ‫פנימיים‬ ‫נתונים‬ ‫מאגרי‬
‫קיימים‬ ‫וסקרים‬ ‫נתונים‬ ‫במאגרי‬ ‫ושימוש‬ ‫אחזקה‬
‫הערות‬ ‫לא‬ ‫נתונים‬-‫תחבורתיים‬
‫מספר‬ ‫סקר‬183–‫אקסל‬ ‫בקובץ‬ ‫מוצג‬ ‫מס‬169-‫פגיעה‬ ‫דמי‬ ‫מקבלי‬‫בשנים‬1997-1998,‫מאת‬:
‫בר‬ ‫שולי‬,‫מורגנשטיין‬ ‫ברנדה‬,‫פריאור‬ ‫רבקה‬,2000
‫סקרים‬
‫מספר‬ ‫סקר‬177–‫אקסל‬ ‫בקובץ‬ ‫מוצג‬ ‫מס‬'177/183/170–‫יישוב‬ ‫לפי‬ ‫והכנסה‬ ‫שכר‬ ‫ממוצעי‬
‫שונים‬ ‫כלכליים‬ ‫משתנים‬ ‫ולפי‬1997-1998,1998-1999
‫מאת‬:‫ז‬'‫בנדלק‬ ‫ק‬,2000,2001
‫מס‬'171–‫סיעוד‬ ‫גמלת‬ ‫מקבלי‬,1999,‫מאת‬:‫רמסיס‬
‫מורגנשטיין‬ ‫וברנדה‬ ‫גרא‬,2000
‫מס‬'172-‫ואלמנות‬ ‫נכים‬ ‫שיקום‬1999-1998,‫מאת‬:
‫ענבר‬ ‫לאה‬,2000
‫מס‬'185/173–‫באמצעות‬ ‫מזונות‬ ‫דמי‬ ‫מקבלות‬ ‫נשים‬
‫לאומי‬ ‫לביטוח‬ ‫המוסד‬,‫מאת‬:‫טולידנו‬ ‫אסתר‬,2001,
2003
‫מס‬'174-‫אמהות‬ ‫גמלאות‬ ‫מקבלי‬1996-1999,‫מאת‬:
‫תמי‬‫אליאב‬,2001
‫מס‬'/180/175–‫אבטלה‬ ‫דמי‬ ‫מקבלי‬1996-1999,‫מאת‬:
‫טולידנו‬ ‫אסתר‬,2001
‫מספר‬ ‫סקר‬182–‫אקסל‬ ‫בקובץ‬ ‫מוצג‬ ‫מס‬'182/176–‫חולים‬ ‫בקופת‬ ‫חברות‬1999-2000/2000
-2001‫מאת‬:‫ז‬'‫בנדלק‬ ‫ק‬,2000
‫מס‬181-‫לשירותים‬ ‫קצבה‬ ‫ומקבלי‬ ‫נכות‬ ‫קצבת‬ ‫מקבלי‬
‫מיוחדים‬2001‫מאת‬:‫פריאור‬ ‫ורבקה‬ ‫וסרשטיין‬ ‫שנטל‬,
2002
‫מס‬'184-‫יישוב‬ ‫לפי‬ ‫גמלאות‬ ‫מקבלי‬200-2001,‫מאת‬:
‫קורן‬ ‫ואירה‬ ‫שמלצר‬ ‫מרים‬,2002
‫מס‬'76-‫לעבודה‬ ‫וחזרה‬ ‫מגבלות‬:‫ל‬ ‫בהשוואה‬ ‫ישראל‬–
5‫מדינות‬,‫מאת‬:‫גורדון‬ ‫דליה‬,2000
‫מחקרים‬
‫באתר‬ ‫מלא‬ ‫כתדפיס‬ ‫נמצא‬ ‫המחקר‬
‫לאומי‬ ‫ביטוח‬ ‫של‬ ‫האינטרנט‬
‫מס‬'79–‫הבטחת‬ ‫גמלת‬ ‫מקבלי‬ ‫של‬ ‫התעסוקה‬ ‫מצב‬
‫הכנסה‬:‫משאבים‬,‫להשתלבות‬ ‫סיוע‬ ‫וצורכי‬ ‫חסמים‬
‫בעבודה‬,‫מאת‬:‫מורגנשטיין‬ ‫ברנדה‬,‫שמלצר‬ ‫מרים‬,‫תמר‬
‫הורן‬,‫קניג‬ ‫יהודית‬,‫נאון‬ ‫ודניז‬ ‫אהרוני‬ ‫תמר‬,2003
‫מס‬'80–‫נכות‬ ‫מקבלי‬ ‫בקרב‬ ‫לעבודה‬ ‫ונכונות‬ ‫שיקום‬
‫בישראל‬,‫מאת‬:‫גורדון‬ ‫דליה‬,2003
‫באתר‬ ‫מלא‬ ‫כתדפיס‬ ‫נמצא‬ ‫המחקר‬
‫לאומי‬ ‫ביטוח‬ ‫של‬ ‫האינטרנט‬
‫מס‬'11–‫אבטלה‬ ‫ביטוח‬ ‫חוק‬:‫בינלאומית‬ ‫השוואה‬,
‫מאת‬:‫טולידנו‬ ‫ואסתר‬ ‫גורדון‬ ‫דליה‬,1998
‫עיון‬ ‫דפי‬
‫באתר‬ ‫מלא‬ ‫כתדפיס‬ ‫נמצא‬ ‫המחקר‬
‫לאומי‬ ‫ביטוח‬ ‫של‬ ‫האינטרנט‬
‫מס‬'12–‫נכות‬ ‫בית‬ ‫עקרות‬ ‫של‬ ‫תפקודית‬ ‫הערכה‬ ‫סקר‬,
‫מאת‬:‫וס‬ ‫שנטל‬‫רשטין‬,1999
‫מס‬'13–‫בישראל‬ ‫קשישים‬ ‫של‬ ‫הכלכלי‬ ‫המצב‬,‫מאת‬
‫שמלצר‬ ‫ומרים‬ ‫מורגנשטיין‬ ‫ברנדה‬,2000
‫באתר‬ ‫מלא‬ ‫כתדפיס‬ ‫נמצא‬ ‫המחקר‬
‫לאומי‬ ‫ביטוח‬ ‫של‬ ‫האינטרנט‬
‫מס‬'14–‫הכנסה‬ ‫הבטחת‬ ‫מקבלי‬ ‫באפיוני‬ ‫השינויים‬
‫האחרון‬ ‫בעשור‬:‫לתעסוקה‬ ‫פוטנציאל‬,‫ברנדה‬ ‫מאת‬
‫שמלצר‬ ‫ומרים‬ ‫מורגנשטיין‬,2001
‫עיון‬ ‫דפי‬
‫באתר‬ ‫מלא‬ ‫כתדפיס‬ ‫נמצא‬ ‫המחקר‬
‫לאומי‬ ‫ביטוח‬ ‫של‬ ‫האינטרנט‬
‫מס‬'15–‫בעבודה‬ ‫שעבדו‬ ‫משוחררים‬ ‫לחיילים‬ ‫מענק‬
‫ונדרשת‬ ‫מועדפת‬,1999,‫מאת‬:‫ואסתר‬ ‫גורדון‬ ‫דליה‬
‫טולידנו‬,2001
80
‫הערות‬ ‫לא‬ ‫נתונים‬-‫תחבורתיים‬
‫באתר‬ ‫מלא‬ ‫כתדפיס‬ ‫נמצא‬ ‫המחקר‬
‫לאומי‬ ‫ביטוח‬ ‫של‬ ‫האינטרנט‬
‫ההכנס‬ ‫בהתחלקות‬ ‫ואישוויון‬ ‫העוני‬ ‫ממדי‬‫במשק‬ ‫ות‬,
2001–‫עיקריים‬ ‫ממצאים‬,‫נובמבר‬2002
‫ממדי‬ ‫דוח‬
‫העוני‬
‫ואי‬-
‫שיוויון‬
‫באתר‬ ‫מלא‬ ‫כתדפיס‬ ‫נמצא‬ ‫המחקר‬
‫לאומי‬ ‫ביטוח‬ ‫של‬ ‫האינטרנט‬
‫במשק‬ ‫ההכנסות‬ ‫בהתחלקות‬ ‫ואישוויון‬ ‫העוני‬ ‫ממדי‬,
2000–‫עיקריים‬ ‫ממצאים‬,‫דצמבר‬2001
‫שנתית‬ ‫סקירה‬2001,‫שנתית‬ ‫סקירה‬2000,‫סקירה‬
‫שנתית‬/81999,‫בשנת‬ ‫להופיע‬ ‫החל‬ ‫שנתית‬ ‫סקירה‬ ‫דוח‬
1980‫הסטטיסטי‬ ‫השנתון‬ ‫במקום‬
‫סקירה‬
‫שנתית‬
‫מלא‬ ‫וכמצגת‬ ‫כתדפיס‬ ‫נמצא‬ ‫הפרסום‬
‫לאומי‬ ‫ביטוח‬ ‫של‬ ‫האינטרנט‬ ‫באתר‬
‫על‬ ‫הישראלי‬ ‫למשק‬ ‫ההבראה‬ ‫תוכנית‬ ‫של‬ ‫ההשלכות‬
‫לאומי‬ ‫לביטוח‬ ‫המוסד‬,‫מרץ‬2003
‫פרסומים‬
‫אחרים‬
‫באתר‬ ‫מלא‬ ‫כתדפיס‬ ‫נמצא‬ ‫המחקר‬
‫האינטרנט‬‫לאומי‬ ‫ביטוח‬ ‫של‬
‫אבטלה‬ ‫דמי‬ ‫למקבלי‬ ‫מקצועית‬ ‫הכשרה‬ ‫על‬ ‫עמדה‬ ‫נייר‬,
‫דצמבר‬2002
‫לשנת‬ ‫ההסדרים‬ ‫חוק‬ ‫של‬ ‫השלכותיו‬2003‫מקבלי‬ ‫על‬
‫הלאומי‬ ‫מהביטוח‬ ‫גמלאות‬,‫נבמבר‬2002
8.4‫המשתמשים‬ ‫סקר‬ ‫של‬ ‫בהקשר‬ ‫הארגון‬ ‫הגדרת‬
‫נתונים‬ ‫ספק‬/‫משתמש‬/‫אסטרטגי‬ ‫שותף‬)‫ורצון‬ ‫נתונים‬ ‫לאסוף‬ ‫יכולת‬ ‫בעל‬‫פעולה‬ ‫לשתף‬(
)‫המידע‬ ‫מקורות‬ ‫ברשימת‬ ‫ראה‬ ‫הראיון‬ ‫לסיכום‬ ‫נוספים‬ ‫מקורות‬(
9.‫הטבע‬ ‫להגנת‬ ‫החברה‬ ‫של‬ ‫וטבע‬ ‫סביבה‬ ‫שימור‬ ‫אגף‬
9.1‫התחבורתית‬ ‫המערכת‬ ‫עם‬ ‫הקשר‬ ‫ואפיון‬ ‫הארגון‬ ‫פעילות‬ ‫מהות‬
‫פעילותו‬ ‫ומהות‬ ‫הארגון‬ ‫מבנה‬
‫נ‬ ‫עומד‬ ‫הטבע‬ ‫להגנת‬ ‫החברה‬ ‫של‬ ‫והטבע‬ ‫הסביבה‬ ‫שימור‬ ‫אגף‬ ‫פעילות‬ ‫במוקד‬‫המרחבים‬ ‫שימור‬ ‫ושא‬
‫מזעריות‬ ‫ותשתית‬ ‫בינוי‬ ‫רמות‬ ‫בעלי‬ ‫והחקלאות‬ ‫הטבע‬ ‫שטחי‬ ‫רצף‬ ‫ושימור‬ ‫בישראל‬ ‫הפתוחים‬.‫שימור‬ ‫אגף‬
‫תוכניות‬ ‫של‬ ‫ובלימתם‬ ‫למניעתם‬ ‫פועל‬ ‫ובמקביל‬ ‫חדשים‬ ‫ופיתוח‬ ‫תכנון‬ ‫דפוסי‬ ‫ליצירת‬ ‫פועל‬ ‫הסביבה‬
‫עולמו‬ ‫תפיסת‬ ‫את‬ ‫הנוגדים‬ ‫ופרוייקטים‬.‫מדיניות‬ ‫קביעת‬ ‫כוללת‬ ‫האגף‬ ‫עבודת‬,‫תכנון‬ ‫עבודת‬,‫איסוף‬
‫נתונים‬,‫ומיפוים‬ ‫שטחים‬ ‫ואיתור‬ ‫גיאוגרפיים‬ ‫ניתוחים‬ ‫הכנת‬)‫שימושי‬ ‫ומיפוי‬ ‫פתוחים‬ ‫שטחים‬ ‫מיפוי‬
‫קרקע‬.(‫סוגים‬ ‫לשני‬ ‫מחולקת‬ ‫האגף‬ ‫פעילות‬:
‫מקצועית‬ ‫פעילות‬:‫ובנייה‬ ‫תכנון‬)‫המדיניות‬ ‫ברמת‬ ‫אם‬ ‫בין‬ ‫חלופיות‬ ‫תכנוניות‬ ‫תפיסות‬ ‫וקידום‬ ‫גיבוש‬,‫ובין‬
‫קווים‬ ‫של‬ ‫ברמה‬ ‫אם‬‫מסוים‬ ‫מתחם‬ ‫או‬ ‫ארץ‬ ‫חבל‬ ‫לפיתוח‬ ‫מנחים‬(,‫ברמה‬ ‫ופוליטית‬ ‫משפטית‬ ‫פעילות‬
‫הפנים‬ ‫משרד‬ ‫מחוזות‬ ‫פי‬ ‫על‬ ‫תכנון‬ ‫בוועדות‬ ‫ופעילות‬ ‫ארצית‬ ‫הכלל‬:‫צפון‬,‫חיפה‬,‫מרכז‬,‫ודרום‬ ‫ירושלים‬-
‫האינטרס‬ ‫ייצוג‬"‫הירוק‬."
‫ונושאית‬ ‫ציבורית‬ ‫פעילות‬:‫שונים‬ ‫לנושאים‬ ‫פורומים‬ ‫והקמת‬ ‫פעילים‬ ‫בגרעיני‬ ‫תמיכה‬,‫ה‬‫מרכזי‬ ‫פעלת‬
‫בערים‬ ‫ציבוריים‬ ‫פעילות‬,‫חופים‬ ‫שימור‬,‫הכינרת‬ ‫ושימור‬ ‫תחבורתי‬ ‫פיתוח‬.
81
‫התחבורה‬ ‫לתחום‬ ‫הארגון‬ ‫השקת‬
‫התחבורתי‬ ‫הנושא‬ ‫סביב‬ ‫רבות‬ ‫פועל‬ ‫הטבע‬ ‫להגנת‬ ‫בחברה‬ ‫הסביבה‬ ‫לשימור‬ ‫האגף‬,‫הנוגע‬ ‫בכל‬ ‫בעיקר‬
‫תחבורה‬ ‫תוכניות‬ ‫ופיתוח‬ ‫לתשתיות‬"‫ירוקות‬."‫פעילותו‬ ‫מתחומי‬ ‫דוגמאות‬ ‫מספר‬:‫קמ‬‫תחבורה‬ ‫למען‬ ‫פיין‬
‫העירונית‬ ‫הסביבה‬ ‫בתחומי‬ ‫מתקדמת‬)‫ירושלים‬,‫ת‬"‫א‬,‫חיפה‬(;‫שעסקה‬ ‫ההיגוי‬ ‫בוועדת‬ ‫השתתפות‬
‫יבשתית‬ ‫לתחבורה‬ ‫ארצית‬ ‫אב‬ ‫בתוכנית‬;‫בשינויים‬ ‫הדנות‬ ‫היגוי‬ ‫בוועדות‬ ‫השתתפות‬:‫וקווי‬ ‫דרכים‬ ‫הוספת‬
‫ומסילות‬ ‫לדרכים‬ ‫הארציות‬ ‫המתאר‬ ‫מתוכניות‬ ‫וגריעתם‬ ‫רכבת‬;‫מעקב‬,‫וה‬ ‫עמדה‬ ‫הבעת‬‫מיזמים‬ ‫על‬ ‫שפעה‬
‫והבינעירונית‬ ‫העירונית‬ ‫בסביבה‬ ‫התחבורה‬ ‫בתחום‬ ‫שונים‬;‫לירושלים‬ ‫הרכבת‬ ‫פרוייקט‬ ‫ליווי‬-‫תמיכת‬
‫המהיר‬ ‫בקו‬ ‫החברה‬A‫נתב‬"‫ג‬-‫מזעור‬ ‫להבטחת‬ ‫הישן‬ ‫המסילה‬ ‫בציר‬ ‫השיקום‬ ‫עבודות‬ ‫על‬ ‫ופיקוח‬ ‫מודיעין‬
‫הסביבתיים‬ ‫הנזקים‬;‫כבישים‬ ‫סלילת‬ ‫בתחום‬ ‫מאבקים‬ ‫הנהגת‬)‫כביש‬551,‫כביש‬20,‫כביש‬45‫ו‬443,
‫כביש‬333‫וכביש‬6(‫תחבורתיים‬ ‫בנושאים‬ ‫מדיניות‬ ‫מסמכי‬ ‫ופרסום‬.‫האגף‬ ‫נעזר‬ ‫זו‬ ‫פעילות‬ ‫במסגרת‬
‫הכוללים‬ ‫תחבורתיים‬ ‫ונתונים‬ ‫סקרים‬ ‫של‬ ‫רחב‬ ‫במגוון‬:‫תנועה‬ ‫תחזיות‬,‫תפוסה‬ ‫סקרי‬,‫משתמשים‬ ‫סקרי‬,
‫התחבורתיות‬ ‫התשתיות‬ ‫מצב‬-‫ומתוכננות‬ ‫קימות‬,‫וניתוחים‬ ‫לנסיעות‬ ‫ביקושים‬‫נוספים‬ ‫תחבורתיים‬
‫פרוייקט‬ ‫לסוג‬ ‫בהתאם‬ ‫שונים‬ ‫בתחומים‬.‫של‬ ‫מורכבת‬ ‫קשרים‬ ‫במערכת‬ ‫נמצא‬ ‫וסביבה‬ ‫טבע‬ ‫לשימור‬ ‫האגף‬
‫במשק‬ ‫ומתכננים‬ ‫ציבוריים‬ ‫גופים‬ ‫עם‬ ‫פעולה‬ ‫שיתוף‬,‫נושאים‬ ‫של‬ ‫רחב‬ ‫בתחום‬ ‫עמם‬ ‫מאבק‬ ‫מול‬.
9.2‫חיצוניים‬ ‫תחבורתיים‬ ‫בנתונים‬ ‫השימוש‬ ‫דרכי‬ ‫אפיון‬
‫מ‬‫תחבורת‬ ‫בסקרים‬ ‫השימוש‬ ‫ידת‬‫מעובדים‬ ‫נתונים‬ ‫מול‬ ‫ראשוניים‬ ‫ים‬
‫מעובדים‬ ‫ובנתונים‬ ‫בסיס‬ ‫בנתוני‬ ‫שווה‬ ‫במידה‬ ‫שימוש‬ ‫עושה‬ ‫האגף‬.
‫ראשוניים‬ ‫תחבורתים‬ ‫בסקרים‬ ‫שימוש‬:
‫א‬.‫הרקע‬ ‫ותוכניות‬ ‫התחבורתית‬ ‫במערכת‬ ‫העלויות‬ ‫נתוני‬‫של‬ ‫הנתונים‬ ‫בסיס‬ ‫מתוך‬ ‫ישירות‬ ‫נאספים‬
‫המפעיל‬ ‫הגוף‬.
‫ב‬.‫הביקוש‬ ‫ודפוסי‬ ‫התפעול‬ ‫נתוני‬‫מ‬ ‫התחבורתיים‬‫נתונים‬ ‫איסוף‬ ‫ממערכת‬ ‫משולב‬ ‫באופן‬ ‫קובצים‬
‫פנימית‬,‫לזמינותם‬ ‫בהתאם‬ ‫מעובדים‬ ‫ונתונים‬ ‫בסיס‬ ‫נתוני‬.
‫מעובדים‬ ‫בנתונים‬ ‫שימוש‬:‫מרבית‬‫והגיאו‬ ‫החברתיים‬ ‫הנתונים‬-‫כלכליים‬‫דוחות‬ ‫מתוך‬ ‫נאספים‬
‫ע‬ ‫שעובדו‬ ‫נתונים‬ ‫של‬ ‫וקבצים‬"‫עיריות‬ ‫י‬,‫והלמ‬ ‫ממשלה‬ ‫משרדי‬"‫לנושא‬ ‫בהתאם‬ ‫ס‬.
‫החיצו‬ ‫הנתונים‬ ‫סוגי‬‫בהווה‬ ‫בשימוש‬ ‫אינם‬ ‫ואשר‬ ‫הארגון‬ ‫מעוניין‬ ‫בהם‬ ‫ניים‬
‫הערות‬ ‫תחבורתיים‬ ‫נתונים‬
‫תהליך‬ ‫על‬ ‫ללמד‬ ‫יכולה‬ ‫אלו‬ ‫לחלופות‬ ‫החשיפה‬
‫לפתרון‬ ‫נוספים‬ ‫לרעיונות‬ ‫ולחשוף‬ ‫ההחלטות‬ ‫קבלת‬
‫דומים‬ ‫בפרוייקטים‬ ‫ביניים‬.
‫שנאספו‬ ‫תחבורתיות‬ ‫וחלופות‬ ‫תחבורתיים‬ ‫ניתוחים‬
‫ונפסלו‬‫שונים‬ ‫פרוייקטים‬ ‫במהלך‬.
‫הנתו‬‫בוועדות‬ ‫לעבודה‬ ‫רקע‬ ‫לתת‬ ‫נועדו‬ ‫נים‬
‫המחוזיות‬,‫חלופות‬ ‫להכנת‬"‫ירוקות‬"‫ופרסום‬
‫שונים‬ ‫תחבורתיים‬ ‫בתחומים‬ ‫מדיניות‬ ‫מסמכי‬.
‫שונים‬ ‫מסוגים‬ ‫תחבורתיים‬ ‫ניתוחים‬-‫תנועה‬ ‫ספירות‬,
‫נוסעים‬ ‫ספירות‬,‫עלויות‬,‫ונתונים‬ ‫יעד‬ ‫מוצא‬ ‫סקרי‬
‫דמוגרפיים‬
82
9.3‫בארגו‬ ‫הקיימים‬ ‫פנימיים‬ ‫נתונים‬ ‫מאגרי‬‫ן‬
‫קיימים‬ ‫וסקרים‬ ‫נתונים‬ ‫במאגרי‬ ‫ושימוש‬ ‫אחזקה‬
‫הערות‬-‫פעיל‬ ‫מאגר‬,‫איסוף‬ ‫זמן‬ ‫תחבורתיים‬ ‫נתונים‬
‫כביש‬ ‫פרוייקט‬ ‫הצגת‬ ‫שמטרתו‬ ‫רחב‬ ‫מסמך‬6‫וחלופותיו‬ ‫מדיניות‬ ‫מסמך‬-‫כביש‬6
‫מדיניות‬ ‫מסמך‬ ‫אביב‬ ‫בתל‬ ‫החניה‬ ‫מדיניות‬
‫מדיניות‬ ‫מסמך‬ ‫הפתוחים‬ ‫בשטחים‬ ‫תדלוק‬ ‫תחנות‬ ‫בנושא‬ ‫מדיניות‬
‫ובאז‬‫כפריים‬ ‫ורים‬
‫הערות‬-‫פעיל‬ ‫מאגר‬,‫איסוף‬ ‫זמן‬ ‫לא‬ ‫נתונים‬-‫תחבורתיים‬
‫באזורים‬ ‫בנושא‬ ‫שיצאו‬ ‫מסמכים‬ ‫של‬ ‫רב‬ ‫מספר‬ ‫קיימים‬
‫בארץ‬ ‫שונים‬.
‫שימושים‬)‫קרקע‬ ‫שימושי‬(‫פתוחים‬ ‫בשטחים‬ ‫חורגים‬
‫הטבע‬ ‫להגנת‬ ‫החברה‬ ‫של‬ ‫ומעודכנת‬ ‫עצמאית‬ ‫מערכת‬
‫כ‬ ‫כבר‬ ‫הקיימת‬-10‫שנים‬.‫מסוים‬ ‫פעולה‬ ‫שיתוף‬ ‫קיים‬
‫של‬‫החברה‬ ‫בין‬ ‫מידע‬ ‫העברת‬,‫קק‬"‫ל‬,‫ת‬ ‫אוניברסיטת‬"‫א‬
‫הטבע‬ ‫שמורות‬ ‫ורשות‬.‫פעולה‬ ‫שיתוף‬ ‫הסכם‬ ‫קיים‬ ‫בנוסף‬
‫לתמ‬ ‫הנוגע‬ ‫בכל‬ ‫הפנים‬ ‫משרד‬ ‫עם‬"‫ותמ‬ ‫אות‬"‫מים‬.
‫מערכת‬GIS-‫צומח‬ ‫שכבות‬,‫בע‬ ‫תצפיות‬"‫ח‬)‫ציפורים‬,
‫זוחלים‬(,‫קרקע‬ ‫שימושי‬)‫חקלאות‬ ‫שטחי‬,‫תעשיה‬,
‫בנויים‬ ‫שטחים‬,‫קק‬ ‫יערות‬"‫ל‬,‫הנד‬ ‫מתקנים‬‫סיים‬(,
‫תשתיות‬,‫ארכאולוגיים‬ ‫אתרים‬,‫טופוגרפיה‬,‫כבישים‬
‫ומחלפים‬)‫מע‬ ‫נתוני‬"‫צ‬(,‫וכדומה‬ ‫מתאר‬ ‫תוכניות‬
‫הארגון‬ ‫בתוך‬ ‫עתידי‬ ‫נתונים‬ ‫איסוף‬
‫הערות‬ ‫תחבורתיים‬ ‫נתונים‬
‫ומניעת‬ ‫נסיעה‬ ‫צירי‬ ‫לצד‬ ‫תמך‬ ‫מערכות‬ ‫קיום‬ ‫הצדקת‬
‫פרבור‬
‫המונים‬ ‫הסעת‬ ‫צירי‬ ‫לאורך‬ ‫בניה‬ ‫זכויות‬ ‫ציפוף‬
‫לעודד‬ ‫המטרה‬‫ציבורית‬ ‫בתחבורה‬ ‫שימוש‬ ‫בתח‬ ‫משתמשים‬ ‫סקרי‬"‫צ‬:‫המשתמשים‬ ‫מי‬,‫סקרי‬
‫מוצא‬-‫יעד‬,‫בתח‬ ‫משתמשים‬ ‫לא‬ ‫מדוע‬"‫צ‬
‫חלופות‬ ‫ועידוד‬ ‫הקיים‬ ‫המצב‬ ‫בחינת‬"‫ירוקות‬"‫כמה‬ ‫עד‬
‫למזעור‬ ‫התורמת‬ ‫מדיניות‬ ‫ליישם‬ ‫במטרה‬ ‫שניתן‬
‫התחבורה‬ ‫של‬ ‫השליליות‬ ‫ההשפעות‬,‫איכות‬ ‫את‬ ‫לשפר‬
‫החיים‬,‫ולהוות‬ ‫כלכלי‬ ‫לפיתוח‬ ‫לתרום‬‫להתחדשות‬ ‫מנוף‬
‫עירונית‬
‫דוחות‬-‫בת‬ ‫התחבורה‬ ‫מצב‬"‫א‬:‫חניה‬,‫נת‬"‫צ‬,‫רכבת‬
‫קלה‬,‫אופניים‬ ‫שבילי‬
‫מדינית‬ ‫מסמך‬ ‫הוצאת‬-‫פיתוח‬ ‫מדיניות‬ ‫בין‬ ‫הקשר‬
‫קרקע‬ ‫ושימושי‬ ‫תחבורה‬ ‫תשתיות‬ ‫וניהול‬
‫בעיר‬ ‫התושבים‬ ‫עמדות‬ ‫על‬ ‫לעמוד‬ ‫המטרה‬ ‫הקשור‬ ‫בכל‬ ‫הציבור‬ ‫עמדות‬ ‫לניתוח‬ ‫קהל‬ ‫דעת‬ ‫סקר‬
‫תל‬ ‫בעיר‬ ‫לתחבורה‬‫אביב‬:‫פתרונות‬,‫תפיסה‬,‫סוג‬ ‫בחירת‬
‫התחבורה‬ ‫אמצעי‬
‫הערות‬ ‫לא‬ ‫נתונים‬-‫תחבורתיים‬
‫הנושאים‬ ‫את‬ ‫הרחב‬ ‫הציבור‬ ‫לידיעת‬ ‫להביא‬ ‫המטרה‬
‫את‬ ‫להגביר‬ ‫ובכך‬ ‫התכנון‬ ‫בוועדות‬ ‫הנידונים‬ ‫התכנוניים‬
‫המודעות‬
‫תכנון‬ ‫בנושאי‬ ‫אלקטרוני‬ ‫עלון‬
‫שירות‬ ‫ונתינת‬ ‫הטבע‬ ‫להגנת‬ ‫החברה‬ ‫פעילות‬ ‫של‬ ‫חשיפה‬
‫ה‬ ‫לאנשי‬‫חיצוניים‬ ‫ואנשים‬ ‫חברה‬
‫הגיאוגרפי‬ ‫המידע‬ ‫מערכת‬ ‫פרוייקט‬)GIS(‫באינטרנט‬
‫הטבע‬ ‫להגנת‬ ‫החברה‬ ‫של‬ ‫באתר‬-‫תצפיות‬ ‫מיפוי‬-‫בע‬"‫ח‬
)‫ציפורים‬,‫זוחלים‬(,‫צומח‬ ‫חברות‬,‫אתרים‬
‫ארכיאולוגיים‬
‫שימוש‬ ‫של‬ ‫דומיננטיות‬ ‫קטגוריות‬
‫פרוייקט‬ ‫פר‬ ‫נעשה‬ ‫הסביבה‬ ‫לשימור‬ ‫באגף‬ ‫הנתונים‬ ‫איסוף‬.‫ה‬ ‫האופי‬ ‫בשל‬‫וסגנון‬ ‫הפרוייקטים‬ ‫של‬ ‫מגוון‬
‫האגף‬ ‫של‬ ‫הפעילות‬,‫דומיננטית‬ ‫קטגוריה‬ ‫נמצאה‬ ‫לא‬,‫וסקרים‬ ‫נתונים‬ ‫של‬ ‫רחב‬ ‫במגוון‬ ‫שימוש‬ ‫אלא‬
‫תחבורתיים‬.
83
‫הנתונים‬ ‫איסוף‬ ‫בתחום‬ ‫הארגון‬ ‫בפני‬ ‫העומדות‬ ‫העיקריות‬ ‫הבעיות‬
•‫נתונים‬ ‫עדכון‬-‫הגיאוגרפי‬ ‫המיפוי‬ ‫במערכת‬)GIS(‫הנתונים‬ ‫ועדכון‬ ‫בתיעוד‬ ‫קושי‬ ‫קיים‬‫ובאיתור‬
‫נוספים‬ ‫נתונים‬ ‫מאגרי‬.
•‫לנתונים‬ ‫ונגישות‬ ‫זמינות‬-‫נתונים‬ ‫להשיג‬ ‫גדול‬ ‫קושי‬ ‫קיים‬,‫לפרוייקטים‬ ‫הנוגע‬ ‫בכל‬ ‫בעיקר‬
‫תחבורתיות‬ ‫בתשתיות‬ ‫העוסקים‬.‫הנגישות‬ ‫חוסר‬ ‫הוא‬ ‫זה‬ ‫בהקשר‬ ‫ביטוי‬ ‫לידי‬ ‫בא‬ ‫אשר‬ ‫נוסף‬ ‫קושי‬
‫התהליך‬ ‫במהלך‬ ‫שנפסלו‬ ‫ולחלופות‬ ‫קיים‬ ‫למידע‬.
9.4‫בהקשר‬ ‫הארגון‬ ‫הגדרת‬‫המשתמשים‬ ‫סקר‬ ‫של‬
‫נתונים‬ ‫ספק‬/‫משתמש‬/‫אסטרטגי‬ ‫שותף‬)‫פעולה‬ ‫לשתף‬ ‫ורצון‬ ‫נתונים‬ ‫לאסוף‬ ‫יכולת‬ ‫בעל‬(
9.5‫המשתמשים‬ ‫סקר‬ ‫של‬ ‫בהקשר‬ ‫הארגון‬ ‫הערות‬
‫ביותר‬ ‫חיובי‬ ‫הוא‬ ‫פעולה‬ ‫לשיתוף‬ ‫הרעיון‬)‫נוספים‬ ‫נתונים‬ ‫למאגרי‬ ‫זקוקים‬(,‫מוסדרים‬ ‫בתנאים‬ ‫צורך‬ ‫יהיה‬ ‫אך‬
‫הנתונים‬ ‫העברת‬ ‫למערכת‬.)‫מקורות‬‫המידע‬ ‫מקורות‬ ‫ברשימת‬ ‫ראה‬ ‫הראיון‬ ‫לסיכום‬ ‫נוספים‬(
10.‫והמסיעים‬ ‫המובילים‬ ‫מועצת‬
10.1‫התחבורתית‬ ‫המערכת‬ ‫עם‬ ‫הקשר‬ ‫ואפיון‬ ‫הארגון‬ ‫פעילות‬ ‫מהות‬
‫בשכר‬ ‫והסעה‬ ‫הובלה‬ ‫ארגוני‬ ‫של‬ ‫גג‬ ‫ארגון‬ ‫הינה‬ ‫והמסיעים‬ ‫המובילים‬ ‫מועצת‬.‫כ‬-85%‫בשכר‬ ‫מהמשאיות‬
‫וכ‬-50%‫בארץ‬ ‫בשכר‬ ‫הפרטיים‬ ‫מהאוטובוסים‬‫והמסיעים‬ ‫המובילים‬ ‫מועצת‬ ‫במסגרת‬ ‫מאורגנים‬,
‫כדלהלן‬:10‫גג‬ ‫ארגוני‬;240‫והסעה‬ ‫הובלה‬ ‫חברות‬;7,500‫מעל‬ ‫משאיות‬16‫ו‬ ‫טון‬-2000‫אוטובוסים‬,
‫להסעות‬ ‫ומידיבוסים‬ ‫מיניבוסים‬.‫שונים‬ ‫ובמוסדות‬ ‫במפעלים‬ ‫עצמית‬ ‫בהובלה‬ ‫מופעלות‬ ‫החברות‬ ‫שאר‬
‫מקומיות‬ ‫רשויות‬ ‫לרבות‬.‫המ‬ ‫את‬ ‫המרכיבים‬ ‫הגופים‬‫מנת‬ ‫על‬ ‫להתאגד‬ ‫אסטרטגית‬ ‫החלטה‬ ‫קבלו‬ ‫ועצה‬
‫לגודל‬ ‫יתרון‬ ‫ליצור‬.‫הבאים‬ ‫האלמנטים‬ ‫מול‬ ‫אל‬ ‫בעיקר‬ ‫ביטוי‬ ‫לידי‬ ‫בא‬ ‫היתרון‬:‫מוסדות‬ ‫מול‬ ‫עוצמה‬
‫ממלכתיים‬)‫בענייני‬‫וחקיקה‬ ‫מיסוי‬‫בארץ‬ ‫וההסעה‬ ‫ההובלה‬ ‫בתחום‬,‫משרד‬ ‫מול‬ ‫ומתנים‬ ‫משאים‬ ‫ניהול‬
‫בנושא‬ ‫התחבורה‬‫הרכ‬ ‫בתחום‬ ‫ומקצועיים‬ ‫טכניים‬ ‫תקנים‬‫והנהג‬ ‫ב‬(,‫ונותני‬ ‫ספקים‬ ‫מול‬ ‫עסקית‬ ‫עוצמה‬
‫המטה‬ ‫בעלויות‬ ‫וחסכון‬ ‫שירותים‬.‫נדל‬ ‫שטחי‬ ‫איתור‬ ‫כוללת‬ ‫המועצה‬ ‫עבודת‬"‫ן‬,‫שירות‬ ‫מערכות‬ ‫תפעול‬,
‫נתונים‬ ‫איסוף‬,‫מטענים‬ ‫בהובלת‬ ‫הקשור‬ ‫בכל‬ ‫בעיקר‬,‫וההובלה‬ ‫ההסעה‬ ‫בתחומי‬ ‫מדיניות‬ ‫וקביעת‬.‫איסוף‬
‫נת‬ ‫על‬ ‫בעיקר‬ ‫מבוסס‬ ‫המועצה‬ ‫לפעילות‬ ‫הרקע‬ ‫נתוני‬‫הלמ‬ ‫וני‬"‫ס‬,‫מוזמנות‬ ‫עבודות‬ ‫ועל‬ ‫התחבורה‬ ‫משרד‬
‫לארגון‬ ‫חיצוניים‬ ‫מיועצים‬.‫תשומות‬ ‫אחר‬ ‫פנימי‬ ‫מעקב‬ ‫קבוע‬ ‫באופן‬ ‫מנהלת‬ ‫המובילים‬ ‫שמועצת‬ ‫לציין‬ ‫יש‬
‫בה‬ ‫המאוגדות‬ ‫החברות‬ ‫על‬ ‫תפעולי‬ ‫מידע‬ ‫הכולל‬ ‫גדול‬ ‫נתונים‬ ‫מאגר‬ ‫וברשותה‬ ‫בישראל‬ ‫ההובלה‬ ‫בתחום‬.
10.2‫תחבור‬ ‫בנתונים‬ ‫השימוש‬ ‫דרכי‬ ‫אפיון‬‫חיצוניים‬ ‫תיים‬
‫מעובדים‬ ‫נתונים‬ ‫מול‬ ‫ראשוניים‬ ‫תחבורתים‬ ‫בסקרים‬ ‫השימוש‬ ‫מידת‬
‫מעובדים‬ ‫נתונים‬ ‫על‬ ‫רבה‬ ‫במידה‬ ‫מתבסס‬ ‫והמסיעים‬ ‫המובילים‬ ‫במועצת‬ ‫הנתונים‬ ‫איסוף‬.
84
‫ראשוניים‬ ‫תחבורתיים‬ ‫בסקרים‬ ‫שימוש‬:
‫א‬.‫רכב‬ ‫ציי‬ ‫על‬ ‫נתונים‬‫והעיריות‬ ‫התחבורה‬ ‫משרד‬ ‫של‬ ‫נתונים‬ ‫מקובצי‬ ‫נאספים‬.
‫ב‬.‫ע‬ ‫נתונים‬‫ל‬‫ומשלוחים‬ ‫מטענים‬ ‫הובלת‬‫פנימית‬ ‫נתונים‬ ‫איסוף‬ ‫ממערכת‬ ‫משולב‬ ‫באופן‬ ‫נאספים‬,
‫לזמינותם‬ ‫בהתאם‬ ‫מעובדים‬ ‫ונתונים‬ ‫בסיס‬ ‫נתוני‬.
‫מעובדים‬ ‫בנתונים‬ ‫שימוש‬:
‫א‬.‫נתוני‬‫תח‬"‫צ‬‫ע‬ ‫שעובדו‬ ‫וקבצים‬ ‫דוחות‬ ‫מתוך‬ ‫הנתונים‬ ‫נאספים‬"‫עיריות‬ ‫י‬,‫הלמ‬"‫ומפעילי‬ ‫ס‬
‫תח‬"‫צ‬.
‫ב‬.‫הרקע‬ ‫ותוכניות‬ ‫גיאוגרפים‬ ‫נתונים‬‫נא‬‫ע‬ ‫ספים‬"‫חיצוניים‬ ‫יועצים‬ ‫י‬,‫דוח‬ ‫למועצה‬ ‫המגישים‬
‫מועבד‬.
‫ג‬.‫והגיאו‬ ‫החברתיים‬ ‫הנתונים‬-‫כלכליים‬‫ע‬ ‫שעובדו‬ ‫נתונים‬ ‫וקבצי‬ ‫דוחות‬ ‫מתוך‬ ‫נאספים‬"‫הלמ‬ ‫י‬"‫ס‬
‫והעיריות‬.
‫בהווה‬ ‫בשימוש‬ ‫אינם‬ ‫ואשר‬ ‫הארגון‬ ‫מעוניין‬ ‫בהם‬ ‫החיצוניים‬ ‫הנתונים‬ ‫סוגי‬
‫הערות‬ ‫תחבורתיים‬ ‫נתונים‬
‫מע‬ ‫את‬ ‫ולהוזיל‬ ‫לייעל‬ ‫המטרה‬‫והובלה‬ ‫ההסעה‬ ‫רכת‬ ‫וצירים‬ ‫צמתים‬ ‫על‬ ‫מידע‬ ‫שירכז‬ ‫מעודכן‬ ‫נתונים‬ ‫מאגר‬
‫בארץ‬ ‫מרכזיים‬-‫וצמתים‬ ‫צירים‬ ‫של‬ ‫תורפה‬ ‫נקודות‬
‫כבדים‬ ‫רכב‬ ‫כלי‬ ‫עבור‬ ‫מרכזיים‬)‫ואוטובוסים‬ ‫משאיות‬(,
‫בטיחותיים‬ ‫מפגעים‬)‫בכביש‬ ‫עיקול‬,‫הדרך‬ ‫תוואי‬(,‫עדכון‬
‫הכבישים‬ ‫מערכת‬ ‫שיפור‬ ‫על‬,‫לנהגים‬ ‫בטיחות‬ ‫הנחיות‬
‫מ‬ ‫סקר‬‫ראשיים‬ ‫צירים‬ ‫על‬ ‫ומשלוחים‬ ‫טענים‬-‫נקודות‬
‫ויעד‬ ‫מוצא‬,‫מטענים‬ ‫תנועת‬ ‫ספירות‬,‫ויציאת‬ ‫כניסת‬
‫ממסופים‬ ‫משאיות‬
‫כמה‬ ‫לנמל‬ ‫המשאיות‬ ‫כניסת‬ ‫מועד‬ ‫את‬ ‫להתאים‬ ‫המטרה‬
‫הפריקה‬ ‫ביצוע‬ ‫לזמני‬ ‫האפשר‬ ‫ככל‬ ‫סמוך‬ ‫שיותר‬
‫והטעינה‬-‫ואת‬ ‫ההמתנה‬ ‫זמן‬ ‫את‬ ‫לחסוך‬ ‫ובכך‬
‫בנמל‬ ‫עומס‬ ‫של‬ ‫היווצרותו‬.
‫שו‬ ‫פרסום‬‫בנמלים‬ ‫מטען‬ ‫אוניות‬ ‫לעגינת‬ ‫הנוגע‬ ‫בכל‬ ‫טף‬-
‫מטען‬ ‫אוניות‬ ‫של‬ ‫הגעה‬ ‫זמני‬,‫מטען‬ ‫אוניות‬ ‫עגינת‬ ‫זמני‬
‫ברציף‬,‫עבודה‬ ‫סידור‬-‫בנמלים‬ ‫וטעינה‬ ‫פריקה‬.
‫והובלה‬ ‫ההסעה‬ ‫מערכת‬ ‫את‬ ‫ולהוזיל‬ ‫לייעל‬ ‫המטרה‬ ‫אמת‬ ‫בזמן‬ ‫תנועה‬ ‫ועומסי‬ ‫אירועים‬ ‫על‬ ‫מעודכן‬ ‫מידע‬-
‫בכביש‬ ‫עבודות‬,‫ביטחוניים‬ ‫אירועים‬,‫מטענים‬ ‫העברת‬
‫חורגים‬/‫מסוכנים‬ ‫חומרים‬,‫תנועה‬ ‫פקקי‬.
‫הערות‬ ‫לא‬ ‫נתונים‬-‫תחבורתיים‬
‫על‬ ‫המבוססת‬ ‫שנתית‬ ‫רב‬ ‫עבודה‬ ‫תוכנית‬ ‫להכין‬ ‫המטרה‬
‫אחרים‬ ‫גופים‬ ‫ידי‬ ‫על‬ ‫נאספו‬ ‫שכבר‬ ‫כלכליים‬ ‫נתונים‬
‫כלכליים‬ ‫נתונים‬-‫במשק‬ ‫מגמות‬,‫כלכליים‬ ‫ניתוחים‬
‫חברתיים‬ ‫בתחומים‬,‫תחבורתיים‬,‫בתחום‬ ‫פילוחים‬
‫והתעשייה‬ ‫החקלאות‬-‫וייבוא‬ ‫יצוא‬ ‫נתוני‬)‫מכולות‬(
‫ותשתיות‬
‫אדם‬ ‫כוח‬ ‫עתיר‬ ‫ענף‬ ‫הוא‬ ‫וההובלה‬ ‫ההסעה‬ ‫ענף‬.‫המטרה‬
‫לעובדים‬ ‫הן‬ ‫נאות‬ ‫מענה‬ ‫לתת‬ ‫שתוכל‬ ‫המערכת‬ ‫את‬ ‫לייעל‬
‫וההובלה‬ ‫ההסעה‬ ‫בתחומי‬ ‫למעסיקים‬ ‫והן‬
‫חברתיים‬ ‫נתונים‬,‫גיאו‬-‫ומשפטיים‬ ‫כלכליים‬-‫דיני‬
‫עבודה‬,‫מ‬ ‫ותקדימים‬ ‫שכר‬ ‫מגמות‬‫זכויות‬ ‫בנושא‬ ‫שפטיים‬
‫עובדים‬
85
10.3‫בארגון‬ ‫הקיימים‬ ‫פנימיים‬ ‫נתונים‬ ‫מאגרי‬
‫קיימים‬ ‫וסקרים‬ ‫נתונים‬ ‫במאגרי‬ ‫ושימוש‬ ‫אחזקה‬
‫הערות‬-‫פעיל‬ ‫מאגר‬,‫איסוף‬ ‫זמן‬ ‫תחבורתיים‬ ‫נתונים‬
‫ב‬ ‫שיצא‬ ‫בסיסי‬ ‫ספר‬-1997,‫מאגר‬ ‫את‬ ‫לעדכן‬ ‫קושי‬ ‫קיים‬
‫הנתונים‬,‫חלקי‬ ‫עדכון‬ ‫מעדכנים‬ ‫פעם‬ ‫מידי‬.
‫ה‬ ‫פנקס‬‫מסיעים‬-‫למועצת‬ ‫המשתייכות‬ ‫החברות‬ ‫רשימת‬
‫והמסיעים‬ ‫המובילים‬-‫החברות‬ ‫רשימת‬,‫כתובות‬
‫מנהלים‬,‫רכבים‬ ‫מספר‬,‫הובלה‬ ‫סוגי‬ ‫לפי‬ ‫מידע‬ ‫חלוקת‬
‫בשנת‬ ‫שנערך‬ ‫פנימי‬ ‫סקר‬1999,‫תמחיר‬ ‫גיבוש‬ ‫שמטרתו‬
‫המפעיל‬ ‫של‬ ‫אמת‬ ‫עלויות‬ ‫והצגת‬ ‫ההובלה‬ ‫לענף‬.
‫עלויות‬ ‫תמחיר‬ ‫ההובלה‬ ‫ענף‬
‫ל‬ ‫אחת‬ ‫המתעדכן‬ ‫נתון‬‫חודשים‬ ‫שלושה‬,‫עדכון‬ ‫מטרתו‬
‫הובלה‬ ‫עלויות‬:‫עבודה‬,‫דלק‬,‫הון‬,‫ביטוח‬,‫תיקונים‬,
‫צמיגים‬.
‫תשומות‬ ‫סל‬-‫משאיות‬ ‫הפעלת‬ ‫תשומות‬ ‫התייקרות‬,
‫ואוטובוסים‬ ‫טיוליות‬
‫ב‬ ‫נערך‬ ‫הסקר‬-1997,‫ע‬"‫לתכנון‬ ‫הישראלי‬ ‫המכון‬ ‫י‬
‫תחבורה‬
‫דרכים‬ ‫באחזקת‬ ‫השקעה‬ ‫של‬ ‫כלכלית‬ ‫כדאיות‬ ‫בדיקת‬
‫ותק‬ ‫הרכב‬ ‫לנפח‬ ‫בהתאם‬‫ינותו‬
‫בשנת‬ ‫שנערך‬ ‫סקר‬1997,‫חיצוניים‬ ‫יועצים‬ ‫ידי‬ ‫על‬ ‫ההובלה‬ ‫משק‬ ‫על‬ ‫והשפעתו‬ ‫לתחבורה‬ ‫הסולר‬ ‫ייקור‬
‫הארגון‬ ‫בתוך‬ ‫עתידי‬ ‫נתונים‬ ‫איסוף‬
‫הערות‬ ‫תחבורתיים‬ ‫נתונים‬
‫המשאיות‬ ‫תנועת‬ ‫אפיון‬ ‫היא‬ ‫הפרוייקט‬ ‫של‬ ‫המטרה‬
‫למובלים‬ ‫וחניה‬ ‫מנוחה‬ ‫אזורי‬ ‫והקמת‬ ‫בארץ‬
‫צירים‬ ‫על‬ ‫משאיות‬ ‫תנועת‬ ‫אפיון‬‫ראשיים‬-‫התפלגות‬
‫ויעד‬ ‫מוצא‬ ‫נקודות‬ ‫לפי‬ ‫המשאיות‬ ‫תנועת‬,‫סוגי‬ ‫אפיון‬
‫הכבד‬ ‫הרכב‬,‫חניונים‬ ‫לבניית‬ ‫שטחים‬ ‫איתור‬,‫בחינת‬
‫הנהגים‬ ‫צורכי‬)‫האישי‬ ‫בתחום‬ ‫והן‬ ‫הרכב‬ ‫בתחום‬ ‫הן‬(
‫זה‬ ‫תחום‬ ‫ומתופעל‬ ‫מתוכנן‬ ‫כיצד‬ ‫ללמוד‬ ‫המטרה‬
‫בארץ‬ ‫גם‬ ‫ליישם‬ ‫ולנסות‬ ‫באירופה‬
‫וה‬ ‫ההובלה‬ ‫תחום‬ ‫על‬ ‫נתונים‬ ‫איסוף‬‫במערב‬ ‫הסעה‬
‫אירופה‬-‫היבשתית‬ ‫לתחבורה‬ ‫הנמלים‬ ‫בין‬ ‫ממשק‬-
‫באירופה‬ ‫משאיות‬ ‫תנועת‬,‫ופריקת‬ ‫טעינת‬ ‫תהליך‬
‫האירופאים‬ ‫בנמלים‬ ‫המשאיות‬,‫הכניסה‬ ‫תהליך‬
‫מהמסופים‬ ‫והיציאה‬,‫על‬ ‫אמת‬ ‫בזמן‬ ‫מידע‬ ‫העברת‬
‫הנמלים‬ ‫ובמסופי‬ ‫בכבישים‬ ‫הנעשה‬.
‫המשולבת‬ ‫ההובלה‬ ‫תחום‬ ‫אפיון‬-‫רכבות‬ ‫תנועת‬,‫אפיון‬
‫רכ‬‫בארץ‬ ‫המשא‬ ‫בות‬,‫הרכבת‬ ‫של‬ ‫ופריקה‬ ‫טעינה‬ ‫מסופי‬,
‫ברזל‬ ‫מסילות‬ ‫מצאי‬
‫לשירותים‬ ‫העסקית‬ ‫הפעילות‬ ‫הערכת‬ ‫היא‬ ‫המטרה‬
‫התחבורה‬ ‫בענף‬ ‫כוללים‬ ‫לוגיסטיים‬:‫העמסה‬,‫אריזה‬,
‫אחסון‬.‫בשטח‬ ‫ויישומם‬ ‫הלוגיסטיים‬ ‫השירותים‬ ‫לימוד‬
‫המשאית‬ ‫לבעלי‬ ‫אסטרטגי‬ ‫יתרון‬ ‫ייתן‬)‫משאית‬+‫מחסן‬.(
‫באירופה‬ ‫קיים‬
‫נתונ‬‫הובלת‬ ‫מערכת‬ ‫של‬ ‫וביצועיים‬ ‫תפעוליים‬ ‫ים‬
‫בה‬ ‫התומכות‬ ‫והמערכות‬ ‫המטענים‬-‫טעינה‬ ‫מסופי‬ ‫סקר‬
‫ופריקה‬,‫אכסון‬ ‫שטחי‬ ‫איתור‬,‫אמצעים‬ ‫של‬ ‫עלויות‬
‫ההובלה‬ ‫בתהליך‬ ‫לתמיכה‬ ‫לוגיסטיים‬
‫החברות‬ ‫למנהלי‬ ‫כיום‬,‫המובילים‬ ‫מועצת‬ ‫שתחת‬
‫והמסיעים‬,‫וקלה‬ ‫מיידית‬ ‫בחשיפה‬ ‫רבות‬ ‫מגבלות‬
‫לנתונים‬.‫מתו‬ ‫האתר‬‫ל‬ ‫כנן‬"‫לאוויר‬ ‫עלות‬"‫ב‬-1.10.03,
‫יהיה‬ ‫שתפקידו‬ ‫מלאה‬ ‫במשרה‬ ‫אדם‬ ‫יועסק‬ ‫זו‬ ‫למטרה‬
‫האתר‬ ‫את‬ ‫לבנות‬,‫ולעדכן‬ ‫הרלוונטי‬ ‫המידע‬ ‫אחר‬ ‫לעקוב‬.
‫עבור‬ ‫זמין‬ ‫מידע‬ ‫שיכיל‬ ‫פעיל‬ ‫אינטרנט‬ ‫אתר‬ ‫הקמת‬
‫החברות‬ ‫מנהלי‬:‫זמנים‬ ‫לוחות‬,‫הכבישים‬ ‫מצב‬,‫סקרים‬
‫רלוונטיים‬,‫בתחום‬ ‫חדשים‬ ‫ופרוייקטים‬ ‫מחקרים‬
‫מע‬‫והנמלים‬ ‫הרכבות‬ ‫רשות‬ ‫עם‬ ‫קשרים‬ ‫רכת‬
‫היבשה‬ ‫דרך‬ ‫לאירופה‬ ‫מהארץ‬ ‫מטענים‬ ‫שינוע‬ ‫בחינת‬:
‫חיפה‬ ‫מעבורת‬-‫הסופי‬ ‫ליעד‬ ‫עד‬ ‫היבשה‬ ‫ובדרך‬ ‫פיראוס‬.
‫האווירית‬ ‫בתחבורה‬ ‫להתחרות‬ ‫הרעיון‬.
‫במערב‬ ‫וההסעה‬ ‫ההובלה‬ ‫תחום‬ ‫על‬ ‫נתונים‬ ‫איסוף‬
‫אירופה‬-‫מטענים‬ ‫שינוע‬-‫היבשתית‬ ‫ההובלה‬ ‫עלויות‬
‫ובאירופ‬ ‫בארץ‬‫ה‬,‫ההובלה‬ ‫אמצעי‬ ‫של‬ ‫טכנית‬ ‫בחינה‬,
‫האווירית‬ ‫ההובלה‬ ‫עלויות‬ ‫בחינת‬
‫שימוש‬ ‫של‬ ‫דומיננטיות‬ ‫קטגוריות‬
‫בד‬ ‫נעשה‬ ‫בפרט‬ ‫תחתיה‬ ‫המאוגדות‬ ‫ובחברות‬ ‫בכלל‬ ‫והמסיעים‬ ‫המובילים‬ ‫במועצת‬ ‫הנתונים‬ ‫איסוף‬"‫כ‬
‫למכרז‬ ‫עלייה‬ ‫לקראת‬.‫והסקרים‬ ‫הנתונים‬ ‫מרבית‬ ‫הפעילות‬ ‫וסוג‬ ‫המכרזים‬ ‫אופי‬ ‫ובשל‬ ‫כך‬ ‫מתוך‬
‫ה‬‫הבאות‬ ‫בסוגיות‬ ‫עוסקים‬ ‫הנאספים‬ ‫תחבורתיים‬:
86
1.‫ומשלוחים‬ ‫מטענים‬ ‫על‬ ‫נתונים‬.
2.‫הציבורית‬ ‫התחבורה‬ ‫בתחום‬ ‫נתונים‬)‫נסיעה‬ ‫הרגלי‬,‫ותעריפים‬ ‫מסלולים‬ ‫מצאי‬.(
3.‫התחבורה‬ ‫מערכת‬ ‫של‬ ‫ביצועי‬ ‫התפעולי‬ ‫בהיבט‬ ‫נתונים‬)‫דרכים‬ ‫תאונות‬ ‫ומטענים‬ ‫נוסעים‬ ‫ספירות‬
‫מסוכנים‬ ‫חומרים‬ ‫והובלת‬ ‫נסיעה‬ ‫זמן‬ ‫סקרי‬(.
4.‫בישראל‬ ‫הרכב‬ ‫ציי‬ ‫על‬ ‫נתונים‬)‫ורכישה‬ ‫עלויות‬ ‫רכב‬ ‫כלי‬ ‫מצבת‬.(
‫הנתונים‬ ‫איסוף‬ ‫בתחום‬ ‫הארגון‬ ‫בפני‬ ‫העומדות‬ ‫העיקריות‬ ‫הבעיות‬
•‫תקציב‬ ‫מגבלת‬-‫יקרה‬ ‫סקרים‬ ‫ועריכת‬ ‫נתונים‬ ‫באיסוף‬ ‫ההשקעה‬,‫נתונים‬ ‫מערכת‬ ‫צריך‬ ‫לכן‬
‫כלכלית‬ ‫והן‬ ‫טכנית‬ ‫הן‬ ‫ונגישה‬ ‫יותר‬ ‫זמינה‬.
•‫החלטות‬ ‫קבלת‬-‫מודעות‬ ‫חוסר‬‫החלטות‬ ‫קבלת‬ ‫בתהליך‬ ‫בנתונים‬ ‫בשימוש‬ ‫לחסך‬-‫שלא‬ ‫כיוון‬
‫ההחלטות‬ ‫קבלת‬ ‫בתהליך‬ ‫בנתונים‬ ‫שוטף‬ ‫שימוש‬ ‫נעשה‬,‫בתחום‬ ‫הקיים‬ ‫לחסך‬ ‫מודעות‬ ‫היתה‬ ‫לא‬
‫זה‬.‫לנתונים‬ ‫החשיפה‬ ‫שלב‬ ‫את‬ ‫ההחלטות‬ ‫קבלת‬ ‫לתהליך‬ ‫יכניסו‬ ‫וכאשר‬ ‫אם‬,‫ובעתיד‬ ‫סביר‬
‫בלעדיו‬ ‫להתנהל‬ ‫יוכל‬ ‫לא‬ ‫התהליך‬.
10.4‫בהק‬ ‫הארגון‬ ‫הגדרת‬‫המשתמשים‬ ‫סקר‬ ‫של‬ ‫שר‬
‫נתונים‬ ‫ספק‬/‫נתונים‬ ‫צרכן‬/‫אסטרטגי‬ ‫שותף‬)‫פעולה‬ ‫לשתף‬ ‫ורצון‬ ‫נתונים‬ ‫לאסוף‬ ‫יכולת‬ ‫בעל‬(
10.5‫המשתמשים‬ ‫סקר‬ ‫של‬ ‫בהקשר‬ ‫הארגון‬ ‫הערות‬
‫החברות‬ ‫למנהלי‬ ‫כיום‬,‫שתחת‬‫והמסיעים‬ ‫המובילים‬ ‫מועצת‬,‫וקלה‬ ‫מיידית‬ ‫בחשיפה‬ ‫רבות‬ ‫מגבלות‬
‫לנתונים‬.‫פ‬ ‫אינטרנט‬ ‫אתר‬ ‫להקים‬ ‫המטרה‬‫עיל‬)‫מצורף‬ ‫מכתב‬ ‫ראה‬(‫מנהלי‬ ‫עבור‬ ‫זמין‬ ‫מידע‬ ‫שיכיל‬
‫החברות‬:‫זמנים‬ ‫לוחות‬,‫הכבישים‬ ‫מצב‬,‫רלוונטיים‬ ‫סקרים‬,‫בתחום‬ ‫חדשים‬ ‫ופרוייקטים‬ ‫מחקרים‬
‫והנמלים‬ ‫הרכבות‬ ‫רשות‬ ‫עם‬ ‫קשרים‬ ‫מערכת‬,‫וכדומה‬.‫בזמן‬ ‫למידע‬ ‫הנגישות‬ ‫רמת‬ ‫את‬ ‫להגדיל‬ ‫המטרה‬
‫מחקריים‬ ‫ולנתונים‬ ‫אמת‬.‫ל‬ ‫מתוכנן‬ ‫האתר‬"‫לא‬ ‫עלות‬‫וויר‬"‫ב‬-1.10.03,‫במשרה‬ ‫אדם‬ ‫יועסק‬ ‫זו‬ ‫למטרה‬
‫האתר‬ ‫את‬ ‫לבנות‬ ‫יהיה‬ ‫שתפקידו‬ ‫מלאה‬,‫ולעדכן‬ ‫הרלוונטי‬ ‫המידע‬ ‫אחר‬ ‫לעקוב‬.‫עם‬ ‫פעולה‬ ‫שיתוף‬ ‫לכן‬
‫זה‬ ‫פרוייקט‬ ‫עבור‬ ‫גם‬ ‫ברכה‬ ‫יהיה‬ ‫התחבורה‬ ‫משרד‬.)‫ברשימת‬ ‫ראה‬ ‫הראיון‬ ‫לסיכום‬ ‫נוספים‬ ‫מקורות‬
‫המידע‬ ‫מקורות‬(
11.‫התעשיינים‬ ‫התאחדות‬
11.1‫התחבורתית‬ ‫המערכת‬ ‫עם‬ ‫הקשר‬ ‫ואפיון‬ ‫הארגון‬ ‫פעילות‬ ‫מהות‬
‫פעילותו‬ ‫ומהות‬ ‫הארגון‬ ‫מבנה‬
‫התעשייתי‬ ‫ובמגזר‬ ‫בכלל‬ ‫הישראלי‬ ‫במשק‬ ‫המרכזיים‬ ‫הכוחות‬ ‫אחד‬ ‫היא‬ ‫בישראל‬ ‫התעשיינים‬ ‫התאחדות‬
‫בפרט‬.‫כבד‬ ‫גורם‬ ‫מהווה‬ ‫ההתאחדות‬-‫המאקרו‬ ‫בתחומי‬ ‫החלטות‬ ‫בקבלת‬ ‫משקל‬-‫כלכלה‬,‫וסחר‬ ‫העבודה‬
‫מ‬ ‫היא‬ ‫בהם‬ ‫החוץ‬‫עורבת‬,‫החקיקה‬ ‫ברמת‬ ‫הן‬,‫הכנסת‬ ‫מול‬-‫חוק‬ ‫הצעות‬ ‫בייזום‬-‫מול‬ ‫הביצוע‬ ‫ברמת‬ ‫והן‬
‫הממשלה‬.‫בישראל‬ ‫התעשייה‬ ‫מגזרי‬ ‫כל‬ ‫את‬ ‫בלעדי‬ ‫באופן‬ ‫המייצג‬ ‫היחיד‬ ‫הארגון‬ ‫היא‬ ‫ההתאחדות‬-
‫הפרטית‬,‫הציבורית‬,‫והממשלתית‬ ‫הקיבוצית‬-‫בה‬ ‫החברים‬ ‫של‬ ‫לייצוגם‬ ‫מחויבת‬ ‫היא‬ ‫כך‬ ‫ומתוך‬,‫לקידום‬
‫ולחיזו‬ ‫מעמדם‬‫העולמית‬ ‫ובכלכלה‬ ‫הישראלי‬ ‫במשק‬ ‫התחרותי‬ ‫כוחם‬ ‫ק‬.‫מ‬ ‫יותר‬–2,000‫חברים‬ ‫מפעלים‬
87
‫בה‬‫תאחדות‬‫התעשיינים‬,‫מסונפת‬ ‫או‬ ‫ישירה‬ ‫בחברות‬.‫ל‬ ‫מחולקת‬ ‫ההתאחדות‬-6‫מקצועיים‬ ‫איגודים‬
)‫האלקטרוניקה‬ ‫תעשיות‬ ‫איגוד‬,‫והתוכנה‬ ‫המידע‬;‫וצריכה‬ ‫בניה‬ ‫מוצרי‬ ‫תעשיות‬ ‫איגוד‬;‫תעשיות‬ ‫איגוד‬
‫ותש‬ ‫חשמל‬ ‫מתכת‬‫תית‬;‫המזון‬ ‫תעשיות‬ ‫איגוד‬;‫הכימיה‬ ‫תעשיות‬ ‫איגוד‬,‫הסביבה‬ ‫ואיכות‬ ‫הפרמצטיקה‬
‫והאופנה‬ ‫הטכסטיל‬ ‫תעשיות‬ ‫ואיגוד‬(‫ול‬-5‫מטה‬ ‫אגפי‬)‫כלכלה‬ ‫אגף‬,‫התקשורת‬ ‫אגף‬,‫כספים‬ ‫אגף‬,‫אגף‬
‫בינלאומיים‬ ‫וקשרים‬ ‫חוץ‬ ‫סחר‬ ‫ואגף‬ ‫עבודה‬.(‫השונים‬ ‫והאגפים‬ ‫המקצועיים‬ ‫האיגודים‬ ‫עבודת‬ ‫מהות‬
‫ונית‬ ‫איסוף‬ ‫כוללת‬‫נתונים‬ ‫וח‬,‫התעשייתית‬ ‫למערכת‬ ‫שירות‬ ‫מערכות‬ ‫תפעול‬,‫נדל‬ ‫שטחי‬ ‫איתור‬"‫לתעשייה‬ ‫ן‬
‫מדיניות‬ ‫וקביעת‬.
‫התחבורה‬ ‫לתחום‬ ‫הארגון‬ ‫השקת‬
‫הכלכלית‬ ‫מהמערכת‬ ‫נפרד‬ ‫בלתי‬ ‫חלק‬ ‫היא‬ ‫היבשתית‬ ‫התחבורה‬,‫קשר‬ ‫התעשיינים‬ ‫שלהתאחדות‬ ‫מכאן‬
‫התחבורה‬ ‫לתחום‬ ‫ועקיף‬ ‫ישיר‬.‫תחומים‬ ‫במגוון‬ ‫מתבטא‬ ‫הקשר‬:‫חומ‬ ‫שינוע‬‫מסוכנים‬ ‫רים‬,‫איכות‬ ‫נושאי‬
‫סביבה‬,‫כבישים‬ ‫של‬ ‫ותקינות‬ ‫איכות‬,‫תעשייה‬ ‫אזורי‬ ‫ונגישות‬ ‫הפריפריה‬ ‫ופיתוח‬ ‫תחבורה‬ ‫מדיניות‬.
‫ותחום‬ ‫אגף‬ ‫כל‬ ‫של‬ ‫והעניין‬ ‫הצורך‬ ‫לפי‬ ‫נעשה‬ ‫ובנתונים‬ ‫בסקרים‬ ‫השימוש‬,‫השונים‬ ‫לפרוייקטים‬ ‫ובהתאם‬
)‫הפ‬ ‫סיום‬ ‫לאחר‬ ‫נשמרים‬ ‫אינם‬ ‫הנתונים‬ ‫האגפים‬ ‫מן‬ ‫שבחלק‬ ‫לציין‬ ‫יש‬‫רוייקט‬.(‫נאסף‬ ‫מהחומר‬ ‫ניכר‬ ‫חלק‬
‫המקצועיים‬ ‫לאיגודים‬ ‫השייכות‬ ‫החברות‬ ‫דרך‬,‫התאחדות‬ ‫בתוך‬ ‫נתונים‬ ‫לאיסוף‬ ‫העיקרי‬ ‫המקור‬ ‫אך‬
‫הוא‬ ‫התעשיינים‬‫ואסטרטגי‬ ‫כלכלי‬ ‫למחקר‬ ‫המחלקה‬.‫אחר‬ ‫במעקב‬ ‫שוטף‬ ‫באופן‬ ‫עוסקת‬ ‫המחלקה‬
‫במשק‬ ‫הכלכליות‬ ‫ההתפתחויות‬,‫ובעולם‬ ‫בתעשייה‬,‫הער‬ ‫ובהכנת‬ ‫הנתונים‬ ‫בניתוח‬‫כלכליות‬ ‫ותחזיות‬ ‫כות‬.
‫כגון‬ ‫המחלקה‬ ‫פרסומי‬ ‫בבסיס‬ ‫עומדים‬ ‫אלו‬ ‫ניתוחים‬:‫כלכליים‬ ‫תזכירים‬,‫עמדה‬ ‫ניירות‬,‫וסקירות‬ ‫סקרים‬
‫כלכליות‬.
11.2‫חיצוניים‬ ‫תחבורתיים‬ ‫בנתונים‬ ‫השימוש‬ ‫דרכי‬ ‫אפיון‬
‫מעובדים‬ ‫נתונים‬ ‫מול‬ ‫ראשוניים‬ ‫תחבורתים‬ ‫בסקרים‬ ‫השימוש‬ ‫מידת‬
‫ראשוני‬ ‫תחבורתים‬ ‫בסקרים‬ ‫שימוש‬‫ים‬:‫בהיבטים‬ ‫הנוגעים‬ ‫ראשוניים‬ ‫בסקרים‬ ‫השימוש‬ ‫מידת‬
‫ביותר‬ ‫מוגבלת‬ ‫תחבורתיים‬.
‫מעובדים‬ ‫בנתונים‬ ‫שימוש‬:‫מהלמ‬ ‫מעובדים‬ ‫נתונים‬ ‫איסוף‬ ‫על‬ ‫מבוסס‬ ‫בנתונים‬ ‫השימוש‬"‫ס‬)‫נתוני‬
‫והכנסה‬ ‫תעסוקה‬(,‫הסביבה‬ ‫לאיכות‬ ‫מהמשרד‬)‫מסוכנים‬ ‫חומרים‬ ‫וסקר‬ ‫הסביבה‬ ‫על‬ ‫השפעה‬ ‫תסקירי‬(,
‫התמ‬ ‫ממשרד‬"‫ס‬)‫נתוני‬‫כלכליים‬ ‫ונתונים‬ ‫עלויות‬(‫ממשלה‬ ‫ממשרדי‬ ‫נתונים‬ ‫של‬ ‫מצומצם‬ ‫ממגוון‬ ‫וכן‬
‫נוספים‬.
‫בהווה‬ ‫בשימוש‬ ‫אינם‬ ‫ואשר‬ ‫הארגון‬ ‫מעוניין‬ ‫בהם‬ ‫החיצוניים‬ ‫הנתונים‬ ‫סוגי‬
‫הערות‬ ‫תחבורתיים‬ ‫נתונים‬
‫לקביעת‬ ‫מתאימות‬ ‫והערכות‬ ‫רחב‬ ‫רקע‬ ‫לתת‬ ‫במטרה‬
‫והמשק‬ ‫התעשייה‬ ‫בפיתוח‬ ‫מדיניות‬
‫והשקע‬ ‫עלויות‬ ‫על‬ ‫נתונים‬‫בתחבורה‬ ‫ות‬
‫המצאי‬ ‫והרחבת‬ ‫פיתוח‬ ‫במדיניות‬ ‫לתמוך‬ ‫במטרה‬
‫הקיים‬.
‫ברזל‬ ‫ומסילות‬ ‫כבישים‬ ‫מצאי‬-‫המלח‬ ‫ים‬ ‫קו‬ ‫בנית‬-
‫אילת‬,‫באר‬-‫אילת‬ ‫שבע‬,‫למטענים‬ ‫קווים‬ ‫הוספת‬
‫ומשלוחים‬-‫התעשייה‬ ‫אזורי‬ ‫בפיתוח‬ ‫שיתמכו‬ ‫קווים‬
88
11.3‫בארגון‬ ‫הקיימים‬ ‫פנימיים‬ ‫נתונים‬ ‫מאגרי‬
‫נתו‬ ‫במאגרי‬ ‫ושימוש‬ ‫אחזקה‬‫קיימים‬ ‫וסקרים‬ ‫נים‬
‫הערות‬-‫פעיל‬ ‫מאגר‬,‫איסוף‬ ‫זמן‬ ‫לא‬ ‫נתונים‬-‫תחבורתיים‬
‫חברי‬ ‫לכל‬ ‫מופצים‬ ‫הכלכליים‬ ‫והניתוחים‬ ‫הסקירות‬
‫השונים‬ ‫התקשורת‬ ‫בערוצי‬ ‫ומפורסמים‬ ‫ההתאחדות‬.
‫חודשיים‬ ‫ניתוחים‬-‫תפוקה‬ ‫בנושאי‬,‫תעסוקה‬,‫פריון‬
‫ויצוא‬
‫חברי‬ ‫לכל‬ ‫מופצים‬ ‫הכלכליים‬ ‫והניתוחים‬ ‫הסקירות‬
‫ההתאח‬‫השונים‬ ‫התקשורת‬ ‫בערוצי‬ ‫ומפורסמים‬ ‫דות‬.
‫רבעוניים‬ ‫ניתוחים‬-‫בתעשייה‬ ‫שכר‬ ‫בנושאי‬,‫השקעות‬
‫בתעשייה‬,‫הבנייה‬ ‫ענף‬,‫חוץ‬ ‫סחר‬,‫העבודה‬ ‫שוק‬,‫תוצר‬
‫ושימושיו‬
‫חברי‬ ‫לכל‬ ‫מופצים‬ ‫הכלכליים‬ ‫והניתוחים‬ ‫הסקירות‬
‫השונים‬ ‫התקשורת‬ ‫בערוצי‬ ‫ומפורסמים‬ ‫ההתאחדות‬.
‫שנתיים‬ ‫חצי‬ ‫ניתוחים‬-‫הד‬ ‫ניתוח‬‫של‬ ‫הכספיים‬ ‫וחות‬
‫הבורסאיות‬ ‫החברות‬
‫חברי‬ ‫לכל‬ ‫מופצים‬ ‫הכלכליים‬ ‫והניתוחים‬ ‫הסקירות‬
‫השונים‬ ‫התקשורת‬ ‫בערוצי‬ ‫ומפורסמים‬ ‫ההתאחדות‬.
‫שנתיים‬ ‫ניתוחים‬-‫כלכלית‬ ‫מאקרו‬ ‫תחזית‬,‫ויחסי‬ ‫שכר‬
‫עבודה‬
‫בתעשייה‬ ‫ההתפתחויות‬ ‫להבנת‬ ‫כל‬ ‫המשמש‬ ‫סקר‬
‫הבא‬ ‫הרבעון‬ ‫וחיזוי‬ ‫חולף‬ ‫ברבעון‬
‫ב‬ ‫הציפיות‬ ‫סקר‬‫תעשייה‬
‫בו‬ ‫למשתמשים‬ ‫חשוב‬ ‫ניהולי‬ ‫כלי‬ ‫משמש‬.‫נערך‬ ‫הסקר‬
‫ע‬ ‫לשנה‬ ‫אחת‬"‫ההתאחדות‬ ‫בשיתוף‬ ‫פילת‬ ‫חברת‬ ‫י‬
‫בתעשייה‬ ‫הגדול‬ ‫השכר‬ ‫סקר‬
‫לשנת‬ ‫חוץ‬ ‫סחר‬ ‫סקירת‬2001‫עולמית‬ ‫ותחזית‬
‫סביבה‬ ‫איכות‬ ‫בנושא‬ ‫ואמנות‬ ‫ותקנות‬ ‫חוקים‬ ‫מכיל‬ ‫סביבה‬ ‫איכות‬ ‫בנושא‬ ‫חוקים‬ ‫קובץ‬
‫ע‬ ‫נערך‬"‫ה‬ ‫עבור‬ ‫מוניטור‬ ‫חברת‬ ‫י‬‫התאחדות‬ ‫דו‬"‫בישראל‬ ‫הביוטכנולוגיה‬ ‫תעשיית‬ ‫ח‬
‫עיקריים‬ ‫מאפיינים‬,‫מוצרים‬,‫ומספרים‬ ‫עבודות‬ ‫בישראל‬ ‫הוטרינריה‬ ‫תעשיית‬2001
‫בסוגיות‬ ‫התעשיינים‬ ‫התאחדות‬ ‫של‬ ‫עמדה‬ ‫ניירות‬ ‫הכנת‬
‫העולות‬ ‫חוק‬ ‫להצעות‬ ‫וכתגובות‬ ‫מרכזיות‬ ‫כלכליות‬
‫בכנסת‬-‫השונות‬ ‫הכנסת‬ ‫בוועדות‬ ‫להשתתפות‬ ‫וכהכנה‬
‫בעי‬ ‫פגיעה‬‫הון‬ ‫השקעות‬ ‫חוק‬ ‫דוד‬
‫בסוגיות‬ ‫התעשיינים‬ ‫התאחדות‬ ‫של‬ ‫עמדה‬ ‫ניירות‬ ‫הכנת‬
‫העולות‬ ‫חוק‬ ‫להצעות‬ ‫וכתגובות‬ ‫מרכזיות‬ ‫כלכליות‬
‫בכנסת‬-‫השונות‬ ‫הכנסת‬ ‫בוועדות‬ ‫להשתתפות‬ ‫וכהכנה‬
‫ממלכתי‬ ‫פנסיה‬ ‫חוק‬
‫בסוגיות‬ ‫התעשיינים‬ ‫התאחדות‬ ‫של‬ ‫עמדה‬ ‫ניירות‬ ‫הכנת‬
‫הע‬ ‫חוק‬ ‫להצעות‬ ‫וכתגובות‬ ‫מרכזיות‬ ‫כלכליות‬‫ולות‬
‫בכנסת‬-‫השונות‬ ‫הכנסת‬ ‫בוועדות‬ ‫להשתתפות‬ ‫וכהכנה‬
‫ופיתוח‬ ‫מחקר‬ ‫חוק‬
‫בסוגיות‬ ‫התעשיינים‬ ‫התאחדות‬ ‫של‬ ‫עמדה‬ ‫ניירות‬ ‫הכנת‬
‫העולות‬ ‫חוק‬ ‫להצעות‬ ‫וכתגובות‬ ‫מרכזיות‬ ‫כלכליות‬
‫בכנסת‬-‫השונות‬ ‫הכנסת‬ ‫בוועדות‬ ‫להשתתפות‬ ‫וכהכנה‬
‫התלמידים‬ ‫חופשות‬ ‫מועדי‬ ‫לשינוי‬ ‫חוק‬ ‫הצעת‬
‫עמדה‬ ‫ניירות‬ ‫הכנת‬‫בסוגיות‬ ‫התעשיינים‬ ‫התאחדות‬ ‫של‬
‫העולות‬ ‫חוק‬ ‫להצעות‬ ‫וכתגובות‬ ‫מרכזיות‬ ‫כלכליות‬
‫בכנסת‬-‫השונות‬ ‫הכנסת‬ ‫בוועדות‬ ‫להשתתפות‬ ‫וכהכנה‬
‫הכלכלית‬ ‫לתוכנית‬ ‫ההתאחדות‬ ‫תגובת‬
‫בסוגיות‬ ‫התעשיינים‬ ‫התאחדות‬ ‫של‬ ‫עמדה‬ ‫ניירות‬ ‫הכנת‬
‫העולות‬ ‫חוק‬ ‫להצעות‬ ‫וכתגובות‬ ‫מרכזיות‬ ‫כלכליות‬
‫בכנסת‬-‫ל‬ ‫וכהכנה‬‫השונות‬ ‫הכנסת‬ ‫בוועדות‬ ‫השתתפות‬
‫מקוצר‬ ‫עבודה‬ ‫לשבוע‬ ‫למעבר‬ ‫חוק‬ ‫הצעת‬
‫הארגון‬ ‫בתוך‬ ‫עתידי‬ ‫נתונים‬ ‫איסוף‬
‫הערות‬ ‫תחבורתיים‬ ‫נתונים‬
‫הסעת‬ ‫מול‬ ‫נוסעים‬ ‫רכבות‬ ‫של‬ ‫הנסיעה‬ ‫זמני‬ ‫בחינת‬
‫ברכבת‬ ‫ומשלוחים‬ ‫מטענים‬-‫שקיימת‬ ‫תחושה‬ ‫יש‬
"‫התנגשות‬"‫טבלת‬ ‫של‬ ‫והורדה‬ ‫הנסיעות‬ ‫סוגי‬ ‫שני‬ ‫בין‬
‫ב‬ ‫המטענים‬‫מסוימות‬ ‫בשעות‬ ‫רכבת‬
‫ברכבת‬ ‫מטענים‬ ‫מול‬ ‫נוסעים‬ ‫נסיעה‬ ‫זמן‬ ‫סקרי‬-‫קווי‬
‫מטענים‬,‫נוסעים‬ ‫קווי‬,‫שיא‬ ‫שעת‬,‫לילה‬-‫יום‬
‫מדרום‬ ‫מטענים‬ ‫לשינוע‬ ‫מענה‬ ‫שייתן‬ ‫קו‬ ‫לפתח‬ ‫המטרה‬
‫למרכזה‬ ‫הארץ‬.
‫ברזל‬ ‫מסילות‬ ‫מצאי‬-‫באר‬ ‫קו‬ ‫הקמת‬-‫אילת‬ ‫שבע‬
89
‫שימוש‬ ‫של‬ ‫דומיננטיות‬ ‫קטגוריות‬
‫בהתאחדו‬ ‫הנתונים‬ ‫איסוף‬‫הבאים‬ ‫בתחומים‬ ‫מתמקד‬ ‫התעשיינים‬ ‫ת‬,‫חשיבות‬ ‫סדר‬ ‫לפי‬:
1.‫כלכליים‬ ‫וגיאו‬ ‫חברתיים‬ ‫נתונים‬
2.‫סביבה‬ ‫איכות‬ ‫סקרי‬
3.‫מטענים‬ ‫הובלת‬
4.‫רקע‬ ‫תוכניות‬
‫הנתונים‬ ‫איסוף‬ ‫בתחום‬ ‫הארגון‬ ‫בפני‬ ‫העומדות‬ ‫העיקריות‬ ‫הבעיות‬
‫בנתונים‬ ‫חוסר‬-‫המשרדים‬ ‫שני‬ ‫בין‬ ‫נופל‬ ‫מסוכנים‬ ‫חומרים‬ ‫הובלת‬ ‫תחום‬-‫ו‬ ‫התחבורה‬ ‫משרד‬‫המשרד‬
‫הסביבה‬ ‫לאיכות‬,‫זה‬ ‫בתחום‬ ‫בנתונים‬ ‫לצורך‬ ‫ואמין‬ ‫מספק‬ ‫תפעולי‬ ‫מענה‬ ‫ניתן‬ ‫לא‬ ‫כך‬ ‫בשל‬.
11.4‫המשתמשים‬ ‫סקר‬ ‫של‬ ‫בהקשר‬ ‫הארגון‬ ‫הגדרת‬
‫נתונים‬ ‫ספק‬/‫משתמש‬/‫אסטרטגי‬ ‫שותף‬)‫פעולה‬ ‫לשתף‬ ‫ורצון‬ ‫נתונים‬ ‫לאסוף‬ ‫יכולת‬ ‫בעל‬(
)‫המידע‬ ‫מקורות‬ ‫ברשימת‬ ‫ראה‬ ‫הראיון‬ ‫לסיכום‬ ‫נוספים‬ ‫מקורות‬(
12.‫קרקע‬ ‫ושימושי‬ ‫תכנון‬ ‫משרד‬ ‫לרמן‬
12.1‫התחבורתית‬ ‫המערכת‬ ‫עם‬ ‫הקשר‬ ‫ואפיון‬ ‫הארגון‬ ‫פעילות‬ ‫מהות‬
‫גיאוגרפיים‬ ‫ניתוחים‬ ‫הכנת‬ ‫כוללת‬ ‫המשרד‬ ‫פעילות‬,‫קרקע‬ ‫שימושי‬ ‫איתור‬,‫מדיניות‬ ‫קביעת‬,‫ובינוי‬ ‫תכנון‬
‫תחבורה‬ ‫ותכנון‬ ‫ערים‬)‫חברת‬ ‫דרך‬"‫גל‬.("‫ומתוך‬ ‫התחבורתי‬ ‫לנושא‬ ‫משיקים‬ ‫אלו‬ ‫תחומים‬‫עושה‬ ‫כך‬
‫היום‬ ‫הקיימת‬ ‫התחבורתיים‬ ‫והסקרים‬ ‫הנתונים‬ ‫במערכת‬ ‫נרחב‬ ‫שימוש‬ ‫המשרד‬.
12.2‫חיצוניים‬ ‫תחבורתיים‬ ‫בנתונים‬ ‫השימוש‬ ‫דרכי‬ ‫אפיון‬
‫מעובדים‬ ‫נתונים‬ ‫מול‬ ‫ראשוניים‬ ‫תחבורתים‬ ‫בסקרים‬ ‫השימוש‬ ‫מידת‬
‫מעובדים‬ ‫ובנתונים‬ ‫בסיס‬ ‫בנתוני‬ ‫שווה‬ ‫במידה‬ ‫שימוש‬ ‫עושה‬ ‫המשרד‬.‫ע‬"‫ה‬ ‫למאגרי‬ ‫רב‬ ‫פ‬‫והסקרים‬ ‫נתונים‬
‫התחבורתיים‬ ‫היועצים‬ ‫נחשפים‬,‫לידי‬ ‫אותם‬ ‫המעבדים‬ ‫אלו‬ ‫והם‬ ‫המשרד‬ ‫של‬ ‫ההנדסיים‬ ‫או‬ ‫הכלכליים‬
‫הפרק‬ ‫על‬ ‫העומדים‬ ‫השונים‬ ‫הפרוייקטים‬ ‫עבור‬ ‫שימושי‬ ‫חומר‬.
‫ראשוניים‬ ‫תחבורתים‬ ‫בסקרים‬ ‫שימוש‬:
‫הרקע‬ ‫תוכניות‬‫הפנים‬ ‫משרד‬ ‫של‬ ‫הנתונים‬ ‫בסיס‬ ‫מתוך‬ ‫ישירות‬ ‫מגיעות‬.
‫בנתונ‬ ‫שימוש‬‫מעובדים‬ ‫ים‬:
‫א‬.‫והגיאו‬ ‫החברתיים‬ ‫הנתונים‬-‫כלכליים‬‫ע‬ ‫שעובדו‬ ‫נתונים‬ ‫של‬ ‫וקבצים‬ ‫דוחות‬ ‫מתוך‬ ‫נאספים‬"‫י‬
‫עיריות‬,‫מקומיות‬ ‫מועצות‬,‫והלמ‬ ‫הפנים‬ ‫משרד‬"‫לנושא‬ ‫בהתאם‬ ‫ס‬.
‫ב‬.‫התחברותיים‬ ‫הביקוש‬ ‫ודפוסי‬ ‫התפעול‬ ‫נתוני‬‫ע‬ ‫היום‬ ‫עד‬ ‫קובצו‬"‫למשרד‬ ‫חיצוניים‬ ‫תחבורה‬ ‫יועצי‬ ‫י‬
‫חברת‬ ‫של‬ ‫לטיפולה‬ ‫ועברו‬"‫גל‬) "‫של‬ ‫בת‬ ‫חברת‬"‫אדריכלים‬ ‫לרמן‬("‫תחבורה‬ ‫בתכנון‬ ‫עוסקת‬ ‫אשר‬.
90
‫התחבורתי‬ ‫בתחום‬ ‫והשקעות‬ ‫עלויות‬ ‫לנתוני‬ ‫להגיע‬ ‫קושי‬ ‫שקיים‬ ‫הודגש‬,‫רב‬ ‫בו‬ ‫שהעניין‬ ‫תחום‬
‫השונים‬ ‫הפרוייקטים‬ ‫על‬ ‫העבודה‬ ‫במסגרת‬.
‫בהווה‬ ‫בשימוש‬ ‫אינם‬ ‫ואשר‬ ‫הארגון‬ ‫מעוניין‬ ‫בהם‬ ‫החיצוניים‬ ‫הנתונים‬ ‫סוגי‬
‫הערות‬ ‫תחבור‬ ‫נתונים‬‫תיים‬
‫לעיר‬ ‫הנכנסים‬ ‫נוספים‬ ‫שוק‬ ‫פלחי‬ ‫הגדרת‬ ‫היא‬ ‫המטרה‬
‫עבודה‬ ‫למטרות‬ ‫שלא‬
‫עבודה‬ ‫למטרות‬ ‫שלא‬ ‫תנועה‬ ‫ספירות‬-‫לקבלת‬ ‫נסיעות‬
‫שירותים‬,‫בילוי‬,‫פארקים‬,‫תחבורה‬ ‫במסופי‬ ‫שימוש‬
‫לעיר‬ ‫מחוץ‬ ‫ליעדים‬ ‫בדרך‬)‫דב‬ ‫שדה‬ ‫כדוגמת‬,‫רכבת‬
‫מרכז‬(
‫מקומות‬ ‫כמות‬ ‫בין‬ ‫הקשר‬ ‫ומציאת‬ ‫בחניה‬ ‫השימוש‬ ‫אפיון‬
‫הח‬‫באזור‬ ‫הנוסעות‬ ‫המכוניות‬ ‫לכמות‬ ‫ניה‬
‫חניה‬ ‫סקר‬-‫חניה‬ ‫למקומות‬ ‫יוממות‬ ‫תרגום‬,‫תרגום‬
‫חניה‬ ‫למקומות‬ ‫הפנאי‬ ‫ובשעות‬ ‫העבודה‬ ‫בשעות‬ ‫התנועה‬
‫הנסיעות‬ ‫מושכי‬ ‫של‬ ‫העונתיות‬ ‫את‬ ‫לאפיין‬ ‫היא‬ ‫המטרה‬
‫וממנה‬ ‫לעיר‬
‫ויעד‬ ‫מוצא‬ ‫סקרי‬-‫וגם‬ ‫לעבודה‬ ‫גם‬ ‫המתייחסים‬ ‫נתונים‬
‫אחרות‬ ‫למטרות‬
12.3‫מאגרי‬‫בארגון‬ ‫הקיימים‬ ‫פנימיים‬ ‫נתונים‬
‫קיימים‬ ‫וסקרים‬ ‫נתונים‬ ‫במאגרי‬ ‫ושימוש‬ ‫אחזקה‬
‫הערות‬-‫פעיל‬ ‫מאגר‬,‫איסוף‬ ‫זמן‬ ‫לא‬ ‫נתונים‬-‫תחבורתיים‬
‫המערכת‬ ‫עדכון‬ ‫היא‬ ‫פרטי‬ ‫משרד‬ ‫של‬ ‫הבעיה‬.‫משתדלים‬
‫השכבות‬ ‫ערך‬ ‫יורד‬ ‫ובכך‬ ‫בעיתי‬ ‫העדכון‬ ‫אך‬ ‫שמיש‬ ‫שיהיה‬
‫במערכת‬ ‫המצויות‬.
‫מערכת‬GIS-‫תמ‬ ‫נתוני‬"‫או‬‫ותמ‬ ‫ת‬"‫מים‬
‫לציבור‬ ‫חשוף‬ ‫שאינו‬ ‫תוכניות‬ ‫מאגר‬ ‫במשרד‬ ‫שתוכננו‬ ‫ומתאר‬ ‫אב‬ ‫תוכניות‬
‫הערות‬-‫פעיל‬ ‫מאגר‬,‫איסוף‬ ‫זמן‬ ‫תחבורתיים‬ ‫נתונים‬
‫לציבור‬ ‫חשוף‬ ‫שאינו‬ ‫תוכניות‬ ‫מאגר‬ ‫שונים‬ ‫ליישובים‬ ‫תחבורתיות‬ ‫אב‬ ‫תוכניות‬
‫שימוש‬ ‫של‬ ‫דומיננטיות‬ ‫קטגוריות‬
‫ב‬ ‫הנתונים‬ ‫איסוף‬"‫אדריכלים‬ ‫לרמן‬"‫ובחב‬‫רת‬"‫גל‬"‫פרוייקט‬ ‫פר‬ ‫נעשה‬.‫של‬ ‫המגוון‬ ‫האופי‬ ‫בשל‬
‫המשרד‬ ‫של‬ ‫הפעילות‬ ‫וסגנון‬ ‫הפרוייקטים‬,‫דומיננטית‬ ‫קטגוריה‬ ‫נמצאה‬ ‫לא‬,‫של‬ ‫רחב‬ ‫במגוון‬ ‫שימוש‬ ‫אלא‬
‫תחבורתיים‬ ‫וסקרים‬ ‫נתונים‬.
‫הנתונים‬ ‫איסוף‬ ‫בתחום‬ ‫הארגון‬ ‫בפני‬ ‫העומדות‬ ‫העיקריות‬ ‫הבעיות‬
•‫נתונים‬ ‫עדכון‬-‫הגיאוגרפי‬ ‫המיפוי‬ ‫במערכת‬)GIS(‫ובאיתור‬ ‫הנתונים‬ ‫ועדכון‬ ‫בתיעוד‬ ‫קושי‬ ‫קיים‬
‫נוספים‬ ‫נתונים‬ ‫מאגרי‬.
•‫ואחידות‬ ‫התאמה‬-‫תחבורה‬ ‫יועצי‬ ‫עם‬ ‫תקשורת‬ ‫בעיות‬-‫הטרמינולוגיה‬)‫המונחים‬ ‫מערכת‬(
‫הגופים‬ ‫כל‬ ‫בין‬ ‫אחידה‬ ‫איננה‬,‫תפיסה‬ ‫ובעיות‬ ‫תכנוניים‬ ‫כשלים‬ ‫נוצרים‬ ‫כך‬ ‫בשל‬.
•‫ואחידות‬ ‫התאמה‬-‫אוכלוסין‬ ‫בפקידת‬ ‫בעיה‬-‫קוש‬‫בין‬ ‫ברורה‬ ‫גיאוגרפית‬ ‫הפרדה‬ ‫ליצור‬ ‫י‬
‫אזורים‬-‫מגורים‬ ‫לאזורי‬ ‫תעסוקה‬ ‫ואזורי‬ ‫תעשייה‬ ‫אזורי‬-‫תחבורה‬ ‫תכנון‬ ‫על‬ ‫המקשה‬ ‫נקודה‬
‫נכון‬ ‫עירוני‬.
•‫ואחידות‬ ‫התאמה‬-‫מערכות‬GIS‫התכנון‬ ‫למערכת‬ ‫ביותר‬ ‫מועילות‬ ‫טוב‬ ‫מתוחזקות‬-‫הבעיה‬
‫הקרקע‬ ‫שימושי‬ ‫בין‬ ‫וההתאמה‬ ‫השונות‬ ‫ההגדרות‬ ‫בתחום‬ ‫נוצרת‬‫המפות‬ ‫של‬ ‫המידה‬ ‫וקנה‬.
91
•‫החלטות‬ ‫קבלת‬-‫לשניה‬ ‫אחת‬ ‫מעמדה‬ ‫התכנונית‬ ‫המערכת‬ ‫של‬ ‫מעבר‬)‫מנוגדת‬ ‫לעיתים‬(‫בתוך‬
‫שנים‬ ‫מספר‬.‫לדוגמה‬:‫ת‬ ‫למחוז‬ ‫החניה‬ ‫תקן‬ ‫נושא‬"‫א‬)‫למערכת‬ ‫חניה‬ ‫שטחי‬ ‫בין‬ ‫הקשר‬
‫הכבישים‬.(‫החניה‬ ‫תקן‬ ‫בנושא‬ ‫מעמדתו‬ ‫בקיצוניות‬ ‫עבר‬ ‫התחבורה‬ ‫משרד‬1983)‫תקני‬
‫מינימום‬(,‫היו‬ ‫כאשר‬‫מצדד‬ ‫הוא‬ ‫ם‬"‫מקסימום‬ ‫בתקן‬."
•‫החלטות‬ ‫קבלת‬-‫ידי‬ ‫על‬ ‫הניתנות‬ ‫וההמלצות‬ ‫התוכניות‬ ‫מימוש‬ ‫אי‬ ‫של‬ ‫מצב‬ ‫קיים‬ ‫במערכת‬
‫שונים‬ ‫בתחומים‬ ‫מומחים‬.‫החלטות‬ ‫ובין‬ ‫פוליטית‬ ‫מדיניות‬ ‫בין‬ ‫הגבול‬ ‫עובר‬ ‫היכן‬ ‫היא‬ ‫השאלה‬
‫המשק‬ ‫את‬ ‫מחזקות‬ ‫אשר‬ ‫יעילות‬.
•‫הנתונים‬ ‫איכות‬-‫תחבורתיים‬ ‫מודלים‬ ‫של‬ ‫בעיות‬-‫הכנס‬‫המודל‬ ‫לתוך‬ ‫הנתונים‬ ‫ת‬,‫לעיתים‬
‫בעייתית‬ ‫נמצאת‬)‫סבירות‬ ‫לא‬ ‫תוצאות‬,‫מגמתיות‬(,‫על‬ ‫ביקורת‬ ‫קיימת‬ ‫שלא‬ ‫תחושה‬ ‫ונוצרת‬
‫ותפעולו‬ ‫המודל‬.‫בעתיד‬ ‫ולרוכשו‬ ‫במודל‬ ‫להשתמש‬ ‫קושי‬ ‫קיים‬ ‫כך‬ ‫מתוך‬.
•‫לנתונים‬ ‫ונגישות‬ ‫זמינות‬-‫ידני‬ ‫תכנון‬ ‫של‬ ‫שנים‬ ‫עשרות‬ ‫של‬ ‫רבדים‬ ‫יש‬ ‫הפיזיים‬ ‫בנתונים‬,‫מכאן‬
‫שעל‬‫רב‬ ‫זמן‬ ‫מבזבזים‬ ‫התוכנית‬ ‫ועריכת‬ ‫הנתונים‬ ‫איסוף‬.‫בו‬ ‫ניסיון‬ ‫לערוך‬ ‫החליט‬ ‫הפנים‬ ‫משרד‬
‫ספציפיים‬ ‫שטחים‬ ‫פי‬ ‫על‬ ‫מידע‬ ‫יחידות‬ ‫ולרכוש‬ ‫ישירות‬ ‫להתקשר‬ ‫יכלו‬ ‫פרטיים‬ ‫משרדים‬.
‫התכנון‬ ‫למשרדי‬ ‫רב‬ ‫וכסף‬ ‫זמן‬ ‫תחסוך‬ ‫כזו‬ ‫מערכת‬.
•‫לנתונים‬ ‫ונגישות‬ ‫זמינות‬-‫בת‬ ‫נתונים‬ ‫לבסיסי‬ ‫להיחשף‬ ‫רב‬ ‫קושי‬ ‫קיים‬‫רשיונות‬ ‫שונים‬ ‫חומים‬
‫תח‬ ‫קווי‬"‫צ‬,‫ארנונה‬ ‫קבצי‬
•‫בנתונים‬ ‫חוסר‬-‫השיא‬ ‫בשעות‬ ‫ורק‬ ‫אך‬ ‫עוסקים‬ ‫התחבורה‬ ‫יועצי‬-‫וערב‬ ‫בוקר‬-‫נותנים‬ ‫ולא‬
‫קרקע‬ ‫שימושי‬ ‫של‬ ‫אחרות‬ ‫לבעיות‬ ‫מענה‬,‫כדוגמת‬:‫עירוני‬ ‫מסחר‬,‫נופש‬,‫תרבות‬,‫שירותים‬.
12.4‫המשתמשים‬ ‫סקר‬ ‫של‬ ‫בהקשר‬ ‫הארגון‬ ‫הגדרת‬
‫נתונים‬ ‫ספק‬/‫מ‬‫שתמש‬/‫אסטרטגי‬ ‫שותף‬)‫פעולה‬ ‫לשתף‬ ‫ורצון‬ ‫נתונים‬ ‫לאסוף‬ ‫יכולת‬ ‫בעל‬(
13.‫פרופ‬'‫פיטלסון‬ ‫ערן‬-‫העברית‬ ‫האוניברסיטה‬
13.1‫התחבורתית‬ ‫המערכת‬ ‫עם‬ ‫הקשר‬ ‫ואפיון‬ ‫החוקר‬ ‫פעילות‬ ‫מהות‬
‫סביבתית‬ ‫מדיניות‬,‫קיימא‬ ‫בר‬ ‫פיתוח‬,‫בישראל‬ ‫המים‬ ‫מדיניות‬,‫בישראל‬ ‫הפתוחים‬ ‫השטחים‬ ‫סוגיית‬,‫יחסי‬
‫גומלי‬‫עיר‬ ‫ן‬-‫כפר‬,‫תחבורה‬ ‫גומלין‬ ‫יחסי‬-‫סביבה‬.
‫להגדרתו‬,‫מדיניות‬ ‫ניתוחי‬ ‫כוללת‬ ‫עבודתו‬,‫תכנון‬,‫גיאוגרפים‬ ‫ניתוחים‬ ‫הכנת‬ ‫אחרת‬ ‫או‬ ‫זו‬ ‫במידה‬,‫הכנת‬
‫עמדה‬ ‫ניירות‬‫סביבתי‬ ‫דגש‬ ‫בעלי‬ ‫תחבורתיים‬ ‫בפרוייקטים‬ ‫והשתתפות‬.‫עבודותיו‬ ‫של‬ ‫העיקרית‬ ‫התרומה‬
‫נ‬ ‫לאיסוף‬ ‫הנוגע‬ ‫בכל‬ ‫ובפחות‬ ‫החשיבה‬ ‫בתחום‬ ‫הנה‬‫תונים‬.‫בעבר‬ ‫שערך‬ ‫למחקרים‬ ‫דוגמאות‬ ‫מספר‬ ‫להלן‬:
‫סביבתית‬ ‫גישה‬-‫עירוניות‬ ‫פעילויות‬ ‫של‬ ‫תחבורתית‬,‫של‬ ‫הקריטי‬ ‫באזור‬ ‫כלכליים‬ ‫בכלים‬ ‫מקומי‬ ‫שימוש‬
‫צ‬ ‫מפרץ‬'‫סאפיק‬,‫בישראל‬ ‫הפתוחים‬ ‫במרחבים‬ ‫שימוש‬,‫תל‬ ‫העיר‬ ‫באזור‬ ‫הזיהום‬ ‫מקורות‬ ‫פיזור‬-‫אביב‬,
‫ק‬ ‫של‬ ‫המרחביות‬ ‫התבניות‬ ‫של‬ ‫התכנוניות‬ ‫ההשלכות‬‫וניהול‬ ‫עירוניים‬ ‫באזורים‬ ‫סביבתיים‬ ‫ונפליקטים‬
‫ירושלים‬ ‫באזור‬ ‫גבולות‬ ‫חוצה‬ ‫ביוב‬ ‫זרימת‬)‫חיים‬ ‫קורות‬ ‫ראה‬ ‫מלאה‬ ‫לרשימה‬.(‫עבור‬ ‫הרלוונטיים‬ ‫הנתונים‬
92
‫הסביבתי‬ ‫בפן‬ ‫רבה‬ ‫במידה‬ ‫העוסקים‬ ‫אלו‬ ‫הם‬ ‫מחקריו‬,‫המעניינות‬ ‫התוצאות‬ ‫החשיבה‬ ‫עבודת‬ ‫במסגרת‬ ‫אך‬
‫נתוני‬ ‫ופחות‬ ‫במודלים‬ ‫ההצבה‬ ‫תוצאות‬ ‫הן‬‫הבסיסיים‬ ‫הסקרים‬.
13.2‫חיצוניים‬ ‫תחבורתיים‬ ‫בנתונים‬ ‫השימוש‬ ‫דרכי‬ ‫אפיון‬
‫מעובדים‬ ‫נתונים‬ ‫מול‬ ‫ראשוניים‬ ‫תחבורתים‬ ‫בסקרים‬ ‫השימוש‬ ‫מידת‬
‫המקורי‬ ‫הנתונים‬ ‫לבסיס‬ ‫נחשף‬ ‫איננו‬ ‫באקדמיה‬ ‫עבודתו‬ ‫במסגרת‬,‫נעזר‬ ‫אלא‬‫מעובדים‬ ‫בנתונים‬,‫שנאספו‬
‫והדוקטורנטים‬ ‫המסטרנטים‬ ‫עבודת‬ ‫במסגרת‬.‫מקור‬‫הלמ‬ ‫הינם‬ ‫העיקריים‬ ‫הנתונים‬ ‫ות‬"‫ס‬,‫המשרד‬
‫הסביבה‬ ‫לאיכות‬,‫מחקר‬ ‫מכוני‬ ‫ומגוון‬ ‫הפנים‬ ‫משרד‬.‫עבודותיו‬ ‫מתבססות‬ ‫האחרונות‬ ‫בשנים‬ ‫כי‬ ‫צוין‬
‫כמותי‬ ‫ניתוח‬ ‫על‬ ‫ופחות‬ ‫איכותי‬ ‫ניתוח‬ ‫על‬ ‫יותר‬ ‫באקדמיה‬.‫מעורב‬ ‫היה‬ ‫בהן‬ ‫והייעוץ‬ ‫התכנון‬ ‫בעבודות‬,
‫ויועצים‬ ‫עובדים‬ ‫היו‬ ‫הנתונים‬ ‫איסוף‬ ‫על‬ ‫האחראים‬‫בפרוייקט‬ ‫ואחריותו‬ ‫התכנון‬ ‫משרדי‬ ‫מתוך‬ ‫שותפים‬
‫במודלים‬ ‫הנתונים‬ ‫ובהצבת‬ ‫החשיבתי‬ ‫בתחום‬ ‫התמקדה‬.
‫בהווה‬ ‫בשימוש‬ ‫אינם‬ ‫ואשר‬ ‫הארגון‬ ‫מעוניין‬ ‫בהם‬ ‫החיצוניים‬ ‫הנתונים‬ ‫סוגי‬:
‫הערות‬ ‫תחבורתיים‬ ‫נתונים‬
‫אמיתיים‬ ‫נתונים‬ ‫אין‬ ‫כרגע‬,‫הערכות‬ ‫על‬ ‫מבוסס‬ ‫הכל‬ ‫אוויר‬ ‫זיהום‬ ‫לפליטת‬ ‫חיזוי‬ ‫מקדמי‬‫רכב‬ ‫של‬
‫במקומות‬ ‫הנוסעים‬ ‫הכבדים‬ ‫הרכב‬ ‫כלי‬ ‫אחוז‬ ‫בחינת‬
‫רכב‬ ‫סוג‬ ‫לפי‬ ‫הארץ‬ ‫ברחבי‬ ‫שונים‬,‫על‬ ‫לעמוד‬ ‫במטרה‬
‫הסביבתית‬ ‫הפגיעה‬-‫ורעש‬ ‫האוויר‬ ‫זיהום‬
‫בפועל‬ ‫הכבד‬ ‫הרכב‬ ‫פיצול‬
‫הנתונים‬ ‫את‬ ‫שתעבד‬ ‫מהימנה‬ ‫מערכת‬ ‫בניית‬
‫הסביבתיים‬ ‫ההיבטים‬ ‫את‬ ‫ותקבל‬ ‫התחבורתיים‬
‫בהם‬ ‫הקשורים‬.‫אמי‬ ‫מקדמים‬ ‫חסרים‬‫זה‬ ‫בתחום‬ ‫תיים‬
‫עירוני‬ ‫בסובב‬ ‫פיזור‬ ‫מודלי‬
‫הערות‬ ‫לא‬ ‫נתונים‬-‫תחבורתיים‬
‫במים‬ ‫השימוש‬ ‫דפוסי‬ ‫את‬ ‫לנתח‬ ‫המטרה‬ ‫מים‬ ‫במקורות‬ ‫השימוש‬ ‫דפוסי‬
13.3‫בארגון‬ ‫הקיימים‬ ‫פנימיים‬ ‫נתונים‬ ‫מאגרי‬
‫קיימים‬ ‫וסקרים‬ ‫נתונים‬ ‫במאגרי‬ ‫ושימוש‬ ‫אחזקה‬
‫הערות‬-‫פעיל‬ ‫מאגר‬,‫איסוף‬ ‫זמן‬ ‫לא‬ ‫נתונים‬-‫תחבורתי‬‫ים‬
‫בשנת‬ ‫נערך‬ ‫הנתונים‬ ‫מאגר‬2002‫ללמ‬ ‫והועבר‬"‫ס‬
‫הסביבה‬ ‫לאיכות‬ ‫ולמשרד‬,‫לעדכון‬ ‫האחריות‬ ‫כעת‬ ‫כאשר‬
‫באחריותם‬ ‫נמצאת‬.
‫בר‬ ‫לפיתוח‬ ‫אינדיקטורים‬-‫קיימא‬-‫הנתונים‬ ‫בחינת‬
‫הקיימים‬,‫ואפיון‬ ‫פורמט‬ ‫ובאיזה‬ ‫נמצאים‬ ‫הם‬ ‫היכן‬
‫החסרים‬ ‫הסביבתיים‬ ‫הנתונים‬.
‫הלמ‬ ‫עם‬ ‫בשיתוף‬"‫ס‬ ‫הפק‬ ‫של‬ ‫נתונים‬ ‫מאגר‬‫החברה‬ ‫למדעי‬ ‫ולטה‬-‫מפקדי‬
‫אוכלוסין‬,‫דמוגרפיים‬ ‫סקרים‬
‫ייעודי‬ ‫מחקר‬ ‫במסגרת‬ ‫נאספו‬ ‫שישנם‬ ‫החומרים‬ ‫כל‬
‫הוראה‬ ‫ולמטרות‬ ‫העברית‬ ‫באוניברסיטה‬.‫שיתוף‬
‫קשרי‬ ‫בסיס‬ ‫על‬ ‫אלא‬ ‫כספי‬ ‫בסיס‬ ‫על‬ ‫נעשה‬ ‫לא‬ ‫הפעולה‬
‫העיריות‬ ‫עם‬ ‫מחקר‬,‫אחרים‬ ‫וגופים‬ ‫ממשלה‬ ‫משרדי‬-
‫את‬ ‫לשמור‬ ‫האוניברסיטה‬ ‫מתחייבת‬ ‫להם‬‫החומר‬
‫המחקרים‬ ‫תוצאות‬ ‫את‬ ‫ולהעביר‬ ‫פנימי‬ ‫למחקר‬.‫היתרון‬
‫ה‬ ‫בנושא‬ ‫הרחב‬ ‫בידע‬ ‫הוא‬ ‫האוניברסיטה‬ ‫של‬-GIS
‫דומות‬ ‫מערכות‬ ‫למפעילי‬ ‫קורסים‬ ‫והעברת‬ ‫ייעוץ‬ ‫בנתינת‬
‫במשק‬.
‫מערכת‬GIS-‫שונות‬ ‫שכבות‬ ‫במערכת‬-‫שכבה‬
‫הארץ‬ ‫כל‬ ‫של‬ ‫טופוגרפית‬,‫א‬ ‫מפת‬"‫י‬1:50,000,‫מחקרים‬
‫עיריות‬ ‫על‬ ‫פנימיים‬)‫אילת‬,‫מודיעין‬,‫ירושלים‬-‫שכבת‬
‫מבנים‬,‫כבישים‬,‫וכדומה‬ ‫קרקע‬ ‫שימושי‬(,‫פרוייקט‬
‫בכרמל‬ ‫השריפה‬,‫צין‬ ‫נחל‬,‫בפארן‬ ‫השידור‬ ‫תחנת‬
)‫וצמחייה‬ ‫טופוגרפיה‬(,‫כבישים‬ ‫שכבת‬,‫גיאולוגית‬ ‫שכבת‬
‫פרוייקט‬ ‫לפי‬ ‫שונים‬ ‫בהקשרים‬ ‫נוספות‬ ‫ושכבות‬
‫של‬ ‫האינטרנט‬ ‫באתר‬ ‫פרסומים‬ ‫רשימת‬ ‫ראה‬
‫העברית‬ ‫האוניברסיטה‬
‫עמדה‬ ‫וניירות‬ ‫מחקר‬ ‫דוחות‬-‫תחבורתיים‬ ‫בנושאים‬,
‫סביבתיים‬,‫ומים‬ ‫קרקע‬ ‫שימושי‬ ‫תכנון‬
93
‫הארגון‬ ‫בתוך‬ ‫עתידי‬ ‫נתונים‬ ‫איסוף‬
‫הערות‬ ‫תחבורתיים‬ ‫נתונים‬
‫הקרקע‬ ‫פני‬ ‫על‬ ‫החניה‬ ‫מיסוי‬ ‫של‬ ‫עקרונית‬ ‫בחינה‬-
‫החניה‬ ‫תקני‬ ‫לגישת‬ ‫חלופה‬
.‫הקרקע‬ ‫פני‬ ‫על‬ ‫חניה‬ ‫מיסוי‬
‫הערות‬ ‫לא‬ ‫נתונים‬-‫תחבורתיים‬
‫מחודש‬ ‫עידכון‬ ‫בר‬ ‫לפיתוח‬ ‫אינדיקטורים‬-‫קיימא‬-‫הנתונים‬ ‫בחינת‬
‫הקיימים‬,‫ואפיון‬ ‫פורמט‬ ‫ובאיזה‬ ‫נמצאים‬ ‫הם‬ ‫היכן‬
‫החסרים‬ ‫הסביבתיים‬ ‫הנתונים‬.
‫קרקע‬ ‫שימושי‬ ‫של‬ ‫חדש‬ ‫סיווג‬ ‫להציע‬ ‫שמטרתו‬ ‫פרוייקט‬
‫מקומיות‬ ‫מתאר‬ ‫בתוכניות‬-‫תחבורתיים‬ ‫שיקולים‬ ‫לפי‬
‫וסביבתיים‬-‫המשלב‬ ‫חדשה‬ ‫מערכת‬ ‫יצירת‬‫פעילויות‬ ‫ת‬
‫קרקע‬ ‫שימושי‬ ‫עם‬.
‫קרקע‬ ‫שימושי‬ ‫עירוב‬ ‫פרוייקט‬
‫הערות‬ ‫לא‬ ‫נתונים‬-‫תחבורתיים‬
‫לתכנונית‬ ‫הקרקעית‬ ‫המדיניות‬ ‫בין‬ ‫הפער‬ ‫בחינת‬ ‫ארצי‬ ‫ותכנון‬ ‫קרקע‬ ‫מדיניות‬ ‫פרוייקט‬
‫הפתוחים‬ ‫מהשטחים‬ ‫וניהול‬ ‫המדיניות‬ ‫התווית‬ ‫בחינת‬
‫בישראל‬
‫פתוחים‬ ‫שטחים‬-‫תרבותית‬ ‫חשיבות‬,‫וארגונית‬ ‫מוסדית‬
‫בישראל‬ ‫המים‬ ‫משק‬ ‫של‬ ‫המוסדי‬ ‫המבנה‬ ‫בחינת‬ ‫המים‬ ‫משק‬ ‫ניהול‬
‫האקוויפרים‬ ‫של‬ ‫משותף‬ ‫לניהול‬ ‫האופציה‬ ‫בדיקת‬.
‫הפלסטינית‬ ‫מהרשות‬ ‫מומחים‬ ‫עם‬ ‫יחד‬ ‫שנעשה‬ ‫פרוייקט‬
‫ב‬ ‫אוסלו‬ ‫לקראת‬'‫וקמפ‬-‫דיוויד‬.‫עבודות‬ ‫נעשות‬ ‫היום‬
‫בנושא‬ ‫ותאורטיות‬ ‫אקדמיות‬.
‫גבולות‬ ‫חוצי‬ ‫מים‬ ‫ניהול‬
‫הזעיר‬ ‫העסקים‬ ‫השפעת‬‫הסביבה‬ ‫על‬ ‫ים‬ ‫זעירים‬ ‫עסקים‬ ‫של‬ ‫סביבתית‬ ‫התנהגות‬
‫שימוש‬ ‫של‬ ‫דומיננטיות‬ ‫קטגוריות‬
‫הבאים‬ ‫בתחומים‬ ‫מתמקד‬ ‫החוקר‬ ‫של‬ ‫הנתונים‬ ‫איסוף‬,‫חשיבות‬ ‫סדר‬ ‫לפי‬:
1.‫בתחום‬ ‫וסקרים‬ ‫נתונים‬‫הסביבה‬ ‫איכות‬)‫תסקירים‬(
2.‫רקע‬ ‫תוכניות‬)‫תמ‬"‫ותמ‬ ‫אות‬"‫ומתאר‬ ‫אב‬ ‫ותוכניות‬ ‫מים‬(
3.‫נתונים‬ ‫של‬ ‫מגוון‬‫וגי‬ ‫חברתיים‬‫או‬-‫כלכליים‬.
‫הנתונים‬ ‫איסוף‬ ‫בתחום‬ ‫הארגון‬ ‫בפני‬ ‫העומדות‬ ‫העיקריות‬ ‫הבעיות‬
•‫תקציב‬ ‫מגבלות‬-‫בה‬ ‫הנתונים‬ ‫ועדכון‬ ‫הגיאוגרפי‬ ‫המידע‬ ‫מערכת‬ ‫תחזוקת‬ ‫של‬ ‫גבוהה‬ ‫עלות‬.‫קושי‬
‫ה‬ ‫למערכת‬ ‫הבסיס‬ ‫שכבות‬ ‫ברכישת‬-GIS:‫המרכזי‬ ‫המידע‬ ‫מקור‬-‫מפ‬"‫י‬-‫עבור‬ ‫רב‬ ‫תשלום‬ ‫גובה‬
‫מספק‬ ‫שהוא‬ ‫האינפורמציה‬,‫נגיש‬ ‫שיהיה‬ ‫מרכזי‬ ‫נתונים‬ ‫בסיס‬ ‫לערוך‬ ‫ביותר‬ ‫שקשה‬ ‫לכך‬ ‫שגורם‬ ‫מה‬
‫לכולם‬.‫סבירים‬ ‫עלות‬ ‫בדמי‬ ‫הבסיס‬ ‫נתוני‬ ‫את‬ ‫וימכור‬ ‫שייפתח‬ ‫גוף‬ ‫צריך‬.
•‫נתונים‬ ‫עדכון‬-‫בעבר‬ ‫ואסף‬ ‫שיצר‬ ‫הנתונים‬-‫אותם‬ ‫לשחזר‬ ‫גדול‬ ‫קושי‬ ‫קיים‬)‫ניירת‬"‫אבודה‬",
‫וכדומה‬ ‫ישנים‬ ‫דיגיטאליים‬ ‫בפורמטים‬ ‫שמירה‬.(
13.4‫הגדר‬‫המשתמשים‬ ‫סקר‬ ‫של‬ ‫בהקשר‬ ‫הארגון‬ ‫ת‬
‫נתונים‬ ‫ספק‬/‫משתמש‬/‫אסטרטגי‬ ‫שותף‬)‫פעולה‬ ‫לשתף‬ ‫ורצון‬ ‫נתונים‬ ‫לאסוף‬ ‫יכולת‬ ‫בעל‬(
‫לפרופ‬ ‫אין‬ ‫להיום‬ ‫נכון‬'‫זה‬ ‫מעין‬ ‫בפרוייקט‬ ‫להשקיע‬ ‫זמן‬ ‫פיטלסון‬ ‫ערן‬,‫זה‬ ‫מסוג‬ ‫מידע‬ ‫מערכת‬ ‫לדעתו‬ ‫אך‬
‫רבה‬ ‫משמעות‬ ‫ובעלת‬ ‫רלוונטית‬ ‫היא‬.‫המתוכננ‬ ‫המערכת‬ ‫את‬ ‫דעתו‬ ‫לעניות‬‫מתחום‬ ‫איש‬ ‫לבנות‬ ‫צריך‬ ‫ת‬
‫התחבורה‬) .‫המידע‬ ‫מקורות‬ ‫ברשימת‬ ‫ראה‬ ‫הראיון‬ ‫לסיכום‬ ‫נוספים‬ ‫מקורות‬(
94
‫נספח‬‫ב‬'-‫לשאלון‬ ‫דוגמא‬‫הסקר‬
‫התחבורה‬ ‫משרד‬-‫יבשה‬ ‫מנהל‬
‫לאיסופם‬ ‫סקרים‬ ‫מערך‬ ‫ולתכנון‬ ‫בישראל‬ ‫תחבורה‬ ‫תכנון‬ ‫עבודות‬ ‫לצורך‬ ‫הנדרשים‬ ‫הנתונים‬ ‫הגדרת‬
‫פוטנציאליים‬ ‫למשתמשים‬ ‫צרכים‬ ‫סקר‬
‫שלום‬,
‫בפרוייקט‬ ‫ראשון‬ ‫שלב‬ ‫מהווה‬ ‫זה‬ ‫שאלון‬"‫תחבורה‬ ‫תכנון‬ ‫עבודות‬ ‫לצורך‬ ‫הנדרשים‬ ‫הנתונים‬ ‫הגדרת‬
‫לאיסופם‬ ‫סקרים‬ ‫מערך‬ ‫ולתכנון‬",‫התחבורה‬ ‫משרד‬ ‫מטעם‬,‫פוטנציאליים‬ ‫למשתמשים‬ ‫מיועד‬ ‫והוא‬
‫בישראל‬ ‫יבשתית‬ ‫תחבורה‬ ‫לתכנון‬ ‫בנתונים‬.‫המושקעים‬ ‫המשאבים‬ ‫את‬ ‫לייעל‬ ‫במטרה‬ ‫מתבצע‬ ‫הפרוייקט‬
‫באי‬‫תחבורה‬ ‫תכנון‬ ‫לצרכיי‬ ‫וכוללני‬ ‫אחיד‬ ‫נתונים‬ ‫בסיס‬ ‫ולפתח‬ ‫תחבורה‬ ‫נתוני‬ ‫סוף‬,‫לכל‬ ‫זמין‬ ‫שיהיה‬
‫והפוטנציאליים‬ ‫הקיימים‬ ‫המשתמשים‬.
‫וחצי‬ ‫כשנה‬ ‫יימשך‬ ‫הנוכחי‬ ‫הפרוייקט‬.‫בתכנון‬ ‫לתמיכה‬ ‫ארצי‬ ‫סקרים‬ ‫מערך‬ ‫יוגדר‬ ‫הפרוייקט‬ ‫בסוף‬
‫תחבורה‬,‫ארצי‬ ‫נסיעה‬ ‫הרגלי‬ ‫סקר‬ ‫כגון‬ ‫סקרים‬ ‫לרבות‬,‫עד‬ ‫שנערך‬‫שנים‬ ‫לעשר‬ ‫אחת‬ ‫כה‬.
‫תחבורה‬ ‫בתכנון‬ ‫ישיר‬ ‫באופן‬ ‫עוסק‬ ‫אינו‬ ‫שארגונכם‬ ‫לנו‬ ‫שידוע‬ ‫הגם‬,‫השקה‬ ‫בפעילותכם‬ ‫וקיימת‬ ‫ייתכן‬
‫התחבורה‬ ‫לתחום‬,‫במאגרי‬ ‫והן‬ ‫חיצוניים‬ ‫בגורמים‬ ‫שמקורם‬ ‫תחבורתיים‬ ‫בנתונים‬ ‫שימוש‬ ‫של‬ ‫ברמה‬ ‫הן‬
‫שברשותכם‬ ‫תחבורתיים‬ ‫לא‬ ‫נתונים‬,‫תחבורה‬ ‫תכנון‬ ‫לגורמי‬ ‫לסייע‬ ‫היכולים‬.‫ב‬‫ייבדק‬ ‫זו‬ ‫מסגרת‬:
‫א‬.‫שונות‬ ‫ברמות‬ ‫התחבורה‬ ‫בתכנון‬ ‫התומכים‬ ‫נתונים‬ ‫מתחזק‬ ‫או‬ ‫אוסף‬ ‫ארגונכם‬ ‫האם‬,‫על‬ ‫נאספים‬ ‫אשר‬
‫יזום‬ ‫באופן‬ ‫ידיכם‬)‫שונים‬ ‫בתחומים‬ ‫פנימיים‬ ‫סקרים‬ ‫באמצעות‬ ‫למשל‬)‫קרקע‬ ‫שימושי‬,‫תעסוקה‬,
‫דמוגרפי‬ ‫פיזור‬,‫פעילויות‬ ‫פיזור‬(‫תחבורתיים‬ ‫בהיבטים‬ ‫גם‬ ‫הנוגעים‬(
‫ב‬.‫ארגונכם‬ ‫האם‬‫אחרים‬ ‫מגורמים‬ ‫נתונים‬ ‫מקבל‬)‫מהלמ‬ ‫למשל‬"‫ס‬,‫מקומיות‬ ‫רשויות‬,‫משרדים‬
‫ואחרים‬ ‫ממשלתיים‬.(
‫ארגונכם‬ ‫צרכי‬ ‫את‬ ‫לבחון‬ ‫היא‬ ‫השאלון‬ ‫מטרת‬,‫לרשותכם‬ ‫העומד‬ ‫הנתונים‬ ‫מערך‬ ‫של‬ ‫סקירה‬ ‫ידי‬ ‫על‬.
‫חלקים‬ ‫חמשה‬ ‫כולל‬ ‫השאלון‬:
‫א‬.‫כללי‬
‫ב‬.‫התחבורה‬ ‫לתחום‬ ‫הארגון‬ ‫נגיעת‬
‫ג‬.‫תחבורתיים‬ ‫בנתונים‬ ‫שימוש‬‫לארגון‬ ‫חיצוניים‬
‫ד‬.‫בארגון‬ ‫סקרים‬ ‫ביצוע‬ ‫או‬ ‫אחרים‬ ‫נתונים‬ ‫של‬ ‫אחזקה‬
‫ה‬.‫הנתונים‬ ‫איסוף‬ ‫לגבי‬ ‫הערכה‬
‫פתוחות‬ ‫שאלות‬ ‫ויכלול‬ ‫ראיון‬ ‫באמצעות‬ ‫יתבצע‬ ‫הסקר‬.‫כ‬ ‫יימשך‬ ‫הסקר‬-60‫דקות‬.‫שאלות‬ ‫לך‬ ‫ויש‬ ‫במידה‬
‫השתדל‬ ‫אנא‬ ‫הערות‬ ‫או‬/‫הראיון‬ ‫לסוף‬ ‫אותם‬ ‫לרכז‬ ‫י‬.‫ה‬ ‫מאופיינים‬ ‫בו‬ ‫משאלון‬ ‫בנוי‬ ‫הסקר‬‫שפורטו‬ ‫נתונים‬
‫א‬ ‫בסעיפים‬'‫ו‬-‫ב‬'‫נלווים‬ ‫ומטפסים‬ ‫מעלה‬ ‫המוזכרים‬)1‫א‬,'1‫ב‬,'2‫א‬,'2‫ב‬'(‫ומאגר‬ ‫סקר‬ ‫כל‬ ‫המפרטים‬
‫נתונים‬.‫הראיון‬ ‫לאחר‬ ‫בארגונכם‬ ‫למילוי‬ ‫יישארו‬ ‫אלו‬ ‫טפסים‬.
‫עת‬ ‫בכל‬ ‫נוספות‬ ‫הערות‬ ‫לשמוע‬ ‫נשמח‬ ‫אנו‬.‫הפרוייקט‬ ‫על‬ ‫עדכונים‬,‫שונים‬ ‫למקורות‬ ‫הפניות‬ ‫כולל‬
‫באינטרנט‬,‫לקב‬ ‫ניתן‬‫באתר‬ ‫ל‬:1787=is_survey&wikiid=cfm?doc.page/com.seedwiki.www://http
‫הפעולה‬ ‫שיתוף‬ ‫על‬ ‫תודה‬!
95
‫א‬ ‫חלק‬'-‫כללי‬
1.‫תאריך‬______________________
2.‫המראיין‬ ‫שם‬__________________
3.‫הנסקר‬ ‫הארגון‬ ‫שם‬______________
4.‫המשיב‬ ‫שם‬___________________‫תפקיד‬________________‫טלפון‬________
5.‫ארגונכם‬ ‫של‬ ‫האחריות‬ ‫תחומי‬ ‫מהם‬?
_________________________________________________________
_________________________________________________________
6.‫הארגון‬ ‫עבודת‬ ‫מהות‬ ‫מהי‬?)‫אחת‬ ‫מתשובה‬ ‫יותר‬ ‫למלא‬ ‫ניתן‬:(
‫קב‬‫מדיניות‬ ‫יעת‬/‫תכנון‬/‫נתונים‬ ‫איסוף‬/‫שירות‬ ‫מערכות‬ ‫תפעול‬/‫ייצור‬ ‫מערכות‬ ‫תפעול‬/‫שיווק‬/‫ניתוחים‬
‫גיאוגרפיים‬/‫נדל‬ ‫שטחי‬ ‫איתור‬"‫ן‬/‫אחר‬_________________________________________
____________________________________________________________________
____________________________________________________________________
‫ב‬ ‫חלק‬'–‫התחבורה‬ ‫לתחום‬ ‫הארגון‬ ‫נגיעת‬
1.‫היבשתית‬ ‫התחבורה‬ ‫לתחום‬ ‫נוגעים‬ ‫הארגון‬ ‫מעיסוקי‬ ‫חלק‬ ‫האם‬?‫כן‬/‫לא‬.‫פרט‬ ‫כן‬ ‫אם‬._______
____________________________________________________________________
____________________________________________________________________
2.‫לצרכים‬ ‫האם‬‫תחבורתיים‬ ‫סקרים‬ ‫או‬ ‫נתונים‬ ‫במאגרי‬ ‫משתמשים‬ ‫אתם‬ ‫אלה‬?
____________________________________________________________________
____________________________________________________________________
____________________________________________________________________
96
‫ג‬ ‫חלק‬'–‫לארגון‬ ‫חיצוניים‬ ‫תחבורתיים‬ ‫בנתונים‬ ‫שימוש‬
‫והפעילויות‬ ‫התחבורה‬ ‫מערכת‬ ‫אודות‬ ‫רבים‬ ‫נתונים‬ ‫נאספים‬ ‫בישראל‬ ‫תחבורה‬ ‫תכנון‬ ‫עבודת‬ ‫במסגרת‬
‫בכלל‬ ‫זה‬ ‫בתחום‬.‫האפשרית‬ ‫וההשקה‬ ‫ארגונכם‬ ‫של‬ ‫השונות‬ ‫לפעילויות‬ ‫בהתאם‬‫התחבורה‬ ‫תחום‬ ‫עם‬,‫הננו‬
‫אלה‬ ‫נתונים‬ ‫של‬ ‫לקיומם‬ ‫מודעים‬ ‫הנכם‬ ‫האם‬ ‫לדעת‬ ‫מעונינים‬,‫להיות‬ ‫יכול‬ ‫והאם‬ ‫בהם‬ ‫השתמשתם‬ ‫האם‬
‫בעתיד‬ ‫שכאלו‬ ‫בנתונים‬ ‫עניין‬ ‫לכם‬.
‫משתמשים‬ ‫הנכם‬ ‫בהם‬ ‫חיצוניים‬ ‫לנתונים‬ ‫בהתאם‬ ‫למלא‬ ‫יש‬ ‫אותה‬ ‫טבלה‬ ‫ניתנת‬ ‫בהמשך‬.‫אלה‬ ‫נתונים‬
‫תחבורתיים‬ ‫להיות‬ ‫יכולים‬"‫טהורים‬"‫בהתאם‬‫שבהמשך‬ ‫לרשימה‬,‫אחרים‬ ‫נתונים‬ ‫או‬)‫לא‬-‫תחבורתיים‬(
‫תחבורה‬ ‫בתכנון‬ ‫לסייע‬ ‫היכולים‬.
‫ג‬1.‫חיצוניים‬ ‫ממקורות‬ ‫קיימים‬ ‫נתונים‬ ‫איסוף‬
‫השונות‬ ‫לקטגוריות‬ ‫בהתאם‬ ‫תחבורתיים‬ ‫נתונים‬ ‫של‬ ‫אפשריים‬ ‫סוגים‬ ‫להלן‬.‫נתון‬ ‫כל‬ ‫לגבי‬ ‫בטבלה‬ ‫ציין‬
‫לו‬ ‫המתאימים‬ ‫הסקרים‬ ‫סוגי‬ ‫את‬ ‫תחבורתי‬.
‫ו‬ ‫חברתיים‬ ‫נתונים‬‫גיאו‬-‫כלכליים‬
‫והדיור‬ ‫האוכלוסין‬ ‫מפקד‬1995
‫דמוגרפיים‬ ‫נתונים‬
‫קרקע‬ ‫שימושי‬ ‫נתוני‬
‫והכנסה‬ ‫תעסוקה‬ ‫נתוני‬
‫ובכלכלה‬ ‫במשק‬ ‫מגמות‬
‫נהיגה‬ ‫רשיונות‬ ‫נתוני‬
‫אחרות‬ ‫תחזיות‬
‫לתחבורה‬ ‫הביקוש‬ ‫דפוסי‬ ‫על‬ ‫נתונים‬
‫הארצי‬ ‫נסיעה‬ ‫הרגלי‬ ‫סקר‬1996/7
‫מקומיים‬ ‫נסיעה‬ ‫הרגלי‬ ‫סקר‬
‫עבודה‬ ‫במקומות‬ ‫סקר‬/‫לימוד‬‫ים‬
‫בתח‬ ‫נוסעים‬ ‫סקר‬"‫צ‬
‫מוצא‬ ‫סקר‬-‫יעד‬
‫חניה‬ ‫סקר‬
‫מבקרים‬ ‫סקר‬
‫ומשלוחים‬ ‫מטענים‬ ‫סקר‬
‫תפוסה‬ ‫סקרי‬
‫והשקעות‬ ‫עלויות‬ ‫על‬ ‫נתונים‬
‫מתקנים‬ ‫הקמת‬ ‫עלויות‬)‫כבישים‬,‫גשרים‬,‫מחלפים‬(
‫תפעול‬ ‫עלויות‬
‫חנייה‬ ‫תעריפי‬
‫תח‬ ‫תעריפי‬"‫צ‬
‫וסובסידיות‬ ‫ממשלתיות‬ ‫הוצאות‬
‫התחבורה‬ ‫מערכת‬ ‫של‬ ‫היצע‬ ‫נתוני‬)‫רשתות‬(
‫מצ‬‫דרכים‬ ‫אי‬
‫ברזל‬ ‫מסילות‬ ‫מצאי‬
‫חניה‬ ‫מצאי‬
‫תמרורים‬ ‫סקר‬
‫תח‬ ‫מסלולי‬ ‫מצאי‬"‫צ‬
‫תח‬ ‫מתקני‬ ‫מצאי‬"‫צ‬/‫אמצעי‬ ‫בין‬
‫רקע‬ ‫ותכניות‬ ‫גיאוגרפי‬ ‫מידע‬ ‫מאגר‬)GIS(
‫גיאוגרפי‬ ‫מידע‬ ‫מערכת‬)GIS(
‫תמ‬"‫אות‬
‫תמ‬"‫מים‬
‫ומתאר‬ ‫אב‬ ‫תוכניות‬
‫התחבורה‬ ‫מערכת‬ ‫של‬ ‫וביצועיים‬ ‫תפעוליים‬ ‫נתונים‬
‫תנועה‬ ‫ספירת‬
‫נוסעים‬ ‫ספירות‬
‫נסיעה‬ ‫זמן‬ ‫סקרי‬
‫דרכים‬ ‫תאונות‬
‫סביבה‬ ‫איכות‬ ‫סקרי‬)‫ורעש‬ ‫אוויר‬ ‫זיהום‬(
‫הרכב‬ ‫ציי‬ ‫על‬ ‫נתונים‬
‫רכב‬ ‫כלי‬ ‫מצבת‬,‫רכישה‬ ‫עלויות‬
‫ובעלות‬ ‫גיל‬ ‫על‬ ‫נתונים‬
97
‫בקשר‬ ‫הערות‬
‫לשימוש‬‫זה‬ ‫בסקר‬
‫בארגון‬ ‫קיים‬ ‫לא‬
‫יש‬/‫עניין‬ ‫אין‬
‫להכיר‬‫ו‬
‫מקור‬
‫הנתונים‬
‫הסקר‬ ‫שם‬ ‫הנתונים‬ ‫סוג‬
‫התחבורתיים‬
98
‫ג‬2.‫חיצוניים‬ ‫ממקורות‬ ‫פוטנציאליים‬ ‫נתונים‬ ‫איסוף‬
‫הקודמות‬ ‫לרשימות‬ ‫מעבר‬ ‫נוספים‬ ‫נתונים‬ ‫להשיג‬ ‫ותוכל‬ ‫במידה‬,‫ת‬ ‫צרכים‬ ‫ולאילו‬ ‫נתונים‬ ‫אילו‬‫זדקק‬?‫מלא‬
‫הבאה‬ ‫הטבלה‬ ‫את‬:
‫הנדרש‬ ‫העיבוד‬ ‫סוג‬ ‫הפעילות‬)‫בנתונים‬ ‫הצורך‬ ‫מטרת‬( ‫התחבורתיים‬ ‫הנתונים‬ ‫סוג‬
‫הנדרשים‬
‫ד‬ ‫חלק‬'–‫בארגון‬ ‫סקרים‬ ‫ביצוע‬ ‫או‬ ‫אחרים‬ ‫נתונים‬ ‫של‬ ‫אחזקה‬
‫ד‬1.‫קיימים‬ ‫נתונים‬ ‫של‬ ‫אחזקה‬
‫מידע‬ ‫מאגר‬ ‫ואחזקת‬ ‫באיסוף‬ ‫עוסק‬ ‫הארגון‬ ‫האם‬?‫פ‬ ‫כן‬ ‫אם‬‫מידע‬ ‫מאגר‬ ‫סוג‬ ‫כל‬ ‫לגבי‬ ‫רט‬:
‫הסקר‬ ‫שם‬ ‫התחבורתיים‬ ‫הנתונים‬ ‫סוג‬
99
‫ד‬2.‫בעתיד‬ ‫נתונים‬ ‫איסוף‬
‫הנדרש‬ ‫העיבוד‬ ‫סוג‬ ‫הפעילות‬)‫בנתונים‬ ‫הצורך‬ ‫מטרת‬( ‫התחבורתיים‬ ‫הנתונים‬ ‫סוג‬
‫הנדרשים‬
‫ה‬ ‫חלק‬'-‫הנתונים‬ ‫איסוף‬ ‫לגבי‬ ‫הערכה‬
1.‫בנתונ‬ ‫העיקריות‬ ‫הבעיות‬ ‫מה‬‫כיום‬ ‫לרשותך‬ ‫העומדים‬ ‫ים‬?______________________________
_______________________________________________________________________
_______________________________________________________________________
_______________________________________________________________________
2.‫אחרים‬ ‫משתמשים‬ ‫לדעתך‬ ‫קיימים‬ ‫האם‬/‫במסגרת‬ ‫מגע‬ ‫לך‬ ‫יש‬ ‫אתם‬ ‫התחבורתיים‬ ‫לנתונים‬ ‫נוספים‬
‫פעילותך‬?________________________________________________________________
_______________________________________________________________________
_______________________________________________________________________
3.‫תחבורה‬ ‫לנתוני‬ ‫לאומי‬ ‫מידע‬ ‫מאגר‬ ‫בהכנת‬ ‫התחבורה‬ ‫משרד‬ ‫עם‬ ‫פעולה‬ ‫לשתף‬ ‫מעוניין‬ ‫היית‬ ‫האם‬?‫ו‬/‫או‬
‫שכזה‬ ‫מאגר‬ ‫עם‬ ‫קשר‬ ‫על‬ ‫לשמור‬?________________________________________________
_______________________________________________________________________
_______________________________________________________________________
4.‫יש‬ ‫האם‬‫התחבורה‬ ‫משרד‬ ‫ליוזמת‬ ‫בקשר‬ ‫נוספות‬ ‫הערות‬ ‫לך‬?___________________________
_______________________________________________________________________
100
‫נספח‬‫ג‬'-‫בסקר‬ ‫להשתתפות‬ ‫פנייה‬ ‫מכתב‬
‫תאריך‬
‫לכבוד‬
‫רב‬ ‫שלום‬,
‫הנדון‬:‫בישראל‬ ‫תחבורה‬ ‫לתכנון‬ ‫וסקרים‬ ‫נתונים‬ ‫מערך‬ ‫תכנון‬
‫פרוייקט‬ ‫לדרך‬ ‫יוצא‬ ‫אלה‬ ‫בימים‬"‫בישראל‬ ‫תחבורה‬ ‫תכנון‬ ‫עבודות‬ ‫לצורך‬ ‫הנדרשים‬ ‫הנתונים‬ ‫הגדרת‬
‫ס‬ ‫מערך‬ ‫ולתכנון‬‫לאיסופם‬ ‫קרים‬."
‫תחבורה‬ ‫בתכנון‬ ‫העוסקים‬ ‫הגופים‬ ‫כל‬ ‫בין‬ ‫תיאום‬ ‫ליצור‬ ‫הפרויקט‬ ‫מטרת‬,‫בנתונים‬ ‫ושימוש‬ ‫לאיסוף‬ ‫בנוגע‬
‫לתכנון‬,‫נסיעה‬ ‫הרגלי‬ ‫סקרי‬ ‫כגון‬ ‫מיוחדים‬ ‫סקרים‬ ‫תכנון‬ ‫לרבות‬.‫בסיסי‬ ‫כל‬ ‫על‬ ‫השלכה‬ ‫תהיה‬ ‫זו‬ ‫לעבודה‬
‫הקרוב‬ ‫בעשור‬ ‫בישראל‬ ‫התחבורה‬ ‫לתכנון‬ ‫הנתונים‬.
‫מונחת‬ ‫העבודה‬‫הגב‬ ‫ברשות‬ ‫היגוי‬ ‫ועדת‬ ‫ידי‬ ‫על‬'‫אמיר‬ ‫רותי‬.‫גלית‬ ‫פרלשטיין‬ ‫חברת‬)PGL(‫המכון‬ ‫בשיתוף‬
‫ומחו‬ ‫מישראל‬ ‫מומחים‬ ‫ובסיוע‬ ‫בטכניון‬ ‫התחבורה‬ ‫לחקר‬"‫העבודה‬ ‫את‬ ‫להכין‬ ‫נבחרו‬ ‫ל‬.
‫תחבורה‬ ‫לתכנון‬ ‫בנתונים‬ ‫משתמשים‬ ‫סקר‬ ‫כולל‬ ‫העבודה‬ ‫של‬ ‫הראשון‬ ‫השלב‬,‫בסיסי‬ ‫את‬ ‫לבחון‬ ‫שמטרתו‬
‫הקיימים‬ ‫הנתונים‬,‫צרכ‬‫המשתמשים‬ ‫י‬,‫האיסוף‬ ‫שיטות‬,‫בבסיסי‬ ‫החסרים‬ ‫והנתונים‬ ‫האיסוף‬ ‫תדירות‬
‫הקיימים‬ ‫הנתונים‬.
‫בארגונכם‬ ‫הקשורים‬ ‫שונים‬ ‫לנושאים‬ ‫שיתייחס‬ ‫שאלון‬ ‫אליכם‬ ‫ישלח‬ ‫הקרובים‬ ‫בימים‬,‫הנתונים‬ ‫בסיסי‬
‫זה‬ ‫בתחום‬ ‫וצורכיכם‬ ‫שברשותכם‬.‫נציגי‬ ‫אליכם‬ ‫יתקשרו‬ ‫מכן‬ ‫לאחר‬PGL‫הראיון‬ ‫לביצוע‬ ‫מועד‬ ‫לתאום‬.
‫ש‬‫הפרוייקט‬ ‫להצלחת‬ ‫חיוני‬ ‫שלכם‬ ‫הפעולה‬ ‫יתוף‬.
‫בברכה‬,
‫לנגר‬ ‫אלכס‬
‫העתקים‬:
‫אינג‬'‫רונן‬ ‫ישעיהו‬,‫תחבורתי‬ ‫תכנון‬ ‫אגף‬ ‫מנהל‬,‫יבשה‬ ‫מנהל‬
‫אמיר‬ ‫רותי‬,‫ציבורית‬ ‫תחבורה‬ ‫אגף‬ ‫מנהלת‬,‫איילון‬ ‫נתיבי‬ ‫חברת‬

Definition of data needs for transport planning in Israel (2005, Hebrew) stage A1 and A2

  • 1.
    ‫התחבורה‬ ‫משרד‬ ‫תחבורתי‬ ‫תכנון‬‫אגף‬ ‫בישראל‬ ‫תחבורה‬ ‫תכנון‬ ‫עבודות‬ ‫לצורך‬ ‫הנדרשים‬ ‫הנתונים‬ ‫הגדרת‬ ‫לאיסופם‬ ‫סקרים‬ ‫מערך‬ ‫ותכנון‬ ‫א‬ ‫עבודה‬ ‫נייר‬-1 ‫תחבורה‬ ‫בנתוני‬ ‫עיקריים‬ ‫משתמשים‬ ‫סיקור‬ ‫ידי‬ ‫על‬ ‫נכתב‬:‫בע‬ ‫גלית‬ ‫פרלשטין‬"‫מ‬ ‫נובמבר‬2003 ‫בע‬ ‫גלית‬ ‫פרלשטין‬‫בע‬ ‫גלית‬ ‫פרלשטין‬""‫מ‬‫מ‬‫לחקר‬ ‫המכון‬‫לחקר‬ ‫המכון‬‫בטכניון‬ ‫התחבורה‬‫בטכניון‬ ‫התחבורה‬ ‫בשיתוף‬‫בשיתוף‬ ‫פרופ‬‫פרופ‬''‫פוקס‬ ‫קמיל‬‫פוקס‬ ‫קמיל‬--‫אביב‬ ‫תל‬ ‫אוניברסיטת‬‫אביב‬ ‫תל‬ ‫אוניברסיטת‬‫ד‬‫ד‬""‫ישראלי‬ ‫חזי‬ ‫ר‬‫ישראלי‬ ‫חזי‬ ‫ר‬ DDeellccaann IInntteerrnnaattiioonnaall PPrrooff.. HHaarrrryy TTiimmmmeemmaannss -- EEiinnddhhoovveenn UUnniivveerrssiittyy ooff TTeecchhnnoollooggyy
  • 2.
    ‫התחבורה‬ ‫משרד‬ ‫תחבורתי‬ ‫תכנון‬‫אגף‬ ‫בישראל‬ ‫תחבורה‬ ‫תכנון‬ ‫עבודות‬ ‫לצורך‬ ‫הנדרשים‬ ‫הנתונים‬ ‫הגדרת‬ ‫מער‬ ‫ותכנון‬‫לאיסופם‬ ‫סקרים‬ ‫ך‬ ‫א‬ ‫עבודה‬ ‫נייר‬-1:‫תחבורה‬ ‫בנתוני‬ ‫עיקריים‬ ‫משתמשים‬ ‫סיקור‬ ‫עניינים‬ ‫תוכן‬ 1.‫מבוא‬..............................................................................................................1 2.‫הסקר‬ ‫וביצוע‬ ‫בניית‬ ‫תהליך‬...............................................................................2 2.1.‫הנסקרים‬ ‫רשימת‬.........................................................................................................4 2.2.‫לקטגוריות‬ ‫הנסקרים‬ ‫חלוקת‬.........................................................................................5 2.3.‫תחבורתיים‬ ‫מודלים‬.....................................................................................................6 2.4.‫נתונים‬ ‫באיסוף‬ ‫המושקע‬ ‫התקציב‬..................................................................................8 3.‫הארגונים‬ ‫בשימוש‬ ‫נתונים‬ ‫ובסיסי‬ ‫סקרים‬ ‫מיפוי‬................................................9 3.1.‫יוזמים‬ ‫שהארגונים‬ ‫הסקרים‬.........................................................................................9 3.1.1.‫לנסיעות‬ ‫ביקוש‬ ‫סקרי‬.......................................................................................9 3.1.2.‫המערכת‬ ‫של‬ ‫וביצועים‬ ‫התפעול‬ ‫בתחום‬ ‫סקרים‬..................................................12 3.1.3.‫התחבורה‬ ‫מערכת‬ ‫היצע‬ ‫בתחום‬ ‫יזומים‬ ‫סקרים‬.................................................12 3.1.4.‫וגיאו‬ ‫חברתיים‬ ‫בנושאים‬ ‫יזומים‬ ‫סקרים‬-‫כלכליים‬.............................................12 3.2.‫הארגונים‬ ‫בשימוש‬ ‫הנמצאים‬ ‫אחרים‬ ‫גורמים‬ ‫של‬ ‫סקרים‬................................................14 3.3.‫המשתמשים‬ ‫ידי‬ ‫על‬ ‫המוחזקים‬ ‫מידע‬ ‫מאגרי‬..................................................................17 3.3.1.‫נ‬ ‫בנושא‬ ‫עצמיים‬ ‫מאגרים‬‫ביקוש‬ ‫תוני‬................................................................17 3.3.2.‫המערכת‬ ‫של‬ ‫וביצועים‬ ‫תפעול‬ ‫בנושא‬ ‫עצמיים‬ ‫מאגרים‬........................................17 3.3.3.‫התחבורה‬ ‫מערכת‬ ‫היצע‬ ‫בנושא‬ ‫עצמיים‬ ‫מאגרים‬................................................17 3.3.4.‫רכב‬ ‫ציי‬ ‫בנושא‬ ‫עצמיים‬ ‫מאגרים‬......................................................................17 3.3.5.‫עלויות‬ ‫בנושא‬ ‫עצמיים‬ ‫מאגרים‬.......................................................................17 3.3.6.‫מא‬‫וגיאו‬ ‫חברתיים‬ ‫נתונים‬ ‫בנושא‬ ‫עצמיים‬ ‫גרים‬-‫כלכליים‬....................................19 3.3.7.‫גיאוגרפיים‬ ‫מידע‬ ‫ומאגרי‬ ‫רקע‬ ‫מפות‬ ‫בנושא‬ ‫עצמיים‬ ‫מאגרים‬..............................19 3.4.‫חיצו‬ ‫מידע‬ ‫מאגרי‬‫הארגונים‬ ‫בשימוש‬ ‫הנמצאים‬ ‫ניים‬.......................................................21 3.4.1.‫ביקוש‬ ‫נתוני‬ ‫בנושא‬ ‫חיצוניים‬ ‫מאגרים‬..............................................................21 3.4.2.‫המערכת‬ ‫של‬ ‫וביצועים‬ ‫תפעול‬ ‫בנושא‬ ‫חיצוניים‬ ‫מאגרים‬......................................21 3.4.3.‫התחבורה‬ ‫מערכת‬ ‫היצע‬ ‫בנושא‬ ‫חיצוניים‬ ‫מאגרים‬..............................................21 3.4.4.‫רכב‬ ‫ציי‬ ‫בנושא‬ ‫חיצוניים‬ ‫מאגרים‬....................................................................21 3.4.5.‫עלויות‬ ‫בנושא‬ ‫חיצוניים‬ ‫מאגרים‬......................................................................21
  • 3.
    3.4.6.‫וגיאו‬ ‫חברתיים‬ ‫נתונים‬‫בנושא‬ ‫חיצוניים‬ ‫מאגרים‬-‫כלכליים‬..................................23 3.4.7.‫מאג‬‫גיאוגרפיים‬ ‫מידע‬ ‫ומאגרי‬ ‫רקע‬ ‫מפות‬ ‫בנושא‬ ‫חיצוניים‬ ‫רים‬.............................23 4.‫פתוחות‬ ‫שאלות‬..............................................................................................27 4.1.‫בנתונים‬ ‫ובעיות‬ ‫חסרים‬..............................................................................................27 4.1.1.‫עבודתך‬ ‫לביצוע‬ ‫כיום‬ ‫לך‬ ‫החסרים‬ ‫העיקריים‬ ‫הנתונים‬ ‫מהם‬................................27 4.1.2.‫כיום‬ ‫לרשותך‬ ‫העומדים‬ ‫בנתונים‬ ‫העיקריות‬ ‫הבעיות‬ ‫מהן‬....................................29 4.1.3.‫התחבורה‬ ‫נתוני‬ ‫לשיפור‬ ‫ביותר‬ ‫חשוב‬ ‫לך‬ ‫נראה‬ ‫מה‬.............................................33 4.2.‫בעתיד‬ ‫נתונים‬ ‫לאיסוף‬ ‫תכניות‬.....................................................................................35 4.2.1.‫תכ‬ ‫לארגונכם‬ ‫יש‬ ‫האם‬‫מידע‬ ‫מאגרי‬ ‫לשדרוג‬ ‫ניות‬................................................36 4.2.2.‫מתכנן‬ ‫הנך‬ ‫שינויים‬ ‫איזה‬/‫ההתפתחויות‬ ‫בעקבות‬ ‫תחבורה‬ ‫נתוני‬ ‫של‬ ‫בהקשר‬ ‫מצפה‬ ‫מידע‬ ‫בטכנולוגיות‬.........................................................................................37 4.3.‫הערות‬‫כלליות‬...........................................................................................................39 5.‫מיוחדות‬ ‫יוזמות‬..............................................................................................41 6.‫סיכום‬...........................................................................................................42 6.1.‫בשי‬ ‫הנתונים‬ ‫מסדי‬ ‫תיאור‬‫הארגונים‬ ‫מוש‬......................................................................42 6.1.1.‫מידע‬ ‫מקורות‬................................................................................................44 6.1.2.‫סקרים‬ ‫על‬ ‫ההוצאה‬.......................................................................................45 6.1.3.‫הנתונים‬ ‫גיל‬..................................................................................................45 6.1.4.‫סקרים‬.........................................................................................................45 6.1.5.‫מידע‬ ‫מאגרי‬..................................................................................................45 6.1.6.‫בנו‬ ‫נתונים‬‫פרטניים‬ ‫שאים‬...............................................................................46 6.2.‫בעיות‬,‫לעתיד‬ ‫ותכניות‬ ‫חסרים‬.....................................................................................46 6.3.‫מיוחדות‬ ‫יוזמות‬........................................................................................................47 ‫א‬ ‫נספח‬.‫תחבורה‬ ‫למשתמשי‬ ‫שאלון‬......................................................................48 ‫ב‬ ‫נספח‬.‫מפורטים‬ ‫דיווח‬ ‫לטפסי‬ ‫דוגמא‬..................................................................56 ‫ג‬ ‫נספח‬.‫מלאים‬ ‫שאלונים‬.....................................................................................61
  • 4.
    1 ‫מס‬ ‫עבודה‬ ‫נייר‬'1 ‫מטלה‬‫א‬-1-‫תחבורה‬‫בנתוני‬ ‫עיקריים‬ ‫משתמשים‬ ‫סיקור‬ 1.‫מבוא‬ ‫אודות‬ ‫מידע‬ ‫לקבל‬ ‫נועד‬ ‫המשתמשים‬ ‫סקר‬‫נתונים‬ ‫בסיסי‬‫גורמים‬ ‫אצל‬ ‫בשימוש‬ ‫הנמצאים‬ ‫הסקרים‬ ‫וסוגי‬ ‫תחבורה‬ ‫בתכנון‬ ‫העוסקים‬ ‫שונים‬.‫אודות‬ ‫מידע‬ ‫לקבל‬ ‫כדי‬ ‫תוכנן‬ ‫הסקר‬‫וא‬ ‫באיסוף‬ ‫הקיים‬ ‫הניסיון‬‫ח‬‫סון‬ ‫נתונים‬,‫מ‬‫וה‬ ‫התכנון‬ ‫לצורכי‬ ‫התאמתם‬ ‫ידת‬‫צ‬‫ו‬‫נוספים‬ ‫בנתונים‬ ‫רך‬. ‫של‬ ‫ראשוני‬ ‫זיהוי‬ ‫נעשה‬ ‫הסקר‬ ‫ביצוע‬ ‫לצורך‬‫נתוני‬‫ה‬‫תחבורה‬‫רשימת‬ ‫והוגדרה‬‫משתמשים‬‫לספק‬ ‫במטרה‬ ‫היבשתית‬ ‫התחבורה‬ ‫תשתית‬ ‫בפיתוח‬ ‫חשוב‬ ‫תפקיד‬ ‫הממלאים‬ ‫הארגונים‬ ‫של‬ ‫הולם‬ ‫ייצוג‬,‫הארצית‬ ‫ברמה‬ ‫המקומית‬ ‫או‬. ‫אופן‬ ‫את‬ ‫מתאר‬ ‫זה‬ ‫עבודה‬ ‫נייר‬‫תוצאותיו‬ ‫את‬ ‫ומנתח‬ ‫הסקר‬ ‫ביצוע‬.‫התבקשו‬ ‫התחבורתיים‬ ‫המשתמשים‬ ‫הנתונים‬ ‫לגבי‬ ‫פתוחות‬ ‫שאלות‬ ‫מספר‬ ‫על‬ ‫ולענות‬ ‫בארגונם‬ ‫בשימוש‬ ‫הנמצאים‬ ‫הנתונים‬ ‫מסדי‬ ‫את‬ ‫לסקור‬ ‫הקיימים‬,‫בעתיד‬ ‫נתונים‬ ‫לאיסוף‬ ‫הארגון‬ ‫ותכניות‬ ‫החסרים‬ ‫הנתונים‬. ‫ב‬ ‫הבחנו‬ ‫בארגונים‬ ‫הקיימים‬ ‫הנתונים‬ ‫מסדי‬ ‫ניתוח‬ ‫לצורך‬‫נתונים‬ ‫ומאגרי‬ ‫סקרים‬ ‫ין‬: ‫סקרים‬‫מסוים‬ ‫נושא‬ ‫לבחון‬ ‫כדי‬ ‫סטטיסטיים‬ ‫נתונים‬ ‫לאיסוף‬ ‫לפעילויות‬ ‫מתייחסים‬,‫הנתונים‬ ‫ולקבצי‬ ‫הסקר‬ ‫של‬ ‫התוצר‬ ‫שהם‬.‫אוכלוסיית‬ ‫מתוך‬ ‫מייצג‬ ‫מדגם‬ ‫בסיס‬ ‫על‬ ‫כלל‬ ‫בדרך‬ ‫נערכים‬ ‫סטטיסטיים‬ ‫סקרים‬ ‫הסקר‬.‫למיניהם‬ ‫תנועה‬ ‫ספירות‬ ‫זה‬ ‫בהקשר‬,‫ומפ‬ ‫נסיעה‬ ‫הרגלי‬ ‫סקרי‬‫סקרים‬ ‫הינם‬ ‫האוכלוסין‬ ‫קד‬. ‫מידע‬ ‫מאגרי‬‫סקרים‬ ‫באמצעות‬ ‫נאספים‬ ‫שאינם‬ ‫לנתונים‬ ‫מתייחסים‬,‫מפעילות‬ ‫כתוצאה‬ ‫מתקבלים‬ ‫אלא‬ ‫מסוים‬ ‫נושא‬ ‫אודות‬ ‫נתונים‬ ‫של‬ ‫מצאי‬ ‫רישום‬ ‫או‬ ‫ארגון‬ ‫של‬ ‫שוטפת‬.‫קבצים‬ ‫מהווים‬ ‫מידע‬ ‫מאגרי‬ ‫ארנונה‬ ‫כגון‬ ‫מנהליים‬,‫רכב‬ ‫כלי‬ ‫ורישוי‬ ‫דרכים‬ ‫תאונות‬.‫יכול‬ ‫מידע‬ ‫מאגרי‬‫באמצעות‬ ‫גם‬ ‫להיבנות‬ ‫ים‬ ‫רבים‬ ‫ממקורות‬ ‫נתונים‬ ‫איסוף‬,‫סקרים‬ ‫נתוני‬ ‫מתוך‬ ‫עתיות‬ ‫וסדרות‬ ‫אוספים‬ ‫כולל‬,‫על‬ ‫מידע‬ ‫מאגר‬ ‫למשל‬ ‫תנועה‬ ‫ספירות‬)‫שונים‬ ‫ממקורות‬ ‫ספירות‬ ‫הכולל‬(‫קבצים‬ ‫ממספר‬ ‫הנבנה‬ ‫תאונות‬ ‫נתוני‬ ‫מאגר‬ ‫או‬. ‫כן‬ ‫כמו‬,‫לכאלה‬ ‫הארגון‬ ‫ידי‬ ‫על‬ ‫היזומים‬ ‫מידע‬ ‫ומאגרי‬ ‫סקרים‬ ‫בין‬ ‫הבחנו‬‫לארגון‬ ‫מחוץ‬ ‫שמקורם‬. ‫הארגונים‬ ‫של‬ ‫הפעילות‬ ‫רמת‬ ‫על‬ ‫לעמוד‬ ‫במטרה‬ ‫בוצעה‬ ‫ההפרדה‬,‫הפועל‬ ‫אל‬ ‫סקרים‬ ‫הוצאת‬ ‫של‬ ‫מההיבט‬ ‫מידע‬ ‫מאגרי‬ ‫והקמת‬,‫מתקבלים‬ ‫מהם‬ ‫לארגון‬ ‫החיצוניים‬ ‫מקורות‬ ‫על‬ ‫מידע‬ ‫קבלת‬ ‫לצורך‬ ‫שני‬ ‫ומצד‬ ‫ארגונים‬ ‫בין‬ ‫המידע‬ ‫שיתוף‬ ‫רמת‬ ‫ועל‬ ‫נתונים‬. ‫בפרק‬2‫בדו‬"‫תהליך‬ ‫מתואר‬ ‫זה‬ ‫ח‬‫הסקר‬ ‫וביצוע‬ ‫בניית‬.‫בפרק‬3‫מידע‬ ‫ומאגרי‬ ‫הסקרים‬ ‫רשימת‬ ‫מתוארת‬ ‫התחבורתיים‬ ‫המשתמשים‬ ‫אצל‬ ‫בשימוש‬ ‫הנמצאים‬,‫ידם‬ ‫על‬ ‫שדווח‬ ‫כפי‬.‫פרק‬4‫של‬ ‫וניתוח‬ ‫תיאור‬ ‫כולל‬ ‫הסקר‬ ‫בשאלון‬ ‫אשר‬ ‫הפתוחות‬ ‫לשאלות‬ ‫המשתמשים‬ ‫תשובות‬.‫לבסוף‬,‫פרק‬5‫הסקר‬ ‫ממצאי‬ ‫את‬ ‫מסכם‬.
  • 5.
    2 2.‫הסקר‬ ‫וביצוע‬ ‫בניית‬‫תהליך‬ "‫תחבורה‬ ‫בנתוני‬ ‫העיקריים‬ ‫המשתמשים‬ ‫סקר‬"‫הנתונים‬ ‫בסיסי‬ ‫את‬ ‫שבחן‬ ‫שדה‬ ‫סקר‬ ‫באמצעות‬ ‫התבצע‬ ‫הקיימים‬,‫המשתמשים‬ ‫צרכי‬,‫האיסוף‬ ‫שיטות‬,‫האיסוף‬ ‫תדירות‬,‫הקיימות‬ ‫והבעיות‬ ‫החסרים‬ ‫הנתונים‬ ‫הקיימים‬ ‫הנתונים‬ ‫בבסיסי‬.‫זאת‬,‫הארגונים‬ ‫של‬ ‫ברשותם‬ ‫הקיים‬ ‫הנתונים‬ ‫מערך‬ ‫סקירת‬ ‫ידי‬ ‫על‬ ‫הנסקרים‬.‫חלקים‬ ‫לשישה‬ ‫מתחלק‬ ‫והוא‬ ‫פתוחות‬ ‫משאלות‬ ‫בנוי‬ ‫הסקר‬: ‫א‬ ‫חלק‬'–‫כללי‬:‫בראיון‬ ‫והמשתתפים‬ ‫הארגון‬ ‫שם‬. ‫ב‬ ‫חלק‬'-‫הארגון‬ ‫תיאור‬:‫שלו‬ ‫האחריות‬ ‫תחומי‬,‫הארגון‬ ‫עוסק‬ ‫בהם‬ ‫התחבורה‬ ‫תכנון‬ ‫נושאי‬,‫הניתוחים‬ ‫באיס‬ ‫המושקע‬ ‫הארגון‬ ‫של‬ ‫השנתי‬ ‫והתקציב‬ ‫משתמש‬ ‫הארגון‬ ‫שבהם‬ ‫התחבורתיים‬ ‫והמודלים‬‫ורכישת‬ ‫וף‬ ‫נתונים‬. ‫ג‬ ‫חלק‬'-‫הארגון‬ ‫משתמש‬ ‫בהם‬ ‫והסקרים‬ ‫הנתונים‬ ‫מיפוי‬:‫נבדק‬ ‫זה‬ ‫בחלק‬‫האם‬‫הארגון‬‫או‬ ‫אוסף‬ ‫שונות‬ ‫ברמות‬ ‫תחבורה‬ ‫בתכנון‬ ‫התומכים‬ ‫נתונים‬ ‫מתחזק‬,‫ידי‬ ‫על‬ ‫נאספים‬ ‫אשר‬‫הארגון‬‫יזום‬ ‫באופן‬ )‫תחבורתיים‬ ‫סקרים‬ ‫באמצעות‬ ‫למשל‬(,‫המתקבלים‬ ‫או‬‫אחרים‬ ‫מגורמים‬)‫מהלמ‬ ‫למשל‬"‫ס‬,‫רשויות‬ ‫מקומיות‬,‫ואחרים‬ ‫ממשלתיים‬ ‫משרדיים‬.(‫ל‬ ‫התחבורה‬ ‫נתוני‬ ‫חולקו‬ ‫הסקר‬ ‫לצורך‬-7‫קטגוריות‬,‫ובכל‬ ‫הרלוונטים‬ ‫והנתונים‬ ‫הסקרים‬ ‫פורטו‬ ‫קטגוריה‬.‫ה‬‫ה‬ ‫נסקרים‬‫לסוגים‬ ‫להתייחס‬ ‫תבקשו‬‫ה‬‫של‬ ‫שונים‬ ‫הנתונים‬,‫הארגון‬ ‫במסגרת‬ ‫שימוש‬ ‫בהם‬ ‫נעשה‬ ‫האם‬ ‫לציין‬,‫במ‬ ‫נאספו‬ ‫הם‬ ‫והאם‬ ‫הנתונים‬ ‫מקור‬ ‫מהו‬‫סגרת‬ ‫מידע‬ ‫מאגר‬ ‫או‬ ‫סקר‬: •‫ביקוש‬ ‫נתוני‬-‫מתמקדים‬ ‫ביקוש‬ ‫נתוני‬‫ב‬‫לנסיעות‬ ‫הביקוש‬ ‫על‬ ‫והמשפיעים‬ ‫המחוללים‬ ‫גורמים‬. ‫בוחנים‬ ‫אלו‬ ‫נתונים‬‫הנוסעים‬ ‫התנהגות‬ ‫את‬‫ומתמקדים‬‫ב‬‫פעילויות‬ ‫ומבני‬ ‫נסיעה‬ ‫הרגלי‬,‫של‬ ‫הן‬ ‫מטענים‬ ‫הסעת‬ ‫של‬ ‫והן‬ ‫אדם‬ ‫נסיעות‬)‫לדוגמא‬,‫ארצי‬ ‫נסיעה‬ ‫הרגלי‬ ‫סקר‬,‫סקר‬‫נסיעה‬ ‫הרגלי‬ ‫מקומי‬,‫עבודה‬ ‫במקומות‬ ‫סקר‬/‫לימודים‬,‫הציבורית‬ ‫בתחבורה‬ ‫נוסעים‬ ‫סקר‬OB,‫מוצא‬ ‫סקר‬-‫יעד‬, ‫חניה‬ ‫סקר‬,‫מבקרים‬ ‫סקר‬,‫ומשלוחים‬ ‫מטענים‬ ‫סקר‬(. •‫היצע‬ ‫נתוני‬-‫ה‬ ‫נתוני‬‫י‬‫התחבורתיים‬ ‫והמיתקנים‬ ‫התשתיות‬ ‫את‬ ‫מתארים‬ ‫צע‬)‫תחבורה‬ ‫רשתות‬- ‫דרכים‬,‫ברזל‬ ‫מסילות‬,‫תח‬ ‫ומתקני‬ ‫מסלולי‬‫וכיוצ‬ ‫ציבורית‬ ‫בורה‬"‫ב‬,‫חניה‬ ‫סקר‬-‫מצאי‬(. •‫וביצועים‬ ‫תפעוליים‬ ‫נתונים‬-‫נתונים‬‫אלה‬‫התחבורתיות‬ ‫המערכות‬ ‫של‬ ‫התוצר‬ ‫את‬ ‫מתארים‬. ‫התחבורה‬ ‫מערכת‬ ‫של‬ ‫ההשפעות‬ ‫את‬ ‫המייצגים‬ ‫נתונים‬ ‫גם‬ ‫כוללת‬ ‫זו‬ ‫קבוצה‬.‫המערכת‬ ‫תפוקות‬ ‫ונוסעים‬ ‫תנועה‬ ‫נפחי‬ ‫של‬ ‫במונחים‬ ‫נמדדות‬)‫ספירות‬,‫וחגור‬ ‫חיץ‬ ‫סקרי‬‫ה‬(,‫או‬ ‫נסיעה‬ ‫זמני‬ ‫מהירויות‬,‫מזהמים‬ ‫ודרגת‬ ‫דרכים‬ ‫תאונות‬)‫הסביבה‬ ‫איכות‬.( •‫נתוני‬‫ציי‬‫רכב‬-‫הפועלים‬ ‫הרכב‬ ‫ציי‬ ‫של‬ ‫המאפיינים‬ ‫את‬ ‫בוחנת‬ ‫זו‬ ‫קטגוריה‬.‫ציי‬ ‫אודות‬ ‫נתונים‬ ‫את‬ ‫כוללים‬ ‫רכב‬‫הצי‬ ‫גודל‬,‫רכיש‬ ‫עלויות‬‫ה‬‫ותפעול‬‫ה‬‫עצמם‬ ‫הרכבים‬ ‫ומאפייני‬ ‫רכבים‬)‫סוג‬,‫יצרן‬, ‫גיל‬,‫גודל‬,‫בעלו‬‫ת‬‫וכו‬'.( •‫וה‬ ‫עלויות‬‫שקעו‬‫ת‬-‫ועלויות‬ ‫השקעות‬ ‫של‬ ‫שונים‬ ‫בסוגים‬ ‫תלויה‬ ‫התחבורה‬ ‫מערכת‬,‫על‬ ‫המשפיעות‬ ‫נסיעות‬ ‫ליצור‬ ‫היכולת‬.‫גם‬ ‫כלולים‬ ‫זו‬ ‫בקבוצה‬‫למשתמש‬ ‫ישירות‬ ‫הוצאות‬,‫הקמת‬ ‫עלויות‬
  • 6.
    3 ‫מתקנים‬,‫תפעול‬ ‫עלויות‬,‫חניה‬ ‫תעריפי‬,‫ציבורית‬‫תחבורה‬ ‫תעריפי‬,‫ממשלתיות‬ ‫הוצאות‬ ‫וסובסידיות‬. •‫נתונ‬‫ים‬‫וגיאו‬ ‫חברתיים‬-‫כלכליים‬-‫כוללת‬ ‫זו‬ ‫קטגוריה‬‫אודות‬ ‫נתונים‬‫שונים‬ ‫מרכיבים‬ ‫התחבורתית‬ ‫המערכת‬ ‫על‬ ‫המשפיעים‬,‫והדיור‬ ‫האוכלוסין‬ ‫מפקד‬ ‫כגון‬,‫דמוגרפיים‬ ‫נתונים‬)‫על‬ ‫הבית‬ ‫ומשקי‬ ‫אוכלוסייה‬(,‫קרקע‬ ‫שימושי‬ ‫נתוני‬)‫ארנונות‬,‫תב‬"‫עות‬,‫רצפות‬ ‫שטח‬(,‫תעסוקה‬ ‫נתוני‬ ‫והכנסה‬,‫ובכ‬ ‫במשק‬ ‫מגמות‬‫נהיגה‬ ‫רשיונות‬ ‫ובעלות‬ ‫לכלה‬. •‫גיאוגרפיים‬ ‫מידע‬ ‫מאגרי‬(GIS)‫רקע‬ ‫ותכניות‬-‫ה‬-GIS‫כלי‬ ‫הינו‬‫טכנולוגי‬‫שה‬ ‫עוצמה‬ ‫רב‬‫פ‬‫ך‬ ‫ל‬‫האחר‬ ‫בשנים‬ ‫ויותר‬ ‫יותר‬ ‫מקובל‬‫ו‬‫נות‬.‫גיאוגרפיים‬ ‫מידע‬ ‫במאגרי‬ ‫השימוש‬ ‫נבדק‬ ‫זה‬ ‫בחלק‬ )‫שכבות‬,‫רקע‬ ‫מפות‬,‫עתידית‬ ‫כבישים‬ ‫רשת‬(‫מתאר‬ ‫ובתכניות‬ ‫תחבורה‬ ‫רשתות‬ ‫לגבי‬‫לסוגיהן‬. ‫ד‬ ‫חלק‬'-‫בנתונים‬ ‫וחסרים‬ ‫לבעיות‬ ‫התייחסות‬:‫לנתונים‬ ‫המתייחסות‬ ‫פתוחות‬ ‫שאלות‬ ‫כלולות‬ ‫זה‬ ‫בחלק‬ ‫כיום‬ ‫שחסרים‬ ‫העיקריים‬,‫ביותר‬ ‫כחשוב‬ ‫הנראה‬ ‫המרכזי‬ ‫ולתחום‬ ‫הקיימים‬ ‫בנתונים‬ ‫העיקריות‬ ‫לבעיות‬ ‫התחבורה‬ ‫נתוני‬ ‫לשיפור‬. ‫ה‬ ‫חלק‬'-‫בעתיד‬ ‫תחבורתיים‬ ‫נתונים‬ ‫לאיסוף‬ ‫תוכניות‬:‫ת‬‫סקרים‬ ‫לביצוע‬ ‫כניות‬,‫מידע‬ ‫מאגרי‬ ‫שדרוג‬ ‫המידע‬ ‫בטכנולוגיות‬ ‫התפתחויות‬ ‫בעקבות‬ ‫הצפויים‬ ‫והשינויים‬. ‫ו‬ ‫חלק‬'–‫כלליות‬ ‫הערות‬ ‫ל‬‫הסקר‬ ‫ביצוע‬ ‫פני‬,‫לנסקרים‬ ‫נשלח‬‫מכתב‬‫מקדים‬,‫התחבורה‬ ‫משרד‬ ‫של‬ ‫בפניה‬ ‫מלווה‬ ‫שהיה‬,‫כלל‬ ‫אשר‬ ‫ה‬‫סבר‬‫על‬‫העבודה‬ ‫מטרות‬‫ו‬‫ב‬‫י‬‫מה‬ ‫קש‬‫נסקרים‬‫דוגמאו‬ ‫מועד‬ ‫מבעוד‬ ‫להכין‬‫רלבנטיים‬ ‫ודוחות‬ ‫סקרים‬ ‫של‬ ‫ת‬ ‫יד‬ ‫על‬ ‫שנעשו‬‫ם‬.‫בנוסף‬,‫ה‬ ‫אשר‬ ‫השאלון‬ ‫של‬ ‫עותק‬ ‫רקע‬ ‫כחומר‬ ‫נשלח‬‫ל‬ ‫הנסקרים‬ ‫את‬ ‫כין‬‫ריאיון‬‫עצמו‬, ‫וחצי‬ ‫כשעה‬ ‫שנמשך‬.‫הריאיון‬ ‫עיבוד‬ ‫לאחר‬,‫הנסקרים‬ ‫לאישור‬ ‫המלא‬ ‫מהשאלון‬ ‫עותק‬ ‫הועבר‬.‫של‬ ‫עותק‬ ‫א‬ ‫בנספח‬ ‫מצורף‬ ‫למשתמשים‬ ‫שהשאלון‬'. ‫בהמשך‬,‫הנסקרים‬ ‫נתבקשו‬‫למלא‬‫ש‬ ‫המידע‬ ‫ומאגרי‬ ‫הסקרים‬ ‫אודות‬ ‫מפורטים‬ ‫מידע‬ ‫טפסי‬‫הוזכרו‬ ‫הריאיון‬ ‫במהלך‬.‫הסקרים‬ ‫אודות‬ ‫מידע‬ ‫להשלים‬ ‫הייתה‬ ‫הטפסים‬ ‫מטרת‬,‫לאיסופם‬ ‫והשיטות‬ ‫הנתונים‬, ‫פרטניות‬ ‫בעיות‬ ‫להעלאת‬‫שביעות‬ ‫למידת‬ ‫ביחס‬ ‫משוב‬ ‫ולקבלת‬ ‫הנתונים‬ ‫באיכות‬‫ה‬‫רצו‬‫ן‬‫הנתונים‬ ‫ממערכי‬ ‫השונים‬.‫יס‬ ‫השאלונים‬ ‫נתוני‬‫הסיקור‬ ‫שיטות‬ ‫על‬ ‫מפורט‬ ‫מידע‬ ‫פקו‬,‫הנתונים‬ ‫של‬ ‫ואחסון‬ ‫עיבוד‬,‫אשר‬ ‫העבודה‬ ‫בהמשך‬ ‫ביטוי‬ ‫לידי‬ ‫יבואו‬. ‫המידע‬ ‫טפסי‬‫חולק‬‫ו‬‫לארבע‬‫סוגים‬: 1.‫סקרים‬‫הארגון‬ ‫ידי‬ ‫על‬ ‫יזומים‬)‫טופס‬1‫א‬'( 2.‫ש‬ ‫מידע‬ ‫מאגרי‬‫מתחזק‬ ‫הארגון‬)‫טופס‬2‫א‬'( 3.‫סקרים‬‫אשר‬ ‫בהם‬ ‫השתמש‬ ‫שהארגון‬‫אחרים‬ ‫ידי‬ ‫על‬ ‫בוצעו‬)‫ט‬‫ופס‬1‫ב‬'( 4.‫השתמש‬ ‫בהם‬ ‫חיצוניים‬ ‫מידע‬ ‫מאגרי‬‫הארגון‬,‫מאחרים‬ ‫התקבלו‬ ‫או‬ ‫שנרכשו‬)‫טופס‬2‫ב‬'( ‫הטפס‬ ‫של‬ ‫הראשון‬ ‫חלקו‬‫ים‬‫כ‬‫ו‬‫הסקר‬ ‫תיאור‬ ‫את‬ ‫לל‬/‫המידע‬ ‫מאגר‬)‫הסקר‬ ‫אוכלוסיית‬,‫המדגם‬ ‫גודל‬, ‫חקירה‬ ‫משתני‬,‫הסקר‬ ‫ביצוע‬ ‫אופו‬,‫וכיוצ‬ ‫תקופתיות‬"‫ב‬(‫של‬ ‫הרצון‬ ‫שביעות‬ ‫מידת‬ ‫את‬ ‫השני‬ ‫וחלקו‬ ‫המשתמש‬.‫ב‬ ‫בנספח‬ ‫מצורף‬ ‫לטפסים‬ ‫דוגמאות‬'.
  • 7.
    4 2.1.‫הנסקרים‬ ‫רשימת‬ ‫בהיקפה‬ ‫מצומצמת‬‫בישראל‬ ‫התחבורתית‬ ‫המקצועית‬ ‫הקהילייה‬.‫הולם‬ ‫ייצוג‬ ‫לקבל‬ ‫הייתה‬ ‫הסקר‬ ‫מטרת‬ ‫היבשתית‬ ‫התחבורה‬ ‫תשתית‬ ‫בפיתוח‬ ‫חשוב‬ ‫תפקיד‬ ‫הממלאים‬ ‫הארגונים‬ ‫של‬,‫או‬ ‫הארצית‬ ‫ברמה‬ ‫המקומית‬.‫זאת‬,‫ככל‬ ‫ומהימנה‬ ‫רחבה‬ ‫תמונה‬ ‫לקבל‬ ‫מנת‬ ‫על‬‫התחבורתיים‬ ‫הנתונים‬ ‫מצב‬ ‫של‬ ‫האפשר‬ ‫התחבורתיים‬ ‫המשתמשים‬ ‫צרכי‬ ‫ושל‬ ‫בישראל‬ ‫הקיים‬.‫כך‬ ‫לשם‬,‫גובשה‬‫הארגונים‬ ‫רשימת‬‫שלהלן‬,‫אשר‬ ‫אישורה‬ ‫את‬ ‫וקיבלה‬ ‫ההיגוי‬ ‫ועדת‬ ‫בפני‬ ‫הוצגה‬.‫שרואיינו‬ ‫הארגון‬ ‫נציגי‬ ‫שמות‬ ‫רשומים‬ ‫ארגון‬ ‫כל‬ ‫ליד‬. ‫התחבורה‬ ‫משרד‬ ‫התחבורה‬ ‫משרד‬,‫יבשה‬ ‫מנהל‬-‫רונ‬ ‫ישעיהו‬‫ן‬ ‫התחבורה‬ ‫משרד‬,‫ציבורית‬ ‫לתחבורה‬ ‫האגף‬-‫אלבז‬ ‫יהודה‬ ‫התחבורה‬ ‫משרד‬,‫ותכנון‬ ‫כלכלה‬ ‫אגף‬–‫צ‬'‫סלומון‬ ‫רלי‬ ‫התחבורה‬ ‫משרד‬,‫ת‬ ‫מחוז‬ ‫מהנדס‬"‫א‬–‫שאקר‬ ‫נחלה‬ ‫התחבורה‬ ‫למשרד‬ ‫הקשורים‬ ‫גורמים‬ ‫מע‬"‫צ‬–‫סימון‬ ‫ולדימיר‬ ‫איילון‬ ‫נתיבי‬,‫תכנון‬ ‫אגף‬–‫רחמני‬ ‫ועירית‬ ‫ברס‬ ‫שי‬ ‫איילון‬ ‫נתיבי‬)‫תחב‬ ‫אגף‬‫אביב‬ ‫תל‬ ‫מטרופולין‬ ‫לתחבורה‬ ‫אב‬ ‫ותכנית‬ ‫ציבורית‬ ‫ורה‬(-‫אמיר‬ ‫רותי‬ ‫ישראל‬ ‫חוצה‬ ‫כביש‬–‫יוצר‬ ‫ניצן‬ ‫נת‬"‫ע‬–‫שליטא‬ ‫בני‬,‫ויטנברג‬ ‫יעל‬,‫שיינבאום‬ ‫שרון‬ ‫ישראל‬ ‫רכבת‬,‫תכנון‬ ‫אגף‬–‫וייס‬ ‫משה‬ ‫ישראל‬ ‫רכבת‬,‫תנועה‬ ‫אגף‬-‫אבן‬ ‫הראל‬,‫כהן‬ ‫ויניב‬ ‫זילברשמיט‬ ‫צביקה‬ ‫ציבורית‬ ‫תחבורה‬ ‫מנהלת‬-‫אמנון‬‫אייכלברג‬,‫קנטרוביץ‬ ‫דוד‬ ‫ו‬ ‫תיבי‬ ‫רקפת‬ ‫לתחבורה‬ ‫אב‬ ‫תכניות‬ ‫צוותי‬ ‫תל‬ ‫לתחבורה‬ ‫אב‬ ‫תכנית‬-‫אביב‬–‫בוכר‬ ‫בצלאל‬ ‫ירושלים‬ ‫לתחבורה‬ ‫אב‬ ‫תכנית‬–‫ד‬"‫הירש‬ ‫משה‬ ‫ר‬,‫בירוטקר‬ ‫יהושוע‬,‫דובוב‬ ‫ואלכס‬ ‫גוטמן‬ ‫נתן‬ ‫חיפה‬ ‫לתחבורה‬ ‫אב‬ ‫תכנית‬)‫חב‬'‫נוף‬ ‫יפה‬(–‫מגיד‬ ‫דורון‬,‫סטיינבורץ‬ ‫לואיס‬ ‫תחבור‬ ‫מפעילי‬‫ציבורית‬ ‫ה‬ ‫אגד‬ ‫חברת‬–‫גרשון‬ ‫פיני‬ ‫דן‬ ‫חברת‬–‫קנטור‬ ‫מרק‬,‫טאובקין‬ ‫גרא‬ ‫מתכננים‬/‫יועצים‬ ‫מת‬ ‫חברת‬"‫ת‬–‫כהן‬ ‫שוקי‬ ‫ד‬"‫גור‬ ‫יהודה‬ ‫ר‬ ‫הנדסה‬ ‫דגש‬-‫פוכס‬ ‫דני‬,‫פקטור‬ ‫חורחה‬
  • 8.
    5 ‫מקומיות‬ ‫רשויות‬ ‫ת‬ ‫עיריית‬‫תנועה‬ ‫אגף‬"‫א‬–‫פלדמן‬ ‫שלמה‬ ‫פ‬ ‫עיריית‬ ‫ובטיחות‬ ‫תנועה‬ ‫אגף‬"‫ת‬–‫הרצוג‬ ‫משה‬ 2.2.‫לק‬ ‫הנסקרים‬ ‫חלוקת‬‫טגוריות‬ ‫תחבורה‬ ‫תכנון‬ ‫של‬ ‫בהקשר‬ ‫שונים‬ ‫תפקידים‬ ‫מייצגים‬ ‫הנסקרים‬ ‫הארגונים‬.‫בהתאם‬ ‫סווגו‬ ‫הארגונים‬ ‫למטרותיהם‬,‫ומהותם‬ ‫פעילותם‬ ‫אופי‬,‫להלן‬ ‫בטבלה‬ ‫כמוצג‬.‫סווגו‬ ‫מערכתי‬ ‫בתכנון‬ ‫העוסקים‬ ‫כגופים‬ ‫אמצעי‬ ‫רב‬ ‫מערכתי‬ ‫בתכנון‬ ‫העוסקים‬ ‫גופים‬.‫בתכנון‬ ‫העוסקים‬ ‫גופים‬,‫עוס‬ ‫ותפעול‬ ‫יישום‬‫כלל‬ ‫בדרך‬ ‫קים‬ ‫תחבורתיים‬ ‫פרויקטים‬ ‫של‬ ‫לפועל‬ ‫ובהוצאה‬ ‫הפרויקטלית‬ ‫ברמה‬ ‫בתכנון‬. ‫טבלה‬1.‫פעילותם‬ ‫אופי‬ ‫לפי‬ ‫הגופים‬ ‫סיווג‬ ‫רשויות‬ ‫מקומיות‬ ‫יועצים‬ ‫מפעיל‬ ‫תח‬"‫צ‬ ‫תכנון‬, ‫יישום‬ ‫ותפעול‬ ‫תכנון‬ ‫מערכתי‬ ‫קביעת‬ ‫מדיניות‬ ‫ארגון‬ √ ‫תל‬ ‫לתחבורה‬ ‫אב‬ ‫תכנית‬-‫אביב‬ 1 √ √ ‫נוף‬ ‫יפה‬ 2 √ √ ‫ירושלים‬ ‫לתחבורה‬ ‫אב‬ ‫תכנית‬ 3 √ ‫ישראל‬ ‫חוצה‬ ‫כביש‬ 4 √ ‫מת‬"‫ת‬ 5 √ ‫ד‬"‫ר‬‫גור‬ ‫יהודה‬ 6 √ √ ‫ישראל‬ ‫רכבת‬,‫תכנון‬ ‫אגף‬ 7 √ ‫נת‬"‫ע‬ 8 √ ‫איילון‬ ‫נתיבי‬,‫תכנון‬ ‫אגף‬ 9 √ ‫דן‬ ‫חברת‬ 10 √ ‫דגש‬‫הנדסה‬ 11 √ ‫מנהלת‬‫ציבורית‬ ‫תחבורה‬ 12 √ ‫התחבורה‬ ‫משרד‬,‫ציבורית‬ ‫לתחבורה‬ ‫האגף‬ 13 √ ‫התחבורה‬ ‫משרד‬,‫יבשה‬ ‫מנהל‬ 14 √ √ ‫התחבורה‬ ‫משרד‬/‫איילון‬ ‫נתיבי‬* 15 √ √ ‫התחבורה‬ ‫משרד‬,‫אביב‬ ‫תל‬ ‫מחוז‬ ‫מהנדס‬ 16 √ ‫התחבורה‬ ‫משרד‬,‫תכנון‬ ‫אגף‬‫ו‬‫כלכלה‬ 17 √ ‫ת‬ ‫עיריית‬"‫א‬,‫אגף‬‫התנועה‬ 18 √ √ ‫ישראל‬ ‫רכבת‬,‫תנועה‬ ‫אגף‬ 19 √ ‫מע‬"‫צ‬ 20 √ ‫אגד‬ ‫חברת‬ 21 √ ‫פ‬ ‫עיריית‬"‫ת‬,‫התנועה‬ ‫אגף‬ 22 *‫אביב‬ ‫תל‬ ‫למטרופולין‬ ‫לתחבורה‬ ‫אב‬ ‫תכנית‬ ‫וריכוז‬ ‫ציבורית‬ ‫תחבורה‬ ‫אגף‬
  • 9.
    6 2.3.‫תחבורתיים‬ ‫מודלים‬ ‫הנ‬ ‫הנתונים‬‫בסיס‬ ‫להכנת‬ ‫מתייחסת‬ ‫העבודה‬ ‫של‬ ‫העיקריות‬ ‫המטרות‬ ‫אחת‬‫לתכנון‬ ‫מודלים‬ ‫לבניית‬ ‫חוץ‬ ‫תחבורה‬.‫השימוש‬ ‫אודות‬ ‫שאלה‬ ‫בשאלון‬ ‫נכללה‬ ‫למודלים‬ ‫המרואיינים‬ ‫זיקת‬ ‫את‬ ‫להבין‬ ‫במטרה‬ ‫תחבורתיים‬ ‫במודלים‬. ‫טבלה‬2‫ו‬ ‫משתמש‬ ‫הארגון‬ ‫האם‬ ‫השאלה‬ ‫לגבי‬ ‫הארגונים‬ ‫תשובות‬ ‫את‬ ‫כוללת‬/‫במודלים‬ ‫מחזיק‬ ‫או‬ ‫תחבורתיים‬. ‫טבלה‬2.‫השונים‬ ‫הגופים‬ ‫בשימוש‬ ‫הנמצאים‬ ‫המודלים‬ ‫סוג‬ ‫הערות‬ ‫המודלים‬ ‫סוג‬ ‫משתמשים‬ ‫במודלים‬ ‫ארגון‬ ‫המתבסס‬ ‫פעילויות‬ ‫מודל‬ ‫של‬ ‫פיתוח‬ ‫בשלבי‬ ‫נסיעות‬ ‫שרשור‬ ‫על‬)Trip chaining( ‫שלבי‬ ‫ארבע‬ ‫מודל‬:‫ומשיכה‬ ‫יצירה‬,‫פילוג‬,‫פיצול‬ ‫והצבה‬ √ ‫ת‬ ‫לתחבורה‬ ‫אב‬ ‫תכנית‬"‫א‬ ‫לפתח‬ ‫מתחילים‬‫נסיעות‬ ‫שרשור‬ ‫של‬ ‫מודל‬ ‫מודל‬ ‫פיתוח‬ ‫של‬ ‫סופיים‬ ‫בשלבים‬ ‫ונמצאים‬ ‫בתח‬ ‫יותר‬ ‫טובה‬ ‫בצורה‬ ‫שיטפל‬ ‫פיצול‬"‫צ‬ ‫שלבי‬ ‫ארבע‬ ‫מודל‬:‫ומשיכה‬ ‫יצירה‬,‫פילוג‬,‫פיצול‬ ‫והצבה‬ √ ‫נוף‬ ‫יפה‬ ‫שלבי‬ ‫ארבע‬ ‫מודל‬:‫ומשיכה‬ ‫יצירה‬,‫פילוג‬,‫פיצול‬ ‫וסימולציות‬ ‫והצבה‬)AIMSUM( √ ‫לתחבורה‬ ‫אב‬ ‫תכנית‬ ‫ירושלים‬ ‫מודל‬‫שלבי‬ ‫ארבע‬:‫ומשיכה‬ ‫יצירה‬,‫פילוג‬,‫פיצול‬ ‫אגרה‬ ‫בתנאי‬ ‫נסיעה‬ ‫ומודל‬ ‫והצבה‬ √ ‫ישראל‬ ‫חוצה‬ ‫כביש‬ ‫שלבי‬ ‫ארבע‬ ‫מודל‬:‫ומשיכה‬ ‫יצירה‬,‫פילוג‬,‫פיצול‬ ‫והצבה‬ √ ‫מת‬"‫ת‬ ‫שלבי‬ ‫ארבע‬ ‫מודל‬:‫ומשיכה‬ ‫יצירה‬,‫פילוג‬,‫פיצול‬ ‫והצבה‬,‫ועיכוב‬ ‫קיבולת‬ ‫לאומדן‬ ‫ומודלים‬ ‫סימולציות‬ ‫בצמתים‬ √ ‫ד‬"‫ר‬‫גו‬ ‫יהודה‬‫ר‬ ‫לתחבורה‬ ‫המכון‬ ‫ידי‬ ‫על‬ ‫תוחזק‬ ‫המודל‬ ‫לרכבת‬ ‫ארצי‬ ‫ביקושים‬ ‫מודל‬ √ ‫ישראל‬ ‫רכבת‬,‫תכנון‬ ‫אגף‬ ‫שלבי‬ ‫ארבע‬ ‫מודל‬:‫ומשיכה‬ ‫יצירה‬,‫פילוג‬,‫פיצול‬ ‫נ‬ ‫ומודל‬ ‫והצבה‬‫י‬‫תנועתית‬ ‫השפעה‬ ‫תוח‬ )‫מיקרוסימולציה‬( √ ‫נת‬"‫ע‬ ‫לתחבורה‬ ‫המכון‬ ‫של‬ ‫המודל‬ ‫וסימולציות‬ ‫תנועה‬ ‫ונפחי‬ ‫פילוג‬ ‫מודל‬ √ ‫אייל‬ ‫נתיבי‬‫ון‬,‫תכנון‬ ‫אגף‬ ‫נוסעים‬ ‫ספירות‬ ‫של‬ ‫מודלים‬,‫ומעט‬ ‫סימולציות‬ ‫תנועה‬ ‫הצבות‬ √ ‫דן‬ ‫חברת‬ ‫באמצעות‬‫חיצוניים‬ ‫גורמים‬ ‫תנועה‬ ‫הצבות‬,‫סימולציות‬ ‫ומיקרו‬ ‫ביקושים‬ √ ‫דגש‬‫הנדסה‬ ‫הצבות‬ ‫של‬ ‫מודלים‬ √ ‫ציבורית‬ ‫תחבורה‬ ‫מנהלת‬ ‫עצמאי‬ ‫באופן‬ ‫מודלים‬ ‫מחזיק‬ ‫אינו‬ - ‫התחבורה‬ ‫משרד‬,‫האגף‬ ‫לתחבורה‬‫ציבורית‬ ‫עצמאי‬ ‫באופן‬ ‫מודלים‬ ‫מחזיק‬ ‫אינו‬ - ‫התחבורה‬ ‫משרד‬,‫מנהל‬ ‫יבשה‬ ‫לנסיעות‬ ‫הביקוש‬ ‫לחיזוי‬ ‫מודלים‬,‫סימולציה‬ ‫מיקרו‬, ‫פעילויות‬ ‫מודל‬,‫שלבי‬ ‫ארבע‬ ‫מודל‬ √ ‫התחבורה‬ ‫משרד‬/‫נתיבי‬ ‫איילון‬ - ‫התחבורה‬ ‫משרד‬,‫מהנדס‬ ‫אביב‬ ‫תל‬ ‫מחוז‬
  • 10.
    7 ‫הערות‬ ‫המודלים‬ ‫סוג‬‫משתמשים‬ ‫במודלים‬ ‫ארגון‬ ‫התחבורה‬ ‫משרד‬,‫אגף‬ ‫ותכנון‬ ‫כלכלה‬ ‫ע‬ ‫עובדים‬‫סימולציות‬ ‫של‬ ‫מודל‬ ‫פיתוח‬ ‫ל‬ ‫רמזורים‬ ‫לבקרת‬ ‫מודלים‬ ‫לצורך‬ ‫חוץ‬ ‫בגופי‬ ‫משתמשים‬)‫כמו‬ ‫ברמזורים‬ ‫סימולציות‬( √ ‫ת‬ ‫עיריית‬"‫א‬,‫אגף‬ ‫התנועה‬ ‫רכבות‬ ‫תנועת‬ ‫של‬ ‫סימולציות‬ ‫מודל‬ √ ‫ישראל‬ ‫רכבת‬-‫אגף‬ ‫תנועה‬ ‫באמצעות‬‫חיצוניים‬ ‫גורמים‬ ‫ומיקרוסימולציות‬ ‫שלבי‬ ‫ארבע‬ ‫מודל‬ √ ‫מע‬"‫צ‬ ‫מידע‬ ‫נמסר‬ ‫לא‬ ‫אגד‬ ‫חברת‬ ‫מודלים‬ ‫לצורך‬ ‫חוץ‬ ‫בגופי‬ ‫משתמשים‬ √ ‫פ‬ ‫עיריית‬"‫ת‬,‫התנועה‬ ‫אגף‬ ‫תחבורה‬ ‫לתכנון‬ ‫במודלים‬ ‫שימוש‬ ‫על‬ ‫דיווחו‬ ‫המרואיינים‬ ‫כל‬,‫המדיניות‬ ‫לקובעי‬ ‫פרט‬‫ש‬‫אינ‬‫ם‬‫מחזיק‬‫ים‬ ‫עצמאי‬ ‫באופן‬ ‫מודלים‬.‫למעשה‬,‫של‬ ‫ותחזוקה‬ ‫בהקמה‬ ‫הארגון‬ ‫למעורבות‬ ‫ביחס‬ ‫רבה‬ ‫הטרוגניות‬ ‫קיימת‬ ‫לתכנו‬ ‫מודלים‬‫תחבורה‬ ‫ן‬.‫כלל‬ ‫בדרך‬ ‫ומתחזקים‬ ‫מקימים‬ ‫ויועצים‬ ‫מערכתי‬ ‫בתכנון‬ ‫העוסקים‬ ‫גורמים‬ ‫מלא‬ ‫תחבורה‬ ‫תכנון‬ ‫מודל‬)‫הנסיעה‬ ‫אמצעי‬ ‫בכל‬ ‫ההיצע‬ ‫וניתוח‬ ‫הביקוש‬ ‫לחיזוי‬ ‫הכוונה‬.(‫סוגי‬ ‫שאר‬ ‫ותחזוקתו‬ ‫המודל‬ ‫בהקמת‬ ‫שונות‬ ‫ברמות‬ ‫מעורבים‬ ‫הארגונים‬,‫ב‬ ‫שמתואר‬ ‫כפי‬‫טבלה‬3. ‫מידע‬ ‫ומאגרי‬ ‫לסקרים‬ ‫הנוגע‬ ‫בכל‬ ‫הארגונים‬ ‫של‬ ‫התשובות‬ ‫סוגי‬ ‫על‬ ‫השפעה‬ ‫להיות‬ ‫עשויה‬ ‫זו‬ ‫להטרוגניות‬, ‫מודלים‬ ‫המחזיקים‬ ‫שארגונים‬ ‫לצפות‬ ‫ניתן‬ ‫כאשר‬In-house‫הקשורים‬ ‫בנתונים‬ ‫הצורך‬ ‫את‬ ‫יותר‬ ‫ידגישו‬ ‫לנסיעות‬ ‫הביקוש‬ ‫לחיזוי‬,‫לתכנ‬ ‫נתונים‬ ‫של‬ ‫מידע‬ ‫במאגרי‬ ‫הצורך‬ ‫את‬ ‫שידגישו‬ ‫גורמים‬ ‫לעומת‬‫ון‬. ‫טבלה‬3.‫תחבורתיים‬ ‫מודלים‬ ‫של‬ ‫ותחזוקה‬ ‫בהקמה‬ ‫הארגון‬ ‫מעורבות‬ ‫רמת‬ ‫סה‬"‫כ‬ ‫לא‬‫מחזיק‬ ‫באופן‬ ‫מודל‬ ‫עצמאי‬ ‫שימוש‬ ‫של‬ ‫במודל‬ ‫אחר‬ ‫גורם‬ ‫י‬‫יז‬‫ו‬‫ם‬- ‫על‬ ‫ביצוע‬ ‫אחרים‬ ‫ידי‬ ‫חלקי‬ In-house ‫מלא‬ In-house 4 4 ‫מדיניות‬ ‫קביעת‬ 4 1 3 ‫מערכתי‬ ‫תכנון‬ 7 2 2 2 1 ‫תכנון‬,‫יישום‬‫ותפעול‬ 2 2 ‫תח‬ ‫מפעיל‬"‫צ‬ 3 1 2 ‫יועצים‬ 2 2 ‫מקומיות‬ ‫רשויות‬ 22 4 5 2 5 6 ‫סה‬"‫כ‬
  • 11.
    8 2.4.‫נתונים‬ ‫באיסוף‬ ‫המושקע‬‫התקציב‬ ‫נתונים‬ ‫ובאיסוף‬ ‫בסקרים‬ ‫המושקע‬ ‫השנתי‬ ‫התקציב‬ ‫על‬ ‫דיווחו‬ ‫מהגורמים‬ ‫חלק‬ ‫רק‬,‫להלן‬ ‫בטבלה‬ ‫כמוצג‬. ‫מקורבים‬ ‫הינם‬ ‫אלה‬ ‫נתונים‬)‫הארגוני‬‫בלבד‬ ‫כהערכה‬ ‫נתונים‬ ‫לאיסוף‬ ‫ההוצאה‬ ‫על‬ ‫דיווחו‬ ‫ם‬.(‫כן‬ ‫כמו‬, ‫שנים‬ ‫בין‬ ‫גדולה‬ ‫שונות‬ ‫וגם‬ ‫התקציבים‬ ‫על‬ ‫בדיווח‬ ‫ארגונים‬ ‫בין‬ ‫חפיפה‬ ‫קיימת‬ ‫להערכתנו‬.‫זאת‬ ‫עם‬,‫ניתן‬ ‫בסה‬ ‫כי‬ ‫להעריך‬"‫על‬ ‫עולה‬ ‫סקרים‬ ‫בביצוע‬ ‫השנתי‬ ‫המושקע‬ ‫הסכום‬ ‫כ‬10‫מיליון‬₪. ‫טפסי‬ ‫באמצעות‬ ‫יתקבלו‬ ‫יותר‬ ‫מפורטים‬ ‫נתונים‬‫מידע‬ ‫ומאגרי‬ ‫סקרים‬ ‫אודות‬ ‫המפורטים‬ ‫המידע‬. ‫טבלה‬4.‫תחבורתיים‬ ‫נתונים‬ ‫באיסוף‬ ‫המושקע‬ ‫שנתי‬ ‫תקציב‬ ‫הוצאה‬ ‫ארגון‬ 4-5‫מיליון‬₪ ‫תל‬ ‫לתחבורה‬ ‫אב‬ ‫תכנית‬-‫אביב‬ 2‫מילון‬₪ ‫נוף‬ ‫יפה‬ ½‫מיליון‬₪ ‫ירושלים‬ ‫לתחבורה‬ ‫אב‬ ‫תכנית‬ ½‫מיליון‬₪ ‫ישראל‬ ‫חוצה‬ ‫כביש‬ 400,000₪ ‫מת‬"‫ת‬ ½‫מיליון‬₪ ‫נת‬"‫ע‬ 3-4‫מיליון‬₪ ‫ציבורית‬ ‫תחבורה‬ ‫מנהלת‬ 10‫מיליון‬₪ ‫התחבורה‬ ‫משרד‬,‫יבשה‬ ‫מנהל‬ 8‫מיליון‬₪ ‫התחבורה‬ ‫משרד‬/‫איילון‬ ‫נתיבי‬ 300,000₪ ‫ת‬ ‫עיריית‬"‫א‬ ‫מיליון‬₪ ‫ישראל‬ ‫רכבת‬-‫תנועה‬ ‫אגף‬ 2‫מיליון‬₪ ‫מע‬"‫צ‬ 50,000-100,000₪ ‫פ‬ ‫עיריית‬"‫ת‬
  • 12.
    9 3.‫סקרים‬ ‫מיפוי‬‫הארגונים‬ ‫בשימוש‬‫נתונים‬ ‫ובסיסי‬ ‫לשאלון‬ ‫בהתאם‬,‫בשימוש‬ ‫הנמצאים‬ ‫המידע‬ ‫מאגרי‬ ‫ואת‬ ‫הסקרים‬ ‫את‬ ‫לציין‬ ‫המשתמשים‬ ‫התבקשו‬ ‫הארגון‬,‫נושאיות‬ ‫קטגוריות‬ ‫לשבע‬ ‫חלוקה‬ ‫פי‬ ‫על‬,‫הקודם‬ ‫בפרק‬ ‫שתוארו‬ ‫כפי‬: •‫ביקוש‬ ‫נתוני‬ •‫היצע‬ ‫נתוני‬ •‫וביצועים‬ ‫תפעוליים‬ ‫נתונים‬ •‫נתוני‬‫ציי‬‫רכב‬ •‫וה‬ ‫עלויות‬‫שקעו‬‫ת‬ •‫נ‬‫תונים‬‫וגיאו‬ ‫חברתיים‬-‫כלכליים‬ •‫גיאוגרפיים‬ ‫מידע‬ ‫מאגרי‬(GIS)‫רקע‬ ‫ותכניות‬. ‫של‬ ‫יוזמה‬ ‫הוא‬ ‫והאם‬ ‫מידע‬ ‫מאגר‬ ‫באמצעות‬ ‫או‬ ‫סקר‬ ‫מתוך‬ ‫התקבלו‬ ‫הנתונים‬ ‫האם‬ ‫ציינו‬ ‫הארגונים‬ ‫לארגון‬ ‫מחוץ‬ ‫מקורם‬ ‫או‬ ‫עצמו‬ ‫הארגון‬. 3.1.‫יוזמים‬ ‫שהארגונים‬ ‫הסקרים‬ ‫בה‬ ‫סקרים‬ ‫של‬ ‫רב‬ ‫מספר‬ ‫יוזמים‬ ‫התחבורתיים‬ ‫המשתמשים‬‫שונים‬ ‫יקפים‬.‫כללי‬ ‫באופן‬,‫המשתמשים‬ ‫האחרון‬ ‫העשור‬ ‫לאורך‬ ‫רובם‬ ‫שבוצעו‬ ‫סקרים‬ ‫ציינו‬.‫פרויקטים‬ ‫במסגרת‬ ‫בוצעו‬ ‫אלה‬ ‫סקרים‬,‫לצורכי‬ ‫תחבורתיים‬ ‫מודלים‬ ‫של‬ ‫ותחזוקה‬ ‫בנייה‬ ‫לצורך‬ ‫או‬ ‫מעקב‬. ‫וביצועים‬ ‫תפעול‬ ‫ונתוני‬ ‫ביקוש‬ ‫נתוני‬ ‫של‬ ‫בתחומים‬ ‫בעיקר‬ ‫בוצעו‬ ‫היזומים‬ ‫הסקרים‬.‫המשתמשים‬‫יזמו‬ ‫של‬ ‫בתחומים‬ ‫סקרים‬ ‫כלל‬ ‫יזמו‬ ‫ולא‬ ‫התחבורה‬ ‫מערכת‬ ‫היצע‬ ‫בנושא‬ ‫סקרים‬ ‫מעט‬‫רכב‬ ‫ציי‬,‫עלויות‬ ‫והשקעות‬,‫וגיאו‬ ‫חברתיים‬ ‫נתונים‬-‫כלכליים‬‫ומערכות‬GIS.‫נשענים‬ ‫המשתמשים‬ ‫כי‬ ‫נראה‬ ‫אלה‬ ‫בתחומים‬ ‫מידע‬ ‫מאגרי‬ ‫או‬ ‫חיצוניים‬ ‫סקרים‬ ‫על‬. 3.1.1.‫לנסיעות‬ ‫ביקוש‬ ‫סקרי‬ ‫ב‬ ‫מתאפיינים‬ ‫לנסיעות‬ ‫ביקוש‬ ‫סקרי‬‫הנסיעות‬ ‫דפוסי‬ ‫על‬ ‫מידע‬,‫מוצא‬ ‫לרבות‬-‫יעד‬,‫הנסיעות‬ ‫ואמצעי‬ ‫תזמון‬ ‫הנסיעות‬ ‫מבצעי‬ ‫ומאפייני‬. ‫ב‬ ‫רשומים‬ ‫המשתמשים‬ ‫ידי‬ ‫על‬ ‫שצוינו‬ ‫היזומים‬ ‫הסקרים‬‫טבלה‬5.‫מספר‬ ‫לציין‬ ‫ניתן‬ ‫הטבלה‬ ‫מתוך‬ ‫נקודות‬: •‫וסקר‬ ‫מקומיים‬ ‫נסיעה‬ ‫הרגלי‬ ‫סקרי‬ ‫הינם‬ ‫ביותר‬ ‫הנפוצים‬ ‫הסקרים‬‫ברכב‬ ‫נוסעים‬ ‫י‬)On-Board.( •‫שונות‬ ‫גיאוגרפיות‬ ‫לרמות‬ ‫מתייחסים‬ ‫הסקרים‬.‫וחלק‬ ‫עירונית‬ ‫או‬ ‫אזורית‬ ‫לרמה‬ ‫מתייחס‬ ‫חלק‬ ‫תחבורתי‬ ‫פרויקט‬ ‫או‬ ‫למתחם‬ ‫מתייחס‬ ‫גדול‬. •‫נסיעה‬ ‫הרגלי‬ ‫סקר‬ ‫היה‬ ‫התחבורתיים‬ ‫המשתמשים‬ ‫ידי‬ ‫על‬ ‫שבוצע‬ ‫ביותר‬ ‫הגדול‬ ‫הסקר‬ ‫באוטובו‬ ‫נוסעים‬ ‫סקרי‬ ‫ולאחריו‬ ‫חיפה‬ ‫למטרופולין‬‫המטרופולינית‬ ‫ברמה‬ ‫סים‬.
  • 13.
    10 ‫טבלה‬5.‫הביקוש‬ ‫נתוני‬ ‫בתחום‬‫יזומים‬ ‫סקרים‬ ‫שם‬‫ה‬‫סקר‬ ‫ארגון‬ ‫שם‬ ‫סוג‬ ‫רכבת‬ ‫תחנות‬ ‫סביב‬ ‫נסיעה‬ ‫הרגלי‬ ‫סקר‬ ‫תל‬ ‫לתחבורה‬ ‫אב‬ ‫תכנית‬-‫אביב‬ ‫מטרופוליני‬ ‫סקר‬1994 ‫נוף‬ ‫יפה‬ ‫נ‬ ‫בשכונות‬ ‫בירושלים‬ ‫נסיעה‬ ‫הרגלי‬ ‫סקר‬‫בחרות‬,‫עירוניים‬ ‫ובישובים‬ ‫במוסדות‬ ‫במטרופולין‬)1999-1995( ‫ירושלים‬ ‫לתחבורה‬ ‫אב‬ ‫תכנית‬ ‫ומירושלים‬ ‫אל‬ ‫נסיעות‬ ‫סקר‬ ‫מת‬"‫ת‬ ‫ב‬ ‫מקומיים‬ ‫נסיעה‬ ‫הרגלי‬ ‫סקרי‬:‫יבנה‬,‫מודיעין‬,‫חולון‬,‫ראשל‬"‫צ‬ ‫חיפה‬ ‫בקו‬ ‫נסיעה‬ ‫הרגלי‬ ‫סקר‬-‫ת‬"‫לירושלים‬ ‫הקו‬ ‫את‬ ‫להגדיר‬ ‫כדי‬ ‫א‬ ‫ישראל‬ ‫רכבת‬ ‫נ‬ ‫הרגלי‬ ‫סקר‬‫במוניות‬ ‫סיעה‬ ‫דן‬ ‫חברת‬ ‫ב‬ ‫סקר‬‫העין‬ ‫ראש‬‫ו‬‫פ‬"‫ת‬ ‫אופניים‬ ‫על‬ ‫נסיעה‬ ‫הרגלי‬ ‫סקרי‬)3‫ספר‬ ‫בתי‬( ‫ת‬ ‫עיריית‬"‫א‬ ‫באוני‬ ‫נסיעה‬ ‫הרגלי‬ ‫סקר‬'‫ת‬"‫א‬)‫סטודנטים‬( ‫בראשל‬ ‫הרכבת‬ ‫תחנות‬ ‫פתיחת‬ ‫לקראת‬ ‫סקר‬"‫צ‬ ‫ישראל‬ ‫רכבת‬ ‫בפ‬ ‫נסיעה‬ ‫הרגלי‬ ‫סקר‬"‫ת‬)1995( ‫פ‬ ‫עיריית‬"‫ת‬ ‫נסיעה‬ ‫הרגלי‬ ‫סקרי‬ ‫מקומיים‬ ‫פרו‬ ‫של‬ ‫כלכלית‬ ‫התכנות‬ ‫בדיקת‬‫הרכבל‬ ‫יקט‬-‫בטכניון‬ ‫סקר‬-2000 ‫נוף‬ ‫יפה‬ ‫ומכללות‬ ‫בקמפוסים‬ ‫נסיעה‬ ‫הרגלי‬ ‫סקר‬ ‫ירושלים‬ ‫לתחבורה‬ ‫אב‬ ‫תכנית‬ ‫קרקע‬ ‫שימושי‬ ‫לפי‬ ‫נסיעות‬ ‫משיכת‬ ‫מקדמי‬ ‫סקר‬ ‫דגש‬ ‫ת‬ ‫במכללת‬ ‫סקר‬"‫הסטודנטים‬ ‫של‬ ‫הגעה‬ ‫מוצא‬ ‫על‬ ‫א‬ ‫ת‬ ‫עיריית‬"‫א‬ ‫במקומות‬ ‫סקר‬ ‫עבודה‬/‫לימודים‬ ‫ברכבת‬ ‫נוסעים‬ ‫סקר‬ ‫לתחב‬ ‫אב‬ ‫תכנית‬‫תל‬ ‫ורה‬-‫אביב‬ OB‫מטרופוליני‬ ‫אוטובוסים‬–1992 ‫נוף‬ ‫יפה‬ OB‫הפרברית‬ ‫ברכבת‬)‫בחיפה‬ ‫תחנות‬(–1994 OB‫מטרופוליני‬ ‫אוטובוסים‬–1999 OB‫מוניות‬‫חייצים‬–2000 OB‫מטרופוליני‬ ‫אוטובוסים‬–2002 OB‫מוניות‬–2003 ‫סקר‬OB‫בירושלים‬)2000,1997( ‫ירושלים‬ ‫לתחבורה‬ ‫אב‬ ‫תכנית‬ ‫סקר‬OB‫ת‬ ‫בקו‬ ‫וברכבת‬ ‫באגד‬"‫חיפה‬ ‫א‬ ‫מת‬"‫ת‬ ‫בתח‬ ‫נוסעים‬"‫לת‬ ‫הצפוניות‬ ‫בכניסות‬ ‫צ‬"‫א‬)2002( ‫נת‬"‫ע‬ ‫נוסעים‬ ‫סקר‬OB–1994 ‫התחבורה‬ ‫משרד‬/‫איילון‬ ‫נתיבי‬ ‫נוסעים‬ ‫סקר‬OB2002/3 ‫סקר‬OB ‫אגד‬ ‫חברת‬ ‫ברכבת‬ ‫נוסעים‬ ‫סקר‬ ‫רכבת‬‫ישראל‬ ‫בתחבורה‬ ‫נוסעים‬ ‫סקר‬ ‫הציבורית‬ (On Board) ‫חורב‬ ‫מרכז‬–2002 ‫נוף‬ ‫יפה‬ ‫פרטי‬ ‫רכב‬ ‫של‬ ‫יעד‬ ‫מוצא‬ ‫הכרמל‬ ‫מרכז‬–2001 ‫רגל‬ ‫הולכי‬ ‫סקר‬)‫ההגנה‬ ‫לתחנת‬ ‫חדשה‬ ‫מרכזית‬ ‫תחנה‬ ‫חיבור‬,‫קפלן‬ ‫מחלף‬( ‫איילון‬ ‫נתיבי‬ ‫איילון‬ ‫בנתיבי‬ ‫רישוי‬ ‫לוחיות‬ ‫זיווג‬ ‫מוצא‬ ‫סקר‬–‫יעד‬ ‫פ‬ ‫עיריית‬"‫ת‬ ‫מוצא‬ ‫סקר‬-‫יעד‬
  • 14.
    11 ‫טבלה‬5.‫הביקוש‬ ‫נתוני‬ ‫בתחום‬‫יזומים‬ ‫סקרים‬)‫המשך‬( ‫שם‬‫ה‬‫סקר‬ ‫ארגון‬ ‫שם‬ ‫סוג‬ ‫חניה‬ ‫סקר‬)‫וביקוש‬ ‫היצע‬( ‫תל‬ ‫לתחבורה‬ ‫אב‬ ‫תכנית‬-‫אביב‬ ‫סקר‬‫בעיר‬ ‫בחניונים‬ ‫חניה‬,‫בהדר‬,‫בכרמל‬–2001 ‫נוף‬ ‫יפה‬ ‫בהדר‬ ‫חניה‬ ‫סקר‬–1999 ‫העיר‬ ‫במרכז‬ ‫חניה‬ ‫סקר‬)1997( ‫תכנית‬‫ירושלים‬ ‫לתחבורה‬ ‫אב‬ ‫חניה‬ ‫מדיניות‬ ‫לגיבוש‬ ‫העיר‬ ‫במרכז‬ ‫חניה‬ ‫סקר‬)2003( ‫נקודתיים‬ ‫סקרים‬)‫רחביה‬,‫נחלאות‬( ‫מקומיים‬ ‫חניה‬ ‫סקרי‬)‫קר‬‫י‬‫סביונים‬ ‫ית‬,‫קר‬‫י‬‫ויצמן‬ ‫ית‬( ‫דגש‬ ‫בחניונים‬ ‫תפוסה‬ ‫ת‬ ‫עיריית‬"‫א‬ ‫רכבת‬ ‫תחנות‬ ‫סביב‬ ‫חניה‬ ‫סקר‬ ‫ישראל‬ ‫רכבת‬ ‫חניה‬ ‫סקר‬ ‫הצופים‬ ‫בהר‬ ‫סקר‬)2000( ‫אב‬ ‫תכנית‬‫ירושלים‬ ‫לתחבורה‬ ‫חוצבים‬ ‫בהר‬ ‫סקר‬)2001( ‫יהודה‬ ‫מחנה‬ ‫סקר‬)2001( ‫בת‬ ‫האדום‬ ‫הקו‬ ‫לאורך‬ ‫ציבור‬ ‫במוסדות‬ ‫מבקרים‬ ‫סקר‬"‫א‬ ‫נת‬"‫ע‬ ‫ת‬ ‫באוניברסיטת‬ ‫סקר‬"‫א‬)2000( ‫דן‬ ‫חברת‬ ‫ת‬ ‫באוניברסיטת‬ ‫סקר‬"‫א‬ ‫התחבורה‬ ‫משרד‬/‫איילון‬ ‫נתיבי‬ ‫מבקרים‬ ‫סקר‬ ‫במרח‬ ‫למטענים‬ ‫גדולים‬ ‫נסיעות‬ ‫מחוללי‬ ‫סקר‬‫אביב‬ ‫תל‬ ‫ב‬ ‫תל‬ ‫לתחבורה‬ ‫אב‬ ‫תכנית‬-‫אביב‬ ‫וטעינה‬ ‫פריקה‬ ‫סקר‬–‫בשד‬'‫ירושלים‬ ‫ת‬ ‫עיריית‬"‫א‬ ‫מטענים‬ ‫סקר‬ ‫ומשלוחים‬ ‫מוצהרות‬ ‫העדפות‬ ‫סקר‬ ‫תל‬ ‫לתחבורה‬ ‫אב‬ ‫תכנית‬-‫אביב‬ ‫לשלם‬ ‫נכונות‬–‫הכרמל‬ ‫מנהרות‬1994 ‫נוף‬ ‫יפה‬ ‫לשלם‬ ‫נכונות‬–‫קלה‬ ‫רכבת‬–2003 ‫סקר‬‫הר‬ ‫להפעלת‬ ‫ההחלטה‬ ‫לפני‬‫כבת‬)1996-1997( ‫ירושלים‬ ‫לתחבורה‬ ‫אב‬ ‫תכנית‬ ‫מוצהרות‬ ‫העדפות‬ ‫סקר‬ ‫נת‬"‫ע‬ ‫סקר‬SP ‫הרכבת‬ ‫נוסעי‬ ‫פרופיל‬2003 ‫ישראל‬ ‫רכבת‬ ‫אחר‬ •‫תקופתי‬ ‫באופן‬ ‫מבוצעים‬ ‫אינם‬ ‫הביקוש‬ ‫סקרי‬.‫זאת‬ ‫עם‬,‫בתחבורה‬ ‫נוסעים‬ ‫סקרי‬ ‫כי‬ ‫נראה‬ ‫מחזורי‬ ‫באופן‬ ‫מבוצעים‬ ‫החניה‬ ‫מסקרי‬ ‫וחלק‬ ‫הציבורית‬.‫מתוז‬ ‫מהסקרים‬ ‫ניכר‬ ‫חלק‬‫ביחס‬ ‫מן‬ ‫ספציפיים‬ ‫לפרויקטים‬. •‫לסקר‬ ‫ופרט‬ ‫ספציפיים‬ ‫למתחמים‬ ‫מתייחסים‬ ‫מבקרים‬ ‫סקרי‬ ‫או‬ ‫עבודה‬ ‫במקומות‬ ‫סקרים‬ ‫מערכתי‬ ‫באופן‬ ‫בוצעו‬ ‫לא‬ ‫קרקע‬ ‫שימושי‬ ‫לפי‬ ‫משיכות‬ ‫מקדמי‬. •‫משנת‬ ‫החל‬ ‫מבוצעים‬ ‫מוצהרות‬ ‫העדפות‬ ‫סקרי‬1994‫חדשים‬ ‫לפרויקטים‬ ‫מסביב‬,‫הקשורים‬ ‫ורכבות‬ ‫לאגרות‬. •‫כ‬ ‫המטענים‬ ‫בתחום‬‫סקרים‬ ‫התבצעו‬ ‫ולא‬ ‫מעט‬.
  • 15.
    12 3.1.2.‫המערכת‬ ‫של‬ ‫וביצועים‬‫התפעול‬ ‫בתחום‬ ‫סקרים‬ ‫תנועה‬ ‫נפחי‬ ‫של‬ ‫במונחים‬ ‫המערכת‬ ‫לתפוקות‬ ‫מתייחסים‬ ‫המערכת‬ ‫של‬ ‫וביצועים‬ ‫התפעול‬ ‫בתחום‬ ‫סקרים‬ ‫נסיעה‬ ‫זמני‬ ‫או‬ ‫ומהירויות‬ ‫נוסעים‬ ‫או‬.‫מוצגים‬ ‫זה‬ ‫בתחום‬ ‫המשתמשים‬ ‫ידי‬ ‫על‬ ‫שדווחו‬ ‫היזומים‬ ‫הסקרים‬ ‫ב‬‫טבלה‬6. ‫ונוסעים‬ ‫תנועה‬ ‫ספירות‬ ‫יוזמים‬ ‫הארגונים‬ ‫רוב‬,‫וחגורה‬ ‫חייץ‬ ‫קווי‬ ‫לאורך‬ ‫המבוצעים‬,‫במתחמים‬ ‫ספציפיים‬ ‫לפרוייקטים‬ ‫בקשר‬ ‫או‬ ‫מסוימים‬. ‫מהמקרים‬ ‫בחלק‬,‫של‬ ‫האדום‬ ‫הקו‬ ‫בציר‬ ‫חתך‬ ‫וספירות‬ ‫בחיפה‬ ‫ראשיים‬ ‫בצירים‬ ‫מהירויות‬ ‫סקר‬ ‫כגון‬ ‫נת‬"‫ע‬,‫מחזורי‬ ‫באופן‬ ‫מתבצעים‬ ‫הסקרים‬. ‫כל‬‫שנסקרו‬ ‫הציבורית‬ ‫התחבורה‬ ‫מפעילי‬)‫אגד‬,‫ישראל‬ ‫ורכבת‬ ‫דן‬(‫שוטף‬ ‫באופן‬ ‫נוסעים‬ ‫ספירות‬ ‫מבצעים‬. 3.1.3.‫התחבורה‬ ‫מערכת‬ ‫היצע‬ ‫בתחום‬ ‫יזומים‬ ‫סקרים‬ ‫ב‬ ‫לראות‬ ‫שניתן‬ ‫כפי‬‫טבלה‬7,‫היצע‬ ‫בנושא‬ ‫יזומים‬ ‫סקרים‬ ‫על‬ ‫כמעט‬ ‫דיווחו‬ ‫לא‬ ‫התחבורתיים‬ ‫המשתמשים‬ ‫התחבורה‬ ‫מערכת‬.‫נר‬‫שהארגונים‬ ‫מידע‬ ‫במאגרי‬ ‫מעוגנים‬ ‫התחבורה‬ ‫מערכת‬ ‫את‬ ‫המתארים‬ ‫נתונים‬ ‫כי‬ ‫אה‬ ‫מחזיקים‬. 3.1.4.‫וגיאו‬ ‫חברתיים‬ ‫בנושאים‬ ‫יזומים‬ ‫סקרים‬-‫כלכליים‬ ‫נוף‬ ‫ליפה‬ ‫פרט‬,‫וגיאו‬ ‫חברתיים‬ ‫בנושאים‬ ‫סקרים‬ ‫יזמו‬ ‫לא‬ ‫התחבורתיים‬ ‫המשתמשים‬-‫כלכליים‬. ‫טבלה‬6.‫תפע‬ ‫בתחום‬ ‫יזומים‬ ‫סקרים‬‫וביצועים‬ ‫ול‬ ‫שם‬‫ה‬‫סקר‬ ‫ארגון‬ ‫שם‬ ‫סוג‬ ‫ת‬ ‫במרחב‬ ‫נבחרות‬ ‫בנקודות‬ ‫משאיות‬ ‫וסיווג‬ ‫רכב‬ ‫כלי‬ ‫ספירות‬"‫א‬ ‫תל‬ ‫לתחבורה‬ ‫אב‬ ‫תכנית‬-‫אביב‬ ‫תעשיה‬ ‫באזורי‬ ‫משאיות‬ ‫וסקר‬ ‫רכב‬ ‫כלי‬ ‫ספירות‬ ‫עירוניים‬ ‫בצירים‬ ‫קלות‬ ‫משאיות‬ ‫ספירת‬,‫במרחב‬ ‫בינעירוניות‬ ‫ובדרכים‬ ‫פרבריים‬ ‫ת‬"‫א‬ ‫תנועה‬ ‫סקר‬‫ת‬ ‫במרחב‬ ‫משאיות‬ ‫של‬ ‫עוברת‬"‫א‬ ‫סחרוב‬ ‫בגינות‬ ‫סקר‬)2002( ‫ירושלים‬ ‫לתחבורה‬ ‫אב‬ ‫תכנית‬ ‫והסביבה‬ ‫שמן‬ ‫בן‬ ‫במחלף‬ ‫סקר‬)2002( ‫בעיסוויה‬ ‫סקר‬)2003( ‫ואום‬ ‫בחאר‬ ‫בציר‬ ‫סקר‬-‫טובה‬)2003( ‫והסביבה‬ ‫מוצא‬ ‫מחלף‬ ‫סקר‬–‫מס‬ ‫כביש‬'1)2003( ‫מס‬ ‫בדרך‬ ‫תנועה‬ ‫ספירות‬'1 ‫יש‬ ‫חוצה‬ ‫כביש‬‫ראל‬ ‫כביש‬ ‫של‬ ‫בזרועות‬ ‫תנועה‬ ‫ספירות‬4‫ודרך‬412‫כביש‬ ‫עם‬1 ‫בירוק‬ ‫וחלקית‬ ‫האדום‬ ‫הקו‬ ‫של‬ ‫בציר‬ ‫חתך‬ ‫ספירות‬)1998,2001( ‫נת‬"‫ע‬ ‫ובתח‬ ‫פרטי‬ ‫ברכב‬ ‫ונוסעים‬ ‫רכב‬ ‫כלי‬ ‫ספירות‬"‫צ‬ ‫איילון‬ ‫נתיבי‬ ‫תנועה‬ ‫ספירות‬
  • 16.
    13 ‫טבלה‬6.‫וביצ‬ ‫תפעול‬ ‫בתחום‬‫יזומים‬ ‫סקרים‬‫ועים‬)‫המשך‬( ‫שם‬‫ה‬‫סקר‬ ‫ארגון‬ ‫שם‬ ‫סוג‬ ‫בכביש‬ ‫חיץ‬ ‫ספירות‬4 ‫תל‬ ‫לתחבורה‬ ‫אב‬ ‫תכנית‬-‫אביב‬ ‫חיפה‬ ‫מטרופולין‬–1994 ‫נוף‬ ‫יפה‬ ‫מוניות‬)‫במסגרת‬OB( ‫חיפה‬ ‫מטרופולין‬–2002 ‫הצפון‬ ‫אזור‬ ‫כל‬)‫בביצוע‬–‫במסגרת‬OB(-2003 ‫בי‬ ‫וחגורה‬ ‫חיץ‬ ‫סקר‬-‫לסקר‬ ‫כשהשלמה‬ ‫ם‬)1997,2000) (‫במסגרת‬OB( ‫ירושלים‬ ‫לתחבורה‬ ‫אב‬ ‫תכנית‬ ‫ת‬ ‫במטרופולין‬ ‫וחגורה‬ ‫חיץ‬ ‫סקר‬"‫א‬)1999( ‫נת‬"‫ע‬ ‫ת‬ ‫לעיר‬ ‫בכניסות‬ ‫חגורה‬ ‫סקר‬"‫א‬ ‫איילון‬ ‫נתיבי‬ ‫בעיר‬ ‫שונות‬ ‫בנקודות‬ ‫שנים‬ ‫לכמה‬ ‫אחת‬ ‫מבצעים‬-‫ירקון‬,‫דרומי‬ ‫איילון‬,‫אבן‬ ‫גבירול‬ ‫אביב‬ ‫תל‬ ‫עיריית‬ ‫ר‬ ‫העיר‬ ‫במרכז‬ ‫עוברת‬ ‫תנועה‬"‫ג‬,‫רמ‬‫השרון‬ ‫ת‬,‫קר‬‫י‬‫אונו‬ ‫ית‬,‫ציונה‬ ‫נס‬ ‫דגש‬ ‫מוניות‬ ‫סקרי‬ ‫ציבורית‬ ‫תחבורה‬ ‫מנהלת‬ ‫וחגורה‬ ‫חיץ‬ ‫סקרי‬ ‫בתח‬ ‫ספירות‬"‫י‬ ‫במזרח‬ ‫צ‬-‫ובטרנזיטים‬ ‫באוטובוסים‬ ‫ם‬)‫פרטיות‬ ‫הסעות‬) (1998( ‫ירושלים‬ ‫לתחבורה‬ ‫אב‬ ‫תכנית‬ ‫לירושלים‬ ‫בקווים‬ ‫באוטובוסים‬ ‫מת‬"‫ת‬ ‫תדיר‬ ‫באופן‬ ‫ספירות‬ ‫מבצעים‬ ‫דן‬ ‫חברת‬ ‫בא‬ ‫מבצעים‬‫שטיחים‬ ‫מצעות‬)10%‫מהאוטובוסים‬+ (‫צורך‬ ‫לפי‬ ‫סקרים‬ ‫אגד‬ ‫חברת‬ ‫נוסעים‬ ‫ספירות‬ ‫מרכזיים‬ ‫בצירים‬ ‫ומהירויות‬ ‫נסיעה‬ ‫זמני‬ ‫סקר‬ ‫תל‬ ‫לתחבורה‬ ‫אב‬ ‫תכנית‬-‫אביב‬ ‫קו‬ ‫נסיעה‬ ‫זמני‬ ‫סקר‬‫סבא‬ ‫כפר‬ ‫בחיפה‬ ‫ראשיים‬ ‫צירים‬-1992 ‫נוף‬ ‫יפה‬ ‫בחיפה‬ ‫ראשיים‬ ‫צירים‬–2000 ‫הכנה‬ ‫בשלבי‬)‫חב‬ ‫בעזרת‬‫ר‬‫ו‬‫סלולריות‬ ‫ת‬(–2003 ‫כביש‬ ‫השפעת‬ ‫בדיקת‬4‫בי‬ ‫הרשת‬ ‫על‬-‫ם‬)1999( ‫ירושלים‬ ‫לתחבורה‬ ‫אב‬ ‫תכנית‬ ‫מנתב‬ ‫נסיעה‬ ‫זמן‬ ‫סקר‬"‫שונים‬ ‫למקומות‬ ‫ג‬‫בת‬"‫א‬)‫המהיר‬ ‫הנתיב‬ ‫לטובת‬( ‫ישראל‬ ‫חוצה‬ ‫כביש‬ ‫מהירים‬ ‫בכבישים‬ ‫מהירויות‬ ‫סקרי‬:2,65,60)‫עכבה‬ ‫פונקציית‬ ‫כיול‬ ‫לצורך‬( ‫בת‬ ‫נסיעה‬ ‫זמני‬ ‫סקרי‬‫ירושלים‬ ‫וך‬ ‫מת‬"‫ת‬ ‫איילון‬ ‫נתיבי‬ ‫בפרוייקט‬ ‫איילון‬ ‫נתיבי‬ ‫שוטף‬ ‫באופן‬ ‫העיר‬ ‫ברחבי‬ ‫מתבצעים‬ ‫אביב‬ ‫תל‬ ‫עיריית‬ ‫שד‬'‫ביפו‬ ‫ירושלים‬–‫תח‬"‫צ‬ ‫דגש‬ ‫נסיעה‬ ‫זמן‬ ‫סקרי‬ ‫האדום‬ ‫הקו‬ ‫לאורך‬ ‫תסקירים‬ ‫נת‬"‫ע‬ ‫סביבה‬ ‫איכות‬ ‫חוצבים‬ ‫ומהר‬ ‫אל‬ ‫מיוחדות‬ ‫לנסיעות‬ ‫הביקוש‬)2000( ‫ירושלים‬ ‫לתחבורה‬ ‫אב‬ ‫תכנית‬ ‫נ‬ ‫הזנת‬‫רכבת‬ ‫לתחנת‬ ‫וסעים‬"‫רמלה‬-‫מרכז‬" ‫ישראל‬ ‫רכבת‬ ‫רגל‬ ‫הולכי‬ ‫סקר‬ ‫דגש‬ ‫מהירויות‬ ‫סקר‬ ‫אחר‬
  • 17.
    14 ‫טבלה‬7.‫התחבורה‬ ‫מערכת‬ ‫היצע‬‫בתחום‬ ‫יזומים‬ ‫סקרים‬ ‫שם‬‫ה‬‫סקר‬ ‫ארגון‬ ‫שם‬ ‫סוג‬ ‫בהדר‬ ‫חניה‬ ‫סקר‬,‫ועוד‬ ‫הכרמל‬ ‫מרכז‬)‫ביקוש‬ ‫סקרי‬ ‫במסגרת‬( ‫נוף‬ ‫יפה‬ ‫במרכ‬ ‫חניה‬ ‫סקר‬‫העיר‬ ‫ז‬)‫ביקוש‬ ‫סקרי‬ ‫במסגרת‬( ‫ירושלים‬ ‫לתחבורה‬ ‫אב‬ ‫תכנית‬ ‫חניה‬ ‫מצאי‬ ‫מפלסיים‬ ‫דו‬ ‫בכבישים‬ ‫וצורך‬ ‫התכנות‬)2003( ‫ירושלים‬ ‫לתחבורה‬ ‫אב‬ ‫תכנית‬ ‫תמרורים‬ ‫סקר‬–2002 ‫ת‬ ‫עיריית‬"‫א‬ ‫תמרורים‬ ‫סקר‬ ‫פ‬ ‫עיריית‬"‫ת‬ ‫אחר‬ ‫טבלה‬8.‫וגיאו‬ ‫חברתיים‬ ‫בנושאים‬ ‫יזומים‬ ‫סקרים‬-‫כלכלי‬‫ים‬ ‫שם‬‫ה‬‫סקר‬ ‫ארגון‬ ‫שם‬ ‫סוג‬ 1994–‫ארנונה‬ ‫קבצי‬ ‫על‬ ‫שהתבסס‬ ‫קרקע‬ ‫שימושי‬ ‫סקר‬)‫אמין‬ ‫היה‬ ‫לא‬( ‫נוף‬ ‫יפה‬ ‫במנ‬ ‫מקומיות‬ ‫בדיקות‬"‫רים‬ ‫קרקע‬ ‫שימושי‬ ‫נתוני‬ 3.2.‫הארגונים‬ ‫בשימוש‬ ‫הנמצאים‬ ‫אחרים‬ ‫גורמים‬ ‫של‬ ‫סקרים‬ ‫מ‬ ‫ובנתוני‬ ‫הארצי‬ ‫נסיעה‬ ‫הרגלי‬ ‫סקר‬ ‫בנתוני‬ ‫שימוש‬ ‫על‬ ‫דיווחו‬ ‫המשתמשים‬ ‫כל‬ ‫כמעט‬‫האוכלוסין‬ ‫פקד‬, ‫לסטטיסטיקה‬ ‫המרכזית‬ ‫בלשכה‬ ‫שמקורם‬. ‫כן‬ ‫כמו‬,‫ארגונים‬ ‫ידי‬ ‫על‬ ‫שבוצעו‬ ‫ונוסעים‬ ‫תנועה‬ ‫ספירות‬ ‫בנתוני‬ ‫שימוש‬ ‫על‬ ‫דיווחו‬ ‫המשתמשים‬ ‫רוב‬ ‫אחרים‬,‫הלמ‬ ‫של‬ ‫הארצי‬ ‫הספירות‬ ‫מערכת‬ ‫כולל‬"‫ס‬. ‫ללמ‬ ‫בנוסף‬"‫תחבורתיים‬ ‫משתמשים‬ ‫בעצמם‬ ‫המהווים‬ ‫ולארגונים‬ ‫ס‬,‫הרש‬ ‫את‬ ‫רק‬ ‫ציינו‬ ‫המשתמשים‬‫ויות‬ ‫תחבורה‬ ‫תכנון‬ ‫לצורכי‬ ‫סקרים‬ ‫לנתוני‬ ‫כמקור‬ ‫המקומיות‬. ‫הלמ‬ ‫של‬ ‫אחרים‬ ‫סקרים‬ ‫בנתוני‬ ‫שימוש‬ ‫ציינו‬ ‫ולא‬ ‫כמעט‬ ‫המשתמשים‬"‫ס‬)‫אדם‬ ‫כוח‬ ‫סקר‬ ‫כגון‬,‫הוצאות‬ ‫ועוד‬ ‫בית‬ ‫משקי‬.(
  • 18.
    15 ‫טבלה‬9.‫אחרים‬ ‫גורמים‬ ‫של‬‫בסקרים‬ ‫שימוש‬ ‫מקור‬ ‫סקר‬ ‫שם‬ ‫ארגון‬ ‫שם‬ ‫סוג‬ ‫למ‬"‫ס‬ ‫ה‬ ‫סקר‬‫ארצי‬ ‫נסיעה‬ ‫רגלי‬97/96 ‫תל‬ ‫לתחבורה‬ ‫אב‬ ‫תכנית‬-‫אביב‬ ‫למ‬"‫ס‬ ‫ארצי‬ ‫נסיעה‬ ‫הרגלי‬ ‫סקר‬97/96 ‫נוף‬ ‫יפה‬ ‫למ‬"‫ס‬ ‫ארצי‬ ‫נסיעה‬ ‫הרגלי‬ ‫סקר‬97/96 ‫ירושלים‬ ‫לתחבורה‬ ‫אב‬ ‫תכנית‬ ‫למ‬"‫ס‬ ‫ארצי‬ ‫נסיעה‬ ‫הרגלי‬ ‫סקר‬97/96 ‫ישראל‬ ‫חוצה‬ ‫כביש‬ ‫למ‬"‫ס‬ ‫ארצי‬ ‫נסיעה‬ ‫הרגלי‬ ‫סקר‬97/96 ‫מת‬"‫ת‬ ‫למ‬"‫ס‬ ‫ארצי‬ ‫נסיעה‬ ‫הרגלי‬ ‫סקר‬97/96 ‫גור‬ ‫יהודה‬ ‫למ‬"‫ס‬ ‫ארצי‬ ‫נסיעה‬ ‫הרגלי‬ ‫סקר‬97/96 ‫ישראל‬ ‫רכבת‬ ‫למ‬"‫ס‬ ‫ארצי‬ ‫נסיעה‬ ‫הרגלי‬ ‫סקר‬97/96 ‫נת‬"‫ע‬ ‫למ‬"‫ס‬ ‫ארצי‬ ‫נסיעה‬ ‫הרגלי‬ ‫סקר‬97/96 ‫דן‬ ‫חברת‬ ‫למ‬"‫ס‬ ‫ארצי‬ ‫נסיעה‬ ‫הרגלי‬ ‫סקר‬97/96 ‫דגש‬ ‫למ‬"‫ס‬ ‫ארצי‬ ‫נסיעה‬ ‫הרגלי‬ ‫סקר‬97/96 ‫תחב‬ ‫מנהלת‬‫ציבורית‬ ‫ורה‬ ‫למ‬"‫ס‬ ‫ארצי‬ ‫נסיעה‬ ‫הרגלי‬ ‫סקר‬97/96 ‫התחבורה‬ ‫משרד‬/‫איילון‬ ‫נתיבי‬ ‫הנסיעה‬ ‫הרגלי‬ ‫סקר‬ ‫הארצי‬ ‫בחיפה‬ ‫מקומי‬ ‫נסיעה‬ ‫הרגלי‬ ‫סקר‬ ‫גור‬ ‫יהודה‬ ‫נסיעה‬ ‫הרגלי‬ ‫סקרי‬ ‫מקומיים‬ ‫ישראל‬ ‫רכבת‬ ‫סקר‬‫ב‬ ‫נוסעים‬‫רכבת‬OB2001 ‫נוף‬ ‫יפה‬ ‫י‬ ‫אב‬ ‫תכנית‬-‫ם‬ OB‫ירושלים‬ ‫גור‬ ‫יהודה‬ ‫נתי‬‫איילון‬ ‫בי‬ OB‫ת‬ ‫מטרופולין‬"‫א‬ ‫לתחבורה‬ ‫המכון‬ ‫ברכבת‬ ‫נוסעים‬ ‫סקר‬OB ‫ישראל‬ ‫רכבת‬ ‫ת‬ ‫אב‬ ‫תכנית‬"‫א‬ ‫סקר‬OB‫ת‬ ‫במטרופולין‬"‫א‬)1994( ‫נת‬"‫ע‬ ‫איילון‬ ‫נתיבי‬ ‫סקר‬OB‫ת‬ ‫במטרופולין‬"‫א‬)2003( ‫דן‬ ‫חברת‬ ‫לתחבורה‬ ‫המכון‬ ‫סקר‬OB‫ת‬ ‫במטרופולין‬"‫א‬)94-95( ‫איילון‬ ‫נתיבי‬ ‫סקר‬OB ‫ת‬ ‫עיריית‬"‫א‬ ‫נוסעים‬ ‫סקר‬ ‫בתח‬"‫צ‬(On Board) ‫חיפה‬ ‫עיריית‬ ‫חניה‬ ‫סקר‬)‫גלים‬ ‫בת‬,‫קר‬‫י‬‫אליעזר‬ ‫ית‬( ‫נוף‬ ‫יפה‬ ‫אב‬ ‫תכנית‬ ‫ירושלים‬ ‫לתחבורה‬ ‫בירושלים‬ ‫הקלה‬ ‫הרכבת‬ ‫בפרויקט‬ ‫חניה‬ ‫סקר‬)‫תקני‬ ‫הורדת‬ ‫לצורך‬ ‫העי‬ ‫במרכז‬ ‫חניה‬‫ר‬( ‫ציבורית‬ ‫תחבורה‬ ‫מנהלת‬ ‫חניה‬ ‫סקר‬ ‫דגש‬+‫תסקיר‬ ‫קרקע‬ ‫שימושי‬ ‫לפי‬ ‫נסיעות‬ ‫משיכת‬ ‫מקדמי‬ ‫סקר‬ ‫התחבורה‬ ‫משרד‬/‫נתי‬‫איילון‬ ‫בי‬ ‫מבקרים‬ ‫סקר‬ ‫למ‬"‫ס‬ ‫משאיות‬ ‫סקר‬ ‫גור‬ ‫יהודה‬ ‫מטענים‬ ‫סקר‬ ‫ומשלוחים‬ ‫ת‬ ‫עיריית‬"‫א‬ ‫החוף‬ ‫אחוזות‬ ‫חניוני‬ ‫על‬ ‫נתונים‬ ‫נת‬"‫ע‬ ‫חניה‬ ‫מצאי‬ ‫למ‬"‫ס‬ ‫בינעירוניות‬ ‫בדרכים‬ ‫ספירות‬ ‫נוף‬ ‫יפה‬ ‫מע‬"‫צ‬ ‫ארציות‬ ‫תנועה‬ ‫ספירות‬ ‫י‬ ‫עיריית‬-‫ם‬ ‫י‬ ‫באזור‬ ‫תנועה‬ ‫ספירות‬-‫ם‬ ‫לתחבורה‬ ‫אב‬ ‫תכנית‬‫ירושלים‬ ‫למ‬"‫ס‬ ‫תנועה‬ ‫ספירות‬ ‫מע‬"‫צ‬‫ו‬‫רשויות‬ ‫מקומיות‬ ‫תנועה‬ ‫ספירות‬ ‫מת‬"‫ת‬ ‫ת‬ ‫עיריית‬"‫א‬ ‫תנועה‬ ‫ספירות‬ ‫גור‬ ‫יהודה‬ ‫מקומיות‬ ‫רשויות‬ ‫ובצמתים‬ ‫האדום‬ ‫הקו‬ ‫תוואי‬ ‫לאורך‬ ‫תנועה‬ ‫ספירות‬ ‫נת‬"‫ע‬ ‫ת‬ ‫עיריית‬"‫א‬ ‫תנועה‬ ‫ספירות‬ ‫איילון‬ ‫נתיבי‬ ‫תנועה‬ ‫ספירות‬
  • 19.
    16 ‫טבלה‬9.‫אחרים‬ ‫גורמים‬ ‫של‬‫בסקרים‬ ‫שימוש‬)‫המשך‬( ‫מקור‬ ‫סקר‬ ‫שם‬ ‫ארגון‬ ‫שם‬ ‫סוג‬ ‫וכו‬ ‫איילון‬ ‫נתיבי‬' ‫ע‬ ‫בעיר‬ ‫שנעשות‬ ‫הספירות‬ ‫בכל‬ ‫משתמשים‬"‫אחרים‬ ‫י‬ ‫אביב‬ ‫תל‬ ‫עיריית‬ ‫למ‬"‫ס‬‫ו‬‫רשויות‬ ‫מקומיות‬ ‫תנועה‬ ‫ספירות‬ ‫דגש‬ ‫למ‬"‫ס‬,‫מע‬"‫צ‬ ‫תנועה‬ ‫ספירות‬ ‫ציבורית‬ ‫תחבורה‬ ‫מנהלת‬ ‫תנועה‬ ‫ספירות‬ )‫המשך‬( ‫נת‬"‫ע‬ ‫וח‬ ‫בחגורות‬ ‫תנועה‬ ‫סקר‬‫י‬‫יצים‬ ‫תל‬ ‫לתחבורה‬ ‫אב‬ ‫תכנית‬-‫אביב‬ ‫נת‬"‫ע‬ ‫וח‬ ‫בחגורות‬ ‫תנועה‬ ‫סקר‬‫י‬‫יצים‬ ‫ישראל‬ ‫חוצה‬ ‫כביש‬ ‫לתחבורה‬ ‫המכון‬ ‫ת‬ ‫במטרופולין‬ ‫וחגורה‬ ‫חיץ‬ ‫סקרי‬"‫א‬ ‫נת‬"‫ע‬ ‫וח‬ ‫בחגורות‬ ‫תנועה‬ ‫סקר‬‫י‬‫יצים‬–1999 ‫מת‬"‫ת‬ ‫אב‬ ‫תוכנית‬ ‫חיפ‬ ‫במטרופולין‬ ‫וחגורה‬ ‫חיץ‬ ‫סקרי‬‫ה‬-2002 ‫נת‬"‫ע‬ ‫וח‬ ‫בחגורות‬ ‫תנועה‬ ‫סקר‬‫י‬‫יצים‬ ‫גור‬ ‫יהודה‬ ‫לתחבורה‬ ‫מכון‬ ‫בכביש‬ ‫חיץ‬ ‫סקר‬4 ‫נת‬"‫ע‬ ‫נת‬"‫ע‬ ‫וח‬ ‫בחגורות‬ ‫תנועה‬ ‫סקר‬‫י‬‫יצים‬ ‫דן‬ ‫חברת‬ ‫לתחבורה‬ ‫המכון‬ ‫וחגורה‬ ‫חיץ‬ ‫סקרי‬ ‫התחבורה‬ ‫משרד‬/‫איילון‬ ‫נתיבי‬ ‫נת‬"‫ע‬ ‫וח‬ ‫בחגורות‬ ‫תנועה‬ ‫סקר‬‫י‬‫יצים‬ ‫וחגורה‬ ‫חיץ‬ ‫סקרי‬ ‫תסקיר‬ ‫במטרופולי‬ ‫נוסעים‬ ‫ספירות‬‫ת‬ ‫ן‬"‫א‬ ‫מת‬"‫ת‬ ‫ישראל‬ ‫רכבת‬ ‫ברכבת‬ ‫נוסעים‬ ‫ספירות‬ ‫ישראל‬ ‫רכבת‬ ‫נוסעים‬ ‫ספירות‬ ‫נת‬"‫ע‬ ‫התחבורה‬ ‫משרד‬ ‫נוסעים‬ ‫ספירות‬)‫נת‬ ‫לצורך‬"‫פ‬ ‫צ‬"‫ת‬( ‫דגש‬ ‫אגד‬,‫דן‬ ‫נוסעים‬ ‫ספירות‬ ‫התחבורה‬ ‫משרד‬/‫איילון‬ ‫נתיבי‬ ‫אגד‬,‫דן‬ ‫נוסעים‬ ‫ספירות‬ ‫ת‬ ‫עיריית‬"‫א‬ ‫דן‬ ‫נוסעים‬ ‫ספירות‬ ‫פ‬ ‫עיריית‬"‫ת‬ ‫נוסעים‬ ‫ספירות‬ ‫טכניון‬ ‫תח‬ ‫אמינות‬ ‫סקר‬"‫צ‬ ‫גור‬ ‫יהודה‬ ‫לתחבורה‬ ‫מכון‬ ‫מהירויות‬ ‫סקר‬ ‫נת‬"‫ע‬ ‫נסיעה‬ ‫זמן‬ ‫סקרי‬ ‫למ‬"‫ס‬ ‫ארצי‬ ‫נסועה‬ ‫סקר‬ ‫ישראל‬ ‫חוצה‬ ‫כביש‬ ‫ביצועים‬ ‫אחר‬ ‫למ‬"‫ס‬ ‫והדיור‬ ‫האוכלוסין‬ ‫מפקד‬1995 ‫תל‬ ‫לתחבורה‬ ‫אב‬ ‫תכנית‬-‫אביב‬ ‫למ‬"‫ס‬ ‫והדיור‬ ‫האוכלוסין‬ ‫מפקד‬1995 ‫יפה‬‫נוף‬ ‫למ‬"‫ס‬ ‫והדיור‬ ‫האוכלוסין‬ ‫מפקד‬1995 ‫ירושלים‬ ‫לתחבורה‬ ‫אב‬ ‫תכנית‬ ‫למ‬"‫ס‬ ‫והדיור‬ ‫האוכלוסין‬ ‫מפקד‬1995 ‫ישראל‬ ‫חוצה‬ ‫כביש‬ ‫למ‬"‫ס‬ ‫והדיור‬ ‫האוכלוסין‬ ‫מפקד‬1995 ‫מת‬"‫ת‬ ‫למ‬"‫ס‬ ‫והדיור‬ ‫האוכלוסין‬ ‫מפקד‬1995 ‫גור‬ ‫יהודה‬ ‫למ‬"‫ס‬ ‫והדיור‬ ‫האוכלוסין‬ ‫מפקד‬1995 ‫ישראל‬ ‫רכבת‬ ‫למ‬"‫ס‬ ‫הא‬ ‫מפקד‬‫והדיור‬ ‫וכלוסין‬1995 ‫נת‬"‫ע‬ ‫למ‬"‫ס‬ ‫והדיור‬ ‫האוכלוסין‬ ‫מפקד‬1995 ‫דן‬ ‫חברת‬ ‫למ‬"‫ס‬ ‫והדיור‬ ‫האוכלוסין‬ ‫מפקד‬1995 ‫ציבורית‬ ‫תחבורה‬ ‫מנהלת‬ ‫למ‬"‫ס‬ ‫והדיור‬ ‫האוכלוסין‬ ‫מפקד‬1995 ‫התחבורה‬ ‫משרד‬/‫איילון‬ ‫נתיבי‬ ‫למ‬"‫ס‬ ‫והדיור‬ ‫האוכלוסין‬ ‫מפקד‬1995 ‫פ‬ ‫עיריית‬"‫ת‬ ‫האוכלוסין‬ ‫מפקד‬ ‫והדיור‬1995 ‫למ‬"‫ס‬ ‫אדם‬ ‫כוח‬ ‫סקר‬ ‫חוצ‬ ‫כביש‬‫ישראל‬ ‫ה‬ ‫למ‬"‫ס‬ ‫אדם‬ ‫כוח‬ ‫סקר‬ ‫מת‬"‫ת‬ ‫תעסוקה‬ ‫נתוני‬ ‫והכנסה‬
  • 20.
    17 3.3.‫המשתמשים‬ ‫ידי‬ ‫על‬‫המוחזקים‬ ‫מידע‬ ‫מאגרי‬ ‫הארגונים‬ ‫ידי‬ ‫על‬ ‫המוקמים‬ ‫נתונים‬ ‫מסדי‬ ‫מהווים‬ ‫עצמיים‬ ‫מאגרים‬,‫של‬ ‫ישיר‬ ‫תוצר‬ ‫מהווים‬ ‫אינם‬ ‫אשר‬ ‫סקרים‬.‫רבים‬ ‫ממקורות‬ ‫נתונים‬ ‫איסוף‬ ‫או‬ ‫מנהליים‬ ‫קבצים‬ ‫מהווים‬ ‫מידע‬ ‫מאגרי‬,‫א‬ ‫כולל‬‫וסדרות‬ ‫וספים‬ ‫סקרים‬ ‫נתוני‬ ‫מתוך‬ ‫עתיות‬. 3.3.1.‫ביקוש‬ ‫נתוני‬ ‫בנושא‬ ‫עצמיים‬ ‫מאגרים‬ ‫אחד‬ ‫למקרה‬ ‫פרט‬,‫הביקוש‬ ‫נתוני‬ ‫כל‬,‫הקודמים‬ ‫בפרקים‬ ‫שתוארו‬ ‫כפי‬,‫תחבורה‬ ‫בסקרי‬ ‫מקורם‬. ‫מוצא‬ ‫על‬ ‫מידע‬ ‫הינו‬ ‫חריג‬ ‫מקרה‬-‫כרטיסים‬ ‫ממכירת‬ ‫המתקבל‬ ‫ברכבת‬ ‫הנסיעות‬ ‫של‬ ‫יעד‬.‫הנתונים‬ ‫ישראל‬ ‫רכבת‬ ‫ידי‬ ‫על‬ ‫נאספים‬. 3.3.2.‫מ‬‫המערכת‬ ‫של‬ ‫וביצועים‬ ‫תפעול‬ ‫בנושא‬ ‫עצמיים‬ ‫אגרים‬ ‫מת‬"‫ת‬,‫תאונות‬ ‫בנושא‬ ‫עצמיים‬ ‫מידע‬ ‫מאגרי‬ ‫הקמת‬ ‫ציינו‬ ‫ישראל‬ ‫ורכבת‬ ‫אביב‬ ‫תל‬ ‫עיריית‬,‫ב‬ ‫כמוצג‬‫טבלה‬ 10.‫חיצוני‬ ‫מידע‬ ‫כמאגר‬ ‫תאונות‬ ‫נתוני‬ ‫על‬ ‫נשענים‬ ‫הגופים‬ ‫שאר‬. ‫ספ‬ ‫בנושא‬ ‫מידע‬ ‫מאגר‬ ‫שהקים‬ ‫ציין‬ ‫לא‬ ‫ארגון‬ ‫אף‬‫תנועה‬ ‫ירות‬. 3.3.3.‫התחבורה‬ ‫מערכת‬ ‫היצע‬ ‫בנושא‬ ‫עצמיים‬ ‫מאגרים‬ ‫השוטפת‬ ‫הפעילות‬ ‫במסגרת‬ ‫ועתידיות‬ ‫קיימות‬ ‫תחבורה‬ ‫רשתות‬ ‫על‬ ‫מידע‬ ‫מתחזקים‬ ‫שונים‬ ‫ארגונים‬)‫ראה‬ ‫טבלה‬11.(‫אחרים‬ ‫מארגונים‬ ‫רשתות‬ ‫של‬ ‫מידע‬ ‫על‬ ‫מסתמך‬ ‫מהארגונים‬ ‫חלק‬. 3.3.4.‫רכב‬ ‫ציי‬ ‫בנושא‬ ‫עצמיים‬ ‫מאגרים‬ ‫מפ‬‫שברשותם‬ ‫הרכב‬ ‫צי‬ ‫אודות‬ ‫מידע‬ ‫מאגרי‬ ‫מתחזקים‬ ‫הציבורית‬ ‫התחבורה‬ ‫עילי‬,‫כולל‬‫רכב‬ ‫כלי‬ ‫מצבת‬, ‫ובעלות‬ ‫גיל‬ ‫על‬ ‫נתונים‬‫ו‬‫רכישה‬ ‫עלויות‬)‫ראה‬‫טבלה‬12.( 3.3.5.‫עלויות‬ ‫בנושא‬ ‫עצמיים‬ ‫מאגרים‬ ‫תשתיות‬ ‫של‬ ‫הקמה‬ ‫עלויות‬ ‫אודות‬ ‫שונים‬ ‫נתונים‬ ‫מחזיקים‬ ‫הארגונים‬,‫תפעול‬ ‫עלויות‬,‫תחבורה‬ ‫תעריפי‬ ‫ציבורית‬,‫ממשלתיות‬ ‫ותמיכות‬ ‫וסובסידיות‬ ‫חנייה‬ ‫תעריפי‬)‫ראה‬‫טבלה‬13.(
  • 21.
    18 ‫טבלה‬10.‫וביצועים‬ ‫תפעול‬ ‫בנושא‬‫עצמיים‬ ‫מידע‬ ‫מאגרי‬ ‫מקור‬ ‫סקר‬ ‫שם‬ ‫ארגון‬ ‫שם‬ ‫סוג‬ ‫מת‬"‫ת‬ ‫הלמ‬ ‫נתוני‬ ‫על‬ ‫שמתבסס‬ ‫מידע‬ ‫מאגר‬"‫ידי‬ ‫על‬ ‫שעובד‬ ‫ס‬‫מת‬"‫ת‬. ‫השנים‬ ‫בין‬ ‫עירוניות‬ ‫בדרכים‬ ‫תאונות‬ ‫על‬ ‫תקליטור‬ ‫הוציאו‬1996- 1999. ‫מת‬"‫ת‬ ‫ת‬ ‫עיריית‬"‫א‬ ‫דרכים‬ ‫תאונות‬ ‫מאגר‬ ‫ת‬ ‫עיריית‬"‫א‬ ‫ישראל‬ ‫רכבת‬ ‫דרכים‬ ‫לתאונות‬ ‫שקשורים‬ ‫האירועים‬ ‫כל‬ ‫אחר‬ ‫סטטיסטי‬ ‫מעקב‬ ‫רכבת‬ ‫מעורבת‬ ‫שבהן‬ ‫ישראל‬ ‫רכבת‬ ‫דרכים‬ ‫תאונות‬ ‫עבודה‬ ‫תאונות‬ ‫סקירת‬ ‫ישראל‬ ‫רכבת‬ ‫א‬‫חר‬ ‫טבלה‬11.‫התחבורה‬ ‫מערכת‬ ‫היצע‬ ‫בנושא‬ ‫עצמיים‬ ‫מידע‬ ‫מאגרי‬ ‫מקור‬ ‫סקר‬ ‫שם‬ ‫ארגון‬ ‫שם‬ ‫סוג‬ ‫דגש‬ ‫ת‬ ‫במטרופולין‬ ‫פרוייקטים‬ ‫ועלויות‬ ‫פרוייקטים‬ ‫אינוונטר‬"‫א‬ ‫תל‬ ‫לתחבורה‬ ‫אב‬ ‫תכנית‬-‫אביב‬ ‫מע‬ ‫כמו‬ ‫גופים‬ ‫באמצעות‬ ‫עצמה‬ ‫בתכנית‬ ‫שבנו‬ ‫אינוונטר‬"‫צ‬,‫חוצה‬ ‫ישרא‬‫ל‬,‫רכבת‬,‫עיריות‬,‫אגד‬,‫מנהלת‬ ‫נוף‬ ‫יפה‬ ‫התחבורה‬ ‫משרד‬, ‫י‬ ‫עיריית‬-‫ם‬,‫מע‬"‫צ‬, ‫אגד‬,‫ישראל‬ ‫רכבת‬ ‫וכד‬' ‫שונים‬ ‫גופים‬ ‫באמצעות‬ ‫שנבנה‬ ‫תחבורתי‬ ‫אינווטר‬ ‫ירושלים‬ ‫לתחבורה‬ ‫אב‬ ‫תכנית‬ ‫תח‬ ‫רשת‬"‫צ‬,‫ת‬ ‫מטרופולין‬ ‫ושל‬ ‫ארצית‬ ‫ברמה‬ ‫רשתות‬"‫א‬ ‫התחבורה‬ ‫משרד‬/‫איילון‬ ‫נתיבי‬ ‫מה‬ ‫רישוי‬ ‫נתוני‬"‫ת‬ ‫מ‬‫אביב‬ ‫תל‬ ‫במטרופולין‬ ‫הציבורית‬ ‫התחבורה‬ ‫של‬ ‫מידע‬ ‫ערכת‬ ‫תמרורים‬,‫רמזורים‬,‫דרכים‬,‫נת‬"‫צים‬ ‫ת‬ ‫עיריית‬"‫א‬ ‫של‬ ‫ברשתות‬ ‫משתמשים‬:‫מכון‬,‫מת‬"‫ת‬,‫נת‬"‫ע‬,‫זאגה‬ ‫מוטי‬ ‫מע‬"‫צ‬ ‫ישראל‬ ‫רכבת‬ ‫הסימולציה‬ ‫מודל‬ ‫לצורך‬:‫מסילות‬,‫מתקנים‬,‫רציפים‬,‫נתונים‬ ‫וכו‬ ‫הנדסיים‬' ‫ישראל‬ ‫רכבת‬ ‫ישראל‬ ‫רכבת‬ ‫ת‬‫הרכבות‬ ‫תנועת‬ ‫של‬ ‫מלא‬ ‫יעוד‬ ‫רשתות‬ ‫טבלה‬12.‫רכב‬ ‫ציי‬ ‫בנושא‬ ‫עצמיים‬ ‫מידע‬ ‫מאגרי‬ ‫מקור‬ ‫סקר‬ ‫שם‬ ‫ארגון‬ ‫שם‬ ‫סוג‬ ‫דן‬ ‫דן‬ ‫של‬ ‫רכב‬ ‫כלי‬ ‫של‬ ‫מאגר‬ ‫דן‬ ‫חברת‬ ‫אגד‬ ‫אגד‬ ‫של‬ ‫הרכב‬ ‫צי‬ ‫אגד‬ ‫חברת‬ ‫ישראל‬ ‫רכבת‬ ‫הרכבת‬ ‫צי‬ ‫ישראל‬ ‫רכבת‬ ‫רכב‬ ‫כלי‬ ‫מצבת‬
  • 22.
    19 ‫טבלה‬13.‫עלויות‬ ‫בנושא‬ ‫עצמיים‬‫מידע‬ ‫מאגרי‬ ‫מקור‬ ‫סקר‬ ‫שם‬ ‫ארגון‬ ‫שם‬ ‫סוג‬ ‫דגש‬ ‫ת‬ ‫במטרופולין‬ ‫פרוייקטים‬ ‫ועלויות‬ ‫פרוייקטים‬ ‫אינוונטר‬"‫א‬ ‫תל‬ ‫לתחבורה‬ ‫אב‬ ‫תכנית‬-‫אביב‬ ‫תחבורתיים‬ ‫פרוייקטים‬ ‫של‬ ‫כלכליים‬ ‫לניתוחים‬ ‫נתונים‬ ‫קובץ‬ ‫לתחבורה‬ ‫המכון‬ ‫זרים‬ ‫יועצים‬ ‫עלוי‬‫קלה‬ ‫רככת‬ ‫ותפעול‬ ‫הקמה‬ ‫ות‬ ‫נוף‬ ‫יפה‬ ‫הקמת‬ ‫עלויות‬ ‫מתקנים‬ ‫דן‬ ‫דן‬ ‫של‬ ‫נתונים‬ ‫מאגר‬ ‫דן‬ ‫חברת‬ ‫מנהלת‬ ‫מפעילים‬ ‫ברמת‬ ‫תפעול‬ ‫עלויות‬ ‫מאגר‬ ‫ציבורית‬ ‫תחבורה‬ ‫מנהלת‬ ‫ת‬ ‫במטרופולין‬ ‫אוטובוסים‬ ‫של‬ ‫הפעלה‬ ‫הוצאות‬ ‫אומדן‬"‫א‬ ‫התחבורה‬ ‫משרד‬/‫איילון‬ ‫נתיבי‬ ‫אגד‬ ‫תפעול‬ ‫עלויות‬ ‫אגד‬ ‫חברת‬ ‫תפעול‬ ‫עלויות‬ ‫פנימי‬ ‫תע‬ ‫טבלת‬‫חניה‬ ‫ריפי‬ ‫נוף‬ ‫יפה‬ ‫מסקרים‬ ‫כחלק‬ ‫התחבורה‬ ‫משרד‬/‫איילון‬ ‫נתיבי‬ ‫פ‬"‫ת‬ ‫החניה‬ ‫רשות‬ ‫פ‬ ‫עיריית‬"‫ת‬ ‫חניה‬ ‫תעריפי‬ ‫דן‬ ‫דן‬ ‫של‬ ‫נתונים‬ ‫מאגר‬ ‫דן‬ ‫חברת‬ ‫מנהלת‬ ‫תח‬ ‫תעריפי‬ ‫על‬ ‫נתונים‬ ‫מאגר‬"‫צ‬ ‫ציבורית‬ ‫תחבורה‬ ‫מנהלת‬ ‫תח‬ ‫תעריפי‬"‫צ‬ ‫דן‬ ‫לדן‬ ‫שרלוונטים‬ ‫נתונים‬ ‫דן‬ ‫חברת‬ ‫עלויות‬‫פרוייקטים‬‫ממשלתית‬ ‫תמיכה‬ ‫כולל‬ ‫ת‬ ‫עיריית‬"‫א‬ ‫ממשלתיות‬ ‫הוצאות‬ ‫וסובס‬‫ידיות‬ 3.3.6.‫וגיאו‬ ‫חברתיים‬ ‫נתונים‬ ‫בנושא‬ ‫עצמיים‬ ‫מאגרים‬-‫כלכליים‬ ‫קרקע‬ ‫שימושי‬ ‫ונתוני‬ ‫דמוגרפיים‬ ‫נתונים‬ ‫של‬ ‫בנושאים‬ ‫עצמיים‬ ‫מידע‬ ‫מאגרי‬ ‫בנו‬ ‫מהמשתמשים‬ ‫חלק‬)‫ראה‬ ‫טבלה‬14.( ‫נתוני‬ ‫לגבי‬ ‫מידע‬ ‫מאגרי‬‫דמוגרפיים‬ ‫ם‬)‫ומת‬ ‫ירושלים‬ ‫לתחבורה‬ ‫אב‬ ‫תכנית‬ ‫בצוות‬ ‫לדוגמא‬"‫ת‬.( ‫ונת‬ ‫אביב‬ ‫ובתל‬ ‫בירושלים‬ ‫לתחבורה‬ ‫אב‬ ‫תכנית‬"‫שימושי‬ ‫לפיתוח‬ ‫פרויקטים‬ ‫בנושא‬ ‫מידע‬ ‫מאגרי‬ ‫הקימו‬ ‫ע‬ ‫קרקע‬,‫מועסקים‬ ‫תחזיות‬ ‫לביצוע‬ ‫המשמשים‬. 3.3.7.‫גיאוגרפיים‬ ‫מידע‬ ‫ומאגרי‬ ‫רקע‬ ‫מפות‬ ‫בנושא‬ ‫עצמיים‬ ‫מאגרים‬ ‫למע‬ ‫פרט‬"‫ולרשויות‬ ‫צ‬‫המקומיות‬,‫של‬ ‫עצמית‬ ‫הכנה‬ ‫על‬ ‫דיווח‬ ‫לא‬ ‫האחרים‬ ‫התחבורתיים‬ ‫המשתמשים‬ ‫רקע‬ ‫מפות‬)‫ראה‬‫טבלה‬15.( ‫ארציות‬ ‫מתאר‬ ‫תכניות‬ ‫של‬ ‫באינוונטורים‬ ‫מחזיקים‬ ‫מהארגונים‬ ‫חלק‬,‫ומקומיות‬ ‫מחוזיות‬. ‫פרוייקטים‬ ‫ויישום‬ ‫בתכנון‬ ‫העוסקים‬ ‫הארגונים‬)‫נת‬ ‫לדוגמת‬"‫אייל‬ ‫ונתיבי‬ ‫ע‬‫ון‬(‫ברקעים‬ ‫מחזיקים‬ ‫המערכתית‬ ‫ברמה‬ ‫ולא‬ ‫הפרויקטלית‬ ‫ברמה‬ ‫ומדידות‬.
  • 23.
    20 ‫טבלה‬14.‫וגיאו‬ ‫חברתיים‬ ‫נתונים‬‫בנושא‬ ‫עצמיים‬ ‫מידע‬ ‫מאגרי‬-‫כלכליים‬ ‫מקור‬ ‫סקר‬ ‫שם‬ ‫ארגון‬ ‫שם‬ ‫סוג‬ ‫אב‬ ‫תכנית‬ ‫המטרופולין‬ ‫בכל‬ ‫סקרים‬ ‫מבצעים‬)‫אוכלוסייה‬,‫תעסוקה‬,‫מ‬"‫ב‬( ‫י‬ ‫לתחבורה‬ ‫אב‬ ‫תכנית‬‫רושלים‬ ‫למ‬"‫ס‬+‫רשויות‬ ‫מקומיות‬ ‫ארצי‬ ‫מאגר‬)‫גילאים‬ ‫מבנה‬,‫וכיוצ‬ ‫אוכלוסייה‬"‫ב‬(‫א‬ ‫של‬ ‫ברמה‬"‫ס‬ ‫ישראל‬ ‫חוצה‬ ‫כביש‬ ‫למ‬"‫ס‬+‫רשויות‬ ‫מקומיות‬ ‫ארצי‬ ‫מאגר‬)‫גילאים‬ ‫מבנה‬,‫וכיוצ‬ ‫אוכלוסייה‬"‫ב‬(‫א‬ ‫של‬ ‫ברמה‬"‫ס‬ ‫מת‬"‫ת‬ ‫דמוגרפיים‬ ‫נתונים‬ ‫אב‬ ‫תכנית‬ ‫נתוני‬ ‫של‬ ‫מאגר‬‫פרויקטים‬)‫קרקע‬ ‫שימושי‬( ‫תכנית‬‫ירושלים‬ ‫לתחבורה‬ ‫אב‬ ‫מתת‬ ‫א‬ ‫ברמת‬ ‫נתונים‬ ‫עדכון‬"‫ת‬–1995,2001 ‫תל‬ ‫לתחבורה‬ ‫אב‬ ‫תכנית‬-‫אביב‬ ‫נת‬"‫ע‬ ‫פרויקטים‬ ‫של‬ ‫מידע‬ ‫מאגר‬)‫קרקע‬ ‫שימושי‬(‫במטרופולין‬ ‫נת‬"‫ע‬ ‫תב‬"‫עות‬ ‫מע‬"‫צ‬ ‫קרקע‬ ‫שימושי‬ ‫נתוני‬ ‫אב‬ ‫תכנית‬ ‫מ‬ ‫של‬ ‫מאגר‬"‫למועסק‬ ‫ר‬ ‫ירושלים‬ ‫לתחבורה‬ ‫אב‬ ‫תכנית‬ ‫תכנ‬‫אב‬ ‫ית‬ ‫פרויקטים‬ ‫ועל‬ ‫המפקד‬ ‫על‬ ‫המסתמך‬ ‫תעסוקה‬ ‫נתוני‬ ‫של‬ ‫מאגר‬ ‫תעסוקה‬ ‫מקדמי‬ ‫ועל‬ ‫מתוכננים‬ ‫תעסוקה‬ ‫נתוני‬ ‫והכנסה‬ ‫טבלה‬15.‫בנושא‬ ‫עצמיים‬ ‫מידע‬ ‫מאגרי‬‫רקע‬ ‫ותכניות‬ ‫גיאוגרפי‬ ‫מידע‬ ‫מאגר‬)GIS( ‫מקור‬ ‫סקר‬ ‫שם‬ ‫ארגון‬ ‫שם‬ ‫סוג‬ ‫מע‬"‫צ‬ GIS ‫מע‬"‫צ‬ ‫פ‬ ‫עיריית‬"‫ת‬ ‫ייעודי‬ ‫של‬ ‫שכבות‬‫קרקע‬,‫פוטוגרמטריה‬,‫כתובות‬,‫וחלקות‬ ‫גושים‬, ‫תב‬"‫עות‬,‫דרכים‬,‫ותשתיות‬ ‫מבנים‬ ‫פ‬ ‫עיריית‬"‫ת‬ ‫ת‬ ‫עיריית‬"‫אגף‬ ‫א‬ ‫מחשוב‬ ‫העירייה‬ ‫של‬ ‫רקע‬ ‫מפות‬ ‫ת‬ ‫עיריית‬"‫א‬ ‫רקע‬ ‫מפות‬ ‫אב‬ ‫תכנית‬ ‫פרוייקטים‬ ‫אינוונטר‬ ‫תל‬ ‫לתחבורה‬ ‫אב‬ ‫תכנית‬-‫אביב‬ ‫כבישים‬ ‫רשת‬ ‫עתידית‬ ‫אינוונטר‬ ‫ברמת‬ ‫תל‬ ‫לתחבורה‬ ‫אב‬ ‫תכנית‬-‫אביב‬ ‫תמ‬"‫א‬2,23)‫תב‬ ‫אגף‬ ‫דרך‬"‫ע‬( ‫ת‬ ‫עיריית‬"‫א‬ ‫ומפורט‬ ‫מוקדם‬ ‫הנדסי‬ ‫לתכנון‬ ‫רקע‬ ‫תוכניות‬,‫וכו‬ ‫הפקעות‬' ‫מע‬"‫צ‬ ‫תמ‬"‫או‬‫ת‬ ‫תמ‬ ‫בעיקר‬"‫ירושלים‬ ‫מחוז‬ ‫מ‬ ‫ירושלים‬ ‫לתחבורה‬ ‫אב‬ ‫תכנית‬ ‫תמ‬"‫מ‬4)‫דרום‬( ‫גור‬ ‫יהודה‬ ‫תמ‬"‫מ‬5 ‫ת‬ ‫עיריית‬"‫א‬ ‫ומפורט‬ ‫מוקדם‬ ‫הנדסי‬ ‫לתכנון‬ ‫רקע‬ ‫תוכניות‬,‫וכו‬ ‫הפקעות‬' ‫מע‬"‫צ‬ ‫תמ‬"‫מים‬ ‫שמתכננים‬ ‫באזורים‬ ‫ציבורית‬ ‫תחבורה‬ ‫מנהלת‬ ‫ומפורט‬ ‫מוקדם‬ ‫הנדסי‬ ‫לתכנון‬ ‫רקע‬ ‫תוכניות‬,‫וכו‬ ‫הפקעות‬' ‫מע‬"‫צ‬ ‫תכנון‬ ‫אגף‬ ‫במסגרת‬ ‫פ‬ ‫עיריית‬"‫ת‬ ‫ומתאר‬ ‫אב‬ ‫תכניות‬ ‫מקומיות‬ ‫תצ‬ ‫מאגר‬"‫האדום‬ ‫הקו‬ ‫לאורך‬ ‫אות‬ ‫נת‬"‫ע‬ ‫דרך‬ ‫קטעי‬ ‫של‬ ‫מדידות‬ ‫מאגר‬)‫פיסי‬ ‫מצב‬,‫תש‬‫תית‬,‫גיאוגרפי‬ ‫מצב‬( ‫איילון‬ ‫נתיבי‬ ‫אחר‬
  • 24.
    21 3.4.‫הארגונים‬ ‫בשימוש‬ ‫הנמצאים‬‫חיצוניים‬ ‫מידע‬ ‫מאגרי‬ ‫הארגון‬ ‫של‬ ‫עצמיים‬ ‫מידע‬ ‫למאגרי‬ ‫מעבר‬,‫מידע‬ ‫ממאגרי‬ ‫נתונים‬ ‫רוכשים‬ ‫או‬ ‫מקבלים‬ ‫המשתמשים‬ ‫חיצוניים‬. 3.4.1.‫ביקוש‬ ‫נתוני‬ ‫בנושא‬ ‫חיצוניים‬ ‫מאגרים‬ ‫מקור‬ ‫המהווים‬ ‫חיצוניים‬ ‫מידע‬ ‫מאגרי‬ ‫ציין‬ ‫לא‬ ‫ארגון‬ ‫אף‬‫ביקוש‬ ‫לנתוני‬. 3.4.2.‫המערכת‬ ‫של‬ ‫וביצועים‬ ‫תפעול‬ ‫בנושא‬ ‫חיצוניים‬ ‫מאגרים‬ ‫תנועה‬ ‫ספירות‬ ‫של‬ ‫בנושאים‬ ‫חיצוניים‬ ‫מידע‬ ‫ממאגרי‬ ‫נתונים‬ ‫קיבלו‬ ‫המשתמשים‬,‫דרכים‬ ‫תאונות‬,‫איכות‬ ‫דלק‬ ‫וצריכת‬ ‫סביבה‬,‫ב‬ ‫כמוצג‬‫טבלה‬16. ‫המאגר‬ ‫את‬ ‫ציינו‬ ‫דן‬ ‫וחברת‬ ‫אביב‬ ‫תל‬ ‫לתחבורה‬ ‫אב‬ ‫תכנית‬‫תנועה‬ ‫ספירות‬ ‫לנתוני‬ ‫ארצי‬)‫פעיל‬ ‫שאיננו‬ ‫יותר‬.(‫הלמ‬ ‫של‬ ‫דרכים‬ ‫תאונות‬ ‫נתוני‬ ‫במאגר‬ ‫שימוש‬ ‫ציינו‬ ‫המשתמשים‬"‫ס‬,‫תל‬ ‫עיריית‬ ‫ושל‬ ‫המשטרה‬ ‫אביב‬. ‫הסביבה‬ ‫לאיכות‬ ‫הקשורים‬ ‫בנתונים‬ ‫שימוש‬ ‫ציינה‬ ‫אביב‬ ‫תל‬ ‫עיריית‬ ‫רק‬,‫של‬ ‫הניטור‬ ‫בתחנות‬ ‫שמקורם‬ ‫העירייה‬. 3.4.3.‫מער‬ ‫היצע‬ ‫בנושא‬ ‫חיצוניים‬ ‫מאגרים‬‫התחבורה‬ ‫כת‬ ‫תחבורה‬ ‫רשתות‬ ‫בנושא‬ ‫לארגון‬ ‫חיצוניים‬ ‫מידע‬ ‫במאגרי‬ ‫שימוש‬ ‫ציינו‬ ‫לא‬ ‫המשתמשים‬,‫נוף‬ ‫ליפה‬ ‫פרט‬, ‫מע‬ ‫של‬ ‫דרכים‬ ‫באינוונטר‬ ‫שימוש‬ ‫ציין‬ ‫אשר‬"‫צ‬. 3.4.4.‫רכב‬ ‫ציי‬ ‫בנושא‬ ‫חיצוניים‬ ‫מאגרים‬ ‫הלמ‬ ‫של‬ ‫רכב‬ ‫כלי‬ ‫מצבת‬ ‫בנתוני‬ ‫שימוש‬ ‫על‬ ‫דיווחו‬ ‫המשתמשים‬ ‫רוב‬"‫ס‬,‫התחבורה‬ ‫משרד‬ ‫של‬ ‫וחלקם‬)‫ראה‬ ‫טבלה‬17.(‫הציבורית‬ ‫התחבורה‬ ‫ממפעילי‬ ‫חיצוני‬ ‫במידע‬ ‫שימוש‬ ‫גם‬ ‫ציינה‬ ‫ציבורית‬ ‫תחבורה‬ ‫מנהלת‬. 3.4.5.‫עלויות‬ ‫בנושא‬ ‫חיצוניים‬ ‫מאגרים‬ ‫ב‬ ‫מוצג‬ ‫עלויות‬ ‫בנושא‬ ‫חיצוניים‬ ‫מידע‬ ‫במאגרי‬ ‫השימוש‬‫טבלה‬18. ‫המחירים‬ ‫מאגר‬ ‫צוין‬ ‫הקמה‬ ‫עלויות‬ ‫בנושא‬‫דקל‬ ‫של‬ ‫הבנייה‬ ‫לענף‬.‫קבצי‬ ‫צוינו‬ ‫תפעול‬ ‫עלויות‬ ‫בנושא‬ ‫הציבורית‬ ‫התחבורה‬ ‫מפעילי‬ ‫נתוני‬ ‫כן‬ ‫וכמו‬ ‫איילון‬ ‫ונתיבי‬ ‫התחבורה‬ ‫משרד‬ ‫ידי‬ ‫על‬ ‫שהופקו‬ ‫עלויות‬. ‫תעריפי‬ ‫על‬ ‫נתונים‬ ‫מקבלים‬ ‫מהמשתמשים‬ ‫וחלק‬ ‫חנייה‬ ‫תעריפי‬ ‫לנתוני‬ ‫מקור‬ ‫מהוות‬ ‫המקומיות‬ ‫הרשויות‬ ‫עצמ‬ ‫מהמפעילים‬ ‫הציבורית‬ ‫התחבורה‬‫ם‬.
  • 25.
    22 ‫טבלה‬16.‫התחבורה‬ ‫מערכת‬ ‫של‬‫וביצועים‬ ‫תפעול‬ ‫בנושא‬ ‫חיצוניים‬ ‫מידע‬ ‫מאגרי‬ ‫מקור‬ ‫סקר‬ ‫שם‬ ‫ארגון‬ ‫שם‬ ‫סוג‬ ‫לתחבורה‬ ‫המכון‬ ‫תנועה‬ ‫ספירות‬ ‫של‬ ‫ארצי‬ ‫מידע‬ ‫מאגר‬ ‫תל‬ ‫לתחבורה‬ ‫אב‬ ‫תכנית‬-‫אביב‬ ‫לתחבורה‬ ‫המכון‬ ‫תנועה‬ ‫ספירות‬ ‫של‬ ‫ארצי‬ ‫מידע‬ ‫מאגר‬ ‫חברת‬‫דן‬ ‫תנועה‬ ‫ספירות‬ ‫למ‬"‫ס‬,‫משטרה‬ ‫דרכים‬ ‫תאונות‬ ‫נוף‬ ‫יפה‬ ‫למ‬"‫ס‬ ‫דרכים‬ ‫תאונות‬ ‫גור‬ ‫יהודה‬ ‫ת‬ ‫עיריית‬"‫א‬ ‫דרכים‬ ‫תאונות‬ ‫איילון‬ ‫נתיבי‬ ‫למ‬"‫ס‬,‫משטרה‬ ‫דרכים‬ ‫תאונות‬ ‫דגש‬ ‫למ‬"‫ס‬ ‫דרכים‬ ‫תאונות‬ ‫התחבורה‬ ‫משרד‬/‫איילון‬ ‫נתיבי‬ ‫משטרה‬ ‫דרכים‬ ‫תאונות‬ ‫ת‬ ‫עיריית‬"‫א‬ ‫למ‬"‫ס‬ ‫דרכים‬ ‫תאונות‬ ‫מע‬"‫צ‬ ‫למ‬"‫ס‬,‫משטרה‬ ‫דרכים‬ ‫תאונות‬ ‫פ‬ ‫עיריית‬"‫ת‬ ‫דרכים‬ ‫תאונות‬ ‫לאיכ‬ ‫רשות‬"‫ס‬ ‫ת‬ ‫בעיריית‬"‫א‬ ‫בת‬ ‫קבועות‬ ‫ניטור‬ ‫תחנות‬"‫א‬ ‫ת‬ ‫עיריית‬"‫א‬ ‫סביבה‬ ‫איכות‬ ‫הדלק‬ ‫מנהל‬ ‫דלק‬ ‫צריכת‬ ‫נתוני‬ ‫ישראל‬ ‫חוצה‬ ‫כביש‬ ‫אחר‬ ‫טבלה‬17.‫רכב‬ ‫ציי‬ ‫בנושא‬ ‫חיצוניים‬ ‫מידע‬ ‫מאגרי‬ ‫מקור‬ ‫סקר‬ ‫שם‬ ‫ארגון‬ ‫שם‬ ‫סוג‬ ‫למ‬"‫ס‬ ‫רכב‬ ‫כלי‬ ‫מצבת‬ ‫נוף‬ ‫יפה‬ ‫למ‬"‫ס‬ ‫רכב‬ ‫כלי‬ ‫מצבת‬ ‫ירושלים‬ ‫לתחבורה‬ ‫אב‬ ‫תכנית‬ ‫התחבורה‬ ‫משרד‬ ‫רכב‬ ‫כלי‬ ‫מצבת‬ ‫ישראל‬ ‫חוצה‬ ‫כביש‬ ‫למ‬"‫ס‬ ‫רכב‬ ‫כלי‬ ‫מצבת‬ ‫גור‬ ‫יהודה‬ ‫למ‬"‫ס‬ ‫רכב‬ ‫כלי‬ ‫מצבת‬ ‫נת‬"‫ע‬ ‫למ‬"‫ס‬ ‫רכב‬ ‫כלי‬ ‫מצבת‬ ‫דגש‬ ‫למ‬"‫ס‬,‫מפעילי‬ ‫התח‬"‫צ‬ ‫רכב‬ ‫כלי‬ ‫מצבת‬ ‫ציבור‬ ‫תחבורה‬ ‫מנהלת‬‫ית‬ ‫למ‬"‫ס‬,‫משרד‬ ‫התחבורה‬ ‫רכב‬ ‫כלי‬ ‫מצבת‬ ‫התחבורה‬ ‫משרד‬/‫איילון‬ ‫נתיבי‬ ‫למ‬"‫ס‬,‫משרד‬ ‫התחבורה‬ ‫רכב‬ ‫כלי‬ ‫מצבת‬ ‫ת‬ ‫עיריית‬"‫א‬ ‫למ‬"‫ס‬ ‫רכב‬ ‫כלי‬ ‫מצבת‬ ‫מע‬"‫צ‬ ‫רכב‬ ‫כלי‬ ‫מצבת‬
  • 26.
    23 ‫טבלה‬18.‫עלויות‬ ‫בנושא‬ ‫חיצוניים‬‫מידע‬ ‫מאגרי‬ ‫מקור‬ ‫סקר‬ ‫שם‬ ‫ארגון‬ ‫שם‬ ‫סוג‬ ‫דקל‬ ‫ה‬ ‫לענף‬ ‫מחירים‬ ‫מאגר‬‫בניה‬ ‫דגש‬ ‫הקמת‬ ‫עלויות‬ ‫מתקנים‬ ‫לתחבורה‬ ‫מכון‬ ‫רכב‬ ‫כלי‬ ‫של‬ ‫הפעלה‬ ‫הוצאות‬ ‫נוף‬ ‫יפה‬ ‫דן‬,‫אגד‬ ‫תפעול‬ ‫עלויות‬ ‫התחבורה‬ ‫משרד‬/‫איילון‬ ‫נתיבי‬ ‫אבירם‬ ‫חיים‬ ‫תחבורתיים‬ ‫פרוייקטים‬ ‫לניתוח‬ ‫כלכליים‬ ‫נתונים‬ ‫קובץ‬ ‫איילון‬ ‫נתיבי‬ ‫תפעול‬ ‫עלויות‬ ‫ת‬ ‫עיריית‬"‫א‬ ‫התחבורה‬ ‫משרד‬,‫יועצים‬ ‫אגד‬ ‫חברת‬ ‫תפעול‬ ‫עלויות‬ ‫י‬ ‫עיריית‬-‫ם‬ ‫חניה‬ ‫תעריפי‬ ‫ירושלים‬ ‫לתחבורה‬ ‫אב‬ ‫תכנית‬ ‫החוף‬ ‫אחוזות‬ ‫חניה‬ ‫תעריפי‬ ‫ת‬ ‫עיריית‬"‫א‬ ‫חניה‬ ‫תעריפי‬ ‫אגד‬ ‫תח‬ ‫תעריפי‬ ‫מטריצת‬"‫צ‬ ‫נוף‬ ‫יפה‬ ‫איילון‬ ‫נתיבי‬ ‫תח‬ ‫תעריפי‬"‫צ‬ ‫ת‬ ‫עיריית‬"‫א‬ ‫תח‬ ‫תעריפי‬"‫צ‬ ‫מפעילים‬ ‫לתח‬ ‫רק‬"‫צ‬ ‫ציבורית‬ ‫תחבורה‬ ‫מנהלת‬ ‫רכישה‬ ‫עלויות‬ 3.4.6.‫מא‬‫וגיאו‬ ‫חברתיים‬ ‫נתונים‬ ‫בנושא‬ ‫חיצוניים‬ ‫גרים‬-‫כלכליים‬ ‫טבלה‬19‫וגיאו‬ ‫דמוגרפיים‬ ‫בנושאים‬ ‫הארגונים‬ ‫את‬ ‫המשמשים‬ ‫החיצוניים‬ ‫המידע‬ ‫מאגרי‬ ‫את‬ ‫מציגה‬- ‫כלכליים‬. ‫הלמ‬ ‫נתוני‬"‫ס‬,‫הפנים‬ ‫משרד‬,‫מידע‬ ‫כמקור‬ ‫הארגונים‬ ‫את‬ ‫משמשים‬ ‫אחרים‬ ‫ומתכננים‬ ‫מקומיות‬ ‫רשויות‬ ‫לנת‬‫דמוגרפיים‬ ‫ונים‬,‫המשק‬ ‫של‬ ‫כלכליות‬ ‫ומגמות‬ ‫קרקע‬ ‫שימושי‬ ‫נתוני‬.‫ציינו‬ ‫משתמשים‬ ‫שלושה‬ ‫רק‬ ‫הלאומי‬ ‫הביטוח‬ ‫בנתוני‬ ‫שימוש‬. ‫למ‬ ‫בנתוני‬ ‫נעזרים‬ ‫המשתמשים‬ ‫רוב‬"‫נהיגה‬ ‫רשיונות‬ ‫בנושא‬ ‫הרישוי‬ ‫משרד‬ ‫או‬ ‫ס‬. 3.4.7.‫גיאוגרפיים‬ ‫מידע‬ ‫ומאגרי‬ ‫רקע‬ ‫מפות‬ ‫בנושא‬ ‫חיצוניים‬ ‫מאגרים‬ ‫מ‬ ‫חיצונייים‬ ‫מידע‬ ‫מאגרי‬‫גיאוגרפיים‬ ‫מידע‬ ‫ומערכת‬ ‫רקע‬ ‫למפות‬ ‫כמקור‬ ‫הארגונים‬ ‫רוב‬ ‫את‬ ‫שמשים‬, ‫ב‬ ‫כמוצג‬‫טבלה‬20.‫מפה‬ ‫חברת‬ ‫של‬ ‫רקע‬ ‫במפות‬ ‫שימוש‬ ‫על‬ ‫דווחו‬ ‫המשתמשים‬ ‫רוב‬. ‫ומחוזיות‬ ‫ארציות‬ ‫מתאר‬ ‫לתכניות‬ ‫הקשורים‬ ‫מידע‬ ‫במאגרי‬ ‫שימוש‬ ‫על‬ ‫דיווחו‬ ‫הארגונים‬ ‫כל‬ ‫כמעט‬.
  • 27.
    24 ‫טבלה‬19.‫גיאו‬ ‫דמוגרפיים‬ ‫נתונים‬‫בנושא‬ ‫חיצוניים‬ ‫מידע‬ ‫מאגרי‬-‫כלכליים‬ ‫מקור‬ ‫סקר‬ ‫שם‬/‫מידע‬ ‫מאגר‬ ‫ארגון‬ ‫שם‬ ‫סוג‬ ‫לרמן‬ ‫סוציו‬ ‫נתונים‬ ‫עדכון‬-‫ותחזיות‬ ‫קיים‬ ‫מצב‬ ‫אקונומיים‬ ‫תל‬ ‫לתחבורה‬ ‫אב‬ ‫תכנית‬-‫אביב‬ ‫למ‬"‫ס‬,‫רשויות‬ ‫מקומיות‬ ‫ר‬ ‫על‬ ‫ודמוגרפים‬ ‫פיזיים‬ ‫נתונים‬‫מקומיות‬ ‫שויות‬ ‫נוף‬ ‫יפה‬ ‫מקומיות‬ ‫רשויות‬ ‫ועיריות‬ ‫מקומיות‬ ‫רשויות‬ ‫ירושלים‬ ‫לתחבורה‬ ‫אב‬ ‫תכנית‬ ‫הפנים‬ ‫משרד‬ ‫תמ‬"‫י‬ ‫מחוז‬ ‫מ‬-‫מחוזיות‬ ‫מתאר‬ ‫תכניות‬ ‫ם‬ ‫התחבורה‬ ‫משרד‬, ‫מקומיות‬ ‫רשויות‬, ‫מתאר‬ ‫תכניות‬ ‫דמוגרפיים‬ ‫נתונים‬ ‫גור‬ ‫יהודה‬ ‫תכנון‬ ‫ועדות‬ ‫מחוזיות‬,‫למ‬"‫ס‬ ‫דמוגרפיים‬ ‫נתונים‬ ‫רכב‬‫ישראל‬ ‫ת‬ ‫למ‬"‫ס‬ ‫א‬ ‫ברמת‬ ‫דמוגרפיים‬ ‫נתונים‬"‫ס‬ ‫נת‬"‫ע‬ ‫למ‬"‫ס‬,‫רשויות‬ ‫מקומיות‬ ‫דמוגרפיים‬ ‫נתונים‬ ‫דן‬ ‫חברת‬ ‫למ‬"‫ס‬,‫משרד‬ ‫הפנים‬,‫רשויות‬ ‫מקומיות‬ ‫דמוגרפיים‬ ‫נתונים‬ ‫ציבורית‬ ‫תחבורה‬ ‫מנהלת‬ ‫נת‬"‫ע‬,‫כהן‬ ‫שוקי‬, ‫ת‬ ‫אב‬ ‫תכנית‬"‫א‬ ‫דמוגרפיים‬ ‫נתונים‬ ‫התחבורה‬ ‫משרד‬/‫איילון‬ ‫נתיבי‬ ‫הפנים‬ ‫משרד‬ ‫האוכלוסין‬ ‫מרשם‬ ‫פ‬ ‫עיריית‬"‫ת‬ ‫דמוגרפיים‬ ‫נתונים‬ ‫מחוזיות‬ ‫ועדות‬ ‫מקומיות‬ ‫ורשויות‬ ‫קרקע‬ ‫שימושי‬ ‫נתוני‬ ‫ישראל‬ ‫חוצה‬ ‫כביש‬ ‫מחוזיות‬ ‫ועדות‬ ‫מקומיות‬ ‫ורשויות‬ ‫קרקע‬ ‫שימושי‬ ‫נתוני‬ ‫מת‬"‫ת‬ ‫מקומיות‬ ‫רשויות‬ ‫ארנונות‬ ‫גור‬ ‫יהודה‬ ‫תכנון‬ ‫ועדות‬ ‫מחוזיות‬ ‫תב‬"‫עות‬ ‫ישראל‬ ‫רכבת‬ ‫מתכננים‬,‫רשויו‬‫ת‬ ‫מקומיות‬,‫ועדות‬ ‫מחוזיות‬ ‫קרקע‬ ‫שימושי‬ ‫נת‬"‫ע‬ ‫ארצית‬ ‫מועצה‬, ‫מקומיות‬ ‫רשויות‬, ‫מחוזיות‬ ‫ועדות‬ ‫קרקע‬ ‫שימושי‬ ‫איילון‬ ‫נתיבי‬ ‫תכנון‬ ‫ועדות‬, ‫מקומיות‬ ‫רשויות‬ ‫קרקע‬ ‫שימושי‬ ‫נתוני‬ ‫דן‬ ‫חברת‬ ‫תכנון‬ ‫ועדות‬, ‫מקומיות‬ ‫רשויות‬ ‫תב‬"‫עות‬ ‫דגש‬ ‫תכנון‬ ‫ועדות‬, ‫מקומיות‬ ‫רשויות‬ ‫תב‬"‫עות‬ ‫תחבו‬ ‫מנהלת‬‫ציבורית‬ ‫רה‬ ‫נת‬"‫ע‬,‫רשויות‬ ‫מקומיות‬ ‫ארנונות‬ ‫קבצי‬ ‫התחבורה‬ ‫משרד‬/‫איילון‬ ‫נתיבי‬ ‫מקומיות‬ ‫רשויות‬ ‫רצפה‬ ‫שטחי‬–‫חניה‬ ‫תקני‬ ‫לקביעת‬ ‫אב‬ ‫תכניות‬,‫רשויות‬ ‫מקומיות‬ ‫תב‬"‫עות‬ ‫ת‬ ‫אב‬ ‫תכניות‬"‫א‬ ‫ת‬ ‫אב‬ ‫תכניות‬"‫א‬ ‫מקומיות‬ ‫רשויות‬ ‫תב‬"‫עות‬ ‫מע‬"‫צ‬ ‫למ‬"‫ס‬ ‫דמוגרפים‬ ‫נתונים‬ ‫פ‬ ‫עיריית‬"‫ת‬ ‫שימושי‬ ‫נתוני‬ ‫קרקע‬
  • 28.
    25 ‫טבלה‬19.‫גיאו‬ ‫דמוגרפיים‬ ‫נתונים‬‫בנושא‬ ‫חיצוניים‬ ‫מידע‬ ‫מאגרי‬-‫כלכליים‬)‫המשך‬( ‫מקור‬ ‫סקר‬ ‫שם‬/‫מידע‬ ‫מאגר‬ ‫ארגון‬ ‫שם‬ ‫סוג‬ ‫לאומי‬ ‫ביטוח‬ ‫והכנסה‬ ‫תעסוקה‬ ‫נתוני‬ ‫ישראל‬ ‫חוצה‬ ‫כביש‬ ‫לאומי‬ ‫ביטוח‬ ‫והכנסה‬ ‫תעסוקה‬ ‫נתוני‬ ‫מת‬"‫ת‬ ‫למ‬"‫ס‬ ‫למ‬"‫ס‬ ‫נת‬"‫ע‬ ‫למ‬"‫ס‬ ‫והכנסה‬ ‫תעסוקה‬ ‫נתוני‬ ‫דן‬ ‫חברת‬ ‫למ‬"‫ס‬ ‫והכנסה‬ ‫תעסוקה‬ ‫נתוני‬ ‫ציבורית‬ ‫תחבורה‬ ‫מנהלת‬ ‫למ‬"‫ס‬ ‫והכנסה‬ ‫תעסוקה‬ ‫נתוני‬ ‫התחבורה‬ ‫משרד‬/‫איילון‬ ‫נתיבי‬ ‫לאומי‬ ‫ביטוח‬ ‫והכנסה‬ ‫תעסוקה‬ ‫נתוני‬ ‫פ‬ ‫עיריית‬"‫ת‬ ‫תעסוקה‬ ‫נתוני‬ ‫והכנסה‬ ‫למ‬"‫ס‬ ‫ובכלכלה‬ ‫במשק‬ ‫מגמות‬ ‫גור‬ ‫יהודה‬ ‫למ‬"‫ס‬ ‫למ‬"‫ס‬ ‫נת‬"‫ע‬ ‫סדן‬ ‫עזרא‬ ‫ת‬ ‫העיר‬ ‫פרופיל‬"‫א‬ ‫למ‬"‫ס‬ ‫ובכלכלה‬ ‫במשק‬ ‫מגמות‬ ‫ציבורית‬ ‫תחבורה‬ ‫מנהלת‬ ‫למ‬"‫ס‬ ‫סטטיסטי‬ ‫שנתון‬ ‫התחבורה‬ ‫משרד‬/‫איילון‬ ‫נתיבי‬ ‫במשק‬ ‫מגמות‬ ‫ובכלכלה‬)‫למ‬"‫ס‬( ‫למ‬"‫ס‬ ‫נהיגה‬ ‫רשיונות‬)‫החדש‬ ‫למודל‬ ‫משמש‬( ‫נוף‬ ‫יפה‬ ‫הרישוי‬ ‫משרד‬ ‫רישיונות‬ ‫קובץ‬ ‫ישר‬ ‫חוצה‬ ‫כביש‬‫אל‬ ‫הרישוי‬ ‫משרד‬ ‫רישיונות‬ ‫קובץ‬ ‫מת‬"‫ת‬ ‫למ‬"‫ס‬ ‫נהגים‬ ‫מצבת‬ ‫גור‬ ‫יהודה‬ ‫למ‬"‫ס‬ ‫נהיגה‬ ‫רשיונות‬ ‫מספר‬ ‫של‬ ‫מודל‬ ‫נת‬"‫ע‬ ‫למ‬"‫ס‬ ‫נהיגה‬ ‫רשיונות‬ ‫נתוני‬ ‫ציבורית‬ ‫תחבורה‬ ‫מנהלת‬ ‫הרישוי‬ ‫משרד‬ ‫הרישוי‬ ‫משרד‬ ‫רישוי‬ ‫נתוני‬ ‫התחבורה‬ ‫משרד‬/‫איילון‬ ‫נתיבי‬ ‫רשיונות‬ ‫נתוני‬ ‫נהיגה‬
  • 29.
    26 ‫טבלה‬20.‫גיאוגרפיים‬ ‫מידע‬ ‫ומאגרי‬‫רקע‬ ‫שכבות‬ ‫בנושא‬ ‫חיצוניים‬ ‫מידע‬ ‫מאגרי‬ ‫מקור‬ ‫סקר‬ ‫שם‬/‫מידע‬ ‫מאגר‬ ‫ארגון‬ ‫שם‬ ‫סוג‬ ‫מפה‬ ‫רקע‬ ‫מפות‬ ‫תל‬ ‫לתחבורה‬ ‫אב‬ ‫תכנית‬-‫אביב‬ ‫מפה‬ ‫רקע‬ ‫מפות‬ ‫נוף‬ ‫יפה‬ ‫מפה‬ ‫רקע‬ ‫מפות‬ ‫ירושלים‬ ‫לתחבורה‬ ‫אב‬ ‫תכנית‬ ‫מפה‬ ‫רקע‬ ‫מפות‬ ‫ישראל‬ ‫חוצה‬ ‫כביש‬ ‫מפה‬ ‫רקע‬ ‫מפות‬ ‫מ‬‫ת‬"‫ת‬ ‫מפה‬ ‫רקע‬ ‫מפות‬ ‫גור‬ ‫יהודה‬ ‫מפה‬ ‫רקע‬ ‫מפות‬ ‫נת‬"‫ע‬ ‫מפה‬ ‫רקע‬ ‫מפות‬ ‫דן‬ ‫חברת‬ ‫מפה‬ ‫רקע‬ ‫מפות‬ ‫ציבורית‬ ‫תחבורה‬ ‫מנהלת‬ ‫מפה‬ ‫רקע‬ ‫מפות‬ ‫התחבורה‬ ‫משרד‬/‫איילון‬ ‫נתיבי‬ ‫מפה‬ ‫מפה‬ ‫חברת‬ ‫נתוני‬ ‫אגד‬ ‫חברת‬ ‫רקע‬ ‫מפות‬ ‫תמ‬"‫א‬23,‫תמ‬"‫א‬31,‫תמ‬"‫א‬6 ‫נוף‬ ‫יפה‬ ‫תמ‬ ‫בעיקר‬"‫א‬35)‫לתחזיות‬ ‫כרקע‬‫הארציות‬( ‫ישראל‬ ‫חוצה‬ ‫כביש‬ ‫תמ‬"‫א‬23,‫תמ‬"‫א‬3,‫תמ‬"‫א‬31,‫תמ‬"‫א‬412‫א‬')‫תעופה‬ ‫שדות‬(, ‫ישראל‬ ‫רכבת‬ ‫תמ‬"‫א‬23‫א‬',‫תמ‬"‫א‬35 ‫נת‬"‫ע‬ ‫התחבורה‬ ‫משרד‬ ‫דן‬ ‫חברת‬ ‫תמ‬"‫א‬,18‫תמ‬"‫א‬23‫ו‬-23‫א‬',‫תמ‬"‫א‬3,‫תמ‬"‫א‬35 ‫דגש‬ ‫שלא‬ ‫כמעט‬)‫בתמ‬ ‫מעט‬"‫א‬3( ‫ציבורית‬ ‫תחבורה‬ ‫מנהלת‬ ‫תמ‬"‫א‬3,23,4/2 ‫התחבורה‬ ‫משרד‬/‫איילון‬ ‫נתיבי‬ ‫תכנון‬ ‫אגף‬ ‫במסגרת‬ ‫פ‬ ‫עיריית‬"‫ת‬ ‫תמ‬"‫אות‬ ‫מטרופולינית‬ ‫תכנית‬)‫מאושרת‬ ‫לא‬(,‫תמ‬"‫מ‬3/21,‫תמ‬"‫מ‬5 ‫תל‬ ‫לתחבורה‬ ‫אב‬ ‫תכנית‬-‫אביב‬ ‫תמ‬"‫מ‬6 ‫נוף‬ ‫יפה‬ ‫תמ‬"‫מ‬3,‫תמ‬"‫מ‬5+‫נלווים‬ ‫מסמכים‬ ‫נת‬"‫ע‬ ‫תמ‬"‫מ‬3,‫תמ‬"‫מ‬5 ‫איילון‬ ‫נתיבי‬ ‫תמ‬"‫מ‬5 ‫חבר‬‫דן‬ ‫ת‬ ‫תמ‬"‫מ‬3,‫תמ‬"‫מ‬4,‫תמ‬"‫מ‬5 ‫דגש‬ ‫שלא‬ ‫כמעט‬ ‫ציבורית‬ ‫תחבורה‬ ‫מנהלת‬ ‫תמ‬"‫מ‬3,5 ‫התחבורה‬ ‫משרד‬/‫איילון‬ ‫נתיבי‬ ‫תכנון‬ ‫אגף‬ ‫במסגרת‬ ‫פ‬ ‫עיריית‬"‫ת‬ ‫תמ‬"‫מים‬ ‫תכנון‬ ‫אגף‬ ‫במסגרת‬ ‫פ‬ ‫עיריית‬"‫ת‬ ‫ומתאר‬ ‫אב‬ ‫תכניות‬ ‫מקומיות‬ ‫איילון‬ ‫נתיבי‬ ‫של‬ ‫מידע‬ ‫מערכת‬‫הציבורית‬ ‫התחבורה‬ ‫נת‬"‫ע‬ ‫אחר‬
  • 30.
    27 4.‫פתוחות‬ ‫שאלות‬ ‫בנתונים‬ ‫ובבעיות‬‫בחסרים‬ ‫הנוגעות‬ ‫פתוחות‬ ‫שאלות‬ ‫שבע‬ ‫כלל‬ ‫התחבורה‬ ‫בנתוני‬ ‫המשתמשים‬ ‫שאלון‬ ‫הקיימים‬,‫כלליות‬ ‫והערות‬ ‫בעתיד‬ ‫נתונים‬ ‫לאיסוף‬ ‫תכניות‬.‫כללו‬ ‫הפתוחות‬ ‫השאלות‬: •‫בנתונים‬ ‫ובעיות‬ ‫חסרים‬ o‫עבודתך‬ ‫לביצוע‬ ‫כיום‬ ‫לך‬ ‫החסרים‬ ‫העיקריים‬ ‫הנתונים‬ ‫מהם‬ o‫מה‬‫ן‬‫העיק‬ ‫הבעיות‬‫כיום‬ ‫לרשותך‬ ‫העומדים‬ ‫בנתונים‬ ‫ריות‬ o‫התחבורה‬ ‫נתוני‬ ‫לשיפור‬ ‫ביותר‬ ‫חשוב‬ ‫לך‬ ‫נראה‬ ‫מה‬ •‫בעתיד‬ ‫נתונים‬ ‫לאיסוף‬ ‫תכניות‬ o‫הקרובות‬ ‫השנים‬ ‫במהלך‬ ‫סקרים‬ ‫לביצוע‬ ‫תכניות‬ ‫לארגונכם‬ ‫יש‬ ‫האם‬ o‫מידע‬ ‫מאגרי‬ ‫לשדרוג‬ ‫תכניות‬ ‫לארגונכם‬ ‫יש‬ ‫האם‬ o‫מתכנן‬ ‫הנך‬ ‫שינויים‬ ‫איזה‬/‫בעקבו‬ ‫תחבורה‬ ‫נתוני‬ ‫של‬ ‫בהקשר‬ ‫מצפה‬‫ההתפתחויות‬ ‫ת‬ ‫בטכנולוגיות‬‫ה‬‫מידע‬ •‫הערות‬‫נוספות‬ ‫המרואיינים‬ ‫לניסוח‬ ‫בהתאם‬ ‫בהמשך‬ ‫מובאים‬ ‫הנתונים‬ ‫של‬ ‫ובעיות‬ ‫חסרים‬ ‫על‬ ‫הסברים‬,‫חפיפה‬ ‫ותתכן‬ ‫מההסברים‬ ‫חלק‬ ‫בין‬. 4.1.‫בנתונים‬ ‫ובעיות‬ ‫חסרים‬ 4.1.1.‫עבודתך‬ ‫לביצוע‬ ‫כיום‬ ‫לך‬ ‫החסרים‬ ‫העיקריים‬ ‫הנתונים‬ ‫מהם‬ ‫הג‬ ‫של‬ ‫בתשובותיהם‬ ‫רבה‬ ‫הטרוגניות‬ ‫קיימת‬‫העיקריים‬ ‫לנתונים‬ ‫בהתייחס‬ ‫השונים‬ ‫התחבורתיים‬ ‫ופים‬ ‫עבודתם‬ ‫לביצוע‬ ‫כיום‬ ‫להם‬ ‫החסרים‬.‫של‬ ‫תשובותיהם‬21‫ל‬ ‫חולקו‬ ‫המרואיינים‬ ‫הגופים‬-29‫קטגוריות‬ ‫משנה‬. ‫זו‬ ‫לשאלה‬ ‫השיבו‬ ‫הארגונים‬ ‫כל‬.‫של‬ ‫ביותר‬ ‫הרב‬ ‫המספר‬ ‫את‬ ‫העלו‬ ‫גור‬ ‫ויהודה‬ ‫לירושלים‬ ‫אב‬ ‫תוכנית‬ ‫קטגוריות‬)10‫ו‬-9‫בהתאמה‬(‫בהן‬‫עבודתם‬ ‫לביצוע‬ ‫נתונים‬ ‫להם‬ ‫חסרים‬. ‫ב‬ ‫מרוכז‬ ‫הנסקרים‬ ‫הארגונים‬ ‫כל‬ ‫של‬ ‫תשובותיהם‬ ‫פי‬ ‫על‬ ‫החסרים‬ ‫הנתונים‬ ‫דירוג‬‫טבלה‬21. ‫לנסיעות‬ ‫ביקוש‬ ‫תחזיות‬ ‫על‬ ‫בנתונים‬ ‫לחסר‬ ‫גם‬ ‫התייחסו‬ ‫מהעונים‬ ‫שחלק‬ ‫לציין‬ ‫יש‬)‫האמצעים‬ ‫בכל‬.( ‫הינם‬ ‫לתחבורה‬ ‫ביקוש‬ ‫תחזיות‬ ‫על‬ ‫נתונים‬‫הנוכחית‬ ‫העבודה‬ ‫להיקף‬ ‫מחוץ‬,‫אולם‬,‫המשתמשים‬ ‫אזכור‬ ‫אלו‬ ‫בנתונים‬ ‫חסר‬ ‫יש‬ ‫לגביהם‬,‫הסיכום‬ ‫מטבלאות‬ ‫הושמט‬ ‫לא‬.
  • 31.
    28 ‫טבלה‬21.‫בנתונים‬ ‫עיקריים‬ ‫חסרים‬‫בנושא‬ ‫תשובות‬ ‫ריכוז‬ %‫מהנשאלים‬ ‫פירוט‬ ‫חסרים‬... 57% ‫תח‬ ‫חברות‬ ‫נתוני‬"‫צ‬–‫מסלולים‬,‫לו‬"‫ז‬,‫נוס‬ ‫ספירות‬‫עים‬ ‫נתוני‬‫ם‬‫על‬‫קווי‬‫תח‬"‫ה‬ ‫צ‬‫לרכבת‬ ‫מקבילים‬ ‫נ‬‫באוטובוסים‬ ‫נוסעים‬ ‫תוני‬)‫תחנות‬ ‫לפי‬ ‫יורדים‬ ‫עולים‬‫קו‬ ‫פרופיל‬ ‫ולפי‬( ‫סקרי‬OB ‫מוצא‬-‫בתח‬ ‫נוסעים‬ ‫של‬ ‫יעד‬"‫צ‬ ‫לתח‬ ‫לביקושים‬ ‫ארצי‬ ‫מודל‬ ‫חסר‬"‫צ‬ ‫בתחנות‬ ‫אוטובוסים‬ ‫של‬ ‫המתנה‬ ‫זמן‬ ‫תח‬ ‫של‬ ‫נסיעה‬ ‫זמני‬"‫צ‬‫שונים‬ ‫מפעילים‬ ‫של‬ ‫אוטוב‬ ‫של‬ ‫נסיעה‬ ‫מהירויות‬‫וסים‬ ‫בתח‬ ‫תשלום‬ ‫אמצעי‬ ‫על‬ ‫נתונים‬ ‫התפלגות‬"‫שונות‬ ‫אוכלוסיות‬ ‫של‬ ‫צ‬ ‫בתח‬ ‫מפעילים‬ ‫בין‬ ‫שילוב‬ ‫על‬ ‫נתונים‬"‫צ‬ ‫תח‬ ‫רשת‬ ‫לגבי‬ ‫נתונים‬"‫ירושלים‬ ‫במטרופולין‬ ‫צ‬ ‫תח‬ ‫תעריפי‬"‫צ‬ ‫תחבורה‬ ‫על‬ ‫נתונים‬ ‫ציבורית‬ 29% ‫רכב‬ ‫כלי‬ ‫של‬ ‫שונים‬ ‫סוגים‬ ‫של‬ ‫תפעול‬ ‫עלויות‬,‫הנסיעה‬ ‫במהירות‬ ‫כתלות‬ ‫הדרכי‬ ‫תאונות‬ ‫עלות‬‫פרויקטים‬ ‫כדאיות‬ ‫בבדיקת‬ ‫השפעה‬ ‫בעל‬ ‫כגורם‬ ‫ם‬ ‫מעודכנים‬ ‫תמחור‬ ‫נתוני‬)‫אחזקה‬ ‫עלויות‬,‫מתקנים‬,‫תשתיות‬( ‫בכבישים‬ ‫והיטלים‬ ‫אגרות‬ ‫ע‬‫שעה‬ ‫רך‬(VOT)‫שונים‬ ‫אוכלוסייה‬ ‫לסוגי‬ ‫עלויות‬ ‫נתוני‬ 24% ‫ב‬‫הלמ‬ ‫של‬ ‫סטטיסטיים‬ ‫אזורים‬ ‫של‬ ‫ברמה‬ ‫פעילויות‬ ‫נתוני‬ ‫נק‬"‫ס‬-‫רצפות‬ ‫שטחי‬, ‫ש‬‫ופרוייקט‬ ‫קרקע‬ ‫ימושי‬‫ים‬ ‫מסודר‬ ‫מידע‬ ‫מקור‬,‫קרקע‬ ‫שימושי‬ ‫על‬ ‫נתונים‬ ‫של‬ ‫ומהימן‬ ‫מאורגן‬ ‫המטרופולינית‬ ‫ברמה‬ ‫קרקע‬ ‫שימושי‬ ‫סקר‬ ‫הגיאוגרפית‬ ‫המידע‬ ‫במערכת‬ ‫בינוי‬ ‫ושכבת‬ ‫נתונים‬ ‫שימושי‬ ‫על‬ ‫נתונים‬ ‫קרקע‬ 24% ‫גיאוגרפיים‬ ‫ולאזורים‬ ‫לרשתות‬ ‫מסודר‬ ‫נתונים‬ ‫מאגר‬ ‫עתידית‬ ‫תחבורתית‬ ‫רשת‬ ‫של‬ ‫מהימן‬ ‫מיפוי‬ ‫נס‬ ‫מטריצות‬‫נכונות‬ ‫אינן‬ ‫יעות‬‫ש‬ ‫בגלל‬‫א‬"‫ת‬,‫הרשת‬,‫הכבישים‬,‫ואזורי‬ ‫המסילות‬ ‫מעודכנים‬ ‫אינם‬ ‫הבינוי‬‫נכונים‬ ‫ואינם‬ ‫ובה‬ ‫מפה‬:‫מרכזיות‬ ‫תחנות‬,‫מסופים‬,‫איסור‬‫פנ‬‫יות‬,‫צמתים‬,‫גשרים‬,‫נת‬"‫וכו‬ ‫צים‬' ‫ק‬‫תח‬ ‫של‬ ‫מתקנים‬ ‫ושל‬ ‫הכבישים‬ ‫רשת‬ ‫של‬ ‫מעודכנת‬ ‫ומפילציה‬"‫צ‬)‫קיים‬ ‫מצב‬ ‫ומתוכנן‬( ‫הרשת‬ ‫על‬ ‫נתונים‬ ‫התחבור‬‫תית‬ 19% ‫עבודה‬ ‫מקומות‬ ‫של‬ ‫ועדכון‬ ‫סקרים‬ ‫לעבודה‬ ‫הגעה‬ ‫אמצעי‬ ‫מקומות‬ ‫על‬ ‫נתונים‬ ‫עבודה‬ 19% ‫נסיעות‬ ‫פיצול‬ ‫על‬ ‫מעודכנים‬ ‫נתונים‬ ‫נוסעים‬ ‫פיצול‬ ‫של‬ ‫ונתונים‬ ‫סקרים‬ ‫חסרים‬‫ב‬‫רכבת‬ ‫תחנות‬)K+R,‫תח‬"‫צ‬,‫פרטי‬( ‫מרכזיים‬ ‫בצירים‬ ‫נסיעות‬ ‫פיצול‬ ‫נתוני‬)‫ת‬ ‫חיפה‬"‫לדוגמא‬ ‫א‬( ‫פיצול‬ ‫על‬ ‫נתונים‬ ‫נסיעות‬ 19% ‫ובסופשבוע‬ ‫בלילות‬ ‫תנועה‬ ‫ספירות‬ ‫באמצעות‬ ‫הציבוריים‬ ‫הגופים‬ ‫עבור‬ ‫שנעשים‬ ‫הספירות‬ ‫נתוני‬ ‫של‬ ‫מתמשך‬ ‫ריכוז‬ ‫אחד‬ ‫למקום‬ ‫שיקובצו‬ ‫סטנדרטי‬ ‫פורמט‬ ‫בארץ‬ ‫הכבישים‬ ‫לכל‬ ‫זמינים‬ ‫שיהיו‬ ‫תנועה‬ ‫ספירות‬ ‫של‬ ‫מערכים‬ ‫מע‬ ‫של‬ ‫תנועה‬ ‫וספירות‬ ‫רשת‬ ‫נתוני‬ ‫מאגר‬ ‫יצירת‬"‫עירוניים‬ ‫כבישים‬ ‫ושל‬ ‫צ‬ ‫ספיר‬‫הרכבת‬ ‫לצירי‬ ‫ומקבילים‬ ‫שמובילים‬ ‫בצירים‬ ‫תנועה‬ ‫ות‬ ‫תנועה‬ ‫ספירות‬ ‫נתוני‬ 19% ‫מהירויות‬ ‫סקרי‬‫נסיעה‬ ‫וזמני‬ ‫דרך‬ ‫בקטעי‬ ‫מהירויות‬ ‫התפלגות‬,‫יום‬ ‫תקופות‬ ‫לפי‬ ‫ע‬ ‫מהירויות‬"‫יממה‬ ‫שעות‬ ‫פ‬. ‫מהירויות‬ ‫על‬ ‫נתונים‬
  • 32.
    29 ‫הנסקרים‬ ‫הארגונים‬ ‫של‬‫הראשי‬ ‫סיווגם‬ ‫פי‬ ‫על‬ ‫החסרים‬ ‫הנתונים‬ ‫דירוג‬: •‫קובעי‬ ‫לרוב‬‫הציבורית‬ ‫התחבורה‬ ‫מערכת‬ ‫על‬ ‫נתונים‬ ‫חסרים‬ ‫המדיניות‬.‫בנוסף‬,‫לחלקם‬ ‫חסרים‬ ‫התחבורתית‬ ‫הרשת‬ ‫על‬ ‫נתונים‬,‫תנועה‬ ‫נפחי‬,‫המערכת‬ ‫של‬ ‫ביצוע‬ ‫נתוני‬,‫והסעות‬ ‫תנועה‬ ‫ספירות‬ ‫מיוחדות‬. •‫האב‬ ‫תוכניות‬ ‫צוותי‬ ‫לכל‬,‫מערכתי‬ ‫בתכנון‬ ‫העוסקים‬,‫קרקע‬ ‫שימושי‬ ‫על‬ ‫נתונים‬ ‫חסרים‬.‫בנוסף‬, ‫מהארגוני‬ ‫כמחצית‬‫ציבורית‬ ‫תחבורה‬ ‫בנתוני‬ ‫חוסר‬ ‫על‬ ‫דווחו‬ ‫מערכתי‬ ‫בתכנון‬ ‫העוסקים‬ ‫ם‬, ‫נסיעות‬,‫ומשיכה‬ ‫יצירה‬ ‫ונתוני‬ ‫מקצועיים‬ ‫נהגים‬ ‫על‬ ‫נתונים‬. •‫בתכנון‬ ‫העוסקים‬ ‫מהארגונים‬ ‫ממחצית‬ ‫ליותר‬,‫ציבורית‬ ‫תחבורה‬ ‫נתוני‬ ‫חסרים‬ ‫ותפעול‬ ‫יישום‬. ‫בנוסף‬,‫עבודה‬ ‫מקומות‬ ‫על‬ ‫נתונים‬ ‫חסרים‬ ‫מהם‬ ‫לכשליש‬,‫מהירויות‬,‫חני‬‫ה‬,‫ונתוני‬ ‫נסיעות‬ ‫פיצול‬ ‫עלויות‬. •‫עלויות‬ ‫נתוני‬ ‫חסרים‬ ‫היועצים‬ ‫לכל‬.‫בנוסף‬,‫וספירות‬ ‫קרקע‬ ‫שימושי‬ ‫על‬ ‫נתונים‬ ‫חסרים‬ ‫לרובם‬ ‫תנועה‬. •‫ציבורית‬ ‫תחבורה‬ ‫נתוני‬ ‫חסרים‬ ‫הציבורית‬ ‫התחבורה‬ ‫מפעילי‬ ‫לכל‬)‫האחרים‬ ‫המפעילים‬ ‫של‬( ‫המערכת‬ ‫של‬ ‫ביצוע‬ ‫ונתוני‬.‫בנוסף‬,‫הת‬ ‫הרשת‬ ‫על‬ ‫נתונים‬ ‫חסרים‬ ‫לחלקם‬‫חבורתית‬,‫פיצול‬ ‫נסיעות‬,‫מהירויות‬,‫מוצא‬-‫דמוגרפים‬ ‫ונתונים‬ ‫יעד‬. •‫ציבורית‬ ‫תחבורה‬ ‫נתוני‬ ‫חסרים‬ ‫המקומיות‬ ‫לרשויות‬,‫מוניות‬ ‫על‬ ‫נתונים‬,‫דרכים‬ ‫תאונות‬ ‫נתוני‬, ‫בין‬ ‫ההשקה‬ ‫בנקודות‬ ‫במטרופולין‬ ‫נוספות‬ ‫רשויות‬ ‫של‬ ‫ונתונים‬ ‫התחבורתית‬ ‫הרשת‬ ‫על‬ ‫נתונים‬ ‫הערים‬. 4.1.2.‫בנתוני‬ ‫העיקריות‬ ‫הבעיות‬ ‫מהן‬‫כיום‬ ‫לרשותך‬ ‫העומדים‬ ‫ם‬ ‫זו‬ ‫שאלה‬ ‫על‬ ‫השיבו‬ ‫הארגונים‬ ‫כל‬.‫ומת‬ ‫ירושלים‬ ‫לתחבורה‬ ‫אב‬ ‫תוכנית‬"‫ביותר‬ ‫הרב‬ ‫המספר‬ ‫את‬ ‫העלו‬ ‫ת‬ ‫בעיות‬ ‫של‬)7‫אחד‬ ‫כל‬(‫כיום‬ ‫לרשותם‬ ‫העומדים‬ ‫התחבורה‬ ‫בנתוני‬. ‫הנסקרים‬ ‫הארגונים‬ ‫כל‬ ‫של‬ ‫תשובותיהם‬ ‫פי‬ ‫על‬ ‫בנתונים‬ ‫העיקריות‬ ‫הבעיות‬ ‫דירוג‬: ‫כללי‬ ‫באופן‬,‫הי‬ ‫ניתן‬‫הנתונים‬ ‫מאיכות‬ ‫רצון‬ ‫שבעי‬ ‫אינם‬ ‫התחבורתיים‬ ‫המשתמשים‬ ‫כי‬ ‫להתרשם‬ ‫ה‬ ‫להם‬ ‫הזמינים‬.‫העדכניות‬ ‫את‬ ‫ציינו‬ ‫המשתמשים‬,‫האחידות‬,‫כבעיות‬ ‫לנתונים‬ ‫והנגישות‬ ‫האמינות‬ ‫הקיימים‬ ‫הנתונים‬ ‫של‬ ‫עיקריות‬,‫להלן‬ ‫כמוצג‬: •70%‫בעדכניות‬ ‫היא‬ ‫התחבורה‬ ‫נתוני‬ ‫של‬ ‫העיקרית‬ ‫שהבעיה‬ ‫השיבו‬ ‫מהארגונים‬)‫ועדכ‬‫ון‬( ‫הנתונים‬. •62%‫נתוני‬ ‫של‬ ‫העיקריות‬ ‫הבעיות‬ ‫הינן‬ ‫ואחידות‬ ‫התאמה‬ ‫של‬ ‫שבעיות‬ ‫ציינו‬ ‫מהארגונים‬ ‫התחבורה‬. •57%‫סטטיסטיות‬ ‫שבעיות‬ ‫חושבים‬ ‫מהארגונים‬)‫סטטיסטית‬ ‫אמינות‬,‫ושקיפות‬ ‫תיעוד‬(‫ובעיות‬ ‫התחבורה‬ ‫נתוני‬ ‫של‬ ‫העיקריות‬ ‫הבעיות‬ ‫הינן‬ ‫לנתונים‬ ‫ונגישות‬ ‫זמינות‬ ‫של‬.
  • 33.
    30 •19%‫חו‬ ‫מהארגונים‬‫נסיעה‬ ‫הרגלי‬‫מסקר‬ ‫הנובעות‬ ‫שהבעיות‬ ‫שבים‬,‫ו‬ ‫חוסר‬/‫בנתונים‬ ‫כפילות‬ ‫או‬, ‫נתוני‬ ‫של‬ ‫העיקריות‬ ‫הבעיות‬ ‫הינן‬ ‫עבודה‬ ‫מקומות‬ ‫ובנתוני‬ ‫דרכים‬ ‫תאונות‬ ‫בנתוני‬ ‫בעיות‬ ‫התחבורה‬. ‫ב‬ ‫רשום‬ ‫פרטניות‬ ‫בעיות‬ ‫ציון‬‫טבלה‬22. ‫הר‬ ‫סיווגם‬ ‫פי‬ ‫על‬ ‫בנתונים‬ ‫העיקריות‬ ‫הבעיות‬ ‫דירוג‬‫הנסקרים‬ ‫הארגונים‬ ‫של‬ ‫אשי‬: •‫הבעיות‬ ‫הינן‬ ‫הנתונים‬ ‫ובאחידות‬ ‫בהתאמה‬ ‫שבעיות‬ ‫חושבים‬ ‫המדיניות‬ ‫קובעי‬ ‫הארגונים‬ ‫רוב‬ ‫התחבורה‬ ‫נתוני‬ ‫של‬ ‫העיקריות‬. •‫בהתאמה‬ ‫ובעיות‬ ‫סטטיסטיות‬ ‫שבעיות‬ ‫חושבים‬ ‫מערכתי‬ ‫בתכנון‬ ‫העוסקים‬ ‫הארגונים‬ ‫כל‬ ‫התחבורה‬ ‫נתוני‬ ‫של‬ ‫העיקריות‬ ‫הבעיות‬ ‫הינן‬ ‫הנתונים‬ ‫ובאחידות‬.‫בנוסף‬,‫חושבים‬ ‫הארגונים‬ ‫רוב‬ ‫הנתונים‬ ‫בעדכון‬ ‫בעיות‬ ‫שקיימות‬,‫התחבורתיים‬ ‫בנתונים‬ ‫בעיות‬ ‫שקיימות‬ ‫חושבים‬ ‫ומחציתם‬ ‫נסיעה‬ ‫הרגלי‬ ‫בסקר‬ ‫שמקורם‬. •‫בתכנון‬ ‫העוסקים‬ ‫הארגונים‬ ‫רוב‬,‫הנתונים‬ ‫ובאחידות‬ ‫בהתאמה‬ ‫שבעיות‬ ‫חושבים‬ ‫ותפעול‬ ‫יישום‬ ‫התחבורה‬ ‫נתוני‬ ‫של‬ ‫העיקריות‬ ‫הבעיות‬ ‫הינן‬.‫בנו‬‫סף‬,‫בעיות‬ ‫שקיימות‬ ‫חושבים‬ ‫ממחציתם‬ ‫יותר‬ ‫סטטיסטיות‬,‫לנתונים‬ ‫ונגישות‬ ‫ובזמינות‬ ‫הנתונים‬ ‫בעדכון‬ ‫בעיות‬. •‫של‬ ‫העיקריות‬ ‫הבעיות‬ ‫הינן‬ ‫הנתונים‬ ‫ועדכון‬ ‫לנתונים‬ ‫ונגישות‬ ‫שזמינות‬ ‫חושבים‬ ‫היועצים‬ ‫כל‬ ‫התחבורה‬ ‫נתוני‬.‫תאונות‬ ‫בנתוני‬ ‫ובעיות‬ ‫סטטיסטיות‬ ‫בעיות‬ ‫שקיימות‬ ‫חושבים‬ ‫רובם‬ ‫בנוסף‬ ‫ה‬‫דרכים‬. •‫הבעיות‬ ‫הינן‬ ‫הנתונים‬ ‫ועדכון‬ ‫לנתונים‬ ‫ונגישות‬ ‫שזמינות‬ ‫חושבים‬ ‫הציבורית‬ ‫התחבורה‬ ‫מפעילי‬ ‫התחבורה‬ ‫נתוני‬ ‫של‬ ‫העיקריות‬. •‫של‬ ‫העיקריות‬ ‫הבעיות‬ ‫הינן‬ ‫דרכים‬ ‫תאונות‬ ‫ונתוני‬ ‫הנתונים‬ ‫שעדכון‬ ‫חושבים‬ ‫המקומיות‬ ‫ברשויות‬ ‫התחבורה‬ ‫נתוני‬.
  • 34.
    31 ‫טבלה‬22.‫ריכוז‬‫בנתונים‬ ‫בעיות‬ ‫בנושא‬‫תשובות‬ ‫פירוט‬ ‫בעיות‬... ‫תנועה‬ ‫וספירות‬ ‫וחגורה‬ ‫חיץ‬ ‫קווי‬ ‫סקרי‬ ‫לביצוע‬ ‫סטטיסטית‬ ‫אמינות‬ ‫ובעלת‬ ‫עקבית‬ ‫שיטה‬ ‫העדר‬ ‫גדולה‬ ‫שונות‬ ‫בגלל‬ ‫הנתונים‬ ‫בתקפות‬ ‫בעייתיות‬.‫ו‬ ‫במידה‬‫הסקרים‬‫עשוי‬ ‫הדבר‬ ‫נדירות‬ ‫לעתים‬ ‫נעשים‬ ‫הנתונים‬ ‫של‬ ‫ולהטיות‬ ‫לטעויות‬ ‫לגרום‬ ‫בהיקפ‬ ‫בעיות‬‫תקציביות‬ ‫בעיות‬ ‫בגלל‬ ‫ובאמינותם‬ ‫סקרים‬ ‫של‬ ‫ים‬ ‫מהימנות‬ ‫בעיות‬‫ב‬‫הלמ‬ ‫נתוני‬"‫ס‬ ‫שיטתיות‬ ‫אינן‬ ‫תנועה‬ ‫ספירות‬ ‫הספירות‬ ‫ביצוע‬ ‫אופן‬ ‫בגלל‬ ‫הנתונים‬ ‫באמינות‬ ‫בעיה‬,‫התוצאות‬ ‫ושונות‬ ‫הביצוע‬ ‫תדירות‬‫ובגלל‬‫שונות‬ ‫פקידה‬ ‫בימי‬‫ו‬‫הנתוני‬ ‫ברישום‬ ‫בעיות‬‫ם‬ ‫הסקרים‬ ‫ביצוע‬ ‫ובשיטות‬ ‫מקצועי‬ ‫בליווי‬ ‫בעיה‬ ‫ותיעודה‬ ‫מתודולוגיה‬ ‫בעיית‬–‫סקרים‬ ‫בבסיס‬ ‫שעומדות‬ ‫ההנחיות‬ ‫הם‬ ‫מה‬ ‫יודעים‬ ‫לא‬ ‫בשטח‬ ‫הקיים‬ ‫המצב‬ ‫ואת‬ ‫המציאות‬ ‫את‬ ‫משקפים‬ ‫תמיד‬ ‫לא‬ ‫וסקרים‬ ‫נתונים‬ ‫אליהם‬ ‫הגיעו‬ ‫איך‬ ‫ברור‬ ‫ולא‬ ‫אותם‬ ‫לאמת‬ ‫ניתן‬ ‫שלא‬ ‫נתונים‬ ‫ישנם‬ ‫לה‬ ‫בעיה‬ ‫יש‬ ‫ולכן‬ ‫אליהם‬ ‫הגיעו‬ ‫ואיך‬ ‫נתונים‬ ‫מאחורי‬ ‫עומד‬ ‫מה‬ ‫ברור‬ ‫תמיד‬ ‫לא‬‫מהנתונים‬ ‫בחלק‬ ‫שתמש‬ ‫ו‬ ‫בסקרים‬ ‫משתמשים‬ ‫בהם‬ ‫הנתונים‬ ‫בהיקף‬ ‫בעיה‬ ‫קיימת‬‫אותם‬ ‫דגמו‬ ‫מתי‬)‫מייצגים‬ ‫בהכרח‬ ‫לא‬.( ‫רמת‬‫נמוכה‬ ‫סטטיסטית‬ ‫מהימנות‬ ‫הנתונים‬ ‫באיכות‬ ‫בעיות‬ ‫בעיות‬ ‫סטטיסטיות‬ ‫ואין‬ ‫סדירות‬ ‫אין‬‫עקבי‬ ‫תהליך‬‫נתונים‬ ‫ועדכון‬ ‫איסוף‬ ‫של‬ ‫ורציף‬ ‫הנתונים‬ ‫התיישנות‬-‫שעובד‬ ‫נתונים‬ ‫ישנם‬‫רחוקות‬ ‫לעיתים‬ ‫מתעדכנים‬ ‫אך‬ ‫שוטף‬ ‫באופן‬ ‫איתם‬ ‫ים‬)‫סקר‬ ‫נסיעה‬ ‫הרגלי‬,‫מפקד‬-‫לעשור‬ ‫אחת‬(,‫כך‬,‫תוקפם‬ ‫שפג‬ ‫נתונים‬ ‫עם‬ ‫מתכננים‬ ‫שבפועל‬ ‫מצב‬ ‫שנוצר‬ ‫שינויים‬ ‫על‬ ‫לעמוד‬ ‫ניתן‬ ‫שבאמצעותם‬ ‫יותר‬ ‫גבוהה‬ ‫בתדירות‬ ‫אך‬ ‫קטן‬ ‫יותר‬ ‫בהיקף‬ ‫סקרים‬ ‫לעשות‬ ‫יש‬ ‫במגמות‬ ‫באת‬ ‫באינטרנט‬ ‫מספק‬ ‫נתונים‬ ‫עדכון‬ ‫אין‬‫הקיימים‬ ‫רים‬ ‫ורלוונטים‬ ‫מעודכנים‬ ‫נתונים‬ ‫סמך‬ ‫על‬ ‫ולא‬ ‫בטן‬ ‫תחושות‬ ‫סמך‬ ‫על‬ ‫רבות‬ ‫פעמים‬ ‫נעשה‬ ‫תכנון‬ ‫שא‬ ‫בגלל‬ ‫בסטייה‬ ‫ונמצאות‬ ‫נכונות‬ ‫אינן‬ ‫נסיעות‬ ‫מטריצות‬"‫ת‬,‫הרשת‬,‫הכבישים‬,‫ואזורי‬ ‫המסילות‬ ‫מעודכנים‬ ‫ואינם‬ ‫נכונים‬ ‫אינם‬ ‫הבינוי‬ ‫בעדכון‬ ‫בעייתיות‬‫ה‬‫נתונים‬‫ש‬ ‫לכך‬ ‫הגורמת‬‫המתכ‬ ‫של‬ ‫הרשתות‬‫מזו‬ ‫זו‬ ‫שונות‬ ‫ננים‬.‫נ‬‫פעילויות‬ ‫על‬ ‫תונים‬ ‫מזומנות‬ ‫יותר‬ ‫ולעיתים‬ ‫טובה‬ ‫יותר‬ ‫עדכון‬ ‫ברמת‬ ‫נחוצים‬ ‫רשת‬ ‫ועל‬ ‫משאיות‬ ‫תנועת‬ ‫סקר‬ ‫על‬ ‫לחזור‬ ‫יש‬‫ומטענים‬‫משתנה‬ ‫או‬ ‫יציבה‬ ‫התנועה‬ ‫כמה‬ ‫עד‬ ‫לדעת‬ ‫כדי‬,‫לקבלת‬ ‫יתר‬ ‫עומס‬ ‫על‬ ‫מידע‬,‫וכיוצ‬ ‫מסעות‬ ‫תכן‬"‫ב‬ ‫נתונים‬ ‫עדכון‬ ‫הזמיני‬ ‫הנתונים‬ ‫בין‬ ‫התאמה‬ ‫אין‬‫התכנון‬ ‫צרכי‬ ‫לבין‬ ‫ם‬ ‫נתונים‬ ‫בין‬ ‫התאמה‬ ‫חוסר‬)‫לדוגמא‬,‫מהירויות‬ ‫וסקר‬ ‫תנועה‬ ‫ספירת‬ ‫בין‬ ‫קשר‬ ‫אין‬( ‫בעיה‬‫אחידות‬ ‫חוסר‬ ‫של‬‫בהגדרות‬‫ביותר‬ ‫הבסיסיות‬)‫ותחבורתיות‬ ‫גיאוגרפיות‬(–‫ואין‬ ‫אחידות‬ ‫אין‬ ‫בהגדרות‬ ‫הסכמה‬,‫מרכזיים‬ ‫סקרים‬ ‫מתכנני‬ ‫בין‬ ‫לא‬ ‫גם‬ ‫זמן‬ ‫ערך‬ ‫בנתוני‬ ‫הגדרות‬ ‫בעיית‬)VOT( ‫בכ‬‫אזור‬ ‫ל‬)‫ירושלים‬,‫צפון‬,‫מרכז‬(‫והנחות‬ ‫אפיונים‬ ‫יש‬ ‫גוף‬ ‫ולכל‬ ‫האזורי‬ ‫המודל‬ ‫את‬ ‫אחר‬ ‫גוף‬ ‫מתחזק‬ ‫המודלים‬ ‫בין‬ ‫התאמה‬ ‫ואין‬ ‫אחרות‬ ‫יסוד‬ ‫הלמ‬ ‫נתוני‬ ‫בין‬ ‫התאמה‬ ‫חוסר‬"‫הפנים‬ ‫משרד‬ ‫של‬ ‫התושבים‬ ‫מרשם‬ ‫לנתוני‬ ‫ס‬ ‫כ‬‫שונה‬ ‫ברמה‬ ‫מידע‬ ‫מתחזקת‬ ‫מקומית‬ ‫רשות‬ ‫ל‬ ‫זה‬ ‫שונים‬ ‫לעיתים‬ ‫שונים‬ ‫ממקורות‬ ‫נתונים‬‫מזה‬,‫לתחזיות‬ ‫הנוגע‬ ‫בכל‬ ‫בעיקר‬ ‫בשטח‬ ‫שקורה‬ ‫למה‬ ‫רישוי‬ ‫נתוני‬ ‫בין‬ ‫התאמה‬ ‫חוסר‬ ‫של‬ ‫בהתאמתם‬ ‫בעייתיות‬‫סקרים‬‫שונים‬ ‫משתמשים‬ ‫של‬ ‫למטרות‬ ‫ב‬‫סקרי‬‫המתאימה‬ ‫ברזולוציה‬ ‫שאינם‬ ‫או‬ ‫טובה‬ ‫מספיק‬ ‫ברזולוציה‬ ‫אינם‬ ‫הנתונים‬ ‫רבים‬ ‫ם‬ ‫נ‬‫תוני‬GIS‫תמיד‬ ‫לא‬ ‫הרשויות‬ ‫של‬‫נכונים‬.‫ב‬ ‫מתבטא‬ ‫הדבר‬‫שג‬ ‫אינפורמציה‬‫ויה‬,‫דיוקים‬ ‫אי‬‫או‬‫ב‬‫חוסר‬ ‫באינפורמציה‬ ‫מדויק‬ ‫תמיד‬ ‫ולא‬ ‫מוגבל‬ ‫הוא‬ ‫מפה‬ ‫חברת‬ ‫של‬ ‫במפות‬ ‫שמסופק‬ ‫התחבורתי‬ ‫המידע‬)‫נתיבים‬,‫מסלולים‬, ‫נת‬"‫צים‬,‫וכו‬ ‫מסופים‬'.(‫אין‬‫מפות‬ ‫בין‬ ‫התאמה‬/‫חב‬ ‫של‬ ‫שכבות‬'‫אחרים‬ ‫לגורמים‬ ‫מפה‬)‫מח‬'‫מדידות‬ ‫לדוגמא‬.( ‫התאמה‬ ‫ואחידות‬
  • 35.
    32 ‫טבלה‬22.‫בנתונים‬ ‫בעיות‬ ‫בנושא‬‫תשובות‬ ‫ריכוז‬)‫המשך‬( ‫פירוט‬ ‫בעיות‬... ‫חוסר‬‫ועדכונים‬ ‫לנתונים‬ ‫גישה‬ ‫נתונים‬ ‫של‬ ‫נמוכה‬ ‫זמינות‬-‫יוצא‬ ‫כפועל‬,‫אזור‬ ‫אותו‬ ‫את‬ ‫המתכננים‬ ‫תחבורתיים‬ ‫מתכננים‬ ‫של‬ ‫הרשתות‬ ‫שונות‬,‫מזו‬ ‫זו‬ ‫מהותי‬ ‫באופן‬ ‫לעיתים‬ ‫ללמ‬"‫ע‬ ‫מפורטים‬ ‫נתונים‬ ‫יש‬ ‫ס‬‫קרקע‬ ‫שימושי‬ ‫ל‬)‫מהמפקד‬(‫נגישים‬ ‫לא‬ ‫הם‬ ‫אך‬ ‫מה‬ ‫עשה‬ ‫מי‬ ‫של‬ ‫מסודר‬ ‫פרסום‬ ‫אין‬,‫מהם‬‫הקיימים‬ ‫הנתונים‬,‫אותם‬ ‫להשיג‬ ‫ניתן‬ ‫וכיצד‬ ‫זמינותם‬ ‫מ‬ ‫בשימוש‬ ‫רכבים‬ ‫על‬ ‫נתונים‬ ‫בהשגת‬ ‫בעייתיות‬"‫ב‬ ‫ואגד‬ ‫דן‬ ‫כמו‬ ‫מפעילים‬ ‫על‬ ‫נתונים‬ ‫של‬ ‫זמינות‬ ‫אי‬ ‫הלמ‬ ‫של‬ ‫האינטרנט‬ ‫אתר‬ ‫במפת‬ ‫בעייתיות‬"‫ס‬-‫להגיע‬ ‫קושי‬‫נתונים‬ ‫ולאתר‬ ‫ה‬‫שרוצים‬ ‫ובצורה‬ ‫בפורמט‬ ‫זמינים‬ ‫תמיד‬ ‫לא‬ ‫הקיימים‬ ‫נתונים‬ ‫הנתונים‬ ‫בזרימת‬ ‫בעיה‬‫ו‬‫בנגישות‬‫אליהם‬.‫אליהם‬ ‫לגשת‬ ‫איך‬ ‫ברור‬ ‫לא‬ ‫רק‬ ‫קיים‬ ‫מהנתונים‬ ‫גדול‬ ‫חלק‬ ‫קיימים‬ ‫נתונים‬ ‫בהשגת‬ ‫בעייתיות‬)‫ביורוקרטיות‬ ‫בעיות‬(–‫מסודרת‬ ‫הגדרה‬ ‫דרושה‬,‫כמידע‬ ‫נחשב‬ ‫מה‬ ‫ומהם‬ ‫הכלל‬ ‫נחלת‬ ‫שהוא‬‫להשגתו‬ ‫הערוצים‬ ‫אין‬‫תנועה‬ ‫ספירות‬ ‫כמו‬ ‫נתונים‬ ‫ומסדי‬ ‫מאגרי‬ ‫של‬ ‫ויעיל‬ ‫נוח‬ ‫סידור‬. ‫ובהירות‬ ‫שקיפות‬ ‫אין‬‫מידע‬ ‫ומאגרי‬‫מסודרים‬,‫לכולם‬ ‫ונגישים‬ ‫פתוחים‬ ‫ונגישות‬ ‫זמינות‬ ‫לנתונים‬ ‫נסיעה‬ ‫הרגלי‬ ‫סקר‬ ‫של‬ ‫בעיות‬–‫דגימה‬,‫השאלות‬ ‫מספר‬‫וכד‬' ‫ייצו‬ ‫בגלל‬ ‫נסיעה‬ ‫הרגלי‬ ‫מסקר‬ ‫מידע‬ ‫להפיק‬ ‫קושי‬‫אוכלוסי‬ ‫של‬ ‫נמוך‬ ‫ג‬‫ו‬‫ת‬)‫לדוגמא‬,‫ירושלים‬2%( ‫הנסיעות‬ ‫כל‬ ‫את‬ ‫משחזר‬ ‫אינו‬ ‫נסיעה‬ ‫הרגלי‬ ‫סקר‬)‫כ‬ ‫מכסה‬ ‫גסה‬ ‫בהערכה‬-60%‫בלבד‬ ‫מהנסיעות‬( ‫נסיעה‬ ‫הרגלי‬ ‫סקר‬‫בעייתיים‬ ‫לקהלים‬ ‫מגיע‬ ‫איננו‬)‫חיילים‬,‫וכו‬ ‫סטודנטים‬'( ‫עבודה‬ ‫למטרות‬ ‫שאינן‬ ‫בנסיעות‬ ‫בעייתיות‬ ‫הנתונים‬ ‫בתיעוד‬ ‫בעייתיות‬ ‫בי‬ ‫אין‬‫הנתונים‬ ‫לאימות‬ ‫פנימית‬ ‫קורת‬ ‫הרגלי‬ ‫סקר‬ ‫נסיעה‬ ‫ב‬‫רכב‬ ‫כלי‬ ‫של‬ ‫בעלות‬ ‫ברישום‬ ‫עיה‬-‫של‬ ‫זמינות‬ ‫לבין‬ ‫רשום‬ ‫שהרכב‬ ‫איפה‬ ‫בין‬ ‫התאמה‬ ‫חוסר‬‫רכב‬ ‫כלי‬ ‫היום‬ ‫עד‬,‫מינוע‬ ‫רמת‬ ‫בתחזיות‬ ‫שגויות‬ ‫לתוצאות‬ ‫והובילה‬ ‫שגויה‬ ‫הייתה‬ ‫הנתונים‬ ‫איסוף‬ ‫צורת‬ ‫מינוע‬ ‫רמת‬ ‫ב‬‫בהשג‬ ‫הן‬ ‫המשטרה‬ ‫בנתוני‬ ‫עייתיות‬‫הנתונים‬ ‫בטיב‬ ‫והן‬ ‫תם‬ ‫התאונות‬ ‫את‬ ‫לייחס‬ ‫יהיה‬ ‫שאפשר‬ ‫כדי‬ ‫הדרכים‬ ‫רשת‬ ‫של‬ ‫למאגר‬ ‫התאונות‬ ‫נתוני‬ ‫בין‬ ‫קשר‬ ‫שיהיה‬ ‫צריך‬ ‫התרחשו‬ ‫הם‬ ‫שבו‬ ‫למיקום‬ ‫מספרן‬ ‫ואת‬ ‫אין‬‫בלבד‬ ‫נזק‬ ‫עם‬ ‫תאונות‬ ‫על‬ ‫נתונים‬)‫ללא‬‫נפגעים‬(‫מיקומם‬ ‫ועל‬ ‫ה‬‫דרכים‬ ‫בתאונות‬ ‫הקשורים‬ ‫הנתונים‬ ‫אספקת‬ ‫על‬ ‫אחראית‬ ‫משטרה‬.‫ה‬ ‫במהלך‬‫השתנו‬ ‫שנים‬ ‫ללמ‬ ‫מעבירים‬ ‫וכיום‬ ‫הקריטריונים‬"‫כ‬ ‫על‬ ‫רק‬ ‫מידע‬ ‫ס‬-1/6‫המתרחשות‬ ‫מהתאונות‬.‫הולך‬ ‫הנתונים‬ ‫בסיס‬ ‫הכללית‬ ‫התמונה‬ ‫את‬ ‫ומעוות‬ ‫וצר‬ ‫עצמם‬ ‫הנפגעים‬ ‫על‬ ‫למידע‬ ‫תאונות‬ ‫על‬ ‫מידע‬ ‫בהצלבת‬ ‫בעייתיות‬ ‫קיימת‬ ‫דרכים‬ ‫תאונות‬ ‫במפקד‬ ‫עבודה‬ ‫מקומות‬ ‫נתוני‬ ‫עם‬ ‫בעיות‬-20%‫מ‬ ‫והעדכון‬ ‫ידוע‬ ‫לא‬‫עם‬ ‫שמתכננים‬ ‫כך‬ ‫לעשור‬ ‫אחת‬ ‫תבצע‬ ‫מעודכנים‬ ‫שאינם‬ ‫נתונים‬ ‫כ‬‫עבודה‬ ‫ומקומות‬ ‫רכב‬ ‫כלי‬ ‫של‬ ‫תובת‬–‫האמיתי‬ ‫מקורם‬ ‫מהו‬ ‫לדעת‬ ‫ניתן‬ ‫לא‬ ‫עבודה‬ ‫מקומות‬ ‫ארנונה‬ ‫קבצי‬ ‫של‬ ‫השימושים‬ ‫בהגדרת‬ ‫בעייתיות‬‫הקרקע‬ ‫שימושי‬ ‫ניתוח‬ ‫לצורך‬ ‫קרקע‬ ‫שימושי‬ ‫לתכנון‬ ‫היעד‬ ‫שנת‬‫לרוב‬ ‫היא‬2020‫ו‬‫כיום‬,‫לטוו‬ ‫נדרשים‬‫ל‬ ‫ולתכנון‬ ‫יותר‬ ‫ארוך‬ ‫ח‬-2030‫ל‬ ‫ואפילו‬-2040 ‫ירודה‬ ‫תחזיות‬ ‫איכות‬ ‫תחזיות‬
  • 36.
    33 4.1.3.‫התחבורה‬ ‫נתוני‬ ‫לשיפור‬‫ביותר‬ ‫חשוב‬ ‫לך‬ ‫נראה‬ ‫מה‬ ‫זו‬ ‫שאלה‬ ‫על‬ ‫השיבו‬ ‫הארגונים‬ ‫כל‬.‫של‬ ‫ביותר‬ ‫הרב‬ ‫המספר‬ ‫את‬ ‫העלתה‬ ‫ירושלים‬ ‫לתחבורה‬ ‫אב‬ ‫תוכנית‬ ‫קטגוריות‬)5‫במספר‬(‫התחבורה‬ ‫נתוני‬ ‫את‬ ‫לשפר‬ ‫ביותר‬ ‫חשוב‬ ‫שבהן‬. ‫הנסקרים‬ ‫הארגונים‬ ‫כל‬ ‫של‬ ‫תשובותיהם‬ ‫פי‬ ‫על‬ ‫התחבורה‬ ‫נתוני‬ ‫לשיפור‬ ‫החשובים‬ ‫הנושאים‬ ‫דירוג‬: •48%‫הנתונים‬ ‫שארגון‬ ‫חושבים‬ ‫מהארגונים‬,‫ביותר‬ ‫החשוב‬ ‫הנושא‬ ‫הינו‬ ‫וזמינותם‬ ‫עדכונם‬ ‫התחבורה‬ ‫נתוני‬ ‫לשיפור‬. •38%‫התח‬ ‫נתוני‬ ‫לשיפור‬ ‫ביותר‬ ‫החשוב‬ ‫הנושא‬ ‫הינו‬ ‫המידע‬ ‫שריכוז‬ ‫חושבים‬ ‫מהארגונים‬‫בורה‬. •29%‫לשיפור‬ ‫ביותר‬ ‫החשוב‬ ‫הנושא‬ ‫הינו‬ ‫מתקדמות‬ ‫טכנולוגיות‬ ‫שהכנסת‬ ‫חושבים‬ ‫מהארגונים‬ ‫התחבורה‬ ‫נתוני‬. •19%‫לשיפור‬ ‫ביותר‬ ‫החשוב‬ ‫הנושא‬ ‫הינו‬ ‫עבודה‬ ‫ומקומות‬ ‫מועסקים‬ ‫שנתוני‬ ‫חושבים‬ ‫מהארגונים‬ ‫התחבורה‬ ‫נתוני‬. ‫ב‬ ‫מופיעה‬ ‫המשתמשים‬ ‫ידי‬ ‫על‬ ‫צוינו‬ ‫אשר‬ ‫פרטניים‬ ‫שיפורים‬ ‫רשימת‬‫ט‬‫בלה‬23. ‫הנסקרים‬ ‫הארגונים‬ ‫של‬ ‫הראשי‬ ‫סיווגם‬ ‫פי‬ ‫על‬ ‫התחבורה‬ ‫נתוני‬ ‫לשיפור‬ ‫החשובים‬ ‫הנושאים‬ ‫דירוג‬: •‫נתוני‬ ‫לשיפור‬ ‫ביותר‬ ‫החשוב‬ ‫הנושא‬ ‫הינו‬ ‫המידע‬ ‫שריכוז‬ ‫חושבים‬ ‫המדיניות‬ ‫קובעי‬ ‫הארגונים‬ ‫רוב‬ ‫התחבורה‬. •‫ה‬ ‫שארגון‬ ‫חושבים‬ ‫מערכתי‬ ‫בתכנון‬ ‫העוסקים‬ ‫הארגונים‬ ‫רוב‬‫נתונים‬,‫הינו‬ ‫וזמינותם‬ ‫עדכונם‬ ‫התחבורה‬ ‫נתוני‬ ‫לשיפור‬ ‫ביותר‬ ‫החשוב‬ ‫הנושא‬. •‫בתכנון‬ ‫העוסקים‬ ‫מהארגונים‬ ‫כמחצית‬,‫הנתונים‬ ‫שארגון‬ ‫חושבים‬ ‫ותפעול‬ ‫יישום‬,‫עדכונם‬ ‫התחבורה‬ ‫נתוני‬ ‫לשיפור‬ ‫ביותר‬ ‫החשובים‬ ‫הנושאים‬ ‫הינם‬ ‫המידע‬ ‫וריכוז‬ ‫וזמינותם‬. •‫הנתונים‬ ‫שארגון‬ ‫חושבים‬ ‫היועצים‬ ‫רוב‬,‫עדכונ‬‫לשיפור‬ ‫ביותר‬ ‫החשוב‬ ‫הנושא‬ ‫הינו‬ ‫וזמינותם‬ ‫ם‬ ‫התחבורה‬ ‫נתוני‬. •‫החשוב‬ ‫הנושא‬ ‫הינו‬ ‫מתקדמות‬ ‫טכנולוגיות‬ ‫שהכנסת‬ ‫חושבים‬ ‫הציבורית‬ ‫התחבורה‬ ‫מפעילי‬ ‫התחבורה‬ ‫נתוני‬ ‫לשיפור‬ ‫ביותר‬. •‫לשיפור‬ ‫ביותר‬ ‫החשוב‬ ‫הנושא‬ ‫הינו‬ ‫מתקדמות‬ ‫טכנולוגיות‬ ‫שהכנסת‬ ‫חושבים‬ ‫המקומיות‬ ‫ברשויות‬ ‫התחבורה‬ ‫נתוני‬.
  • 37.
    34 ‫ט‬‫בלה‬23.‫תחבורתיים‬ ‫לנתונים‬ ‫שיפורים‬‫בנושא‬ ‫תשובות‬ ‫ריכוז‬ ‫פירוט‬ ‫שיפורים‬... ‫ומסודר‬ ‫שיטתי‬ ‫איסוף‬ ‫וקבועים‬ ‫שוטפים‬ ‫עדכונים‬ ‫הדרכים‬ ‫רשת‬ ‫ברמת‬ ‫הנתונים‬ ‫של‬ ‫מסודר‬ ‫ארגון‬,‫תח‬"‫גיאוגרפיים‬ ‫ואזורים‬ ‫צ‬ ‫ומתמשך‬ ‫שוטף‬ ‫נתונים‬ ‫איסוף‬ ‫ובהירות‬ ‫שקיפות‬ ‫ארגון‬,‫על‬ ‫מידע‬‫אליהם‬ ‫להגיע‬ ‫ואיך‬ ‫הקיימים‬ ‫הנתונים‬ ‫ונושם‬ ‫חי‬ ‫נתונים‬ ‫קובץ‬,‫דורש‬ ‫לכל‬ ‫וזמין‬ ‫מעודכן‬ ‫בנתונים‬ ‫ושיתוף‬ ‫מידע‬ ‫מאגרי‬ ‫של‬ ‫זמינות‬ ‫כפילויות‬ ‫נטרול‬ ‫נסיעה‬ ‫אמצעי‬ ‫לפי‬ ‫יעד‬ ‫שנת‬ ‫לכל‬ ‫ומטריצות‬ ‫נתונים‬ ‫הסדרת‬‫זרימ‬‫וה‬ ‫הנתונים‬ ‫ת‬‫נגישות‬‫אליה‬‫ם‬ ‫מסדורים‬ ‫מאגרים‬,‫לכולם‬ ‫ונגישים‬ ‫פתוחים‬ ‫הנתו‬ ‫ארגון‬‫נים‬, ‫עדכונם‬ ‫וזמינותם‬ ‫ממלכתית‬ ‫ראייה‬ ‫חסרה‬,‫תחבורה‬ ‫לגבי‬ ‫ומערכתית‬ ‫כוללנית‬‫את‬ ‫שתרכז‬ ‫ומכוונת‬ ‫מנהלת‬ ‫ויד‬ ‫זו‬ ‫בראייה‬ ‫הצרכים‬ ‫התחבורתיים‬ ‫הנתונים‬ ‫כל‬ ‫של‬ ‫כולל‬ ‫מידע‬ ‫מאגר‬‫את‬ ‫שיציג‬‫בשלמותה‬ ‫התמונה‬ ‫וכוללת‬ ‫אחידה‬ ‫מידע‬ ‫מערכת‬ ‫הנתונים‬ ‫את‬ ‫שירכז‬ ‫מרכזי‬ ‫גוף‬,‫אותם‬ ‫ויפיץ‬ ‫יתחזק‬ ‫מאגר‬‫הקיימים‬ ‫התחבורתיים‬ ‫הנתונים‬ ‫של‬ ‫שלמה‬ ‫תמונה‬ ‫שיספק‬ ‫מרכזי‬ ‫המידע‬ ‫ריכוז‬ ‫מערכות‬ ‫התקנת‬GPS‫בתח‬"‫השירות‬ ‫לשיפור‬ ‫מידע‬ ‫ולהעברת‬ ‫אמיתי‬ ‫בזמן‬ ‫ביצוע‬ ‫נתוני‬ ‫לקבלת‬ ‫צ‬ ‫לציבור‬ ‫של‬ ‫מערכת‬GIS‫א‬ ‫של‬ ‫ברמה‬ ‫נתונים‬ ‫שתרכז‬"‫מידע‬ ‫ותכיל‬ ‫ס‬‫על‬‫אוכלוסייה‬,‫מועסקים‬,‫חניה‬,‫וכו‬' ‫מתוחכ‬ ‫טכנולוגיות‬ ‫הכנסת‬‫הנתונים‬ ‫לאיסוף‬ ‫מות‬‫ו‬‫העברת‬‫ם‬On-Line ‫ה‬‫עבר‬‫מ‬ ‫ת‬‫נתון‬ ‫זמן‬ ‫בכל‬ ‫קורה‬ ‫מה‬ ‫שידעו‬ ‫לנוסעים‬ ‫אמיתי‬ ‫בזמן‬ ‫ידע‬ ‫התח‬ ‫ותפעול‬ ‫תכנון‬ ‫לצורכי‬ ‫הטכנולוגית‬ ‫המהפכה‬ ‫את‬ ‫לרתום‬"‫צ‬ ‫שונות‬ ‫ומערכות‬ ‫טכנולוגיות‬ ‫בין‬ ‫ממשקים‬ ‫הסדרת‬ ‫טכנולוגיות‬ ‫מתקדמות‬ ‫עבודה‬ ‫ומקומות‬ ‫מועסקים‬ ‫פריסת‬ ‫על‬ ‫נתונים‬ ‫על‬ ‫נתונים‬‫עבודה‬ ‫מקומות‬ ‫במספר‬ ‫או‬ ‫משרה‬ ‫בחלקיות‬ ‫שעובדים‬ ‫אנשים‬ ‫מועסקים‬/ ‫מקומות‬ ‫עבודה‬ ‫התחבורה‬ ‫מתכנני‬ ‫של‬ ‫לצרכים‬ ‫והסקרים‬ ‫הנתונים‬ ‫התאמת‬ ‫משתמשים‬ ‫בהם‬ ‫ובנתונים‬ ‫בהגדרות‬ ‫ואחידות‬ ‫תיאום‬ ‫יצירת‬ ‫ה‬ ‫התאמת‬‫נתונים‬‫ל‬‫נקודתית‬ ‫ברמה‬ ‫וכלה‬ ‫מערכתית‬ ‫מראייה‬ ‫החל‬ ‫שונות‬ ‫רזולוציות‬ ‫תיאום‬ ‫והתאמה‬ ‫נתונ‬‫קרקע‬ ‫שימושי‬ ‫י‬ ‫ייחודיות‬ ‫אוכלוסיות‬ ‫של‬ ‫נסיעה‬ ‫הרגלי‬ ‫ארוך‬ ‫לטווח‬ ‫פרויקטים‬ ‫של‬ ‫חיזוי‬ ‫מערכת‬‫ו‬‫שלהם‬ ‫המימוש‬ ‫סיכויי‬ ‫לאומי‬ ‫ביטוח‬ ‫של‬ ‫הנתונים‬ ‫במאגרי‬ ‫שימוש‬ ‫לשלם‬ ‫נכונות‬ ‫סקרי‬ ‫התכנון‬ ‫גופי‬ ‫לכל‬ ‫ומעודכנת‬ ‫אחידה‬ ‫כבישים‬ ‫רשת‬ ‫נסיעות‬ ‫פיתול‬ ‫סקרי‬ ‫בעולם‬ ‫אחרות‬ ‫ערים‬ ‫על‬ ‫השוואתיים‬ ‫נתונים‬ ‫נוה‬‫ומובנה‬ ‫מסודר‬ ‫כלכלית‬ ‫כדאיות‬ ‫בדיקות‬ ‫ל‬ ‫שונות‬ ‫תחבורה‬ ‫מערכות‬ ‫בין‬ ‫והממשקים‬ ‫תחבורה‬ ‫אמצעי‬ ‫שילוב‬ ‫של‬ ‫הנושא‬ ‫פיתוח‬ ‫אחר‬
  • 38.
    35 4.2.‫בעתיד‬ ‫נתונים‬ ‫לאיסוף‬‫תכניות‬ ‫הקרובות‬ ‫השנים‬ ‫במהלך‬ ‫סקרים‬ ‫לביצוע‬ ‫תכניות‬ ‫לארגונכם‬ ‫יש‬ ‫האם‬? ‫זו‬ ‫שאלה‬ ‫על‬ ‫בשלילה‬ ‫השיבו‬ ‫הבאים‬ ‫הארגונים‬:‫ת‬ ‫לתחבורה‬ ‫אב‬ ‫תכנית‬"‫א‬,‫יה‬‫גור‬ ‫ודה‬,‫הארגונים‬ ‫וכל‬ ‫המדיניות‬ ‫קובעי‬)‫התחבורה‬ ‫משרד‬–‫יבשה‬ ‫מנהל‬,‫תח‬ ‫אגף‬"‫המחוז‬ ‫ומהנדס‬ ‫צ‬.( ‫הנסקרים‬ ‫הארגונים‬ ‫של‬ ‫הראשי‬ ‫סיווגם‬ ‫פי‬ ‫על‬ ‫סקרים‬ ‫לביצוע‬ ‫תכניות‬: •‫עצמאי‬ ‫באופן‬ ‫סקרים‬ ‫לבצע‬ ‫ממעטים‬ ‫המדיניות‬ ‫קובעי‬ ‫הארגונים‬,‫לקראת‬ ‫הערכות‬ ‫מבצעים‬ ‫אך‬ ‫של‬ ‫הכנתם‬‫והוצ‬ ‫נסיעה‬ ‫הרגלי‬ ‫סקר‬‫ולמכרז‬ ‫אתו‬,‫תחבורתיים‬ ‫נתונים‬ ‫מסד‬ ‫לבניית‬ ‫סקרים‬‫וסקר‬ ‫מטענים‬ ‫הובלת‬. •‫מערכתי‬ ‫בתכנון‬ ‫העוסקים‬ ‫הנסקרים‬ ‫הארגונים‬ ‫לכל‬)‫הפעילים‬(‫סקרים‬ ‫לביצוע‬ ‫תוכניות‬ ‫יש‬: o‫חיפה‬ ‫אב‬ ‫תוכנית‬-‫תנועה‬ ‫ספירות‬,‫וחגורה‬ ‫חיץ‬,‫תחבורה‬ ‫מסוף‬ ‫פתיחת‬ ‫לקראת‬ ‫סקר‬ ‫חיפה‬ ‫בדרום‬,‫שוט‬ ‫באופן‬ ‫שמתקיימים‬ ‫הסקרים‬ ‫וכל‬‫ף‬ o‫ירושלים‬ ‫אב‬ ‫תוכנית‬–‫סקר‬‫הציבורית‬ ‫בתחבורה‬ ‫נוסעים‬‫מטרופוליני‬,‫הרגלי‬ ‫סקר‬ ‫מטרופוליני‬ ‫נסיעה‬,‫ובמטרופולין‬ ‫בירושלים‬ ‫מהירויות‬ ‫סקר‬‫שמתקיימים‬ ‫הסקרים‬ ‫וכל‬ ‫שוטף‬ ‫באופן‬ o‫איילון‬ ‫נתיבי‬–‫ציבורית‬ ‫תחבורה‬ ‫אגף‬–‫בתחבורה‬ ‫נוסעים‬ ‫סקרי‬ ‫של‬ ‫שוטף‬ ‫עדכון‬ ‫הציבורית‬ •‫הנסקרי‬ ‫הארגונים‬ ‫לכל‬‫בתכנון‬ ‫העוסקים‬ ‫ם‬,‫סקרים‬ ‫לביצוע‬ ‫תוכניות‬ ‫יש‬ ‫ותפעול‬ ‫יישום‬: o‫נת‬"‫ע‬-‫וחגורה‬ ‫חיץ‬ ‫וספירות‬ ‫חתך‬ ‫ספירות‬‫ו‬‫תח‬ ‫משתמשי‬ ‫של‬ ‫רצון‬ ‫שביעות‬ ‫סקרי‬"‫צ‬ o‫איילון‬ ‫נתיבי‬-‫מרומזרים‬ ‫בצמתים‬ ‫תורים‬ ‫אורכי‬ ‫מדידות‬,‫תנועה‬ ‫ספירות‬,‫מוצא‬ ‫סקרי‬ -‫יעד‬‫שוטף‬ ‫באופן‬ ‫שמתבצעים‬ ‫הסקרים‬ ‫וכל‬ o‫ציבור‬ ‫תחבורה‬ ‫מנהלת‬‫ית‬-‫ה‬ ‫כל‬‫ב‬ ‫שמתבצעים‬ ‫סקרים‬‫שוטף‬ ‫אופן‬‫לאשכולות‬–‫תחרות‬ o‫ישראל‬ ‫רכבת‬-‫הרכבת‬ ‫בחניוני‬ ‫תשלום‬ ‫גביית‬ ‫לצורך‬ ‫נבחרות‬ ‫בתחנות‬ ‫חניה‬ ‫תעריפי‬, ‫סקרי‬‫רכבת‬ ‫לתחנות‬ ‫הזנה‬ ‫על‬ ‫בקרה‬)‫לפני‬ ‫רק‬ ‫ולא‬ ‫תחנה‬ ‫פתיחת‬ ‫לאחר‬ ‫גם‬(‫וכל‬ ‫שוטף‬ ‫באופן‬ ‫שמתבצעים‬ ‫הסקרים‬ o‫מע‬"‫צ‬-‫אינוונטר‬ ‫סקר‬1 ,‫שמתבצע‬ ‫הסקרים‬ ‫כל‬‫שוטף‬ ‫באופן‬ ‫ים‬ •‫הבאים‬ ‫הסקרים‬ ‫את‬ ‫לבצע‬ ‫מתכננים‬ ‫התחבורה‬ ‫יועצי‬: o‫מת‬ ‫חברת‬"‫מתכננת‬ ‫ת‬‫קרקע‬ ‫שימושי‬ ‫עירוב‬ ‫על‬ ‫סקר‬‫ו‬‫תחבורה‬ ‫שבין‬ ‫הקשר‬ ‫על‬ ‫סקר‬ ‫למיקום‬ o‫מתכננת‬ ‫דגש‬ ‫חברת‬‫מהירויות‬ ‫סקרי‬‫ו‬‫שירות‬ ‫ורמות‬ ‫קיבולת‬ ‫סקרי‬ •‫הבאים‬ ‫הסקרים‬ ‫את‬ ‫לבצע‬ ‫מתכננים‬ ‫הציבורית‬ ‫תחבורה‬ ‫מפעילי‬: 1 ‫מהלמ‬ ‫שהתקבל‬ ‫מידע‬"‫ס‬
  • 39.
    36 o‫דן‬ ‫חברת‬-‫סקר‬‫בתחבורה‬ ‫נוסעים‬‫של‬ ‫השימוש‬ ‫תדירות‬ ‫ועל‬ ‫תשלום‬ ‫סוגי‬ ‫התפלגות‬ ‫על‬ ‫הציבורית‬)‫נוסעים‬ ‫נסיעות‬ ‫התפלגות‬(‫ו‬‫סקר‬‫את‬ ‫הבודק‬‫קשר‬‫ההזנה‬ ‫י‬‫לדן‬ ‫אגד‬ ‫בין‬ ‫בתחנה‬‫ה‬‫מרכזית‬‫בת‬"‫א‬. o‫אגד‬ ‫חברת‬-‫שמת‬ ‫הסקרים‬ ‫כל‬‫שוטף‬ ‫באופן‬ ‫בצעים‬‫ב‬ ‫ושותפות‬‫הגדולים‬ ‫סקרים‬ ‫ש‬‫י‬‫תבצע‬‫ו‬‫הארץ‬ ‫ברחבי‬ ‫הציבורית‬ ‫בתחבורה‬)‫י‬-‫ם‬,‫חי‬‫פה‬,‫ת‬"‫א‬.( •‫הבאים‬ ‫הסקרים‬ ‫את‬ ‫לבצע‬ ‫מתכננות‬ ‫שנסקרו‬ ‫המקומיות‬ ‫הרשויות‬: o‫ת‬ ‫עיריית‬"‫א‬-‫תמרורים‬ ‫וסקר‬ ‫בחצרות‬ ‫חניה‬ ‫סקר‬. o‫פ‬ ‫עיריית‬"‫ת‬-‫תמרורים‬ ‫סקר‬ ‫השלמת‬,‫בפ‬ ‫מגורים‬ ‫שכונות‬ ‫של‬ ‫תחבורתית‬ ‫בחינה‬"‫ת‬ ‫לתחבורה‬ ‫אב‬ ‫ותוכנית‬. 4.2.1.‫מידע‬ ‫מאגרי‬ ‫לשדרוג‬ ‫תכניות‬ ‫לארגונכם‬ ‫יש‬ ‫האם‬ ‫השי‬ ‫הבאים‬ ‫הארגונים‬‫זו‬ ‫שאלה‬ ‫על‬ ‫בשלילה‬ ‫בו‬:‫ת‬ ‫לתחבורה‬ ‫אב‬ ‫תכנית‬"‫א‬,‫גור‬ ‫יהודה‬,‫וכל‬ ‫דגש‬ ‫המדיניות‬ ‫קובעי‬ ‫הארגונים‬)‫התחבורה‬ ‫משרד‬–‫יבשה‬ ‫מנהל‬,‫המחוז‬ ‫ומהנדס‬ ‫ציבורית‬ ‫תחבורה‬ ‫אגף‬.( ‫הנסקרים‬ ‫הארגונים‬ ‫של‬ ‫הראשי‬ ‫סיווגם‬ ‫פי‬ ‫על‬ ‫מידע‬ ‫מאגרי‬ ‫לשדרוג‬ ‫תכניות‬: •‫מאגרי‬ ‫מחזיקים‬ ‫אינם‬ ‫המדיניות‬ ‫קובעי‬ ‫הארגונים‬‫עצמאיים‬ ‫מידע‬. •‫מידע‬ ‫מאגרי‬ ‫לשדרוג‬ ‫תוכניות‬ ‫יש‬ ‫מערכתי‬ ‫בתכנון‬ ‫העוסקים‬ ‫הפעילים‬ ‫הארגונים‬ ‫לכל‬: o‫חיפה‬ ‫אב‬ ‫תוכנית‬-‫והצפון‬ ‫חיפה‬ ‫מחוזות‬ ‫של‬ ‫מידע‬ ‫מאגר‬ ‫שדרוג‬:‫רשתות‬,‫ביקושים‬ ‫וכיוצ‬"‫ב‬ o‫ירושלים‬ ‫אב‬ ‫תוכנית‬-‫תב‬ ‫של‬ ‫מידע‬ ‫במאגר‬ ‫ושימוש‬ ‫התחברות‬"‫עות‬/‫של‬ ‫ארנונה‬ ‫נתוני‬ ‫ירושלים‬ ‫עיריית‬ o‫איילון‬ ‫נתיבי‬-‫ציבורית‬ ‫תחבורה‬ ‫אגף‬-‫באוניברסיטה‬ ‫תחבורתי‬ ‫מידע‬ ‫מאגר‬ ‫הקמת‬ ‫העברית‬ •‫בתכנון‬ ‫העוסקים‬ ‫הארגונים‬ ‫בכל‬,‫מידע‬ ‫מאגרי‬ ‫לשדרוג‬ ‫תוכניות‬ ‫יש‬ ‫ותפעול‬ ‫יישום‬: o‫ישראל‬ ‫חוצה‬-‫המידע‬ ‫בסיסי‬ ‫של‬ ‫רציף‬ ‫עדכון‬)‫ומועסקים‬ ‫אוכלוסייה‬(‫ה‬ ‫לשנות‬-2000 o‫נת‬"‫ע‬-‫המי‬ ‫בסיסי‬ ‫של‬ ‫רציף‬ ‫עדכון‬‫דע‬)‫ומועסקים‬ ‫אוכלוסייה‬(‫וה‬‫ל‬ ‫חדשות‬ ‫תחזיות‬ ‫כנת‬- 2010‫ו‬-2020‫יותר‬ ‫ארוך‬ ‫לטווח‬ ‫וגם‬)2030‫ו‬-2040(.‫בנוסף‬,‫מאגר‬ ‫של‬ ‫שוטף‬ ‫עדכון‬ ‫הפרויקטים‬ o‫איילון‬ ‫נתיבי‬-‫תוכנ‬ ‫שדרוג‬‫הבקרה‬ ‫מערך‬ ‫ת‬‫בשטח‬ ‫הנתונים‬ ‫לבדיקת‬ o‫ציבורית‬ ‫תחבורה‬ ‫מנהלת‬-‫מחדש‬ ‫ארגון‬ ‫במסגרת‬ ‫הקיימים‬ ‫המידע‬ ‫מאגרי‬ ‫כל‬ ‫שדרוג‬ o‫ישראל‬ ‫רכבת‬-‫תנועה‬ ‫ולבקרת‬ ‫הרשת‬ ‫לניהול‬ ‫מרכז‬ ‫להקמת‬ ‫פרויקט‬ ‫של‬ ‫בעיצומו‬ ‫ארצית‬,‫מלא‬ ‫באופן‬ ‫אמיתי‬ ‫בזמן‬ ‫הממוחשב‬ ‫המעקב‬ ‫את‬ ‫לנהל‬ ‫שיאפשרו‬.‫בנוסף‬,‫שימוש‬ ‫ב‬-GIS‫המידע‬ ‫מערכת‬ ‫שכבות‬ ‫לבניית‬ o‫מע‬"‫צ‬-‫הלמ‬ ‫בשילוב‬ ‫תנועה‬ ‫ניטור‬ ‫פרויקט‬"‫התחבורה‬ ‫ומשרד‬ ‫ס‬.‫מענה‬ ‫תיתן‬ ‫המערכת‬ ‫הספי‬ ‫את‬ ‫ותחליף‬‫הלמ‬ ‫של‬ ‫רות‬"‫ומע‬ ‫ס‬"‫צ‬ •‫מת‬ ‫חברת‬ ‫היועצים‬ ‫מבין‬"‫מתכננת‬ ‫ת‬‫המידע‬ ‫בסיסי‬ ‫של‬ ‫רציף‬ ‫עדכון‬)‫ומועסקים‬ ‫אוכלוסייה‬( ‫ה‬ ‫לשנות‬-2000.
  • 40.
    37 •‫הבאים‬ ‫המידע‬ ‫מאגרי‬‫שדרוג‬ ‫את‬ ‫מתכננים‬ ‫הציבורית‬ ‫התחבורה‬ ‫מפעילי‬: o‫דן‬ ‫חברת‬-‫הקיימים‬ ‫המידע‬ ‫מאגרי‬ ‫של‬ ‫שדרוג‬ ‫תהליך‬ ‫של‬ ‫בעיצומו‬ ‫נמצאת‬ o‫אגד‬ ‫חברת‬-‫ח‬ ‫תוכנה‬ ‫הכנסת‬‫עבודה‬ ‫בסידורי‬ ‫ושילובם‬ ‫נסיעה‬ ‫זמני‬ ‫לתכנון‬ ‫דשה‬ •‫הבאים‬ ‫המידע‬ ‫מאגרי‬ ‫את‬ ‫לשדרג‬ ‫מתכננות‬ ‫המקומיות‬ ‫הרשויות‬: o‫ת‬ ‫עיריית‬"‫א‬-‫מתכננת‬‫שדרוג‬‫של‬‫התנועה‬ ‫ומפקדי‬ ‫הדרכים‬ ‫תאונות‬ ‫מערכת‬‫ו‬‫שדרוג‬‫של‬ ‫גיאוגרפיים‬ ‫למאגרים‬ ‫והפיכתם‬ ‫המידע‬ ‫מאגרי‬ o‫פ‬ ‫עיריית‬"‫ת‬-‫תמרורים‬ ‫מצבת‬ ‫של‬ ‫מידע‬ ‫מאגר‬,‫הכנס‬‫דרכים‬ ‫לתאונות‬ ‫תוכנות‬ ‫ת‬ ‫ה‬ ‫למערכת‬ ‫חדשות‬ ‫שכבות‬ ‫והכנסת‬-GIS 4.2.2.‫מתכנן‬ ‫הנך‬ ‫שינויים‬ ‫איזה‬/‫ההתפתחויות‬ ‫בעקבות‬ ‫תחבורה‬ ‫נתוני‬ ‫של‬ ‫בהקשר‬ ‫מצפה‬ ‫מידע‬ ‫בטכנולוגיות‬ ‫זו‬ ‫שאלה‬ ‫על‬ ‫השיבו‬ ‫הארגונים‬ ‫כל‬ ‫כמעט‬. ‫הנסקרים‬ ‫הארגונים‬ ‫כל‬ ‫של‬ ‫תשובותיהם‬ ‫פי‬ ‫על‬ ‫הנושאים‬ ‫דירוג‬: •33%‫שלהכנ‬ ‫חושבים‬ ‫מהארגונים‬‫מצלמות‬ ‫סת‬,‫בטכנולוגיות‬ ‫ולשימוש‬ ‫וגלאים‬ ‫חיישנים‬GPS ‫התחבורתיים‬ ‫הנתונים‬ ‫איסוף‬ ‫על‬ ‫השפעה‬ ‫תהיה‬. •29%‫הנתונים‬ ‫איסוף‬ ‫על‬ ‫השפעה‬ ‫תהיה‬ ‫סלולריות‬ ‫טכנולוגיות‬ ‫שלהכנסת‬ ‫חושבים‬ ‫מהארגונים‬ ‫התחבורתיים‬. •24%‫מידע‬ ‫ולקבלת‬ ‫חכם‬ ‫בכרטיס‬ ‫שימוש‬ ‫שלהכנסת‬ ‫חושבים‬ ‫מהארגונים‬On-line‫השפעה‬ ‫תהיה‬ ‫התחבורתיים‬ ‫הנתונים‬ ‫איסוף‬ ‫על‬. •19%‫איסוף‬ ‫על‬ ‫השפעה‬ ‫תהיה‬ ‫אוטומטיות‬ ‫ולספירות‬ ‫ותוכנות‬ ‫שלמחשוב‬ ‫חושבים‬ ‫מהארגונים‬ ‫התחבורתיים‬ ‫הנתונים‬. ‫הנסקרים‬ ‫הארגונים‬ ‫של‬ ‫הראשי‬ ‫סיווגם‬ ‫פי‬ ‫על‬ ‫הנושאים‬ ‫דירוג‬: •‫טכנולוגיות‬ ‫שלהכנסת‬ ‫חושבים‬ ‫המדיניות‬ ‫מקובעי‬ ‫חלק‬GPS‫בתוכנות‬ ‫ושימוש‬)GIS‫וכד‬'(‫תהיה‬ ‫התחבורתיים‬ ‫הנתונים‬ ‫איסוף‬ ‫על‬ ‫השפעה‬. •‫תהיה‬ ‫סלולריות‬ ‫בטכנולוגיות‬ ‫שלשימוש‬ ‫חושבים‬ ‫מערכתי‬ ‫בתכנון‬ ‫העוסקים‬ ‫הארגונים‬ ‫כל‬ ‫התחבורתיים‬ ‫הנתונים‬ ‫איסוף‬ ‫על‬ ‫השפעה‬.‫בנוסף‬,‫במצלמות‬ ‫שלשימוש‬ ‫חושבים‬ ‫הארגונים‬ ‫רוב‬, ‫התחבורתיים‬ ‫הנתונים‬ ‫איסוף‬ ‫על‬ ‫השפעה‬ ‫תהיה‬ ‫וחיישנים‬ ‫גלאים‬. •‫מ‬ ‫יותר‬‫בתכנון‬ ‫העוסקים‬ ‫מהארגונים‬ ‫מחצית‬,‫בכרטיס‬ ‫שימוש‬ ‫שלהכנסת‬ ‫חושבים‬ ‫ותפעול‬ ‫יישום‬ ‫התחבורתיים‬ ‫הנתונים‬ ‫איסוף‬ ‫על‬ ‫השפעה‬ ‫תהיה‬ ‫חכם‬.‫בנוסף‬,‫חושבים‬ ‫מהארגונים‬ ‫כשליש‬ ‫אוטומטיות‬ ‫שלספירות‬,‫במצלמות‬ ‫שימוש‬,‫מידע‬ ‫ולקבלת‬ ‫וחיישנים‬ ‫גלאים‬On-line,‫תהיה‬ ‫התחבורתיי‬ ‫הנתונים‬ ‫איסוף‬ ‫על‬ ‫השפעה‬‫ם‬. •‫הנתונים‬ ‫איסוף‬ ‫על‬ ‫השפעה‬ ‫תהיה‬ ‫אוטומטיות‬ ‫ספירות‬ ‫שלביצוע‬ ‫חושבים‬ ‫היועצים‬ ‫רוב‬ ‫התחבורתיים‬.
  • 41.
    38 ‫טבלה‬24.‫תחבורתיים‬ ‫לנתונים‬ ‫שיפורים‬‫בנושא‬ ‫תשובות‬ ‫ריכוז‬ ‫פירוט‬ ‫שיפורים‬... ‫מידע‬ ‫קבלת‬ ‫לצורך‬ ‫ומצלמות‬ ‫בגלאים‬ ‫שימוש‬ ‫מצלמו‬ ‫באמצעות‬ ‫תנועה‬ ‫וסקרי‬ ‫ספירות‬‫ת‬,‫וגלאים‬ ‫חיישנים‬ ‫מצלמות‬ ‫באמצעות‬ ‫בתשלום‬ ‫חיוב‬)‫ישראל‬ ‫בחוצה‬ ‫כמו‬( ‫אויר‬ ‫תצלומי‬ ‫בעזרת‬ ‫הרשת‬ ‫מצב‬ ‫ניתוח‬,‫וכיוצ‬ ‫גודש‬ ‫מיקומי‬ ‫זיהוי‬"‫ב‬ ‫מצלמות‬ ‫שימוש‬,‫אמיתי‬ ‫בזמן‬ ‫מידע‬ ‫לקבלת‬ ‫וגלאים‬ ‫חיישנים‬ ‫מצלמות‬ ‫באמצעות‬ ‫תנועה‬ ‫בקרת‬ ‫ביצוע‬,‫וגלאים‬ ‫חיישנים‬ ‫מצלמות‬, ‫חיישנים‬ ‫וגלאים‬ ‫תנ‬ ‫הכוונת‬‫ועה‬ ‫תנועה‬ ‫בעיות‬ ‫של‬ ‫שוטף‬ ‫איתור‬ ‫דרכים‬ ‫תאונות‬ ‫איתור‬ ‫תנועה‬ ‫הסדרי‬ ‫תנועה‬ ‫בקרת‬ ‫ביצוע‬ GPS ‫נסיעה‬ ‫זמני‬ ‫על‬ ‫נתונים‬ ‫קבלת‬ ‫מהירויות‬ ‫סקרי‬ ‫טכנולוגיות‬ ‫סלולריות‬ ‫נתונים‬ ‫של‬ ‫מלאה‬ ‫זמינות‬On-line ‫מתקדמות‬ ‫בטכנולוגיות‬ ‫שימוש‬ ‫באמצעות‬ ‫לנוסעים‬ ‫מידע‬ ‫מתן‬ ‫ע‬ ‫ומעודכן‬ ‫אמין‬ ‫זמין‬ ‫מידע‬"‫שימו‬ ‫י‬‫מידע‬ ‫בטכנולוגיות‬ ‫ש‬ ‫תח‬ ‫על‬ ‫אינפורמציה‬ ‫קבלת‬"‫ע‬ ‫צ‬"‫אינטרקטיביים‬ ‫אלקטרונים‬ ‫באמצעים‬ ‫שימוש‬ ‫י‬ ‫ומידע‬ ‫נתונים‬ ‫מקוונים‬ )On-line( ‫ב‬ ‫שימוש‬‫חכם‬ ‫כרטיס‬‫בהתאם‬ ‫חשבונו‬ ‫את‬ ‫ומחייב‬ ‫הנוסע‬ ‫מיקום‬ ‫את‬ ‫שקורא‬ ‫יורדים‬ ‫עולים‬ ‫נתוני‬ ‫כרטוס‬ ‫סוגי‬ ‫על‬ ‫נתונים‬ ‫מסלקה‬–‫מפעילים‬ ‫בין‬ ‫התחשבנות‬ ‫כרטיס‬‫חכם‬ ‫תחבורה‬ ‫לתכנון‬ ‫חדשות‬ ‫תוכנות‬ ‫הכנסת‬ ‫באמצעות‬ ‫מידע‬ ‫ומאגרי‬ ‫מערכות‬ ‫שדרוג‬GIS ‫ו‬ ‫אינטרנט‬ ‫באמצעות‬ ‫למידע‬ ‫נגישות‬-GIS ‫תוכנות‬)GIS ‫וכד‬'( ‫תחבורה‬ ‫תכנון‬ ‫לצורכי‬ ‫באוטובוסים‬ ‫נוסעים‬ ‫ספירות‬ ‫במכשירי‬ ‫שימוש‬ ‫תנועה‬ ‫ספירות‬ ‫מהירויות‬ ‫בדיקת‬ ‫תנועה‬ ‫ניטור‬–‫באופן‬ ‫ספירות‬ ‫שתבצע‬ ‫מערכת‬‫שוטף‬,‫למשתמשים‬ ‫ממשק‬ ‫לה‬ ‫ושיהיה‬ ‫אמיתי‬ ‫בזמן‬ ‫נוספים‬)‫מתכננים‬,‫מערכות‬(GIS ‫ספירות‬ ‫אוטומטיות‬ ‫ה‬‫שטיחים‬ ‫כנסת‬‫חכמים‬‫האוטובוסים‬ ‫לכל‬‫על‬ ‫באמצעותם‬ ‫מידע‬ ‫וקבלת‬‫נסיעה‬ ‫זמני‬,‫ויורדים‬ ‫עולים‬ ‫וכד‬' ‫שטיחים‬ ‫חכמים‬ ‫הבטיחות‬ ‫לשיפור‬ ‫טכנולוגיות‬)‫רכבות‬ ‫בין‬ ‫מרחקים‬(‫הקיבולת‬ ‫והגדלת‬ ‫פיתוח‬‫והבטיחות‬ ‫התכנון‬ ‫לשיפור‬ ‫עזר‬ ‫ככלי‬ ‫הבקרה‬ ‫מערכות‬ ‫טכנולוגיות‬ ‫לשיפור‬ ‫הבטיחות‬ ‫תח‬ ‫של‬ ‫זמנים‬ ‫בלוחות‬ ‫דיוק‬"‫צ‬ ‫עלויות‬ ‫הוזלת‬ ‫ט‬‫יורדים‬ ‫עולים‬ ‫לספור‬ ‫שמאפשרות‬ ‫כנולוגיות‬Automatic Passenger Counters-APC ‫נסיעה‬ ‫זמני‬ ‫לדעת‬ ‫שמאפשרות‬ ‫טכנולוגיות‬Automatic Vehicle Location-AVL ‫אח‬‫ר‬
  • 42.
    39 •‫טכנולוגיות‬ ‫שלהכנסת‬ ‫חושבים‬‫הציבורית‬ ‫התחבורה‬ ‫מפעילי‬GPS‫מידע‬ ‫ולקבלת‬On-line‫תהיה‬ ‫התחבורתיים‬ ‫הנתונים‬ ‫איסוף‬ ‫על‬ ‫השפעה‬. •‫טכנולוגיות‬ ‫שלהכנסת‬ ‫חושבים‬ ‫המקומיות‬ ‫ברשויות‬GPS,‫בתוכנות‬ ‫שימוש‬)GIS‫וכד‬'(, ‫במצלמות‬,‫ע‬ ‫השפעה‬ ‫תהיה‬ ‫הבטיחות‬ ‫לשיפור‬ ‫ובטכנולוגיות‬ ‫וחיישנים‬ ‫גלאים‬‫הנתונים‬ ‫איסוף‬ ‫ל‬ ‫התחבורתיים‬. 4.3.‫כלליות‬ ‫הערות‬ ‫נוספות‬ ‫הערות‬ ‫היו‬ ‫הבאים‬ ‫לארגונים‬:‫ירושלים‬ ‫לתחבורה‬ ‫אב‬ ‫תכנית‬,‫ישראל‬ ‫חוצה‬,‫מת‬"‫ת‬,‫גור‬ ‫יהודה‬, ‫דגש‬,‫התחבורה‬ ‫משרד‬–‫ת‬ ‫ועיריית‬ ‫יבשה‬ ‫ומנהל‬ ‫ציבורית‬ ‫לתחבורה‬ ‫האגף‬"‫א‬. •‫הפרוייקט‬ ‫ממטרות‬ ‫אחת‬‫התחבורה‬ ‫מתכנני‬ ‫של‬ ‫הצרכים‬ ‫את‬ ‫להגדיר‬ ‫היא‬‫על‬‫מנת‬‫סקר‬ ‫להוציא‬ ‫חכם‬ ‫נסיעה‬ ‫הרגלי‬,‫מקסימלית‬ ‫תועלת‬ ‫ממנו‬ ‫להפיק‬ ‫שניתן‬ ‫ומקיף‬ ‫יסודי‬. •‫ב‬ ‫בעיה‬ ‫לכל‬‫פתרון‬ ‫נדרש‬ ‫תחבורה‬ ‫תכנון‬‫אחר‬.‫תלויים‬ ‫המוצע‬ ‫והפתרון‬ ‫הבעיה‬ ‫אבחון‬‫בטיב‬ ‫הנתונים‬ ‫ובכמות‬,‫המתכנן‬ ‫לפניו‬ ‫רואה‬ ‫אותה‬ ‫התמונה‬ ‫ובשלמות‬. •‫ב‬‫ישראל‬‫כמ‬ ‫אלמנטים‬ ‫של‬ ‫תקדים‬ ‫חסר‬ ‫השתנות‬ ‫קצב‬ ‫קיים‬‫אוכלוסייה‬ ‫גידול‬ ‫ו‬,‫מינוע‬ ‫רמת‬‫וכ‬‫ד‬'. ‫תכנונית‬ ‫מבחינה‬,‫ביטוי‬ ‫לכך‬ ‫לתת‬ ‫קשה‬,‫קרי‬,‫תחזיות‬ ‫לבצע‬ ‫קשה‬,‫את‬ ‫ולצפות‬ ‫ותכנונים‬ ‫נסיעה‬ ‫הרגלי‬ ‫מבחינת‬ ‫האוכלוסייה‬ ‫של‬ ‫ההתנהגות‬.‫קרובות‬ ‫לעתים‬,‫מספר‬ ‫אחרי‬ ‫שיוצאת‬ ‫תכנית‬ ‫מעודכנת‬ ‫אינה‬ ‫כבר‬ ‫היא‬ ‫שנים‬. •‫ב‬ ‫בעיה‬ ‫קיימת‬‫התחבורתי‬ ‫התכנון‬ ‫מערך‬ ‫כל‬,‫א‬‫בכל‬ ‫חלל‬ ‫יש‬ ‫וכרגע‬ ‫הארצית‬ ‫ברמה‬ ‫תכנון‬ ‫מערך‬ ‫ין‬ ‫ת‬ ‫למטרופולין‬ ‫הנוגע‬"‫א‬. •‫נזיל‬ ‫דבר‬ ‫הוא‬ ‫מידע‬‫יש‬ ‫וכיום‬‫מעט‬‫מאד‬‫נתונים‬‫תחבורתיים‬‫זמן‬ ‫ולאורך‬ ‫בשוטף‬ ‫שמתעדכנים‬. •‫רק‬‫נתונים‬‫ספורים‬ ‫תחבורתיים‬‫מעוגנים‬‫כיום‬‫סטטוטורי‬ ‫באופן‬)‫לדוגמא‬ ‫קווים‬ ‫רישוי‬ ‫כמו‬.( •‫נתונ‬ ‫בעדכון‬ ‫משפטיות‬ ‫בעיות‬ ‫ישנן‬‫פרטי‬ ‫לגוף‬ ‫ציבורי‬ ‫מגוף‬ ‫ים‬.‫מומלץ‬‫קריטריונים‬ ‫לקבוע‬ ‫הציבור‬ ‫נחלת‬ ‫שהוא‬ ‫למידע‬ ‫ברורים‬. •‫ממשלתיים‬ ‫במאגרים‬ ‫פרטים‬ ‫גופים‬ ‫של‬ ‫הרגל‬ ‫דריסת‬ ‫את‬ ‫מגבילים‬ ‫מידע‬ ‫אבטחת‬ ‫משיקולי‬. ‫יוצא‬ ‫כפועל‬,‫לגופי‬ ‫התחבורה‬ ‫ממשרד‬ ‫תחבורתיים‬ ‫נתונים‬ ‫בהעברת‬ ‫ביורוקרטים‬ ‫קשיים‬ ‫קיימים‬ ‫התכנון‬. •‫נחוץ‬‫אינטר‬ ‫אתר‬‫שי‬ ‫נט‬‫ה‬ ‫כל‬ ‫את‬ ‫רכז‬‫על‬ ‫מידע‬‫ועל‬ ‫הקיימים‬ ‫התחבורתיים‬ ‫והנתונים‬ ‫הסקרים‬ ‫הדרך‬‫להשג‬‫תם‬. •‫היסטוריים‬ ‫ונתונים‬ ‫סקרים‬ ‫שתכיל‬ ‫ארצית‬ ‫נתונים‬ ‫ספריית‬ ‫להקים‬ ‫צריך‬)‫הערה‬:‫שכזה‬ ‫מאגר‬ ‫בירושלים‬ ‫העברית‬ ‫באוניברסיטה‬ ‫הקמה‬ ‫בשלבי‬ ‫נמצא‬.( •‫יח‬ ‫מיושנת‬ ‫בצורה‬ ‫כיום‬ ‫עובדות‬ ‫הנתונים‬ ‫ואיסוף‬ ‫המידע‬ ‫מערכות‬‫סית‬.‫את‬ ‫הפנימו‬ ‫לא‬ ‫עדיין‬ ‫הקיימים‬ ‫הטכנולוגים‬ ‫החידושים‬.
  • 43.
    40 •‫מנהליים‬ ‫נתונים‬ ‫על‬‫ויותר‬ ‫סקרים‬ ‫על‬ ‫פחות‬ ‫להתבסס‬ ‫צריך‬:‫אוכלוסייה‬,‫תעסוקה‬,‫רכב‬ ‫רישום‬, ‫נהיגה‬ ‫רשיונות‬,‫תנועה‬ ‫ספירות‬,‫תאונות‬ ‫נתוני‬–‫ספציפית‬ ‫עבורם‬ ‫לתשאל‬ ‫צריך‬ ‫שלא‬ ‫הנתונים‬ ‫כל‬ ‫אנשים‬. •‫להיות‬ ‫צריך‬‫נת‬ ‫באספקת‬ ‫הדדי‬ ‫איזון‬‫בין‬ ‫ונים‬‫ה‬‫גופי‬‫התחבורתיים‬ ‫והארגונים‬ ‫ם‬. •‫מפה‬ ‫חברת‬‫אופק‬ ‫וחברת‬‫מהוו‬‫ת‬‫מונופול‬‫והתצ‬ ‫המפות‬ ‫אספקת‬ ‫בתחום‬"‫אות‬‫בעייתי‬ ‫וזה‬.‫הדבר‬ ‫מתבטא‬,‫היתר‬ ‫בין‬,‫ש‬ ‫בכך‬‫המפות‬ ‫תמיד‬ ‫לא‬‫והתצ‬"‫אות‬‫המתאימה‬ ‫ברזולוציה‬,‫תמיד‬ ‫לא‬ ‫המידע‬ ‫מדויק‬‫סביר‬ ‫ובמחיר‬,‫הת‬ ‫קיימת‬ ‫תמיד‬ ‫ולא‬‫מפות‬ ‫בין‬ ‫אמה‬/‫חב‬ ‫של‬ ‫שכבות‬'‫לגורמים‬ ‫מפה‬ ‫אחרים‬)‫מח‬'‫לדוגמא‬ ‫מדידות‬.(
  • 44.
    41 5.‫מיוחדות‬ ‫יוזמות‬ ‫התחבורתי‬ ‫המידע‬‫בתחום‬ ‫התחבורה‬ ‫משרד‬ ‫של‬ ‫מיוחדות‬ ‫יוזמות‬ ‫שתי‬ ‫בקצרה‬ ‫מבליט‬ ‫זה‬ ‫פרק‬,‫אשר‬ ‫המשתמשים‬ ‫ידי‬ ‫על‬ ‫בחלקן‬ ‫צויינו‬.‫רבה‬ ‫חשיבות‬ ‫להן‬ ‫להיות‬ ‫ועשוייה‬ ‫הקמה‬ ‫בתהליכי‬ ‫מהיוזמות‬ ‫חלק‬ ‫הנתונים‬ ‫מאגר‬ ‫לגיבוש‬‫הנדרשים‬‫בישראל‬ ‫תחבורה‬ ‫תכנון‬ ‫עבודות‬ ‫לצורך‬.‫הוא‬ ‫אלה‬ ‫יוזמות‬ ‫של‬ ‫ייחודן‬ ‫הארצית‬ ‫ברמה‬ ‫מרכזיים‬ ‫מידע‬ ‫מאגרי‬ ‫בהיותן‬. ‫אולם‬ ‫התחבורה‬ ‫למתכנני‬ ‫חשוב‬ ‫נתונים‬ ‫מקור‬ ‫מהווים‬ ‫המידע‬ ‫מאגרי‬,‫פעולות‬ ‫של‬ ‫יוצא‬ ‫כפועל‬ ‫קמים‬ ‫הם‬ ‫תחבורה‬ ‫מערכות‬ ‫ותפעול‬ ‫לניהול‬. •‫ארצי‬ ‫תנועה‬ ‫ניטור‬ ‫מערכת‬ ‫תנוע‬ ‫ניטור‬ ‫מערכת‬‫על‬ ‫שנוהל‬ ‫עירוניות‬ ‫לא‬ ‫בדרכים‬ ‫התנועה‬ ‫ספירות‬ ‫מערך‬ ‫את‬ ‫להחליף‬ ‫מיועדת‬ ‫ארצי‬ ‫ה‬ ‫הלמ‬ ‫ידי‬"‫ס‬.‫מע‬ ‫ביוזמת‬ ‫הייתה‬ ‫המערכת‬ ‫של‬ ‫מחדש‬ ‫ההגדרה‬"‫הלמ‬ ‫ובשיתוף‬ ‫צ‬"‫ס‬. ‫תסקיר‬ ‫מחברת‬ ‫התקבל‬ ‫המערכת‬ ‫על‬ ‫בלבד‬ ‫כללי‬ ‫מידע‬.‫התנועה‬ ‫ניטור‬ ‫מערך‬ ‫של‬ ‫חשיבותו‬ ‫למרות‬ ‫תחבורה‬ ‫לתכנון‬ ‫הנתונים‬ ‫להגדרת‬,‫ממע‬"‫צ‬‫מתוכננת‬ ‫והעבודה‬ ‫היות‬ ‫פרטים‬ ‫יותר‬ ‫לקבל‬ ‫ניתן‬ ‫לא‬ ‫כי‬ ‫נמסר‬ ‫למכרז‬ ‫לצאת‬.‫השאר‬ ‫בין‬,‫הסטטיטית‬ ‫הגישה‬ ‫את‬ ‫הכולל‬ ‫ואפיון‬ ‫משתמשים‬ ‫סקר‬ ‫העבודה‬ ‫במסגרת‬ ‫נערך‬ ‫האמדנים‬ ‫וביצוע‬ ‫המדגם‬ ‫לאיסוף‬,‫ואחזור‬ ‫לאחסון‬ ‫המחשוב‬ ‫ולמערכת‬ ‫נתונים‬ ‫לאיסוף‬ ‫הטכנולוגיות‬ ‫סוגי‬ ‫המידע‬. ‫ת‬ ‫התנועה‬ ‫ניטור‬ ‫מערכת‬‫עירונית‬ ‫הבין‬ ‫ברשת‬ ‫ובצמתים‬ ‫דרך‬ ‫בקטעי‬ ‫התנועה‬ ‫לנפח‬ ‫אמדן‬ ‫ספק‬)‫כולל‬ ‫מקומיות‬ ‫דרכים‬(‫העירוניות‬ ‫ברשתות‬ ‫מרכזיים‬ ‫קטעים‬ ‫ובמספר‬.‫תחנות‬ ‫מערך‬ ‫על‬ ‫מבוסס‬ ‫המידע‬ ‫איסוף‬ ‫קבועות‬)‫השנה‬ ‫כל‬ ‫נתונים‬ ‫האוספות‬(‫נתונים‬ ‫של‬ ‫מגוון‬ ‫האוספות‬ ‫ניידות‬ ‫ותחנות‬)‫נפח‬,‫סווג‬,‫משקל‬ ‫ומהירות‬.(‫במסגרת‬‫במערכת‬ ‫הקבועות‬ ‫התחנות‬ ‫מספר‬ ‫לגבי‬ ‫חלופות‬ ‫מספר‬ ‫הוגדרו‬ ‫העבודה‬. ‫כ‬ ‫כולל‬ ‫המערכת‬ ‫היקף‬-2,800‫דרך‬ ‫קטעי‬,‫כ‬ ‫מתוכם‬-260‫ישובים‬ ‫בתוך‬.‫הקבועות‬ ‫לתחנות‬ ‫בחלופות‬ ‫התחנות‬ ‫מספר‬ ‫משתנה‬,‫בהן‬ ‫הנאספים‬ ‫הנתונים‬ ‫לסוגי‬ ‫וגיוון‬ ‫קבועות‬ ‫תחנות‬ ‫של‬ ‫סוגים‬. ‫הקישור‬ ‫מידת‬ ‫ברורה‬ ‫לא‬ ‫שנמסר‬ ‫המידע‬ ‫מתוך‬‫סוגי‬ ‫או‬ ‫אחרות‬ ‫ניטור‬ ‫למערכות‬ ‫זו‬ ‫מערכת‬ ‫בין‬ ‫יות‬ ‫הנתונים‬ ‫ומחשוב‬ ‫לתקשוב‬ ‫הטכנולוגיות‬. •‫ציבורית‬ ‫לתחבורה‬ ‫ארצי‬ ‫מידע‬ ‫מערכת‬ ‫התחבורה‬ ‫מערכת‬ ‫לרישוי‬ ‫נתונים‬ ‫מאגר‬ ‫ציבורית‬ ‫תחבורה‬ ‫מנהלת‬ ‫באמצעות‬ ‫יזם‬ ‫התחבורה‬ ‫משרד‬ ‫הציבורית‬.‫ידי‬ ‫על‬ ‫שנוהלה‬ ‫הישנה‬ ‫המערכת‬ ‫את‬ ‫תחליף‬ ‫החדשה‬ ‫הרישוי‬ ‫מערכת‬‫במשרד‬ ‫המידע‬ ‫אגף‬. ‫הציבורית‬ ‫בתחבורה‬ ‫השרות‬ ‫קווי‬ ‫של‬ ‫הרישוי‬ ‫דרישת‬ ‫של‬ ‫יוצא‬ ‫פועל‬ ‫היא‬ ‫המערכת‬.‫על‬ ‫מבוססת‬ ‫המערכת‬ ‫המדינה‬ ‫בכל‬ ‫השונים‬ ‫התחבורה‬ ‫ממפעילי‬ ‫הרישוי‬ ‫נתוני‬ ‫קבלת‬ ‫באמצעות‬ ‫ארצי‬ ‫כיסוי‬)‫עירוניים‬ ‫קווים‬, ‫מטרופוליניים‬,‫עירונים‬ ‫ובין‬ ‫אזוריים‬.( ‫מש‬ ‫מורכבת‬ ‫החדש‬ ‫המידע‬ ‫מערכת‬‫עיקריים‬ ‫מודולים‬ ‫ני‬:‫גיאוגרפי‬ ‫מידע‬ ‫ומאגר‬ ‫רישוי‬ ‫מערכת‬.‫המערכת‬ ‫הרישוי‬ ‫דרישות‬ ‫תאור‬ ‫את‬ ‫כוללת‬,‫מסלולים‬ ‫לרבות‬,‫תחנות‬,‫ומחירונים‬ ‫זמנים‬ ‫לוחות‬.‫מתוכנן‬ ‫בעתיד‬ ‫נוסעים‬ ‫ספירות‬ ‫נתוני‬ ‫למאגר‬ ‫להוסיף‬.
  • 45.
    42 6.‫סיכום‬ ‫התחבורתיים‬ ‫המשתמשים‬ ‫סקר‬‫את‬ ‫מסכם‬ ‫זה‬ ‫פרק‬.‫יובא‬ ‫נוספות‬ ‫ומסקנות‬ ‫ניתוח‬‫בדו‬ ‫ו‬"‫של‬ ‫המסכם‬ ‫ח‬ ‫א‬ ‫שלב‬,'‫השלב‬ ‫מרכיבי‬ ‫שאר‬ ‫עם‬ ‫בשילוב‬. ‫לצלם‬ ‫ניסיון‬ ‫היה‬ ‫המשתמשים‬ ‫סקר‬"‫רנטגן‬ ‫צילום‬"‫תחבורה‬ ‫לתכנון‬ ‫המשמשים‬ ‫הנתונוים‬ ‫מסדי‬ ‫של‬. ‫הנתונים‬ ‫על‬ ‫כללי‬ ‫מידע‬ ‫אסף‬ ‫הסקר‬,‫הבעיות‬ ‫את‬ ‫וציין‬ ‫מידע‬ ‫מאגרי‬ ‫או‬ ‫סקרים‬ ‫הינו‬ ‫מקורם‬ ‫האם‬ ‫ציין‬, ‫אי‬ ‫לגבי‬ ‫העתידיות‬ ‫והתכניות‬ ‫החסרים‬‫הנתונים‬ ‫סוף‬.‫הכללי‬ ‫לסקר‬ ‫במקביל‬,‫טפסים‬ ‫לארגונים‬ ‫חולקו‬ ‫מידע‬ ‫ומאגרי‬ ‫לסקרים‬ ‫מפורטים‬,‫המשתנים‬ ‫תאור‬ ‫כולל‬,‫הנתונים‬ ‫מסד‬ ‫תאור‬,‫קבלת‬ ‫או‬ ‫האיסוף‬ ‫אופן‬ ‫המידע‬,‫מהנתונים‬ ‫הרצון‬ ‫שביעות‬ ‫ומידת‬ ‫אחסונו‬ ‫אופן‬.‫יספקו‬ ‫מהארגונים‬ ‫לכשיתקבלו‬ ‫אלה‬ ‫טפסים‬ ‫בשלבי‬ ‫יתמוך‬ ‫אשר‬ ‫יותר‬ ‫מפורט‬ ‫מידע‬‫הבאים‬ ‫העבודה‬. ‫במספר‬ ‫תחבורה‬ ‫לתכנון‬ ‫בנתונים‬ ‫משתמשים‬ ‫של‬ ‫ייצוגית‬ ‫רשימה‬ ‫נבחרה‬ ‫המשתמשים‬ ‫סקר‬ ‫ביצוע‬ ‫לצורך‬ ‫רמות‬: •‫ק‬‫ו‬‫בע‬‫י‬‫מדיניות‬‫התחבורה‬ ‫בתחום‬ •‫בתכנון‬ ‫העוסקים‬ ‫גורמים‬‫מערכתי‬ ‫תכנון‬ •‫ב‬ ‫העוסקים‬ ‫גורמים‬‫תכנון‬,‫ותפעול‬ ‫יישום‬‫פרויקטים‬ ‫של‬ •‫מקומיות‬ ‫רשויות‬ •‫מפעיל‬‫י‬‫ציבורית‬ ‫תחבורה‬ •‫יוע‬‫צים‬ ‫הומוגנית‬ ‫רשימה‬ ‫מהווים‬ ‫אינם‬ ‫הנסקרים‬ ‫הארגונים‬:‫במהותם‬ ‫שונות‬ ‫סמכויות‬ ‫שנסקרו‬ ‫לארגונים‬ ‫שונים‬ ‫בהיקפים‬ ‫גיאוגרפיים‬ ‫תחומים‬ ‫על‬ ‫החלות‬.‫כך‬ ‫בשל‬,‫שונה‬ ‫לנתונים‬ ‫התייחסותם‬,‫שמשתקף‬ ‫כפי‬ ‫הארגון‬ ‫בשימוש‬ ‫הנמצאים‬ ‫הנתונים‬ ‫מסוגי‬,‫מאו‬ ‫וגם‬ ‫ובעיות‬ ‫לחסרים‬ ‫ביחס‬ ‫הארגונים‬ ‫של‬ ‫מהדגשים‬‫פן‬ ‫תחבורה‬ ‫לתכנון‬ ‫במודלים‬ ‫הארגונים‬ ‫של‬ ‫השימוש‬. ‫עיקריים‬ ‫חלקים‬ ‫לשני‬ ‫חולק‬ ‫הסקר‬.‫הנתונים‬ ‫מסדי‬ ‫בתיאור‬ ‫עסק‬ ‫הראשון‬ ‫החלק‬)‫מידע‬ ‫ומאגרי‬ ‫סקרים‬( ‫בארגון‬ ‫בשימוש‬ ‫הנמצאים‬.‫בנתונים‬ ‫לבעיות‬ ‫בנוגע‬ ‫פתוחות‬ ‫שאלות‬ ‫כלל‬ ‫השני‬ ‫החלק‬,‫עדיפויות‬ ‫סדרי‬ ‫נתונים‬ ‫לאיסוף‬,‫הקיימים‬ ‫הליקויים‬ ‫תיקון‬‫לתכנון‬ ‫נתונים‬ ‫לאיסוף‬ ‫הארגון‬ ‫של‬ ‫עתידיות‬ ‫ותכניות‬ ‫במידע‬ ‫תחבורה‬. 6.1.‫הארגונים‬ ‫בשימוש‬ ‫הנתונים‬ ‫מסדי‬ ‫תיאור‬ ‫סקרים‬ ‫לביצוע‬ ‫הנתונים‬ ‫בין‬ ‫לקשר‬ ‫בהתאם‬ ‫הופרד‬ ‫הנתונים‬ ‫תיאור‬.‫מאגרי‬ ‫או‬ ‫לסקרים‬ ‫הופרדו‬ ‫הנתונים‬ ‫בפרק‬ ‫הכלולות‬ ‫להגדרות‬ ‫בהתאם‬ ‫מידע‬1. ‫ב‬‫טבלה‬25‫ל‬‫תחבורה‬ ‫לתכנון‬ ‫הנתונים‬ ‫סוגי‬ ‫מסוכמים‬ ‫הלן‬,‫בהם‬ ‫השימוש‬ ‫לרמת‬ ‫בהתאם‬.‫מכן‬ ‫לאחר‬ ‫הנתונים‬ ‫של‬ ‫היבטים‬ ‫מספר‬ ‫מובאים‬,‫המשתמשים‬ ‫מתשובות‬ ‫שמשתקף‬ ‫כפי‬.
  • 46.
    43 ‫טבלה‬25.‫בהם‬ ‫השימוש‬ ‫לרמת‬‫בהתאם‬ ‫תחבורה‬ ‫לתכנון‬ ‫הנתונים‬ ‫סוגי‬ ‫ריכוז‬
  • 47.
    44 ‫טבלה‬25‫בשימוש‬ ‫הנמצאים‬ ‫הנתונים‬‫סוגי‬ ‫את‬ ‫מציגה‬,‫התחבורה‬ ‫לתכנון‬ ‫הנתונים‬ ‫בסיס‬ ‫את‬ ‫המרכיבים‬ ‫הנסקרים‬ ‫הארגונים‬ ‫של‬,‫הדו‬ ‫שבגוף‬ ‫הפרטניות‬ ‫הרשימות‬ ‫מתוך‬"‫ח‬.‫נושא‬ ‫לפי‬ ‫סווגו‬ ‫הנתונים‬,‫בהתאם‬ ‫בפרק‬ ‫המובאות‬ ‫להגדרות‬2,‫קטגוריות‬ ‫לשלוש‬ ‫הנתונים‬ ‫של‬ ‫השימוש‬ ‫רמת‬ ‫ולפי‬: ‫בנתונים‬ ‫נפוץ‬ ‫שימוש‬:‫ו‬ ‫שנסקרו‬ ‫הארגונים‬ ‫רוב‬ ‫של‬ ‫בשימוש‬ ‫נמצאים‬ ‫הנתונים‬/‫איסוף‬ ‫או‬ ‫מחזורי‬ ‫באופן‬ ‫מתבצע‬ ‫הנתונים‬. ‫בנתונים‬ ‫בינוני‬ ‫שימוש‬:‫מתבצע‬ ‫והאיסוף‬ ‫מהארגונים‬ ‫חלק‬ ‫של‬ ‫בשימוש‬ ‫נמצאים‬ ‫הנתונים‬ ‫רחוקות‬ ‫לעיתים‬. ‫נפוץ‬ ‫לא‬:‫נדיר‬ ‫הנתונים‬ ‫ואיסוף‬ ‫מהארגונים‬ ‫קטן‬ ‫חלק‬ ‫של‬ ‫בשימוש‬ ‫נמצאים‬ ‫הנתונים‬. 6.1.1.‫מקורות‬‫מידע‬ ‫מצומצם‬ ‫ממספר‬ ‫נתונים‬ ‫על‬ ‫מתבססים‬ ‫התחבורתיים‬ ‫המשתמשים‬ ‫כיום‬ ‫כי‬ ‫נמצא‬ ‫הנתונים‬ ‫סקירת‬ ‫מתוך‬ ‫מקורות‬ ‫של‬,‫עיקריים‬ ‫מקורות‬ ‫ארבעה‬ ‫מתוכם‬: ‫א‬.‫אחרים‬ ‫תחבורתיים‬ ‫משתמשים‬ ‫ב‬.‫הלמ‬"‫ס‬ ‫ג‬.‫מקומיות‬ ‫רשויות‬ ‫ד‬.‫הפנים‬ ‫משרד‬ ‫הלאומי‬ ‫הביטוח‬ ‫את‬ ‫כוללים‬ ‫יחסית‬ ‫קטן‬ ‫נפח‬ ‫התופסים‬ ‫אחרים‬ ‫מקורות‬,‫שוני‬ ‫פרסומים‬‫ם‬)‫כגון‬ ‫מחירונים‬(‫מפה‬ ‫וחברת‬. ‫התחבורה‬ ‫משרד‬ ‫וכמובן‬ ‫הפנים‬ ‫למשרד‬ ‫פרט‬,‫כמקור‬ ‫אחר‬ ‫ממשלתי‬ ‫משרד‬ ‫אף‬ ‫ציינו‬ ‫לא‬ ‫המשתמשים‬ ‫תחבורה‬ ‫לתכנון‬ ‫לנתונים‬.‫זאת‬ ‫עם‬,‫כגון‬ ‫אחרים‬ ‫משרדים‬ ‫עם‬ ‫מידע‬ ‫קשרי‬ ‫קיימים‬ ‫שבפועל‬ ‫לשער‬ ‫ניתן‬ ‫והשיכון‬ ‫הבינוי‬ ‫ומשרד‬ ‫האוצר‬ ‫משרד‬)‫לקי‬ ‫היה‬ ‫ניתן‬ ‫לא‬ ‫כי‬ ‫לציין‬ ‫יש‬‫משרד‬ ‫נציג‬ ‫עם‬ ‫משתמשים‬ ‫שאלון‬ ‫ים‬ ‫האוצר‬.( ‫תרשים‬1" .‫רשת‬"‫התחבורתיים‬ ‫המשתמשים‬ ‫של‬ ‫המידע‬ ‫משתמשים‬‫תחבורתיים‬ ‫מקורות‬ ‫אחרים‬ ‫משרד‬ ‫הפנים‬ ‫רשויות‬ ‫מקומיות‬ ‫הלמ‬"‫ס‬ ‫משרד‬ ‫התחבורה‬ ‫משתמשים‬‫תחבורתיים‬ ‫מקורות‬ ‫אחרים‬ ‫מקורות‬ ‫אחרים‬ ‫משרד‬ ‫הפנים‬ ‫משרד‬ ‫הפנים‬ ‫רשויות‬ ‫מקומיות‬ ‫רשויות‬ ‫מקומיות‬ ‫הלמ‬"‫ס‬ ‫הלמ‬"‫ס‬ ‫משרד‬ ‫התחבורה‬
  • 48.
    45 6.1.2.‫סקרים‬ ‫על‬ ‫ההוצאה‬ ‫נתונים‬‫ובאיסוף‬ ‫בסקרים‬ ‫המושקע‬ ‫השנתי‬ ‫התקציב‬ ‫על‬ ‫דיווחו‬ ‫מהגורמים‬ ‫חלק‬ ‫רק‬.‫הינם‬ ‫אלה‬ ‫נתונים‬ ‫מקורבים‬)‫לאי‬ ‫ההוצאה‬ ‫על‬ ‫דיווחו‬ ‫הארגונים‬‫בלבד‬ ‫כהערכה‬ ‫נתונים‬ ‫סוף‬.(‫זאת‬ ‫עם‬,‫כי‬ ‫להעריך‬ ‫ניתן‬ ‫בסה‬"‫על‬ ‫עולה‬ ‫סקרים‬ ‫בביצוע‬ ‫השנתי‬ ‫המושקע‬ ‫הסכום‬ ‫כ‬10‫מיליון‬₪. 6.1.3.‫הנתונים‬ ‫גיל‬ ‫כ‬ ‫עד‬ ‫של‬ ‫גיל‬ ‫בעל‬ ‫שהוא‬ ‫מידע‬ ‫כי‬ ‫נראה‬ ‫שדווחו‬ ‫הסקרים‬ ‫רשימת‬ ‫מתוך‬-10‫על‬ ‫בשימוש‬ ‫עדיין‬ ‫נמצא‬ ‫שנים‬ ‫התחבורתיים‬ ‫המשתמשים‬ ‫ידי‬. 6.1.4.‫סקרים‬ ‫מתרכז‬ ‫תחבורה‬ ‫סקרי‬‫המערכת‬ ‫וביצועי‬ ‫הביקוש‬ ‫מאפייני‬ ‫של‬ ‫בנושאים‬ ‫ים‬.‫מהסקרים‬ ‫משמעותי‬ ‫חלק‬ ‫ספציפיים‬ ‫לפרויקטים‬ ‫בהקשר‬ ‫מתבצעים‬. ‫זאת‬ ‫עם‬,‫משמעותי‬ ‫מידע‬ ‫מאגר‬ ‫ליצור‬ ‫כדי‬ ‫השונים‬ ‫הסקרים‬ ‫במכלול‬ ‫יש‬ ‫המקומי‬ ‫הקשרם‬ ‫למרות‬ ‫כי‬ ‫יתכן‬ ‫כולה‬ ‫הקהילה‬ ‫את‬ ‫לשמש‬ ‫שיכול‬ ‫תחבורה‬ ‫לנתוני‬. ‫שהארגונ‬ ‫ביותר‬ ‫הנפוצים‬ ‫הסקרים‬‫תנועה‬ ‫ספירות‬ ‫כוללים‬ ‫יוזמים‬ ‫ים‬,‫נסיעה‬ ‫הרגלי‬ ‫סקרי‬,‫נוסעים‬ ‫סקרי‬ ‫ברכב‬)On-Board(,‫נסיעה‬ ‫זמני‬ ‫וסקרי‬ ‫וחגורה‬ ‫חיץ‬ ‫סקרי‬.‫מוצא‬ ‫סקרי‬ ‫נמצאים‬ ‫שני‬ ‫במקום‬-‫יעד‬,‫סקרי‬ ‫מוצהרות‬ ‫העדפות‬ ‫וסקרי‬ ‫חניה‬)SP.( ‫חיצוניים‬ ‫סקרים‬ ‫של‬ ‫מצומצם‬ ‫במספר‬ ‫משתמשים‬ ‫הארגונים‬,‫על‬ ‫מבוצעים‬ ‫שבהם‬ ‫שהבולטים‬‫ידי‬ ‫הלמ‬"‫ס‬:‫כו‬ ‫וסקרי‬ ‫האוכלוסין‬ ‫ומפקד‬ ‫הארצי‬ ‫נסיעה‬ ‫הרגלי‬ ‫סקר‬‫ח‬‫אדם‬. 6.1.5.‫מידע‬ ‫מאגרי‬ ‫מאגרי‬‫הינם‬ ‫מידע‬‫סקרים‬ ‫של‬ ‫ישיר‬ ‫תוצר‬ ‫מהווים‬ ‫אינם‬ ‫אשר‬ ‫נתונים‬ ‫מסדי‬.‫או‬ ‫מנהליים‬ ‫קבצים‬ ‫אלו‬ ‫של‬ ‫מקבץ‬‫רבים‬ ‫ממקורות‬ ‫נתונים‬,‫סקרים‬ ‫נתוני‬ ‫מתוך‬ ‫עתיות‬ ‫וסדרות‬ ‫אוספים‬ ‫כולל‬. ‫הביקוש‬ ‫נתוני‬ ‫בתחום‬‫נמצ‬‫אחד‬ ‫מקרה‬ ‫למעט‬ ‫כי‬ ‫א‬,‫תחבורה‬ ‫בסקרי‬ ‫מקורם‬ ‫הביקוש‬ ‫נתוני‬ ‫כל‬. ‫המערכת‬ ‫של‬ ‫וביצועים‬ ‫תפעול‬ ‫בתחום‬‫תאונות‬ ‫בנושא‬ ‫עצמיים‬ ‫מידע‬ ‫במאגרי‬ ‫מחזיקים‬ ‫ארגונים‬ ‫מספר‬ ‫תנועה‬ ‫ספירות‬ ‫של‬ ‫בנושאים‬ ‫חיצוניים‬ ‫מידע‬ ‫ממאגרי‬ ‫נתונים‬ ‫מקבלים‬ ‫מהמשתמשים‬ ‫וחלק‬ ‫דרכים‬, ‫דרכים‬ ‫תאונות‬,‫וצריכת‬ ‫סביבה‬ ‫איכות‬‫דלק‬. ‫התחבורה‬ ‫מערכת‬ ‫היצע‬ ‫בתחום‬,‫ועתידיות‬ ‫קיימות‬ ‫תחבורה‬ ‫רשתות‬ ‫על‬ ‫מידע‬ ‫מתחזקים‬ ‫שונים‬ ‫ארגונים‬ ‫השוטפת‬ ‫הפעילות‬ ‫במסגרת‬,‫אחרים‬ ‫מארגונים‬ ‫רשתות‬ ‫של‬ ‫מידע‬ ‫על‬ ‫מסתמך‬ ‫וחלקם‬.‫אחד‬ ‫לארגון‬ ‫פרט‬, ‫תחבורה‬ ‫רשתות‬ ‫בנושא‬ ‫חיצוניים‬ ‫מידע‬ ‫במאגרי‬ ‫שימוש‬ ‫ציינו‬ ‫לא‬ ‫המשתמשים‬. ‫בנושא‬‫הרכב‬ ‫ציי‬‫הרכב‬ ‫צי‬ ‫אודות‬ ‫מידע‬ ‫מאגרי‬ ‫מתחזקים‬ ‫הציבורית‬ ‫התחבורה‬ ‫מפעילי‬ ‫כי‬ ‫עולה‬ ‫שברשותם‬,‫כולל‬‫רכב‬ ‫כלי‬ ‫מצבת‬,‫ובעלות‬ ‫גיל‬ ‫על‬ ‫נתונים‬‫ו‬‫רכישה‬ ‫עלויות‬.‫על‬ ‫דיווחו‬ ‫המשתמשים‬ ‫רוב‬ ‫הלמ‬ ‫של‬ ‫רכב‬ ‫כלי‬ ‫מצבת‬ ‫בנתוני‬ ‫שימוש‬"‫ס‬,‫התחבורה‬ ‫משרד‬ ‫של‬ ‫וחלקם‬. ‫בתחום‬‫העלויות‬,‫שונים‬ ‫נתונים‬ ‫הארגונים‬ ‫מחזיקים‬‫תשתיות‬ ‫של‬ ‫הקמה‬ ‫עלויות‬ ‫אודות‬,‫תפעול‬ ‫עלויות‬, ‫ציבורית‬ ‫תחבורה‬ ‫תעריפי‬,‫ממשלתיות‬ ‫ותמיכות‬ ‫וסובסידיות‬ ‫חנייה‬ ‫תעריפי‬.‫מספר‬ ‫ציינו‬ ‫הארגונים‬
  • 49.
    46 ‫ההקמה‬ ‫עלויות‬ ‫בתחום‬‫דקל‬ ‫של‬ ‫הבנייה‬ ‫לענף‬ ‫המחירים‬ ‫מאגר‬ ‫דוגמת‬ ‫חיצוניים‬ ‫מאגרים‬,‫עלויות‬ ‫קבצי‬ ‫א‬ ‫ונתיבי‬ ‫התחבורה‬ ‫משרד‬ ‫ידי‬ ‫על‬ ‫שהופקו‬ ‫תפעול‬‫הציבורית‬ ‫התחבורה‬ ‫מפעילי‬ ‫ונתוני‬ ‫יילון‬.‫חניה‬ ‫תעריפי‬ ‫תח‬ ‫ותעריפי‬ ‫המקומיות‬ ‫מהרשויות‬ ‫לרוב‬ ‫מתקבלים‬"‫עצמם‬ ‫מהמפעילים‬ ‫צ‬. ‫הנתונים‬ ‫בתחום‬‫והגיאו‬ ‫החברתיים‬-‫כלכליים‬‫עצמיים‬ ‫מידע‬ ‫מאגרי‬ ‫בנו‬ ‫מהמשתמשים‬ ‫חלק‬ ‫כי‬ ‫נמצא‬ ‫דמוגרפיים‬ ‫נתונים‬ ‫של‬ ‫בנושאים‬,‫לפית‬ ‫ופרויקטים‬ ‫קרקע‬ ‫שימושי‬ ‫נתוני‬‫קרקע‬ ‫שימושי‬ ‫וח‬.‫הארגונים‬ ‫יתר‬ ‫הלמ‬ ‫של‬ ‫חיצוניים‬ ‫מידע‬ ‫ממאגרי‬ ‫ניזונים‬"‫ס‬,‫הפנים‬ ‫משרד‬,‫אחרים‬ ‫ומתכננים‬ ‫מקומיות‬ ‫רשויות‬.‫רוב‬ ‫למ‬ ‫בנתוני‬ ‫נעזרים‬ ‫המשתמשים‬"‫נהיגה‬ ‫רשיונות‬ ‫בנושא‬ ‫הרישוי‬ ‫משרד‬ ‫או‬ ‫ס‬. ‫בתחום‬‫גיאוגרפיים‬ ‫מידע‬ ‫ומאגרי‬ ‫רקע‬ ‫מפות‬‫כי‬ ‫נמצא‬‫באינוונ‬ ‫מחזיקים‬ ‫מהארגונים‬ ‫חלק‬‫של‬ ‫טרים‬ ‫ארציות‬ ‫מתאר‬ ‫תכניות‬,‫ומקומיות‬ ‫מחוזיות‬.‫מע‬ ‫למעט‬"‫המקומיות‬ ‫והרשויות‬ ‫צ‬,‫חיצוניים‬ ‫מידע‬ ‫מאגרי‬ ‫הגיאוגרפית‬ ‫המידע‬ ‫ולמערכת‬ ‫רקע‬ ‫למפות‬ ‫כמקור‬ ‫הארגונים‬ ‫את‬ ‫משמשים‬.‫על‬ ‫דווחו‬ ‫המשתמשים‬ ‫רוב‬ ‫מפה‬ ‫חברת‬ ‫של‬ ‫רקע‬ ‫במפות‬ ‫שימוש‬. 6.1.6.‫פרטניים‬ ‫בנושאים‬ ‫נתונים‬ ‫דרכים‬ ‫תאונות‬ ‫המשתמשים‬ ‫רוב‬‫דרכים‬ ‫תאונות‬ ‫בנתוני‬ ‫שימוש‬ ‫ציינו‬,‫הלמ‬ ‫ידי‬ ‫על‬ ‫המסופקים‬"‫המשטרה‬ ‫או‬ ‫ס‬. ‫סביבה‬ ‫איכות‬ ‫אביב‬ ‫תל‬ ‫לעיריית‬ ‫פרט‬,‫להשלכות‬ ‫הקשורים‬ ‫נתונים‬ ‫איסוף‬ ‫על‬ ‫דיווחו‬ ‫לא‬ ‫התחבורתיים‬ ‫המשתמשים‬ ‫הסביבה‬ ‫איכות‬ ‫על‬ ‫התחבורה‬.‫נת‬"‫הסביבה‬ ‫איכות‬ ‫בנושא‬ ‫נגיעה‬ ‫על‬ ‫דיווחו‬ ‫ישראל‬ ‫חוצה‬ ‫וחברת‬ ‫ע‬ ‫של‬ ‫מההיבט‬‫סביבתיים‬ ‫תסקירים‬ ‫ביצוע‬. ‫מטענים‬ ‫הארגונים‬ ‫של‬ ‫הנתונים‬ ‫במסדי‬ ‫קיימים‬ ‫ולא‬ ‫כמעט‬ ‫מסחריות‬ ‫ונסיעות‬ ‫מטענים‬ ‫נתוני‬.‫מהמשתמשים‬ ‫חלק‬ ‫הלמ‬ ‫ידי‬ ‫על‬ ‫שבוצע‬ ‫המשאיות‬ ‫סקר‬ ‫את‬ ‫ציינו‬"‫שנים‬ ‫מעשר‬ ‫יותר‬ ‫לפני‬ ‫ס‬.‫מחוללי‬ ‫סקר‬ ‫צוינו‬ ‫בנוסף‬ ‫ש‬ ‫וטעינה‬ ‫פריקה‬ ‫וסקר‬ ‫אביב‬ ‫תל‬ ‫במטרופולין‬ ‫גדולים‬ ‫מטענים‬‫אביב‬ ‫תל‬ ‫בעיריית‬ ‫התנועה‬ ‫אגף‬ ‫ל‬. 6.2.‫בעיות‬,‫לעתיד‬ ‫ותכניות‬ ‫חסרים‬ ‫הומוגנית‬ ‫רשימה‬ ‫מהווים‬ ‫אינם‬ ‫הנסקרים‬ ‫הארגונים‬,‫ומהותם‬ ‫פעילותם‬ ‫אופי‬ ‫של‬ ‫יוצא‬ ‫וכפועל‬ ‫שונה‬ ‫לנתונים‬ ‫התייחסותם‬.‫ובעיות‬ ‫לחסרים‬ ‫בהתייחסם‬ ‫הארגונים‬ ‫שנתנו‬ ‫בדגשים‬ ‫משתקף‬ ‫הדבר‬ ‫הקיימים‬ ‫בנתונים‬,‫ל‬ ‫העתידיות‬ ‫ובתכניותיהם‬‫נתונים‬ ‫איסוף‬.‫רבה‬ ‫הטרוגניות‬ ‫קיימת‬ ‫אמנם‬ ‫השונים‬ ‫התחבורתיים‬ ‫הגופים‬ ‫של‬ ‫בתשובותיהם‬,‫זאת‬ ‫עם‬ ‫יחד‬ ‫אך‬,‫השקה‬ ‫נקודות‬ ‫מספר‬ ‫לזהות‬ ‫ניתן‬ ‫ביניהם‬. ‫עבודתם‬ ‫לביצוע‬ ‫כיום‬ ‫להם‬ ‫החסרים‬ ‫העיקריים‬ ‫לנתונים‬ ‫בהתייחס‬,‫בכל‬ ‫מהארגונים‬ ‫ממחצית‬ ‫יותר‬ ‫הקטגוריות‬,‫תח‬ ‫בנתוני‬ ‫החוסר‬ ‫את‬ ‫ציינו‬"‫צ‬.‫שלי‬‫מהארגונים‬ ‫ש‬,‫היועצים‬ ‫בעיקר‬,‫המחסור‬ ‫את‬ ‫ציינו‬ ‫עלויות‬ ‫בנתוני‬.‫בנוסף‬,‫מהארגונים‬ ‫רבע‬,‫מערכתי‬ ‫בתכנון‬ ‫העוסקים‬ ‫הארגונים‬ ‫על‬ ‫בדגש‬,‫את‬ ‫ציינו‬ ‫קרקע‬ ‫שימושי‬ ‫על‬ ‫בנתונים‬ ‫המחסור‬,‫הרשת‬ ‫על‬ ‫בנתונים‬ ‫המחסור‬ ‫את‬ ‫ציינו‬ ‫מהארגונים‬ ‫ורבע‬ ‫התחבורתית‬.
  • 50.
    47 ‫כללי‬ ‫באופן‬,‫כי‬ ‫להתרשם‬‫היה‬ ‫ניתן‬‫הנתונים‬ ‫מאיכות‬ ‫רצון‬ ‫שבעי‬ ‫אינם‬ ‫התחבורתיים‬ ‫המשתמשים‬ ‫להם‬ ‫הזמינים‬.‫העדכניות‬ ‫את‬ ‫ציינו‬ ‫המשתמשים‬,‫האחידות‬,‫כבעיות‬ ‫לנתונים‬ ‫והנגישות‬ ‫האמינות‬ ‫הקיימים‬ ‫הנתונים‬ ‫של‬ ‫עיקריות‬. ‫מהארגונים‬ ‫כמחצית‬ ‫השיבו‬ ‫התחבורה‬ ‫נתוני‬ ‫לשיפור‬ ‫ביותר‬ ‫כחשוב‬ ‫נראה‬ ‫מה‬ ‫לשאלה‬ ‫בהתייחס‬,‫בעיקר‬ ‫הארגונים‬‫מערכתי‬ ‫בתכנון‬ ‫העוסקים‬,‫והיועצים‬ ‫ותפעול‬ ‫יישום‬ ‫תכנון‬,‫הנתונים‬ ‫שארגון‬,‫עדכונם‬ ‫התחבורה‬ ‫נתוני‬ ‫לשיפור‬ ‫ביותר‬ ‫החשוב‬ ‫הנושא‬ ‫הינו‬ ‫וזמינותם‬.‫מהארגונים‬ ‫ניכר‬ ‫חלק‬,‫קובעי‬ ‫בעיקר‬ ‫ותפעול‬ ‫יישום‬ ‫בתכנון‬ ‫העוסקים‬ ‫והארגונים‬ ‫המדיניות‬,‫ביותר‬ ‫חשוב‬ ‫נושא‬ ‫הינו‬ ‫המידע‬ ‫ריכוז‬ ‫כי‬ ‫חושבים‬ ‫לש‬‫התחבורה‬ ‫נתוני‬ ‫יפור‬.‫בנוסף‬,‫מהארגונים‬ ‫רבים‬,‫התח‬ ‫ומפעילי‬ ‫המקומיות‬ ‫הרשויות‬ ‫בעיקר‬"‫צ‬, ‫התחבורה‬ ‫נתוני‬ ‫איסוף‬ ‫על‬ ‫לכת‬ ‫מרחיקת‬ ‫השפעה‬ ‫תהיה‬ ‫חדשות‬ ‫טכנולוגיות‬ ‫להכנסת‬ ‫כי‬ ‫חושבים‬. ‫שונים‬ ‫בהיקפים‬ ‫סקרים‬ ‫של‬ ‫רב‬ ‫מספר‬ ‫יוזמים‬ ‫התחבורתיים‬ ‫המשתמשים‬.‫מתוזמן‬ ‫מהסקרים‬ ‫ניכר‬ ‫חלק‬ ‫לפרוי‬ ‫ביחס‬‫ספציפיים‬ ‫קטים‬,‫תחבורתיים‬ ‫מודלים‬ ‫של‬ ‫ותחזוקה‬ ‫בנייה‬ ‫לצורך‬ ‫או‬ ‫מעקב‬ ‫לצורכי‬. ‫השיבו‬ ‫הנתונים‬ ‫לאיסוף‬ ‫עתידיות‬ ‫לתכניות‬ ‫בהתייחס‬‫לבצע‬ ‫ממעטים‬ ‫הם‬ ‫כי‬ ‫המדיניות‬ ‫קובעי‬ ‫הארגונים‬ ‫עצמאי‬ ‫באופן‬ ‫סקרים‬,‫של‬ ‫הכנתם‬ ‫לקראת‬ ‫הערכות‬ ‫לבצע‬ ‫מתכננים‬ ‫הם‬ ‫אך‬‫והוצאתו‬ ‫נסיעה‬ ‫הרגלי‬ ‫סקר‬ ‫למכרז‬‫ו‬‫ל‬ ‫סקרים‬‫נתונים‬ ‫מסד‬ ‫בניית‬‫תחבורתי‬.‫הסקרים‬ ‫את‬ ‫ולבצע‬ ‫להמשיך‬ ‫מתכננים‬ ‫הארגונים‬ ‫רוב‬ ‫השוטפים‬,‫ובנוסף‬,‫נוספים‬ ‫סקרים‬ ‫לבצע‬ ‫מתכננים‬,‫של‬ ‫וביצועיים‬ ‫תפעוליים‬ ‫נתונים‬ ‫איסוף‬ ‫לצורך‬ ‫בעיקר‬ ‫לתחבורה‬ ‫הביקוש‬ ‫דפוסי‬ ‫על‬ ‫וסקרים‬ ‫המערכת‬.‫סקרי‬ ‫מתוכננים‬ ‫התחבורה‬ ‫מערכת‬ ‫היצע‬ ‫בתחום‬ ‫ברשויות‬ ‫תמרורים‬‫המקומיות‬,‫מתוכננים‬ ‫וההשקעות‬ ‫העלויות‬ ‫ובתחום‬,‫דן‬ ‫בחברת‬,‫התפלגות‬ ‫על‬ ‫סקר‬ ‫תשלום‬ ‫סוגי‬,‫ישראל‬ ‫וברכבת‬,‫על‬ ‫סקר‬‫הרכבת‬ ‫בחניוני‬ ‫תשלום‬ ‫גביית‬ ‫לצורך‬ ‫חניה‬ ‫תעריפי‬.‫בתחום‬ ‫והגיאו‬ ‫החברתיים‬ ‫הנתונים‬-‫מתוכנן‬ ‫כלכליים‬,‫מת‬ ‫בחברת‬"‫ת‬,‫קרקע‬ ‫שימושי‬ ‫עירוב‬ ‫על‬ ‫סקר‬‫ו‬‫על‬ ‫סקר‬ ‫תחבורה‬ ‫שבין‬ ‫הקשר‬‫למיקום‬. 6.3.‫מיוחדות‬ ‫יוזמות‬ ‫מאגר‬ ‫מבחינת‬ ‫לציון‬ ‫ראויות‬ ‫הינן‬ ‫התחבורתי‬ ‫המידע‬ ‫בתחום‬ ‫התחבורה‬ ‫משרד‬ ‫של‬ ‫מיוחדות‬ ‫יוזמות‬ ‫שתי‬ ‫הנתונים‬‫בישראל‬ ‫תחבורה‬ ‫תכנון‬ ‫עבודות‬ ‫לצורך‬ ‫הנדרשים‬. •‫ארצי‬ ‫תנועה‬ ‫ניטור‬ ‫מערכת‬ ‫עי‬ ‫לא‬ ‫בדרכים‬ ‫התנועה‬ ‫ספירות‬ ‫מערך‬ ‫את‬ ‫להחליף‬ ‫מיועדת‬ ‫ארצי‬ ‫תנועה‬ ‫ניטור‬ ‫מערכת‬‫על‬ ‫שנוהל‬ ‫רוניות‬ ‫הלמ‬ ‫ידי‬"‫ס‬.‫הבין‬ ‫ברשת‬ ‫ובצמתים‬ ‫דרך‬ ‫בקטעי‬ ‫התנועה‬ ‫לנפח‬ ‫אמדן‬ ‫תספק‬ ‫התנועה‬ ‫ניטור‬ ‫מערכת‬ ‫עירונית‬)‫מקומיות‬ ‫דרכים‬ ‫כולל‬(‫העירוניות‬ ‫ברשתות‬ ‫מרכזיים‬ ‫קטעים‬ ‫ובמספר‬. •‫ציבורית‬ ‫לתחבורה‬ ‫ארצי‬ ‫מידע‬ ‫מערכת‬ ‫נתונים‬ ‫מאגר‬ ‫ציבורית‬ ‫תחבורה‬ ‫מנהלת‬ ‫באמצעות‬ ‫יזם‬ ‫התחבורה‬ ‫משרד‬‫התחבורה‬ ‫מערכת‬ ‫לרישוי‬ ‫הציבורית‬.‫הציבורית‬ ‫בתחבורה‬ ‫השרות‬ ‫קווי‬ ‫של‬ ‫הרישוי‬ ‫דרישת‬ ‫של‬ ‫יוצא‬ ‫פועל‬ ‫היא‬ ‫המערכת‬.‫המערכת‬ ‫המדינה‬ ‫בכל‬ ‫השונים‬ ‫התחבורה‬ ‫ממפעילי‬ ‫הרישוי‬ ‫נתוני‬ ‫קבלת‬ ‫באמצעות‬ ‫ארצי‬ ‫כיסוי‬ ‫על‬ ‫מבוססת‬)‫קווים‬ ‫עירוניים‬,‫מטרופוליניים‬,‫עירונים‬ ‫ובין‬ ‫אזוריים‬.(
  • 51.
    48 ‫א‬ ‫נספח‬.‫תחבורה‬ ‫למשתמשי‬‫שאלון‬ ‫התחבורה‬ ‫משרד‬-‫יבשה‬ ‫מנהל‬ ‫לאיסופם‬ ‫סקרים‬ ‫מערך‬ ‫ולתכנון‬ ‫בישראל‬ ‫תחבורה‬ ‫תכנון‬ ‫עבודות‬ ‫לצורך‬ ‫הנדרשים‬ ‫הנתונים‬ ‫הגדרת‬ ‫תחבורה‬ ‫בסקרי‬ ‫עיקריים‬ ‫למשתמשים‬ ‫שאלון‬ ‫שלום‬, ‫בפרוייקט‬ ‫ראשון‬ ‫שלב‬ ‫מהווה‬ ‫זה‬ ‫שאלון‬"‫תחבורה‬ ‫תכנון‬ ‫עבודות‬ ‫לצורך‬ ‫הנדרשים‬ ‫הנתונים‬ ‫הגדרת‬ ‫בי‬‫לאיסופם‬ ‫סקרים‬ ‫מערך‬ ‫ולתכנון‬ ‫שראל‬",‫התחבורה‬ ‫משרד‬ ‫מטעם‬,‫העיקריים‬ ‫למשתמשים‬ ‫מיועד‬ ‫והוא‬ ‫תחבורה‬ ‫לתכנון‬ ‫בנתונים‬.‫נתוני‬ ‫באיסוף‬ ‫המושקעים‬ ‫המשאבים‬ ‫את‬ ‫לייעל‬ ‫במטרה‬ ‫מתבצע‬ ‫הפרויקט‬ ‫תחבורה‬ ‫תכנון‬ ‫לצרכי‬ ‫וכוללני‬ ‫אחיד‬ ‫נתונים‬ ‫בסיס‬ ‫ולפתח‬ ‫תחבורה‬,‫המשתמשים‬ ‫לכל‬ ‫זמין‬ ‫שיהיה‬. ‫ארגונכם‬‫היבשתית‬ ‫התחבורה‬ ‫תשתית‬ ‫בפיתוח‬ ‫חשוב‬ ‫תפקיד‬ ‫ממלא‬,‫האזורית‬ ‫או‬ ‫הארצית‬ ‫ברמה‬. ‫שונות‬ ‫ברמות‬ ‫התחבורה‬ ‫בתכנון‬ ‫התומכים‬ ‫תחבורתיים‬ ‫נתונים‬ ‫מתחזק‬ ‫או‬ ‫אוסף‬ ‫הארגון‬ ‫זו‬ ‫במסגרת‬, ‫ארגונכם‬ ‫ידי‬ ‫על‬ ‫יזום‬ ‫באופן‬ ‫שנאספים‬)‫תחבורתיים‬ ‫סקרים‬ ‫באמצעות‬ ‫למשל‬(‫ארגונכם‬ ‫אשר‬ ‫ונתונים‬ ‫אחר‬ ‫מגורמים‬ ‫מקבל‬‫ים‬)‫מהלמ‬ ‫למשל‬"‫ס‬,‫ועוד‬ ‫מקומיות‬ ‫רשויות‬.( ‫ארגונכם‬ ‫צרכי‬ ‫את‬ ‫לבחון‬ ‫היא‬ ‫השאלון‬ ‫מטרת‬,‫לרשותכם‬ ‫העומד‬ ‫הנתונים‬ ‫מערך‬ ‫של‬ ‫סקירה‬ ‫ידי‬ ‫על‬. ‫חלקים‬ ‫חמישה‬ ‫כולל‬ ‫השאלון‬: ‫א‬.‫כללי‬ ‫ב‬.‫הארגון‬ ‫תאור‬ ‫ג‬.‫יוזם‬ ‫שהארגון‬ ‫וסקרים‬ ‫קיימים‬ ‫נתונים‬ ‫בסיסי‬,‫האיסוף‬ ‫ותדירות‬ ‫שיטות‬ ‫לרבות‬ ‫ד‬.‫נ‬ ‫של‬ ‫לבעיות‬ ‫התייחסות‬‫חסרים‬ ‫תונים‬,‫הנתונים‬ ‫של‬ ‫האיכות‬ ‫רמת‬ ‫או‬ ‫נתונים‬ ‫באיסוף‬ ‫קשיים‬. ‫ה‬.‫בעתיד‬ ‫תחבורתיים‬ ‫נתונים‬ ‫לאיסוף‬ ‫תוכניותיכם‬ ‫כשעה‬ ‫וימשך‬ ‫פתוחות‬ ‫שאלות‬ ‫באמצעות‬ ‫יתבצע‬ ‫הסקר‬.‫השתדל‬ ‫אנא‬ ‫הערות‬ ‫או‬ ‫שאלות‬ ‫לך‬ ‫ויש‬ ‫במידה‬/‫י‬ ‫הראיון‬ ‫לסוף‬ ‫אותם‬ ‫לרכז‬. ‫כשנה‬ ‫יימשך‬ ‫הנוכחי‬ ‫הפרוייקט‬.‫יוג‬ ‫הפרויקט‬ ‫בסוף‬‫תחבורה‬ ‫בתכנון‬ ‫לתמיכה‬ ‫ארצי‬ ‫סקרים‬ ‫מערך‬ ‫דר‬, ‫הארצי‬ ‫נסיעה‬ ‫הרגלי‬ ‫סקר‬ ‫כגון‬ ‫סקרים‬ ‫לרבות‬,‫שנים‬ ‫לעשר‬ ‫אחת‬ ‫כה‬ ‫עד‬ ‫שנערך‬. ‫עת‬ ‫בכל‬ ‫נוספות‬ ‫הערות‬ ‫לשמוע‬ ‫נשמח‬ ‫אנו‬.‫הפרויקט‬ ‫על‬ ‫עדכונים‬,‫שונים‬ ‫למקורות‬ ‫הפניות‬ ‫כולל‬ ‫באינטרנט‬,‫באתר‬ ‫לקבל‬ ‫ניתן‬:1787=is_survey&wikiid=cfm?doc.page/com.seedwiki.www://http. ‫הפעולה‬ ‫שיתוף‬ ‫על‬ ‫תודה‬! ‫אל‬ ‫להתקשר‬ ‫ניתן‬ ‫נוספות‬ ‫והערות‬ ‫לשאלות‬:‫מילר‬ ‫מיכל‬/‫אדיב‬ ‫רוני‬/‫סינוק‬ ‫מרכוס‬,‫חברת‬PGL‫טל‬': 5616333-03‫פקס‬:5611441-03
  • 52.
    49 ‫א‬ ‫חלק‬'-‫כללי‬ 1.‫תאריך‬_________________‫יום‬_________________‫שעה‬___________________ 2.‫מראיין‬____________________________ 3.‫נסקר‬ ‫ארגון‬________________________ 4.‫המשיב‬‫שם‬,‫תפקיד‬_____________________________‫טלפון‬_______________ ‫ב‬ ‫חלק‬'-‫הארגון‬ ‫תאור‬ 1.‫תחומ‬ ‫מהם‬‫ארגונכם‬ ‫של‬ ‫העיקריים‬ ‫האחריות‬ ‫י‬? ________________________________________________________________________ ________________________________________________________________________ __________________________________________________________________ 2.‫ת‬ ‫נושאי‬ ‫מהם‬‫עוסקים‬ ‫אתם‬ ‫בהם‬ ‫העיקריים‬ ‫התחבורה‬ ‫כנון‬? ________________________________________________________________________ ________________________________________________________________________ __________________________________________________________________ 3.‫מהם‬‫אתם‬ ‫תחבורתיים‬ ‫מודלים‬ ‫ובאלו‬ ‫מבצעים‬ ‫שאתם‬ ‫העיקריים‬ ‫התחבורתיים‬ ‫הניתוחים‬ ‫זה‬ ‫לצורך‬ ‫משתמשים‬? ________________________________________________________________________ ________________________________________________________________________ ________________________________________________________________________ ______________________________________________________________ 4.‫בשנים‬ ‫בארגונכם‬ ‫נתונים‬ ‫ורכישת‬ ‫באיסוף‬ ‫ההשקעה‬ ‫אודות‬ ‫תקציבי‬ ‫מידע‬ ‫ברשותך‬ ‫האם‬ ‫האחרונות‬,?‫כזאת‬ ‫רשימה‬ ‫עבורנו‬ ‫להשיג‬ ‫תוכל‬ ‫האם‬? ________________________________________________________________________ ________________________________________________________________________ ________________________________________________________________________ ________________________________________________________________________ ______________________________________________________________
  • 53.
    50 ‫ג‬ ‫חלק‬'-‫התחבורתיים‬ ‫הנתונים‬‫תאור‬ ‫האיסוף‬ ‫ודרכי‬ ‫משתמשים‬ ‫אתם‬ ‫בהם‬ ‫והסקרים‬ ‫הנתונים‬ ‫לגבי‬ ‫ספציפיות‬ ‫שאלות‬ ‫מספר‬ ‫לשאול‬ ‫ברצוני‬ ‫שלהם‬.‫קטגוריות‬ ‫למספר‬ ‫התחבורה‬ ‫נתוני‬ ‫את‬ ‫חילקנו‬ ‫הסקר‬ ‫לצורך‬:‫ביקוש‬ ‫נתוני‬,‫היצע‬ ‫נתוני‬,‫נתונים‬ ‫וביצועים‬ ‫תפעוליים‬,‫נתוני‬‫ציי‬‫רכב‬,‫וה‬ ‫עלויות‬‫שקעו‬‫ת‬,‫נתונים‬‫וגיאו‬ ‫חברתיים‬-‫מידע‬ ‫ומאגרי‬ ‫כלכליים‬ ‫גיאוגרפיים‬.‫לך‬ ‫להקריא‬ ‫עומדת‬ ‫אני‬,‫קטגוריה‬ ‫בכל‬,‫ואבקשך‬ ‫נתונים‬ ‫וסוגי‬ ‫סקרים‬ ‫סוגי‬ ‫של‬ ‫רשימה‬ ‫משתמשים‬ ‫אתם‬ ‫מהם‬ ‫באילו‬ ‫לציין‬. ‫הוזכרו‬ ‫שלא‬ ‫נוספים‬ ‫נתונים‬ ‫או‬ ‫בסקרים‬ ‫משתמשים‬ ‫ואתם‬ ‫במידה‬,‫לציינם‬ ‫אבקשך‬.‫מספר‬ ‫בוצעו‬ ‫אם‬ ‫בנושא‬ ‫סקרים‬‫כולם‬ ‫את‬ ‫ציין‬ ‫אנא‬ ‫מסוים‬.‫עצמו‬ ‫הארגון‬ ‫ידי‬ ‫על‬ ‫שנאספו‬ ‫נתונים‬ ‫לכלול‬ ‫יש‬,‫באמצעות‬ ‫אחרים‬,‫אחרים‬ ‫מגורמים‬ ‫שנתקבלו‬ ‫או‬ ‫שונים‬ ‫מספקים‬ ‫שנרכשו‬. ‫הנתונים‬ ‫של‬ ‫יותר‬ ‫מפורט‬ ‫לתיאור‬ ‫טפסים‬ ‫למילוי‬ ‫אשאיר‬ ‫הסקר‬ ‫בתום‬. ‫נתוני‬‫ה‬ ‫דפוסי‬ ‫על‬ ‫ם‬‫ביקוש‬‫לתחבורה‬ ‫מקור‬ ‫הסקר‬ ‫שם‬/‫המידע‬ ‫מאגר‬ ‫הסקר‬ ‫סוג‬/‫נתון‬ ‫הרגלי‬ ‫סקר‬‫ה‬‫נסיעה‬‫הארצי‬ ‫סקר‬‫י‬‫מקומי‬ ‫נסיעה‬ ‫הרגלי‬‫ים‬ ‫בתח‬ ‫נוסעים‬ ‫סקר‬"‫צ‬)On Board( ‫מוצא‬ ‫סקר‬-‫יעד‬ ‫חניה‬ ‫סקר‬)‫תפוסה‬( ‫מבקרים‬ ‫סקר‬)‫נסיעות‬ ‫מחוללי‬( ‫ומשלוחים‬ ‫מטענים‬ ‫סקר‬
  • 54.
    51 ‫נ‬‫היצע‬ ‫תוני‬‫התחבורה‬ ‫מערכת‬‫של‬)‫רשתות‬( ‫מ‬‫קור‬ ‫הסקר‬ ‫שם‬/‫המידע‬ ‫מאגר‬ ‫הסקר‬ ‫סוג‬/‫נתון‬ ‫רשתות‬)‫דרכים‬,‫ברזל‬ ‫מסילות‬, ‫תח‬ ‫ומתקני‬ ‫מסלולי‬"‫צ‬( ‫חניה‬ ‫מצאי‬ ‫אחרים‬: ‫התחבורה‬ ‫מערכת‬ ‫של‬ ‫וביצועים‬ ‫תפעוליים‬ ‫נתונים‬ ‫מקור‬ ‫הסקר‬ ‫שם‬/‫המידע‬ ‫מאגר‬ ‫הסקר‬ ‫סוג‬/‫נתון‬ ‫תנועה‬ ‫ספירות‬ ‫וחגורה‬ ‫חיץ‬ ‫סקרי‬ ‫נוסעים‬ ‫ספירות‬)‫עולים‬,‫יורדים‬( ‫נסיעה‬ ‫זמן‬ ‫סקרי‬ ‫דרכים‬ ‫תאונות‬ ‫סביבה‬ ‫איכות‬)‫אוויר‬ ‫וזיהום‬ ‫רעש‬( ‫אחרים‬:
  • 55.
    52 ‫נתוני‬‫על‬ ‫ם‬‫ציי‬‫ה‬‫רכב‬ ‫מקור‬ ‫הסקר‬‫שם‬/‫המידע‬ ‫מאגר‬ ‫הסקר‬ ‫סוג‬/‫נתון‬ ‫רכב‬ ‫כלי‬ ‫מצבת‬ ‫ובעלות‬ ‫גיל‬ ‫על‬ ‫נתונים‬ ‫רכישה‬ ‫עלויות‬ ‫אחרים‬: ‫על‬ ‫נתונים‬‫והשקעות‬ ‫עלויות‬ ‫מקור‬ ‫הסקר‬ ‫שם‬/‫המידע‬ ‫מאגר‬ ‫הסקר‬ ‫סוג‬/‫נתון‬ ‫מתקנים‬ ‫הקמת‬ ‫עלויות‬)‫כבישים‬, ‫גשרים‬,‫וכו‬ ‫מחלפים‬'( ‫תפעול‬ ‫עלויות‬ ‫חניה‬ ‫תעריפי‬ ‫תח‬ ‫תעריפי‬"‫צ‬ ‫וסובסידיות‬ ‫ממשלתיות‬ ‫הוצאות‬ ‫אחרים‬:
  • 56.
    53 ‫נתוני‬‫ם‬‫וגיאו‬ ‫חברתיים‬-‫כלכליים‬ ‫מקור‬ ‫הסקר‬‫שם‬/‫המידע‬ ‫מאגר‬ ‫הסקר‬ ‫סוג‬/‫נתון‬ ‫והדיור‬ ‫האוכלוסין‬ ‫מפקד‬1995 ‫דמוגרפיים‬ ‫נתונים‬)‫ישובים‬,‫מ‬"‫ב‬( ‫קרקע‬ ‫שימושי‬ ‫נתוני‬ ‫והכנסה‬ ‫תעסוקה‬ ‫נתוני‬ ‫ובכלכלה‬ ‫במשק‬ ‫מגמות‬)‫למ‬"‫ס‬( ‫נהיגה‬ ‫רשיונות‬ ‫נתוני‬ ‫אחרי‬‫ם‬: ‫רקע‬ ‫ותכניות‬ ‫גיאוגרפי‬ ‫מידע‬ ‫מאגר‬(GIS) ‫מקור‬ ‫הסקר‬ ‫שם‬/‫המידע‬ ‫מאגר‬ ‫הסקר‬ ‫סוג‬/‫נתון‬ ‫רקע‬ ‫מפות‬)‫וכיוצ‬ ‫כבישים‬ ‫רשת‬"‫ב‬( ‫עתידית‬ ‫כבישים‬ ‫רשת‬ ‫תמ‬"‫אות‬,‫תמ‬"‫מים‬ ‫מקומיות‬ ‫ומתאר‬ ‫אב‬ ‫תכניות‬ ‫אחרים‬:
  • 57.
    54 ‫ד‬ ‫חלק‬'–‫בנתונים‬ ‫ובעיות‬‫חסרים‬ 1.‫הנתוני‬ ‫מהם‬‫עבודתך‬ ‫לביצוע‬ ‫כיום‬ ‫לך‬ ‫החסרים‬ ‫העיקריים‬ ‫ם‬? ________________________________________________________________________ ________________________________________________________________________ ________________________________________________________________________ ________________________________________________________________________ ________________________________________________________________________ ________________________________________________________________ 2.‫לר‬ ‫העומדים‬ ‫בנתונים‬ ‫העיקריות‬ ‫הבעיות‬ ‫הם‬ ‫מה‬‫כיום‬ ‫שותך‬? ________________________________________________________________________ ________________________________________________________________________ ________________________________________________________________________ ________________________________________________________________________ ________________________________________________________________________ ________________________________________________________________ 3.‫התחבורה‬ ‫נתוני‬ ‫לשיפור‬ ‫ביותר‬ ‫חשוב‬ ‫לך‬ ‫נראה‬ ‫מה‬? ________________________________________________________________________ ________________________________________________________________________ ________________________________________________________________________ ________________________________________________________________________ ________________________________________________________________________ ________________________________________________________________
  • 58.
    55 ‫ה‬ ‫חלק‬'–‫בעתיד‬ ‫נתונים‬‫לאיסוף‬ ‫תכניות‬ 1.‫הקרובות‬ ‫השנים‬ ‫במהלך‬ ‫סקרים‬ ‫לביצוע‬ ‫תכניות‬ ‫לארגונכם‬ ‫יש‬ ‫האם‬? ________________________________________________________________________ ________________________________________________________________________ ________________________________________________________________________ ________________________________________________________________ 2.‫מידע‬ ‫מאגרי‬ ‫לשדרוג‬ ‫תכניות‬ ‫לארגונכם‬ ‫יש‬ ‫האם‬? ________________________________________________________________________ ________________________________________________________________________ ________________________________________________________________________ ________________________________________________________________ 3.‫מתכנן‬ ‫הנך‬ ‫שינויים‬ ‫איזה‬/‫הה‬ ‫בעקבות‬ ‫תחבורה‬ ‫נתוני‬ ‫של‬ ‫בהקשר‬ ‫מצפה‬‫בטכנולוגיות‬ ‫תפתחויות‬ ‫מידע‬? ________________________________________________________________________ ________________________________________________________________________ ________________________________________________________________________ ________________________________________________________________ ‫ו‬ ‫חלק‬'-‫הערות‬ 1.‫נוספות‬ ‫הערות‬ ‫לך‬ ‫יש‬ ‫האם‬? ________________________________________________________________________ ________________________________________________________________________ ________________________________________________________________________ ________________________________________________________________ ‫המפורטים‬ ‫הטפסים‬ ‫של‬ ‫המילוי‬ ‫אופן‬ ‫את‬ ‫לך‬ ‫אסביר‬ ‫בהמשך‬.‫דוגמאות‬ ‫לטופס‬ ‫צרף‬ ‫אנא‬ ‫האפשר‬ ‫במידת‬ ‫מידע‬ ‫מאגרי‬ ‫של‬ ‫טיפוסיים‬ ‫דוחות‬ ‫או‬ ‫סקרים‬ ‫שאלוני‬ ‫של‬.‫מכם‬ ‫לקבל‬ ‫מעונינים‬ ‫נהיה‬ ‫ובהמשך‬ ‫יתכן‬ ‫האחרונות‬ ‫בשנים‬ ‫שביצעתם‬ ‫התחבורה‬ ‫סקרי‬ ‫של‬ ‫הדוחות‬ ‫מן‬ ‫העתק‬.
  • 59.
    56 ‫ב‬ ‫נספח‬.‫מפורטים‬ ‫דיווח‬‫לטפסי‬ ‫דוגמא‬ ‫כוללים‬ ‫מידע‬ ‫ומאגרי‬ ‫סקרים‬ ‫על‬ ‫הדיווח‬ ‫טפסי‬: 1.‫סקרים‬‫הארגון‬ ‫ידי‬ ‫על‬ ‫יזומים‬)‫טופס‬1‫א‬'( 2.‫ש‬ ‫מידע‬ ‫מאגרי‬‫מתחזק‬ ‫הארגון‬)‫טופס‬2‫א‬'( 3.‫סקר‬‫ים‬‫אשר‬ ‫בהם‬ ‫השתמש‬ ‫שהארגון‬‫אחרים‬ ‫ידי‬ ‫על‬ ‫בוצעו‬)‫טופס‬1‫ב‬'( 4.‫השתמש‬ ‫בהם‬ ‫חיצוניים‬ ‫מידע‬ ‫מאגרי‬‫הארגון‬,‫מאחרים‬ ‫התקבלו‬ ‫או‬ ‫שנרכשו‬)‫טופס‬2‫ב‬'( ‫הטפסים‬ ‫של‬ ‫דוגמא‬ ‫מוצגת‬ ‫להלן‬.
  • 60.
    57 ‫התחבורה‬ ‫משרד‬-‫יבשה‬ ‫מנהל‬ ‫סק‬‫מערך‬ ‫ולתכנון‬ ‫בישראל‬ ‫תחבורה‬ ‫תכנון‬ ‫עבודות‬ ‫לצורך‬ ‫הנדרשים‬ ‫הנתונים‬ ‫הגדרת‬‫לאיסופם‬ ‫רים‬ ‫טופס‬1‫א‬-‫סקרים‬ ‫ביצוע‬ ‫תיעוד‬ ‫הארגון‬ ‫שם‬ ‫הסקר‬ ‫שם‬ ‫הסקר‬ ‫תאור‬‫ומטרותיו‬ 1.‫לא‬2.‫כן‬,‫פרט‬: ‫מודלים‬ ‫לכיול‬ ‫משמש‬ ‫הסקר‬ ‫האם‬? ‫עיקריים‬ ‫חקירה‬ ‫משתני‬ 4.‫אחר‬: 3.‫שנתי‬ ‫דו‬ 2.‫שנתי‬ 1.‫רבעוני‬ ‫תקופתיות‬ ‫בשנים‬ ‫בוצע‬ ‫הסקר‬ ‫אוכלוסיית‬ ‫ה‬ ‫וגודל‬ ‫תאור‬‫מדגם‬ ‫הסקר‬ ‫ביצוע‬ ‫אופן‬ ‫הסקר‬ ‫ביצוע‬ ‫משך‬ ‫הסקר‬ ‫ביצוע‬ ‫עלות‬ ‫הסקר‬ ‫מבצעי‬ ‫שם‬ ‫פרסום‬ ‫שם‬ ‫זמינות‬/‫הפצה‬ ‫באינטרנט‬ ‫פורסם‬ ‫הנתונים‬ ‫אחסון‬ ‫אופן‬ ‫הקבצים‬ ‫פורמט‬ ‫הקבצים‬ ‫גודל‬ ‫זמינות‬/‫הפצה‬ ‫רצון‬ ‫שביעות‬/‫מיוחדות‬ ‫בעיות‬ ‫למטרות‬ ‫התאמה‬ ‫ביצוע‬ ‫משך‬ ‫עיבוד‬ ‫משך‬ ‫דיוק‬ ‫רמת‬ ‫הסקר‬ ‫שלמות‬ ‫התוצאות‬ ‫עיבוד‬ ‫רמת‬ ‫הקבצים‬ ‫מבנה‬ ‫נוספות‬ ‫הערות‬ ‫הטופס‬ ‫מילוי‬ ‫תאריך‬: ‫השאלון‬ ‫את‬ ‫מילא‬: ‫מס‬'
  • 61.
    58 ‫התחבורה‬ ‫משרד‬-‫יבשה‬ ‫מנהל‬/‫בישראל‬‫תחבורה‬ ‫תכנון‬ ‫לצורך‬ ‫הנדרשים‬ ‫הנתונים‬ ‫הגדרת‬ ‫טופס‬2‫א‬-‫עצמי‬ ‫מידע‬ ‫מאגרי‬ ‫תיעוד‬ ‫הארגון‬ ‫שם‬ ‫שם‬‫המידע‬ ‫מאגר‬ ‫תאור‬‫ומטרותיו‬ ‫המאגר‬ 1.‫לא‬2.‫כן‬,‫פרט‬: ‫מודלים‬ ‫לכיול‬ ‫משמש‬ ‫במאגר‬ ‫המידע‬ ‫האם‬? ‫עיקריים‬ ‫חקירה‬ ‫משתני‬ ‫בשנה‬ ‫הוקם‬ 3.‫תקופתי‬)‫תקופה‬ ‫ציין‬(______________________ 2.‫שוטף‬ ‫עדכון‬ 1.‫פעמי‬ ‫חד‬ ‫מתעדכן‬ ‫האם‬? 4.‫אחר‬: )‫עדכון‬ ‫תקופתיות‬( ‫הנתונים‬ ‫מקור‬ ‫הק‬ ‫אופן‬‫המאגר‬ ‫מת‬ ‫המאגר‬ ‫עדכון‬ ‫אופן‬ ‫ממשקים‬ ‫למאגר‬ ‫האם‬ ‫חוץ‬ ‫לגורמי‬)‫תאר‬( ‫הקמה‬ ‫עלות‬ ‫תחזוקה‬ ‫עלות‬ ‫פרסום‬ ‫שם‬ ‫זמינות‬/‫הפצה‬ ‫באינטרנט‬ ‫פורסם‬ ‫הנתונים‬ ‫אחסון‬ ‫אופן‬ ‫הקבצים‬ ‫פורמט‬ ‫קבצים‬ ‫גודל‬ ‫זמינות‬/‫הפצה‬ ‫תכנה‬ ‫קיימת‬ ‫האם‬ ‫נתונים‬ ‫לאחזור‬ ‫רצון‬ ‫שביעות‬/‫מ‬ ‫בעיות‬‫יוחדות‬ ‫למטרות‬ ‫התאמה‬ ‫הקמה‬ ‫משך‬ ‫העדכון‬ ‫המשכיות‬ ‫דיוק‬ ‫רמת‬ ‫הנתונים‬ ‫שלמות‬ ‫התוצאות‬ ‫עיבוד‬ ‫רמת‬ ‫הקבצים‬ ‫מבנה‬ ‫נוספות‬ ‫הערות‬ ‫הטופס‬ ‫מילוי‬ ‫תאריך‬: ‫השאלון‬ ‫את‬ ‫מילא‬: ‫מס‬'
  • 62.
    59 ‫התחבורה‬ ‫משרד‬-‫יבשה‬ ‫מנהל‬ ‫ולתכנון‬‫בישראל‬ ‫תחבורה‬ ‫תכנון‬ ‫עבודות‬ ‫לצורך‬ ‫הנדרשים‬ ‫הנתונים‬ ‫הגדרת‬‫לאיסופם‬ ‫סקרים‬ ‫מערך‬ ‫טופס‬1‫ב‬-‫סקרים‬ ‫בנתוני‬ ‫שימוש‬ ‫תיעוד‬ ‫הארגון‬ ‫שם‬ ‫הסקר‬ ‫שם‬ ‫הסקר‬ ‫תאור‬ ‫מבצע‬ ‫גורם‬ ‫הסקר‬ ‫מועד‬ 1.‫לא‬2.‫כן‬,‫פרט‬: ‫משמש‬ ‫הסקר‬ ‫האם‬ ‫מודלים‬ ‫לכיול‬? ‫עיקריים‬ ‫חקירה‬ ‫משתני‬ __‫אחר‬: __‫אפליקציה‬ __‫נתונים‬ ‫קובץ‬ __‫פרסום‬ ‫השימוש‬ ‫אופן‬ ₪ ₪ ₪ ₪ ‫רכישה‬ ‫מחיר‬ ‫רצון‬ ‫שביעות‬/‫מיוחדות‬ ‫בעיות‬ ‫למטרות‬ ‫התאמה‬ ‫ביצוע‬ ‫משך‬ ‫עיבוד‬ ‫משך‬ ‫דיוק‬ ‫רמת‬ ‫הסקר‬ ‫שלמות‬ ‫רצון‬ ‫שביעות‬‫מהפרסום‬ ‫התוצאות‬ ‫עיבוד‬ ‫רמת‬ ‫לפרסום‬ ‫אחרות‬ ‫הערות‬ ‫רצון‬ ‫שביעות‬‫נתונים‬ ‫מקובץ‬ ‫הקבצים‬ ‫מבנה‬ ‫לקובץ‬ ‫אחרות‬ ‫הערות‬ ‫נתונים‬ ‫רצון‬ ‫שביעות‬‫מהאפלי‬‫קציה‬ ‫שימוש‬ ‫קלות‬ ‫עיבודים‬ ‫רמת‬/‫דו‬"‫חות‬ ‫אחרות‬ ‫הערות‬ ‫לאפליקציה‬ ‫נוספות‬ ‫הערות‬ ‫הטופס‬ ‫מילוי‬ ‫תאריך‬: ‫השאלון‬ ‫את‬ ‫מילא‬: ‫מס‬'
  • 63.
    60 ‫התחבורה‬ ‫משרד‬-‫יבשה‬ ‫מנהל‬/‫בישראל‬‫תחבורה‬ ‫תכנון‬ ‫לצורך‬ ‫הנדרשים‬ ‫הנתונים‬ ‫הגדרת‬ ‫טופס‬2‫ב‬-‫חיצוני‬ ‫מידע‬ ‫במאגרי‬ ‫שימוש‬ ‫תיעוד‬ ‫הארגון‬ ‫שם‬ ‫שם‬‫המידע‬ ‫מאגר‬ ‫תאור‬‫המאגר‬ ‫המאגר‬ ‫מקור‬ 1.‫לא‬2.‫כן‬,‫פרט‬: ‫מודלים‬ ‫לכיול‬ ‫משמש‬ ‫במאגר‬ ‫המידע‬ ‫האם‬? ‫עיקריים‬ ‫חקירה‬ ‫משתני‬ ‫ל‬ ‫מעודכן‬ ‫המאגר‬ 3.‫תקופתית‬)‫תקופה‬ ‫ציין‬(______________________ 2.‫שוטף‬ ‫עדכון‬ 1.‫פעמי‬ ‫חד‬ ‫מתעדכן‬ ‫האם‬ 4.‫אחר‬: ‫תקופתית‬? ‫עלות‬‫רכישה‬ ‫תחזוקה‬ ‫עלות‬ ‫הנתונים‬ ‫אחסון‬ ‫אופן‬ ‫הקבצים‬ ‫ופורמט‬ ‫קבצים‬ ‫גודל‬ ‫אינטרנט‬ ‫דרך‬ ‫זמינות‬? ‫תכנה‬ ‫קיימת‬ ‫האם‬ ‫נתונים‬ ‫לאחזור‬ ‫מלווה‬ ‫פרסום‬? ‫רצון‬ ‫שביעות‬/‫מיוחדות‬ ‫בעיות‬ ‫למטרות‬ ‫התאמה‬ ‫העדכון‬ ‫המשכיות‬ ‫דיוק‬ ‫רמת‬ ‫הנתונים‬ ‫שלמות‬ ‫התוצאות‬ ‫עיבוד‬ ‫רמת‬ ‫הקבצי‬ ‫מבנה‬‫ם‬ ‫נוספות‬ ‫הערות‬ ‫הטופס‬ ‫מילוי‬ ‫תאריך‬: ‫השאלון‬ ‫את‬ ‫מילא‬: ‫מס‬'
  • 64.
    61 ‫ג‬ ‫נספח‬.‫מלאים‬ ‫שאלונים‬ ‫א‬‫שלב‬ ‫של‬ ‫סיכום‬ ‫לתקליטור‬ ‫מצורפים‬ ‫המלאים‬ ‫המשתמשים‬ ‫שאלוני‬'.
  • 65.
    ‫התחבורה‬ ‫משרד‬ ‫תחבורתי‬ ‫תכנון‬‫אגף‬ ‫בישראל‬ ‫תחבורה‬ ‫תכנון‬ ‫עבודות‬ ‫לצורך‬ ‫הנדרשים‬ ‫הנתונים‬ ‫הגדרת‬ ‫לאיסופם‬ ‫סקרים‬ ‫מערך‬ ‫ותכנון‬ ‫א‬ ‫עבודה‬ ‫נייר‬-2 ‫תחבורה‬ ‫בנתוני‬ ‫פוטנציאליים‬ ‫משתמשים‬ ‫סקר‬ ‫ידי‬ ‫על‬ ‫נכתב‬:‫ד‬"‫ישראלי‬ ‫חזי‬ ‫ר‬ ‫כהנר‬ ‫לי‬ ‫נובמבר‬2003 ‫בע‬ ‫גלית‬ ‫פרלשטין‬‫בע‬ ‫גלית‬ ‫פרלשטין‬""‫מ‬‫מ‬‫בטכניון‬ ‫התחבורה‬ ‫לחקר‬ ‫המכון‬‫בטכניון‬ ‫התחבורה‬ ‫לחקר‬ ‫המכון‬ ‫בשיתוף‬‫בשיתוף‬ ‫פרופ‬‫פרופ‬''‫פוקס‬ ‫קמיל‬‫פוקס‬ ‫קמיל‬--‫אביב‬ ‫תל‬ ‫אוניברסיטת‬‫אביב‬ ‫תל‬ ‫אוניברסיטת‬‫ד‬‫ד‬""‫ישראלי‬ ‫חזי‬ ‫ר‬‫ישראלי‬ ‫חזי‬ ‫ר‬ DDeellccaann IInntteerrnnaattiioonnaall PPrrooff.. HHaarrrryy TTiimmmmeemmaannss -- EEiinnddhhoovveenn UUnniivveerrssiittyy ooff TTeecchhnnoollooggyy
  • 67.
    ‫התחבורה‬ ‫משרד‬ ‫תחבורתי‬ ‫תכנון‬‫אגף‬ ‫בישר‬ ‫תחבורה‬ ‫תכנון‬ ‫עבודות‬ ‫לצורך‬ ‫הנדרשים‬ ‫הנתונים‬ ‫הגדרת‬‫אל‬ ‫לאיסופם‬ ‫סקרים‬ ‫מערך‬ ‫ותכנון‬ ‫א‬ ‫עבודה‬ ‫נייר‬-2:‫תחבורה‬ ‫בנתוני‬ ‫פוטנציאליים‬ ‫משתמשים‬ ‫סקר‬ ‫עניינים‬ ‫תוכן‬ 1.‫מבוא‬..............................................................................................................1 2.‫המחקר‬ ‫שיטת‬.................................................................................................2 2.1.‫הראיונות‬ ‫רשימת‬.........................................................................................................4 2.2.‫הסקר‬ ‫בעריכת‬ ‫בעיות‬....................................................................................................7 2.3.‫בארגו‬ ‫נוספים‬ ‫מידע‬ ‫למקורות‬ ‫הפניה‬‫ן‬.............................................................................8 3.‫קטגוריות‬ ‫פי‬ ‫על‬ ‫המרואיינים‬ ‫הערות‬ ‫סיכום‬......................................................10 3.1.‫מקומיות‬ ‫רשויות‬.......................................................................................................13 3.2.‫ממשלה‬ ‫משרדי‬..........................................................................................................19 3.3.‫ציבורית‬ ‫במדיניות‬ ‫המעורבים‬ ‫ארגונים‬.........................................................................31 3.4.‫מקצועיים‬ ‫ארגונים‬....................................................................................................38 3.5.‫מחקר‬ ‫ומכוני‬ ‫תכנון‬ ‫משרדי‬.........................................................................................43 4.‫סיכום‬...........................................................................................................48 ‫מידע‬ ‫מקורות‬ ‫רשימת‬...........................................................................................51 ‫א‬ ‫נספח‬'-‫הראיונות‬ ‫סיכומי‬.................................................................................52 1.‫ת‬ ‫עיריית‬ ‫טווח‬ ‫ארוך‬ ‫לתכנון‬ ‫המחלקה‬"‫א‬-‫יפו‬...................................................................52 2.‫ההנדסה‬ ‫מינהל‬ ‫נתניה‬ ‫עיריית‬-‫ו‬ ‫תשתיות‬ ‫אגף‬‫ציבור‬ ‫מבני‬..................................................55 3.‫התיירות‬ ‫משרד‬.............................................................................................................59 4.‫הפנים‬ ‫משרד‬ ‫התכנון‬ ‫מינהל‬............................................................................................62 5.‫א‬‫והצטיידות‬ ‫הסעות‬ ‫גף‬-‫החינוך‬ ‫משרד‬...........................................................................67 6.‫הסביבה‬ ‫לאיכות‬ ‫המשרד‬ ‫סביבתי‬ ‫ותכנון‬ ‫מדיניות‬ ‫אגף‬.......................................................70 7.‫ישראל‬ ‫מקרקעי‬ ‫מינהל‬ ‫ופיתוח‬ ‫תכנון‬ ‫אגף‬........................................................................74
  • 68.
    8.‫לאומי‬ ‫ביטוח‬.................................................................................................................77 9.‫הטבע‬ ‫להגנת‬‫החברה‬ ‫של‬ ‫וטבע‬ ‫סביבה‬ ‫שימור‬ ‫אגף‬..............................................................80 10.‫והמסיעים‬ ‫המובילים‬ ‫מועצת‬........................................................................................83 11.‫התעשיינים‬ ‫התאחדות‬..................................................................................................86 12.‫קרקע‬ ‫ושימושי‬ ‫תכנון‬ ‫משרד‬ ‫לרמן‬..................................................................................89 13.‫פרופ‬'‫פיטלסון‬ ‫ערן‬-‫העברית‬ ‫האוניברסיטה‬....................................................................91 ‫ב‬ ‫נספח‬'-‫הסקר‬ ‫לשאלון‬ ‫דוגמא‬............................................................................94 ‫ג‬ ‫נספח‬'-‫בסק‬ ‫להשתתפות‬ ‫פנייה‬ ‫מכתב‬‫ר‬............................................................100
  • 69.
    1 ‫א‬ ‫עבודה‬ ‫נייר‬-2:‫תחבורה‬‫בנתוני‬ ‫פוטנציאליים‬ ‫משתמשים‬ ‫סקר‬ 1.‫מבוא‬ ‫פרוייקט‬"‫לאיסופם‬ ‫סקרים‬ ‫מערך‬ ‫ולתכנון‬ ‫תחבורה‬ ‫תכנון‬ ‫עבודות‬ ‫לצורך‬ ‫הנדרשים‬ ‫הנתונים‬ ‫הגדרת‬", ‫התחבורה‬ ‫משרד‬ ‫מטעם‬,‫נתוני‬ ‫באיסוף‬ ‫המושקעים‬ ‫המשאבים‬ ‫את‬ ‫לייעל‬ ‫במטרה‬ ‫מתבצע‬‫תחבורה‬ ‫לצ‬ ‫וכוללני‬ ‫אחיד‬ ‫נתונים‬ ‫בסיס‬ ‫לפתח‬ ‫ובמטרה‬‫ו‬‫תחבורה‬ ‫תכנון‬ ‫רכי‬,‫המשתמשים‬ ‫לכל‬ ‫זמין‬ ‫שיהיה‬ ‫והפוטנציאליים‬ ‫הקיימים‬. ‫בקרב‬ ‫הצרכים‬ ‫סקר‬ ‫של‬ ‫העיקרית‬ ‫מטרתו‬‫פוטנציאליים‬ ‫משתמשים‬)‫לא‬-‫תחבורתיים‬(‫את‬ ‫לאמוד‬ ‫היתה‬ ‫נתוני‬ ‫וספקי‬ ‫שותפים‬ ‫ולזהות‬ ‫תחבורתיים‬ ‫לנתונים‬ ‫השווקים‬ ‫פוטנציאל‬‫פוטנציאליים‬ ‫ם‬.‫המשתמשים‬ ‫הפוטנציאליים‬)‫לא‬-‫תחבורתיים‬(‫תחבורה‬ ‫בתכנון‬ ‫ישיר‬ ‫באופן‬ ‫עוסקים‬ ‫אינם‬ ‫אשר‬ ‫כארגונים‬ ‫הוגדרו‬,‫אך‬ ‫היו‬ ‫השימוש‬ ‫בשל‬ ‫הן‬ ‫לתחום‬ ‫זיקה‬ ‫בעלי‬‫מ‬‫תחבורה‬ ‫בנתוני‬ ‫עושים‬ ‫שהם‬ ‫יומי‬,‫לפעילותם‬ ‫תמך‬ ‫כמערכת‬, ‫הארגון‬ ‫בתוך‬ ‫רלוונטיים‬ ‫נתונים‬ ‫מאגרי‬ ‫הימצאות‬ ‫בשל‬ ‫והן‬,‫י‬ ‫אשר‬‫תהליך‬ ‫על‬ ‫ולהשפיע‬ ‫לתמוך‬ ‫כולים‬ ‫בארץ‬ ‫התחבורתי‬ ‫התכנון‬. ‫מידע‬ ‫מאגרי‬ ‫בין‬ ‫קישורים‬ ‫ולבחון‬ ‫פוטנציאליים‬ ‫מידע‬ ‫מקורות‬ ‫לאפיין‬ ‫יועד‬ ‫הסקר‬,‫המשתמשים‬ ‫כאשר‬ ‫הלא‬-‫לאלו‬ ‫החופפים‬ ‫נתונים‬ ‫אוסף‬ ‫או‬ ‫מחזיק‬ ‫וארגונם‬ ‫במידה‬ ‫מידע‬ ‫לספקי‬ ‫להפוך‬ ‫עשויים‬ ‫תחבורתיים‬ ‫התחבורתיים‬ ‫המשתמשים‬ ‫של‬. ‫כ‬ ‫מתוך‬‫ך‬,‫התחבורה‬ ‫לתחום‬ ‫השקה‬ ‫הארגונים‬ ‫בפעילות‬ ‫קיימת‬ ‫היכן‬ ‫הסקר‬ ‫בחן‬,‫שימוש‬ ‫של‬ ‫ברמה‬ ‫הן‬ ‫חיצוניים‬ ‫בגורמים‬ ‫שמקורם‬ ‫תחבורתיים‬ ‫בנתונים‬,‫לא‬ ‫נתונים‬ ‫במאגרי‬ ‫והן‬-‫שברשותם‬ ‫תחבורתיים‬, ‫תחבורה‬ ‫תכנון‬ ‫לגורמי‬ ‫לסייע‬ ‫היכולים‬. ‫לבדוק‬ ‫הן‬ ‫הסקר‬ ‫מטרות‬: ‫א‬.‫תו‬ ‫או‬ ‫תחבורתיים‬ ‫נתונים‬ ‫מקבל‬ ‫הארגון‬ ‫האם‬‫אחרים‬ ‫מגורמים‬ ‫תחבורה‬ ‫תכנון‬ ‫מכי‬)‫למשל‬ ‫מהלמ‬"‫ס‬,‫מקומיות‬ ‫רשויות‬,‫ואחרים‬ ‫ממשלתיים‬ ‫משרדים‬.( ‫ב‬.‫שונות‬ ‫ברמות‬ ‫התחבורה‬ ‫בתכנון‬ ‫התומכים‬ ‫נתונים‬ ‫אוסף‬ ‫הארגון‬ ‫האם‬,‫ידו‬ ‫על‬ ‫נאספים‬ ‫אשר‬ ‫יזום‬ ‫באופן‬)‫שונים‬ ‫בתחומים‬ ‫פנימיים‬ ‫סקרים‬ ‫באמצעות‬ ‫למשל‬-‫קרקע‬ ‫שימושי‬,‫תעסוקה‬, ‫דמוגרפי‬ ‫פיזור‬,‫פ‬‫פעילויות‬ ‫יזור‬-‫תחבורתיים‬ ‫בהיבטים‬ ‫גם‬ ‫הנוגעים‬.( ‫ג‬.‫שונים‬ ‫בתחומים‬ ‫התחבורה‬ ‫בתכנון‬ ‫התומכים‬ ‫נתונים‬ ‫מאגרי‬ ‫מתחזק‬ ‫הארגון‬ ‫האם‬,‫כדוגמת‬: ‫קרקע‬ ‫שימושי‬,‫תעסוקה‬,‫דמוגרפי‬ ‫פיזור‬,‫ואחרים‬ ‫פעילויות‬ ‫פיזור‬. ‫ד‬.‫היום‬ ‫נאספים‬ ‫אינם‬ ‫אשר‬ ‫קיימים‬ ‫בנתונים‬ ‫עניין‬ ‫בארגון‬ ‫קיים‬ ‫האם‬. ‫ה‬.‫בארג‬ ‫קיים‬ ‫האם‬‫היום‬ ‫קיימים‬ ‫שאינם‬ ‫פוטנציאליים‬ ‫בנתונים‬ ‫עניין‬ ‫ון‬. ‫ו‬.‫התחבורה‬ ‫משרד‬ ‫עם‬ ‫פעולה‬ ‫שיתוף‬ ‫של‬ ‫במערכת‬ ‫מעוניין‬ ‫הארגון‬ ‫האם‬. ‫תוצר‬‫הסקר‬‫הנדרשים‬ ‫הנתונים‬ ‫את‬ ‫מגדיר‬,‫של‬ ‫מהיבט‬‫ה‬‫משתמשים‬‫ה‬‫תחבורתיים‬ ‫לא‬,‫מערך‬ ‫עבור‬ ‫נסיעה‬ ‫הרגלי‬ ‫סקר‬ ‫לרבות‬ ‫תחבורה‬ ‫בתכנון‬ ‫לתמיכה‬ ‫ארצי‬ ‫סקרים‬.
  • 70.
    2 2.‫המחקר‬ ‫שיטת‬ ‫הסקר‬‫רלוונטיים‬ ‫גופים‬‫של‬ ‫רשימה‬ ‫על‬ ‫מתבסס‬ ‫כולו‬,‫ו‬ ‫המשתמשים‬/‫מנתונים‬ ‫תועלת‬ ‫מפיקים‬ ‫או‬ ‫תחבורתיים‬.‫כ‬ ‫כללה‬ ‫זו‬ ‫רשימה‬-16‫אך‬ ‫התחבורה‬ ‫במערכת‬ ‫ישירות‬ ‫מעורבים‬ ‫אינם‬ ‫אשר‬ ‫ארגונים‬ ‫לה‬ ‫משיקה‬ ‫פעילותם‬.‫מקומיות‬ ‫רשויות‬ ‫היו‬ ‫לסקר‬ ‫שנבחרו‬ ‫הגופים‬ ‫בין‬,‫שונים‬ ‫ממשלה‬ ‫משרדי‬,‫ארגונים‬ ‫ב‬ ‫המעורבים‬‫ציבורית‬ ‫מדיניות‬ ‫קביעת‬,‫מקצועיים‬ ‫ארגונים‬,‫מחקר‬ ‫ומוסדות‬ ‫תכנון‬ ‫משרדי‬)‫ראה‬‫סעיף‬ 2.1(.‫ע‬ ‫הוגדרו‬ ‫הרשימה‬ ‫שאופיינה‬ ‫לאחר‬"‫גוף‬ ‫בכל‬ ‫המפתח‬ ‫אנשי‬ ‫ההיגוי‬ ‫וועדת‬ ‫י‬,‫לצורך‬ ‫לראיין‬ ‫יש‬ ‫אותם‬ ‫המחקר‬. ‫הסקר‬ ‫את‬ ‫לחלק‬ ‫ניתן‬‫לארבעה‬‫שלבי‬‫ם‬‫עיקריים‬)‫ראה‬‫תרשים‬1(: ‫א‬.‫מוקדם‬ ‫תכנון‬ 1.‫קביעת‬‫הפוטנציאליים‬ ‫הארגונים‬ ‫רשימת‬‫ועדת‬ ‫ועם‬ ‫מקצועיים‬ ‫גורמים‬ ‫עם‬ ‫התייעצות‬ ‫תוך‬ ‫ההיגוי‬.‫כ‬ ‫הוצעו‬-25‫מתוכם‬ ‫אשר‬ ‫פוטנציאליים‬ ‫ארגונים‬‫נבחרו‬16‫לצורך‬‫קיום‬‫הראיונות‬. 2.‫ועריכת‬ ‫תכנון‬‫הסקר‬ ‫שאלון‬.‫חלקים‬ ‫חמישה‬ ‫כלל‬ ‫השאלון‬:‫הארגון‬ ‫על‬ ‫כללי‬ ‫פירוט‬,‫בחינת‬ ‫הארג‬ ‫השקת‬‫ה‬ ‫לתחום‬ ‫ון‬‫ת‬‫חבורה‬,‫חיצוניים‬ ‫תחבורתיים‬ ‫בנתונים‬ ‫הארגון‬ ‫שעושה‬ ‫השימוש‬ ‫אפיון‬ ‫לו‬,‫ו‬ ‫הנתונים‬ ‫מאגרי‬ ‫הגדרת‬/‫הארגון‬ ‫בתוך‬ ‫הסקרים‬ ‫ביצוע‬ ‫או‬,‫איסוף‬ ‫אופי‬ ‫לגבי‬ ‫הערכה‬ ‫ומתן‬ ‫בארגון‬ ‫הנתונים‬)‫נספח‬ ‫ראה‬‫ב‬'.(‫ע‬ ‫ואושר‬ ‫נבחן‬ ‫השאלון‬"‫ההיגוי‬ ‫ועדת‬ ‫י‬. ‫ב‬.‫הסקר‬ ‫תכנון‬ 1.‫שהוגדרו‬ ‫למי‬ ‫מוקדמת‬ ‫התקשרות‬‫המפתח‬ ‫כאנשי‬,‫בפקס‬ ‫אם‬ ‫ובין‬ ‫בטלפון‬ ‫אם‬ ‫בין‬,‫ליידע‬ ‫מנת‬ ‫על‬ ‫ומטרותיו‬ ‫המחקר‬ ‫על‬ ‫אותם‬. 2.‫משרד‬ ‫של‬ ‫פנייה‬ ‫ומכתב‬ ‫הפרוייקט‬ ‫על‬ ‫קצר‬ ‫תאור‬ ‫עם‬ ‫ביחד‬ ‫בדואר‬ ‫מקדים‬ ‫שאלון‬ ‫שליחת‬ ‫התחבורה‬)‫נספחים‬ ‫ראה‬‫ב‬'‫ו‬-‫ג‬'(,‫לפגישה‬ ‫יותר‬ ‫טוב‬ ‫עצמם‬ ‫להכין‬ ‫למרואיינים‬ ‫לאפשר‬ ‫מנת‬ ‫על‬. 3.‫הנ‬ ‫השלבים‬ ‫בעקבות‬ ‫אם‬"‫י‬ ‫ל‬‫בכך‬ ‫צורך‬ ‫ש‬,‫המפתח‬ ‫אנשי‬ ‫רשימת‬ ‫עדכון‬,‫יכולתם‬ ‫אי‬ ‫בשל‬ ‫אם‬ ‫בין‬ ‫בארגון‬ ‫אחרים‬ ‫לאנשים‬ ‫ידם‬ ‫על‬ ‫הפנייה‬ ‫בשל‬ ‫אם‬ ‫ובין‬ ‫בסקר‬ ‫להשתתף‬ ‫מהם‬ ‫חלק‬ ‫של‬ ‫רצונם‬ ‫אי‬ ‫או‬ ‫לנושא‬ ‫יותר‬ ‫המתאימים‬.‫הראשונים‬ ‫השלבים‬ ‫שני‬ ‫על‬ ‫חזרה‬ ‫נעשתה‬ ‫העדכון‬ ‫לאחר‬. 4.‫ל‬ ‫כהכנה‬ ‫באינטרנט‬ ‫רלוונטי‬ ‫חומר‬ ‫חיפוש‬ ‫של‬ ‫תהליך‬ ‫עריכת‬‫פגישות‬.‫טרום‬ ‫החומר‬ ‫איסוף‬ ‫מטרת‬ ‫פגישה‬,‫הארגון‬ ‫של‬ ‫פעילותו‬ ‫אופי‬ ‫על‬ ‫לעמוד‬ ‫היתה‬,‫שלו‬ ‫ההשקה‬ ‫נקודות‬ ‫את‬ ‫למצוא‬ ‫לנסות‬ ‫ידו‬ ‫על‬ ‫המוחזקים‬ ‫והסקרים‬ ‫הנתונים‬ ‫מאגרי‬ ‫את‬ ‫חלקי‬ ‫באופן‬ ‫ולאפיין‬ ‫התחבורתי‬ ‫לתחום‬,‫זאת‬ ‫האינטרנט‬ ‫ברשת‬ ‫קיים‬ ‫והמידע‬ ‫במידה‬.
  • 71.
    3 ‫תרשים‬1.‫פוטנציאליים‬ ‫למשתמשים‬ ‫הצרכים‬‫סקר‬ ‫מהלך‬)‫לא‬-‫תחבורתיים‬( ‫אנשי‬ ‫רשימת‬ ‫מפתח‬ ‫התקשרות‬ ‫שאלונים‬ ‫שליחת‬ ‫ראיון‬ ‫לאישור‬ ‫שליחה‬ ‫הראיון‬ ‫סיכום‬ ‫התאמה‬ ‫אי‬ ‫אינטרנט‬ ‫חיפוש‬ ‫הראיון‬ ‫קבלת‬ ‫ארגונים‬ ‫רשימת‬ ‫פוטנציאליים‬ ‫שאלון‬ ‫תכנון‬ ‫נוסף‬ ‫עזר‬ ‫חומר‬ ‫מטרות‬ ‫קביעת‬ ‫הנתונים‬ ‫עיבוד‬ ‫דו‬ ‫והפקת‬"‫ח‬ ‫התאמה‬ ‫אי‬ ‫אנשי‬ ‫רשימת‬ ‫מפתח‬ ‫התקשרות‬ ‫שאלונים‬ ‫שליחת‬ ‫ראיון‬ ‫לאישור‬ ‫שליחה‬ ‫הראיון‬ ‫סיכום‬ ‫התאמה‬ ‫אי‬ ‫אינטרנט‬ ‫חיפוש‬ ‫הראיון‬ ‫קבלת‬ ‫ארגונים‬ ‫רשימת‬ ‫פוטנציאליים‬ ‫שאלון‬ ‫תכנון‬ ‫נוסף‬ ‫עזר‬ ‫חומר‬ ‫מטרות‬ ‫קביעת‬ ‫הנתונים‬ ‫עיבוד‬ ‫דו‬ ‫והפקת‬"‫ח‬ ‫התאמה‬ ‫אי‬
  • 72.
    4 ‫ג‬.‫הסקר‬ ‫ביצוע‬ 1.‫ל‬ ‫מפגשים‬‫ביצוע‬‫צורך‬‫המפתח‬ ‫אנשי‬ ‫עם‬ ‫ראיונות‬,‫אם‬ ‫בין‬‫כ‬‫בקבוצות‬ ‫אם‬ ‫ובין‬ ‫יחידים‬,‫במשרדי‬ ‫הנסקר‬ ‫הארגון‬.‫אנשים‬ ‫או‬ ‫מראש‬ ‫שהוגדר‬ ‫המפתח‬ ‫איש‬ ‫עם‬ ‫כלל‬ ‫בדרך‬ ‫התקיימו‬ ‫יחידים‬ ‫ראיונות‬ ‫באר‬ ‫ידו‬ ‫על‬ ‫שהופנו‬ ‫אחרים‬‫גון‬,‫הקיימים‬ ‫הנתונים‬ ‫מהות‬ ‫על‬ ‫פירוט‬ ‫ביתר‬ ‫לעמוד‬ ‫מטרה‬ ‫מתוך‬ ‫השונות‬ ‫מחלקותיו‬ ‫לפי‬ ‫בארגון‬.‫בארגון‬ ‫המפתח‬ ‫אנשי‬ ‫דעת‬ ‫על‬ ‫כאשר‬ ‫התקיימו‬ ‫בקבוצה‬ ‫ראיונות‬ ‫בארגון‬ ‫התפקידים‬ ‫בעלי‬ ‫בין‬ ‫האינטראקציה‬ ‫בהבנת‬ ‫צורך‬ ‫היה‬)‫הארגוני‬ ‫שהמבנה‬ ‫היכן‬ ‫בעיקר‬ ‫מורכב‬ ‫היה‬,‫מ‬ ‫סיעור‬ ‫יצר‬ ‫משתתפים‬ ‫רב‬ ‫ומפגש‬‫וח‬‫ות‬‫בין‬ ‫והקישורים‬ ‫הקשרים‬ ‫מערכת‬ ‫על‬ ‫ועמד‬ ‫מחלקה‬ ‫כל‬ ‫שמחזיקה‬ ‫המידע‬ ‫מאגרי‬.( 2.‫בקבוצה‬ ‫ראיון‬ ‫נעשה‬ ‫אם‬-‫רוב‬ ‫פי‬ ‫על‬‫ה‬‫משנה‬ ‫ראיונות‬ ‫מספר‬ ‫בעקבותיו‬ ‫תבצעו‬,‫ביחידים‬. 3.‫עריכת‬‫סיכום‬‫הראיונות‬ ‫של‬ ‫ראשוני‬. ‫ד‬.‫הנתונים‬ ‫עיבוד‬ 1.‫ארגון‬ ‫אותו‬ ‫של‬ ‫החומר‬ ‫קיבוץ‬,‫וחומ‬ ‫הראיון‬ ‫של‬ ‫משוכתב‬ ‫סיכום‬ ‫הכולל‬‫לראיון‬ ‫נוסף‬ ‫רלוונטי‬ ‫ר‬, ‫הארגון‬ ‫אותו‬ ‫של‬ ‫פרסומים‬ ‫וכלל‬ ‫עצמם‬ ‫המרואיינים‬ ‫ידי‬ ‫על‬ ‫שניתן‬,‫במחקר‬ ‫הקשורים‬)‫פרק‬ ‫ראה‬ ‫מידע‬ ‫מקורות‬ ‫רשימת‬(. 2.‫המרואיינים‬ ‫לאישור‬ ‫המסוכם‬ ‫החומר‬ ‫שליחת‬)‫מלאים‬ ‫שאלונים‬ ‫קובץ‬ ‫ראה‬.( 3.‫ע‬ ‫הערות‬ ‫וקבלת‬ ‫הראיון‬ ‫סיכום‬ ‫אישור‬"‫המרואיינים‬ ‫י‬. 4.‫ע‬ ‫הערות‬ ‫ונתקבלו‬ ‫במידה‬"‫המרואיינים‬ ‫י‬‫ה‬‫הנדרשים‬ ‫התיקונים‬ ‫תבצעו‬. 5.‫דו‬ ‫והפקת‬ ‫סופי‬ ‫נתונים‬ ‫עיבוד‬"‫ח‬. 2.1.‫הראיונות‬ ‫רשימת‬ ‫נקבעה‬ ‫המוקדם‬ ‫התכנון‬ ‫בשלב‬‫הפוטנציאליים‬ ‫הארגונים‬ ‫רשימת‬)‫הלא‬-‫תחבורתיים‬(,‫כ‬ ‫כללה‬ ‫אשר‬-16 ‫לה‬ ‫משיקה‬ ‫פעילותם‬ ‫אך‬ ‫התחבורה‬ ‫במערכת‬ ‫ישירות‬ ‫מעורבים‬ ‫אינם‬ ‫אשר‬ ‫ארגונים‬.‫זו‬ ‫רשימה‬ ‫מתוך‬ ‫נבחרו‬‫ע‬ ‫והוגדרו‬ ‫הארגונים‬"‫גוף‬ ‫בכל‬ ‫המפתח‬ ‫אנשי‬ ‫ההיגוי‬ ‫וועדת‬ ‫י‬,‫לצורך‬ ‫לראיין‬ ‫צריך‬ ‫היה‬ ‫אותם‬ ‫המחקר‬. ‫טבלה‬1‫הפוטנציאליים‬ ‫המשתמשים‬ ‫של‬ ‫הצרכים‬ ‫בסקר‬ ‫שבוצעו‬ ‫הראיונות‬ ‫מהלך‬ ‫את‬ ‫סוקרת‬)‫הלא‬- ‫תחבורתיים‬.(‫כן‬ ‫וכמו‬ ‫שנסקרו‬ ‫והאנשים‬ ‫הגופים‬ ‫בה‬ ‫מוצגים‬‫הערות‬‫על‬‫המיוחדות‬ ‫והבעיות‬ ‫הראיון‬ ‫טיב‬ ‫בו‬ ‫קשורות‬ ‫שהיו‬. ‫יצאו‬ ‫לא‬ ‫מהראיונות‬ ‫חלק‬‫המרואיינים‬ ‫של‬ ‫שונות‬ ‫ובעיות‬ ‫מסיבות‬ ‫לפועל‬.‫בביצוע‬ ‫בעיות‬ ‫על‬ ‫הערות‬ ‫בסעיף‬ ‫מובאים‬ ‫לפועל‬ ‫יצאו‬ ‫שלא‬ ‫והסקרים‬ ‫הסקר‬2.2.
  • 73.
    55 ‫טבלה‬1.‫לפועל‬ ‫שיצאו‬ ‫הראיונות‬‫תיעוד‬ ‫ובעיות‬ ‫הראיון‬ ‫טיב‬‫נוספות‬ ‫אישור‬ ‫הראיון‬ ‫ביצוע‬ ‫הראיון‬ ‫נוספים‬ ‫מרואיינים‬ ‫ראשי‬ ‫מרואיין‬ ‫הארגון‬ ‫שם‬ ‫הסיווג‬ ‫קבוצת‬ ‫גב‬ ‫עם‬ ‫נוספת‬ ‫בשיחה‬ ‫נערך‬ ‫הראיון‬ ‫אישור‬' ‫יוסף‬ ‫בר‬ ‫צילי‬,‫וחידדה‬ ‫הדברים‬ ‫את‬ ‫שאישרה‬ ‫נוספות‬ ‫נקודות‬. X 06/07/03 ‫יוסף‬ ‫בר‬ ‫צילי‬-‫מנהלת‬ ‫סגנית‬ ‫המחלקה‬ ‫גבריאלי‬ ‫תמי‬-‫מנהלת‬ ‫המחלקה‬ ‫המחלקה‬‫ארוך‬ ‫לתכנון‬ ‫ת‬ ‫עיריית‬ ‫טווח‬"‫א‬ ‫מלא‬ ‫ראיון‬ ‫שכלל‬ ‫מוחלט‬ ‫פעולה‬ ‫שיתוף‬ ‫במידע‬‫לפרוייקט‬ ‫רבה‬ ‫והערכה‬ ‫רלוונטי‬ ‫ולחשיבותו‬. 10/09/03 ‫לרר‬ ‫אבי‬-‫למידע‬ ‫היחידה‬ ‫מנהל‬ ‫וסטטיסטיקה‬.‫ויויאן‬-‫מנהלת‬ ‫ותנועה‬ ‫כבישים‬ ‫המחלקת‬ ‫אייזנשטיין‬ ‫עדה‬-‫אגף‬ ‫מנהלת‬ ‫ציבור‬ ‫ומבני‬ ‫תשתיות‬ ‫נתניה‬ ‫עיריית‬ ‫רשויות‬ ‫מקומיות‬ ‫של‬ ‫התכנון‬ ‫באגף‬ ‫המשך‬ ‫בראיון‬ ‫צורך‬ ‫היה‬ ‫המשרד‬. * 29/06/03 ‫מזרחי‬ ‫יעל‬,‫משיח‬ ‫יעקב‬ ‫סולטאן‬ ‫אסתר‬-‫האגף‬ ‫מנהלת‬ ‫לסטטיסטיקה‬ ‫התיירות‬ ‫משרד‬ ‫שאר‬ ‫עם‬ ‫התמונה‬ ‫את‬ ‫השלים‬ ‫המשך‬ ‫ראיון‬ ‫שנסקרו‬ ‫האגפים‬. X 07/09/03 ‫קדמי‬ ‫כרמית‬-‫האגף‬ ‫מנהלת‬ ‫לתכנון‬ ‫התיירו‬ ‫משרד‬‫ת‬ ‫משתתפים‬ ‫רב‬ ‫ראיון‬,‫ראיון‬ ‫נדרש‬ ‫שלאחריו‬ ‫נוסף‬‫עם‬‫כל‬‫אגף‬‫בנפרד‬‫על‬‫לחדד‬ ‫מנת‬ ‫המאפיינים‬ ‫והצרכים‬ ‫הנקודות‬ ‫את‬. X 03/09/03 ‫סידי‬ ‫נירה‬-‫לתוכניות‬ ‫אגף‬ ‫מנהלת‬ ‫ומפורטות‬ ‫מקומיות‬ ‫מתאר‬. ‫מזר‬ ‫רונית‬-‫תוכניות‬ ‫על‬ ‫ממונה‬ ‫לתחבורה‬ ‫ארציות‬ ‫מתאר‬.‫שמעון‬ ‫בר‬-‫שמעון‬-‫לתוכניות‬ ‫אגף‬‫מתאר‬ ‫ופרוגרמות‬ ‫מחוזיות‬. ‫גרדינגר‬ ‫עופר‬-‫מינהל‬ ‫מנהל‬ ‫התכנון‬ ‫הפנים‬ ‫משרד‬ ‫נגע‬ ‫הראיון‬‫ל‬‫משמעותי‬ ‫אך‬ ‫ספציפי‬ ‫תחום‬ ‫ושלוחותיו‬ ‫הפנים‬ ‫משרד‬ ‫בתוך‬ ‫ביותר‬. ‫הממ‬ ‫לתחום‬"‫מאגר‬ ‫ביצירת‬ ‫רבה‬ ‫משמעות‬ ‫ג‬ ‫נתונים‬. * 03/09/03 ‫ארסלן‬ ‫מנחם‬-‫תחום‬ ‫מנהל‬ ‫גיאוגרפיות‬ ‫מידע‬ ‫מערכות‬ ‫ומיפוי‬)‫ממ‬"‫ג‬( ‫מ‬‫הפנים‬ ‫שרד‬ ‫המשך‬ ‫ראיון‬,‫ב‬ ‫התמונה‬ ‫את‬ ‫השלים‬‫יחס‬ ‫המקומיות‬ ‫המתאר‬ ‫לתוכניות‬ * 07/09/03 ‫סידי‬ ‫נירה‬-‫אגף‬ ‫מנהלת‬ ‫מקומיות‬ ‫מתאר‬ ‫לתוכניות‬ ‫ומפורטות‬ ‫הפנים‬ ‫משרד‬ ‫מלא‬ ‫ראיון‬ ‫שכלל‬ ‫מוחלט‬ ‫פעולה‬ ‫שיתוף‬ ‫ב‬‫מידע‬‫רלוונטי‬,‫רבה‬ ‫והערכה‬ ‫הראיון‬ ‫אישור‬ ‫ולחשיבותו‬ ‫לפרוייקט‬. X 16/07/03 ‫טל‬ ‫אתי‬-‫תקציב‬ ‫רכזת‬ ‫ימין‬ ‫שוש‬-‫הסעות‬ ‫אגף‬ ‫מנהלת‬ ‫והצטיידות‬ ‫החינוך‬ ‫משרד‬ ‫מלא‬ ‫ראיון‬ ‫שכלל‬ ‫מוחלט‬ ‫פעולה‬ ‫שיתוף‬ ‫רלוונטית‬ ‫באינפורמציה‬,‫רבה‬ ‫והערכה‬ ‫ולחשיבותו‬ ‫לפרוייקט‬. 10/08/03 ‫גמליאלי‬ ‫יוסי‬-‫תכנון‬ ‫ממונה‬ ‫לאיכות‬ ‫המשרד‬ ‫תשתיות‬ ‫הסביבה‬ ‫לאיכות‬ ‫המשרד‬ ‫הסביבה‬ ‫ממשלה‬ ‫משרדי‬
  • 74.
    66 ‫ובעיות‬ ‫הראיון‬ ‫טיב‬‫נוספות‬‫אישור‬ ‫הראיון‬ ‫ביצוע‬ ‫הראיון‬ ‫נוספים‬ ‫מרואיינים‬ ‫ראשי‬ ‫מרואיין‬ ‫הארגון‬ ‫שם‬ ‫הסיווג‬ ‫קבוצת‬ ‫מוחלט‬ ‫פעולה‬ ‫שיתוף‬‫מלא‬ ‫ראיון‬ ‫שכלל‬ ‫במידע‬‫ומשמעותי‬ ‫רלוונטי‬ 10/08/03 ‫סתו‬ ‫דן‬-‫תכנון‬ ‫אגף‬ ‫ראש‬ ‫ופיתוח‬ ‫ישראל‬ ‫מקרקעי‬ ‫מינהל‬ ‫התחום‬ ‫בין‬ ‫מינימלית‬ ‫חפיפה‬ ‫נמצאה‬ ‫הלאומי‬ ‫בביטוח‬ ‫הנידון‬ ‫לאגף‬ ‫התחבורתי‬, ‫הראיון‬ ‫פיתוח‬ ‫על‬ ‫שהקשתה‬ ‫נקודה‬.‫מרבית‬ ‫הראיון‬ ‫בסיכום‬ ‫החומר‬‫רשימות‬ ‫על‬ ‫מבוסס‬ ‫מנת‬ ‫על‬ ‫הלאומי‬ ‫הביטוח‬ ‫שמוציא‬ ‫פרסומים‬ ‫מחזיק‬ ‫שהוא‬ ‫הנתונים‬ ‫מאגרי‬ ‫את‬ ‫להגדיר‬. 16/07/03 ‫גורדון‬ ‫דליה‬-‫אגף‬ ‫מנהלת‬ ‫במנהל‬ ‫שכר‬ ‫מחליפות‬ ‫גמלאות‬ ‫המחקר‬ ‫המחלקה‬ ‫לאומי‬ ‫ביטוח‬ ‫למחקר‬ ‫מלא‬ ‫ראיון‬ ‫שכלל‬ ‫מוחלט‬ ‫פעולה‬ ‫שיתוף‬ ‫במידע‬‫לפרוייקט‬ ‫רבה‬ ‫והערכה‬ ‫רלוונטי‬ ‫ולחשיבו‬‫תו‬,‫ההסתייגויות‬ ‫הדגשת‬ ‫תוך‬ ‫אך‬ ‫גוף‬ ‫של‬"‫ירוק‬"‫בפני‬ ‫ממצאיו‬ ‫לחשיפת‬ ‫במשק‬ ‫השונים‬ ‫הארגונים‬. 21/07/03 ‫ספיר‬ ‫אילת‬-‫יחידת‬ ‫מנהלת‬GIS ‫דור‬ ‫רונית‬-‫מדיניות‬ ‫רכזת‬ ‫הסביבה‬ ‫שימור‬ ‫באגף‬ ‫תחבורה‬ ‫הטבע‬ ‫להגנת‬ ‫החברה‬ ‫ארגונים‬ ‫המעורבים‬ ‫במדיניות‬ ‫ציבורית‬ ‫מלא‬ ‫ראיון‬ ‫שכלל‬ ‫מוחלט‬ ‫פעולה‬ ‫שיתוף‬ ‫רלוונטית‬ ‫באינפורמציה‬,‫רבה‬ ‫והערכה‬ ‫ולחשיבותו‬ ‫לפרוייקט‬. 21/07/03 ‫כוכבא‬ ‫דוד‬-‫מנכ‬"‫מועצת‬ ‫ל‬ ‫והמסיעים‬ ‫המובילים‬ ‫המובילים‬ ‫מועצת‬ ‫והמסיעים‬ ‫הגב‬ ‫ללא‬ ‫בוצע‬ ‫הראיון‬'‫שמיר‬ ‫נירה‬,‫שלא‬ ‫לפגישה‬ ‫להגיע‬ ‫יכלה‬.‫המוזמנים‬ ‫שלושת‬ ‫מוקדמת‬ ‫הכנה‬ ‫ללא‬ ‫הגיעו‬ ‫האחרים‬)‫אף‬ ‫על‬ ‫ונשלחו‬ ‫נירה‬ ‫עם‬ ‫מוקדמת‬ ‫שיחה‬ ‫שנערכה‬ ‫השאלות‬(‫אי‬ ‫של‬ ‫תחושה‬ ‫היתה‬ ‫כך‬ ‫ומתוך‬ ‫ציפיות‬ ‫התאמת‬.‫דבר‬ ‫של‬ ‫בסופו‬‫צורך‬ ‫היה‬ ‫מתוך‬ ‫הראיון‬ ‫את‬ ‫להשלים‬‫רשימות‬ ‫באינטרנט‬ ‫התאחדות‬ ‫של‬ ‫הפרסומים‬. 07/09/03 ‫אריה‬ ‫יוסי‬-‫הכימיה‬ ‫איגוד‬ ‫מנהל‬, ‫הסביבה‬ ‫ואיכות‬ ‫הפרמצבטיקה‬. ‫בר‬ ‫מאיר‬-‫אל‬-‫סמנכ‬"‫ומנהל‬ ‫ל‬ ‫בנייה‬ ‫מוצרי‬ ‫תעשיות‬ ‫איגוד‬ ‫וצריכה‬.‫ניצן‬ ‫דפנה‬-‫אבירם‬- ‫כלכלי‬ ‫למחקר‬ ‫המחלקה‬ ‫מנהלת‬ ‫ואסטרטגיה‬ ‫שמיר‬ ‫נירה‬-‫אגף‬ ‫מנהלת‬ ‫כלכלה‬ ‫התעשיינים‬ ‫התאחדות‬ ‫ארגונים‬ ‫מקצועיים‬ ‫מר‬ ‫עם‬ ‫נוספת‬ ‫בשיחה‬ ‫נערך‬ ‫הראיון‬ ‫אישור‬ ‫לרמן‬ ‫גידי‬,‫וחידד‬ ‫הדברים‬ ‫את‬ ‫שאישר‬ ‫נוספות‬ ‫נקודות‬. X 06/07/03 ‫לרמן‬ ‫גידי‬-‫בתכנון‬ ‫עוסק‬ ‫תחבורה‬.‫וולביטר‬ ‫נורית‬-‫עוסקת‬ ‫בתכ‬‫תחבורה‬ ‫נון‬ ‫לרמן‬ ‫רפי‬-‫אדריכל‬ ‫לרמן‬ ‫תכנון‬ ‫משרד‬ ‫מלא‬ ‫ראיון‬ ‫שכלל‬ ‫מוחלט‬ ‫פעולה‬ ‫שיתוף‬ ‫במידע‬‫ה‬ ‫יחידת‬ ‫על‬ ‫ודגש‬ ‫רלוונטי‬GIS ‫חומר‬ ‫באמתחתה‬ ‫המחזיקה‬ ‫באוניברסיטה‬ ‫רב‬. 08/09/03 ‫גרודניק‬ ‫תמיר‬-‫ל‬ ‫המעבדה‬ ‫מנהל‬ -GIS ‫פרופ‬'‫פייטלזון‬ ‫ערן‬-‫החוג‬ ‫ראש‬ ‫לגיאוגרפי‬‫ה‬ ‫העברית‬ ‫האוניברסיטה‬ ‫תכנון‬ ‫משרדי‬ ‫מחקר‬ ‫ומכוני‬ *‫ע‬ ‫אושר‬"‫בארגון‬ ‫אחרים‬ ‫גורמים‬ ‫י‬
  • 75.
    7 2.2.‫הסקר‬ ‫בעריכת‬ ‫בעיות‬ ‫הפוטנציאליים‬‫הארגונים‬ ‫סקירת‬ ‫כי‬ ‫צפי‬ ‫היה‬ ‫הפרוייקט‬ ‫של‬ ‫המוקדמים‬ ‫בשלביו‬ ‫כבר‬)‫הלא‬-‫תחבורתיים‬( ‫בקשיים‬ ‫תתקל‬,‫מתכנני‬ ‫עושים‬ ‫בהם‬ ‫הנתונים‬ ‫לסוגי‬ ‫מודעים‬ ‫להיות‬ ‫שלא‬ ‫עשויים‬ ‫ארגונים‬ ‫ואותם‬ ‫היות‬ ‫התחבורה‬‫שימוש‬.‫הסקר‬ ‫במהלך‬ ‫הופיעו‬ ‫אכן‬ ‫נוספים‬ ‫וקשיים‬ ‫זה‬ ‫קושי‬.‫אופייניות‬ ‫בעיות‬ ‫רשימת‬ ‫להלן‬ ‫הסקר‬ ‫במהלך‬ ‫שעלו‬: 1.‫הלא‬ ‫המשתמשים‬ ‫בקרב‬ ‫הפרוייקט‬ ‫חשיבות‬ ‫הבנת‬ ‫אי‬ ‫עקב‬ ‫הפגישות‬ ‫בתיאום‬ ‫קושי‬ ‫היה‬- ‫תחבורתיים‬. 2.‫ושוב‬ ‫שוב‬ ‫נדחה‬ ‫מהפגישות‬ ‫ניכר‬ ‫חלק‬,‫שנקבע‬ ‫הזמנים‬ ‫בלוח‬ ‫עיכוב‬ ‫שיצר‬ ‫מה‬. 3.‫לה‬ ‫קושי‬ ‫היה‬‫למרואיינים‬ ‫סביר‬"‫הלא‬-‫תחבורתיים‬"‫להבנת‬ ‫ולהביאם‬ ‫הפרוייקט‬ ‫מהות‬ ‫את‬ ‫עובדים‬ ‫הם‬ ‫בו‬ ‫לארגון‬ ‫התחבורתי‬ ‫הקשר‬. 4.‫לעיתים‬,‫מועד‬ ‫מבעוד‬ ‫לשאלון‬ ‫שנחשפו‬ ‫אף‬ ‫על‬,‫איזו‬ ‫שנבחרו‬ ‫המפתח‬ ‫אנשי‬ ‫או‬ ‫הגופים‬ ‫ידעו‬ ‫לא‬ ‫לראיון‬ ‫מולנו‬ ‫להציב‬ ‫הארגון‬ ‫מתוך‬ ‫פונקציה‬. 5.‫המשיבים‬ ‫מרבית‬"‫הלא‬-‫תחבורתיים‬"‫בו‬ ‫הסקרים‬ ‫מערך‬ ‫את‬ ‫יסודי‬ ‫באופן‬ ‫לסקור‬ ‫התקשו‬ ‫בעבר‬ ‫השתמשו‬.‫או‬ ‫אחרים‬ ‫גופים‬ ‫ידי‬ ‫על‬ ‫הנאספים‬ ‫מעובדים‬ ‫בנתונים‬ ‫משתמש‬ ‫הגדול‬ ‫חלקם‬ ‫הארגון‬ ‫של‬ ‫התחבורה‬ ‫יועץ‬ ‫ידי‬ ‫על‬ ‫מוגמר‬ ‫כמוצר‬ ‫ומובאים‬ ‫המנותחים‬ ‫בסקרים‬,‫מכירים‬ ‫לא‬ ‫ולכן‬ ‫מ‬ ‫את‬‫מאפיין‬ ‫תחבורתי‬ ‫כנתון‬ ‫לזהותו‬ ‫יודעים‬ ‫אינם‬ ‫אף‬ ‫ולעיתים‬ ‫הקיים‬ ‫הסקרים‬ ‫ערך‬. 6.‫הקשורים‬ ‫והדוחות‬ ‫הנתונים‬ ‫במערך‬ ‫מסודר‬ ‫באופן‬ ‫מחזיקים‬ ‫לא‬ ‫שנסקרו‬ ‫מהארגונים‬ ‫חלק‬ ‫והגיאו‬ ‫התחבורתיים‬ ‫בנושאים‬-‫שברשותם‬ ‫כלכליים‬.‫הסקירה‬ ‫עבודת‬ ‫את‬ ‫הקשתה‬ ‫זו‬ ‫סוגייה‬ ‫הממצא‬ ‫ברמת‬ ‫פגעה‬ ‫ואף‬ ‫ייתכן‬ ‫מסוים‬ ‫ובמובן‬‫ים‬. 7.‫תשובות‬ ‫של‬ ‫רב‬ ‫מגוון‬ ‫התקבל‬ ‫הנחקרים‬ ‫הגופים‬ ‫של‬ ‫גוני‬ ‫הרב‬ ‫המבנה‬ ‫בשל‬,‫קושי‬ ‫נוצר‬ ‫מכאן‬ ‫ב‬ ‫המשותף‬ ‫את‬ ‫למצוא‬‫י‬‫נ‬‫י‬‫הם‬,‫הגופים‬ ‫בסקירת‬ ‫הקיים‬ ‫הרחב‬ ‫המשותף‬ ‫מהמכנה‬ ‫להבדיל‬ ‫וזאת‬ "‫התחבורתיים‬." 8.‫ה‬ ‫לארגונים‬ ‫שיש‬ ‫העניין‬ ‫מידת‬ ‫את‬ ‫השאלון‬ ‫בחן‬ ‫בחלקו‬"‫לא‬-‫תחב‬‫ו‬‫רתיים‬"‫לא‬ ‫שעדין‬ ‫בסקרים‬ ‫אל‬ ‫נחשפו‬‫יהם‬.‫התשובות‬ ‫מהות‬ ‫את‬ ‫היטב‬ ‫ולהבין‬ ‫להיזהר‬ ‫היה‬ ‫צריך‬ ‫כאן‬,‫בעזרת‬ ‫לעמוד‬ ‫ולנסות‬ ‫לארגון‬ ‫חיונית‬ ‫שאכן‬ ‫הסקרים‬ ‫רשימת‬ ‫על‬ ‫התוצאות‬ ‫של‬ ‫נכון‬ ‫ניתוח‬. 9.‫היה‬ ‫השאלון‬ ‫של‬ ‫התחבורתי‬ ‫לחלק‬ ‫המענה‬‫המקרים‬ ‫ברוב‬‫ביותר‬ ‫דל‬. ‫כמסקנה‬,‫הארגו‬ ‫של‬ ‫מודעות‬ ‫בחוסר‬ ‫קשורות‬ ‫שצוינו‬ ‫הבעיות‬ ‫שמרבית‬ ‫לראות‬ ‫ניתן‬‫הלא‬ ‫נים‬-‫תחבורתיים‬ ‫תחבורתית‬ ‫זיקה‬ ‫בעלי‬ ‫לנתונים‬)‫להם‬ ‫זקוקים‬ ‫הם‬ ‫אם‬ ‫גם‬(‫נתונים‬ ‫של‬ ‫החשיבות‬ ‫ומידת‬ ‫השימוש‬ ‫ולאופי‬ ‫אלו‬.‫כ‬‫יוצא‬ ‫פועל‬,‫הנ‬ ‫הגופים‬ ‫של‬ ‫רלוונטיות‬ ‫על‬ ‫ויוחלט‬ ‫במידה‬"‫ל‬‫ל‬‫התחבורתיים‬ ‫הסקרים‬ ‫נתוני‬ ‫מערך‬, ‫תהליך‬ ‫ליצור‬ ‫יש‬‫ומובנה‬ ‫מסודר‬‫ול‬ ‫תחבורתיים‬ ‫לנתונים‬ ‫חשיפתם‬ ‫של‬‫אופ‬‫ה‬ ‫ן‬‫שימוש‬‫ב‬‫הם‬. ‫טבלה‬2‫לכך‬ ‫והסיבות‬ ‫התקיימו‬ ‫שלא‬ ‫הפוטנציאליים‬ ‫הראיונות‬ ‫רשימת‬ ‫את‬ ‫סוקרת‬.
  • 76.
    8 ‫טבלה‬2.‫לפועל‬ ‫יצאו‬ ‫שלא‬‫הריאיונות‬ ‫הערות‬ ‫ראשי‬ ‫מרואיין‬ ‫הארגון‬ ‫שם‬ ‫הסיווג‬ ‫קבוצת‬ ‫החוזרות‬ ‫לפניותינו‬ ‫תשובה‬ ‫החזיר‬ ‫לא‬ ‫ו‬‫נשנות‬ ‫רז‬ ‫דני‬-‫מהנדס‬ ‫ראשי‬ ‫אונו‬ ‫קריית‬ ‫עיריית‬ ‫החגים‬ ‫אחרי‬ ‫רק‬ ‫להיפגש‬ ‫הסכים‬ ‫רותם‬ ‫אייל‬-‫מהנדס‬ ‫ראשי‬ ‫כרמיאל‬ ‫עיריית‬ ‫רשויות‬ ‫מקומיות‬ ‫בוצע‬ ‫לא‬ ‫הראיון‬,‫שנדחה‬ ‫לאחר‬4 ‫ע‬ ‫פעמים‬"‫הארגון‬ ‫י‬ ‫מרידור‬ ‫שאול‬- ‫תחבורה‬ ‫רפרנט‬ ‫האוצר‬ ‫משרד‬ ‫של‬ ‫רב‬ ‫מספר‬ ‫לאחר‬ ‫בוצע‬ ‫הראיון‬ ‫ביטול‬‫השיכון‬ ‫משרד‬ ‫מצד‬ ‫ים‬,‫אך‬ ‫הסתבר‬‫שהמידע‬‫לפרוייקט‬ ‫הרלוונטי‬ ‫ומחלקות‬ ‫גופים‬ ‫אצל‬ ‫דווקא‬ ‫נמצאת‬ ‫השיכון‬ ‫במשרד‬ ‫אחרות‬,‫עליהם‬ ‫הגב‬ ‫המליצה‬'‫הראיון‬ ‫במהלך‬ ‫אלדור‬. )‫סעיף‬ ‫ראה‬2.3( ‫אלדור‬ ‫סופיה‬-‫ראש‬ ‫ערים‬ ‫בינוי‬ ‫אגף‬ ‫השיכון‬ ‫משרד‬ ‫ממשלה‬ ‫משרדי‬ ‫הפנה‬ ‫לכן‬ ‫תחבורה‬ ‫נתוני‬ ‫עם‬ ‫עובד‬ ‫לא‬ ‫מזור‬ ‫לאדם‬ ‫אותנו‬ ‫שמ‬‫אסיף‬ ‫אי‬-‫מתכנן‬ ‫תכנון‬ ‫אסיף‬ ‫שמאי‬ ‫קרקע‬ ‫שימושי‬ ‫בחו‬ ‫היה‬ ‫הסקר‬ ‫במהלך‬"‫לא‬ ‫מכן‬ ‫ולאחר‬ ‫ל‬ ‫לפניותינו‬ ‫ענה‬ ‫מזור‬ ‫אדם‬-‫אדריכל‬ ‫תכנון‬ ‫מזור‬ ‫אדם‬ ‫קרקע‬ ‫שימושי‬ ‫היה‬ ‫לא‬‫זמין‬‫זמן‬ ‫חוסר‬ ‫מפאת‬ ‫פרופ‬'‫שטרן‬ ‫אלי‬ ‫באר‬ ‫אוניברסיטת‬ ‫שבע‬ ‫ולכ‬ ‫הסקר‬ ‫תקופת‬ ‫כל‬ ‫זמין‬ ‫היה‬ ‫לא‬‫נערך‬ ‫ן‬ ‫פרופ‬ ‫עם‬ ‫ראיון‬'‫כתחליף‬ ‫פייטלזון‬ ‫ערן‬ ‫זה‬ ‫לראיון‬. ‫פרופ‬'‫גראונו‬ ‫ראובן‬ ‫האוניברסיטה‬ ‫העברית‬ ‫הראיון‬ ‫חומר‬ ‫לו‬ ‫נשלח‬,‫בית‬ ‫מעבר‬ ‫עקב‬ ‫אך‬ ‫לפועל‬ ‫הראיון‬ ‫יצא‬ ‫לא‬ ‫זמן‬ ‫וחוסר‬ ‫פרופ‬'‫פרנקל‬ ‫אמנון‬ ‫הפקולטה‬ ‫לארכיטקטורה‬ ‫בטכניון‬ ‫ערים‬ ‫ובינוי‬ ‫תכנון‬ ‫משרדי‬ ‫מחקר‬ ‫ומכוני‬ 2.3.‫הפנ‬‫י‬‫בארג‬ ‫נוספים‬ ‫מידע‬ ‫למקורות‬ ‫ה‬‫ון‬ ‫טבלה‬3‫בארגון‬ ‫נוספים‬ ‫מקורות‬ ‫מציגה‬,‫אותרו‬ ‫אשר‬‫ב‬‫הראיונות‬ ‫מהלך‬,‫נוסף‬ ‫מידע‬ ‫לספק‬ ‫העשויים‬ ‫בעתיד‬ ‫הארגון‬ ‫עם‬ ‫פעולה‬ ‫ישתף‬ ‫התחבורה‬ ‫ומשרד‬ ‫במידה‬.
  • 77.
    9 ‫טבלה‬3.‫בארגון‬ ‫נוספים‬ ‫מידע‬‫מקורות‬ ‫תפקיד‬ ‫שם‬ ‫ארגון‬ ‫הסיווג‬ ‫קבוצת‬ ‫ה‬ ‫מנהל‬‫הסביבה‬ ‫לאיכות‬ ‫רשות‬ ‫בלנייהם‬ ‫משה‬ ‫ת‬ ‫עיריית‬"‫א‬-‫יפו‬ ‫העיר‬ ‫ועיצוב‬ ‫תכנון‬ ‫אגף‬ ‫מנהלת‬ ‫גזית‬ ‫שרה‬ ‫בעירייה‬ ‫הסביבה‬ ‫לאיכות‬ ‫האגף‬ ‫מנהל‬ ‫בראל‬ ‫מיכה‬ ‫בעירייה‬ ‫חינוך‬ ‫אגף‬ ‫מנהלת‬ ‫פרייליך‬ ‫עדנה‬ ‫נתניה‬ ‫עיריית‬ ‫מקומיות‬ ‫רשויות‬ ‫תכנון‬ ‫אגף‬ ‫ארגז‬ ‫ירון‬ ‫ת‬ ‫אגף‬ ‫מנהל‬‫כפרית‬ ‫יירות‬ ‫הייד‬ ‫אליעזר‬ ‫מחו‬ ‫מגזרים‬"‫ל‬ ‫הירשפלד‬ ‫מיקי‬ ‫התיירות‬ ‫משרד‬ ‫הפנים‬ ‫משרד‬ ‫לתקנות‬ ‫היחידה‬ ‫מנהל‬ ‫עמר‬ ‫דן‬ ‫ת‬ ‫מחוז‬"‫הפנים‬ ‫משרד‬ ‫א‬ ‫אגל‬ ‫נעמי‬ ‫הפנים‬ ‫משרד‬ ‫חיפה‬ ‫מחוז‬ ‫קולמן‬ ‫אדם‬ ‫ברשויות‬ ‫תקצוב‬ ‫אחראי‬ ‫איזריך‬ ‫גדי‬ ‫המקומי‬ ‫בשלטון‬ ‫המחקר‬ ‫מחלקת‬ ‫מנהל‬ ‫דור‬ ‫ייששכר‬ ‫הפנים‬ ‫משרד‬ ‫אחרא‬‫באגף‬ ‫לימוד‬ ‫מוסדות‬ ‫ומיפוי‬ ‫לתכנון‬ ‫י‬ ‫ומיפוי‬ ‫בינוי‬ ‫ד‬"‫כנעני‬ ‫שי‬ ‫ר‬ ‫ומיפוי‬ ‫בינוי‬ ‫באגף‬ ‫אגף‬ ‫מנהל‬ ‫כתריאל‬ ‫אודי‬ ‫טיולים‬ ‫אגף‬ ‫מנהלת‬ ‫נאמן‬ ‫רותי‬ ‫החינוך‬ ‫משרד‬ ‫ניידים‬ ‫מקורות‬ ‫רכז‬ ‫מושל‬ ‫אבי‬ ‫מסוכנים‬ ‫לחומרים‬ ‫מידע‬ ‫מרכז‬ ‫גלעד‬ ‫רובי‬ ‫מ‬ ‫מנהלת‬.‫נ‬.‫א‬)‫ניטו‬ ‫מרכז‬‫אוויר‬ ‫ר‬( ‫ד‬"‫קורדובה‬ ‫לבנה‬ ‫ר‬ ‫לאיכות‬ ‫המשרד‬ ‫הסביבה‬ ‫מידע‬ ‫מרכז‬ ‫מנהלת‬ ‫הולנדר‬ ‫רחל‬ ‫משכנתאות‬ ‫תחום‬ ‫מנהל‬ ‫גנזהון‬ ‫מיכאל‬ ‫תכנון‬ ‫מלאי‬ ‫מנהל‬ ‫גרנבר‬ ‫קרלוס‬ ‫השיכון‬ ‫משרד‬ ‫ממשלה‬ ‫משרדי‬ ‫מרכז‬ ‫מחוז‬ ‫אדריכל‬,‫ישראל‬ ‫מקרקעי‬ ‫מינהל‬ ‫אמגדי‬ ‫דוד‬ ‫ת‬ ‫מחוז‬ ‫אדריכלית‬"‫א‬,‫ישראל‬ ‫מקרקעי‬ ‫מינהל‬ ‫גי‬‫טסלר‬ ‫ל‬ ‫ישראל‬ ‫מקרקעי‬ ‫מינהל‬ ‫ממשלה‬ ‫משרדי‬ ‫סמנכ‬"‫הלאומי‬ ‫בביטוח‬ ‫לוגיסטיקה‬ ‫ל‬ ‫מורנו‬ ‫אילן‬ ‫לאומי‬ ‫ביטוח‬ ‫וסביבה‬ ‫טבע‬ ‫שמירת‬ ‫באגף‬ ‫מתכננת‬ ‫האן‬ ‫איריס‬ ‫הטבע‬ ‫להגנת‬ ‫החברה‬ ‫המעורבים‬ ‫ארגונים‬ ‫מדיניות‬ ‫בקביעת‬ ‫סמנכ‬"‫תובלה‬ ‫מפעלי‬ ‫ל‬ ‫שחר‬ ‫אבי‬ ‫תעבורה‬ ‫תחום‬ ‫נתן‬ ‫בר‬ ‫אליצור‬ ‫המסיעים‬ ‫מועצת‬ ‫והמובילים‬ ‫מנה‬‫מזון‬ ‫אגף‬ ‫ל‬ ‫גולדשטיין‬ ‫צביקה‬ ‫ועסקים‬ ‫תעשייה‬ ‫מחלקת‬ ‫קנטור‬ ‫ניר‬ ‫הכימיה‬ ‫איגוד‬ ‫כלכלנית‬,‫הפרמצבטיקה‬ ‫הסביבה‬ ‫ואיכות‬ ‫פישביין‬ ‫מיכל‬ ‫התעשיינים‬ ‫התאחדות‬ ‫מקצועיים‬ ‫ארגונים‬ ‫האוניברסיטה‬ ‫לגיאוגרפיה‬ ‫בחוג‬ ‫חוקר‬ ‫העברית‬ ‫פרופ‬'‫סולומון‬ ‫אילן‬ ‫הממ‬ ‫מרכז‬"‫העברית‬ ‫באוניברסיטה‬ ‫ג‬ ‫בינון‬ ‫עדי‬ ‫נושאים‬ ‫על‬ ‫כוללת‬ ‫מידע‬ ‫מערכת‬ ‫בנה‬ ‫ביולוגיים‬ ‫קדמון‬ ‫רונן‬ ‫העברית‬ ‫האוניברסיטה‬ ‫ומכוני‬ ‫תכנון‬ ‫משרדי‬ ‫מחקר‬
  • 78.
    10 3.‫קטגוריות‬ ‫פי‬ ‫על‬‫המרואיינים‬ ‫הערות‬ ‫סיכום‬ ‫הפוטנציאליים‬ ‫המשתמשים‬ ‫סקר‬ ‫מטרת‬)‫הלא‬-‫תחבורתיים‬(‫בפעילותם‬ ‫קיימת‬ ‫והיכן‬ ‫האם‬ ‫לבחון‬ ‫היא‬ ‫התחבורה‬ ‫לתחום‬ ‫השקה‬,‫בנתונים‬ ‫שימוש‬ ‫של‬ ‫ברמה‬ ‫הן‬‫והן‬ ‫חיצוניים‬ ‫בגורמים‬ ‫שמקורם‬ ‫תחבורתיים‬ ‫ולא‬ ‫תחבורתיים‬ ‫נתונים‬ ‫במאגרי‬-‫שברשותם‬ ‫תחבורתיים‬,‫תחבורה‬ ‫תכנון‬ ‫לגורמי‬ ‫לסייע‬ ‫היכולים‬. ‫שלבים‬ ‫במספר‬ ‫הנתונים‬ ‫עיבוד‬ ‫תהליך‬ ‫נערך‬ ‫הסקר‬ ‫מטרות‬ ‫על‬ ‫ולענות‬ ‫לנסות‬ ‫מנת‬ ‫על‬: ‫א‬.‫לקבוצות‬ ‫חלוקה‬:‫נער‬ ‫הראשון‬ ‫בשלב‬‫ך‬‫סווג‬‫קבוצו‬ ‫חמש‬ ‫לפי‬ ‫הארגונים‬ ‫של‬‫ת‬:‫מקומיות‬ ‫רשויות‬, ‫ממשלה‬ ‫משרדי‬,‫ציבורית‬ ‫מדיניות‬ ‫בקביעת‬ ‫המעורבים‬ ‫ארגונים‬,‫ומשרדי‬ ‫מקצועיים‬ ‫ארגונים‬ ‫מחקר‬ ‫ומוסדות‬ ‫תכנון‬,)‫שהוצג‬ ‫כפי‬‫בפרק‬2.( ‫ב‬.‫בקבוצות‬ ‫נתונים‬ ‫סיכום‬:‫סיכום‬ ‫לידי‬ ‫הראיונות‬ ‫במהלך‬ ‫שנאספו‬ ‫הנתונים‬ ‫עובדו‬ ‫השני‬ ‫בשלב‬ ‫קבוצתי‬)‫לעיל‬ ‫שפורטה‬ ‫החלוקה‬ ‫לפי‬(,‫שכלל‬4‫חלקים‬: 1.‫את‬ ‫בחן‬ ‫הראשון‬ ‫החלק‬‫קיימים‬ ‫וסקרים‬ ‫נתונים‬ ‫במאגרי‬ ‫השימוש‬.‫ארבע‬ ‫נבדקו‬ ‫זה‬ ‫בחלק‬ ‫שונות‬ ‫קטגוריות‬: ‫לארגונים‬ ‫חיצוניים‬ ‫תחבורתיים‬ ‫נתונים‬ ‫איסוף‬. ‫לא‬ ‫נתונים‬ ‫איסוף‬-‫לארגונים‬ ‫חיצוניים‬ ‫תחבורתיים‬. ‫שתי‬‫ה‬‫קטגוריות‬‫הראשונות‬‫א‬ ‫מגורמים‬ ‫נתונים‬ ‫מקבלים‬ ‫הארגונים‬ ‫האם‬ ‫לבדוק‬ ‫באו‬‫חרים‬ )‫מהלמ‬ ‫למשל‬"‫ס‬,‫מקומיות‬ ‫רשויות‬,‫ואחרים‬ ‫ממשלתיים‬ ‫משרדים‬.( ‫הארגונים‬ ‫בתוך‬ ‫תחבורתיים‬ ‫נתונים‬ ‫מאגרי‬ ‫ואחזקת‬ ‫איסוף‬)‫פנימיים‬.( ‫לא‬ ‫נתונים‬ ‫מאגרי‬ ‫ואחזקת‬ ‫איסוף‬-‫הארגונים‬ ‫בתוך‬ ‫תחבורתיים‬)‫פנימיים‬.( ‫הנוספות‬ ‫הקטגוריות‬ ‫בשתי‬‫יזום‬ ‫באופן‬ ‫ומתחזקים‬ ‫אוספים‬ ‫הארגונים‬ ‫האם‬ ‫נבדק‬‫נתונים‬ ‫שונות‬ ‫ברמות‬ ‫התחבורה‬ ‫בתכנון‬ ‫התומכים‬)‫בתחומים‬ ‫פנימיים‬ ‫סקרים‬ ‫באמצעות‬ ‫למשל‬ ‫שונים‬-‫קרקע‬ ‫שימושי‬,‫תעסוקה‬,‫דמוגרפי‬ ‫פיזור‬,‫פעילויות‬ ‫פיזור‬-‫בהיבטים‬ ‫גם‬ ‫הנוגעים‬ ‫תחבורתיים‬.( ‫זו‬ ‫סקירה‬,‫איסופם‬ ‫מטרות‬ ‫פי‬ ‫על‬ ‫הנתונים‬ ‫מאגרי‬ ‫את‬ ‫אפיינה‬,‫הנתון‬ ‫סוג‬-‫או‬ ‫ראשוני‬ ‫מעובד‬,‫מ‬‫של‬ ‫איסופם‬ ‫בזמן‬ ‫הארגונים‬ ‫נתקלו‬ ‫בהם‬ ‫נוספות‬ ‫והערות‬ ‫הנתונים‬ ‫קורות‬ ‫הנתונים‬. 2.‫את‬ ‫אפיין‬ ‫השני‬ ‫החלק‬‫והלא‬ ‫התחבורתיים‬ ‫החיצוניים‬ ‫הנתונים‬ ‫סוגי‬-‫בהם‬ ‫תחבורתיים‬ ‫מעונ‬‫י‬‫נים‬‫בהווה‬ ‫בשימוש‬ ‫אינם‬ ‫ואשר‬ ‫הארגונים‬.‫אצל‬ ‫קיים‬ ‫האם‬ ‫לבדוק‬ ‫היתה‬ ‫מטרתו‬ ‫פוטנציאליים‬ ‫נתונים‬ ‫באיסוף‬ ‫עניין‬ ‫הארגונים‬‫במערכת‬ ‫היום‬ ‫קיימים‬ ‫שאינם‬,‫ובאיסוף‬ ‫בארגון‬ ‫היום‬ ‫נאספים‬ ‫שלא‬ ‫קיימים‬ ‫נתונים‬. 3.‫את‬ ‫אפיין‬ ‫השלישי‬ ‫החלק‬‫איסוף‬ ‫בתחום‬ ‫הארגונים‬ ‫בפני‬ ‫העומדות‬ ‫העיקריות‬ ‫הבעיות‬ ‫הנתונים‬. 4.‫את‬ ‫בחן‬ ‫הרביעי‬ ‫החלק‬‫של‬ ‫והרלוונטיות‬ ‫התחבורה‬ ‫משרד‬ ‫עם‬ ‫הפעולה‬ ‫שיתוף‬ ‫מידת‬ ‫המשתמשים‬ ‫לסקר‬ ‫הארגונים‬.‫זה‬ ‫בחלק‬‫סווגו‬ ‫והם‬ ‫הארגונים‬ ‫של‬ ‫הפוטנציאל‬ ‫מהו‬ ‫נבדק‬
  • 79.
    11 ‫כמשתמשים‬)‫בנתונים‬ ‫ורק‬ ‫אך‬‫המעונינים‬ ‫קצה‬ ‫משתמשי‬(,‫כספקים‬,‫וספקים‬ ‫כמשתמשים‬ ‫נתונים‬ ‫מאגר‬ ‫התחבורה‬ ‫משרד‬ ‫עם‬ ‫יחד‬ ‫וליצור‬ ‫לשבת‬ ‫המוכנים‬ ‫אסטרטגיים‬ ‫כשותפים‬ ‫או‬. ‫הי‬ ‫המטרה‬‫י‬‫לתהליך‬ ‫השותפים‬ ‫אלו‬ ‫בין‬ ‫ההבדל‬ ‫על‬ ‫ולעמוד‬ ‫הקבוצות‬ ‫את‬ ‫להגדיר‬ ‫תה‬‫איסוף‬ ‫נתונים‬‫לאלו‬‫שהם‬‫אך‬‫ורק‬‫נתונים‬ ‫של‬ ‫צרכנים‬.‫הארגונים‬ ‫סיווג‬‫נ‬‫בין‬ ‫עשה‬1‫ל‬-5, ‫כאשר‬1=‫ו‬ ‫חלש‬ ‫קשר‬-5=‫ביותר‬ ‫משמעותי‬ ‫קשר‬. ‫בקרב‬ ‫הנתונים‬ ‫ואחזקת‬ ‫איסוף‬ ‫מערכת‬ ‫את‬ ‫והשוואתית‬ ‫מרוכזת‬ ‫בצורה‬ ‫להציג‬ ‫היא‬ ‫זה‬ ‫פרק‬ ‫מטרת‬ ‫הפוטנציאליים‬ ‫המשתמשים‬)‫הלא‬-‫תחבורתי‬‫ים‬(‫שנבדקו‬‫בסקר‬.‫את‬ ‫הן‬ ‫להראות‬ ‫בא‬ ‫הקבוצתי‬ ‫העיבוד‬ ‫התחבורתית‬ ‫המערכת‬ ‫עם‬ ‫שלהם‬ ‫הקשרים‬ ‫את‬ ‫והן‬ ‫עצמם‬ ‫הארגונים‬ ‫בין‬ ‫הקשרים‬ ‫מערכת‬. ‫תרשים‬2‫פוטנציאליים‬ ‫למשתמשים‬ ‫הצרכים‬ ‫סקר‬ ‫של‬ ‫הנתונים‬ ‫עיבוד‬ ‫תהליך‬ ‫את‬ ‫מציג‬,‫ע‬"‫הקטגוריות‬ ‫פ‬ ‫הבאות‬: ‫בשימוש‬ ‫קיימים‬ ‫נתונים‬:‫נ‬ ‫מערכת‬‫ולא‬ ‫תחבורתיים‬ ‫תונים‬-‫הארגון‬ ‫משתמש‬ ‫בהם‬ ‫תחבורתיים‬. ‫פוטנציאליים‬ ‫נתונים‬:‫ולא‬ ‫תחבורתיים‬ ‫נתונים‬ ‫סוגי‬-‫אינם‬ ‫ואשר‬ ‫הארגון‬ ‫מעוניין‬ ‫בהם‬ ‫תחבורתיים‬ ‫בהווה‬ ‫בשימוש‬. ‫חיצוניים‬ ‫נתונים‬:‫לו‬ ‫חיצוניים‬ ‫מגורמים‬ ‫הארגון‬ ‫מקבל‬ ‫אותם‬ ‫נתונים‬ ‫מערכת‬)‫מהלמ‬ ‫למשל‬"‫ס‬,‫רשויות‬ ‫מקומיות‬,‫ממשל‬ ‫משרדים‬‫ואחרים‬ ‫תיים‬.( ‫פנימיים‬ ‫נתונים‬:‫יזום‬ ‫באופן‬ ‫הארגון‬ ‫בתוך‬ ‫ומתוחזקת‬ ‫הנאספת‬ ‫נתונים‬ ‫מערכת‬.‫בד‬‫ר‬"‫נתונים‬ ‫אלו‬ ‫יהיו‬ ‫כ‬ ‫תחבורה‬ ‫תכנון‬ ‫תומכי‬)‫למשל‬-‫קרקע‬ ‫שימושי‬,‫תעסוקה‬,‫דמוגרפי‬ ‫פיזור‬,‫פעילויות‬ ‫פיזור‬-‫גם‬ ‫הנוגעים‬ ‫תחבורתיים‬ ‫בהיבטים‬.( ‫תחבורתיים‬ ‫נתונים‬:‫ישירות‬ ‫הקשורים‬ ‫נתונים‬‫תחבורה‬ ‫לתכנון‬)‫נוסעים‬ ‫ספירות‬,‫תנועה‬ ‫ספירות‬,‫נתוני‬ ‫תפעול‬,‫נסיעה‬ ‫סקרי‬,‫וכדומה‬ ‫רכב‬ ‫כלי‬ ‫מצבת‬.( ‫לא‬ ‫נתונים‬-‫תחבורתיים‬:‫תחבורה‬ ‫תכנון‬ ‫תומכי‬ ‫נתונים‬)‫קרקע‬ ‫שימושי‬,‫תעסוקה‬,‫דמוגרפי‬ ‫פיזור‬,‫נתונים‬ ‫כלכליים‬,‫וכדומה‬ ‫מתאר‬ ‫תוכניות‬.( ‫ראשוניים‬ ‫נתונים‬:‫ע‬ ‫ועובדו‬ ‫שנאספו‬ ‫נתונים‬"‫ה‬ ‫פ‬‫הסקר‬ ‫של‬ ‫הראשוניות‬ ‫מטרות‬)‫בטבלאות‬ ‫מוגדרים‬ ‫באות‬‫ר‬'.( ‫מעובדים‬ ‫נתונים‬:‫ע‬ ‫תוצאות‬ ‫ומספקים‬ ‫אחרת‬ ‫או‬ ‫זו‬ ‫בצורה‬ ‫שעובדו‬ ‫ראשוניים‬ ‫נתונים‬"‫חישוב‬ ‫מאפייני‬ ‫פ‬ ‫שונים‬)‫באות‬ ‫בטבלאות‬ ‫מוגדרים‬‫מ‬'.( ‫הארגונים‬ ‫של‬ ‫הסיווג‬ ‫קבוצות‬ ‫פי‬ ‫על‬ ‫המרואיינים‬ ‫הערות‬ ‫סיכום‬ ‫את‬ ‫למצוא‬ ‫ניתן‬ ‫הבאים‬ ‫בסעיפים‬ )‫הקטגוריות‬.(
  • 80.
    12 ‫תרשים‬2:‫פוטנציאליים‬ ‫למשתמשים‬ ‫הצרכים‬‫סקר‬ ‫של‬ ‫הנתונים‬ ‫עיבוד‬ ‫קטגוריות‬ )‫לא‬-‫תחבורתיים‬( ‫נתונים‬ ‫קיימים‬ ‫נתונים‬ ‫בשימוש‬ ‫נתונים‬ ‫פוטנציאליים‬ ‫תחבורתיים‬‫לא‬-‫תחבורתיים‬‫לא‬-‫תחבורתיים‬ ‫נתונים‬ ‫חיצוניים‬ ‫תחבורתיים‬ ‫נתונים‬ ‫פנימיים‬ ‫נתונים‬ ‫חיצוניים‬ ‫נתונים‬ ‫פנימיים‬ ‫מעובד‬ ‫מעובד‬ ‫ראשוני‬ ‫ראשוני‬ ‫מעובד‬ ‫ראשוני‬ ‫ראשוני‬‫ראשוני‬‫מעובד‬‫ראשוני‬‫מעובד‬ ‫מעובד‬
  • 81.
    13 3.1.‫מקומיות‬ ‫רשויות‬ 3.1.1.‫קיימים‬ ‫וסקרים‬‫נתונים‬ ‫במאגרי‬ ‫ושימוש‬ ‫אחזקה‬ ‫ב‬ ‫מוצגים‬ ‫בארגון‬ ‫הקיימים‬ ‫והסקרים‬ ‫הנתונים‬‫טבלה‬4‫עד‬‫טבלה‬7. ‫לגבי‬‫חיצוניים‬ ‫תחבורתיים‬ ‫נתונים‬‫מחוץ‬ ‫שמקורם‬ ‫התחבורתיים‬ ‫הנתונים‬ ‫שמרבית‬ ‫מראים‬ ‫הממצאים‬ ‫אחרים‬ ‫גורמים‬ ‫ידי‬ ‫על‬ ‫מעובדים‬ ‫שימוש‬ ‫בהם‬ ‫נעשה‬ ‫ואשר‬ ‫לארגון‬.‫משמשים‬ ‫מהנתונים‬ ‫ניכר‬ ‫חלק‬ ‫ההחל‬ ‫קבלת‬ ‫בתהליך‬ ‫לבקרה‬ ‫והיתר‬ ‫תכנון‬ ‫לצורכי‬‫טות‬. ‫ה‬‫נתונים‬‫ה‬‫לא‬-‫תחבורתיים‬‫ה‬‫חיצוניים‬‫תכנון‬ ‫לצורכי‬ ‫במרביתם‬ ‫ומשמשים‬ ‫הטרוגניים‬ ‫הינם‬.‫נתונים‬ ‫העירונית‬ ‫ברמה‬ ‫לנתונים‬ ‫השוואה‬ ‫לצורך‬ ‫גם‬ ‫משמשים‬ ‫לאומית‬ ‫ברמה‬. ‫החיצוניים‬ ‫התחבורתיים‬ ‫לנתונים‬ ‫דומה‬ ‫באופן‬,‫ב‬‫פנימיים‬ ‫תחבורתיים‬ ‫נתונים‬‫בעיקר‬ ‫שימוש‬ ‫נעשה‬ ‫מעובדים‬ ‫תחבורתיים‬ ‫בנתונים‬.‫תכנון‬ ‫היא‬ ‫העיקרית‬ ‫המטרה‬,‫משמשים‬ ‫מהעבר‬ ‫סטטיסטיים‬ ‫נתונים‬ ‫אך‬ ‫עכשוויים‬ ‫נתונים‬ ‫עם‬ ‫השוואה‬ ‫לצורכי‬. ‫ב‬‫לא‬ ‫נתונים‬-‫פנימיים‬ ‫תחבורתיים‬‫נתונים‬ ‫של‬ ‫גדולה‬ ‫בהטרוגניות‬ ‫להבחין‬ ‫ניתן‬.‫שימוש‬ ‫בנתונים‬ ‫נעשה‬ ‫הקיים‬ ‫על‬ ‫הרשויות‬ ‫של‬ ‫תפעולית‬ ‫בקרה‬ ‫לצורך‬ ‫והן‬ ‫עתידי‬ ‫תכנון‬ ‫לצורכי‬ ‫הן‬ ‫כפול‬.
  • 82.
    14 ‫טבלה‬4.‫נ‬‫חיצוניים‬ ‫תחבורתיים‬ ‫תונים‬ ‫עיריית‬ ‫נתניה‬ ‫עיריית‬ ‫ת‬"‫א‬-‫יפו‬ ‫נתון‬ ‫ראשוני‬/ ‫מעובד‬ ‫הערות‬-‫פעיל‬‫מאגר‬,‫איסוף‬ ‫זמן‬ ‫מטרה‬ ‫הנתונים‬ ‫סוג‬ X X ‫מ‬ ‫לתחבורה‬ ‫אב‬ ‫תוכנית‬ ‫הכנת‬ ‫במסגרת‬ ‫בסקר‬ ‫שימוש‬ ‫נעשה‬ ‫נתניה‬ ‫לעיר‬ ‫תכנון‬ ‫נסיעה‬ ‫הרגלי‬ ‫סקר‬ ‫הארצי‬1996/7 X ‫מ‬ ‫לתחבורה‬ ‫אב‬ ‫תוכנית‬ ‫הכנת‬ ‫במסגרת‬ ‫בסקר‬ ‫שימוש‬ ‫עשו‬ ‫נתניה‬ ‫לעיר‬ ‫תכנון‬ ‫נסיעה‬ ‫הרגלי‬ ‫סקר‬ ‫מקומיים‬ X ‫ר‬ ‫בתח‬ ‫נסיעה‬ ‫סקר‬"‫ולת‬ ‫לחיפה‬ ‫מנתניה‬ ‫צ‬"‫א‬)‫רכבת‬ ‫ישראל‬(,‫בתח‬ ‫נסיעה‬ ‫סקר‬"‫נתניה‬ ‫בעיר‬ ‫צ‬-‫אב‬ ‫תוכנית‬ ‫נתניה‬ ‫לתחבורה‬)‫התחבורה‬ ‫לחקר‬ ‫המכון‬.( ‫תכנון‬ ‫בתח‬ ‫נוסעים‬ ‫סקר‬"‫צ‬ X ‫מ‬ ‫מ‬ ‫של‬ ‫שילוב‬‫המחלקה‬ ‫של‬ ‫עבודה‬ ‫עם‬ ‫קיימים‬ ‫נתונים‬ ‫אגרי‬ ‫לחניה‬ ‫הביקוש‬ ‫להערכת‬. ‫תכנון‬ ‫חניה‬ ‫סקר‬ X ‫מ‬ ‫ה‬ ‫במערכת‬ ‫כשכבה‬ ‫קיים‬-GIS,‫לעדכון‬ ‫הניתן‬ ‫מאגר‬. ‫תכנון‬ ‫ברזל‬ ‫מסילות‬ ‫מצאי‬ X X ‫מ‬ ‫בת‬ ‫קיים‬"‫ה‬ ‫במערכת‬ ‫כשכבה‬ ‫א‬-GIS,‫הניתן‬ ‫מאגר‬ ‫לעדכון‬.‫במסגרת‬ ‫הסקר‬ ‫את‬ ‫ערך‬ ‫התחבורה‬ ‫לחקר‬ ‫המכון‬ ‫תוכנ‬ ‫הכנת‬‫נתניה‬ ‫לעיר‬ ‫לתחבורה‬ ‫אב‬ ‫ית‬ ‫תכנון‬ ‫דרכים‬ ‫מצאי‬ X X ‫מ‬/‫ר‬ ‫המחלקה‬ ‫של‬ ‫עבודה‬ ‫עם‬ ‫קיימים‬ ‫נתונים‬ ‫מאגרי‬ ‫של‬ ‫שילוב‬ ‫בת‬"‫החניה‬ ‫היצע‬ ‫להערכת‬ ‫א‬.‫ה‬ ‫במערכת‬ ‫כשכבה‬ ‫קיים‬- GIS,‫לעדכון‬ ‫הניתן‬ ‫מאגר‬.‫נתניה‬ ‫העיר‬ ‫במרכז‬ ‫חניה‬ ‫סקר‬. ‫תכנון‬ ‫חניה‬ ‫מצאי‬ X ‫מ‬ ‫ה‬ ‫במערכת‬ ‫כשכבה‬ ‫קיים‬-GIS,‫הנית‬ ‫מאגר‬‫לעדכון‬ ‫ן‬. ‫תכנון‬ ‫תח‬ ‫מסלולי‬ ‫מצאי‬"‫צ‬ X ‫ר‬ ‫ת‬ ‫עיריית‬ ‫של‬ ‫התנועה‬ ‫מאגף‬ ‫נתונים‬"‫א‬. ‫תכנון‬ ‫תנועה‬ ‫ספירת‬ X X ‫מ‬ ‫ת‬ ‫בעיריית‬"‫מאגר‬ ‫מתוך‬ ‫הצורך‬ ‫לפי‬ ‫נעשה‬ ‫השימוש‬ ‫א‬ ‫בעירייה‬ ‫התנועה‬ ‫אגף‬ ‫של‬ ‫הנתונים‬.‫נוסעים‬ ‫ספירות‬ ‫בתח‬"‫ע‬ ‫נערכו‬ ‫בנתניה‬ ‫צ‬"‫אגד‬ ‫י‬. ‫תכנון‬ ‫נוסעים‬ ‫ספירות‬ X ‫מ‬ ‫נעשה‬ ‫השימוש‬‫אגף‬ ‫של‬ ‫הנתונים‬ ‫מאגר‬ ‫מתוך‬ ‫הצורך‬ ‫לפי‬ ‫בעירייה‬ ‫התנועה‬. ‫תכנון‬ ‫נסיעה‬ ‫זמן‬ ‫סקרי‬ X X ‫מ‬ ‫אגף‬ ‫של‬ ‫הנתונים‬ ‫מאגר‬ ‫מתוך‬ ‫הצורך‬ ‫לפי‬ ‫נעשה‬ ‫השימוש‬ ‫ת‬ ‫בעיריית‬ ‫התנועה‬"‫א‬.‫נתונים‬ ‫של‬ ‫איסוף‬ ‫בנתניה‬ ‫האחרון‬ ‫בעשור‬ ‫דרכים‬ ‫תאונות‬ ‫על‬ ‫עיקריים‬,‫הרוגים‬ ‫דרכים‬ ‫בתאונות‬ ‫ונפגעים‬2001-‫ע‬ ‫נאסף‬"‫משרד‬ ‫י‬ ‫התחבורה‬ ‫תכנון‬, ‫בקרת‬ ‫תכנון‬ ‫דרכים‬ ‫תאונות‬ X X ‫מ‬ ‫ת‬ ‫בעיריית‬"‫כחלק‬ ‫רק‬ ‫אלו‬ ‫בנתונים‬ ‫משתמשים‬ ‫א‬ ‫מוועדות‬,‫העוסק‬ ‫מידע‬ ‫ישיר‬ ‫באופן‬ ‫אוספים‬ ‫לא‬ ‫אך‬ ‫עלויות‬ ‫בנתוני‬.‫ממשלה‬ ‫ממשרדי‬ ‫תקציבים‬ ‫נתוני‬ ‫איסוף‬ ‫רלוונטיים‬ ‫בקרת‬ ‫תכנון‬ ‫מתקנים‬ ‫הקמת‬ ‫עלויות‬ )‫כבישים‬,‫גשרים‬, ‫מחלפים‬( X ‫מ‬ ‫משתמשים‬‫מוועדות‬ ‫כחלק‬ ‫רק‬ ‫אלו‬ ‫בנתונים‬,‫לא‬ ‫אך‬ ‫עלויות‬ ‫בנתוני‬ ‫העוסק‬ ‫מידע‬ ‫ישיר‬ ‫באופן‬ ‫אוספים‬. ‫בקרת‬ ‫תכנון‬ ‫תפעול‬ ‫עלויות‬ X ‫מ‬ ‫מוועדות‬ ‫כחלק‬ ‫רק‬ ‫אלו‬ ‫בנתונים‬ ‫משתמשים‬,‫לא‬ ‫אך‬ ‫עלויות‬ ‫בנתוני‬ ‫העוסק‬ ‫מידע‬ ‫ישיר‬ ‫באופן‬ ‫אוספים‬ ‫בקרת‬ ‫תכנון‬ ‫חנייה‬ ‫תעריפי‬ X ‫מ‬ ‫מו‬ ‫כחלק‬ ‫רק‬ ‫אלו‬ ‫בנתונים‬ ‫משתמשים‬‫ועדות‬,‫לא‬ ‫אך‬ ‫עלויות‬ ‫בנתוני‬ ‫העוסק‬ ‫מידע‬ ‫ישיר‬ ‫באופן‬ ‫אוספים‬ ‫תכנון‬, ‫בקרת‬ ‫תכנון‬ ‫תח‬ ‫תעריפי‬"‫צ‬ X ‫מ‬ ‫מוועדות‬ ‫כחלק‬ ‫רק‬ ‫אלו‬ ‫בנתונים‬ ‫משתמשים‬,‫לא‬ ‫אך‬ ‫עלויות‬ ‫בנתוני‬ ‫העוסק‬ ‫מידע‬ ‫ישיר‬ ‫באופן‬ ‫אוספים‬ ‫השוואת‬ ‫נתונים‬ ‫ממשלתיות‬ ‫הוצאות‬ ‫וסופסידיות‬ X ‫מ‬ ‫מהלמ‬ ‫נתונים‬ ‫של‬ ‫איסוף‬"‫כלי‬ ‫מצבת‬ ‫ס‬‫רכב‬ ‫סוג‬ ‫לפי‬ ‫רכב‬ 2001‫הגדולות‬ ‫בערים‬,‫הרכב‬ ‫סוג‬ ‫לפי‬ ‫ממונעים‬ ‫רכב‬ ‫כלי‬ ‫שנים‬ ‫לפי‬. ‫הכרה‬ ‫כללית‬ ‫רכב‬ ‫כלי‬ ‫מצבת‬
  • 83.
    15 ‫טבלה‬5.‫לא‬ ‫נתונים‬-‫חיצוניים‬ ‫תחבורתיים‬ ‫עיריית‬ ‫נתניה‬ ‫עיריית‬ ‫ת‬"‫א‬-‫יפו‬ ‫נתון‬ ‫ראשוני‬/ ‫מעובד‬ ‫הערות‬-‫פעיל‬‫מאגר‬,‫איסוף‬ ‫זמן‬ ‫מטרה‬ ‫הנתונים‬ ‫סוג‬ X X ‫מ‬ ‫אגף‬ ‫של‬ ‫הנתונים‬ ‫מאגר‬ ‫מתוך‬ ‫הצורך‬ ‫לפי‬ ‫נעשה‬ ‫השימוש‬ ‫ת‬ ‫עיריית‬ ‫התנועה‬"‫א‬.‫רב‬ ‫חומר‬ ‫של‬ ‫איסוף‬ ‫בנתניה‬ ‫סביבה‬ ‫לאיכות‬ ‫ערים‬ ‫מאיגוד‬. ‫תכנון‬, ‫בקרת‬ ‫תכנון‬ ‫סביבה‬ ‫איכות‬ ‫סקרי‬ )‫ורעש‬ ‫אוויר‬ ‫זיהום‬( X X ‫מ‬ ‫הלמ‬ ‫הנתונים‬ ‫מקור‬"‫ס‬.‫בסקר‬ ‫שימוש‬ ‫עשו‬ ‫נתניה‬ ‫בעיריית‬ ‫ל‬ ‫אב‬ ‫תוכנית‬ ‫הכנת‬ ‫במסגרת‬‫נתניה‬ ‫לעיר‬ ‫תחבורה‬. ‫תכנון‬ ‫האוכלוסין‬ ‫מפקד‬ ‫והדיור‬1995 X X ‫מ‬ ‫ת‬ ‫בעיריית‬"‫חדשים‬ ‫נתונים‬ ‫יוצרים‬ ‫וגם‬ ‫משתמשים‬ ‫א‬. ‫הלמ‬ ‫בנתוני‬ ‫שימוש‬"‫הפנים‬ ‫ומשרד‬ ‫ס‬. ‫תכנון‬, ‫השוואה‬ ‫דמוגרפיים‬ ‫נתונים‬ X X ‫מ‬ ‫חדשים‬ ‫נתונים‬ ‫יוצרים‬ ‫וגם‬ ‫משתמשים‬ ‫תכנון‬ ‫קרקע‬ ‫שימושי‬ ‫נתוני‬ X X ‫מ‬ ‫יוצרים‬ ‫וגם‬ ‫משתמשים‬‫חדשים‬ ‫נתונים‬ ‫ובכלכלה‬ ‫במשק‬ ‫מגמות‬ X X ‫מ‬ ‫חדשים‬ ‫נתונים‬ ‫יוצרים‬ ‫וגם‬ ‫משתמשים‬ ‫השוואה‬ ‫והכנסה‬ ‫תעסוקה‬ ‫נתוני‬ X ‫מ‬ ‫שכונה‬ ‫של‬ ‫תכנוניים‬ ‫לצרכים‬ ‫בקובץ‬ ‫שימוש‬,‫הקצאת‬ ‫שירותים‬,‫ספר‬ ‫לבתי‬ ‫הסעות‬ ‫לתכנון‬ ‫בסיס‬ ‫תכנון‬ ‫תלמידים‬ ‫קובץ‬ X X ‫ר‬ ‫הפנים‬ ‫משרד‬ ‫של‬ ‫מידע‬ ‫מאגר‬ ‫תכנון‬ ‫תמ‬"‫ותמ‬ ‫אות‬"‫מים‬ ‫טבלה‬6.‫פנימיים‬ ‫תחבורתיים‬ ‫נתונים‬ ‫עיריית‬ ‫נתניה‬ ‫עיריית‬ ‫ת‬"‫א‬-‫יפו‬ ‫נתון‬ ‫ראשוני‬/ ‫מעובד‬ ‫הערות‬–‫פעיל‬ ‫מאגר‬,‫איסוף‬ ‫זמן‬ ‫מטרה‬ ‫הנתונים‬ ‫סוג‬ X ‫ר‬ ‫בעבור‬ ‫חיצוניים‬ ‫גופים‬ ‫ידי‬ ‫על‬ ‫קבוע‬ ‫באופן‬ ‫הנערך‬ ‫סקר‬ ‫העירייה‬ ‫תכנון‬ ‫בעיר‬ ‫תנועה‬ ‫ספירות‬ ‫ובאזור‬ ‫נתניה‬ X ‫ר‬ ‫תכנון‬, ‫בקרת‬ ‫תפעול‬ ‫נתניה‬ ‫בעיר‬ ‫חניה‬ ‫מצאי‬- ‫לפי‬ ‫רכב‬ ‫לכלי‬ ‫חניונים‬ ‫רובעים‬ ‫תת‬ X ‫מ‬ ‫בשנת‬ ‫הושלם‬ ‫התוכנית‬ ‫עיקר‬1999-2000‫איננה‬ ‫התוכנית‬ ‫התחבורה‬ ‫משרד‬ ‫מתקציב‬ ‫ובוצעה‬ ‫מעודכנת‬ ‫תכנון‬ ‫לתחבורה‬ ‫אב‬ ‫תוכנית‬ ‫נתניה‬ ‫לעיר‬ X ‫מ‬ ‫הנתונים‬ ‫מקור‬:‫סטטיסטי‬ ‫שנתון‬2001‫נתניה‬,‫מספר‬3 ‫תכנון‬ ‫דרכים‬ ‫מצאי‬ X ‫מ‬ ‫סטטיסטי‬ ‫שנתון‬ ‫מתוך‬2001-‫נתניה‬,‫כספר‬ ‫קיים‬ ‫ממוחשב‬ ‫ובפורמט‬ ‫במקומות‬ ‫סקר‬ ‫עבודה‬/‫לימודים‬ X ‫מ‬ ‫סטטיסטי‬ ‫שנתון‬ ‫מתוך‬2001-‫נתניה‬,‫כספר‬ ‫קיים‬ ‫ממוחשב‬ ‫ובפורמט‬)‫על‬ ‫בחלקו‬ ‫מתבסס‬ ‫החומר‬ ‫איסוף‬ ‫אחרים‬ ‫ממקורות‬ ‫מאגרים‬( ‫השוואת‬ ‫נתונים‬ ‫דרכים‬ ‫תאונות‬ ‫סקר‬ X ‫מ‬ ‫מתו‬‫סטטיסטי‬ ‫שנתון‬ ‫ך‬2001-‫נתניה‬,‫כספר‬ ‫קיים‬ ‫ממוחשב‬ ‫ובפורמט‬ ‫השוואת‬ ‫נתונים‬ ‫בתח‬ ‫נוסעים‬ ‫סקר‬"‫צ‬ X ‫מ‬ ‫נתניה‬ ‫בקו‬ ‫תחבורה‬ ‫אמצעי‬ ‫נתוני‬-‫ת‬"‫א‬,‫אמצעי‬ ‫נתוני‬ ‫נתניה‬ ‫בקו‬ ‫תחבורה‬-‫והקריות‬ ‫חיפה‬ ‫תכנון‬ ‫נסיעה‬ ‫הרגלי‬ ‫סקר‬ ‫מקומיים‬
  • 84.
    16 ‫טבלה‬7.‫לא‬ ‫נתונים‬-‫פני‬ ‫תחבורתיים‬‫מיים‬ ‫עיריית‬ ‫נתניה‬ ‫עיריית‬ ‫ת‬"‫א‬-‫יפו‬ ‫נתון‬ ‫ראשוני‬/ ‫מעובד‬ ‫הערות‬-‫פעיל‬‫מאגר‬,‫איסוף‬ ‫זמן‬ ‫מטרה‬ ‫הנתונים‬ ‫סוג‬ X ‫מ‬ ‫מהלמ‬ ‫נתונים‬ ‫אוסף‬ ‫חברתי‬ ‫כלכלי‬ ‫למחקר‬ ‫המרכז‬"‫ס‬. ‫והכנת‬ ‫שונים‬ ‫בתחומים‬ ‫ייעוצים‬ ‫זה‬ ‫מגוף‬ ‫להזמין‬ ‫ניתן‬ ‫סקרים‬. ‫השוואת‬ ‫נתונים‬ ‫סטטיסטי‬ ‫שנתון‬- ‫ת‬ ‫עיריית‬"‫יפו‬ ‫א‬2000- ‫המ‬‫כלכלי‬ ‫למחקר‬ ‫רכז‬ ‫מס‬ ‫חברתי‬'40 X ‫מ‬ ‫שנים‬ ‫לשלוש‬ ‫אחת‬ ‫המעודכן‬ ‫קובץ‬ ‫תכנון‬, ‫בקרת‬ ‫תפעול‬ ‫קובץ‬ ‫של‬ ‫עיבודים‬ ‫ארנונה‬ X ‫מ‬ ‫ת‬ ‫בעיריית‬ ‫הרישוי‬ ‫אגף‬ ‫הוא‬ ‫הנתונים‬ ‫מקור‬"‫א‬ ‫תכנון‬, ‫בקרת‬ ‫תפעול‬ ‫נתוני‬ ‫של‬ ‫עיבודים‬ ‫בנייה‬ ‫והיתרי‬ ‫התחלות‬ X ‫מ‬ ‫שכונה‬ ‫של‬ ‫תכנוניים‬ ‫לצרכים‬ ‫בקובץ‬ ‫שימוש‬,‫הקצאת‬ ‫שירותים‬,‫ספר‬ ‫לבתי‬ ‫הסעות‬ ‫לתכנון‬ ‫בסיס‬ ‫תכנון‬ ‫קובץ‬ ‫מתוך‬ ‫עיבודים‬ ‫תלמידים‬ X ‫ר‬ ‫תחבורה‬ ‫לתכנון‬ ‫בסיס‬ ‫מהווה‬ ‫אשר‬ ‫מידע‬ ‫מאגר‬,‫חומר‬ "‫מבוקש‬"‫תחבורה‬ ‫מתכנני‬ ‫ידי‬ ‫על‬.‫לשנה‬ ‫אחת‬ ‫מעודכן‬, ‫כ‬ ‫כבר‬ ‫קיים‬-10‫שנים‬.‫לציבור‬ ‫שקוף‬)‫באינטרנט‬ ‫מצוי‬ ‫בפורמט‬GIS(,‫תחזיות‬ ‫כולל‬ ‫רציף‬ ‫מצב‬ ‫מתאר‬, ‫מידע‬ ‫לתת‬ ‫היא‬ ‫המדיניות‬.‫מנהל‬ ‫ידי‬ ‫על‬ ‫מוזנים‬ ‫הנתונים‬ ‫ההנדסה‬-‫בהם‬ ‫עושים‬"‫סדר‬"-‫משותף‬ ‫ומכנה‬ ‫ריכוז‬ ‫תכנון‬ ‫גיאורפי‬ ‫מידע‬ ‫מערכות‬ GIS X ‫מ‬ ‫סטטיסטי‬ ‫שנתון‬ ‫מתוך‬2001-‫נתניה‬,‫כספר‬ ‫קיים‬ ‫ממוחשב‬ ‫ובפורמט‬)‫על‬ ‫בחלקו‬ ‫מתבסס‬ ‫החומר‬ ‫איסוף‬ ‫אחרים‬ ‫ממקורות‬ ‫מאגרים‬( ‫תכנון‬, ‫השוואת‬ ‫נתו‬‫נים‬ ‫דמוגרפיים‬ ‫נתונים‬ )‫וחינוך‬ ‫אוכלוסייה‬(
  • 85.
    17 3.1.2.‫בהווה‬ ‫בשימוש‬ ‫אינם‬‫ואשר‬ ‫הארגונים‬ ‫מעונינים‬ ‫בהם‬ ‫החיצוניים‬ ‫הנתונים‬ ‫סוגי‬ ‫בנתונים‬ ‫עניין‬ ‫של‬ ‫עיקריות‬ ‫קטגוריות‬ ‫בשתי‬ ‫להבחין‬ ‫ניתן‬:‫אינם‬ ‫ואשר‬ ‫לתכנון‬ ‫הנדרשים‬ ‫נתונים‬ ‫התנועה‬ ‫תפעול‬ ‫בבקרת‬ ‫שיסייעו‬ ‫ונתונים‬ ‫היום‬ ‫מתקבלים‬)‫לת‬ ‫השלכות‬ ‫עם‬‫עתידי‬ ‫כנון‬.(‫צורך‬ ‫קיים‬ ‫כן‬ ‫כמו‬ ‫בהווה‬ ‫נגישות‬ ‫אין‬ ‫אליהם‬ ‫נוספים‬ ‫מידע‬ ‫מאגרי‬ ‫עם‬ ‫הכרות‬ ‫של‬. ‫טבלה‬8.‫תחבורתיים‬ ‫נתונים‬ ‫מטרה‬‫עיריית‬ ‫נתניה‬ ‫ת‬ ‫עיריית‬"‫א‬- ‫יפו‬ ‫פירוט‬ ‫כללי‬ ‫הנתונים‬ ‫סוג‬ X ‫בתפרוסת‬ ‫השליטה‬ ‫הגברת‬ ‫היא‬ ‫המטרה‬ ‫האכיפה‬ ‫ויישום‬ ‫בעיר‬ ‫התמרורים‬. ‫תפעול‬ ‫בקרת‬ ‫תמרורים‬ ‫סקר‬ X ‫מודרנית‬ ‫מערכת‬ ‫ליצור‬ ‫המטרה‬ ‫בקלות‬ ‫לעקוב‬ ‫תוכל‬ ‫אשר‬ ‫ומתוחכמת‬ ‫הדרכים‬ ‫תאונות‬ ‫נושא‬ ‫כל‬ ‫אחר‬ ‫תפעול‬ ‫בקרת‬ ‫דרכים‬ ‫תאונות‬ ‫נתוני‬ X X ‫ספירות‬ ‫בין‬ ‫השוואה‬ ‫לערוך‬ ‫היא‬ ‫המטרה‬ ‫נוספים‬ ‫יישובים‬ ‫ובין‬ ‫בנתניה‬ ‫התנועה‬ ‫באזור‬ ‫השוואת‬ ‫נתונים‬ ‫תנועה‬ ‫ספירות‬ ‫מאגר‬ ‫מיי‬‫בארץ‬ ‫שונים‬ ‫שובים‬ X X ‫הרכבת‬ ‫תחנות‬ ‫את‬ ‫לחבר‬ ‫היא‬ ‫המטרה‬ ‫לסביבתן‬ ‫יותר‬ ‫טוב‬,‫לנתונים‬ ‫חשיפה‬ ‫הנוכחי‬ ‫המצב‬ ‫את‬ ‫ותשפר‬ ‫ייתכן‬ ‫תכנון‬ ‫ישראל‬ ‫מרכבת‬ ‫נתונים‬ X ‫נתונים‬ ‫בסיס‬ ‫לבנות‬ ‫היא‬ ‫המטרה‬)‫החסר‬ ‫כיום‬(‫דרכים‬ ‫לתכנון‬ ‫ככלי‬ ‫ישמש‬ ‫אשר‬ ‫זו‬ ‫לאוכלוסייה‬ ‫המתאימות‬ ‫עירוניות‬ ‫תכנון‬ ‫תנועה‬ ‫סקרי‬‫לא‬ ‫ממונעת‬-‫אופניים‬ ‫והליכה‬ X ‫שישמש‬ ‫נתונים‬ ‫קובץ‬ ‫לבנות‬ ‫המטרה‬ ‫בעיר‬ ‫הכבישים‬ ‫תכנון‬ ‫לפעילות‬ ‫תשתית‬ ‫תכנון‬ ‫פיזי‬ ‫מצאי‬-‫מערכת‬ ‫הכבישים‬ X X ‫של‬ ‫העונתיות‬ ‫את‬ ‫לאפיין‬ ‫היא‬ ‫המטרה‬ ‫ולהשיג‬ ‫וממנה‬ ‫לעיר‬ ‫הנסיעות‬ ‫מושכי‬ ‫וגם‬ ‫לעבודה‬ ‫גם‬ ‫המתייחסים‬ ‫נתונים‬ ‫אחרות‬ ‫למטרות‬ ‫תכנון‬,‫הכרת‬ ‫המ‬‫ידע‬, ‫השוואת‬ ‫נתונים‬ ‫ויעד‬ ‫מוצא‬ ‫סקרי‬ X X ‫בוקר‬ ‫נסיעות‬ ‫הגדרת‬ ‫היא‬ ‫המטרה‬ ‫תחבורתיים‬ ‫מודלים‬ ‫בעזרת‬ ‫ואבחון‬ ‫מתאימים‬ ‫תכנון‬,‫הכרת‬ ‫המידע‬ ‫ביקושים‬ ‫הערכת‬ X ‫חניה‬ ‫לנתוני‬ ‫להגיע‬ ‫היא‬ ‫המטרה‬"‫לא‬ ‫מוסדרים‬",‫לחשוף‬ ‫קושי‬ ‫שקיים‬ ‫כיוון‬ ‫בעיר‬ ‫חניה‬ ‫של‬ ‫האמיתי‬ ‫המצאי‬ ‫את‬ ‫כללית‬ ‫הכרה‬ ‫המידע‬ ‫של‬, ‫תכנון‬ ‫חניה‬ ‫מצאי‬ ‫נתוני‬- ‫בתים‬ ‫בחצרות‬ ‫חניה‬
  • 86.
    18 3.1.3.‫ה‬‫הנתונים‬ ‫איסוף‬ ‫בתחום‬‫הארגונים‬ ‫בפני‬ ‫העומדות‬ ‫העיקריות‬ ‫בעיות‬ ‫הרשויות‬ ‫ידי‬ ‫על‬ ‫המתוארות‬ ‫הבעיות‬)‫סעיף‬ ‫ממצאי‬ ‫עם‬ ‫מתואמות‬ ‫ואשר‬3.1.2(‫מ‬ ‫נובעות‬"‫חיסרון‬ ‫לקוטן‬",‫ו‬ ‫קיימים‬ ‫נתונים‬ ‫להשיג‬ ‫הרשויות‬ ‫של‬ ‫יכולתן‬ ‫מאי‬ ‫כלומר‬/‫נתונ‬ ‫ליצור‬ ‫או‬‫חדשים‬ ‫ים‬. ‫טבלה‬9.‫הנתונים‬ ‫באיסוף‬ ‫בעיות‬ ‫עיריית‬ ‫נתניה‬ ‫עיריית‬ ‫ת‬"‫א‬-‫יפו‬ ‫הערה‬ ‫הבעיה‬ ‫סוג‬ X ‫יקרה‬ ‫סקרים‬ ‫ועריכת‬ ‫נתונים‬ ‫באיסוף‬ ‫ההשקעה‬,‫צריך‬ ‫לכן‬ ‫כלכלית‬ ‫והן‬ ‫טכנית‬ ‫הן‬ ‫ונגישה‬ ‫יותר‬ ‫זמינה‬ ‫נתונים‬ ‫מערכת‬, ‫בעי‬ ‫גם‬ ‫עצמאיים‬ ‫נתונים‬ ‫מאגרי‬ ‫פיתוח‬ ‫שיאפשר‬ ‫דבר‬‫רייה‬. ‫תקציב‬ ‫מגבלת‬ X X ‫דיס‬ ‫קיימת‬-‫השלטון‬ ‫בין‬ ‫הנתונים‬ ‫במעבר‬ ‫פורפורציה‬ ‫המרכזי‬ ‫לשלטון‬ ‫המקומי‬,‫אך‬ ‫נתונים‬ ‫מקבל‬ ‫האחרון‬ ‫כאשר‬ ‫לאגור‬ ‫מנת‬ ‫על‬ ‫לעיריות‬ ‫תקציבים‬ ‫מעביר‬ ‫או‬ ‫חושף‬ ‫אינו‬ ‫יותר‬ ‫טוב‬ ‫ותכנון‬ ‫לפיתוח‬ ‫חדשים‬ ‫נתונים‬ ‫מספיק‬ ‫ולייצר‬. ‫המרכז‬ ‫השלטון‬ ‫של‬ ‫בידיו‬ ‫נמצאים‬ ‫והסמכות‬ ‫הכוח‬‫הן‬ ‫י‬ ‫התקציבים‬ ‫בתחום‬ ‫והן‬ ‫הנתונים‬ ‫איסוף‬ ‫בתחום‬. ‫וזמינות‬ ‫נגישות‬ ‫לנתונים‬ X ‫החניה‬ ‫בתחומי‬ ‫הנתונים‬ ‫בסיס‬ ‫בעיבוי‬ ‫צורך‬ ‫קיים‬"‫הלא‬ ‫מוסדרת‬"‫עבודה‬ ‫שאינן‬ ‫נסיעה‬ ‫ומטרות‬.‫צורך‬ ‫קיים‬ ‫בנוסף‬ ‫התייחסות‬ ‫בתוכם‬ ‫יכללו‬ ‫אשר‬ ‫תחבורתיים‬ ‫מודלים‬ ‫בהגדרת‬ ‫עבודה‬ ‫למטרות‬ ‫אינן‬ ‫אשר‬ ‫לנסיעות‬)‫שהיום‬‫נכללים‬ ‫אינם‬ ‫הקיימים‬ ‫במודלים‬.( ‫בנתונים‬ ‫חוסר‬ 3.1.4.‫המשתמשים‬ ‫לסקר‬ ‫והרלוונטיות‬ ‫הפעולה‬ ‫שיתוף‬ ‫מידת‬ ‫נתונים‬ ‫ספק‬ ‫ומוגבל‬ ‫מצומצם‬ ‫מאוד‬ ‫ובאופן‬ ‫נתונים‬ ‫של‬ ‫צרכן‬ ‫בעיקר‬ ‫מהוות‬ ‫הרשויות‬)‫מקומיים‬ ‫סקרים‬, ‫וכו‬ ‫ארנונה‬ ‫קבצי‬'.( ‫טבלה‬10.‫שיתוף‬‫פוטנציאלי‬ ‫פעולה‬ ‫עיריית‬ ‫נתניה‬ ‫ת‬ ‫עיריית‬"‫א‬- ‫יפו‬ ‫הסיווג‬ ‫סוג‬ 2 2 ‫נתונים‬ ‫ספק‬ 5 5 ‫משתמש‬ ‫אסטרטגי‬ ‫שותף‬)‫פעולה‬ ‫לשתף‬ ‫ורצון‬ ‫נתונים‬ ‫לאסוף‬ ‫יכולת‬ ‫בעל‬(
  • 87.
    19 3.2.‫ממשלה‬ ‫משרדי‬ 3.2.1.‫קיימים‬ ‫וסקרים‬‫נתונים‬ ‫במאגרי‬ ‫ושימוש‬ ‫אחזקה‬ ‫ל‬ ‫בקשר‬ ‫השונים‬ ‫הממשלה‬ ‫משרדי‬ ‫בין‬ ‫גדולה‬ ‫הטרוגניות‬ ‫קיימת‬‫נתונים‬‫חיצוניים‬ ‫תחבורתיים‬‫וזאת‬, ‫לפעילותם‬ ‫בהתאם‬)‫ראה‬‫טבלה‬11.(‫בנתונים‬ ‫משתמשים‬ ‫הממשלה‬ ‫משרדי‬ ‫שכל‬ ‫להבחין‬ ‫ניתן‬ ‫זאת‬ ‫למרות‬ ‫תכנונויות‬ ‫למטרות‬ ‫ובעיקר‬ ‫אחרים‬ ‫גורמים‬ ‫ידי‬ ‫על‬ ‫המעובדים‬)‫על‬ ‫ברמת‬(‫החלטות‬ ‫קבלת‬ ‫בתהליך‬ ‫או‬ ‫תכנוניות‬. ‫משתמ‬ ‫הממשלתיים‬ ‫המשרדים‬ ‫כל‬‫ב‬ ‫המפורטים‬ ‫חיצונים‬ ‫תחבורתייים‬ ‫לא‬ ‫בנתונים‬ ‫שים‬‫טבלה‬12)‫בצורה‬ ‫מעובדת‬(‫תכנון‬ ‫למטרות‬.‫אינטראקציה‬ ‫קיימת‬ ‫השונים‬ ‫המשרדים‬ ‫של‬ ‫הספציפיות‬ ‫התכנון‬ ‫למטרות‬ ‫לתחבורה‬ ‫גבוהה‬. ‫השונים‬ ‫במשרדים‬ ‫המיוצרים‬ ‫הפנימיים‬ ‫התחבורתיים‬ ‫הנתונים‬)‫טבלה‬13(‫נתוני‬ ‫את‬ ‫להשלים‬ ‫תכליתם‬ ‫החסרים‬ ‫התכנון‬.‫הנתונים‬ ‫חוסר‬ ‫פי‬ ‫על‬ ‫נתונים‬ ‫מאגרי‬ ‫מייצר‬ ‫משרד‬ ‫שכל‬ ‫ברור‬ ‫באופן‬ ‫להבחין‬ ‫ניתן‬ ‫המשרדים‬ ‫בין‬ ‫משותף‬ ‫מכנה‬ ‫למצוא‬ ‫ניתן‬ ‫ולא‬ ‫שכמעט‬ ‫ומכאן‬ ‫בתחומו‬.‫המשרד‬ ‫במקצת‬ ‫דופן‬ ‫יוצא‬ ‫תכנ‬ ‫לצורכי‬ ‫רק‬ ‫לא‬ ‫נתונים‬ ‫מאגרי‬ ‫בייצור‬ ‫הפעיל‬ ‫הסביבה‬ ‫לאיכות‬‫ופיקוח‬ ‫לבקרה‬ ‫גם‬ ‫אלא‬ ‫ון‬. ‫לגבי‬ ‫המסקנות‬‫לא‬ ‫נתונים‬-‫פנימיים‬ ‫תחבורתיים‬‫ב‬‫טבלה‬14‫לניתוח‬ ‫דומים‬‫טבלה‬13.
  • 88.
    20 ‫טבלה‬11.‫חיצוניים‬ ‫תחבורתיים‬ ‫נתונים‬ ‫מינהל‬ ‫מקרקעי‬ ‫ישראל‬ ‫המשרד‬ ‫לאיכות‬ ‫הסביבה‬ ‫משרד‬ ‫התיי‬‫רות‬ ‫משרד‬ ‫החינוך‬ ‫משרד‬ ‫הפנים‬ ‫נתון‬ ‫ראשוני‬/ ‫מעובד‬ ‫הערות‬-‫פעיל‬‫מאגר‬, ‫איסוף‬ ‫זמן‬ ‫מטרה‬ ‫הנתונים‬ ‫סוג‬ X X ‫מ‬ ‫של‬ ‫סופי‬ ‫צרכן‬ ‫הוא‬ ‫הפנים‬ ‫משרד‬ ‫הנתונים‬.‫עושה‬ ‫הישיר‬ ‫השימוש‬ ‫התחבורתי‬ ‫היועץ‬ ‫תכנון‬ ‫נסיעה‬ ‫הרגלי‬ ‫סקר‬ ‫הארצי‬1996/7 X X ‫מ‬ ‫תכנון‬ ‫נסיעה‬ ‫הרגלי‬ ‫סקר‬ ‫מקומיים‬ X ‫מ‬ ‫תכנון‬ ‫במקומות‬ ‫סקר‬ ‫עבודה‬/‫לימודים‬ X X ‫מ‬ ‫תכנון‬, ‫השווא‬‫ה‬ ‫בתח‬ ‫נוסעים‬ ‫סקר‬"‫צ‬ X X ‫מ‬ ‫תכנון‬ ‫מוצא‬ ‫סקר‬-‫יעד‬ X X X ‫מ‬ ‫תכנון‬ ‫חניה‬ ‫סקר‬ X ‫מ‬ ‫תכנון‬ ‫מטענים‬ ‫סקר‬ ‫ומשלוחים‬ X X X ‫מ‬ ‫ממ‬"‫לאומי‬ ‫ג‬ ‫תכנון‬ ‫דרכים‬ ‫מצאי‬ X X X ‫מ‬ ‫תכנון‬ ‫ברזל‬ ‫מסילות‬ ‫מצאי‬ X X ‫מ‬ ‫ת‬‫כנון‬ ‫חניה‬ ‫מצאי‬ X X ‫מ‬ ‫תכנון‬ ‫תח‬ ‫מסלולי‬ ‫מצאי‬"‫צ‬ X ‫מ‬ ‫תכנון‬ ‫תח‬ ‫מתקני‬ ‫מצאי‬"‫צ‬/ ‫אמצעי‬ ‫בין‬ X X ‫מ‬ ‫תכנון‬ ‫תנועה‬ ‫ספירת‬ X ‫מ‬ ‫תכנון‬ ‫נוסעים‬ ‫ספירות‬ X ‫מ‬ ‫תכנון‬ ‫נסיעה‬ ‫זמן‬ ‫סקרי‬ X X ‫מ‬ ‫סקר‬ ‫לקבל‬ ‫בקשו‬ ‫ועדה‬ ‫במסגרת‬ ‫מהטכניון‬‫דרכים‬ ‫תאונות‬ ‫בנושא‬ ‫תכנון‬, ‫הש‬‫ווא‬‫ה‬ ‫דרכים‬ ‫תאונות‬ X X ‫מ‬ ‫התחבורה‬ ‫משרד‬ ‫הנתונים‬ ‫מקור‬ ‫הכרות‬ ‫כללית‬ ‫רכב‬ ‫כלי‬ ‫מצבת‬ X X ‫מ‬ ‫מכרזים‬ ‫ידי‬ ‫על‬ ‫נתונים‬ ‫משיגים‬ ‫להסעות‬ ‫תכנון‬, ‫תפעול‬ ‫רכישה‬ ‫עלויות‬ X X ‫מ‬ ‫התחבורה‬ ‫משרד‬ ‫הנתונים‬ ‫מקור‬ ‫הכרות‬ ‫כללית‬ ‫גיל‬ ‫על‬ ‫נתונים‬ ‫ובעלות‬ X X X ‫מ‬ ‫תכנון‬ ‫הקמת‬ ‫עלויות‬ ‫מתקנים‬ X ‫מ‬ ‫תכנון‬ ‫תפעול‬ ‫עלויות‬ X ‫תכנון‬ ‫חנייה‬ ‫תעריפי‬ X X ‫מ‬ ‫של‬ ‫תעריפים‬ ‫דוחות‬ ‫אחרי‬ ‫עוקבים‬ ‫הארץ‬ ‫בכל‬ ‫ציבורית‬ ‫תחבורה‬. ‫תכנון‬, ‫בקרת‬ ‫תכנון‬ ‫תח‬ ‫תעריפי‬"‫צ‬ X X X X ‫מ‬ ‫משרדי‬ ‫עם‬ ‫נתונים‬ ‫להצליב‬ ‫המטרה‬ ‫אחרים‬ ‫ממשלה‬,‫אחרי‬ ‫לעקוב‬ ‫השוואת‬ ‫נתונים‬ ‫ממשלתיות‬ ‫הוצאות‬ ‫וסופסידיות‬
  • 89.
    21 ‫טבלה‬12.‫לא‬ ‫נתונים‬-‫חיצוניים‬ ‫תחבורתיים‬ ‫מינהל‬ ‫מקרקעי‬ ‫ישראל‬ ‫המשרד‬ ‫לאיכות‬ ‫הסביבה‬ ‫משרד‬ ‫התיירות‬ ‫משרד‬ ‫החינוך‬ ‫משרד‬ ‫הפנים‬ ‫נתון‬ ‫ראשוני‬/ ‫מעובד‬ ‫הערות‬-‫פעיל‬‫מאגר‬, ‫איסוף‬ ‫זמן‬ ‫מטרה‬ ‫הנתונים‬ ‫סוג‬ X X ‫מ‬ ‫הסביבה‬ ‫על‬ ‫השפעה‬ ‫תסקיר‬ ‫תכנון‬ ‫סבי‬ ‫איכות‬ ‫סקרי‬‫בה‬ )‫ורעש‬ ‫אוויר‬ ‫זיהום‬ X X X X ‫מ‬ ‫תכנון‬ ‫האוכלוסין‬ ‫מפקד‬ ‫והדיור‬1995 X X X X ‫מ‬ ‫תכנון‬ ‫דמוגרפים‬ ‫נתונים‬ X X X X X ‫מ‬ ‫תכנון‬ ‫קרקע‬ ‫שימושי‬ ‫נתוני‬ X X X ‫מ‬ ‫תכנון‬ ‫תעסוקה‬ ‫נתוני‬ ‫והכנסה‬ X ‫מ‬ ‫השוואת‬ ‫נתונים‬ ‫במשק‬ ‫מגמות‬ ‫ובכלכלה‬ X ‫מ‬ ‫השוואת‬ ‫נתונים‬ ‫רשיונ‬ ‫נתוני‬‫נהיגה‬ ‫ות‬ X X X X ‫מ‬ ‫תכנון‬ ‫תמ‬"‫ותממים‬ ‫אות‬ X X X X ‫מ‬ ‫תכנון‬ ‫ומתאר‬ ‫אב‬ ‫תוכניות‬ ‫טבלה‬13.‫פנימיים‬ ‫תחבורתיים‬ ‫נתונים‬ ‫מינהל‬ ‫מקרקעי‬ ‫ישראל‬ ‫המשרד‬ ‫לאיכות‬ ‫הסביבה‬ ‫משרד‬ ‫התיירות‬ ‫משרד‬ ‫החינוך‬ ‫משרד‬ ‫הפנים‬ ‫נתון‬ ‫ראשוני‬/ ‫מעובד‬ ‫הערות‬-‫פעיל‬ ‫מאגר‬, ‫א‬ ‫זמן‬‫יסוף‬ ‫מטרה‬ ‫הנתונים‬ ‫סוג‬ X ‫ר‬ ‫מקרקעי‬ ‫על‬ ‫מחלוקת‬ ‫קיימת‬ ‫אשר‬ ‫שיטתי‬ ‫סקר‬ ‫נערך‬ ‫לכן‬ ‫הרכבת‬ ‫התחנות‬ ‫שטחי‬ ‫את‬ ‫בחן‬ ‫והפוטנציאל‬.‫ייתכנות‬ ‫סקר‬ ‫זהו‬ ‫עסקי‬ ‫כלכלי‬ ‫לפיתוח‬,‫של‬ ‫בדגש‬ ‫משולבים‬ ‫פרוייקטים‬. ‫תכנון‬ ‫תחנות‬ ‫שטחי‬ ‫סקר‬ ‫והפוטנציאל‬ ‫הרכבת‬ ‫שלהם‬ X ‫ר‬ ‫מקובל‬ ‫בהם‬ ‫הדרכים‬ ‫על‬ ‫נתונים‬ ‫ל‬‫מסכנים‬ ‫חומרים‬ ‫הסיע‬)‫נאספים‬ ‫קבוע‬ ‫באופן‬( ‫תכנון‬, ‫בקרת‬ ‫תכנון‬, ‫בקרת‬ ‫תפעול‬ ‫תאונות‬ ‫נתוני‬ ‫דרכים‬ X ‫מ‬ ‫המחקר‬ ‫בשלב‬ ‫עדיין‬,‫המטרה‬ ‫להגיע‬ ‫ולא‬ ‫פיתוח‬ ‫מדדי‬ ‫ליצור‬ ‫הפגיעה‬ ‫שלב‬ ‫אחרי‬ ‫רק‬ ‫לשטח‬ ‫תכנון‬, ‫בקרת‬ ‫תכנון‬, ‫בקרת‬ ‫תפעול‬ ‫סביבתיים‬ ‫מדדים‬ ‫קיימא‬ ‫בר‬ ‫לפיתוח‬ ‫התחבורה‬ ‫בתחום‬ X ‫ר‬ ‫קבועה‬ ‫אינפורמציה‬-‫לשנה‬ ‫אחת‬ ‫השוואת‬ ‫נתונים‬ ‫בזיהום‬ ‫חריגות‬ ‫בתחנות‬ ‫אוויר‬ ‫דן‬ ‫בגוש‬ ‫תחבורתיות‬ X ‫ר‬ ‫ונחלים‬ ‫מים‬ ‫אגף‬ ‫עוסק‬ ‫זה‬ ‫בתחום‬ ‫המים‬ ‫איכות‬ ‫על‬ ‫נתונים‬ ‫האוסף‬ ‫הכבישים‬ ‫ממערכת‬ ‫הזורמת‬ ‫שונים‬ ‫באזורים‬ ‫תכנון‬, ‫בקרת‬ ‫תפעול‬ ‫סביבה‬ ‫איכות‬ ‫סקרי‬ -‫מים‬ ‫זיהום‬ ‫כבישים‬ ‫במערכות‬
  • 90.
    22 ‫מינהל‬ ‫מקרקעי‬ ‫ישראל‬ ‫המשרד‬ ‫לאיכות‬ ‫הסביבה‬ ‫משרד‬ ‫התיירות‬ ‫משרד‬ ‫החינוך‬ ‫משרד‬ ‫הפנים‬ ‫נתון‬ ‫ראשוני‬/ ‫מעובד‬ ‫הערות‬-‫פעיל‬ ‫מאגר‬, ‫א‬ ‫זמן‬‫יסוף‬ ‫מטרה‬‫הנתונים‬ ‫סוג‬ X ‫מ‬ ‫לשמירה‬ ‫תחבורה‬ ‫תכנון‬ ‫מדיניות‬ ‫הסביבה‬ ‫על‬,‫ישראל‬ ‫חוצה‬ ‫כביש‬, ‫מערכות‬ ‫של‬ ‫סביבתיות‬ ‫השלכות‬ ‫השונות‬ ‫התחבורה‬.‫עבודות‬ ‫קיימות‬ ‫התחבורה‬ ‫לתחום‬ ‫הנוגעות‬ ‫נוספות‬ ‫היבשתית‬,‫והאווירית‬ ‫הימית‬ ‫תכנון‬ ‫מדיניות‬ ‫ניירות‬ ‫ותכנון‬ X ‫ר‬ ‫שנתי‬ ‫נתונים‬ ‫איסוף‬ ‫תכנון‬ ‫עלויות‬ ‫על‬ ‫נתונים‬ ‫והשקעות‬‫במערכות‬ ‫השונות‬ ‫התחבורה‬, ‫תלמיד‬ ‫פר‬ X ‫ר‬ ‫כמערכת‬ ‫משמשים‬ ‫אלו‬ ‫נתונים‬ ‫ההחלטות‬ ‫תומכת‬,‫נעשות‬ ‫בעזרתם‬ ‫שבעקבותיהן‬ ‫שונות‬ ‫סימולציות‬ ‫המערכת‬ ‫את‬ ‫לייעל‬ ‫האגף‬ ‫מנסה‬ ‫תכנון‬ ‫נוסעים‬ ‫ספירות‬ ‫החינוך‬ ‫במערכת‬ X ‫מ‬ ‫מערכת‬ ‫של‬ ‫השיא‬ ‫שעות‬ ‫אפיון‬ ‫לפי‬ ‫ממלכתי‬ ‫תכנון‬ ‫לערוך‬ ‫ניתן‬ ‫החינוך‬ ‫שמטר‬‫השיא‬ ‫שעות‬ ‫את‬ ‫לפזר‬ ‫תו‬ )‫יום‬ ‫וסוף‬ ‫תחילת‬(‫המערכות‬ ‫של‬ ‫במשק‬ ‫הפועלות‬ ‫השונות‬. ‫תכנון‬ ‫ויעד‬ ‫מוצא‬ ‫סקרי‬ ‫החינוך‬ ‫במערכת‬ X ‫ר‬ ‫ספר‬ ‫בית‬ ‫פר‬ ‫הנסיעה‬ ‫מסלולי‬ ‫הצגת‬ ‫תכנון‬ ‫מסלולי‬ ‫מצאי‬ ‫הספר‬ ‫לבתי‬ ‫הנסיעה‬ X ‫ר‬ ‫ת‬ ‫למטרופולין‬ ‫אב‬ ‫תוכנית‬"‫א‬, ‫חיפה‬ ‫למטרופולין‬ ‫אב‬ ‫תוכנית‬, ‫למט‬ ‫אב‬ ‫תוכנית‬‫שבע‬ ‫באר‬ ‫רופולין‬ ‫תכנון‬ ‫ומתאר‬ ‫אב‬ ‫תוכניות‬ ‫לתחבורה‬ X ‫מ‬ ‫הדרכים‬ ‫רשת‬ ‫מאפייני‬ ‫ניתוח‬ ‫הארצית‬,‫והפנימית‬ ‫האזורית‬ )‫פריסה‬,‫טיפוסי‬ ‫חתך‬,‫הסדרי‬ ‫תנועה‬(,‫בתחבורה‬ ‫שירות‬ ‫מאפייני‬ ‫ציבורית‬)‫מסלולים‬,‫מסופים‬, ‫נסיעה‬ ‫וזמני‬ ‫תחנות‬(,‫נסיעה‬ ‫הרגלי‬ )‫תנועה‬ ‫ספירות‬,‫תח‬ ‫ספירות‬"‫צ‬(, ‫ל‬ ‫דרישה‬‫חניה‬,‫חניה‬ ‫מצאי‬,‫הצבת‬ ‫קיימת‬ ‫דרכים‬ ‫רשת‬ ‫על‬ ‫נסיעות‬, ‫בקבוק‬ ‫צווארי‬ ‫של‬ ‫בעיות‬ ‫זיהוי‬ ‫התחבורה‬ ‫ברשת‬,‫וניתוח‬ ‫בחינת‬ ‫תחבורה‬ ‫אמצעי‬,‫תחבורה‬ ‫מסופי‬, ‫כניסה‬ ‫וספי‬ ‫תחבורה‬ ‫קיבולת‬. ‫תכנון‬ ‫תחבורה‬ ‫נספח‬ ‫מתאר‬ ‫בתוכנית‬ ‫מקומית‬ X ‫ר‬ ‫לסטטיסטיקה‬ ‫המחלקה‬ ‫עבור‬ ‫מידע‬ ‫ומאגרי‬-‫התיירות‬ ‫משרד‬. ‫בשנת‬ ‫נערך‬1996‫המכון‬ ‫ידי‬ ‫על‬ ‫תחבורה‬ ‫לתכנון‬ ‫הישראלי‬.‫לא‬ ‫כבר‬ ‫במשרד‬ ‫קיים‬. ‫תכנון‬, ‫השוואת‬ ‫נתונים‬ ‫תיירותית‬ ‫תחבורה‬ ‫מפעילי‬ ‫בקרב‬ ‫מחקר‬ ‫לתיירים‬ ‫הסעות‬: ‫מסכם‬ ‫דוח‬ X ‫מ‬ ‫במשרד‬ ‫קיים‬ ‫לא‬ ‫כבר‬ ‫תכנון‬ ‫רכב‬ ‫כלי‬ ‫מצבת‬ ‫בתוך‬ ‫תיירותיים‬ ‫לתיירות‬ ‫שנתון‬ X ‫ר‬ ‫קיים‬ ‫נתונים‬ ‫מאגר‬ ‫תכנון‬ ‫ס‬‫מוצא‬ ‫קר‬-‫יעד‬ ‫תיירים‬ ‫סקר‬ ‫בנתב‬"‫ג‬
  • 91.
    23 ‫טבלה‬14.‫נ‬‫לא‬ ‫תונים‬-‫פנימיים‬ ‫תחבורתיים‬ ‫מינהל‬ ‫מקרקעי‬ ‫ישראל‬ ‫המשרד‬ ‫לאיכות‬ ‫הסביבה‬ ‫משרד‬ ‫התיירות‬ ‫משרד‬ ‫החינוך‬ ‫משרד‬ ‫הפנים‬ ‫נתון‬ ‫ראשוני‬/ ‫מ‬‫עובד‬ ‫הערות‬-‫פעיל‬‫מאגר‬, ‫איסוף‬ ‫זמן‬ ‫מטרה‬ ‫הנתונים‬ ‫סוג‬ X ‫ר‬ ‫שאוספת‬ ‫מערכת‬‫הנתונים‬ ‫את‬ ‫מערכות‬ ‫בכל‬ ‫שיטתית‬ ‫בצורה‬ ‫בארץ‬ ‫הניטור‬ ‫תכנון‬, ‫בקרת‬ ‫תפעול‬ ‫האוויר‬ ‫איכות‬ ‫ניטור‬ ‫בישראל‬-‫שנתי‬ ‫דוח‬ X ‫מ‬ ‫זיהום‬ ‫בנושאי‬ ‫סביבתית‬ ‫דעת‬ ‫חוות‬ ‫תחבורה‬ ‫ממערכות‬ ‫ורעש‬ ‫אוויר‬ ‫תכנון‬, ‫בקרת‬ ‫תפעול‬ ‫סביבה‬ ‫איכות‬ ‫סקרי‬- ‫רעש‬ ‫אוויר‬ ‫זיהום‬ X X ‫מ‬ ‫משר‬ ‫פנים‬ ‫עבודה‬ ‫בגדר‬ ‫עדיין‬‫דית‬ ‫תכנון‬ ‫ממ‬"‫ג‬-‫לוויין‬ ‫מפות‬ ‫סט‬ ‫רחב‬ ‫במגוון‬ ‫העוסקות‬ ‫נושאים‬ ‫של‬ X ‫מ‬ ‫סביבתי‬ ‫תסקיר‬ ‫להכנת‬ ‫הנחיות‬ ‫שונים‬ ‫בתחומים‬ ‫תכנון‬ ‫סביבתיים‬ ‫תסקירים‬ X X X X X ‫ר‬ ‫השונות‬ ‫המערכות‬ ‫על‬ ‫פירוט‬ ‫ראה‬ ‫הפרטניים‬ ‫בסיכומים‬ ‫משרד‬ ‫כל‬ ‫של‬ ‫תכנון‬ ‫ה‬ ‫מערכת‬-GIS X ‫מ‬ ‫תלמי‬ ‫קובץ‬ ‫על‬ ‫בחלקו‬ ‫מבוסס‬‫דים‬ ‫תכנון‬ ‫וגיאו‬ ‫חברתיים‬ ‫נתונים‬- ‫מוסדות‬ ‫מיפוי‬ ‫כלכליים‬ ‫קיימים‬ ‫הלימוד‬ X ‫מ‬ ‫על‬ ‫ללמוד‬ ‫ניתן‬ ‫אלו‬ ‫נתונים‬ ‫מתוך‬ ‫עבור‬ ‫התחבורה‬ ‫תכנון‬ ‫צורכי‬ ‫מוגבלת‬ ‫אוכלוסייה‬. ‫תכנון‬ ‫חברתיים‬ ‫נתונים‬ ‫לקויות‬ ‫בסוגי‬ ‫העוסקים‬ ‫תלמידים‬ ‫של‬ X ‫ר‬ ‫קבצי‬ ‫של‬ ‫נתונים‬ ‫מאגרי‬ ‫ניהול‬ "‫האוכלוסין‬ ‫מרשם‬","‫דרכונים‬" ‫ו‬"‫גבולות‬ ‫ביקורת‬"‫מידע‬ ‫המהווים‬ ‫האוכלוסייה‬ ‫על‬ ‫עיקרי‬.‫הקבצים‬ ‫האזוריות‬ ‫הלשכות‬ ‫את‬ ‫משמשים‬ ‫מידע‬ ‫שירוי‬ ‫וכן‬ ‫האוכלוסין‬ ‫למינהל‬ ‫לגורמים‬ ‫האוכלוסייה‬ ‫על‬ ‫שונים‬ ‫ממלכתיים‬ ‫תכנון‬ ‫מעודכנים‬ ‫מידע‬ ‫מאגרי‬ ‫המדינה‬ ‫אוכלוסיית‬ ‫של‬ X ‫מ‬ ‫מפקד‬ ‫למחקר‬ ‫המידע‬ ‫בסיס‬ ‫והדיור‬ ‫האוכלוסין‬1995.‫תפוקות‬ ‫הפרוייקט‬:‫נתונים‬ ‫וקבצי‬ ‫מפות‬ ‫עבור‬193‫ועיריות‬ ‫מועצות‬.‫המפות‬ ‫של‬ ‫האינטרנט‬ ‫באתר‬ ‫גם‬ ‫מופיעות‬ ‫הפנים‬ ‫משרד‬. ‫תכנון‬ ‫קרקע‬ ‫שימושי‬ ‫פרוייקט‬ ‫ובמועצות‬ ‫בעיריות‬ ‫המקומיות‬ X ‫מ‬ ‫נציגים‬ ‫גם‬ ‫שותפים‬ ‫היו‬ ‫צוות‬ ‫בכל‬ ‫התחבורה‬ ‫ממשרד‬,‫דגש‬ ‫שמו‬ ‫אשר‬ ‫התחבורתי‬ ‫הפן‬ ‫על‬ ‫תכנון‬ ‫ייעו‬‫בתוכניות‬ ‫קרקע‬ ‫די‬ ‫ארצית‬ ‫עתידיות‬, ‫ומקומית‬ ‫מחוזית‬ X ‫מ‬ ‫בדוחות‬ ‫חלק‬ ‫מסודר‬ ‫לא‬ ‫מאגר‬, ‫פרוטוקולים‬-‫שונים‬ ‫בפורמטים‬- ‫מוכנסות‬ ‫התוכניות‬ ‫כל‬ ‫היום‬ ‫ה‬ ‫במערכת‬ ‫כשכבה‬-GIS.‫נתונים‬ ‫המתאר‬ ‫מתוכניות‬ ‫שצמחו‬‫של‬ ‫שונות‬ ‫ערים‬ ‫תכנון‬ ‫אוכלוסייה‬ ‫תחזיות‬ ‫ארציות‬,‫מחוזיות‬ ‫ומקומיות‬ X ‫מ‬ ‫קיים‬ ‫מצב‬,‫ליישוב‬ ‫פרוגרמה‬ ‫גיבוש‬, ‫חלופות‬ ‫ובחירת‬ ‫חלופות‬,‫גיבוש‬ ‫המתאר‬ ‫תוכנית‬,‫התוכנית‬ ‫מסמכי‬ -‫ותקנות‬ ‫תפריט‬ ‫תכנון‬, ‫השוואת‬ ‫נתונים‬ ‫יישוב‬ ‫פר‬ ‫דוחות‬ X ‫ר‬ ‫הסעות‬ ‫מפעילי‬ ‫בקרב‬ ‫מחקר‬ ‫לתיירים‬:‫מסכם‬ ‫דוח‬.‫עבור‬ ‫ומאגרי‬ ‫לסטטיסטיקה‬ ‫המחלקה‬ ‫מידע‬-‫התיירות‬ ‫משרד‬.‫בשנת‬ ‫נערך‬ ‫השוואת‬ ‫נתונים‬ ‫כלכליים‬ ‫נתונים‬- ‫התחבורה‬ ‫בענף‬ ‫רווחיות‬ ‫התיירותית‬
  • 92.
    24 ‫מינהל‬ ‫מקרקעי‬ ‫ישראל‬ ‫המשרד‬ ‫לאיכות‬ ‫הסביבה‬ ‫משרד‬ ‫התיירות‬ ‫משרד‬ ‫החינוך‬ ‫משרד‬ ‫הפנים‬ ‫נתון‬ ‫ראשוני‬/ ‫מ‬‫עובד‬ ‫הערות‬-‫פעיל‬ ‫מאגר‬, ‫איסוף‬ ‫זמן‬ ‫מטרה‬‫הנתונים‬ ‫סוג‬ 1996‫הישראלי‬ ‫המכון‬ ‫ידי‬ ‫על‬ ‫תחבורה‬ ‫לתכנון‬ X ‫ר‬ ‫ההליך‬ ‫את‬ ‫משלים‬ ‫התכנון‬ ‫אגף‬ ‫תמ‬ ‫של‬ ‫הסטטוטורי‬"‫א‬12‫ומעבירו‬ ‫לתכנון‬ ‫הארצית‬ ‫המועצה‬ ‫לאישור‬ ‫ובניה‬. ‫תכנון‬ ‫תמ‬"‫א‬12-‫תוכנית‬ ‫לפיתוח‬ ‫ארצית‬ ‫מתאר‬ ‫בישראל‬ ‫התיירות‬ X ‫ר‬ ‫רבעון‬ ‫כל‬ ‫היוצא‬ ‫קבוע‬ ‫סקר‬ ‫השוואת‬ ‫נתונים‬ ‫כלכליים‬ ‫גיאו‬ ‫נתונים‬ ‫לפי‬ ‫מלון‬ ‫חדרי‬ ‫מספר‬ ‫ומקום‬ ‫אזור‬ X ‫ר‬ ‫כולל‬ ‫רבעון‬ ‫כל‬ ‫היוצא‬ ‫קבוע‬ ‫סקר‬: ‫מתיירות‬ ‫הכנסה‬ ‫נתוני‬,‫מספר‬ ‫בתיירות‬ ‫מועסקים‬,‫התרומה‬ ‫למשק‬ ‫התיירות‬ ‫של‬ ‫הכלכלית‬, ‫מתיירות‬ ‫הכלכלי‬ ‫המכפיל‬ ‫בחינת‬ ‫השוואת‬ ‫נתונים‬ ‫מגמ‬‫ובכלכלה‬ ‫במשק‬ ‫ות‬ X ‫ר‬ ‫נעשה‬ ‫המתאר‬ ‫תוכניות‬ ‫קידום‬ ‫הפנים‬ ‫משרד‬ ‫עם‬ ‫פעולה‬ ‫בשיתוף‬ ‫תכנון‬ ‫לתכנון‬ ‫אב‬ ‫תוכניות‬ ‫תיירות‬ X ‫מ‬ ‫התמוטטות‬ ‫בעקבות‬ ‫שנערך‬ ‫סקר‬ ‫הערכה‬ ‫לתת‬ ‫במטרה‬ ‫הקיבוצים‬ ‫תהליך‬ ‫לקראת‬ ‫נדלנית‬"‫הסדר‬ ‫החובות‬" ‫תכנון‬ ‫קרקע‬ ‫שימושי‬ ‫נתוני‬ ‫נדל‬ ‫וייתכנות‬"‫סקר‬ ‫נית‬ ‫הק‬ ‫קרקעות‬‫יבוצים‬ X ‫מ‬ ‫מחצבות‬ ‫מאות‬ ‫כמה‬ ‫של‬ ‫בדיקה‬ ‫הארץ‬ ‫רחבי‬ ‫בכל‬-‫גודל‬ ‫מאפייני‬, ‫אחזקה‬,‫בעלות‬,‫חציבה‬ ‫פוטנציאל‬, ‫בשטח‬ ‫פעילות‬.‫עם‬ ‫נערך‬ ‫הסקר‬ ‫התשתיות‬ ‫משרד‬)‫על‬ ‫הממונה‬ ‫המכרות‬.( ‫תכנון‬ ‫סקר‬ ‫קרקע‬ ‫שימושי‬ ‫מחצבות‬ X ‫ר‬ ‫שמינהל‬ ‫התכנון‬ ‫מערך‬ ‫כל‬ ‫על‬ ‫דוח‬ ‫ישראל‬ ‫מקרקעי‬"‫מגלגל‬." ‫הסטטוס‬‫הקיימות‬ ‫תוכניות‬ ‫של‬ ‫המינהל‬ ‫בטיפול‬,‫שלהן‬ ‫הקיבולת‬, ‫בוועדות‬ ‫לאישור‬ ‫שלהן‬ ‫הסיכוי‬ )‫מקומיות‬ ‫מחוזיות‬.(‫הנמצא‬ ‫מאגר‬ ‫בבנייה‬.‫מלאה‬ ‫תמונה‬ ‫לתת‬ ‫המטרה‬ ‫למשרדי‬ ‫התכנוני‬ ‫המערך‬ ‫של‬ ‫השונים‬ ‫הממשלה‬ ‫תכנון‬ ‫רקע‬ ‫תוכניות‬ X ‫מ‬ ‫ב‬ ‫העוסקים‬ ‫שנתיים‬ ‫דוחות‬- ‫מקרקעין‬ ‫זכויות‬ ‫מסירת‬)‫קרקעות‬ ‫למג‬‫ורים‬,‫קרקע‬ ‫ייעודי‬ ‫שינויי‬, ‫יישובים‬ ‫הרחבות‬(,‫מקרקעין‬ ‫ניהול‬ )‫חקלאית‬ ‫קרקע‬ ‫החכרת‬,‫סיווג‬ ‫חקלאיים‬ ‫יישובים‬( ‫תכנון‬ ‫מקרקעין‬ ‫נתוני‬
  • 93.
    25 3.2.2.‫בהווה‬ ‫בשימוש‬ ‫אינם‬‫ואשר‬ ‫הארגונים‬ ‫מעונינים‬ ‫בהם‬ ‫החיצוניים‬ ‫הנתונים‬ ‫סוגי‬ ‫ב‬ ‫מופיעים‬ ‫בהם‬ ‫מעונינים‬ ‫הממשלתיים‬ ‫הארגונים‬ ‫אשר‬ ‫הנתונים‬‫טבלה‬15‫וב‬‫טבלה‬16. ‫קיימים‬ ‫אלה‬ ‫במשרדים‬ ‫בשימוש‬ ‫אינם‬ ‫ואשר‬ ‫השונים‬ ‫המשרדים‬ ‫ידי‬ ‫על‬ ‫הנדרשים‬ ‫התחבורתיים‬ ‫הנתונים‬ ‫אחרים‬ ‫בארגונים‬ ‫בחלקם‬)‫הקודמות‬ ‫בטבלאות‬ ‫ונסקרו‬(‫היום‬ ‫נאספים‬ ‫אינם‬ ‫וחלקם‬.‫המטרות‬ ‫קי‬ ‫כי‬ ‫אם‬ ‫למשרד‬ ‫ממשרד‬ ‫משתנות‬ ‫התכנוניות‬‫בתהליכי‬ ‫או‬ ‫ישיר‬ ‫בתכנון‬ ‫תמיכה‬ ‫שהוא‬ ‫משותף‬ ‫מכנה‬ ‫ים‬ ‫תכנוניות‬ ‫החלטות‬ ‫קבלת‬)‫השוואתיים‬ ‫נתונים‬ ‫איסוף‬ ‫יש‬ ‫כך‬ ‫לשם‬.( ‫הגופים‬ ‫לשני‬ ‫ומקושרים‬ ‫לאומית‬ ‫ברמה‬ ‫הינם‬ ‫הנדרשים‬ ‫תחבורתיים‬ ‫הלא‬ ‫הנתונים‬ ‫לראות‬ ‫שניתן‬ ‫כפי‬ ‫לאומיים‬ ‫קרקע‬ ‫שימושי‬ ‫עם‬ ‫הקשור‬ ‫בתכנון‬ ‫העוסקים‬–‫מקר‬ ‫ומינהל‬ ‫הפנים‬ ‫משרד‬‫ישראל‬ ‫קעי‬.
  • 94.
    26 ‫טבלה‬15.‫תחבורתיים‬ ‫נתונים‬ ‫מטרה‬ ‫הנתונים‬‫סוג‬‫מינהל‬ ‫מקרקעי‬ ‫ישראל‬ ‫המשרד‬ ‫לאיכות‬ ‫הסביבה‬ ‫משרד‬ ‫התיירות‬ ‫משרד‬ ‫החינוך‬ ‫משרד‬ ‫הפנים‬ ‫פירוט‬ ‫כללי‬ ‫בתוך‬ ‫המזהמים‬ ‫פליטת‬ ‫את‬ ‫לחשב‬ ‫המטרה‬ ‫התחבורתית‬ ‫המערכת‬.‫עסקי‬ ‫מיקום‬ ‫ולצורך‬ ‫תיירות‬.‫לאיכ‬ ‫המשרד‬ ‫של‬ ‫מהיבט‬"‫ס‬‫בקרה‬ ‫גם‬ ‫תכנוניים‬ ‫ושינויים‬ ‫תפעולית‬ ‫תכנון‬, ‫בקרת‬ ‫תפעול‬ ‫של‬ ‫מצב‬ ‫תמונת‬ ‫התנועה‬ ‫נפחי‬ ‫עירוניות‬ ‫ברשתות‬ ‫במספר‬ ‫ובינעירוניות‬ ‫שעות‬‫ביום‬ X ‫מזהמים‬ ‫רכבים‬ ‫של‬ ‫ואכיפה‬ ‫מידע‬ ‫איסוף‬ ‫המטרה‬ ‫בכבישים‬ ‫הנוסעים‬.‫מושפעת‬ ‫זיהום‬ ‫פליטת‬ ‫את‬ ‫הנהגים‬ ‫מתחזקים‬ ‫בה‬ ‫מהדרך‬‫רכבם‬. ‫בקרה‬ ‫ותפעול‬ ‫רכב‬ ‫רישוי‬ ‫נתוני‬ X ‫ש‬ ‫אסטרטגית‬ ‫תוכנית‬ ‫לבנות‬ ‫המטרה‬"‫תעשה‬ ‫סדר‬"‫מערכת‬ ‫של‬ ‫והביצועי‬ ‫התכנוני‬ ‫במערך‬ ‫בישראל‬ ‫הארצית‬ ‫התחבורה‬,‫רשת‬ ‫על‬ ‫ולהחליט‬ ‫ויתקבלו‬ ‫המודלים‬ ‫יגזרו‬ ‫שמתוכה‬ ‫מוסכמת‬ ‫ההחלטות‬ ‫תכנון‬ ‫תוכנית‬ ‫בניית‬ ‫עבור‬ ‫אסטרטגית‬ ‫התחבורה‬ ‫מערכת‬ ‫בישראל‬ X X ‫בתח‬ ‫השימוש‬ ‫בחינת‬"‫פנים‬ ‫תיירות‬ ‫בקרב‬ ‫צ‬ ‫נכנסת‬ ‫ותיירות‬.‫שעות‬ ‫בחינת‬ ‫החינוך‬ ‫במשרד‬ ‫התח‬ ‫שעות‬ ‫מול‬ ‫הלימודים‬ ‫וסיום‬ ‫התחלת‬"‫צ‬ ‫הספר‬ ‫בית‬ ‫באזור‬.‫בתחבורה‬ ‫השימוש‬ ‫הרחבת‬ ‫פתיחת‬ ‫שעות‬ ‫של‬ ‫התאמה‬ ‫תוך‬ ‫ציבורית‬ ‫בכבישים‬ ‫העומס‬ ‫שעות‬ ‫למסגרת‬ ‫הלימודים‬ ‫תח‬ ‫פעילות‬ ‫ושעות‬"‫צ‬. ‫הכרת‬ ‫המידע‬, ‫תכנון‬ ‫ס‬‫בתח‬ ‫נוסעים‬ ‫קר‬"‫צ‬ X X ‫ותרומת‬ ‫השפעת‬ ‫את‬ ‫שייבחן‬ ‫מודל‬ ‫ליצור‬ ‫המטרה‬ ‫התנועה‬ ‫צירי‬ ‫לאורך‬ ‫התיירות‬.‫הפנים‬ ‫במשרד‬ ‫עתידיות‬ ‫תנועה‬ ‫תחזיות‬ ‫של‬ ‫מאגר‬ ‫ליצור‬ ‫המטרה‬ ‫יותר‬ ‫ואמין‬ ‫נכון‬ ‫תכנון‬ ‫תהליך‬ ‫ליצור‬ ‫במטרה‬ ‫תכנון‬ ‫תנועה‬ ‫עומסי‬ ‫עתידיים‬ X X ‫הצ‬ ‫לבחון‬ ‫במטרה‬ ‫הקמה‬ ‫עלויות‬ ‫נתוני‬ ‫איסוף‬‫עות‬ ‫תיירותיים‬ ‫שטחים‬ ‫של‬ ‫והקמה‬ ‫למיקום‬.‫במשרד‬ ‫של‬ ‫הקמה‬ ‫בעליות‬ ‫לחסוך‬ ‫המטרה‬ ‫הפנים‬ ‫גדולים‬ ‫תחבורתיים‬ ‫פרוייקטים‬,‫מע‬ ‫שכן‬"‫צ‬ ‫הבונים‬ ‫הממשלתיים‬ ‫הגופים‬ ‫שני‬ ‫ישראל‬ ‫ורכבת‬ ‫התשתיות‬ ‫את‬-‫שיקולים‬ ‫פי‬ ‫על‬ ‫לעבוד‬ ‫ממעיטים‬ ‫לטמיון‬ ‫הולכים‬ ‫מדינה‬ ‫וכספי‬ ‫כלכליים‬ ‫תכנון‬ ‫הקמה‬ ‫עלויות‬ X ‫בד‬‫לייעל‬ ‫מנת‬ ‫על‬ ‫הסעה‬ ‫רכבי‬ ‫של‬ ‫עלויות‬ ‫יקת‬ ‫ההסעות‬ ‫מערכת‬ ‫את‬ ‫ולהוזיל‬ ‫בקרה‬, ‫תפעול‬ ‫רכב‬ ‫ציי‬ ‫על‬ ‫נתונים‬- ‫רכישה‬ ‫עלויות‬ X ‫אשר‬ ‫התחבורה‬ ‫במשרד‬ ‫מידע‬ ‫למאגר‬ ‫קישור‬ ‫ההסעה‬ ‫וחברות‬ ‫ההסעה‬ ‫רכבי‬ ‫מצבת‬ ‫את‬ ‫יאפיין‬ ‫המקומיות‬ ‫והרשויות‬ ‫החינוך‬ ‫משרד‬ ‫עובד‬ ‫איתם‬: ‫אישורים‬,‫בטיחות‬ ‫קציני‬,‫ריש‬‫הפעלה‬ ‫יונות‬. ‫ההסעה‬ ‫חברות‬ ‫אחר‬ ‫שוטף‬ ‫מעקב‬ ‫לאפשר‬ ‫המטרה‬ ‫המערכת‬ ‫שבשימוש‬ ‫והרכבים‬. ‫הכרת‬ ‫המידע‬ ‫בקרה‬ ‫ותפעול‬ ‫רכבים‬ ‫מצבת‬ ‫בהסעת‬ ‫העוסקים‬ ‫תלמידים‬ X X ‫וממנו‬ ‫הספר‬ ‫לבית‬ ‫התלמידים‬ ‫הגעת‬ ‫דרך‬ ‫אפיון‬ ‫השונים‬ ‫התחבורה‬ ‫סוגי‬ ‫לפי‬-‫ציבורית‬ ‫תחבורה‬, ‫פרטי‬ ‫רכב‬,‫מוניות‬,‫מאורגנות‬ ‫הסעות‬,‫ה‬‫ליכה‬ ‫ברגל‬,‫וכדומה‬ ‫באופניים‬ ‫נסיעה‬.‫לבחון‬ ‫במטרה‬ ‫מערכת‬ ‫ולתכנן‬ ‫ההסעות‬ ‫בתחום‬ ‫עלויות‬ ‫הספר‬ ‫לבתי‬ ‫וחסכונית‬ ‫הולמת‬ ‫תחבורתית‬. ‫דפוסי‬ ‫הבנת‬ ‫המטרה‬ ‫התיירות‬ ‫משרד‬ ‫של‬ ‫מההיבט‬ ‫בישראל‬ ‫הפנים‬ ‫תיירות‬ ‫של‬ ‫המרחביים‬ ‫הנופש‬ ‫לסקר‬ ‫אלו‬ ‫פרמטרים‬ ‫להכניס‬ ‫יש‬ ‫ולכן‬. ‫תכנון‬ ‫בקרה‬ ‫ותפעול‬ ‫נס‬ ‫הרגלי‬ ‫סקרי‬‫יעה‬ ‫ומקומיים‬ ‫ארציים‬ X ‫התח‬ ‫פעילות‬ ‫הרחבת‬ ‫בנושא‬ ‫סימולציות‬ ‫הכנת‬"‫צ‬ ‫השימוש‬ ‫וכדאיות‬‫ב‬ ‫בה‬‫התלמידים‬ ‫הסעת‬ ‫תכנון‬ ‫תח‬ ‫נתוני‬"‫צ‬ X ‫תלמידים‬ ‫הסעות‬ ‫מערך‬ ‫בחינת‬)‫ופרטי‬ ‫ציבורי‬(‫אל‬ ‫חדש‬ ‫ספר‬ ‫בית‬ ‫בניית‬ ‫מול‬‫הסעות‬ ‫מערך‬ ‫תכנון‬ ‫תכנון‬ ‫מסלולי‬ ‫מצאי‬ ‫תח‬"‫צ‬‫מתקני‬ ‫מצאי‬
  • 95.
    27 ‫מטרה‬ ‫הנתונים‬ ‫סוג‬‫מינהל‬ ‫מקרקעי‬ ‫ישראל‬ ‫המשרד‬ ‫לאיכות‬ ‫הסביבה‬ ‫משרד‬ ‫התיירות‬ ‫משרד‬ ‫החינוך‬ ‫משרד‬ ‫הפנים‬‫פירוט‬ ‫כללי‬ ‫חדש‬ ‫ספר‬ ‫בית‬ ‫בניית‬ ‫מול‬.‫הסעות‬ ‫מערך‬ ‫תכנון‬ ‫חיסכון‬ ‫של‬ ‫מבחינה‬ ‫והן‬ ‫תפרוסת‬ ‫מבחינת‬ ‫הן‬ ‫יעיל‬ ‫בעלוי‬‫התלמידים‬ ‫הסעת‬ ‫ות‬ ‫תח‬"‫צ‬,‫מתקני‬ ‫מצאי‬ ‫תח‬"‫צ‬,‫תעריפי‬ X ‫העוסקות‬ ‫תקנות‬ ‫של‬ ‫ריכוז‬ ‫לאסוף‬ ‫המטרה‬ ‫תהליך‬ ‫על‬ ‫להקל‬ ‫מנת‬ ‫על‬ ‫תחבורתיים‬ ‫בנושאיים‬ ‫ההחלטות‬ ‫וקבלת‬ ‫התכנון‬ ‫הכרת‬ ‫המידע‬, ‫תכנון‬ ‫תקנות‬ ‫ריכוז‬ ‫תחבורה‬ ‫בנושאי‬- ‫מילוט‬ ‫פתחי‬ ‫תחבורה‬ ‫במנהרות‬ X ‫מאג‬ ‫הכנת‬‫ממוחשבות‬ ‫הדמיות‬ ‫של‬ ‫ר‬)‫מנהרות‬, ‫כבישים‬ ‫סוגי‬,‫מסילתית‬ ‫מערכת‬,‫מחלף‬,‫היקפי‬ ‫נסיעה‬(‫במהלך‬ ‫שונות‬ ‫חלופות‬ ‫לבחון‬ ‫במטרה‬ ‫של‬ ‫אישורה‬ ‫ולפני‬ ‫ההחלטות‬ ‫קבלת‬ ‫תהליך‬ ‫אחרת‬ ‫או‬ ‫זו‬ ‫תוכנית‬ ‫הכרת‬ ‫המידע‬, ‫תכנון‬ ‫ממוחשבות‬ ‫הדמיות‬ X ‫המשולבת‬ ‫התחבורה‬ ‫מתחמי‬ ‫מיקום‬ ‫בחינת‬ ‫לעמוד‬ ‫במטרה‬ ‫וגודלם‬‫לתחום‬ ‫תרומתם‬ ‫על‬ ‫הנדל‬"‫ני‬. ‫תכנון‬ ‫תחבורה‬ ‫מרכזי‬ ‫משולבת‬ X ‫שכנותיה‬ ‫עם‬ ‫ישראל‬ ‫מדינת‬ ‫של‬ ‫החיבוריות‬ ‫בחינת‬ ‫למסחר‬ ‫מענה‬ ‫לתת‬ ‫במטרה‬,‫ביטחון‬,‫תיירות‬. ‫בממ‬ ‫השכבה‬ ‫כיום‬"‫מעודכנת‬ ‫איננה‬ ‫הלאומי‬ ‫ג‬. ‫סיווג‬ ‫לתת‬ ‫המטרה‬"‫אמיתי‬"‫אחת‬ ‫ומעודכן‬ ‫לשנה‬ ‫תכנון‬, ‫הכנת‬ ‫מאגרי‬ ‫מידע‬ ‫תומכי‬ ‫תכנון‬ ‫מ‬‫דרכים‬ ‫צאי‬ ‫חוצה‬ ‫ומסילות‬ ‫גבולות‬ X ‫ואזורים‬ ‫מכבישים‬ ‫מים‬ ‫מקורות‬ ‫הזיהום‬ ‫בחינת‬ ‫בוועדות‬ ‫לדיונים‬ ‫מענה‬ ‫לתת‬ ‫במטרה‬ ‫רגישים‬. ‫הסביבה‬ ‫לאיכות‬ ‫במשרד‬ ‫הקיים‬ ‫סקר‬)‫א‬ ‫ראה‬.3( ‫הכרת‬ ‫המידע‬ ‫והשוואת‬ ‫נתונים‬ ‫סביבה‬ ‫איכות‬ ‫סקרי‬ X ‫יחידות‬ ‫של‬ ‫הקמתן‬ ‫השפעת‬ ‫את‬ ‫לבחון‬ ‫המטרה‬ ‫כמות‬ ‫על‬ ‫דיור‬‫הכבישים‬ ‫במערכת‬ ‫הנסיעות‬ ‫עירוני‬ ‫במוקד‬-‫מרכז‬ ‫מול‬ ‫פרוור‬ ‫תכנון‬ ‫מול‬ ‫תנועה‬ ‫ספירות‬ ‫קרקע‬ ‫שימושי‬ X ‫בינלאומי‬ ‫נתונים‬ ‫ממאגר‬ ‫בסיס‬ ‫נתוני‬ ‫איסוף‬, ‫מהעולם‬ ‫האמיתיים‬ ‫הנתונים‬ ‫את‬ ‫להכיר‬ ‫במטרה‬ ‫את‬ ‫המשוות‬ ‫שונות‬ ‫למניפולציות‬ ‫ליפול‬ ‫ולא‬ ‫בעולם‬ ‫אחרים‬ ‫יעדים‬ ‫עם‬ ‫הישראלית‬ ‫המערכת‬. ‫השווא‬‫ת‬ ‫נתונים‬ ‫נתונים‬ ‫מאגר‬ ‫בינלאומי‬ X ‫כרטוגרפית‬ ‫בתצוגה‬ ‫סקרים‬ ‫מערכת‬ ‫הכנת‬ ‫הגיאוגרפי‬ ‫המידע‬ ‫מערכת‬ ‫את‬ ‫לעבות‬ ‫במטרה‬ ‫התמיכה‬ ‫יכולת‬ ‫את‬ ‫ולהרחיב‬ ‫במשרד‬ ‫הקיימת‬ ‫התכנון‬ ‫בתהליך‬ ‫הכנת‬ ‫מאגרי‬ ‫מידע‬ ‫תומכי‬ ‫תכנון‬ ‫מידע‬ ‫מאגר‬ ‫גיאוגרפי‬
  • 96.
    28 ‫טבלה‬16.‫לא‬ ‫נתונים‬-‫תחבו‬‫רתיים‬ ‫מטרה‬‫מינהל‬ ‫מקרקעי‬ ‫ישראל‬ ‫המשרד‬ ‫לאיכות‬ ‫הסביבה‬ ‫משרד‬ ‫התיירות‬ ‫משרד‬ ‫החינוך‬ ‫משרד‬ ‫הפנים‬ ‫פירוט‬‫כללי‬ ‫הנתונים‬ ‫סוג‬ ‫ישראל‬ ‫של‬ ‫הקרקע‬ ‫שימושי‬ ‫תפרוסת‬ ‫בחינת‬ ‫התכנוני‬ ‫התהליך‬ ‫על‬ ‫להקל‬ ‫במטרה‬ ‫ומיפויה‬ ‫התכנון‬ ‫תשתית‬ ‫את‬ ‫ולהרחיב‬ ‫תכנון‬ ‫קרקע‬ ‫שימושי‬ X ‫א‬ ‫מאגרי‬ ‫חיבור‬‫במטרה‬ ‫עסקים‬ ‫ורישוי‬ ‫רנונה‬ ‫הקרקע‬ ‫שימושי‬ ‫את‬ ‫לנתח‬.‫ליישובים‬ ‫חשוב‬ ‫מאגר‬ ‫גדולים‬.‫אזורי‬ ‫פריסת‬ ‫את‬ ‫לנתח‬ ‫יהיה‬ ‫ניתן‬ ‫בנוסף‬ ‫התעסוקה‬ ‫תכנון‬ ‫ארנונה‬ ‫מאגרי‬ ‫חיבור‬ ‫עסקים‬ ‫ורישוי‬ X ‫במגזר‬ ‫הקרקע‬ ‫צריכת‬ ‫במכלול‬ ‫חדה‬ ‫עליה‬ ‫קיימת‬ ‫הערבי‬,‫תאפשר‬ ‫באוכלוסייה‬ ‫הגידול‬ ‫בחינת‬ ‫ל‬‫בדוק‬‫התהליך‬ ‫את‬‫הערבי‬ ‫במגזר‬ ‫החברתי‬. ‫הכרת‬ ‫המידע‬ ‫וניתוחו‬ ‫אחוז‬‫בית‬ ‫משק‬ ‫גידול‬ ‫הערבי‬ ‫במגזר‬ X ‫בתכנון‬ ‫עדיפות‬ ‫סדר‬ ‫לערוך‬ ‫המטרה‬.‫שתי‬ ‫קיימות‬ ‫דילמות‬:‫הראשונה‬,‫לתכנן‬ ‫מה‬ ‫אין‬ ‫כאשר‬ ‫תוכניות‬ ‫ומקדמים‬.‫והשנייה‬,‫מצב‬ ‫קיים‬ ‫כאשר‬ ‫לקדם‬ ‫מה‬ ‫להחליט‬ ‫צורך‬ ‫ויש‬ ‫תוכניות‬ ‫עודף‬ ‫של‬- ‫בתחזי‬ ‫הצורך‬ ‫קיים‬ ‫כאן‬‫ובתחזיות‬ ‫ביקושים‬ ‫ות‬ ‫כלכליות‬. ‫תכנון‬ ‫ביקושים‬ ‫תחזיות‬ ‫כלכלי‬ ‫ופוטנציאל‬ X ‫התוכניות‬ ‫של‬ ‫ואמינה‬ ‫נכונה‬ ‫תמונה‬ ‫לקבל‬ ‫המטרה‬ ‫השנות‬"‫המתגלגלות‬"-‫שלהן‬ ‫הסטטוס‬, ‫שלהן‬ ‫הקיבולת‬,‫בוועדות‬ ‫לאישור‬ ‫שלהן‬ ‫הסיכוי‬ )‫מקומיות‬ ‫מחוזיות‬(,‫בגופים‬ ‫תוכניות‬ ‫מצב‬ ‫ופרטיים‬ ‫ממשלתיים‬ ‫אחרים‬.‫כ‬ ‫לשם‬‫צורך‬ ‫יש‬ ‫ך‬ ‫התכנון‬ ‫הגדרות‬ ‫של‬ ‫אחיד‬ ‫בסיווג‬. ‫הכרת‬ ‫המידע‬, ‫תכנון‬ ‫מקרקעין‬ ‫מלאי‬
  • 97.
    29 3.2.3.‫הנתונים‬ ‫איסוף‬ ‫בתחום‬‫הארגונים‬ ‫בפני‬ ‫העומדות‬ ‫העיקריות‬ ‫הבעיות‬ ‫ואי‬ ‫נתונים‬ ‫באיסוף‬ ‫שונים‬ ‫גופים‬ ‫בין‬ ‫אינטראקציה‬ ‫של‬ ‫תהליך‬ ‫קיום‬ ‫מאי‬ ‫בעיקרן‬ ‫נובעות‬ ‫שצוינו‬ ‫הבעיות‬ ‫משרד‬ ‫בחסות‬ ‫מרכזי‬ ‫למאגר‬ ‫ממשק‬ ‫קיום‬‫התחבורה‬. ‫טבלה‬17.‫הנתונים‬ ‫באיסוף‬ ‫בעיות‬ ‫מינהל‬ ‫מקרקעי‬ ‫ישראל‬ ‫המשרד‬ ‫לאיכות‬ ‫הסביבה‬ ‫משרד‬ ‫התיירות‬ ‫משרד‬ ‫החינוך‬ ‫משרד‬ ‫הפנים‬ ‫הערה‬ ‫הבעיה‬ ‫סוג‬ X X X *‫נתונים‬ ‫ושקיפות‬ ‫נגישות‬ ‫של‬ ‫בעיה‬ ‫קיימת‬,‫בתחום‬ ‫בעיקר‬ ‫האלקטרוני‬.‫המידע‬ ‫את‬ ‫לחלוק‬ ‫צריך‬ ‫ציבורי‬ ‫גוף‬‫שבידו‬, ‫אותו‬ ‫לעגן‬ ‫יש‬ ‫מידע‬ ‫חופש‬ ‫של‬ ‫בעיה‬ ‫קיימת‬ ‫ואם‬ ‫הרלוונטיים‬ ‫הגופים‬ ‫בין‬ ‫קבועים‬ ‫בהסכמים‬. ‫ונגישות‬ ‫זמינות‬ ‫לנתונים‬ X ‫על‬ ‫ותובל‬ ‫ההחלטות‬ ‫קבלת‬ ‫תהליך‬ ‫על‬ ‫שתשפיע‬ ‫תוכנית‬ ‫את‬ ‫ויימנע‬ ‫כתובת‬ ‫ישמש‬ ‫אשר‬ ‫אחד‬ ‫מוסמך‬ ‫גורם‬ ‫ידי‬ ‫הסולל‬ ‫בגוף‬ ‫הקיימת‬ ‫התלות‬. ‫אב‬ ‫תוכנית‬ ‫חסרה‬ ‫לתח‬ ‫ארצית‬‫בורה‬ X X X *‫התיירות‬ ‫משרד‬ ‫בתוך‬ ‫המידע‬ ‫מאגרי‬ ‫בעדכון‬ ‫קושי‬ ‫קיים‬ ‫בחלקו‬ ‫מתיישן‬ ‫הנתונים‬ ‫שמערך‬ ‫קורה‬ ‫וכך‬. *‫אישורי‬ ‫בנושא‬ ‫התחבורה‬ ‫משרד‬ ‫עם‬ ‫בממשק‬ ‫צורך‬ ‫הפרטיות‬ ‫ההסעה‬ ‫חברות‬ ‫של‬ ‫ההפעלה‬–‫בטיחות‬ ‫קציני‬, ‫הפעלה‬ ‫רשיונות‬. *‫התחבורתיים‬ ‫המידע‬ ‫מאגרי‬ ‫בעדכון‬ ‫קושי‬.‫כאשר‬ ‫תוכנ‬ ‫עושים‬‫קיימים‬ ‫בנתונים‬ ‫נעזרים‬ ‫גדולות‬ ‫יות‬,‫אם‬ ‫התוכנית‬ ‫באיכות‬ ‫הדבר‬ ‫פוגע‬ ‫מתעדכנים‬ ‫אינם‬ ‫הנתונים‬. ‫נתונים‬ ‫עדכון‬ X X X *‫שלמים‬ ‫אינם‬ ‫המקומיות‬ ‫מהרשויות‬ ‫המגיעים‬ ‫הנתונים‬. ‫תחנות‬ ‫של‬ ‫הנושא‬ ‫בכל‬ ‫תכנוניים‬ ‫בנתונים‬ ‫חוסר‬ ‫קיים‬ ‫הסעה‬:‫המיועד‬ ‫המבנה‬ ‫שטח‬,‫קרקע‬ ‫שימושי‬ ‫מול‬ ‫התחנה‬ ‫ב‬ ‫אחרים‬‫הספר‬ ‫בית‬ ‫סביבת‬,‫תחנות‬ ‫להקמת‬ ‫תקנים‬ ‫הסעה‬,‫ומהתחנה‬ ‫ההסעה‬ ‫תחנת‬ ‫בשטח‬ ‫לנכים‬ ‫רמפות‬ ‫הספר‬ ‫בית‬ ‫כותלי‬ ‫לתוך‬. *‫תח‬ ‫בנושאי‬ ‫מסודרת‬ ‫מידע‬ ‫במערכת‬ ‫חוסר‬"‫צ‬. *‫תחבורה‬ ‫בנושאי‬ ‫ממוחשבות‬ ‫הדמיות‬ ‫מאגר‬ ‫חסר‬ *‫י‬ ‫אזורי‬ ‫על‬ ‫בנתונים‬ ‫מחסור‬ ‫קיים‬‫ו‬"‫ש‬‫עזה‬ ‫ורצועת‬ ‫בנתונים‬ ‫חוסר‬ X ‫הנ‬ ‫ממאגרי‬ ‫חלק‬‫כסף‬ ‫עולים‬ ‫תונים‬‫רב‬,‫שגורם‬ ‫מה‬ ‫הנתונים‬ ‫את‬ ‫לבדם‬ ‫לאסוף‬ ‫השונים‬ ‫לגופים‬ ‫לעיתים‬ ‫באיכותה‬ ‫פוגם‬ ‫ולעיתים‬ ‫העבודה‬ ‫זמן‬ ‫את‬ ‫מאריך‬ ‫תקציב‬ ‫מגבלות‬ X X ‫מידע‬ ‫להעברת‬ ‫תקנים‬ ‫של‬ ‫בנושא‬ ‫קושי‬ ‫קיים‬-‫צורך‬ ‫יש‬ ‫המידע‬ ‫ותקנון‬ ‫אחיד‬ ‫בקידוד‬ ‫שימוש‬ ‫לעשות‬. ‫ואחידות‬ ‫התאמה‬ X X ‫צורך‬ ‫קיים‬‫ב‬‫גוף‬‫של‬ ‫נושא‬ ‫על‬ ‫שיעמוד‬ ‫מלמעלה‬ ‫מכוון‬ ‫הנתונים‬ ‫איכות‬,‫והתקנים‬ ‫ההגדרות‬ ‫אחידות‬. ‫הנתונים‬ ‫איכות‬
  • 98.
    30 3.2.4.‫המשת‬ ‫לסקר‬ ‫והרלוונטיות‬‫הפעולה‬ ‫שיתוף‬ ‫מידת‬‫מ‬‫שים‬ ‫מידע‬ ‫של‬ ‫צרכנים‬ ‫הינם‬ ‫הממשלה‬ ‫משרדי‬ ‫מרבית‬,‫פוטנציאליים‬ ‫משתמשים‬ ‫כלומר‬.‫הינם‬ ‫ביותר‬ ‫הבולטים‬ ‫ישראל‬ ‫מקרקעי‬ ‫ומינהל‬ ‫הפנים‬ ‫משרד‬.‫לתחומם‬ ‫הקשורים‬ ‫בנתונים‬ ‫מעונינים‬ ‫המשרדים‬ ‫שאר‬.‫כספקי‬ ‫נמוכה‬ ‫יחסית‬ ‫פוטנציאלית‬ ‫תרומה‬ ‫למצוא‬ ‫ניתן‬ ‫תחבורתיים‬ ‫נתונים‬,‫יכולים‬ ‫שונים‬ ‫משרדים‬ ‫כאשר‬ ‫בתחומם‬ ‫ספציפיים‬ ‫נתונים‬ ‫לתרום‬.‫משרד‬ ‫עם‬ ‫אסטרטגי‬ ‫פעולה‬ ‫בשיתוף‬ ‫מעונינים‬ ‫המשרדים‬ ‫כל‬ ‫הנתונים‬ ‫מאגר‬ ‫בהקמת‬ ‫התחבורה‬,‫תרו‬ ‫כאן‬ ‫גם‬ ‫כאשר‬‫הספציפיים‬ ‫לתחומים‬ ‫בהתאם‬ ‫יתבטאו‬ ‫מותיהם‬ ‫המשרדים‬ ‫של‬. ‫טבלה‬18.‫פוטנציאלי‬ ‫פעולה‬ ‫שיתוף‬ ‫מינהל‬ ‫מקרקעי‬ ‫ישראל‬ ‫המשרד‬ ‫לאיכות‬ ‫הסביבה‬ ‫משרד‬ ‫התיירות‬ ‫משרד‬ ‫החינוך‬ ‫משרד‬ ‫הפנים‬ ‫הסיווג‬ ‫סוג‬ 4 2 1 2 ‫נתונים‬ ‫ספק‬ 5 3 2 2 5 ‫משתמש‬ 4 3 2 2 5 ‫אסטרטגי‬ ‫שותף‬)‫לאסוף‬ ‫יכולת‬ ‫בעל‬ ‫פעולה‬ ‫לשתף‬ ‫ורצון‬ ‫נתונים‬(
  • 99.
    31 3.3.‫אר‬‫ציבורית‬ ‫במדיניות‬ ‫המעורבים‬‫גונים‬ 3.3.1.‫א‬‫קיימים‬ ‫וסקרים‬ ‫נתונים‬ ‫במאגרי‬ ‫ושימוש‬ ‫חזקה‬ ‫טבלה‬19‫עד‬‫טבלה‬22‫ציבורית‬ ‫במדיניות‬ ‫המעורבים‬ ‫הארגונים‬ ‫בשימוש‬ ‫הנתונים‬ ‫את‬ ‫מציגות‬. ‫שני‬‫שלהם‬ ‫ובשימוש‬ ‫הנתונים‬ ‫בסוג‬ ‫לחלוטין‬ ‫שונים‬ ‫שנסקרו‬ ‫הארגונים‬.‫זקוקה‬ ‫הטבע‬ ‫להגנת‬ ‫החברה‬ ‫הלאומי‬ ‫הביטוח‬ ‫ואילו‬ ‫תכנוניות‬ ‫החלטות‬ ‫קבלת‬ ‫בתהליכי‬ ‫תמיכה‬ ‫לצורך‬ ‫בעיקר‬ ‫תחבורתיים‬ ‫לנתונים‬ ‫יעיל‬ ‫תפעול‬ ‫לצורכי‬ ‫בעיקר‬. ‫לתחבורתיים‬ ‫זהות‬ ‫תחבורתיים‬ ‫לא‬ ‫נתונים‬ ‫לגבי‬ ‫המסקנות‬,‫אופ‬ ‫בגלל‬ ‫כי‬ ‫אם‬‫תחבורתיים‬ ‫הלא‬ ‫הנתונים‬ ‫י‬ ‫נתונים‬ ‫של‬ ‫סוג‬ ‫באותו‬ ‫בצורך‬ ‫חפיפה‬ ‫יותר‬ ‫למצוא‬ ‫ניתן‬. ‫עצמיים‬ ‫תחבורתיים‬ ‫נתונים‬ ‫אוגרת‬ ‫הטבע‬ ‫להגנת‬ ‫החברה‬ ‫רק‬.‫נוספים‬ ‫בנתונים‬ ‫הצורך‬ ‫הינה‬ ‫הסיבה‬ )‫קודם‬ ‫שתוארו‬ ‫לאלה‬ ‫מעבר‬(‫החלטות‬ ‫קבלת‬ ‫בתהליכי‬ ‫לתמיכה‬. ‫עצמיי‬ ‫נתונים‬ ‫אוגר‬ ‫הלאומי‬ ‫הביטוח‬ ‫רק‬ ‫הארגונים‬ ‫משני‬‫תחבורתיים‬ ‫לא‬ ‫ם‬.‫סוציו‬ ‫ברובם‬ ‫אלה‬ ‫נתונים‬ ‫כלכליי‬‫ם‬‫לתחבורה‬ ‫זיקה‬ ‫עם‬ ‫דמוגרפיים‬.‫בעבר‬ ‫תכנונית‬ ‫מדיניות‬ ‫לבקרת‬ ‫ככלי‬ ‫נאספים‬ ‫הנתונים‬ ‫עתידי‬ ‫לתכנון‬ ‫וכתמיכה‬.
  • 100.
    32 ‫טבלה‬19.‫חיצוניים‬ ‫תחבורתיים‬ ‫נתונים‬ ‫החברה‬ ‫להגנת‬ ‫הטבע‬ ‫ביטוח‬ ‫לאומי‬ ‫נתון‬ ‫ראשוני‬/ ‫מעובד‬ ‫הער‬‫ות‬-‫פעיל‬‫מאגר‬,‫איסוף‬ ‫זמן‬ ‫מטרה‬ ‫הנתונים‬ ‫סוג‬ x ‫מ‬ ‫הכרות‬ ‫כללית‬ ‫נסיעה‬ ‫הרגלי‬ ‫סקר‬ ‫הארצי‬1996/7 x ‫מ‬ ‫ע‬ ‫שנערך‬ ‫סקר‬"‫הלמ‬ ‫י‬"‫ס‬ ‫הכרות‬ ‫כללית‬ ‫אזור‬ ‫נסיעה‬ ‫הרגלי‬ ‫סקר‬ ‫ת‬"‫א‬ x ‫מ‬ ‫בתח‬ ‫נוסעים‬ ‫על‬ ‫מעובדים‬ ‫בנתונים‬ ‫שימוש‬"‫בת‬ ‫צ‬"‫א‬ ‫ובירושלים‬ ‫תכנון‬ ‫בתח‬ ‫נוסעים‬ ‫סקר‬"‫צ‬ x ‫מ‬ ‫מ‬ ‫הנתונים‬ ‫מקור‬‫הפנים‬ ‫שרד‬.‫להכנת‬ ‫רלוונטי‬ ‫נתון‬ ‫המחוזיות‬ ‫בוועדות‬ ‫הדיונים‬ ‫תכנון‬ ‫דרכים‬ ‫מצאי‬ x ‫מ‬ ‫תחבורתיים‬ ‫פרוייקטים‬ ‫מול‬ ‫חלופות‬ ‫להכנת‬ ‫רלוונטי‬ ‫נתון‬ ‫והכבישים‬ ‫הרכבות‬ ‫בתחום‬ ‫שונים‬ ‫תכנון‬ ‫ברזל‬ ‫מסילות‬ ‫מצאי‬ x ‫מ‬ ‫ת‬ ‫העיר‬ ‫פרופיל‬ ‫מסמך‬"‫א‬)‫עירייה‬(,‫סטטיסטיים‬ ‫שנתונים‬ ‫ת‬"‫א‬-37,440,41)‫למ‬"‫ס‬(,‫מצאי‬ ‫בנושא‬ ‫וראיונות‬ ‫נתונים‬ ‫חניה‬)‫נת‬"‫ע‬( ‫חניה‬ ‫מצאי‬ x ‫מ‬ ‫תח‬ ‫מסלולי‬ ‫מצאי‬ ‫על‬ ‫מעובדים‬ ‫נתונים‬"‫הארץ‬ ‫בכל‬ ‫צ‬. ‫בתחום‬ ‫הקיים‬ ‫המצב‬ ‫את‬ ‫לבחון‬ ‫במטרה‬ ‫נתונים‬ ‫איסוף‬ ‫התח‬"‫צ‬,‫תכנונית‬ ‫מבחינה‬ ‫הפרק‬ ‫על‬ ‫עומד‬ ‫מה‬ ‫לראות‬ ‫התחום‬ ‫את‬ ‫ולקדם‬ ‫תכנון‬, ‫השוואת‬ ‫נתונים‬ ‫תח‬ ‫מסלולי‬ ‫מצאי‬"‫צ‬ x ‫מ‬ ‫נתו‬‫תח‬ ‫מתקני‬ ‫על‬ ‫מעובדים‬ ‫נים‬"‫הארץ‬ ‫בכל‬ ‫צ‬.‫איסוף‬ ‫התח‬ ‫בתחום‬ ‫הקיים‬ ‫המצב‬ ‫את‬ ‫לבחון‬ ‫במטרה‬ ‫נתונים‬"‫צ‬, ‫את‬ ‫ולקדם‬ ‫תכנונית‬ ‫מבחינה‬ ‫הפרק‬ ‫על‬ ‫עומד‬ ‫מה‬ ‫לראות‬ ‫התחום‬ ‫תכנון‬, ‫השוואת‬ ‫נתונים‬ ‫תח‬ ‫מתקני‬ ‫מצאי‬"‫צ‬/‫בין‬ ‫אמצעי‬ x ‫מ‬ ‫הארץ‬ ‫בכל‬ ‫תנועה‬ ‫ספירות‬ ‫על‬ ‫מעובדים‬ ‫נתונים‬ ‫תכנון‬, ‫בקרת‬ ‫תפעול‬ ‫ס‬‫תנועה‬ ‫פירות‬ x ‫מ‬ ‫בכביש‬ ‫הדרכים‬ ‫תאונות‬ ‫מספר‬ ‫בחינת‬1)‫ת‬"‫א‬-‫ירושלים‬(, ‫מהמשטרה‬ ‫נתונים‬ ‫תכנון‬ ‫דרכים‬ ‫תאונות‬ x ‫מ‬ ‫ת‬ ‫מעיריית‬ ‫הנתונים‬ ‫איסוף‬"‫מסמך‬ ‫הכנת‬ ‫במסגרת‬ ‫א‬ ‫בת‬ ‫לחניה‬ ‫וביקוש‬ ‫למצאי‬ ‫המדיניות‬"‫א‬ ‫חנייה‬ ‫תעריפי‬ x x ‫מ‬ ‫ובערים‬ ‫הארץ‬ ‫ברחבי‬ ‫שונים‬ ‫אזורים‬ ‫על‬ ‫נתונים‬ ‫איסוף‬ ‫הגדול‬‫ישראל‬ ‫ורכבת‬ ‫מאגד‬ ‫בפרט‬ ‫ות‬.‫פרטים‬ ‫איסוף‬ ‫בתח‬ ‫השימוש‬ ‫עידוד‬ ‫מדיניות‬ ‫במסגרת‬"‫צ‬.‫של‬ ‫מיפוי‬ ‫בתח‬ ‫שימוש‬ ‫לפי‬ ‫התמיכות‬ ‫מקבלי‬"‫הלאומי‬ ‫בביטוח‬ ‫צ‬ ‫תכנון‬, ‫בקרת‬ ‫תפעול‬ ‫תח‬ ‫תעריפי‬"‫צ‬ x ‫מ‬ ‫לקראת‬ ‫הממשלתיות‬ ‫המערכות‬ ‫את‬ ‫להכיר‬ ‫המטרה‬ ‫החלופות‬ ‫הכנת‬ ‫ובמסגרת‬ ‫בוועדות‬ ‫דיונים‬ ‫בקרת‬ ‫תכנון‬ ‫הוצאות‬‫ממשלתיות‬ ‫וסופסידיות‬ x ‫מ‬ ‫הלאומי‬ ‫הביטוח‬ ‫לקצבת‬ ‫הזכאים‬ ‫את‬ ‫לזהות‬ ‫המטרה‬, ‫הביטוח‬ ‫בהחלטת‬ ‫הסייגים‬ ‫אחד‬ ‫היא‬ ‫רכב‬ ‫על‬ ‫ובעלות‬ ‫קצבה‬ ‫למתן‬ ‫הלאומי‬ ‫בקרת‬ ‫תפעול‬ ‫ובעלות‬ ‫גיל‬ ‫על‬ ‫נתונים‬ ‫רכב‬ x ‫מ‬ ‫הכרות‬ ‫כללית‬ ‫רכב‬ ‫כלי‬ ‫מצבת‬
  • 101.
    33 ‫טבלה‬20.‫לא‬ ‫נתונים‬-‫תחבורתיים‬‫חיצוניים‬ ‫החברה‬ ‫להגנת‬ ‫הטבע‬ ‫ביטוח‬ ‫לאומי‬ ‫נתון‬ ‫ראשוני‬/ ‫מעובד‬ ‫הערות‬-‫פעיל‬ ‫מאגר‬, ‫איסוף‬‫זמן‬ ‫מטרה‬ ‫הנתונים‬ ‫סוג‬ x ‫מ‬ ‫הסביבה‬ ‫לאיכות‬ ‫המשרד‬ ‫בדוחות‬ ‫רב‬ ‫שימוש‬ ‫תכנון‬ ‫סביבה‬ ‫איכות‬ ‫סקרי‬ )‫ורעש‬ ‫אוויר‬ ‫זיהום‬( x x ‫מ‬ ‫הכרות‬ ‫כללית‬, ‫בקרת‬ ‫תפעול‬ ‫האוכלוסין‬ ‫מפקד‬ ‫והדיור‬1995 x x ‫מ‬ ‫נתונ‬‫פרוייקט‬ ‫לפי‬ ‫הנאספים‬ ‫מעובדים‬ ‫ים‬ ‫תכנון‬, ‫בקרת‬ ‫תפעול‬ ‫דמוגרפיים‬ ‫נתונים‬ x ‫מ‬ ‫פרוייקט‬ ‫לפי‬ ‫הנאספים‬ ‫מעובדים‬ ‫נתונים‬ ‫תכנון‬ ‫קרקע‬ ‫שימושי‬ ‫נתוני‬ x x ‫מ‬ ‫פרוייקט‬ ‫לפי‬ ‫הנאספים‬ ‫מעובדים‬ ‫נתונים‬ ‫בקרת‬ ‫תפעול‬ ‫והכנסה‬ ‫תעסוקה‬ ‫נתוני‬ x ‫ר‬ ‫הפנים‬ ‫משרד‬ ‫מקור‬ ‫תכנון‬ ‫תמ‬"‫ותמ‬ ‫אות‬"‫מים‬ x ‫מ‬ ‫מקו‬‫התחבורה‬ ‫משרד‬ ‫ר‬ ‫תכנון‬ ‫לתחבורה‬ ‫אב‬ ‫תוכניות‬ ‫טבלה‬21.‫פנימיים‬ ‫תחבורתיים‬ ‫נתונים‬ ‫החברה‬ ‫להגנת‬ ‫הטבע‬ ‫ביטוח‬ ‫לאומי‬ ‫נתון‬ ‫ראשוני‬/ ‫מעובד‬ ‫הערות‬-‫פעיל‬ ‫מאגר‬,‫איסוף‬ ‫זמן‬ ‫מטרה‬ ‫הנתונים‬ ‫סוג‬ X ‫מ‬ ‫כביש‬ ‫פרוייקט‬ ‫הצגת‬ ‫שמטרתו‬ ‫רחב‬ ‫מסמך‬6‫וחלופותיו‬ ‫תכנון‬ ‫מסמך‬‫מדיניות‬-‫כביש‬ 6 X ‫מ‬ ‫מדיניות‬ ‫מסמך‬ ‫תכנון‬ ‫בתל‬ ‫החניה‬ ‫מדיניות‬ ‫אביב‬ X ‫מ‬ ‫מדיניות‬ ‫מסמך‬ ‫תכנון‬ ‫תחנות‬ ‫בנושא‬ ‫מדיניות‬ ‫בשטחים‬ ‫תדלוק‬ ‫ובאזורים‬ ‫הפתוחים‬ ‫כפריים‬
  • 102.
    34 ‫טבלה‬22.‫לא‬ ‫נתונים‬-‫פנימיים‬ ‫תחבורתיים‬ ‫החברה‬ ‫להגנת‬ ‫הטבע‬ ‫ביטוח‬ ‫לאומי‬ ‫נתון‬ ‫ראשוני‬ /‫מע‬‫ובד‬ ‫הערות‬-‫פעיל‬‫מאגר‬, ‫איסוף‬ ‫זמן‬ ‫מטרה‬ ‫הנתונים‬ ‫סוג‬ X ‫מ‬ ‫בנושא‬ ‫שיצאו‬ ‫מסמכים‬ ‫של‬ ‫רב‬ ‫מספר‬ ‫קיימים‬ ‫בארץ‬ ‫שונים‬ ‫באזורים‬. ‫תכנון‬, ‫בקרת‬ ‫תפעול‬ ‫שימושים‬)‫שימושי‬ ‫קרקע‬(‫חורגים‬ ‫פתוחים‬ ‫בשטחים‬ X ‫ר‬ ‫להגנת‬ ‫החברה‬ ‫של‬ ‫ומעודכנת‬ ‫עצמאית‬ ‫מערכת‬ ‫כ‬ ‫כבר‬ ‫הקיימת‬ ‫הטבע‬-10‫שנים‬.‫שיתוף‬ ‫קיים‬ ‫החברה‬ ‫בין‬ ‫מידע‬ ‫העברת‬ ‫של‬ ‫מסוים‬ ‫פעולה‬,‫קק‬"‫ל‬, ‫ת‬ ‫אוניברסיטת‬"‫הטבע‬ ‫שמורות‬ ‫ורשות‬ ‫א‬.‫בנוסף‬ ‫בכל‬ ‫הפנים‬ ‫משרד‬ ‫עם‬ ‫פעולה‬ ‫שיתוף‬ ‫הסכם‬ ‫קיים‬ ‫לתמ‬ ‫הנוגע‬"‫ותמ‬ ‫אות‬"‫מים‬. ‫תכנון‬ ‫מידע‬ ‫מערכת‬ ‫גיאוגרפי‬)GIS( X ‫ר‬ ‫מספר‬ ‫סקר‬183–‫אקסל‬ ‫בקובץ‬ ‫מוצג‬ ‫השוואה‬, ‫בקרת‬ ‫תכנון‬ ‫פגיעה‬ ‫דמי‬ ‫מקבלי‬ ‫בשנים‬1997-1998 X ‫ר‬ ‫מספר‬ ‫סקר‬177–‫אקסל‬ ‫בקובץ‬ ‫מוצג‬ ‫השוואה‬, ‫בקרת‬ ‫תכנון‬ ‫והכנסה‬ ‫שכר‬ ‫ממוצעי‬ ‫ולפי‬ ‫יישוב‬ ‫לפי‬ ‫כלכליים‬ ‫משתנים‬ ‫שונים‬1997-1998 X ‫ר‬ ‫מס‬ ‫סקר‬'171 ‫השוואה‬, ‫בקרת‬ ‫תכנון‬ ‫סיעוד‬ ‫גמלת‬ ‫מקבלי‬, 1999 X ‫ר‬ ‫מס‬ ‫סקר‬'172 ‫השוואה‬, ‫בקרת‬ ‫תכנון‬ ‫נכים‬ ‫שיקום‬ ‫ואלמנות‬1999-1998 ‫החברה‬ ‫להגנת‬ ‫הטבע‬ ‫ביטוח‬ ‫לאומי‬ ‫נתון‬ ‫ראשוני‬/ ‫מעובד‬ ‫הערות‬-‫פעיל‬ ‫מאגר‬, ‫איסוף‬ ‫זמן‬ ‫מטרה‬ ‫הנתונים‬ ‫סוג‬ X ‫ר‬ ‫מס‬ ‫סקר‬'185/173 ‫השוואה‬, ‫בקרת‬ ‫תכנון‬ ‫דמי‬ ‫מקבלות‬ ‫נשים‬ ‫באמצעות‬ ‫מזונות‬ ‫לביטוח‬ ‫המוסד‬ ‫לאומי‬ X ‫ר‬ ‫מס‬ ‫סקר‬'174 ‫השוואה‬, ‫בקרת‬ ‫תכנון‬ ‫גמלאות‬ ‫מקבלי‬ ‫אמהות‬1996-1999 X ‫ר‬ ‫מס‬ ‫סקר‬'/180/175 ‫השוואה‬, ‫בקרת‬ ‫תכנון‬ ‫אבטלה‬ ‫דמי‬ ‫מקבלי‬ 1996-1999 X ‫ר‬ ‫מס‬ ‫סקר‬181 ‫השוואה‬, ‫בקרת‬ ‫תכנון‬ ‫נכות‬ ‫קצבת‬ ‫מקבלי‬ ‫קצבה‬ ‫ומקבלי‬ ‫מיוחדים‬ ‫לשירותים‬ X ‫ר‬ ‫מס‬ ‫סקר‬'184 ‫השוואה‬, ‫בקרת‬ ‫תכנון‬ ‫לפי‬ ‫גמלאות‬ ‫מקבלי‬ ‫יישוב‬200-2001 X ‫ר‬ ‫מס‬ ‫מחקר‬'76 ‫השוואה‬ ‫וחזרה‬ ‫מגבלות‬ ‫לעבודה‬:‫ישראל‬ ‫ל‬ ‫בהשוואה‬-5‫מדינות‬
  • 103.
    35 ‫החברה‬ ‫להגנת‬ ‫הטבע‬ ‫ביטוח‬ ‫לאומי‬ ‫נתון‬ ‫ראשוני‬ /‫מע‬‫ובד‬ ‫הערות‬-‫פעיל‬ ‫מאגר‬, ‫איסוף‬ ‫זמן‬ ‫מטרה‬‫הנתונים‬ ‫סוג‬ X ‫ר‬ ‫מס‬ ‫מחקר‬'79,‫באתר‬ ‫מלא‬ ‫כתדפיס‬ ‫נמצא‬ ‫המחקר‬ ‫לאומי‬ ‫ביטוח‬ ‫של‬ ‫האינטרנט‬ ‫השוואה‬, ‫בקרת‬ ‫תכנון‬ ‫של‬ ‫התעסוקה‬ ‫מצב‬ ‫הבטחת‬ ‫גמלת‬ ‫מקבלי‬ ‫הכנסה‬:‫משאבים‬, ‫סיוע‬ ‫וצורכי‬ ‫חסמים‬ ‫בעבודה‬ ‫להשתלבות‬ X ‫מ‬ ‫מס‬ ‫מחקר‬'80 ‫השוואה‬ ‫אבטלה‬ ‫ביטוח‬ ‫חוק‬: ‫בי‬ ‫השוואה‬‫נלאומית‬ X ‫מ‬ ‫מס‬ ‫עיון‬ ‫דף‬'11,‫באתר‬ ‫מלא‬ ‫כתדפיס‬ ‫נמצא‬ ‫המחקר‬ ‫לאומי‬ ‫ביטוח‬ ‫של‬ ‫האינטרנט‬ ‫תכנון‬ ‫ונכונות‬ ‫שיקום‬ ‫מקבלי‬ ‫בקרב‬ ‫לעבודה‬ ‫בישראל‬ ‫נכות‬ X ‫מ‬ ‫מס‬ ‫עיון‬ ‫דף‬'12,‫באתר‬ ‫מלא‬ ‫כתדפיס‬ ‫נמצא‬ ‫המחקר‬ ‫לאומי‬ ‫ביטוח‬ ‫של‬ ‫האינטרנט‬ ‫תכנון‬ ‫הערכה‬ ‫סקר‬ ‫עקרות‬ ‫של‬ ‫תפקודית‬ ‫נכות‬ ‫בית‬ X ‫מ‬ ‫ע‬ ‫דף‬‫מס‬ ‫יון‬'13, ‫תכנון‬ ‫של‬ ‫הכלכלי‬ ‫המצב‬ ‫בישראל‬ ‫קשישים‬ X ‫מ‬ ‫מס‬ ‫עיון‬ ‫דף‬'14,‫באתר‬ ‫כתדפיס‬ ‫נמצא‬ ‫המחקר‬ ‫לאומי‬ ‫ביטוח‬ ‫של‬ ‫האינטרנט‬ ‫תכנון‬ ‫באפיוני‬ ‫השינויים‬ ‫הבטחת‬ ‫מקבלי‬ ‫בעשור‬ ‫הכנסה‬ ‫האחרון‬:‫פוטנציאל‬ ‫לתעסוקה‬ X ‫מ‬ ‫מס‬ ‫עיון‬ ‫דף‬'15,‫נמצא‬ ‫המחקר‬‫כ‬‫באתר‬ ‫תדפיס‬ ‫לאומי‬ ‫ביטוח‬ ‫של‬ ‫האינטרנט‬ ‫בקרת‬ ‫תכנון‬ ‫לחיילים‬ ‫מענק‬ ‫שעבדו‬ ‫משוחררים‬ ‫מועדפת‬ ‫בעבודה‬ ‫ונדרשת‬ X ‫מ‬ ‫של‬ ‫האינטרנט‬ ‫באתר‬ ‫מלא‬ ‫כתדפיס‬ ‫נמצא‬ ‫המחקר‬ ‫לאומי‬ ‫ביטוח‬ ‫בקרת‬ ‫תכנון‬ ‫העוני‬ ‫ממדי‬ ‫דוח‬ ‫בהתחלקות‬ ‫ואישוויון‬ ‫במשק‬ ‫ההכנסות‬, 2001 X ‫מ‬ ‫בשנת‬ ‫להופיע‬ ‫החל‬ ‫שנתית‬ ‫סקירה‬ ‫דוח‬1980 ‫הסטטיסטי‬ ‫השנתון‬ ‫במקום‬ ‫בקרת‬ ‫תכ‬‫נון‬, ‫השוואה‬ ‫שנתית‬ ‫סקירה‬2001, ‫שנתית‬ ‫סקירה‬2000, ‫שנתית‬ ‫סקירה‬ 1999/8 X ‫מ‬ ‫באתר‬ ‫מלא‬ ‫וכמצגת‬ ‫כתדפיס‬ ‫נמצא‬ ‫הפרסום‬ ‫לאומי‬ ‫ביטוח‬ ‫של‬ ‫האינטרנט‬ ‫תכנון‬ ‫תוכנית‬ ‫של‬ ‫ההשלכות‬ ‫למשק‬ ‫ההבראה‬ ‫המוסד‬ ‫על‬ ‫הישראלי‬ ‫לאומי‬ ‫לביטוח‬,‫מרץ‬ 2003 X ‫מ‬ ‫באתר‬ ‫מלא‬ ‫וכמצגת‬ ‫כתדפיס‬ ‫נמצא‬ ‫הפרסום‬ ‫האינטרנ‬‫לאומי‬ ‫ביטוח‬ ‫של‬ ‫ט‬ ‫תכנון‬ ‫הכשרה‬ ‫על‬ ‫עמדה‬ ‫נייר‬ ‫למקבלי‬ ‫מקצועית‬ ‫אבטלה‬ ‫דמי‬,‫דצמבר‬ 2002
  • 104.
    36 3.3.2.‫בהווה‬ ‫בשימוש‬ ‫אינם‬‫ואשר‬ ‫הארגונים‬ ‫מעונינים‬ ‫בהם‬ ‫החיצוניים‬ ‫הנתונים‬ ‫סוגי‬ ‫הנתונים‬)‫הארגונים‬ ‫לשני‬ ‫השונים‬(‫החלטות‬ ‫קבלת‬ ‫במדיניות‬ ‫תמיכה‬ ‫לשם‬ ‫נדרשים‬. ‫טבלה‬23.‫נת‬‫תחבורתיים‬ ‫ונים‬ ‫מטרה‬‫החברה‬ ‫להגנת‬ ‫הטבע‬ ‫ביטוח‬ ‫לאומי‬ ‫פירוט‬ ‫כללי‬ ‫הנתונים‬ ‫סוג‬ X ‫ללמד‬ ‫יכולה‬ ‫אלו‬ ‫לחלופות‬ ‫החשיפה‬ ‫ולחשוף‬ ‫ההחלטות‬ ‫קבלת‬ ‫תהליך‬ ‫על‬ ‫ביניים‬ ‫לפתרון‬ ‫נוספים‬ ‫לרעיונות‬ ‫דומים‬ ‫בפרוייקטים‬ ‫המידע‬ ‫הכרת‬ ‫חלופות‬ ‫והכנת‬ ‫תחבורתיים‬ ‫ניתוחים‬ ‫תחבורתיות‬ ‫וחלופות‬ ‫שנאספו‬‫ונפ‬‫סלו‬‫במהלך‬ ‫שונים‬ ‫פרוייקטים‬. X ‫לעבודה‬ ‫רקע‬ ‫לתת‬ ‫נועדו‬ ‫הנתונים‬ ‫המחוזיות‬ ‫בוועדות‬,‫חלופות‬ ‫להכנת‬ "‫ירוקות‬"‫מדיניות‬ ‫מסמכי‬ ‫ופרסום‬ ‫שונים‬ ‫תחבורתיים‬ ‫בתחומים‬. ‫המידע‬ ‫הכרת‬ ‫חלופות‬ ‫והכנת‬ ‫תנועה‬ ‫ספירות‬,‫ספירות‬ ‫נוסעים‬,‫עלויות‬,‫מוצא‬ ‫סקרי‬ ‫דמוגרפיים‬ ‫ונתונים‬ ‫יעד‬ X ‫מי‬ ‫לקבל‬ ‫המטרה‬‫מקבלי‬ ‫של‬ ‫פוי‬ ‫בתחבורה‬ ‫שימוש‬ ‫לפי‬ ‫התמיכות‬ ‫ציבורית‬ ‫של‬ ‫הכרה‬ ‫המידע‬ ‫עלויות‬ ‫נתוני‬–‫תעריפי‬ ‫תח‬"‫צ‬ 3.3.3.‫הנתונים‬ ‫איסוף‬ ‫בתחום‬ ‫הארגונים‬ ‫בפני‬ ‫העומדות‬ ‫העיקריות‬ ‫הבעיות‬ ‫בלבד‬ ‫הטבע‬ ‫להגנת‬ ‫החברה‬ ‫ידי‬ ‫על‬ ‫צוינו‬ ‫הקשיים‬,‫יחסי‬ ‫באופן‬ ‫קטן‬ ‫ארגון‬.‫כאן‬ ‫גם‬,‫שהוזכר‬ ‫למה‬ ‫בדומה‬ ‫ק‬ ‫ארגונים‬ ‫עם‬ ‫בהקשר‬‫קיים‬ ‫לתחבורה‬ ‫זיקה‬ ‫יש‬ ‫להם‬ ‫טנים‬"‫לקוטן‬ ‫חסרון‬"‫לתחזק‬ ‫היכולת‬ ‫לאי‬ ‫הגורם‬ ‫משמעותי‬ ‫נתונים‬ ‫מאגר‬. ‫טבלה‬24.‫הנתונים‬ ‫באיסוף‬ ‫בעיות‬ ‫החברה‬ ‫להגנת‬ ‫הטבע‬ ‫ביטוח‬ ‫לאומי‬ ‫הערה‬ ‫הבעיה‬ ‫סוג‬ X ‫הגיאוגרפי‬ ‫המיפוי‬ ‫במערכת‬)GIS(‫בתיעוד‬ ‫קושי‬ ‫קיים‬ ‫ובאי‬ ‫הנתונים‬ ‫ועדכון‬‫נוספים‬ ‫נתונים‬ ‫מאגרי‬ ‫תור‬ ‫נתונים‬ ‫עדכון‬ X ‫נתונים‬ ‫להשיג‬ ‫גדול‬ ‫קושי‬ ‫קיים‬,‫הנוגע‬ ‫בכל‬ ‫בעיקר‬ ‫תחבורתיות‬ ‫בתשתיות‬ ‫העוסקים‬ ‫לפרוייקטים‬.‫קושי‬ ‫חוסר‬ ‫הוא‬ ‫זה‬ ‫בהקשר‬ ‫ביטוי‬ ‫לידי‬ ‫בא‬ ‫אשר‬ ‫נוסף‬ ‫במהלך‬ ‫שנפסלו‬ ‫ולחלופות‬ ‫קיים‬ ‫למידע‬ ‫הנגישות‬ ‫התהליך‬ ‫לנתונים‬ ‫ונגישות‬ ‫זמינות‬
  • 105.
    37 3.3.4.‫שיתוף‬ ‫מידת‬‫המשתמשים‬ ‫לסקר‬‫והרלוונטיות‬ ‫הפעולה‬ ‫זה‬ ‫מהיבט‬ ‫בתכלית‬ ‫שונים‬ ‫הארגונים‬ ‫שני‬.‫כלכליים‬ ‫סוציו‬ ‫נתונים‬ ‫כספק‬ ‫לשמש‬ ‫יכול‬ ‫הלאומי‬ ‫הביטוח‬ ‫דמוגרפיים‬)‫מועסקים‬,‫מרחבית‬ ‫בתפרוסת‬ ‫מובטלים‬(‫תחבורתיים‬ ‫בנתונים‬ ‫מעונין‬ ‫ואיננו‬ ‫כמעט‬ ‫אך‬. ‫הפוך‬ ‫המצב‬ ‫הטבע‬ ‫להגנת‬ ‫בחברה‬.‫מ‬ ‫נתונים‬ ‫לספק‬ ‫שלה‬ ‫היכולת‬‫מעונינת‬ ‫אך‬ ‫ומצומצמת‬ ‫מוגבלת‬ ‫אוד‬ ‫הסביבה‬ ‫שמירת‬ ‫על‬ ‫הבקרה‬ ‫לצורך‬ ‫תחבורתיים‬ ‫נתונים‬ ‫להשיג‬.‫להיות‬ ‫יכול‬ ‫אינו‬ ‫הארגונים‬ ‫משני‬ ‫אחד‬ ‫אף‬ ‫אסטרטגי‬ ‫שותף‬.‫הלאומי‬ ‫הביטוח‬,‫תחבורתי‬ ‫איננו‬ ‫עיסוקו‬ ‫שתחום‬ ‫מידי‬ ‫גדול‬ ‫ארגון‬,‫החברה‬ ‫ואילו‬ ‫הטבע‬ ‫להגנת‬,‫פע‬ ‫בשיתוף‬ ‫משמעותי‬ ‫שאיננו‬ ‫מידי‬ ‫קטן‬ ‫ארגון‬‫כזה‬ ‫ולה‬. ‫טבלה‬25.‫פוטנציאלי‬ ‫פעולה‬ ‫שיתוף‬ ‫החברה‬ ‫להגנת‬ ‫הטבע‬ ‫לאומי‬ ‫ביטוח‬ ‫הסיווג‬ ‫סוג‬ 4 ‫נתונים‬ ‫ספק‬ 3 ‫משתמש‬ ‫אסטרטגי‬ ‫שותף‬)‫פעולה‬ ‫לשתף‬ ‫ורצון‬ ‫נתונים‬ ‫לאסוף‬ ‫יכולת‬ ‫בעל‬(
  • 106.
    38 3.4.‫מקצועיים‬ ‫ארגונים‬ 3.4.1.‫נתונים‬ ‫במאגרי‬‫ושימוש‬ ‫אחזקה‬‫קיימים‬ ‫וסקרים‬ ‫טבלה‬26‫עד‬‫טבלה‬29‫שנסקרו‬ ‫המקצועיים‬ ‫הארגונים‬ ‫בשימוש‬ ‫הנתונים‬ ‫את‬ ‫מציגות‬. ‫השוטף‬ ‫התפעול‬ ‫תכנון‬ ‫לצורך‬ ‫בעיקר‬ ‫תחבורתיים‬ ‫בנתונים‬ ‫מעונינים‬ ‫המקצועיים‬ ‫הארגונים‬ ‫שני‬.‫למועצת‬ ‫יות‬ ‫חזקה‬ ‫זיקה‬ ‫והמובילים‬ ‫המסיעים‬‫יותר‬ ‫גבוהה‬ ‫הנדרשים‬ ‫הנתונים‬ ‫כמות‬ ‫גם‬ ‫ולכן‬ ‫התחבורה‬ ‫לתחום‬ ‫ר‬. ‫מכרזים‬ ‫בהכנת‬ ‫יעילות‬ ‫היא‬ ‫העיקרית‬ ‫מטרתם‬.‫ההובלה‬ ‫בתכנון‬ ‫הינה‬ ‫התעשיינים‬ ‫התאחדות‬ ‫של‬ ‫הזיקה‬ ‫מסוכנים‬ ‫חומרים‬ ‫של‬.‫וסובסידיות‬ ‫הוצאות‬ ‫בנתוני‬ ‫מעונינים‬ ‫הארגונים‬ ‫שני‬)‫של‬ ‫העבודה‬ ‫תוכנית‬ ‫פי‬ ‫על‬ ‫התחבורה‬ ‫משרד‬(‫קביע‬ ‫לצורך‬‫ותפעולית‬ ‫תכנונית‬ ‫מדיניות‬ ‫ת‬. ‫תכנון‬ ‫על‬ ‫השלכה‬ ‫להם‬ ‫תחבורתיים‬ ‫לא‬ ‫נתונים‬ ‫של‬ ‫זה‬ ‫בסוג‬ ‫הארגונים‬ ‫שני‬ ‫בין‬ ‫מרובה‬ ‫חפיפה‬ ‫קיימת‬ ‫תחבורתי‬.‫עתידי‬ ‫ובתכנון‬ ‫התכנון‬ ‫מדיניות‬ ‫בקביעת‬ ‫הארגונים‬ ‫שני‬ ‫את‬ ‫משמשים‬ ‫לאומית‬ ‫ברמה‬ ‫הנתונים‬ ‫פעילויותיהם‬ ‫של‬. ‫נ‬ ‫אוספת‬ ‫המובילים‬ ‫מועצת‬ ‫רק‬ ‫הארגונים‬ ‫משני‬‫לנושא‬ ‫המובהקת‬ ‫זיקתה‬ ‫עקב‬ ‫וזאת‬ ‫תחבורה‬ ‫תוני‬.‫אלה‬ ‫אחר‬ ‫ממקור‬ ‫להשיגם‬ ‫יכולת‬ ‫ואין‬ ‫לארגון‬ ‫החסרים‬ ‫נתונים‬.‫התפעול‬ ‫לצורך‬ ‫משמשים‬ ‫הנתונים‬,‫בקרתו‬ ‫ותכנונו‬.‫מאגר‬ ‫וארגון‬ ‫נתונים‬ ‫באיסוף‬ ‫רב‬ ‫לקושי‬ ‫גורם‬ ‫הארגון‬ ‫של‬ ‫שקוטנו‬ ‫לראות‬ ‫ניתן‬.‫ניתן‬ ‫כך‬ ‫משום‬ ‫מעודכנים‬ ‫שאינם‬ ‫נתונים‬ ‫למצוא‬)1997.( ‫לא‬ ‫ארגון‬ ‫אכן‬ ‫שהוא‬ ‫התעשיינים‬ ‫התאחדות‬ ‫ידי‬ ‫על‬ ‫עצמי‬ ‫באופן‬ ‫נאגרים‬ ‫תחבורתיים‬ ‫לא‬ ‫נתונים‬ ‫תחבורתי‬.‫עתידית‬ ‫למדיניות‬ ‫וכבסיס‬ ‫מהעבר‬ ‫תכנון‬ ‫ומדיניות‬ ‫ביצועים‬ ‫לבחינת‬ ‫משמשים‬ ‫אלה‬ ‫נתונים‬. ‫תחבורתי‬ ‫שימוש‬ ‫יש‬ ‫אלה‬ ‫לנתונים‬ ‫אם‬ ‫רב‬ ‫ספק‬.
  • 107.
    39 ‫טבלה‬26.‫נתונים‬‫חיצוניים‬ ‫תחבורתיים‬ ‫מועצת‬ ‫המסיעים‬ ‫והמובילים‬ ‫התאחדות‬ ‫התעשייני‬ ‫ם‬ ‫נתון‬ ‫ראשוני‬ /‫מעובד‬ ‫הערות‬-‫פעיל‬ ‫מאגר‬, ‫איסוף‬‫זמן‬ ‫מטרה‬ ‫הנתונים‬ ‫סוג‬ X ‫מ‬ ‫הארץ‬ ‫ברחבי‬ ‫ציבורית‬ ‫בתחבורה‬ ‫נסיעה‬ ‫הרגלי‬ ‫סקר‬ ‫תכנון‬ ‫התפעול‬ ‫נסיעה‬ ‫הרגלי‬ ‫סקר‬ ‫הארצי‬1996/7 X X ‫ר‬ ‫תכנון‬ ‫התפעול‬ ‫מטענים‬ ‫סקר‬ ‫ומשלוחים‬ X X ‫מ‬ ‫התח‬ ‫מסלולי‬ ‫את‬ ‫לומדים‬"‫למכרזים‬ ‫בהתאם‬ ‫צ‬ ‫תכנון‬ ‫התפעול‬ ‫תח‬ ‫מסלולי‬ ‫מצאי‬"‫צ‬ X ‫מ‬ ‫תכנון‬ ‫התפעול‬ ‫תח‬ ‫מתקני‬ ‫מצאי‬"‫צ‬/ ‫אמצעי‬ ‫בין‬ X ‫מ‬ ‫ההסעה‬ ‫לחברות‬ ‫יש‬ ‫עליהם‬ ‫באזורים‬ ‫בסקרים‬ ‫שימוש‬ ‫מכרזים‬ ‫וההובלה‬ ‫תכנון‬ ‫התפעול‬ ‫נוסעים‬ ‫ספירות‬ X ‫מ‬ ‫לחברות‬ ‫יש‬ ‫עליהם‬ ‫באזורים‬ ‫בסקרים‬ ‫שימוש‬‫ההסעה‬ ‫מכרזים‬ ‫וההובלה‬ ‫תכנון‬ ‫התפעול‬ ‫נסיעה‬ ‫זמן‬ ‫סקרי‬ X ‫מ‬ ‫הארץ‬ ‫בכל‬ ‫דרכים‬ ‫תאונות‬ ‫בנושא‬ ‫מעובדים‬ ‫נתונים‬ ‫הכרות‬ ‫כללית‬ ‫דרכים‬ ‫תאונות‬ X ‫ר‬ ‫התחבורה‬ ‫משרד‬ ‫הנתונים‬ ‫מקור‬ ‫הכרות‬ ‫כללית‬ ‫רכב‬ ‫כלי‬ ‫מצבת‬ X ‫ר‬ ‫התחבורה‬ ‫משרד‬ ‫הנתונים‬ ‫מקור‬ ‫תכנון‬ ‫התפעול‬ ‫רכישה‬ ‫עלויות‬ X ‫ר‬ ‫בסקרי‬ ‫שימוש‬‫ההסעה‬ ‫לחברות‬ ‫יש‬ ‫עליהם‬ ‫באזורים‬ ‫ם‬ ‫מכרזים‬ ‫וההובלה‬ ‫תכנון‬ ‫התפעול‬ ‫תח‬ ‫תעריפי‬"‫צ‬ X X ‫מ‬ ‫התחבורה‬ ‫משרד‬ ‫של‬ ‫עבודה‬ ‫תוכניות‬ ‫תכנון‬ ‫מדיניות‬ ‫ממשלתיות‬ ‫הוצאות‬ ‫וסופסידיות‬ X ‫ר‬ ‫התחבורה‬ ‫משרד‬ ‫הנתונים‬ ‫מקור‬ ‫הכרות‬ ‫כללית‬ ‫נהיגה‬ ‫רשיונות‬ ‫נתוני‬ ‫טבלה‬27.‫נתונים‬‫לא‬-‫חיצוניים‬ ‫תחבורתיים‬ ‫מועצת‬ ‫המסיעים‬ ‫והמובילים‬ ‫התאחדות‬ ‫התעשיינים‬ ‫נתון‬ ‫ראשוני‬/ ‫מעובד‬ ‫הערות‬-‫פעיל‬ ‫מאגר‬,‫איסוף‬ ‫זמן‬ ‫מטרה‬ ‫הנתונים‬ ‫סוג‬ X X ‫מ‬ ‫חומרים‬ ‫העברת‬ ‫של‬ ‫בנושא‬ ‫בעיקר‬ ‫נתונים‬ ‫איסוף‬ ‫מסוכנים‬ ‫תכנון‬ ‫התפעול‬ ‫סביבה‬ ‫איכות‬ ‫סקרי‬ )‫ורעש‬ ‫אוויר‬ ‫זיהום‬( X ‫מ‬ ‫מהע‬ ‫נתונים‬ ‫איסוף‬‫המקומיות‬ ‫והמועצות‬ ‫יריות‬:‫אב‬ ‫בתי‬, ‫בנויים‬ ‫אזורים‬,‫וכדומה‬ ‫אנשים‬ ‫מספר‬ ‫תכנון‬ ‫התפעול‬ ‫דמוגרפיים‬ ‫נתונים‬ X ‫מ‬ ‫מהלמ‬ ‫שוטף‬ ‫עדכון‬"‫ס‬ ‫מדיניות‬ ‫תכנון‬ ‫והכנסה‬ ‫תעסוקה‬ ‫נתוני‬ X X ‫מ‬ ‫מהלמ‬ ‫שוטף‬ ‫עדכון‬"‫נוספים‬ ‫ממשלה‬ ‫וממשרדי‬ ‫ס‬ ‫מדיניות‬ ‫תכנון‬ ‫ובכלכלה‬ ‫במשק‬ ‫מגמות‬ X X ‫ר‬ ‫מדיניות‬ ‫תכנון‬ ‫ת‬‫מ‬"‫ותמ‬ ‫אות‬"‫מים‬
  • 108.
    40 ‫טבלה‬28.‫פנימיים‬ ‫תחבורתיים‬ ‫נתונים‬ ‫מועצת‬ ‫המסיעים‬ ‫והמובילים‬ ‫התאחדות‬ ‫התעשיינים‬ ‫נתון‬ ‫ראשוני‬/ ‫מעובד‬ ‫הערות‬-‫פעיל‬‫מאגר‬, ‫איסוף‬ ‫זמן‬ ‫מטרה‬ ‫הנתונים‬ ‫סוג‬ X ‫ר‬ ‫ב‬ ‫שיצא‬ ‫בסיסי‬ ‫ספר‬-1997,‫מאגר‬ ‫את‬ ‫לעדכן‬ ‫קושי‬ ‫קיים‬ ‫הנתונים‬,‫מע‬ ‫פעם‬ ‫מידי‬‫חלקי‬ ‫עדכון‬ ‫דכנים‬. ‫בקרת‬ ‫תפעול‬ ‫המסיעים‬ ‫פנקס‬- ‫החברות‬ ‫רשימת‬ ‫למועצת‬ ‫המשתייכות‬ ‫והמסיעים‬ ‫המובילים‬ X ‫ר‬ ‫בשנת‬ ‫שנערך‬ ‫פנימי‬ ‫סקר‬1999,‫תמחיר‬ ‫גיבוש‬ ‫שמטרתו‬ ‫המפעיל‬ ‫של‬ ‫אמת‬ ‫עלויות‬ ‫והצגת‬ ‫ההובלה‬ ‫לענף‬. ‫תכנון‬ ‫תפעול‬ ‫תמחיר‬ ‫ההובלה‬ ‫ענף‬ ‫עלויות‬ X ‫ר‬ ‫חודשים‬ ‫לשלושה‬ ‫אחת‬ ‫המתעדכן‬ ‫נתון‬,‫עדכון‬ ‫מטרתו‬ ‫הובלה‬ ‫עלויות‬:‫עבודה‬,‫דלק‬,‫הון‬,‫ביטוח‬,‫תיקונים‬, ‫צמיגים‬. ‫תכנון‬ ‫תפעול‬ ‫תשומות‬ ‫סל‬- ‫תשומות‬ ‫התייקרות‬ ‫משאיות‬ ‫הפעלת‬, ‫ואוטובוסים‬ ‫טיוליות‬ X ‫ר‬ ‫ב‬ ‫נערך‬ ‫הסקר‬-1997,‫ע‬"‫לתכנון‬ ‫הישראלי‬ ‫המכון‬ ‫י‬ ‫תחבורה‬ ‫השוואת‬ ‫נתונים‬ ‫כלכלית‬ ‫כדאיות‬ ‫בדיקת‬ ‫באחזקת‬ ‫השקעה‬ ‫של‬ ‫דרכים‬‫לנפח‬ ‫בהתאם‬ ‫ותקינותו‬ ‫הרכב‬ X ‫ר‬ ‫בשנת‬ ‫שנערך‬ ‫סקר‬1997,‫חיצוניים‬ ‫יועצים‬ ‫ידי‬ ‫על‬ ‫השוואת‬ ‫נתונים‬ ‫לתחבורה‬ ‫הסולר‬ ‫ייקור‬ ‫משק‬ ‫על‬ ‫והשפעתו‬ ‫ההובלה‬ ‫טבלה‬29.‫לא‬ ‫נתונים‬-‫פנימיים‬ ‫תחבורתיים‬ ‫מועצת‬ ‫המסיעים‬ ‫והמובילים‬ ‫התאחדות‬ ‫התעשיינים‬ ‫נתון‬ ‫ראשוני‬/ ‫מעובד‬ ‫הע‬‫רות‬-‫פעיל‬ ‫מאגר‬, ‫איסוף‬ ‫זמן‬ ‫מטרה‬ ‫הנתונים‬ ‫סוג‬ X ‫ר‬ ‫חברי‬ ‫לכל‬ ‫מופצים‬ ‫הכלכליים‬ ‫והניתוחים‬ ‫הסקירות‬ ‫השונים‬ ‫התקשורת‬ ‫בערוצי‬ ‫ומפורסמים‬ ‫ההתאחדות‬. ‫בקרת‬ ‫תכנון‬ ‫חודשיים‬ ‫ניתוחים‬- ‫תפוקה‬ ‫בנושאי‬,‫תעסוקה‬, ‫ויצוא‬ ‫פריון‬ X ‫ר‬ ‫חברי‬ ‫לכל‬ ‫מופצים‬ ‫הכלכליים‬ ‫והניתוחים‬ ‫הסקירות‬ ‫ההתאחדות‬‫השונים‬ ‫התקשורת‬ ‫בערוצי‬ ‫ומפורסמים‬. ‫בקרת‬ ‫תכנון‬ ‫רבעוניים‬ ‫ניתוחים‬- ‫בתעשייה‬ ‫שכר‬ ‫בנושאי‬, ‫בתעשייה‬ ‫השקעות‬,‫ענף‬ ‫הבנייה‬,‫חוץ‬ ‫סחר‬,‫שוק‬ ‫העבודה‬,‫ושימושיו‬ ‫תוצר‬ X ‫מ‬ ‫חברי‬ ‫לכל‬ ‫מופצים‬ ‫הכלכליים‬ ‫והניתוחים‬ ‫הסקירות‬ ‫השונים‬ ‫התקשורת‬ ‫בערוצי‬ ‫ומפורסמים‬ ‫ההתאחדות‬. ‫בקרת‬ ‫תכנון‬ ‫ניתוחים‬‫שנתיים‬ ‫חצי‬- ‫הכספיים‬ ‫הדוחות‬ ‫ניתוח‬ ‫הבורסאיות‬ ‫החברות‬ ‫של‬ X ‫מ‬ ‫חברי‬ ‫לכל‬ ‫מופצים‬ ‫הכלכליים‬ ‫והניתוחים‬ ‫הסקירות‬ ‫השונים‬ ‫התקשורת‬ ‫בערוצי‬ ‫ומפורסמים‬ ‫ההתאחדות‬. ‫בקרת‬ ‫תכנון‬ ‫שנתיים‬ ‫ניתוחים‬-‫תחזית‬ ‫כלכלית‬ ‫מאקרו‬,‫שכר‬ ‫עבודה‬ ‫ויחסי‬ X ‫ר‬ ‫בר‬ ‫בתעשייה‬ ‫ההתפתחויות‬ ‫להבנת‬ ‫כל‬ ‫המשמש‬ ‫סקר‬‫בעון‬ ‫הבא‬ ‫הרבעון‬ ‫וחיזוי‬ ‫חולף‬ ‫מדיניות‬ ‫תכנון‬ ‫בתעשייה‬ ‫הציפיות‬ ‫סקר‬ X ‫ר‬ ‫בו‬ ‫למשתמשים‬ ‫חשוב‬ ‫ניהולי‬ ‫כלי‬ ‫משמש‬.‫נערך‬ ‫הסקר‬ ‫ע‬ ‫לשנה‬ ‫אחת‬"‫ההתאחדות‬ ‫בשיתוף‬ ‫פילת‬ ‫חברת‬ ‫י‬ ‫מדיניות‬ ‫תכנון‬ ‫הגדול‬ ‫השכר‬ ‫סקר‬ ‫בתעשייה‬ X ‫מ‬ ‫מדיניות‬ ‫תכנון‬ ‫ותחזית‬ ‫חוץ‬ ‫סחר‬ ‫סקירת‬ ‫עולמית‬ X ‫מ‬ ‫ות‬ ‫חוקים‬ ‫מכיל‬‫סביבה‬ ‫איכות‬ ‫בנושא‬ ‫ואמנות‬ ‫קנות‬ ‫מדיניות‬ ‫תכנון‬ ‫בנושא‬ ‫חוקים‬ ‫קובץ‬ ‫סביבה‬ ‫איכות‬
  • 109.
    41 3.4.2.‫בהווה‬ ‫בשימוש‬ ‫אינם‬‫ואשר‬ ‫הארגונים‬ ‫מעונינים‬ ‫בהם‬ ‫החיצוניים‬ ‫הנתונים‬ ‫סוגי‬ ‫גבוהה‬ ‫אגרגציה‬ ‫ברמת‬ ‫תחבורתיים‬ ‫בנתונים‬ ‫מעונינים‬ ‫הארגונים‬ ‫ששני‬ ‫מראים‬ ‫הממצאים‬)‫ארצית‬ ‫רמה‬( ‫ע‬ ‫הקשורים‬ ‫ובקרה‬ ‫תכנון‬ ‫לצורך‬‫השוטף‬ ‫התפעול‬ ‫ם‬.‫מטבע‬ ‫אשר‬ ‫המטענים‬ ‫הובלת‬ ‫נושא‬ ‫על‬ ‫הושם‬ ‫דגש‬ ‫בו‬ ‫עוסקים‬ ‫הארגונים‬ ‫שני‬ ‫הדברים‬.‫היכול‬ ‫את‬ ‫להם‬ ‫אין‬ ‫הארגונים‬ ‫של‬ ‫קוטנם‬ ‫עקב‬‫ת‬‫הנתונים‬ ‫את‬ ‫לאסוף‬ ‫נתונים‬ ‫למאגר‬ ‫בממשק‬ ‫חייבים‬ ‫יהיו‬ ‫ולכן‬ ‫בעצמם‬ ‫הנדרשים‬. ‫טוו‬ ‫ארוך‬ ‫תכנון‬ ‫לצורך‬ ‫כי‬ ‫לראות‬ ‫ניתן‬ ‫תחבורתיים‬ ‫לא‬ ‫לנתונים‬ ‫בהקשר‬‫המובילים‬ ‫מועצת‬ ‫מעונינת‬ ‫ח‬ ‫שונים‬ ‫לאומיים‬ ‫בנתונים‬.‫בחיתוליו‬ ‫נמצא‬ ‫זה‬ ‫תכנון‬ ‫וכל‬ ‫מאחר‬ ‫מהמתואר‬ ‫יותר‬ ‫ספציפי‬ ‫פירוט‬ ‫אין‬. ‫טבלה‬30.‫תחבורתיים‬ ‫נתונים‬ ‫מטרה‬‫מועצת‬ ‫המסיעים‬ ‫והמובילים‬ ‫התאחדות‬ ‫התעשיינים‬ ‫פירוט‬ ‫כללי‬ ‫הנתונים‬ ‫סוג‬ X ‫ול‬ ‫לייעל‬ ‫המטרה‬‫ההסעה‬ ‫מערכת‬ ‫את‬ ‫הוזיל‬ ‫והובלה‬ ‫בקרה‬ ‫ותפעול‬, ‫תכנון‬ ‫מעודכן‬ ‫נתונים‬ ‫מאגר‬ ‫צמתים‬ ‫על‬ ‫מידע‬ ‫שירכז‬ ‫בארץ‬ ‫מרכזיים‬ ‫וצירים‬ ‫אמת‬ ‫בזמן‬ X X ‫תכנון‬ ‫על‬ ‫ומשלוחים‬ ‫מטענים‬ ‫סקר‬ ‫ראשיים‬ ‫צירים‬ X ‫כניסת‬ ‫מועד‬ ‫את‬ ‫להתאים‬ ‫המטרה‬ ‫ככל‬ ‫סמוך‬ ‫שיותר‬ ‫כמה‬ ‫לנמל‬ ‫המשאיות‬ ‫והטעי‬ ‫הפריקה‬ ‫ביצוע‬ ‫לזמני‬ ‫האפשר‬‫נה‬- ‫ואת‬ ‫ההמתנה‬ ‫זמן‬ ‫את‬ ‫לחסוך‬ ‫ובכך‬ ‫בנמל‬ ‫עומס‬ ‫של‬ ‫היווצרותו‬ ‫בקרה‬ ‫ותפעול‬ ‫הנוגע‬ ‫בכל‬ ‫שוטף‬ ‫פרסום‬ ‫מטען‬ ‫אוניות‬ ‫לעגינת‬ ‫בנמלים‬ X ‫והערכות‬ ‫רחב‬ ‫רקע‬ ‫לתת‬ ‫במטרה‬ ‫בפיתוח‬ ‫מדיניות‬ ‫לקביעת‬ ‫מתאימות‬ ‫והמשק‬ ‫התעשייה‬ ‫כללית‬ ‫הכרה‬ ‫המידע‬ ‫של‬ ‫והשקעות‬ ‫עלויות‬ ‫על‬ ‫נתונים‬ ‫בתחבורה‬ X ‫לתמ‬ ‫במטרה‬‫והרחבת‬ ‫פיתוח‬ ‫במדיניות‬ ‫וך‬ ‫הקיים‬ ‫המצאי‬ ‫תכנון‬ ‫ומסילות‬ ‫כבישים‬ ‫מצאי‬ ‫ברזל‬ ‫טבלה‬31.‫לא‬ ‫נתונים‬-‫תחבורתיים‬ ‫מטרה‬‫מועצת‬ ‫המסיעים‬ ‫והמובילים‬ ‫התאחדות‬ ‫התעשיינים‬ ‫פירוט‬ ‫כללי‬ ‫הנתונים‬ ‫סוג‬ ‫כוח‬ ‫עתיר‬ ‫ענף‬ ‫הוא‬ ‫וההובלה‬ ‫ההסעה‬ ‫ענף‬ ‫אדם‬.‫את‬ ‫לייעל‬ ‫המטרה‬‫שתוכל‬ ‫המערכת‬ ‫והן‬ ‫לעובדים‬ ‫הן‬ ‫נאות‬ ‫מענה‬ ‫לתת‬ ‫וההובלה‬ ‫ההסעה‬ ‫בתחומי‬ ‫למעסיקים‬ ‫של‬ ‫הכרה‬ ‫המידע‬ ‫ותכנון‬ ‫חברתיים‬ ‫נתונים‬,‫גיאו‬- ‫ומשפטיים‬ ‫כלכליים‬)‫דיני‬ ‫עבודה‬,‫שכר‬ ‫מגמות‬ ‫משפטיים‬ ‫ותקדימים‬ ‫עובדים‬ ‫זכויות‬ ‫בנושא‬( X ‫שנתית‬ ‫רב‬ ‫עבודה‬ ‫תוכנית‬ ‫להכין‬ ‫המטרה‬ ‫כלכליים‬ ‫נתונים‬ ‫על‬ ‫המבוססת‬‫שכבר‬ ‫אחרים‬ ‫גופים‬ ‫ידי‬ ‫על‬ ‫נאספו‬ ‫תכנון‬ ‫כלכליים‬ ‫נתונים‬-‫מגמות‬ ‫במשק‬,‫כלכליים‬ ‫ניתוחים‬ ‫חברתיים‬ ‫בתחומים‬, ‫תחבורתיים‬,‫פילוחים‬ ‫החקלאות‬ ‫בתחום‬ ‫והתעשייה‬-‫יצוא‬ ‫נתוני‬ ‫וייבוא‬)‫מכולות‬(‫ותשתיות‬
  • 110.
    42 3.4.3.‫הנתונים‬ ‫איסוף‬ ‫בתחום‬‫הארגונים‬ ‫בפני‬ ‫העומדות‬ ‫העיקריות‬ ‫הבעיות‬ ‫בח‬ ‫מתמקדות‬ ‫הבעיות‬‫השגתם‬ ‫ובאופן‬ ‫אחרים‬ ‫בארגונים‬ ‫תחבורתיים‬ ‫נתונים‬ ‫של‬ ‫לקיומם‬ ‫המודעות‬ ‫וסר‬. ‫אלה‬ ‫בעיות‬,‫תקציב‬ ‫קשיי‬ ‫עם‬ ‫יחד‬,‫מסודר‬ ‫מאגר‬ ‫בעזרת‬ ‫להיפתר‬ ‫יכולות‬ ‫והיו‬ ‫קטנים‬ ‫לארגונים‬ ‫אופייניות‬ ‫רב‬-‫משתמשים‬. ‫טבלה‬32.‫הנתונים‬ ‫באיסוף‬ ‫בעיות‬ ‫מועצת‬ ‫המסיעים‬ ‫והמובילים‬ ‫התאחדות‬ ‫התעשיינים‬ ‫הערה‬ ‫הבעיה‬ ‫סוג‬ X ‫יקרה‬ ‫סקרים‬ ‫ועריכת‬ ‫נתונים‬ ‫באיסוף‬ ‫ההשקעה‬,‫צריך‬ ‫לכן‬ ‫כלכלית‬ ‫והן‬ ‫טכנית‬ ‫הן‬ ‫ונגישה‬ ‫יותר‬ ‫זמינה‬ ‫נתונים‬ ‫מערכת‬. ‫תקציב‬ ‫מגבלת‬ X ‫קבלת‬ ‫בתהליך‬ ‫בנתונים‬ ‫בשימוש‬ ‫לחסך‬ ‫מודעות‬ ‫חוסר‬ ‫החלטות‬-‫בתהליך‬ ‫בנתונים‬ ‫שוטף‬ ‫שימוש‬ ‫נעשה‬ ‫שלא‬ ‫כיוון‬ ‫ההחלטות‬ ‫קבלת‬,‫ל‬‫זה‬ ‫בתחום‬ ‫הקיים‬ ‫לחסך‬ ‫מודעות‬ ‫היתה‬ ‫א‬. ‫שלב‬ ‫את‬ ‫ההחלטות‬ ‫קבלת‬ ‫לתהליך‬ ‫יכניסו‬ ‫וכאשר‬ ‫אם‬ ‫לנתונים‬ ‫החשיפה‬,‫להתנהל‬ ‫יוכל‬ ‫לא‬ ‫התהליך‬ ‫ובעתיד‬ ‫סביר‬ ‫בלעדיו‬. ‫החלטות‬ ‫קבלת‬ X ‫המשרדים‬ ‫שני‬ ‫בין‬ ‫נופל‬ ‫מסוכנים‬ ‫חומרים‬ ‫הובלת‬ ‫תחום‬- ‫הסביבה‬ ‫לאיכות‬ ‫והמשרד‬ ‫התחבורה‬ ‫משרד‬,‫ניתן‬ ‫לא‬ ‫כך‬ ‫בשל‬ ‫מענה‬‫זה‬ ‫בתחום‬ ‫בנתונים‬ ‫לצורך‬ ‫ואמין‬ ‫מספק‬ ‫תפעולי‬. ‫בנתונים‬ ‫חוסר‬ 3.4.4.‫המשתמשים‬ ‫לסקר‬ ‫והרלוונטיות‬ ‫הפעולה‬ ‫שיתוף‬ ‫מידת‬ ‫נתונים‬ ‫ספקי‬ ‫להיות‬ ‫יכולים‬ ‫אינם‬ ‫הארגונים‬ ‫שני‬.‫לשמש‬ ‫ויכולים‬ ‫ידם‬ ‫על‬ ‫הנאגרים‬ ‫הנתונים‬ ‫ואופי‬ ‫כמות‬ ‫מזערי‬ ‫הינו‬ ‫תחבורה‬ ‫לתכנון‬.‫ביניהם‬ ‫שוני‬ ‫קיים‬ ‫נתונים‬ ‫כצרכני‬.‫מועצת‬‫נתונים‬ ‫ליותר‬ ‫נזקקת‬ ‫המובילים‬ ‫נסיעה‬ ‫הרגלי‬ ‫לסקרי‬ ‫קשורים‬ ‫שאינם‬ ‫דוחות‬ ‫של‬ ‫עיבוד‬ ‫חלקם‬ ‫אשר‬ ‫תחבורתיים‬.‫התעשיינים‬ ‫התאחדות‬ ‫מטענים‬ ‫עם‬ ‫הקשורים‬ ‫ובעיקר‬ ‫תחבורתיים‬ ‫נתונים‬ ‫למעט‬ ‫נזקקת‬,‫תשתיות‬ ‫מצאי‬,‫סביבה‬ ‫ואיכות‬ ‫עלויות‬. ‫התחבורה‬ ‫למשרד‬ ‫אסטרטגי‬ ‫כשותף‬ ‫לשמש‬ ‫יכולים‬ ‫אלה‬ ‫ארגונים‬ ‫אין‬‫יוכל‬ ‫טוב‬ ‫פעולה‬ ‫שיתוף‬ ‫אך‬ ‫המובילים‬ ‫מועמת‬ ‫מצד‬ ‫להתקבל‬. ‫טבלה‬33.‫פוטנציאלי‬ ‫פעולה‬ ‫שיתוף‬ ‫המסיעים‬ ‫מועצת‬ ‫והמובילים‬ ‫התאחדות‬ ‫התעשיינים‬ ‫הסיווג‬ ‫סוג‬ ‫נתונים‬ ‫ספק‬ 3 1 ‫משתמש‬ ‫אסטרטגי‬ ‫שותף‬)‫ורצון‬ ‫נתונים‬ ‫לאסוף‬ ‫יכולת‬ ‫בעל‬ ‫פעולה‬ ‫לשתף‬(
  • 111.
    43 3.5.‫מ‬‫תכנון‬ ‫שרדי‬‫מחקר‬ ‫ומכוני‬ 3.5.1.‫קיימים‬‫וסקרים‬ ‫נתונים‬ ‫במאגרי‬ ‫ושימוש‬ ‫אחזקה‬ ‫ב‬ ‫מוצגים‬ ‫זו‬ ‫בקטגוריה‬ ‫הנתונים‬‫טבלה‬34‫עד‬‫טבלה‬37. ‫יש‬ ‫זו‬ ‫שבקטגוריה‬ ‫לראות‬ ‫ניתן‬"‫כבדים‬ ‫משתמשים‬"‫תחבורתיים‬ ‫בנתונים‬.‫ואולם‬,‫הארגונים‬ ‫סוגי‬ ‫שני‬ ‫משתמ‬ ‫אינם‬ ‫שנסקרו‬‫ראשוניים‬ ‫בנתונים‬ ‫שים‬.‫מכינים‬ ‫אשר‬ ‫תחבורתיים‬ ‫יועצים‬ ‫מעסיק‬ ‫התכנון‬ ‫משרד‬ ‫שנדרשים‬ ‫ובפורמט‬ ‫בפירוט‬ ‫הנתונים‬ ‫את‬.‫ונסקרו‬ ‫ראשוניים‬ ‫בנתונים‬ ‫משתמשים‬ ‫התחבורתיים‬ ‫היועצים‬ ‫זה‬ ‫בפרויקט‬ ‫אשר‬ ‫תחבורתיים‬ ‫במשתמשים‬ ‫הדן‬ ‫בחלק‬.‫מחקר‬ ‫מכון‬)‫אוניברסיטה‬(‫בדרך‬ ‫מעסיק‬ ‫איננו‬ ‫חיצוני‬ ‫יועצים‬ ‫כלל‬‫שונים‬ ‫ארגונים‬ ‫ידי‬ ‫על‬ ‫מעובדים‬ ‫בנתונים‬ ‫משתמש‬ ‫אך‬ ‫ים‬)‫לחקר‬ ‫המכון‬ ‫כגון‬ ‫התחבורה‬,‫הסביבה‬ ‫לאיכות‬ ‫המשרד‬.( ‫הארגונים‬ ‫סוגי‬ ‫לשני‬ ‫הנדרשים‬ ‫חיצוניים‬ ‫תחבורתיים‬ ‫הלא‬ ‫בנתונים‬ ‫חפיפה‬ ‫קיימת‬.‫שלמעט‬ ‫לראות‬ ‫ניתן‬ ‫ותמ‬ ‫האוכלוסין‬ ‫מפקד‬ ‫נתוני‬"‫מעובד‬ ‫לנתונים‬ ‫הארגונים‬ ‫נזקקים‬ ‫ראשוניים‬ ‫שהינם‬ ‫א‬‫בסעיף‬ ‫כמתואר‬ ‫ים‬ ‫הקודם‬. ‫תחבורתיים‬ ‫נתונים‬ ‫באיסוף‬ ‫עוסקים‬ ‫אלה‬ ‫ארגונים‬ ‫שאין‬ ‫להסיק‬ ‫ניתן‬ ‫ככלל‬.‫ומחקרית‬ ‫תכנונית‬ ‫מטרתם‬ ‫לכן‬ ‫קודם‬ ‫שתואר‬ ‫כפי‬ ‫משיגים‬ ‫הם‬ ‫הנתונים‬ ‫ואת‬. ‫לא‬ ‫נתונים‬ ‫הארגונים‬ ‫אוגרים‬ ‫ואין‬ ‫שכמעט‬ ‫לראות‬ ‫ניתן‬ ‫הקודמת‬ ‫בפסקה‬ ‫למתואר‬ ‫דומה‬ ‫באופן‬ ‫תחבורתיים‬.‫תו‬ ‫מספר‬ ‫קיימות‬‫ייעוץ‬ ‫במשרד‬ ‫מקומיות‬ ‫כניות‬)‫ותמ‬ ‫אב‬ ‫תוכניות‬"‫א‬(‫שונים‬ ‫מחקר‬ ‫ודוחות‬ ‫אוניברסיטאי‬ ‫מחקר‬ ‫במכון‬.
  • 112.
    44 ‫טבלה‬34.‫חיצוניים‬ ‫תחבורתיים‬ ‫נתונים‬ ‫האוניברסיטה‬ ‫ערן‬‫העברית‬ ‫פיטלסון‬ ‫תכנון‬ ‫משרד‬ ‫לרמן‬ ‫נתון‬ ‫ראשוני‬/ ‫מעובד‬ ‫הערות‬–‫פעיל‬ ‫מאגר‬,‫איסוף‬ ‫זמן‬ ‫מטרה‬ ‫הנת‬ ‫סוג‬‫ונים‬ X X ‫תכנון‬ ‫ומחקר‬ ‫נסיעה‬ ‫הרגלי‬ ‫סקר‬ ‫הארצי‬1996/7 X ‫התחבורה‬ ‫יועצי‬ ‫טיפול‬ ‫תחום‬ ‫תכנון‬ ‫ומחקר‬ ‫נסיעה‬ ‫הרגלי‬ ‫סקר‬ ‫מקומיים‬ X X ‫מ‬ ‫התחבורה‬ ‫יועצי‬ ‫טיפול‬ ‫תחום‬ ‫בלרמן‬.‫עסק‬ ‫פיטלסון‬ ‫לירושלים‬ ‫ברכבת‬ ‫שימוש‬ ‫דפוסי‬ ‫בסקר‬ ‫תכנון‬ ‫ומחקר‬ ‫במקומות‬ ‫סקר‬ ‫עבודה‬/‫לימודים‬ X ‫מ‬ ‫טיפול‬ ‫תחום‬‫התחבורה‬ ‫יועצי‬ ‫תכנון‬ ‫בתח‬ ‫נוסעים‬ ‫סקר‬"‫צ‬ X ‫מ‬ ‫התחבורה‬ ‫יועצי‬ ‫טיפול‬ ‫תחום‬ ‫תכנון‬ ‫מוצא‬ ‫סקר‬-‫יעד‬ X X ‫מ‬ ‫התחבורה‬ ‫יועצי‬ ‫טיפול‬ ‫תחום‬ ‫בלרמן‬.‫עסק‬ ‫פיטלסון‬ ‫החניה‬ ‫תקני‬ ‫גישת‬ ‫בבחינת‬ ‫תכנון‬ ‫ומחקר‬ ‫חניה‬ ‫סקר‬ X ‫מ‬ ‫התחבורה‬ ‫יועצי‬ ‫טיפול‬ ‫תחום‬ ‫תכנון‬ ‫מטענים‬ ‫סקר‬ ‫ומשלוחים‬ X X ‫מ‬ ‫טיפו‬ ‫תחום‬‫התחבורה‬ ‫יועצי‬ ‫ל‬.‫שימוש‬ ‫עשה‬ ‫פיטלסון‬ ‫התפתחות‬ ‫על‬ ‫והיום‬ ‫בעבר‬ ‫עבודות‬ ‫להכנת‬ ‫בנתונים‬ ‫בישראל‬ ‫הדרכים‬ ‫מערכת‬ ‫תכנון‬ ‫ומחקר‬ ‫דרכים‬ ‫מצאי‬ X X ‫מ‬ ‫התחבורה‬ ‫יועצי‬ ‫טיפול‬ ‫תחום‬.‫שימוש‬ ‫עשה‬ ‫פיטלסון‬ ‫התפתחות‬ ‫על‬ ‫והיום‬ ‫בעבר‬ ‫עבודות‬ ‫להכנת‬ ‫בנתונים‬ ‫בישראל‬ ‫המסילתית‬ ‫המערכת‬ ‫התפתחות‬ ‫תכנון‬ ‫ומח‬‫קר‬ ‫ברזל‬ ‫מסילות‬ ‫מצאי‬ X X ‫מ‬ ‫התחבורה‬ ‫יועצי‬ ‫טיפול‬ ‫תחום‬ ‫תכנון‬ ‫ומחקר‬ ‫חניה‬ ‫מצאי‬ X X ‫מ‬ ‫התחבורה‬ ‫יועצי‬ ‫טיפול‬ ‫תחום‬,‫ת‬ ‫מטרופולין‬ ‫פרוייקט‬"‫א‬- ‫סביבתיות‬ ‫השלכות‬ ‫תכנון‬ ‫ומחקר‬ ‫תח‬ ‫מסלולי‬ ‫מצאי‬"‫צ‬ X X ‫מ‬ ‫התחבורה‬ ‫יועצי‬ ‫טיפול‬ ‫תחום‬,‫ת‬ ‫מטרופולין‬ ‫פרוייקט‬"‫א‬- ‫סביבתיות‬ ‫השלכות‬ ‫תכנון‬ ‫ו‬‫מחקר‬ ‫תח‬ ‫מתקני‬ ‫מצאי‬"‫צ‬/ ‫אמצעי‬ ‫בין‬ X X ‫מ‬ ‫התחבורה‬ ‫יועצי‬ ‫טיפול‬ ‫תחום‬ ‫תכנון‬ ‫ומחקר‬ ‫תנועה‬ ‫ספירת‬ X ‫מ‬ ‫התחבורה‬ ‫יועצי‬ ‫טיפול‬ ‫תחום‬ ‫תכנון‬ ‫נוסעים‬ ‫ספירות‬ X ‫מ‬ ‫התחבורה‬ ‫יועצי‬ ‫טיפול‬ ‫תחום‬ ‫תכנון‬ ‫ומחקר‬ ‫נסיעה‬ ‫זמן‬ ‫סקרי‬ X ‫מ‬ ‫התחבורה‬ ‫יועצי‬ ‫טיפול‬ ‫תחום‬ ‫תכנון‬ ‫ומחקר‬ ‫דרכים‬ ‫תאונות‬ X X ‫מ‬ ‫אוכלוסייה‬ ‫אפיוניי‬ ‫להעריך‬ ‫שניסו‬ ‫השתמשו‬-‫תכונות‬ ‫סוציואקונומיות‬ ‫תכנון‬, ‫השווא‬‫ה‬ ‫גיל‬ ‫על‬ ‫נתונים‬ ‫ובעלות‬ X ‫מ‬ ‫רמת‬ ‫באיזו‬ ‫תלוי‬ ‫הנדסי‬ ‫או‬ ‫כלכלי‬ ‫יועץ‬ ‫של‬ ‫טיפול‬ ‫תחום‬ ‫עוסקים‬ ‫מפורט‬ ‫תכנון‬ ‫תכנון‬ ‫הקמת‬ ‫עלויות‬ ‫מתקנים‬ X ‫מ‬ ‫רמת‬ ‫באיזו‬ ‫תלוי‬ ‫הנדסי‬ ‫או‬ ‫כלכלי‬ ‫יועץ‬ ‫של‬ ‫טיפול‬ ‫תחום‬ ‫תכ‬‫עוסקים‬ ‫מפורט‬ ‫נון‬ ‫תכנון‬ ‫תפעול‬ ‫עלויות‬ X ‫ר‬ ‫רמת‬ ‫באיזו‬ ‫תלוי‬ ‫הנדסי‬ ‫או‬ ‫כלכלי‬ ‫יועץ‬ ‫של‬ ‫טיפול‬ ‫תחום‬ ‫עוסקים‬ ‫מפורט‬ ‫תכנון‬ ‫תכנון‬, ‫השווא‬‫ה‬ ‫חנייה‬ ‫תעריפי‬ X ‫ר‬ ‫רמת‬ ‫באיזו‬ ‫תלוי‬ ‫הנדסי‬ ‫או‬ ‫כלכלי‬ ‫יועץ‬ ‫של‬ ‫טיפול‬ ‫תחום‬ ‫עוסקים‬ ‫מפורט‬ ‫תכנון‬ ‫תכנון‬, ‫השווא‬‫ה‬ ‫תח‬ ‫תעריפי‬"‫צ‬ X ‫מ‬ ‫של‬ ‫טיפול‬ ‫תחום‬‫רמת‬ ‫באיזו‬ ‫תלוי‬ ‫הנדסי‬ ‫או‬ ‫כלכלי‬ ‫יועץ‬ ‫עוסקים‬ ‫מפורט‬ ‫תכנון‬ ‫תכנון‬, ‫השווא‬‫ה‬ ‫ממשלתיות‬ ‫הוצאות‬ ‫וסופסידיות‬
  • 113.
    45 ‫טבלה‬35.‫לא‬ ‫נתונים‬-‫חיצוניים‬ ‫תחבורתיים‬ ‫האוניברסיטה‬ ‫ערן‬‫העברית‬ ‫פיטלסון‬ ‫תכנון‬ ‫משרד‬ ‫לרמן‬ ‫נתון‬ ‫ראשוני‬/ ‫מעובד‬ ‫הערות‬-‫פעיל‬ ‫מאגר‬, ‫איסוף‬ ‫זמן‬ ‫מ‬‫טרה‬ ‫הנתונים‬ ‫סוג‬ X X ‫מ‬ ‫לפרוייקט‬ ‫בהתאם‬ ‫שונים‬ ‫בנושאים‬ ‫סביבתיים‬ ‫תסקירים‬ ‫תכנון‬ ‫ומחקר‬ ‫סביבה‬ ‫איכות‬ ‫סקרי‬ )‫ורעש‬ ‫אוויר‬ ‫זיהום‬( X X ‫ר‬ ‫איכותו‬ ‫ובכך‬ ‫מהשנתון‬ ‫יותר‬ ‫עדכנית‬ ‫תמונה‬ ‫נותן‬ ‫המפקד‬. ‫שונים‬ ‫בעיבודים‬ ‫ובחלק‬ ‫גולמית‬ ‫בצורה‬ ‫בחלקו‬ ‫שימוש‬ ‫תכנון‬ ‫ומחקר‬ ‫האוכלוסין‬ ‫מפקד‬ ‫והדיור‬1995 X X ‫ר‬ ‫חדשים‬ ‫נתונים‬ ‫יוצרים‬ ‫וגם‬ ‫משתמשים‬ ‫תכנון‬ ‫ומחקר‬ ‫דמוגרפיים‬ ‫נתונים‬ X X ‫מ‬ ‫הכלכלי‬ ‫היועץ‬ ‫של‬ ‫טיפול‬ ‫תחום‬ ‫תכנון‬ ‫ומחקר‬ ‫קרקע‬ ‫שימושי‬ ‫נתוני‬ X X ‫מ‬ ‫הכלכלי‬ ‫היועץ‬ ‫של‬ ‫טיפול‬ ‫תחום‬ ‫תכנון‬ ‫ומחקר‬ ‫והכנסה‬ ‫תעסוקה‬ ‫נתוני‬ X X ‫מ‬ ‫הכלכלי‬ ‫היועץ‬ ‫של‬ ‫טיפול‬ ‫תחום‬ ‫תכנון‬ ‫ומחקר‬ ‫במש‬ ‫מגמות‬‫ובכלכלה‬ ‫ק‬ X X ‫ר‬ ‫תכנון‬ ‫ומחקר‬ ‫תמ‬"‫ותממים‬ ‫אות‬ ‫טבלה‬36.‫פנימיים‬ ‫תחבורתיים‬ ‫נתונים‬ ‫האוניברסיטה‬ ‫ערן‬ ‫העברית‬ ‫פיטלסון‬ ‫תכנון‬ ‫משרד‬ ‫לרמן‬ ‫נתון‬ ‫ראשוני‬/ ‫מעובד‬ ‫הערות‬-‫פעיל‬ ‫מאגר‬,‫איסוף‬ ‫זמן‬ ‫מטרה‬ ‫הנתונים‬ ‫סוג‬ X ‫לציבור‬ ‫חשוף‬ ‫שאינו‬ ‫תוכניות‬ ‫מאגר‬ ‫תכנ‬‫ון‬ ‫תחבורתיות‬ ‫אב‬ ‫תוכניות‬ ‫שונים‬ ‫ליישובים‬ ‫טבלה‬37.‫לא‬ ‫נתונים‬-‫פנימיים‬ ‫תחבורתיים‬ ‫האוניברסיטה‬ ‫ערן‬ ‫העברית‬ ‫פיטלסון‬ ‫תכנון‬ ‫משרד‬ ‫לרמן‬ ‫נתון‬ ‫ראשוני‬/ ‫מעובד‬ ‫הערות‬-‫פעיל‬ ‫מאגר‬, ‫איסוף‬ ‫זמן‬ ‫מטרה‬ ‫הנתונים‬ ‫סוג‬ X ‫ר‬ ‫בשנת‬ ‫נערך‬ ‫הנתונים‬ ‫מאגר‬2002‫והועבר‬‫ללמ‬"‫ולמשרד‬ ‫ס‬ ‫הסביבה‬ ‫לאיכות‬,‫נמצאת‬ ‫לעדכון‬ ‫האחריות‬ ‫כעת‬ ‫כאשר‬ ‫באחריותם‬. ‫מחקר‬ ‫לפיתוח‬ ‫אינדיקטורים‬ ‫בר‬-‫קיימא‬ X ‫ר‬ ‫הלמ‬ ‫עם‬ ‫בשיתוף‬"‫ס‬ ‫מחקר‬ ‫נתונים‬ ‫מאגר‬ ‫של‬ ‫דמוגרפיים‬ ‫למדעי‬ ‫הפקולטה‬ ‫החברה‬ X X ‫ר‬ ‫המערכת‬ ‫עדכון‬ ‫היא‬ ‫פרטי‬ ‫משרד‬ ‫של‬ ‫הבעיה‬.‫משתדלים‬ ‫וב‬ ‫בעיתי‬ ‫העדכון‬ ‫אך‬ ‫שמיש‬ ‫שיהיה‬‫השכבות‬ ‫ערך‬ ‫יורד‬ ‫כך‬ ‫במערכת‬ ‫המצויות‬.‫שיתוף‬ ‫העברית‬ ‫באוניברסיטה‬ ‫קשרי‬ ‫בסיס‬ ‫על‬ ‫אלא‬ ‫כספי‬ ‫בסיס‬ ‫על‬ ‫נעשה‬ ‫לא‬ ‫הפעולה‬ ‫העיריות‬ ‫עם‬ ‫מחקר‬,‫אחרים‬ ‫וגופים‬ ‫ממשלה‬ ‫משרדי‬- ‫למחקר‬ ‫החומר‬ ‫את‬ ‫לשמור‬ ‫האוניברסיטה‬ ‫מתחייבת‬ ‫להם‬ ‫המחקרים‬ ‫תוצאות‬ ‫את‬ ‫ולהעביר‬ ‫פנימי‬. ‫מחקר‬ ‫ותכנון‬ ‫מערכת‬GIS X ‫ר‬ ‫תוכניות‬ ‫מאגר‬,‫לציבור‬ ‫חשוף‬ ‫ואינו‬ ‫במשרד‬ ‫שנערכו‬ ‫תכנון‬ ‫ומתאר‬ ‫אב‬ ‫תוכניות‬ X ‫מ‬ ‫תחבורתיים‬ ‫בנושאים‬,‫סביבתיים‬,‫קרקע‬ ‫שימושי‬ ‫תכנון‬ ‫ומים‬ ‫תכנון‬ ‫וניירות‬ ‫מחקר‬ ‫דוחות‬ ‫עמדה‬
  • 114.
    46 3.5.2.‫בהווה‬ ‫בשימוש‬ ‫אינם‬‫ואשר‬ ‫הארגונים‬ ‫מעונינים‬ ‫בהם‬ ‫החיצוניים‬ ‫הנתונים‬ ‫סוגי‬ ‫צרכי‬ ‫בין‬ ‫חפיפה‬ ‫למצוא‬ ‫ניתן‬ ‫לא‬‫מחקר‬ ‫מכון‬ ‫לבין‬ ‫תכנון‬ ‫משרד‬.‫לצורך‬ ‫נתונים‬ ‫מבקשים‬ ‫אלה‬ ‫גורמים‬ ‫שני‬ ‫בהתאם‬ ‫יתוכננו‬ ‫אשר‬ ‫בסקרים‬ ‫להיאסף‬ ‫שיכולים‬ ‫תחבורה‬ ‫תכנון‬. ‫טבלה‬38.‫תחבורתיים‬ ‫נתונים‬ ‫מטרה‬‫האוניברסיטה‬ ‫ערן‬ ‫העברית‬ ‫פיטלסון‬ ‫תכנון‬ ‫משרד‬ ‫לרמן‬ ‫פירוט‬ ‫כללי‬ ‫הנתונים‬ ‫סוג‬ X ‫המטרה‬‫נוספים‬ ‫שוק‬ ‫פלחי‬ ‫הגדרת‬ ‫היא‬ ‫עבודה‬ ‫למטרות‬ ‫שלא‬ ‫לעיר‬ ‫הנכנסים‬ ‫פלחי‬ ‫הגדרת‬ ‫שוק‬ ‫שלא‬ ‫תנועה‬ ‫ספירות‬ ‫עבודה‬ ‫למטרות‬ X ‫כמות‬ ‫בין‬ ‫הקשר‬ ‫ומציאת‬ ‫בחניה‬ ‫השימוש‬ ‫אפיון‬ ‫הנוסעות‬ ‫המכוניות‬ ‫לכמות‬ ‫החניה‬ ‫מקומות‬ ‫באזור‬ ‫תכנון‬ ‫חניה‬ ‫סקר‬ X ‫מושכי‬ ‫של‬ ‫העונתיות‬ ‫את‬ ‫לאפיין‬ ‫היא‬ ‫המטרה‬ ‫לעי‬ ‫הנסיעות‬‫וממנה‬ ‫ר‬ ‫תכנון‬ ‫ויעד‬ ‫מוצא‬ ‫סקרי‬ X ‫אמיתיים‬ ‫נתונים‬ ‫אין‬ ‫כרגע‬,‫על‬ ‫מבוסס‬ ‫הכל‬ ‫הערכות‬ ‫איסוף‬ ‫והשוואת‬ ‫נתונים‬ ‫לפליטת‬ ‫חיזוי‬ ‫מקדמי‬ ‫רכב‬ ‫של‬ ‫אוויר‬ ‫זיהום‬ X ‫הנוסעים‬ ‫הכבדים‬ ‫הרכב‬ ‫כלי‬ ‫אחוז‬ ‫בחינת‬ ‫רכב‬ ‫סוג‬ ‫לפי‬ ‫הארץ‬ ‫ברחבי‬ ‫שונים‬ ‫במקומות‬, ‫הסביבתית‬ ‫הפגיעה‬ ‫על‬ ‫לעמוד‬ ‫במטרה‬-‫זיהום‬ ‫האו‬‫ורעש‬ ‫ויר‬ ‫תפעול‬ ‫בקרת‬ ‫הכבד‬ ‫הרכב‬ ‫פיצול‬ ‫בפועל‬ X ‫הנתונים‬ ‫את‬ ‫שתעבד‬ ‫מהימנה‬ ‫מערכת‬ ‫בניית‬ ‫הסביבתיים‬ ‫ההיבטים‬ ‫את‬ ‫ותקבל‬ ‫התחבורתיים‬ ‫בהם‬ ‫הקשורים‬.‫אמיתיים‬ ‫מקדמים‬ ‫חסרים‬ ‫זה‬ ‫בתחום‬ ‫בקרת‬ ‫תכנון‬ ‫תפעול‬ ‫בסובב‬ ‫פיזור‬ ‫מודלי‬ ‫עירוני‬ 3.5.3.‫איסוף‬ ‫בתחום‬ ‫הארגונים‬ ‫בפני‬ ‫העומדות‬ ‫העיקריות‬ ‫הבעיות‬‫הנתונים‬ ‫נתונים‬ ‫ותחזוק‬ ‫איסוף‬ ‫של‬ ‫בעיה‬ ‫קיימת‬ ‫קטנים‬ ‫לארגונים‬ ‫כאופייני‬.‫תקציב‬ ‫במגבלות‬ ‫מתבטא‬ ‫הדבר‬, ‫המסופקים‬ ‫הנתונים‬ ‫באיכות‬ ‫שליטה‬ ‫ובאי‬ ‫מעודכנים‬ ‫לא‬ ‫בנתונים‬.‫של‬ ‫הבעיה‬GIS‫לארגונים‬ ‫אופיינית‬ ‫בסקר‬ ‫שהתבטא‬ ‫כפי‬ ‫אחרים‬ ‫ולהרבה‬ ‫אלה‬. ‫טבלה‬39.‫בא‬ ‫בעיות‬‫הנתונים‬ ‫יסוף‬ ‫האוניברסיטה‬ ‫ערן‬ ‫העברית‬ ‫פיטלסון‬ ‫תכנון‬ ‫משרד‬ ‫לרמן‬ ‫הערה‬ ‫הבעיה‬ ‫סוג‬ X X ‫בעבר‬ ‫ואסף‬ ‫שיצר‬ ‫הנתונים‬-‫לשחזר‬ ‫גדול‬ ‫קושי‬ ‫קיים‬ ‫אותם‬)‫ניירת‬"‫אבודה‬",‫דיגיטאליים‬ ‫בפורמטים‬ ‫שמירה‬ ‫וכדומה‬ ‫ישנים‬.(‫המיפוי‬ ‫במערכת‬ ‫היא‬ ‫נוספת‬ ‫בעיה‬ ‫הגיאוגרפי‬)GIS(‫ו‬ ‫בתיעוד‬ ‫קושי‬ ‫קיים‬ ‫בה‬‫הנתונים‬ ‫עדכון‬ ‫נוספים‬ ‫נתונים‬ ‫מאגרי‬ ‫ובאיתור‬. ‫נתונים‬ ‫עדכון‬ X X ‫הגיאוגרפי‬ ‫המידע‬ ‫מערכת‬ ‫תחזוקת‬ ‫של‬ ‫גבוהה‬ ‫עלות‬ ‫בה‬ ‫הנתונים‬ ‫ועדכון‬.‫הבסיס‬ ‫שכבות‬ ‫ברכישת‬ ‫קושי‬ ‫ה‬ ‫למערכת‬-GIS:‫המרכזי‬ ‫המידע‬ ‫מקור‬-‫מפ‬"‫י‬-‫גובה‬ ‫מספק‬ ‫שהוא‬ ‫האינפורמציה‬ ‫עבור‬ ‫רב‬ ‫תשלום‬,‫שגורם‬ ‫מה‬ ‫ביותר‬ ‫שקשה‬ ‫לכך‬‫שיהיה‬ ‫מרכזי‬ ‫נתונים‬ ‫בסיס‬ ‫לערוך‬ ‫לכולם‬ ‫נגיש‬.‫הבסיס‬ ‫נתוני‬ ‫את‬ ‫וימכור‬ ‫שייפתח‬ ‫גוף‬ ‫צריך‬ ‫סבירים‬ ‫עלות‬ ‫בדמי‬ ‫תקציב‬ ‫מגבלות‬
  • 115.
    47 ‫האוניברסיטה‬ ‫ערן‬ ‫העברית‬ ‫פיטלסון‬ ‫תכנון‬ ‫משרד‬ ‫לרמן‬‫הערה‬ ‫הבעיה‬ ‫סוג‬ X ‫תחבורה‬ ‫יועצי‬ ‫עם‬ ‫תקשורת‬ ‫בעיות‬-‫הטרמינולוגיה‬ )‫המונחים‬ ‫מערכת‬(‫הגופים‬ ‫כל‬ ‫בין‬ ‫אחידה‬ ‫איננה‬,‫כך‬ ‫בשל‬ ‫תפיסה‬ ‫ובעיות‬ ‫תכנוניים‬ ‫כשלים‬ ‫נוצרים‬.‫נוצרת‬ ‫הבעיה‬ ‫במערכות‬ ‫ההגדרות‬ ‫בתחום‬ ‫גם‬GIS‫בהתאמה‬ ‫השונות‬ ‫המפות‬ ‫של‬ ‫המידה‬ ‫וקנה‬ ‫הקרקע‬ ‫שימושי‬ ‫בין‬. ‫ואחידות‬ ‫התאמה‬ X ‫וההמלצות‬ ‫התוכניות‬ ‫מימוש‬ ‫אי‬ ‫של‬ ‫מצב‬ ‫קיים‬ ‫במערכת‬ ‫שונים‬ ‫בתחומים‬ ‫מומחים‬ ‫ידי‬ ‫על‬ ‫הניתנות‬.‫היא‬ ‫השאלה‬ ‫החלטות‬ ‫ובין‬ ‫פוליטית‬ ‫מדיניות‬ ‫בין‬ ‫הגבול‬ ‫עובר‬ ‫היכן‬ ‫מחזק‬ ‫אשר‬ ‫יעילות‬‫המשק‬ ‫את‬ ‫ות‬.‫מעבר‬ ‫של‬ ‫מצב‬ ‫גם‬ ‫קיים‬ ‫לשניה‬ ‫אחת‬ ‫מעמדה‬ ‫התכנונית‬ ‫המערכת‬)‫לעיתים‬ ‫מנוגדת‬(‫שנים‬ ‫מספר‬ ‫בתוך‬. ‫החלטות‬ ‫קבלת‬ X ‫תחבורתיים‬ ‫מודלים‬ ‫של‬ ‫בעיות‬-‫לתוך‬ ‫הנתונים‬ ‫הכנסת‬ ‫המודל‬,‫בעייתית‬ ‫נמצאת‬ ‫לעיתים‬)‫סבירות‬ ‫לא‬ ‫תוצאות‬, ‫מגמתיות‬(,‫על‬ ‫ביקורת‬ ‫קיימת‬ ‫שלא‬ ‫תחושה‬ ‫ונוצרת‬ ‫ות‬ ‫המודל‬‫פעולו‬.‫במודל‬ ‫להשתמש‬ ‫קושי‬ ‫קיים‬ ‫כך‬ ‫מתוך‬ ‫בעתיד‬ ‫ולרוכשו‬. ‫הנתונים‬ ‫איכות‬ X ‫תכנון‬ ‫של‬ ‫שנים‬ ‫עשרות‬ ‫של‬ ‫רבדים‬ ‫יש‬ ‫הפיזיים‬ ‫בנתונים‬ ‫ידני‬,‫התוכנית‬ ‫ועריכת‬ ‫הנתונים‬ ‫איסוף‬ ‫שעל‬ ‫מכאן‬ ‫רב‬ ‫זמן‬ ‫מבזבזים‬.‫בו‬ ‫ניסיון‬ ‫לערוך‬ ‫החליט‬ ‫הפנים‬ ‫משרד‬ ‫יחיד‬ ‫ולרכוש‬ ‫ישירות‬ ‫להתקשר‬ ‫יכלו‬ ‫פרטיים‬ ‫משרדים‬‫ות‬ ‫ספציפיים‬ ‫שטחים‬ ‫פי‬ ‫על‬ ‫מידע‬.‫זמן‬ ‫תחסוך‬ ‫כזו‬ ‫מערכת‬ ‫התכנון‬ ‫למשרדי‬ ‫רב‬ ‫וכסף‬.‫להיחשף‬ ‫רב‬ ‫קושי‬ ‫קיים‬ ‫בנוסף‬ ‫תח‬ ‫קווי‬ ‫רשיונות‬ ‫שונים‬ ‫בתחומים‬ ‫נתונים‬ ‫לבסיסי‬"‫צ‬, ‫ארנונה‬ ‫קבצי‬. ‫לנתונים‬ ‫ונגישות‬ ‫זמינות‬ X ‫השיא‬ ‫בשעות‬ ‫ורק‬ ‫אך‬ ‫עוסקים‬ ‫התחבורה‬ ‫יועצי‬-‫בוקר‬ ‫וערב‬-‫מענה‬ ‫נותנים‬ ‫ולא‬‫שימושי‬ ‫של‬ ‫אחרות‬ ‫לבעיות‬ ‫קרקע‬,‫כדוגמת‬:‫עירוני‬ ‫מסחר‬,‫נופש‬,‫תרבות‬,‫שירותים‬. ‫בנתונים‬ ‫חוסר‬ 3.5.4.‫המשתמשים‬ ‫לסקר‬ ‫והרלוונטיות‬ ‫הפעולה‬ ‫שיתוף‬ ‫מידת‬ ‫תחבורתיים‬ ‫נתונים‬ ‫של‬ ‫צרכנים‬ ‫הינם‬ ‫הארגונים‬ ‫שני‬.‫נתוני‬ ‫של‬ ‫מובהק‬ ‫צרכן‬ ‫הינו‬ ‫וייעוץ‬ ‫תכנון‬ ‫משרד‬ ‫מתבסס‬ ‫עליהם‬ ‫אשר‬ ‫ואחרים‬ ‫שוטפים‬ ‫סקרים‬‫היומיומית‬ ‫התכנונית‬ ‫הפעילות‬ ‫ת‬.‫מכון‬ ‫זאת‬ ‫לעומת‬ ‫הנדרשים‬ ‫המחקרים‬ ‫נושאי‬ ‫בסיס‬ ‫על‬ ‫נתונים‬ ‫צרכן‬ ‫הינו‬ ‫המחקר‬.‫נתונים‬ ‫ספקי‬ ‫מהווים‬ ‫אינם‬ ‫הארגונים‬ ‫אסטרטגית‬ ‫בשותפות‬ ‫חלק‬ ‫ליטול‬ ‫יכולים‬ ‫ואינם‬. ‫טבלה‬40.‫פוטנציאלי‬ ‫פעולה‬ ‫שיתוף‬ ‫האוניברסיטה‬ ‫ערן‬ ‫העברית‬ ‫פיטל‬‫סון‬ ‫לרמן‬ ‫תכנון‬ ‫משרד‬ ‫הסיווג‬ ‫סוג‬ ‫נתונים‬ ‫ספק‬ 3 4 ‫משתמש‬ ‫אסטרטגי‬ ‫שותף‬)‫לשתף‬ ‫ורצון‬ ‫נתונים‬ ‫לאסוף‬ ‫יכולת‬ ‫בעל‬ ‫פעולה‬(
  • 116.
    48 4.‫סיכום‬ ‫מידה‬ ‫על‬ ‫להשליך‬‫ניתן‬ ‫מהם‬ ‫אשר‬ ‫פוטנציאלים‬ ‫משתמשים‬ ‫של‬ ‫שונים‬ ‫סוגים‬ ‫בחמישה‬ ‫התמקד‬ ‫הסקר‬ ‫תחבורתייים‬ ‫לא‬ ‫משתמשים‬ ‫עם‬ ‫הפעולה‬ ‫שיתוף‬ ‫של‬ ‫ואופי‬:‫רשוי‬‫מקומיות‬ ‫ות‬,‫ממשלה‬ ‫משרדי‬,‫ארגונים‬ ‫ציבורית‬ ‫במדיניות‬ ‫המעורבים‬,‫מקצועיים‬ ‫ארגונים‬,‫מחקר‬ ‫ומכוני‬ ‫תכנון‬ ‫משרדי‬.‫של‬ ‫ההטרוגניות‬ ‫מידת‬ ‫לתחום‬ ‫שלו‬ ‫הספציפית‬ ‫והנגישות‬ ‫שלו‬ ‫המטרות‬ ‫את‬ ‫יש‬ ‫ארגון‬ ‫לכל‬ ‫כאשר‬ ‫ביותר‬ ‫גבוהה‬ ‫המשתמשים‬ ‫התחבורה‬.‫מוח‬ ‫שוני‬ ‫לעתים‬ ‫קיים‬ ‫משתמשים‬ ‫סוג‬ ‫כל‬ ‫בתוך‬ ‫גם‬‫למשתמש‬ ‫משתמש‬ ‫בין‬ ‫לט‬,‫לא‬ ‫למשל‬ ‫כך‬ ‫השונים‬ ‫הממשלה‬ ‫משרדי‬ ‫בין‬ ‫משותף‬ ‫מכנה‬ ‫קיים‬)‫בתחומו‬ ‫עוסק‬ ‫אחד‬ ‫כל‬ ‫אשר‬(,‫העוסקים‬ ‫הארגונים‬ ‫בין‬ ‫ציבורית‬ ‫במדיניות‬)‫הטבע‬ ‫להגנת‬ ‫החברה‬,‫לאומי‬ ‫ביטוח‬(‫המקצועיים‬ ‫הארגונים‬ ‫ובין‬)‫התאחדות‬ ‫התעשיינים‬,‫והמובילים‬ ‫המסיעים‬ ‫מועצת‬.(‫פ‬ ‫קיימת‬ ‫זאת‬ ‫לעומת‬‫הרשויות‬ ‫בין‬ ‫זהות‬ ‫יותר‬ ‫או‬ ‫חות‬ ‫המחקר‬ ‫ומכוני‬ ‫והייעוץ‬ ‫התכנון‬ ‫משרדי‬ ‫בין‬ ‫מסוים‬ ‫משותף‬ ‫ומכנה‬ ‫השונות‬. ‫היה‬ ‫ניתן‬ ‫תמיד‬ ‫לא‬ ‫אשר‬ ‫תשובות‬ ‫של‬ ‫רב‬ ‫מגוון‬ ‫התקבל‬ ‫הנחקרים‬ ‫הגופים‬ ‫של‬ ‫גוני‬ ‫הרב‬ ‫המבנה‬ ‫בשל‬ ‫ביניהם‬ ‫משותף‬ ‫מכנה‬ ‫למצוא‬)‫תחבורתיים‬ ‫משתמשים‬ ‫בקרב‬ ‫הקיים‬ ‫רחב‬ ‫משותף‬ ‫ממכנה‬ ‫להבדיל‬.(‫מכל‬ ‫מקום‬,‫המשתמשים‬ ‫שבין‬ ‫הגדול‬ ‫השוני‬ ‫למרות‬,‫אחידות‬ ‫ומסקנות‬ ‫משותפים‬ ‫קווים‬ ‫מספר‬ ‫למצוא‬ ‫ניתן‬ ‫נתונים‬ ‫איסוף‬ ‫ומערך‬ ‫סקרים‬ ‫הגדרת‬ ‫של‬ ‫זה‬ ‫בפרויקט‬ ‫הפעולה‬ ‫שיתוף‬ ‫אופי‬ ‫עם‬ ‫בהקשר‬. ‫המקרים‬ ‫במרבית‬)‫המחקר‬ ‫ומכוני‬ ‫התכנון‬ ‫ומשרדי‬ ‫המקומיות‬ ‫הרשויות‬ ‫למעט‬(‫מודעות‬ ‫חוסר‬ ‫קיים‬ ‫היה‬ ‫לנתונים‬‫תחבורתיים‬,‫לתחום‬ ‫הארגון‬ ‫פעילות‬ ‫של‬ ‫הנגישות‬ ‫הבנת‬ ‫לגבי‬ ‫והן‬ ‫והיכן‬ ‫בשוק‬ ‫קיים‬ ‫מה‬ ‫לגבי‬ ‫הן‬ ‫התחבורה‬)‫פוטנציאלי‬ ‫כספק‬ ‫או‬ ‫תחבורתיים‬ ‫בנתונים‬ ‫כמשתמש‬.(‫מחזיקים‬ ‫אינם‬ ‫מהארגונים‬ ‫ניכר‬ ‫חלק‬ ‫והגיאו‬ ‫התחבורתיים‬ ‫בנושאים‬ ‫הקשורים‬ ‫והדוחות‬ ‫הנתונים‬ ‫מערך‬ ‫את‬ ‫מסודר‬ ‫באופן‬-‫כלכליים‬ ‫שברשותם‬.‫בעבר‬ ‫השתמשו‬ ‫בו‬ ‫הסקרים‬ ‫מערך‬ ‫את‬ ‫יסודי‬ ‫באופן‬ ‫לסקור‬ ‫גם‬ ‫התקשו‬ ‫הם‬.‫זו‬ ‫סוגייה‬ ‫הארגון‬ ‫עבור‬ ‫אלה‬ ‫בנתונים‬ ‫השימוש‬ ‫של‬ ‫היעילות‬ ‫מידת‬ ‫על‬ ‫ומאידך‬ ‫העבודה‬ ‫ביצוע‬ ‫על‬ ‫מחד‬ ‫הקשתה‬ ‫לו‬ ‫שמחוצה‬ ‫פונקציות‬ ‫ועבור‬.‫הארגונים‬ ‫שכל‬ ‫הוא‬ ‫יוצא‬ ‫פועל‬,‫משתמשים‬ ‫מהכלל‬ ‫יוצא‬ ‫ללא‬ ‫כמעט‬ ‫בנתונים‬‫מעובדים‬‫אחרים‬ ‫גורמים‬ ‫ידי‬ ‫על‬ ‫ראשוני‬ ‫באופן‬ ‫הנאספים‬)‫פרסומים‬ ‫כולל‬(‫בסקרים‬ ‫או‬ ‫הארגון‬ ‫של‬ ‫התחבורה‬ ‫יועץ‬ ‫ידי‬ ‫על‬ ‫מוגמר‬ ‫כמוצר‬ ‫והמובאים‬ ‫המנותחים‬.‫הארגונים‬ ‫אין‬ ‫זאת‬ ‫מסיבה‬ ‫מסודר‬ ‫באופן‬ ‫מכירים‬)‫לא‬ ‫בכלל‬ ‫ולעתים‬(‫כנתון‬ ‫אותם‬ ‫מזהים‬ ‫אינם‬ ‫ולעיתים‬ ‫הקיים‬ ‫הסקרים‬ ‫מערך‬ ‫את‬ ‫מובהק‬ ‫תחבורתי‬. ‫מההי‬‫מ‬ ‫סובלים‬ ‫שנחקרו‬ ‫הארגונים‬ ‫כל‬ ‫תחבורתיים‬ ‫נתונים‬ ‫של‬ ‫בט‬"‫לקוטן‬ ‫חסרון‬."‫לאגור‬ ‫ביכולתם‬ ‫אין‬ ‫מקיף‬ ‫תחבורתיים‬ ‫נתונים‬ ‫מערך‬ ‫בעצמם‬)‫תחבורה‬ ‫ממשק‬ ‫עם‬ ‫אחרים‬ ‫נתונים‬ ‫כולל‬(‫לנהל‬ ‫ביכולתם‬ ‫ואין‬ ‫שכזה‬ ‫מאגר‬.‫חסרונותיהם‬ ‫כל‬ ‫על‬ ‫מעובדים‬ ‫בנתונים‬ ‫השימוש‬ ‫את‬ ‫מעדיפים‬ ‫אלה‬ ‫ארגונים‬ ‫כך‬ ‫משום‬.‫כל‬ ‫הארגונים‬,‫והגיאו‬ ‫התחבורתיים‬ ‫בנתונים‬ ‫הקיימות‬ ‫הבאות‬ ‫הבעיות‬ ‫את‬ ‫ציינו‬ ‫הממשלה‬ ‫משרדי‬ ‫כולל‬- ‫נגישים‬ ‫הם‬ ‫אליהם‬ ‫כלכליים‬:1.‫נתונים‬ ‫ועיבוד‬ ‫לאיסוף‬ ‫תקציב‬ ‫מגבלות‬;2.‫על‬ ‫העונים‬ ‫בנתונים‬ ‫חוסר‬ ‫צורכיה‬‫ם‬;3.‫קיימים‬ ‫לנתונים‬ ‫ונגישות‬ ‫זמינות‬ ‫חוסר‬;4.‫על‬ ‫המנוהלים‬ ‫הנתונים‬ ‫בעדכון‬ ‫קושי‬‫ידם‬;5. ‫הנתונים‬ ‫באופי‬ ‫ואחידות‬ ‫התאמה‬ ‫של‬ ‫בעיות‬;6.‫הצרכים‬ ‫על‬ ‫עונה‬ ‫או‬ ‫ברורה‬ ‫תמיד‬ ‫שאינה‬ ‫נתונים‬ ‫איכות‬. ‫מהעבודה‬ ‫ללמוד‬ ‫שניתן‬ ‫כפי‬,‫הארגונים‬ ‫כל‬,‫שונים‬ ‫תחבורתיים‬ ‫בנתונים‬ ‫מעונינים‬.‫כולם‬,‫ללא‬ ‫כמעט‬ ‫ב‬ ‫שהוקראו‬ ‫שונים‬ ‫תחבורתיים‬ ‫נתונים‬ ‫בקבלת‬ ‫התעניינותם‬ ‫את‬ ‫הביעו‬ ‫מהכלל‬ ‫יוצא‬‫עני‬ ‫מתוך‬ ‫פניהם‬‫ין‬ ‫להכירם‬ ‫ורצון‬,‫בהם‬ ‫ישתמשו‬ ‫וכיצד‬ ‫איך‬ ‫לדעת‬ ‫מבלי‬ ‫עדיין‬ ‫אך‬.‫אליו‬ ‫מרכזי‬ ‫נתונים‬ ‫מאגר‬ ‫זאת‬ ‫מסיבה‬
  • 117.
    49 ‫זה‬ ‫צורך‬ ‫על‬‫יענה‬ ‫נגישות‬ ‫להם‬ ‫תהיה‬.‫לצורך‬ ‫הנדרשים‬ ‫ספציפיים‬ ‫נתונים‬ ‫הינם‬ ‫נתונים‬ ‫של‬ ‫אחר‬ ‫סוג‬ ‫השוטפת‬ ‫פעילותם‬.‫קטגוריות‬ ‫בחמש‬ ‫לאפיין‬ ‫ניתן‬ ‫אלה‬ ‫נתונים‬ ‫אופי‬ ‫את‬:1.‫מעובדים‬ ‫נתונים‬)‫לא‬ ‫ראשוניים‬(;2.‫ולאומית‬ ‫ארצית‬ ‫ברמה‬ ‫נתונים‬ ‫הרבה‬)‫מדיניות‬ ‫קביעת‬ ‫לצורך‬ ‫בעיקר‬(;3.‫נתונים‬ ‫יותר‬ ‫איכותיים‬ ‫ופחות‬ ‫כמותיים‬;4.‫רב‬-‫נתונים‬ ‫של‬ ‫גוניות‬:‫וגיאו‬ ‫תחבורתיים‬ ‫נתונים‬-‫כלכליים‬.‫הנתונים‬ ‫מסוים‬ ‫כיוון‬ ‫לאפיין‬ ‫ניתן‬ ‫ולא‬ ‫גדול‬ ‫מגוון‬ ‫כוללים‬ ‫התחבורתיים‬)‫הארגון‬ ‫באופי‬ ‫תלוי‬(‫מצאי‬ ‫נתוני‬ ‫כגון‬ ‫ואמצעים‬ ‫תשתיות‬,‫ונוסעים‬ ‫תנועה‬ ‫ספירות‬,‫עלויות‬,‫מגמות‬,‫דרכים‬ ‫תאונות‬,‫נסיעה‬ ‫הרגלי‬ ‫סקרי‬)‫ארצי‬ ‫ומקומיים‬(,‫אב‬ ‫תוכניות‬,‫קרקע‬ ‫שימושי‬ ‫תכנון‬;5.‫נדרשים‬ ‫אינם‬ ‫המקרים‬ ‫במרבית‬ ‫הכמותיים‬ ‫הנתונים‬ ‫מהסקרים‬ ‫כנובע‬ ‫גבוהה‬ ‫פירוט‬ ‫ברמת‬)‫הצורך‬ ‫לכן‬‫מעובדים‬ ‫בנתונים‬ ‫ובשימוש‬ ‫נתונים‬ ‫של‬ ‫באגרגציה‬.( ‫למאגר‬ ‫בנגישות‬ ‫הצורך‬ ‫את‬ ‫ציינו‬ ‫מהארגונים‬ ‫ניכר‬ ‫שחלק‬ ‫יצוין‬GIS‫מרכזי‬.‫את‬ ‫אין‬ ‫הארגונים‬ ‫למרבית‬ ‫היכולת‬,‫הידע‬,‫בעצמם‬ ‫כזה‬ ‫מאגר‬ ‫לנהל‬ ‫מנת‬ ‫על‬ ‫לנתונים‬ ‫והנגישות‬ ‫התקציב‬. ‫לאופ‬ ‫בהתאם‬ ‫לארגון‬ ‫מארגון‬ ‫משתנה‬ ‫הוא‬ ‫גם‬ ‫בנתונים‬ ‫העניין‬ ‫סוג‬‫יו‬.‫אחיד‬ ‫קו‬ ‫אין‬ ‫כאן‬ ‫גם‬.‫לסווג‬ ‫ניתן‬ ‫עיקריות‬ ‫קטגוריות‬ ‫פי‬ ‫על‬ ‫המטרות‬ ‫את‬:1.‫על‬ ‫ברמת‬ ‫תכנון‬)‫מדיניות‬ ‫לקביעת‬ ‫בעיקר‬(;2.‫מפורט‬ ‫תכנון‬; 3.‫תכנון‬ ‫בקרת‬ ‫לצורך‬ ‫נתונים‬ ‫השוואת‬;4.‫תפעול‬ ‫תכנון‬;5.‫תפעול‬ ‫בקרת‬;6.‫המידע‬ ‫של‬ ‫כללית‬ ‫הכרה‬; ‫נזקקי‬ ‫הממשלה‬ ‫משרדי‬ ‫שמרבית‬ ‫עולה‬ ‫מהמחקר‬‫מדיניות‬ ‫ולקביעת‬ ‫כללית‬ ‫ברמה‬ ‫תכנון‬ ‫לצורך‬ ‫למידע‬ ‫ם‬. ‫יותר‬ ‫פרטני‬ ‫למידע‬ ‫נזקקות‬ ‫המקומיות‬ ‫הרשויות‬ ‫וכן‬ ‫וייעוץ‬ ‫תכנון‬ ‫משרדי‬,‫הספציפי‬ ‫לפרויקט‬ ‫בהתאם‬ ‫המתוכנן‬.‫ותפעולית‬ ‫תכנונית‬ ‫בקרה‬ ‫לצורך‬ ‫לנתונים‬ ‫גם‬ ‫בנוסף‬ ‫נזקקות‬ ‫המקומיות‬ ‫הרשויות‬.‫מכוני‬ ‫לנוש‬ ‫בהתאם‬ ‫מפורט‬ ‫למידע‬ ‫נזקקים‬ ‫מחקר‬‫ידם‬ ‫על‬ ‫הנחקר‬ ‫א‬.‫במדיניות‬ ‫העוסקים‬ ‫הן‬ ‫אחרים‬ ‫ארגונים‬ ‫ספציפית‬ ‫בעיה‬ ‫עם‬ ‫להתמודד‬ ‫מנת‬ ‫על‬ ‫ספציפי‬ ‫למידע‬ ‫אחד‬ ‫מצד‬ ‫נזקקים‬ ‫מקצועיים‬ ‫ארגונים‬ ‫והן‬ ‫ציבורית‬ ‫וביצועים‬ ‫נתונים‬ ‫להשוות‬ ‫מנת‬ ‫על‬ ‫יותר‬ ‫כללי‬ ‫למידע‬ ‫נזקקים‬ ‫שני‬ ‫ומצד‬.‫נזקקים‬ ‫מקצועיים‬ ‫ארגונים‬ ‫תכנון‬ ‫עם‬ ‫הקשור‬ ‫למידע‬ ‫גם‬ ‫בנוסף‬‫התפעול‬ ‫ובקרת‬ ‫התפעול‬. ‫בנתון‬ ‫להשתמש‬ ‫המבקש‬ ‫ארגון‬ ‫שלעתים‬ ‫נמצא‬ ‫השונים‬ ‫המשתמשים‬ ‫בין‬ ‫תאום‬ ‫כל‬ ‫קיום‬ ‫אי‬ ‫שעקב‬ ‫יצוין‬ ‫הארגונים‬ ‫אחד‬ ‫של‬ ‫כפלט‬ ‫נתון‬ ‫אותו‬ ‫לקיום‬ ‫כלל‬ ‫מודע‬ ‫איננו‬ ‫מסוים‬.‫אינו‬ ‫הנתון‬ ‫ארגון‬ ‫אותו‬ ‫להערכת‬ ‫כלל‬ ‫קיים‬.‫למשל‬ ‫כך‬,‫מ‬ ‫גורמים‬ ‫ידי‬ ‫על‬ ‫הנדרשים‬ ‫סביבה‬ ‫איכות‬ ‫סקרי‬‫המשרד‬ ‫ידי‬ ‫על‬ ‫ומיוצרים‬ ‫ספר‬ ‫הסביבה‬ ‫לאיכות‬.‫מרכזי‬ ‫נתונים‬ ‫מאגר‬ ‫בהקמת‬ ‫הצורך‬ ‫על‬ ‫מצביעה‬ ‫זה‬ ‫תהליך‬ ‫תקינות‬ ‫אי‬. ‫התחבורה‬ ‫משרד‬ ‫עם‬ ‫פעולה‬ ‫בשיתוף‬ ‫רצונם‬ ‫את‬ ‫הביעו‬ ‫הארגונים‬ ‫כל‬,‫להיות‬ ‫יכולים‬ ‫מעוטם‬ ‫רק‬ ‫אך‬ ‫אסטרטגיים‬ ‫שותפים‬,‫הגדולים‬ ‫הארגונים‬ ‫אלה‬,‫קרי‬,‫והארגונ‬ ‫השונים‬ ‫הממשלה‬ ‫משרדי‬‫הפועלים‬ ‫ים‬ ‫בחסותם‬.‫בבניית‬ ‫אסטרטגים‬ ‫שותפים‬ ‫להיות‬ ‫הקטנים‬ ‫הארגונים‬ ‫של‬ ‫בכוחם‬ ‫אין‬ ‫החוקרים‬ ‫להערכת‬ ‫נתונים‬ ‫מאגר‬.‫אחרת‬ ‫או‬ ‫כזו‬ ‫ברמה‬ ‫תחבורתיים‬ ‫נתונים‬ ‫של‬ ‫צרכנים‬ ‫הינם‬ ‫הארגונים‬ ‫כל‬.‫של‬ ‫הצרכים‬ ‫ההתעניינו‬ ‫לתחום‬ ‫ממוקדים‬ ‫אלה‬ ‫נתונים‬‫ת‬‫ב‬ ‫לראות‬ ‫ניתן‬ ‫כך‬ ‫ומשום‬ ‫הארגון‬ ‫של‬ ‫הספציפי‬‫משתמש‬ ‫הם‬ "‫מוגבל‬) "‫הקלאסיים‬ ‫התחבורתיים‬ ‫למשתמשים‬ ‫בניגוד‬.(‫המקומיות‬ ‫הרשויות‬ ‫הינם‬ ‫מהכלל‬ ‫יוצאים‬, ‫כמשתמש‬ ‫לראות‬ ‫ניתן‬ ‫אותם‬ ‫גם‬ ‫אך‬ ‫תחבורה‬ ‫תכנון‬ ‫עם‬ ‫משולב‬ ‫שעיסוקם‬ ‫מחקר‬ ‫ומכוני‬ ‫תכנון‬ ‫משרדי‬ "‫מוגבל‬"‫תחבורה‬ ‫יועצי‬ ‫ידי‬ ‫על‬ ‫המעובדים‬ ‫בנתונים‬ ‫משתמשים‬ ‫והם‬ ‫מאחר‬.‫אר‬ ‫נמצאו‬ ‫ולא‬ ‫כמעט‬‫גונים‬ ‫משמעותיים‬ ‫נתונים‬ ‫ספקי‬ ‫להיות‬ ‫היכולים‬.‫הגדולים‬ ‫הארגונים‬)‫הממשלה‬ ‫משרדי‬(‫ספקי‬ ‫להיות‬ ‫יכולים‬ ‫בתחומו‬ ‫אחד‬ ‫כל‬ ‫ספציפיים‬ ‫נתונים‬.‫נתונים‬ ‫לספק‬ ‫היכול‬ ‫ישראל‬ ‫מקרקעי‬ ‫מנהל‬ ‫הינו‬ ‫ביותר‬ ‫המשמעותי‬ ‫קרקע‬ ‫שימושי‬ ‫על‬.‫הפנים‬ ‫משרד‬)‫התכנון‬ ‫מנהל‬(‫קלאסי‬ ‫נתונים‬ ‫צרכן‬ ‫הינו‬ ‫זאת‬ ‫לעומת‬‫ספק‬ ‫ואיננו‬)‫אך‬ ‫משמעותי‬ ‫אסטרטגי‬ ‫שותף‬ ‫להיות‬ ‫יכול‬.(‫אשר‬ ‫לאומי‬ ‫לביטוח‬ ‫המוסד‬ ‫הוא‬ ‫הארגונים‬ ‫מכל‬ ‫דופן‬ ‫יוצא‬ ‫תחבורתיים‬ ‫בנתונים‬ ‫מעוניין‬ ‫איננו‬)‫זה‬ ‫בפרויקט‬ ‫משמעותיים‬ ‫שאינם‬ ‫נקודתיים‬ ‫למעט‬(‫להיות‬ ‫יכול‬ ‫אך‬
  • 118.
    50 ‫תח‬ ‫למתכנני‬ ‫יסייעו‬‫אשר‬ ‫דמוגרפיים‬ ‫כלכליים‬ ‫סוציו‬ ‫נתונים‬ ‫של‬ ‫משמעותי‬ ‫ספק‬‫בורה‬)‫תפרוסת‬ ‫מועסקים‬,‫מובטלים‬,‫וכו‬ ‫ספר‬ ‫בית‬ ‫בגיל‬ ‫ילדים‬'.( ‫ארצי‬ ‫נסיעה‬ ‫הרגלי‬ ‫סקר‬ ‫עם‬ ‫בהקשר‬,‫אותו‬ ‫הכירו‬ ‫לא‬ ‫לכך‬ ‫מעבר‬ ‫אך‬ ‫קיומו‬ ‫על‬ ‫ידעו‬ ‫מהארגונים‬ ‫ניכר‬ ‫חלק‬ ‫ממנו‬ ‫להפיק‬ ‫הניתן‬ ‫ואת‬.‫תחבורה‬ ‫לתכנון‬ ‫נגישות‬ ‫להם‬ ‫העוסקים‬ ‫ארגונים‬ ‫מהכלל‬ ‫יוצאים‬)‫הפנים‬ ‫משרד‬, ‫וייעוץ‬ ‫תכנון‬ ‫משרדי‬,‫מחקר‬ ‫מכוני‬.(‫לסקר‬ ‫מודעות‬ ‫נמצאה‬ ‫התיירות‬ ‫במשרד‬,‫משתמשים‬ ‫שלא‬ ‫למרות‬ ‫בו‬,‫בישראל‬ ‫האוכלוסייה‬ ‫של‬ ‫מרחביים‬ ‫נופש‬ ‫דפוסי‬ ‫בו‬ ‫לכלול‬ ‫הומלץ‬ ‫כאשר‬)‫התיור‬ ‫מטרות‬ ‫פי‬ ‫על‬ ‫הקלאסיות‬.(‫ארגונים‬ ‫אותם‬ ‫בקרב‬ ‫בעיקר‬ ‫אך‬ ‫יותר‬ ‫גבוהה‬ ‫מודעות‬ ‫מקומיים‬ ‫נסיעה‬ ‫הרגלי‬ ‫לסקרי‬ ‫והרשויות‬ ‫לכן‬ ‫קודם‬ ‫שתארו‬‫המקומיות‬.‫התעניינות‬ ‫את‬ ‫גם‬ ‫הביעו‬ ‫ארגונים‬ ‫אותם‬‫ם‬‫בנתונים‬ ‫בשימוש‬ ‫נוספים‬ ‫לאומיים‬)‫תחבורתיים‬ ‫לא‬(‫ותמא‬ ‫האוכלוסין‬ ‫מפקד‬ ‫כגון‬"‫שונות‬ ‫ות‬.‫עלה‬ ‫הסביבה‬ ‫איכות‬ ‫נושא‬ ‫הטבע‬ ‫להגנת‬ ‫והחברה‬ ‫הסביבה‬ ‫לאיכות‬ ‫המשרד‬ ‫בחקר‬ ‫מודגש‬ ‫באופן‬,‫אך‬ ‫משיקים‬ ‫תחומים‬ ‫נמצאו‬ ‫כאשר‬ ‫מידע‬ ‫מערכת‬ ‫ללא‬ ‫עדיין‬‫משולבת‬.‫נטו‬ ‫נתונים‬ ‫צרכן‬ ‫הינה‬ ‫הטבע‬ ‫להגנת‬ ‫שהחברה‬ ‫בזמן‬ ‫בו‬,‫המשרד‬ ‫האחרים‬ ‫הגורמים‬ ‫לכל‬ ‫נתונים‬ ‫ספק‬ ‫להיות‬ ‫יכול‬ ‫הסביבה‬ ‫לאיכות‬)‫תכנון‬ ‫גורמי‬ ‫והן‬ ‫שצוינו‬ ‫אלה‬ ‫הן‬ ‫תחבורה‬.(‫התאחדות‬ ‫ידי‬ ‫ועל‬ ‫והמובילים‬ ‫המסיעים‬ ‫מועצת‬ ‫ידי‬ ‫על‬ ‫הודגש‬ ‫מטענים‬ ‫הובלת‬ ‫נושא‬ ‫התעשיינים‬.‫ב‬ ‫חוסר‬ ‫קיים‬ ‫כאן‬‫נתונים‬,‫אך‬ ‫אחרים‬ ‫במקומות‬ ‫הקיימים‬ ‫קלאסיים‬ ‫תחבורה‬ ‫נתוני‬ ‫הן‬ ‫מטענים‬ ‫סקרי‬ ‫עם‬ ‫הקשורים‬ ‫נתונים‬ ‫והן‬ ‫אליהם‬ ‫נגישים‬ ‫אינם‬ ‫הארגונים‬.‫מהווה‬ ‫התעשיינים‬ ‫התאחדות‬ ‫לה‬ ‫משיק‬ ‫אך‬ ‫תחבורה‬ ‫איננו‬ ‫עיסוקו‬ ‫שתחום‬ ‫מקצועי‬ ‫ארגון‬ ‫של‬ ‫קלאסי‬ ‫מודל‬.‫נמצאה‬ ‫לא‬ ‫זה‬ ‫לארגון‬ ‫תחבורה‬ ‫לנתוני‬ ‫משמעותית‬ ‫זיקה‬‫כספק‬ ‫והן‬ ‫כצרכן‬ ‫הן‬. ‫לסיכום‬,‫נתונים‬ ‫מאגרי‬ ‫יצירת‬ ‫על‬ ‫תחבורתיים‬ ‫הלא‬ ‫המשתמשים‬ ‫של‬ ‫שההשפעה‬ ‫נמצא‬ ‫בעבודה‬ ‫עיסוקם‬ ‫לתחום‬ ‫ומוגבלת‬ ‫מצומצמת‬ ‫תחבורתיים‬.‫משמעותיים‬ ‫נתונים‬ ‫ספקי‬ ‫להיות‬ ‫יכולים‬ ‫אינם‬ ‫רובם‬ ‫שבתחומם‬ ‫הנתונים‬ ‫לסוגי‬ ‫למעט‬,‫ב‬ ‫ואולם‬ ‫שונות‬ ‫ברמות‬ ‫נתונים‬ ‫צרכני‬ ‫הינם‬ ‫כולם‬ ‫אך‬‫נתונים‬ ‫עיקר‬ ‫מעובדים‬.‫משתמשים‬ ‫לאותם‬ ‫אשר‬ ‫מרכזי‬ ‫נתונים‬ ‫במאגר‬ ‫לצורך‬ ‫סימוכין‬ ‫נותנים‬ ‫אלה‬ ‫מאפיינים‬)‫או‬ ‫יועציהם‬(‫אליו‬ ‫נגישות‬ ‫תהיה‬.‫התחבורתיים‬ ‫בסקרים‬ ‫להשתלב‬ ‫שיוכלו‬ ‫שונים‬ ‫ספציפיים‬ ‫פרמטרים‬ ‫המתאימים‬ ‫בפרקים‬ ‫ארגון‬ ‫כל‬ ‫עבור‬ ‫מתוארים‬ ‫השונים‬.‫למקורות‬ ‫לפנות‬ ‫מומלץ‬ ‫מחקר‬ ‫כהמשך‬‫מידע‬ ‫בארגונים‬ ‫נוספים‬)‫הפנים‬ ‫במשרדי‬ ‫בעיקר‬,‫החינוך‬,‫השיכון‬,‫הסביבה‬ ‫איכות‬,‫מקרקעי‬ ‫ומנהל‬ ‫התיירות‬ ‫ישראל‬(‫בפרק‬ ‫כמתואר‬2.3.
  • 119.
    51 ‫מידע‬ ‫מקורות‬ ‫רשימת‬ ‫בעברית‬‫מקורות‬: 1.‫לאה‬ ‫אחדות‬)‫עורכת‬(,)2002.(‫שנתית‬ ‫סקירה‬2001.‫ירושלים‬:‫לאומי‬ ‫לביטוח‬ ‫המוסד‬ 2.‫הפנים‬ ‫משרד‬)2003.(‫לקבל‬ ‫בקשה‬‫חדרה‬ ‫לעיר‬ ‫מתאר‬ ‫תוכנית‬ ‫לתכנון‬ ‫הצעות‬ ‫ת‬.‫ירושלים‬:‫מינהל‬ ‫הפנים‬ ‫משרד‬ ‫התכנון‬. 3.‫הטבע‬ ‫להגנת‬ ‫החברה‬-‫המנכ‬ ‫לשכת‬"‫ל‬)2002.(‫פעילות‬ ‫סיכום‬ ‫הטבע‬ ‫להגנת‬ ‫החברה‬2001-2002. ‫ת‬"‫א‬:‫הטבע‬ ‫להגנת‬ ‫החברה‬. 4.‫הסביבה‬ ‫לאיכות‬ ‫המשרד‬)1999.(‫בתכנון‬ ‫קונפליקטים‬ ‫ניהול‬,‫סביבה‬ ‫ואיכות‬ ‫פיתוח‬.‫ירושלים‬: ‫ה‬‫הסביבה‬ ‫לאיכות‬ ‫המשרד‬ ‫לתכנון‬ ‫אגף‬. 5.‫הסביבה‬ ‫לאיכות‬ ‫המשרד‬)2000.(‫בישראל‬ ‫קיימא‬ ‫בר‬ ‫לפיתוח‬ ‫אסטרטגיה‬ ‫לקראת‬.‫ירושלים‬: ‫הסביבה‬ ‫לאיכות‬ ‫המשרד‬ ‫לתכנון‬ ‫האגף‬. 6.‫הסביבה‬ ‫לאיכות‬ ‫המשרד‬)2001.(‫בישראל‬ ‫האוויר‬ ‫איכות‬ ‫ניטור‬.‫ירושלים‬:‫מנ‬"‫לאיכות‬ ‫המשרד‬ ‫א‬ ‫הסביבה‬. 7.‫כוכבא‬,‫דוד‬)1998.(‫תוכנית‬-‫ארגוני‬ ‫מבנה‬ ‫לשינוי‬ ‫הועדה‬ ‫אב‬.‫ת‬"‫א‬:‫והמסיעים‬ ‫המובילים‬ ‫מועצת‬ ‫בישראל‬. 8.‫התיירות‬ ‫משרד‬)1996.(‫תיירים‬ ‫הסעת‬ ‫מפעילי‬ ‫בקרב‬ ‫מחקר‬-‫דו‬"‫מסכם‬ ‫ח‬.‫ירושלים‬:‫משרד‬ ‫התיירות‬. 9.‫נתניה‬ ‫עיריית‬)2002.(‫סטטיסטי‬ ‫שנתון‬2001‫נתניה‬,‫מספר‬3.‫נתניה‬:‫למידע‬ ‫היחידה‬ ‫וסטטיסטיקה‬,‫ההנדסה‬ ‫מנהל‬,‫המט‬‫נתניה‬ ‫עיריית‬ ‫בדרכים‬ ‫לבטיחות‬ ‫ה‬. ‫מקורות‬‫מהאינטרנט‬: 1.‫נתניה‬ ‫עיריית‬ ‫של‬ ‫אינטרנט‬ ‫אתר‬) :il.muni.netanya.www://http( 2.‫התיירות‬ ‫משרד‬ ‫של‬ ‫אינטרנט‬ ‫אתר‬) :http://www.tourism.gov.il( 3.‫אינ‬ ‫אתר‬‫הפנים‬ ‫משרד‬ ‫של‬ ‫טרנט‬) :http://www.moin.gov.il( 4.‫הסביבה‬ ‫לאיכות‬ ‫המשרד‬ ‫של‬ ‫האינטרנט‬ ‫אתר‬) :www.environment.gov.il( 5.‫ישראל‬ ‫מקרקעי‬ ‫מנהל‬ ‫של‬ ‫האינטרנט‬ ‫אתר‬) :www.mmi.gov.il( 6.‫הלאומי‬ ‫הביטוח‬ ‫של‬ ‫אינטרנט‬ ‫אתר‬:www.btl.gov.il. 7.‫והמסיעים‬ ‫המובילים‬ ‫מועצת‬ ‫של‬ ‫אינטרנט‬ ‫אתר‬:www.mycar.co.il/movilim.html 8.‫התעשיינים‬ ‫התאחדות‬ ‫של‬ ‫אינטרנט‬ ‫אתר‬) :http://www.industry.org.il( 9.‫ש‬ ‫אינטרנט‬ ‫אתר‬‫העברית‬ ‫האוניברסיטה‬ ‫ל‬: http://www.atar.mscc.huji.ac.il/~geo/personal/Feitelson.html
  • 120.
    52 ‫א‬ ‫נספח‬'-‫הראיונות‬ ‫סיכומי‬ ‫נספח‬‫מביא‬‫זה‬13‫הסקר‬ ‫במהלך‬ ‫שנערכו‬ ‫ראיונות‬ ‫סיכומי‬.‫חלקים‬ ‫חמישה‬ ‫כולל‬ ‫סיכום‬ ‫כל‬: ‫א‬.‫התחבורתית‬ ‫המערכת‬ ‫עם‬ ‫הקשר‬ ‫ואפיון‬ ‫הארגון‬ ‫פעילות‬ ‫מהות‬-‫ל‬ ‫נחלק‬ ‫זה‬ ‫חלק‬‫שניים‬:‫הסעיף‬ ‫בהם‬ ‫התחומים‬ ‫את‬ ‫מאפיין‬ ‫השני‬ ‫והסעיף‬ ‫פעילותו‬ ‫ומהות‬ ‫הארגון‬ ‫מבנה‬ ‫את‬ ‫מציג‬ ‫הראשון‬ ‫התחבורה‬ ‫למערכת‬ ‫הארגון‬ ‫פעילות‬ ‫משיקה‬. ‫ב‬.‫חיצוניים‬ ‫תחבורתיים‬ ‫בנתונים‬ ‫השימוש‬ ‫דרכי‬ ‫אפיון‬-‫קטגוריות‬ ‫לשתי‬ ‫נחלק‬ ‫זה‬ ‫חלק‬: ‫תחבורתיים‬ ‫בנתונים‬ ‫הארגון‬ ‫של‬ ‫השימוש‬ ‫דרך‬ ‫את‬ ‫מציגה‬ ‫הראשונה‬‫בין‬ ‫ומפרידה‬ ‫לו‬ ‫חיצוניים‬ ‫מעובדים‬ ‫לנתונים‬ ‫ראשוניים‬ ‫סקרים‬.‫החיצונים‬ ‫הנתונים‬ ‫סוגי‬ ‫את‬ ‫סוקרת‬ ‫השנייה‬ ‫הקטגוריה‬ ‫בהווה‬ ‫במערכת‬ ‫בשימוש‬ ‫אינם‬ ‫ואשר‬ ‫הארגון‬ ‫מעוניין‬ ‫בהם‬. ‫ג‬.‫בארגון‬ ‫הקיימים‬ ‫פנימיים‬ ‫נתונים‬ ‫מאגרי‬-‫סעיפים‬ ‫לארבעה‬ ‫נחלק‬ ‫זה‬ ‫חלק‬:‫הראשון‬ ‫הסעיף‬, ‫את‬ ‫סוקר‬‫הנתונים‬ ‫מאגרי‬‫בארגון‬ ‫הקיימים‬ ‫והסקרים‬;‫הנתונים‬ ‫איסוף‬ ‫במערכת‬ ‫דן‬ ‫השני‬ ‫הסעיף‬ ‫הארגון‬ ‫בתוך‬ ‫העתידית‬;‫בהם‬ ‫נתונים‬ ‫של‬ ‫דומיננטיות‬ ‫קטגוריות‬ ‫מאפיין‬ ‫השלישי‬ ‫הסעיף‬ ‫בתחום‬ ‫הארגון‬ ‫בפני‬ ‫העומדות‬ ‫העיקריות‬ ‫הבעיות‬ ‫את‬ ‫מציג‬ ‫הרביעי‬ ‫והסעיף‬ ‫הארגון‬ ‫משתמש‬ ‫הנתונים‬ ‫איסוף‬. ‫ד‬.‫המש‬ ‫סקר‬ ‫של‬ ‫בהקשר‬ ‫הארגון‬ ‫הגדרת‬‫תמשים‬-‫הארגונים‬ ‫של‬ ‫הפוטנציאל‬ ‫את‬ ‫בוחן‬ ‫זה‬ ‫חלק‬ ‫כמשתמשים‬ ‫ומסווגם‬)‫בנתונים‬ ‫ורק‬ ‫אך‬ ‫המעונינים‬ ‫קצה‬ ‫משתמשי‬(,‫כספקים‬,‫כמשתמשים‬ ‫מאגר‬ ‫התחבורה‬ ‫משרד‬ ‫עם‬ ‫יחד‬ ‫וליצור‬ ‫לשבת‬ ‫המוכנים‬ ‫אסטרטגיים‬ ‫כשותפים‬ ‫או‬ ‫וספקים‬ ‫נתונים‬.‫הש‬ ‫אלו‬ ‫בין‬ ‫ההבדל‬ ‫על‬ ‫ולעמוד‬ ‫הארגונים‬ ‫את‬ ‫להגדיר‬ ‫היא‬ ‫המטרה‬‫לתהליך‬ ‫ותפים‬ ‫נתונים‬ ‫של‬ ‫צרכנים‬ ‫ורק‬ ‫אך‬ ‫שהם‬ ‫לאלו‬ ‫נתונים‬ ‫איסוף‬. ‫ה‬.‫המשתמשים‬ ‫סקר‬ ‫של‬ ‫בהקשר‬ ‫הארגון‬ ‫הערות‬-‫וספציפיות‬ ‫כלליות‬ ‫הערות‬ ‫מובאות‬ ‫זה‬ ‫בחלק‬ ‫של‬‫התחבורה‬ ‫משרד‬ ‫של‬ ‫המשתמשים‬ ‫סקר‬ ‫של‬ ‫בהקשר‬ ‫הארגון‬. 1.‫ת‬ ‫עיריית‬ ‫טווח‬ ‫ארוך‬ ‫לתכנון‬ ‫המחלקה‬"‫א‬-‫יפו‬ 1.1‫ואפיו‬ ‫הארגון‬ ‫פעילות‬ ‫מהות‬‫התחבורתית‬ ‫המערכת‬ ‫עם‬ ‫הקשר‬ ‫ן‬ ‫פעילותו‬ ‫ומהות‬ ‫הארגון‬ ‫מבנה‬ ‫ת‬ ‫בעיריית‬ ‫אסטרטגי‬ ‫לתכנון‬ ‫היחידה‬ ‫של‬ ‫האחריות‬ ‫תחומי‬"‫עירוניות‬ ‫כלל‬ ‫תוכניות‬ ‫הכנת‬ ‫כוללים‬ ‫א‬, ‫מתאר‬ ‫ותוכניות‬ ‫אב‬ ‫תוכניות‬-‫וכלליות‬ ‫נושאיות‬,‫הנוגעים‬ ‫אספקטים‬ ‫של‬ ‫רחב‬ ‫במגוון‬ ‫העירייה‬ ‫ייצוג‬ ‫בתמ‬"‫אות‬,‫תמ‬"‫מים‬,‫עירו‬ ‫פרוגרמות‬‫ניות‬)‫הציבוריים‬ ‫והשטחים‬ ‫הקרקע‬ ‫שימושי‬ ‫בתחום‬ ‫בעיקר‬(‫וריכוז‬ ‫תכנוני‬ ‫מידע‬ ‫אחר‬ ‫ומעקב‬.‫מדיניות‬ ‫קביעת‬ ‫כוללת‬ ‫היחידה‬ ‫פעילות‬,‫תכנון‬,‫נתונים‬ ‫איסוף‬,‫שיווק‬,‫הכנת‬ ‫קרקע‬ ‫שימושי‬ ‫ואיתור‬ ‫גיאוגרפיים‬ ‫ניתוחים‬.‫לא‬ ‫צוות‬ ‫על‬ ‫ומתבססת‬ ‫תחומית‬ ‫רב‬ ‫היא‬ ‫המחלקה‬ ‫עבודת‬ ‫ספציפ‬ ‫התמחויות‬ ‫בעל‬ ‫גדול‬‫בעירייה‬ ‫אחרות‬ ‫מחלקות‬ ‫מנהלי‬ ‫עם‬ ‫בצמוד‬ ‫העובד‬ ‫יות‬.
  • 121.
    53 ‫התחבורה‬ ‫לתחום‬ ‫הארגון‬‫השקת‬ ‫לתחבורה‬ ‫אב‬ ‫תוכניות‬ ‫בהכנת‬ ‫שונות‬ ‫ברמות‬ ‫היחידה‬ ‫פועלת‬ ‫התחבורתי‬ ‫בהקשר‬,‫עבור‬ ‫נתונים‬ ‫בריכוז‬ ‫לצפון‬ ‫הנוגעות‬ ‫תוכניות‬-‫תוכניות‬ ‫ובאיסוף‬ ‫המחוז‬ ‫מערב‬)‫קרקע‬ ‫שימושי‬,‫ואחרות‬ ‫חינוך‬ ‫תוכניות‬(‫בהן‬ ‫ת‬ ‫מהווה‬‫בפרוייקט‬ ‫מרכזי‬ ‫חלק‬ ‫התחבורה‬ ‫חום‬.‫נת‬ ‫מול‬ ‫העירייה‬ ‫לעבודת‬ ‫היחידה‬ ‫שותפה‬ ‫בנוסף‬"‫ע‬,‫תחום‬ ‫מחוזית‬ ‫מתאר‬ ‫תוכנית‬ ‫במסגרת‬ ‫המקודם‬,‫היתר‬ ‫בין‬ ‫העוסקת‬ ‫המחוז‬ ‫של‬ ‫ההיגוי‬ ‫מוועדת‬ ‫כחלק‬ ‫ומשמשת‬ ‫מחוזי‬ ‫חניה‬ ‫בתקן‬,‫המטרופולין‬ ‫בתחום‬ ‫לתחבורה‬ ‫הקשורים‬ ‫ונושאים‬ ‫מתחמים‬.‫זו‬ ‫פעילות‬ ‫במסגרת‬ ‫הי‬ ‫עושה‬‫תחבורתיים‬ ‫וסקרים‬ ‫נתונים‬ ‫במאגרי‬ ‫נרחב‬ ‫שימוש‬ ‫חידה‬. 1.2‫חיצוניים‬ ‫תחבורתיים‬ ‫בנתונים‬ ‫השימוש‬ ‫דרכי‬ ‫אפיון‬ ‫מעובדים‬ ‫נתונים‬ ‫מול‬ ‫ראשוניים‬ ‫תחבורתים‬ ‫בסקרים‬ ‫השימוש‬ ‫מידת‬ ‫ת‬ ‫בעיריית‬ ‫אסטרטגי‬ ‫לתכנון‬ ‫ביחידה‬ ‫הנתונים‬ ‫איסוף‬"‫על‬ ‫רבה‬ ‫במידה‬ ‫מתבסס‬ ‫א‬‫מעובדים‬ ‫נתונים‬ ‫מאגף‬ ‫בעיקר‬ ‫המועברים‬‫העירייה‬ ‫של‬ ‫התנועה‬,‫חיצוניים‬ ‫מיועצים‬)‫העירייה‬ ‫עבור‬ ‫פרוייקטים‬ ‫המכינים‬ ‫הפנים‬ ‫ומשרד‬(,‫מהלמ‬"‫הפנים‬ ‫וממשרד‬ ‫ס‬.‫נתונים‬ ‫מאגר‬ ‫ליצור‬ ‫מאפשר‬ ‫העירייה‬ ‫אגפי‬ ‫בין‬ ‫הפעולה‬ ‫שיתוף‬ ‫תחומים‬ ‫של‬ ‫רחב‬ ‫במגוון‬ ‫העוסק‬ ‫גדול‬-‫חינוך‬,‫שיכון‬,‫ארנונה‬ ‫נתוני‬,‫קרקע‬ ‫שימושי‬-‫רחבה‬ ‫רשת‬ ‫וכולל‬ ‫נתונ‬ ‫של‬‫דמוגרפים‬ ‫ים‬. ‫בהווה‬ ‫בשימוש‬ ‫אינם‬ ‫ואשר‬ ‫הארגון‬ ‫מעוניין‬ ‫בהם‬ ‫החיצוניים‬ ‫הנתונים‬ ‫סוגי‬ ‫הערות‬ ‫תחבורתיים‬ ‫נתונים‬ ‫בעזרת‬ ‫ואבחון‬ ‫בוקר‬ ‫נסיעות‬ ‫הגדרת‬ ‫היא‬ ‫המטרה‬ ‫מתאימים‬ ‫תחבורתיים‬ ‫מודלים‬. ‫ביקושים‬ ‫הערכת‬-‫לבילויים‬ ‫נסיעות‬,‫ומוקדי‬ ‫תרבות‬ ‫שונים‬ ‫פעילות‬)‫הקיימ‬ ‫למודלים‬ ‫נכנסים‬ ‫שאינם‬‫ים‬ ‫חשובים‬ ‫שאינה‬ ‫בטענה‬( ‫לעיר‬ ‫הנכנסים‬ ‫נוספים‬ ‫שוק‬ ‫פלחי‬ ‫הגדרת‬ ‫היא‬ ‫המטרה‬ ‫עבודה‬ ‫למטרות‬ ‫שלא‬ ‫עבודה‬ ‫למטרות‬ ‫שלא‬ ‫תנועה‬ ‫ספירות‬-‫לקבלת‬ ‫נסיעות‬ ‫שירותים‬,‫בילוי‬,‫פארקים‬,‫תחבורה‬ ‫במסופי‬ ‫שימוש‬ ‫לעיר‬ ‫מחוץ‬ ‫ליעדים‬ ‫בדרך‬)‫דב‬ ‫שדה‬ ‫דוגמת‬( ‫חניה‬ ‫לנתוני‬ ‫להגיע‬ ‫היא‬ ‫המטרה‬"‫מוסדרים‬ ‫לא‬".‫קיים‬ ‫בעיר‬ ‫חניה‬ ‫של‬ ‫האמיתי‬ ‫המצאי‬ ‫את‬ ‫לחשוף‬ ‫קושי‬-‫נושא‬ ‫בויכוח‬,‫ספקולטיבי‬ ‫לרב‬ ‫הקיים‬ ‫הנתונים‬ ‫מסד‬ ‫כאשר‬ ‫אמיתי‬ ‫ולא‬.‫מספיק‬ ‫אינו‬ ‫הקיים‬ ‫הנתונים‬ ‫בסיס‬ ‫חניה‬ ‫מצאי‬ ‫נתוני‬-‫בתים‬ ‫בחצרות‬ ‫חניה‬ ‫נתונים‬ ‫בסיס‬ ‫לבנות‬ ‫היא‬ ‫המטרה‬)‫כיום‬ ‫החסר‬(‫אשר‬ ‫המתאימ‬ ‫עירוניות‬ ‫דרכים‬ ‫לתכנון‬ ‫ככלי‬ ‫ישמש‬‫ות‬ ‫זו‬ ‫לאוכלוסייה‬ ‫ממונעת‬ ‫לא‬ ‫תנועה‬ ‫סקרי‬-‫רגלית‬ ‫והליכה‬ ‫אופניים‬ ‫יותר‬ ‫טוב‬ ‫הרכבת‬ ‫תחנות‬ ‫את‬ ‫לחבר‬ ‫היא‬ ‫המטרה‬ ‫לסביבתן‬,‫המצב‬ ‫את‬ ‫ותשפר‬ ‫ייתכן‬ ‫לנתונים‬ ‫חשיפה‬ ‫הנוכחי‬ ‫ישראל‬ ‫מרכבת‬ ‫נתונים‬-‫תחנות‬ ‫של‬ ‫קיבולת‬,‫נסיעות‬, ‫ביקושים‬ ‫הנסיעות‬ ‫מושכי‬ ‫של‬ ‫העונתיות‬ ‫את‬ ‫לאפיין‬ ‫היא‬ ‫המטרה‬ ‫לעיר‬‫לעבודה‬ ‫גם‬ ‫המתייחסים‬ ‫נתונים‬ ‫ולהשיג‬ ‫וממנה‬ ‫אחרות‬ ‫למטרות‬ ‫וגם‬ ‫ויעד‬ ‫מוצא‬ ‫סקרי‬ ‫הכבישים‬ ‫תכנון‬ ‫לפעילות‬ ‫תשתית‬ ‫שישמש‬ ‫נתונים‬ ‫קובץ‬ ‫בעיר‬ ‫פיזי‬ ‫מצאי‬-‫הכבישים‬ ‫מערכת‬ ‫של‬ ‫פיזיים‬ ‫נתונים‬
  • 122.
    54 1.3‫בארגון‬ ‫הקיימים‬ ‫פנימיים‬‫נתונים‬ ‫מאגרי‬ ‫קיימים‬ ‫וסקרים‬ ‫נתונים‬ ‫במאגרי‬ ‫ושימוש‬ ‫אחזקה‬ ‫הערות‬-‫פעיל‬ ‫מאגר‬,‫איסוף‬ ‫זמן‬ ‫לא‬ ‫נתונים‬-‫תחבורתיים‬ ‫מהלמ‬ ‫נתונים‬ ‫אוסף‬ ‫חברתי‬ ‫כלכלי‬ ‫למחקר‬ ‫המרכז‬"‫ס‬. ‫והכנת‬ ‫שונים‬ ‫בתחומים‬ ‫ייעוצים‬ ‫זה‬ ‫מגוף‬ ‫להזמין‬ ‫ניתן‬ ‫סקרים‬. ‫סטטיסטי‬ ‫שנתון‬-‫ת‬ ‫עיריית‬"‫יפו‬ ‫א‬2000-‫המרכז‬ ‫מס‬ ‫חברתי‬ ‫כלכלי‬ ‫למחקר‬'40 ‫שנים‬ ‫לשלוש‬ ‫אחת‬ ‫המעודכן‬ ‫קובץ‬. ‫עיבודי‬‫ארנונה‬ ‫קובץ‬ ‫של‬ ‫ם‬-‫והווה‬ ‫עבר‬ ‫מגמות‬-‫מחולק‬ ‫בעיר‬ ‫שונים‬ ‫לאזורים‬. ‫בעירייה‬ ‫הרישוי‬ ‫אגף‬ ‫הוא‬ ‫הנתונים‬ ‫מקור‬ ‫בנייה‬ ‫והיתרי‬ ‫התחלות‬ ‫נתוני‬ ‫של‬ ‫עיבודים‬ ‫שכונה‬ ‫של‬ ‫תכנוניים‬ ‫לצרכים‬ ‫בקובץ‬ ‫שימוש‬,‫הקצאת‬ ‫שירותים‬,‫ספר‬ ‫לבתי‬ ‫הסעות‬ ‫לתכנון‬ ‫בסיס‬ ‫תלמידים‬ ‫קובץ‬ ‫מתוך‬ ‫עיבודים‬)‫החינוך‬ ‫משרד‬(‫הנעשים‬ ‫העירייה‬ ‫של‬ ‫התכנון‬ ‫אגף‬ ‫בתוך‬ ‫תחבורה‬ ‫לתכנון‬ ‫בסיס‬ ‫מהווה‬ ‫אשר‬ ‫מידע‬ ‫מאגר‬,‫חומר‬ "‫מבוקש‬"‫תחבורה‬ ‫מתכנני‬ ‫ידי‬ ‫על‬.‫לשנה‬ ‫אחת‬ ‫מעודכן‬, ‫כ‬ ‫כבר‬ ‫קיים‬-10‫שנים‬.‫לציבור‬ ‫שקוף‬)‫באינטרנט‬ ‫מצוי‬ ‫בפורמט‬GIS(,‫תחזיות‬ ‫כולל‬ ‫רציף‬ ‫מצב‬ ‫מתאר‬, ‫מידע‬ ‫לתת‬ ‫היא‬ ‫המדיניות‬.‫מוזנים‬ ‫הנתונים‬‫מנהל‬ ‫ידי‬ ‫על‬ ‫ההנדסה‬-‫בהם‬ ‫עושים‬"‫סדר‬"-‫משותף‬ ‫ומכנה‬ ‫ריכוז‬ ‫רקע‬ ‫ותכניות‬ ‫גיאורפי‬ ‫מידע‬ ‫מערכות‬-‫קרקע‬ ‫ייעודי‬ ‫בעיר‬-‫בתכנון‬ ‫נתונים‬ ‫בסיס‬ ‫של‬ ‫כמותי‬ ‫ריכוז‬-‫כל‬ ‫כמותית‬ ‫מבחינה‬ ‫שלה‬ ‫והמשמעויות‬ ‫תוכנית‬-‫שימושים‬ ‫וסטטיסטיקות‬ ‫הארגון‬ ‫בתוך‬ ‫עתידי‬ ‫נתונים‬ ‫איסוף‬ ‫הערות‬ ‫לא‬ ‫נתונים‬-‫תחבורתיים‬ ‫במרחב‬ ‫והתיאום‬ ‫התכנון‬ ‫רמות‬ ‫בכל‬ ‫לשימוש‬ ‫עזר‬ ‫כלי‬ ‫המטרופולין‬.‫על‬ ‫ולעמוד‬ ‫תחזיות‬ ‫להכין‬ ‫שיאפשר‬ ‫מודל‬ "‫מצב‬"‫בעתיד‬ ‫שונים‬ ‫בתחומים‬ ‫העיר‬ ‫פעיל‬ ‫נתונים‬ ‫בסיס‬-‫שלם‬ ‫עירוני‬ ‫מודל‬-‫עם‬ ‫המתואם‬ ‫התכנון‬ ‫גורמי‬ ‫כל‬-‫תשתיות‬,‫קרקע‬ ‫שימושי‬,‫תחבורה‬, ‫אוכלוסייה‬,‫חינוך‬,‫ו‬ ‫תרבות‬‫פנאי‬ ‫שימוש‬ ‫של‬ ‫דומיננטיות‬ ‫קטגוריות‬ ‫עבודתה‬ ‫וסגנון‬ ‫היחידה‬ ‫פעילות‬ ‫של‬ ‫המגוון‬ ‫אופייה‬ ‫בשל‬,‫דומיננטית‬ ‫קטגוריה‬ ‫נמצאה‬ ‫לא‬,‫שימוש‬ ‫אלא‬ ‫תחבורתיים‬ ‫וסקרים‬ ‫נתונים‬ ‫של‬ ‫רחב‬ ‫במגוון‬. ‫הנתונים‬ ‫איסוף‬ ‫בתחום‬ ‫הארגון‬ ‫בפני‬ ‫העומדות‬ ‫העיקריות‬ ‫הבעיות‬ •‫לנתונים‬ ‫ונגישות‬ ‫זמינות‬-‫גוף‬ ‫כל‬"‫שו‬‫לחזה‬ ‫קרוב‬ ‫הקלפים‬ ‫את‬ ‫מר‬) "‫רכבת‬,‫אגד‬,‫דן‬.(‫תחושה‬ ‫נתונים‬ ‫חושפת‬ ‫שהעירייה‬,‫פעולה‬ ‫שיתפה‬ ‫אתם‬ ‫מהגופים‬ ‫מידע‬ ‫תמורתם‬ ‫מקבלת‬ ‫לא‬ ‫אך‬. ‫מתעדכן‬ ‫נתונים‬ ‫למסד‬ ‫נוחה‬ ‫גישה‬ ‫חסרה‬-‫במודלים‬ ‫להשתמש‬ ‫יכולה‬ ‫איננה‬ ‫העירייה‬ ‫לדוגמה‬ ‫התחבורה‬ ‫משרד‬ ‫של‬ ‫התחבורתיים‬.‫מו‬ ‫העירייה‬ ‫של‬ ‫בעבודה‬ ‫איזון‬ ‫חוסר‬‫הממשלה‬ ‫משרדי‬ ‫ל‬ ‫השונים‬. •‫בנתונים‬ ‫חוסר‬-‫החניה‬ ‫בתחומי‬ ‫הנתונים‬ ‫בסיס‬ ‫בעיבוי‬ ‫צורך‬ ‫קיים‬"‫מוסדרת‬ ‫הלא‬"‫ומטרות‬ ‫עבודה‬ ‫שאינן‬ ‫נסיעה‬.‫בתוכם‬ ‫יכללו‬ ‫אשר‬ ‫תחבורתיים‬ ‫מודלים‬ ‫בהגדרת‬ ‫צורך‬ ‫קיים‬ ‫בנוסף‬ ‫עבודה‬ ‫למטרות‬ ‫אינן‬ ‫אשר‬ ‫לנסיעות‬ ‫התייחסות‬)‫הקיימים‬ ‫במודלים‬ ‫נכללים‬ ‫אינם‬ ‫שהיום‬.( 1.4‫המשתמשים‬ ‫סקר‬ ‫של‬ ‫בהקשר‬ ‫הארגון‬ ‫הגדרת‬ ‫נתונים‬ ‫ספק‬/‫משתמש‬/‫אסטרטגי‬ ‫שותף‬)‫פעולה‬ ‫לשתף‬ ‫ורצון‬ ‫נתונים‬ ‫לאסוף‬ ‫יכולת‬ ‫בעל‬(
  • 123.
    55 1.5‫המשתמשים‬ ‫סקר‬ ‫של‬‫בהקשר‬ ‫הארגון‬ ‫הערות‬ ‫חשיבות‬ ‫זה‬ ‫מעין‬ ‫לפרוייקט‬ ‫ולכן‬ ‫במציאות‬ ‫מחויב‬ ‫הוא‬ ‫למרכזי‬ ‫המקומי‬ ‫השלטון‬ ‫בין‬ ‫נתונים‬ ‫מאגר‬ ‫של‬ ‫נושא‬ ‫רבה‬.‫שיתוף‬ ‫אך‬‫נתונים‬ ‫חזרה‬ ‫ותקבלנה‬ ‫הזו‬ ‫מהסימביוזה‬ ‫הן‬ ‫אף‬ ‫תהננה‬ ‫והעיריות‬ ‫במידה‬ ‫רק‬ ‫יצליח‬ ‫פעולה‬ ‫פרטיים‬ ‫או‬ ‫ממשלתיים‬ ‫אחרים‬ ‫במקומות‬ ‫הנעשים‬ ‫וסקרים‬ ‫ממאגרים‬ ‫שונים‬ ‫ועיבודים‬. )‫המידע‬ ‫מקורות‬ ‫ברשימת‬ ‫ראה‬ ‫הראיון‬ ‫לסיכום‬ ‫נוספים‬ ‫מקורות‬( 2.‫ההנדסה‬ ‫מינהל‬ ‫נתניה‬ ‫עיריית‬-‫ציב‬ ‫ומבני‬ ‫תשתיות‬ ‫אגף‬‫ור‬ 2.1‫התחבורתית‬ ‫המערכת‬ ‫עם‬ ‫הקשר‬ ‫ואפיון‬ ‫הארגון‬ ‫פעילות‬ ‫מהות‬ ‫פעילותו‬ ‫ומהות‬ ‫הארגון‬ ‫מבנה‬ ‫נושאים‬ ‫במכלול‬ ‫עוסק‬ ‫ההנדסה‬ ‫מנהל‬-‫תכנון‬,‫עיר‬ ‫והנדסת‬ ‫עיצוב‬.‫רבות‬ ‫ההנדסה‬ ‫במנהל‬ ‫הפרופסיות‬, ‫ואדריכלות‬ ‫בנין‬ ‫מהנדסת‬ ‫החל‬,‫תשתיות‬ ‫הנדסת‬,‫ערים‬ ‫תכנון‬,‫המוצר‬ ‫עיצוב‬,‫ונוף‬ ‫גנים‬ ‫תכנון‬,‫א‬‫יכות‬ ‫סביבה‬,‫ותקנים‬ ‫מבנים‬ ‫בטיחות‬,‫ותיעול‬ ‫ביוב‬ ‫מים‬ ‫הנדסת‬.‫ח‬ ‫עם‬ ‫הדוק‬ ‫בקשר‬ ‫ועובד‬ ‫מנחה‬ ‫המנהל‬.‫ל‬.‫ת‬ ‫אחרים‬ ‫רבים‬ ‫וגופים‬ ‫ממשלה‬ ‫משרדי‬ ‫עם‬ ‫כן‬ ‫וכמו‬ ‫מבצעת‬ ‫כזרוע‬:‫הפנים‬ ‫משרד‬-‫המוניציפלי‬ ‫האגף‬, ‫ובניה‬ ‫לתכנון‬ ‫המחוזית‬ ‫הוועדה‬,‫הסביבה‬ ‫לאיכות‬ ‫המשרד‬,‫הבריאות‬ ‫משרד‬,‫הלא‬ ‫התשתיות‬ ‫משרד‬‫ומיות‬, ‫והבינוי‬ ‫השיכון‬ ‫משרד‬,‫פנים‬ ‫לביטחון‬ ‫המשרד‬/‫משטרה‬,‫ומע‬ ‫התחבורה‬ ‫משרד‬"‫צ‬,‫התיירות‬ ‫משרד‬,‫מנהל‬ ‫ישראל‬ ‫מקרקעי‬,‫ואחרים‬ ‫העתיקות‬ ‫רשות‬.‫ההנדסה‬ ‫במנהל‬4‫אגפים‬:‫עיר‬ ‫ועיצוב‬ ‫תכנון‬ ‫אגף‬,‫רישוי‬ ‫אגף‬ ‫ופיקוח‬,‫ונוף‬ ‫גנים‬ ‫ואגף‬ ‫ציבור‬ ‫ומבני‬ ‫תשתיות‬ ‫אגף‬. ‫ציבור‬ ‫ומבני‬ ‫תשתיות‬ ‫אגף‬:‫מה‬‫כוללת‬ ‫האגף‬ ‫עבודת‬ ‫ות‬‫ליווי‬‫תכנון‬ ‫עבודות‬)‫מפורט‬ ‫תכנון‬ ‫מלווים‬ ‫לביצוע‬(,‫נתונים‬ ‫איסוף‬,‫גיאוגרפיים‬ ‫ניתוחים‬ ‫והכנת‬ ‫שירות‬ ‫מערכות‬ ‫תפעול‬.‫כפוף‬ ‫התשתיות‬ ‫אגף‬ ‫פועלות‬ ‫ובתוכו‬ ‫העיר‬ ‫למהנדס‬6‫יחידות‬: 1.‫ותנועה‬ ‫כבישים‬ ‫מחלקת‬:‫וכב‬ ‫תנועה‬ ‫בנושא‬ ‫פעילויות‬ ‫של‬ ‫רחב‬ ‫מגוון‬ ‫המחלקה‬ ‫באחריות‬‫ישים‬. ‫א‬.‫ניהול‬,‫ומדרכות‬ ‫כבישים‬ ‫סלילת‬ ‫של‬ ‫משולבים‬ ‫פרוייקטים‬ ‫של‬ ‫וביצוע‬ ‫תכנון‬.‫עבודת‬ ‫כולל‬ ‫הדרושה‬ ‫התשתית‬:‫מים‬,‫ביוב‬,‫ניקוז‬,‫חשמל‬,‫בזק‬,‫ותאורה‬ ‫גינון‬. ‫ב‬.‫התחבורה‬ ‫בנושא‬ ‫שונים‬ ‫פרוייקטים‬ ‫וביצוע‬ ‫ניהול‬)‫רמזורים‬,‫וכדומה‬ ‫כיכרות‬.( ‫ג‬.‫הסכמי‬ ‫במסגרת‬ ‫המבוצעים‬ ‫פרוייקטים‬ ‫של‬ ‫ותאום‬ ‫מעקב‬‫פיתוח‬. ‫ד‬.‫הנדסית‬ ‫בדיקה‬,‫התנועה‬ ‫וועדת‬ ‫החלטות‬ ‫של‬ ‫וביצוע‬ ‫תכנון‬)‫תמרורים‬,‫כבישים‬ ‫סימון‬,‫הסדרי‬ ‫מקומיים‬ ‫תנועה‬.( ‫ה‬.‫מדרכות‬ ‫כבישים‬ ‫של‬ ‫שוטפת‬ ‫אחזקה‬,‫רמזורים‬,‫בטיחות‬ ‫מעקות‬,‫תמרורים‬,‫רחובות‬ ‫שלוט‬ ‫אוטובוס‬ ‫תחנות‬,‫וכדומה‬ ‫כבישים‬ ‫סימוני‬. ‫ו‬.‫חשמל‬ ‫חברת‬ ‫עם‬ ‫תשתיות‬ ‫תאום‬,‫בזק‬,‫מת‬"‫לצורך‬ ‫ב‬‫התקנת‬ ‫ולצורך‬ ‫עירוניים‬ ‫פרוייקטים‬ ‫ביצוע‬ ‫אחר‬ ‫ומעקב‬ ‫חיבורים‬.
  • 124.
    56 ‫ז‬.‫בנין‬ ‫תוכניות‬ ‫בדיקת‬-‫תנועה‬‫בנושא‬ ‫הגשה‬ ‫ותוכניות‬ ‫עיר‬,‫הוצאת‬ ‫לצורך‬ ‫מגרשים‬ ‫וניקוז‬ ‫חניה‬ ‫גמר‬ ‫תעודת‬ ‫לצורך‬ ‫הביצוע‬ ‫לאחר‬ ‫ובדיקה‬ ‫בניה‬ ‫היתרי‬. ‫ח‬.‫הכבישים‬ ‫מערכת‬ ‫על‬ ‫נתונים‬ ‫מאגר‬ ‫של‬ ‫שוטף‬ ‫עדכון‬,‫כו‬ ‫באזור‬ ‫והרמזורים‬ ‫המדרכות‬‫נתוני‬ ‫לל‬ ‫ביער‬ ‫התחבורתית‬ ‫המערכת‬ ‫אחזקת‬ ‫עלויות‬)‫כבישים‬ ‫אחזקת‬,‫מדרכות‬,‫ורמזורים‬ ‫תמרור‬.( 2.‫ציבור‬ ‫מבני‬ ‫מחלקת‬:‫ציבור‬ ‫מבני‬ ‫של‬ ‫ושיפוץ‬ ‫בנייה‬ ‫על‬ ‫אחראית‬ ‫ציבור‬ ‫מבני‬ ‫מחלקת‬:‫תכנון‬ ‫ניהול‬ ‫המתכננים‬ ‫בין‬ ‫תאום‬ ‫כולל‬ ‫בנייה‬ ‫ותוספת‬ ‫חדשים‬ ‫ציבור‬ ‫מבני‬ ‫בניית‬ ‫של‬ ‫וביצוע‬)‫אדריכלות‬, ‫קונס‬‫טרוקציה‬,‫חשמל‬,‫אינסטלציה‬,‫בטיחות‬,‫וכדומה‬ ‫נכים‬ ‫נגישות‬.( 3.‫רחובות‬ ‫ומאור‬ ‫חשמל‬ ‫מחלקת‬:‫ובגנים‬ ‫ברחובות‬ ‫התאורה‬ ‫מערכת‬ ‫על‬ ‫אחראית‬ ‫החשמל‬ ‫מחלקת‬ ‫ציבור‬ ‫מבני‬ ‫מערכות‬ ‫תחזוקת‬ ‫וכן‬ ‫הציבוריים‬,‫ניהול‬,‫להתקנת‬ ‫פרוייקטים‬ ‫של‬ ‫ופיקוח‬ ‫וביצוע‬ ‫תכנון‬ ‫ציב‬ ‫ובגנים‬ ‫ברחובות‬ ‫חדשה‬ ‫תאורה‬ ‫מערכת‬‫וריים‬,‫התאורה‬ ‫לשיפור‬ ‫פרוייקטים‬ ‫של‬ ‫וביצוע‬ ‫תכנון‬ ‫ניהול‬, ‫תאורה‬ ‫מרכזיות‬ ‫החלפת‬,‫בעיר‬ ‫התאורה‬ ‫מערכת‬ ‫על‬ ‫נתונים‬ ‫ואיסוף‬ ‫חירום‬ ‫תאורת‬ ‫התקנת‬+‫עלויות‬. 4.‫סביבתי‬ ‫פיתוח‬ ‫מחלקת‬:‫הקמת‬ ‫ומטרתה‬ ‫ונוף‬ ‫גנים‬ ‫אגף‬ ‫מתוך‬ ‫נגזרת‬ ‫סביבתי‬ ‫לפיתוח‬ ‫המחלקה‬ ‫ציבוריים‬ ‫גנים‬ ‫ושדרוג‬. 5.‫בטיחו‬ ‫מחלקת‬‫בדרכים‬ ‫ת‬:‫בדרכים‬ ‫לבטיחות‬ ‫בהקשר‬ ‫האנושי‬ ‫בגורם‬ ‫מטפלת‬ ‫המחלקה‬:‫הדרכת‬ ‫תלמידים‬,‫קשישים‬ ‫הדרכת‬,‫לפונים‬ ‫ומענה‬ ‫התנועה‬ ‫לוועדות‬ ‫פניות‬ ‫רכוז‬.‫בדרכים‬ ‫לבטיחות‬ ‫המטה‬ ‫בתוך‬ ‫פועלת‬‫ומידע‬ ‫לסטטיסטיקה‬ ‫היחידה‬,‫את‬ ‫המאפיינים‬ ‫חומרים‬ ‫ואיסוף‬ ‫מחקר‬ ‫כוללת‬ ‫היחידה‬ ‫פעילות‬ ‫ש‬ ‫בתחומים‬ ‫נתניה‬ ‫העיר‬‫ונים‬:‫דמוגרפיה‬,‫חינוך‬,‫תשתיות‬,‫עירוניים‬ ‫שירותים‬,‫ותעסוקה‬ ‫סביבה‬ ‫איכות‬. 6.‫תשתיות‬ ‫פיקוח‬ ‫מחלקת‬:‫כוללת‬ ‫המחלקה‬ ‫פעילות‬-‫כולל‬ ‫תכנון‬,‫כמויות‬ ‫וכתבי‬ ‫מפרטים‬ ‫הכנת‬,‫קבלת‬ ‫מהרשויות‬ ‫אישורים‬,‫תקציביות‬ ‫הרשאות‬ ‫קבלת‬,‫חוזים‬ ‫וחתימת‬ ‫מכרזים‬ ‫פרסום‬. ‫התחבורה‬ ‫לתחום‬ ‫הארגון‬ ‫השקת‬ ‫בהקש‬‫התשתיות‬ ‫אגף‬ ‫פועל‬ ‫התחבורתי‬ ‫ר‬)‫ותנועה‬ ‫לכבישים‬ ‫המחלקה‬ ‫במסגרת‬ ‫מורחב‬ ‫באופן‬,‫וברמות‬ ‫מחלקותיו‬ ‫בשאר‬ ‫שונות‬(‫ומחלפים‬ ‫כבישים‬ ‫אזורי‬ ‫של‬ ‫נופי‬ ‫וטיפוח‬ ‫לשיקום‬,‫הדרכים‬ ‫תאונות‬ ‫לצמצום‬ ‫לה‬ ‫הקרובים‬ ‫ובאזורים‬ ‫בעיר‬,‫ע‬ ‫בדרכים‬ ‫וההמתנה‬ ‫הנסיעה‬ ‫משכי‬ ‫לקיצור‬"‫תנועה‬ ‫שיפורי‬ ‫ביצוע‬ ‫י‬, ‫כ‬ ‫לאחזקת‬‫בישים‬,‫הדרכים‬ ‫בצידי‬ ‫תאורה‬ ‫ומערכות‬ ‫מדרכות‬,‫הציבורית‬ ‫התחבורה‬ ‫לשיפור‬-‫הקמת‬ ‫כולל‬ ‫הדרומיים‬ ‫התעסוקה‬ ‫באזורי‬ ‫רכבת‬ ‫תחנת‬ ‫והקמת‬ ‫העיר‬ ‫ובדרום‬ ‫בצפון‬ ‫אוטובוסים‬ ‫מסופי‬-‫ולשיפור‬ ‫למזרחה‬ ‫העיר‬ ‫מערב‬ ‫בין‬ ‫התחבורתי‬ ‫הקשר‬.‫של‬ ‫רחב‬ ‫במגוון‬ ‫קבוע‬ ‫שימוש‬ ‫נעשה‬ ‫זו‬ ‫פעילות‬ ‫במסגרת‬ ‫נתונים‬,‫בעי‬‫הלמ‬ ‫בנתוני‬ ‫קר‬"‫ס‬,‫תנועה‬ ‫ספירות‬,‫דרכים‬ ‫תאונות‬ ‫על‬ ‫נתונים‬,‫ועבודות‬ ‫סביבה‬ ‫איכות‬ ‫סקרי‬ ‫ספציפי‬ ‫פרוייקט‬ ‫פי‬ ‫על‬ ‫חיצוניים‬ ‫מיועצים‬ ‫המוזמנות‬.‫וסקרים‬ ‫פרסומים‬ ‫קבוע‬ ‫באופן‬ ‫קבלו‬ ‫אף‬ ‫בעבר‬ ‫התחבורה‬ ‫לחקר‬ ‫ומהמכון‬ ‫מהטכניון‬.
  • 125.
    57 2.2‫חיצוניים‬ ‫תחבורתיים‬ ‫בנתונים‬‫השימוש‬ ‫דרכי‬ ‫אפיון‬ ‫הש‬ ‫מידת‬‫מעובדים‬ ‫נתונים‬ ‫מול‬ ‫ראשוניים‬ ‫תחבורתים‬ ‫בסקרים‬ ‫ימוש‬ ‫מעובדים‬ ‫ובנתונים‬ ‫בסיס‬ ‫בנתוני‬ ‫שווה‬ ‫במידה‬ ‫שימוש‬ ‫עושה‬ ‫האגף‬. ‫ראשוניים‬ ‫תחבורתים‬ ‫בסקרים‬ ‫שימוש‬: ‫א‬.‫העלויות‬ ‫נתוני‬‫התחבורה‬ ‫במערכת‬‫הבונים‬ ‫מהגופים‬ ‫ישירות‬ ‫נאספים‬,‫התמ‬ ‫ממשרד‬"‫ס‬ ‫נוספים‬ ‫ממשלה‬ ‫וממשרדי‬. ‫ב‬.‫הרקע‬ ‫תוכניות‬‫מ‬ ‫נאספות‬‫הפנים‬ ‫משרד‬ ‫של‬ ‫הנתונים‬ ‫מאגר‬. ‫ג‬.‫הביקוש‬ ‫ודפוסי‬ ‫התפעול‬ ‫נתוני‬‫התחבורתיים‬‫נתונים‬ ‫איסוף‬ ‫ממערכת‬ ‫משולב‬ ‫באופן‬ ‫מקובצים‬ ‫פנימית‬,‫התחבורה‬ ‫לחקר‬ ‫מהמכון‬ ‫מעובדים‬ ‫ונתונים‬ ‫בסיס‬ ‫נתוני‬,‫ישראל‬ ‫רכבת‬,‫אגד‬,‫המשרד‬ ‫התחבורה‬ ‫ומשרד‬ ‫הסביבה‬ ‫לאיכות‬. ‫מעובדים‬ ‫בנתונים‬ ‫שימוש‬: ‫מרבית‬‫ה‬ ‫הנתונים‬‫והגיאו‬ ‫חברתיים‬-‫כלכליים‬‫הלמ‬ ‫של‬ ‫נתונים‬ ‫וקבצי‬ ‫סקרים‬ ‫מתוך‬ ‫נאספים‬"‫ס‬ ‫לנושא‬ ‫בהתאם‬. ‫בהווה‬ ‫בשימוש‬ ‫אינם‬ ‫ואשר‬ ‫הארגון‬ ‫מעוניין‬ ‫בהם‬ ‫החיצוניים‬ ‫הנתונים‬ ‫סוגי‬ ‫הערות‬ ‫תחבורתיים‬ ‫נתונים‬ ‫התמרורים‬ ‫בתפרוסת‬ ‫השליטה‬ ‫הגברת‬ ‫היא‬ ‫המטרה‬ ‫האכיפה‬ ‫ויישום‬ ‫בעיר‬. ‫תמרורים‬ ‫סקר‬-‫התמרורים‬ ‫מיקום‬,‫ס‬‫התמרור‬ ‫וג‬,‫מצב‬ ‫פיזי‬,‫שפה‬,‫ומשמעות‬ ‫תפרוסת‬ ‫אינם‬ ‫מציגה‬ ‫שהמשטרה‬ ‫שהנתונים‬ ‫תחושה‬ ‫קיימת‬ ‫כיום‬ ‫ומהימנים‬ ‫מדויקים‬,‫בין‬ ‫התאמה‬ ‫אי‬ ‫קיימת‬ ‫כן‬ ‫כמו‬ ‫ללמ‬ ‫המשטרה‬ ‫דוחות‬"‫ס‬.‫מערכת‬ ‫ליצור‬ ‫המטרה‬ ‫כל‬ ‫אחר‬ ‫בקלות‬ ‫לעקוב‬ ‫תוכל‬ ‫אשר‬ ‫ומתוחכמת‬ ‫מודרנית‬ ‫הדרכים‬ ‫תאונות‬ ‫נושא‬ ‫דרכים‬ ‫תאונות‬ ‫נתוני‬-‫סי‬‫התאונה‬ ‫בות‬,‫התאונה‬ ‫מיקום‬, ‫התאונה‬ ‫זמן‬,‫תאונות‬ ‫מספר‬,‫בכביש‬ ‫תאונות‬ ‫אפיוני‬ ‫מסוים‬ ‫התנועה‬ ‫ספירות‬ ‫בין‬ ‫השוואה‬ ‫לערוך‬ ‫היא‬ ‫המטרה‬ ‫באזור‬ ‫נוספים‬ ‫יישובים‬ ‫ובין‬ ‫בנתניה‬ ‫בארץ‬ ‫שונים‬ ‫מיישובים‬ ‫תנועה‬ ‫ספירות‬ ‫מאגר‬ ‫בעירייה‬ ‫התכנון‬ ‫עבודת‬ ‫את‬ ‫ולשדרג‬ ‫להקל‬ ‫היא‬ ‫המטרה‬ ‫גיאורפי‬ ‫מידע‬ ‫מאגר‬-GIS-‫תשתיות‬,‫כבישים‬,‫נתונים‬ ‫דמוגרפיים‬,‫טופוגרפיה‬,‫רחובות‬,‫מתאר‬ ‫תוכניות‬ 2.3‫בארגון‬ ‫הקיימים‬ ‫פנימיים‬ ‫נתונים‬ ‫מאגרי‬ ‫קיימים‬ ‫וסקרים‬ ‫נתונים‬ ‫במאגרי‬ ‫ושימוש‬ ‫אחזקה‬ ‫הערות‬-‫פעיל‬ ‫מאגר‬,‫איסוף‬ ‫זמן‬ ‫תחבורתיים‬ ‫נתונים‬ ‫חיצוניים‬ ‫גופים‬ ‫ידי‬ ‫על‬ ‫קבוע‬ ‫באופן‬ ‫הנערך‬ ‫סקר‬ ‫ספירות‬‫ובאזור‬ ‫נתניה‬ ‫בעיר‬ ‫תנועה‬ ‫נתניה‬ ‫בעיר‬ ‫חניה‬ ‫מצאי‬-‫רובעים‬ ‫תת‬ ‫לפי‬ ‫חניונים‬ ‫בשנת‬ ‫הושלם‬ ‫התוכנית‬ ‫עיקר‬1999-2000‫התוכנית‬ ‫התחבורה‬ ‫משרד‬ ‫מתקציב‬ ‫ובוצעה‬ ‫מעודכנת‬ ‫איננה‬ ‫נתניה‬ ‫לעיר‬ ‫לתחבורה‬ ‫אב‬ ‫תוכנית‬ ‫הנתונים‬ ‫מקור‬:‫סטטיסטי‬ ‫שנתון‬2001‫נתניה‬,‫מספר‬3 ‫דרכים‬ ‫מצאי‬-‫לפ‬ ‫כבישים‬ ‫שטח‬‫רובע‬ ‫י‬,‫כבישים‬ ‫אורך‬ ‫רובע‬ ‫לפי‬,‫רחוב‬ ‫לפי‬ ‫כבישים‬ ‫אורך‬,‫סלילת‬ ‫התחלת‬ ‫חדשים‬ ‫כבישים‬,‫כבישים‬ ‫של‬ ‫סלילה‬ ‫גמר‬
  • 126.
    58 ‫הערות‬-‫פעיל‬ ‫מאגר‬,‫איסוף‬ ‫זמן‬‫תחבורתיים‬ ‫נתונים‬ ‫סטטיסטי‬ ‫שנתון‬ ‫מתוך‬2001-‫נתניה‬,‫כספר‬ ‫קיים‬ ‫ממוחשב‬ ‫ובפורמט‬ ‫עבודה‬ ‫במקומות‬ ‫סקר‬/‫לימודים‬ ‫נת‬ ‫בקו‬ ‫תחבורה‬ ‫אמצעי‬ ‫נתוני‬‫ניה‬-‫ת‬"‫א‬,‫אמצעי‬ ‫נתוני‬ ‫נתניה‬ ‫בקו‬ ‫תחבורה‬-‫והקריות‬ ‫חיפה‬ ‫מקומיים‬ ‫נסיעה‬ ‫הרגלי‬ ‫סקר‬ ‫סטטיסטי‬ ‫שנתון‬ ‫מתוך‬2001-‫נתניה‬,‫כספר‬ ‫קיים‬ ‫ממוחשב‬ ‫ובפורמט‬)‫על‬ ‫בחלקו‬ ‫מתבסס‬ ‫החומר‬ ‫איסוף‬ ‫אחרים‬ ‫ממקורות‬ ‫מאגרים‬( ‫דרכים‬ ‫תאונות‬ ‫סקר‬-‫תחבורה‬ ‫נתוני‬,‫דרכים‬ ‫תאונות‬ ‫בנתניה‬ ‫ונפגעים‬,‫תאו‬ ‫נפגעי‬‫לפי‬ ‫נתניה‬ ‫בעיר‬ ‫דרכים‬ ‫נות‬ ‫והחומרה‬ ‫הנפצע‬ ‫סוג‬,‫דרכים‬ ‫לתאונות‬ ‫עיקריות‬ ‫סיבות‬ ‫חומרה‬ ‫לפי‬ ‫נתניה‬ ‫בעיר‬,‫בתאונות‬ ‫מעורבים‬ ‫רכב‬ ‫כלי‬ ‫הרכב‬ ‫וסוג‬ ‫חומרה‬ ‫לפי‬ ‫נתניה‬ ‫בעיר‬ ‫דרכים‬,‫מוקדי‬ ‫נתניה‬ ‫בעיר‬ ‫ונפגעים‬ ‫דרכים‬ ‫תאונות‬ ‫סטטיסטי‬ ‫שנתון‬ ‫מתוך‬2001-‫נתניה‬,‫כספר‬ ‫קיים‬ ‫ממוחשב‬ ‫ובפורמט‬ ‫סק‬‫בתח‬ ‫נוסעים‬ ‫ר‬"‫צ‬-‫ברכבת‬ ‫נסיעות‬ ‫שוק‬ ‫פילוח‬: ‫נתניה‬-‫ת‬"‫א‬,‫נתניה‬-‫חיפה‬,‫נתניה‬-‫חדרה‬,‫נתניה‬-‫נהריה‬, ‫נתניה‬-‫רחובות‬,‫נתניה‬-‫העין‬ ‫ראש‬ ‫הערות‬-‫פעיל‬ ‫מאגר‬,‫איסוף‬ ‫זמן‬ ‫לא‬ ‫נתונים‬-‫תחבורתיים‬ ‫סטטיסטי‬ ‫שנתון‬ ‫מתוך‬2001-‫נתניה‬,‫כספר‬ ‫קיים‬ ‫ממוחשב‬ ‫ובפורמט‬)‫על‬ ‫בחלקו‬ ‫מתבסס‬ ‫החומר‬ ‫איסוף‬ ‫אחרים‬ ‫ממקורות‬ ‫מאגרים‬( ‫דמוגרפיים‬ ‫נתונים‬)‫וחינוך‬ ‫אוכלוסייה‬(-‫לפי‬ ‫אוכלוסייה‬ ‫בנתניה‬ ‫רבעים‬ ‫תתי‬,‫השנה‬ ‫במשך‬ ‫האוכלוסייה‬ ‫תנועת‬, ‫ומין‬ ‫רובע‬ ‫לפי‬ ‫לנתניה‬ ‫ויוצאים‬ ‫נכנסים‬ ‫תנועת‬, ‫מוצא‬ ‫לפי‬ ‫בנתניה‬ ‫אוכלוסייה‬,‫וממוצע‬ ‫בית‬ ‫משקי‬ ‫לרבעים‬ ‫חלוקה‬ ‫לפי‬ ‫למשק‬ ‫נפשות‬,‫בני‬15‫שנת‬ ‫לפי‬ ‫לימוד‬‫ביותר‬ ‫גבוהה‬ ‫ותעודה‬,‫בכיתה‬ ‫תלמידים‬ ‫ממוצע‬ ‫יסודי‬ ‫והעל‬ ‫היסודי‬ ‫בחינוך‬,‫סוג‬ ‫לפי‬ ‫ילדים‬ ‫גני‬ ‫נתוני‬ ‫החינוך‬,‫העירונית‬ ‫החינוך‬ ‫מערכת‬-‫רישום‬ ‫נתוני‬, ‫בית‬ ‫משק‬ ‫לתצרוכת‬ ‫חודשית‬ ‫הוצאה‬ ‫סטטיסטי‬ ‫שנתון‬ ‫מתוך‬2001-‫נתניה‬,‫כספר‬ ‫קיים‬ ‫ממוחשב‬ ‫ובפורמט‬)‫על‬ ‫בחלקו‬ ‫מתבסס‬ ‫החומר‬ ‫איסוף‬ ‫מאגר‬‫אחרים‬ ‫ממקורות‬ ‫ים‬( ‫והכנסה‬ ‫תעסוקה‬ ‫נתוני‬-‫לפי‬ ‫נתניה‬ ‫לעיר‬ ‫אבטלה‬ ‫נתוני‬ ‫גיל‬,‫ומתוכננים‬ ‫קיימים‬ ‫תעסוקה‬ ‫אזורי‬,‫אגף‬ ‫נתוני‬ ‫נתניה‬ ‫עיריית‬ ‫הרווחה‬,‫לפי‬ ‫בריאות‬ ‫בביטוח‬ ‫מבוטחים‬ ‫בקופ‬ ‫חברות‬"‫ח‬-‫נתניה‬,‫בישראל‬ ‫עוני‬ ‫ממדי‬2000 ‫סטטיסטי‬ ‫שנתון‬ ‫מתוך‬2001-‫נתניה‬,‫כספר‬ ‫קיים‬ ‫ובפורמט‬‫ממוחשב‬)‫על‬ ‫בחלקו‬ ‫מתבסס‬ ‫החומר‬ ‫איסוף‬ ‫אחרים‬ ‫ממקורות‬ ‫מאגרים‬( ‫ותשתית‬ ‫קרקע‬ ‫שימושי‬ ‫נתוני‬-‫לפי‬ ‫פרוייקטים‬ ‫רשימת‬ ‫בעיר‬ ‫שכונות‬,‫ייעוד‬ ‫לפי‬ ‫בניה‬ ‫היתרי‬,‫לפי‬ ‫בניה‬ ‫שטח‬ ‫יעוד‬,‫רובע‬ ‫תת‬ ‫לפי‬ ‫ותיכוניים‬ ‫יסודיים‬ ‫ספר‬ ‫בתי‬,‫שטח‬ ‫אוכלוסין‬ ‫צפיפות‬ ‫מול‬ ‫שיפוט‬,‫פרטית‬ ‫בניה‬ ‫היתרי‬ ‫הגדול‬ ‫בערים‬‫ות‬ ‫סטטיסטי‬ ‫שנתון‬ ‫מתוך‬2001-‫נתניה‬,‫כספר‬ ‫קיים‬ ‫ממוחשב‬ ‫ובפורמט‬)‫על‬ ‫בחלקו‬ ‫מתבסס‬ ‫החומר‬ ‫איסוף‬ ‫אחרים‬ ‫ממקורות‬ ‫מאגרים‬( ‫סביבה‬ ‫איכות‬ ‫סקרי‬-‫איגוד‬ ‫של‬ ‫הניטור‬ ‫תחנות‬ ‫מיקום‬ ‫חדרה‬ ‫ערים‬2001,‫גופרית‬ ‫מדידת‬ ‫של‬ ‫שנתי‬ ‫סיכום‬ ‫חמצנית‬2001,‫החנקן‬ ‫תחמוצת‬ ‫מדידת‬ ‫שנתי‬ ‫סיכום‬ 2001,‫תקני‬‫אוויר‬ ‫איכות‬ ‫הארגון‬ ‫בתוך‬ ‫עתידי‬ ‫נתונים‬ ‫איסוף‬ ‫הערות‬ ‫תחבורתיים‬ ‫נתונים‬ ‫בעיר‬ ‫התמרורים‬ ‫בתפרוסת‬ ‫השליטה‬ ‫הגברת‬ ‫המטרה‬ ‫האכיפה‬ ‫ויישום‬ ‫תמרורים‬ ‫סקר‬-‫התמרורים‬ ‫מיקום‬,‫התמרור‬ ‫סוג‬,‫מצב‬ ‫פיזי‬,‫שפה‬,‫ומשמעות‬ ‫תפרוסת‬ ‫שימוש‬ ‫של‬ ‫דומיננטיות‬ ‫קטגוריות‬ ‫ה‬ ‫לשימור‬ ‫באגף‬ ‫הנתונים‬ ‫איסוף‬‫פרוייקט‬ ‫פר‬ ‫נעשה‬ ‫סביבה‬.‫וסגנון‬ ‫הפרוייקטים‬ ‫של‬ ‫המגוון‬ ‫האופי‬ ‫בשל‬ ‫האגף‬ ‫של‬ ‫הפעילות‬,‫דומיננטית‬ ‫קטגוריה‬ ‫נמצאה‬ ‫לא‬,‫וסקרים‬ ‫נתונים‬ ‫של‬ ‫רחב‬ ‫במגוון‬ ‫שימוש‬ ‫אלא‬ ‫תחבורתיים‬.
  • 127.
    59 ‫הנתונים‬ ‫איסוף‬ ‫בתחום‬‫הארגון‬ ‫בפני‬ ‫העומדות‬ ‫העיקריות‬ ‫הבעיות‬ •‫תקציב‬ ‫מגבלת‬-‫ס‬ ‫ועריכת‬ ‫נתונים‬ ‫באיסוף‬ ‫ההשקעה‬‫יקרה‬ ‫קרים‬,‫זמינה‬ ‫נתונים‬ ‫מערכת‬ ‫צריך‬ ‫לכן‬ ‫כלכלית‬ ‫והן‬ ‫טכנית‬ ‫הן‬ ‫ונגישה‬ ‫יותר‬,‫בעירייה‬ ‫גם‬ ‫עצמאיים‬ ‫נתונים‬ ‫מאגרי‬ ‫פיתוח‬ ‫שיאפשר‬ ‫דבר‬. •‫לנתונים‬ ‫וזמינות‬ ‫נגישות‬-‫דיס‬ ‫קיימת‬-‫לשלטון‬ ‫המקומי‬ ‫השלטון‬ ‫בין‬ ‫הנתונים‬ ‫במעבר‬ ‫פורפורציה‬ ‫המרכזי‬,‫מע‬ ‫או‬ ‫חושף‬ ‫אינו‬ ‫אך‬ ‫נתונים‬ ‫מקבל‬ ‫האחרון‬ ‫כאשר‬‫לאגור‬ ‫מנת‬ ‫על‬ ‫לעיריות‬ ‫תקציבים‬ ‫ביר‬ ‫יותר‬ ‫טוב‬ ‫ותכנון‬ ‫לפיתוח‬ ‫חדשים‬ ‫נתונים‬ ‫מספיק‬ ‫ולייצר‬.‫של‬ ‫בידיו‬ ‫נמצאים‬ ‫והסמכות‬ ‫הכוח‬ ‫התקציבים‬ ‫בתחום‬ ‫והן‬ ‫הנתונים‬ ‫איסוף‬ ‫בתחום‬ ‫הן‬ ‫המרכזי‬ ‫השלטון‬. 2.4‫המשתמשים‬ ‫סקר‬ ‫של‬ ‫בהקשר‬ ‫הארגון‬ ‫הגדרת‬ ‫נתונים‬ ‫ספק‬/‫משתמש‬/‫אסטרטגי‬ ‫שותף‬)‫לאסו‬ ‫יכולת‬ ‫בעל‬‫פעולה‬ ‫לשתף‬ ‫ורצון‬ ‫נתונים‬ ‫ף‬( )‫המידע‬ ‫מקורות‬ ‫ברשימת‬ ‫ראה‬ ‫הראיון‬ ‫לסיכום‬ ‫נוספים‬ ‫מקורות‬( 3.‫התיירות‬ ‫משרד‬ 3.1‫התחבורתית‬ ‫המערכת‬ ‫עם‬ ‫הקשר‬ ‫ואפיון‬ ‫הארגון‬ ‫פעילות‬ ‫מהות‬ ‫פעילותו‬ ‫ומהות‬ ‫הארגון‬ ‫מבנה‬ ‫התכנון‬ ‫מדיניות‬ ‫על‬ ‫מופקד‬ ‫התיירות‬ ‫משרד‬,‫התיירות‬ ‫תעשיית‬ ‫של‬ ‫והשיווק‬ ‫הפיתוח‬.‫מתו‬‫הוגדרו‬ ‫כך‬ ‫ך‬ ‫המשרד‬ ‫ויעדי‬ ‫מטרות‬:‫תכנון‬,‫ונושאי‬ ‫אזורי‬ ‫בסיס‬ ‫על‬ ‫תיירותיות‬ ‫תשתיות‬ ‫ושימור‬ ‫פיתוח‬,‫היקף‬ ‫הגדלת‬ ‫הפנים‬ ‫תיירות‬,‫ממוקדים‬ ‫לקהלים‬ ‫נכנסת‬ ‫תיירות‬ ‫שיווק‬,‫הקיים‬ ‫התיירותי‬ ‫המוצר‬ ‫ושיפור‬ ‫עיצוב‬ ‫במשבר‬ ‫לשוק‬ ‫והתאמתו‬,‫ה‬ ‫ומשיכת‬ ‫ועידוד‬ ‫התיירות‬ ‫בתעשיית‬ ‫מקצועי‬ ‫אדם‬ ‫כוח‬ ‫הכשרת‬‫חדשות‬ ‫שקעות‬ ‫התיירות‬ ‫לענף‬.‫שירות‬ ‫מערכות‬ ‫תפעול‬ ‫כוללת‬ ‫המשרד‬ ‫פעילות‬,‫שיווק‬,‫מדיניות‬ ‫קביעת‬,‫תכנון‬ ‫עבודת‬, ‫נתונים‬ ‫איסוף‬,‫תיירות‬ ‫לייעודי‬ ‫קרקע‬ ‫שטחי‬ ‫ואיתור‬ ‫גיאוגרפיים‬ ‫ניתוחים‬ ‫הכנת‬.‫נעשית‬ ‫זו‬ ‫פעילות‬ ‫במסגרת‬12‫במשרד‬ ‫שונים‬ ‫אגפים‬:‫ופיתוח‬ ‫תכנון‬ ‫אגף‬)‫תיירותי‬ ‫בתכנון‬ ‫עוסק‬,‫ת‬‫פיזי‬ ‫כנון‬,‫אב‬ ‫תוכניות‬ ‫מקומיות‬ ‫ומתאר‬,‫תיירותית‬ ‫תשתית‬ ‫ופיתוח‬ ‫וארציות‬ ‫מחוזית‬(,‫מדיניות‬ ‫וקביעת‬ ‫אסטרטגיה‬ ‫אגף‬)‫פועל‬ ‫והארוך‬ ‫הקצר‬ ‫בטווח‬ ‫המשרד‬ ‫מדיניות‬ ‫קווי‬ ‫להתוויות‬,‫מחקרים‬ ‫ביצוע‬ ‫על‬ ‫מופקד‬,‫ומאגרי‬ ‫סטטיסטיקה‬ ‫מידע‬(,‫ותקציב‬ ‫כלכלה‬ ‫אגף‬)‫ת‬ ‫עסקית‬ ‫תשתית‬ ‫של‬ ‫הקמתה‬ ‫לעידוד‬ ‫פועל‬‫יירותית‬(,‫תיירות‬ ‫שירותי‬ ‫אגף‬ )‫התיירותיים‬ ‫והשירותים‬ ‫התיירותי‬ ‫המוצר‬ ‫וגיוון‬ ‫להשבחת‬ ‫פועל‬(,‫ורישוי‬ ‫תקינה‬ ‫אגף‬)‫לרישוי‬ ‫אחראי‬ ‫מלון‬ ‫בתי‬ ‫ולרישום‬,‫נסיעות‬ ‫סוכנויות‬,‫וחנויות‬ ‫מובילים‬(,‫בתיירות‬ ‫מקצועית‬ ‫להכשרה‬ ‫אגף‬)‫את‬ ‫מקדם‬ ‫ע‬ ‫בתיירות‬ ‫האנושי‬ ‫המשאב‬ ‫פיתוח‬"‫ההוראת‬ ‫בתשתית‬ ‫תמיכה‬ ‫י‬‫מקצועי‬ ‫אדם‬ ‫כוח‬ ‫להכשרת‬ ‫ובמסגרות‬ ‫ית‬ ‫בתיירות‬(,‫בינלאומיים‬ ‫לקשרים‬ ‫אגף‬)‫עם‬ ‫התיירות‬ ‫בנושאי‬ ‫ישראל‬ ‫של‬ ‫הפעולה‬ ‫שיתוף‬ ‫לקידום‬ ‫פועל‬ ‫בעולם‬ ‫שונות‬ ‫מדינות‬(,‫חו‬ ‫אגף‬"‫ל‬)‫לישראל‬ ‫התיירות‬ ‫תנועת‬ ‫ובעידוד‬ ‫התיירותי‬ ‫המוצר‬ ‫בשיווק‬ ‫עוסק‬(, ‫פנים‬ ‫תיירות‬ ‫לעידוד‬ ‫האגף‬)‫תיירו‬ ‫תנועת‬ ‫להגברת‬ ‫פועל‬‫הפנים‬ ‫ת‬(,‫מגזרים‬ ‫אגף‬)‫ופיתוח‬ ‫להקמה‬ ‫פועל‬ ‫מיוחדים‬ ‫שוק‬ ‫למגזרי‬ ‫שיווקית‬ ‫תשתית‬:‫צליינית‬ ‫תיירות‬,‫כינוסים‬ ‫תיירות‬,‫חקלאית‬ ‫תיירות‬,‫תיירות‬ ‫רפואית‬(,‫ציבור‬ ‫וקשרי‬ ‫אירוח‬ ‫מבצעי‬ ‫אגף‬)‫הנעשית‬ ‫השיווקית‬ ‫לפעילות‬ ‫תדמיתית‬ ‫תמיכה‬ ‫למתן‬ ‫פועל‬ ‫בחול‬(‫שיווק‬ ‫ואמצעי‬ ‫פרסומים‬ ‫ואגף‬)‫לגיב‬ ‫פועל‬‫ע‬ ‫הנעשית‬ ‫השיווקית‬ ‫הפעילות‬ ‫וי‬"‫התיירות‬ ‫לשכות‬ ‫י‬ ‫בחו‬"‫ל‬,‫אחרים‬ ‫שיווק‬ ‫ובאמצעי‬ ‫פרסומי‬ ‫בחומר‬.(
  • 128.
    60 ‫התחבורה‬ ‫לתחום‬ ‫הארגון‬‫השקת‬ ‫תחומים‬ ‫במספר‬ ‫התחבורה‬ ‫לנושא‬ ‫משיק‬ ‫המשרד‬:‫פנים‬ ‫תיירות‬-‫יום‬ ‫טיולי‬,‫נכנסת‬ ‫תיירות‬-‫טיולים‬ ‫בארץ‬,‫מאורגנת‬ ‫בתחבורה‬ ‫שימוש‬)‫ומוניות‬ ‫ציבורית‬(‫אזו‬ ‫ותכנון‬‫תיירותיים‬ ‫רים‬.‫המשרד‬ ‫עבודת‬ ‫במסגרת‬ ‫ישיר‬ ‫באופן‬ ‫תחבורתיים‬ ‫בנתונים‬ ‫שימוש‬ ‫נעשה‬ ‫ולא‬ ‫תחבורה‬ ‫לסקרי‬ ‫שוטפת‬ ‫התייחסות‬ ‫אין‬,‫מקבלים‬ ‫אך‬ ‫התכנון‬ ‫בתחום‬ ‫בעיקר‬ ‫התחבורה‬ ‫ממשרד‬ ‫כפידבק‬ ‫אותם‬.‫של‬ ‫במיקום‬ ‫נוגעים‬ ‫הרלוונטיים‬ ‫הסקרים‬ ‫הת‬ ‫למערכת‬ ‫התייחסות‬ ‫קיימת‬ ‫יוצא‬ ‫כפועל‬ ‫ומכאן‬ ‫מלונות‬ ‫אזורי‬‫חבורה‬-‫בצומת‬ ‫מלון‬ ‫של‬ ‫מיקום‬,‫כניסה‬ ‫כבישים‬ ‫של‬ ‫ויציאה‬.‫הכיוון‬"‫המטריד‬"‫תוכנית‬ ‫של‬ ‫ההשפעה‬ ‫ובחינת‬ ‫התנועה‬ ‫עומסי‬ ‫סוגיית‬ ‫הינו‬ ‫יותר‬ ‫באזור‬ ‫הכבישים‬ ‫על‬ ‫התיירותי‬ ‫הפיתוח‬.‫ע‬ ‫או‬ ‫חיצוניים‬ ‫ממקורות‬ ‫הנאספים‬ ‫אלו‬ ‫חומרים‬"‫המשרד‬ ‫י‬ ‫עצמו‬,‫התיירו‬ ‫משרד‬ ‫של‬ ‫המידע‬ ‫במאגרי‬ ‫נאגרים‬ ‫אינם‬ ‫לרב‬‫ת‬. 3.2‫חיצוניים‬ ‫תחבורתיים‬ ‫בנתונים‬ ‫השימוש‬ ‫דרכי‬ ‫אפיון‬ ‫מעובדים‬ ‫נתונים‬ ‫מול‬ ‫ראשוניים‬ ‫תחבורתים‬ ‫בסקרים‬ ‫השימוש‬ ‫מידת‬ ‫ראשוניים‬ ‫תחבורתים‬ ‫בסקרים‬ ‫שימוש‬:‫בהיבטים‬ ‫הנוגעים‬ ‫ראשוניים‬ ‫בסקרים‬ ‫השימוש‬ ‫מידת‬ ‫ביותר‬ ‫מוגבלת‬ ‫תחבורתיים‬. ‫מעובדים‬ ‫בנתונים‬ ‫שימוש‬:‫המשרד‬ ‫עבודת‬‫ע‬ ‫מבוססת‬‫מהלמ‬ ‫מעובדים‬ ‫נתונים‬ ‫איסוף‬ ‫ל‬"‫וממשרד‬ ‫ס‬ ‫הפנים‬)‫רקע‬ ‫תוכניות‬,‫והכנסה‬ ‫תעסוקה‬ ‫נתוני‬,‫קרקע‬ ‫שימושי‬ ‫ונתוני‬ ‫דמוגרפים‬ ‫נתונים‬(,‫ממשרד‬ ‫התחבורה‬)‫ועלויות‬ ‫רכב‬ ‫ציי‬ ‫על‬ ‫נתונים‬(‫נוספים‬ ‫ממשלה‬ ‫ממשרדי‬ ‫נתונים‬ ‫של‬ ‫מצומצם‬ ‫ממגוון‬ ‫וכן‬. ‫אי‬ ‫ואשר‬ ‫הארגון‬ ‫מעוניין‬ ‫בהם‬ ‫החיצוניים‬ ‫הנתונים‬ ‫סוגי‬‫בהווה‬ ‫בשימוש‬ ‫נם‬: ‫הערות‬ ‫תחבורתיים‬ ‫נתונים‬ ‫בתח‬ ‫השימוש‬ ‫בחינת‬"‫ותיירות‬ ‫פנים‬ ‫תיירות‬ ‫בקרב‬ ‫צ‬ ‫נכנסת‬ ‫בתח‬ ‫נוסעים‬ ‫סקר‬"‫צ‬-‫הנסיעה‬ ‫יעדי‬,‫התחבורה‬ ‫סוג‬ ‫הציבורית‬,‫התייר‬ ‫מוצא‬,‫התיירות‬ ‫הפעילות‬ ‫סוג‬ ‫התוספת‬ ‫של‬ ‫המשקל‬ ‫תיירותית‬ ‫תשתית‬ ‫מקימים‬ ‫כאשר‬ ‫נלקח‬ ‫לא‬ ‫בדרכים‬ ‫תיור‬ ‫למטרות‬ ‫הנסיעות‬‫בחשבון‬, ‫ותרומת‬ ‫השפעת‬ ‫את‬ ‫שייבחן‬ ‫מודל‬ ‫ליצור‬ ‫היא‬ ‫המטרה‬ ‫התנועה‬ ‫צירי‬ ‫לאורך‬ ‫התיירות‬ ‫עתידיים‬ ‫תנועה‬ ‫עומסי‬-‫המוגדרים‬ ‫צירים‬ ‫בדיקת‬ ‫לצידי‬ ‫הממוקמים‬ ‫מלונות‬ ‫והשפעת‬ ‫כתיירותיים‬ ‫הנסיעות‬ ‫מספר‬ ‫על‬ ‫הדרכים‬. ‫תיירות‬ ‫עסקי‬ ‫מיקום‬ ‫לצורך‬ ‫תנועה‬ ‫ספירות‬-‫ע‬ ‫תיירותיים‬ ‫צירים‬"‫תחבורה‬ ‫סקר‬ ‫פ‬ ‫תיירותית‬,‫פנים‬ ‫תיירות‬ ‫או‬ ‫נכנסת‬ ‫תיירות‬,‫או‬ ‫יום‬ ‫טיולי‬ ‫לא‬,‫אוטובוסים‬ ‫לעומת‬ ‫אשכול‬ ‫ברכב‬ ‫נסיעות‬ ‫תיירותיים‬ ‫ומיניבוסים‬,‫ובאילת‬ ‫בכינרת‬ ‫ימית‬ ‫תחבורה‬ ‫ועונות‬ ‫שעות‬ ‫ימים‬ ‫לפי‬ ‫הצעות‬ ‫לבחון‬ ‫במטרה‬ ‫הקמה‬ ‫עלויות‬ ‫נתוני‬ ‫איסוף‬ ‫תיירותיים‬ ‫שטחים‬ ‫של‬ ‫והקמה‬ ‫למיקום‬ ‫הקמה‬ ‫עלויות‬ 3.3‫מאג‬‫בארגון‬ ‫הקיימים‬ ‫פנימיים‬ ‫נתונים‬ ‫רי‬ ‫קיימים‬ ‫וסקרים‬ ‫נתונים‬ ‫במאגרי‬ ‫ושימוש‬ ‫אחזקה‬ ‫הערות‬-‫פעיל‬ ‫מאגר‬,‫איסוף‬ ‫זמן‬ ‫תחבורתיים‬ ‫נתונים‬ ‫מידע‬ ‫ומאגרי‬ ‫לסטטיסטיקה‬ ‫המחלקה‬ ‫עבור‬-‫משרד‬ ‫התיירות‬.‫בשנת‬ ‫נערך‬1996‫הישראלי‬ ‫המכון‬ ‫ידי‬ ‫על‬ ‫תחבורה‬ ‫לתכנון‬.‫במשרד‬ ‫קיים‬ ‫לא‬ ‫כבר‬. ‫גיל‬ ‫על‬ ‫נתונים‬‫רכב‬ ‫על‬ ‫ובעלות‬-‫תיירותית‬ ‫תחבורה‬ ‫לתיירים‬ ‫הסעות‬ ‫מפעילי‬ ‫בקרב‬ ‫מחקר‬:‫מסכם‬ ‫דוח‬ ‫במשרד‬ ‫קיים‬ ‫לא‬ ‫כבר‬ ‫רכב‬ ‫כלי‬ ‫מצבת‬-‫שנתון‬ ‫בתוך‬ ‫תיירותיים‬ ‫רכב‬ ‫כלי‬ ‫לתיירות‬ ‫קיים‬ ‫נתונים‬ ‫מאגר‬ ‫מוצא‬ ‫סקר‬-‫בנתב‬ ‫תיירים‬ ‫יעד‬"‫ג‬-‫נסעת‬ ‫ומאיפה‬ ‫לאן‬?
  • 129.
    61 ‫הערות‬-‫פעיל‬ ‫מאגר‬,‫איסוף‬ ‫זמן‬‫לא‬ ‫נתונים‬-‫תחבו‬‫רתיים‬ ‫לתיירים‬ ‫הסעות‬ ‫מפעילי‬ ‫בקרב‬ ‫מחקר‬:‫מסכם‬ ‫דוח‬.‫עבור‬ ‫מידע‬ ‫ומאגרי‬ ‫לסטטיסטיקה‬ ‫המחלקה‬-‫משרד‬ ‫התיירות‬.‫בשנת‬ ‫נערך‬1996‫הישראלי‬ ‫המכון‬ ‫ידי‬ ‫על‬ ‫תחבורה‬ ‫לתכנון‬ ‫כלכליים‬ ‫נתונים‬-‫התיירותית‬ ‫התחבורה‬ ‫בענף‬ ‫רווחיות‬ ‫הפנים‬ ‫משרד‬ ‫עם‬ ‫פעולה‬ ‫שיתוף‬,‫ישראל‬ ‫מקרקעי‬ ‫מנהל‬, ‫קק‬"‫ל‬,‫רשות‬‫העתיקות‬,‫ורשות‬ ‫הטבע‬ ‫להגנת‬ ‫החברה‬ ‫הגנים‬ ‫גיאוגרפי‬ ‫מידע‬ ‫מאגר‬-GIS-‫מספר‬ ‫המכילה‬ ‫מערכת‬ ‫שכבות‬-‫ערים‬,‫מלונות‬,‫בישראל‬ ‫תיירות‬ ‫אתרי‬,‫מפת‬ ‫ישראל‬ ‫בסיס‬,‫תמ‬"‫רלוונטיות‬ ‫אות‬)‫תמ‬"‫א‬13,12(, ‫תיירותיות‬ ‫תוכניות‬ ‫תמ‬ ‫של‬ ‫הסטטוטורי‬ ‫ההליך‬ ‫את‬ ‫משלים‬ ‫התכנון‬ ‫אגף‬"‫א‬ 12‫המו‬ ‫לאישור‬ ‫ומעבירו‬‫ובניה‬ ‫לתכנון‬ ‫הארצית‬ ‫עצה‬. ‫ארציות‬ ‫מתאר‬ ‫תוכניות‬-‫תמ‬"‫א‬12-‫מתאר‬ ‫תוכנית‬ ‫ופיתוח‬ ‫לתכנון‬ ‫מדיניות‬ ‫מסמך‬ ‫המהווה‬ ‫ארצית‬ ‫בישראל‬ ‫התיירות‬ ‫רבעון‬ ‫כל‬ ‫היוצא‬ ‫קבוע‬ ‫סקר‬ ‫כלכליים‬ ‫גיאו‬ ‫נתונים‬-‫קרקע‬ ‫שימושי‬-‫חדרי‬ ‫מספר‬ ‫ומקום‬ ‫אזור‬ ‫לפי‬ ‫מלון‬ ‫רבעון‬ ‫כל‬ ‫היוצא‬ ‫קבוע‬ ‫סקר‬ ‫ובכלכ‬ ‫במשק‬ ‫מגמות‬‫לה‬-‫מתיירות‬ ‫הכנסה‬ ‫נתוני‬,‫מספר‬ ‫בתיירות‬ ‫מועסקים‬,‫התיירות‬ ‫של‬ ‫הכלכלית‬ ‫התרומה‬ ‫למשק‬,‫מתיירות‬ ‫הכלכלי‬ ‫המכפיל‬ ‫בחינת‬ ‫משרד‬ ‫עם‬ ‫פעולה‬ ‫בשיתוף‬ ‫נעשה‬ ‫המתאר‬ ‫תוכניות‬ ‫קידום‬ ‫הפנים‬ ‫תיירות‬ ‫לתכנון‬ ‫אב‬ ‫תוכניות‬-‫לאילת‬ ‫מתאר‬ ‫תכנית‬, ‫לטבריה‬ ‫מתאר‬ ‫תוכנית‬,‫לעכו‬ ‫מתאר‬ ‫תוכנית‬,‫תוכנית‬ ‫מתאר‬‫לירושלים‬,‫יבניאל‬ ‫לתיירות‬ ‫אב‬ ‫תוכנית‬,‫תוכנית‬ ‫תחתון‬ ‫גליל‬ ‫אזורית‬ ‫מועצה‬ ‫לתיירות‬ ‫אב‬,‫אב‬ ‫תוכנית‬ ‫רשל‬ ‫לתיירות‬"‫צ‬,‫הגליל‬ ‫מרום‬ ‫לתיירות‬ ‫אב‬ ‫תוכנית‬, ‫המעלה‬ ‫יסוד‬ ‫לתיירות‬ ‫אב‬ ‫תוכנית‬,‫לתיירות‬ ‫אב‬ ‫תוכנית‬ ‫שלומי‬,‫גלבוע‬ ‫לתיירות‬ ‫אב‬ ‫תוכנית‬,‫לתיירות‬ ‫אב‬ ‫תוכנית‬ ‫חפר‬ ‫עמק‬ ‫אזורית‬ ‫מועצה‬,‫תו‬‫חבל‬ ‫לתיירות‬ ‫אב‬ ‫כנית‬ ‫יבנה‬,‫הכרמל‬ ‫טירת‬ ‫לתיירות‬ ‫אב‬ ‫תוכנית‬,‫אב‬ ‫תוכנית‬ ‫אשר‬ ‫מטה‬ ‫לתיירות‬ ‫הארגון‬ ‫בתוך‬ ‫עתידי‬ ‫נתונים‬ ‫איסוף‬ ‫הערות‬ ‫תחבורתיים‬ ‫נתונים‬ ‫התיירות‬ ‫מסלולי‬ ‫מצאי‬ ‫את‬ ‫לאפיין‬ ‫היא‬ ‫המטרה‬ ‫ולפתחם‬ ‫הפנים‬ ‫ותיירות‬ ‫הנכנסת‬ ‫בארץ‬ ‫תיירות‬ ‫מסלולי‬ ‫מצאי‬-‫מגוון‬ ‫כל‬ ‫של‬ ‫סקירה‬ ‫האפשר‬‫ויות‬-‫נצרות‬,‫טבע‬,‫ארכיאולוגיה‬,‫ספורט‬ ‫אתגרי‬,‫ומורשת‬ ‫היסטוריה‬.‫יעד‬ ‫קהלי‬ ‫לפי‬ ‫חלוקה‬ ‫קדימה‬ ‫חשיבה‬ ‫עם‬ ‫ארצית‬ ‫תוכנית‬ ‫להכין‬ ‫היא‬ ‫המטרה‬ ‫הפן‬ ‫כולל‬ ‫תיירות‬ ‫פיתוח‬ ‫של‬ ‫המשמעויות‬ ‫בכל‬ ‫העוסקת‬ ‫התחבורתי‬-‫סביבתי‬ ‫קיימא‬ ‫בר‬ ‫לפיתוח‬ ‫אסטרטגית‬ ‫תוכנית‬ ‫שימוש‬ ‫של‬ ‫דומיננטיות‬ ‫קטגוריות‬ ‫מרבית‬‫התיירות‬ ‫במשרד‬ ‫היום‬ ‫הנאספים‬ ‫התחבורתיים‬ ‫והסקרים‬ ‫הנתונים‬,‫חשיבות‬ ‫סדר‬ ‫לפי‬: 1.‫רקע‬ ‫תוכניות‬ 2.‫כלכליים‬ ‫וגיאו‬ ‫חברתיים‬ ‫נתונים‬ 3.‫התחבורה‬ ‫מערכת‬ ‫של‬ ‫תפעול‬ ‫עלויות‬ 4.‫בישראל‬ ‫רכב‬ ‫ציי‬ ‫על‬ ‫נתונים‬ ‫הנתונים‬ ‫איסוף‬ ‫בתחום‬ ‫הארגון‬ ‫בפני‬ ‫העומדות‬ ‫העיקריות‬ ‫הבעיות‬ •‫נתונים‬ ‫עדכון‬-‫בעדכ‬ ‫קושי‬ ‫קיים‬‫שמערך‬ ‫קורה‬ ‫וכך‬ ‫התיירות‬ ‫משרד‬ ‫בתוך‬ ‫המידע‬ ‫מאגרי‬ ‫ון‬ ‫בחלקו‬ ‫מתיישן‬ ‫הנתונים‬.
  • 130.
    62 •‫לנתונים‬ ‫ונגישות‬ ‫זמינות‬-‫בתהליך‬‫בעייתית‬ ‫נקודה‬ ‫היא‬ ‫יד‬ ‫בהישג‬ ‫נתונים‬ ‫של‬ ‫הימצאותם‬ ‫התכנון‬ ‫עבודת‬. •‫בנתונים‬ ‫חוסר‬-‫תח‬ ‫בנושאי‬ ‫מסודרת‬ ‫מידע‬ ‫במערכת‬ ‫חוסר‬"‫צ‬. 3.4‫המשתמשים‬ ‫סקר‬ ‫של‬ ‫בהקשר‬ ‫הארגון‬ ‫הגדרת‬ ‫ס‬‫נתונים‬ ‫פק‬/‫משתמש‬/‫אסטרטגי‬ ‫שותף‬)‫פעולה‬ ‫לשתף‬ ‫ורצון‬ ‫נתונים‬ ‫לאסוף‬ ‫יכולת‬ ‫בעל‬( 3.5‫המשתמשים‬ ‫סקר‬ ‫של‬ ‫בהקשר‬ ‫הארגון‬ ‫הערות‬ ‫הנתונים‬ ‫מאגר‬ ‫הקמת‬ ‫בתהליך‬ ‫פעיל‬ ‫גוף‬ ‫להיות‬ ‫מוכן‬ ‫התיירות‬ ‫משרד‬)‫וסקרים‬ ‫שאלות‬ ‫על‬ ‫חשיבה‬ ‫לתיירות‬ ‫התחבורה‬ ‫תחום‬ ‫בין‬ ‫להשקה‬ ‫מענה‬ ‫שיתנו‬ ‫רלוונטיים‬.( 4.‫מינ‬‫הפנים‬ ‫משרד‬ ‫התכנון‬ ‫הל‬ 4.1‫התחבורתית‬ ‫המערכת‬ ‫עם‬ ‫הקשר‬ ‫ואפיון‬ ‫הארגון‬ ‫פעילות‬ ‫מהות‬ ‫פעילותו‬ ‫ומהות‬ ‫הארגון‬ ‫מבנה‬ ‫ע‬ ‫והמחוזיים‬ ‫הארציים‬ ‫התכנון‬ ‫למוסדות‬ ‫ומנהלי‬ ‫מקצועי‬ ‫שירות‬ ‫למתן‬ ‫אחראי‬ ‫התכנון‬ ‫מינהל‬"‫חוק‬ ‫פ‬ ‫חוק‬ ‫על‬ ‫המופקד‬ ‫הפנים‬ ‫שר‬ ‫סמכויות‬ ‫הפעלת‬ ‫מערכת‬ ‫גם‬ ‫ובכללם‬ ‫והבנייה‬ ‫התכנון‬‫והבנייה‬ ‫התכנון‬ ‫התשכ‬"‫ה‬-1965.‫הבאים‬ ‫האחריות‬ ‫בתחומי‬ ‫בעיקר‬ ‫מתבטאות‬ ‫אלו‬ ‫סמכויות‬:‫לאומית‬ ‫מדיניות‬ ‫גיבוש‬ ‫המגורים‬ ‫מדיניות‬ ‫שילוב‬ ‫תוך‬ ‫המרחבי‬ ‫התכנון‬ ‫בתחום‬,‫התעסוקה‬,‫והשירותים‬ ‫התחבורה‬;‫הנחיה‬ ‫הדרגים‬ ‫בכל‬ ‫התכנון‬ ‫מוסדות‬ ‫של‬ ‫מקצועית‬ ‫והפעלה‬.‫ה‬ ‫מיבנה‬ ‫את‬ ‫המכתיבה‬ ‫היא‬ ‫זו‬ ‫אחריות‬‫על‬ ‫מינהל‬ ‫והמחוזות‬ ‫המטה‬ ‫במסגרת‬ ‫השונים‬ ‫ומחלקותיו‬ ‫אגפיו‬.‫אגפים‬ ‫חמישה‬ ‫התכנון‬ ‫במינהל‬:‫האגף‬‫לתכניות‬ ‫ארציות‬ ‫מתאר‬,‫האגף‬‫ופרוגרמות‬ ‫מחוזיות‬ ‫מתאר‬ ‫לתכניות‬,‫האגף‬‫ומפורטות‬ ‫מקומיות‬ ‫מתאר‬ ‫לתכניות‬, ‫האגף‬‫ובניה‬ ‫תכנון‬ ‫ותקנות‬ ‫להנחיות‬‫והאגף‬‫עבודה‬ ‫ותכניות‬ ‫לתפעול‬.‫בנוסף‬,‫יחידו‬ ‫שתי‬‫ת‬:‫מזכירות‬ ‫פתוחים‬ ‫ושטחים‬ ‫חקלאית‬ ‫קרקע‬ ‫על‬ ‫לשמירה‬ ‫הועדה‬ ‫ומזכירות‬ ‫ולבניה‬ ‫לתכנון‬ ‫הארצית‬ ‫המועצה‬. ‫לתכנון‬ ‫מחוזיות‬ ‫לשכות‬ ‫שש‬ ‫פועלות‬ ‫הארצית‬ ‫במערכת‬,‫המדינה‬ ‫ממחוזות‬ ‫אחד‬ ‫בכל‬ ‫אחת‬.‫פעילות‬ ‫כוללת‬ ‫השונים‬ ‫ואגפיו‬ ‫המינהל‬‫מדיניות‬ ‫קביעת‬,‫לתכנון‬ ‫תמיכה‬,‫נתונים‬ ‫איסוף‬)‫מא‬ ‫של‬ ‫במובן‬ ‫לא‬‫גרי‬ ‫בסיס‬ ‫נתוני‬,‫דוחות‬ ‫של‬ ‫איסוף‬ ‫אלא‬,‫תכנון‬ ‫הנחיות‬,‫מוכנות‬ ‫תוכניות‬,‫ותקנות‬ ‫תסריטים‬(,‫מערכת‬ ‫תפעול‬ ‫שירות‬,‫קרקע‬ ‫ייעודי‬ ‫ואיתור‬ ‫גיאוגרפיים‬ ‫ניתוחים‬ ‫הכנת‬. ‫התחבורה‬ ‫לתחום‬ ‫הארגון‬ ‫השקת‬ ‫עבודתם‬ ‫במסגרת‬ ‫התחבורה‬ ‫בתחומי‬ ‫הנוגעים‬ ‫אגפים‬ ‫ארבע‬ ‫התכנון‬ ‫במינהל‬: ‫א‬ ‫מתאר‬ ‫לתוכניות‬ ‫האגף‬‫רציות‬-‫תמ‬"‫א‬3,‫ברזל‬ ‫למסילות‬ ‫מתאר‬ ‫תוכנית‬,‫ושינוים‬ ‫דרך‬ ‫תוואי‬. ‫מחוזיות‬ ‫מתאר‬ ‫לתוכניות‬ ‫האגף‬-‫האגף‬ ‫עבודת‬ ‫במסגרת‬,‫בתמ‬ ‫נרחב‬ ‫שימוש‬ ‫נעשה‬"‫הרלוונטיות‬ ‫אות‬)3, 23(‫לתחבורה‬ ‫אב‬ ‫ובתוכניות‬.‫המתאר‬ ‫תוכניות‬ ‫בין‬ ‫המחוזי‬ ‫התכנון‬ ‫במסגרת‬ ‫הדדית‬ ‫השפעה‬ ‫קיימת‬ ‫ל‬ ‫המתאר‬ ‫ותוכניות‬ ‫במחוזות‬‫תחבורה‬.
  • 131.
    63 ‫מקומיות‬ ‫מתאר‬ ‫לתוכניות‬‫האגף‬-‫השונים‬ ‫היבטיו‬ ‫על‬ ‫התחבורתי‬ ‫הפן‬ ‫בבחינת‬ ‫קבוע‬ ‫באופן‬ ‫העוסק‬)‫רשת‬ ‫דרכים‬,‫תח‬ ‫שירותי‬"‫צ‬,‫נסיעה‬ ‫הרגלי‬,‫חניה‬,‫נסיעה‬ ‫זמני‬,‫ואחרים‬ ‫תחבורה‬ ‫מסופי‬(‫יישובית‬ ‫תוכנית‬ ‫בכל‬- ‫לדרך‬ ‫שיוצאת‬ ‫מקומית‬.‫האגף‬ ‫עבודת‬ ‫במסגרת‬ ‫נעשית‬ ‫בנוסף‬‫בחינ‬‫של‬ ‫ה‬‫מתוכ‬ ‫סטיות‬‫המתאר‬ ‫ניות‬ ‫התחבורתית‬ ‫בתשתית‬ ‫הקשורות‬ ‫והמחוזית‬ ‫הארצית‬. ‫ובנייה‬ ‫תכנון‬ ‫תקנות‬ ‫אגף‬-‫התחבורה‬ ‫משרד‬ ‫עם‬ ‫בשיתוף‬ ‫בישראל‬ ‫חניה‬ ‫תקני‬ ‫של‬ ‫בנושא‬ ‫רבות‬ ‫עסק‬. ‫המשרד‬‫ישיר‬ ‫משתמש‬ ‫איננו‬‫התחבורתיים‬ ‫הסקרים‬ ‫במערכת‬,‫לנושאי‬ ‫הנוגעות‬ ‫עבודות‬ ‫מזמין‬ ‫אלא‬ ‫חיצוניים‬ ‫מיועצים‬ ‫תחבורה‬.‫העבודות‬ ‫תוצרי‬-‫מעובדים‬ ‫נתונים‬-‫ע‬ ‫מועברים‬"‫ה‬ ‫למערכת‬ ‫רוב‬ ‫פ‬-GIS ‫המשרד‬ ‫של‬,‫בנמצא‬ ‫אינם‬ ‫הסקרים‬ ‫של‬ ‫הבסיס‬ ‫נתוני‬ ‫אך‬.‫וניתן‬ ‫וייתכן‬ ‫במשרד‬ ‫נאספות‬ ‫אלו‬ ‫עבודות‬ ‫המאגר‬ ‫להכנת‬ ‫זה‬ ‫בחומר‬ ‫שימוש‬ ‫לעשות‬ ‫יהיה‬.‫משרד‬ ‫של‬ ‫כיוזמה‬ ‫יוצאות‬ ‫מסוימות‬ ‫תוכניות‬ ‫לעיתים‬ ‫הפנים‬)‫לפן‬ ‫התחבורה‬ ‫משרד‬ ‫של‬ ‫דרישה‬ ‫ללא‬‫אחרת‬ ‫או‬ ‫זו‬ ‫בתוכנית‬ ‫תחבורתי‬(‫מאגר‬ ‫קיים‬ ‫זה‬ ‫ובמקרה‬ ‫במשרד‬ ‫הבסיס‬ ‫נתוני‬.‫בסקרים‬ ‫לשימוש‬ ‫וההנחיה‬ ‫הדרישה‬ ‫המקומיות‬ ‫התוכניות‬ ‫במסגרת‬ ‫קיימים‬ ‫תחבורתיים‬‫התוכניות‬ ‫הכנת‬ ‫במהלך‬‫יותר‬ ‫מפורטת‬,‫נתונים‬ ‫יותר‬ ‫שקיימים‬ ‫מכאן‬ ‫תחבורתיים‬)‫מעובדים‬ ‫נתונים‬ ‫לרב‬(‫זה‬ ‫באגף‬. 4.2‫השי‬ ‫דרכי‬ ‫אפיון‬‫חיצוניים‬ ‫תחבורתיים‬ ‫בנתונים‬ ‫מוש‬ ‫מעובדים‬ ‫נתונים‬ ‫מול‬ ‫ראשוניים‬ ‫תחבורתים‬ ‫בסקרים‬ ‫השימוש‬ ‫מידת‬ ‫על‬ ‫רבה‬ ‫במידה‬ ‫מתבסס‬ ‫התכנון‬ ‫במינהל‬ ‫הנתונים‬ ‫איסוף‬‫מעובדים‬ ‫נתונים‬‫מיועצים‬ ‫בעיקר‬ ‫המועברים‬ ‫חיצוניים‬)‫הפנים‬ ‫משרד‬ ‫עבור‬ ‫פרוייקטים‬ ‫המכינים‬.( ‫א‬.‫והגיאו‬ ‫החברתיים‬ ‫הנתונים‬-‫כלכליים‬‫נאס‬‫ע‬ ‫שעובדו‬ ‫נתונים‬ ‫של‬ ‫וקבצים‬ ‫דוחות‬ ‫מתוך‬ ‫פים‬"‫י‬ ‫עיריות‬,‫הלמ‬"‫לנושא‬ ‫בהתאם‬ ‫חיצוניים‬ ‫ויועצים‬ ‫ס‬. ‫ב‬.‫העלויות‬ ‫נתוני‬‫הבונים‬ ‫מהגופים‬ ‫ישירות‬ ‫נאספים‬ ‫התחבורה‬ ‫במערכת‬,‫התמ‬ ‫ממשרד‬"‫ס‬ ‫נוספים‬ ‫ממשלה‬ ‫וממשרדי‬. ‫ג‬.‫השימוש‬‫הרקע‬ ‫בתוכניות‬‫המשרד‬ ‫של‬ ‫הפנימי‬ ‫הנתונים‬ ‫מאגר‬ ‫על‬ ‫מתבסס‬. ‫ד‬.‫ו‬ ‫התפעול‬ ‫נתוני‬‫התחבורתיים‬ ‫הביקוש‬ ‫דפוסי‬‫נתונים‬ ‫איסוף‬ ‫ממערכת‬ ‫משולב‬ ‫באופן‬ ‫מקובצים‬ ‫פנימית‬)‫המשרד‬ ‫עבור‬ ‫העובדים‬ ‫יועצים‬(,‫הסביבה‬ ‫לאיכות‬ ‫והמשרד‬ ‫התחבורה‬ ‫משרד‬. ‫בהווה‬ ‫בשימוש‬ ‫אינם‬ ‫ואשר‬ ‫הארגון‬ ‫מעוניין‬ ‫בהם‬ ‫החיצוניים‬ ‫הנתונים‬ ‫סוגי‬ ‫הערות‬ ‫תחבורתיים‬ ‫נתונים‬ ‫תחזיות‬ ‫של‬ ‫מאגר‬ ‫ליצור‬ ‫היא‬ ‫המטרה‬‫עתידיות‬ ‫תנועה‬ ‫יותר‬ ‫ואמין‬ ‫נכון‬ ‫תכנון‬ ‫תהליך‬ ‫ליצור‬ ‫במטרה‬ ‫תנועה‬ ‫תחזיות‬ ‫העוסקות‬ ‫תקנות‬ ‫של‬ ‫ריכוז‬ ‫לאסוף‬ ‫היא‬ ‫המטרה‬ ‫התכנון‬ ‫תהליך‬ ‫על‬ ‫להקל‬ ‫מנת‬ ‫על‬ ‫תחבורתיים‬ ‫בנושאיים‬ ‫ההחלטות‬ ‫וקבלת‬ ‫תחבורה‬ ‫בנושאי‬ ‫תקנות‬ ‫ריכוז‬-‫במנהרות‬ ‫מילוט‬ ‫פתחי‬ ‫תחבורה‬ ‫במט‬ ‫ממוחשבות‬ ‫הדמיות‬ ‫של‬ ‫מאגר‬ ‫הכנת‬‫לבחון‬ ‫רה‬ ‫ולפני‬ ‫ההחלטות‬ ‫קבלת‬ ‫תהליך‬ ‫במהלך‬ ‫שונות‬ ‫חלופות‬ ‫אחרת‬ ‫או‬ ‫זו‬ ‫תוכנית‬ ‫של‬ ‫אישורה‬ ‫ממוחשבות‬ ‫הדמיות‬-‫מנהרות‬,‫כבישים‬ ‫סוגי‬,‫מערכת‬ ‫מסילתית‬,‫מחלף‬,‫נסיעה‬ ‫היקפי‬
  • 132.
    64 ‫הערות‬ ‫תחבורתיים‬ ‫נתונים‬ ‫וגודלם‬‫המשולבת‬ ‫התחבורה‬ ‫מתחמי‬ ‫מיקום‬ ‫בחינת‬ ‫הנדל‬ ‫לתחום‬ ‫תרומתם‬ ‫על‬ ‫לעמוד‬ ‫במטרה‬"‫ני‬. ‫משולבת‬ ‫תחבורה‬ ‫מרכזי‬-‫קרקעות‬ ‫הפקעת‬ ‫אישורי‬, ‫בניה‬ ‫אישורי‬,‫הקרקע‬ ‫סוג‬,‫המתחמ‬ ‫גודל‬,‫עלות‬,‫מיקום‬ ‫שכנותיה‬ ‫עם‬ ‫ישראל‬ ‫מדינת‬ ‫של‬ ‫החיבוריות‬ ‫בחינת‬ ‫למסחר‬ ‫מענה‬ ‫לתת‬ ‫במטרה‬,‫ביטחון‬,‫תיירות‬ ‫גבולות‬ ‫חוצה‬ ‫ומסילות‬ ‫דרכים‬ ‫מצאי‬-‫דרכים‬ ‫מצאי‬ ‫הגבול‬ ‫של‬ ‫השני‬ ‫בצידו‬,‫השני‬ ‫בצידו‬ ‫ברזל‬ ‫מסילות‬ ‫מצאי‬ ‫הגבול‬ ‫של‬-‫מיק‬‫ום‬,‫איכות‬,‫תפעול‬ ‫רגישים‬ ‫ואזורים‬ ‫מכבישים‬ ‫המים‬ ‫מקורות‬ ‫זיהום‬ ‫בחינת‬ ‫בוועדות‬ ‫לדיונים‬ ‫מענה‬ ‫לתת‬ ‫במטרה‬ ‫סביבה‬ ‫איכות‬ ‫סקרי‬ ‫דיור‬ ‫יחידות‬ ‫של‬ ‫הקמתן‬ ‫השפעת‬ ‫את‬ ‫לבחון‬ ‫היא‬ ‫המטרה‬ ‫עירוני‬ ‫במוקד‬ ‫הכבישים‬ ‫במערכת‬ ‫הנסיעות‬ ‫כמות‬ ‫על‬- ‫מרכז‬ ‫מול‬ ‫פרוור‬ ‫קרקע‬ ‫שימושי‬ ‫מול‬ ‫תנועה‬ ‫ספירות‬ ‫איסו‬‫בינלאומי‬ ‫נתונים‬ ‫ממאגר‬ ‫בסיס‬ ‫נתוני‬ ‫ף‬,‫במטרה‬ ‫ליפול‬ ‫ולא‬ ‫מהעולם‬ ‫האמיתיים‬ ‫הנתונים‬ ‫את‬ ‫להכיר‬ ‫הישראלית‬ ‫המערכת‬ ‫את‬ ‫המשוות‬ ‫שונות‬ ‫למניפולציות‬ ‫בעולם‬ ‫אחרים‬ ‫יעדים‬ ‫עם‬. ‫בינלאומי‬ ‫נתונים‬ ‫מאגר‬ ‫פרוייקטים‬ ‫של‬ ‫הקמה‬ ‫בעליות‬ ‫לחסוך‬ ‫היא‬ ‫המטרה‬ ‫גדולים‬ ‫תחבורתיים‬,‫מע‬ ‫שכן‬"‫ישראל‬ ‫ורכבת‬ ‫צ‬, ‫מ‬‫מדינה‬ ‫וכספי‬ ‫כלכליים‬ ‫שיקולים‬ ‫פי‬ ‫על‬ ‫לעבוד‬ ‫מעיטים‬ ‫לטמיון‬ ‫הולכים‬ ‫הקמה‬ ‫עלויות‬-‫מחלפים‬ ‫עלויות‬,‫כבישים‬,‫מנהרות‬, ‫גשרים‬,‫וכדומה‬ ‫מסילות‬ ‫במטרה‬ ‫כרטוגרפית‬ ‫בתצוגה‬ ‫סקרים‬ ‫מערכת‬ ‫הכנת‬ ‫במשרד‬ ‫הקיימת‬ ‫הגיאוגרפי‬ ‫המידע‬ ‫מערכת‬ ‫את‬ ‫לעבות‬ ‫התכנון‬ ‫בתהליך‬ ‫התמיכה‬ ‫יכולת‬ ‫את‬ ‫ולהרחיב‬ ‫מ‬ ‫מאגר‬‫גיאוגרפי‬ ‫ידע‬-‫תחבורתיים‬ ‫סקרים‬,‫שימושי‬ ‫קרקע‬,‫ערים‬ ‫מפות‬,‫אחרים‬ ‫וגופים‬ ‫משטרה‬ ‫פעילויות‬ ‫בממ‬ ‫השכבה‬ ‫כיום‬"‫מעודכנת‬ ‫איננה‬ ‫הלאומי‬ ‫ג‬.‫המטרה‬ ‫סיווג‬ ‫לתת‬"‫אמיתי‬"‫המערכת‬ ‫תשתיות‬ ‫שכבות‬ ‫של‬ ‫אחת‬ ‫גבוהה‬ ‫עדכון‬ ‫ברמת‬ ‫השונים‬ ‫סוגיה‬ ‫על‬ ‫התחבורתית‬ ‫לשנה‬ ‫ברזל‬ ‫ומסילות‬ ‫דרכים‬ ‫מצאי‬-‫דר‬ ‫מצאי‬‫כים‬,‫מצאי‬ ‫ברזל‬ ‫מסילות‬ ‫הערות‬ ‫לא‬ ‫נתונים‬-‫תחבורתיים‬ ‫ומיפויה‬ ‫ישראל‬ ‫של‬ ‫הקרקע‬ ‫שימושי‬ ‫תפרוסת‬ ‫בחינת‬ ‫את‬ ‫ולהרחיב‬ ‫התכנוני‬ ‫התהליך‬ ‫על‬ ‫להקל‬ ‫במטרה‬ ‫התכנון‬ ‫תשתית‬ ‫קרקע‬ ‫שימושי‬-‫תשתיות‬,‫ירוקים‬ ‫שטחים‬,‫ערים‬, ‫מבנים‬,‫תחבורה‬ ‫את‬ ‫לנתח‬ ‫במטרה‬ ‫עסקים‬ ‫ורישוי‬ ‫ארנונה‬ ‫מאגרי‬ ‫חיבור‬ ‫שימושי‬‫הקרקע‬.‫גדולים‬ ‫ליישובים‬ ‫חשוב‬ ‫מאגר‬.‫בנוסף‬ ‫התעסוקה‬ ‫אזורי‬ ‫פריסת‬ ‫את‬ ‫לנתח‬ ‫יהיה‬ ‫ניתן‬ ‫קרקע‬ ‫שימושי‬–‫עסקים‬ ‫ורישוי‬ ‫ארנונה‬ ‫מאגרי‬ ‫חיבור‬ ‫הערבי‬ ‫במגזר‬ ‫הקרקע‬ ‫צריכת‬ ‫במכלול‬ ‫חדה‬ ‫עליה‬ ‫קיימת‬, ‫ל‬ ‫תאפשר‬ ‫באוכלוסייה‬ ‫הגידול‬ ‫בחינת‬‫בדוק‬‫התהליך‬ ‫את‬ ‫הערבי‬ ‫במגזר‬ ‫החברתי‬‫הק‬ ‫שימושי‬ ‫של‬ ‫בהקשר‬‫רקע‬. ‫דמוגרפיים‬ ‫נתונים‬–‫הערבי‬ ‫במגזר‬ ‫בית‬ ‫משק‬ ‫גידול‬- ‫שנתי‬ ‫גידול‬ ‫אחוז‬ 4.3‫בארגון‬ ‫הקיימים‬ ‫פנימיים‬ ‫נתונים‬ ‫מאגרי‬ ‫קיימים‬ ‫וסקרים‬ ‫נתונים‬ ‫במאגרי‬ ‫ושימוש‬ ‫אחזקה‬ ‫הערות‬ ‫תחבורתיים‬ ‫נתונים‬ ‫ת‬ ‫למטרופולין‬ ‫אב‬ ‫תוכנית‬"‫א‬,‫למטרופולין‬ ‫אב‬ ‫תוכנית‬ ‫חיפה‬,‫שבע‬ ‫באר‬ ‫למטרופולין‬ ‫אב‬ ‫תוכנית‬ ‫לתחבורה‬ ‫ומתאר‬ ‫אב‬ ‫תוכניות‬ ‫הארצית‬ ‫הדרכים‬ ‫רשת‬ ‫מאפייני‬ ‫ניתוח‬,‫האזורית‬ ‫והפנימית‬)‫פריסה‬,‫טיפוסי‬ ‫חתך‬,‫תנועה‬ ‫הסדרי‬(, ‫ציבורית‬ ‫בתחבורה‬ ‫שירות‬ ‫מאפייני‬)‫מסלולים‬,‫מסופים‬, ‫נסיעה‬ ‫וזמני‬ ‫תחנות‬(,‫נסיעה‬ ‫הרגלי‬)‫תנועה‬ ‫ספירות‬, ‫תח‬ ‫ספירות‬"‫צ‬(,‫לחניה‬ ‫דרישה‬,‫רשת‬ ‫על‬ ‫נסיעות‬ ‫הצבת‬ ‫דרכי‬‫קיימת‬ ‫ם‬,‫ברשת‬ ‫בקבוק‬ ‫צווארי‬ ‫של‬ ‫בעיות‬ ‫זיהוי‬ ‫התחבורה‬,‫תחבורה‬ ‫אמצעי‬ ‫וניתוח‬ ‫בחינת‬,‫מסופי‬ ‫תחבורה‬,‫כניסה‬ ‫וספי‬ ‫תחבורה‬ ‫קיבולת‬. ‫מקומית‬ ‫בתוכנית‬ ‫תחבורה‬ ‫נספח‬
  • 133.
    65 ‫הערות‬-‫פעיל‬ ‫מאגר‬,‫איסוף‬ ‫זמן‬‫לא‬ ‫נתונים‬-‫תחבורתיים‬ ‫באינטרנט‬ ‫באתר‬ ‫גם‬ ‫קיים‬.‫עם‬ ‫פעולה‬ ‫שיתוף‬ ‫קיים‬ ‫הממ‬ ‫משרדי‬ ‫מרבית‬‫שלה‬,‫ציבוריים‬ ‫גופים‬)‫חברת‬ ‫חשמל‬,‫מקורות‬,‫הטבע‬ ‫שמורות‬ ‫רשות‬,‫קק‬"‫ל‬,‫רשות‬ ‫והרכבות‬ ‫הנמלים‬,‫למ‬"‫ס‬,‫ממ‬"‫ואחרים‬ ‫י‬( ‫גיאוגרפי‬ ‫מידע‬ ‫מערכת‬-GIS-‫הפיזי‬ ‫התכנון‬ ‫מאגר‬- ‫ארציות‬ ‫מתאר‬ ‫תוכניות‬,‫מחוזיות‬,‫מקומיות‬;‫תוכניות‬ ‫מפורטות‬,‫שטח‬ ‫סקרי‬,‫קרקע‬ ‫שימושי‬,‫ממ‬"‫לאומי‬ ‫ג‬ ‫שנתי‬ ‫פרסום‬ ‫הר‬‫בישראל‬ ‫המקומיות‬ ‫שויות‬-‫כספיים‬ ‫נתונים‬ ‫הכלכלית‬ ‫הרמה‬ ‫לפי‬ ‫המקומית‬ ‫הרשות‬ ‫אפיון‬-‫חברתית‬ ‫האוכלוסייה‬ ‫של‬ ‫החברתית‬ ‫הרמה‬ ‫לפי‬ ‫וסיווגן‬ ‫גיאוגרפיות‬ ‫יחידות‬ ‫אפיון‬ ‫האוכלוסייה‬ ‫של‬ ‫כלכלית‬ ‫מחקר‬ ‫לפי‬ ‫בישראל‬ ‫האזוריות‬ ‫המועצות‬ ‫של‬ ‫ודירוג‬ ‫אפיון‬ ‫החברתית‬ ‫הרמה‬-‫האוכלוסייה‬ ‫של‬ ‫כלכלית‬ ‫נ‬‫קבצי‬ ‫של‬ ‫נתונים‬ ‫מאגרי‬ ‫יהול‬"‫האוכלוסין‬ ‫מרשם‬", "‫דרכונים‬"‫ו‬"‫גבולות‬ ‫ביקורת‬"‫על‬ ‫עיקרי‬ ‫מידע‬ ‫המהווים‬ ‫האוכלוסייה‬.‫הלשכות‬ ‫את‬ ‫משמשים‬ ‫הקבצים‬ ‫על‬ ‫מידע‬ ‫שירותי‬ ‫וכן‬ ‫האוכלוסין‬ ‫למינהל‬ ‫האזוריות‬ ‫שונים‬ ‫ממלכתיים‬ ‫לגורמים‬ ‫האוכלוסייה‬. ‫המדינה‬ ‫אוכלוסיית‬ ‫של‬ ‫מעודכנים‬ ‫מידע‬ ‫מאגרי‬ ‫ה‬ ‫בסיס‬‫והדיור‬ ‫האוכלוסין‬ ‫מפקד‬ ‫למחקר‬ ‫מידע‬1995. ‫הפרוייקט‬ ‫תפוקות‬:‫עבור‬ ‫נתונים‬ ‫וקבצי‬ ‫מפות‬193 ‫ועיריות‬ ‫מועצות‬.‫האינטרנט‬ ‫באתר‬ ‫גם‬ ‫מופיעות‬ ‫המפות‬ ‫הפנים‬ ‫משרד‬ ‫של‬. ‫המקומיות‬ ‫ובמועצות‬ ‫בעיריות‬ ‫קרקע‬ ‫שימושי‬ ‫פרוייקט‬ ‫התחבורה‬ ‫ממשרד‬ ‫נציגים‬ ‫גם‬ ‫שותפים‬ ‫היו‬ ‫צוות‬ ‫בכל‬, ‫הפן‬ ‫על‬ ‫דגש‬ ‫שמו‬ ‫אשר‬‫התחבורתי‬ ‫עתידיות‬ ‫בתוכניות‬ ‫קרקע‬ ‫ייעודי‬-‫ארצית‬,‫מחוזית‬ ‫ומקומית‬ ‫בדוחות‬ ‫חלק‬ ‫מסודר‬ ‫לא‬ ‫מאגר‬,‫פרוטוקולים‬- ‫שונים‬ ‫בפורמטים‬-‫כשכבה‬ ‫מוכנסות‬ ‫התוכניות‬ ‫כל‬ ‫היום‬ ‫ה‬ ‫במערכת‬-GIS.‫תוכניות‬ ‫מתוך‬ ‫שצמחו‬ ‫נתונים‬ ‫שונות‬ ‫בערים‬ ‫שנעשו‬ ‫המתאר‬ ‫ארציות‬ ‫אוכלוסייה‬ ‫תחזיות‬,‫ומקומיו‬ ‫מחוזיות‬‫ת‬ ‫מתאר‬ ‫תוכניות‬ ‫להכנת‬ ‫הפנים‬ ‫משרד‬ ‫הנחיות‬ ‫קובץ‬ ‫מקומיות‬-‫המשרד‬ ‫החלטות‬ ‫של‬ ‫פרוטוקלים‬ ‫יישוב‬ ‫פר‬ ‫דוחות‬-‫קיים‬ ‫מצב‬,‫ליישוב‬ ‫פרוגרמה‬ ‫גיבוש‬, ‫חלופות‬ ‫ובחירת‬ ‫חלופות‬,‫המתאר‬ ‫תוכנית‬ ‫גיבוש‬,‫מסמכי‬ ‫התוכנית‬-‫ותקנות‬ ‫תפריט‬ ‫הארגון‬ ‫בתוך‬ ‫עתידי‬ ‫נתונים‬ ‫איסוף‬ ‫הערות‬ ‫לא‬ ‫נתונים‬-‫ת‬‫חבורתיים‬ ‫תחבורתיים‬ ‫יועצים‬ ‫השתתפו‬ ‫התוכניות‬ ‫בכל‬ ‫רקע‬ ‫תוכניות‬-‫מתאר‬ ‫תוכניות‬-‫מחוזית‬ ‫מתאר‬ ‫תוכנית‬ -‫צפון‬ ‫מחוז‬-‫התנגדויות‬,‫חיפה‬ ‫מחוז‬ ‫מתאר‬ ‫תוכנית‬- ‫הפקדה‬ ‫לקראת‬,‫ת‬ ‫מחוז‬ ‫מתאר‬ ‫תוכנית‬"‫א‬-‫לקראת‬ ‫הפקדה‬,‫ירושלים‬ ‫מחוז‬ ‫מתאר‬ ‫תוכנית‬-‫דיונים‬-‫תהליך‬ ‫הכנה‬,‫דרו‬ ‫מחוז‬ ‫תוכנית‬‫ם‬-‫בתוקף‬,‫מתאר‬ ‫תוכנית‬ ‫מחוזית‬-‫נתניה‬ ‫אזור‬-‫הכנה‬,‫מחוזית‬ ‫מתאר‬ ‫תוכנית‬ ‫נצרת‬ ‫הרי‬ ‫לאזור‬,‫הנדיב‬ ‫בקעת‬ ‫מחוזית‬ ‫מתאר‬ ‫תוכנית‬, ‫אונו‬ ‫בקעת‬ ‫מחוזית‬ ‫מתאר‬ ‫תוכנית‬,‫מתאר‬ ‫תוכנית‬ ‫שבע‬ ‫באר‬ ‫מחוזית‬,‫שבע‬ ‫באר‬ ‫למטרופולין‬ ‫אב‬ ‫תוכנית‬ 2020,‫מרכז‬ ‫מחוז‬ ‫מתאר‬ ‫תוכנית‬,‫הרחבת‬ ‫תוכנית‬ ‫מערבה‬ ‫ירושלים‬ ‫לקנות‬ ‫יהיה‬ ‫ניתן‬ ‫בו‬ ‫מידע‬ ‫מאגר‬ ‫מקים‬ ‫הפנים‬ ‫משרד‬ ‫ארציות‬ ‫תוכניות‬,‫ומקומיות‬ ‫מחוזיות‬,‫על‬ ‫להקל‬ ‫במטרה‬ ‫התכנון‬ ‫תהליך‬,‫ולהתנגדויות‬ ‫לוועדות‬ ‫ההכנה‬ ‫תהליך‬ ‫תכנון‬ ‫מרחבי‬ ‫מפות‬
  • 134.
    66 ‫שימוש‬ ‫של‬ ‫דומיננטיות‬‫קטגוריות‬ ‫פרוייקט‬ ‫פר‬ ‫נעשה‬ ‫התכנון‬ ‫במינהל‬ ‫הנתונים‬ ‫איסוף‬.‫של‬ ‫המגוון‬ ‫האופי‬ ‫בשל‬‫הפעילות‬ ‫וסגנון‬ ‫הפרוייקטים‬ ‫דומיננטית‬ ‫קטגוריה‬ ‫נמצאה‬ ‫לא‬ ‫המינהל‬ ‫של‬,‫תחבורתיים‬ ‫וסקרים‬ ‫נתונים‬ ‫של‬ ‫רחב‬ ‫במגוון‬ ‫שימוש‬ ‫אלא‬. ‫הנתונים‬ ‫איסוף‬ ‫בתחום‬ ‫הארגון‬ ‫בפני‬ ‫העומדות‬ ‫העיקריות‬ ‫הבעיות‬ •‫נתונים‬ ‫עדכון‬-‫של‬ ‫וזמינות‬ ‫עדכון‬ ‫היא‬ ‫העיקרית‬ ‫הבעיה‬"‫חם‬ ‫מידע‬."‫אינן‬ ‫נידונות‬ ‫תוכניות‬ ‫מגיע‬‫עליה‬ ‫שדנים‬ ‫בזמן‬ ‫התוכנית‬ ‫את‬ ‫לקבל‬ ‫היא‬ ‫והמטרה‬ ‫למחלקה‬ ‫ות‬.‫תוגש‬ ‫שתוכנית‬ ‫ברגע‬ ‫התוכניות‬ ‫על‬ ‫התגובה‬ ‫טווח‬ ‫את‬ ‫ייקצר‬ ‫וזה‬ ‫ייתכן‬ ‫ממוחשבת‬ ‫בצורה‬ ‫בה‬ ‫הדיון‬ ‫בתחילת‬. •‫נתונים‬ ‫עדכון‬-‫התחבורתיים‬ ‫המידע‬ ‫מאגרי‬ ‫בעדכון‬ ‫קושי‬.‫גדולות‬ ‫תוכניות‬ ‫עושים‬ ‫כאשר‬ ‫קיימים‬ ‫בנתונים‬ ‫נעזרים‬,‫הנתונים‬ ‫אם‬‫ובכך‬ ‫התוכנית‬ ‫באיכות‬ ‫הדבר‬ ‫פוגע‬ ‫מתעדכנים‬ ‫אינם‬ ‫גדולה‬ ‫חשיבות‬ ‫התחבורה‬ ‫לחקר‬ ‫למכון‬ ‫היתה‬. •‫בנתונים‬ ‫חוסר‬-‫תחבורה‬ ‫בנושאי‬ ‫ממוחשבות‬ ‫הדמיות‬ ‫של‬ ‫מאגר‬ ‫חסר‬-‫זה‬ ‫מסוג‬ ‫הדמיות‬ )‫כביש‬6,‫וכדומה‬ ‫במחלוקת‬ ‫הנמצאים‬ ‫כביש‬ ‫קטעי‬(‫קלה‬ ‫בדרך‬ ‫חלופות‬ ‫לבחון‬ ‫לאפשר‬ ‫יכולות‬, ‫יותר‬ ‫ונכונה‬ ‫אמינה‬.‫ה‬‫שלו‬ ‫והתפעול‬ ‫ההקמה‬ ‫יוקר‬ ‫הינה‬ ‫כזה‬ ‫מאגר‬ ‫של‬ ‫בעיה‬. •‫בנתונים‬ ‫חוסר‬-‫עזה‬ ‫ורצועת‬ ‫ושמרון‬ ‫יהודה‬ ‫אזורי‬ ‫על‬ ‫בנתונים‬ ‫מחסור‬ ‫קיים‬.‫את‬ ‫לבחון‬ ‫קשה‬ ‫ישראל‬ ‫מדינת‬ ‫על‬ ‫זה‬ ‫לאזור‬ ‫שיש‬ ‫ההשפעה‬.‫לדוגמא‬,‫ירושלים‬ ‫של‬ ‫המחוזית‬ ‫המתאר‬ ‫תוכנית‬ ‫המחוז‬ ‫של‬ ‫המערבי‬ ‫בצד‬ ‫רק‬ ‫עוסקת‬-‫מסובכת‬ ‫סיטואציה‬. •‫מגבל‬‫תקציב‬ ‫ות‬-‫כסף‬ ‫הרבה‬ ‫עולים‬ ‫הנתונים‬ ‫ממאגרי‬ ‫חלק‬,‫לגופים‬ ‫לעיתים‬ ‫שגורם‬ ‫מה‬ ‫באיכותה‬ ‫פוגם‬ ‫ולעיתים‬ ‫העבודה‬ ‫זמן‬ ‫את‬ ‫מאריך‬ ‫הנתונים‬ ‫את‬ ‫לבדם‬ ‫לאסוף‬ ‫השונים‬. •‫ואחידות‬ ‫התאמה‬-‫מידע‬ ‫להעברת‬ ‫תקנים‬ ‫של‬ ‫הנושא‬ ‫בכל‬ ‫קושי‬ ‫קיים‬-‫לעשות‬ ‫צורך‬ ‫יש‬ ‫המידע‬ ‫ותקנון‬ ‫אחיד‬ ‫בקידוד‬ ‫שימוש‬. •‫הנתונ‬ ‫איכות‬‫ים‬-‫הנתונים‬ ‫איכות‬ ‫של‬ ‫נושא‬ ‫על‬ ‫שיעמוד‬ ‫מלמעלה‬ ‫מכוון‬ ‫גוף‬ ‫ליצור‬ ‫צורך‬ ‫קיים‬, ‫והתקנים‬ ‫ההגדרות‬ ‫אחידות‬.‫רמת‬ ‫את‬ ‫לשפר‬ ‫צורך‬ ‫יש‬ ‫ובחלקם‬ ‫נתונים‬ ‫של‬ ‫רב‬ ‫עושר‬ ‫יש‬ ‫היום‬ ‫הדיוק‬. •‫לנתונים‬ ‫ונגישות‬ ‫זמינות‬-‫התחבורתיים‬ ‫הנתונים‬ ‫קבלת‬ ‫בתהליך‬ ‫קושי‬ ‫קיים‬.‫נדמה‬ ‫לעיתים‬ ‫או‬ ‫מגיעים‬ ‫לא‬ ‫שהנתונים‬‫מעוניין‬ ‫אינו‬ ‫אשר‬ ‫מסוים‬ ‫גוף‬ ‫אצל‬ ‫מוחזקים‬ ‫שהם‬ ‫כיוון‬ ‫נחשפים‬ ‫לא‬ ‫בחשיפתם‬)‫המתאר‬ ‫תוכנית‬ ‫בפרוייקט‬ ‫התחבורה‬ ‫לחקר‬ ‫מהמכון‬ ‫נתונים‬ ‫לקבל‬ ‫קושי‬ ‫היה‬ ‫בעבר‬ ‫חדרה‬ ‫העיר‬ ‫של‬.(‫סדר‬ ‫היה‬ ‫לו‬ ‫מוטב‬ ‫המקומיות‬ ‫הרשויות‬ ‫בתוך‬ ‫הפנימיים‬ ‫במחקרים‬ ‫גם‬ ‫וזמנים‬ ‫תכנים‬ ‫לפי‬ ‫מסודר‬ ‫במאגר‬ ‫נאגרים‬ ‫היו‬ ‫וחומרים‬,‫ביותר‬ ‫רלוונטי‬ ‫מאגר‬ ‫להיות‬ ‫שעשוי‬ ‫העכשווי‬ ‫התכנון‬ ‫לתהליך‬.‫ע‬ ‫ברשויות‬ ‫לתחבורה‬ ‫אב‬ ‫תוכניות‬ ‫להכנת‬ ‫רב‬ ‫כסף‬ ‫הושקע‬ ‫בעבר‬"‫י‬ ‫התחבורה‬ ‫משרד‬.‫אותו‬ ‫למצוא‬ ‫קשה‬ ‫אך‬ ‫המקומיות‬ ‫ברשויות‬ ‫נמצא‬ ‫החומר‬.‫את‬ ‫שיארגן‬ ‫גוף‬ ‫נוספות‬ ‫תוכניות‬ ‫והכנת‬ ‫התכנון‬ ‫עבודת‬ ‫על‬ ‫יקל‬ ‫הללו‬ ‫הנתונים‬.
  • 135.
    67 4.4‫הגדרת‬‫המשתמשים‬ ‫סקר‬ ‫של‬‫בהקשר‬ ‫הארגון‬ ‫נתונים‬ ‫ספק‬/‫משתמש‬/‫אסטרטגי‬ ‫שותף‬)‫פעולה‬ ‫לשתף‬ ‫ורצון‬ ‫נתונים‬ ‫לאסוף‬ ‫יכולת‬ ‫בעל‬( 4.5‫המשתמשים‬ ‫סקר‬ ‫של‬ ‫בהקשר‬ ‫הארגון‬ ‫הערות‬ ‫פעולה‬ ‫שיתוף‬ ‫מעודד‬ ‫הפנים‬ ‫משרד‬,‫מסודרת‬ ‫עבודה‬ ‫תוכנית‬ ‫לפי‬ ‫המאגר‬ ‫מהכנת‬ ‫חלק‬ ‫להיות‬ ‫ישמח‬, ‫ועלויות‬ ‫תנאים‬.‫ה‬‫כמ‬ ‫חשוב‬ ‫פרוייקט‬‫התכנון‬ ‫לתהליך‬ ‫גדולה‬ ‫משמעות‬ ‫ובעל‬ ‫נתונים‬ ‫לאספקת‬ ‫קור‬.‫בזמנו‬ ‫גיאוגרפי‬ ‫מידע‬ ‫מרכז‬ ‫הקמת‬ ‫של‬ ‫ותמיכה‬ ‫בייעוץ‬ ‫לעזור‬ ‫הפנים‬ ‫משרד‬ ‫של‬ ‫הצעה‬ ‫היתה‬,‫נפל‬ ‫זה‬ ‫אך‬.‫באופן‬ ‫לאט‬ ‫לאט‬ ‫להתחיל‬ ‫יהיה‬ ‫חכם‬ ‫עקרוני‬-‫ולכן‬ ‫הפופיק‬ ‫מעל‬ ‫קפיצה‬ ‫להיות‬ ‫עשויה‬ ‫לאומי‬ ‫נתונים‬ ‫מאגר‬ ‫הכנת‬ ‫היום‬ ‫כבר‬ ‫להתחיל‬ ‫צריך‬‫בשלבים‬ ‫ולעבוד‬. )‫המידע‬ ‫מקורות‬ ‫ברשימת‬ ‫ראה‬ ‫הראיון‬ ‫לסיכום‬ ‫נוספים‬ ‫מקורות‬( 5.‫והצטיידות‬ ‫הסעות‬ ‫אגף‬-‫החינוך‬ ‫משרד‬ 5.1‫התחבורתית‬ ‫המערכת‬ ‫עם‬ ‫הקשר‬ ‫ואפיון‬ ‫הארגון‬ ‫פעילות‬ ‫מהות‬ ‫פעילותו‬ ‫ומהות‬ ‫הארגון‬ ‫מבנה‬ ‫מטה‬ ‫כיחידת‬ ‫משמש‬ ‫וההצטיידות‬ ‫ההסעות‬ ‫תחום‬,‫בא‬ ‫מתבצע‬ ‫מפעילותה‬ ‫חלק‬ ‫אשר‬‫הלשכות‬ ‫מצעות‬ ‫המחוזיות‬,‫ומורים‬ ‫תלמידים‬ ‫הסעות‬ ‫בנושא‬ ‫בעיקר‬.‫פעילותה‬ ‫על‬ ‫מידע‬ ‫במסירת‬ ‫עוסקת‬ ‫המטה‬ ‫יחידת‬ ‫שבאחריותה‬ ‫בנושאים‬:‫הנחיות‬,‫טיפול‬,‫בירורים‬,‫גיבוש‬,‫מחלוקות‬ ‫ישוב‬,‫מקומיים‬ ‫ובקרה‬ ‫פיקוח‬.‫כמו‬ ‫ע‬ ‫ישירות‬ ‫המטופלים‬ ‫נושאים‬ ‫קיימים‬ ‫כן‬"‫כגון‬ ‫המטה‬ ‫עובדי‬ ‫י‬:‫ל‬ ‫כיתות‬ ‫הצטיידות‬‫חדשות‬ ‫ימוד‬,‫רכישת‬ ‫האזוריות‬ ‫למועצות‬ ‫רכב‬ ‫כלי‬,‫ועוד‬ ‫דירה‬ ‫בשכר‬ ‫השתתפות‬.‫אופי‬ ‫את‬ ‫לאפיין‬ ‫ניתן‬ ‫תפקידו‬ ‫הגדרת‬ ‫מתוך‬ ‫מדיניות‬ ‫בקביעת‬ ‫כעיסוק‬ ‫האגף‬ ‫פעילות‬,‫תכנון‬,‫נתונים‬ ‫איסוף‬,‫ניתוחים‬ ‫והכנת‬ ‫שירות‬ ‫מערכת‬ ‫תפעול‬ ‫גיאוגרפיים‬)‫בתוכנת‬ ‫משתמשים‬GIS‫מ‬ ‫בדיקת‬ ‫לנושא‬ ‫מענה‬ ‫בעיקר‬ ‫הנותנת‬‫להסעה‬ ‫הזכאות‬ ‫רחקי‬.( ‫התחבורה‬ ‫לתחום‬ ‫הארגון‬ ‫פעילות‬ ‫השקת‬ ‫היבשתית‬ ‫התחבורה‬ ‫לנושא‬ ‫ישירות‬ ‫מחוברת‬ ‫הספר‬ ‫לבתי‬ ‫תלמידים‬ ‫הסעות‬ ‫סוגיית‬ ‫כל‬-‫תחבורה‬ ‫ציבורית‬,‫שכירים‬ ‫ברכבים‬ ‫ותחבורה‬ ‫המקומית‬ ‫הרשות‬ ‫בבעלות‬ ‫ברכב‬ ‫תחבורה‬.‫נעזרים‬ ‫זו‬ ‫לפעילות‬ ‫כרקע‬ ‫עצמאיים‬ ‫נתונים‬ ‫במאגרי‬ ‫בעיקר‬,‫גם‬ ‫אך‬‫והלמ‬ ‫התחבורה‬ ‫ממשרד‬ ‫המגיעים‬ ‫בנתונים‬"‫ס‬. 5.2‫חיצוניים‬ ‫תחבורתיים‬ ‫בנתונים‬ ‫השימוש‬ ‫דרכי‬ ‫אפיון‬ ‫מעובדים‬ ‫נתונים‬ ‫מול‬ ‫ראשוניים‬ ‫תחבורתים‬ ‫בסקרים‬ ‫השימוש‬ ‫מידת‬ ‫על‬ ‫האגף‬ ‫פעילות‬ ‫מתבססת‬ ‫כאמור‬‫פנימיים‬ ‫נתונים‬ ‫מאגרי‬)‫מעובדים‬ ‫ונתונים‬ ‫בסיס‬ ‫נתוני‬(‫הקיימים‬ ‫עצמ‬ ‫באגף‬ ‫או‬ ‫החינוך‬ ‫במשרד‬‫ו‬.‫על‬ ‫רקע‬ ‫נתוני‬ ‫באיסוף‬ ‫התמקד‬ ‫חיצוניים‬ ‫בנתונים‬ ‫השימוש‬ ‫להיום‬ ‫נכון‬ ‫הציבורית‬ ‫התחבורה‬‫הקשורים‬ ‫שונים‬ ‫נתונים‬ ‫ועל‬‫רכב‬ ‫בציי‬,‫מהלמ‬ ‫הגיעו‬ ‫הנתונים‬ ‫מרבית‬"‫ס‬,‫ממשרד‬ ‫ומאגד‬ ‫התחבורה‬.‫נתונים‬ ‫מאגר‬ ‫הקמת‬"‫ידידותי‬"‫בסקרים‬ ‫האגף‬ ‫של‬ ‫השימוש‬ ‫רמת‬ ‫את‬ ‫ויעלה‬ ‫סביר‬ ‫תחבורתיים‬ ‫ונתונים‬.
  • 136.
    68 ‫סוגי‬‫בהווה‬ ‫בשימוש‬ ‫אינם‬‫ואשר‬ ‫הארגון‬ ‫מעוניין‬ ‫בהם‬ ‫החיצוניים‬ ‫הנתונים‬ ‫הערות‬ ‫תחבורתיים‬ ‫נתונים‬ ‫ולהוזיל‬ ‫לייעל‬ ‫מנת‬ ‫על‬ ‫הסעה‬ ‫רכבי‬ ‫של‬ ‫עלויות‬ ‫בדיקת‬ ‫ההסעות‬ ‫מערכת‬ ‫את‬ ‫רכב‬ ‫ציי‬ ‫על‬ ‫נתונים‬-‫רכישה‬ ‫עלויות‬ ‫את‬ ‫יאפיין‬ ‫אשר‬ ‫התחבורה‬ ‫במשרד‬ ‫מידע‬ ‫למאגר‬ ‫קישור‬ ‫ההסעה‬ ‫וחברות‬ ‫ההסעה‬ ‫רכבי‬ ‫מצבת‬‫משרד‬ ‫עובד‬ ‫איתם‬ ‫המקומיות‬ ‫והרשויות‬ ‫החינוך‬:‫אישורים‬,‫קציני‬ ‫בטיחות‬,‫הפעלה‬ ‫רישיונות‬.‫שוטף‬ ‫מעקב‬ ‫לאפשר‬ ‫המטרה‬ ‫המערכת‬ ‫שבשימוש‬ ‫והרכבים‬ ‫ההסעה‬ ‫חברות‬ ‫אחר‬. ‫תלמידים‬ ‫בהסעת‬ ‫העוסקים‬ ‫רכבים‬ ‫מצבת‬ ‫סוגי‬ ‫לפי‬ ‫וממנו‬ ‫הספר‬ ‫לבית‬ ‫התלמידים‬ ‫הגעת‬ ‫דרך‬ ‫אפיון‬ ‫השונים‬ ‫התחבורה‬-‫ציבורי‬ ‫תחבורה‬‫ת‬,‫פרטי‬ ‫רכב‬, ‫מוניות‬,‫מאורגנות‬ ‫הסעות‬,‫ברגל‬ ‫הליכה‬,‫נסיעה‬ ‫וכדומה‬ ‫באופניים‬.‫בתחום‬ ‫עלויות‬ ‫לבחון‬ ‫במטרה‬ ‫וחסכונית‬ ‫הולמת‬ ‫תחבורתית‬ ‫מערכת‬ ‫ולתכנן‬ ‫ההסעות‬ ‫הספר‬ ‫לבתי‬. ‫ומקומיים‬ ‫ארציים‬ ‫נסיעה‬ ‫הרגלי‬ ‫סקרי‬-‫נוסעים‬ ‫סקר‬ ‫בתח‬"‫צ‬,‫ממונעת‬ ‫לא‬ ‫תנועה‬ ‫סקרי‬-‫והליכה‬ ‫אופניים‬ ‫רגלית‬ ‫ס‬ ‫הכנת‬‫התח‬ ‫פעילות‬ ‫הרחבת‬ ‫בנושא‬ ‫ימולציות‬"‫צ‬ ‫התלמידים‬ ‫הסעת‬ ‫בתחום‬ ‫בה‬ ‫השימוש‬ ‫כדאיות‬ ‫ובחינת‬. ‫תח‬ ‫נתוני‬"‫צ‬-‫בתח‬ ‫נוסעים‬ ‫סקר‬"‫צ‬,‫מסלולי‬ ‫מצאי‬ ‫תח‬"‫צ‬,‫תח‬ ‫מתקני‬ ‫מצאי‬"‫תח‬ ‫ותעריפי‬ ‫צ‬"‫צ‬ ‫שעות‬ ‫מול‬ ‫הלימודים‬ ‫וסיום‬ ‫התחלת‬ ‫שעות‬ ‫בחינת‬ ‫התח‬"‫הספר‬ ‫בית‬ ‫באזור‬ ‫צ‬.‫בתחבורה‬ ‫השימוש‬ ‫הרחבת‬ ‫הת‬ ‫תוך‬ ‫ציבורית‬‫הלימודים‬ ‫פתיחת‬ ‫שעות‬ ‫של‬ ‫אמה‬ ‫תח‬ ‫פעילות‬ ‫ושעות‬ ‫בכבישים‬ ‫העומס‬ ‫שעות‬ ‫למסגרת‬"‫צ‬. ‫תנועה‬ ‫ספירות‬,‫יעד‬ ‫מוצא‬ ‫סקר‬,‫נוסעים‬ ‫ספירות‬,‫נתוני‬ ‫תח‬"‫צ‬ ‫תחנות‬ ‫ותפעול‬ ‫לבניית‬ ‫תקנים‬ ‫מערכת‬ ‫להגדיר‬ ‫המטרה‬ ‫חסרות‬ ‫או‬ ‫קיימות‬ ‫היכן‬ ‫ולבדוק‬ ‫הספר‬ ‫בבתי‬ ‫הסעה‬ ‫החינוך‬ ‫במערכת‬ ‫תקינות‬ ‫הסעה‬ ‫תחנות‬ ‫תחנו‬ ‫סקר‬‫הארץ‬ ‫ברחבי‬ ‫תלמידים‬ ‫ופיזור‬ ‫איסוף‬ ‫ת‬,‫סקר‬ ‫מוגבלים‬ ‫לתלמידים‬ ‫הסעה‬ ‫תחנות‬ ‫תקינות‬,‫סקר‬ ‫הסעה‬ ‫לתחנות‬ ‫שטחים‬ ‫הקצאת‬. ‫תלמידים‬ ‫הסעות‬ ‫מערך‬ ‫בחינת‬)‫ופרטי‬ ‫ציבורי‬(‫מול‬ ‫אל‬ ‫חדש‬ ‫ספר‬ ‫בית‬ ‫בניית‬.‫הן‬ ‫יעיל‬ ‫הסעות‬ ‫מערך‬ ‫תכנון‬ ‫בעלויות‬ ‫חיסכון‬ ‫של‬ ‫מבחינה‬ ‫והן‬ ‫תפרוסת‬ ‫מבחינת‬ ‫התלמידים‬ ‫הסעת‬ ‫מצא‬‫תח‬ ‫מסלולי‬ ‫י‬"‫צ‬,‫תח‬ ‫מתקני‬ ‫מצאי‬"‫צ‬,‫תעריפי‬ ‫תח‬"‫צ‬,‫קרקע‬ ‫שימושי‬ ‫נתוני‬,‫חניה‬ ‫מצאי‬ 5.3‫בארגון‬ ‫הקיימים‬ ‫פנימיים‬ ‫נתונים‬ ‫מאגרי‬ ‫קיימים‬ ‫וסקרים‬ ‫נתונים‬ ‫במאגרי‬ ‫ושימוש‬ ‫אחזקה‬ ‫הערות‬-‫פעיל‬ ‫מאגר‬,‫איסוף‬ ‫זמן‬ ‫לא‬ ‫נתונים‬-‫תחבורתיים‬ ‫תלמידים‬ ‫קובץ‬ ‫על‬ ‫בחלקו‬ ‫מבוסס‬ ‫וגיא‬ ‫חברתיים‬ ‫נתונים‬‫ו‬-‫כלכליים‬-‫מוסדות‬ ‫מיפוי‬ ‫המגיעה‬ ‫התלמידים‬ ‫ברשימת‬ ‫מלווה‬ ‫הקיימים‬ ‫הלימוד‬ ‫ורחובות‬ ‫יישובים‬ ‫פי‬ ‫על‬ ‫ספר‬ ‫בית‬ ‫לכל‬ ‫התחבורה‬ ‫תכנון‬ ‫צורכי‬ ‫על‬ ‫ללמוד‬ ‫ניתן‬ ‫אלו‬ ‫נתונים‬ ‫מתוך‬ ‫מוגבלת‬ ‫אוכלוסייה‬ ‫עבור‬. ‫וגיאו‬ ‫חברתיים‬ ‫נתונים‬-‫כלכליים‬-‫העוסקים‬ ‫נתונים‬ ‫תלמידים‬ ‫של‬ ‫לקויות‬ ‫בסוגי‬ ‫נתונים‬‫וגיאו‬ ‫חברתיים‬-‫כלכליים‬-‫הילדים‬ ‫גיל‬ ‫התפלגות‬ ‫הספר‬ ‫בבתי‬ ‫וגיאו‬ ‫חברתיים‬ ‫נתונים‬-‫כלכליים‬-‫דרגת‬ ‫לפי‬ ‫התפלגות‬ ‫כיתה‬ ‫הערות‬-‫פעיל‬ ‫מאגר‬,‫איסוף‬ ‫זמן‬ ‫תחבורתיים‬ ‫נתונים‬ ‫שנתי‬ ‫נתונים‬ ‫איסוף‬ ‫והשקעות‬ ‫עלויות‬ ‫על‬ ‫נתונים‬-‫במערכות‬ ‫נסיעה‬ ‫עלויות‬ ‫השונות‬ ‫התחבורה‬,‫בחינוך‬ ‫תלמיד‬ ‫פר‬‫המיוחד‬ ‫בתוכנת‬ ‫משתמשים‬GIS‫לבדיקת‬ ‫מענה‬ ‫בעיקר‬ ‫הנותנת‬ ‫הלימוד‬ ‫למוסדות‬ ‫יישובים‬ ‫בין‬ ‫מרחקים‬,‫לבחון‬ ‫במטרה‬ ‫להסעה‬ ‫הזכאות‬ ‫את‬. ‫רקע‬ ‫ותכניות‬ ‫גיאוגרפי‬ ‫מידע‬ ‫מאגר‬)GIS( ‫ההחלטות‬ ‫תומכת‬ ‫כמערכת‬ ‫משמשים‬ ‫אלו‬ ‫נתונים‬, ‫מנסה‬ ‫שבעקבותיהן‬ ‫שונות‬ ‫סימולציות‬ ‫נעשות‬ ‫בעזרתם‬ ‫המ‬ ‫את‬ ‫לייעל‬ ‫האגף‬‫ערכת‬ ‫החינוך‬ ‫במערכת‬ ‫נוסעים‬ ‫ספירות‬-‫נסיעות‬ ‫התפלגות‬ ‫תלמידים‬,‫התחבורה‬ ‫באמצעי‬ ‫בפועל‬ ‫נוסעים‬ ‫מספר‬ ‫השונים‬-‫בתח‬ ‫הנוסעים‬ ‫מספר‬"‫צ‬,‫הנוסעים‬ ‫מספר‬
  • 137.
    69 ‫הערות‬-‫פעיל‬ ‫מאגר‬,‫איסוף‬ ‫זמן‬‫לא‬ ‫נתונים‬-‫תחבורתיים‬ ‫המ‬ ‫את‬ ‫לייעל‬ ‫האגף‬‫ערכת‬ ‫המועצות‬ ‫של‬ ‫באוטובוסים‬,‫פרטי‬ ‫ברכב‬ ‫הנוסעים‬ ‫מספר‬. ‫הספר‬ ‫לבתי‬ ‫ההסעות‬ ‫במערך‬ ‫הרכב‬ ‫כלי‬ ‫תפוסת‬ ‫בחינת‬ ‫מערכת‬ ‫של‬ ‫השיא‬ ‫שעות‬ ‫אפיון‬ ‫לפי‬‫לערוך‬ ‫ניתן‬ ‫החינוך‬ ‫השיא‬ ‫שעות‬ ‫את‬ ‫לפזר‬ ‫שמטרתו‬ ‫ממלכתי‬ ‫תכנון‬)‫תחילת‬ ‫יום‬ ‫וסוף‬(‫במשק‬ ‫הפועלות‬ ‫השונות‬ ‫המערכות‬ ‫של‬. ‫החינוך‬ ‫במערכת‬ ‫ויעד‬ ‫מוצא‬ ‫סקרי‬-‫ופיזור‬ ‫הגעה‬ ‫שעות‬ ‫הספר‬ ‫בתי‬ ‫תלמידי‬ ‫של‬ ‫ספר‬ ‫בית‬ ‫פר‬ ‫הנסיעה‬ ‫מסלולי‬ ‫הצגת‬ ‫הספר‬ ‫לבתי‬ ‫הנסיעה‬ ‫מסלולי‬ ‫מצאי‬ ‫בת‬ ‫עתידי‬ ‫נתונים‬ ‫איסוף‬‫הארגון‬ ‫וך‬ ‫כ‬ ‫לפני‬ ‫שנכתבה‬ ‫ממוחשבת‬ ‫מערכת‬ ‫לאגף‬ ‫כיום‬–20‫שנה‬.‫אשר‬ ‫חדשה‬ ‫מערכת‬ ‫על‬ ‫האגף‬ ‫עובד‬ ‫אלו‬ ‫בימים‬ ‫תלמידים‬ ‫נסיעות‬ ‫של‬ ‫בהקשר‬ ‫הקיימים‬ ‫המידע‬ ‫קבצי‬ ‫כל‬ ‫את‬ ‫תכיל‬,‫קבצי‬ ‫לבין‬ ‫בינה‬ ‫לקישור‬ ‫אפשרות‬ ‫תוך‬ ‫האחרים‬ ‫החינוך‬ ‫משרד‬,‫הרלוו‬ ‫אחרות‬ ‫מידע‬ ‫מערכות‬ ‫עם‬ ‫ממשק‬ ‫המערכת‬ ‫תקיים‬ ‫ובנוסף‬‫לתחום‬ ‫נטיות‬. ‫לדוגמא‬:‫ספציפי‬ ‫ספר‬ ‫בבית‬ ‫המיוחד‬ ‫החינוך‬ ‫לילדי‬ ‫הסעות‬ ‫בנושא‬ ‫טיפול‬ ‫בזמן‬,‫מן‬ ‫חלק‬ ‫אוטומטית‬ ‫יעלו‬ ‫זה‬ ‫בהקשר‬ ‫הקיימים‬ ‫הנתונים‬:‫תלמידים‬ ‫קובץ‬,‫השמה‬ ‫ועדות‬,‫מרחקים‬ ‫מדידת‬)GIS(‫וכדומה‬.‫פתיחת‬ ‫כשנה‬ ‫בעוד‬ ‫צפויה‬ ‫החדשה‬ ‫המערכת‬. ‫שימוש‬ ‫של‬ ‫דומיננטיות‬ ‫קטגוריות‬ ‫הנת‬ ‫איסוף‬‫הבאים‬ ‫בתחומים‬ ‫מתמקד‬ ‫באגף‬ ‫ונים‬,‫חשיבות‬ ‫סדר‬ ‫לפי‬: 1.‫הציבורית‬ ‫התחבורה‬)‫נסיעה‬ ‫הרגלי‬,‫ותעריפים‬ ‫מסלולים‬ ‫מצאי‬( 2.‫בישראל‬ ‫רכב‬ ‫ציי‬)‫רכב‬ ‫כלי‬ ‫מצבת‬,‫ורכישה‬ ‫עלויות‬.( ‫הנתונים‬ ‫איסוף‬ ‫בתחום‬ ‫הארגון‬ ‫בפני‬ ‫העומדות‬ ‫העיקריות‬ ‫הבעיות‬ •‫נתונים‬ ‫עדכון‬-‫לשנה‬ ‫משנה‬ ‫נתונים‬ ‫בעדכון‬ ‫קושי‬ ‫קיים‬. •‫עד‬‫נתונים‬ ‫כון‬-‫הפרטיות‬ ‫ההסעה‬ ‫חברות‬ ‫של‬ ‫הבטיחות‬ ‫קציני‬ ‫נושא‬ ‫אחר‬ ‫במעקב‬ ‫קושי‬.‫צורך‬ ‫הפרטיות‬ ‫ההסעה‬ ‫חברות‬ ‫של‬ ‫ההפעלה‬ ‫אישורי‬ ‫בנושא‬ ‫התחבורה‬ ‫משרד‬ ‫עם‬ ‫בממשק‬–‫קציני‬ ‫בטיחות‬,‫הפעלה‬ ‫רשיונות‬.‫התחבורה‬ ‫משרד‬ ‫עם‬ ‫קבוע‬ ‫ובממשק‬ ‫בנושא‬ ‫מתעדכן‬ ‫במאגר‬ ‫צורך‬. •‫בנתונים‬ ‫חוסר‬-‫המ‬ ‫הנתונים‬ ‫שלמות‬‫המקומיות‬ ‫מהרשויות‬ ‫גיעים‬. •‫בנתונים‬ ‫חוסר‬-‫הספר‬ ‫בתי‬ ‫ליד‬ ‫והורדה‬ ‫לאיסוף‬ ‫שטחים‬ ‫הקצאת‬–‫הסעה‬ ‫תחנות‬.‫חוסר‬ ‫קיים‬ ‫הסעה‬ ‫תחנות‬ ‫של‬ ‫הנושא‬ ‫בכל‬ ‫תכנוניים‬ ‫בנתונים‬:‫המיועד‬ ‫המבנה‬ ‫שטח‬,‫שימושי‬ ‫מול‬ ‫התחנה‬ ‫הספר‬ ‫בית‬ ‫בסביבת‬ ‫אחרים‬ ‫קרקע‬,‫הסעה‬ ‫תחנות‬ ‫להקמת‬ ‫תקנים‬,‫תחנת‬ ‫בשטח‬ ‫לנכים‬ ‫רמפות‬ ‫ה‬‫הספר‬ ‫בית‬ ‫כותלי‬ ‫לתוך‬ ‫ומהתחנה‬ ‫הסעה‬. •‫ואחידות‬ ‫התאמה‬-‫הספר‬ ‫בבתי‬ ‫הסעה‬ ‫לתחנות‬ ‫תקנים‬ ‫מערכת‬ ‫בהגדרת‬ ‫צורך‬ ‫יש‬. 5.4‫המשתמשים‬ ‫סקר‬ ‫של‬ ‫בהקשר‬ ‫הארגון‬ ‫הגדרת‬ ‫נתונים‬ ‫ספק‬/‫משתמש‬/‫אסטרטגי‬ ‫שותף‬)‫פעולה‬ ‫לשתף‬ ‫ורצון‬ ‫נתונים‬ ‫לאסוף‬ ‫יכולת‬ ‫בעל‬(
  • 138.
    70 6.‫לאיכו‬ ‫המשרד‬ ‫סביבתי‬‫ותכנון‬ ‫מדיניות‬ ‫אגף‬‫הסביבה‬ ‫ת‬ 6.1‫התחבורתית‬ ‫המערכת‬ ‫עם‬ ‫הקשר‬ ‫ואפיון‬ ‫הארגון‬ ‫פעילות‬ ‫מהות‬ ‫פעילותו‬ ‫ומהות‬ ‫הארגון‬ ‫מבנה‬ ‫הסביבה‬ ‫לאיכות‬ ‫במשרד‬ ‫ותכנון‬ ‫למדיניות‬ ‫האגף‬ ‫עבודת‬ ‫מטרת‬‫הסביבתיים‬ ‫המושגים‬ ‫את‬ ‫לשלב‬ ‫הינה‬ ‫בישראל‬ ‫ההחלטות‬ ‫קבלת‬ ‫מערכת‬ ‫בתוך‬ ‫בעולם‬ ‫המקובלים‬,‫בסביבה‬ ‫פגיעה‬ ‫למנוע‬ ‫מנת‬ ‫על‬,‫פית‬ ‫לקדם‬‫וח‬ ‫בר‬-‫קיימא‬,‫המדינה‬ ‫קרקעות‬ ‫של‬ ‫יעיל‬ ‫לניהול‬ ‫ולתרום‬ ‫טבע‬ ‫משאבי‬ ‫אובדן‬ ‫למנוע‬.‫הפעולה‬ ‫מסגרות‬ ‫כוללים‬ ‫והאמצעים‬:‫התכנון‬ ‫במוסדות‬ ‫תכנוניות‬ ‫דרישות‬ ‫שילוב‬,‫על‬ ‫השפעה‬ ‫תסקרי‬ ‫מערכת‬ ‫הפעלת‬ ‫הסביבה‬,‫מידע‬ ‫במקורות‬ ‫שימוש‬,‫מדיניות‬ ‫קביעת‬,‫נתונים‬ ‫איסוף‬)‫תכנוני‬ ‫נושאיים‬ ‫עבור‬ ‫משנית‬ ‫בצורה‬‫ים‬ "‫המעניינים‬"‫המשרד‬ ‫את‬,‫אוויר‬ ‫בזיהום‬ ‫העוסקים‬ ‫נושאים‬ ‫בעיקר‬(‫גיאוגרפיים‬ ‫ניתוחים‬ ‫והכנת‬. ‫ותכנון‬ ‫למדיניות‬ ‫האגף‬ ‫של‬ ‫המרכזיים‬ ‫הפעילות‬ ‫תחומי‬: ‫א‬.‫ותסקירים‬ ‫תכנון‬:‫מתאר‬ ‫בתוכניות‬ ‫סביבתיים‬ ‫היבטים‬ ‫שילוב‬)‫ארציות‬,‫ומקומיות‬ ‫מחוזיות‬( ‫ארוך‬ ‫לטווח‬ ‫אב‬ ‫ותוכניות‬;‫הסבי‬ ‫ההיבט‬ ‫ייצוג‬‫מחוץ‬ ‫ובוועדות‬ ‫הארצית‬ ‫ברמה‬ ‫התכנון‬ ‫מוסדות‬ ‫בדיוני‬ ‫בתי‬ ‫והבנייה‬ ‫התכנון‬ ‫לחוק‬;‫הממשלה‬ ‫החלטות‬ ‫פי‬ ‫על‬ ‫לפרוייקטים‬ ‫בוועדות‬ ‫הסביבתי‬ ‫ההיבט‬ ‫ייצוג‬;‫הנחיות‬ ‫המקומיות‬ ‫ובועדות‬ ‫ובניה‬ ‫לתכנון‬ ‫המחוזיות‬ ‫בוועדות‬ ‫המשרד‬ ‫נציגי‬ ‫של‬ ‫מקצועיות‬,‫מערכת‬ ‫הפעלת‬ ‫בדיק‬ ‫לצורך‬ ‫הסביבה‬ ‫על‬ ‫השפעה‬ ‫תסקירי‬‫כגון‬ ‫משמעות‬ ‫בעלי‬ ‫גדולים‬ ‫פרוייקטים‬ ‫ת‬:‫כוח‬ ‫תחנות‬,‫שדות‬ ‫תעופה‬,‫כבישים‬,‫רכבות‬,‫תעשייה‬ ‫ואזורי‬ ‫נמלים‬;‫תכנון‬ ‫מבחינת‬ ‫משמעות‬ ‫בעלי‬ ‫בחקיקה‬ ‫שינויים‬ ‫ליווי‬ ‫ובג‬ ‫לתביעות‬ ‫המשרד‬ ‫תגובות‬ ‫וליווי‬ ‫סביבתי‬"‫תכנוניים‬ ‫בנושאים‬ ‫צים‬. ‫ב‬.‫ושת‬ ‫בינלאומיים‬ ‫יחסים‬"‫אזורי‬ ‫פ‬:‫להשתלבות‬ ‫פועל‬ ‫המשרד‬‫על‬ ‫להגנה‬ ‫הבינלאומיים‬ ‫במאמצים‬ ‫באמצעות‬ ‫זה‬ ‫תחום‬ ‫בתוך‬ ‫ישראל‬ ‫מעמד‬ ‫וחיזוק‬ ‫הסביבה‬:‫מדיניות‬ ‫יישום‬;‫סביבתיות‬ ‫לאמנות‬ ‫הצטרפות‬ ‫בינלאומיות‬;‫לטכנולוגיות‬ ‫עסקיות‬ ‫הזדמנויות‬ ‫ליצירת‬ ‫סביבתי‬ ‫ישראלי‬ ‫ידע‬ ‫והפצת‬ ‫מידע‬ ‫חילופי‬ ‫ישראליות‬. ‫ג‬.‫פתוחים‬ ‫שטחים‬:‫שטחים‬ ‫על‬ ‫לשמירה‬ ‫מדיניות‬ ‫קביעת‬‫פתוחים‬;‫על‬ ‫לשמירה‬ ‫בוועדה‬ ‫המשרד‬ ‫ייצוג‬ ‫פתוחים‬ ‫ושטחים‬ ‫חקלאית‬ ‫קרקע‬)‫והשמורות‬ ‫הגנים‬ ‫במועצת‬,‫מחצבות‬ ‫לשיקום‬ ‫בקרן‬,‫של‬ ‫המשנה‬ ‫בועדת‬ ‫הנחלים‬ ‫מנהלות‬ ‫של‬ ‫ההיגוי‬ ‫ובוועדות‬ ‫תכנוניים‬ ‫לנושאיים‬ ‫הארצית‬ ‫המועצה‬(;‫הגופים‬ ‫עם‬ ‫פעילות‬ ‫הירוקים‬;‫נחלים‬ ‫שיקום‬)‫וש‬ ‫נחלים‬ ‫לשיקום‬ ‫תוכניות‬ ‫הכנת‬‫הנחלים‬ ‫בסביבות‬ ‫פתוחים‬ ‫שטחים‬ ‫ימור‬(; ‫החופים‬ ‫בנושא‬ ‫טיפול‬)‫תמ‬ ‫של‬ ‫ההיגוי‬ ‫ובועדות‬ ‫החופים‬ ‫למימי‬ ‫בוועדה‬ ‫המשרד‬ ‫ייצוג‬"‫א‬13‫כלים‬ ‫וגיבוש‬ ‫החוף‬ ‫משאבי‬ ‫של‬ ‫אינטגרטיבי‬ ‫לניהול‬(;‫מחצבות‬ ‫שיקום‬;‫מטרופולינים‬ ‫פארקים‬ ‫הכשרת‬ ‫תכנון‬ ‫קידום‬, ‫הביולו‬ ‫המינים‬ ‫מגוון‬ ‫על‬ ‫ושמירה‬ ‫אקולוגית‬ ‫תיירות‬‫בישראל‬ ‫הקיים‬ ‫גי‬. ‫ד‬.‫קיימא‬ ‫בר‬ ‫פיתוח‬:‫בישראל‬ ‫קיימא‬ ‫בר‬ ‫פיתוח‬ ‫של‬ ‫וחשיבה‬ ‫מדיניות‬ ‫בנושא‬ ‫הידע‬ ‫קידום‬;‫קביעת‬ ‫קידום‬ ‫קיימא‬ ‫בר‬ ‫לפיתוח‬ ‫מדדים‬;‫קיימא‬ ‫בר‬ ‫לפיתוח‬ ‫ישראלית‬ ‫מועצה‬ ‫הקמת‬;‫גופים‬ ‫וליווי‬ ‫מקצועית‬ ‫עזרה‬ ‫קיימא‬ ‫בר‬ ‫בפיתוח‬ ‫העוסקים‬)‫ובנגב‬ ‫בירושלים‬(;‫ופע‬ ‫בדיונים‬ ‫המשרד‬ ‫ייצוג‬‫בישראל‬ ‫בנושא‬ ‫ילויות‬ ‫ובעולם‬. ‫ה‬.‫עירונית‬ ‫סביבה‬:‫עירונית‬ ‫סביבה‬ ‫לפיתוח‬ ‫משולבת‬ ‫גישה‬ ‫גיבוש‬;‫פתוחים‬ ‫שטחים‬ ‫מימוש‬ ‫יצירת‬ ‫עירוניים‬;‫עירוניים‬ ‫מרקמים‬ ‫של‬ ‫והתחדשות‬ ‫שימור‬ ‫תפיסת‬ ‫קידום‬;‫ידידותית‬ ‫עירונית‬ ‫בנייה‬ ‫קידום‬
  • 139.
    71 ‫לסביבה‬;‫העיר‬ ‫לנוף‬ ‫התייחסות‬‫תוך‬ ‫סביבתיים‬ ‫למפגעים‬ ‫פתרונות‬ ‫מתן‬‫תחבורה‬ ‫בנושאי‬ ‫וטיפול‬ ‫וני‬ ‫קיימא‬ ‫ברת‬ ‫תחבורה‬ ‫תכנון‬ ‫קידום‬ ‫תוך‬ ‫עירונית‬. ‫ו‬.‫גיאוגרפי‬ ‫מידע‬ ‫מרכז‬)GIS:(‫החלטות‬ ‫לקבלת‬ ‫בסיס‬ ‫המשמשת‬ ‫ממוחשבת‬ ‫מידע‬ ‫מערכת‬ ‫בנה‬ ‫המשרד‬- ‫תכנון‬ ‫לצוותי‬ ‫מפות‬ ‫שוטף‬ ‫באופן‬ ‫מספקת‬ ‫המערכת‬,‫תמ‬ ‫כגון‬"‫א‬35,‫תמ‬"‫א‬13,‫פיתוח‬ ‫מדיניות‬ ‫מסמך‬ ‫ו‬ ‫ירושלים‬ ‫הרי‬ ‫אזור‬‫יהודה‬ ‫שפלת‬,‫נחלים‬ ‫לשיקום‬ ‫תוכנית‬.‫של‬ ‫מרחבי‬ ‫ניתוח‬ ‫המערכת‬ ‫מציגה‬ ‫כן‬ ‫כמו‬ ‫החלטות‬ ‫לקבלת‬ ‫וסיוע‬ ‫כבסיס‬ ‫מפות‬,‫כגון‬ ‫עדיפויות‬ ‫סדרי‬ ‫בקביעת‬:‫פסולת‬ ‫באתרי‬ ‫וטיפול‬ ‫איתור‬ ‫רלוונטיות‬ ‫מקצועיות‬ ‫בוועדות‬ ‫המשרד‬ ‫ובייצוג‬ ‫ים‬ ‫לזיהומי‬ ‫חופים‬ ‫ורגישות‬. ‫התחבורה‬ ‫לתחום‬ ‫הארגון‬ ‫השקת‬ •‫בנו‬ ‫מדיניות‬‫וסביבה‬ ‫תחבורה‬ ‫שאי‬-‫המדיניות‬ ‫קביעת‬ ‫בתהליך‬ ‫מעורב‬ ‫הסביבה‬ ‫לאיכות‬ ‫המשרד‬ ‫התחבורה‬ ‫ותכנון‬,‫סביבתיים‬ ‫שיקולים‬ ‫לתוכם‬ ‫להפנים‬ ‫מנת‬ ‫על‬.‫מדיניות‬ ‫מסמכי‬ ‫מוציאים‬ ‫כך‬ ‫לשם‬ ‫כדוגמת‬ ‫שונים‬ ‫בנושאים‬:‫חניה‬ ‫תקן‬,‫קיימא‬ ‫ברת‬ ‫תחבורה‬,‫הגדולות‬ ‫בערים‬ ‫המונים‬ ‫הסעת‬ ‫ואחרים‬. •‫מדיניות‬ ‫וקביעת‬ ‫תכנון‬‫התחבורתית‬ ‫התשתית‬ ‫בתחום‬-‫של‬ ‫הסטטוטורי‬ ‫בתכנון‬ ‫מעורב‬ ‫המשרד‬ ‫היבשתית‬ ‫התחבורה‬,‫התעופה‬ ‫ושדות‬ ‫הים‬ ‫נמלי‬,‫בקבלת‬ ‫גם‬ ‫סביבתיים‬ ‫שיקולים‬ ‫להפנים‬ ‫פועל‬ ‫וכן‬ ‫והבנייה‬ ‫התכנון‬ ‫חוק‬ ‫תחת‬ ‫שאינן‬ ‫תחבורה‬ ‫בתכנון‬ ‫החלטות‬.‫של‬ ‫סטטוטורי‬ ‫בתכנון‬ ‫שותפים‬‫דרכים‬ )‫תמ‬ ‫של‬ ‫ההיגוי‬ ‫בוועדת‬ ‫חבר‬ ‫המשרד‬"‫א‬3‫הסביבתיים‬ ‫והמפגעים‬ ‫הקרקע‬ ‫צריכת‬ ‫לצמצום‬ ‫ופועל‬ ‫הדרכים‬ ‫רשת‬ ‫התווית‬ ‫עקב‬.‫באיתור‬ ‫המשרד‬ ‫פעילות‬ ‫מתמקדת‬ ‫דרכים‬ ‫של‬ ‫מפורט‬ ‫תכנון‬ ‫בעת‬ ‫והתכנון‬ ‫ההתוויה‬ ‫בשלבי‬ ‫סביבתיים‬ ‫מפגעים‬ ‫של‬ ‫ומניעה‬,‫תחבורה‬ ‫ומתקני‬ ‫רכבת‬ ‫מסילות‬ ‫ציבוריים‬(,‫ברזל‬ ‫מסילות‬ ‫רשת‬)‫מלוו‬ ‫הברזל‬ ‫במסילות‬ ‫בהשקעות‬ ‫הגידול‬‫סביבתית‬ ‫בפעילות‬ ‫ה‬ ‫מסילות‬ ‫התווית‬ ‫בתחום‬:‫תמ‬"‫א‬23‫מסוכנים‬ ‫חומרים‬ ‫לשינוע‬ ‫בזיקה‬,‫מסילות‬ ‫וכמובן‬ ‫חול‬ ‫שינוע‬ ‫נוסעים‬. •‫מסוכנים‬ ‫חומרים‬ ‫הובלת‬-‫ישראל‬ ‫ברחבי‬ ‫ושינועם‬ ‫מסוכנים‬ ‫בחומרים‬ ‫העוסק‬ ‫אגף‬ ‫במשרד‬ ‫קיים‬. ‫שינוע‬ ‫הוראות‬ ‫מוציא‬ ‫האגף‬,‫רגולציות‬,‫תקנות‬ ‫ומוציא‬ ‫בשטח‬ ‫באירועים‬ ‫מטפל‬‫בנושא‬ ‫ומסמכים‬. •‫ניידים‬ ‫ממקורות‬ ‫אוויר‬ ‫זיהום‬-‫זיהום‬ ‫פליטת‬ ‫של‬ ‫התחום‬ ‫בכל‬ ‫מטפל‬ ‫במשרד‬ ‫אוויר‬ ‫זיהום‬ ‫אגף‬ ‫שונים‬ ‫תחבורתיים‬ ‫ממקורות‬ ‫אוויר‬. •‫אווירית‬ ‫תחבורה‬-‫שעוגנו‬ ‫טיסות‬ ‫והפסקת‬ ‫אקוסטי‬ ‫למיגון‬ ‫ההוראות‬ ‫יישום‬ ‫להשגת‬ ‫פועל‬ ‫המשרד‬ ‫נתב‬ ‫של‬ ‫הרצית‬ ‫המתאר‬ ‫לתוכנית‬ ‫הממשלה‬ ‫באישור‬"‫ג‬.‫כמו‬‫חלופות‬ ‫בבחינת‬ ‫המשרד‬ ‫משתתף‬ ‫כן‬ ‫לנתב‬ ‫משלים‬ ‫תעופה‬ ‫לשדה‬"‫האחרים‬ ‫התעופה‬ ‫שדות‬ ‫והסדרת‬ ‫ג‬)‫ואילת‬ ‫חיפה‬.( ‫הנדרש‬ ‫לפרוייקט‬ ‫ובהתאם‬ ‫עניין‬ ‫לפי‬ ‫בסקרים‬ ‫משתמש‬ ‫האגף‬.‫מהיזם‬ ‫דרישה‬ ‫עולה‬ ‫פרוייקט‬ ‫בכל‬ ‫כמעט‬ ‫המשרד‬ ‫בהנחיית‬ ‫הנאספים‬ ‫רלוונטיים‬ ‫נתונים‬ ‫ולהצגת‬ ‫לתסקיר‬.‫נעשי‬ ‫האינפורמציה‬ ‫אגירת‬‫פר‬ ‫ת‬ ‫פרוייקט‬.‫וזיהום‬ ‫רעש‬ ‫פליטת‬ ‫של‬ ‫לתחומים‬ ‫יותר‬ ‫קשורות‬ ‫המשרד‬ ‫במסגרת‬ ‫שנעשו‬ ‫מערכתיות‬ ‫עבודות‬ ‫תחבורה‬ ‫מאמצעי‬ ‫אוויר‬.‫התחבורתי‬ ‫בתחום‬ ‫הרבה‬ ‫עוסק‬ ‫הסביבה‬ ‫לאיכות‬ ‫המשרד‬,‫הוא‬ ‫סקר‬ ‫כל‬ ‫לכן‬ ‫רלוונטי‬ ‫הוא‬ ‫מידע‬ ‫וכל‬ ‫חשוב‬.
  • 140.
    72 6.2‫חיצוניים‬ ‫תחבורתיים‬ ‫בנתונים‬‫השימוש‬ ‫דרכי‬ ‫אפיון‬ ‫הש‬ ‫מידת‬‫מעובדים‬ ‫נתונים‬ ‫מול‬ ‫ראשוניים‬ ‫תחבורתים‬ ‫בסקרים‬ ‫ימוש‬ ‫מעובדים‬ ‫ובנתונים‬ ‫בסיס‬ ‫בנתוני‬ ‫שווה‬ ‫במידה‬ ‫שימוש‬ ‫עושה‬ ‫האגף‬.‫מחזיק‬ ‫בהכרח‬ ‫לא‬ ‫שהאגף‬ ‫צוין‬ ‫התחבורתיים‬ ‫ובנתונים‬ ‫בסקרים‬ ‫הנעזרים‬ ‫בפורומים‬ ‫יושב‬ ‫אך‬ ‫בסקרים‬. ‫ראשוניים‬ ‫תחבורתיים‬ ‫בסקרים‬ ‫שימוש‬: ‫א‬.‫הרקע‬ ‫תוכניות‬‫ישי‬ ‫נאספות‬‫התחבורה‬ ‫ומשרד‬ ‫הפנים‬ ‫משרד‬ ‫של‬ ‫הנתונים‬ ‫בסיס‬ ‫מתוך‬ ‫רות‬ ‫ב‬.‫רכב‬ ‫ציי‬ ‫על‬ ‫הנתונים‬‫והלמ‬ ‫התחבורה‬ ‫ממשרד‬ ‫מעובדים‬ ‫כנתונים‬ ‫או‬ ‫בסיס‬ ‫כנתוני‬ ‫מקובצים‬"‫ס‬. ‫מעובדים‬ ‫בנתונים‬ ‫שימוש‬:‫מרבית‬‫והגיאו‬ ‫החברתיים‬ ‫הנתונים‬-‫כלכליים‬‫וקבצים‬ ‫דוחות‬ ‫מתוך‬ ‫נאספים‬ ‫ע‬ ‫שעובדו‬ ‫נתונים‬ ‫של‬"‫וה‬ ‫הפנים‬ ‫משרד‬ ‫י‬‫למ‬"‫לנושא‬ ‫בהתאם‬ ‫ס‬. ‫בהווה‬ ‫בשימוש‬ ‫אינם‬ ‫ואשר‬ ‫הארגון‬ ‫מעוניין‬ ‫בהם‬ ‫החיצוניים‬ ‫הנתונים‬ ‫סוגי‬ ‫הערות‬ ‫תחבורתיים‬ ‫נתונים‬ ‫המערכת‬ ‫בתוך‬ ‫המזהמים‬ ‫פליטת‬ ‫את‬ ‫לחשב‬ ‫המטרה‬ ‫התחבורתית‬ ‫עירוניות‬ ‫ברשתות‬ ‫התנועה‬ ‫נפחי‬ ‫של‬ ‫מצב‬ ‫תמונת‬ ‫ביום‬ ‫מועדים‬ ‫במספר‬ ‫ובינעירוניות‬ ‫ש‬ ‫ואכיפה‬ ‫מידע‬ ‫איסוף‬ ‫המטרה‬‫מזהמים‬ ‫רכבים‬ ‫ל‬ ‫בכבישים‬ ‫הנוסעים‬.‫בה‬ ‫מהדרך‬ ‫מושפעת‬ ‫זיהום‬ ‫פליטת‬ ‫רכבם‬ ‫את‬ ‫הנהגים‬ ‫מתחזקים‬.‫הנעשית‬ ‫הבדיקה‬ ‫כיום‬ ‫רדודה‬ ‫הרישוי‬ ‫במכוני‬,‫ביותר‬ ‫צורך‬ ‫שיש‬ ‫מכאן‬ ‫מנת‬ ‫על‬ ‫הרכבים‬ ‫וגיל‬ ‫הרישוי‬ ‫מכוני‬ ‫לגבי‬ ‫אינפורמציה‬ ‫המזהמים‬ ‫הרכבים‬ ‫את‬ ‫לתפוס‬ ‫רכב‬ ‫רישוי‬ ‫נתוני‬ ‫כוללת‬ ‫ארצית‬ ‫תמונה‬ ‫חסרה‬‫התחבורה‬ ‫מערכת‬ ‫של‬ ‫בישראל‬:‫עדיפויות‬ ‫סדרי‬ ‫אין‬,‫אישור‬ ‫בין‬ ‫קשר‬ ‫אין‬ ‫אינטרסים‬ ‫לפי‬ ‫פועלת‬ ‫והמערכת‬ ‫לביצוע‬ ‫תוכניות‬. ‫ש‬ ‫אסטרטגית‬ ‫תוכנית‬ ‫לבנות‬ ‫המטרה‬"‫סדר‬ ‫תעשה‬" ‫התחבורה‬ ‫מערכת‬ ‫של‬ ‫והביצועי‬ ‫התכנוני‬ ‫במערך‬ ‫בישראל‬ ‫הארצית‬,‫שמתוכה‬ ‫מוסכמת‬ ‫רשת‬ ‫על‬ ‫ולהחליט‬ ‫ההחלט‬ ‫ויתקבלו‬ ‫המודלים‬ ‫יגזרו‬‫ות‬. ‫התחבורה‬ ‫מערכת‬ ‫עבור‬ ‫אסטרטגית‬ ‫תוכנית‬ ‫בניית‬ ‫בישראל‬-‫ארציים‬ ‫תנועה‬ ‫נפחי‬ ‫נתוני‬,‫ביקושים‬ ‫בדיקת‬ ‫רשת‬ ‫של‬ ‫כלכלית‬ ‫וכדאיות‬ ‫תחבורתיים‬ ‫ארציים‬ ‫הארצית‬ ‫התחבורה‬ 6.3‫בארגון‬ ‫הקיימים‬ ‫פנימיים‬ ‫נתונים‬ ‫מאגרי‬ ‫קיימים‬ ‫וסקרים‬ ‫נתונים‬ ‫במאגרי‬ ‫ושימוש‬ ‫אחזקה‬ ‫הערות‬-‫פעיל‬ ‫מאגר‬,‫אי‬ ‫זמן‬‫סוף‬ ‫תחבורתיים‬ ‫נתונים‬ ‫קבוע‬ ‫באופן‬ ‫הנאספים‬ ‫נתונים‬ ‫דרכים‬ ‫תאונות‬ ‫נתוני‬-‫דרכים‬ ‫תאונות‬ ‫על‬ ‫מידע‬ ‫איסוף‬ ‫בישראל‬ ‫מסוכנים‬ ‫חומרים‬ ‫להסיע‬ ‫מקובל‬ ‫בהם‬ ‫המחקר‬ ‫בשלב‬ ‫עדיין‬,‫פיתוח‬ ‫מדדי‬ ‫ליצור‬ ‫היא‬ ‫המטרה‬ ‫הפגיעה‬ ‫שלב‬ ‫אחרי‬ ‫רק‬ ‫לשטח‬ ‫להגיע‬ ‫ולא‬ ‫סביבתיים‬ ‫מדדים‬-‫בתח‬ ‫קיימא‬ ‫בר‬ ‫לפיתוח‬ ‫מדדים‬‫ום‬ ‫התחבורה‬ ‫קבועה‬ ‫אינפורמציה‬-‫לשנה‬ ‫אחת‬ ‫סביבתיים‬ ‫מדדים‬-‫בתחנות‬ ‫אוויר‬ ‫בזיהום‬ ‫חריגות‬ ‫דן‬ ‫בגוש‬ ‫תחבורתיות‬ ‫על‬ ‫נתונים‬ ‫האוסף‬ ‫ונחלים‬ ‫מים‬ ‫אגף‬ ‫עוסק‬ ‫זה‬ ‫בתחום‬ ‫באזורים‬ ‫הכבישים‬ ‫ממערכת‬ ‫הזורמים‬ ‫המים‬ ‫איכות‬ ‫שונים‬ ‫סביבה‬ ‫איכות‬ ‫סקרי‬-‫כבישים‬ ‫במערכות‬ ‫מים‬ ‫זיהום‬ ‫עבודות‬ ‫קיימות‬‫התחבורה‬ ‫לתחום‬ ‫הנוגעות‬ ‫נוספות‬ ‫היבשתית‬,‫והאווירית‬ ‫הימית‬ ‫ותכנון‬ ‫מדיניות‬ ‫ניירות‬-‫תחבורה‬ ‫תכנון‬ ‫מדיניות‬ ‫הסביבה‬ ‫על‬ ‫לשמירה‬,‫ישראל‬ ‫חוצה‬ ‫כביש‬,‫השלכות‬ ‫השונות‬ ‫התחבורה‬ ‫מערכות‬ ‫של‬ ‫סביבתיות‬.
  • 141.
    73 ‫הערות‬-‫פעיל‬ ‫מאגר‬,‫איסוף‬ ‫זמן‬‫לא‬ ‫נתונים‬-‫תחבורתיים‬ ‫בצו‬ ‫הנתונים‬ ‫את‬ ‫שאוספת‬ ‫מערכת‬‫בכל‬ ‫שיטתית‬ ‫רה‬ ‫בארץ‬ ‫הניטור‬ ‫מערכות‬ ‫סביבה‬ ‫איכות‬ ‫סקרי‬-‫בישראל‬ ‫האוויר‬ ‫איכות‬ ‫ניטור‬- ‫שנתי‬ ‫דוח‬ ‫ורעש‬ ‫אוויר‬ ‫זיהום‬ ‫בנושאי‬ ‫סביבתית‬ ‫דעת‬ ‫חוות‬ ‫תחבורה‬ ‫ממערכות‬ ‫סביבה‬ ‫איכות‬ ‫סקרי‬-‫רעש‬ ‫אוויר‬ ‫זיהום‬ ‫משרדית‬ ‫פנים‬ ‫עבודה‬ ‫בגדר‬ ‫עדיין‬ ‫ממ‬"‫ג‬-‫של‬ ‫רחב‬ ‫במגוון‬ ‫העוסקות‬ ‫לוויין‬ ‫מפות‬ ‫סט‬ ‫נו‬‫שאים‬ ‫שונים‬ ‫בתחומים‬ ‫סביבתי‬ ‫תסקיר‬ ‫להכנת‬ ‫הנחיות‬ ‫סביבתיים‬ ‫תסקירים‬ ‫לאיכות‬ ‫המשרד‬ ‫של‬ ‫ומעודכנת‬ ‫עצמאית‬ ‫מערכת‬ ‫הסביבה‬.‫מידע‬ ‫העברת‬ ‫של‬ ‫מסוים‬ ‫פעולה‬ ‫שיתוף‬ ‫קיים‬ ‫הבאים‬ ‫הגופים‬ ‫עם‬ ‫הסכמים‬ ‫על‬ ‫המבוסס‬:‫קק‬"‫ל‬,‫חברה‬ ‫הטבע‬ ‫להגנת‬,‫הפנים‬ ‫משרד‬,‫התשתיות‬ ‫משרד‬,‫למ‬"‫ס‬ ‫הטבע‬ ‫שמורות‬ ‫ורשות‬.‫ב‬‫פעולה‬ ‫שיתוף‬ ‫הסכם‬ ‫קיים‬ ‫נוסף‬ ‫לתמ‬ ‫הנוגע‬ ‫בכל‬ ‫הפנים‬ ‫משרד‬ ‫עם‬"‫ותמ‬ ‫אות‬"‫מים‬. ‫באינטרנט‬ ‫גם‬ ‫קיימים‬ ‫המערכת‬ ‫מתוך‬ ‫חלקים‬. ‫ה‬ ‫מערכת‬-GIS‫והפתוח‬ ‫הבנוי‬ ‫השטח‬ ‫של‬ ‫מיפוי‬ ‫מציגה‬ ‫בישראל‬,‫קרקע‬ ‫שימושי‬)‫חקלאות‬ ‫שטחי‬,‫תעשיה‬, ‫בנויים‬ ‫שטחים‬,‫קק‬ ‫יערות‬"‫ל‬,‫הנדסיים‬ ‫מתקנים‬(, ‫תשתיות‬,‫אוכ‬ ‫צפיפות‬‫לוסין‬,‫טופוגרפיה‬,‫כבישים‬ ‫ומחלפים‬)‫מע‬ ‫נתוני‬"‫צ‬(,‫דלק‬ ‫תחנות‬,‫תוכניות‬ ‫דלק‬ ‫קווי‬ ‫וכדומה‬ ‫מתאר‬.‫של‬ ‫שכבות‬ ‫מערכת‬ ‫קיימת‬ ‫בנוסף‬ ‫הכוללת‬ ‫סביבתית‬ ‫תשתית‬:‫פסולת‬ ‫סילוק‬ ‫אתרי‬,‫טיהור‬ ‫אוויר‬ ‫ניטור‬ ‫ומערכות‬ ‫שופכין‬. ‫הארגון‬ ‫בתוך‬ ‫עתידי‬ ‫נתונים‬ ‫איסוף‬ ‫הערות‬ ‫לא‬ ‫נתונים‬-‫תחבורתיים‬ ‫המשרד‬‫זמן‬ ‫בכל‬ ‫תחבורתיים‬ ‫נתונים‬ ‫לאסוף‬ ‫מבקש‬ ‫התפלגות‬ ‫תמונת‬ ‫את‬ ‫לקבל‬ ‫מנת‬ ‫על‬ ‫בארץ‬ ‫מקום‬ ‫ובכל‬ ‫בארץ‬ ‫התנועה‬ ‫ודפוסי‬ ‫התנועה‬.‫תמונה‬ ‫לתת‬ ‫המטרה‬ ‫בארץ‬ ‫מתחבורה‬ ‫האוויר‬ ‫זיהום‬ ‫התנהגות‬ ‫של‬ ‫מלאה‬. ‫בארץ‬ ‫תנועה‬ ‫דפוסי‬-‫נסיעות‬ ‫התפלגות‬,‫נסיעות‬ ‫זמני‬, ‫תנועה‬ ‫ספירות‬ ‫שימו‬ ‫של‬ ‫דומיננטיות‬ ‫קטגוריות‬‫ש‬ ‫באגף‬ ‫הפעילות‬ ‫אופי‬ ‫בשל‬,‫ביותר‬ ‫הנצרכים‬ ‫הנתונים‬,‫הם‬ ‫החשיבות‬ ‫סדר‬ ‫לפי‬: 1.‫קרקע‬ ‫שימושי‬ ‫ונתוני‬ ‫דמוגרפים‬ ‫נתונים‬ 2.‫רקע‬ ‫תוכניות‬)‫תמ‬"‫ותמ‬ ‫אות‬"‫מים‬( 3.‫הארץ‬ ‫בכל‬ ‫הברזל‬ ‫ומסילות‬ ‫הדרכים‬ ‫מצאי‬ 4.‫בישראל‬ ‫הרכב‬ ‫כלי‬ ‫מצבת‬. ‫הנתונים‬ ‫איסוף‬ ‫בתחום‬ ‫הארגון‬ ‫בפני‬ ‫העומדות‬ ‫העיקריות‬ ‫הבעיות‬ •‫ו‬ ‫זמינות‬‫לנתונים‬ ‫נגישות‬–‫נתונים‬ ‫ושקיפות‬ ‫נגישות‬ ‫של‬ ‫בעיה‬ ‫קיימת‬,‫האלקטרוני‬ ‫בתחום‬ ‫בעיקר‬. ‫דרישה‬ ‫לפי‬ ‫אינפורמציה‬ ‫ומעביר‬ ‫נתונים‬ ‫בשקיפות‬ ‫דוגל‬ ‫הסביבה‬ ‫לאיכות‬ ‫המשרד‬)‫חלקה‬ ‫כאשר‬ ‫האינטרנט‬ ‫ברשת‬ ‫קבוע‬ ‫באופן‬ ‫חשוף‬(,‫מסוימים‬ ‫בתחומים‬ ‫אינפורמציה‬ ‫להשיג‬ ‫מתקשה‬ ‫אך‬.‫גוף‬ ‫את‬ ‫לחלוק‬ ‫צריך‬ ‫ציבורי‬‫שבידו‬ ‫המידע‬,‫בהסכמים‬ ‫אותו‬ ‫לעגן‬ ‫יש‬ ‫מידע‬ ‫חופש‬ ‫של‬ ‫בעיה‬ ‫קיימת‬ ‫ואם‬ ‫הרלוונטיים‬ ‫הגופים‬ ‫בין‬ ‫קבועים‬.‫ליצור‬ ‫ניתן‬"‫סגורה‬ ‫מערכת‬"‫ונתונים‬ ‫אינפורמציה‬ ‫העברת‬ ‫של‬ ‫קבוע‬ ‫מהסדר‬ ‫חלק‬ ‫שיהיו‬ ‫משתמשים‬ ‫בין‬. •‫לתחבורה‬ ‫ארצית‬ ‫אב‬ ‫תוכנית‬ ‫חסרה‬‫בישראל‬ ‫התחבורתי‬ ‫התכנון‬ ‫תחום‬ ‫את‬ ‫שתוביל‬.‫כז‬ ‫תוכנית‬‫ו‬ ‫את‬ ‫ויימנע‬ ‫כתובת‬ ‫ישמש‬ ‫אשר‬ ‫אחד‬ ‫מוסמך‬ ‫גורם‬ ‫ידי‬ ‫על‬ ‫ותובל‬ ‫ההחלטות‬ ‫קבלת‬ ‫תהליך‬ ‫על‬ ‫תשפיע‬ ‫הסולל‬ ‫בגוף‬ ‫הקיימת‬ ‫התלות‬. 6.4‫המשתמשים‬ ‫סקר‬ ‫של‬ ‫בהקשר‬ ‫הארגון‬ ‫הגדרת‬ ‫נתונים‬ ‫ספק‬/‫משתמש‬/‫אסטרטגי‬ ‫שותף‬)‫פעולה‬ ‫לשתף‬ ‫ורצון‬ ‫נתונים‬ ‫לאסוף‬ ‫יכולת‬ ‫בעל‬(
  • 142.
    74 6.5‫המ‬ ‫סקר‬ ‫של‬‫בהקשר‬ ‫הארגון‬ ‫הערות‬‫שתמשים‬ ‫הסביבה‬ ‫לאיכות‬ ‫המשרד‬,‫הפרוייקט‬ ‫על‬ ‫מברך‬!‫פעיל‬ ‫באופן‬ ‫פעולה‬ ‫לשתף‬ ‫מוכן‬–‫ולכנס‬ ‫מידע‬ ‫להעביר‬ ‫בנושא‬ ‫לישיבות‬ ‫אנשים‬.‫לגופים‬ ‫הן‬ ‫ונגישה‬ ‫ידידותית‬ ‫יותר‬ ‫תהיה‬ ‫התחבורתית‬ ‫האינפורמציה‬ ‫וכאשר‬ ‫אם‬ ‫לתושבים‬ ‫והן‬ ‫המתכננים‬–‫ייטב‬ ‫כך‬)‫ויעשה‬ ‫ייתכן‬ ‫זה‬ ‫מעין‬ ‫תהליך‬ ‫מסוימת‬ ‫במידה‬"‫סדר‬‫בבלאגן‬.(" ‫תחבורתיים‬ ‫לנושאים‬ ‫הקשור‬ ‫בכל‬ ‫לדעת‬ ‫הציבור‬ ‫רוצה‬ ‫מה‬ ‫שיבדוק‬ ‫נוסף‬ ‫פן‬ ‫לפרוייקט‬ ‫להוסיף‬ ‫ממליץ‬– ‫בכבישים‬ ‫תנועה‬,‫סביבתיים‬ ‫היבטים‬,‫כבישים‬ ‫מצאי‬,‫וכדומה‬ ‫מתוכננים‬ ‫פרוייקטים‬ ‫על‬ ‫מידע‬.‫שכן‬ ‫ז‬ ‫לפרוייקט‬ ‫בהקשר‬ ‫משמועות‬ ‫הניזונות‬ ‫תושבים‬ ‫בקבוצות‬ ‫המשרד‬ ‫ניתקל‬ ‫קרובות‬ ‫לעיתים‬‫אחר‬ ‫או‬ ‫ה‬ ‫דלתם‬ ‫בפתח‬ ‫הנבנה‬,‫מהימנים‬ ‫לנתונים‬ ‫להגיע‬ ‫רב‬ ‫קושי‬ ‫וקיים‬. )‫המידע‬ ‫מקורות‬ ‫ברשימת‬ ‫ראה‬ ‫הראיון‬ ‫לסיכום‬ ‫נוספים‬ ‫מקורות‬( 7.‫ישראל‬ ‫מקרקעי‬ ‫מינהל‬ ‫ופיתוח‬ ‫תכנון‬ ‫אגף‬ 7.1‫התחבורתית‬ ‫המערכת‬ ‫עם‬ ‫הקשר‬ ‫ואפיון‬ ‫הארגון‬ ‫פעילות‬ ‫מהות‬ ‫פעילותו‬ ‫ומהות‬ ‫הארגון‬ ‫מבנה‬ ‫א‬.‫המקרק‬ ‫מלאי‬ ‫ניהול‬‫המינהל‬ ‫שבאחריות‬ ‫עין‬-‫והסדר‬ ‫רישום‬:‫בלשכת‬ ‫החוכרים‬ ‫זכויות‬ ‫רישום‬ ‫המקרקעין‬)‫טאבו‬(,‫משכנות‬ ‫חברות‬,‫המינהל‬ ‫של‬ ‫בעלות‬ ‫קובצי‬. ‫ב‬.‫מקרקעין‬ ‫והסדר‬ ‫חליפין‬ ‫קרקעות‬ ‫רכישת‬:‫קרקעות‬ ‫רכישת‬,‫ומתן‬ ‫ציבור‬ ‫לצורכי‬ ‫הפקעות‬ ‫בגינן‬ ‫פיצויים‬,‫חליפין‬,‫מקרקעין‬ ‫להסדר‬ ‫תביעות‬. ‫ג‬.‫קרקע‬ ‫שימושי‬ ‫על‬ ‫פיקוח‬‫שונים‬:‫פיקוח‬ ‫משימות‬,‫תפעול‬ ‫עקרונות‬,‫גורמי‬ ‫עם‬ ‫פעולה‬ ‫שיתוף‬ ‫חוץ‬. ‫ד‬.‫ציבורית‬ ‫בבעלות‬ ‫קרקע‬ ‫עתודות‬ ‫יצירת‬:‫קרקעות‬ ‫ופיתוח‬ ‫תכנון‬,‫שונים‬ ‫באזורים‬ ‫פיתוח‬,‫רכישת‬ ‫תוכניות‬ ‫ביצוע‬ ‫לשם‬ ‫קרקעות‬. ‫ה‬.‫שונים‬ ‫לייעודים‬ ‫והקצאתן‬ ‫קרקעות‬ ‫שיווק‬:‫קצר‬ ‫לזמן‬ ‫עירונית‬ ‫קרקע‬ ‫הקצאת‬,‫הקצאת‬ ‫למסחר‬ ‫קרקעות‬‫ותעשייה‬,‫לחקלאות‬ ‫קרקע‬ ‫הקצאת‬,‫לתיירות‬ ‫קרקע‬ ‫הקצאת‬,‫קרקע‬ ‫הקצאת‬ ‫ממשלה‬ ‫למשרדי‬,‫ציבור‬ ‫למטרות‬ ‫קרקע‬ ‫הקצאת‬. ‫ו‬.‫ובמשתכנים‬ ‫בחוכרים‬ ‫טיפול‬-‫משתכנים‬ ‫אכלוס‬:‫עירונית‬ ‫בקרקע‬ ‫זכיות‬ ‫העברת‬,‫עירוני‬ ‫יעוד‬ ‫למגורים‬ ‫שלא‬)‫עסק‬ ‫בתי‬,‫תעשייה‬ ‫מבני‬,‫משרדים‬,‫נופש‬ ‫ומגורי‬ ‫מלונות‬(,‫בנייה‬ ‫תוספות‬,‫שינוי‬ ‫מגרשים‬ ‫ייעודי‬,‫עירונית‬ ‫בקרקע‬ ‫זכויות‬ ‫העברת‬,‫קצר‬ ‫לזמן‬ ‫חקלאית‬ ‫קרקע‬ ‫החכרת‬. ‫ופיתוח‬ ‫תכנון‬ ‫אגף‬‫ישראל‬ ‫מקרקעי‬ ‫מינהל‬ ‫עבור‬ ‫הפיזי‬ ‫התכנון‬ ‫בתחום‬ ‫הקשור‬ ‫כל‬ ‫את‬ ‫מרכז‬,‫תכנון‬ ‫אחרים‬ ‫ממשלה‬ ‫משרדי‬ ‫עם‬ ‫משותפת‬ ‫בעבודה‬ ‫המשולב‬-‫פנים‬,‫שיכון‬,‫מקומיות‬ ‫ורשויות‬ ‫תחבורה‬. ‫מתכנן‬ ‫כגוף‬‫האגף‬ ‫עוסק‬ ‫ומפתח‬‫מדיניות‬ ‫בקביעת‬,‫נתונים‬ ‫איסוף‬)‫איסוף‬ ‫של‬ ‫שלב‬ ‫מחייב‬ ‫פרוייקט‬ ‫כל‬ ‫נתונים‬.‫פרוייקטים‬ ‫של‬ ‫גדול‬ ‫במספר‬ ‫עוסק‬ ‫המינהל‬,‫איסוף‬ ‫הוא‬ ‫הראשיים‬ ‫התחומים‬ ‫שאחד‬ ‫מכאן‬ ‫קיימת‬ ‫נתונים‬ ‫מערכת‬ ‫ובבניית‬,‫המתבטאת‬,‫כיום‬,‫בממ‬"‫ומרוכב‬ ‫מפורט‬ ‫ג‬(,‫תכנון‬,‫מערכת‬ ‫תפעול‬
  • 143.
    75 ‫ייצור‬)‫התכ‬ ‫תהליך‬‫שונות‬ ‫תוכניות‬‫מאות‬ ‫של‬ ‫ייצור‬ ‫תהליך‬ ‫ממערך‬ ‫כחלק‬ ‫נון‬(,‫הכנת‬‫ניתוחים‬ ‫גיאוגרפיים‬‫מקרקעין‬ ‫שטחי‬ ‫ואיתור‬. ‫התחבורה‬ ‫לתחום‬ ‫הארגון‬ ‫השקת‬ ‫נכון‬ ‫מקרקעין‬ ‫תכנון‬ ‫באמצעות‬ ‫המדינה‬ ‫לצורכי‬ ‫מענה‬ ‫לתת‬ ‫הוא‬ ‫ישראל‬ ‫מקרקעי‬ ‫מינהל‬ ‫של‬ ‫היעד‬. ‫ותשתית‬ ‫מפתח‬ ‫נקודת‬ ‫והתכנון‬ ‫הפיתוח‬ ‫בקידום‬ ‫רואה‬ ‫המינהל‬‫הרצויות‬ ‫המגמות‬ ‫לקידום‬ ‫חיונית‬.‫מתוך‬ ‫התחבורתי‬ ‫התכנון‬ ‫תחום‬ ‫גם‬ ‫מנוהל‬ ‫זו‬ ‫מבט‬ ‫נקודת‬:‫פתרונות‬ ‫מתן‬ ‫תוך‬ ‫מואץ‬ ‫כלכלי‬ ‫לפיתוח‬ ‫התשובה‬ ‫השונות‬ ‫התחבורתיות‬ ‫המערכות‬ ‫עם‬ ‫הקרקע‬ ‫שימושי‬ ‫של‬ ‫משולב‬ ‫בתכנון‬ ‫גלום‬ ‫סביבתיים‬. ‫ו‬ ‫לו‬ ‫חיצוניים‬ ‫ממקורות‬ ‫נתונים‬ ‫איסוף‬ ‫על‬ ‫לרב‬ ‫מבוססת‬ ‫התכנון‬ ‫עבודת‬‫במאגרים‬ ‫איסוף‬ ‫על‬ ‫פחות‬ ‫פנימיים‬.‫פנימי‬ ‫איסוף‬ ‫נערך‬ ‫מהימנים‬ ‫בנתונים‬ ‫מחסור‬ ‫בשל‬ ‫לעיתים‬,‫תנועה‬ ‫ספירות‬ ‫בתחומי‬ ‫בעיקר‬, ‫ודומיהם‬ ‫יעד‬ ‫מוצא‬ ‫סקרי‬. 7.2‫חיצוניים‬ ‫תחבורתיים‬ ‫בנתונים‬ ‫השימוש‬ ‫דרכי‬ ‫אפיון‬ ‫מעובדים‬ ‫נתונים‬ ‫מול‬ ‫ראשוניים‬ ‫תחבורתים‬ ‫בסקרים‬ ‫השימוש‬ ‫מידת‬ ‫ופיתו‬ ‫לתכנון‬ ‫האגף‬‫מעובדים‬ ‫בנתונים‬ ‫והן‬ ‫בסיס‬ ‫בנתוני‬ ‫הן‬ ‫נרחב‬ ‫שימוש‬ ‫עושה‬ ‫ח‬. ‫ראשוניים‬ ‫תחבורתיים‬ ‫בסקרים‬ ‫שימוש‬: ‫א‬.‫הרקע‬ ‫ותוכניות‬ ‫התחבורתית‬ ‫במערכת‬ ‫העלויות‬ ‫נתוני‬‫של‬ ‫הנתונים‬ ‫בסיס‬ ‫מתוך‬ ‫ישירות‬ ‫נאספים‬ ‫המפעיל‬ ‫הגוף‬)‫אגד‬,‫ישראל‬ ‫רכבת‬,‫מע‬"‫צ‬,‫והפנים‬ ‫התחבורה‬ ‫ומשרדי‬ ‫שקד‬(‫נתונים‬ ‫איסוף‬ ‫וממערכת‬ ‫פנימ‬‫ית‬. ‫ב‬.‫הביקוש‬ ‫ודפוסי‬ ‫התפעול‬ ‫נתוני‬‫התחבורתיים‬‫מעובדים‬ ‫ונתונים‬ ‫בסיס‬ ‫נתוני‬ ‫מתוך‬ ‫נאספים‬ ‫מהלמ‬"‫ס‬,‫הסביבה‬ ‫לאיכות‬ ‫והמשרד‬ ‫התחבורה‬ ‫לחקר‬ ‫המכון‬. ‫מעובדים‬ ‫בנתונים‬ ‫שימוש‬: ‫והגיאו‬ ‫החברתיים‬ ‫הנתונים‬-‫כלכליים‬‫ע‬ ‫שעובדו‬ ‫נתונים‬ ‫וקבצי‬ ‫דוחות‬ ‫מתוך‬ ‫נאספים‬"‫הלמ‬ ‫י‬"‫ס‬. ‫החיצ‬ ‫הנתונים‬ ‫סוגי‬‫בהווה‬ ‫בשימוש‬ ‫אינם‬ ‫ואשר‬ ‫הארגון‬ ‫מעוניין‬ ‫בהם‬ ‫וניים‬ ‫הערות‬ ‫לא‬ ‫נתונים‬-‫תחבורתיים‬ ‫בתכנון‬ ‫עדיפות‬ ‫סדר‬ ‫לערוך‬ ‫המטרה‬.‫שתי‬ ‫קיימות‬ ‫דילמות‬:‫הראשונה‬,‫ומקדמים‬ ‫לתכנן‬ ‫מה‬ ‫אין‬ ‫כאשר‬ ‫תוכניות‬.‫והשנייה‬,‫תוכניות‬ ‫עודף‬ ‫של‬ ‫מצב‬ ‫קיים‬ ‫כאשר‬ ‫לקדם‬ ‫מה‬ ‫להחליט‬ ‫צורך‬ ‫ויש‬-‫הצורך‬ ‫קיים‬ ‫כאן‬ ‫בתחזיות‬‫כלכליות‬ ‫ובתחזיות‬ ‫ביקושים‬. ‫כלכלי‬ ‫ופוטנציאל‬ ‫ביקושים‬ ‫תחזיות‬ ‫אמינה‬ ‫לא‬ ‫בצורה‬ ‫המקרקעין‬ ‫פוטנציאל‬ ‫קיים‬ ‫כיום‬. ‫התוכניות‬ ‫של‬ ‫ואמינה‬ ‫נכונה‬ ‫תמונה‬ ‫לקבל‬ ‫המטרה‬ ‫השנות‬"‫המתגלגלות‬"-‫שלהן‬ ‫הסטטוס‬,‫הקיבולת‬ ‫שלהן‬,‫בוועדות‬ ‫לאישור‬ ‫שלהן‬ ‫הסיכוי‬)‫מחוזיות‬ ‫מקומיות‬(,‫בגופים‬ ‫תוכניות‬ ‫מצב‬‫ממשלתיים‬ ‫אחרים‬ ‫ופרטיים‬.‫הגדרות‬ ‫של‬ ‫אחיד‬ ‫בסיווג‬ ‫צורך‬ ‫יש‬ ‫כך‬ ‫לשם‬ ‫התכנון‬:‫מונחים‬ ‫הגדרת‬,‫אחידה‬ ‫ספירה‬,‫אחיד‬ ‫סטטוס‬, ‫מתאר‬ ‫ותכניות‬ ‫שלדי‬ ‫לתכנון‬ ‫הגדרות‬. ‫מקרקעין‬ ‫מלאי‬
  • 144.
    76 7.3‫בארגון‬ ‫הקיימים‬ ‫פנימיים‬‫נתונים‬ ‫מאגרי‬ ‫קיימים‬ ‫וסקרים‬ ‫נתונים‬ ‫במאגרי‬ ‫ושימוש‬ ‫אחזקה‬ ‫הערות‬-‫פעיל‬ ‫מאגר‬,‫איסוף‬ ‫זמן‬ ‫תחבורתיים‬ ‫נתונים‬ ‫סקר‬ ‫נערך‬ ‫לכן‬ ‫הרכבת‬ ‫מקרקעי‬ ‫על‬ ‫מחלוקת‬ ‫קיימת‬ ‫והפוטנציאל‬ ‫התחנות‬ ‫שטחי‬ ‫את‬ ‫בחן‬ ‫אשר‬ ‫שיטתי‬.‫זהו‬ ‫עסקי‬ ‫כלכלי‬ ‫לפיתוח‬ ‫ייתכנות‬ ‫סקר‬,‫של‬ ‫בדגש‬ ‫משולבים‬ ‫פרוייקטים‬. ‫שלהם‬ ‫והפוטנציאל‬ ‫הרכבת‬ ‫תחנות‬ ‫שטחי‬ ‫סקר‬ ‫הערות‬-‫פעיל‬ ‫מאגר‬,‫איסוף‬ ‫זמן‬ ‫לא‬ ‫נתונים‬-‫תחבו‬‫רתיים‬ ‫במטרה‬ ‫הקיבוצים‬ ‫התמוטטות‬ ‫בעקבות‬ ‫שנערך‬ ‫סקר‬ ‫תהליך‬ ‫לקראת‬ ‫נדלנית‬ ‫הערכה‬ ‫לתת‬"‫החובות‬ ‫הסדר‬." ‫נדל‬ ‫ייתכנות‬ ‫של‬ ‫בחינה‬ ‫עושה‬ ‫הסקר‬"‫ייעוד‬ ‫ושינויי‬ ‫נית‬. ‫נדל‬ ‫וייתכנות‬ ‫קרקע‬ ‫שימושי‬ ‫נתוני‬"‫נית‬-‫קרקעות‬ ‫סקר‬ ‫הקיבוצים‬ ‫הארץ‬ ‫רחבי‬ ‫בכל‬ ‫מחצבות‬ ‫מאות‬ ‫כמה‬ ‫של‬ ‫בדיקה‬- ‫גודל‬ ‫מאפייני‬,‫א‬‫חזקה‬,‫בעלות‬,‫חציבה‬ ‫פוטנציאל‬, ‫בשטח‬ ‫פעילות‬.‫התשתיות‬ ‫משרד‬ ‫עם‬ ‫נערך‬ ‫הסקר‬ )‫המכרות‬ ‫על‬ ‫הממונה‬.( ‫קרקע‬ ‫שימושי‬ ‫נתוני‬-‫מחצבות‬ ‫סקר‬ ‫הסביבה‬ ‫לאיכות‬ ‫המשרד‬ ‫עם‬ ‫נעשה‬ ‫הסקר‬ ‫סביבה‬ ‫איכות‬ ‫סקרי‬-‫צילומי‬ ‫ידי‬ ‫על‬ ‫קיימת‬ ‫בניה‬ ‫סקר‬ ‫אוויר‬ ‫ישראל‬ ‫מקרקעי‬ ‫שמינהל‬ ‫התכנון‬ ‫מערך‬ ‫כל‬ ‫על‬ ‫דוח‬ "‫מגלגל‬."‫בטיפול‬ ‫הקיימות‬ ‫תוכניות‬ ‫של‬ ‫הסטטוס‬ ‫המינהל‬,‫שלהן‬ ‫הקיבולת‬,‫לאישור‬ ‫שלהן‬ ‫הסיכוי‬ ‫בוועדות‬)‫מקומיות‬ ‫מחוזיות‬.(‫בבנייה‬ ‫הנמצא‬ ‫מאגר‬. ‫התכנוני‬ ‫המערך‬ ‫של‬ ‫מלאה‬ ‫תמונה‬ ‫לתת‬ ‫המטרה‬ ‫השונים‬ ‫הממשלה‬ ‫למשרדי‬. ‫רקע‬ ‫תוכניות‬ ‫הערות‬-‫פעיל‬ ‫מאגר‬,‫איסוף‬ ‫זמן‬ ‫לא‬ ‫נתונים‬-‫תחבורתיים‬ ‫פרוייקט‬‫ביותר‬ ‫מסובך‬ ‫פרוייקט‬ ‫הוא‬ ‫ההסבה‬-‫כ‬ ‫איסוף‬ -40‫מפורטות‬ ‫תוכניות‬ ‫אלף‬,‫למדיה‬ ‫שלהן‬ ‫הסבה‬ ‫ממוחשבת‬,"‫התכנון‬ ‫שפת‬ ‫איחוד‬"‫שנאספו‬ ‫תוכניות‬ ‫של‬ ‫אחת‬ ‫מפעם‬ ‫יותר‬ ‫שתוכננו‬ ‫ואזורים‬ ‫שנים‬ ‫לאורך‬. ‫ה‬ ‫מערכת‬-GIS‫המשרד‬ ‫עם‬ ‫שונים‬ ‫בהסכמים‬ ‫מקושרת‬ ‫הסביבה‬ ‫לאיכות‬,‫הפנים‬ ‫משרד‬)‫תוכניו‬ ‫את‬ ‫מעבד‬‫ת‬ ‫המתאר‬(,‫קק‬"‫והגנים‬ ‫הטבע‬ ‫שמורות‬ ‫ורשות‬ ‫ל‬. ‫גיאוגרפי‬ ‫מידע‬ ‫מערכת‬)GIS(-‫שכבות‬ ‫מציגה‬ ‫המערכת‬ ‫מאושרות‬ ‫מפורטות‬ ‫תוכניות‬ ‫של‬ ‫ב‬ ‫העוסקים‬ ‫שנתיים‬ ‫דוחות‬-‫מקרקעין‬ ‫זכויות‬ ‫מסירת‬ )‫למגורים‬ ‫קרקעות‬,‫קרקע‬ ‫ייעודי‬ ‫שינויי‬,‫הרחבות‬ ‫יישובים‬(,‫מקרקעין‬ ‫ניהול‬)‫חקלאית‬ ‫קרקע‬ ‫החכרת‬, ‫סיווג‬‫חקלאיים‬ ‫יישובים‬( ‫מקרקעין‬ ‫נתוני‬ ‫הארגון‬ ‫בתוך‬ ‫עתידי‬ ‫נתונים‬ ‫איסוף‬ ‫הערות‬ ‫לא‬ ‫נתונים‬-‫תחבורתיים‬ ‫בבנייה‬ ‫הנמצא‬ ‫המאגר‬,‫התמונה‬ ‫את‬ ‫לתת‬ ‫מטרתו‬ ‫התכנוני‬ ‫המערך‬ ‫של‬ ‫המלאה‬)‫התוכניות‬"‫המתגלגלות‬" -‫שלהן‬ ‫הסטטוס‬,‫שלהן‬ ‫הקיבולת‬,‫שלהן‬ ‫הסיכוי‬ ‫בוועדות‬ ‫לאישור‬)‫ומקומיות‬ ‫מחוזיות‬(,‫מצב‬‫תוכניות‬ ‫ופרטיים‬ ‫ממשלתיים‬ ‫אחרים‬ ‫בגופים‬(‫הממשלה‬ ‫למשרדי‬ ‫ברור‬ ‫מידע‬ ‫לבסיס‬ ‫ולהגיע‬ ‫השונים‬. ‫מקרקעין‬ ‫פוטנציאל‬ ‫שימוש‬ ‫של‬ ‫דומיננטיות‬ ‫קטגוריות‬ ‫פרוייקט‬ ‫פר‬ ‫נעשה‬ ‫ופיתוח‬ ‫לתכנון‬ ‫באגף‬ ‫הנתונים‬ ‫איסוף‬.‫וסגנון‬ ‫הפרוייקטים‬ ‫של‬ ‫המגוון‬ ‫האופי‬ ‫בשל‬ ‫האגף‬ ‫של‬ ‫הפעילות‬,‫קטגוריה‬ ‫נמצאה‬ ‫לא‬‫דומיננטית‬,‫וסקרים‬ ‫נתונים‬ ‫של‬ ‫רחב‬ ‫במגוון‬ ‫שימוש‬ ‫אלא‬ ‫תחבורתיים‬.
  • 145.
    77 ‫הנתונים‬ ‫איסוף‬ ‫בתחום‬‫הארגון‬ ‫בפני‬ ‫העומדות‬ ‫העיקריות‬ ‫הבעיות‬ ‫הנתונים‬ ‫איכות‬-‫פעיל‬ ‫היה‬ ‫התחבורה‬ ‫לחקר‬ ‫המכון‬ ‫כאשר‬ ‫גם‬ ‫שהיתה‬ ‫מהימנים‬ ‫בנתונים‬ ‫חוסר‬ ‫של‬ ‫בעיה‬. ‫ו‬ ‫מלאים‬ ‫אינם‬ ‫הנתונים‬ ‫אחרת‬ ‫או‬ ‫זו‬ ‫מסיבה‬ ‫קרובות‬ ‫לעיתים‬‫להשלימם‬ ‫צורך‬ ‫יש‬.‫נובע‬ ‫זה‬ ‫האם‬ ‫השאלה‬ ‫ניגוח‬ ‫לצורך‬ ‫בנתונים‬ ‫שימוש‬ ‫הוא‬ ‫לכך‬ ‫שהגורם‬ ‫או‬ ‫מלאים‬ ‫אינם‬ ‫שהנתונים‬ ‫מכך‬)‫או‬ ‫זו‬ ‫במידה‬ ‫הסקר‬ ‫וכך‬ ‫אובייקטיבי‬ ‫איננו‬ ‫אחרת‬.(‫הסקרים‬ ‫מהימנות‬ ‫את‬ ‫מורידה‬ ‫להם‬ ‫ופרשנות‬ ‫מהימנים‬ ‫בנתונים‬ ‫חוסר‬ ‫הפרוייקטים‬ ‫בתכנון‬ ‫קשה‬ ‫בעיה‬ ‫ויוצרת‬. 7.4‫ד‬ ‫חלק‬'-‫המשתמשים‬ ‫סקר‬ ‫של‬ ‫בהקשר‬ ‫הארגון‬ ‫הגדרת‬ ‫נתונים‬ ‫ספק‬/‫משתמש‬/‫אסטרטגי‬ ‫שותף‬)‫פעולה‬ ‫לשתף‬ ‫ורצון‬ ‫נתונים‬ ‫לאסוף‬ ‫יכולת‬ ‫בעל‬( 7.5‫המשתמשים‬ ‫סקר‬ ‫של‬ ‫בהקשר‬ ‫הארגון‬ ‫הערות‬ ‫תכנונית‬ ‫מבחינה‬ ‫נכון‬ ‫דבר‬ ‫הינה‬ ‫נתונים‬ ‫באיסוף‬ ‫או‬ ‫תחבורתי‬ ‫סקר‬ ‫בביצוע‬ ‫הצורך‬ ‫העלאת‬,‫זהו‬ ‫בפועל‬ ‫אך‬ ‫שבעז‬ ‫הכלים‬ ‫אחד‬‫להתנגד‬ ‫מנת‬ ‫על‬ ‫משתמשים‬ ‫התכנון‬ ‫מוסדות‬ ‫רתו‬/‫לעקב‬/‫להסס‬/‫בוועדות‬ ‫החלטות‬ ‫לדחות‬ ‫התכנון‬.‫הגיוניים‬ ‫בלתי‬ ‫לממדים‬ ‫מנופחים‬ ‫או‬ ‫נדרשים‬ ‫אינם‬ ‫הנעשים‬ ‫מהסקרים‬ ‫ניכר‬ ‫שחלק‬ ‫יוצא‬ ‫מכאן‬ ‫בהרבה‬ ‫הנגועים‬"‫אגו‬"‫כוח‬ ‫ומאבקי‬.‫שניתן‬ ‫כמה‬ ‫עד‬ ‫אובייקטיבי‬ ‫מקצועי‬ ‫גוף‬ ‫ברקע‬ ‫שיהיה‬ ‫חשוב‬,‫שירכיב‬ ‫הסקר‬ ‫את‬‫לתכנון‬ ‫מציאות‬ ‫בין‬ ‫מה‬ ‫בפועל‬ ‫וייקבע‬ ‫ים‬.)‫ברשימת‬ ‫ראה‬ ‫הראיון‬ ‫לסיכום‬ ‫נוספים‬ ‫מקורות‬ ‫המידע‬ ‫מקורות‬( 8.‫בי‬‫לאומי‬ ‫טוח‬ 8.1‫התחבורתית‬ ‫המערכת‬ ‫עם‬ ‫הקשר‬ ‫ואפיון‬ ‫הארגון‬ ‫פעילות‬ ‫מהות‬ ‫פעילותו‬ ‫ומהות‬ ‫הארגון‬ ‫מבנה‬ ‫בשנת‬ ‫נוסד‬ ‫לאומי‬ ‫לביטוח‬ ‫המוסד‬1953‫ה‬ ‫הפערים‬ ‫לצמצום‬ ‫העיקרי‬ ‫כמכשיר‬‫ולהבטחת‬ ‫בישראל‬ ‫כלכליים‬ ‫ומשפחה‬ ‫תושב‬ ‫לכל‬ ‫כלכלית‬ ‫הגנה‬,‫מתמשכת‬ ‫או‬ ‫זמנית‬ ‫מצוקה‬ ‫בעת‬.‫דמי‬ ‫גובה‬ ‫הלאומי‬ ‫הביטוח‬ ‫מערכת‬ ‫לזכאים‬ ‫גמלאות‬ ‫ומשלמת‬ ‫הציבור‬ ‫מכלל‬ ‫ביטוח‬,‫ע‬ ‫בחוק‬ ‫הקבועים‬ ‫למבחנים‬ ‫בכפוף‬"‫הכנסות‬ ‫העברת‬ ‫י‬ ‫ופגיעות‬ ‫חלשות‬ ‫לקבוצות‬ ‫כלכלית‬ ‫מבחינה‬ ‫מבוססות‬ ‫מקבוצות‬.‫לביטו‬ ‫המוסד‬‫משמש‬ ‫לאומי‬ ‫ח‬,‫אפוא‬, ‫סוציאליים‬ ‫קריטריונים‬ ‫לפי‬ ‫הלאומית‬ ‫ההכנסה‬ ‫מן‬ ‫חלק‬ ‫של‬ ‫מחודשת‬ ‫לחלוקה‬ ‫מכשיר‬.‫של‬ ‫האחריות‬ ‫תחומי‬ ‫כוללים‬ ‫הלאומי‬ ‫הביטוח‬‫הגמלאות‬ ‫מקבלי‬ ‫אפיון‬‫העבודה‬ ‫לשוק‬ ‫וזיקה‬ ‫עבודה‬ ‫מצב‬ ‫לפי‬)‫שיקום‬ ‫גמלאות‬ ‫וקימום‬,‫מועד‬ ‫ארוכות‬ ‫גמלאות‬-‫פנסיה‬,‫נכות‬,‫התאלמנות‬-‫גמלאות‬‫להבטחת‬ ‫וגמלאות‬ ‫שכר‬ ‫מחליפות‬ ‫לקיום‬ ‫מינימום‬ ‫הכנסה‬(;‫הקהילה‬ ‫שירותי‬ ‫בתחום‬ ‫וניסיוניים‬ ‫מיוחדים‬ ‫מפעלים‬ ‫קיום‬;‫שירותים‬ ‫פיתוח‬ ‫סיעודיים‬ ‫ולקשישים‬ ‫לנכים‬;‫סוציאלי‬ ‫ביטוח‬ ‫הפעלת‬‫שונים‬ ‫בתחומים‬)‫אמהות‬ ‫ביטוח‬,‫ילדים‬ ‫ביטוח‬, ‫עבודה‬ ‫נפגעי‬ ‫ביטוח‬,‫תאונות‬ ‫נפגעי‬ ‫ביטוח‬,‫אבטלה‬ ‫ביטוח‬,‫ביט‬‫עובדים‬ ‫זכויות‬ ‫וח‬,‫נכות‬ ‫ביטוח‬,‫סיעוד‬ ‫ביטוח‬, ‫זקנה‬ ‫ביטוח‬(;‫וביצוע‬ ‫אחריות‬‫והסכמים‬ ‫חוקים‬)‫הכנסה‬ ‫הבטחת‬ ‫חוק‬,‫מזונות‬ ‫חוק‬,‫לנפגעי‬ ‫התגמולים‬ ‫חוק‬ ‫איבה‬ ‫פעולות‬,‫ממלכתי‬ ‫בריאות‬ ‫ביטוח‬ ‫חוק‬,‫חדשים‬ ‫לעולים‬ ‫ושאירים‬ ‫זקנה‬ ‫קצבאות‬ ‫תשלומי‬ ‫בדבר‬ ‫הסכם‬, ‫ניידות‬ ‫בדבר‬ ‫הסכם‬,‫תגמול‬ ‫בדבר‬ ‫הסכם‬‫מלכות‬ ‫הרוגי‬ ‫של‬ ‫משפחותיהם‬ ‫ובני‬ ‫ציון‬ ‫לאסירי‬ ‫ים‬,‫בדבר‬ ‫הסכם‬ ‫העולם‬ ‫אומות‬ ‫לחסידי‬ ‫תגמולים‬,‫אחרות‬ ‫מדינות‬ ‫עם‬ ‫בינלאומיות‬ ‫אמנות‬ ‫לפי‬ ‫ותשלומים‬.(
  • 146.
    78 ‫התחבורה‬ ‫לתחום‬ ‫הארגון‬‫השקת‬ ‫מדיניות‬ ‫בקביעת‬ ‫בעיקר‬ ‫עוסק‬ ‫הלאומי‬ ‫בביטוח‬ ‫המחקר‬ ‫במנהל‬ ‫שכר‬ ‫מחליפות‬ ‫גמלאות‬ ‫אגף‬,‫תכנון‬,‫איסוף‬ ‫נתונים‬‫שירות‬ ‫מערכת‬ ‫ותפעול‬.‫וסקרים‬ ‫בנתונים‬ ‫והשימוש‬ ‫התחבורתי‬ ‫לתחום‬ ‫נגיעה‬ ‫כמעט‬ ‫אין‬ ‫לאגף‬ ‫ביותר‬ ‫דל‬ ‫תחבורתיים‬,‫ב‬ ‫משתמשים‬ ‫בעיקר‬‫תעריפים‬ ‫נתוני‬‫בנתונים‬ ‫עניין‬ ‫של‬ ‫מסוימת‬ ‫מידה‬ ‫וקיימת‬ ‫בגיל‬ ‫העוסקים‬‫רכב‬ ‫על‬ ‫ובעלות‬.‫כך‬ ‫ובעקבות‬ ‫לנתונים‬ ‫הזמינות‬ ‫רמת‬ ‫את‬ ‫יעלה‬ ‫מסודר‬ ‫נתונים‬ ‫שמאגר‬ ‫ייתכן‬ ‫ג‬‫בהם‬ ‫הלאומי‬ ‫הביטוח‬ ‫של‬ ‫השימוש‬ ‫רמת‬ ‫את‬ ‫ם‬.‫רחב‬ ‫נתונים‬ ‫מאגר‬ ‫מחזיק‬ ‫הלאומי‬ ‫שהביטוח‬ ‫לציין‬ ‫חשוב‬ ‫בישראל‬ ‫האוכלוסייה‬ ‫של‬ ‫שונים‬ ‫במאפיינים‬ ‫העוסק‬ ‫ביותר‬,‫משמעותי‬ ‫נתונים‬ ‫ספק‬ ‫לשמש‬ ‫עשוי‬ ‫כך‬ ‫ומשום‬ ‫שיבנה‬ ‫למאגר‬. 8.2‫חיצוניים‬ ‫תחבורתיים‬ ‫בנתונים‬ ‫השימוש‬ ‫דרכי‬ ‫אפיון‬ ‫קיימים‬ ‫נתונים‬ ‫איסוף‬‫חיצוניים‬ ‫ממקורות‬ ‫הערות‬ ‫תחבורתיים‬ ‫נתונים‬ ‫שימוש‬ ‫לפי‬ ‫התמיכות‬ ‫מקבלי‬ ‫של‬ ‫מיפוי‬ ‫לערוך‬ ‫במטרה‬ ‫בתח‬"‫צ‬. ‫עלויות‬ ‫נתוני‬–‫תח‬ ‫תעריפי‬"‫צ‬-‫אגד‬ ‫מחירי‬,‫הנחות‬ ‫תח‬ ‫בתעריפי‬"‫צ‬ ‫הלאומי‬ ‫הביטוח‬ ‫לקצבת‬ ‫הזכאים‬ ‫את‬ ‫לזהות‬ ‫המטרה‬, ‫הביטוח‬ ‫בהחלטת‬ ‫הסייגים‬ ‫אחד‬ ‫היא‬ ‫רכב‬ ‫על‬ ‫ובעלות‬ ‫קצ‬ ‫למתן‬ ‫הלאומי‬‫בה‬.‫משרד‬ ‫של‬ ‫ממאגר‬ ‫נאספו‬ ‫הנתונים‬ ‫התחבורה‬ ‫רכב‬ ‫ציי‬ ‫על‬ ‫נתונים‬-‫ובעלות‬ ‫גיל‬ ‫על‬ ‫נתונים‬-‫על‬ ‫בעלות‬ ‫ישובים‬ ‫לפי‬ ‫רכב‬/‫שכונה‬/‫רחוב‬,‫גיל‬ ‫לפי‬ ‫רכב‬ ‫על‬ ‫בעלות‬, ‫יד‬ ‫ומשלח‬ ‫רכב‬ ‫על‬ ‫בעלות‬,‫ומגבלות‬ ‫רכב‬ ‫על‬ ‫בעלות‬ ‫פיזיות‬. ‫הערות‬ ‫לא‬ ‫נתונים‬-‫תחבורתיים‬ ‫הפנים‬ ‫משרד‬ ‫הנתונים‬ ‫מקור‬–‫קישור‬ ‫נתו‬‫כלכליים‬ ‫וגיאו‬ ‫חברתיים‬ ‫נים‬-‫נתונים‬ ‫אוסף‬ ‫הלאומי‬ ‫הביטוח‬ ‫אוכלוסיית‬ ‫על‬ ‫דמוגרפים‬"‫הנתמכת‬ ‫והתומכת‬" ‫העוני‬ ‫מצב‬ ‫על‬ ‫נתונים‬.‫הלמ‬ ‫הנתונים‬ ‫מקור‬"‫ס‬ ‫כלכליים‬ ‫וגיאו‬ ‫חברתיים‬ ‫נתונים‬-‫נתונים‬ ‫אוסף‬ ‫הנתמכת‬ ‫הלאומי‬ ‫הביטוח‬ ‫אוכלוסיית‬ ‫על‬ ‫דמוגרפים‬ ‫צורך‬ ‫לפי‬ ‫והכנסה‬ ‫תעסוקה‬ ‫נתוני‬.‫מק‬‫משרד‬ ‫הנתונים‬ ‫ור‬ ‫והרווחה‬ ‫העבודה‬ ‫כלכליים‬ ‫וגיאו‬ ‫חברתיים‬ ‫נתונים‬-‫נתונים‬ ‫אוסף‬ ‫הנתמכת‬ ‫הלאומי‬ ‫הביטוח‬ ‫אוכלוסיית‬ ‫על‬ ‫דמוגרפים‬ ‫והתומכת‬ ‫מוגבלות‬ ‫אוכלוסיות‬ ‫על‬ ‫נתונים‬.‫משרד‬ ‫הנתונים‬ ‫מקור‬ ‫הבריאות‬ ‫כלכליים‬ ‫וגיאו‬ ‫חברתיים‬ ‫נתונים‬-‫על‬ ‫נתונים‬ ‫אוסף‬ ‫הנתמ‬ ‫הלאומי‬ ‫הביטוח‬ ‫אוכלוסיית‬‫כת‬ ‫לאפיין‬ ‫במטרה‬ ‫ודיור‬ ‫אוכלוסין‬ ‫ממפקד‬ ‫נתונים‬ ‫איסוף‬ ‫התמיכות‬ ‫מקבלי‬ ‫את‬.‫מקור‬:‫השיכון‬ ‫משרד‬ ‫כלכליים‬ ‫וגיאו‬ ‫חברתיים‬ ‫נתונים‬-‫נתונים‬ ‫אוסף‬ ‫הלאומי‬ ‫הביטוח‬ ‫אוכלוסיית‬ ‫על‬ ‫דיור‬ ‫ונתוני‬ ‫דמוגרפים‬ ‫והתומכת‬ ‫הנתמכת‬ ‫אספקטים‬ ‫לאפיין‬ ‫במטרה‬ ‫ישראל‬ ‫בנק‬ ‫עם‬ ‫פעולה‬ ‫שיתוף‬ ‫כלכליים‬.‫ה‬ ‫מקור‬‫נתונים‬:‫ישראל‬ ‫בנק‬ ‫כלכליים‬ ‫וגיאו‬ ‫חברתיים‬ ‫נתונים‬-‫במשק‬ ‫מגמות‬ ‫ובכלכלה‬ ‫בהווה‬ ‫בשימוש‬ ‫אינם‬ ‫ואשר‬ ‫הארגון‬ ‫מעוניין‬ ‫בהם‬ ‫החיצוניים‬ ‫הנתונים‬ ‫סוגי‬ ‫הערות‬ ‫תחבורתיים‬ ‫נתונים‬ ‫שימוש‬ ‫לפי‬ ‫התמיכות‬ ‫מקבלי‬ ‫של‬ ‫מיפוי‬ ‫לקבל‬ ‫המטרה‬ ‫ציבורית‬ ‫בתחבורה‬ ‫עלויות‬ ‫נתוני‬–‫תח‬ ‫תעריפי‬"‫צ‬-‫הנחו‬ ‫סוגי‬‫לאזרח‬ ‫ת‬ ‫ותיק‬,‫הנחה‬ ‫תעודות‬ ‫ניצול‬ ‫סקר‬)‫חיילים‬,‫גימלאים‬, ‫ילדים‬,‫הביטחון‬ ‫כוחות‬,‫מוגבלים‬(
  • 147.
    79 8.3‫בארגון‬ ‫הקיימים‬ ‫פנימיים‬‫נתונים‬ ‫מאגרי‬ ‫קיימים‬ ‫וסקרים‬ ‫נתונים‬ ‫במאגרי‬ ‫ושימוש‬ ‫אחזקה‬ ‫הערות‬ ‫לא‬ ‫נתונים‬-‫תחבורתיים‬ ‫מספר‬ ‫סקר‬183–‫אקסל‬ ‫בקובץ‬ ‫מוצג‬ ‫מס‬169-‫פגיעה‬ ‫דמי‬ ‫מקבלי‬‫בשנים‬1997-1998,‫מאת‬: ‫בר‬ ‫שולי‬,‫מורגנשטיין‬ ‫ברנדה‬,‫פריאור‬ ‫רבקה‬,2000 ‫סקרים‬ ‫מספר‬ ‫סקר‬177–‫אקסל‬ ‫בקובץ‬ ‫מוצג‬ ‫מס‬'177/183/170–‫יישוב‬ ‫לפי‬ ‫והכנסה‬ ‫שכר‬ ‫ממוצעי‬ ‫שונים‬ ‫כלכליים‬ ‫משתנים‬ ‫ולפי‬1997-1998,1998-1999 ‫מאת‬:‫ז‬'‫בנדלק‬ ‫ק‬,2000,2001 ‫מס‬'171–‫סיעוד‬ ‫גמלת‬ ‫מקבלי‬,1999,‫מאת‬:‫רמסיס‬ ‫מורגנשטיין‬ ‫וברנדה‬ ‫גרא‬,2000 ‫מס‬'172-‫ואלמנות‬ ‫נכים‬ ‫שיקום‬1999-1998,‫מאת‬: ‫ענבר‬ ‫לאה‬,2000 ‫מס‬'185/173–‫באמצעות‬ ‫מזונות‬ ‫דמי‬ ‫מקבלות‬ ‫נשים‬ ‫לאומי‬ ‫לביטוח‬ ‫המוסד‬,‫מאת‬:‫טולידנו‬ ‫אסתר‬,2001, 2003 ‫מס‬'174-‫אמהות‬ ‫גמלאות‬ ‫מקבלי‬1996-1999,‫מאת‬: ‫תמי‬‫אליאב‬,2001 ‫מס‬'/180/175–‫אבטלה‬ ‫דמי‬ ‫מקבלי‬1996-1999,‫מאת‬: ‫טולידנו‬ ‫אסתר‬,2001 ‫מספר‬ ‫סקר‬182–‫אקסל‬ ‫בקובץ‬ ‫מוצג‬ ‫מס‬'182/176–‫חולים‬ ‫בקופת‬ ‫חברות‬1999-2000/2000 -2001‫מאת‬:‫ז‬'‫בנדלק‬ ‫ק‬,2000 ‫מס‬181-‫לשירותים‬ ‫קצבה‬ ‫ומקבלי‬ ‫נכות‬ ‫קצבת‬ ‫מקבלי‬ ‫מיוחדים‬2001‫מאת‬:‫פריאור‬ ‫ורבקה‬ ‫וסרשטיין‬ ‫שנטל‬, 2002 ‫מס‬'184-‫יישוב‬ ‫לפי‬ ‫גמלאות‬ ‫מקבלי‬200-2001,‫מאת‬: ‫קורן‬ ‫ואירה‬ ‫שמלצר‬ ‫מרים‬,2002 ‫מס‬'76-‫לעבודה‬ ‫וחזרה‬ ‫מגבלות‬:‫ל‬ ‫בהשוואה‬ ‫ישראל‬– 5‫מדינות‬,‫מאת‬:‫גורדון‬ ‫דליה‬,2000 ‫מחקרים‬ ‫באתר‬ ‫מלא‬ ‫כתדפיס‬ ‫נמצא‬ ‫המחקר‬ ‫לאומי‬ ‫ביטוח‬ ‫של‬ ‫האינטרנט‬ ‫מס‬'79–‫הבטחת‬ ‫גמלת‬ ‫מקבלי‬ ‫של‬ ‫התעסוקה‬ ‫מצב‬ ‫הכנסה‬:‫משאבים‬,‫להשתלבות‬ ‫סיוע‬ ‫וצורכי‬ ‫חסמים‬ ‫בעבודה‬,‫מאת‬:‫מורגנשטיין‬ ‫ברנדה‬,‫שמלצר‬ ‫מרים‬,‫תמר‬ ‫הורן‬,‫קניג‬ ‫יהודית‬,‫נאון‬ ‫ודניז‬ ‫אהרוני‬ ‫תמר‬,2003 ‫מס‬'80–‫נכות‬ ‫מקבלי‬ ‫בקרב‬ ‫לעבודה‬ ‫ונכונות‬ ‫שיקום‬ ‫בישראל‬,‫מאת‬:‫גורדון‬ ‫דליה‬,2003 ‫באתר‬ ‫מלא‬ ‫כתדפיס‬ ‫נמצא‬ ‫המחקר‬ ‫לאומי‬ ‫ביטוח‬ ‫של‬ ‫האינטרנט‬ ‫מס‬'11–‫אבטלה‬ ‫ביטוח‬ ‫חוק‬:‫בינלאומית‬ ‫השוואה‬, ‫מאת‬:‫טולידנו‬ ‫ואסתר‬ ‫גורדון‬ ‫דליה‬,1998 ‫עיון‬ ‫דפי‬ ‫באתר‬ ‫מלא‬ ‫כתדפיס‬ ‫נמצא‬ ‫המחקר‬ ‫לאומי‬ ‫ביטוח‬ ‫של‬ ‫האינטרנט‬ ‫מס‬'12–‫נכות‬ ‫בית‬ ‫עקרות‬ ‫של‬ ‫תפקודית‬ ‫הערכה‬ ‫סקר‬, ‫מאת‬:‫וס‬ ‫שנטל‬‫רשטין‬,1999 ‫מס‬'13–‫בישראל‬ ‫קשישים‬ ‫של‬ ‫הכלכלי‬ ‫המצב‬,‫מאת‬ ‫שמלצר‬ ‫ומרים‬ ‫מורגנשטיין‬ ‫ברנדה‬,2000 ‫באתר‬ ‫מלא‬ ‫כתדפיס‬ ‫נמצא‬ ‫המחקר‬ ‫לאומי‬ ‫ביטוח‬ ‫של‬ ‫האינטרנט‬ ‫מס‬'14–‫הכנסה‬ ‫הבטחת‬ ‫מקבלי‬ ‫באפיוני‬ ‫השינויים‬ ‫האחרון‬ ‫בעשור‬:‫לתעסוקה‬ ‫פוטנציאל‬,‫ברנדה‬ ‫מאת‬ ‫שמלצר‬ ‫ומרים‬ ‫מורגנשטיין‬,2001 ‫עיון‬ ‫דפי‬ ‫באתר‬ ‫מלא‬ ‫כתדפיס‬ ‫נמצא‬ ‫המחקר‬ ‫לאומי‬ ‫ביטוח‬ ‫של‬ ‫האינטרנט‬ ‫מס‬'15–‫בעבודה‬ ‫שעבדו‬ ‫משוחררים‬ ‫לחיילים‬ ‫מענק‬ ‫ונדרשת‬ ‫מועדפת‬,1999,‫מאת‬:‫ואסתר‬ ‫גורדון‬ ‫דליה‬ ‫טולידנו‬,2001
  • 148.
    80 ‫הערות‬ ‫לא‬ ‫נתונים‬-‫תחבורתיים‬ ‫באתר‬‫מלא‬ ‫כתדפיס‬ ‫נמצא‬ ‫המחקר‬ ‫לאומי‬ ‫ביטוח‬ ‫של‬ ‫האינטרנט‬ ‫ההכנס‬ ‫בהתחלקות‬ ‫ואישוויון‬ ‫העוני‬ ‫ממדי‬‫במשק‬ ‫ות‬, 2001–‫עיקריים‬ ‫ממצאים‬,‫נובמבר‬2002 ‫ממדי‬ ‫דוח‬ ‫העוני‬ ‫ואי‬- ‫שיוויון‬ ‫באתר‬ ‫מלא‬ ‫כתדפיס‬ ‫נמצא‬ ‫המחקר‬ ‫לאומי‬ ‫ביטוח‬ ‫של‬ ‫האינטרנט‬ ‫במשק‬ ‫ההכנסות‬ ‫בהתחלקות‬ ‫ואישוויון‬ ‫העוני‬ ‫ממדי‬, 2000–‫עיקריים‬ ‫ממצאים‬,‫דצמבר‬2001 ‫שנתית‬ ‫סקירה‬2001,‫שנתית‬ ‫סקירה‬2000,‫סקירה‬ ‫שנתית‬/81999,‫בשנת‬ ‫להופיע‬ ‫החל‬ ‫שנתית‬ ‫סקירה‬ ‫דוח‬ 1980‫הסטטיסטי‬ ‫השנתון‬ ‫במקום‬ ‫סקירה‬ ‫שנתית‬ ‫מלא‬ ‫וכמצגת‬ ‫כתדפיס‬ ‫נמצא‬ ‫הפרסום‬ ‫לאומי‬ ‫ביטוח‬ ‫של‬ ‫האינטרנט‬ ‫באתר‬ ‫על‬ ‫הישראלי‬ ‫למשק‬ ‫ההבראה‬ ‫תוכנית‬ ‫של‬ ‫ההשלכות‬ ‫לאומי‬ ‫לביטוח‬ ‫המוסד‬,‫מרץ‬2003 ‫פרסומים‬ ‫אחרים‬ ‫באתר‬ ‫מלא‬ ‫כתדפיס‬ ‫נמצא‬ ‫המחקר‬ ‫האינטרנט‬‫לאומי‬ ‫ביטוח‬ ‫של‬ ‫אבטלה‬ ‫דמי‬ ‫למקבלי‬ ‫מקצועית‬ ‫הכשרה‬ ‫על‬ ‫עמדה‬ ‫נייר‬, ‫דצמבר‬2002 ‫לשנת‬ ‫ההסדרים‬ ‫חוק‬ ‫של‬ ‫השלכותיו‬2003‫מקבלי‬ ‫על‬ ‫הלאומי‬ ‫מהביטוח‬ ‫גמלאות‬,‫נבמבר‬2002 8.4‫המשתמשים‬ ‫סקר‬ ‫של‬ ‫בהקשר‬ ‫הארגון‬ ‫הגדרת‬ ‫נתונים‬ ‫ספק‬/‫משתמש‬/‫אסטרטגי‬ ‫שותף‬)‫ורצון‬ ‫נתונים‬ ‫לאסוף‬ ‫יכולת‬ ‫בעל‬‫פעולה‬ ‫לשתף‬( )‫המידע‬ ‫מקורות‬ ‫ברשימת‬ ‫ראה‬ ‫הראיון‬ ‫לסיכום‬ ‫נוספים‬ ‫מקורות‬( 9.‫הטבע‬ ‫להגנת‬ ‫החברה‬ ‫של‬ ‫וטבע‬ ‫סביבה‬ ‫שימור‬ ‫אגף‬ 9.1‫התחבורתית‬ ‫המערכת‬ ‫עם‬ ‫הקשר‬ ‫ואפיון‬ ‫הארגון‬ ‫פעילות‬ ‫מהות‬ ‫פעילותו‬ ‫ומהות‬ ‫הארגון‬ ‫מבנה‬ ‫נ‬ ‫עומד‬ ‫הטבע‬ ‫להגנת‬ ‫החברה‬ ‫של‬ ‫והטבע‬ ‫הסביבה‬ ‫שימור‬ ‫אגף‬ ‫פעילות‬ ‫במוקד‬‫המרחבים‬ ‫שימור‬ ‫ושא‬ ‫מזעריות‬ ‫ותשתית‬ ‫בינוי‬ ‫רמות‬ ‫בעלי‬ ‫והחקלאות‬ ‫הטבע‬ ‫שטחי‬ ‫רצף‬ ‫ושימור‬ ‫בישראל‬ ‫הפתוחים‬.‫שימור‬ ‫אגף‬ ‫תוכניות‬ ‫של‬ ‫ובלימתם‬ ‫למניעתם‬ ‫פועל‬ ‫ובמקביל‬ ‫חדשים‬ ‫ופיתוח‬ ‫תכנון‬ ‫דפוסי‬ ‫ליצירת‬ ‫פועל‬ ‫הסביבה‬ ‫עולמו‬ ‫תפיסת‬ ‫את‬ ‫הנוגדים‬ ‫ופרוייקטים‬.‫מדיניות‬ ‫קביעת‬ ‫כוללת‬ ‫האגף‬ ‫עבודת‬,‫תכנון‬ ‫עבודת‬,‫איסוף‬ ‫נתונים‬,‫ומיפוים‬ ‫שטחים‬ ‫ואיתור‬ ‫גיאוגרפיים‬ ‫ניתוחים‬ ‫הכנת‬)‫שימושי‬ ‫ומיפוי‬ ‫פתוחים‬ ‫שטחים‬ ‫מיפוי‬ ‫קרקע‬.(‫סוגים‬ ‫לשני‬ ‫מחולקת‬ ‫האגף‬ ‫פעילות‬: ‫מקצועית‬ ‫פעילות‬:‫ובנייה‬ ‫תכנון‬)‫המדיניות‬ ‫ברמת‬ ‫אם‬ ‫בין‬ ‫חלופיות‬ ‫תכנוניות‬ ‫תפיסות‬ ‫וקידום‬ ‫גיבוש‬,‫ובין‬ ‫קווים‬ ‫של‬ ‫ברמה‬ ‫אם‬‫מסוים‬ ‫מתחם‬ ‫או‬ ‫ארץ‬ ‫חבל‬ ‫לפיתוח‬ ‫מנחים‬(,‫ברמה‬ ‫ופוליטית‬ ‫משפטית‬ ‫פעילות‬ ‫הפנים‬ ‫משרד‬ ‫מחוזות‬ ‫פי‬ ‫על‬ ‫תכנון‬ ‫בוועדות‬ ‫ופעילות‬ ‫ארצית‬ ‫הכלל‬:‫צפון‬,‫חיפה‬,‫מרכז‬,‫ודרום‬ ‫ירושלים‬- ‫האינטרס‬ ‫ייצוג‬"‫הירוק‬." ‫ונושאית‬ ‫ציבורית‬ ‫פעילות‬:‫שונים‬ ‫לנושאים‬ ‫פורומים‬ ‫והקמת‬ ‫פעילים‬ ‫בגרעיני‬ ‫תמיכה‬,‫ה‬‫מרכזי‬ ‫פעלת‬ ‫בערים‬ ‫ציבוריים‬ ‫פעילות‬,‫חופים‬ ‫שימור‬,‫הכינרת‬ ‫ושימור‬ ‫תחבורתי‬ ‫פיתוח‬.
  • 149.
    81 ‫התחבורה‬ ‫לתחום‬ ‫הארגון‬‫השקת‬ ‫התחבורתי‬ ‫הנושא‬ ‫סביב‬ ‫רבות‬ ‫פועל‬ ‫הטבע‬ ‫להגנת‬ ‫בחברה‬ ‫הסביבה‬ ‫לשימור‬ ‫האגף‬,‫הנוגע‬ ‫בכל‬ ‫בעיקר‬ ‫תחבורה‬ ‫תוכניות‬ ‫ופיתוח‬ ‫לתשתיות‬"‫ירוקות‬."‫פעילותו‬ ‫מתחומי‬ ‫דוגמאות‬ ‫מספר‬:‫קמ‬‫תחבורה‬ ‫למען‬ ‫פיין‬ ‫העירונית‬ ‫הסביבה‬ ‫בתחומי‬ ‫מתקדמת‬)‫ירושלים‬,‫ת‬"‫א‬,‫חיפה‬(;‫שעסקה‬ ‫ההיגוי‬ ‫בוועדת‬ ‫השתתפות‬ ‫יבשתית‬ ‫לתחבורה‬ ‫ארצית‬ ‫אב‬ ‫בתוכנית‬;‫בשינויים‬ ‫הדנות‬ ‫היגוי‬ ‫בוועדות‬ ‫השתתפות‬:‫וקווי‬ ‫דרכים‬ ‫הוספת‬ ‫ומסילות‬ ‫לדרכים‬ ‫הארציות‬ ‫המתאר‬ ‫מתוכניות‬ ‫וגריעתם‬ ‫רכבת‬;‫מעקב‬,‫וה‬ ‫עמדה‬ ‫הבעת‬‫מיזמים‬ ‫על‬ ‫שפעה‬ ‫והבינעירונית‬ ‫העירונית‬ ‫בסביבה‬ ‫התחבורה‬ ‫בתחום‬ ‫שונים‬;‫לירושלים‬ ‫הרכבת‬ ‫פרוייקט‬ ‫ליווי‬-‫תמיכת‬ ‫המהיר‬ ‫בקו‬ ‫החברה‬A‫נתב‬"‫ג‬-‫מזעור‬ ‫להבטחת‬ ‫הישן‬ ‫המסילה‬ ‫בציר‬ ‫השיקום‬ ‫עבודות‬ ‫על‬ ‫ופיקוח‬ ‫מודיעין‬ ‫הסביבתיים‬ ‫הנזקים‬;‫כבישים‬ ‫סלילת‬ ‫בתחום‬ ‫מאבקים‬ ‫הנהגת‬)‫כביש‬551,‫כביש‬20,‫כביש‬45‫ו‬443, ‫כביש‬333‫וכביש‬6(‫תחבורתיים‬ ‫בנושאים‬ ‫מדיניות‬ ‫מסמכי‬ ‫ופרסום‬.‫האגף‬ ‫נעזר‬ ‫זו‬ ‫פעילות‬ ‫במסגרת‬ ‫הכוללים‬ ‫תחבורתיים‬ ‫ונתונים‬ ‫סקרים‬ ‫של‬ ‫רחב‬ ‫במגוון‬:‫תנועה‬ ‫תחזיות‬,‫תפוסה‬ ‫סקרי‬,‫משתמשים‬ ‫סקרי‬, ‫התחבורתיות‬ ‫התשתיות‬ ‫מצב‬-‫ומתוכננות‬ ‫קימות‬,‫וניתוחים‬ ‫לנסיעות‬ ‫ביקושים‬‫נוספים‬ ‫תחבורתיים‬ ‫פרוייקט‬ ‫לסוג‬ ‫בהתאם‬ ‫שונים‬ ‫בתחומים‬.‫של‬ ‫מורכבת‬ ‫קשרים‬ ‫במערכת‬ ‫נמצא‬ ‫וסביבה‬ ‫טבע‬ ‫לשימור‬ ‫האגף‬ ‫במשק‬ ‫ומתכננים‬ ‫ציבוריים‬ ‫גופים‬ ‫עם‬ ‫פעולה‬ ‫שיתוף‬,‫נושאים‬ ‫של‬ ‫רחב‬ ‫בתחום‬ ‫עמם‬ ‫מאבק‬ ‫מול‬. 9.2‫חיצוניים‬ ‫תחבורתיים‬ ‫בנתונים‬ ‫השימוש‬ ‫דרכי‬ ‫אפיון‬ ‫מ‬‫תחבורת‬ ‫בסקרים‬ ‫השימוש‬ ‫ידת‬‫מעובדים‬ ‫נתונים‬ ‫מול‬ ‫ראשוניים‬ ‫ים‬ ‫מעובדים‬ ‫ובנתונים‬ ‫בסיס‬ ‫בנתוני‬ ‫שווה‬ ‫במידה‬ ‫שימוש‬ ‫עושה‬ ‫האגף‬. ‫ראשוניים‬ ‫תחבורתים‬ ‫בסקרים‬ ‫שימוש‬: ‫א‬.‫הרקע‬ ‫ותוכניות‬ ‫התחבורתית‬ ‫במערכת‬ ‫העלויות‬ ‫נתוני‬‫של‬ ‫הנתונים‬ ‫בסיס‬ ‫מתוך‬ ‫ישירות‬ ‫נאספים‬ ‫המפעיל‬ ‫הגוף‬. ‫ב‬.‫הביקוש‬ ‫ודפוסי‬ ‫התפעול‬ ‫נתוני‬‫מ‬ ‫התחבורתיים‬‫נתונים‬ ‫איסוף‬ ‫ממערכת‬ ‫משולב‬ ‫באופן‬ ‫קובצים‬ ‫פנימית‬,‫לזמינותם‬ ‫בהתאם‬ ‫מעובדים‬ ‫ונתונים‬ ‫בסיס‬ ‫נתוני‬. ‫מעובדים‬ ‫בנתונים‬ ‫שימוש‬:‫מרבית‬‫והגיאו‬ ‫החברתיים‬ ‫הנתונים‬-‫כלכליים‬‫דוחות‬ ‫מתוך‬ ‫נאספים‬ ‫ע‬ ‫שעובדו‬ ‫נתונים‬ ‫של‬ ‫וקבצים‬"‫עיריות‬ ‫י‬,‫והלמ‬ ‫ממשלה‬ ‫משרדי‬"‫לנושא‬ ‫בהתאם‬ ‫ס‬. ‫החיצו‬ ‫הנתונים‬ ‫סוגי‬‫בהווה‬ ‫בשימוש‬ ‫אינם‬ ‫ואשר‬ ‫הארגון‬ ‫מעוניין‬ ‫בהם‬ ‫ניים‬ ‫הערות‬ ‫תחבורתיים‬ ‫נתונים‬ ‫תהליך‬ ‫על‬ ‫ללמד‬ ‫יכולה‬ ‫אלו‬ ‫לחלופות‬ ‫החשיפה‬ ‫לפתרון‬ ‫נוספים‬ ‫לרעיונות‬ ‫ולחשוף‬ ‫ההחלטות‬ ‫קבלת‬ ‫דומים‬ ‫בפרוייקטים‬ ‫ביניים‬. ‫שנאספו‬ ‫תחבורתיות‬ ‫וחלופות‬ ‫תחבורתיים‬ ‫ניתוחים‬ ‫ונפסלו‬‫שונים‬ ‫פרוייקטים‬ ‫במהלך‬. ‫הנתו‬‫בוועדות‬ ‫לעבודה‬ ‫רקע‬ ‫לתת‬ ‫נועדו‬ ‫נים‬ ‫המחוזיות‬,‫חלופות‬ ‫להכנת‬"‫ירוקות‬"‫ופרסום‬ ‫שונים‬ ‫תחבורתיים‬ ‫בתחומים‬ ‫מדיניות‬ ‫מסמכי‬. ‫שונים‬ ‫מסוגים‬ ‫תחבורתיים‬ ‫ניתוחים‬-‫תנועה‬ ‫ספירות‬, ‫נוסעים‬ ‫ספירות‬,‫עלויות‬,‫ונתונים‬ ‫יעד‬ ‫מוצא‬ ‫סקרי‬ ‫דמוגרפיים‬
  • 150.
    82 9.3‫בארגו‬ ‫הקיימים‬ ‫פנימיים‬‫נתונים‬ ‫מאגרי‬‫ן‬ ‫קיימים‬ ‫וסקרים‬ ‫נתונים‬ ‫במאגרי‬ ‫ושימוש‬ ‫אחזקה‬ ‫הערות‬-‫פעיל‬ ‫מאגר‬,‫איסוף‬ ‫זמן‬ ‫תחבורתיים‬ ‫נתונים‬ ‫כביש‬ ‫פרוייקט‬ ‫הצגת‬ ‫שמטרתו‬ ‫רחב‬ ‫מסמך‬6‫וחלופותיו‬ ‫מדיניות‬ ‫מסמך‬-‫כביש‬6 ‫מדיניות‬ ‫מסמך‬ ‫אביב‬ ‫בתל‬ ‫החניה‬ ‫מדיניות‬ ‫מדיניות‬ ‫מסמך‬ ‫הפתוחים‬ ‫בשטחים‬ ‫תדלוק‬ ‫תחנות‬ ‫בנושא‬ ‫מדיניות‬ ‫ובאז‬‫כפריים‬ ‫ורים‬ ‫הערות‬-‫פעיל‬ ‫מאגר‬,‫איסוף‬ ‫זמן‬ ‫לא‬ ‫נתונים‬-‫תחבורתיים‬ ‫באזורים‬ ‫בנושא‬ ‫שיצאו‬ ‫מסמכים‬ ‫של‬ ‫רב‬ ‫מספר‬ ‫קיימים‬ ‫בארץ‬ ‫שונים‬. ‫שימושים‬)‫קרקע‬ ‫שימושי‬(‫פתוחים‬ ‫בשטחים‬ ‫חורגים‬ ‫הטבע‬ ‫להגנת‬ ‫החברה‬ ‫של‬ ‫ומעודכנת‬ ‫עצמאית‬ ‫מערכת‬ ‫כ‬ ‫כבר‬ ‫הקיימת‬-10‫שנים‬.‫מסוים‬ ‫פעולה‬ ‫שיתוף‬ ‫קיים‬ ‫של‬‫החברה‬ ‫בין‬ ‫מידע‬ ‫העברת‬,‫קק‬"‫ל‬,‫ת‬ ‫אוניברסיטת‬"‫א‬ ‫הטבע‬ ‫שמורות‬ ‫ורשות‬.‫פעולה‬ ‫שיתוף‬ ‫הסכם‬ ‫קיים‬ ‫בנוסף‬ ‫לתמ‬ ‫הנוגע‬ ‫בכל‬ ‫הפנים‬ ‫משרד‬ ‫עם‬"‫ותמ‬ ‫אות‬"‫מים‬. ‫מערכת‬GIS-‫צומח‬ ‫שכבות‬,‫בע‬ ‫תצפיות‬"‫ח‬)‫ציפורים‬, ‫זוחלים‬(,‫קרקע‬ ‫שימושי‬)‫חקלאות‬ ‫שטחי‬,‫תעשיה‬, ‫בנויים‬ ‫שטחים‬,‫קק‬ ‫יערות‬"‫ל‬,‫הנד‬ ‫מתקנים‬‫סיים‬(, ‫תשתיות‬,‫ארכאולוגיים‬ ‫אתרים‬,‫טופוגרפיה‬,‫כבישים‬ ‫ומחלפים‬)‫מע‬ ‫נתוני‬"‫צ‬(,‫וכדומה‬ ‫מתאר‬ ‫תוכניות‬ ‫הארגון‬ ‫בתוך‬ ‫עתידי‬ ‫נתונים‬ ‫איסוף‬ ‫הערות‬ ‫תחבורתיים‬ ‫נתונים‬ ‫ומניעת‬ ‫נסיעה‬ ‫צירי‬ ‫לצד‬ ‫תמך‬ ‫מערכות‬ ‫קיום‬ ‫הצדקת‬ ‫פרבור‬ ‫המונים‬ ‫הסעת‬ ‫צירי‬ ‫לאורך‬ ‫בניה‬ ‫זכויות‬ ‫ציפוף‬ ‫לעודד‬ ‫המטרה‬‫ציבורית‬ ‫בתחבורה‬ ‫שימוש‬ ‫בתח‬ ‫משתמשים‬ ‫סקרי‬"‫צ‬:‫המשתמשים‬ ‫מי‬,‫סקרי‬ ‫מוצא‬-‫יעד‬,‫בתח‬ ‫משתמשים‬ ‫לא‬ ‫מדוע‬"‫צ‬ ‫חלופות‬ ‫ועידוד‬ ‫הקיים‬ ‫המצב‬ ‫בחינת‬"‫ירוקות‬"‫כמה‬ ‫עד‬ ‫למזעור‬ ‫התורמת‬ ‫מדיניות‬ ‫ליישם‬ ‫במטרה‬ ‫שניתן‬ ‫התחבורה‬ ‫של‬ ‫השליליות‬ ‫ההשפעות‬,‫איכות‬ ‫את‬ ‫לשפר‬ ‫החיים‬,‫ולהוות‬ ‫כלכלי‬ ‫לפיתוח‬ ‫לתרום‬‫להתחדשות‬ ‫מנוף‬ ‫עירונית‬ ‫דוחות‬-‫בת‬ ‫התחבורה‬ ‫מצב‬"‫א‬:‫חניה‬,‫נת‬"‫צ‬,‫רכבת‬ ‫קלה‬,‫אופניים‬ ‫שבילי‬ ‫מדינית‬ ‫מסמך‬ ‫הוצאת‬-‫פיתוח‬ ‫מדיניות‬ ‫בין‬ ‫הקשר‬ ‫קרקע‬ ‫ושימושי‬ ‫תחבורה‬ ‫תשתיות‬ ‫וניהול‬ ‫בעיר‬ ‫התושבים‬ ‫עמדות‬ ‫על‬ ‫לעמוד‬ ‫המטרה‬ ‫הקשור‬ ‫בכל‬ ‫הציבור‬ ‫עמדות‬ ‫לניתוח‬ ‫קהל‬ ‫דעת‬ ‫סקר‬ ‫תל‬ ‫בעיר‬ ‫לתחבורה‬‫אביב‬:‫פתרונות‬,‫תפיסה‬,‫סוג‬ ‫בחירת‬ ‫התחבורה‬ ‫אמצעי‬ ‫הערות‬ ‫לא‬ ‫נתונים‬-‫תחבורתיים‬ ‫הנושאים‬ ‫את‬ ‫הרחב‬ ‫הציבור‬ ‫לידיעת‬ ‫להביא‬ ‫המטרה‬ ‫את‬ ‫להגביר‬ ‫ובכך‬ ‫התכנון‬ ‫בוועדות‬ ‫הנידונים‬ ‫התכנוניים‬ ‫המודעות‬ ‫תכנון‬ ‫בנושאי‬ ‫אלקטרוני‬ ‫עלון‬ ‫שירות‬ ‫ונתינת‬ ‫הטבע‬ ‫להגנת‬ ‫החברה‬ ‫פעילות‬ ‫של‬ ‫חשיפה‬ ‫ה‬ ‫לאנשי‬‫חיצוניים‬ ‫ואנשים‬ ‫חברה‬ ‫הגיאוגרפי‬ ‫המידע‬ ‫מערכת‬ ‫פרוייקט‬)GIS(‫באינטרנט‬ ‫הטבע‬ ‫להגנת‬ ‫החברה‬ ‫של‬ ‫באתר‬-‫תצפיות‬ ‫מיפוי‬-‫בע‬"‫ח‬ )‫ציפורים‬,‫זוחלים‬(,‫צומח‬ ‫חברות‬,‫אתרים‬ ‫ארכיאולוגיים‬ ‫שימוש‬ ‫של‬ ‫דומיננטיות‬ ‫קטגוריות‬ ‫פרוייקט‬ ‫פר‬ ‫נעשה‬ ‫הסביבה‬ ‫לשימור‬ ‫באגף‬ ‫הנתונים‬ ‫איסוף‬.‫ה‬ ‫האופי‬ ‫בשל‬‫וסגנון‬ ‫הפרוייקטים‬ ‫של‬ ‫מגוון‬ ‫האגף‬ ‫של‬ ‫הפעילות‬,‫דומיננטית‬ ‫קטגוריה‬ ‫נמצאה‬ ‫לא‬,‫וסקרים‬ ‫נתונים‬ ‫של‬ ‫רחב‬ ‫במגוון‬ ‫שימוש‬ ‫אלא‬ ‫תחבורתיים‬.
  • 151.
    83 ‫הנתונים‬ ‫איסוף‬ ‫בתחום‬‫הארגון‬ ‫בפני‬ ‫העומדות‬ ‫העיקריות‬ ‫הבעיות‬ •‫נתונים‬ ‫עדכון‬-‫הגיאוגרפי‬ ‫המיפוי‬ ‫במערכת‬)GIS(‫הנתונים‬ ‫ועדכון‬ ‫בתיעוד‬ ‫קושי‬ ‫קיים‬‫ובאיתור‬ ‫נוספים‬ ‫נתונים‬ ‫מאגרי‬. •‫לנתונים‬ ‫ונגישות‬ ‫זמינות‬-‫נתונים‬ ‫להשיג‬ ‫גדול‬ ‫קושי‬ ‫קיים‬,‫לפרוייקטים‬ ‫הנוגע‬ ‫בכל‬ ‫בעיקר‬ ‫תחבורתיות‬ ‫בתשתיות‬ ‫העוסקים‬.‫הנגישות‬ ‫חוסר‬ ‫הוא‬ ‫זה‬ ‫בהקשר‬ ‫ביטוי‬ ‫לידי‬ ‫בא‬ ‫אשר‬ ‫נוסף‬ ‫קושי‬ ‫התהליך‬ ‫במהלך‬ ‫שנפסלו‬ ‫ולחלופות‬ ‫קיים‬ ‫למידע‬. 9.4‫בהקשר‬ ‫הארגון‬ ‫הגדרת‬‫המשתמשים‬ ‫סקר‬ ‫של‬ ‫נתונים‬ ‫ספק‬/‫משתמש‬/‫אסטרטגי‬ ‫שותף‬)‫פעולה‬ ‫לשתף‬ ‫ורצון‬ ‫נתונים‬ ‫לאסוף‬ ‫יכולת‬ ‫בעל‬( 9.5‫המשתמשים‬ ‫סקר‬ ‫של‬ ‫בהקשר‬ ‫הארגון‬ ‫הערות‬ ‫ביותר‬ ‫חיובי‬ ‫הוא‬ ‫פעולה‬ ‫לשיתוף‬ ‫הרעיון‬)‫נוספים‬ ‫נתונים‬ ‫למאגרי‬ ‫זקוקים‬(,‫מוסדרים‬ ‫בתנאים‬ ‫צורך‬ ‫יהיה‬ ‫אך‬ ‫הנתונים‬ ‫העברת‬ ‫למערכת‬.)‫מקורות‬‫המידע‬ ‫מקורות‬ ‫ברשימת‬ ‫ראה‬ ‫הראיון‬ ‫לסיכום‬ ‫נוספים‬( 10.‫והמסיעים‬ ‫המובילים‬ ‫מועצת‬ 10.1‫התחבורתית‬ ‫המערכת‬ ‫עם‬ ‫הקשר‬ ‫ואפיון‬ ‫הארגון‬ ‫פעילות‬ ‫מהות‬ ‫בשכר‬ ‫והסעה‬ ‫הובלה‬ ‫ארגוני‬ ‫של‬ ‫גג‬ ‫ארגון‬ ‫הינה‬ ‫והמסיעים‬ ‫המובילים‬ ‫מועצת‬.‫כ‬-85%‫בשכר‬ ‫מהמשאיות‬ ‫וכ‬-50%‫בארץ‬ ‫בשכר‬ ‫הפרטיים‬ ‫מהאוטובוסים‬‫והמסיעים‬ ‫המובילים‬ ‫מועצת‬ ‫במסגרת‬ ‫מאורגנים‬, ‫כדלהלן‬:10‫גג‬ ‫ארגוני‬;240‫והסעה‬ ‫הובלה‬ ‫חברות‬;7,500‫מעל‬ ‫משאיות‬16‫ו‬ ‫טון‬-2000‫אוטובוסים‬, ‫להסעות‬ ‫ומידיבוסים‬ ‫מיניבוסים‬.‫שונים‬ ‫ובמוסדות‬ ‫במפעלים‬ ‫עצמית‬ ‫בהובלה‬ ‫מופעלות‬ ‫החברות‬ ‫שאר‬ ‫מקומיות‬ ‫רשויות‬ ‫לרבות‬.‫המ‬ ‫את‬ ‫המרכיבים‬ ‫הגופים‬‫מנת‬ ‫על‬ ‫להתאגד‬ ‫אסטרטגית‬ ‫החלטה‬ ‫קבלו‬ ‫ועצה‬ ‫לגודל‬ ‫יתרון‬ ‫ליצור‬.‫הבאים‬ ‫האלמנטים‬ ‫מול‬ ‫אל‬ ‫בעיקר‬ ‫ביטוי‬ ‫לידי‬ ‫בא‬ ‫היתרון‬:‫מוסדות‬ ‫מול‬ ‫עוצמה‬ ‫ממלכתיים‬)‫בענייני‬‫וחקיקה‬ ‫מיסוי‬‫בארץ‬ ‫וההסעה‬ ‫ההובלה‬ ‫בתחום‬,‫משרד‬ ‫מול‬ ‫ומתנים‬ ‫משאים‬ ‫ניהול‬ ‫בנושא‬ ‫התחבורה‬‫הרכ‬ ‫בתחום‬ ‫ומקצועיים‬ ‫טכניים‬ ‫תקנים‬‫והנהג‬ ‫ב‬(,‫ונותני‬ ‫ספקים‬ ‫מול‬ ‫עסקית‬ ‫עוצמה‬ ‫המטה‬ ‫בעלויות‬ ‫וחסכון‬ ‫שירותים‬.‫נדל‬ ‫שטחי‬ ‫איתור‬ ‫כוללת‬ ‫המועצה‬ ‫עבודת‬"‫ן‬,‫שירות‬ ‫מערכות‬ ‫תפעול‬, ‫נתונים‬ ‫איסוף‬,‫מטענים‬ ‫בהובלת‬ ‫הקשור‬ ‫בכל‬ ‫בעיקר‬,‫וההובלה‬ ‫ההסעה‬ ‫בתחומי‬ ‫מדיניות‬ ‫וקביעת‬.‫איסוף‬ ‫נת‬ ‫על‬ ‫בעיקר‬ ‫מבוסס‬ ‫המועצה‬ ‫לפעילות‬ ‫הרקע‬ ‫נתוני‬‫הלמ‬ ‫וני‬"‫ס‬,‫מוזמנות‬ ‫עבודות‬ ‫ועל‬ ‫התחבורה‬ ‫משרד‬ ‫לארגון‬ ‫חיצוניים‬ ‫מיועצים‬.‫תשומות‬ ‫אחר‬ ‫פנימי‬ ‫מעקב‬ ‫קבוע‬ ‫באופן‬ ‫מנהלת‬ ‫המובילים‬ ‫שמועצת‬ ‫לציין‬ ‫יש‬ ‫בה‬ ‫המאוגדות‬ ‫החברות‬ ‫על‬ ‫תפעולי‬ ‫מידע‬ ‫הכולל‬ ‫גדול‬ ‫נתונים‬ ‫מאגר‬ ‫וברשותה‬ ‫בישראל‬ ‫ההובלה‬ ‫בתחום‬. 10.2‫תחבור‬ ‫בנתונים‬ ‫השימוש‬ ‫דרכי‬ ‫אפיון‬‫חיצוניים‬ ‫תיים‬ ‫מעובדים‬ ‫נתונים‬ ‫מול‬ ‫ראשוניים‬ ‫תחבורתים‬ ‫בסקרים‬ ‫השימוש‬ ‫מידת‬ ‫מעובדים‬ ‫נתונים‬ ‫על‬ ‫רבה‬ ‫במידה‬ ‫מתבסס‬ ‫והמסיעים‬ ‫המובילים‬ ‫במועצת‬ ‫הנתונים‬ ‫איסוף‬.
  • 152.
    84 ‫ראשוניים‬ ‫תחבורתיים‬ ‫בסקרים‬‫שימוש‬: ‫א‬.‫רכב‬ ‫ציי‬ ‫על‬ ‫נתונים‬‫והעיריות‬ ‫התחבורה‬ ‫משרד‬ ‫של‬ ‫נתונים‬ ‫מקובצי‬ ‫נאספים‬. ‫ב‬.‫ע‬ ‫נתונים‬‫ל‬‫ומשלוחים‬ ‫מטענים‬ ‫הובלת‬‫פנימית‬ ‫נתונים‬ ‫איסוף‬ ‫ממערכת‬ ‫משולב‬ ‫באופן‬ ‫נאספים‬, ‫לזמינותם‬ ‫בהתאם‬ ‫מעובדים‬ ‫ונתונים‬ ‫בסיס‬ ‫נתוני‬. ‫מעובדים‬ ‫בנתונים‬ ‫שימוש‬: ‫א‬.‫נתוני‬‫תח‬"‫צ‬‫ע‬ ‫שעובדו‬ ‫וקבצים‬ ‫דוחות‬ ‫מתוך‬ ‫הנתונים‬ ‫נאספים‬"‫עיריות‬ ‫י‬,‫הלמ‬"‫ומפעילי‬ ‫ס‬ ‫תח‬"‫צ‬. ‫ב‬.‫הרקע‬ ‫ותוכניות‬ ‫גיאוגרפים‬ ‫נתונים‬‫נא‬‫ע‬ ‫ספים‬"‫חיצוניים‬ ‫יועצים‬ ‫י‬,‫דוח‬ ‫למועצה‬ ‫המגישים‬ ‫מועבד‬. ‫ג‬.‫והגיאו‬ ‫החברתיים‬ ‫הנתונים‬-‫כלכליים‬‫ע‬ ‫שעובדו‬ ‫נתונים‬ ‫וקבצי‬ ‫דוחות‬ ‫מתוך‬ ‫נאספים‬"‫הלמ‬ ‫י‬"‫ס‬ ‫והעיריות‬. ‫בהווה‬ ‫בשימוש‬ ‫אינם‬ ‫ואשר‬ ‫הארגון‬ ‫מעוניין‬ ‫בהם‬ ‫החיצוניים‬ ‫הנתונים‬ ‫סוגי‬ ‫הערות‬ ‫תחבורתיים‬ ‫נתונים‬ ‫מע‬ ‫את‬ ‫ולהוזיל‬ ‫לייעל‬ ‫המטרה‬‫והובלה‬ ‫ההסעה‬ ‫רכת‬ ‫וצירים‬ ‫צמתים‬ ‫על‬ ‫מידע‬ ‫שירכז‬ ‫מעודכן‬ ‫נתונים‬ ‫מאגר‬ ‫בארץ‬ ‫מרכזיים‬-‫וצמתים‬ ‫צירים‬ ‫של‬ ‫תורפה‬ ‫נקודות‬ ‫כבדים‬ ‫רכב‬ ‫כלי‬ ‫עבור‬ ‫מרכזיים‬)‫ואוטובוסים‬ ‫משאיות‬(, ‫בטיחותיים‬ ‫מפגעים‬)‫בכביש‬ ‫עיקול‬,‫הדרך‬ ‫תוואי‬(,‫עדכון‬ ‫הכבישים‬ ‫מערכת‬ ‫שיפור‬ ‫על‬,‫לנהגים‬ ‫בטיחות‬ ‫הנחיות‬ ‫מ‬ ‫סקר‬‫ראשיים‬ ‫צירים‬ ‫על‬ ‫ומשלוחים‬ ‫טענים‬-‫נקודות‬ ‫ויעד‬ ‫מוצא‬,‫מטענים‬ ‫תנועת‬ ‫ספירות‬,‫ויציאת‬ ‫כניסת‬ ‫ממסופים‬ ‫משאיות‬ ‫כמה‬ ‫לנמל‬ ‫המשאיות‬ ‫כניסת‬ ‫מועד‬ ‫את‬ ‫להתאים‬ ‫המטרה‬ ‫הפריקה‬ ‫ביצוע‬ ‫לזמני‬ ‫האפשר‬ ‫ככל‬ ‫סמוך‬ ‫שיותר‬ ‫והטעינה‬-‫ואת‬ ‫ההמתנה‬ ‫זמן‬ ‫את‬ ‫לחסוך‬ ‫ובכך‬ ‫בנמל‬ ‫עומס‬ ‫של‬ ‫היווצרותו‬. ‫שו‬ ‫פרסום‬‫בנמלים‬ ‫מטען‬ ‫אוניות‬ ‫לעגינת‬ ‫הנוגע‬ ‫בכל‬ ‫טף‬- ‫מטען‬ ‫אוניות‬ ‫של‬ ‫הגעה‬ ‫זמני‬,‫מטען‬ ‫אוניות‬ ‫עגינת‬ ‫זמני‬ ‫ברציף‬,‫עבודה‬ ‫סידור‬-‫בנמלים‬ ‫וטעינה‬ ‫פריקה‬. ‫והובלה‬ ‫ההסעה‬ ‫מערכת‬ ‫את‬ ‫ולהוזיל‬ ‫לייעל‬ ‫המטרה‬ ‫אמת‬ ‫בזמן‬ ‫תנועה‬ ‫ועומסי‬ ‫אירועים‬ ‫על‬ ‫מעודכן‬ ‫מידע‬- ‫בכביש‬ ‫עבודות‬,‫ביטחוניים‬ ‫אירועים‬,‫מטענים‬ ‫העברת‬ ‫חורגים‬/‫מסוכנים‬ ‫חומרים‬,‫תנועה‬ ‫פקקי‬. ‫הערות‬ ‫לא‬ ‫נתונים‬-‫תחבורתיים‬ ‫על‬ ‫המבוססת‬ ‫שנתית‬ ‫רב‬ ‫עבודה‬ ‫תוכנית‬ ‫להכין‬ ‫המטרה‬ ‫אחרים‬ ‫גופים‬ ‫ידי‬ ‫על‬ ‫נאספו‬ ‫שכבר‬ ‫כלכליים‬ ‫נתונים‬ ‫כלכליים‬ ‫נתונים‬-‫במשק‬ ‫מגמות‬,‫כלכליים‬ ‫ניתוחים‬ ‫חברתיים‬ ‫בתחומים‬,‫תחבורתיים‬,‫בתחום‬ ‫פילוחים‬ ‫והתעשייה‬ ‫החקלאות‬-‫וייבוא‬ ‫יצוא‬ ‫נתוני‬)‫מכולות‬( ‫ותשתיות‬ ‫אדם‬ ‫כוח‬ ‫עתיר‬ ‫ענף‬ ‫הוא‬ ‫וההובלה‬ ‫ההסעה‬ ‫ענף‬.‫המטרה‬ ‫לעובדים‬ ‫הן‬ ‫נאות‬ ‫מענה‬ ‫לתת‬ ‫שתוכל‬ ‫המערכת‬ ‫את‬ ‫לייעל‬ ‫וההובלה‬ ‫ההסעה‬ ‫בתחומי‬ ‫למעסיקים‬ ‫והן‬ ‫חברתיים‬ ‫נתונים‬,‫גיאו‬-‫ומשפטיים‬ ‫כלכליים‬-‫דיני‬ ‫עבודה‬,‫מ‬ ‫ותקדימים‬ ‫שכר‬ ‫מגמות‬‫זכויות‬ ‫בנושא‬ ‫שפטיים‬ ‫עובדים‬
  • 153.
    85 10.3‫בארגון‬ ‫הקיימים‬ ‫פנימיים‬‫נתונים‬ ‫מאגרי‬ ‫קיימים‬ ‫וסקרים‬ ‫נתונים‬ ‫במאגרי‬ ‫ושימוש‬ ‫אחזקה‬ ‫הערות‬-‫פעיל‬ ‫מאגר‬,‫איסוף‬ ‫זמן‬ ‫תחבורתיים‬ ‫נתונים‬ ‫ב‬ ‫שיצא‬ ‫בסיסי‬ ‫ספר‬-1997,‫מאגר‬ ‫את‬ ‫לעדכן‬ ‫קושי‬ ‫קיים‬ ‫הנתונים‬,‫חלקי‬ ‫עדכון‬ ‫מעדכנים‬ ‫פעם‬ ‫מידי‬. ‫ה‬ ‫פנקס‬‫מסיעים‬-‫למועצת‬ ‫המשתייכות‬ ‫החברות‬ ‫רשימת‬ ‫והמסיעים‬ ‫המובילים‬-‫החברות‬ ‫רשימת‬,‫כתובות‬ ‫מנהלים‬,‫רכבים‬ ‫מספר‬,‫הובלה‬ ‫סוגי‬ ‫לפי‬ ‫מידע‬ ‫חלוקת‬ ‫בשנת‬ ‫שנערך‬ ‫פנימי‬ ‫סקר‬1999,‫תמחיר‬ ‫גיבוש‬ ‫שמטרתו‬ ‫המפעיל‬ ‫של‬ ‫אמת‬ ‫עלויות‬ ‫והצגת‬ ‫ההובלה‬ ‫לענף‬. ‫עלויות‬ ‫תמחיר‬ ‫ההובלה‬ ‫ענף‬ ‫ל‬ ‫אחת‬ ‫המתעדכן‬ ‫נתון‬‫חודשים‬ ‫שלושה‬,‫עדכון‬ ‫מטרתו‬ ‫הובלה‬ ‫עלויות‬:‫עבודה‬,‫דלק‬,‫הון‬,‫ביטוח‬,‫תיקונים‬, ‫צמיגים‬. ‫תשומות‬ ‫סל‬-‫משאיות‬ ‫הפעלת‬ ‫תשומות‬ ‫התייקרות‬, ‫ואוטובוסים‬ ‫טיוליות‬ ‫ב‬ ‫נערך‬ ‫הסקר‬-1997,‫ע‬"‫לתכנון‬ ‫הישראלי‬ ‫המכון‬ ‫י‬ ‫תחבורה‬ ‫דרכים‬ ‫באחזקת‬ ‫השקעה‬ ‫של‬ ‫כלכלית‬ ‫כדאיות‬ ‫בדיקת‬ ‫ותק‬ ‫הרכב‬ ‫לנפח‬ ‫בהתאם‬‫ינותו‬ ‫בשנת‬ ‫שנערך‬ ‫סקר‬1997,‫חיצוניים‬ ‫יועצים‬ ‫ידי‬ ‫על‬ ‫ההובלה‬ ‫משק‬ ‫על‬ ‫והשפעתו‬ ‫לתחבורה‬ ‫הסולר‬ ‫ייקור‬ ‫הארגון‬ ‫בתוך‬ ‫עתידי‬ ‫נתונים‬ ‫איסוף‬ ‫הערות‬ ‫תחבורתיים‬ ‫נתונים‬ ‫המשאיות‬ ‫תנועת‬ ‫אפיון‬ ‫היא‬ ‫הפרוייקט‬ ‫של‬ ‫המטרה‬ ‫למובלים‬ ‫וחניה‬ ‫מנוחה‬ ‫אזורי‬ ‫והקמת‬ ‫בארץ‬ ‫צירים‬ ‫על‬ ‫משאיות‬ ‫תנועת‬ ‫אפיון‬‫ראשיים‬-‫התפלגות‬ ‫ויעד‬ ‫מוצא‬ ‫נקודות‬ ‫לפי‬ ‫המשאיות‬ ‫תנועת‬,‫סוגי‬ ‫אפיון‬ ‫הכבד‬ ‫הרכב‬,‫חניונים‬ ‫לבניית‬ ‫שטחים‬ ‫איתור‬,‫בחינת‬ ‫הנהגים‬ ‫צורכי‬)‫האישי‬ ‫בתחום‬ ‫והן‬ ‫הרכב‬ ‫בתחום‬ ‫הן‬( ‫זה‬ ‫תחום‬ ‫ומתופעל‬ ‫מתוכנן‬ ‫כיצד‬ ‫ללמוד‬ ‫המטרה‬ ‫בארץ‬ ‫גם‬ ‫ליישם‬ ‫ולנסות‬ ‫באירופה‬ ‫וה‬ ‫ההובלה‬ ‫תחום‬ ‫על‬ ‫נתונים‬ ‫איסוף‬‫במערב‬ ‫הסעה‬ ‫אירופה‬-‫היבשתית‬ ‫לתחבורה‬ ‫הנמלים‬ ‫בין‬ ‫ממשק‬- ‫באירופה‬ ‫משאיות‬ ‫תנועת‬,‫ופריקת‬ ‫טעינת‬ ‫תהליך‬ ‫האירופאים‬ ‫בנמלים‬ ‫המשאיות‬,‫הכניסה‬ ‫תהליך‬ ‫מהמסופים‬ ‫והיציאה‬,‫על‬ ‫אמת‬ ‫בזמן‬ ‫מידע‬ ‫העברת‬ ‫הנמלים‬ ‫ובמסופי‬ ‫בכבישים‬ ‫הנעשה‬. ‫המשולבת‬ ‫ההובלה‬ ‫תחום‬ ‫אפיון‬-‫רכבות‬ ‫תנועת‬,‫אפיון‬ ‫רכ‬‫בארץ‬ ‫המשא‬ ‫בות‬,‫הרכבת‬ ‫של‬ ‫ופריקה‬ ‫טעינה‬ ‫מסופי‬, ‫ברזל‬ ‫מסילות‬ ‫מצאי‬ ‫לשירותים‬ ‫העסקית‬ ‫הפעילות‬ ‫הערכת‬ ‫היא‬ ‫המטרה‬ ‫התחבורה‬ ‫בענף‬ ‫כוללים‬ ‫לוגיסטיים‬:‫העמסה‬,‫אריזה‬, ‫אחסון‬.‫בשטח‬ ‫ויישומם‬ ‫הלוגיסטיים‬ ‫השירותים‬ ‫לימוד‬ ‫המשאית‬ ‫לבעלי‬ ‫אסטרטגי‬ ‫יתרון‬ ‫ייתן‬)‫משאית‬+‫מחסן‬.( ‫באירופה‬ ‫קיים‬ ‫נתונ‬‫הובלת‬ ‫מערכת‬ ‫של‬ ‫וביצועיים‬ ‫תפעוליים‬ ‫ים‬ ‫בה‬ ‫התומכות‬ ‫והמערכות‬ ‫המטענים‬-‫טעינה‬ ‫מסופי‬ ‫סקר‬ ‫ופריקה‬,‫אכסון‬ ‫שטחי‬ ‫איתור‬,‫אמצעים‬ ‫של‬ ‫עלויות‬ ‫ההובלה‬ ‫בתהליך‬ ‫לתמיכה‬ ‫לוגיסטיים‬ ‫החברות‬ ‫למנהלי‬ ‫כיום‬,‫המובילים‬ ‫מועצת‬ ‫שתחת‬ ‫והמסיעים‬,‫וקלה‬ ‫מיידית‬ ‫בחשיפה‬ ‫רבות‬ ‫מגבלות‬ ‫לנתונים‬.‫מתו‬ ‫האתר‬‫ל‬ ‫כנן‬"‫לאוויר‬ ‫עלות‬"‫ב‬-1.10.03, ‫יהיה‬ ‫שתפקידו‬ ‫מלאה‬ ‫במשרה‬ ‫אדם‬ ‫יועסק‬ ‫זו‬ ‫למטרה‬ ‫האתר‬ ‫את‬ ‫לבנות‬,‫ולעדכן‬ ‫הרלוונטי‬ ‫המידע‬ ‫אחר‬ ‫לעקוב‬. ‫עבור‬ ‫זמין‬ ‫מידע‬ ‫שיכיל‬ ‫פעיל‬ ‫אינטרנט‬ ‫אתר‬ ‫הקמת‬ ‫החברות‬ ‫מנהלי‬:‫זמנים‬ ‫לוחות‬,‫הכבישים‬ ‫מצב‬,‫סקרים‬ ‫רלוונטיים‬,‫בתחום‬ ‫חדשים‬ ‫ופרוייקטים‬ ‫מחקרים‬ ‫מע‬‫והנמלים‬ ‫הרכבות‬ ‫רשות‬ ‫עם‬ ‫קשרים‬ ‫רכת‬ ‫היבשה‬ ‫דרך‬ ‫לאירופה‬ ‫מהארץ‬ ‫מטענים‬ ‫שינוע‬ ‫בחינת‬: ‫חיפה‬ ‫מעבורת‬-‫הסופי‬ ‫ליעד‬ ‫עד‬ ‫היבשה‬ ‫ובדרך‬ ‫פיראוס‬. ‫האווירית‬ ‫בתחבורה‬ ‫להתחרות‬ ‫הרעיון‬. ‫במערב‬ ‫וההסעה‬ ‫ההובלה‬ ‫תחום‬ ‫על‬ ‫נתונים‬ ‫איסוף‬ ‫אירופה‬-‫מטענים‬ ‫שינוע‬-‫היבשתית‬ ‫ההובלה‬ ‫עלויות‬ ‫ובאירופ‬ ‫בארץ‬‫ה‬,‫ההובלה‬ ‫אמצעי‬ ‫של‬ ‫טכנית‬ ‫בחינה‬, ‫האווירית‬ ‫ההובלה‬ ‫עלויות‬ ‫בחינת‬ ‫שימוש‬ ‫של‬ ‫דומיננטיות‬ ‫קטגוריות‬ ‫בד‬ ‫נעשה‬ ‫בפרט‬ ‫תחתיה‬ ‫המאוגדות‬ ‫ובחברות‬ ‫בכלל‬ ‫והמסיעים‬ ‫המובילים‬ ‫במועצת‬ ‫הנתונים‬ ‫איסוף‬"‫כ‬ ‫למכרז‬ ‫עלייה‬ ‫לקראת‬.‫והסקרים‬ ‫הנתונים‬ ‫מרבית‬ ‫הפעילות‬ ‫וסוג‬ ‫המכרזים‬ ‫אופי‬ ‫ובשל‬ ‫כך‬ ‫מתוך‬ ‫ה‬‫הבאות‬ ‫בסוגיות‬ ‫עוסקים‬ ‫הנאספים‬ ‫תחבורתיים‬:
  • 154.
    86 1.‫ומשלוחים‬ ‫מטענים‬ ‫על‬‫נתונים‬. 2.‫הציבורית‬ ‫התחבורה‬ ‫בתחום‬ ‫נתונים‬)‫נסיעה‬ ‫הרגלי‬,‫ותעריפים‬ ‫מסלולים‬ ‫מצאי‬.( 3.‫התחבורה‬ ‫מערכת‬ ‫של‬ ‫ביצועי‬ ‫התפעולי‬ ‫בהיבט‬ ‫נתונים‬)‫דרכים‬ ‫תאונות‬ ‫ומטענים‬ ‫נוסעים‬ ‫ספירות‬ ‫מסוכנים‬ ‫חומרים‬ ‫והובלת‬ ‫נסיעה‬ ‫זמן‬ ‫סקרי‬(. 4.‫בישראל‬ ‫הרכב‬ ‫ציי‬ ‫על‬ ‫נתונים‬)‫ורכישה‬ ‫עלויות‬ ‫רכב‬ ‫כלי‬ ‫מצבת‬.( ‫הנתונים‬ ‫איסוף‬ ‫בתחום‬ ‫הארגון‬ ‫בפני‬ ‫העומדות‬ ‫העיקריות‬ ‫הבעיות‬ •‫תקציב‬ ‫מגבלת‬-‫יקרה‬ ‫סקרים‬ ‫ועריכת‬ ‫נתונים‬ ‫באיסוף‬ ‫ההשקעה‬,‫נתונים‬ ‫מערכת‬ ‫צריך‬ ‫לכן‬ ‫כלכלית‬ ‫והן‬ ‫טכנית‬ ‫הן‬ ‫ונגישה‬ ‫יותר‬ ‫זמינה‬. •‫החלטות‬ ‫קבלת‬-‫מודעות‬ ‫חוסר‬‫החלטות‬ ‫קבלת‬ ‫בתהליך‬ ‫בנתונים‬ ‫בשימוש‬ ‫לחסך‬-‫שלא‬ ‫כיוון‬ ‫ההחלטות‬ ‫קבלת‬ ‫בתהליך‬ ‫בנתונים‬ ‫שוטף‬ ‫שימוש‬ ‫נעשה‬,‫בתחום‬ ‫הקיים‬ ‫לחסך‬ ‫מודעות‬ ‫היתה‬ ‫לא‬ ‫זה‬.‫לנתונים‬ ‫החשיפה‬ ‫שלב‬ ‫את‬ ‫ההחלטות‬ ‫קבלת‬ ‫לתהליך‬ ‫יכניסו‬ ‫וכאשר‬ ‫אם‬,‫ובעתיד‬ ‫סביר‬ ‫בלעדיו‬ ‫להתנהל‬ ‫יוכל‬ ‫לא‬ ‫התהליך‬. 10.4‫בהק‬ ‫הארגון‬ ‫הגדרת‬‫המשתמשים‬ ‫סקר‬ ‫של‬ ‫שר‬ ‫נתונים‬ ‫ספק‬/‫נתונים‬ ‫צרכן‬/‫אסטרטגי‬ ‫שותף‬)‫פעולה‬ ‫לשתף‬ ‫ורצון‬ ‫נתונים‬ ‫לאסוף‬ ‫יכולת‬ ‫בעל‬( 10.5‫המשתמשים‬ ‫סקר‬ ‫של‬ ‫בהקשר‬ ‫הארגון‬ ‫הערות‬ ‫החברות‬ ‫למנהלי‬ ‫כיום‬,‫שתחת‬‫והמסיעים‬ ‫המובילים‬ ‫מועצת‬,‫וקלה‬ ‫מיידית‬ ‫בחשיפה‬ ‫רבות‬ ‫מגבלות‬ ‫לנתונים‬.‫פ‬ ‫אינטרנט‬ ‫אתר‬ ‫להקים‬ ‫המטרה‬‫עיל‬)‫מצורף‬ ‫מכתב‬ ‫ראה‬(‫מנהלי‬ ‫עבור‬ ‫זמין‬ ‫מידע‬ ‫שיכיל‬ ‫החברות‬:‫זמנים‬ ‫לוחות‬,‫הכבישים‬ ‫מצב‬,‫רלוונטיים‬ ‫סקרים‬,‫בתחום‬ ‫חדשים‬ ‫ופרוייקטים‬ ‫מחקרים‬ ‫והנמלים‬ ‫הרכבות‬ ‫רשות‬ ‫עם‬ ‫קשרים‬ ‫מערכת‬,‫וכדומה‬.‫בזמן‬ ‫למידע‬ ‫הנגישות‬ ‫רמת‬ ‫את‬ ‫להגדיל‬ ‫המטרה‬ ‫מחקריים‬ ‫ולנתונים‬ ‫אמת‬.‫ל‬ ‫מתוכנן‬ ‫האתר‬"‫לא‬ ‫עלות‬‫וויר‬"‫ב‬-1.10.03,‫במשרה‬ ‫אדם‬ ‫יועסק‬ ‫זו‬ ‫למטרה‬ ‫האתר‬ ‫את‬ ‫לבנות‬ ‫יהיה‬ ‫שתפקידו‬ ‫מלאה‬,‫ולעדכן‬ ‫הרלוונטי‬ ‫המידע‬ ‫אחר‬ ‫לעקוב‬.‫עם‬ ‫פעולה‬ ‫שיתוף‬ ‫לכן‬ ‫זה‬ ‫פרוייקט‬ ‫עבור‬ ‫גם‬ ‫ברכה‬ ‫יהיה‬ ‫התחבורה‬ ‫משרד‬.)‫ברשימת‬ ‫ראה‬ ‫הראיון‬ ‫לסיכום‬ ‫נוספים‬ ‫מקורות‬ ‫המידע‬ ‫מקורות‬( 11.‫התעשיינים‬ ‫התאחדות‬ 11.1‫התחבורתית‬ ‫המערכת‬ ‫עם‬ ‫הקשר‬ ‫ואפיון‬ ‫הארגון‬ ‫פעילות‬ ‫מהות‬ ‫פעילותו‬ ‫ומהות‬ ‫הארגון‬ ‫מבנה‬ ‫התעשייתי‬ ‫ובמגזר‬ ‫בכלל‬ ‫הישראלי‬ ‫במשק‬ ‫המרכזיים‬ ‫הכוחות‬ ‫אחד‬ ‫היא‬ ‫בישראל‬ ‫התעשיינים‬ ‫התאחדות‬ ‫בפרט‬.‫כבד‬ ‫גורם‬ ‫מהווה‬ ‫ההתאחדות‬-‫המאקרו‬ ‫בתחומי‬ ‫החלטות‬ ‫בקבלת‬ ‫משקל‬-‫כלכלה‬,‫וסחר‬ ‫העבודה‬ ‫מ‬ ‫היא‬ ‫בהם‬ ‫החוץ‬‫עורבת‬,‫החקיקה‬ ‫ברמת‬ ‫הן‬,‫הכנסת‬ ‫מול‬-‫חוק‬ ‫הצעות‬ ‫בייזום‬-‫מול‬ ‫הביצוע‬ ‫ברמת‬ ‫והן‬ ‫הממשלה‬.‫בישראל‬ ‫התעשייה‬ ‫מגזרי‬ ‫כל‬ ‫את‬ ‫בלעדי‬ ‫באופן‬ ‫המייצג‬ ‫היחיד‬ ‫הארגון‬ ‫היא‬ ‫ההתאחדות‬- ‫הפרטית‬,‫הציבורית‬,‫והממשלתית‬ ‫הקיבוצית‬-‫בה‬ ‫החברים‬ ‫של‬ ‫לייצוגם‬ ‫מחויבת‬ ‫היא‬ ‫כך‬ ‫ומתוך‬,‫לקידום‬ ‫ולחיזו‬ ‫מעמדם‬‫העולמית‬ ‫ובכלכלה‬ ‫הישראלי‬ ‫במשק‬ ‫התחרותי‬ ‫כוחם‬ ‫ק‬.‫מ‬ ‫יותר‬–2,000‫חברים‬ ‫מפעלים‬
  • 155.
    87 ‫בה‬‫תאחדות‬‫התעשיינים‬,‫מסונפת‬ ‫או‬ ‫ישירה‬‫בחברות‬.‫ל‬ ‫מחולקת‬ ‫ההתאחדות‬-6‫מקצועיים‬ ‫איגודים‬ )‫האלקטרוניקה‬ ‫תעשיות‬ ‫איגוד‬,‫והתוכנה‬ ‫המידע‬;‫וצריכה‬ ‫בניה‬ ‫מוצרי‬ ‫תעשיות‬ ‫איגוד‬;‫תעשיות‬ ‫איגוד‬ ‫ותש‬ ‫חשמל‬ ‫מתכת‬‫תית‬;‫המזון‬ ‫תעשיות‬ ‫איגוד‬;‫הכימיה‬ ‫תעשיות‬ ‫איגוד‬,‫הסביבה‬ ‫ואיכות‬ ‫הפרמצטיקה‬ ‫והאופנה‬ ‫הטכסטיל‬ ‫תעשיות‬ ‫ואיגוד‬(‫ול‬-5‫מטה‬ ‫אגפי‬)‫כלכלה‬ ‫אגף‬,‫התקשורת‬ ‫אגף‬,‫כספים‬ ‫אגף‬,‫אגף‬ ‫בינלאומיים‬ ‫וקשרים‬ ‫חוץ‬ ‫סחר‬ ‫ואגף‬ ‫עבודה‬.(‫השונים‬ ‫והאגפים‬ ‫המקצועיים‬ ‫האיגודים‬ ‫עבודת‬ ‫מהות‬ ‫ונית‬ ‫איסוף‬ ‫כוללת‬‫נתונים‬ ‫וח‬,‫התעשייתית‬ ‫למערכת‬ ‫שירות‬ ‫מערכות‬ ‫תפעול‬,‫נדל‬ ‫שטחי‬ ‫איתור‬"‫לתעשייה‬ ‫ן‬ ‫מדיניות‬ ‫וקביעת‬. ‫התחבורה‬ ‫לתחום‬ ‫הארגון‬ ‫השקת‬ ‫הכלכלית‬ ‫מהמערכת‬ ‫נפרד‬ ‫בלתי‬ ‫חלק‬ ‫היא‬ ‫היבשתית‬ ‫התחבורה‬,‫קשר‬ ‫התעשיינים‬ ‫שלהתאחדות‬ ‫מכאן‬ ‫התחבורה‬ ‫לתחום‬ ‫ועקיף‬ ‫ישיר‬.‫תחומים‬ ‫במגוון‬ ‫מתבטא‬ ‫הקשר‬:‫חומ‬ ‫שינוע‬‫מסוכנים‬ ‫רים‬,‫איכות‬ ‫נושאי‬ ‫סביבה‬,‫כבישים‬ ‫של‬ ‫ותקינות‬ ‫איכות‬,‫תעשייה‬ ‫אזורי‬ ‫ונגישות‬ ‫הפריפריה‬ ‫ופיתוח‬ ‫תחבורה‬ ‫מדיניות‬. ‫ותחום‬ ‫אגף‬ ‫כל‬ ‫של‬ ‫והעניין‬ ‫הצורך‬ ‫לפי‬ ‫נעשה‬ ‫ובנתונים‬ ‫בסקרים‬ ‫השימוש‬,‫השונים‬ ‫לפרוייקטים‬ ‫ובהתאם‬ )‫הפ‬ ‫סיום‬ ‫לאחר‬ ‫נשמרים‬ ‫אינם‬ ‫הנתונים‬ ‫האגפים‬ ‫מן‬ ‫שבחלק‬ ‫לציין‬ ‫יש‬‫רוייקט‬.(‫נאסף‬ ‫מהחומר‬ ‫ניכר‬ ‫חלק‬ ‫המקצועיים‬ ‫לאיגודים‬ ‫השייכות‬ ‫החברות‬ ‫דרך‬,‫התאחדות‬ ‫בתוך‬ ‫נתונים‬ ‫לאיסוף‬ ‫העיקרי‬ ‫המקור‬ ‫אך‬ ‫הוא‬ ‫התעשיינים‬‫ואסטרטגי‬ ‫כלכלי‬ ‫למחקר‬ ‫המחלקה‬.‫אחר‬ ‫במעקב‬ ‫שוטף‬ ‫באופן‬ ‫עוסקת‬ ‫המחלקה‬ ‫במשק‬ ‫הכלכליות‬ ‫ההתפתחויות‬,‫ובעולם‬ ‫בתעשייה‬,‫הער‬ ‫ובהכנת‬ ‫הנתונים‬ ‫בניתוח‬‫כלכליות‬ ‫ותחזיות‬ ‫כות‬. ‫כגון‬ ‫המחלקה‬ ‫פרסומי‬ ‫בבסיס‬ ‫עומדים‬ ‫אלו‬ ‫ניתוחים‬:‫כלכליים‬ ‫תזכירים‬,‫עמדה‬ ‫ניירות‬,‫וסקירות‬ ‫סקרים‬ ‫כלכליות‬. 11.2‫חיצוניים‬ ‫תחבורתיים‬ ‫בנתונים‬ ‫השימוש‬ ‫דרכי‬ ‫אפיון‬ ‫מעובדים‬ ‫נתונים‬ ‫מול‬ ‫ראשוניים‬ ‫תחבורתים‬ ‫בסקרים‬ ‫השימוש‬ ‫מידת‬ ‫ראשוני‬ ‫תחבורתים‬ ‫בסקרים‬ ‫שימוש‬‫ים‬:‫בהיבטים‬ ‫הנוגעים‬ ‫ראשוניים‬ ‫בסקרים‬ ‫השימוש‬ ‫מידת‬ ‫ביותר‬ ‫מוגבלת‬ ‫תחבורתיים‬. ‫מעובדים‬ ‫בנתונים‬ ‫שימוש‬:‫מהלמ‬ ‫מעובדים‬ ‫נתונים‬ ‫איסוף‬ ‫על‬ ‫מבוסס‬ ‫בנתונים‬ ‫השימוש‬"‫ס‬)‫נתוני‬ ‫והכנסה‬ ‫תעסוקה‬(,‫הסביבה‬ ‫לאיכות‬ ‫מהמשרד‬)‫מסוכנים‬ ‫חומרים‬ ‫וסקר‬ ‫הסביבה‬ ‫על‬ ‫השפעה‬ ‫תסקירי‬(, ‫התמ‬ ‫ממשרד‬"‫ס‬)‫נתוני‬‫כלכליים‬ ‫ונתונים‬ ‫עלויות‬(‫ממשלה‬ ‫ממשרדי‬ ‫נתונים‬ ‫של‬ ‫מצומצם‬ ‫ממגוון‬ ‫וכן‬ ‫נוספים‬. ‫בהווה‬ ‫בשימוש‬ ‫אינם‬ ‫ואשר‬ ‫הארגון‬ ‫מעוניין‬ ‫בהם‬ ‫החיצוניים‬ ‫הנתונים‬ ‫סוגי‬ ‫הערות‬ ‫תחבורתיים‬ ‫נתונים‬ ‫לקביעת‬ ‫מתאימות‬ ‫והערכות‬ ‫רחב‬ ‫רקע‬ ‫לתת‬ ‫במטרה‬ ‫והמשק‬ ‫התעשייה‬ ‫בפיתוח‬ ‫מדיניות‬ ‫והשקע‬ ‫עלויות‬ ‫על‬ ‫נתונים‬‫בתחבורה‬ ‫ות‬ ‫המצאי‬ ‫והרחבת‬ ‫פיתוח‬ ‫במדיניות‬ ‫לתמוך‬ ‫במטרה‬ ‫הקיים‬. ‫ברזל‬ ‫ומסילות‬ ‫כבישים‬ ‫מצאי‬-‫המלח‬ ‫ים‬ ‫קו‬ ‫בנית‬- ‫אילת‬,‫באר‬-‫אילת‬ ‫שבע‬,‫למטענים‬ ‫קווים‬ ‫הוספת‬ ‫ומשלוחים‬-‫התעשייה‬ ‫אזורי‬ ‫בפיתוח‬ ‫שיתמכו‬ ‫קווים‬
  • 156.
    88 11.3‫בארגון‬ ‫הקיימים‬ ‫פנימיים‬‫נתונים‬ ‫מאגרי‬ ‫נתו‬ ‫במאגרי‬ ‫ושימוש‬ ‫אחזקה‬‫קיימים‬ ‫וסקרים‬ ‫נים‬ ‫הערות‬-‫פעיל‬ ‫מאגר‬,‫איסוף‬ ‫זמן‬ ‫לא‬ ‫נתונים‬-‫תחבורתיים‬ ‫חברי‬ ‫לכל‬ ‫מופצים‬ ‫הכלכליים‬ ‫והניתוחים‬ ‫הסקירות‬ ‫השונים‬ ‫התקשורת‬ ‫בערוצי‬ ‫ומפורסמים‬ ‫ההתאחדות‬. ‫חודשיים‬ ‫ניתוחים‬-‫תפוקה‬ ‫בנושאי‬,‫תעסוקה‬,‫פריון‬ ‫ויצוא‬ ‫חברי‬ ‫לכל‬ ‫מופצים‬ ‫הכלכליים‬ ‫והניתוחים‬ ‫הסקירות‬ ‫ההתאח‬‫השונים‬ ‫התקשורת‬ ‫בערוצי‬ ‫ומפורסמים‬ ‫דות‬. ‫רבעוניים‬ ‫ניתוחים‬-‫בתעשייה‬ ‫שכר‬ ‫בנושאי‬,‫השקעות‬ ‫בתעשייה‬,‫הבנייה‬ ‫ענף‬,‫חוץ‬ ‫סחר‬,‫העבודה‬ ‫שוק‬,‫תוצר‬ ‫ושימושיו‬ ‫חברי‬ ‫לכל‬ ‫מופצים‬ ‫הכלכליים‬ ‫והניתוחים‬ ‫הסקירות‬ ‫השונים‬ ‫התקשורת‬ ‫בערוצי‬ ‫ומפורסמים‬ ‫ההתאחדות‬. ‫שנתיים‬ ‫חצי‬ ‫ניתוחים‬-‫הד‬ ‫ניתוח‬‫של‬ ‫הכספיים‬ ‫וחות‬ ‫הבורסאיות‬ ‫החברות‬ ‫חברי‬ ‫לכל‬ ‫מופצים‬ ‫הכלכליים‬ ‫והניתוחים‬ ‫הסקירות‬ ‫השונים‬ ‫התקשורת‬ ‫בערוצי‬ ‫ומפורסמים‬ ‫ההתאחדות‬. ‫שנתיים‬ ‫ניתוחים‬-‫כלכלית‬ ‫מאקרו‬ ‫תחזית‬,‫ויחסי‬ ‫שכר‬ ‫עבודה‬ ‫בתעשייה‬ ‫ההתפתחויות‬ ‫להבנת‬ ‫כל‬ ‫המשמש‬ ‫סקר‬ ‫הבא‬ ‫הרבעון‬ ‫וחיזוי‬ ‫חולף‬ ‫ברבעון‬ ‫ב‬ ‫הציפיות‬ ‫סקר‬‫תעשייה‬ ‫בו‬ ‫למשתמשים‬ ‫חשוב‬ ‫ניהולי‬ ‫כלי‬ ‫משמש‬.‫נערך‬ ‫הסקר‬ ‫ע‬ ‫לשנה‬ ‫אחת‬"‫ההתאחדות‬ ‫בשיתוף‬ ‫פילת‬ ‫חברת‬ ‫י‬ ‫בתעשייה‬ ‫הגדול‬ ‫השכר‬ ‫סקר‬ ‫לשנת‬ ‫חוץ‬ ‫סחר‬ ‫סקירת‬2001‫עולמית‬ ‫ותחזית‬ ‫סביבה‬ ‫איכות‬ ‫בנושא‬ ‫ואמנות‬ ‫ותקנות‬ ‫חוקים‬ ‫מכיל‬ ‫סביבה‬ ‫איכות‬ ‫בנושא‬ ‫חוקים‬ ‫קובץ‬ ‫ע‬ ‫נערך‬"‫ה‬ ‫עבור‬ ‫מוניטור‬ ‫חברת‬ ‫י‬‫התאחדות‬ ‫דו‬"‫בישראל‬ ‫הביוטכנולוגיה‬ ‫תעשיית‬ ‫ח‬ ‫עיקריים‬ ‫מאפיינים‬,‫מוצרים‬,‫ומספרים‬ ‫עבודות‬ ‫בישראל‬ ‫הוטרינריה‬ ‫תעשיית‬2001 ‫בסוגיות‬ ‫התעשיינים‬ ‫התאחדות‬ ‫של‬ ‫עמדה‬ ‫ניירות‬ ‫הכנת‬ ‫העולות‬ ‫חוק‬ ‫להצעות‬ ‫וכתגובות‬ ‫מרכזיות‬ ‫כלכליות‬ ‫בכנסת‬-‫השונות‬ ‫הכנסת‬ ‫בוועדות‬ ‫להשתתפות‬ ‫וכהכנה‬ ‫בעי‬ ‫פגיעה‬‫הון‬ ‫השקעות‬ ‫חוק‬ ‫דוד‬ ‫בסוגיות‬ ‫התעשיינים‬ ‫התאחדות‬ ‫של‬ ‫עמדה‬ ‫ניירות‬ ‫הכנת‬ ‫העולות‬ ‫חוק‬ ‫להצעות‬ ‫וכתגובות‬ ‫מרכזיות‬ ‫כלכליות‬ ‫בכנסת‬-‫השונות‬ ‫הכנסת‬ ‫בוועדות‬ ‫להשתתפות‬ ‫וכהכנה‬ ‫ממלכתי‬ ‫פנסיה‬ ‫חוק‬ ‫בסוגיות‬ ‫התעשיינים‬ ‫התאחדות‬ ‫של‬ ‫עמדה‬ ‫ניירות‬ ‫הכנת‬ ‫הע‬ ‫חוק‬ ‫להצעות‬ ‫וכתגובות‬ ‫מרכזיות‬ ‫כלכליות‬‫ולות‬ ‫בכנסת‬-‫השונות‬ ‫הכנסת‬ ‫בוועדות‬ ‫להשתתפות‬ ‫וכהכנה‬ ‫ופיתוח‬ ‫מחקר‬ ‫חוק‬ ‫בסוגיות‬ ‫התעשיינים‬ ‫התאחדות‬ ‫של‬ ‫עמדה‬ ‫ניירות‬ ‫הכנת‬ ‫העולות‬ ‫חוק‬ ‫להצעות‬ ‫וכתגובות‬ ‫מרכזיות‬ ‫כלכליות‬ ‫בכנסת‬-‫השונות‬ ‫הכנסת‬ ‫בוועדות‬ ‫להשתתפות‬ ‫וכהכנה‬ ‫התלמידים‬ ‫חופשות‬ ‫מועדי‬ ‫לשינוי‬ ‫חוק‬ ‫הצעת‬ ‫עמדה‬ ‫ניירות‬ ‫הכנת‬‫בסוגיות‬ ‫התעשיינים‬ ‫התאחדות‬ ‫של‬ ‫העולות‬ ‫חוק‬ ‫להצעות‬ ‫וכתגובות‬ ‫מרכזיות‬ ‫כלכליות‬ ‫בכנסת‬-‫השונות‬ ‫הכנסת‬ ‫בוועדות‬ ‫להשתתפות‬ ‫וכהכנה‬ ‫הכלכלית‬ ‫לתוכנית‬ ‫ההתאחדות‬ ‫תגובת‬ ‫בסוגיות‬ ‫התעשיינים‬ ‫התאחדות‬ ‫של‬ ‫עמדה‬ ‫ניירות‬ ‫הכנת‬ ‫העולות‬ ‫חוק‬ ‫להצעות‬ ‫וכתגובות‬ ‫מרכזיות‬ ‫כלכליות‬ ‫בכנסת‬-‫ל‬ ‫וכהכנה‬‫השונות‬ ‫הכנסת‬ ‫בוועדות‬ ‫השתתפות‬ ‫מקוצר‬ ‫עבודה‬ ‫לשבוע‬ ‫למעבר‬ ‫חוק‬ ‫הצעת‬ ‫הארגון‬ ‫בתוך‬ ‫עתידי‬ ‫נתונים‬ ‫איסוף‬ ‫הערות‬ ‫תחבורתיים‬ ‫נתונים‬ ‫הסעת‬ ‫מול‬ ‫נוסעים‬ ‫רכבות‬ ‫של‬ ‫הנסיעה‬ ‫זמני‬ ‫בחינת‬ ‫ברכבת‬ ‫ומשלוחים‬ ‫מטענים‬-‫שקיימת‬ ‫תחושה‬ ‫יש‬ "‫התנגשות‬"‫טבלת‬ ‫של‬ ‫והורדה‬ ‫הנסיעות‬ ‫סוגי‬ ‫שני‬ ‫בין‬ ‫ב‬ ‫המטענים‬‫מסוימות‬ ‫בשעות‬ ‫רכבת‬ ‫ברכבת‬ ‫מטענים‬ ‫מול‬ ‫נוסעים‬ ‫נסיעה‬ ‫זמן‬ ‫סקרי‬-‫קווי‬ ‫מטענים‬,‫נוסעים‬ ‫קווי‬,‫שיא‬ ‫שעת‬,‫לילה‬-‫יום‬ ‫מדרום‬ ‫מטענים‬ ‫לשינוע‬ ‫מענה‬ ‫שייתן‬ ‫קו‬ ‫לפתח‬ ‫המטרה‬ ‫למרכזה‬ ‫הארץ‬. ‫ברזל‬ ‫מסילות‬ ‫מצאי‬-‫באר‬ ‫קו‬ ‫הקמת‬-‫אילת‬ ‫שבע‬
  • 157.
    89 ‫שימוש‬ ‫של‬ ‫דומיננטיות‬‫קטגוריות‬ ‫בהתאחדו‬ ‫הנתונים‬ ‫איסוף‬‫הבאים‬ ‫בתחומים‬ ‫מתמקד‬ ‫התעשיינים‬ ‫ת‬,‫חשיבות‬ ‫סדר‬ ‫לפי‬: 1.‫כלכליים‬ ‫וגיאו‬ ‫חברתיים‬ ‫נתונים‬ 2.‫סביבה‬ ‫איכות‬ ‫סקרי‬ 3.‫מטענים‬ ‫הובלת‬ 4.‫רקע‬ ‫תוכניות‬ ‫הנתונים‬ ‫איסוף‬ ‫בתחום‬ ‫הארגון‬ ‫בפני‬ ‫העומדות‬ ‫העיקריות‬ ‫הבעיות‬ ‫בנתונים‬ ‫חוסר‬-‫המשרדים‬ ‫שני‬ ‫בין‬ ‫נופל‬ ‫מסוכנים‬ ‫חומרים‬ ‫הובלת‬ ‫תחום‬-‫ו‬ ‫התחבורה‬ ‫משרד‬‫המשרד‬ ‫הסביבה‬ ‫לאיכות‬,‫זה‬ ‫בתחום‬ ‫בנתונים‬ ‫לצורך‬ ‫ואמין‬ ‫מספק‬ ‫תפעולי‬ ‫מענה‬ ‫ניתן‬ ‫לא‬ ‫כך‬ ‫בשל‬. 11.4‫המשתמשים‬ ‫סקר‬ ‫של‬ ‫בהקשר‬ ‫הארגון‬ ‫הגדרת‬ ‫נתונים‬ ‫ספק‬/‫משתמש‬/‫אסטרטגי‬ ‫שותף‬)‫פעולה‬ ‫לשתף‬ ‫ורצון‬ ‫נתונים‬ ‫לאסוף‬ ‫יכולת‬ ‫בעל‬( )‫המידע‬ ‫מקורות‬ ‫ברשימת‬ ‫ראה‬ ‫הראיון‬ ‫לסיכום‬ ‫נוספים‬ ‫מקורות‬( 12.‫קרקע‬ ‫ושימושי‬ ‫תכנון‬ ‫משרד‬ ‫לרמן‬ 12.1‫התחבורתית‬ ‫המערכת‬ ‫עם‬ ‫הקשר‬ ‫ואפיון‬ ‫הארגון‬ ‫פעילות‬ ‫מהות‬ ‫גיאוגרפיים‬ ‫ניתוחים‬ ‫הכנת‬ ‫כוללת‬ ‫המשרד‬ ‫פעילות‬,‫קרקע‬ ‫שימושי‬ ‫איתור‬,‫מדיניות‬ ‫קביעת‬,‫ובינוי‬ ‫תכנון‬ ‫תחבורה‬ ‫ותכנון‬ ‫ערים‬)‫חברת‬ ‫דרך‬"‫גל‬.("‫ומתוך‬ ‫התחבורתי‬ ‫לנושא‬ ‫משיקים‬ ‫אלו‬ ‫תחומים‬‫עושה‬ ‫כך‬ ‫היום‬ ‫הקיימת‬ ‫התחבורתיים‬ ‫והסקרים‬ ‫הנתונים‬ ‫במערכת‬ ‫נרחב‬ ‫שימוש‬ ‫המשרד‬. 12.2‫חיצוניים‬ ‫תחבורתיים‬ ‫בנתונים‬ ‫השימוש‬ ‫דרכי‬ ‫אפיון‬ ‫מעובדים‬ ‫נתונים‬ ‫מול‬ ‫ראשוניים‬ ‫תחבורתים‬ ‫בסקרים‬ ‫השימוש‬ ‫מידת‬ ‫מעובדים‬ ‫ובנתונים‬ ‫בסיס‬ ‫בנתוני‬ ‫שווה‬ ‫במידה‬ ‫שימוש‬ ‫עושה‬ ‫המשרד‬.‫ע‬"‫ה‬ ‫למאגרי‬ ‫רב‬ ‫פ‬‫והסקרים‬ ‫נתונים‬ ‫התחבורתיים‬ ‫היועצים‬ ‫נחשפים‬,‫לידי‬ ‫אותם‬ ‫המעבדים‬ ‫אלו‬ ‫והם‬ ‫המשרד‬ ‫של‬ ‫ההנדסיים‬ ‫או‬ ‫הכלכליים‬ ‫הפרק‬ ‫על‬ ‫העומדים‬ ‫השונים‬ ‫הפרוייקטים‬ ‫עבור‬ ‫שימושי‬ ‫חומר‬. ‫ראשוניים‬ ‫תחבורתים‬ ‫בסקרים‬ ‫שימוש‬: ‫הרקע‬ ‫תוכניות‬‫הפנים‬ ‫משרד‬ ‫של‬ ‫הנתונים‬ ‫בסיס‬ ‫מתוך‬ ‫ישירות‬ ‫מגיעות‬. ‫בנתונ‬ ‫שימוש‬‫מעובדים‬ ‫ים‬: ‫א‬.‫והגיאו‬ ‫החברתיים‬ ‫הנתונים‬-‫כלכליים‬‫ע‬ ‫שעובדו‬ ‫נתונים‬ ‫של‬ ‫וקבצים‬ ‫דוחות‬ ‫מתוך‬ ‫נאספים‬"‫י‬ ‫עיריות‬,‫מקומיות‬ ‫מועצות‬,‫והלמ‬ ‫הפנים‬ ‫משרד‬"‫לנושא‬ ‫בהתאם‬ ‫ס‬. ‫ב‬.‫התחברותיים‬ ‫הביקוש‬ ‫ודפוסי‬ ‫התפעול‬ ‫נתוני‬‫ע‬ ‫היום‬ ‫עד‬ ‫קובצו‬"‫למשרד‬ ‫חיצוניים‬ ‫תחבורה‬ ‫יועצי‬ ‫י‬ ‫חברת‬ ‫של‬ ‫לטיפולה‬ ‫ועברו‬"‫גל‬) "‫של‬ ‫בת‬ ‫חברת‬"‫אדריכלים‬ ‫לרמן‬("‫תחבורה‬ ‫בתכנון‬ ‫עוסקת‬ ‫אשר‬.
  • 158.
    90 ‫התחבורתי‬ ‫בתחום‬ ‫והשקעות‬‫עלויות‬ ‫לנתוני‬ ‫להגיע‬ ‫קושי‬ ‫שקיים‬ ‫הודגש‬,‫רב‬ ‫בו‬ ‫שהעניין‬ ‫תחום‬ ‫השונים‬ ‫הפרוייקטים‬ ‫על‬ ‫העבודה‬ ‫במסגרת‬. ‫בהווה‬ ‫בשימוש‬ ‫אינם‬ ‫ואשר‬ ‫הארגון‬ ‫מעוניין‬ ‫בהם‬ ‫החיצוניים‬ ‫הנתונים‬ ‫סוגי‬ ‫הערות‬ ‫תחבור‬ ‫נתונים‬‫תיים‬ ‫לעיר‬ ‫הנכנסים‬ ‫נוספים‬ ‫שוק‬ ‫פלחי‬ ‫הגדרת‬ ‫היא‬ ‫המטרה‬ ‫עבודה‬ ‫למטרות‬ ‫שלא‬ ‫עבודה‬ ‫למטרות‬ ‫שלא‬ ‫תנועה‬ ‫ספירות‬-‫לקבלת‬ ‫נסיעות‬ ‫שירותים‬,‫בילוי‬,‫פארקים‬,‫תחבורה‬ ‫במסופי‬ ‫שימוש‬ ‫לעיר‬ ‫מחוץ‬ ‫ליעדים‬ ‫בדרך‬)‫דב‬ ‫שדה‬ ‫כדוגמת‬,‫רכבת‬ ‫מרכז‬( ‫מקומות‬ ‫כמות‬ ‫בין‬ ‫הקשר‬ ‫ומציאת‬ ‫בחניה‬ ‫השימוש‬ ‫אפיון‬ ‫הח‬‫באזור‬ ‫הנוסעות‬ ‫המכוניות‬ ‫לכמות‬ ‫ניה‬ ‫חניה‬ ‫סקר‬-‫חניה‬ ‫למקומות‬ ‫יוממות‬ ‫תרגום‬,‫תרגום‬ ‫חניה‬ ‫למקומות‬ ‫הפנאי‬ ‫ובשעות‬ ‫העבודה‬ ‫בשעות‬ ‫התנועה‬ ‫הנסיעות‬ ‫מושכי‬ ‫של‬ ‫העונתיות‬ ‫את‬ ‫לאפיין‬ ‫היא‬ ‫המטרה‬ ‫וממנה‬ ‫לעיר‬ ‫ויעד‬ ‫מוצא‬ ‫סקרי‬-‫וגם‬ ‫לעבודה‬ ‫גם‬ ‫המתייחסים‬ ‫נתונים‬ ‫אחרות‬ ‫למטרות‬ 12.3‫מאגרי‬‫בארגון‬ ‫הקיימים‬ ‫פנימיים‬ ‫נתונים‬ ‫קיימים‬ ‫וסקרים‬ ‫נתונים‬ ‫במאגרי‬ ‫ושימוש‬ ‫אחזקה‬ ‫הערות‬-‫פעיל‬ ‫מאגר‬,‫איסוף‬ ‫זמן‬ ‫לא‬ ‫נתונים‬-‫תחבורתיים‬ ‫המערכת‬ ‫עדכון‬ ‫היא‬ ‫פרטי‬ ‫משרד‬ ‫של‬ ‫הבעיה‬.‫משתדלים‬ ‫השכבות‬ ‫ערך‬ ‫יורד‬ ‫ובכך‬ ‫בעיתי‬ ‫העדכון‬ ‫אך‬ ‫שמיש‬ ‫שיהיה‬ ‫במערכת‬ ‫המצויות‬. ‫מערכת‬GIS-‫תמ‬ ‫נתוני‬"‫או‬‫ותמ‬ ‫ת‬"‫מים‬ ‫לציבור‬ ‫חשוף‬ ‫שאינו‬ ‫תוכניות‬ ‫מאגר‬ ‫במשרד‬ ‫שתוכננו‬ ‫ומתאר‬ ‫אב‬ ‫תוכניות‬ ‫הערות‬-‫פעיל‬ ‫מאגר‬,‫איסוף‬ ‫זמן‬ ‫תחבורתיים‬ ‫נתונים‬ ‫לציבור‬ ‫חשוף‬ ‫שאינו‬ ‫תוכניות‬ ‫מאגר‬ ‫שונים‬ ‫ליישובים‬ ‫תחבורתיות‬ ‫אב‬ ‫תוכניות‬ ‫שימוש‬ ‫של‬ ‫דומיננטיות‬ ‫קטגוריות‬ ‫ב‬ ‫הנתונים‬ ‫איסוף‬"‫אדריכלים‬ ‫לרמן‬"‫ובחב‬‫רת‬"‫גל‬"‫פרוייקט‬ ‫פר‬ ‫נעשה‬.‫של‬ ‫המגוון‬ ‫האופי‬ ‫בשל‬ ‫המשרד‬ ‫של‬ ‫הפעילות‬ ‫וסגנון‬ ‫הפרוייקטים‬,‫דומיננטית‬ ‫קטגוריה‬ ‫נמצאה‬ ‫לא‬,‫של‬ ‫רחב‬ ‫במגוון‬ ‫שימוש‬ ‫אלא‬ ‫תחבורתיים‬ ‫וסקרים‬ ‫נתונים‬. ‫הנתונים‬ ‫איסוף‬ ‫בתחום‬ ‫הארגון‬ ‫בפני‬ ‫העומדות‬ ‫העיקריות‬ ‫הבעיות‬ •‫נתונים‬ ‫עדכון‬-‫הגיאוגרפי‬ ‫המיפוי‬ ‫במערכת‬)GIS(‫ובאיתור‬ ‫הנתונים‬ ‫ועדכון‬ ‫בתיעוד‬ ‫קושי‬ ‫קיים‬ ‫נוספים‬ ‫נתונים‬ ‫מאגרי‬. •‫ואחידות‬ ‫התאמה‬-‫תחבורה‬ ‫יועצי‬ ‫עם‬ ‫תקשורת‬ ‫בעיות‬-‫הטרמינולוגיה‬)‫המונחים‬ ‫מערכת‬( ‫הגופים‬ ‫כל‬ ‫בין‬ ‫אחידה‬ ‫איננה‬,‫תפיסה‬ ‫ובעיות‬ ‫תכנוניים‬ ‫כשלים‬ ‫נוצרים‬ ‫כך‬ ‫בשל‬. •‫ואחידות‬ ‫התאמה‬-‫אוכלוסין‬ ‫בפקידת‬ ‫בעיה‬-‫קוש‬‫בין‬ ‫ברורה‬ ‫גיאוגרפית‬ ‫הפרדה‬ ‫ליצור‬ ‫י‬ ‫אזורים‬-‫מגורים‬ ‫לאזורי‬ ‫תעסוקה‬ ‫ואזורי‬ ‫תעשייה‬ ‫אזורי‬-‫תחבורה‬ ‫תכנון‬ ‫על‬ ‫המקשה‬ ‫נקודה‬ ‫נכון‬ ‫עירוני‬. •‫ואחידות‬ ‫התאמה‬-‫מערכות‬GIS‫התכנון‬ ‫למערכת‬ ‫ביותר‬ ‫מועילות‬ ‫טוב‬ ‫מתוחזקות‬-‫הבעיה‬ ‫הקרקע‬ ‫שימושי‬ ‫בין‬ ‫וההתאמה‬ ‫השונות‬ ‫ההגדרות‬ ‫בתחום‬ ‫נוצרת‬‫המפות‬ ‫של‬ ‫המידה‬ ‫וקנה‬.
  • 159.
    91 •‫החלטות‬ ‫קבלת‬-‫לשניה‬ ‫אחת‬‫מעמדה‬ ‫התכנונית‬ ‫המערכת‬ ‫של‬ ‫מעבר‬)‫מנוגדת‬ ‫לעיתים‬(‫בתוך‬ ‫שנים‬ ‫מספר‬.‫לדוגמה‬:‫ת‬ ‫למחוז‬ ‫החניה‬ ‫תקן‬ ‫נושא‬"‫א‬)‫למערכת‬ ‫חניה‬ ‫שטחי‬ ‫בין‬ ‫הקשר‬ ‫הכבישים‬.(‫החניה‬ ‫תקן‬ ‫בנושא‬ ‫מעמדתו‬ ‫בקיצוניות‬ ‫עבר‬ ‫התחבורה‬ ‫משרד‬1983)‫תקני‬ ‫מינימום‬(,‫היו‬ ‫כאשר‬‫מצדד‬ ‫הוא‬ ‫ם‬"‫מקסימום‬ ‫בתקן‬." •‫החלטות‬ ‫קבלת‬-‫ידי‬ ‫על‬ ‫הניתנות‬ ‫וההמלצות‬ ‫התוכניות‬ ‫מימוש‬ ‫אי‬ ‫של‬ ‫מצב‬ ‫קיים‬ ‫במערכת‬ ‫שונים‬ ‫בתחומים‬ ‫מומחים‬.‫החלטות‬ ‫ובין‬ ‫פוליטית‬ ‫מדיניות‬ ‫בין‬ ‫הגבול‬ ‫עובר‬ ‫היכן‬ ‫היא‬ ‫השאלה‬ ‫המשק‬ ‫את‬ ‫מחזקות‬ ‫אשר‬ ‫יעילות‬. •‫הנתונים‬ ‫איכות‬-‫תחבורתיים‬ ‫מודלים‬ ‫של‬ ‫בעיות‬-‫הכנס‬‫המודל‬ ‫לתוך‬ ‫הנתונים‬ ‫ת‬,‫לעיתים‬ ‫בעייתית‬ ‫נמצאת‬)‫סבירות‬ ‫לא‬ ‫תוצאות‬,‫מגמתיות‬(,‫על‬ ‫ביקורת‬ ‫קיימת‬ ‫שלא‬ ‫תחושה‬ ‫ונוצרת‬ ‫ותפעולו‬ ‫המודל‬.‫בעתיד‬ ‫ולרוכשו‬ ‫במודל‬ ‫להשתמש‬ ‫קושי‬ ‫קיים‬ ‫כך‬ ‫מתוך‬. •‫לנתונים‬ ‫ונגישות‬ ‫זמינות‬-‫ידני‬ ‫תכנון‬ ‫של‬ ‫שנים‬ ‫עשרות‬ ‫של‬ ‫רבדים‬ ‫יש‬ ‫הפיזיים‬ ‫בנתונים‬,‫מכאן‬ ‫שעל‬‫רב‬ ‫זמן‬ ‫מבזבזים‬ ‫התוכנית‬ ‫ועריכת‬ ‫הנתונים‬ ‫איסוף‬.‫בו‬ ‫ניסיון‬ ‫לערוך‬ ‫החליט‬ ‫הפנים‬ ‫משרד‬ ‫ספציפיים‬ ‫שטחים‬ ‫פי‬ ‫על‬ ‫מידע‬ ‫יחידות‬ ‫ולרכוש‬ ‫ישירות‬ ‫להתקשר‬ ‫יכלו‬ ‫פרטיים‬ ‫משרדים‬. ‫התכנון‬ ‫למשרדי‬ ‫רב‬ ‫וכסף‬ ‫זמן‬ ‫תחסוך‬ ‫כזו‬ ‫מערכת‬. •‫לנתונים‬ ‫ונגישות‬ ‫זמינות‬-‫בת‬ ‫נתונים‬ ‫לבסיסי‬ ‫להיחשף‬ ‫רב‬ ‫קושי‬ ‫קיים‬‫רשיונות‬ ‫שונים‬ ‫חומים‬ ‫תח‬ ‫קווי‬"‫צ‬,‫ארנונה‬ ‫קבצי‬ •‫בנתונים‬ ‫חוסר‬-‫השיא‬ ‫בשעות‬ ‫ורק‬ ‫אך‬ ‫עוסקים‬ ‫התחבורה‬ ‫יועצי‬-‫וערב‬ ‫בוקר‬-‫נותנים‬ ‫ולא‬ ‫קרקע‬ ‫שימושי‬ ‫של‬ ‫אחרות‬ ‫לבעיות‬ ‫מענה‬,‫כדוגמת‬:‫עירוני‬ ‫מסחר‬,‫נופש‬,‫תרבות‬,‫שירותים‬. 12.4‫המשתמשים‬ ‫סקר‬ ‫של‬ ‫בהקשר‬ ‫הארגון‬ ‫הגדרת‬ ‫נתונים‬ ‫ספק‬/‫מ‬‫שתמש‬/‫אסטרטגי‬ ‫שותף‬)‫פעולה‬ ‫לשתף‬ ‫ורצון‬ ‫נתונים‬ ‫לאסוף‬ ‫יכולת‬ ‫בעל‬( 13.‫פרופ‬'‫פיטלסון‬ ‫ערן‬-‫העברית‬ ‫האוניברסיטה‬ 13.1‫התחבורתית‬ ‫המערכת‬ ‫עם‬ ‫הקשר‬ ‫ואפיון‬ ‫החוקר‬ ‫פעילות‬ ‫מהות‬ ‫סביבתית‬ ‫מדיניות‬,‫קיימא‬ ‫בר‬ ‫פיתוח‬,‫בישראל‬ ‫המים‬ ‫מדיניות‬,‫בישראל‬ ‫הפתוחים‬ ‫השטחים‬ ‫סוגיית‬,‫יחסי‬ ‫גומלי‬‫עיר‬ ‫ן‬-‫כפר‬,‫תחבורה‬ ‫גומלין‬ ‫יחסי‬-‫סביבה‬. ‫להגדרתו‬,‫מדיניות‬ ‫ניתוחי‬ ‫כוללת‬ ‫עבודתו‬,‫תכנון‬,‫גיאוגרפים‬ ‫ניתוחים‬ ‫הכנת‬ ‫אחרת‬ ‫או‬ ‫זו‬ ‫במידה‬,‫הכנת‬ ‫עמדה‬ ‫ניירות‬‫סביבתי‬ ‫דגש‬ ‫בעלי‬ ‫תחבורתיים‬ ‫בפרוייקטים‬ ‫והשתתפות‬.‫עבודותיו‬ ‫של‬ ‫העיקרית‬ ‫התרומה‬ ‫נ‬ ‫לאיסוף‬ ‫הנוגע‬ ‫בכל‬ ‫ובפחות‬ ‫החשיבה‬ ‫בתחום‬ ‫הנה‬‫תונים‬.‫בעבר‬ ‫שערך‬ ‫למחקרים‬ ‫דוגמאות‬ ‫מספר‬ ‫להלן‬: ‫סביבתית‬ ‫גישה‬-‫עירוניות‬ ‫פעילויות‬ ‫של‬ ‫תחבורתית‬,‫של‬ ‫הקריטי‬ ‫באזור‬ ‫כלכליים‬ ‫בכלים‬ ‫מקומי‬ ‫שימוש‬ ‫צ‬ ‫מפרץ‬'‫סאפיק‬,‫בישראל‬ ‫הפתוחים‬ ‫במרחבים‬ ‫שימוש‬,‫תל‬ ‫העיר‬ ‫באזור‬ ‫הזיהום‬ ‫מקורות‬ ‫פיזור‬-‫אביב‬, ‫ק‬ ‫של‬ ‫המרחביות‬ ‫התבניות‬ ‫של‬ ‫התכנוניות‬ ‫ההשלכות‬‫וניהול‬ ‫עירוניים‬ ‫באזורים‬ ‫סביבתיים‬ ‫ונפליקטים‬ ‫ירושלים‬ ‫באזור‬ ‫גבולות‬ ‫חוצה‬ ‫ביוב‬ ‫זרימת‬)‫חיים‬ ‫קורות‬ ‫ראה‬ ‫מלאה‬ ‫לרשימה‬.(‫עבור‬ ‫הרלוונטיים‬ ‫הנתונים‬
  • 160.
    92 ‫הסביבתי‬ ‫בפן‬ ‫רבה‬‫במידה‬ ‫העוסקים‬ ‫אלו‬ ‫הם‬ ‫מחקריו‬,‫המעניינות‬ ‫התוצאות‬ ‫החשיבה‬ ‫עבודת‬ ‫במסגרת‬ ‫אך‬ ‫נתוני‬ ‫ופחות‬ ‫במודלים‬ ‫ההצבה‬ ‫תוצאות‬ ‫הן‬‫הבסיסיים‬ ‫הסקרים‬. 13.2‫חיצוניים‬ ‫תחבורתיים‬ ‫בנתונים‬ ‫השימוש‬ ‫דרכי‬ ‫אפיון‬ ‫מעובדים‬ ‫נתונים‬ ‫מול‬ ‫ראשוניים‬ ‫תחבורתים‬ ‫בסקרים‬ ‫השימוש‬ ‫מידת‬ ‫המקורי‬ ‫הנתונים‬ ‫לבסיס‬ ‫נחשף‬ ‫איננו‬ ‫באקדמיה‬ ‫עבודתו‬ ‫במסגרת‬,‫נעזר‬ ‫אלא‬‫מעובדים‬ ‫בנתונים‬,‫שנאספו‬ ‫והדוקטורנטים‬ ‫המסטרנטים‬ ‫עבודת‬ ‫במסגרת‬.‫מקור‬‫הלמ‬ ‫הינם‬ ‫העיקריים‬ ‫הנתונים‬ ‫ות‬"‫ס‬,‫המשרד‬ ‫הסביבה‬ ‫לאיכות‬,‫מחקר‬ ‫מכוני‬ ‫ומגוון‬ ‫הפנים‬ ‫משרד‬.‫עבודותיו‬ ‫מתבססות‬ ‫האחרונות‬ ‫בשנים‬ ‫כי‬ ‫צוין‬ ‫כמותי‬ ‫ניתוח‬ ‫על‬ ‫ופחות‬ ‫איכותי‬ ‫ניתוח‬ ‫על‬ ‫יותר‬ ‫באקדמיה‬.‫מעורב‬ ‫היה‬ ‫בהן‬ ‫והייעוץ‬ ‫התכנון‬ ‫בעבודות‬, ‫ויועצים‬ ‫עובדים‬ ‫היו‬ ‫הנתונים‬ ‫איסוף‬ ‫על‬ ‫האחראים‬‫בפרוייקט‬ ‫ואחריותו‬ ‫התכנון‬ ‫משרדי‬ ‫מתוך‬ ‫שותפים‬ ‫במודלים‬ ‫הנתונים‬ ‫ובהצבת‬ ‫החשיבתי‬ ‫בתחום‬ ‫התמקדה‬. ‫בהווה‬ ‫בשימוש‬ ‫אינם‬ ‫ואשר‬ ‫הארגון‬ ‫מעוניין‬ ‫בהם‬ ‫החיצוניים‬ ‫הנתונים‬ ‫סוגי‬: ‫הערות‬ ‫תחבורתיים‬ ‫נתונים‬ ‫אמיתיים‬ ‫נתונים‬ ‫אין‬ ‫כרגע‬,‫הערכות‬ ‫על‬ ‫מבוסס‬ ‫הכל‬ ‫אוויר‬ ‫זיהום‬ ‫לפליטת‬ ‫חיזוי‬ ‫מקדמי‬‫רכב‬ ‫של‬ ‫במקומות‬ ‫הנוסעים‬ ‫הכבדים‬ ‫הרכב‬ ‫כלי‬ ‫אחוז‬ ‫בחינת‬ ‫רכב‬ ‫סוג‬ ‫לפי‬ ‫הארץ‬ ‫ברחבי‬ ‫שונים‬,‫על‬ ‫לעמוד‬ ‫במטרה‬ ‫הסביבתית‬ ‫הפגיעה‬-‫ורעש‬ ‫האוויר‬ ‫זיהום‬ ‫בפועל‬ ‫הכבד‬ ‫הרכב‬ ‫פיצול‬ ‫הנתונים‬ ‫את‬ ‫שתעבד‬ ‫מהימנה‬ ‫מערכת‬ ‫בניית‬ ‫הסביבתיים‬ ‫ההיבטים‬ ‫את‬ ‫ותקבל‬ ‫התחבורתיים‬ ‫בהם‬ ‫הקשורים‬.‫אמי‬ ‫מקדמים‬ ‫חסרים‬‫זה‬ ‫בתחום‬ ‫תיים‬ ‫עירוני‬ ‫בסובב‬ ‫פיזור‬ ‫מודלי‬ ‫הערות‬ ‫לא‬ ‫נתונים‬-‫תחבורתיים‬ ‫במים‬ ‫השימוש‬ ‫דפוסי‬ ‫את‬ ‫לנתח‬ ‫המטרה‬ ‫מים‬ ‫במקורות‬ ‫השימוש‬ ‫דפוסי‬ 13.3‫בארגון‬ ‫הקיימים‬ ‫פנימיים‬ ‫נתונים‬ ‫מאגרי‬ ‫קיימים‬ ‫וסקרים‬ ‫נתונים‬ ‫במאגרי‬ ‫ושימוש‬ ‫אחזקה‬ ‫הערות‬-‫פעיל‬ ‫מאגר‬,‫איסוף‬ ‫זמן‬ ‫לא‬ ‫נתונים‬-‫תחבורתי‬‫ים‬ ‫בשנת‬ ‫נערך‬ ‫הנתונים‬ ‫מאגר‬2002‫ללמ‬ ‫והועבר‬"‫ס‬ ‫הסביבה‬ ‫לאיכות‬ ‫ולמשרד‬,‫לעדכון‬ ‫האחריות‬ ‫כעת‬ ‫כאשר‬ ‫באחריותם‬ ‫נמצאת‬. ‫בר‬ ‫לפיתוח‬ ‫אינדיקטורים‬-‫קיימא‬-‫הנתונים‬ ‫בחינת‬ ‫הקיימים‬,‫ואפיון‬ ‫פורמט‬ ‫ובאיזה‬ ‫נמצאים‬ ‫הם‬ ‫היכן‬ ‫החסרים‬ ‫הסביבתיים‬ ‫הנתונים‬. ‫הלמ‬ ‫עם‬ ‫בשיתוף‬"‫ס‬ ‫הפק‬ ‫של‬ ‫נתונים‬ ‫מאגר‬‫החברה‬ ‫למדעי‬ ‫ולטה‬-‫מפקדי‬ ‫אוכלוסין‬,‫דמוגרפיים‬ ‫סקרים‬ ‫ייעודי‬ ‫מחקר‬ ‫במסגרת‬ ‫נאספו‬ ‫שישנם‬ ‫החומרים‬ ‫כל‬ ‫הוראה‬ ‫ולמטרות‬ ‫העברית‬ ‫באוניברסיטה‬.‫שיתוף‬ ‫קשרי‬ ‫בסיס‬ ‫על‬ ‫אלא‬ ‫כספי‬ ‫בסיס‬ ‫על‬ ‫נעשה‬ ‫לא‬ ‫הפעולה‬ ‫העיריות‬ ‫עם‬ ‫מחקר‬,‫אחרים‬ ‫וגופים‬ ‫ממשלה‬ ‫משרדי‬- ‫את‬ ‫לשמור‬ ‫האוניברסיטה‬ ‫מתחייבת‬ ‫להם‬‫החומר‬ ‫המחקרים‬ ‫תוצאות‬ ‫את‬ ‫ולהעביר‬ ‫פנימי‬ ‫למחקר‬.‫היתרון‬ ‫ה‬ ‫בנושא‬ ‫הרחב‬ ‫בידע‬ ‫הוא‬ ‫האוניברסיטה‬ ‫של‬-GIS ‫דומות‬ ‫מערכות‬ ‫למפעילי‬ ‫קורסים‬ ‫והעברת‬ ‫ייעוץ‬ ‫בנתינת‬ ‫במשק‬. ‫מערכת‬GIS-‫שונות‬ ‫שכבות‬ ‫במערכת‬-‫שכבה‬ ‫הארץ‬ ‫כל‬ ‫של‬ ‫טופוגרפית‬,‫א‬ ‫מפת‬"‫י‬1:50,000,‫מחקרים‬ ‫עיריות‬ ‫על‬ ‫פנימיים‬)‫אילת‬,‫מודיעין‬,‫ירושלים‬-‫שכבת‬ ‫מבנים‬,‫כבישים‬,‫וכדומה‬ ‫קרקע‬ ‫שימושי‬(,‫פרוייקט‬ ‫בכרמל‬ ‫השריפה‬,‫צין‬ ‫נחל‬,‫בפארן‬ ‫השידור‬ ‫תחנת‬ )‫וצמחייה‬ ‫טופוגרפיה‬(,‫כבישים‬ ‫שכבת‬,‫גיאולוגית‬ ‫שכבת‬ ‫פרוייקט‬ ‫לפי‬ ‫שונים‬ ‫בהקשרים‬ ‫נוספות‬ ‫ושכבות‬ ‫של‬ ‫האינטרנט‬ ‫באתר‬ ‫פרסומים‬ ‫רשימת‬ ‫ראה‬ ‫העברית‬ ‫האוניברסיטה‬ ‫עמדה‬ ‫וניירות‬ ‫מחקר‬ ‫דוחות‬-‫תחבורתיים‬ ‫בנושאים‬, ‫סביבתיים‬,‫ומים‬ ‫קרקע‬ ‫שימושי‬ ‫תכנון‬
  • 161.
    93 ‫הארגון‬ ‫בתוך‬ ‫עתידי‬‫נתונים‬ ‫איסוף‬ ‫הערות‬ ‫תחבורתיים‬ ‫נתונים‬ ‫הקרקע‬ ‫פני‬ ‫על‬ ‫החניה‬ ‫מיסוי‬ ‫של‬ ‫עקרונית‬ ‫בחינה‬- ‫החניה‬ ‫תקני‬ ‫לגישת‬ ‫חלופה‬ .‫הקרקע‬ ‫פני‬ ‫על‬ ‫חניה‬ ‫מיסוי‬ ‫הערות‬ ‫לא‬ ‫נתונים‬-‫תחבורתיים‬ ‫מחודש‬ ‫עידכון‬ ‫בר‬ ‫לפיתוח‬ ‫אינדיקטורים‬-‫קיימא‬-‫הנתונים‬ ‫בחינת‬ ‫הקיימים‬,‫ואפיון‬ ‫פורמט‬ ‫ובאיזה‬ ‫נמצאים‬ ‫הם‬ ‫היכן‬ ‫החסרים‬ ‫הסביבתיים‬ ‫הנתונים‬. ‫קרקע‬ ‫שימושי‬ ‫של‬ ‫חדש‬ ‫סיווג‬ ‫להציע‬ ‫שמטרתו‬ ‫פרוייקט‬ ‫מקומיות‬ ‫מתאר‬ ‫בתוכניות‬-‫תחבורתיים‬ ‫שיקולים‬ ‫לפי‬ ‫וסביבתיים‬-‫המשלב‬ ‫חדשה‬ ‫מערכת‬ ‫יצירת‬‫פעילויות‬ ‫ת‬ ‫קרקע‬ ‫שימושי‬ ‫עם‬. ‫קרקע‬ ‫שימושי‬ ‫עירוב‬ ‫פרוייקט‬ ‫הערות‬ ‫לא‬ ‫נתונים‬-‫תחבורתיים‬ ‫לתכנונית‬ ‫הקרקעית‬ ‫המדיניות‬ ‫בין‬ ‫הפער‬ ‫בחינת‬ ‫ארצי‬ ‫ותכנון‬ ‫קרקע‬ ‫מדיניות‬ ‫פרוייקט‬ ‫הפתוחים‬ ‫מהשטחים‬ ‫וניהול‬ ‫המדיניות‬ ‫התווית‬ ‫בחינת‬ ‫בישראל‬ ‫פתוחים‬ ‫שטחים‬-‫תרבותית‬ ‫חשיבות‬,‫וארגונית‬ ‫מוסדית‬ ‫בישראל‬ ‫המים‬ ‫משק‬ ‫של‬ ‫המוסדי‬ ‫המבנה‬ ‫בחינת‬ ‫המים‬ ‫משק‬ ‫ניהול‬ ‫האקוויפרים‬ ‫של‬ ‫משותף‬ ‫לניהול‬ ‫האופציה‬ ‫בדיקת‬. ‫הפלסטינית‬ ‫מהרשות‬ ‫מומחים‬ ‫עם‬ ‫יחד‬ ‫שנעשה‬ ‫פרוייקט‬ ‫ב‬ ‫אוסלו‬ ‫לקראת‬'‫וקמפ‬-‫דיוויד‬.‫עבודות‬ ‫נעשות‬ ‫היום‬ ‫בנושא‬ ‫ותאורטיות‬ ‫אקדמיות‬. ‫גבולות‬ ‫חוצי‬ ‫מים‬ ‫ניהול‬ ‫הזעיר‬ ‫העסקים‬ ‫השפעת‬‫הסביבה‬ ‫על‬ ‫ים‬ ‫זעירים‬ ‫עסקים‬ ‫של‬ ‫סביבתית‬ ‫התנהגות‬ ‫שימוש‬ ‫של‬ ‫דומיננטיות‬ ‫קטגוריות‬ ‫הבאים‬ ‫בתחומים‬ ‫מתמקד‬ ‫החוקר‬ ‫של‬ ‫הנתונים‬ ‫איסוף‬,‫חשיבות‬ ‫סדר‬ ‫לפי‬: 1.‫בתחום‬ ‫וסקרים‬ ‫נתונים‬‫הסביבה‬ ‫איכות‬)‫תסקירים‬( 2.‫רקע‬ ‫תוכניות‬)‫תמ‬"‫ותמ‬ ‫אות‬"‫ומתאר‬ ‫אב‬ ‫ותוכניות‬ ‫מים‬( 3.‫נתונים‬ ‫של‬ ‫מגוון‬‫וגי‬ ‫חברתיים‬‫או‬-‫כלכליים‬. ‫הנתונים‬ ‫איסוף‬ ‫בתחום‬ ‫הארגון‬ ‫בפני‬ ‫העומדות‬ ‫העיקריות‬ ‫הבעיות‬ •‫תקציב‬ ‫מגבלות‬-‫בה‬ ‫הנתונים‬ ‫ועדכון‬ ‫הגיאוגרפי‬ ‫המידע‬ ‫מערכת‬ ‫תחזוקת‬ ‫של‬ ‫גבוהה‬ ‫עלות‬.‫קושי‬ ‫ה‬ ‫למערכת‬ ‫הבסיס‬ ‫שכבות‬ ‫ברכישת‬-GIS:‫המרכזי‬ ‫המידע‬ ‫מקור‬-‫מפ‬"‫י‬-‫עבור‬ ‫רב‬ ‫תשלום‬ ‫גובה‬ ‫מספק‬ ‫שהוא‬ ‫האינפורמציה‬,‫נגיש‬ ‫שיהיה‬ ‫מרכזי‬ ‫נתונים‬ ‫בסיס‬ ‫לערוך‬ ‫ביותר‬ ‫שקשה‬ ‫לכך‬ ‫שגורם‬ ‫מה‬ ‫לכולם‬.‫סבירים‬ ‫עלות‬ ‫בדמי‬ ‫הבסיס‬ ‫נתוני‬ ‫את‬ ‫וימכור‬ ‫שייפתח‬ ‫גוף‬ ‫צריך‬. •‫נתונים‬ ‫עדכון‬-‫בעבר‬ ‫ואסף‬ ‫שיצר‬ ‫הנתונים‬-‫אותם‬ ‫לשחזר‬ ‫גדול‬ ‫קושי‬ ‫קיים‬)‫ניירת‬"‫אבודה‬", ‫וכדומה‬ ‫ישנים‬ ‫דיגיטאליים‬ ‫בפורמטים‬ ‫שמירה‬.( 13.4‫הגדר‬‫המשתמשים‬ ‫סקר‬ ‫של‬ ‫בהקשר‬ ‫הארגון‬ ‫ת‬ ‫נתונים‬ ‫ספק‬/‫משתמש‬/‫אסטרטגי‬ ‫שותף‬)‫פעולה‬ ‫לשתף‬ ‫ורצון‬ ‫נתונים‬ ‫לאסוף‬ ‫יכולת‬ ‫בעל‬( ‫לפרופ‬ ‫אין‬ ‫להיום‬ ‫נכון‬'‫זה‬ ‫מעין‬ ‫בפרוייקט‬ ‫להשקיע‬ ‫זמן‬ ‫פיטלסון‬ ‫ערן‬,‫זה‬ ‫מסוג‬ ‫מידע‬ ‫מערכת‬ ‫לדעתו‬ ‫אך‬ ‫רבה‬ ‫משמעות‬ ‫ובעלת‬ ‫רלוונטית‬ ‫היא‬.‫המתוכננ‬ ‫המערכת‬ ‫את‬ ‫דעתו‬ ‫לעניות‬‫מתחום‬ ‫איש‬ ‫לבנות‬ ‫צריך‬ ‫ת‬ ‫התחבורה‬) .‫המידע‬ ‫מקורות‬ ‫ברשימת‬ ‫ראה‬ ‫הראיון‬ ‫לסיכום‬ ‫נוספים‬ ‫מקורות‬(
  • 162.
    94 ‫נספח‬‫ב‬'-‫לשאלון‬ ‫דוגמא‬‫הסקר‬ ‫התחבורה‬ ‫משרד‬-‫יבשה‬‫מנהל‬ ‫לאיסופם‬ ‫סקרים‬ ‫מערך‬ ‫ולתכנון‬ ‫בישראל‬ ‫תחבורה‬ ‫תכנון‬ ‫עבודות‬ ‫לצורך‬ ‫הנדרשים‬ ‫הנתונים‬ ‫הגדרת‬ ‫פוטנציאליים‬ ‫למשתמשים‬ ‫צרכים‬ ‫סקר‬ ‫שלום‬, ‫בפרוייקט‬ ‫ראשון‬ ‫שלב‬ ‫מהווה‬ ‫זה‬ ‫שאלון‬"‫תחבורה‬ ‫תכנון‬ ‫עבודות‬ ‫לצורך‬ ‫הנדרשים‬ ‫הנתונים‬ ‫הגדרת‬ ‫לאיסופם‬ ‫סקרים‬ ‫מערך‬ ‫ולתכנון‬",‫התחבורה‬ ‫משרד‬ ‫מטעם‬,‫פוטנציאליים‬ ‫למשתמשים‬ ‫מיועד‬ ‫והוא‬ ‫בישראל‬ ‫יבשתית‬ ‫תחבורה‬ ‫לתכנון‬ ‫בנתונים‬.‫המושקעים‬ ‫המשאבים‬ ‫את‬ ‫לייעל‬ ‫במטרה‬ ‫מתבצע‬ ‫הפרוייקט‬ ‫באי‬‫תחבורה‬ ‫תכנון‬ ‫לצרכיי‬ ‫וכוללני‬ ‫אחיד‬ ‫נתונים‬ ‫בסיס‬ ‫ולפתח‬ ‫תחבורה‬ ‫נתוני‬ ‫סוף‬,‫לכל‬ ‫זמין‬ ‫שיהיה‬ ‫והפוטנציאליים‬ ‫הקיימים‬ ‫המשתמשים‬. ‫וחצי‬ ‫כשנה‬ ‫יימשך‬ ‫הנוכחי‬ ‫הפרוייקט‬.‫בתכנון‬ ‫לתמיכה‬ ‫ארצי‬ ‫סקרים‬ ‫מערך‬ ‫יוגדר‬ ‫הפרוייקט‬ ‫בסוף‬ ‫תחבורה‬,‫ארצי‬ ‫נסיעה‬ ‫הרגלי‬ ‫סקר‬ ‫כגון‬ ‫סקרים‬ ‫לרבות‬,‫עד‬ ‫שנערך‬‫שנים‬ ‫לעשר‬ ‫אחת‬ ‫כה‬. ‫תחבורה‬ ‫בתכנון‬ ‫ישיר‬ ‫באופן‬ ‫עוסק‬ ‫אינו‬ ‫שארגונכם‬ ‫לנו‬ ‫שידוע‬ ‫הגם‬,‫השקה‬ ‫בפעילותכם‬ ‫וקיימת‬ ‫ייתכן‬ ‫התחבורה‬ ‫לתחום‬,‫במאגרי‬ ‫והן‬ ‫חיצוניים‬ ‫בגורמים‬ ‫שמקורם‬ ‫תחבורתיים‬ ‫בנתונים‬ ‫שימוש‬ ‫של‬ ‫ברמה‬ ‫הן‬ ‫שברשותכם‬ ‫תחבורתיים‬ ‫לא‬ ‫נתונים‬,‫תחבורה‬ ‫תכנון‬ ‫לגורמי‬ ‫לסייע‬ ‫היכולים‬.‫ב‬‫ייבדק‬ ‫זו‬ ‫מסגרת‬: ‫א‬.‫שונות‬ ‫ברמות‬ ‫התחבורה‬ ‫בתכנון‬ ‫התומכים‬ ‫נתונים‬ ‫מתחזק‬ ‫או‬ ‫אוסף‬ ‫ארגונכם‬ ‫האם‬,‫על‬ ‫נאספים‬ ‫אשר‬ ‫יזום‬ ‫באופן‬ ‫ידיכם‬)‫שונים‬ ‫בתחומים‬ ‫פנימיים‬ ‫סקרים‬ ‫באמצעות‬ ‫למשל‬)‫קרקע‬ ‫שימושי‬,‫תעסוקה‬, ‫דמוגרפי‬ ‫פיזור‬,‫פעילויות‬ ‫פיזור‬(‫תחבורתיים‬ ‫בהיבטים‬ ‫גם‬ ‫הנוגעים‬( ‫ב‬.‫ארגונכם‬ ‫האם‬‫אחרים‬ ‫מגורמים‬ ‫נתונים‬ ‫מקבל‬)‫מהלמ‬ ‫למשל‬"‫ס‬,‫מקומיות‬ ‫רשויות‬,‫משרדים‬ ‫ואחרים‬ ‫ממשלתיים‬.( ‫ארגונכם‬ ‫צרכי‬ ‫את‬ ‫לבחון‬ ‫היא‬ ‫השאלון‬ ‫מטרת‬,‫לרשותכם‬ ‫העומד‬ ‫הנתונים‬ ‫מערך‬ ‫של‬ ‫סקירה‬ ‫ידי‬ ‫על‬. ‫חלקים‬ ‫חמשה‬ ‫כולל‬ ‫השאלון‬: ‫א‬.‫כללי‬ ‫ב‬.‫התחבורה‬ ‫לתחום‬ ‫הארגון‬ ‫נגיעת‬ ‫ג‬.‫תחבורתיים‬ ‫בנתונים‬ ‫שימוש‬‫לארגון‬ ‫חיצוניים‬ ‫ד‬.‫בארגון‬ ‫סקרים‬ ‫ביצוע‬ ‫או‬ ‫אחרים‬ ‫נתונים‬ ‫של‬ ‫אחזקה‬ ‫ה‬.‫הנתונים‬ ‫איסוף‬ ‫לגבי‬ ‫הערכה‬ ‫פתוחות‬ ‫שאלות‬ ‫ויכלול‬ ‫ראיון‬ ‫באמצעות‬ ‫יתבצע‬ ‫הסקר‬.‫כ‬ ‫יימשך‬ ‫הסקר‬-60‫דקות‬.‫שאלות‬ ‫לך‬ ‫ויש‬ ‫במידה‬ ‫השתדל‬ ‫אנא‬ ‫הערות‬ ‫או‬/‫הראיון‬ ‫לסוף‬ ‫אותם‬ ‫לרכז‬ ‫י‬.‫ה‬ ‫מאופיינים‬ ‫בו‬ ‫משאלון‬ ‫בנוי‬ ‫הסקר‬‫שפורטו‬ ‫נתונים‬ ‫א‬ ‫בסעיפים‬'‫ו‬-‫ב‬'‫נלווים‬ ‫ומטפסים‬ ‫מעלה‬ ‫המוזכרים‬)1‫א‬,'1‫ב‬,'2‫א‬,'2‫ב‬'(‫ומאגר‬ ‫סקר‬ ‫כל‬ ‫המפרטים‬ ‫נתונים‬.‫הראיון‬ ‫לאחר‬ ‫בארגונכם‬ ‫למילוי‬ ‫יישארו‬ ‫אלו‬ ‫טפסים‬. ‫עת‬ ‫בכל‬ ‫נוספות‬ ‫הערות‬ ‫לשמוע‬ ‫נשמח‬ ‫אנו‬.‫הפרוייקט‬ ‫על‬ ‫עדכונים‬,‫שונים‬ ‫למקורות‬ ‫הפניות‬ ‫כולל‬ ‫באינטרנט‬,‫לקב‬ ‫ניתן‬‫באתר‬ ‫ל‬:1787=is_survey&wikiid=cfm?doc.page/com.seedwiki.www://http ‫הפעולה‬ ‫שיתוף‬ ‫על‬ ‫תודה‬!
  • 163.
    95 ‫א‬ ‫חלק‬'-‫כללי‬ 1.‫תאריך‬______________________ 2.‫המראיין‬ ‫שם‬__________________ 3.‫הנסקר‬‫הארגון‬ ‫שם‬______________ 4.‫המשיב‬ ‫שם‬___________________‫תפקיד‬________________‫טלפון‬________ 5.‫ארגונכם‬ ‫של‬ ‫האחריות‬ ‫תחומי‬ ‫מהם‬? _________________________________________________________ _________________________________________________________ 6.‫הארגון‬ ‫עבודת‬ ‫מהות‬ ‫מהי‬?)‫אחת‬ ‫מתשובה‬ ‫יותר‬ ‫למלא‬ ‫ניתן‬:( ‫קב‬‫מדיניות‬ ‫יעת‬/‫תכנון‬/‫נתונים‬ ‫איסוף‬/‫שירות‬ ‫מערכות‬ ‫תפעול‬/‫ייצור‬ ‫מערכות‬ ‫תפעול‬/‫שיווק‬/‫ניתוחים‬ ‫גיאוגרפיים‬/‫נדל‬ ‫שטחי‬ ‫איתור‬"‫ן‬/‫אחר‬_________________________________________ ____________________________________________________________________ ____________________________________________________________________ ‫ב‬ ‫חלק‬'–‫התחבורה‬ ‫לתחום‬ ‫הארגון‬ ‫נגיעת‬ 1.‫היבשתית‬ ‫התחבורה‬ ‫לתחום‬ ‫נוגעים‬ ‫הארגון‬ ‫מעיסוקי‬ ‫חלק‬ ‫האם‬?‫כן‬/‫לא‬.‫פרט‬ ‫כן‬ ‫אם‬._______ ____________________________________________________________________ ____________________________________________________________________ 2.‫לצרכים‬ ‫האם‬‫תחבורתיים‬ ‫סקרים‬ ‫או‬ ‫נתונים‬ ‫במאגרי‬ ‫משתמשים‬ ‫אתם‬ ‫אלה‬? ____________________________________________________________________ ____________________________________________________________________ ____________________________________________________________________
  • 164.
    96 ‫ג‬ ‫חלק‬'–‫לארגון‬ ‫חיצוניים‬‫תחבורתיים‬ ‫בנתונים‬ ‫שימוש‬ ‫והפעילויות‬ ‫התחבורה‬ ‫מערכת‬ ‫אודות‬ ‫רבים‬ ‫נתונים‬ ‫נאספים‬ ‫בישראל‬ ‫תחבורה‬ ‫תכנון‬ ‫עבודת‬ ‫במסגרת‬ ‫בכלל‬ ‫זה‬ ‫בתחום‬.‫האפשרית‬ ‫וההשקה‬ ‫ארגונכם‬ ‫של‬ ‫השונות‬ ‫לפעילויות‬ ‫בהתאם‬‫התחבורה‬ ‫תחום‬ ‫עם‬,‫הננו‬ ‫אלה‬ ‫נתונים‬ ‫של‬ ‫לקיומם‬ ‫מודעים‬ ‫הנכם‬ ‫האם‬ ‫לדעת‬ ‫מעונינים‬,‫להיות‬ ‫יכול‬ ‫והאם‬ ‫בהם‬ ‫השתמשתם‬ ‫האם‬ ‫בעתיד‬ ‫שכאלו‬ ‫בנתונים‬ ‫עניין‬ ‫לכם‬. ‫משתמשים‬ ‫הנכם‬ ‫בהם‬ ‫חיצוניים‬ ‫לנתונים‬ ‫בהתאם‬ ‫למלא‬ ‫יש‬ ‫אותה‬ ‫טבלה‬ ‫ניתנת‬ ‫בהמשך‬.‫אלה‬ ‫נתונים‬ ‫תחבורתיים‬ ‫להיות‬ ‫יכולים‬"‫טהורים‬"‫בהתאם‬‫שבהמשך‬ ‫לרשימה‬,‫אחרים‬ ‫נתונים‬ ‫או‬)‫לא‬-‫תחבורתיים‬( ‫תחבורה‬ ‫בתכנון‬ ‫לסייע‬ ‫היכולים‬. ‫ג‬1.‫חיצוניים‬ ‫ממקורות‬ ‫קיימים‬ ‫נתונים‬ ‫איסוף‬ ‫השונות‬ ‫לקטגוריות‬ ‫בהתאם‬ ‫תחבורתיים‬ ‫נתונים‬ ‫של‬ ‫אפשריים‬ ‫סוגים‬ ‫להלן‬.‫נתון‬ ‫כל‬ ‫לגבי‬ ‫בטבלה‬ ‫ציין‬ ‫לו‬ ‫המתאימים‬ ‫הסקרים‬ ‫סוגי‬ ‫את‬ ‫תחבורתי‬. ‫ו‬ ‫חברתיים‬ ‫נתונים‬‫גיאו‬-‫כלכליים‬ ‫והדיור‬ ‫האוכלוסין‬ ‫מפקד‬1995 ‫דמוגרפיים‬ ‫נתונים‬ ‫קרקע‬ ‫שימושי‬ ‫נתוני‬ ‫והכנסה‬ ‫תעסוקה‬ ‫נתוני‬ ‫ובכלכלה‬ ‫במשק‬ ‫מגמות‬ ‫נהיגה‬ ‫רשיונות‬ ‫נתוני‬ ‫אחרות‬ ‫תחזיות‬ ‫לתחבורה‬ ‫הביקוש‬ ‫דפוסי‬ ‫על‬ ‫נתונים‬ ‫הארצי‬ ‫נסיעה‬ ‫הרגלי‬ ‫סקר‬1996/7 ‫מקומיים‬ ‫נסיעה‬ ‫הרגלי‬ ‫סקר‬ ‫עבודה‬ ‫במקומות‬ ‫סקר‬/‫לימוד‬‫ים‬ ‫בתח‬ ‫נוסעים‬ ‫סקר‬"‫צ‬ ‫מוצא‬ ‫סקר‬-‫יעד‬ ‫חניה‬ ‫סקר‬ ‫מבקרים‬ ‫סקר‬ ‫ומשלוחים‬ ‫מטענים‬ ‫סקר‬ ‫תפוסה‬ ‫סקרי‬ ‫והשקעות‬ ‫עלויות‬ ‫על‬ ‫נתונים‬ ‫מתקנים‬ ‫הקמת‬ ‫עלויות‬)‫כבישים‬,‫גשרים‬,‫מחלפים‬( ‫תפעול‬ ‫עלויות‬ ‫חנייה‬ ‫תעריפי‬ ‫תח‬ ‫תעריפי‬"‫צ‬ ‫וסובסידיות‬ ‫ממשלתיות‬ ‫הוצאות‬ ‫התחבורה‬ ‫מערכת‬ ‫של‬ ‫היצע‬ ‫נתוני‬)‫רשתות‬( ‫מצ‬‫דרכים‬ ‫אי‬ ‫ברזל‬ ‫מסילות‬ ‫מצאי‬ ‫חניה‬ ‫מצאי‬ ‫תמרורים‬ ‫סקר‬ ‫תח‬ ‫מסלולי‬ ‫מצאי‬"‫צ‬ ‫תח‬ ‫מתקני‬ ‫מצאי‬"‫צ‬/‫אמצעי‬ ‫בין‬ ‫רקע‬ ‫ותכניות‬ ‫גיאוגרפי‬ ‫מידע‬ ‫מאגר‬)GIS( ‫גיאוגרפי‬ ‫מידע‬ ‫מערכת‬)GIS( ‫תמ‬"‫אות‬ ‫תמ‬"‫מים‬ ‫ומתאר‬ ‫אב‬ ‫תוכניות‬ ‫התחבורה‬ ‫מערכת‬ ‫של‬ ‫וביצועיים‬ ‫תפעוליים‬ ‫נתונים‬ ‫תנועה‬ ‫ספירת‬ ‫נוסעים‬ ‫ספירות‬ ‫נסיעה‬ ‫זמן‬ ‫סקרי‬ ‫דרכים‬ ‫תאונות‬ ‫סביבה‬ ‫איכות‬ ‫סקרי‬)‫ורעש‬ ‫אוויר‬ ‫זיהום‬( ‫הרכב‬ ‫ציי‬ ‫על‬ ‫נתונים‬ ‫רכב‬ ‫כלי‬ ‫מצבת‬,‫רכישה‬ ‫עלויות‬ ‫ובעלות‬ ‫גיל‬ ‫על‬ ‫נתונים‬
  • 165.
    97 ‫בקשר‬ ‫הערות‬ ‫לשימוש‬‫זה‬ ‫בסקר‬ ‫בארגון‬‫קיים‬ ‫לא‬ ‫יש‬/‫עניין‬ ‫אין‬ ‫להכיר‬‫ו‬ ‫מקור‬ ‫הנתונים‬ ‫הסקר‬ ‫שם‬ ‫הנתונים‬ ‫סוג‬ ‫התחבורתיים‬
  • 166.
    98 ‫ג‬2.‫חיצוניים‬ ‫ממקורות‬ ‫פוטנציאליים‬‫נתונים‬ ‫איסוף‬ ‫הקודמות‬ ‫לרשימות‬ ‫מעבר‬ ‫נוספים‬ ‫נתונים‬ ‫להשיג‬ ‫ותוכל‬ ‫במידה‬,‫ת‬ ‫צרכים‬ ‫ולאילו‬ ‫נתונים‬ ‫אילו‬‫זדקק‬?‫מלא‬ ‫הבאה‬ ‫הטבלה‬ ‫את‬: ‫הנדרש‬ ‫העיבוד‬ ‫סוג‬ ‫הפעילות‬)‫בנתונים‬ ‫הצורך‬ ‫מטרת‬( ‫התחבורתיים‬ ‫הנתונים‬ ‫סוג‬ ‫הנדרשים‬ ‫ד‬ ‫חלק‬'–‫בארגון‬ ‫סקרים‬ ‫ביצוע‬ ‫או‬ ‫אחרים‬ ‫נתונים‬ ‫של‬ ‫אחזקה‬ ‫ד‬1.‫קיימים‬ ‫נתונים‬ ‫של‬ ‫אחזקה‬ ‫מידע‬ ‫מאגר‬ ‫ואחזקת‬ ‫באיסוף‬ ‫עוסק‬ ‫הארגון‬ ‫האם‬?‫פ‬ ‫כן‬ ‫אם‬‫מידע‬ ‫מאגר‬ ‫סוג‬ ‫כל‬ ‫לגבי‬ ‫רט‬: ‫הסקר‬ ‫שם‬ ‫התחבורתיים‬ ‫הנתונים‬ ‫סוג‬
  • 167.
    99 ‫ד‬2.‫בעתיד‬ ‫נתונים‬ ‫איסוף‬ ‫הנדרש‬‫העיבוד‬ ‫סוג‬ ‫הפעילות‬)‫בנתונים‬ ‫הצורך‬ ‫מטרת‬( ‫התחבורתיים‬ ‫הנתונים‬ ‫סוג‬ ‫הנדרשים‬ ‫ה‬ ‫חלק‬'-‫הנתונים‬ ‫איסוף‬ ‫לגבי‬ ‫הערכה‬ 1.‫בנתונ‬ ‫העיקריות‬ ‫הבעיות‬ ‫מה‬‫כיום‬ ‫לרשותך‬ ‫העומדים‬ ‫ים‬?______________________________ _______________________________________________________________________ _______________________________________________________________________ _______________________________________________________________________ 2.‫אחרים‬ ‫משתמשים‬ ‫לדעתך‬ ‫קיימים‬ ‫האם‬/‫במסגרת‬ ‫מגע‬ ‫לך‬ ‫יש‬ ‫אתם‬ ‫התחבורתיים‬ ‫לנתונים‬ ‫נוספים‬ ‫פעילותך‬?________________________________________________________________ _______________________________________________________________________ _______________________________________________________________________ 3.‫תחבורה‬ ‫לנתוני‬ ‫לאומי‬ ‫מידע‬ ‫מאגר‬ ‫בהכנת‬ ‫התחבורה‬ ‫משרד‬ ‫עם‬ ‫פעולה‬ ‫לשתף‬ ‫מעוניין‬ ‫היית‬ ‫האם‬?‫ו‬/‫או‬ ‫שכזה‬ ‫מאגר‬ ‫עם‬ ‫קשר‬ ‫על‬ ‫לשמור‬?________________________________________________ _______________________________________________________________________ _______________________________________________________________________ 4.‫יש‬ ‫האם‬‫התחבורה‬ ‫משרד‬ ‫ליוזמת‬ ‫בקשר‬ ‫נוספות‬ ‫הערות‬ ‫לך‬?___________________________ _______________________________________________________________________
  • 168.
    100 ‫נספח‬‫ג‬'-‫בסקר‬ ‫להשתתפות‬ ‫פנייה‬‫מכתב‬ ‫תאריך‬ ‫לכבוד‬ ‫רב‬ ‫שלום‬, ‫הנדון‬:‫בישראל‬ ‫תחבורה‬ ‫לתכנון‬ ‫וסקרים‬ ‫נתונים‬ ‫מערך‬ ‫תכנון‬ ‫פרוייקט‬ ‫לדרך‬ ‫יוצא‬ ‫אלה‬ ‫בימים‬"‫בישראל‬ ‫תחבורה‬ ‫תכנון‬ ‫עבודות‬ ‫לצורך‬ ‫הנדרשים‬ ‫הנתונים‬ ‫הגדרת‬ ‫ס‬ ‫מערך‬ ‫ולתכנון‬‫לאיסופם‬ ‫קרים‬." ‫תחבורה‬ ‫בתכנון‬ ‫העוסקים‬ ‫הגופים‬ ‫כל‬ ‫בין‬ ‫תיאום‬ ‫ליצור‬ ‫הפרויקט‬ ‫מטרת‬,‫בנתונים‬ ‫ושימוש‬ ‫לאיסוף‬ ‫בנוגע‬ ‫לתכנון‬,‫נסיעה‬ ‫הרגלי‬ ‫סקרי‬ ‫כגון‬ ‫מיוחדים‬ ‫סקרים‬ ‫תכנון‬ ‫לרבות‬.‫בסיסי‬ ‫כל‬ ‫על‬ ‫השלכה‬ ‫תהיה‬ ‫זו‬ ‫לעבודה‬ ‫הקרוב‬ ‫בעשור‬ ‫בישראל‬ ‫התחבורה‬ ‫לתכנון‬ ‫הנתונים‬. ‫מונחת‬ ‫העבודה‬‫הגב‬ ‫ברשות‬ ‫היגוי‬ ‫ועדת‬ ‫ידי‬ ‫על‬'‫אמיר‬ ‫רותי‬.‫גלית‬ ‫פרלשטיין‬ ‫חברת‬)PGL(‫המכון‬ ‫בשיתוף‬ ‫ומחו‬ ‫מישראל‬ ‫מומחים‬ ‫ובסיוע‬ ‫בטכניון‬ ‫התחבורה‬ ‫לחקר‬"‫העבודה‬ ‫את‬ ‫להכין‬ ‫נבחרו‬ ‫ל‬. ‫תחבורה‬ ‫לתכנון‬ ‫בנתונים‬ ‫משתמשים‬ ‫סקר‬ ‫כולל‬ ‫העבודה‬ ‫של‬ ‫הראשון‬ ‫השלב‬,‫בסיסי‬ ‫את‬ ‫לבחון‬ ‫שמטרתו‬ ‫הקיימים‬ ‫הנתונים‬,‫צרכ‬‫המשתמשים‬ ‫י‬,‫האיסוף‬ ‫שיטות‬,‫בבסיסי‬ ‫החסרים‬ ‫והנתונים‬ ‫האיסוף‬ ‫תדירות‬ ‫הקיימים‬ ‫הנתונים‬. ‫בארגונכם‬ ‫הקשורים‬ ‫שונים‬ ‫לנושאים‬ ‫שיתייחס‬ ‫שאלון‬ ‫אליכם‬ ‫ישלח‬ ‫הקרובים‬ ‫בימים‬,‫הנתונים‬ ‫בסיסי‬ ‫זה‬ ‫בתחום‬ ‫וצורכיכם‬ ‫שברשותכם‬.‫נציגי‬ ‫אליכם‬ ‫יתקשרו‬ ‫מכן‬ ‫לאחר‬PGL‫הראיון‬ ‫לביצוע‬ ‫מועד‬ ‫לתאום‬. ‫ש‬‫הפרוייקט‬ ‫להצלחת‬ ‫חיוני‬ ‫שלכם‬ ‫הפעולה‬ ‫יתוף‬. ‫בברכה‬, ‫לנגר‬ ‫אלכס‬ ‫העתקים‬: ‫אינג‬'‫רונן‬ ‫ישעיהו‬,‫תחבורתי‬ ‫תכנון‬ ‫אגף‬ ‫מנהל‬,‫יבשה‬ ‫מנהל‬ ‫אמיר‬ ‫רותי‬,‫ציבורית‬ ‫תחבורה‬ ‫אגף‬ ‫מנהלת‬,‫איילון‬ ‫נתיבי‬ ‫חברת‬