A Static Slicing Tool for Sequential Java Programs



                         A Thesis
              Submitted For the Degree of
             Master of Science (Engineering)
             in the Faculty of Engineering




                             by

                    Arvind Devaraj




              Computer Science and Automation
                 Indian Institute of Science
                  BANGALORE – 560 012

                        March 2007
i
Abstract

A program slice consists of a subset of the statements of a program that can potentially
affect values computed at some point of interest. Such a point of interest along with a set
of variables is called a slicing criterion. Slicing tools are useful for several applications,
such as program understanding, testing, program integration, and so forth. Slicing object
oriented programs has some special problems, that need to be addressed due to features
like inheritance, polymorphism and dynamic binding. Alias analysis is important for
precision of slices. In this thesis we implement a slicing tool for sequential Java programs
in the SOOT framework. SOOT is a front-end for Java developed at McGill University
and it provides several forms of intermediate code. We have integrated the slicer into
the framework. We also propose an improved technique for intraprocedural points-to
analysis. We have implemented this technique and compare the results of the analysis
with those for a flow-insensitive scheme in SOOT. Performance results of the slicer are
reported for several benchmarks.




                                              ii
Contents

Abstract                                                                                                                 ii

1 Introduction                                                                                                           1
  1.1 Slicing . . . . . . . . . . . . . . . . . . . . . . . . . . . . . . . . . . . . .                                  1
  1.2 The SOOT Framework . . . . . . . . . . . . . . . . . . . . . . . . . . . .                                         5
  1.3 Contributions of the thesis . . . . . . . . . . . . . . . . . . . . . . . . . .                                    5

2 Slicing                                                                                                                 7
  2.1 Intraprocedural Slicing using PDG . . . . . . . . . . . . . . .                            .   .   .   .   .   .    7
       2.1.1 Program Dependence Graph . . . . . . . . . . . . . . .                              .   .   .   .   .   .    8
       2.1.2 Slicing using the Program Dependence Graph . . . . .                                .   .   .   .   .   .    8
       2.1.3 Construction of the Data Dependence Graph . . . . . .                               .   .   .   .   .   .    9
       2.1.4 Control Dependence Graph . . . . . . . . . . . . . . .                              .   .   .   .   .   .   11
       2.1.5 Slicing in presence of unstructured control flow . . . . .                           .   .   .   .   .   .   14
       2.1.6 Reconstructing CFG from the sliced PDG . . . . . . .                                .   .   .   .   .   .   17
  2.2 Interprocedural Slicing using SDG . . . . . . . . . . . . . . . .                          .   .   .   .   .   .   18
       2.2.1 System Dependence Graph . . . . . . . . . . . . . . . .                             .   .   .   .   .   .   18
       2.2.2 Calling context problem . . . . . . . . . . . . . . . . .                           .   .   .   .   .   .   20
       2.2.3 Computing Summary Edges . . . . . . . . . . . . . . .                               .   .   .   .   .   .   21
       2.2.4 The Two Phase Slicing Algorithm . . . . . . . . . . .                               .   .   .   .   .   .   21
       2.2.5 Handling Shared Variables . . . . . . . . . . . . . . . .                           .   .   .   .   .   .   23
  2.3 Slicing Object Oriented Programs . . . . . . . . . . . . . . . .                           .   .   .   .   .   .   26
       2.3.1 Dependence Graph for Object Oriented Programs . . .                                 .   .   .   .   .   .   26
       2.3.2 Handling Inheritance . . . . . . . . . . . . . . . . . . .                          .   .   .   .   .   .   31
       2.3.3 Handling Polymorphism . . . . . . . . . . . . . . . . .                             .   .   .   .   .   .   34
       2.3.4 Case Study - Elevator Class and its Dependence Graph                                .   .   .   .   .   .   35

3 Points to Analysis                                                                                                     38
  3.1 Need for Points to Analysis . . . . . . . . .      .   .   .   .   .   .   .   .   .   .   .   .   .   .   .   .   38
  3.2 Pointer Analysis using Constraints . . . . .       .   .   .   .   .   .   .   .   .   .   .   .   .   .   .   .   39
  3.3 Dimensions of Precision . . . . . . . . . . .      .   .   .   .   .   .   .   .   .   .   .   .   .   .   .   .   41
  3.4 Andersen’s Algorithm for C . . . . . . . . .       .   .   .   .   .   .   .   .   .   .   .   .   .   .   .   .   44
  3.5 Andersen’s Algorithm for Java . . . . . . . .      .   .   .   .   .   .   .   .   .   .   .   .   .   .   .   .   45
      3.5.1 Model for references and heap objects        .   .   .   .   .   .   .   .   .   .   .   .   .   .   .   .   45


                                             iii
CONTENTS                                                                                                                iv



       3.5.2 Computation of points to sets in SPARK .                   . . . .         .   .   .   .   .   .   .   .   47
   3.6 CallGraph Construction . . . . . . . . . . . . . . .             . . . .         .   .   .   .   .   .   .   .   48
       3.6.1 Handling Virtual Methods . . . . . . . . . .               . . . .         .   .   .   .   .   .   .   .   49
   3.7 Improvements to Points to Analysis . . . . . . . . .             . . . .         .   .   .   .   .   .   .   .   50
   3.8 Improving Flow Sensitivity . . . . . . . . . . . . . .           . . . .         .   .   .   .   .   .   .   .   51
       3.8.1 Computing Valid Subgraph at each Program                   Point           .   .   .   .   .   .   .   .   53
       3.8.2 Computation of Access Expressions . . . .                  . . . .         .   .   .   .   .   .   .   .   55
       3.8.3 Checking for Satisfiability . . . . . . . . . .             . . . .         .   .   .   .   .   .   .   .   60

4 Implementation and Experimental Results                                                                               62
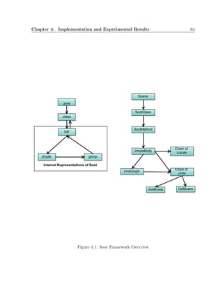
  4.1 Soot-A bytecode analysis framework . . . .        .   .   .   .   .   .   .   .   .   .   .   .   .   .   .   .   62
  4.2 Steps in performing slicing in Soot . . . . .     .   .   .   .   .   .   .   .   .   .   .   .   .   .   .   .   65
  4.3 Points to Analysis and Call Graph . . . . .       .   .   .   .   .   .   .   .   .   .   .   .   .   .   .   .   65
  4.4 Computing Required Classes . . . . . . . . .      .   .   .   .   .   .   .   .   .   .   .   .   .   .   .   .   67
  4.5 Side effect computation . . . . . . . . . . . .    .   .   .   .   .   .   .   .   .   .   .   .   .   .   .   .   68
  4.6 Preprocessing . . . . . . . . . . . . . . . . .   .   .   .   .   .   .   .   .   .   .   .   .   .   .   .   .   69
  4.7 Computing the Class Dependence Graph . .          .   .   .   .   .   .   .   .   .   .   .   .   .   .   .   .   70
  4.8 Experimental Results . . . . . . . . . . . . .    .   .   .   .   .   .   .   .   .   .   .   .   .   .   .   .   71

5 Conclusion and Future Work                                                                                            75

Bibliography                                                                                                            77
List of Tables

 3.1   Constraints for C . . . . . . . . . . . . . . . .   .   .   .   .   .   .   .   .   .   .   .   .   .   .   .   44
 3.2   Constraints for Java . . . . . . . . . . . . . .    .   .   .   .   .   .   .   .   .   .   .   .   .   .   .   47
 3.3   Data flow equations for computing valid edges        .   .   .   .   .   .   .   .   .   .   .   .   .   .   .   53
 3.4   Computation of Valid edges . . . . . . . . . .      .   .   .   .   .   .   .   .   .   .   .   .   .   .   .   54

 4.1   Benchmarks Description . . . . . . . . . . . . . .          .   .   .   .   .   .   .   .   .   .   .   .   .   72
 4.2   Number of Edges in the Class Dependence Graph               .   .   .   .   .   .   .   .   .   .   .   .   .   72
 4.3   Timing Requirements . . . . . . . . . . . . . . .           .   .   .   .   .   .   .   .   .   .   .   .   .   72
 4.4   Program Statistics - Partial Flow Sensitive . . . .         .   .   .   .   .   .   .   .   .   .   .   .   .   73
 4.5   Precision Comparison . . . . . . . . . . . . . . .          .   .   .   .   .   .   .   .   .   .   .   .   .   73




                                           v
List of Figures

 1.1    A program and its slice . . . . . . . . . . . . . . . . . . . . . . . . . . . .                                2

 2.1    A Control Flow Graph . . . . . . . . . . . . . . . . . . . . . . . . . . . .                                   12
 2.2    Post Dominator Tree for the CFG in Figure 2.1 . . . . . . . . . . . . . .                                      12
 2.3    Dominance Frontiers . . . . . . . . . . . . . . . . . . . . . . . . . . . . .                                  13
 2.4    A program and its PDG (taken from [39]) . . . . . . . . . . . . . . . . .                                      15
 2.5    Augmented CFG and PDG for the program in Figure 2.4 (taken from [39])                                          16
 2.6    A program with function calls . . . . . . . . . . . . . . . . . . . . . . . .                                  18
 2.7    System Dependence Graph for an interprocedural program . . . . . . . .                                         19
 2.8    Slicing the System Dependence Graph . . . . . . . . . . . . . . . . . . .                                      24
 2.9    Program . . . . . . . . . . . . . . . . . . . . . . . . . . . . . . . . . . .                                  28
 2.10   The Dependence Graph for the main function (from [67]) . . . . . . . .                                         29
 2.11   The Dependence Graphs for functions C() and D() (from [67]) . . . . .                                          29
 2.12   Interface Dependence Graph (from [58]) . . . . . . . . . . . . . . . . . .                                     33
 2.13   The Elevator program . . . . . . . . . . . . . . . . . . . . . . . . . . . .                                   36
 2.14   Dependence Graph for Elevator program . . . . . . . . . . . . . . . . . .                                      37

 3.1    Need for Points to Analysis . . . . . . . . . .    .   .   .   .   .   .   .   .   .   .   .   .   .   .   .   39
 3.2    Points to Graphs . . . . . . . . . . . . . . . .   .   .   .   .   .   .   .   .   .   .   .   .   .   .   .   40
 3.3    Imprecision due to context insensitive analysis    .   .   .   .   .   .   .   .   .   .   .   .   .   .   .   43
 3.4    Object Flow Graph . . . . . . . . . . . . . . .    .   .   .   .   .   .   .   .   .   .   .   .   .   .   .   53
 3.5    An example program . . . . . . . . . . . . . .     .   .   .   .   .   .   .   .   .   .   .   .   .   .   .   54
 3.6    Access Expressions . . . . . . . . . . . . . . .   .   .   .   .   .   .   .   .   .   .   .   .   .   .   .   54
 3.7    OFG Subgraph . . . . . . . . . . . . . . . . .     .   .   .   .   .   .   .   .   .   .   .   .   .   .   .   56
 3.8    Access Expressions(for a DAG) . . . . . . . .      .   .   .   .   .   .   .   .   .   .   .   .   .   .   .   58
 3.9    Access Expressions (for general graph) . . . .     .   .   .   .   .   .   .   .   .   .   .   .   .   .   .   60
 3.10   Simplified Access Expressions . . . . . . . . .     .   .   .   .   .   .   .   .   .   .   .   .   .   .   .   60
 3.11   Dominator Tree . . . . . . . . . . . . . . . . .   .   .   .   .   .   .   .   .   .   .   .   .   .   .   .   60

 4.1 Soot Framework Overview . . . . . . . . . . . . . . . . . . . . . . . . . .                                       64
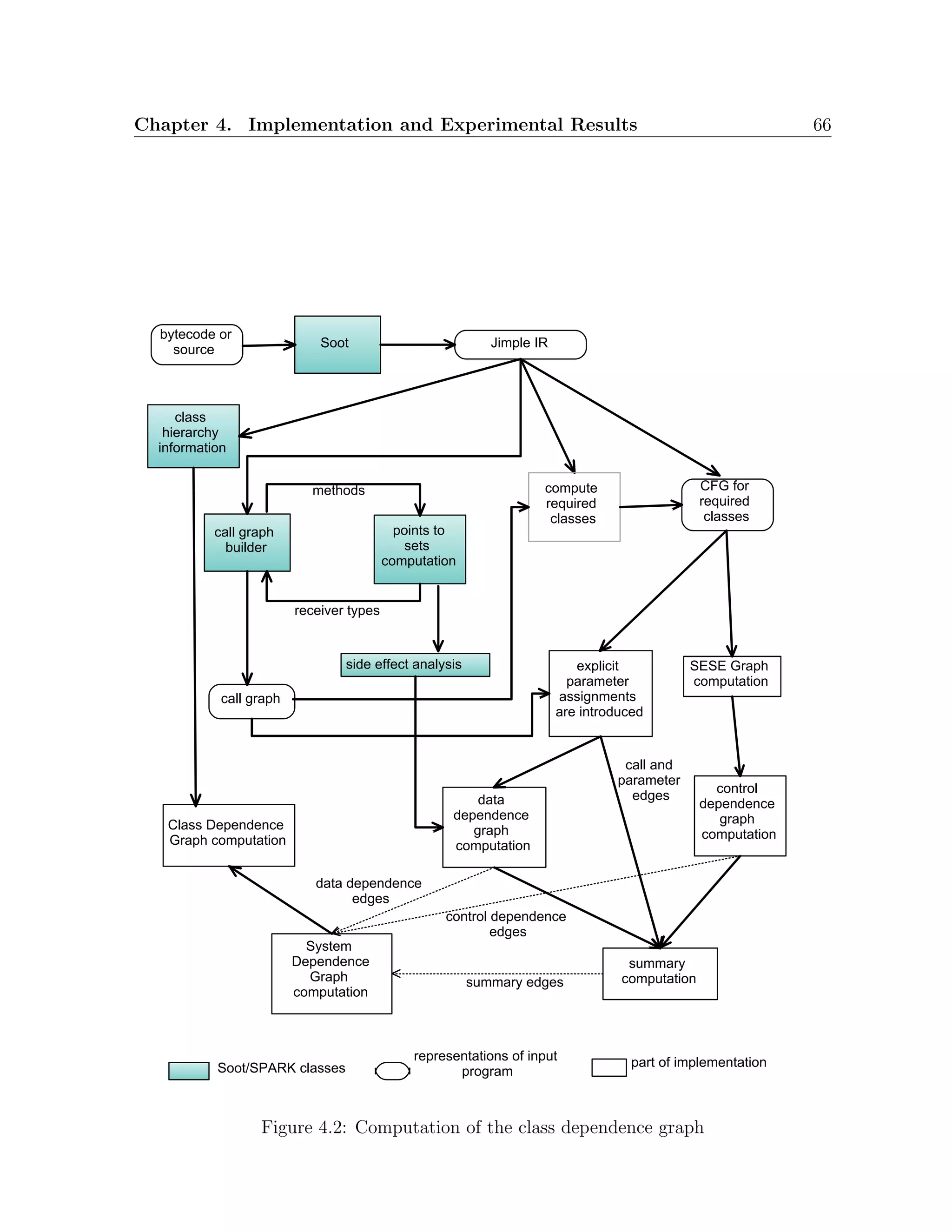
 4.2 Computation of the class dependence graph . . . . . . . . . . . . . . . .                                         66
 4.3 Jimple code and its slice . . . . . . . . . . . . . . . . . . . . . . . . . . .                                   74




                                            vi
Chapter 1

Introduction

1.1     Slicing
A program slice consists of the parts of a program that can potentially affect the value of
variables computed at some point of interest. Such a point is called the slicing criterion
and is specified by a pair (program point,set of variables).The original concept of a
program slice was proposed by Mark Weiser [61]. According to his definition

      A slice s of program p is a subset of the statements of p that retains some
      specified behavior of p. The desired behavior is detailed by means of a slicing
      criterion c. Generally, a slicing criterion c is a set of variables V and a
      program point l. When the slice s is executed, it must always have the same
      values as program p for the variables in V at point l.

   Weiser claimed that a program slice was the abstraction that users had in mind as
they debugged programs. There have been variations in the definitions of program slices
depending on the application in mind. Weiser’s original definition required a slice S of
a program to be an executable subset of the program, whereas another common defini-
tion defines a slice as a subset of statements that directly or indirectly affect the values
computed at the point of interest but are not necessarily an executable segment. Fig-
ure 1.1 shows a program sliced with respect to the slicing criterion ( print(product),

                                            1
Chapter 1. Introduction                                                                 2



 read(n);
 i = 1;                                 read(n);
 sum = 0;                               i = 1;
 product = 1;                           product = 1;
 while (i<=n) {                        while (i<=n) {
    sum = sum + i;
    product = product * i;                   product = product * i;
    i = i + 1;                               i = i + 1;
 }                                       }
 print(sum);
 print(product);                         print(product);



                          Figure 1.1: A program and its slice

product) . Since the transformed program is expected to be much smaller than the
original it is hoped that dependencies between statements in the program will be more
explicit. Surveys on program slicing are presented in [45], [73]. Slicing tools have been
used for several applications, such as program understanding [82], testing [74] [75], pro-
gram integration [78], model checking [79] and so forth.

  1. Program Understanding: Software engineers are assigned to understand a mas-
     sive piece of code and modify parts of them. When modifying a program, we need
     to comprehend a section of the program rather than the whole program. Backward
     and forward slicing can be used to browse the code and understand the interde-
     pendence between various parts of the program.

  2. Testing: In the context of testing, a problem that is often encountered is that of
     finding the set of program statements that are affected by a change in the program.
     This analysis is termed impact analysis. To determine what tests need to be re-run
     to test test a modified statement S, a backward slice on S will get the statements
     that actually influence the behavior of the program.

  3. Debugging: Quite often the statement that is actually responsible for a bug that
     shows up at some program point P is statically far away from P . To reduce the
     search space of possible causes for the error the programmer can use a backward
Chapter 1. Introduction                                                                     3



      slice to eliminate parts of the code that could not have been the cause of the
      problem.

  4. Model Checking: Model checking is a verification technique that performs an
      exhaustive exploration of a program’s state space. Typically the execution of a
      program is simulated and path and states encountered in the simulation are checked
      against correctness specifications phrased as temporal logic formula. The use of
      slicing here is to reduce the size of a program P beginning checked for a property
      by eliminating statements and variables that are irrelevant to the formula.

   There is an essential difference between static and dynamic slices. A static slice
disregards the actual inputs to a program whereas the latter relies on a specific test case
and therefore is in general , more precise.
   When slicing a program P we are concerned with both correctness as well as precision.
For correctness we demand that the slice S produced by the tool is a superset of the
actual slice S(p) for the slicing criterion p. Precision has to do with the size of the slice.
For two correct slices S1 and S2 , S1 is more precise than S2 , if the statements of S1
are a subset of the statements of S2 . Obtaining the most precise slice, is in general not
computable, hence our aim is to compute a correct slice that is as precise as possible.
   The slicing problem can be addressed by viewing it as a reachability problem in a
Program Dependence Graph (PDG) [54]. A PDG is a directed graph with vertices cor-
responding to statements and predicates and edges corresponding to data and control
dependences. For the sequential intraprocedural case, the backward slice with respect
to a node in the PDG is the set of all nodes in the PDG on which this node is tran-
sitively dependent. Thus given the PDG, a simple reachability algorithm on the PDG
will construct the slice. However when considering interprocedural slices, the process
is more complicated as mere reachability will produce imprecise slices. One needs to
track only interprocedural realizable paths, where a realizable path corresponds to legal
call/return pairs where a procedure always returns to the call site where it was invoked.
The structure on which interprocedural slicing is generally implemented is the System
Dependence Graph [63] (SDG). This graph is a collection of graphs corresponding to
Chapter 1. Introduction                                                                  4



PDG’ss for individual procedures augmented with some extra edges that capture the
interaction between them. Slicing of interprocedural programs is described by Horwitz
et.al [63]. They use the SDG to track dependencies in a program and use a two phase
algorithm to ensure that only feasible paths are tracked, that is, those in which procedure
calls are matched with the correct return statements.
   Slicing object oriented programs adds yet another dimension of complexity to the
slicing problem. Object-oriented concepts such as classes, objects, inheritance, poly-
morphism and dynamic binding make representation and analysis techniques used for
imperative programming languages inadequate for object-oriented programs. The Class
Dependence Graph has been introduced by Larsen and Harrold [66], which can represent
class hierarchy, data members and polymorphism. Some more features were added by
Liang and Harrold [67].
   The resolution of aliases is required for the correct computation of data dependencies.
To compute the dependence graph, it is necessary to build a call graph. The computation
of call graph becomes complicated in presence of dynamic binding , i.e. when the target
of a method call depends on the runtime type of a variable. Algorithms like Rapid Type
Analysis (RTA) [26] compute call graphs using type information.
   A key analysis for object oriented languages is alias analysis. The objective here is
to follow an object O from its point of allocation to find out which objects reference
O and which other objects are referenced by the fields of O Resolving aliasing becomes
important for the correct computation of data dependencies in the dependence graph.
The precision of the analysis depends on various factors like flow sensitivity, context
sensitivity and handling of field references. Andersen [64] gives a flow insensitive method
for finding aliases using subset constraints. Lhotak [70] describes the method adapted
for Java programs.
   In this thesis we implement a slicing tool for sequential Java programs and integrate
it into the SOOT framework. We briefly describe the framework and the contributions
of the thesis.
Chapter 1. Introduction                                                                 5



1.2     The SOOT Framework
The SOOT analysis and transformation framework [69] is a Java optimization framework
developed by the Sable Research Group at McGill University and it is intended to be a
robust, easy-to-use research framework. It has been used extensively for program analy-
sis, instrumentation, and optimization. It provides several forms of intermediate code for
analyzing and optimizing Java bytecode. Jimple is a typed three address representation,
which we have used in our implementation.
   Our objective is to implement a slicing tool within the Soot framework [69] and make
it publicly available. At the time this work was begun there was no publicly available
slicing infrastructure for Java. The Indus [81] project addresses the slicing problem for
Java programs and source code has been made available in February 2007.



1.3     Contributions of the thesis
The following are the contributions of this thesis:

  1. We have implemented the routines for creating the program dependence graphs
      and the class dependence graph for an input Java program that is represented in
      the form of Jimple intermediate code.

  2. We have integrated a slicer into the framework. For inter-procedural slicing we
      have implemented the two-phase slicing algorithm of [63].

  3. We propose an improved technique for intraprocedural points-to analysis. This uses
      path expressions to track paths that encode valid points-to information. A simple
      data-flow analysis formulation collects valid edges, i.e. those that are added to
      the object flow graph. Reachability queries are handled in a reasonable amount of
      time. We have implemented this technique and compare the results of the analysis
      with those for a flow-insensitive scheme in SOOT.

  4. The slicing tool has been run on several benchmarks and we report on times taken
Chapter 1. Introduction                                                                     6



    to build the class dependence graph, its size, slice sizes for some given slicing criteria
    and slicing times.
Chapter 2

Slicing

In this chapter, we discuss techniques for slicing a program and in particular issues that
arise when slicing object oriented programs. The first part of the chapter describes the
Program Dependence Graph (PDG), its construction and the algorithm for intraproce-
dural slicing. For slicing programs with function calls, the System Dependence Graph
(SDG) is used. The SDG is a collection of PDGs individual procedures with additional
edges for modeling procedure calls and parameter bindings. The second part of the
chapter describes the construction of SDG and the algorithm for interprocedural slicing.
The third part of the chapter describes dependence graph computation of object ori-
ented programs, which is complicated because objects can be passed as parameters and
methods can be invoked upon objects. Also we need the results of points to analysis to
determine what objects are pointed by each reference variable. Then we describe the ex-
tension of the algorithm for computing the dependence graph in presence of inheritance
and polymorphic function calls.



2.1     Intraprocedural Slicing using PDG
Weiser’s approach [61] to program slicing is based on dataflow equations. In his approach,
the set of relevant variables is iteratively computed till a fixed point is reached. Slicing
via graph reachability was introduced by Ottenstein [54]. In this approach a dependence


                                            7
Chapter 2. Slicing                                                                  8



graph of the program is constructed and the problem of slicing reduces to computing
reachability on the dependence graph. We adopt this in our implementation.


2.1.1    Program Dependence Graph

A program dependence graph (PDG) represents the data and control dependencies in
the program. Nodes of PDG represent statements and predicates in a source program,
and its edges denote dependence relations. The PDG can be constructed as follows.

  1. Build the program’s CFG, and use it to compute data and control dependencies:
     Node N is data dependent on node M iff M defines a variable x, N uses x, and
     there is an x-definition-free path in the CFG from M to N . Node N is control
     dependent on node M iff M is a predicate node whose evaluation to true or false
     determines whether N will be executed.

  2. Build the PDG. The nodes of the PDG are almost the same as the nodes of the
     CFG. However, in addition, there is a a special enter node, and a node for each
     predicate. The PDG does not include the CFG’s exit node. The edges of the PDG
     represent the data and control dependencies computed using the CFG.


2.1.2    Slicing using the Program Dependence Graph

To compute the slice from statement (or predicate) S, start from the PDG node that
represents S and follow the data- and control-dependence edges backwards in the PDG.
The components of the slice are all of the nodes reached in this manner.
   The computation of the data dependence graph is described in Section 2.1.3. Com-
puting the control dependence graph is described in Section 2.1.4. Figure 2.4 shows an
example program and its corresponding PDG. Solid lines represent control dependencies
while dashes lines represent data dependencies.
Chapter 2. Slicing                                                                        9



2.1.3     Construction of the Data Dependence Graph

A data dependence graph represents the association between definitions and uses of a
variable. There is an association (d, u) between a definition of variable v at d and a use
of variable v at u iff there is at least one control flow path from d to u with no intervening
definition of v.
   Each node represent a statement. An edge represents a flow dependency between
statements. Though there are many kinds of data dependencies between statements,
only flow dependencies are necessary for the purpose of slicing as only flow dependence
needs to be traced back in order to compute the PDG nodes comprising the slice. Output
and anti dependence edges do not represent true data dependence. Instead they encode
a partial order on program statements, which is necessary to preserve since there is no
explicit control flow relation between PDG nodes. However, PDG slices are normally
mapped back to high-level source code, where control flow is explicitly represented. Thus
there is no need for any such control flow information to be present in the computed
PDG slice.
   Computation of flow dependencies is done by computing the problem of reaching
definitions. The problem of reaching definitions is a classical bitvector problem solvable
by monotone dataflow framework. This associates a program point with the set of
definitions reaching that point. The definitions reaching a program point along with the
use of a variable form flow dependencies.


Dependence in presence of arrays and records

In the presence of composite data types like arrays, records and pointers, the most
conservative method is to assume a definition of a variable to be the definition of the
entire composite object [83]. A definition (or use) of an element of an array can be
considered as definition (or use) of the entire array. For example, consider the statement


                                         a[i] = x
Chapter 2. Slicing                                                                    10



Here the variable a is defined and variables i, x are used. Thus DEF = {a} and
REF = {i, x}. The value of a is used in computing the address of a[i] and thus a must
also be included in the REF set. The correct value for REF is {a, i, x} [45] . This
approach is conservative leading to large slices created due to spurious dependencies.
Our current implementation handles composite data types in this manner, though more
refined methods have been proposed in the literature. Agrawal et.al. [53] propose a
modified algorithm for computing reaching definitions that determines the memory loca-
tions defined and used in statements and computes whether the intersection among those
locations is complete or partial or statically indeterminable. Another method to avoid
spurious dependencies is to use array index tests like GCD tests which can determine
that there is no dependence between two array accesses expressions.


Data dependencies in presence of aliasing

When computing data dependencies the major problem occurs due to presence of aliasing,
Consider the following example. Here there is a data dependency between x.a = ... and ...
= y.a since both x and y point to the object o1. Without alias analysis this dependency
is missed because the syntactic expressions x.a and y.a are different. Thus resolving
aliases is necessary for the correct computation of data dependencies. Also if worst case
assumptions are made for field loads and stores, many spurious dependencies are created.

v o i d fun ( ) {
     obj x , y ;
     x=new o b j ( ) ;   // o1 i s th e o b j e c t c r e a t e d
     y=x ;
     x.a = . . . . ;
      ... = y.a ;
}
Chapter 2. Slicing                                                                    11




   P if(x>y)
  S1     max = x;
     else
  S2     max = y;



2.1.4    Control Dependence Graph

Another kind of dependence between statements arises due to the presence of control
structure.
   For example, in the above code, the execution of S1 is dependent on the predicate
x > y . Thus S1 is said to be control dependent on P. A slice with respect to S1 has to
include P, because the execution of S1 depends on the outcome of the predicate node P.
   Two nodes Y and Z should be identified as having identical control conditions if in
every run of the program node, Y is executed if and only if Z is executed. In Figure
2.1, nodes 2 and 5 are said to be control dependent on the true branch of node 1,
since their execution is dependent conditionally on the outcome of node 1. The original
method for computing control dependence information using postdominators is presented
by Ferrante et.al. [47]. Cytron et.al. [46] gives an improved method for constructing
control dependence information by using dominance frontiers.


Finding control dependence using postdominators relationship

A node X is said to be a postdominator of node Y if all possible paths from Y to the exit
node must pass through X. A node N is said to be control dependent on edge a → b , if

  1. N postdominates b

  2. N does not postdominate a

   In Figure 2.1, to find the nodes that are control dependent on edge 1 → 2, we find
nodes that postdominate node 2 but not node 1. Nodes 2 and 5 are such nodes. So
nodes 2 and 5 are control dependent on the edge 1 → 2.
Chapter 2. Slicing                                                                                      12



     This observation suggests that to find the nodes that are control dependent on the
edge X → Y , we can traverse the postdominator tree and mark all nodes that postdom-
inate Y to be control dependent on Y , we stop when we reach the postdominator of
X.




                              HIJK
                              ONML 1
                             ÐÐ UU
                           ÐÐ          UU                                              HIJK
                                                                                       ONML
                     Ð
                     Ð   ÐÐ              UU                                               7 b
                                           UU                                         ÐÐ     bb
                HIJK
                ONML
                   2 b                       UU                                    ÐÐÐ         bb
                                                                                                 bb
                Ð        bb                    UU                                ÐÐ                bb
               Ð           bb                    UU                            ÐÐ                   b1
             ÐÐ              bb                                              ÐÐ
         Ð
         Ð ÐÐ                    0
                                                    U'                   HIJK
                                                                         ONML
                                                                           5 b         HIJK
                                                                                       ONML
                                                                                          6          HIJK
                                                                                                     ONML
                                                                                                        1
     HIJK
     ONML                     HIJK
                              ONML                 HIJK
                                                   ONML                  Ð     bb
       3 b                         4                   6              ÐÐÐ        bb
           bb                 Ð                                     ÐÐ             bb
             bb              Ð                    × ×             ÐÐ                 bb
               bb          ÐÐ                   ××               Ð                    b1
                         ÐÐ                                    ÐÐ
                 0   Ð Ð                      ××           HIJK
                                                           ONML
                                                             2           HIJK
                                                                         ONML
                                                                           4           HIJK
                                                                                       ONML
                                                                                          3
                HIJK
                ONML
                   5 b                      ××
                         bb               ××
                           bb          ×××
                             bb
                               0     ××
                                     Ó
                              HIJK
                              ONML 7                       Figure 2.2: Post Dominator Tree
                                                           for the CFG in Figure 2.1



             Figure 2.1: A Control Flow Graph



Using Dominance Frontiers to compute Control Dependence

Control dependencies between statements can be computed in an efficient manner us-
ing the dominance frontier information. Cytron et.al. [46] describes the method for
computing dominance frontiers.
     A dominance frontier for vertex vi contains all vertices vj such that vi dominates an
immediate predecessor of vj , but vi does not strictly dominate vj [62]
     DF (vi ) = { vj | (vj ∈ V ) (∃vk ∈ P red(vj )) ((vi dom vk ) ∧ ¬(vi sdom vj )) }
     Informally, the set of nodes lying just outside the dominated region of Y is said to
Chapter 2. Slicing                                                                   13




                                    HIJK
                                    ONML S 
                                     Ö         
                                    Ö              
                                 ÖÖ                    
                                                            
                               ÖÖ                               @
                           ÖÖÖ                                    HIJK
                                                                  ONML
                                                                     Y h
                         Ö
                       ÖÖ                                     {{         hh
                                                                           hh
                     ÖÖ                                     {{               hh
                 ÖÓ Ö                                   }{{{                   3
              ONML
              HIJK
               Z                                 WVUT
                                                 PQRS
                                                   Y g                        PQRS
                                                                              WVUT
                                                                                 Y
                 QQ                                       gg                  z
                    QQ                                      gg              zz
                      QQ                                      gg          zz
                                                                  3    zz
                                                                       }
                        QQ                                     PQRS
                                                               WVUT
                          QQ                                        Y
                             QQ                             uuu
                               QQ                         uu
                                 QQ                  uuu
                                   QQ              uu
                                                uuu
                                      Q%      uu
                                           zuu
                                    HIJK
                                    ONML X




                             Figure 2.3: Dominance Frontiers

be in the dominance frontier of Y. In the example in Figure 2.3, Y dominates nodes
Y’,Y”,Y”’ and X lies just outside the dominated region. So X is said to be in the
dominance frontier of Y.
   Note that if X is in the dominance frontier of Y , then there would be at least two
incoming paths to X of which one contains Y another not does not. If the CFG is
reversed, then we have two outgoing paths from X, one containing Y and another not
containing Y. This is same as the condition for Y to be control dependent on X. Thus
to find control dependence it is enough to find the dominance frontiers on the reverse
control flow graph. Algorithm 1 computes the control dependence information.
Chapter 2. Slicing                                                                      14



Algorithm 1 Algorithm to compute the Control Dependence Graph
 compute dominance frontiers of reversed CFG G i.e.
 for all N in G do
   let RDF (N ) be reverse dominator frontiers of N
   if RDF (N ) is empty then
      N is made control dependent on method entry node
   end if
   for all node P in RDF (N ) do
      for all node S in CFG successor of P do
        if S = N or N postdominates S then
          N is made control dependent on P
        end if
      end for
   end for
 end for


2.1.5     Slicing in presence of unstructured control flow

In the presence of unstructured control flow caused due to jump statements like goto,
break, continue and return, the algorithm for slicing can produce an incorrect slice. While
Java does not have goto statements, break and continue statements cause unstructured
control flow. Consider computing slice with respect to the statement print(prod) in
Figure 2.4. When the slicing algorithm discussed in Section 2.1.2 is applied , the state-
ment break is not included, which is incorrect.
   This was discovered by Choi and Ferrante [38] and by Ball and Horwitz [37] who
present a method to compute a correct slice in presence of unstructured control flow
statements. Their method to correct for such statements is based on the observation
that jumps are similar to predicate nodes in a way - both affect flow of control. Thus
jumps are also made to be sources of control dependence edges. A jump vertex has an
outgoing true edge to the target of the jump, and an outgoing false edge to the statement
that would execute if the jump were a no-op. A jump vertex is considered as a pseudo
predicate since the outgoing false edge is non-executable. The original CFG augmented
with these non-executable edges is called the Augmented Control Flow Graph (ACFG).
   Kumar and Horwitz [39] describe the following algorithm for slicing in presence of
jump statements.
Chapter 2. Slicing                                                                                                   15




                                                               enter
           prod = 1;
           k = 1;                                            prod = 1
           while (k = 10) {
                                                               k=1
             if (MAXINT/k  prod) break;
             prod = prod * k;                           while (k = 10)            T
             k++;                                                F                     if (MAXINT/k  prod)
           }                                                 print(k)
           print(k);                                                                     T                 F
           print(prod);                                     print(prod)            break           prod = prod * k

                                                                 exit                                           k++
                (a) Example Program                                           (b) CFG

                                                    enter

                        prod = 1      k=1      while (k = 10)          print(k)             print(prod)

                                             if (MAXINT/k  prod)
                                     break                                 k++
                                                prod = prod * k


                                                   (c) PDG




              Figure 2.4: A program and its PDG (taken from [39])
Chapter 2. Slicing                                                                                   16




         enter                                                             enter
       prod = 1                                            prod = 1                          print(prod)

         k=1                                                          k=1           print(k)

    while (k = 10)       T                                            while (k = 10)
         F                    if (MAXINT/k  prod)
       print(k)
                      T         T             F                       if (MAXINT/k  prod)
      print(prod)         break         prod = prod * k
                                    F                        break                             k++
         exit                                        k++
                                                                          prod = prod * k


                      (a) ACFG                                   (b) Corresponding APDG




Figure 2.5: Augmented CFG and PDG for the program in Figure 2.4 (taken from [39])
Chapter 2. Slicing                                                                    17



  1. Build the program’s augmented control flow graph described previously. Labels
     are treated as separate statements; i.e., each label is represented in the ACFG by
     a node with one outgoing edge to the statement that it labels.

  2. Build the program’s augmented PDG. Ignore the non-executable ACFG edges when
     computing data-dependence edges; do not ignore them when computing control-
     dependence edges. (This way, the nodes that are executed only because a jump
     is present, as well as those that are not executed but would be if the jump were
     removed, are control dependent on the jump node, and therefore the jump will be
     included in their slices.)

  3. To compute the slice from node S, follow data- and control-dependence edges back-
     wards from S . A label L is included in a slice iff a statement “goto L” is in the
     slice


2.1.6      Reconstructing CFG from the sliced PDG

Reconstructing the CFG from the PDG is described in in [71]. From the CFG and the
PDG slice, a sliced CFG is constructed by walking through all nodes. For each node n,
we execute the following.

  1. If n is a goto statement or return statement, leave it in the slice

  2. If n is a conditional statement , there are three cases

        (a) If n is not in the PDG slice, it can be removed

        (b) If n is in the PDG slice, but one of the branches is not, replace the jump to
             that branch with a jump to the convergence node of the branch (the node
             where two branches reconnect). If that node doesn’t exist , replace the jump
             with a jump to the return statement of the program

        (c) If n is present in the PDG slice and both branches are present leave n in the
             CFG
Chapter 2. Slicing                                                                  18




main() {
    sum=0;
    i=1;
    while(i11)
    {
        sum=add(sum,i);
        i=add(i,1);
    }
    print(sum);
    print(i);
}

int add(int a,int b) {
    result=a+b;
    return result;
}



                      Figure 2.6: A program with function calls

  3. Otherwise check if n is present in the PDG, if not remove it

   We next describe the interprocedural slicing algorithm implemented in this thesis.



2.2     Interprocedural Slicing using SDG

2.2.1    System Dependence Graph

For interprocedural slicing, Horwitz et.al [63] introduce the System Dependence Graph
(SDG). A system-dependence graph is a collection of program-dependence graphs, one
for each procedure, with additional edges for modeling parameter passing. Figure 2.6
shows a program with function calls. Figure 2.7 displays its SDG.
   Each PDG contains an entry node that represents entry to the procedure. To model
procedure calls and parameter passing, an SDG introduces additional nodes and edges.
Accesses to global variables are modeled via additional parameters of the procedure.
They assume parameters are passed by value-result, and introduce additional nodes in
Chapter 2. Slicing                                                                                 19




                                           main



      sum=0              i=1           while(i11)             print(sum)              print(i)




                         call add                                    call add


     a_in=sum                                               a_in=i                       i=r_out
                                    sum=r_out
                     b_in=i
                                                                            b_in=1




                                                enter add




                a=a_in
                                      b=b_in
                                                                                        r_out=result
                                                            result=a+b



                                         control edge                                parameter edge
                                         data edge                                   call edge
                                         summary edge




      Figure 2.7: System Dependence Graph for an interprocedural program
Chapter 2. Slicing                                                                    20



the interprocedural case. The following additional nodes are introduced.

  1. Call-site nodes representing the call sites.

  2. Actual-in and actual-out nodes representing the input and output parameters at
     the call sites. They are control dependent on the call-site node.

  3. Formal-in and formal-out nodes representing the input and output parameters at
     the called procedure. They are control dependent on the procedure’s entry node.

   They also introduce additional edges to link the program dependence graphs together:

  1. Call edges link the call-site nodes with the procedure entry nodes.

  2. Parameter-in edges link the actual-in nodes with the formal-in nodes.

  3. Parameter-out edges link the formal-out nodes with the actual-out nodes


2.2.2    Calling context problem

For computing an intraprocedural slice, a simple reachability algorithm on the PDG is
sufficient. However in interprocedural case, a simple reachability over the SDG doesn’t
work since not all the paths are valid. For example, in Figure 2.7, the path a in = sum →
a = a in → result = a + b → r out = result → i = r out is not valid interprocedurally.
In an interprocedural valid path, a call edge must be matched with its corresponding
return edge.
   To address this problem, Horwitz et.al. [63] introduce the concept of summary edges.
These edges summarize the effect of a procedure call. There is a summary edge between
an actual in and an actual out node of a call site, if there is a dependency between the
corresponding formal in and formal out node of the called procedure. Thus a summary
edge summarizes the effect of a procedure call.
Chapter 2. Slicing                                                                     21



2.2.3    Computing Summary Edges

We describe computation of summary edges in Algorithm 2. The algorithm takes the
given SDG and adds summary edges. P is the set of path edges. Each edge in P of
the form (n, m) encodes the information that there is a realizable path in the SDG from
n to m. The worklist contains path edges that need to be processed. The algorithm
begins by asserting that there is a realizable path from each formal out node to itself.
The set of realizable paths P is extended by traversing backwards through dependence
edges. If during the traversal, a formal in-node is encountered, then we have a realizable
path from formal-in to formal-out node. Therefore a summary edge is added between
the actual in and actual out nodes of the corresponding call sites. Because the insertion
of summary edges makes more paths feasible, this process is continued iteratively, till no
more summary edges can be added. The algorithm for computing summary information
is displayed in Algorithm 2
   Computing the summary edges is equivalent to the functional approach suggested by
Sharir and Pnueli [41].




2.2.4    The Two Phase Slicing Algorithm

Horwitz et.al [63] describe the two phase algorithm. The interprocedural backward slicing
algorithm consists of two phases. The first phase traverses backwards from the node in
the SDG that represents the slicing criterion along all edges except parameter-out edges,
and marks those nodes that are reached. The second phase traverses backwards from all
nodes marked during the first phase along all edges except call and parameter-in edges,
and marks reached nodes. The slice is the union of the marked nodes. Let s be the
slicing criterion in procedure P

  1. Phase 1 identifies vertices that can reach s, and are either in P itself or in a
     procedure that calls P (either directly or transitively). Because parameter out
     edges are not followed, the traversal in Phase 1, does not descend into procedures
Chapter 2. Slicing                                       22




Algorithm 2 Computing Summary Information
 W = ∅, W is the worklist
 P = ∅, P is the set of pathedges
 for all n ∈ N which is a formal out node do
   W = W ∪ (n, n)
   P = P ∪ (n, n)
 end for

 while W = ∅, worklist is not empty do
   remove one element (n,m) from worklist
   if n is a formal in node then
     for all n → n which is a parameter in edge do
        for all m → m which is a parameter out edge do
          if n and m belong to the same call site then
            E = E ∪ n → m add a new summary edge
            for all (m , x) ∈ P do
               P = P ∪ (n , x)
               W = W ∪ (n , x)
            end for
          end if
        end for
     end for
   else
     for all n → n do
        if (n , m) ∈ P then
                   /
          P = P ∪ (n , m)
          W = W ∪ (n , m)
        end if
     end for
   end if
 end while
Chapter 2. Slicing                                                                    23



     called by P. Though the algorithm doesn’t descend into the called procedures, the
     effects of such procedures are not ignored due to the presence of summary edges.

  2. Phase 2 identifies vertices that reach s from procedures (transitively) called by P
     or from procedures called by procedures that (transitively) call P. Because call
     edges and parameter in edges are not followed, the traversal in phase 2 doesn’t
     ascend into calling procedures; the transitive flow dependence edges from actual in
     to actual out vertices make such ascents unnecessary.

   We implemented a variation of the two phase slicing algorithm as described by Krinke
[49]. Figure 2.8 shows the vertices in SDG marked during phase 1 and phase 2, when
the statement print(i) is given as slicing criteria. The first phase traverses backwards
along all edges except the parameter out edge r out = result → i = r out . Thus the
first phase does not descend into the procedure add. In second phase traverses backwards
all edges except the parameter in edges and call edges. Thus in the second phase neither
the edge a in = sum → a = a in nor the edge call add → a = a in is traversed.


2.2.5    Handling Shared Variables

This section deals with handling variables that are shared across procedures. Shared
variables include global variables in imperative languages. Though Java does not have
global variables, instance members of a class can be treated as global variables that are
accessible by the member functions.
   Shared variables are handled by passing them as a additional parameters in every
function. Considering every shared variable as a parameter is a correct but inefficient as
it increases the number of nodes. We can reduce the number of parameters passed by
doing interprocedural analysis and using the GMOD and GREF information [42].

  1. GMOD(P) : The set of variables that might be modified by P itself or by a proce-
     dure (transitively) called from P

  2. GREF(P) : The set of variables that might be referenced by P itself or by a pro-
     cedure (transitively) called from P
Chapter 2. Slicing                                                                                   24




                                             main



      sum=0                i=1           while(i11)             print(sum)              print(i)




                           call add                                    call add


     a_in=sum                                                 a_in=i                       i=r_out
                                      sum=r_out
                      b_in=i
                                                                              b_in=1




                                                  enter add




                  a=a_in
                                        b=b_in
                                                                                          r_out=result
                                                              result=a+b



      marked in phase 1                    control edge                                parameter edge
                                           data edge                                   call edge
      marked in phase 2
                                           summary edge




                  Figure 2.8: Slicing the System Dependence Graph
Chapter 2. Slicing                                              25




Algorithm 3 Two phase slicing algorithm (Krinke’s version)
  input G=(N,E) the given SDG, s ∈ N the slicing criterion
  output S ⊆ N , the slice
  W up = s
  W down = ∅
  First phase
  while W up = ∅ worklist is not empty do
    remove one element n from W up
    for all m → n ∈ E do
       if m ∈ S then
             /
         if m → n is a parameter out edge then
           W down = W down ∪ m
           S =S∪m
         else
           W up = W up ∪ m
           S =S∪m
         end if
       end if
    end for
  end while


  while W down = ∅ worklist not empty do
    remove an element n from the worklist
    for all m → n ∈ E do
      if m ∈ S then
            /
        if m → n is not a parameter in edge or call edge then
           W down = W down ∪ m
           S =S∪m
        end if
      end if
    end for
  end while
Chapter 2. Slicing                                                                     26



   GMOD and GREF sets are used to determine which parameter vertices are included
in procedure dependence graphs . At procedure entry, these nodes are inserted

  1. Formal in for each variable in GM OD(P ) ∪ GREF (P )

  2. Formal out for each variable in GM OD(P )

   Similarly at a call site, the following nodes are inserted

  1. Actual in for each variable in GM OD(P ) ∪ GREF (P )

  2. Actual out for each variable in GM OD(P )



2.3     Slicing Object Oriented Programs
The System Dependence Graph (SDG) is not sufficient to represent all dependencies
for object oriented programs. An efficient graph representation of an object oriented
program should employ a class representation that can be reused in the construction of
other classes and applications that use the class. Section 2.3.1 discuss about dependence
graph representation for object oriented programs. Sections 2.3.2 and 2.3.3 discuss about
inheritance and polymorphism respectively.


2.3.1    Dependence Graph for Object Oriented Programs

The dependencies within a single method are represented using a Method Dependence
Graph (MDG), which is composed of data dependence subgraph and control dependence
subgraph. The MDG has a method entry node which represents the start of a method.
The method entry vertex has a formal in vertex for every formal parameter and a formal
out vertex for each formal parameter that may be modified. Each call site has a call vertex
and a set of actual parameter vertices: an actual-in vertex for each actual parameter at
the call site and an actual-out vertex for each actual parameter that may be modified
by the called procedure. Parameter out edges are added from each formal-out node to
the corresponding actual-out node. The effects of return statements are modeled by
Chapter 2. Slicing                                                                     27



connecting the return statement to its corresponding call vertex using a parameter-out
edge. Summary edges are added from actual in to actual out nodes as described in
Section 2.2.3.
   Larsen and Harrold [66] represent the dependencies in a class using the class de-
pendence graph (ClDG). A ClDG is a collection of MDGs constructed for individual
methods in the program. In addition it contains a class entry vertex that is connected to
the method entry vertex for each method in the class by a class member edge. Class entry
vertices and class member edges let us track dependencies that arise due to interaction
among classes.
   In presence of multiple classes, additional dependence edges are required to record
the interaction between classes. For example, when a class C1 creates an object of class
C2, there is an implicit call to C2’s constructor. When there is a call site in method m1
of class C1 to method m2 of class C2 , there is a call dependence edge from the call site
in m1 to method start vertex of m2 . Parameter in edges are added from actual in to the
corresponding formal in node and parameter out edges are added from formal out to the
corresponding actual in node.
   In object oriented programs, data dependence computation is complicated by the
fact that statements can read to and write from fields of objects, i.e. a statement can
have side effects. Computation of side effect information requires points to analysis and is
further discussed in Chapter 3. Also, methods can be invoked on objects and objects can
be passed as parameters. An algorithm for computing data dependence must consider
this into account.


Handling objects at callsites

In presence of a function call invoked on an object such as o.m1(), the function call can
modify the data members of o. Larsen and Harrold observe that data member variables
of a class are accessible to all methods in the class and hence can be treated as global
variables. They use additional parameters to represent the data members referenced by a
method. Thus the data dependence introduced by two consecutive method calls via data
Chapter 2. Slicing                                                            28




class Base {
    int a,b;
    protected void vm() {
        a=a+b;
    }
    public Base() {                            class Derived extends Base {
        a=0;                                      long d;
        b=0;                                      public void vm() {
    }                                                 d=d+b;
    public void m2(int i) {                       }
        b=b+i;                                    public Derived() {
    }                                                 super();
    public void m1() {                                d=0;
        if(b0) vm();                             }
        b=b+1;                                    public void m3() {
    }                                                 d=d+1;
                                                      m2(1);
     public void main1() {                        }
         Base o = new Base();                     public void m4() {
         Base ba = new Base();                        m1();
         ba.m1();                                 }
         ba.m2(1);
         o.m2(1);                                 public void main2() {
     }                                                int i=read();
     public void C(Base ba) {                         Base p;
         ba.m1();                                     if(i0)
         ba.m2(1);                                         p=new Base();
     }                                                else
     public void D() {                                     p=new Derived();
         Base o = new Base();                         C(p);
         C(o);                                        p.m1();
         o.m1();                                  }
     }                                     }
 }




                                 Figure 2.9: Program
Chapter 2. Slicing                                                             29




      Figure 2.10: The Dependence Graph for the main function (from [67])




    Figure 2.11: The Dependence Graphs for functions C() and D() (from [67])
Chapter 2. Slicing                                                                       30



member variables can be represented as data dependence between the actual parameters
at the method callsites. Figure 2.10 shows the dependence graph constructed for the
main program of Figure 2.9. Variables a and b are considered as global variables shared
across methods m1(), m2() and Base(). The data member variables are considered as
additional parameters that are passed to the function. This method of slicing includes
only those statements that are necessary for data members at the slicing criteria to
receive correct values. For example, slicing with respect to the node b = b out associated
with the statement o.m2() will exclude statements that assign to data member a.
   One source of imprecision of this method is that it does not consider the fact that
data members may belong to different objects and creates spurious dependencies between
data members of different objects. In the above example, the slice wrongly includes the
statements ba.m1() and ba.m2(). Liang and Harrold [67] give an improved algorithm for
object sensitive slicing.
   In the dependence graph representation of [67], the constructor has no formal in
vertices for the instance variables since these variables cannot be referenced before they
are allocated by the class constructor. Thus the algorithm omits formal-in vertices
for instance variables in the class constructor In the approaches of [67], [66] the data
members of the class are treated as additional parameters to be passed to the function.
This increases the number of parameter nodes. The number of additional nodes can
be reduced using GMOD/GREF information. Actual-out and Formal-out vertices are
needed only for those data members that are modified by the member function. Actual-in
and Formal-in vertices are needed for those data members accessed by the function.


Handling Parameter Objects

Tonella [59] represents an object as a single vertex when the object is used as a parameter.
This representation can lead to imprecise slices because it considers modification (or
access) of an individual field in an object to be a modification(or access) of the entire
object. For example, if the slicing criteria is o.b at the end of D() (in Figure 2.9), then
C(o) must be included. This in turn causes the slicer to include the parameter ba,
Chapter 2. Slicing                                                                       31



which causes ba.a and ba.b to be included, though ba.a does not affect o.b. To overcome
this limitation, Liang and Harrold [67] expand the parameter object as a tree. Figure
2.11 shows the parameter ba being expanded into a tree. At the first level, the node
representing ba is expanded into two nodes, Base and Derived each representing the type
ba can possibly have. At the next level, each node is expanded into its constituent data
members. Since data members can themselves be objects, the expansion is recursively
done till we get primitive data types. In presence of recursive data types, where tree
height can be infinite , k-limiting is used to limit the height of the tree to k. At the call
statement C(o) in Figure 2.9, the parameter object o is expanded into its data members.
At the function call, actual in and actual out vertices are created for the data members
of o. Summary edges are added between the actual in and actual out vertices if there is
a dependence possible through the called procedure.


2.3.2     Handling Inheritance

Java provides a single inheritance model which means that a new Java class can be
designed that inherits state variables and functionality from an existing class. The
functionality of base class methods can be overridden by simply redefining the methods
in the base class. Larsen and Harrold [66] construct dependence graph representations
for methods defined by the derived class . The representations of all methods that
are inherited from superclasses are simply reused. To construct the dependence graph
representation of class Derived (Figure 2.9), new representations are constructed for
methods such m3(), m4(). The representation of m1() is reused from class Base
   Liang and Harrold [67] illustrate that in the presence of virtual methods, it is not pos-
sible to directly reuse the representations of the methods of the superclass.For example,
we cannot directly reuse the representation for m1() in class Base when we construct
the representation for class Derived. In the Base class , the call statement vm() in
m1() resolves to Base :: vm(). If a class derived from Base redefines vm(), then the call
statement vm() no longer resolves to Base :: vm(), but to the newly defined vm() of the
derived class. The callsites in the representation of m1() for class Derived have to be
Chapter 2. Slicing                                                                     32



changed. A method needs a new representation if

   1. the method is declared in the new class

   2. the method is declared in a lower class in the hierarchy and calls a newly redefined
      virtual method directly or indirectly.

For example, methods declared in Dervied need a new representation because these
methods satisfy (1), Base.m1() also needs a new representation because it satisfies (2):
Base.m1() calls Dervied.vm() which is redefined in class Derived


Handling Interfaces

In Java, interfaces declare methods but let the responsibility of defining the methods to
concrete classes implementing the interface. Interfaces allows the programmer to work
with objects by using the interface behavior that they implement, rather than by their
class definition.
   Single Interfaces
   We use the interface representation graph [58] to represent a Java interface and its
corresponding classes that implement it. There is a unique vertex called interface start
vertex for the entry of the interface. Each method declaration in the interface can be
regarded as a call to its corresponding method in a class that implements it and therefore
a call vertex is created for each method declaration in the interface. The interface start
vertex is connected to each call vertex of the method declaration by interface membership
dependence arcs. If there are more than once classes that implement the interface, we
connect a method call in the interface to every corresponding method that implement it
in the classes.
   Interface Extending Similar to extending classes, the representation of extended
interface is constructed by reusing the representation of all methods that are inherited
from superinterfaces. For newly defined methods in the extended interface, new repre-
sentations are created.
Chapter 2. Slicing                                                                                                             33




ie1 interface A {                                                                  ie1
c1     void method1(int h);              (a)
c2     void method2(int v);                                                                                                  f1_in:   this.h=this.h_in
    }                                                                                                                        f2_in:   this.v=this.v_in
ie3 interface B extends A {                                         c1                                   c2                  f3_in:   this.u=this.u_in
c4     void method3(int u);                                                                                                  f4_in:   h1=h1_in
    }                                                                                                                        f5_in:   v1=v1_in
                                                  a1_in                                  a2_in                               f6_in:   u1=u1_in
ce5 class C1 implements A {
                                                                                                                             f7_in:   h2=h2_in
s6     int h, v;                                                                                       e9       e16          f8_in:   v2=v2_in
e7     public void method1(int   h1) {                       e7             e13
                                                                                                                             a1_in:   h1_in=h
s8          this.h = h1;                                                                                                     a2_in:   v1_in=v
       }                                                                                                                     a3_in:   u1_in=u
e9     public void method2(int   v1) {
s10         this.v = v1;                 f4_in               f7_in                  f5_in                      f8_in
       }                                                                                         s10                   s17
                                                  s8                  s14
    }
ce11 class C2 implements A {
s12    int h, v;
e13    public void method1(int   h2) {                                             ie3
s14         this.h = h2+1;
                                         (b)
       }
e16    public void method2(int   v2) {
s17         this.v = v2+1;
       }
                                                        c1                         c2                             c4
    }
ce18 class C3 implements B {                                                                                                 interface-membership
s19    int h, v, u;                       a1_in                    a2_in                               a3_in                 dependence arc
e20    public void method1(int   h1) {
s21         this.h = h1+2;                                                                                                   control dependence arc
                                                       e20                         e22                          e24
       }
e22    public void method2(int   v1) {
s23         this.v = v1+2;                                                                                                   call dependence arc

       }
                                         f4_in                    f5_in                          f6_in
e24    public void method3(int   u1) {                                                                                       parameter dependence arc
s25         this.u = u1+2;                        s21                        s23                                 s25
       }
    }




                       Figure 2.12: Interface Dependence Graph (from [58])
Chapter 2. Slicing                                                                       34



2.3.3     Handling Polymorphism

In Java, method calls are bound to the implementation at runtime. Method invocation
expressions such as o.m(args) are executed as follows

  1. The runtime type T of o is determined.

  2. Load T.class

  3. Check T to find an implementation for method m. If T does not define an imple-
      mentation, T checks its superclass, and its superclass until an implementation is
      found.

  4. Invoke method m with the argument list, args, and also pass o to the method,
      which will become the this value for method m.

   A polymorphic reference can refer to instances of more than one class. A class
dependence graph represents such polymorphic method call by using a polymorphic
choice vertex [66]. A polymorphic choice vertex represents the selection of a particular
call given a set of possible destinations. In this method a message sent to a polymorphic
object is represented as a set of callsites one for each candidate message handling method,
connected to a polymorphic choice vertex with polymorphic choice edges. This approach
may give incorrect results: in function main() , Larsen’s approach uses only one callsite to
represent statement p.m1() because m1() is declared only in Base. However, when m1()
is called from objects of class Derived, it invokes Derived.vm() to modify d and when
m1() is called from objects of class Base, it invokes Base.vm() to modify a. One callsite
cannot precisely represent both cases. This approach also computes spurious dependence:
the approach is equivalent to using several objects, each belonging to a different type
to represent a polymorphic object. The data dependence construction algorithm cannot
distinguish data members with the same names in these different objects.
   Liang and Harrold [67] give an improved method in representing polymorphism to
overcome this limitation. A polymorphic object is represented as a tree: the root of the
tree represents the polymorphic object and the children of the root represent objects of
Chapter 2. Slicing                                                                     35



the possible types. When the polymorphic object is used as a parameter, the children
are further expanded into trees; when the polymorphic object receives a message, the
children are further expanded into callsites. In Figure 2.11 the callsite ba.m1() can have
receiver types Base and Derived . Thus the call site is expanded (one for each type of
receiver).


2.3.4        Case Study - Elevator Class and its Dependence Graph

Figure 2.13 shows the elevator program and the slice with respect to the line 59. Figure
2.14 shows the class dependence graph constructed for the program. The C++ Elevator
class discussed in [72] has been modified for Java.
Chapter 2. Slicing                                                                     36




                                                    30             }

                                                    31             int current floor;
 1 class Elevator {                                 32             int current direction;
                                                    33             int top floor;
 2       static int UP=1, DOWN=-1;                  34 }

 3     public Elevator(int t) {                     35 class AlarmElevator extends Elevator {
 4       current floor=1;
                                                    36             public AlarmElevator(int top floor) {
 5            current direction = UP;
 6            top floor = t;                        37                 super(top floor);
 7      }                                           38                 alarm on=0;
                                                    39         }
 8       public void up() {                         40         public void set alarm() {
 9          current direction=UP;                   41             alarm on=1;
10       }                                          42         }
                                                    43         public void reset alarm() {
11       public void down() {                       44             alarm on=0;    }
12          current direction=DOWN;                 45           public void go(int floor) {
13       }                                          46                 if(!alarm on)
14        int which floor() {                       47                     super.go(floor);
15             return current floor;                48         }
16       }
                                                    49         protected int alarm on;
17       public int direction() {                   50 }
18          return current direction;
19       }                                          51 class Test {
                                                    52     public static void main(String args[]) {
20      public   void go (int floor) {              53     Elevator e;
                                                    54           if(condition)
21     if(current direction==UP) {
                                                    55               e=new Elevator(10);
22           while (current floor!= floor           56         else
23            current floor = top floor))        57               e=new AlarmElevator(10);
24            current floor= current floor+1 ;      58                     e.go(5);
25       }                                          59         System.out.print(e.which floor());
26       else {                                     60     }
27          while (current floor != floor           61     }
28           current floor 0)
29             current floor= current floor-1;

                             Figure 2.13: The Elevator program
Chapter 2. Slicing                                                                                                                                                               37




                                                                                                                       52                                                                 slice point

                                          54                                                                                                                        58                                    59

                                                                                                                                                                                          A4_in                14
             57                                                  55
                                                                                                                                                                    P1                               F1_in

                                                                                                                                                                                                                15

A10_in        A4_out A5_out A6_out A7_out              A11_in    A4_out A5_out A6_out

                                                                                           A4_in    A5_in     A6_in     A7_in       A9_in        A4_out     A4_in        A5_in    A6_in     A9_in         A4_out
         36

F3_in         F1_out F2_out   F3_out F8_out

              40

        37
                                                                                                                                            31
A8_in              A4_out A5_out A6_out


                                                           3                            F1_in     F2_in     F3_in     F8_in     F5_in        F1_out

                                               F4_in             F1_out F2_out F3_out                                                   32


                                                                                                                                            33

                                                       4       5 6
                      control dependence                                                                                                     A4_out
                      edge                                                                A4_in      A5_in     A6_in        A8_in

                                                                                                                                                                                                     20
                      data dependence
                      edge
                                                                                                                                                          F1_in     F2_in         F3_in     F5_in         F1_out
                      summary edge
                                                                                                                                                                                                    21
                      call edge, parameter edge
                                                                                                                                                                                          22                   27


                      key for parameter vertices                          A1_in: a_in = current_floor                                                                            24                       29
                                                                          A1_out: current_floor = a_out
                      F1_in: current_floor = current_floor_in            A2_in: b_in = 1
                      F1_out: current_floor_out = current_floor A3_in: b_in: = ?1
                      F2_in: current_dirn = current_dirn_in                A4_in: current_floor_in = current_floor
                      F2_out: current_dirn_out = current_dirn              A4_out: current_floor = current_floor_out
                      F3_in: top_floor = top_floor_in                      A5_in: current_dirn_in = current_dirn
                      F3_out: top_floor_out = top_floor                    A5_out: current_dirn = current_dirn_out
                      F4_in: 1_top_floor = 1_top_floor_in                A6_in: top_floor_in = top_floor
                      F5_in: floor = floor_in                              A6_out: top_floor = top_floor_out
                      F6_in: a = a_in                                      A7_in: alarm_on_in = alarm_on
                      F6_out: a_out = a                                    A7_out: alarm_on = alarm_on_out
                      F7_in:    b = b_in                                   A8_in:   1_top_floor_in = 1_top_floor
                      F8_in:    alarm_on = alarm_on_in                     A9_in:   floor_in = 5
                      F8_out: alarm_on_out = alarm_on                      A!0_in: top_floor = 10
                                                                         A11_in:    1_top_floor = 10




                                               Figure 2.14: Dependence Graph for Elevator program
Chapter 3

Points to Analysis

In this chapter we first discuss the need for points to analysis. In the context of slicing,
points to analysis is essential for the correct computation of data dependencies and
construction of call graph. We summarize some issues related to computing points to
sets, including the methods for its computation and various factors that affect precision
. We next describe Andersen’s algorithm for pointer analysis for C and its adaptation
for Java. We then describe a new method for intra-procedural alias analysis which is an
improvement over flow insensitive analysis but not as precise as a flow sensitive analysis.



3.1      Need for Points to Analysis
The goal of pointer analysis is to statically determine the set of memory locations that
can be pointed to by a pointer variable. If two variables can access the same memory
location, the variables are said to be aliased. Alias analysis is necessary for program anal-
ysis, optimizations and correct computation of data dependence which is necessary for
slicing. Consider the computation of data dependence in Figure 3.1. Here the statement
print(y.a) is dependent on x.a=... , since x and y are aliased due to the execution
of the statement y=x. Without alias analysis, it is not possible to infer that statement 7
is dependent on statement 4.
   A points to graph gives information about the set of memory locations pointed at by


                                             38
Chapter 3. Points to Analysis                                                             39



1 void fun() {
2     obj x,y;
3     x=new obj();     // O1 represent the object allocated
4     x.a = ....;
5     ... = y.a;
6     y = x;
7     print(y.a);
8 }


                           Figure 3.1: Need for Points to Analysis

  each variable. Figure 3.1 shows a program and its associated points to graph.
     In C a variable can point to another stack variable or dynamically allocated memory
  on heap, whereas in Java a reference variable can point only to objects allocated on
  heap, as stack variables cannot be pointed to due to lack of address of operator ().
  Dynamically allocated memory locations on heap are not named. One convention is to
  refer objects (memory locations) by the statement at which they are created. A statement
  can be executed many times and therefore can create a new object each time. Thus
  approximations are introduced in the points to graph if the above convention is used.
  Another cause for approximation is the presence of recursion and dynamic allocation of
  memory, which leads to statically unbounded number of memory locations.



  3.2      Pointer Analysis using Constraints
  Our aim is to derive the points to graph from the program text. One method to derive
  the points to graph is using constraints [64]. If pts(q) denotes the set of objects initially
  pointed by q, after an assignment such as p = q, p can additionally point to those objects,
  which are initially pointed at by q. Thus we have the constraint pts(p) ⊇ pts(q). Every
  statement in the program has an associated constraint. A solution to the constraints
  gives the points to sets associated with every variable.
     The constraints such as pts(p) ⊇ pts(q) are also called subset constraints or inclusion
  based constraints. Andersen uses subset constraints for analyzing C program and his
  algorithm is described in Section 3.4
Chapter 3. Points to Analysis                                                                               40




               Points to graph for a C program                        Points to graph for a Java program




                                 s               heap2
         int a=1, b=2;                                         class Obj { int f; }
         int *p, *q;             r               heap1          Obj r,s,t;
         void *r, *s;
                                                         h1:     r = new Obj();
         p = a;                 q                       h2:     s = new Obj();
         q = b;
                                 p                       h3:   r.f = new Obj();         t
   h1:    r = malloc
                                                                t = s;                              heap2
   h2:   s = malloc              a                                                      s
                                                                                                      f
                                 b                                                      r
                                                                                                    heap1
                                                                                                      f
                                                                                                                 heap3
                                                                                                                   f




                                     Figure 3.2: Points to Graphs

Subset vs Unification Constraints

The constraints generated can be either subset based or equality based. A subset con-
straint such as p ⊇ q says that the the points-to set of p contains the points-to set of
q. Instead of having subset constraints, Steensgaard [13] uses equality based constraints
where after each assignment like p = q, the points to sets of p and q are unified i.e. the
points to sets of both the variables are made identical.
   Steensgaard’s approach is based on a non standard type system, where type does not
refer to declared type in the program source. Instead, the type of a variable describes
a set of locations possibly pointed to by the variable at runtime. At initialization each
variable is described by a different type. When two variables can point to the same mem-
ory location, the types represented by the variables are merged. However the stronger
constraints make the analysis less precise. The equality based approach is also called
unification because it treats assignments as bidirectional. This unification merges the
Chapter 3. Points to Analysis                                                           41



points to set of both sides of the assignment and is essentially computing an equivalence
relation defined by assignments, which is done by the fast union find algorithm [22]
   If all the variables can be assigned types, subject to the constraints, then the sys-
tem of constraints is said to be satisfiable or well typed. Points-to analysis reduces to
the problem of assigning types to all locations (variables) in a program, such that the
variables in the program are well-typed. At the end of the analysis, two locations are
assigned different types, unless they have to be described by the same type in order for
the system of constraints to be well-typed.



3.3     Dimensions of Precision
The various factors that contribute to the precision of the analysis computed are flow
sensitivity, field sensitivity, context sensitivity and heap modelling. Ryder [17] discusses
various parameters that contribute to the precision of the analysis




Flow Sensitive vs Flow Insensitive approach

A flow sensitive analysis takes into account the control flow structure of the program.
Thus the points-to set associated with a variable is dependent on the program point. It
computes the mapping variable ⊗ program point → memory location. This is precise
but requires a large amount of memory since the points to sets of the same variable at
two different program points may be different and their points-to sets have to be recorded
separately. Flow sensitive analysis allows us to take advantage of strong updates, where
after a statement x = ..., the points to information about x prior to that statement can
be removed.
   A flow insensitive approach computes conservative information that is valid at all
program points. It considers the program as a set of statements and computes points-to
information ignoring control flow. Flow insensitive analysis computes a single points to
relation that holds regardless of the order in which assignment statements are actually
Chapter 3. Points to Analysis                                                         42



executed.
   A flow insensitive analysis produces imprecise results. Consider the computation of
data dependence for the program in Figure 3.1. If we apply flow insensitive alias anal-
ysis, then the analysis will conclude that x and y can both point to O1 , and thus the
statement ... = y.a (line 5) is made dependent on x.a = ... . But y can point to O1
only after the statement y = x. Thus flow insensitive analysis leads to spurious data
dependence.




Field Sensitivity

Aggregate objects such as structures can be handled by one of three approaches: field-
insensitive, where field information is discarded by modeling each aggregate with a single
constraint variable; field-based, where one constraint variable models all instances of a
field; and finally, field-sensitive, where a unique variable models each field instance of an
object. The following table describes these approaches for the code segment

 x.a = new object();
 y.b = x.a ;


   field based         pts(b) ⊇ pts(a)
 field insensitive     pts(y) ⊇ pts(x)
  field sensitive    pts(y.b) ⊇ pts(x.a)



Heap Abstraction

Two variables are aliased if they can refer to the same object in memory. Thus we need
to keep track of objects that can be present at runtime. The objects created at runtime
cannot be determined statically and have to be conservatively approximated. The least
precise manner is to consider the entire heap as a single object. The most common man-
ner of abstraction is to have one abstract object per program point. This abstract object
is a representative of all the objects that can be created at runtime due to that program
Chapter 3. Points to Analysis                                                         43



main() {
    object a,b,c,d;
    a=new object();              pts(a)   ⊇   {o1}
    b=new object();              pts(b)   ⊇   {o2}
    c=id(a);                     pts(r)   ⊇   pts(a), pts(c) ⊇ pts(r)
    d=id(b);                     pts(r)   ⊇   pts(b), pts(d) ⊇ pts(r)
}

object id(object r) {

    return r;
}




                Figure 3.3: Imprecision due to context insensitive analysis

point. A more precise abstraction is to take context sensitivity into account using the
calling context to distinguish between various objects created at the same program point.




Context Sensitivity

A context sensitive analysis distinguishes between different calling contexts and does not
merge data flow information from multiple contexts. In Figure 3.3, a and b point to o1
and o2 respectively. Due to the function calls, c is made to point to o1 and d is made
to point to o2. So the actual points to sets are a → o1 , b → o2, c → o1 and c → d A
context insensitive analysis models parameter bindings as explicit assignments. Thus r
points to both the objects o1 and o2. This leads to smearing of information making c
and d point to both o1 and o2.
    One method to incorporate context sensitivity is to summarize each procedure and
embed that information at the call sites. A method can change the points to sets of
all data reachable through static variables, incoming parameters and all objects created
by the method and its callees. A method’s summary must include the effect of all the
updates that the function and all its callees can make, in terms of incoming parameters.
Thus summaries are huge. Also there is another difficulty due to call back mechanism.
Chapter 3. Points to Analysis                                                           44



In presence of dynamic binding, we do not know which method would be called making
it difficult to summarize the method [1].
   Another method to incorporate context sensitivity is the cloning based approach.
Cloning based approaches expands the call graph for each calling context. Thus there
is a separate path for each calling context. A context insensitive algorithm can thus be
run on the expanded graph. This leads to an exponential blowup. Whaley and Lam
[18] use Binary Decision Diagrams (BDD) are used to handle the exponential increase in
complexity caused due to cloning. BDDs were first used for pointer analysis by Berndl
et.al [31]. Milanova et.al [20] introduces object sensitivity, which is a form of context
sensitivity. Instead of using the call stack to distinguish different contexts, they use the
receiver object to distinguish between different contexts.



3.4     Andersen’s Algorithm for C
Andersen proposed a flow insensitive , context insensitive version of points to analysis
for C. His analysis modeled the heap using a separate concrete location to represent all
memory allocated at a given dynamic allocation site. The implementation expressed the
analysis using subset constraints and then solved the constraints.
   Andersen’s algorithm [64] models the points to relations as subset constraints. After a
statement such as p=q, p additionally points to those objects, which are initially pointed
by q. Thus we have the constraint pts(p) ⊇ pts(q). The list of constraints for C is given
in Table 3.1


                        p = x       x ∈ pts(p)
                        p=q          pts(p) ⊇ pts(q)
                        p = ∗q       ∀x ∈ pts(q), pts(p) ⊇ pts(x)
                        ∗p = q       ∀x ∈ pts(p), pts(x) ⊇ pts(q)

                              Table 3.1: Constraints for C

   Constraints are represented using a constraint graph. Each node N in the constraint
graph represents a variable and is annotated with pts(N ), the set of objects the variable
Chapter 3. Points to Analysis                                                           45



can point to. A statement such as p = x initializes pts(p) to {x}. Each edge q → p
represents that p can point to whatever q can point.
   Solving the constraints involves propagating points to information along the edges.
As the points to information associated with the node changes, new edges may be added
due to statements p = ∗q and ∗p = q. The statement p = ∗q creates an edge from each
variable in pts(q) to p. The statement ∗p = q creates an edge from q to each variable in
pts(p).
   An iterative algorithm is used to compute the points to sets till a fixed point is
reached. This is equivalent to computing the transitive closure of the graph and has
complexity O(n3 ) as discussed in [14].



3.5       Andersen’s Algorithm for Java

3.5.1     Model for references and heap objects

It is impossible for two locals to be aliased in Java, since there is no mechanism that
allows another variable to refer/point to a local variable on stack. The following memory
model is discussed in [1]

  1. certain variables are reference to T where T is a declared type. These variables are
      either static or live on runtime stack.

  2. There is a heap of objects. All variables point to heap objects not to other variables

  3. A heap object can have fields and the value of a field can be a reference to a heap
      object

   In Java, aliases arise due to assignments (either explicit in case of assignment state-
ment or implicit in case of actual to formal parameters binding occurring in method
calls). The following are the effects of various statements on the points to graph.
Chapter 3. Points to Analysis                                                           46



  1. Object creation: h : T v = new T () : This statement creates a new heap object
     denoted by h and makes the variable v point to h. All objects created at line h are
     represented by a representative abstract object named h.

  2. Copy statement: v = w : The statement makes v point to whatever heap objects
     w currently points to

  3. Field Store : v.f = w : The type of object that v points to must have a field f and
     this field must be of some reference type. Let h denote an object pointed to by v.
     This statement makes the field f in h point to whatever heap objects w currently
     points to.

  4. Field Load: v = w.f : here w is a variable pointing to some heap object that has a
     field f and f points to some heap object h. The statement makes variable v point
     to h.

  5. Cast statement: Points to analysis in Java can take advantage of type safety. A
     reference variable can only point to objects of type x or subtype of x. A cast
     statement of the form p=(T)q causes the pointer stored in the variable q to be
     assigned to the variable p , provided that the type of the target of the pointer is a
     subtype of T. Only objects oi ∈ pt(q) having a type typeof (oi ) which is a subtype
     of T should be constrained to pt(p)

  6. Method Invocation: l = r0 .m(r1 , r2 , ...rn ):

     Using the call graph, the call targets of m are found. Call graph construction is
     discussed in Section 3.6. The following implicit assignments are created due to
     parameter bindings.

      (a) The formal parameters of m are assigned the objects pointed to by actual
             parameters. The actual parameters include not just the parameters passed in
             directly, but also the receiver object itself. Every method invocation assigns
             the receiver object to this variable
Chapter 3. Points to Analysis                                                          47



        (b) The returned object of m is assigned to the lhs variable l of the assignment
             statement.


3.5.2      Computation of points to sets in SPARK

Lhotak [70] describes Andersen’s algorithm adapted for Java. Lhotak’s algorithm forms
the the basis of SPARK, a part of Soot framework. The constraints for Java are given
in Table 3.2.



            p = new object()          o1 ∈ pts(p). o1 is the representative object
            q=p                       pts(q) ⊇ pts(p)
            q = p.f                   ∀o ∈ pts(p), pts(q) ⊇ pts(o.f )
            q.f = p                   ∀o ∈ pts(q), pts(o.f ) ⊇ pts(p)

                               Table 3.2: Constraints for Java

    In SPARK, the constraints are represented using the constraint graph. A node rep-
resent either an object allocation such as oi or a variable v or a field deference such as
a.f .

   1. Allocation Node: Runtime objects may be grouped based on allocation site or
        based on given run time type.

   2. Variable node: The variable node is used to represent local variables of a method
        and parameters, but they are also used to represent static fields and may be used
        to represent instance fields if instances of a field are being modeled together in a
        field-based analysis.

   3. Field reference node: A field reference node p.f represents field f of the object
        pointed by base variable p.

    Each node n is has an associated set pts(n) which denote the set of objects it can
point to. An assignment statement q = p creates an assignment edge from p → q. A
store statement q.f = p creates a store edge p → q.f . A load statement q = p.f creates a
Chapter 3. Points to Analysis                                                            48



load edge p.f → q. An allocation statement p = new object(); initializes pts(p) to {o1}.
The points to sets are propagated as given in Algorithm 4 which is due to Lhotak [70].

Algorithm 4 Lhotak’s algorithm for computing points-to sets
 initialize sets according to allocation edges
 repeat
    propagate sets along each assignment edge p → q
    for each load statement p.f → q do
      for each a ∈ pts(p) do
         propagate sets pts(a.f ) → pts(q)
      end for
    end for
    for each store edge p → q.f do
      for each a ∈ pts(q) do
         propagate sets pts(p) → pts(a.f )
      end for
    end for
 until no changes




3.6      CallGraph Construction
Computation of call graph is necessary for points to sets computation because the call
graph establishes parameter bindings. This section describes how call targets are com-
puted in SPARK for various method call statements in Jimple.

  1. invokestatic: This statement occurs when there is a call to a static method. The
      target method of this statement is known at compile time.

  2. invokespecial : In Java, invokespecial is used to invoke a) instance initialization
      methods b) private methods c) superclass method. The target method is known
      at compile time.

  3. invokevirtual : To compute the call targets of a statement r0 .m(r1 , r2 ..., rn ), the
      types of the receiver (i.e. the types of objects pointed by r0 ) needs to be computed.
      This is described in Section 3.6.1. If C represents a receiver type, the algorithm
      checks for m() in the declared class C. If the method is not found, the class
Chapter 3. Points to Analysis                                                            49



      hierarchy is traversed until a superclass is found which declares a method with
      same signature as m().

  4. invokeinterface: This statement occurs when a virtual method is invoked on an
      interface . The handling of this statement is similar to invokevirtual.


3.6.1      Handling Virtual Methods

The targets of a virtual method r0 .m(r1 , r2 ..., rn ) is not known at compile time. The
target of these statements depends on the type of receiver objects. The types that the
receiver r0 can point to can be computed in the following ways.


Computing receiver types using points to information

This method uses the result of points to analysis to find what types r0 can point to. But
points to analysis requires the call graph to know the parameter bindings. So both points
to analysis and call graph construction are carried on simultaneously. This method is
called on-the-fly call graph construction.


Computing receiver types using subclass relationships

Another approach is to statically compute the types of objects that can be pointed by
r0 . Variations of this technique are as follows.
   Class Hierarchy Analysis: Class Hierarchy Analysis (CHA) [27] is a method to
conservatively estimate the types of receiver. It uses subclass relationships to resolve
method targets. Given a receiver o of a declared type d, receiver-types(o,d) for Java is
defined as follows:

  1. If d is a class type C, receiver-types(o,d) includes C plus all subclasses of C .

  2. If d is a interface type I, receiver-types(o,d) includes:

        (a) the set of all classes that implement I or implement a sub-interface of I, which
            we call implements(I), plus
Chapter 3. Points to Analysis                                                             50



      (b) all subclasses of implements(I).

   Rapid Type Analysis: Rapid Type analysis(RTA) [26] is an extension to CHA.
RTA algorithm maintains a set variable S for the whole program. This set variable keeps
track of all the instantiated classes. The idea is that if there is no instance created for a
class C in the program, then there could not be calls to C’s methods. This can greatly
reduce the set of executable virtual functions and so increase the precision of CHA.
   Variable Type Analysis: Variable Type Analysis (VTA) uses subset constraints
to express the possible sets of runtime types of objects each variable may hold [25].



3.7      Improvements to Points to Analysis
Various techniques have been proposed to speed up Andersen’s analysis. These are based
on the observation that a constraint graph can have cycles and the points to sets of all
variables in the cycle are the same. F¨hndrich et.al [10] , Rountev and Chandra [12],
                                      a
Heintze and Tardieu [11] use this technique to speed up the analysis.
   Shapiro [24] describes tradeoffs between the more precise Andersen analysis and the
more efficient Steensgaard analysis. Their idea was to separate the variables in a program
into k categories. When two variables are in the same category, the constraints between
them are treated as equality constraints; only variables in different categories have subset
constraints among them. Das [30] observes that in C programs , many pointers are used
to implement call by reference. He proposed an analysis that uses subset constraints
between stack variables that do not have their address taken and equality constraint
among other variables. The remaining pointers which could slow down a subset based
analysis are analyzed using the fast but imprecise equality based analysis.
   Diwan et.al. [33] use type information to refine the analysis. They describe three
different analyses. The first analysis was to treat variables as possibly aliased whenever
the type of one variable is a subtype of the other. The second analysis added the
constraint that a field in an object may be aliased to same field of another object. The
third was an equality based analysis similar to Steensgaard.
Chapter 3. Points to Analysis                                                           51



   Improvements to context sensitivity is done by Wilson and Lam [29] who implemented
flow sensitive, context sensitive subset based analysis using partial transfer functions to
summarize the effect of each function on points to sets. Their analysis did not have to
analyze the function for every calling context; rather it had to apply the partial transfer
function in every calling context.
   Improvements to field sensitivity is done by Rountev et.al. [28] in their framework
called BANE. They were unsuccessful in expressing an efficient field based analysis di-
rectly in BANE. So they modified to allow a subset constraint to be annotated with a
field. During the analysis the declared type of each variable was not considered; however
objects of incompatible type were removed from final points to sets. Whaley and Lam
[34] adapt the fast points-to algorithm of Heintze and Tardieu [11] by incorporating field
sensitivity and respecting declared types.
   Demand driven alias analysis for Java is presented by Manu Sridharan et.al [32]. The
stores and the corresponding loads should be matched for reachability in the constraint
graph.They formulate the points to analysis for Java as a balanced parentheses problem,
which is based on context free language reachability.



3.8     Improving Flow Sensitivity
Usual methods to perform points to analysis are flow insensitive. We now present a new
algorithm which is more precise than a flow insensitive algorithm but less precise than a
flow sensitive algorithm.
   To incorporate flow sensitivity we observe that at any program point, only a subgraph
of the constraint graph (which will be referred as Object Flow Graph) is valid and we
compute what objects are accessed by a variable in this subgraph. In other words, we
need to answer queries of the form reaches(O,V,S), where O is the an object allocation
node, V is a variable node and S is the subgraph comprising of valid edges at that point.
   A flow insensitive algorithm answers queries of the form reaches(O,V). This reachabil-
ity problem is solvable by computing transitive closure. The standard transitive closure
Chapter 3. Points to Analysis                                                           52



algorithm cannot handle queries of the form reaches (O,V,S) since information about
what edges are necessary for reachability is not maintained. To track this information,
we introduce the concept of access expressions.An access expression Eij tracks the con-
ditions necessary for node j to be reachable from node i. An access expression is a set of
terms. Each term represent the set of edges present on a distinct path from i to j.
   The following algorithm computes whether a variable node V is reachable from an
object allocation node O at a particular program point P.

   1. Construct the OFG G=(N,E) (as described in Section 3.5.2)

   2. At a program point, find the subset of edges in the OFG that are valid.This gives
      a mapping P → 2E . This is described in Section 3.8.1

   3. Construct the access expressions for each pair of nodes of the form (O,V) in the
      subgraph. This is described in Section 3.8.2

   4. Check whether the set of valid edges S satisfies the access expression constructed
      for (O,V). This is described in Section 3.8.3

   Before we describe the algorithm in detail, here is a brief description of how it works.
Consider the query reaches(o1,d,7) which asks if o1 is accessible by variable d at program
point 7 in our example (Figure 3.5). Figure 3.4 shows the OFG constructed for the
program. At line 7, the valid edges are 0,4,5,6,7. Section 3.8.1 describes the algorithm
to computes the set of edges that are valid at every program point. Figure 3.6 shows the
access expressions computed by algorithm 5 (Section 3.8.2) .The expression 0.1.2.3+0.5.3
present computed for (O1,d) says that O1 reaches d if either all the edges in {0,1,2,3}
are present or all the edges in {0,5,3} are present. Reachability is possible if the set of
valid edges satisfies the access expression as computed by algorithm 7 (Section 3.8.3).
Here the set of valid edges doesn’t satisfy the access expression. Thus d cannot access
o1 at line 7.
Chapter 3. Points to Analysis                                                           53




  HIJK
  ONML         0      G GFED
                        @ABC       1      HIJK
                                          ONML              HIJK
                                                            ONML
   o1                     a              G b                o2
                                            r
                               
                                 
                                     5
                                    6
                                                  2          4
                                       
                                          Ø
                                            0                  
                                           @ABC
                                           GFED         3   GONML
                                                             HIJK      7       G GFED
                                                                                 @ABC
                                                c              d                   e




                              Figure 3.4: Object Flow Graph

3.8.1     Computing Valid Subgraph at each Program Point

We need to compute the edges of the OFG that are valid at every program point (i.e.
the mapping Program Point → Valid Edges) . This can be considered as a data flow
problem. Each edge Ei in the OFG is created by a statement Si . Thus the GEN set of
Si is initialized to be Ei . The dataflow equations are as shown in Table 3.3

 GEN (Si ) = Ei                     The GEN set of statement Si is initialized to Ei . .
 IN (Si ) = S ∈pred(Si ) OU T (S )  The valid edges at the entry of a statement is defined
                                    as union of valid edges over all predecessors.
 OU T (Si ) = GEN (Si )    IN (Si ) The valid edges at the exit of a statement

                Table 3.3: Data flow equations for computing valid edges

   The meet operator merges the set of valid edges along each of the program paths. An
Chapter 3. Points to Analysis                                                             54




         0    a= new obj(); // o1
              if(P) {
         1    b=a;
         2    c = b;
         3    d = c;
              } else {                                   o1,a                0
         4    d = new obj(); //o2                        o1,b          0.1 + 0.5.6
         5    c = a;                                      o1,c         0.1.2 + 0.5
         6    b = c;                                     o1,d        0.1.2.3 + 0.5.3
         7    e = d;                                      o1,e      0.1.2.3.7 + 0.5.3.7
         8    d.f = 1;                                   o2,d                4
              }                                           o2,e              4.7
     Figure 3.5: An example program                    Figure 3.6: Access Expressions

iterative algorithm is used to arrive at a fixed point. This associates with each program
point the set of edges of the OFG (i.e. the OFG subgraph) that are valid at that point.
Thus we obtain the mapping Program point → Valid Edges . Table 3.4 computes this
information for the program fragment of Figure 3.5.

                                              GEN OUT
                 0         a= new obj();      e0  e0
                           if(P) {
                 1         b=a;               e1      e0,e1
                 2         c = b;             e2      e0,e1,e2
                 3         d = c;             e3      e0,e1,e2,e3
                           }
                           else
                           {
                 4         d = new obj();     e4      e0,e4
                 5         c = a;             e5      e0,e4,e5
                 6         b = c;             e6      e0,e4,e5,e6
                 7         e = d;             e7      e0,e4,e5,e6,e7
                 8         d.f = 1            -       e0,e4,e5,e6,e7
                           }
                 9         print(e)           -       e0,e1,e2,e3,e4,e5,e6,e7

                         Table 3.4: Computation of Valid edges

   The advantage of querying the valid subgraph illustrated by considering “d.f” at line
8 (Table 3.4). It is clear from the program that d cannot access O1. This fact is captured
Chapter 3. Points to Analysis                                                          55



by OFG Subgraph (comprising of e0,e4,e5,e6,e7) in Figure 3.7. The dotted lines show
the edges that are invalid at that program point. Information could flow only through
e0,e4,e5,e6,e7. This shows that d could not access O1. Though considering the OFG
subgraph helps in refining the points to sets, imprecision is caused due to merging of
valid edges and absence of strong updates as described below.


Imprecision due to merging the set of valid edges

As we have seen, the meet operator merges the set of valid edges along each of the control
flow paths. This leads to imprecision. At line 9, all of the edges in the OFG are valid
. So node e is reachable from o1. However from the program, we can see that e cannot
access o1.


Imprecision due to absence of strong updates

In computing the valid edges at a program point, the edges are not killed. In our program,
suppose there is a reassignment to d at a statement S after line 7, it might seem feasible
to kill the edge e4 at S . However this would be incorrect since this would disrupt the
reachability information from O2 → e. O2 would reach e even if there is a reassignment
to d. Removing e4 would make it unreachable. Therefore edges are not killed, which
leads to imprecision.


3.8.2      Computation of Access Expressions

An access expression is associated with every pair of nodes of the form (O,V) where O is
an allocation node and V is a variable node. The access expression tracks the conditions
for node V to be reachable from O. We have seen that the OFG is comprised of three
types of nodes - variable nodes, object allocation nodes and field dereference nodes.
Algorithm 5 describes the computation of access expressions for a simple graph without
considering field dereference nodes. Algorithm 6 extends this to handle field references
as well.
Chapter 3. Points to Analysis                                                                56




   HIJK
   ONML        0       G GFED
                         @ABC         1        HIJK
                                               ONML              HIJK
                                                                 ONML
    o1                     a                  G b                o2
                                                 s
                                
                                  
                                    
                                        5
                                       6
                                                       2          4
                                          
                                            
                                               Ø
                                                 0                  
                                                @ABC
                                                GFED         3   GONML
                                                                  HIJK      7       G GFED
                                                                                      @ABC
                                                     c              d                   e




                                Figure 3.7: OFG Subgraph

   The computation of access expression for each variable can be considered as a data
flow problem. Algorithm 5 computes the access expressions.
   If the graph is a DAG (Figure 3.8) , the access-expressions can be computed in a
single pass by considering the nodes in topological order. In presence of cycles as in
Figure 3.9 then we may have to process a node multiple times (re-evaluated). For com-
puting access expressions in Figure 3.9, the worklist is initialized to node a (which is the
allocation node) and is assigned the expression ). a’s successors b and c are added to
the worklist, which now has b,c. We get the assignment (a, b) → 1. Next c is evaluated
to get (a, c) → 1.3 + 4. Next b is re-evaluated to get 1+ 1.3.2 + 4.2 which simplifies
to 1+4.2. (Simplification of access expressions is discussed later in this section). Since
the access expression of b is changed, its successor c is added to the worklist.The access
Chapter 3. Points to Analysis                                                            57



Algorithm 5 Constructing access expressions for a simple graph
 input Object Flow Graph G
 output Access expressions for every pair of nodes (O,V) such that O is an allocation
 node and V is a variable node
 for all Oi ∈ allocation nodes do
   Initialize the access expression Oi to
   W is the worklist containing the nodes to be processed
   add the successors of Oi to the worklist
   while worklist is not empty do
      remove a node N from worklist
      expr(Oi , N ) = expr(Oi , N ) + P ∈predecessor(N ) expr(Oi , P ) ∗ EP N { EP N denotes
      the edge label present on P → N }
      if access expression of N is changed add successors of N to worklist.
   end while
 end for


expression of c is reevaluated as 4.2.3 + 1.3 + 4 which simplifies to 1.3+4. The iteration
stops when there is no change to the access expressions We get (a, b) → 1 + 4.2 and
(a, c) → 1.3 + 4.




Handling Load and Store statements

Load and store statements can create additional reachable paths from object allocation
nodes to variable nodes. Consider a program in which a store statement b.f = c is
followed by a load statement a = b.f. The statement Es b.f = c induces an edge from
Oc → Ob .f . The statement El a = b.f induces an edge from Ob .f → Oa . Thus due to
loads and stores, a new reachable path is established from Oc → a.
   We annotate the condition under which the flow happens through loads and stores
using access expressions. The flow from Oc → Ob .f is possible if the set of valid edges
contain Es . The function process-stores records this information. A flow from Ob .f → Oa
is possible when two conditions are met a) the edges required for a store to Ob .f must
be valid and b) set of valid edges must contain El . The function process-loads records
this information.
Chapter 3. Points to Analysis                                                              58




                                                     (r,r, )
                                             @ABC
                                             GFED
                                               r

                                                 1
                                                
                                              GFED (r,a,1)
                                              @ABC
                                                a b
                                             Ð      bb
                                           ÐÐ         bb
                                         ÐÐ              3
                                                        bb
                                        Ð
                                     ÐÐÐ 2                bb
                                                            bb
                                  ÐÐ                         1
                              ONML (r,b,1.2)
                              HIJK
                                b a                          GFED(r,c,1.3)
                                                             @ABC
                                                                c
                                    aa                      ÑÑ
                                      aa
                                         4
                                        aa                ÑÑ
                                          aa           ÑÑÑ
                                            aa       ÑÑ 5
                                              0   ÐÑÑ(r,d,1.2.4+1.3.5)
                                             HIJK
                                             ONML
                                                d




                       Figure 3.8: Access Expressions(for a DAG)

   The algorithm of computing access expressions is given in Algorithm 6 which con-
structs the expression that tracks the condition for reachability, instead of propagating
the points to sets as in Algorithm 4.




Simplification of Access Expressions

To reduce the space for storing access expressions, they can be simplified by eliminating
redundant terms and factors. Redundant terms as in expressions like 1.2 + 1.2.3 can be
simplified to 1.2 since reachability is already established if edges 1 and 2 alone are present.
In general any term which is a superset of an existing term is redundant. Redundant
factors in a term can be eliminated using dominator information. Let e1 and e2 be the
edges created by nodes n1 and n2 respectively. If n1 dominates n2 in the control flow
graph, then e1 would be a factor in any term involving e2. It is redundant to record
the factor e1. This simplifies terms of the form ...e1.e2... to e2. Figure 3.10 shows the
access expressions after simplification of the original access expressions in Figure 3.6.
Chapter 3. Points to Analysis                                                      59




Algorithm 6 Computing Access expressions with Loads and Stores
 program main
 input The Object Flow Graph
 output Access expressions for (Oi ,Vj ) ( Oi ∈ allocation node and Vj ∈ variable node
 ) taking into consideration the effect of loads and stores.

  repeat
    compute access expressions for (Oi ,Vj ) ( Oi ∈ allocation node and Vj ∈ variable
    node ) using Algorithm 5
    process-stores
    process-loads
  until no changes occur to access-expressions
  end program


  function process-stores
  for each store statement Es a.f = b do
    for each Oa ∈ pts(a) do
       for each Ob ∈ pts(b) do
         expr(Ob , Oa .f ) = expr(Ob , Oa .f ) + Es
       end for
    end for
  end for
  end function


  function process-loads
  for each load statement El a = b.f do
    for each Ob ∈ pts(b) do
      for each Oa ∈ pts(a) do
        expr(Oa , a) = expr(Oa , a) + expr(Oa , Ob .f ) El
      end for
    end for
  end for
  end function
Chapter 3. Points to Analysis                                                                           60




         GFED (a,a, ) 1
         @ABC
           a ?                         ONML
                                       HIJK
                                       G b
                                                     (a,b,1+4.2)

              ??                           t
                ??
                  ??
                    ??
                      ??
                           4
                        ??
                                     2           3
                          ??
                            ??
                              ??
                                ??
                                  ??
                                    ??
                                      ?? Ù
                                         1           (a,c,1.3+4)
                                        @ABC
                                        GFED c



                  Figure 3.9: Access Expressions (for general graph)

Dominator information is necessary for removing redundant factors. Figure 3.11 shows
the dominator tree constructed for the program in Figure 3.5.


                   o1,a       0                                                        0 aa
                                                                                  ÑÑ      a
                                                                               ÐÑÑ         a0
                   o1,b     1+6                                        1                        4
                   o1,c     2+5                                                                
                   o1,d       3                                        2                        5
                                                                                               
                   o1,e      3.7                                       3                        6
                   o2,d       4                                                                     
                   o2,e       7                                                                 7
                                                                                                
                                                                                                8

        Figure 3.10: Simplified Access Ex-
                                                              Figure 3.11: Dominator Tree
        pressions



3.8.3    Checking for Satisfiability

Once we have a set of valid edges (which form a subgraph), we can test whether the set
of valid edges S satisfies the access expression for (O,V) denoted by EOV . Each term in
Chapter 3. Points to Analysis                                                         61



EOV represent the set of edges present in a path from O → V. If there is a path that
can be formed with the set of valid edges S, then S satisfies EOV . Algorithm 7 computes
this information.

Algorithm 7 Algorithm to check satisfiability of an access expression
 Input An access expression E expressed as sum of terms and a set of valid edges S.
 Output boolean value indicating if the set of valid edges satisfy the access expression.
 { The access expression is expressed as a sum of terms. Each term represent a set of
 edges }
 for each term Ti in E do
   if S ⊇ Ti then
      return true
   end if
 end for
 return false


   Thus our algorithm computes whether a variable V can point to an object allocation
node O in the subgraph that is valid at a given program point. Since only the valid
subgraph of the object flow graph is considered, it avoids computing spurious points to
sets, thereby gaining improvement in precision over flow insensitive approaches.
Chapter 4

Implementation and Experimental
Results

In this chapter we discuss the details of our implementation and provide some experimen-
tal results based on the slicing infrastructure developed in this thesis. We first describe
the framework into which we have integrated the slicer.



4.1       Soot-A bytecode analysis framework
Soot [69] is a framework capable of analyzing and optimizing bytecode. There are
four kinds of intermediate representations in Soot, namely Baf, Jimple, Shimple and
Grimp. Baf is a stack based code useful for low level optimizations such as peephole
transformations. Jimple is a typed three address code Shimple is an SSA variant of
Jimple.   Grimp is an aggregated form of Jimple. Figure 4.1 is a pictorial view of the
framework.
   We found Jimple to be most suitable for performing our analysis required for build-
ing dependence graphs. Jimple statements are in three address code form x := y op
z . The main problem in analyzing stack code is keeping track of flow of values. Three
address code is better suited for program analysis than stack code. Since the operand
stack that is present in the bytecode is eliminated, the stack locations are represented in


                                            62
Chapter 4. Implementation and Experimental Results                                         63



Jimple as local variables. Also the declared types of variables is present in Jimple. The
typing information is inferred from bytecode using explicit references to types present in
method signatures and instantiations. In Jimple, there are just 15 statements as com-
pared to more than 200 bytecode instructions, making its analysis simpler than bytecode.


   Soot provides many facilities to perform scalar optimizations like constant propaga-
tion, branch elimination, dead code elimination as well as whole program optimization
like performing points to analysis and side effect analysis. Apart from optimizations and
analysis, Soot has facilities to create, instrument and annotate bytecode.
   We now describe some important classes and methods available in the Soot frame-
work. The Scene class contains information about about the application being analyzed.
The method loadClassAndSupport(String className) loads the given class and re-
solves all the classes necessary to support that class. As each class is read, it is converted
into Jimple representation. After this conversion, each class is stored in an instance of
SootClass which contains information like its superclass, list of interfaces it implements
and a collection of SootFields and SootMethods. Each SootMethod contains informa-
tion such as the list of local variables defined, parameters and a list of three address code
instructions. At the beginning of the Jimple instruction list, there are special identity
statements that provide explicit assignments from the parameters (including the implicit
this parameter) to locals within the SootMethod. This makes sure that every variable
is defined at least once before it is used. The control flow graph can be constructed from
the method body using the class UnitGraph.
   To represent data, Soot provides the Value interface. Different types of values include
Locals, Constants, Expressions , parameters passed represented by ParameterRef
and this pointer represent by ThisRef. The Unit interface is used to represent state-
ments. In Jimple, Stmt interface which extends Unit is used to represent the three
address code statement. Boxes encapsulate Values and Units. It provides indirect access
to Soot objects.The Unit interface contains the following useful methods

  1. getDefBoxes returns the list of Value Boxes which contain definitions of values
Chapter 4. Implementation and Experimental Results                                64




                                                       Scene

                .java

                                                     SootClass
                .class


                                                    SootMethod
                 baf



                                                                       Chain of
                                                    JimpleBody          Locals
    jimple                     grimp

     Internal Representations of Soot
                                                                       Chain of
                                               UnitGraph
                                                                        Units



                                                            UseBoxes    DefBoxes




                         Figure 4.1: Soot Framework Overview
Chapter 4. Implementation and Experimental Results                                 65



      in this Unit

  2. getUseBoxes returns the list of Value Boxes which contains uses of values in this
      Unit

   Soot provides transformations on the whole program level or method level by pro-
viding classes SceneTransformer and BodyTransformer respectively. To create a new
whole program analysis, it is enough to extend the SceneTransformer class and override
its internalTransform method.



4.2      Steps in performing slicing in Soot
  1. The first step is to use Spark [70] to compute both points to information and call
      graph

  2. The second step is to preprocess the source code to insert additional assignment
      statements that model parameter passing and make the control flow graph a single
      entry, single exit graph.

  3. The third step is to compute dependence graph on this processed source code

  4. Given a slicing criteria, we run the two phase slicing algorithm and mark the
      included nodes, from which the CFG is reconstructed using the Soot framework.

   We now describe the individual steps in greater detail.



4.3      Points to Analysis and Call Graph
We have seen in Chapter 3 that call graph construction and points to sets computation
are dependent on each other. To obtain better precision, we used on-the-fly option in
Spark to compute the call graph.
   The class SparkTransformer is used to compute the points to information. Spark-
Transformer is a subclass of SceneTransformer that performs points to set computation
Chapter 4. Implementation and Experimental Results                                                           66




  bytecode or
    source                   Soot                          Jimple IR




     class
   hierarchy
  information


                           methods                                 compute                     CFG for
                                                                   required                    required
                                                                    classes                     classes
           call graph                       points to
             builder                         sets
                                          computation


                         receiver types


                                 side effect analysis                     explicit          SESE Graph
                                                                         parameter          computation
            call graph                                                 assignments
                                                                       are introduced


                                                                                 call and
                                                                                parameter
                                                                                                 control
                                                        data                      edges
                                                                                               dependence
                                                    dependence                                    graph
   Class Dependence                                    graph
   Graph computation                                                                           computation
                                                    computation

                            data dependence
                                  edges
                                                   control dependence
                                                           edges
                           System
                         Dependence                                               summary
                           Graph                        summary edges            computation
                         computation



                                              representations of input             part of implementation
           Soot/SPARK classes                        program



                  Figure 4.2: Computation of the class dependence graph
Chapter 4. Implementation and Experimental Results                                      67



of the whole program. It is necessary to compute the points to information before the
call graph can be queried. Once the points to information is computed, the call graph
can be queried using the class CallGraph. The following code illustrates how to get the
possible methods that can be called by a particular method.

main ( ) {
      /∗ l o a d n e c e s s a r y c l a s s e s ∗/
      /∗ s e t s p a r k o p t i o n s ∗/
      SparkTransformer . v ( ) . t r a n s f o r m ( ” ” , opt )
      SootMethod method= Scene . v ( ) . getMethodByName ( ” fun ” ) ;
      I t e r a t o r t a r g e t s i t=p o s s i b l e C a l l e r s ( method ) ;
}


I t e r a t o r p o s s b i l e C a l l e r s ( SootMethod s o u r c e ) {
      CallGraph cg=Scene . v ( ) . getCallGraph ( ) ;
      I t e r a t o r t a r g e t s=new T a r g e t s ( cg . edgesOutOf ( s r c ) ) ;
      return targets ;
}



4.4      Computing Required Classes
Most often the input to Soot framework is a jar file containing the classes to be analyzed.
Therefore Scene may contain lot of classes that are not necessary for the construction of
dependence graph. The set of required entities (classes, methods and fields) is calculated
as follows [68]

    1. A set of compulsory entities such as methods and fields of the java.lang.Object
      class.

    2. The main method of the main class to be compiled is required.
Chapter 4. Implementation and Experimental Results                                         68



  3. If a method m is required, the following also become required: the class declaring
      m, all methods that may possibly be called by m, all fields accessed in the body of
      m, the classes of all local variables and arguments of m, the classes corresponding to
      all exceptions that may be caught or thrown by m, and the method corresponding
      to m in all required subclasses of the class declaring m.

  4. If a field f is required, the following also become required: the class declaring f, the
      class corresponding to the type of f if f is a reference type (not a primitive type)
      and the field corresponding to f in all required subclasses of the class declaring it.

  5. If a class c is required, the following also become required: all superclasses of c,
      the class initialization method of c, and the instance initialization method of c.



4.5      Side effect computation
Side Effect information gives information about the memory locations read and written
by a procedure. This information becomes necessary for dependence computation. In the
following program, there is a dependence between statements x.f=1 and print(y.f).
Here a dependence exists because the reads and writes are to the same object created at
line 3. We use the side effect analysis algorithm provided in the Soot framework.

void f() {
    Foo x,y;
    x=new Foo();
    x.f=1;
    y=x;
    print(y.f);
}


   The Side Effect Analysis algorithm uses the points to information computed by Spark
to compute the read and write sets of every statement.Spark computes that variables
x and y can point to the same object and thus the statement print(y.f) can read
from the locations written by x.f=1. Thus there is a data dependency between these
statements. The read and write sets are analogous to GM OD and GREF information
Chapter 4. Implementation and Experimental Results                                     69



for procedural programs.
   The side effect information is calculated as follows. For each statement , the algorithm
computes the sets read(s) and write(s) containing every static field s.f read (written) by
s and a pair (o,f) for every field f of object o that may be read(written) by s. These sets
also include fields read(written) by all code executed during execution of s including any
other methods that may be called directly or transitively.



4.6      Preprocessing
The flow of values in method calls implicitly caused due to parameters is made explicit
by adding additional assignment statements. This step is necessary before computing
the data dependence graph, since the additional assignment statements are also present
in the data dependence graph.
   Additional statements are inserted at call sites and at the beginning of methods called
by the call sites. For this, we need to get the call graph information. If s represent a
call statement, the method edgesOutOf( Unit u ) present in CallGraph class can be
queried to get the target methods called by s. The following assignment statements are
created and inserted into the Jimple code.

  1. Actual-in statements representing assignment to parameters that are read and
      actual-out statements representing assignment to parameters that are written are
      created at the call site. These statements are made control dependent on the call
      site.

  2. Formal-in statements representing assignment to parameters that are read and
      Formal-out statements representing assignment to parameters that are written are
      created at method entry. These statements are made control dependent on the
      method entry.

   Additionally, in this stage , the control flow graph represented by UnitGraph is made
single entry, single exit graph by adding unique start and end nodes. This step is
Chapter 4. Implementation and Experimental Results                                  70



necessary because the computation of control dependence graph requires the graph to
be single entry, single exit.
   Preprocessing stage becomes prerequisite for computation of data dependence and
control dependence information. However other dependence edges can be added at this
stage. Parameter in edges are added from actual in statements to the corresponding
formal in statements. Parameter out edges are added from actual out statements to
the corresponding actual out statements. Call dependence edges and edges representing
class interaction are added by using information present in the CallGraph class. Class
membership edges from the node representing a class to method entry nodes are added
for all the methods.



4.7      Computing the Class Dependence Graph
Once the Jimple source is in preprocessed form, the computation of dependence graph
is done as outlined in Chapter 2.

Algorithm 8 Computation of Class Dependence Graph
 for all C , where C is a required class do
   for all M , where M is a method in C do
      get the UnitGraph G associated with M
      compute Control dependence graph (CDG) of G
      compute Data dependence graph of (DDG) G { If M ’s representation from the
      parent class can be reused, then there is no need to build CDG and DDG of M }
      build summary edges for M;
   end for
 end for


   Computation of data dependence graph for simple local variables is done by comput-
ing reaching definitions using the class SimpleLocalDefs. This class takes the UnitGraph
of the method as input and computing the definitions reaching at a particular point. The
definitions reaching a program point (def boxes) can be queried using getDefsOfAt
function. These definitions are paired with the uses at the program point. The use
boxes of the current statement can be queried using getUseBoxes. Data dependence
Chapter 4. Implementation and Experimental Results                                      71



edges are added from def boxes reaching the current statement to use boxes in the
current statement.
   Apart from the dependence arising due to simple local variables, another kind of de-
pendence arises due to presence of side effects. There is a dependence between statement
S1 and S2 if the there is an intersection between the write set of S1 and read set of S2 .
   The computation of Control Dependence Graph and Summary edges are discussed
in Chapter 2. Once the class dependence graph is computed, the two phase slicing
algorithm is used to compute the slice.



4.8      Experimental Results
We computed dependence graphs for some programs from SourceForge and Spec JVM
98 benchmarks suite. All the analysis was performed on 3.20 GHz Intel Pentium 4
processor with 1 GB RAM. Table 4.1 gives the benchmark characteristics. Table 4.2
gives the information about the number of different edges in the dependence graph.
Table 4.3 gives the time required for computation of the dependence graph. It also
shows the the average time for running the slicing algorithm and size of the slice is
calculated for a set of slicing criteria. The number of summary edges seems to be the
determining factor of time taken for dependence graph computation. Table 4.4 gives the
memory and time requirements for implementing our partially flow sensitive algorithm
in the intraprocedural case. Incorporating partial flow sensitivity reduces the points to
sets as compared to the flow insensitive Andersen analysis. This information is given in
Table 4.5
   Figure 4.3 shows the input Jimple program and the sliced version obtained when line
16 is given as the slicing criteria.
Chapter 4. Implementation and Experimental Results                               72



 Benchmark      bytecode          description          classes    methods statements
                size (kb)
    jlex            96      Lexer generator for Java      26        164       8230
   junit           193         Java Unit Testing          100       591       6159
mpegaudio-7        409          MPEG decoder              154       915       20659
    nfc            814         Distributed Chat           224       1550      20364
  jgraph           312     Graph drawing component        90        1423      21534
 compress           16    Modified Lempel Ziv method       37        288       6274
     db             12     Memory resident database       28        278       6275
   check            36     Checker for JVM features       42        352       7714
    jess           447     Java Expert Shell System       288       1796      28197
 raytrace           56            Ray tracing             50        420       9023

                         Table 4.1: Benchmarks Description

   Benchmark     nodes    data control param-in    param-out summary call
                         edges edges    edges        edges     edges edges
       jlex      8230    12450  8055     672          504      3181   598
      junit      6159    9010   9847     759          424      4017   902
  mpegaudio-7    20659   34338 19632     1516         1178     59271 2188
    nfc-chat     20364   30745 27438     2196         976      54266 2089
     jgraph      21534   37420 26437     1816         2068     36123 2158
   compress      6274    9199   7334     322          302      1295   372
        db       6275    9170   7368     303          117       880   357
      check      7714    10476  9260     440          406      3809   463
       jess      28197   46101 35412     3397         4525    114245 4908
   raytrace      9023    14842 10989     755          782      4108   308

             Table 4.2: Number of Edges in the Class Dependence Graph

               Name        Dependence graph     Slicing time     Slice Size
                         computation time (sec)     (sec)
              jlex                15                  1             70
             junit                15                  1             48
         mpegaudio-7              242                 2             173
           nfc-chat               220                 2             180
            jgraph                211                 1             66
          compress                21                  2             41
               db                 23                  1             58
             check                25                  1             42
              jess                332                 2             165
          raytrace                35                  1             46

                         Table 4.3: Timing Requirements
Chapter 4. Implementation and Experimental Results                       73




               Name       Load time    Analysis time    Memory used
                          (seconds)     (seconds)         (MB)
                 jlex         22            6               55
                junit         10            3               45
            mpegaudio-7       58            9               75
              nfc-chat       107            15              80
               jgraph         37            10              66
             compress         3             2               45
                  db          3             2               28
                check         5             4               45
                 jess         32            13              65
             raytrace         9             4               48

             Table 4.4: Program Statistics - Partial Flow Sensitive




            Benchmark     points to sets   points to sets   percentage
                              PFS            Andersen       reduction
                 jlex         3711             3998             7.1
                junit         2529             2762             8.4
            mpegaudio-7       7235             7270             0.4
              nfc-chat        8363             9124             8.3
               jgraph         6847             7229             5.2
             compress         3179             4261            25.3
                  db          3068             4126            25.6
                check         3327             4375            23.9
                 jess         8557             8842             3.2
             raytrace         4170             5223            20.1

                       Table 4.5: Precision Comparison
Chapter 4. Implementation and Experimental Results                             74




1 :    args := @parameter0: java.lang.String[]
2 :    FI:args = args
3 :    sum = 0
4 :    i = 1
5 :    product = 1
6 :    goto [?= (branch)]
7 :    sum = sum + i
8 :    product = product * i
9 :    i = i + 1
10 :    if i  11 goto sum = sum + i
11 :    $r0 = java.lang.System: java.io.PrintStream       out
12 :    AI:sum_ = sum
13 :    virtualinvoke $r0.java.io.PrintStream: void       print(int)(sum_)
14 :    $r0 = java.lang.System: java.io.PrintStream       out
15 :    AI:product_ = product
16 :    virtualinvoke $r0.java.io.PrintStream: void       print(int)(product_)
17 :    $r0 = java.lang.System: java.io.PrintStream       out
18 :    AI:i_ = i
19 :    virtualinvoke $r0.java.io.PrintStream: void       print(int)(i_)
20 :    return

The Slice obtained


   args := @parameter0: java.lang.String[]
   FI:args = arg
   i = 1
   product = 1
   goto [?= (branch)]
   product = product * i
   i = i + 1
   if i  11 goto product = product * i
   $r0 = java.lang.System: java.io.PrintStream out
   AI:product_ = product
   virtualinvoke $r0.java.io.PrintStream: void print(int)(product_)
   return



                       Figure 4.3: Jimple code and its slice
Chapter 5

Conclusion and Future Work

In this thesis, we have described the implementation of a slicing tool for Java programs.
We first describe the implementation of the two phase interprocedural slicing algorithm
by Horwitz et.al. [63]. We then discuss the issues in computing the dependencies of ob-
ject oriented programs. Computation of data dependencies in object oriented programs
requires the computation of side effect information. We then describe the computation
of dependence graph in presence of inheritance and polymorphism.


   We use SPARK framework for computing side effect analysis and call graph construc-
tion. Both side effect analysis and call graph construction requires the computation of
points to information. We describe Lhotak’s algorithm [70] for computing points to sets
which is implemented in SPARK. We have implemented an intraprocedural algorithm
that enhances flow sensitivity while maintaining minimal additional information.


   We next discuss the limitations of our slicing tool and possible scope for future work.
To support a slicer that can handle the entire Java language requires handling of threads,
exceptions and reflection. Dependence between statements in multi threaded programs
is not transitive. Krinke [49] propose algorithms for slicing multi threaded programs.
Handling of exceptions is described by Allen et.al. [44]. Features such as reflection and




                                           75
Chapter 5. Conclusion and Future Work                                                  76



dynamic class loading, which allows classes to be loaded at runtime complicate depen-
dence computation.


   We have run our slicing tool on a set of benchmarks and have reported statistics on the
size and time required for construction of class dependence graphs. In our experiments,
we found that the time required for computing the dependence graph is dominated by
summary edge computation phase. Improvements to the summary computation algo-
rithm can vastly decrease the time for computing dependence graph.
Bibliography

[1] A.V. Aho, R. Sethi, and J.D. Ullman, M.Lam Compilers: Principles, Techniques,
   and Tools. , Addison-Wesley

[2] Kildall, G. A. , A unified approach to global program optimization , in Proc. First
   Annual ACM SIGACT-SIGPLAN Symp. Principles of Programming Languages.
   1973

[3] W. Landi and B. G. Ryder. A safe approximate algorithm for interprocedural pointer
   aliasing , ACM SIGPLAN Notices 1992

[4] M. Emami, R. Ghiya, and L. J. Hendren. Context-sensitive interprocedural points-
   to analysis in the presence of function pointers. In Proceedings of PLDI94, pages
   242-256, 1994.

[5] L. O. Andersen. Program Analysis and Specialization for the C Programming Lan-
   guage. PhD thesis, University of Copenhagen, DIKU, 1994.

[6] Alexander Aiken. Introduction to set constraint-based program analysis. Science of
   Computer Programming, 35(23):79111, 1999.

[7] Ondrej Lhotak, Laurie Hendren. Scaling Java Points-To Analysis using SPARK
   In Proceedings of the conference on Compiler Construction (CC), volume 2622 of
   Lecture Notes in Computer Science, pages 153–169. Springer-Verlag, April 2003.

[8] M. Hind. Pointer analysis: Havent we solved this problem yet? In Proceedings of
   PASTE01, pages 54-61, June 2001.

                                         77
BIBLIOGRAPHY                                                                          78



 [9] A. Diwan, K. S. McKinley, and J. E. B. Moss. Type-based alias analysis. In Pro-
    ceedings of PLDI98, pages 106-117, 1998.

[10] M. Fahndrich, J. S. Foster, Z. Su, and A. Aiken. Partial online cycle elimination in
    inclusion constraint graphs. In Proceedings of PLDI98, pages 85-96, June 1998.

[11] N. Heintze and O. Tardieu. Ultra-fast aliasing analysis using CLA: A million lines
    of C code in a second. In Proceedings of PLDI01, volume 36.5 of ACM SIGPLAN
    Notices, pages 254-263, June 2001.

[12] Atanas Rountev and Satish Chandra. Off-line variable substitution for scaling
    points-to analysis. In PLDI, 2000

[13] B. Steensgaard. Points-to analysis in almost linear time. In Conference Record of
    23rd POPL96, pages 32-41, Jan. 1996.

[14] David J. Pearce. Some directed graph algorithms and their application to pointer
    analysis. Ph.D thesis. University of London Imperial College of Science, Technology
    and Medicine Department of Computing Feb.2005

[15] Ondrej Lhotak. Spark: A flexible points-to analysis framework for Java. Master ’s
    thesis, McGill University, December 2002

[16] R. Hasti and S.Horwitz. Using static single assignment form to improve flow-
    insensitive pointer analysis. In SIGPLAN 98: Conference on Programming Lan-
    guage Design and Implementation, (Montreal, Canada, June 1998).

[17] Barbara G. Ryder.     Dimensions of Precision in Reference Analysis of Object-
    oriented Programming Languages In CC, pages 126–137, 2003.

[18] John Whaley and Monica S. Lam. Cloning-based context-sensitive pointer alias
    analysis using Binary Decision Diagrams. In Proceedings of the ACM conference
    on Programming Language Design and Implementation (PLDI), pages 131–144.
    ACM Press, June 2004.
BIBLIOGRAPHY                                                                        79



[19] Manu Sridharan, Denis Gopan, Lexin Shan, Rastislav : Demand-driven points-to
    analysis for Java. OOPSLA 2005

[20] Ana Milanova, Atanas Rountev, and Barbara Ryder. Parameterized object sensi-
    tivity for points-to and side-effect analyses for Java. In Proceedings of the ACM
    International Symposium on Software Testing and Analysis (ISSTA), pages 1–11.
    ACM Press, July 2002.

[21] R.E.Tarjan   Fast algorithms for solving Path problems.         Journal   of   the
    ACM,3(28):591–642,July 1981.

[22] R.E. Tarjan. Efficiency of a good by not linear set union algorithm. J. ACM, 22:215-
    225, 1975.

[23] Steven W. K. Tjiang and John L. Hennessy. Sharlit A tool for building optimizers.
    PLDI 1992.

[24] Marc Shapiro and Susan Horwitz. Fast and accurate flow-insensitive points-to anal-
    ysis. In Proceedings of the Symposium on Principles of Programming Languages
    (POPL), pages 1–14. ACM Press, January 1997.

[25] Vijay Sundaresan and Laurie J. Hendren and Chrislain Razafimahefa and Raja
    Vall´e-Rai and Patrick Lam and Etienne Gagnon and Charles Godin Practical vir-
        e
    tual method call resolution for Java. OOPSLA 2000

[26] D. Bacon and P. Sweeney. Fast Static Analysis Of C++ Virtual Function Calls.
    Proceedings of the ACM SIGPLAN 96 Conference on Object-Oriented Programming
    Systems, Languages and Applications, San Jose, USA, October 1996, pp. 324–341.

[27] J. Dean, D. Grove, and C. Chambers. Optimization Of Object-Oriented Programs
    Using Static Class Hierarchy Analysis. Proceedings of the 9th European Conference
    on Object-Oriented Programming, Aarhus, Denmark, August 1995, Springer-Verlag
    LNCS 952, pp. 77–101.
BIBLIOGRAPHY                                                                     80



[28] A. Rountev, A. Milanova, and B. Ryder. Points-to Analysis For Java Using Anno-
    tated Inclusion Constraints.

[29] R. Wilson and M. Lam. Efficient Context-Sensitive Pointer Analysis For C Pro-
    grams. Proceedings of the ACM SIGPLAN 95 Conference on Programming Lan-
    guage Design and Implementation, La Jolla, USA, June 1995, pp. 1–12.

[30] M. Das. Unification-Based Pointer Analysis With Directional Assignments. Pro-
    ceedings of the ACM SIGPLAN 00 Conference on Programming Language Design
    and Implementation, Vancouver, Canada, June 2000, pp. 35–46.

[31] Marc Berndl, Ondrej Lhotak, Feng Qian, Laurie J. Hendren, and Navindra Umanee.
    Points-to analysis using BDDs. In Proceedings of the ACM conference on Program-
    ming Language Design and Implementation (PLDI), pages 196–207. ACM Press,
    June 2003.

[32] M. Sridharan, D. Gopan, L. Shan, and R. Bodik. Demand-driven points-to analysis
    for Java. In Conference on Object-Oriented Programming, Systems, Languages, and
    Applications (OOPSLA), 2005.

[33] A. Diwan, J. Moss, and K. McKinley. Simple And Effective Analysis Of Statically-
    Typed Object-Oriented Programs. Proceedings of the ACM SIGPLAN ’96 Conference
    on Object-Oriented Programming Systems, Languages and Applications, San Jose,
    USA, October 1996, pp. 292–305.

[34] John Whaley and Monica S. Lam. An Efficient Inclusion-Based Points-To Analysis
    for Strictly-Typed Languages. SAS 2002

[35] Karl J. Ottenstein and Linda M. Ottenstein. The program dependence graph in a
    software development environment. In Proceedings of the ACM SIGSOFT/SIG-
    PLAN Software Engineering Symposium on Practical Software Development Envi-
    ronments, volume 19(5) of ACM SIGPLAN Notices, pages 177–184, 1984.
BIBLIOGRAPHY                                                                           81



[36] Susan B. Horwitz, Thomas W. Reps, and David Binkley. Interprocedural slicing
    using dependence graphs. ACM Transactions on Programming Languages and Sys-
    tems, 12(1):26–60, January 1990.

[37] T. Ball and S. Horwitz. Slicing programs with arbitrary control flow. In Lecture Notes
    in Computer Science, volume 749, New York, NY, November 1993. Springer-Verlag.

[38] J. Choi and J. Ferrante. Static slicing in the presence of goto statements. ACM
    Trans. on Programming Languages and Systems, 16(4):1097-1113, July 1994.

[39] Sumit Kumar and Susan Horwitz. Better slicing of programs with jumps and
    switches. In Proceedings of FASE 2002: Fundamental Approaches to Software
    Engineering, volume 2306 of Lecture Notes in Computer Science, pages 96–112.
    Springer, 2002.

[40] Thomas Reps, Susan Horwitz, Mooly Sagiv, and Genevieve Rosay. Speeding up
    slicing. In Proceedings of the ACM SIGSOFT ’94 Symposium on the Foundations
    of Software Engineering, pages 11–20, 1994.

[41] M. Sharir and A. Pnueli. Two approaches to interprocedural data flow analysis.
    In S.S. Muchnick and N.D. Jones, editors, Program Flow Analysis: Theory and
    Applications, chapter 7, pages 189-234. Prentice-Hall, Englewood Cliffs, NJ, 1981.
    Cytron,

[42] Banning, J. P. An efficient way to find the side effects of procedure calls and the
    aliases of variables. In Proceedings of the 6th Annual ACM Symposium on Princi-
    ples of Programming Languages , ACM, New York, 29–41. (Jan. 1979)

[43] Cooper, K. D., and Kennedy, K. Efficient computation of flow-insensitive interpro-
    cedural summary information. In Proceedings of the SIGPLAN 84 Symposium on
    Compiler Construction; SIGPLAN Not. 19,6 , 247–258.(June 1984)

[44] Randy Allen and Ken Kennedy Optimizing Compilers for Modern Architectures
    Elsevier Publications
BIBLIOGRAPHY                                                                          82



[45] Frank Tip. A survey of program slicing techniques. Journal of programming lan-
    guages, 3(3), September 1995.

[46] Ron Cytron, Jeanne Ferrante, Barry K. Rosen, Mark N. Wegman, and F. Ken-
    neth Zadeck. Efficiently computing static single assignment form and the control
    dependence graph. ACM Transactions on Programming Languages and Systems,
    13(4):451-490, 1991.

[47] Jeanne Ferrante, Karl J. Ottenstein, and Joe D. Warren. The program dependence
    graph and its use in optimization. ACM Transactions on Programming Languages
    and Systems, 9(3):319-349, July 1987.

[48] Keith B. Gallagher, Notes on interprocedural slicing Proceedings of the Fourth IEEE
    International Workshop on Source Code Analysis and Manipulation (SCAM04)

[49] Jens Krinke. Advanced Slicing of Sequential and Concurrent Programs Ph.D Thesis.
    Universitat Passau April 2003

[50] L. Larsen and M. J. Harrold. Slicing object-oriented software. In 18th International
    Conference on Software Engineering, pages 495- 505, 1996.

[51] Donglin Liang and Mary Jean Harrold. Slicing objects using system dependence
    graphs. In Proceedings of the International Conference On Software Maintanence,
    pages 358-367, 1998.

[52] Jianjun Zhao, Applying program dependence analy-sis to Java software, Proceedings
    of Workshop on Software Engineering and Database Systems, pp. 162–169, 1998.

[53] Hiralal Agrawal, Richard A. DeMillo, and Eugene H. Spafford. Dynamic slicing in
    the presence of unconstrained pointers. In Symposium on Testing, Analysis, and
    Verification, pages 60-73, 1991.

[54] K.J. Ottenstein and L.M. Ottenstein. The program dependence graph in a software
BIBLIOGRAPHY                                                                          83



    development environment. In Proceedings of the ACM SIGSOFT/SIGPLAN Soft-
    ware Engineering Symposium on Practical Software Development Environments,
    pages 177-184, 1984. SIGPLAN Notices 19(5).

[55] L. Larsen and M. J. Harrold. Slicing object-oriented software. In 18th International
    Conference on Software Engineering, pages 495- 505, 1996.

[56] Thomas Reps, Susan Horwitz, Mooly Sagiv, and Genevieve Rosay. Speeding up
    slicing. In Proceedings of the ACM SIGSOFT ’94 Symposium on the Foundations
    of Software Engineering, pages 11–20, 1994.

[57] Donglin Liang and Mary Jean Harrold. Slicing objects using system dependence
    graphs. In Proceedings of the International Conference On Software Maintenance,
    pages 358-367, 1998.

[58] Jianjun Zhao, Applying program dependence analysis to Java software, Proceedings
    of Workshop on Software Engineering and Database Systems, pp. 162–169, 1998.

[59] Paolo Tonella, Giuliano Antoniol, Roberto Fiutem, and Ettore Merlo, Flow insen-
    sitive C++ pointers and polymorphism analysis and its application to slicing , In
    International Conference on Software Engineering, pp. 433–443, 1997.

[60] Chrislain Razafimahefa, A study of side effect analysis for Java M.Sc Thesis, McGill
    University, 1999

[61] Mark Weiser.      Program slicing. IEEE Transactions on Software Engineering,
    10(4):352-357, July 1984.

[62] Steven S. Muchnick. Advanced Compiler Design and Implementation. Morgan Kauf-
    mann Publishers, San Francisco, CA, 1997.

[63] Susan B. Horwitz, Thomas W. Reps, and David Binkley. Interprocedural slicing
    using dependence graphs. ACM Transactions on Programming Languages and Sys-
    tems, 12(1):26–60, January 1990.
BIBLIOGRAPHY                                                                          84



[64] L. O. Andersen. Program Analysis and Specialization for the C Programming Lan-
    guage. PhD thesis, University of Copenhagen, DIKU, 1994.

[65] Ondrej Lhotak, Laurie Hendren. Scaling Java Points-To Analysis using SPARK
    In Proceedings of the conference on Compiler Construction (CC), volume 2622 of
    Lecture Notes in Computer Science, pages 153.169. Springer-Verlag, April 2003.

[66] L. Larsen and M. J. Harrold. Slicing object-oriented software. In 18th International
    Conference on Software Engineering, pages 495-505, 1996.

[67] Donglin Liang and Mary Jean Harrold. Slicing objects using system dependence
    graphs. In Proceedings of the International Conference On Software Maintanence,
    pages 358-367, 1998.

[68] Ankush Varma, A Retargetable Optimizing Java-to-C Compiler for Embedded Sys-
    tems M.Sc Thesis

[69] R. Vallee-Rai, P. Co, E. Gagnon, L. Hendren, P. Lam, and V. Sundaresan. Soot -
    a java bytecode optimization framework. In CASCON 99: Proceedings of the 1999
    conference of the Centre for Advanced Studies on Collaborative research, page 13.
    IBM Press, 1999. The framework is available from www.sable.mcgill.ca

[70] Ondrej Lhotak, Laurie Hendren. Scaling Java Points-To Analysis using SPARK
    In Proceedings of the conference on Compiler Construction (CC), volume 2622 of
    Lecture Notes in Computer Science, pages 153–169. Springer-Verlag, April 2003.

[71] Jelte Jansen. Slicing Midlets Technical Report

[72] Durga Prasad Mohapatra, Rajib Mall, Rajeev Kumar An Overview of Slicing Tech-
    niques for Object-Oriented Programs Informatica 30 (2006) 253-277.

[73] Baowen Xu, Ju Qian, Xiaofang Zhang, Zhongqiang Wu ,Lin Chen A Brief Survey
    Of Program Slicing ACM SIGSOFT Software Engineering Notes. 2005
BIBLIOGRAPHY                                                                         85



[74] Keith Brian Gallagher and James R. Lyle, Using program slicing in software main-
    tenance, IEEE Transactions on Software Engineering, 17(8), pp. 751-761, 1991.

[75] Samuel Bates and Susan Horwitz, Incremental program testing using program de-
    pendence graphs, ACM Symposium on Principles of Programming Languages, pp.
    384-396, 1993

[76] Mangala Gowri Nanda and S. Ramesh, Slicing con-current programs ,Software En-
    gineering Notes, 25(5), pp. 180-190, 2000.

[77] Srihari Sukumaran, Ashok Sreenivas: Identifying Test Conditions for Software
    Maintenance. CSMR 2005.

[78] Thomas Reps and Wuu Yang, The semantics of program slicing and program in-
    tegration, In Proceedings of the Colloquium on Current Issues in Programming
    Languages, 352 of Lecture Notes in Computer Science, pp. 360-374, Springer 1989.

[79] John Hatcliff, Matthew B. Dwyer, and Hongjun Zheng, Slicing software for model
    construction , Higher-Order and Symbolic Computation, 13(4), pp. 315-353, 2000.

[80] Ranganath, V.P. Object-Flow Analysis for Optimizing Finite-State Models of Java
    Software Masters thesis, Kansas State University (2002)

[81] http://indus.projects.cis.ksu.edu/

[82] Panos E. Livadas and Scott D. Alden, A toolset for program understanding , Pro-
    ceedings of the IEEE Second Workshop on Program Comprehension, 1993.

[83] James R. Lyle, Evaluating variations of program slicing for debugging , PhD thesis,
    University of Maryland, College Park, Maryland, Dec. 1984.

Thesis: Slicing of Java Programs using the Soot Framework (2006)

  • 1.
    A Static SlicingTool for Sequential Java Programs A Thesis Submitted For the Degree of Master of Science (Engineering) in the Faculty of Engineering by Arvind Devaraj Computer Science and Automation Indian Institute of Science BANGALORE – 560 012 March 2007
  • 2.
  • 3.
    Abstract A program sliceconsists of a subset of the statements of a program that can potentially affect values computed at some point of interest. Such a point of interest along with a set of variables is called a slicing criterion. Slicing tools are useful for several applications, such as program understanding, testing, program integration, and so forth. Slicing object oriented programs has some special problems, that need to be addressed due to features like inheritance, polymorphism and dynamic binding. Alias analysis is important for precision of slices. In this thesis we implement a slicing tool for sequential Java programs in the SOOT framework. SOOT is a front-end for Java developed at McGill University and it provides several forms of intermediate code. We have integrated the slicer into the framework. We also propose an improved technique for intraprocedural points-to analysis. We have implemented this technique and compare the results of the analysis with those for a flow-insensitive scheme in SOOT. Performance results of the slicer are reported for several benchmarks. ii
  • 4.
    Contents Abstract ii 1 Introduction 1 1.1 Slicing . . . . . . . . . . . . . . . . . . . . . . . . . . . . . . . . . . . . . 1 1.2 The SOOT Framework . . . . . . . . . . . . . . . . . . . . . . . . . . . . 5 1.3 Contributions of the thesis . . . . . . . . . . . . . . . . . . . . . . . . . . 5 2 Slicing 7 2.1 Intraprocedural Slicing using PDG . . . . . . . . . . . . . . . . . . . . . 7 2.1.1 Program Dependence Graph . . . . . . . . . . . . . . . . . . . . . 8 2.1.2 Slicing using the Program Dependence Graph . . . . . . . . . . . 8 2.1.3 Construction of the Data Dependence Graph . . . . . . . . . . . . 9 2.1.4 Control Dependence Graph . . . . . . . . . . . . . . . . . . . . . 11 2.1.5 Slicing in presence of unstructured control flow . . . . . . . . . . . 14 2.1.6 Reconstructing CFG from the sliced PDG . . . . . . . . . . . . . 17 2.2 Interprocedural Slicing using SDG . . . . . . . . . . . . . . . . . . . . . . 18 2.2.1 System Dependence Graph . . . . . . . . . . . . . . . . . . . . . . 18 2.2.2 Calling context problem . . . . . . . . . . . . . . . . . . . . . . . 20 2.2.3 Computing Summary Edges . . . . . . . . . . . . . . . . . . . . . 21 2.2.4 The Two Phase Slicing Algorithm . . . . . . . . . . . . . . . . . 21 2.2.5 Handling Shared Variables . . . . . . . . . . . . . . . . . . . . . . 23 2.3 Slicing Object Oriented Programs . . . . . . . . . . . . . . . . . . . . . . 26 2.3.1 Dependence Graph for Object Oriented Programs . . . . . . . . . 26 2.3.2 Handling Inheritance . . . . . . . . . . . . . . . . . . . . . . . . . 31 2.3.3 Handling Polymorphism . . . . . . . . . . . . . . . . . . . . . . . 34 2.3.4 Case Study - Elevator Class and its Dependence Graph . . . . . . 35 3 Points to Analysis 38 3.1 Need for Points to Analysis . . . . . . . . . . . . . . . . . . . . . . . . . 38 3.2 Pointer Analysis using Constraints . . . . . . . . . . . . . . . . . . . . . 39 3.3 Dimensions of Precision . . . . . . . . . . . . . . . . . . . . . . . . . . . 41 3.4 Andersen’s Algorithm for C . . . . . . . . . . . . . . . . . . . . . . . . . 44 3.5 Andersen’s Algorithm for Java . . . . . . . . . . . . . . . . . . . . . . . . 45 3.5.1 Model for references and heap objects . . . . . . . . . . . . . . . . 45 iii
  • 5.
    CONTENTS iv 3.5.2 Computation of points to sets in SPARK . . . . . . . . . . . . . 47 3.6 CallGraph Construction . . . . . . . . . . . . . . . . . . . . . . . . . . . 48 3.6.1 Handling Virtual Methods . . . . . . . . . . . . . . . . . . . . . . 49 3.7 Improvements to Points to Analysis . . . . . . . . . . . . . . . . . . . . . 50 3.8 Improving Flow Sensitivity . . . . . . . . . . . . . . . . . . . . . . . . . . 51 3.8.1 Computing Valid Subgraph at each Program Point . . . . . . . . 53 3.8.2 Computation of Access Expressions . . . . . . . . . . . . . . . . 55 3.8.3 Checking for Satisfiability . . . . . . . . . . . . . . . . . . . . . . 60 4 Implementation and Experimental Results 62 4.1 Soot-A bytecode analysis framework . . . . . . . . . . . . . . . . . . . . 62 4.2 Steps in performing slicing in Soot . . . . . . . . . . . . . . . . . . . . . 65 4.3 Points to Analysis and Call Graph . . . . . . . . . . . . . . . . . . . . . 65 4.4 Computing Required Classes . . . . . . . . . . . . . . . . . . . . . . . . . 67 4.5 Side effect computation . . . . . . . . . . . . . . . . . . . . . . . . . . . . 68 4.6 Preprocessing . . . . . . . . . . . . . . . . . . . . . . . . . . . . . . . . . 69 4.7 Computing the Class Dependence Graph . . . . . . . . . . . . . . . . . . 70 4.8 Experimental Results . . . . . . . . . . . . . . . . . . . . . . . . . . . . . 71 5 Conclusion and Future Work 75 Bibliography 77
  • 6.
    List of Tables 3.1 Constraints for C . . . . . . . . . . . . . . . . . . . . . . . . . . . . . . . 44 3.2 Constraints for Java . . . . . . . . . . . . . . . . . . . . . . . . . . . . . 47 3.3 Data flow equations for computing valid edges . . . . . . . . . . . . . . . 53 3.4 Computation of Valid edges . . . . . . . . . . . . . . . . . . . . . . . . . 54 4.1 Benchmarks Description . . . . . . . . . . . . . . . . . . . . . . . . . . . 72 4.2 Number of Edges in the Class Dependence Graph . . . . . . . . . . . . . 72 4.3 Timing Requirements . . . . . . . . . . . . . . . . . . . . . . . . . . . . 72 4.4 Program Statistics - Partial Flow Sensitive . . . . . . . . . . . . . . . . . 73 4.5 Precision Comparison . . . . . . . . . . . . . . . . . . . . . . . . . . . . 73 v
  • 7.
    List of Figures 1.1 A program and its slice . . . . . . . . . . . . . . . . . . . . . . . . . . . . 2 2.1 A Control Flow Graph . . . . . . . . . . . . . . . . . . . . . . . . . . . . 12 2.2 Post Dominator Tree for the CFG in Figure 2.1 . . . . . . . . . . . . . . 12 2.3 Dominance Frontiers . . . . . . . . . . . . . . . . . . . . . . . . . . . . . 13 2.4 A program and its PDG (taken from [39]) . . . . . . . . . . . . . . . . . 15 2.5 Augmented CFG and PDG for the program in Figure 2.4 (taken from [39]) 16 2.6 A program with function calls . . . . . . . . . . . . . . . . . . . . . . . . 18 2.7 System Dependence Graph for an interprocedural program . . . . . . . . 19 2.8 Slicing the System Dependence Graph . . . . . . . . . . . . . . . . . . . 24 2.9 Program . . . . . . . . . . . . . . . . . . . . . . . . . . . . . . . . . . . 28 2.10 The Dependence Graph for the main function (from [67]) . . . . . . . . 29 2.11 The Dependence Graphs for functions C() and D() (from [67]) . . . . . 29 2.12 Interface Dependence Graph (from [58]) . . . . . . . . . . . . . . . . . . 33 2.13 The Elevator program . . . . . . . . . . . . . . . . . . . . . . . . . . . . 36 2.14 Dependence Graph for Elevator program . . . . . . . . . . . . . . . . . . 37 3.1 Need for Points to Analysis . . . . . . . . . . . . . . . . . . . . . . . . . 39 3.2 Points to Graphs . . . . . . . . . . . . . . . . . . . . . . . . . . . . . . . 40 3.3 Imprecision due to context insensitive analysis . . . . . . . . . . . . . . . 43 3.4 Object Flow Graph . . . . . . . . . . . . . . . . . . . . . . . . . . . . . . 53 3.5 An example program . . . . . . . . . . . . . . . . . . . . . . . . . . . . . 54 3.6 Access Expressions . . . . . . . . . . . . . . . . . . . . . . . . . . . . . . 54 3.7 OFG Subgraph . . . . . . . . . . . . . . . . . . . . . . . . . . . . . . . . 56 3.8 Access Expressions(for a DAG) . . . . . . . . . . . . . . . . . . . . . . . 58 3.9 Access Expressions (for general graph) . . . . . . . . . . . . . . . . . . . 60 3.10 Simplified Access Expressions . . . . . . . . . . . . . . . . . . . . . . . . 60 3.11 Dominator Tree . . . . . . . . . . . . . . . . . . . . . . . . . . . . . . . . 60 4.1 Soot Framework Overview . . . . . . . . . . . . . . . . . . . . . . . . . . 64 4.2 Computation of the class dependence graph . . . . . . . . . . . . . . . . 66 4.3 Jimple code and its slice . . . . . . . . . . . . . . . . . . . . . . . . . . . 74 vi
  • 8.
    Chapter 1 Introduction 1.1 Slicing A program slice consists of the parts of a program that can potentially affect the value of variables computed at some point of interest. Such a point is called the slicing criterion and is specified by a pair (program point,set of variables).The original concept of a program slice was proposed by Mark Weiser [61]. According to his definition A slice s of program p is a subset of the statements of p that retains some specified behavior of p. The desired behavior is detailed by means of a slicing criterion c. Generally, a slicing criterion c is a set of variables V and a program point l. When the slice s is executed, it must always have the same values as program p for the variables in V at point l. Weiser claimed that a program slice was the abstraction that users had in mind as they debugged programs. There have been variations in the definitions of program slices depending on the application in mind. Weiser’s original definition required a slice S of a program to be an executable subset of the program, whereas another common defini- tion defines a slice as a subset of statements that directly or indirectly affect the values computed at the point of interest but are not necessarily an executable segment. Fig- ure 1.1 shows a program sliced with respect to the slicing criterion ( print(product), 1
  • 9.
    Chapter 1. Introduction 2 read(n); i = 1; read(n); sum = 0; i = 1; product = 1; product = 1; while (i<=n) { while (i<=n) { sum = sum + i; product = product * i; product = product * i; i = i + 1; i = i + 1; } } print(sum); print(product); print(product); Figure 1.1: A program and its slice product) . Since the transformed program is expected to be much smaller than the original it is hoped that dependencies between statements in the program will be more explicit. Surveys on program slicing are presented in [45], [73]. Slicing tools have been used for several applications, such as program understanding [82], testing [74] [75], pro- gram integration [78], model checking [79] and so forth. 1. Program Understanding: Software engineers are assigned to understand a mas- sive piece of code and modify parts of them. When modifying a program, we need to comprehend a section of the program rather than the whole program. Backward and forward slicing can be used to browse the code and understand the interde- pendence between various parts of the program. 2. Testing: In the context of testing, a problem that is often encountered is that of finding the set of program statements that are affected by a change in the program. This analysis is termed impact analysis. To determine what tests need to be re-run to test test a modified statement S, a backward slice on S will get the statements that actually influence the behavior of the program. 3. Debugging: Quite often the statement that is actually responsible for a bug that shows up at some program point P is statically far away from P . To reduce the search space of possible causes for the error the programmer can use a backward
  • 10.
    Chapter 1. Introduction 3 slice to eliminate parts of the code that could not have been the cause of the problem. 4. Model Checking: Model checking is a verification technique that performs an exhaustive exploration of a program’s state space. Typically the execution of a program is simulated and path and states encountered in the simulation are checked against correctness specifications phrased as temporal logic formula. The use of slicing here is to reduce the size of a program P beginning checked for a property by eliminating statements and variables that are irrelevant to the formula. There is an essential difference between static and dynamic slices. A static slice disregards the actual inputs to a program whereas the latter relies on a specific test case and therefore is in general , more precise. When slicing a program P we are concerned with both correctness as well as precision. For correctness we demand that the slice S produced by the tool is a superset of the actual slice S(p) for the slicing criterion p. Precision has to do with the size of the slice. For two correct slices S1 and S2 , S1 is more precise than S2 , if the statements of S1 are a subset of the statements of S2 . Obtaining the most precise slice, is in general not computable, hence our aim is to compute a correct slice that is as precise as possible. The slicing problem can be addressed by viewing it as a reachability problem in a Program Dependence Graph (PDG) [54]. A PDG is a directed graph with vertices cor- responding to statements and predicates and edges corresponding to data and control dependences. For the sequential intraprocedural case, the backward slice with respect to a node in the PDG is the set of all nodes in the PDG on which this node is tran- sitively dependent. Thus given the PDG, a simple reachability algorithm on the PDG will construct the slice. However when considering interprocedural slices, the process is more complicated as mere reachability will produce imprecise slices. One needs to track only interprocedural realizable paths, where a realizable path corresponds to legal call/return pairs where a procedure always returns to the call site where it was invoked. The structure on which interprocedural slicing is generally implemented is the System Dependence Graph [63] (SDG). This graph is a collection of graphs corresponding to
  • 11.
    Chapter 1. Introduction 4 PDG’ss for individual procedures augmented with some extra edges that capture the interaction between them. Slicing of interprocedural programs is described by Horwitz et.al [63]. They use the SDG to track dependencies in a program and use a two phase algorithm to ensure that only feasible paths are tracked, that is, those in which procedure calls are matched with the correct return statements. Slicing object oriented programs adds yet another dimension of complexity to the slicing problem. Object-oriented concepts such as classes, objects, inheritance, poly- morphism and dynamic binding make representation and analysis techniques used for imperative programming languages inadequate for object-oriented programs. The Class Dependence Graph has been introduced by Larsen and Harrold [66], which can represent class hierarchy, data members and polymorphism. Some more features were added by Liang and Harrold [67]. The resolution of aliases is required for the correct computation of data dependencies. To compute the dependence graph, it is necessary to build a call graph. The computation of call graph becomes complicated in presence of dynamic binding , i.e. when the target of a method call depends on the runtime type of a variable. Algorithms like Rapid Type Analysis (RTA) [26] compute call graphs using type information. A key analysis for object oriented languages is alias analysis. The objective here is to follow an object O from its point of allocation to find out which objects reference O and which other objects are referenced by the fields of O Resolving aliasing becomes important for the correct computation of data dependencies in the dependence graph. The precision of the analysis depends on various factors like flow sensitivity, context sensitivity and handling of field references. Andersen [64] gives a flow insensitive method for finding aliases using subset constraints. Lhotak [70] describes the method adapted for Java programs. In this thesis we implement a slicing tool for sequential Java programs and integrate it into the SOOT framework. We briefly describe the framework and the contributions of the thesis.
  • 12.
    Chapter 1. Introduction 5 1.2 The SOOT Framework The SOOT analysis and transformation framework [69] is a Java optimization framework developed by the Sable Research Group at McGill University and it is intended to be a robust, easy-to-use research framework. It has been used extensively for program analy- sis, instrumentation, and optimization. It provides several forms of intermediate code for analyzing and optimizing Java bytecode. Jimple is a typed three address representation, which we have used in our implementation. Our objective is to implement a slicing tool within the Soot framework [69] and make it publicly available. At the time this work was begun there was no publicly available slicing infrastructure for Java. The Indus [81] project addresses the slicing problem for Java programs and source code has been made available in February 2007. 1.3 Contributions of the thesis The following are the contributions of this thesis: 1. We have implemented the routines for creating the program dependence graphs and the class dependence graph for an input Java program that is represented in the form of Jimple intermediate code. 2. We have integrated a slicer into the framework. For inter-procedural slicing we have implemented the two-phase slicing algorithm of [63]. 3. We propose an improved technique for intraprocedural points-to analysis. This uses path expressions to track paths that encode valid points-to information. A simple data-flow analysis formulation collects valid edges, i.e. those that are added to the object flow graph. Reachability queries are handled in a reasonable amount of time. We have implemented this technique and compare the results of the analysis with those for a flow-insensitive scheme in SOOT. 4. The slicing tool has been run on several benchmarks and we report on times taken
  • 13.
    Chapter 1. Introduction 6 to build the class dependence graph, its size, slice sizes for some given slicing criteria and slicing times.
  • 14.
    Chapter 2 Slicing In thischapter, we discuss techniques for slicing a program and in particular issues that arise when slicing object oriented programs. The first part of the chapter describes the Program Dependence Graph (PDG), its construction and the algorithm for intraproce- dural slicing. For slicing programs with function calls, the System Dependence Graph (SDG) is used. The SDG is a collection of PDGs individual procedures with additional edges for modeling procedure calls and parameter bindings. The second part of the chapter describes the construction of SDG and the algorithm for interprocedural slicing. The third part of the chapter describes dependence graph computation of object ori- ented programs, which is complicated because objects can be passed as parameters and methods can be invoked upon objects. Also we need the results of points to analysis to determine what objects are pointed by each reference variable. Then we describe the ex- tension of the algorithm for computing the dependence graph in presence of inheritance and polymorphic function calls. 2.1 Intraprocedural Slicing using PDG Weiser’s approach [61] to program slicing is based on dataflow equations. In his approach, the set of relevant variables is iteratively computed till a fixed point is reached. Slicing via graph reachability was introduced by Ottenstein [54]. In this approach a dependence 7
  • 15.
    Chapter 2. Slicing 8 graph of the program is constructed and the problem of slicing reduces to computing reachability on the dependence graph. We adopt this in our implementation. 2.1.1 Program Dependence Graph A program dependence graph (PDG) represents the data and control dependencies in the program. Nodes of PDG represent statements and predicates in a source program, and its edges denote dependence relations. The PDG can be constructed as follows. 1. Build the program’s CFG, and use it to compute data and control dependencies: Node N is data dependent on node M iff M defines a variable x, N uses x, and there is an x-definition-free path in the CFG from M to N . Node N is control dependent on node M iff M is a predicate node whose evaluation to true or false determines whether N will be executed. 2. Build the PDG. The nodes of the PDG are almost the same as the nodes of the CFG. However, in addition, there is a a special enter node, and a node for each predicate. The PDG does not include the CFG’s exit node. The edges of the PDG represent the data and control dependencies computed using the CFG. 2.1.2 Slicing using the Program Dependence Graph To compute the slice from statement (or predicate) S, start from the PDG node that represents S and follow the data- and control-dependence edges backwards in the PDG. The components of the slice are all of the nodes reached in this manner. The computation of the data dependence graph is described in Section 2.1.3. Com- puting the control dependence graph is described in Section 2.1.4. Figure 2.4 shows an example program and its corresponding PDG. Solid lines represent control dependencies while dashes lines represent data dependencies.
  • 16.
    Chapter 2. Slicing 9 2.1.3 Construction of the Data Dependence Graph A data dependence graph represents the association between definitions and uses of a variable. There is an association (d, u) between a definition of variable v at d and a use of variable v at u iff there is at least one control flow path from d to u with no intervening definition of v. Each node represent a statement. An edge represents a flow dependency between statements. Though there are many kinds of data dependencies between statements, only flow dependencies are necessary for the purpose of slicing as only flow dependence needs to be traced back in order to compute the PDG nodes comprising the slice. Output and anti dependence edges do not represent true data dependence. Instead they encode a partial order on program statements, which is necessary to preserve since there is no explicit control flow relation between PDG nodes. However, PDG slices are normally mapped back to high-level source code, where control flow is explicitly represented. Thus there is no need for any such control flow information to be present in the computed PDG slice. Computation of flow dependencies is done by computing the problem of reaching definitions. The problem of reaching definitions is a classical bitvector problem solvable by monotone dataflow framework. This associates a program point with the set of definitions reaching that point. The definitions reaching a program point along with the use of a variable form flow dependencies. Dependence in presence of arrays and records In the presence of composite data types like arrays, records and pointers, the most conservative method is to assume a definition of a variable to be the definition of the entire composite object [83]. A definition (or use) of an element of an array can be considered as definition (or use) of the entire array. For example, consider the statement a[i] = x
  • 17.
    Chapter 2. Slicing 10 Here the variable a is defined and variables i, x are used. Thus DEF = {a} and REF = {i, x}. The value of a is used in computing the address of a[i] and thus a must also be included in the REF set. The correct value for REF is {a, i, x} [45] . This approach is conservative leading to large slices created due to spurious dependencies. Our current implementation handles composite data types in this manner, though more refined methods have been proposed in the literature. Agrawal et.al. [53] propose a modified algorithm for computing reaching definitions that determines the memory loca- tions defined and used in statements and computes whether the intersection among those locations is complete or partial or statically indeterminable. Another method to avoid spurious dependencies is to use array index tests like GCD tests which can determine that there is no dependence between two array accesses expressions. Data dependencies in presence of aliasing When computing data dependencies the major problem occurs due to presence of aliasing, Consider the following example. Here there is a data dependency between x.a = ... and ... = y.a since both x and y point to the object o1. Without alias analysis this dependency is missed because the syntactic expressions x.a and y.a are different. Thus resolving aliases is necessary for the correct computation of data dependencies. Also if worst case assumptions are made for field loads and stores, many spurious dependencies are created. v o i d fun ( ) { obj x , y ; x=new o b j ( ) ; // o1 i s th e o b j e c t c r e a t e d y=x ; x.a = . . . . ; ... = y.a ; }
  • 18.
    Chapter 2. Slicing 11 P if(x>y) S1 max = x; else S2 max = y; 2.1.4 Control Dependence Graph Another kind of dependence between statements arises due to the presence of control structure. For example, in the above code, the execution of S1 is dependent on the predicate x > y . Thus S1 is said to be control dependent on P. A slice with respect to S1 has to include P, because the execution of S1 depends on the outcome of the predicate node P. Two nodes Y and Z should be identified as having identical control conditions if in every run of the program node, Y is executed if and only if Z is executed. In Figure 2.1, nodes 2 and 5 are said to be control dependent on the true branch of node 1, since their execution is dependent conditionally on the outcome of node 1. The original method for computing control dependence information using postdominators is presented by Ferrante et.al. [47]. Cytron et.al. [46] gives an improved method for constructing control dependence information by using dominance frontiers. Finding control dependence using postdominators relationship A node X is said to be a postdominator of node Y if all possible paths from Y to the exit node must pass through X. A node N is said to be control dependent on edge a → b , if 1. N postdominates b 2. N does not postdominate a In Figure 2.1, to find the nodes that are control dependent on edge 1 → 2, we find nodes that postdominate node 2 but not node 1. Nodes 2 and 5 are such nodes. So nodes 2 and 5 are control dependent on the edge 1 → 2.
  • 19.
    Chapter 2. Slicing 12 This observation suggests that to find the nodes that are control dependent on the edge X → Y , we can traverse the postdominator tree and mark all nodes that postdom- inate Y to be control dependent on Y , we stop when we reach the postdominator of X. HIJK ONML 1 ÐÐ UU ÐÐ UU HIJK ONML Ð Ð ÐÐ UU 7 b UU ÐÐ bb HIJK ONML 2 b UU ÐÐÐ bb bb Ð bb UU ÐÐ bb Ð bb UU ÐÐ b1 ÐÐ bb ÐÐ Ð Ð ÐÐ 0 U' HIJK ONML 5 b HIJK ONML 6 HIJK ONML 1 HIJK ONML HIJK ONML HIJK ONML Ð bb 3 b 4 6 ÐÐÐ bb bb Ð ÐÐ bb bb Ð × × ÐÐ bb bb ÐÐ ×× Ð b1 ÐÐ ÐÐ 0 Ð Ð ×× HIJK ONML 2 HIJK ONML 4 HIJK ONML 3 HIJK ONML 5 b ×× bb ×× bb ××× bb 0 ×× Ó HIJK ONML 7 Figure 2.2: Post Dominator Tree for the CFG in Figure 2.1 Figure 2.1: A Control Flow Graph Using Dominance Frontiers to compute Control Dependence Control dependencies between statements can be computed in an efficient manner us- ing the dominance frontier information. Cytron et.al. [46] describes the method for computing dominance frontiers. A dominance frontier for vertex vi contains all vertices vj such that vi dominates an immediate predecessor of vj , but vi does not strictly dominate vj [62] DF (vi ) = { vj | (vj ∈ V ) (∃vk ∈ P red(vj )) ((vi dom vk ) ∧ ¬(vi sdom vj )) } Informally, the set of nodes lying just outside the dominated region of Y is said to
  • 20.
    Chapter 2. Slicing 13 HIJK ONML S  Ö  Ö  ÖÖ   ÖÖ @ ÖÖÖ HIJK ONML Y h Ö ÖÖ {{ hh hh ÖÖ {{ hh ÖÓ Ö }{{{ 3 ONML HIJK Z WVUT PQRS Y g PQRS WVUT Y QQ gg z QQ gg zz QQ gg zz 3 zz } QQ PQRS WVUT QQ Y QQ uuu QQ uu QQ uuu QQ uu uuu Q% uu zuu HIJK ONML X Figure 2.3: Dominance Frontiers be in the dominance frontier of Y. In the example in Figure 2.3, Y dominates nodes Y’,Y”,Y”’ and X lies just outside the dominated region. So X is said to be in the dominance frontier of Y. Note that if X is in the dominance frontier of Y , then there would be at least two incoming paths to X of which one contains Y another not does not. If the CFG is reversed, then we have two outgoing paths from X, one containing Y and another not containing Y. This is same as the condition for Y to be control dependent on X. Thus to find control dependence it is enough to find the dominance frontiers on the reverse control flow graph. Algorithm 1 computes the control dependence information.
  • 21.
    Chapter 2. Slicing 14 Algorithm 1 Algorithm to compute the Control Dependence Graph compute dominance frontiers of reversed CFG G i.e. for all N in G do let RDF (N ) be reverse dominator frontiers of N if RDF (N ) is empty then N is made control dependent on method entry node end if for all node P in RDF (N ) do for all node S in CFG successor of P do if S = N or N postdominates S then N is made control dependent on P end if end for end for end for 2.1.5 Slicing in presence of unstructured control flow In the presence of unstructured control flow caused due to jump statements like goto, break, continue and return, the algorithm for slicing can produce an incorrect slice. While Java does not have goto statements, break and continue statements cause unstructured control flow. Consider computing slice with respect to the statement print(prod) in Figure 2.4. When the slicing algorithm discussed in Section 2.1.2 is applied , the state- ment break is not included, which is incorrect. This was discovered by Choi and Ferrante [38] and by Ball and Horwitz [37] who present a method to compute a correct slice in presence of unstructured control flow statements. Their method to correct for such statements is based on the observation that jumps are similar to predicate nodes in a way - both affect flow of control. Thus jumps are also made to be sources of control dependence edges. A jump vertex has an outgoing true edge to the target of the jump, and an outgoing false edge to the statement that would execute if the jump were a no-op. A jump vertex is considered as a pseudo predicate since the outgoing false edge is non-executable. The original CFG augmented with these non-executable edges is called the Augmented Control Flow Graph (ACFG). Kumar and Horwitz [39] describe the following algorithm for slicing in presence of jump statements.
  • 22.
    Chapter 2. Slicing 15 enter prod = 1; k = 1; prod = 1 while (k = 10) { k=1 if (MAXINT/k prod) break; prod = prod * k; while (k = 10) T k++; F if (MAXINT/k prod) } print(k) print(k); T F print(prod); print(prod) break prod = prod * k exit k++ (a) Example Program (b) CFG enter prod = 1 k=1 while (k = 10) print(k) print(prod) if (MAXINT/k prod) break k++ prod = prod * k (c) PDG Figure 2.4: A program and its PDG (taken from [39])
  • 23.
    Chapter 2. Slicing 16 enter enter prod = 1 prod = 1 print(prod) k=1 k=1 print(k) while (k = 10) T while (k = 10) F if (MAXINT/k prod) print(k) T T F if (MAXINT/k prod) print(prod) break prod = prod * k F break k++ exit k++ prod = prod * k (a) ACFG (b) Corresponding APDG Figure 2.5: Augmented CFG and PDG for the program in Figure 2.4 (taken from [39])
  • 24.
    Chapter 2. Slicing 17 1. Build the program’s augmented control flow graph described previously. Labels are treated as separate statements; i.e., each label is represented in the ACFG by a node with one outgoing edge to the statement that it labels. 2. Build the program’s augmented PDG. Ignore the non-executable ACFG edges when computing data-dependence edges; do not ignore them when computing control- dependence edges. (This way, the nodes that are executed only because a jump is present, as well as those that are not executed but would be if the jump were removed, are control dependent on the jump node, and therefore the jump will be included in their slices.) 3. To compute the slice from node S, follow data- and control-dependence edges back- wards from S . A label L is included in a slice iff a statement “goto L” is in the slice 2.1.6 Reconstructing CFG from the sliced PDG Reconstructing the CFG from the PDG is described in in [71]. From the CFG and the PDG slice, a sliced CFG is constructed by walking through all nodes. For each node n, we execute the following. 1. If n is a goto statement or return statement, leave it in the slice 2. If n is a conditional statement , there are three cases (a) If n is not in the PDG slice, it can be removed (b) If n is in the PDG slice, but one of the branches is not, replace the jump to that branch with a jump to the convergence node of the branch (the node where two branches reconnect). If that node doesn’t exist , replace the jump with a jump to the return statement of the program (c) If n is present in the PDG slice and both branches are present leave n in the CFG
  • 25.
    Chapter 2. Slicing 18 main() { sum=0; i=1; while(i11) { sum=add(sum,i); i=add(i,1); } print(sum); print(i); } int add(int a,int b) { result=a+b; return result; } Figure 2.6: A program with function calls 3. Otherwise check if n is present in the PDG, if not remove it We next describe the interprocedural slicing algorithm implemented in this thesis. 2.2 Interprocedural Slicing using SDG 2.2.1 System Dependence Graph For interprocedural slicing, Horwitz et.al [63] introduce the System Dependence Graph (SDG). A system-dependence graph is a collection of program-dependence graphs, one for each procedure, with additional edges for modeling parameter passing. Figure 2.6 shows a program with function calls. Figure 2.7 displays its SDG. Each PDG contains an entry node that represents entry to the procedure. To model procedure calls and parameter passing, an SDG introduces additional nodes and edges. Accesses to global variables are modeled via additional parameters of the procedure. They assume parameters are passed by value-result, and introduce additional nodes in
  • 26.
    Chapter 2. Slicing 19 main sum=0 i=1 while(i11) print(sum) print(i) call add call add a_in=sum a_in=i i=r_out sum=r_out b_in=i b_in=1 enter add a=a_in b=b_in r_out=result result=a+b control edge parameter edge data edge call edge summary edge Figure 2.7: System Dependence Graph for an interprocedural program
  • 27.
    Chapter 2. Slicing 20 the interprocedural case. The following additional nodes are introduced. 1. Call-site nodes representing the call sites. 2. Actual-in and actual-out nodes representing the input and output parameters at the call sites. They are control dependent on the call-site node. 3. Formal-in and formal-out nodes representing the input and output parameters at the called procedure. They are control dependent on the procedure’s entry node. They also introduce additional edges to link the program dependence graphs together: 1. Call edges link the call-site nodes with the procedure entry nodes. 2. Parameter-in edges link the actual-in nodes with the formal-in nodes. 3. Parameter-out edges link the formal-out nodes with the actual-out nodes 2.2.2 Calling context problem For computing an intraprocedural slice, a simple reachability algorithm on the PDG is sufficient. However in interprocedural case, a simple reachability over the SDG doesn’t work since not all the paths are valid. For example, in Figure 2.7, the path a in = sum → a = a in → result = a + b → r out = result → i = r out is not valid interprocedurally. In an interprocedural valid path, a call edge must be matched with its corresponding return edge. To address this problem, Horwitz et.al. [63] introduce the concept of summary edges. These edges summarize the effect of a procedure call. There is a summary edge between an actual in and an actual out node of a call site, if there is a dependency between the corresponding formal in and formal out node of the called procedure. Thus a summary edge summarizes the effect of a procedure call.
  • 28.
    Chapter 2. Slicing 21 2.2.3 Computing Summary Edges We describe computation of summary edges in Algorithm 2. The algorithm takes the given SDG and adds summary edges. P is the set of path edges. Each edge in P of the form (n, m) encodes the information that there is a realizable path in the SDG from n to m. The worklist contains path edges that need to be processed. The algorithm begins by asserting that there is a realizable path from each formal out node to itself. The set of realizable paths P is extended by traversing backwards through dependence edges. If during the traversal, a formal in-node is encountered, then we have a realizable path from formal-in to formal-out node. Therefore a summary edge is added between the actual in and actual out nodes of the corresponding call sites. Because the insertion of summary edges makes more paths feasible, this process is continued iteratively, till no more summary edges can be added. The algorithm for computing summary information is displayed in Algorithm 2 Computing the summary edges is equivalent to the functional approach suggested by Sharir and Pnueli [41]. 2.2.4 The Two Phase Slicing Algorithm Horwitz et.al [63] describe the two phase algorithm. The interprocedural backward slicing algorithm consists of two phases. The first phase traverses backwards from the node in the SDG that represents the slicing criterion along all edges except parameter-out edges, and marks those nodes that are reached. The second phase traverses backwards from all nodes marked during the first phase along all edges except call and parameter-in edges, and marks reached nodes. The slice is the union of the marked nodes. Let s be the slicing criterion in procedure P 1. Phase 1 identifies vertices that can reach s, and are either in P itself or in a procedure that calls P (either directly or transitively). Because parameter out edges are not followed, the traversal in Phase 1, does not descend into procedures
  • 29.
    Chapter 2. Slicing 22 Algorithm 2 Computing Summary Information W = ∅, W is the worklist P = ∅, P is the set of pathedges for all n ∈ N which is a formal out node do W = W ∪ (n, n) P = P ∪ (n, n) end for while W = ∅, worklist is not empty do remove one element (n,m) from worklist if n is a formal in node then for all n → n which is a parameter in edge do for all m → m which is a parameter out edge do if n and m belong to the same call site then E = E ∪ n → m add a new summary edge for all (m , x) ∈ P do P = P ∪ (n , x) W = W ∪ (n , x) end for end if end for end for else for all n → n do if (n , m) ∈ P then / P = P ∪ (n , m) W = W ∪ (n , m) end if end for end if end while
  • 30.
    Chapter 2. Slicing 23 called by P. Though the algorithm doesn’t descend into the called procedures, the effects of such procedures are not ignored due to the presence of summary edges. 2. Phase 2 identifies vertices that reach s from procedures (transitively) called by P or from procedures called by procedures that (transitively) call P. Because call edges and parameter in edges are not followed, the traversal in phase 2 doesn’t ascend into calling procedures; the transitive flow dependence edges from actual in to actual out vertices make such ascents unnecessary. We implemented a variation of the two phase slicing algorithm as described by Krinke [49]. Figure 2.8 shows the vertices in SDG marked during phase 1 and phase 2, when the statement print(i) is given as slicing criteria. The first phase traverses backwards along all edges except the parameter out edge r out = result → i = r out . Thus the first phase does not descend into the procedure add. In second phase traverses backwards all edges except the parameter in edges and call edges. Thus in the second phase neither the edge a in = sum → a = a in nor the edge call add → a = a in is traversed. 2.2.5 Handling Shared Variables This section deals with handling variables that are shared across procedures. Shared variables include global variables in imperative languages. Though Java does not have global variables, instance members of a class can be treated as global variables that are accessible by the member functions. Shared variables are handled by passing them as a additional parameters in every function. Considering every shared variable as a parameter is a correct but inefficient as it increases the number of nodes. We can reduce the number of parameters passed by doing interprocedural analysis and using the GMOD and GREF information [42]. 1. GMOD(P) : The set of variables that might be modified by P itself or by a proce- dure (transitively) called from P 2. GREF(P) : The set of variables that might be referenced by P itself or by a pro- cedure (transitively) called from P
  • 31.
    Chapter 2. Slicing 24 main sum=0 i=1 while(i11) print(sum) print(i) call add call add a_in=sum a_in=i i=r_out sum=r_out b_in=i b_in=1 enter add a=a_in b=b_in r_out=result result=a+b marked in phase 1 control edge parameter edge data edge call edge marked in phase 2 summary edge Figure 2.8: Slicing the System Dependence Graph
  • 32.
    Chapter 2. Slicing 25 Algorithm 3 Two phase slicing algorithm (Krinke’s version) input G=(N,E) the given SDG, s ∈ N the slicing criterion output S ⊆ N , the slice W up = s W down = ∅ First phase while W up = ∅ worklist is not empty do remove one element n from W up for all m → n ∈ E do if m ∈ S then / if m → n is a parameter out edge then W down = W down ∪ m S =S∪m else W up = W up ∪ m S =S∪m end if end if end for end while while W down = ∅ worklist not empty do remove an element n from the worklist for all m → n ∈ E do if m ∈ S then / if m → n is not a parameter in edge or call edge then W down = W down ∪ m S =S∪m end if end if end for end while
  • 33.
    Chapter 2. Slicing 26 GMOD and GREF sets are used to determine which parameter vertices are included in procedure dependence graphs . At procedure entry, these nodes are inserted 1. Formal in for each variable in GM OD(P ) ∪ GREF (P ) 2. Formal out for each variable in GM OD(P ) Similarly at a call site, the following nodes are inserted 1. Actual in for each variable in GM OD(P ) ∪ GREF (P ) 2. Actual out for each variable in GM OD(P ) 2.3 Slicing Object Oriented Programs The System Dependence Graph (SDG) is not sufficient to represent all dependencies for object oriented programs. An efficient graph representation of an object oriented program should employ a class representation that can be reused in the construction of other classes and applications that use the class. Section 2.3.1 discuss about dependence graph representation for object oriented programs. Sections 2.3.2 and 2.3.3 discuss about inheritance and polymorphism respectively. 2.3.1 Dependence Graph for Object Oriented Programs The dependencies within a single method are represented using a Method Dependence Graph (MDG), which is composed of data dependence subgraph and control dependence subgraph. The MDG has a method entry node which represents the start of a method. The method entry vertex has a formal in vertex for every formal parameter and a formal out vertex for each formal parameter that may be modified. Each call site has a call vertex and a set of actual parameter vertices: an actual-in vertex for each actual parameter at the call site and an actual-out vertex for each actual parameter that may be modified by the called procedure. Parameter out edges are added from each formal-out node to the corresponding actual-out node. The effects of return statements are modeled by
  • 34.
    Chapter 2. Slicing 27 connecting the return statement to its corresponding call vertex using a parameter-out edge. Summary edges are added from actual in to actual out nodes as described in Section 2.2.3. Larsen and Harrold [66] represent the dependencies in a class using the class de- pendence graph (ClDG). A ClDG is a collection of MDGs constructed for individual methods in the program. In addition it contains a class entry vertex that is connected to the method entry vertex for each method in the class by a class member edge. Class entry vertices and class member edges let us track dependencies that arise due to interaction among classes. In presence of multiple classes, additional dependence edges are required to record the interaction between classes. For example, when a class C1 creates an object of class C2, there is an implicit call to C2’s constructor. When there is a call site in method m1 of class C1 to method m2 of class C2 , there is a call dependence edge from the call site in m1 to method start vertex of m2 . Parameter in edges are added from actual in to the corresponding formal in node and parameter out edges are added from formal out to the corresponding actual in node. In object oriented programs, data dependence computation is complicated by the fact that statements can read to and write from fields of objects, i.e. a statement can have side effects. Computation of side effect information requires points to analysis and is further discussed in Chapter 3. Also, methods can be invoked on objects and objects can be passed as parameters. An algorithm for computing data dependence must consider this into account. Handling objects at callsites In presence of a function call invoked on an object such as o.m1(), the function call can modify the data members of o. Larsen and Harrold observe that data member variables of a class are accessible to all methods in the class and hence can be treated as global variables. They use additional parameters to represent the data members referenced by a method. Thus the data dependence introduced by two consecutive method calls via data
  • 35.
    Chapter 2. Slicing 28 class Base { int a,b; protected void vm() { a=a+b; } public Base() { class Derived extends Base { a=0; long d; b=0; public void vm() { } d=d+b; public void m2(int i) { } b=b+i; public Derived() { } super(); public void m1() { d=0; if(b0) vm(); } b=b+1; public void m3() { } d=d+1; m2(1); public void main1() { } Base o = new Base(); public void m4() { Base ba = new Base(); m1(); ba.m1(); } ba.m2(1); o.m2(1); public void main2() { } int i=read(); public void C(Base ba) { Base p; ba.m1(); if(i0) ba.m2(1); p=new Base(); } else public void D() { p=new Derived(); Base o = new Base(); C(p); C(o); p.m1(); o.m1(); } } } } Figure 2.9: Program
  • 36.
    Chapter 2. Slicing 29 Figure 2.10: The Dependence Graph for the main function (from [67]) Figure 2.11: The Dependence Graphs for functions C() and D() (from [67])
  • 37.
    Chapter 2. Slicing 30 member variables can be represented as data dependence between the actual parameters at the method callsites. Figure 2.10 shows the dependence graph constructed for the main program of Figure 2.9. Variables a and b are considered as global variables shared across methods m1(), m2() and Base(). The data member variables are considered as additional parameters that are passed to the function. This method of slicing includes only those statements that are necessary for data members at the slicing criteria to receive correct values. For example, slicing with respect to the node b = b out associated with the statement o.m2() will exclude statements that assign to data member a. One source of imprecision of this method is that it does not consider the fact that data members may belong to different objects and creates spurious dependencies between data members of different objects. In the above example, the slice wrongly includes the statements ba.m1() and ba.m2(). Liang and Harrold [67] give an improved algorithm for object sensitive slicing. In the dependence graph representation of [67], the constructor has no formal in vertices for the instance variables since these variables cannot be referenced before they are allocated by the class constructor. Thus the algorithm omits formal-in vertices for instance variables in the class constructor In the approaches of [67], [66] the data members of the class are treated as additional parameters to be passed to the function. This increases the number of parameter nodes. The number of additional nodes can be reduced using GMOD/GREF information. Actual-out and Formal-out vertices are needed only for those data members that are modified by the member function. Actual-in and Formal-in vertices are needed for those data members accessed by the function. Handling Parameter Objects Tonella [59] represents an object as a single vertex when the object is used as a parameter. This representation can lead to imprecise slices because it considers modification (or access) of an individual field in an object to be a modification(or access) of the entire object. For example, if the slicing criteria is o.b at the end of D() (in Figure 2.9), then C(o) must be included. This in turn causes the slicer to include the parameter ba,
  • 38.
    Chapter 2. Slicing 31 which causes ba.a and ba.b to be included, though ba.a does not affect o.b. To overcome this limitation, Liang and Harrold [67] expand the parameter object as a tree. Figure 2.11 shows the parameter ba being expanded into a tree. At the first level, the node representing ba is expanded into two nodes, Base and Derived each representing the type ba can possibly have. At the next level, each node is expanded into its constituent data members. Since data members can themselves be objects, the expansion is recursively done till we get primitive data types. In presence of recursive data types, where tree height can be infinite , k-limiting is used to limit the height of the tree to k. At the call statement C(o) in Figure 2.9, the parameter object o is expanded into its data members. At the function call, actual in and actual out vertices are created for the data members of o. Summary edges are added between the actual in and actual out vertices if there is a dependence possible through the called procedure. 2.3.2 Handling Inheritance Java provides a single inheritance model which means that a new Java class can be designed that inherits state variables and functionality from an existing class. The functionality of base class methods can be overridden by simply redefining the methods in the base class. Larsen and Harrold [66] construct dependence graph representations for methods defined by the derived class . The representations of all methods that are inherited from superclasses are simply reused. To construct the dependence graph representation of class Derived (Figure 2.9), new representations are constructed for methods such m3(), m4(). The representation of m1() is reused from class Base Liang and Harrold [67] illustrate that in the presence of virtual methods, it is not pos- sible to directly reuse the representations of the methods of the superclass.For example, we cannot directly reuse the representation for m1() in class Base when we construct the representation for class Derived. In the Base class , the call statement vm() in m1() resolves to Base :: vm(). If a class derived from Base redefines vm(), then the call statement vm() no longer resolves to Base :: vm(), but to the newly defined vm() of the derived class. The callsites in the representation of m1() for class Derived have to be
  • 39.
    Chapter 2. Slicing 32 changed. A method needs a new representation if 1. the method is declared in the new class 2. the method is declared in a lower class in the hierarchy and calls a newly redefined virtual method directly or indirectly. For example, methods declared in Dervied need a new representation because these methods satisfy (1), Base.m1() also needs a new representation because it satisfies (2): Base.m1() calls Dervied.vm() which is redefined in class Derived Handling Interfaces In Java, interfaces declare methods but let the responsibility of defining the methods to concrete classes implementing the interface. Interfaces allows the programmer to work with objects by using the interface behavior that they implement, rather than by their class definition. Single Interfaces We use the interface representation graph [58] to represent a Java interface and its corresponding classes that implement it. There is a unique vertex called interface start vertex for the entry of the interface. Each method declaration in the interface can be regarded as a call to its corresponding method in a class that implements it and therefore a call vertex is created for each method declaration in the interface. The interface start vertex is connected to each call vertex of the method declaration by interface membership dependence arcs. If there are more than once classes that implement the interface, we connect a method call in the interface to every corresponding method that implement it in the classes. Interface Extending Similar to extending classes, the representation of extended interface is constructed by reusing the representation of all methods that are inherited from superinterfaces. For newly defined methods in the extended interface, new repre- sentations are created.
  • 40.
    Chapter 2. Slicing 33 ie1 interface A { ie1 c1 void method1(int h); (a) c2 void method2(int v); f1_in: this.h=this.h_in } f2_in: this.v=this.v_in ie3 interface B extends A { c1 c2 f3_in: this.u=this.u_in c4 void method3(int u); f4_in: h1=h1_in } f5_in: v1=v1_in a1_in a2_in f6_in: u1=u1_in ce5 class C1 implements A { f7_in: h2=h2_in s6 int h, v; e9 e16 f8_in: v2=v2_in e7 public void method1(int h1) { e7 e13 a1_in: h1_in=h s8 this.h = h1; a2_in: v1_in=v } a3_in: u1_in=u e9 public void method2(int v1) { s10 this.v = v1; f4_in f7_in f5_in f8_in } s10 s17 s8 s14 } ce11 class C2 implements A { s12 int h, v; e13 public void method1(int h2) { ie3 s14 this.h = h2+1; (b) } e16 public void method2(int v2) { s17 this.v = v2+1; } c1 c2 c4 } ce18 class C3 implements B { interface-membership s19 int h, v, u; a1_in a2_in a3_in dependence arc e20 public void method1(int h1) { s21 this.h = h1+2; control dependence arc e20 e22 e24 } e22 public void method2(int v1) { s23 this.v = v1+2; call dependence arc } f4_in f5_in f6_in e24 public void method3(int u1) { parameter dependence arc s25 this.u = u1+2; s21 s23 s25 } } Figure 2.12: Interface Dependence Graph (from [58])
  • 41.
    Chapter 2. Slicing 34 2.3.3 Handling Polymorphism In Java, method calls are bound to the implementation at runtime. Method invocation expressions such as o.m(args) are executed as follows 1. The runtime type T of o is determined. 2. Load T.class 3. Check T to find an implementation for method m. If T does not define an imple- mentation, T checks its superclass, and its superclass until an implementation is found. 4. Invoke method m with the argument list, args, and also pass o to the method, which will become the this value for method m. A polymorphic reference can refer to instances of more than one class. A class dependence graph represents such polymorphic method call by using a polymorphic choice vertex [66]. A polymorphic choice vertex represents the selection of a particular call given a set of possible destinations. In this method a message sent to a polymorphic object is represented as a set of callsites one for each candidate message handling method, connected to a polymorphic choice vertex with polymorphic choice edges. This approach may give incorrect results: in function main() , Larsen’s approach uses only one callsite to represent statement p.m1() because m1() is declared only in Base. However, when m1() is called from objects of class Derived, it invokes Derived.vm() to modify d and when m1() is called from objects of class Base, it invokes Base.vm() to modify a. One callsite cannot precisely represent both cases. This approach also computes spurious dependence: the approach is equivalent to using several objects, each belonging to a different type to represent a polymorphic object. The data dependence construction algorithm cannot distinguish data members with the same names in these different objects. Liang and Harrold [67] give an improved method in representing polymorphism to overcome this limitation. A polymorphic object is represented as a tree: the root of the tree represents the polymorphic object and the children of the root represent objects of
  • 42.
    Chapter 2. Slicing 35 the possible types. When the polymorphic object is used as a parameter, the children are further expanded into trees; when the polymorphic object receives a message, the children are further expanded into callsites. In Figure 2.11 the callsite ba.m1() can have receiver types Base and Derived . Thus the call site is expanded (one for each type of receiver). 2.3.4 Case Study - Elevator Class and its Dependence Graph Figure 2.13 shows the elevator program and the slice with respect to the line 59. Figure 2.14 shows the class dependence graph constructed for the program. The C++ Elevator class discussed in [72] has been modified for Java.
  • 43.
    Chapter 2. Slicing 36 30 } 31 int current floor; 1 class Elevator { 32 int current direction; 33 int top floor; 2 static int UP=1, DOWN=-1; 34 } 3 public Elevator(int t) { 35 class AlarmElevator extends Elevator { 4 current floor=1; 36 public AlarmElevator(int top floor) { 5 current direction = UP; 6 top floor = t; 37 super(top floor); 7 } 38 alarm on=0; 39 } 8 public void up() { 40 public void set alarm() { 9 current direction=UP; 41 alarm on=1; 10 } 42 } 43 public void reset alarm() { 11 public void down() { 44 alarm on=0; } 12 current direction=DOWN; 45 public void go(int floor) { 13 } 46 if(!alarm on) 14 int which floor() { 47 super.go(floor); 15 return current floor; 48 } 16 } 49 protected int alarm on; 17 public int direction() { 50 } 18 return current direction; 19 } 51 class Test { 52 public static void main(String args[]) { 20 public void go (int floor) { 53 Elevator e; 54 if(condition) 21 if(current direction==UP) { 55 e=new Elevator(10); 22 while (current floor!= floor 56 else 23 current floor = top floor)) 57 e=new AlarmElevator(10); 24 current floor= current floor+1 ; 58 e.go(5); 25 } 59 System.out.print(e.which floor()); 26 else { 60 } 27 while (current floor != floor 61 } 28 current floor 0) 29 current floor= current floor-1; Figure 2.13: The Elevator program
  • 44.
    Chapter 2. Slicing 37 52 slice point 54 58 59 A4_in 14 57 55 P1 F1_in 15 A10_in A4_out A5_out A6_out A7_out A11_in A4_out A5_out A6_out A4_in A5_in A6_in A7_in A9_in A4_out A4_in A5_in A6_in A9_in A4_out 36 F3_in F1_out F2_out F3_out F8_out 40 37 31 A8_in A4_out A5_out A6_out 3 F1_in F2_in F3_in F8_in F5_in F1_out F4_in F1_out F2_out F3_out 32 33 4 5 6 control dependence A4_out edge A4_in A5_in A6_in A8_in 20 data dependence edge F1_in F2_in F3_in F5_in F1_out summary edge 21 call edge, parameter edge 22 27 key for parameter vertices A1_in: a_in = current_floor 24 29 A1_out: current_floor = a_out F1_in: current_floor = current_floor_in A2_in: b_in = 1 F1_out: current_floor_out = current_floor A3_in: b_in: = ?1 F2_in: current_dirn = current_dirn_in A4_in: current_floor_in = current_floor F2_out: current_dirn_out = current_dirn A4_out: current_floor = current_floor_out F3_in: top_floor = top_floor_in A5_in: current_dirn_in = current_dirn F3_out: top_floor_out = top_floor A5_out: current_dirn = current_dirn_out F4_in: 1_top_floor = 1_top_floor_in A6_in: top_floor_in = top_floor F5_in: floor = floor_in A6_out: top_floor = top_floor_out F6_in: a = a_in A7_in: alarm_on_in = alarm_on F6_out: a_out = a A7_out: alarm_on = alarm_on_out F7_in: b = b_in A8_in: 1_top_floor_in = 1_top_floor F8_in: alarm_on = alarm_on_in A9_in: floor_in = 5 F8_out: alarm_on_out = alarm_on A!0_in: top_floor = 10 A11_in: 1_top_floor = 10 Figure 2.14: Dependence Graph for Elevator program
  • 45.
    Chapter 3 Points toAnalysis In this chapter we first discuss the need for points to analysis. In the context of slicing, points to analysis is essential for the correct computation of data dependencies and construction of call graph. We summarize some issues related to computing points to sets, including the methods for its computation and various factors that affect precision . We next describe Andersen’s algorithm for pointer analysis for C and its adaptation for Java. We then describe a new method for intra-procedural alias analysis which is an improvement over flow insensitive analysis but not as precise as a flow sensitive analysis. 3.1 Need for Points to Analysis The goal of pointer analysis is to statically determine the set of memory locations that can be pointed to by a pointer variable. If two variables can access the same memory location, the variables are said to be aliased. Alias analysis is necessary for program anal- ysis, optimizations and correct computation of data dependence which is necessary for slicing. Consider the computation of data dependence in Figure 3.1. Here the statement print(y.a) is dependent on x.a=... , since x and y are aliased due to the execution of the statement y=x. Without alias analysis, it is not possible to infer that statement 7 is dependent on statement 4. A points to graph gives information about the set of memory locations pointed at by 38
  • 46.
    Chapter 3. Pointsto Analysis 39 1 void fun() { 2 obj x,y; 3 x=new obj(); // O1 represent the object allocated 4 x.a = ....; 5 ... = y.a; 6 y = x; 7 print(y.a); 8 } Figure 3.1: Need for Points to Analysis each variable. Figure 3.1 shows a program and its associated points to graph. In C a variable can point to another stack variable or dynamically allocated memory on heap, whereas in Java a reference variable can point only to objects allocated on heap, as stack variables cannot be pointed to due to lack of address of operator (). Dynamically allocated memory locations on heap are not named. One convention is to refer objects (memory locations) by the statement at which they are created. A statement can be executed many times and therefore can create a new object each time. Thus approximations are introduced in the points to graph if the above convention is used. Another cause for approximation is the presence of recursion and dynamic allocation of memory, which leads to statically unbounded number of memory locations. 3.2 Pointer Analysis using Constraints Our aim is to derive the points to graph from the program text. One method to derive the points to graph is using constraints [64]. If pts(q) denotes the set of objects initially pointed by q, after an assignment such as p = q, p can additionally point to those objects, which are initially pointed at by q. Thus we have the constraint pts(p) ⊇ pts(q). Every statement in the program has an associated constraint. A solution to the constraints gives the points to sets associated with every variable. The constraints such as pts(p) ⊇ pts(q) are also called subset constraints or inclusion based constraints. Andersen uses subset constraints for analyzing C program and his algorithm is described in Section 3.4
  • 47.
    Chapter 3. Pointsto Analysis 40 Points to graph for a C program Points to graph for a Java program s heap2 int a=1, b=2; class Obj { int f; } int *p, *q; r heap1 Obj r,s,t; void *r, *s; h1: r = new Obj(); p = a; q h2: s = new Obj(); q = b; p h3: r.f = new Obj(); t h1: r = malloc t = s; heap2 h2: s = malloc a s f b r heap1 f heap3 f Figure 3.2: Points to Graphs Subset vs Unification Constraints The constraints generated can be either subset based or equality based. A subset con- straint such as p ⊇ q says that the the points-to set of p contains the points-to set of q. Instead of having subset constraints, Steensgaard [13] uses equality based constraints where after each assignment like p = q, the points to sets of p and q are unified i.e. the points to sets of both the variables are made identical. Steensgaard’s approach is based on a non standard type system, where type does not refer to declared type in the program source. Instead, the type of a variable describes a set of locations possibly pointed to by the variable at runtime. At initialization each variable is described by a different type. When two variables can point to the same mem- ory location, the types represented by the variables are merged. However the stronger constraints make the analysis less precise. The equality based approach is also called unification because it treats assignments as bidirectional. This unification merges the
  • 48.
    Chapter 3. Pointsto Analysis 41 points to set of both sides of the assignment and is essentially computing an equivalence relation defined by assignments, which is done by the fast union find algorithm [22] If all the variables can be assigned types, subject to the constraints, then the sys- tem of constraints is said to be satisfiable or well typed. Points-to analysis reduces to the problem of assigning types to all locations (variables) in a program, such that the variables in the program are well-typed. At the end of the analysis, two locations are assigned different types, unless they have to be described by the same type in order for the system of constraints to be well-typed. 3.3 Dimensions of Precision The various factors that contribute to the precision of the analysis computed are flow sensitivity, field sensitivity, context sensitivity and heap modelling. Ryder [17] discusses various parameters that contribute to the precision of the analysis Flow Sensitive vs Flow Insensitive approach A flow sensitive analysis takes into account the control flow structure of the program. Thus the points-to set associated with a variable is dependent on the program point. It computes the mapping variable ⊗ program point → memory location. This is precise but requires a large amount of memory since the points to sets of the same variable at two different program points may be different and their points-to sets have to be recorded separately. Flow sensitive analysis allows us to take advantage of strong updates, where after a statement x = ..., the points to information about x prior to that statement can be removed. A flow insensitive approach computes conservative information that is valid at all program points. It considers the program as a set of statements and computes points-to information ignoring control flow. Flow insensitive analysis computes a single points to relation that holds regardless of the order in which assignment statements are actually
  • 49.
    Chapter 3. Pointsto Analysis 42 executed. A flow insensitive analysis produces imprecise results. Consider the computation of data dependence for the program in Figure 3.1. If we apply flow insensitive alias anal- ysis, then the analysis will conclude that x and y can both point to O1 , and thus the statement ... = y.a (line 5) is made dependent on x.a = ... . But y can point to O1 only after the statement y = x. Thus flow insensitive analysis leads to spurious data dependence. Field Sensitivity Aggregate objects such as structures can be handled by one of three approaches: field- insensitive, where field information is discarded by modeling each aggregate with a single constraint variable; field-based, where one constraint variable models all instances of a field; and finally, field-sensitive, where a unique variable models each field instance of an object. The following table describes these approaches for the code segment x.a = new object(); y.b = x.a ; field based pts(b) ⊇ pts(a) field insensitive pts(y) ⊇ pts(x) field sensitive pts(y.b) ⊇ pts(x.a) Heap Abstraction Two variables are aliased if they can refer to the same object in memory. Thus we need to keep track of objects that can be present at runtime. The objects created at runtime cannot be determined statically and have to be conservatively approximated. The least precise manner is to consider the entire heap as a single object. The most common man- ner of abstraction is to have one abstract object per program point. This abstract object is a representative of all the objects that can be created at runtime due to that program
  • 50.
    Chapter 3. Pointsto Analysis 43 main() { object a,b,c,d; a=new object(); pts(a) ⊇ {o1} b=new object(); pts(b) ⊇ {o2} c=id(a); pts(r) ⊇ pts(a), pts(c) ⊇ pts(r) d=id(b); pts(r) ⊇ pts(b), pts(d) ⊇ pts(r) } object id(object r) { return r; } Figure 3.3: Imprecision due to context insensitive analysis point. A more precise abstraction is to take context sensitivity into account using the calling context to distinguish between various objects created at the same program point. Context Sensitivity A context sensitive analysis distinguishes between different calling contexts and does not merge data flow information from multiple contexts. In Figure 3.3, a and b point to o1 and o2 respectively. Due to the function calls, c is made to point to o1 and d is made to point to o2. So the actual points to sets are a → o1 , b → o2, c → o1 and c → d A context insensitive analysis models parameter bindings as explicit assignments. Thus r points to both the objects o1 and o2. This leads to smearing of information making c and d point to both o1 and o2. One method to incorporate context sensitivity is to summarize each procedure and embed that information at the call sites. A method can change the points to sets of all data reachable through static variables, incoming parameters and all objects created by the method and its callees. A method’s summary must include the effect of all the updates that the function and all its callees can make, in terms of incoming parameters. Thus summaries are huge. Also there is another difficulty due to call back mechanism.
  • 51.
    Chapter 3. Pointsto Analysis 44 In presence of dynamic binding, we do not know which method would be called making it difficult to summarize the method [1]. Another method to incorporate context sensitivity is the cloning based approach. Cloning based approaches expands the call graph for each calling context. Thus there is a separate path for each calling context. A context insensitive algorithm can thus be run on the expanded graph. This leads to an exponential blowup. Whaley and Lam [18] use Binary Decision Diagrams (BDD) are used to handle the exponential increase in complexity caused due to cloning. BDDs were first used for pointer analysis by Berndl et.al [31]. Milanova et.al [20] introduces object sensitivity, which is a form of context sensitivity. Instead of using the call stack to distinguish different contexts, they use the receiver object to distinguish between different contexts. 3.4 Andersen’s Algorithm for C Andersen proposed a flow insensitive , context insensitive version of points to analysis for C. His analysis modeled the heap using a separate concrete location to represent all memory allocated at a given dynamic allocation site. The implementation expressed the analysis using subset constraints and then solved the constraints. Andersen’s algorithm [64] models the points to relations as subset constraints. After a statement such as p=q, p additionally points to those objects, which are initially pointed by q. Thus we have the constraint pts(p) ⊇ pts(q). The list of constraints for C is given in Table 3.1 p = x x ∈ pts(p) p=q pts(p) ⊇ pts(q) p = ∗q ∀x ∈ pts(q), pts(p) ⊇ pts(x) ∗p = q ∀x ∈ pts(p), pts(x) ⊇ pts(q) Table 3.1: Constraints for C Constraints are represented using a constraint graph. Each node N in the constraint graph represents a variable and is annotated with pts(N ), the set of objects the variable
  • 52.
    Chapter 3. Pointsto Analysis 45 can point to. A statement such as p = x initializes pts(p) to {x}. Each edge q → p represents that p can point to whatever q can point. Solving the constraints involves propagating points to information along the edges. As the points to information associated with the node changes, new edges may be added due to statements p = ∗q and ∗p = q. The statement p = ∗q creates an edge from each variable in pts(q) to p. The statement ∗p = q creates an edge from q to each variable in pts(p). An iterative algorithm is used to compute the points to sets till a fixed point is reached. This is equivalent to computing the transitive closure of the graph and has complexity O(n3 ) as discussed in [14]. 3.5 Andersen’s Algorithm for Java 3.5.1 Model for references and heap objects It is impossible for two locals to be aliased in Java, since there is no mechanism that allows another variable to refer/point to a local variable on stack. The following memory model is discussed in [1] 1. certain variables are reference to T where T is a declared type. These variables are either static or live on runtime stack. 2. There is a heap of objects. All variables point to heap objects not to other variables 3. A heap object can have fields and the value of a field can be a reference to a heap object In Java, aliases arise due to assignments (either explicit in case of assignment state- ment or implicit in case of actual to formal parameters binding occurring in method calls). The following are the effects of various statements on the points to graph.
  • 53.
    Chapter 3. Pointsto Analysis 46 1. Object creation: h : T v = new T () : This statement creates a new heap object denoted by h and makes the variable v point to h. All objects created at line h are represented by a representative abstract object named h. 2. Copy statement: v = w : The statement makes v point to whatever heap objects w currently points to 3. Field Store : v.f = w : The type of object that v points to must have a field f and this field must be of some reference type. Let h denote an object pointed to by v. This statement makes the field f in h point to whatever heap objects w currently points to. 4. Field Load: v = w.f : here w is a variable pointing to some heap object that has a field f and f points to some heap object h. The statement makes variable v point to h. 5. Cast statement: Points to analysis in Java can take advantage of type safety. A reference variable can only point to objects of type x or subtype of x. A cast statement of the form p=(T)q causes the pointer stored in the variable q to be assigned to the variable p , provided that the type of the target of the pointer is a subtype of T. Only objects oi ∈ pt(q) having a type typeof (oi ) which is a subtype of T should be constrained to pt(p) 6. Method Invocation: l = r0 .m(r1 , r2 , ...rn ): Using the call graph, the call targets of m are found. Call graph construction is discussed in Section 3.6. The following implicit assignments are created due to parameter bindings. (a) The formal parameters of m are assigned the objects pointed to by actual parameters. The actual parameters include not just the parameters passed in directly, but also the receiver object itself. Every method invocation assigns the receiver object to this variable
  • 54.
    Chapter 3. Pointsto Analysis 47 (b) The returned object of m is assigned to the lhs variable l of the assignment statement. 3.5.2 Computation of points to sets in SPARK Lhotak [70] describes Andersen’s algorithm adapted for Java. Lhotak’s algorithm forms the the basis of SPARK, a part of Soot framework. The constraints for Java are given in Table 3.2. p = new object() o1 ∈ pts(p). o1 is the representative object q=p pts(q) ⊇ pts(p) q = p.f ∀o ∈ pts(p), pts(q) ⊇ pts(o.f ) q.f = p ∀o ∈ pts(q), pts(o.f ) ⊇ pts(p) Table 3.2: Constraints for Java In SPARK, the constraints are represented using the constraint graph. A node rep- resent either an object allocation such as oi or a variable v or a field deference such as a.f . 1. Allocation Node: Runtime objects may be grouped based on allocation site or based on given run time type. 2. Variable node: The variable node is used to represent local variables of a method and parameters, but they are also used to represent static fields and may be used to represent instance fields if instances of a field are being modeled together in a field-based analysis. 3. Field reference node: A field reference node p.f represents field f of the object pointed by base variable p. Each node n is has an associated set pts(n) which denote the set of objects it can point to. An assignment statement q = p creates an assignment edge from p → q. A store statement q.f = p creates a store edge p → q.f . A load statement q = p.f creates a
  • 55.
    Chapter 3. Pointsto Analysis 48 load edge p.f → q. An allocation statement p = new object(); initializes pts(p) to {o1}. The points to sets are propagated as given in Algorithm 4 which is due to Lhotak [70]. Algorithm 4 Lhotak’s algorithm for computing points-to sets initialize sets according to allocation edges repeat propagate sets along each assignment edge p → q for each load statement p.f → q do for each a ∈ pts(p) do propagate sets pts(a.f ) → pts(q) end for end for for each store edge p → q.f do for each a ∈ pts(q) do propagate sets pts(p) → pts(a.f ) end for end for until no changes 3.6 CallGraph Construction Computation of call graph is necessary for points to sets computation because the call graph establishes parameter bindings. This section describes how call targets are com- puted in SPARK for various method call statements in Jimple. 1. invokestatic: This statement occurs when there is a call to a static method. The target method of this statement is known at compile time. 2. invokespecial : In Java, invokespecial is used to invoke a) instance initialization methods b) private methods c) superclass method. The target method is known at compile time. 3. invokevirtual : To compute the call targets of a statement r0 .m(r1 , r2 ..., rn ), the types of the receiver (i.e. the types of objects pointed by r0 ) needs to be computed. This is described in Section 3.6.1. If C represents a receiver type, the algorithm checks for m() in the declared class C. If the method is not found, the class
  • 56.
    Chapter 3. Pointsto Analysis 49 hierarchy is traversed until a superclass is found which declares a method with same signature as m(). 4. invokeinterface: This statement occurs when a virtual method is invoked on an interface . The handling of this statement is similar to invokevirtual. 3.6.1 Handling Virtual Methods The targets of a virtual method r0 .m(r1 , r2 ..., rn ) is not known at compile time. The target of these statements depends on the type of receiver objects. The types that the receiver r0 can point to can be computed in the following ways. Computing receiver types using points to information This method uses the result of points to analysis to find what types r0 can point to. But points to analysis requires the call graph to know the parameter bindings. So both points to analysis and call graph construction are carried on simultaneously. This method is called on-the-fly call graph construction. Computing receiver types using subclass relationships Another approach is to statically compute the types of objects that can be pointed by r0 . Variations of this technique are as follows. Class Hierarchy Analysis: Class Hierarchy Analysis (CHA) [27] is a method to conservatively estimate the types of receiver. It uses subclass relationships to resolve method targets. Given a receiver o of a declared type d, receiver-types(o,d) for Java is defined as follows: 1. If d is a class type C, receiver-types(o,d) includes C plus all subclasses of C . 2. If d is a interface type I, receiver-types(o,d) includes: (a) the set of all classes that implement I or implement a sub-interface of I, which we call implements(I), plus
  • 57.
    Chapter 3. Pointsto Analysis 50 (b) all subclasses of implements(I). Rapid Type Analysis: Rapid Type analysis(RTA) [26] is an extension to CHA. RTA algorithm maintains a set variable S for the whole program. This set variable keeps track of all the instantiated classes. The idea is that if there is no instance created for a class C in the program, then there could not be calls to C’s methods. This can greatly reduce the set of executable virtual functions and so increase the precision of CHA. Variable Type Analysis: Variable Type Analysis (VTA) uses subset constraints to express the possible sets of runtime types of objects each variable may hold [25]. 3.7 Improvements to Points to Analysis Various techniques have been proposed to speed up Andersen’s analysis. These are based on the observation that a constraint graph can have cycles and the points to sets of all variables in the cycle are the same. F¨hndrich et.al [10] , Rountev and Chandra [12], a Heintze and Tardieu [11] use this technique to speed up the analysis. Shapiro [24] describes tradeoffs between the more precise Andersen analysis and the more efficient Steensgaard analysis. Their idea was to separate the variables in a program into k categories. When two variables are in the same category, the constraints between them are treated as equality constraints; only variables in different categories have subset constraints among them. Das [30] observes that in C programs , many pointers are used to implement call by reference. He proposed an analysis that uses subset constraints between stack variables that do not have their address taken and equality constraint among other variables. The remaining pointers which could slow down a subset based analysis are analyzed using the fast but imprecise equality based analysis. Diwan et.al. [33] use type information to refine the analysis. They describe three different analyses. The first analysis was to treat variables as possibly aliased whenever the type of one variable is a subtype of the other. The second analysis added the constraint that a field in an object may be aliased to same field of another object. The third was an equality based analysis similar to Steensgaard.
  • 58.
    Chapter 3. Pointsto Analysis 51 Improvements to context sensitivity is done by Wilson and Lam [29] who implemented flow sensitive, context sensitive subset based analysis using partial transfer functions to summarize the effect of each function on points to sets. Their analysis did not have to analyze the function for every calling context; rather it had to apply the partial transfer function in every calling context. Improvements to field sensitivity is done by Rountev et.al. [28] in their framework called BANE. They were unsuccessful in expressing an efficient field based analysis di- rectly in BANE. So they modified to allow a subset constraint to be annotated with a field. During the analysis the declared type of each variable was not considered; however objects of incompatible type were removed from final points to sets. Whaley and Lam [34] adapt the fast points-to algorithm of Heintze and Tardieu [11] by incorporating field sensitivity and respecting declared types. Demand driven alias analysis for Java is presented by Manu Sridharan et.al [32]. The stores and the corresponding loads should be matched for reachability in the constraint graph.They formulate the points to analysis for Java as a balanced parentheses problem, which is based on context free language reachability. 3.8 Improving Flow Sensitivity Usual methods to perform points to analysis are flow insensitive. We now present a new algorithm which is more precise than a flow insensitive algorithm but less precise than a flow sensitive algorithm. To incorporate flow sensitivity we observe that at any program point, only a subgraph of the constraint graph (which will be referred as Object Flow Graph) is valid and we compute what objects are accessed by a variable in this subgraph. In other words, we need to answer queries of the form reaches(O,V,S), where O is the an object allocation node, V is a variable node and S is the subgraph comprising of valid edges at that point. A flow insensitive algorithm answers queries of the form reaches(O,V). This reachabil- ity problem is solvable by computing transitive closure. The standard transitive closure
  • 59.
    Chapter 3. Pointsto Analysis 52 algorithm cannot handle queries of the form reaches (O,V,S) since information about what edges are necessary for reachability is not maintained. To track this information, we introduce the concept of access expressions.An access expression Eij tracks the con- ditions necessary for node j to be reachable from node i. An access expression is a set of terms. Each term represent the set of edges present on a distinct path from i to j. The following algorithm computes whether a variable node V is reachable from an object allocation node O at a particular program point P. 1. Construct the OFG G=(N,E) (as described in Section 3.5.2) 2. At a program point, find the subset of edges in the OFG that are valid.This gives a mapping P → 2E . This is described in Section 3.8.1 3. Construct the access expressions for each pair of nodes of the form (O,V) in the subgraph. This is described in Section 3.8.2 4. Check whether the set of valid edges S satisfies the access expression constructed for (O,V). This is described in Section 3.8.3 Before we describe the algorithm in detail, here is a brief description of how it works. Consider the query reaches(o1,d,7) which asks if o1 is accessible by variable d at program point 7 in our example (Figure 3.5). Figure 3.4 shows the OFG constructed for the program. At line 7, the valid edges are 0,4,5,6,7. Section 3.8.1 describes the algorithm to computes the set of edges that are valid at every program point. Figure 3.6 shows the access expressions computed by algorithm 5 (Section 3.8.2) .The expression 0.1.2.3+0.5.3 present computed for (O1,d) says that O1 reaches d if either all the edges in {0,1,2,3} are present or all the edges in {0,5,3} are present. Reachability is possible if the set of valid edges satisfies the access expression as computed by algorithm 7 (Section 3.8.3). Here the set of valid edges doesn’t satisfy the access expression. Thus d cannot access o1 at line 7.
  • 60.
    Chapter 3. Pointsto Analysis 53 HIJK ONML 0 G GFED @ABC 1 HIJK ONML HIJK ONML o1 a G b o2 r 5 6 2 4 Ø 0 @ABC GFED 3 GONML HIJK 7 G GFED @ABC c d e Figure 3.4: Object Flow Graph 3.8.1 Computing Valid Subgraph at each Program Point We need to compute the edges of the OFG that are valid at every program point (i.e. the mapping Program Point → Valid Edges) . This can be considered as a data flow problem. Each edge Ei in the OFG is created by a statement Si . Thus the GEN set of Si is initialized to be Ei . The dataflow equations are as shown in Table 3.3 GEN (Si ) = Ei The GEN set of statement Si is initialized to Ei . . IN (Si ) = S ∈pred(Si ) OU T (S ) The valid edges at the entry of a statement is defined as union of valid edges over all predecessors. OU T (Si ) = GEN (Si ) IN (Si ) The valid edges at the exit of a statement Table 3.3: Data flow equations for computing valid edges The meet operator merges the set of valid edges along each of the program paths. An
  • 61.
    Chapter 3. Pointsto Analysis 54 0 a= new obj(); // o1 if(P) { 1 b=a; 2 c = b; 3 d = c; } else { o1,a 0 4 d = new obj(); //o2 o1,b 0.1 + 0.5.6 5 c = a; o1,c 0.1.2 + 0.5 6 b = c; o1,d 0.1.2.3 + 0.5.3 7 e = d; o1,e 0.1.2.3.7 + 0.5.3.7 8 d.f = 1; o2,d 4 } o2,e 4.7 Figure 3.5: An example program Figure 3.6: Access Expressions iterative algorithm is used to arrive at a fixed point. This associates with each program point the set of edges of the OFG (i.e. the OFG subgraph) that are valid at that point. Thus we obtain the mapping Program point → Valid Edges . Table 3.4 computes this information for the program fragment of Figure 3.5. GEN OUT 0 a= new obj(); e0 e0 if(P) { 1 b=a; e1 e0,e1 2 c = b; e2 e0,e1,e2 3 d = c; e3 e0,e1,e2,e3 } else { 4 d = new obj(); e4 e0,e4 5 c = a; e5 e0,e4,e5 6 b = c; e6 e0,e4,e5,e6 7 e = d; e7 e0,e4,e5,e6,e7 8 d.f = 1 - e0,e4,e5,e6,e7 } 9 print(e) - e0,e1,e2,e3,e4,e5,e6,e7 Table 3.4: Computation of Valid edges The advantage of querying the valid subgraph illustrated by considering “d.f” at line 8 (Table 3.4). It is clear from the program that d cannot access O1. This fact is captured
  • 62.
    Chapter 3. Pointsto Analysis 55 by OFG Subgraph (comprising of e0,e4,e5,e6,e7) in Figure 3.7. The dotted lines show the edges that are invalid at that program point. Information could flow only through e0,e4,e5,e6,e7. This shows that d could not access O1. Though considering the OFG subgraph helps in refining the points to sets, imprecision is caused due to merging of valid edges and absence of strong updates as described below. Imprecision due to merging the set of valid edges As we have seen, the meet operator merges the set of valid edges along each of the control flow paths. This leads to imprecision. At line 9, all of the edges in the OFG are valid . So node e is reachable from o1. However from the program, we can see that e cannot access o1. Imprecision due to absence of strong updates In computing the valid edges at a program point, the edges are not killed. In our program, suppose there is a reassignment to d at a statement S after line 7, it might seem feasible to kill the edge e4 at S . However this would be incorrect since this would disrupt the reachability information from O2 → e. O2 would reach e even if there is a reassignment to d. Removing e4 would make it unreachable. Therefore edges are not killed, which leads to imprecision. 3.8.2 Computation of Access Expressions An access expression is associated with every pair of nodes of the form (O,V) where O is an allocation node and V is a variable node. The access expression tracks the conditions for node V to be reachable from O. We have seen that the OFG is comprised of three types of nodes - variable nodes, object allocation nodes and field dereference nodes. Algorithm 5 describes the computation of access expressions for a simple graph without considering field dereference nodes. Algorithm 6 extends this to handle field references as well.
  • 63.
    Chapter 3. Pointsto Analysis 56 HIJK ONML 0 G GFED @ABC 1 HIJK ONML HIJK ONML o1 a G b o2 s 5 6 2 4 Ø 0 @ABC GFED 3 GONML HIJK 7 G GFED @ABC c d e Figure 3.7: OFG Subgraph The computation of access expression for each variable can be considered as a data flow problem. Algorithm 5 computes the access expressions. If the graph is a DAG (Figure 3.8) , the access-expressions can be computed in a single pass by considering the nodes in topological order. In presence of cycles as in Figure 3.9 then we may have to process a node multiple times (re-evaluated). For com- puting access expressions in Figure 3.9, the worklist is initialized to node a (which is the allocation node) and is assigned the expression ). a’s successors b and c are added to the worklist, which now has b,c. We get the assignment (a, b) → 1. Next c is evaluated to get (a, c) → 1.3 + 4. Next b is re-evaluated to get 1+ 1.3.2 + 4.2 which simplifies to 1+4.2. (Simplification of access expressions is discussed later in this section). Since the access expression of b is changed, its successor c is added to the worklist.The access
  • 64.
    Chapter 3. Pointsto Analysis 57 Algorithm 5 Constructing access expressions for a simple graph input Object Flow Graph G output Access expressions for every pair of nodes (O,V) such that O is an allocation node and V is a variable node for all Oi ∈ allocation nodes do Initialize the access expression Oi to W is the worklist containing the nodes to be processed add the successors of Oi to the worklist while worklist is not empty do remove a node N from worklist expr(Oi , N ) = expr(Oi , N ) + P ∈predecessor(N ) expr(Oi , P ) ∗ EP N { EP N denotes the edge label present on P → N } if access expression of N is changed add successors of N to worklist. end while end for expression of c is reevaluated as 4.2.3 + 1.3 + 4 which simplifies to 1.3+4. The iteration stops when there is no change to the access expressions We get (a, b) → 1 + 4.2 and (a, c) → 1.3 + 4. Handling Load and Store statements Load and store statements can create additional reachable paths from object allocation nodes to variable nodes. Consider a program in which a store statement b.f = c is followed by a load statement a = b.f. The statement Es b.f = c induces an edge from Oc → Ob .f . The statement El a = b.f induces an edge from Ob .f → Oa . Thus due to loads and stores, a new reachable path is established from Oc → a. We annotate the condition under which the flow happens through loads and stores using access expressions. The flow from Oc → Ob .f is possible if the set of valid edges contain Es . The function process-stores records this information. A flow from Ob .f → Oa is possible when two conditions are met a) the edges required for a store to Ob .f must be valid and b) set of valid edges must contain El . The function process-loads records this information.
  • 65.
    Chapter 3. Pointsto Analysis 58 (r,r, ) @ABC GFED r 1 GFED (r,a,1) @ABC a b Ð bb ÐÐ bb ÐÐ 3 bb Ð ÐÐÐ 2 bb bb ÐÐ 1 ONML (r,b,1.2) HIJK b a GFED(r,c,1.3) @ABC c aa ÑÑ aa 4 aa ÑÑ aa ÑÑÑ aa ÑÑ 5 0 ÐÑÑ(r,d,1.2.4+1.3.5) HIJK ONML d Figure 3.8: Access Expressions(for a DAG) The algorithm of computing access expressions is given in Algorithm 6 which con- structs the expression that tracks the condition for reachability, instead of propagating the points to sets as in Algorithm 4. Simplification of Access Expressions To reduce the space for storing access expressions, they can be simplified by eliminating redundant terms and factors. Redundant terms as in expressions like 1.2 + 1.2.3 can be simplified to 1.2 since reachability is already established if edges 1 and 2 alone are present. In general any term which is a superset of an existing term is redundant. Redundant factors in a term can be eliminated using dominator information. Let e1 and e2 be the edges created by nodes n1 and n2 respectively. If n1 dominates n2 in the control flow graph, then e1 would be a factor in any term involving e2. It is redundant to record the factor e1. This simplifies terms of the form ...e1.e2... to e2. Figure 3.10 shows the access expressions after simplification of the original access expressions in Figure 3.6.
  • 66.
    Chapter 3. Pointsto Analysis 59 Algorithm 6 Computing Access expressions with Loads and Stores program main input The Object Flow Graph output Access expressions for (Oi ,Vj ) ( Oi ∈ allocation node and Vj ∈ variable node ) taking into consideration the effect of loads and stores. repeat compute access expressions for (Oi ,Vj ) ( Oi ∈ allocation node and Vj ∈ variable node ) using Algorithm 5 process-stores process-loads until no changes occur to access-expressions end program function process-stores for each store statement Es a.f = b do for each Oa ∈ pts(a) do for each Ob ∈ pts(b) do expr(Ob , Oa .f ) = expr(Ob , Oa .f ) + Es end for end for end for end function function process-loads for each load statement El a = b.f do for each Ob ∈ pts(b) do for each Oa ∈ pts(a) do expr(Oa , a) = expr(Oa , a) + expr(Oa , Ob .f ) El end for end for end for end function
  • 67.
    Chapter 3. Pointsto Analysis 60 GFED (a,a, ) 1 @ABC a ? ONML HIJK G b (a,b,1+4.2) ?? t ?? ?? ?? ?? 4 ?? 2 3 ?? ?? ?? ?? ?? ?? ?? Ù 1 (a,c,1.3+4) @ABC GFED c Figure 3.9: Access Expressions (for general graph) Dominator information is necessary for removing redundant factors. Figure 3.11 shows the dominator tree constructed for the program in Figure 3.5. o1,a 0 0 aa ÑÑ a ÐÑÑ a0 o1,b 1+6 1 4 o1,c 2+5 o1,d 3 2 5 o1,e 3.7 3 6 o2,d 4 o2,e 7 7 8 Figure 3.10: Simplified Access Ex- Figure 3.11: Dominator Tree pressions 3.8.3 Checking for Satisfiability Once we have a set of valid edges (which form a subgraph), we can test whether the set of valid edges S satisfies the access expression for (O,V) denoted by EOV . Each term in
  • 68.
    Chapter 3. Pointsto Analysis 61 EOV represent the set of edges present in a path from O → V. If there is a path that can be formed with the set of valid edges S, then S satisfies EOV . Algorithm 7 computes this information. Algorithm 7 Algorithm to check satisfiability of an access expression Input An access expression E expressed as sum of terms and a set of valid edges S. Output boolean value indicating if the set of valid edges satisfy the access expression. { The access expression is expressed as a sum of terms. Each term represent a set of edges } for each term Ti in E do if S ⊇ Ti then return true end if end for return false Thus our algorithm computes whether a variable V can point to an object allocation node O in the subgraph that is valid at a given program point. Since only the valid subgraph of the object flow graph is considered, it avoids computing spurious points to sets, thereby gaining improvement in precision over flow insensitive approaches.
  • 69.
    Chapter 4 Implementation andExperimental Results In this chapter we discuss the details of our implementation and provide some experimen- tal results based on the slicing infrastructure developed in this thesis. We first describe the framework into which we have integrated the slicer. 4.1 Soot-A bytecode analysis framework Soot [69] is a framework capable of analyzing and optimizing bytecode. There are four kinds of intermediate representations in Soot, namely Baf, Jimple, Shimple and Grimp. Baf is a stack based code useful for low level optimizations such as peephole transformations. Jimple is a typed three address code Shimple is an SSA variant of Jimple. Grimp is an aggregated form of Jimple. Figure 4.1 is a pictorial view of the framework. We found Jimple to be most suitable for performing our analysis required for build- ing dependence graphs. Jimple statements are in three address code form x := y op z . The main problem in analyzing stack code is keeping track of flow of values. Three address code is better suited for program analysis than stack code. Since the operand stack that is present in the bytecode is eliminated, the stack locations are represented in 62
  • 70.
    Chapter 4. Implementationand Experimental Results 63 Jimple as local variables. Also the declared types of variables is present in Jimple. The typing information is inferred from bytecode using explicit references to types present in method signatures and instantiations. In Jimple, there are just 15 statements as com- pared to more than 200 bytecode instructions, making its analysis simpler than bytecode. Soot provides many facilities to perform scalar optimizations like constant propaga- tion, branch elimination, dead code elimination as well as whole program optimization like performing points to analysis and side effect analysis. Apart from optimizations and analysis, Soot has facilities to create, instrument and annotate bytecode. We now describe some important classes and methods available in the Soot frame- work. The Scene class contains information about about the application being analyzed. The method loadClassAndSupport(String className) loads the given class and re- solves all the classes necessary to support that class. As each class is read, it is converted into Jimple representation. After this conversion, each class is stored in an instance of SootClass which contains information like its superclass, list of interfaces it implements and a collection of SootFields and SootMethods. Each SootMethod contains informa- tion such as the list of local variables defined, parameters and a list of three address code instructions. At the beginning of the Jimple instruction list, there are special identity statements that provide explicit assignments from the parameters (including the implicit this parameter) to locals within the SootMethod. This makes sure that every variable is defined at least once before it is used. The control flow graph can be constructed from the method body using the class UnitGraph. To represent data, Soot provides the Value interface. Different types of values include Locals, Constants, Expressions , parameters passed represented by ParameterRef and this pointer represent by ThisRef. The Unit interface is used to represent state- ments. In Jimple, Stmt interface which extends Unit is used to represent the three address code statement. Boxes encapsulate Values and Units. It provides indirect access to Soot objects.The Unit interface contains the following useful methods 1. getDefBoxes returns the list of Value Boxes which contain definitions of values
  • 71.
    Chapter 4. Implementationand Experimental Results 64 Scene .java SootClass .class SootMethod baf Chain of JimpleBody Locals jimple grimp Internal Representations of Soot Chain of UnitGraph Units UseBoxes DefBoxes Figure 4.1: Soot Framework Overview
  • 72.
    Chapter 4. Implementationand Experimental Results 65 in this Unit 2. getUseBoxes returns the list of Value Boxes which contains uses of values in this Unit Soot provides transformations on the whole program level or method level by pro- viding classes SceneTransformer and BodyTransformer respectively. To create a new whole program analysis, it is enough to extend the SceneTransformer class and override its internalTransform method. 4.2 Steps in performing slicing in Soot 1. The first step is to use Spark [70] to compute both points to information and call graph 2. The second step is to preprocess the source code to insert additional assignment statements that model parameter passing and make the control flow graph a single entry, single exit graph. 3. The third step is to compute dependence graph on this processed source code 4. Given a slicing criteria, we run the two phase slicing algorithm and mark the included nodes, from which the CFG is reconstructed using the Soot framework. We now describe the individual steps in greater detail. 4.3 Points to Analysis and Call Graph We have seen in Chapter 3 that call graph construction and points to sets computation are dependent on each other. To obtain better precision, we used on-the-fly option in Spark to compute the call graph. The class SparkTransformer is used to compute the points to information. Spark- Transformer is a subclass of SceneTransformer that performs points to set computation
  • 73.
    Chapter 4. Implementationand Experimental Results 66 bytecode or source Soot Jimple IR class hierarchy information methods compute CFG for required required classes classes call graph points to builder sets computation receiver types side effect analysis explicit SESE Graph parameter computation call graph assignments are introduced call and parameter control data edges dependence dependence graph Class Dependence graph Graph computation computation computation data dependence edges control dependence edges System Dependence summary Graph summary edges computation computation representations of input part of implementation Soot/SPARK classes program Figure 4.2: Computation of the class dependence graph
  • 74.
    Chapter 4. Implementationand Experimental Results 67 of the whole program. It is necessary to compute the points to information before the call graph can be queried. Once the points to information is computed, the call graph can be queried using the class CallGraph. The following code illustrates how to get the possible methods that can be called by a particular method. main ( ) { /∗ l o a d n e c e s s a r y c l a s s e s ∗/ /∗ s e t s p a r k o p t i o n s ∗/ SparkTransformer . v ( ) . t r a n s f o r m ( ” ” , opt ) SootMethod method= Scene . v ( ) . getMethodByName ( ” fun ” ) ; I t e r a t o r t a r g e t s i t=p o s s i b l e C a l l e r s ( method ) ; } I t e r a t o r p o s s b i l e C a l l e r s ( SootMethod s o u r c e ) { CallGraph cg=Scene . v ( ) . getCallGraph ( ) ; I t e r a t o r t a r g e t s=new T a r g e t s ( cg . edgesOutOf ( s r c ) ) ; return targets ; } 4.4 Computing Required Classes Most often the input to Soot framework is a jar file containing the classes to be analyzed. Therefore Scene may contain lot of classes that are not necessary for the construction of dependence graph. The set of required entities (classes, methods and fields) is calculated as follows [68] 1. A set of compulsory entities such as methods and fields of the java.lang.Object class. 2. The main method of the main class to be compiled is required.
  • 75.
    Chapter 4. Implementationand Experimental Results 68 3. If a method m is required, the following also become required: the class declaring m, all methods that may possibly be called by m, all fields accessed in the body of m, the classes of all local variables and arguments of m, the classes corresponding to all exceptions that may be caught or thrown by m, and the method corresponding to m in all required subclasses of the class declaring m. 4. If a field f is required, the following also become required: the class declaring f, the class corresponding to the type of f if f is a reference type (not a primitive type) and the field corresponding to f in all required subclasses of the class declaring it. 5. If a class c is required, the following also become required: all superclasses of c, the class initialization method of c, and the instance initialization method of c. 4.5 Side effect computation Side Effect information gives information about the memory locations read and written by a procedure. This information becomes necessary for dependence computation. In the following program, there is a dependence between statements x.f=1 and print(y.f). Here a dependence exists because the reads and writes are to the same object created at line 3. We use the side effect analysis algorithm provided in the Soot framework. void f() { Foo x,y; x=new Foo(); x.f=1; y=x; print(y.f); } The Side Effect Analysis algorithm uses the points to information computed by Spark to compute the read and write sets of every statement.Spark computes that variables x and y can point to the same object and thus the statement print(y.f) can read from the locations written by x.f=1. Thus there is a data dependency between these statements. The read and write sets are analogous to GM OD and GREF information
  • 76.
    Chapter 4. Implementationand Experimental Results 69 for procedural programs. The side effect information is calculated as follows. For each statement , the algorithm computes the sets read(s) and write(s) containing every static field s.f read (written) by s and a pair (o,f) for every field f of object o that may be read(written) by s. These sets also include fields read(written) by all code executed during execution of s including any other methods that may be called directly or transitively. 4.6 Preprocessing The flow of values in method calls implicitly caused due to parameters is made explicit by adding additional assignment statements. This step is necessary before computing the data dependence graph, since the additional assignment statements are also present in the data dependence graph. Additional statements are inserted at call sites and at the beginning of methods called by the call sites. For this, we need to get the call graph information. If s represent a call statement, the method edgesOutOf( Unit u ) present in CallGraph class can be queried to get the target methods called by s. The following assignment statements are created and inserted into the Jimple code. 1. Actual-in statements representing assignment to parameters that are read and actual-out statements representing assignment to parameters that are written are created at the call site. These statements are made control dependent on the call site. 2. Formal-in statements representing assignment to parameters that are read and Formal-out statements representing assignment to parameters that are written are created at method entry. These statements are made control dependent on the method entry. Additionally, in this stage , the control flow graph represented by UnitGraph is made single entry, single exit graph by adding unique start and end nodes. This step is
  • 77.
    Chapter 4. Implementationand Experimental Results 70 necessary because the computation of control dependence graph requires the graph to be single entry, single exit. Preprocessing stage becomes prerequisite for computation of data dependence and control dependence information. However other dependence edges can be added at this stage. Parameter in edges are added from actual in statements to the corresponding formal in statements. Parameter out edges are added from actual out statements to the corresponding actual out statements. Call dependence edges and edges representing class interaction are added by using information present in the CallGraph class. Class membership edges from the node representing a class to method entry nodes are added for all the methods. 4.7 Computing the Class Dependence Graph Once the Jimple source is in preprocessed form, the computation of dependence graph is done as outlined in Chapter 2. Algorithm 8 Computation of Class Dependence Graph for all C , where C is a required class do for all M , where M is a method in C do get the UnitGraph G associated with M compute Control dependence graph (CDG) of G compute Data dependence graph of (DDG) G { If M ’s representation from the parent class can be reused, then there is no need to build CDG and DDG of M } build summary edges for M; end for end for Computation of data dependence graph for simple local variables is done by comput- ing reaching definitions using the class SimpleLocalDefs. This class takes the UnitGraph of the method as input and computing the definitions reaching at a particular point. The definitions reaching a program point (def boxes) can be queried using getDefsOfAt function. These definitions are paired with the uses at the program point. The use boxes of the current statement can be queried using getUseBoxes. Data dependence
  • 78.
    Chapter 4. Implementationand Experimental Results 71 edges are added from def boxes reaching the current statement to use boxes in the current statement. Apart from the dependence arising due to simple local variables, another kind of de- pendence arises due to presence of side effects. There is a dependence between statement S1 and S2 if the there is an intersection between the write set of S1 and read set of S2 . The computation of Control Dependence Graph and Summary edges are discussed in Chapter 2. Once the class dependence graph is computed, the two phase slicing algorithm is used to compute the slice. 4.8 Experimental Results We computed dependence graphs for some programs from SourceForge and Spec JVM 98 benchmarks suite. All the analysis was performed on 3.20 GHz Intel Pentium 4 processor with 1 GB RAM. Table 4.1 gives the benchmark characteristics. Table 4.2 gives the information about the number of different edges in the dependence graph. Table 4.3 gives the time required for computation of the dependence graph. It also shows the the average time for running the slicing algorithm and size of the slice is calculated for a set of slicing criteria. The number of summary edges seems to be the determining factor of time taken for dependence graph computation. Table 4.4 gives the memory and time requirements for implementing our partially flow sensitive algorithm in the intraprocedural case. Incorporating partial flow sensitivity reduces the points to sets as compared to the flow insensitive Andersen analysis. This information is given in Table 4.5 Figure 4.3 shows the input Jimple program and the sliced version obtained when line 16 is given as the slicing criteria.
  • 79.
    Chapter 4. Implementationand Experimental Results 72 Benchmark bytecode description classes methods statements size (kb) jlex 96 Lexer generator for Java 26 164 8230 junit 193 Java Unit Testing 100 591 6159 mpegaudio-7 409 MPEG decoder 154 915 20659 nfc 814 Distributed Chat 224 1550 20364 jgraph 312 Graph drawing component 90 1423 21534 compress 16 Modified Lempel Ziv method 37 288 6274 db 12 Memory resident database 28 278 6275 check 36 Checker for JVM features 42 352 7714 jess 447 Java Expert Shell System 288 1796 28197 raytrace 56 Ray tracing 50 420 9023 Table 4.1: Benchmarks Description Benchmark nodes data control param-in param-out summary call edges edges edges edges edges edges jlex 8230 12450 8055 672 504 3181 598 junit 6159 9010 9847 759 424 4017 902 mpegaudio-7 20659 34338 19632 1516 1178 59271 2188 nfc-chat 20364 30745 27438 2196 976 54266 2089 jgraph 21534 37420 26437 1816 2068 36123 2158 compress 6274 9199 7334 322 302 1295 372 db 6275 9170 7368 303 117 880 357 check 7714 10476 9260 440 406 3809 463 jess 28197 46101 35412 3397 4525 114245 4908 raytrace 9023 14842 10989 755 782 4108 308 Table 4.2: Number of Edges in the Class Dependence Graph Name Dependence graph Slicing time Slice Size computation time (sec) (sec) jlex 15 1 70 junit 15 1 48 mpegaudio-7 242 2 173 nfc-chat 220 2 180 jgraph 211 1 66 compress 21 2 41 db 23 1 58 check 25 1 42 jess 332 2 165 raytrace 35 1 46 Table 4.3: Timing Requirements
  • 80.
    Chapter 4. Implementationand Experimental Results 73 Name Load time Analysis time Memory used (seconds) (seconds) (MB) jlex 22 6 55 junit 10 3 45 mpegaudio-7 58 9 75 nfc-chat 107 15 80 jgraph 37 10 66 compress 3 2 45 db 3 2 28 check 5 4 45 jess 32 13 65 raytrace 9 4 48 Table 4.4: Program Statistics - Partial Flow Sensitive Benchmark points to sets points to sets percentage PFS Andersen reduction jlex 3711 3998 7.1 junit 2529 2762 8.4 mpegaudio-7 7235 7270 0.4 nfc-chat 8363 9124 8.3 jgraph 6847 7229 5.2 compress 3179 4261 25.3 db 3068 4126 25.6 check 3327 4375 23.9 jess 8557 8842 3.2 raytrace 4170 5223 20.1 Table 4.5: Precision Comparison
  • 81.
    Chapter 4. Implementationand Experimental Results 74 1 : args := @parameter0: java.lang.String[] 2 : FI:args = args 3 : sum = 0 4 : i = 1 5 : product = 1 6 : goto [?= (branch)] 7 : sum = sum + i 8 : product = product * i 9 : i = i + 1 10 : if i 11 goto sum = sum + i 11 : $r0 = java.lang.System: java.io.PrintStream out 12 : AI:sum_ = sum 13 : virtualinvoke $r0.java.io.PrintStream: void print(int)(sum_) 14 : $r0 = java.lang.System: java.io.PrintStream out 15 : AI:product_ = product 16 : virtualinvoke $r0.java.io.PrintStream: void print(int)(product_) 17 : $r0 = java.lang.System: java.io.PrintStream out 18 : AI:i_ = i 19 : virtualinvoke $r0.java.io.PrintStream: void print(int)(i_) 20 : return The Slice obtained args := @parameter0: java.lang.String[] FI:args = arg i = 1 product = 1 goto [?= (branch)] product = product * i i = i + 1 if i 11 goto product = product * i $r0 = java.lang.System: java.io.PrintStream out AI:product_ = product virtualinvoke $r0.java.io.PrintStream: void print(int)(product_) return Figure 4.3: Jimple code and its slice
  • 82.
    Chapter 5 Conclusion andFuture Work In this thesis, we have described the implementation of a slicing tool for Java programs. We first describe the implementation of the two phase interprocedural slicing algorithm by Horwitz et.al. [63]. We then discuss the issues in computing the dependencies of ob- ject oriented programs. Computation of data dependencies in object oriented programs requires the computation of side effect information. We then describe the computation of dependence graph in presence of inheritance and polymorphism. We use SPARK framework for computing side effect analysis and call graph construc- tion. Both side effect analysis and call graph construction requires the computation of points to information. We describe Lhotak’s algorithm [70] for computing points to sets which is implemented in SPARK. We have implemented an intraprocedural algorithm that enhances flow sensitivity while maintaining minimal additional information. We next discuss the limitations of our slicing tool and possible scope for future work. To support a slicer that can handle the entire Java language requires handling of threads, exceptions and reflection. Dependence between statements in multi threaded programs is not transitive. Krinke [49] propose algorithms for slicing multi threaded programs. Handling of exceptions is described by Allen et.al. [44]. Features such as reflection and 75
  • 83.
    Chapter 5. Conclusionand Future Work 76 dynamic class loading, which allows classes to be loaded at runtime complicate depen- dence computation. We have run our slicing tool on a set of benchmarks and have reported statistics on the size and time required for construction of class dependence graphs. In our experiments, we found that the time required for computing the dependence graph is dominated by summary edge computation phase. Improvements to the summary computation algo- rithm can vastly decrease the time for computing dependence graph.
  • 84.
    Bibliography [1] A.V. Aho,R. Sethi, and J.D. Ullman, M.Lam Compilers: Principles, Techniques, and Tools. , Addison-Wesley [2] Kildall, G. A. , A unified approach to global program optimization , in Proc. First Annual ACM SIGACT-SIGPLAN Symp. Principles of Programming Languages. 1973 [3] W. Landi and B. G. Ryder. A safe approximate algorithm for interprocedural pointer aliasing , ACM SIGPLAN Notices 1992 [4] M. Emami, R. Ghiya, and L. J. Hendren. Context-sensitive interprocedural points- to analysis in the presence of function pointers. In Proceedings of PLDI94, pages 242-256, 1994. [5] L. O. Andersen. Program Analysis and Specialization for the C Programming Lan- guage. PhD thesis, University of Copenhagen, DIKU, 1994. [6] Alexander Aiken. Introduction to set constraint-based program analysis. Science of Computer Programming, 35(23):79111, 1999. [7] Ondrej Lhotak, Laurie Hendren. Scaling Java Points-To Analysis using SPARK In Proceedings of the conference on Compiler Construction (CC), volume 2622 of Lecture Notes in Computer Science, pages 153–169. Springer-Verlag, April 2003. [8] M. Hind. Pointer analysis: Havent we solved this problem yet? In Proceedings of PASTE01, pages 54-61, June 2001. 77
  • 85.
    BIBLIOGRAPHY 78 [9] A. Diwan, K. S. McKinley, and J. E. B. Moss. Type-based alias analysis. In Pro- ceedings of PLDI98, pages 106-117, 1998. [10] M. Fahndrich, J. S. Foster, Z. Su, and A. Aiken. Partial online cycle elimination in inclusion constraint graphs. In Proceedings of PLDI98, pages 85-96, June 1998. [11] N. Heintze and O. Tardieu. Ultra-fast aliasing analysis using CLA: A million lines of C code in a second. In Proceedings of PLDI01, volume 36.5 of ACM SIGPLAN Notices, pages 254-263, June 2001. [12] Atanas Rountev and Satish Chandra. Off-line variable substitution for scaling points-to analysis. In PLDI, 2000 [13] B. Steensgaard. Points-to analysis in almost linear time. In Conference Record of 23rd POPL96, pages 32-41, Jan. 1996. [14] David J. Pearce. Some directed graph algorithms and their application to pointer analysis. Ph.D thesis. University of London Imperial College of Science, Technology and Medicine Department of Computing Feb.2005 [15] Ondrej Lhotak. Spark: A flexible points-to analysis framework for Java. Master ’s thesis, McGill University, December 2002 [16] R. Hasti and S.Horwitz. Using static single assignment form to improve flow- insensitive pointer analysis. In SIGPLAN 98: Conference on Programming Lan- guage Design and Implementation, (Montreal, Canada, June 1998). [17] Barbara G. Ryder. Dimensions of Precision in Reference Analysis of Object- oriented Programming Languages In CC, pages 126–137, 2003. [18] John Whaley and Monica S. Lam. Cloning-based context-sensitive pointer alias analysis using Binary Decision Diagrams. In Proceedings of the ACM conference on Programming Language Design and Implementation (PLDI), pages 131–144. ACM Press, June 2004.
  • 86.
    BIBLIOGRAPHY 79 [19] Manu Sridharan, Denis Gopan, Lexin Shan, Rastislav : Demand-driven points-to analysis for Java. OOPSLA 2005 [20] Ana Milanova, Atanas Rountev, and Barbara Ryder. Parameterized object sensi- tivity for points-to and side-effect analyses for Java. In Proceedings of the ACM International Symposium on Software Testing and Analysis (ISSTA), pages 1–11. ACM Press, July 2002. [21] R.E.Tarjan Fast algorithms for solving Path problems. Journal of the ACM,3(28):591–642,July 1981. [22] R.E. Tarjan. Efficiency of a good by not linear set union algorithm. J. ACM, 22:215- 225, 1975. [23] Steven W. K. Tjiang and John L. Hennessy. Sharlit A tool for building optimizers. PLDI 1992. [24] Marc Shapiro and Susan Horwitz. Fast and accurate flow-insensitive points-to anal- ysis. In Proceedings of the Symposium on Principles of Programming Languages (POPL), pages 1–14. ACM Press, January 1997. [25] Vijay Sundaresan and Laurie J. Hendren and Chrislain Razafimahefa and Raja Vall´e-Rai and Patrick Lam and Etienne Gagnon and Charles Godin Practical vir- e tual method call resolution for Java. OOPSLA 2000 [26] D. Bacon and P. Sweeney. Fast Static Analysis Of C++ Virtual Function Calls. Proceedings of the ACM SIGPLAN 96 Conference on Object-Oriented Programming Systems, Languages and Applications, San Jose, USA, October 1996, pp. 324–341. [27] J. Dean, D. Grove, and C. Chambers. Optimization Of Object-Oriented Programs Using Static Class Hierarchy Analysis. Proceedings of the 9th European Conference on Object-Oriented Programming, Aarhus, Denmark, August 1995, Springer-Verlag LNCS 952, pp. 77–101.
  • 87.
    BIBLIOGRAPHY 80 [28] A. Rountev, A. Milanova, and B. Ryder. Points-to Analysis For Java Using Anno- tated Inclusion Constraints. [29] R. Wilson and M. Lam. Efficient Context-Sensitive Pointer Analysis For C Pro- grams. Proceedings of the ACM SIGPLAN 95 Conference on Programming Lan- guage Design and Implementation, La Jolla, USA, June 1995, pp. 1–12. [30] M. Das. Unification-Based Pointer Analysis With Directional Assignments. Pro- ceedings of the ACM SIGPLAN 00 Conference on Programming Language Design and Implementation, Vancouver, Canada, June 2000, pp. 35–46. [31] Marc Berndl, Ondrej Lhotak, Feng Qian, Laurie J. Hendren, and Navindra Umanee. Points-to analysis using BDDs. In Proceedings of the ACM conference on Program- ming Language Design and Implementation (PLDI), pages 196–207. ACM Press, June 2003. [32] M. Sridharan, D. Gopan, L. Shan, and R. Bodik. Demand-driven points-to analysis for Java. In Conference on Object-Oriented Programming, Systems, Languages, and Applications (OOPSLA), 2005. [33] A. Diwan, J. Moss, and K. McKinley. Simple And Effective Analysis Of Statically- Typed Object-Oriented Programs. Proceedings of the ACM SIGPLAN ’96 Conference on Object-Oriented Programming Systems, Languages and Applications, San Jose, USA, October 1996, pp. 292–305. [34] John Whaley and Monica S. Lam. An Efficient Inclusion-Based Points-To Analysis for Strictly-Typed Languages. SAS 2002 [35] Karl J. Ottenstein and Linda M. Ottenstein. The program dependence graph in a software development environment. In Proceedings of the ACM SIGSOFT/SIG- PLAN Software Engineering Symposium on Practical Software Development Envi- ronments, volume 19(5) of ACM SIGPLAN Notices, pages 177–184, 1984.
  • 88.
    BIBLIOGRAPHY 81 [36] Susan B. Horwitz, Thomas W. Reps, and David Binkley. Interprocedural slicing using dependence graphs. ACM Transactions on Programming Languages and Sys- tems, 12(1):26–60, January 1990. [37] T. Ball and S. Horwitz. Slicing programs with arbitrary control flow. In Lecture Notes in Computer Science, volume 749, New York, NY, November 1993. Springer-Verlag. [38] J. Choi and J. Ferrante. Static slicing in the presence of goto statements. ACM Trans. on Programming Languages and Systems, 16(4):1097-1113, July 1994. [39] Sumit Kumar and Susan Horwitz. Better slicing of programs with jumps and switches. In Proceedings of FASE 2002: Fundamental Approaches to Software Engineering, volume 2306 of Lecture Notes in Computer Science, pages 96–112. Springer, 2002. [40] Thomas Reps, Susan Horwitz, Mooly Sagiv, and Genevieve Rosay. Speeding up slicing. In Proceedings of the ACM SIGSOFT ’94 Symposium on the Foundations of Software Engineering, pages 11–20, 1994. [41] M. Sharir and A. Pnueli. Two approaches to interprocedural data flow analysis. In S.S. Muchnick and N.D. Jones, editors, Program Flow Analysis: Theory and Applications, chapter 7, pages 189-234. Prentice-Hall, Englewood Cliffs, NJ, 1981. Cytron, [42] Banning, J. P. An efficient way to find the side effects of procedure calls and the aliases of variables. In Proceedings of the 6th Annual ACM Symposium on Princi- ples of Programming Languages , ACM, New York, 29–41. (Jan. 1979) [43] Cooper, K. D., and Kennedy, K. Efficient computation of flow-insensitive interpro- cedural summary information. In Proceedings of the SIGPLAN 84 Symposium on Compiler Construction; SIGPLAN Not. 19,6 , 247–258.(June 1984) [44] Randy Allen and Ken Kennedy Optimizing Compilers for Modern Architectures Elsevier Publications
  • 89.
    BIBLIOGRAPHY 82 [45] Frank Tip. A survey of program slicing techniques. Journal of programming lan- guages, 3(3), September 1995. [46] Ron Cytron, Jeanne Ferrante, Barry K. Rosen, Mark N. Wegman, and F. Ken- neth Zadeck. Efficiently computing static single assignment form and the control dependence graph. ACM Transactions on Programming Languages and Systems, 13(4):451-490, 1991. [47] Jeanne Ferrante, Karl J. Ottenstein, and Joe D. Warren. The program dependence graph and its use in optimization. ACM Transactions on Programming Languages and Systems, 9(3):319-349, July 1987. [48] Keith B. Gallagher, Notes on interprocedural slicing Proceedings of the Fourth IEEE International Workshop on Source Code Analysis and Manipulation (SCAM04) [49] Jens Krinke. Advanced Slicing of Sequential and Concurrent Programs Ph.D Thesis. Universitat Passau April 2003 [50] L. Larsen and M. J. Harrold. Slicing object-oriented software. In 18th International Conference on Software Engineering, pages 495- 505, 1996. [51] Donglin Liang and Mary Jean Harrold. Slicing objects using system dependence graphs. In Proceedings of the International Conference On Software Maintanence, pages 358-367, 1998. [52] Jianjun Zhao, Applying program dependence analy-sis to Java software, Proceedings of Workshop on Software Engineering and Database Systems, pp. 162–169, 1998. [53] Hiralal Agrawal, Richard A. DeMillo, and Eugene H. Spafford. Dynamic slicing in the presence of unconstrained pointers. In Symposium on Testing, Analysis, and Verification, pages 60-73, 1991. [54] K.J. Ottenstein and L.M. Ottenstein. The program dependence graph in a software
  • 90.
    BIBLIOGRAPHY 83 development environment. In Proceedings of the ACM SIGSOFT/SIGPLAN Soft- ware Engineering Symposium on Practical Software Development Environments, pages 177-184, 1984. SIGPLAN Notices 19(5). [55] L. Larsen and M. J. Harrold. Slicing object-oriented software. In 18th International Conference on Software Engineering, pages 495- 505, 1996. [56] Thomas Reps, Susan Horwitz, Mooly Sagiv, and Genevieve Rosay. Speeding up slicing. In Proceedings of the ACM SIGSOFT ’94 Symposium on the Foundations of Software Engineering, pages 11–20, 1994. [57] Donglin Liang and Mary Jean Harrold. Slicing objects using system dependence graphs. In Proceedings of the International Conference On Software Maintenance, pages 358-367, 1998. [58] Jianjun Zhao, Applying program dependence analysis to Java software, Proceedings of Workshop on Software Engineering and Database Systems, pp. 162–169, 1998. [59] Paolo Tonella, Giuliano Antoniol, Roberto Fiutem, and Ettore Merlo, Flow insen- sitive C++ pointers and polymorphism analysis and its application to slicing , In International Conference on Software Engineering, pp. 433–443, 1997. [60] Chrislain Razafimahefa, A study of side effect analysis for Java M.Sc Thesis, McGill University, 1999 [61] Mark Weiser. Program slicing. IEEE Transactions on Software Engineering, 10(4):352-357, July 1984. [62] Steven S. Muchnick. Advanced Compiler Design and Implementation. Morgan Kauf- mann Publishers, San Francisco, CA, 1997. [63] Susan B. Horwitz, Thomas W. Reps, and David Binkley. Interprocedural slicing using dependence graphs. ACM Transactions on Programming Languages and Sys- tems, 12(1):26–60, January 1990.
  • 91.
    BIBLIOGRAPHY 84 [64] L. O. Andersen. Program Analysis and Specialization for the C Programming Lan- guage. PhD thesis, University of Copenhagen, DIKU, 1994. [65] Ondrej Lhotak, Laurie Hendren. Scaling Java Points-To Analysis using SPARK In Proceedings of the conference on Compiler Construction (CC), volume 2622 of Lecture Notes in Computer Science, pages 153.169. Springer-Verlag, April 2003. [66] L. Larsen and M. J. Harrold. Slicing object-oriented software. In 18th International Conference on Software Engineering, pages 495-505, 1996. [67] Donglin Liang and Mary Jean Harrold. Slicing objects using system dependence graphs. In Proceedings of the International Conference On Software Maintanence, pages 358-367, 1998. [68] Ankush Varma, A Retargetable Optimizing Java-to-C Compiler for Embedded Sys- tems M.Sc Thesis [69] R. Vallee-Rai, P. Co, E. Gagnon, L. Hendren, P. Lam, and V. Sundaresan. Soot - a java bytecode optimization framework. In CASCON 99: Proceedings of the 1999 conference of the Centre for Advanced Studies on Collaborative research, page 13. IBM Press, 1999. The framework is available from www.sable.mcgill.ca [70] Ondrej Lhotak, Laurie Hendren. Scaling Java Points-To Analysis using SPARK In Proceedings of the conference on Compiler Construction (CC), volume 2622 of Lecture Notes in Computer Science, pages 153–169. Springer-Verlag, April 2003. [71] Jelte Jansen. Slicing Midlets Technical Report [72] Durga Prasad Mohapatra, Rajib Mall, Rajeev Kumar An Overview of Slicing Tech- niques for Object-Oriented Programs Informatica 30 (2006) 253-277. [73] Baowen Xu, Ju Qian, Xiaofang Zhang, Zhongqiang Wu ,Lin Chen A Brief Survey Of Program Slicing ACM SIGSOFT Software Engineering Notes. 2005
  • 92.
    BIBLIOGRAPHY 85 [74] Keith Brian Gallagher and James R. Lyle, Using program slicing in software main- tenance, IEEE Transactions on Software Engineering, 17(8), pp. 751-761, 1991. [75] Samuel Bates and Susan Horwitz, Incremental program testing using program de- pendence graphs, ACM Symposium on Principles of Programming Languages, pp. 384-396, 1993 [76] Mangala Gowri Nanda and S. Ramesh, Slicing con-current programs ,Software En- gineering Notes, 25(5), pp. 180-190, 2000. [77] Srihari Sukumaran, Ashok Sreenivas: Identifying Test Conditions for Software Maintenance. CSMR 2005. [78] Thomas Reps and Wuu Yang, The semantics of program slicing and program in- tegration, In Proceedings of the Colloquium on Current Issues in Programming Languages, 352 of Lecture Notes in Computer Science, pp. 360-374, Springer 1989. [79] John Hatcliff, Matthew B. Dwyer, and Hongjun Zheng, Slicing software for model construction , Higher-Order and Symbolic Computation, 13(4), pp. 315-353, 2000. [80] Ranganath, V.P. Object-Flow Analysis for Optimizing Finite-State Models of Java Software Masters thesis, Kansas State University (2002) [81] http://indus.projects.cis.ksu.edu/ [82] Panos E. Livadas and Scott D. Alden, A toolset for program understanding , Pro- ceedings of the IEEE Second Workshop on Program Comprehension, 1993. [83] James R. Lyle, Evaluating variations of program slicing for debugging , PhD thesis, University of Maryland, College Park, Maryland, Dec. 1984.