The development of
B lymphocytes

        Dr. Glorivee Rosario-Pérez
                 BIOL 4056


  Parham P. (2009). The Immune System. Third Edition. Garland Publishing, New York.
Introduction
The life cycle of B cells
The life cycle of B cells cont.
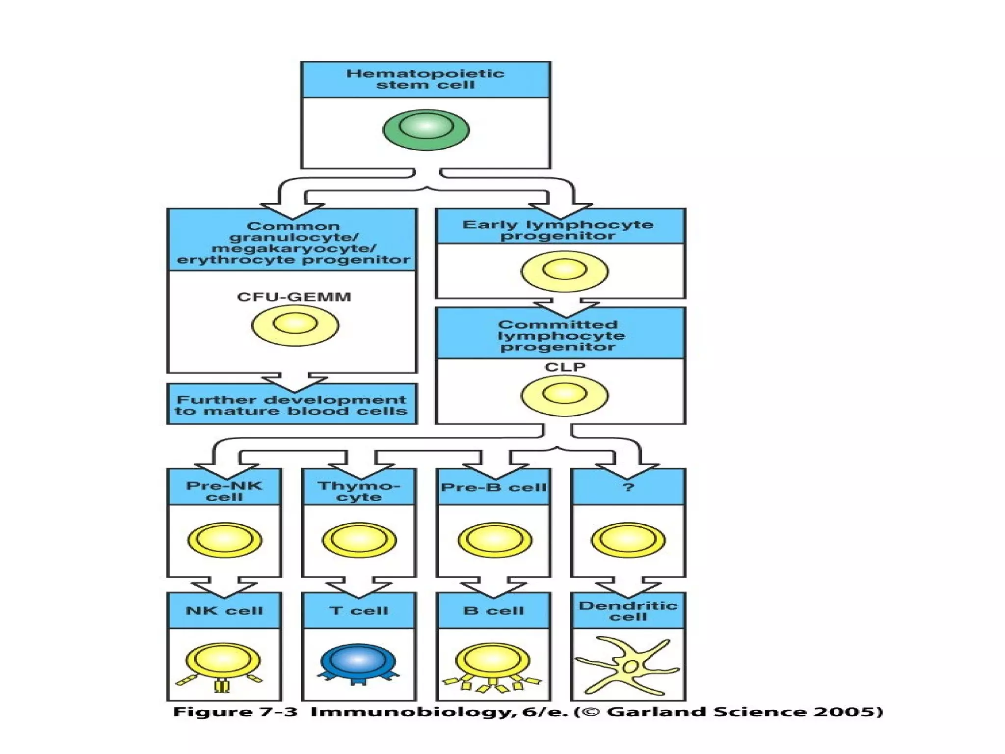
The development of B cells in
the bone marrow
Figure 7-3
B cell development :
rearrangement and expression of
immunoglobulin genes
B cell development :
rearrangement and expression of
immunoglobulin genes cont.
B cell development :
rearrangement and expression of
immunoglobulin genes cont.
B cell development :
rearrangement and expression of
immunoglobulin genes cont.
B cell development :
rearrangement and expression of
immunoglobulin genes cont.
B cell development :
rearrangement and expression of
immunoglobulin genes cont.
Bone marrow stromal cells
Figure 7-7
B cell development in chicken
The survival of a developing B
cell
   Unproductive rearrangements
       Gene rearrangements that cannot be
        translated into a protein.

   Productive rearrangements
       Rearrangements that preserve a correct
        reading frame and give rise to a complete
        and functional immunoglobulin chain.
The survival of a developing B cell
Cell-surface expression of the products of
rearranged immunoglobulin genes
Cell-surface expression of the products of
rearranged immunoglobulin genes cont.
Cell-surface expression of the products of
rearranged immunoglobulin genes cont.
Cell-surface expression of the products of
rearranged immunoglobulin genes cont.
Cell-surface expression of the products of rearranged
immunoglobulin genes cont.
Figure 7-18
Figure 7-19
Selection and development of
the B cell repertoire
Deletion or inactivation of
immature B cells
Self-antigens
   Mature B cells whose receptors bind to
    normal components (self-antigen) of the
    human body.

   If such B cells were allowed to mature they
    could make potentially disease-causing
    antibodies.

   Self-antigens:
       Glycoproteins
       Proteoglycans
       Glycolipids
Deletion or inactivation of
immature B cells cont.
Deletion or inactivation of
immature B cells cont.
Self-reactive B cells
Mature and naïve B cells
Figure 9-11
Mature and naïve B cells
Figure 7-39
Encounter with antigen
Encounter with antigen
Encounter with antigen
Memory cells
   Persist for long periods of time.

   They are much more easily activated on
    encountering antigen than naïve B cells.

   Rapid activation and differentiation into
    plasma cells (secondary antibody response).
    More quickly and stronger than the primary
    immune response.
Plasma cells
B cells




               Plasma cells
Figure 7-42
Summary
Summary
Figure 7-46
Figure 7-46 part 1 of 2
Figure 7-46 part 2 of 2

The development of b lymphocytes

Editor's Notes

  • #4 The development of B cells can be divided into four broad phases. The first stage is one of maturation and takes place in the bone marrow (designated as a primary lymphoid tissue). During this stage, developing B cells acquire functional B cell receptors through the ordered rearrangements of the immunoglobulin genes. The second stage involves testing whether a B cell’s immunoglobulin receptor will bind to normal constituents of the body and, therefore, has the potential to produce autoreactivity and autoimmune disease. In the third stage, mature, naïve B cells that survive this selection process leave the bone marrow, enter the blood, and from there move into secondary lymphoid tissues (next slide). If they do not encounter their specific antigens in the lymphoid tissues, the B cells continue to recirculate. If contact is made with antigen in a secondary lymphoid tissue, the fourth stage of B cell’s life begins. The B cell proliferation and its progeny differentiate either into plasma cells, which synthesize large quantities of antibody, or into long-lived memory B cells, which will respond more quickly than naïve B cells on a subsequent encounter with the same antigen.
  • #5 B cells develop in bone marrow and then migrate to secondary lymphoid tissue. B cells leaving the bone marrow are carried in the blood to lymph nodes, the spleen, Peyer’s patches and other secondary lymphoid tissues.
  • #8 B cells derive from pluripotential hematopoietic stem cells in the bone marrow.
  • #9 The earliest identifiable cells of the B cell lineage are pro-B cells. These progenitor cells retain a limited capacity for self-renewal, dividing to produce both more pro-B cells and cells that will go on to develop further. Rearrangement of heavy chain genes takes place first and this occurs in pro B cells: D to J joining occurs at the early pro-B cells stage, followed by V to DJ joining at the late pro-B cell stage.
  • #10 A μ heavy chain is the first type of heavy chain to be produced. Once a B cell expresses a μ chain it is known as a pre-B cell. Pre-B cells represent two stages in B-cell development: The less mature large pre-B cells and the more mature small pre-B cells.
  • #11 Large pre–B cells are distinguished by a protein complex called the pre-B-cell receptor , which consists of μ heavy chains, surrogate light chains, which are only made in pre-B cells, and the Ig α and Ig β polypeptides. Although some molecules of the pre-B-cell receptor are present at the cell surface, most are retained in the endoplasmic reticulum.
  • #12 The presence of B-cell receptor molecules leads to intracellular signals that halt rearrangement at the immunoglobulin heavy-chain locus and synthesis of surrogate light chains. The large pre-B cell then proliferates to yield many small pre-B cells, in which the pre-B cells receptor is no longer present, μ chains are restricted to the cytoplasm, and rearrangement of the immunoglobulin light-chain loci proceeds. Once light chains have been made, they assemble with μ chains to form IgM molecules, which are transported to the cell surface in the form of functional B cell receptor complex. At this stage the B cell expresses IgM only and is defined as an immature B cell.
  • #13 Up to the immature B cell stage, the development of B cells occurs in the bone marrow and does not require interaction with specific antigen. The randomness of the gene rearrangement process leads to a proportion of the B cell receptors being reactive against constituents of the body. Unless removed from the repertoire, B cells bearing these receptors have the potential to produce and autoimmune response, leading to autoimmune disease. The immature B cells now begin to be selected for tolerance of the normal constituents of the body, and at about this time they also start to enter the peripheral circulation. At this point in development, alternative mRNA splicing of heavy-chiaan gene transcripts produces IgD, as well as IgM, as membrane-bound immunoglobulin. The cell is now considered to be a mature B cell. Such cells are also called naïve B cells. The final stage of development, when immature B cells become mature B cells, can occur either in the bone marrow or in secondary lymphoid organs such as spleen.
  • #14 B cell development in the bone marrow is dependent on a network of non-lymphoid stromal cells, which provide specialized microenvironments for B cells at various stages of maturation. The stromal cells perform two distinct functions: They make specific cell-surface contacts with the B cells through the interaction of adhesion molecules and their ligands. They produce growth factors that act on the bound B cells, for example the membrane-bound, stem-cell factor (SCF), which is recognized by a receptor called Kit on immature B cells. Activation of Kit causes the B cell to proliferate. Another important growth factor for B cell development is interleukin-7 (IL-7), a cytokine secreted by stromal cells that acts on late pro-B and pre-B cells. IL-7 stimulate the growth and proliferation of B cells.
  • #16 After completing heavy- and light-chain gene rearrangement, chicken B cells migrate to the bursa of Fabricius, a lymphoid organ near the cloaca of the gut. B cells were originally named after this organ because the distinction between B cells and T cells was discovered from studying the chicken’s immune response.
  • #17 Because the imprecision in the gene rearrangement process, not all DNA rearrangement result in a sequence with a reading frame that can be translated into an immunoglobulin chain.
  • #18 Every B cells has two copies of each of the immunoglobulin loci-the heavy chain locus, the к light chain and the λ light chain locus. The two copies of each locus are on homologous chromosomes; one is inherited from the mother and the other from the father. In the developing B cell, gene rearrangements can be made on both homologous chromosomes. Therefore, a B cell that has made an unproductive rearrangement on one chromosome still has a chance of producingan immunoglobulin chain if it makes a productive rearrangement at the locus on the other homologous chromosome. Developing B cells are allowed to proceed to the next stage only when a productive rearrangement has been made. If all rearrangements are unproductive, the B cell does not produce immunoglobulin and dies (apoptosis) in the bone marrow. Apoptosis – B cells that fail to make ? chain are programmed to die. A general feature of lymphocyte development is for apoptosis to be the default pathway that is followed unless a positive signal for further differentiation is received.
  • #19 Given that a B cell can rearrange up to two heavy-chain loci and four light chain loci, there are mechanisms for ensuring that it ends up making only one type of heavy chain and one type of light chain.
  • #20 In early pro-B cells, no functional μ protein is expressed and the biochemical machinery that performs gene rearrangement is active.
  • #21 On completion of a productive heavy chain gene rearrangement, μ heavy chains are synthesized and assemble into a complex with λ5 and VpreB polypeptides that make up the surrogate light chain, and with Igα and Igβ. This complex moves to cell surface to become the pre-B cell receptor. The pre-B cell receptor is present at the cell surface for only a short period of time, which represents a checkpoint in B cell development. This checkpoint allows the B cell to confirm whether a productive rearrangement has occurred and a functional heavy chain has been made. Expression of the pre-B cell receptor generates the positive signal that allows the B cell to avoid apoptosis and proceed to the next stage of maturation. After the checkpoint, the surrogate light chain ceases to be synthesized and the pre-B cell receptor gradually disappears from the cell surface. The μ, Igα and Igβ chains continue to be synthesized but are now retained in the endoplasmic reticulum.
  • #22 When a functional light chain gene has been formed, light chains are made and assemble with μ to form IgM. This associates with Ig α and Ig β to form the mature B cell receptor, which moves to the cell surface. At this second checkpoint in B cell maturation, the appearance of a functional B cell receptor leads to the shutting down of light gene rearrangement.
  • #23 Cell division initiated by signaling through the pre B cell receptor results in a clone of 30-70 small pre B cells. These all have the same rearranged heavy chain gene but each has the potential to end up with a different light chain. The combinations of different heavy and light chains generated at this stage contribute to the diversity of the B cell repertoire.
  • #27 Immature B cells that do not encounter a stimulatory self-antigen leave the bone marrow and enter the peripheral circulation, expressing both IgM and IgD on their surface.
  • #29 When immature B cells express receptors that recognize common cell-surface components of human cells, they are deleted from the repertoire by the induction of apoptosis.
  • #30 Immature B cells that bind soluble self-antigens are rendered unresponsive or anergic to the antiigen, and , as a consequence express low levels of IgM at the cell surface. They enter the peripheral circulation, where they express IgD but remain anergic. B cell is inactivated but it does not die. Anergy – B cell matures but does not respond to subsequent exposure to antigen.
  • #31 When a developing B cell produces antigen receptors that are strongly cross-linked by multivalent self-antigens, such as MHC on cell surfaces, the B cell undergoes developmental arrest. The amount of IgM on the cell surface is reduced. The cell continue light chain gene rearrangement. This usually leads to a new productive rearrangement and expression of a new light chain, which combines with the previous heavy chain to form a new receptor. If this new receptor is not self-reactive, the cell is “rescued” and continues normal development much like a cell that had never reacted with self. If the cell remains self-reactive, it may be rescued by another cycle of rearrangement, but if it continues to react strongly with self it will undergo apoptosis and be deleted from repertoire (clonal deletion). The apoptotic B cells are then phagocytosed by macrophages. Clonal deletion occurs within the bone marrow or shortly after the B cell enters the peripheral circulation. Some 55 billion B cells die each day in the bone marrow because they fail to make a functional immunoglobulin, or are autoreactive and subject to clonal deletion.
  • #32 When mature B cells leave the bone marrow, they recirculate between the blood, the secondary lymphoid tissues, such as lymph nodes, spleen, and the lymph.
  • #34 The circulation route of mature, naïve B cells through a lymph node. Having matured in the bone marrow, B cells migrate in the blood to lymph nodes and other secondary lymphoid tissues. B cells leave the blood and enter the cortex of the lymph node through the walls of specialized high endothelial venules (HEV). If they do not encounter their specific antigen, the B cells pass through the primary follicules and leave the node in the efferent lymph, which eventually joins the blood at veins in the neck. In the spleen, B cells enter and exit via the blood. Naïve B cells that gain access to primary follicles live longer, but they too disappear from the system with a half-life of 3-8 weeks, unless they are stimulated by encounter with their specific antigen.
  • #36 A lymph node. A B cell entering the lymph node through a HEV encounters antigen in the lymph node cortex. Antigen was delivered in the afferent lymph that drained from infected tissue. The B cell is activated by CD4 helper T cells in the T cell areas to form a primary focus of dividing cells. From this, some B cells migrate directly to the medullary cords and differentiate into antibody-secreting plasma cells. Other B cells migrate into a primary follicle to for a germinal center Activated B cells migrate from the germinal center to the medulla of the lymph node or to the bone marrow to complete their differentiation into plasma cells secreting high-affinity, isotype-switched antibodies. Germinal center B cells also develop into resting memory cells possessing high-affinity, isotype-switched antigen receptors. The production of memory cells after a successful encounter with antigen establishes antigen specificities of proven usefulness permanently in the B cell repertoire. Germinal centers – the activated B cells become large proliferating lymphoblasts; these mature into non-dividing B cells, which have undergone isotype switching and somatic hypermutation. Those B cells that make surface immunoglobulins with the highest affinity for the antigen are selected in germinal centers.
  • #37 A lymph node. A B cell entering the lymph node through a HEV encounters antigen in the lymph node cortex. Antigen was delivered in the afferent lymph that drained from infected tissue. The B cell is activated by CD4 helper T cells in the T cell areas to form a primary focus of dividing cells. From this, some B cells migrate directly to the medullary cords and differentiate into antibody-secreting plasma cells. Other B cells migrate into a primary follicle to for a germinal center Activated B cells migrate from the germinal center to the medulla of the lymph node or to the bone marrow to complete their differentiation into plasma cells secreting high-affinity, isotype-switched antibodies. Germinal center B cells also develop into resting memory cells possessing high-affinity, isotype-switched antigen receptors. The production of memory cells after a successful encounter with antigen establishes antigen specificities of proven usefulness permanently in the B cell repertoire. Germinal centers – the activated B cells become large proliferating lymphoblasts; these mature into non-dividing B cells, which have undergone isotype switching and somatic hypermutation. Those B cells that make surface immunoglobulins with the highest affinity for the antigen are selected in germinal centers.
  • #38 A lymph node. A B cell entering the lymph node through a HEV encounters antigen in the lymph node cortex. Antigen was delivered in the afferent lymph that drained from infected tissue. The B cell is activated by CD4 helper T cells in the T cell areas to form a primary focus of dividing cells. From this, some B cells migrate directly to the medullary cords and differentiate into antibody-secreting plasma cells. Other B cells migrate into a primary follicle to for a germinal center Activated B cells migrate from the germinal center to the medulla of the lymph node or to the bone marrow to complete their differentiation into plasma cells secreting high-affinity, isotype-switched antibodies. Germinal center B cells also develop into resting memory cells possessing high-affinity, isotype-switched antigen receptors. The production of memory cells after a successful encounter with antigen establishes antigen specificities of proven usefulness permanently in the B cell repertoire. Germinal centers – the activated B cells become large proliferating lymphoblasts; these mature into non-dividing B cells, which have undergone isotype switching and somatic hypermutation. Those B cells that make surface immunoglobulins with the highest affinity for the antigen are selected in germinal centers.
  • #40 When B cells become committed to differentiation into plasma cells, they migrate to particular sites in the lymphoid tissues. In the lymph nodes these are the medullary cords and in the spleen these are the red pulp. In the gut associated lymphoid tissues, prospective plasma cells migrate to the lamina propria, which lies immediately under the gut epithelium. Prospective plasma cells also migrate from lymph nodes and spleen to the bone marrow, which becomes a major site of antibody production. The life of a B cell both starts and ends in the bone marrow.