Embed presentation
Download as PDF, PPTX





































































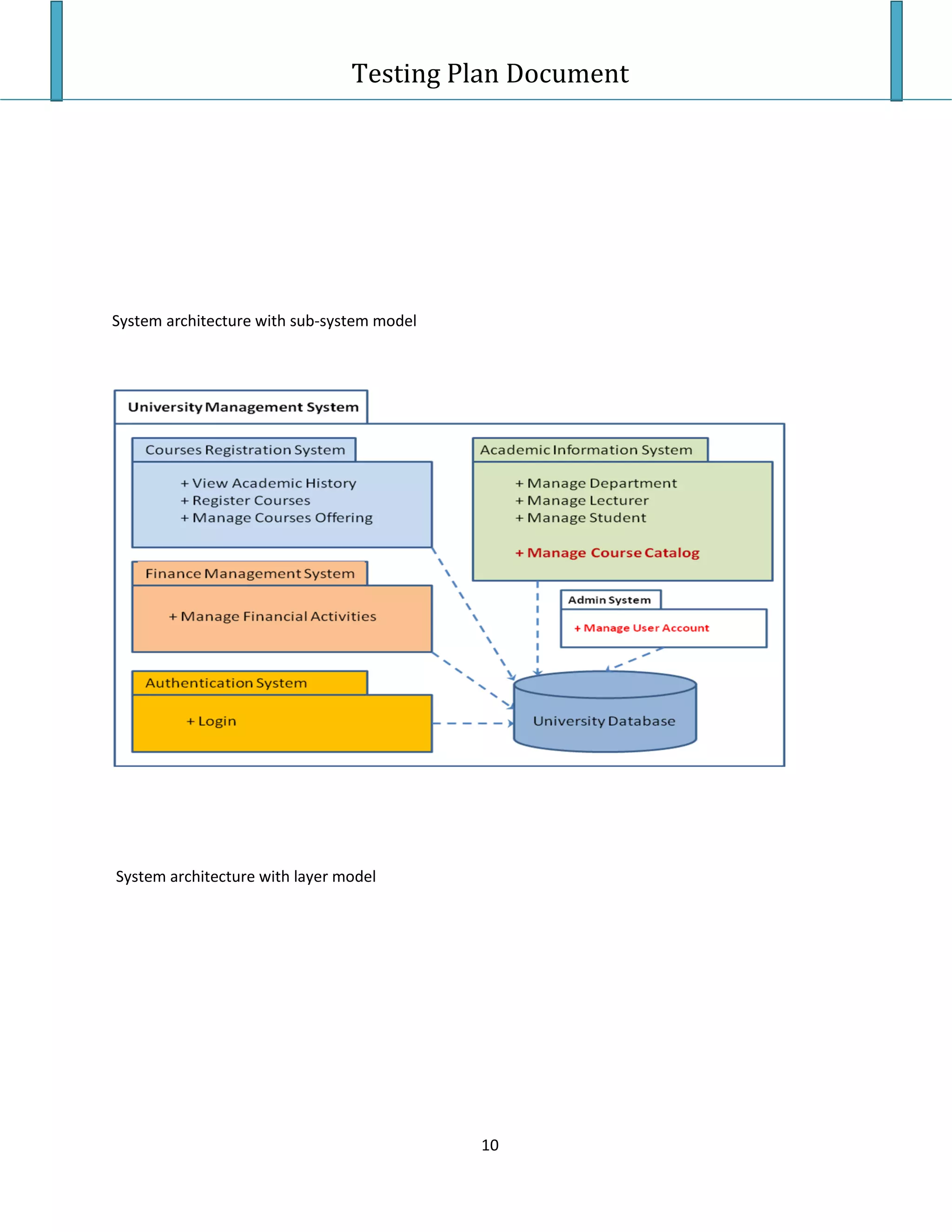
The document provides a test plan for testing the Online University Registration System. It outlines the purpose, scope, and references for the test plan. It reviews the system requirements and architecture. The test plan identifies the key features that will be tested, including user login/logout, viewing academic history, registering for courses, and managing student, lecturer, department, and financial information. It describes the types of testing that will be performed, including unit testing, system testing, load testing, and stress testing. An appendix and inspection checklist are also included.
Presentación de Dr. Jair García-Guerrero sobre aborto en seminario en Monterrey.
Ética como forma de vida. La bioética estudia la ética en medicina y biología.
Conflictos de intereses entre la gestante y el feto, perspectivas Pro Choice y Pro Life, y dignidad de la mujer.
Tipos de aborto: amenaza, inevitable, completo e incompleto.
Diagnóstico del aborto y métodos como succión y dilatación.
Resultados y efectos de diferentes tipos de aborto.
Consecuencias físicas, emocionales y psicológicas del aborto.
Ley sobre aborto, artículos que regulan la punibilidad y reformas desde los años 80.




































































