A
Software Requirement Specification(SRS)
ON
“ONLINE AUCTION SYSTEM.”
As a Partial Requirement
For The degree of
Computer Science & Engineering
3rd
Year (6th
Semester)
YEAR: - 2012-13
Guided By : Prepared By :
Sagar paperwala
Ritin tarpada
Vatsal Desai
[Department of Computer Science & Engineering ] P a g e | 1
DATE:- / / 2013
PRACTICAL NO: -1
To perform the system analysis task for your system
1. Requirement analysis
2. SRS
[Department of Computer Science & Engineering ] P a g e | 2
1. Introduction
Since the internet has become a popular place to buy
and sell goods, online auctioning services have made their
way into most homes. On line auction system is web based
application, so the main advantage is that there is no more
system compatibility requirement problem. The main
advantage of the online auction system is that the user can
have the varied classes for their investment, and through this
system user can invest in their own selected firm.
a. Purpose
Our main purpose for this project is people invest their
money to get maximum profit and knowledge about our
online trading system. Here all type of user can go and
analyses the data of different field and get maximum profit
for future investment.
b. Overview
This system provides an easy solution to users to buy or sell
their product with maximum profit online
SRS includes two sections overall description and specific
requirements;
- Overall description will describe major role of the
system components and interconnections.
- Specific requirements will describe roles & functions
of the actors.
c. Overall Description
The online auctioning system is designed to cover
[Department of Computer Science & Engineering ] P a g e | 3
subscription, maintenance, campaign and complaint
processes of the company. The processes of commercial
customers are entirely different from the individual
customers and they haven’t been involved in this project.
The system deals with customer touch points: customer calls
for subscription, for requests about package, services, pay
per views, for complaints about general or technical
problems and maintenance of campaigns that directly affect
customers. Campaign maintenance process includes the
definition of new campaigns and preparation of target lists
by marketing department and the outbound calls of call
center for these campaigns after related target list. Different
from campaigns, the definition of service products like
packages, services and PPVs to the system is supported by
other departments and they are established by other systems.
d. Scope
This Project investigates the entry threshold for
providing a new auction service channel via the real
options approach, where the entry threshold is established
by using an Online auctioning system designed for the use
of normal users(individuals), Industrialists, Entrepreneurs,
Organizations and Academicians under transaction rate
uncertainty.
- Customer must have a valid User Id and password
to login to the system
[Department of Computer Science & Engineering ] P a g e | 4
- If a wrong password is given three times in
succession, that account will be locked and the
customer will not be able to use it. When an
invalid password is entered a warning is given to
the user that his account is going to get locked.
- After the valid user logs in he is shown the list of
accounts he has with the bank.
- On selecting the desired account he is taken to a
page which shows the present balance in that
particular account number. and the details of what
is latest auctions are running currently.
- User can pay the money using online banking.
- User can make a funds transfer to another account
in the same bank. User is provided with a
transaction password which is different from the
login password.
- User can transfer funds from his account to any
other account with the bank. If the transaction is
successful a notification should appear to the
customer, in case it is unsuccessful, a proper
message should be given to the customer as to
why it failed.
- User can request for cheque book/change of
address/stop payment of cheque’s
- User can view his monthly as well as annual
auctions. He can also view future auctions.
- Generate printable reports at every section
- Administrator can take a back up of the database
for every auction that is happening, periodically.
- All users are authenticated to avail the services
[Department of Computer Science & Engineering ] P a g e | 5
- FAQ section is also included for end users
benefit.
e. Environmental Characteristics
• Hardware
Several hardware platforms support online auctioning and
banking transactions. An online auctioning system is
effective when the correct software application and
hardware configuration is used.
Hardware
- Processor : Intel Pentium 4 or above
- RAM : 256 MB or above
- Hard Disk : 160 GB or above
- Benefits
Mid-range systems are small, powerful and easy to
maintain. Mid-range system hardware is less expensive than
high-range equipment, has built-in, preventive maintenance
utilities which automatically monitor central processing unit
(CPU) usage and other hardware functions. Workstations
can be integrated into the system and configured to process
regular and Web auctioning made easy.
• Peripherals
•scanner
•printer
•Email & Mobile Transfers: Send money to someone using
[Department of Computer Science & Engineering ] P a g e | 6
only an email address or mobile number.
•Push Notifications: Set up and receive your latest auctions
Alerts within the app
•Check balances, pay bills, transfer money, and locate
ATMs/banking centers
• People
• Bidder - The person who places a bid, and wants
to buy an item.
• Item - One listing in the auction (can be several
actual items, but will be represented by one
listing).
• Seller - The person who listed the item to be
sold.
• Winning bid - The price a buyer pays to win an
item.
• Administration
• User
• Expert
Paperless:
Online auctioning is paperless. Paperless auctioning is
environmentally friendly, but many people feel more
comfortable having a paper trail when they pay their bills.
Security:
Many people worry about hackers accessing their bank
accounts. Also, family or friends could steal your password
and access your account information.
[Department of Computer Science & Engineering ] P a g e | 7
2. Goals of Implementation
Today’s customers demand timely and relevant
account alerts, and they want them sent through multiple
delivery channels for maximum convenience. An
institution’s Online banking solution should be able to
handle one- and two-way messages via text, e-mail, and
voice, and should integrate with core systems for real-time
list generation and response capture. Alerts should go
beyond simple account balance notifications and payment
deadlines to include fraud prevention mechanisms like
notifications for address changes, large purchases, and
foreign transactions and wire transfers.
Some online banking features are centered on the
goals of reducing debt. Through online banking, people can
submit debt consolidation loans for approval and set up
automatic deductions to repay the loans. They can monitor
the progress of their debt, and when extra money becomes
available they will know exactly how much they owe so
they can pay it off quickly. The main goals of
implementation are as follows;
- Enhancements to the security features may increase
the performance.
- Central Server will be online round the clock.
- To Assist in the creation, expansion and
modernization of private concerns.
[Department of Computer Science & Engineering ] P a g e | 8
3. Functional Requirements:
Administrator: He is the super user responsible
for managing clients of the system, taking
system backup, generating reports, maintaining
organization details.
Manage Clients: The Administrator assigns
new users when a new client joins the online
auctioning. Also he can delete an account when
any of the user leave the auctioning organization.
Maintain Corporate Details: The
Administrator maintains entire details of the
Corporate that includes details of the Corporate
Admin and its sub user’s details etc.
Take System Backup: The Administrator
Backup the database in order to prevent loss of
data on system crashes. He can backup entire
database or a particular section..
Generate Reports: : Responsible for checking
the logs of different system users for auditing
and maintaining the integrity of the system.
a. full system description
The following list describes the most important functional
requirements that evolved during the system development:
 The software is to be designed for online auctions,
both the normal English
Format and the reverse format, thus allowing to
auction goods
Among buyers and demands among suppliers.
[Department of Computer Science & Engineering ] P a g e | 9
 An intuitive graphical user interface is to be offered,
that must be
Accessible through the web without any installation
necessary.
 The auctions shall be running in real-time. This
means that clients always
have current information visible. This is important
for short time auctions,
where the frequency of bids is relatively high.
 An auction may consist of several slots, allowing the
buyer to split the material
desired among several suppliers. This allows to
prevent a dependency on a single supplier only, as
well as to split delivery.
 Different auctions may depend on each other. For
example, depending on the results of simultaneous
auctions, the buyer purchases percentages of
competing
Materials.
 Persons may participate in an auction in different
roles: the auctioneer, the bidders, the originator of
the auction (buyer in reverse auctions, seller in the
normal auctions),and guests shall be admitted.
 Different roles get different information at hand.
Only the auctioneer can co-relate the bids to their
bidders during the auction. Bidders appear to each
other anonymously, but know how many
competitors there are. Furthermore, bidders see their
ranking. External observers following the auction
see percentage values instead of real currency.
 Reverse auctions may have a historic and a target
value. The historic value describes what the buyer
paid for the auction goods so far, whereas the target
value describes what he would like to pay this time.
If the auction result hits the target value then the
buyer is obliged to sign the contract. If the target
prize is not hit the buyer is free to choose.
[Department of Computer Science & Engineering ] P a g e | 10
 The auction times may vary. Very short auctions
may have an auction time as short as 15 minutes.
Typical auction times are 1-3 hours, consisting of a
main part and an extension part.
 The auction time is extended whenever a bid arrives
shortly before the auction end. This allows all other
bidders to react. The provided reaction time may
vary, e.g. starting from 3 minutes as an initial
extension down to a few seconds at the very end.
 A login mechanism is imperative. Passwords are
distributed through safe channels, among them PGP
encrypted emails or SMS.
 A report on the auction result is provided for all
participants.
b. Diagrams:
2) Entity relationship diagram and Data
flow diagram :
Diagram(2.2) : ER Diagram of Full
system[pg.no.12]
Diagram(2.1) : Data flow Diagram of
Full system[pg.no.11]
3) Use case diagram:
Diagram(3.1) : Use case Diagram of
Full system(1) [pg.no.14]
Diagram(3.2) : Use case Diagram of
Full system(2) [pg.no.15]
4) Class case diagram and Object
diagram:
[Department of Computer Science & Engineering ] P a g e | 11
Diagram(4.1) : Class Diagram of Full
system[pg.no.17]
Diagram(4.1) : Class Diagram of Full
system[pg.no.18]
5) Behavioral view diagram:
Diagram(5.1) : Sequence Diagram of
Full system[pg.no.21]
Diagram(5.2) : Collaboration Diagram
of Full system[pg.no.22]
Diagram(5.3) : State chart Diagram of
Full system[pg.no.23]
Diagram(5.4) : Activity Diagram of
Full system[pg.no.24]
Diagram(5.5) : Swim lane Diagram of
Full system[pg.no.25]
6) Component diagram:
Diagram(6.1) : Component Diagram of
Full system[pg.no.26]
7) Activity diagram:
Diagram(7.1) :Deployment Diagram of
Full system[pg.no.28]
4. Non Functional Requirements
a. External Interfaces
The auction site is accessible from any operating system
using a web browser and a connection to the web server
running the Salesmen soft- ware No special hardware is
required by the end-user The client browser must be W3C
[Department of Computer Science & Engineering ] P a g e | 12
XHTML compatible Communication between the users and
the auction site will be through HTTP communication using
TCP/IP port 80If an error occurs during a request, the user
should receive a clear error message. These errors should
also be logged
b. Hardware interfaces
- Processor : Pentium 3 or
above
- Clock speed : 800Mhz
- System bus : 32 bit
- Ram : 256 MB or more
- HDD : 40 GB
- Monitor : SVGA color
- Keyboard : 101 Keys
- Modem : 56 Kbps/ADSL
broadband
- Mouse : PS2/serial
- FDD : 1.44 MB
c. Software Interfaces
- User on Internet : Web Browser,
Operating System (any)
- Application Server : WAS
- Data Base Server : DB2
- Network : Internet
- Development Tools : RAD
(J2EE,JavaScript,JSP,HTML), DB2.
[Department of Computer Science & Engineering ] P a g e | 13
d. Communication Interfaces
- Client on Internet will be using HTTP/HTTPS
protocol.
- Client on Intranet will be using TCP/IP protocol.
- A Web Browser such as IE 6.0 or equivalent.
5. Behavioral Description
System States:
For system states please refer collaboration and state chart
diagram [pg.no.22 & 23]
Events And Action:
for Events and action please refer sequence diagram[pgno.21]
DATE:- / / 2013
PRACTICAL NO: -2
To perform the function & Data oriented
diagram for the
[Department of Computer Science & Engineering ] P a g e | 14
System
1. Data Flow Diagram
(DFD)
2. ER Diagram
PRACTICAL NO: -2.1
Data Flow Diagram
(DFD)
[Department of Computer Science & Engineering ] P a g e | 15
PRACTICAL NO: -2.2
ER Diagram
[Department of Computer Science & Engineering ] P a g e | 16
Fig:(2.2) ER diagram of full system
DATE:- / / 2013
[Department of Computer Science & Engineering ] P a g e | 17
PRACTICAL NO: -3
To perform the user’s view analysis for the
system
• Use case diagram
PRACTICAL NO: -3
1. Use case Diagram
[Department of Computer Science & Engineering ] P a g e | 18
Fig:(3.1) Use case diagram of full system(1)
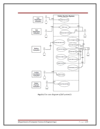
[Department of Computer Science & Engineering ] P a g e | 19
Fig:(3.2) Use case diagram of full system(2)
DATE:- / / 2013
[Department of Computer Science & Engineering ] P a g e | 20
PRACTICAL NO: -4
To draw the structural view diagram for
the system
1. Class diagram
2. Object diagram
PRACTICAL NO: -4.1
Class Diagram
[Department of Computer Science & Engineering ] P a g e | 21
Fig:(4.1) Class diagram of full system
PRACTICAL NO: -4.2
Object Diagram
[Department of Computer Science & Engineering ] P a g e | 22
Fig:(4.2) ER diagram of full system
DATE:- / / 2013
[Department of Computer Science & Engineering ] P a g e | 23
PRACTICAL NO: -5
To draw the behavioral view diagram
for the system
1. Sequence diagram
2. Collaboration
diagram
3. State-chart diagram
4. Activity diagram
5. Swim-lane diagram
[Department of Computer Science & Engineering ] P a g e | 24
PRACTICAL NO: -5.1
Sequence Diagram
Fig:(5.1) Sequence diagram of full system
[Department of Computer Science & Engineering ] P a g e | 25
PRACTICAL NO: -5.2
Collaboration Diagram
Fig:(5.2) Collaboration diagram of full system
[Department of Computer Science & Engineering ] P a g e | 26
PRACTICAL NO: -5.3
State-chart Diagram
Fig:(5.3) State chart diagram of full system
[Department of Computer Science & Engineering ] P a g e | 27
PRACTICAL NO: -5.4
Activity Diagram
Fig:(5.4) Activity diagram of full system
[Department of Computer Science & Engineering ] P a g e | 28
PRACTICAL NO: -5.5
Swim-lane Diagram
Fig:(5.5)Swime-lane diagram of full system
[Department of Computer Science & Engineering ] P a g e | 29
DATE:- / / 2013
PRACTICAL NO: -6
To draw the implementation view
diagram for the system
Component diagram
[Department of Computer Science & Engineering ] P a g e | 30
PRACTICAL NO: -6
Component diagram
Fig:(6) Component diagram of full system
[Department of Computer Science & Engineering ] P a g e | 31
DATE:- / / 2013
PRACTICAL NO: -7
To draw the environmental view
diagram for the system
Deployment diagram
[Department of Computer Science & Engineering ] P a g e | 32
PRACTICAL NO: -7
Deployment diagram
[Department of Computer Science & Engineering ] P a g e | 33
DATE:- / / 2013
PRACTICAL NO: -8
To implement Rapid Prototype Model for
the system
[Department of Computer Science & Engineering ] P a g e | 34
PRACTICAL NO: -8
To implement Rapid Prototype Model for the
system
8.1(home page)
[Department of Computer Science & Engineering ] P a g e | 35
8.2(login page)
8.3(join auction)
[Department of Computer Science & Engineering ] P a g e | 36
8.4(create auction)
8.5(Browse auction
list)
[Department of Computer Science & Engineering ] P a g e | 37
8.6(Short auction)
DATE:- / / 2013
PRACTICAL NO: -9
[Department of Computer Science & Engineering ] P a g e | 38
To design the various test cases to perform the
testing of the system and also perform the
following testing using the various testing tools
• Unit testing
• Integration testing
PRACTICAL NO: -9
To design the various test cases to perform the
testing of the system and also perform the
following testing using the various testing tools
• Unit testing
• Integration testing
Test
Case
Test
Case
Test Case
Description Steps
[Department of Computer Science & Engineering ] P a g e | 39
Id Name Steps Expected
Result
1. User Id This is
Used to
Test User
ID is
Correct or
not.
Check
User ID.
User ID
Should be
Correct.
Test
Case
Id
Test
Case
Name
Test Case
Description Steps
Steps Expected
Result
[Department of Computer Science & Engineering ] P a g e | 40
2. Password This is
Used to
Test
Password is
Correct or
not.
Check
Password.
Password
Should be
Matched.
This is
Used to
Test
Password
Length is
Correct or
not.
Check
Password
Length.
Password
Length
Should
Be
Correct.
This is
Used to
Test
Password
is only
characters
or not.
Check
Password
Criteria.
Password
Criteria
Should
Be
Matched
Successfully.
Test
Case
Id
Test
Case
Name
Test Case
Description Steps
Steps Expected
Result
[Department of Computer Science & Engineering ] P a g e | 41
3. Join auction Login
correctly
with
username
and
password.
Check user
id
And
password.
Make a bid
by entering
values into
the window
Test
Case
Id
Test
Case
Name
Test Case
Description Steps
Steps Expected
Result
4. Create
auction
Login
correctly
with
username
and
password
Check user
Id
and
password.
User cannot
bid on
auction.
[Department of Computer Science & Engineering ] P a g e | 42

SRS on online auction system

  • 1.
    A Software Requirement Specification(SRS) ON “ONLINEAUCTION SYSTEM.” As a Partial Requirement For The degree of Computer Science & Engineering 3rd Year (6th Semester) YEAR: - 2012-13 Guided By : Prepared By : Sagar paperwala Ritin tarpada Vatsal Desai [Department of Computer Science & Engineering ] P a g e | 1
  • 2.
    DATE:- / /2013 PRACTICAL NO: -1 To perform the system analysis task for your system 1. Requirement analysis 2. SRS [Department of Computer Science & Engineering ] P a g e | 2
  • 3.
    1. Introduction Since theinternet has become a popular place to buy and sell goods, online auctioning services have made their way into most homes. On line auction system is web based application, so the main advantage is that there is no more system compatibility requirement problem. The main advantage of the online auction system is that the user can have the varied classes for their investment, and through this system user can invest in their own selected firm. a. Purpose Our main purpose for this project is people invest their money to get maximum profit and knowledge about our online trading system. Here all type of user can go and analyses the data of different field and get maximum profit for future investment. b. Overview This system provides an easy solution to users to buy or sell their product with maximum profit online SRS includes two sections overall description and specific requirements; - Overall description will describe major role of the system components and interconnections. - Specific requirements will describe roles & functions of the actors. c. Overall Description The online auctioning system is designed to cover [Department of Computer Science & Engineering ] P a g e | 3
  • 4.
    subscription, maintenance, campaignand complaint processes of the company. The processes of commercial customers are entirely different from the individual customers and they haven’t been involved in this project. The system deals with customer touch points: customer calls for subscription, for requests about package, services, pay per views, for complaints about general or technical problems and maintenance of campaigns that directly affect customers. Campaign maintenance process includes the definition of new campaigns and preparation of target lists by marketing department and the outbound calls of call center for these campaigns after related target list. Different from campaigns, the definition of service products like packages, services and PPVs to the system is supported by other departments and they are established by other systems. d. Scope This Project investigates the entry threshold for providing a new auction service channel via the real options approach, where the entry threshold is established by using an Online auctioning system designed for the use of normal users(individuals), Industrialists, Entrepreneurs, Organizations and Academicians under transaction rate uncertainty. - Customer must have a valid User Id and password to login to the system [Department of Computer Science & Engineering ] P a g e | 4
  • 5.
    - If awrong password is given three times in succession, that account will be locked and the customer will not be able to use it. When an invalid password is entered a warning is given to the user that his account is going to get locked. - After the valid user logs in he is shown the list of accounts he has with the bank. - On selecting the desired account he is taken to a page which shows the present balance in that particular account number. and the details of what is latest auctions are running currently. - User can pay the money using online banking. - User can make a funds transfer to another account in the same bank. User is provided with a transaction password which is different from the login password. - User can transfer funds from his account to any other account with the bank. If the transaction is successful a notification should appear to the customer, in case it is unsuccessful, a proper message should be given to the customer as to why it failed. - User can request for cheque book/change of address/stop payment of cheque’s - User can view his monthly as well as annual auctions. He can also view future auctions. - Generate printable reports at every section - Administrator can take a back up of the database for every auction that is happening, periodically. - All users are authenticated to avail the services [Department of Computer Science & Engineering ] P a g e | 5
  • 6.
    - FAQ sectionis also included for end users benefit. e. Environmental Characteristics • Hardware Several hardware platforms support online auctioning and banking transactions. An online auctioning system is effective when the correct software application and hardware configuration is used. Hardware - Processor : Intel Pentium 4 or above - RAM : 256 MB or above - Hard Disk : 160 GB or above - Benefits Mid-range systems are small, powerful and easy to maintain. Mid-range system hardware is less expensive than high-range equipment, has built-in, preventive maintenance utilities which automatically monitor central processing unit (CPU) usage and other hardware functions. Workstations can be integrated into the system and configured to process regular and Web auctioning made easy. • Peripherals •scanner •printer •Email & Mobile Transfers: Send money to someone using [Department of Computer Science & Engineering ] P a g e | 6
  • 7.
    only an emailaddress or mobile number. •Push Notifications: Set up and receive your latest auctions Alerts within the app •Check balances, pay bills, transfer money, and locate ATMs/banking centers • People • Bidder - The person who places a bid, and wants to buy an item. • Item - One listing in the auction (can be several actual items, but will be represented by one listing). • Seller - The person who listed the item to be sold. • Winning bid - The price a buyer pays to win an item. • Administration • User • Expert Paperless: Online auctioning is paperless. Paperless auctioning is environmentally friendly, but many people feel more comfortable having a paper trail when they pay their bills. Security: Many people worry about hackers accessing their bank accounts. Also, family or friends could steal your password and access your account information. [Department of Computer Science & Engineering ] P a g e | 7
  • 8.
    2. Goals ofImplementation Today’s customers demand timely and relevant account alerts, and they want them sent through multiple delivery channels for maximum convenience. An institution’s Online banking solution should be able to handle one- and two-way messages via text, e-mail, and voice, and should integrate with core systems for real-time list generation and response capture. Alerts should go beyond simple account balance notifications and payment deadlines to include fraud prevention mechanisms like notifications for address changes, large purchases, and foreign transactions and wire transfers. Some online banking features are centered on the goals of reducing debt. Through online banking, people can submit debt consolidation loans for approval and set up automatic deductions to repay the loans. They can monitor the progress of their debt, and when extra money becomes available they will know exactly how much they owe so they can pay it off quickly. The main goals of implementation are as follows; - Enhancements to the security features may increase the performance. - Central Server will be online round the clock. - To Assist in the creation, expansion and modernization of private concerns. [Department of Computer Science & Engineering ] P a g e | 8
  • 9.
    3. Functional Requirements: Administrator:He is the super user responsible for managing clients of the system, taking system backup, generating reports, maintaining organization details. Manage Clients: The Administrator assigns new users when a new client joins the online auctioning. Also he can delete an account when any of the user leave the auctioning organization. Maintain Corporate Details: The Administrator maintains entire details of the Corporate that includes details of the Corporate Admin and its sub user’s details etc. Take System Backup: The Administrator Backup the database in order to prevent loss of data on system crashes. He can backup entire database or a particular section.. Generate Reports: : Responsible for checking the logs of different system users for auditing and maintaining the integrity of the system. a. full system description The following list describes the most important functional requirements that evolved during the system development:  The software is to be designed for online auctions, both the normal English Format and the reverse format, thus allowing to auction goods Among buyers and demands among suppliers. [Department of Computer Science & Engineering ] P a g e | 9
  • 10.
     An intuitivegraphical user interface is to be offered, that must be Accessible through the web without any installation necessary.  The auctions shall be running in real-time. This means that clients always have current information visible. This is important for short time auctions, where the frequency of bids is relatively high.  An auction may consist of several slots, allowing the buyer to split the material desired among several suppliers. This allows to prevent a dependency on a single supplier only, as well as to split delivery.  Different auctions may depend on each other. For example, depending on the results of simultaneous auctions, the buyer purchases percentages of competing Materials.  Persons may participate in an auction in different roles: the auctioneer, the bidders, the originator of the auction (buyer in reverse auctions, seller in the normal auctions),and guests shall be admitted.  Different roles get different information at hand. Only the auctioneer can co-relate the bids to their bidders during the auction. Bidders appear to each other anonymously, but know how many competitors there are. Furthermore, bidders see their ranking. External observers following the auction see percentage values instead of real currency.  Reverse auctions may have a historic and a target value. The historic value describes what the buyer paid for the auction goods so far, whereas the target value describes what he would like to pay this time. If the auction result hits the target value then the buyer is obliged to sign the contract. If the target prize is not hit the buyer is free to choose. [Department of Computer Science & Engineering ] P a g e | 10
  • 11.
     The auctiontimes may vary. Very short auctions may have an auction time as short as 15 minutes. Typical auction times are 1-3 hours, consisting of a main part and an extension part.  The auction time is extended whenever a bid arrives shortly before the auction end. This allows all other bidders to react. The provided reaction time may vary, e.g. starting from 3 minutes as an initial extension down to a few seconds at the very end.  A login mechanism is imperative. Passwords are distributed through safe channels, among them PGP encrypted emails or SMS.  A report on the auction result is provided for all participants. b. Diagrams: 2) Entity relationship diagram and Data flow diagram : Diagram(2.2) : ER Diagram of Full system[pg.no.12] Diagram(2.1) : Data flow Diagram of Full system[pg.no.11] 3) Use case diagram: Diagram(3.1) : Use case Diagram of Full system(1) [pg.no.14] Diagram(3.2) : Use case Diagram of Full system(2) [pg.no.15] 4) Class case diagram and Object diagram: [Department of Computer Science & Engineering ] P a g e | 11
  • 12.
    Diagram(4.1) : ClassDiagram of Full system[pg.no.17] Diagram(4.1) : Class Diagram of Full system[pg.no.18] 5) Behavioral view diagram: Diagram(5.1) : Sequence Diagram of Full system[pg.no.21] Diagram(5.2) : Collaboration Diagram of Full system[pg.no.22] Diagram(5.3) : State chart Diagram of Full system[pg.no.23] Diagram(5.4) : Activity Diagram of Full system[pg.no.24] Diagram(5.5) : Swim lane Diagram of Full system[pg.no.25] 6) Component diagram: Diagram(6.1) : Component Diagram of Full system[pg.no.26] 7) Activity diagram: Diagram(7.1) :Deployment Diagram of Full system[pg.no.28] 4. Non Functional Requirements a. External Interfaces The auction site is accessible from any operating system using a web browser and a connection to the web server running the Salesmen soft- ware No special hardware is required by the end-user The client browser must be W3C [Department of Computer Science & Engineering ] P a g e | 12
  • 13.
    XHTML compatible Communicationbetween the users and the auction site will be through HTTP communication using TCP/IP port 80If an error occurs during a request, the user should receive a clear error message. These errors should also be logged b. Hardware interfaces - Processor : Pentium 3 or above - Clock speed : 800Mhz - System bus : 32 bit - Ram : 256 MB or more - HDD : 40 GB - Monitor : SVGA color - Keyboard : 101 Keys - Modem : 56 Kbps/ADSL broadband - Mouse : PS2/serial - FDD : 1.44 MB c. Software Interfaces - User on Internet : Web Browser, Operating System (any) - Application Server : WAS - Data Base Server : DB2 - Network : Internet - Development Tools : RAD (J2EE,JavaScript,JSP,HTML), DB2. [Department of Computer Science & Engineering ] P a g e | 13
  • 14.
    d. Communication Interfaces -Client on Internet will be using HTTP/HTTPS protocol. - Client on Intranet will be using TCP/IP protocol. - A Web Browser such as IE 6.0 or equivalent. 5. Behavioral Description System States: For system states please refer collaboration and state chart diagram [pg.no.22 & 23] Events And Action: for Events and action please refer sequence diagram[pgno.21] DATE:- / / 2013 PRACTICAL NO: -2 To perform the function & Data oriented diagram for the [Department of Computer Science & Engineering ] P a g e | 14
  • 15.
    System 1. Data FlowDiagram (DFD) 2. ER Diagram PRACTICAL NO: -2.1 Data Flow Diagram (DFD) [Department of Computer Science & Engineering ] P a g e | 15
  • 16.
    PRACTICAL NO: -2.2 ERDiagram [Department of Computer Science & Engineering ] P a g e | 16
  • 17.
    Fig:(2.2) ER diagramof full system DATE:- / / 2013 [Department of Computer Science & Engineering ] P a g e | 17
  • 18.
    PRACTICAL NO: -3 Toperform the user’s view analysis for the system • Use case diagram PRACTICAL NO: -3 1. Use case Diagram [Department of Computer Science & Engineering ] P a g e | 18
  • 19.
    Fig:(3.1) Use casediagram of full system(1) [Department of Computer Science & Engineering ] P a g e | 19
  • 20.
    Fig:(3.2) Use casediagram of full system(2) DATE:- / / 2013 [Department of Computer Science & Engineering ] P a g e | 20
  • 21.
    PRACTICAL NO: -4 Todraw the structural view diagram for the system 1. Class diagram 2. Object diagram PRACTICAL NO: -4.1 Class Diagram [Department of Computer Science & Engineering ] P a g e | 21
  • 22.
    Fig:(4.1) Class diagramof full system PRACTICAL NO: -4.2 Object Diagram [Department of Computer Science & Engineering ] P a g e | 22
  • 23.
    Fig:(4.2) ER diagramof full system DATE:- / / 2013 [Department of Computer Science & Engineering ] P a g e | 23
  • 24.
    PRACTICAL NO: -5 Todraw the behavioral view diagram for the system 1. Sequence diagram 2. Collaboration diagram 3. State-chart diagram 4. Activity diagram 5. Swim-lane diagram [Department of Computer Science & Engineering ] P a g e | 24
  • 25.
    PRACTICAL NO: -5.1 SequenceDiagram Fig:(5.1) Sequence diagram of full system [Department of Computer Science & Engineering ] P a g e | 25
  • 26.
    PRACTICAL NO: -5.2 CollaborationDiagram Fig:(5.2) Collaboration diagram of full system [Department of Computer Science & Engineering ] P a g e | 26
  • 27.
    PRACTICAL NO: -5.3 State-chartDiagram Fig:(5.3) State chart diagram of full system [Department of Computer Science & Engineering ] P a g e | 27
  • 28.
    PRACTICAL NO: -5.4 ActivityDiagram Fig:(5.4) Activity diagram of full system [Department of Computer Science & Engineering ] P a g e | 28
  • 29.
    PRACTICAL NO: -5.5 Swim-laneDiagram Fig:(5.5)Swime-lane diagram of full system [Department of Computer Science & Engineering ] P a g e | 29
  • 30.
    DATE:- / /2013 PRACTICAL NO: -6 To draw the implementation view diagram for the system Component diagram [Department of Computer Science & Engineering ] P a g e | 30
  • 31.
    PRACTICAL NO: -6 Componentdiagram Fig:(6) Component diagram of full system [Department of Computer Science & Engineering ] P a g e | 31
  • 32.
    DATE:- / /2013 PRACTICAL NO: -7 To draw the environmental view diagram for the system Deployment diagram [Department of Computer Science & Engineering ] P a g e | 32
  • 33.
    PRACTICAL NO: -7 Deploymentdiagram [Department of Computer Science & Engineering ] P a g e | 33
  • 34.
    DATE:- / /2013 PRACTICAL NO: -8 To implement Rapid Prototype Model for the system [Department of Computer Science & Engineering ] P a g e | 34
  • 35.
    PRACTICAL NO: -8 Toimplement Rapid Prototype Model for the system 8.1(home page) [Department of Computer Science & Engineering ] P a g e | 35
  • 36.
    8.2(login page) 8.3(join auction) [Departmentof Computer Science & Engineering ] P a g e | 36
  • 37.
    8.4(create auction) 8.5(Browse auction list) [Departmentof Computer Science & Engineering ] P a g e | 37
  • 38.
    8.6(Short auction) DATE:- // 2013 PRACTICAL NO: -9 [Department of Computer Science & Engineering ] P a g e | 38
  • 39.
    To design thevarious test cases to perform the testing of the system and also perform the following testing using the various testing tools • Unit testing • Integration testing PRACTICAL NO: -9 To design the various test cases to perform the testing of the system and also perform the following testing using the various testing tools • Unit testing • Integration testing Test Case Test Case Test Case Description Steps [Department of Computer Science & Engineering ] P a g e | 39
  • 40.
    Id Name StepsExpected Result 1. User Id This is Used to Test User ID is Correct or not. Check User ID. User ID Should be Correct. Test Case Id Test Case Name Test Case Description Steps Steps Expected Result [Department of Computer Science & Engineering ] P a g e | 40
  • 41.
    2. Password Thisis Used to Test Password is Correct or not. Check Password. Password Should be Matched. This is Used to Test Password Length is Correct or not. Check Password Length. Password Length Should Be Correct. This is Used to Test Password is only characters or not. Check Password Criteria. Password Criteria Should Be Matched Successfully. Test Case Id Test Case Name Test Case Description Steps Steps Expected Result [Department of Computer Science & Engineering ] P a g e | 41
  • 42.
    3. Join auctionLogin correctly with username and password. Check user id And password. Make a bid by entering values into the window Test Case Id Test Case Name Test Case Description Steps Steps Expected Result 4. Create auction Login correctly with username and password Check user Id and password. User cannot bid on auction. [Department of Computer Science & Engineering ] P a g e | 42