The Development and Testing of the Euclidean
Travelling Salesman Platform:
Single Honours Report MSci
William J. M. Fraser
w.fraser.10@aberdeen.ac.uk
51010160
Friday 16th
May, 2014
Abstract
To help in the hunt for an optimised solution to the Travelling Salesman
Problem (TSP) this project follows the development and testing of a platform
called the Euclidean Travelling Salesman Platform (ETSP) designed for testing
TSP heuristics. This project was motivated by previous research into an
optimised TSP solution called QSTSH. A Java platform was designed, developed
and tested to a version one and used to test QSTSH. From the testing it was
concluded that ETSP was easy to use and robust. Testing was also done on
QSTSH by comparing it to a Greedy Nearest Neighbour which found QSTSH
to be better in accuracy and efficiency.
1
Acknowledgements
I would like to acknowledge a couple people for their contribution to this work.
First and foremost, I would like to acknowledge the support and advice of Dr Martin
Kollingbaum throughout this project.
Secondly, I would like to acknowledge Dr Nir Oren of the University of Aberdeen for
initially sparking my interest in the Travelling Salesman Problem and algorithms in general.
“Nothing is impossible. Some things are just less likely than others.” -Jonathan Winters
2
Contents
Contents 3
List of Figures 8
List of Tables 9
1 Introduction 10
1.1 Overview . . . . . . . . . . . . . . . . . . . . . . . . . . . . . . . . . . . . 10
1.2 Objectives . . . . . . . . . . . . . . . . . . . . . . . . . . . . . . . . . . . 10
1.3 Motivations . . . . . . . . . . . . . . . . . . . . . . . . . . . . . . . . . . 11
1.4 Investigations & Goals . . . . . . . . . . . . . . . . . . . . . . . . . . . . 12
1.4.1 Primary . . . . . . . . . . . . . . . . . . . . . . . . . . . . . . . . 12
1.4.2 Secondary . . . . . . . . . . . . . . . . . . . . . . . . . . . . . . . 13
1.4.3 Tertiary . . . . . . . . . . . . . . . . . . . . . . . . . . . . . . . . 13
1.5 Document Structure . . . . . . . . . . . . . . . . . . . . . . . . . . . . . 13
2 Background 14
2.1 History of the Travelling Salesman Problem . . . . . . . . . . . . . . . . 14
2.2 Different Travelling Salesman Types . . . . . . . . . . . . . . . . . . . . . 15
2.2.1 Symmetric and Asymmetric . . . . . . . . . . . . . . . . . . . . . 15
2.2.2 Graph . . . . . . . . . . . . . . . . . . . . . . . . . . . . . . . . . 15
2.2.3 Metric . . . . . . . . . . . . . . . . . . . . . . . . . . . . . . . . . 16
2.2.4 Other Information . . . . . . . . . . . . . . . . . . . . . . . . . . 16
2.3 Solution Types . . . . . . . . . . . . . . . . . . . . . . . . . . . . . . . . 17
2.3.1 Heuristics . . . . . . . . . . . . . . . . . . . . . . . . . . . . . . . 17
2.3.2 Exact Algorithm . . . . . . . . . . . . . . . . . . . . . . . . . . . 17
2.4 Existing Solutions . . . . . . . . . . . . . . . . . . . . . . . . . . . . . . . 18
2.4.1 Existing Research Solutions . . . . . . . . . . . . . . . . . . . . . 18
3
CONTENTS
2.4.2 Existing Real Word Solutions . . . . . . . . . . . . . . . . . . . . 18
2.5 Real World Applications . . . . . . . . . . . . . . . . . . . . . . . . . . . 19
3 The QSTSH 20
3.1 Overview . . . . . . . . . . . . . . . . . . . . . . . . . . . . . . . . . . . . 20
3.2 License . . . . . . . . . . . . . . . . . . . . . . . . . . . . . . . . . . . . . 20
3.3 Background . . . . . . . . . . . . . . . . . . . . . . . . . . . . . . . . . . 21
3.4 Implementation . . . . . . . . . . . . . . . . . . . . . . . . . . . . . . . . 21
3.5 Developed Optimisation and Accuracy . . . . . . . . . . . . . . . . . . . 23
3.6 Development To Date . . . . . . . . . . . . . . . . . . . . . . . . . . . . . 25
4 Requirements 26
4.1 Functional Requirements . . . . . . . . . . . . . . . . . . . . . . . . . . . 26
4.1.1 ETSP Must: . . . . . . . . . . . . . . . . . . . . . . . . . . . . . . 26
4.1.2 ETSP Should: . . . . . . . . . . . . . . . . . . . . . . . . . . . . . 26
4.1.3 ETSP Could: . . . . . . . . . . . . . . . . . . . . . . . . . . . . . 27
4.1.4 ETSP Wont: . . . . . . . . . . . . . . . . . . . . . . . . . . . . . . 27
4.2 Non-Functional Requirements . . . . . . . . . . . . . . . . . . . . . . . . 27
4.2.1 ETSP Must: . . . . . . . . . . . . . . . . . . . . . . . . . . . . . 27
4.2.2 ETSP Should: . . . . . . . . . . . . . . . . . . . . . . . . . . . . 28
4.2.3 ETSP Could: . . . . . . . . . . . . . . . . . . . . . . . . . . . . . 28
4.2.4 ETSP Wont: . . . . . . . . . . . . . . . . . . . . . . . . . . . . . 28
5 Methodology & Technologies 29
5.1 Methodology . . . . . . . . . . . . . . . . . . . . . . . . . . . . . . . . . 29
5.1.1 Research . . . . . . . . . . . . . . . . . . . . . . . . . . . . . . . . 29
5.1.2 Requirement Acquisition . . . . . . . . . . . . . . . . . . . . . . . 29
5.1.3 System Development . . . . . . . . . . . . . . . . . . . . . . . . . 30
5.1.4 System Testing . . . . . . . . . . . . . . . . . . . . . . . . . . . . 30
5.1.5 Documentation . . . . . . . . . . . . . . . . . . . . . . . . . . . . 30
5.2 Technology . . . . . . . . . . . . . . . . . . . . . . . . . . . . . . . . . . 31
5.2.1 Licensing . . . . . . . . . . . . . . . . . . . . . . . . . . . . . . . 31
5.2.2 Java & JavaDoc . . . . . . . . . . . . . . . . . . . . . . . . . . . . 32
5.2.3 IDE . . . . . . . . . . . . . . . . . . . . . . . . . . . . . . . . . . 32
5.2.4 Storage . . . . . . . . . . . . . . . . . . . . . . . . . . . . . . . . 33
5.2.5 Version Control . . . . . . . . . . . . . . . . . . . . . . . . . . . . 33
5.2.6 Parallels Desktop 8 . . . . . . . . . . . . . . . . . . . . . . . . . . 34
5.2.7 LATEX . . . . . . . . . . . . . . . . . . . . . . . . . . . . . . . . . 34
4
CONTENTS
6 System Design & Architecture 35
6.1 System Design . . . . . . . . . . . . . . . . . . . . . . . . . . . . . . . . . 35
6.1.1 User Interface . . . . . . . . . . . . . . . . . . . . . . . . . . . . . 35
6.1.2 Plugin Loader . . . . . . . . . . . . . . . . . . . . . . . . . . . . . 39
6.1.3 ETSLib . . . . . . . . . . . . . . . . . . . . . . . . . . . . . . . . 39
6.1.4 File Loader . . . . . . . . . . . . . . . . . . . . . . . . . . . . . . 39
6.2 Architecture . . . . . . . . . . . . . . . . . . . . . . . . . . . . . . . . . . 40
6.2.1 Overview . . . . . . . . . . . . . . . . . . . . . . . . . . . . . . . 40
6.2.2 Class UML . . . . . . . . . . . . . . . . . . . . . . . . . . . . . . 41
6.2.3 Packages . . . . . . . . . . . . . . . . . . . . . . . . . . . . . . . . 43
7 Implementation 44
7.1 Overview . . . . . . . . . . . . . . . . . . . . . . . . . . . . . . . . . . . . 44
7.2 User Interface . . . . . . . . . . . . . . . . . . . . . . . . . . . . . . . . . 45
7.2.1 Heuristic tester . . . . . . . . . . . . . . . . . . . . . . . . . . . . 45
7.2.2 Project Info Viewer . . . . . . . . . . . . . . . . . . . . . . . . . . 46
7.2.3 ETSP Terminal . . . . . . . . . . . . . . . . . . . . . . . . . . . . 48
7.3 ETSPLang . . . . . . . . . . . . . . . . . . . . . . . . . . . . . . . . . . . 49
7.3.1 Syntax . . . . . . . . . . . . . . . . . . . . . . . . . . . . . . . . . 49
7.3.2 Functions and Keywords . . . . . . . . . . . . . . . . . . . . . . . 49
7.4 Plugin Loader . . . . . . . . . . . . . . . . . . . . . . . . . . . . . . . . . 50
7.5 ETSPLib . . . . . . . . . . . . . . . . . . . . . . . . . . . . . . . . . . . 51
7.6 Other Developments . . . . . . . . . . . . . . . . . . . . . . . . . . . . . 51
8 Experiment 53
8.1 Overview . . . . . . . . . . . . . . . . . . . . . . . . . . . . . . . . . . . . 53
8.2 Aim . . . . . . . . . . . . . . . . . . . . . . . . . . . . . . . . . . . . . . 53
8.3 Hypotheses . . . . . . . . . . . . . . . . . . . . . . . . . . . . . . . . . . 53
8.4 Heuristics . . . . . . . . . . . . . . . . . . . . . . . . . . . . . . . . . . . 54
8.4.1 Greedy Nearest Neighbour . . . . . . . . . . . . . . . . . . . . . . 54
8.4.2 QSTSH . . . . . . . . . . . . . . . . . . . . . . . . . . . . . . . . 54
8.5 Method . . . . . . . . . . . . . . . . . . . . . . . . . . . . . . . . . . . . 54
8.5.1 Test Environment . . . . . . . . . . . . . . . . . . . . . . . . . . . 54
8.6 Results . . . . . . . . . . . . . . . . . . . . . . . . . . . . . . . . . . . . . 55
8.6.1 Runtime . . . . . . . . . . . . . . . . . . . . . . . . . . . . . . . . 55
8.6.2 Accuracy . . . . . . . . . . . . . . . . . . . . . . . . . . . . . . . . 56
8.7 Conclusion . . . . . . . . . . . . . . . . . . . . . . . . . . . . . . . . . . . 56
5
CONTENTS
9 Testing and Evaluation 58
9.1 Testing . . . . . . . . . . . . . . . . . . . . . . . . . . . . . . . . . . . . . 58
9.1.1 HCI & Usability Testing . . . . . . . . . . . . . . . . . . . . . . . 58
9.1.2 Component Testing . . . . . . . . . . . . . . . . . . . . . . . . . . 63
9.1.3 Scalability Testing . . . . . . . . . . . . . . . . . . . . . . . . . . 64
9.1.4 Efficiency Testing . . . . . . . . . . . . . . . . . . . . . . . . . . . 66
9.1.5 Requirement Testing . . . . . . . . . . . . . . . . . . . . . . . . . 66
9.2 Evaluation . . . . . . . . . . . . . . . . . . . . . . . . . . . . . . . . . . . 69
9.2.1 Functionality . . . . . . . . . . . . . . . . . . . . . . . . . . . . . 69
9.2.2 Usability . . . . . . . . . . . . . . . . . . . . . . . . . . . . . . . . 69
9.2.3 Durability . . . . . . . . . . . . . . . . . . . . . . . . . . . . . . . 70
9.3 Results & Conclusion . . . . . . . . . . . . . . . . . . . . . . . . . . . . . 70
10 Conclusions 71
10.1 Achievements . . . . . . . . . . . . . . . . . . . . . . . . . . . . . . . . . 71
10.2 Lessons Learned . . . . . . . . . . . . . . . . . . . . . . . . . . . . . . . . 71
10.3 Future Work & Known Bugs . . . . . . . . . . . . . . . . . . . . . . . . . 72
10.3.1 Future Work . . . . . . . . . . . . . . . . . . . . . . . . . . . . . . 72
10.3.2 Known Bugs . . . . . . . . . . . . . . . . . . . . . . . . . . . . . . 72
10.4 Summary . . . . . . . . . . . . . . . . . . . . . . . . . . . . . . . . . . . 73
Bibliography 74
Appendices 77
A User Manual 77
A.1 Preface . . . . . . . . . . . . . . . . . . . . . . . . . . . . . . . . . . . . . 77
A.2 Installation, Setup & Initialisation . . . . . . . . . . . . . . . . . . . . . . 77
A.2.1 Installation . . . . . . . . . . . . . . . . . . . . . . . . . . . . . . 77
A.2.2 Setup . . . . . . . . . . . . . . . . . . . . . . . . . . . . . . . . . 78
A.2.3 Getting Started . . . . . . . . . . . . . . . . . . . . . . . . . . . . 79
A.2.4 Closing the Program . . . . . . . . . . . . . . . . . . . . . . . . . 81
A.3 Handy Things to Know . . . . . . . . . . . . . . . . . . . . . . . . . . . . 81
A.4 Using the System . . . . . . . . . . . . . . . . . . . . . . . . . . . . . . . 81
A.4.1 Making a Project File . . . . . . . . . . . . . . . . . . . . . . . . 81
A.4.2 Loading a Project . . . . . . . . . . . . . . . . . . . . . . . . . . . 82
A.4.3 Testing a Plugin . . . . . . . . . . . . . . . . . . . . . . . . . . . 83
6
CONTENTS
A.4.4 Interpreting Plugin Output . . . . . . . . . . . . . . . . . . . . . 84
A.4.5 Modifying the Project . . . . . . . . . . . . . . . . . . . . . . . . 84
A.4.6 Saving a Project . . . . . . . . . . . . . . . . . . . . . . . . . . . 85
A.4.7 Closing a Project . . . . . . . . . . . . . . . . . . . . . . . . . . . 86
A.5 ETSPLang . . . . . . . . . . . . . . . . . . . . . . . . . . . . . . . . . . . 86
A.5.1 Writing a Script . . . . . . . . . . . . . . . . . . . . . . . . . . . . 86
A.5.2 Running a Script . . . . . . . . . . . . . . . . . . . . . . . . . . . 90
A.5.3 Interpreting Output . . . . . . . . . . . . . . . . . . . . . . . . . 90
A.6 Plugins . . . . . . . . . . . . . . . . . . . . . . . . . . . . . . . . . . . . . 91
A.6.1 Writing a Plugin . . . . . . . . . . . . . . . . . . . . . . . . . . . 91
A.6.2 Writing a Plugin Interface . . . . . . . . . . . . . . . . . . . . . . 92
A.6.3 Making a Plugin Runnable . . . . . . . . . . . . . . . . . . . . . . 93
A.6.4 Other Information on Running a Plugin . . . . . . . . . . . . . . 94
B Maintenance Manual 96
B.1 Installation . . . . . . . . . . . . . . . . . . . . . . . . . . . . . . . . . . 96
B.1.1 JAR Installation . . . . . . . . . . . . . . . . . . . . . . . . . . . 96
B.1.2 Project Opening in Eclipse . . . . . . . . . . . . . . . . . . . . . . 96
B.1.3 Installing a Plugin . . . . . . . . . . . . . . . . . . . . . . . . . . 97
B.2 Class Outline . . . . . . . . . . . . . . . . . . . . . . . . . . . . . . . . . 97
B.2.1 gui . . . . . . . . . . . . . . . . . . . . . . . . . . . . . . . . . . . 97
B.2.2 etspLang . . . . . . . . . . . . . . . . . . . . . . . . . . . . . . . . 98
B.2.3 packageInterface . . . . . . . . . . . . . . . . . . . . . . . . . . . 98
B.2.4 storage . . . . . . . . . . . . . . . . . . . . . . . . . . . . . . . . . 99
B.3 Class UML . . . . . . . . . . . . . . . . . . . . . . . . . . . . . . . . . . 99
B.4 Future Improvement . . . . . . . . . . . . . . . . . . . . . . . . . . . . . 101
B.4.1 User Interface . . . . . . . . . . . . . . . . . . . . . . . . . . . . . 101
B.4.2 Plugin Improvements . . . . . . . . . . . . . . . . . . . . . . . . . 102
B.4.3 ETSPLang . . . . . . . . . . . . . . . . . . . . . . . . . . . . . . . 102
B.5 Directory Content . . . . . . . . . . . . . . . . . . . . . . . . . . . . . . . 103
C File Formats 106
C.1 .TSP . . . . . . . . . . . . . . . . . . . . . . . . . . . . . . . . . . . . . . 106
C.1.1 File Layout . . . . . . . . . . . . . . . . . . . . . . . . . . . . . . 106
C.1.2 Example File . . . . . . . . . . . . . . . . . . . . . . . . . . . . . 107
C.2 .TXT . . . . . . . . . . . . . . . . . . . . . . . . . . . . . . . . . . . . . . 108
C.2.1 Example File . . . . . . . . . . . . . . . . . . . . . . . . . . . . . 108
7
C.3 .TSPRJ . . . . . . . . . . . . . . . . . . . . . . . . . . . . . . . . . . . . 108
C.3.1 File Layout . . . . . . . . . . . . . . . . . . . . . . . . . . . . . . 109
C.3.2 Example File . . . . . . . . . . . . . . . . . . . . . . . . . . . . . 110
D User Testing Template and Results 112
D.1 User Testing Template . . . . . . . . . . . . . . . . . . . . . . . . . . . . 112
D.2 User Output . . . . . . . . . . . . . . . . . . . . . . . . . . . . . . . . . . 117
List of Figures
2.1 Example of a weighted graph (Wikipedia) . . . . . . . . . . . . . . . . . . . 16
3.1 QSTSH’s main function . . . . . . . . . . . . . . . . . . . . . . . . . . . . . 22
3.2 QSTSH’s Constructor . . . . . . . . . . . . . . . . . . . . . . . . . . . . . . 23
3.3 Plots of depths at which QSTSH exceeds GNN logarithmically scaled and
normally scaled respectively. Showing a line of best fit. . . . . . . . . . . . . 25
5.1 Gantt Chart Plan of Documentation. . . . . . . . . . . . . . . . . . . . . . . 31
6.1 Main Screen Concept . . . . . . . . . . . . . . . . . . . . . . . . . . . . . . . 35
6.2 Heuristic Tester Tab Concept . . . . . . . . . . . . . . . . . . . . . . . . . . 36
6.3 Project Tab Concept . . . . . . . . . . . . . . . . . . . . . . . . . . . . . . . 37
6.4 ETSPLang Tab Concept . . . . . . . . . . . . . . . . . . . . . . . . . . . . . 38
6.5 Sample Script . . . . . . . . . . . . . . . . . . . . . . . . . . . . . . . . . . . 39
6.6 System Architecture Diagram. . . . . . . . . . . . . . . . . . . . . . . . . . . 40
6.7 Class UML . . . . . . . . . . . . . . . . . . . . . . . . . . . . . . . . . . . . 42
6.8 System Packages . . . . . . . . . . . . . . . . . . . . . . . . . . . . . . . . . 43
7.1 ETSP overview . . . . . . . . . . . . . . . . . . . . . . . . . . . . . . . . . . 44
7.2 ETSP: Heuristic Testing Tab . . . . . . . . . . . . . . . . . . . . . . . . . . 45
7.3 ETSP: Heuristic Testing Tab in Action . . . . . . . . . . . . . . . . . . . . . 46
7.4 ETSP: Project Info Viewer . . . . . . . . . . . . . . . . . . . . . . . . . . . . 47
7.5 ETSP: Project Info Viewer Submit Request . . . . . . . . . . . . . . . . . . 47
8
7.6 ETSP: ETSPLang Terminal . . . . . . . . . . . . . . . . . . . . . . . . . . . 48
7.7 ETSP: Help and About boxes . . . . . . . . . . . . . . . . . . . . . . . . . . 51
8.1 Runtime in ms plotted by number of points . . . . . . . . . . . . . . . . . . 55
8.2 Accuracy in % plotted by number of points . . . . . . . . . . . . . . . . . . . 56
List of Tables
6.1 Preliminary Vocabulary Design . . . . . . . . . . . . . . . . . . . . . . . . . 38
7.1 Table of ETSPLang keywords Part 1 . . . . . . . . . . . . . . . . . . . . . . 49
7.2 Table of ETSPLang keywords Part 2 . . . . . . . . . . . . . . . . . . . . . . 50
9
Chapter
1Introduction
1.1 Overview
The Travelling Salesman Problem, also referred to as TSP, in its simplest form is the
problem to find the shortest route for a network of locations, where each location is only
visited once. The Travelling Salesman Problem has been studied in great detail and a
large set of solutions have been proposed. This project aims to create a testing platform,
the so-called Euclidean Travelling Salesman Platform or ETSP, for the investigation of
the two-dimensional euclidean TSP solutions. This platform will be used to investigate a
new algorithm for solving a TSP, the QSTSH, and to compare its performance to another
TSP heuristic. An important motivation for the development of the ETSP platform was a
previous personal research project on an optimised solution to the Travelling Salesman
Problem called the Quick Sort Travelling Salesman Heuristic or QSTSH for short. It was
the desire to compare this heuristic with other heuristics that sparked the development for
this project.
1.2 Objectives
The final outcome of the project is to produce a working version of the Euclidean Travelling
Salesman Platform for testing travelling salesman heuristics. In particular, it will be used
to demonstrate the performance of QSTSH compared to another existing solution, such as
the Greedy Nearest Neighbour (GNN). When fully operational the Euclidean Travelling
Salesman Platform (ETSP) will offer benefits in many different ways:
10
1.3. MOTIVATIONS
– A working version of ETSP with the primary components and a usable GUI
– A plugin loader should run without the need for user input and in a user friendly
manner with a standardised format
– The test data should be loadable in many formats to suit the users needs
– Test data should be manually editable in the system to add to or update
– The user interface should be split into separate sections for the different functionalities
– The output for the user in each should be usable and understandable in a format
that is user-oriented
– Of these sections there should three main focuses: Heuristic Testing, Project Infor-
mation Interface and a Scripting Terminal.
– The interface components, such as buttons, should be deactivated and activated as
and when the user needs them
Since this is a whole new platform design studying current heuristics and incorporating
the information learned will be carried out throughout the whole project and focused on
greatly during the system design and requirement gathering.
After the development of the system, to illustrate the working functionality, two
heuristics will be compared: QSTSH and the Greedy Nearest Neighbour Heuristic (GNN).
(See Chapter 8).
1.3 Motivations
A big motivation for ETSP was a previous personal research project on an optimised
solution to the travelling salesman problem called the Quick Sort Travelling Salesman
Heuristic or QSTSH for short. It was the desire to pitch this heuristic against others that
sparked the development for this project.
A further motivation for the development of ETSP is to help forward the research into
optimised and accurate heuristics for the Travelling Salesman Problem by allowing for
testing several solutions against each other and testing combinations of solutions. The
11
1.4. INVESTIGATIONS & GOALS
information gathered from such a system in the developmental process of heuristics as well
as the testing process could prove indispensable. ETSP will also allow for the removal of
the possible bias created from choosing separate systems to run individual heuristics during
experiments. it would cancel the possible bias since it could be classed as a constant.
Along with the research possibilities, ETSP could be used as an education tool in
the teaching of the Travelling Salesman Problem or less specifically the importance of
optimisation and accuracy.
Another motivation is the lack of such a platform readily existing, that is not to say
such a platform does not exist but more that during the research for this project such a
platform could not be found (see Chapter 2).
1.4 Investigations & Goals
Given the motivations, several investigative questions were raised:
Is QSTSH better than a comparative traditional TSP heuristic?
Would a platform prove beneficial to TSP heuristic testing?
Is ETSP convenient to use and run experiments on?
Based on these questions it was concluded that there was a need for a platform that was
easy to use and produced usable output. This led to the following goals. The goals have
been broken down into three subgroups in an ordinal fashion from Primary to Tertiary
where the Primary goals take precedence over Secondary and Secondary over Tertiary.
This means that if achieving a Primary goal stops a Secondary goal this will be classed as
an acceptable compromise.
1.4.1 Primary
– Create an easy to use system
– Make a simple means of loading in personal solutions to the TSP
12
1.5. DOCUMENT STRUCTURE
– Demonstrate the system meets all set requirements
– Make the system easily usable in both education and research
1.4.2 Secondary
– Make the system with an intuitive GUI
– Build the system to cope with current and future versions of Java
– Build the system to make use of system resources to help with processing speed
– Test QSTSH against a Greedy Nearest Neighbour Heuristic
1.4.3 Tertiary
– Make a platform, which can cope with all current major operating systems
– Design a platform so that it can handle multiple input types in both test solutions
and route data
1.5 Document Structure
This document follows a standard structure in a semi-chronological manner starting with
the motivations for the project, then the history behind the project idea before moving
through to requirement building and system design. After the design documenting there is
the development outline before system testing. The testing is split up into two chapters; the
first being an experiment testing two plugins and the second consisting of more requirement
related testing. The document closes with a conclusion chapter before moving on to the
appendices where the User and Maintenance Manuals as well as further miscellaneous
sections.
13
Chapter
2Background
2.1 History of the Travelling Salesman Problem
The Travelling Salesman Problem is one of the most famous problems in computer science,
although it is not solely researched by computer scientists. In computer science the TSP
is widely studied for optimisation [16]. The fame of this problem could be down to its
simple definition but complex solutions as postulated by Merz and Freisleben [19].
It is widely claimed that there is no known origin of the travelling salesman problem
and all things considered there probably is no provable origin. A quick thought experiment
can show that finding the shortest route is inherent in all of us and indeed in nature.
Imagine that you are on your way to somewhere important, ahead of you are three known
paths A, B and C. You know B is the guaranteed quickest route and therefore, removing
the desire to sight see and dawdle around, you would pick B. Now let’s extrapolate this
further into basic nature. Picture three animals A, B and C all fighting for survival and
having to choose a route to gather food for the winter. Now imagine that A chooses the
most optimal route allowing him to collect more than enough food for the winter whereas
B chooses a route suited to collect enough to survive the winter, but only just, and C does
not collect enough to survive the winter. In this chain of events C’s route is not passed on
whereas A’s route is definitely passed on and B’s is passed on if enough food is collected
to survive. This shows how the need to find optimal solutions to such a situation as the
Travelling Salesman Problem is built into nature.
Although no known origin of the problem exists, it would appear to have been first
mathematically formalised by Irish mathematician Sir William Rowan Hamilton and
British mathematician Thomas Penyngton Kirkman in the 1800s [4].
14
2.2. DIFFERENT TRAVELLING SALESMAN TYPES
The TSP is also famous for being a known NP-Complete problem [22], that is to say
it is ”A problem which is both NP (verifiable in nondeterministic polynomial time) and
NP-hard (any NP-problem can be translated into this problem).” [18] This means that it
takes a very long time to calculate and verify shortest routes See Section 2.3.2.
2.2 Different Travelling Salesman Types
2.2.1 Symmetric and Asymmetric
The sheer extent of the research and scale of the Travelling Salesman Problem means
that it is often found that the TSP is split up into different forms. The most common
split made is between symmetric and asymmetric TSPs. The symmetric TSP is the most
common form when the weighting is equal in both directions, that is to say the distance
between town A and B is the same if travelled in both directions d(A, B) = d(B, A).
Whereas in the asymmetric problem the weighting is unequal in both directions, that is to
say the time taken to travel between town A and B is different travelled in either direction
d(A, B) = d(B, A). As the symmetric problem is in some ways more representative of the
real world much of the research has been concentrated on this [6].
2.2.2 Graph
Weighted graphs can be used to represent TSPs and are especially useful when not all
points are connected. For example, in the real world where travel between two cities directly
may not be possible due to road layouts. Since graphs can be directed or undirected, they
prove useful in adding constraints on the direction of travel between vertices.
A basic example of a weighted graph can be seen in Figure 2.1. In this graph the
vertices A, B, C and D are connected by weighted edges. A weight expresses, for example,
the distance between two vertices (locations in the TSP) or the cost, carbon footprint etc.
The weighted edges can be used to calculate a weighting of an overall route to visit all
four vertices.
15
2.2. DIFFERENT TRAVELLING SALESMAN TYPES
Figure 2.1: Example of a weighted graph (Wikipedia)
2.2.3 Metric
The metric TSP or ∆-TSP (delta-TSP) states that the weightings between points satisfy
the triangle inequality, which states that dA,B ≤ dA,C + dC,B. In short, the metric TSP
states that a straight line is always shorter than a detour and although this sounds obvious
under certain conditions and in certain forms of geometry this may not always be the case.
This rule is strict when dealing with Euclidean Space [15]. An example of the metric TSP
is the Euclidean TSP using euclidean distances, also known as ordinary distances, such as
the distance measured using a measuring tape.
2.2.4 Other Information
When talking about the Travelling Salesman Problem it is easy to assume it is exclusively
and solely linked to three dimensional physical space when this is not actually the case. It
is obvious that the most common forms of the TSP are Three Dimensional, Symmetric and
Euclidean because this maps out many real life scenarios such as the namesake travelling
salesman, but it can also use more or fewer dimensions.
16
2.3. SOLUTION TYPES
2.3 Solution Types
2.3.1 Heuristics
Heuristics in a computer science sense is the way of producing a solution to a problem
that balances efficiency off of accuracy. Since the Travelling Salesman Problem is a
NP-Complete problem, the best that can be hoped for is an accurate heuristic. There are
several ways to categorise heuristics, for example deterministic and nondeterministic. A
deterministic heuristic is one that always produces the same output given the same input
and a nondeterministic heuristic is one that, through the use of random elements and
other such entities, may not always produce the same output given the same input. There
are situations where introducing a random element can create either a more optimised
solution or, on average, a more accurate solution. When deciding on the type of heuristic
it is important to balance the requirements by asking such questions as: ‘what is more
important, efficiency or accuracy?’ and ‘should the heuristic always produce the same
output?’
2.3.2 Exact Algorithm
The exact algorithm is the fundamental solution to the TSP, so although it is not a viable
option on even the smallest list of points, it is best to outline it to better understand
the nature of the problem. The TSP is described as Superpolynomial, so to simplify the
calculations for the sake of demonstration we assume that the TSP runs in true factorial
time and we assume that each calculation takes just one nanosecond. This would mean
that for a list of 10 elements the algorithm would take just 3.63ms. Now, with the addition
of 10 elements making a list of 20, the algorithm would take 77.1 years that is just above
670 billion(1 × 109
) times longer than for a list of 10 elements. Finally, add 10 again to
give a list of 30 and it would take about 8.4 quadrillion(1 × 1015
) years to compute [25].
As the maths shows this solution is outright not viable. In pseudocode this solution could
be described as:
function ExactTSP(P)
d=∞
for Pi each permeation of point set P do
if dist(Pi≤ d) then
17
2.4. EXISTING SOLUTIONS
d = dist(Pi) and Pmin = Pi
end for
return Pmin Skiena [25]
It can be seen from the pseudocode why the exact algorithm takes so long but also
how simple it is. The size of the set of P can be calculated as the number of permutation
of a list of points N (SetSize = N!).
2.4 Existing Solutions
During the research for the development of the Euclidean Travelling Salesman Platform
(ETSP) no previous solutions were found that encapsulates the requirements and the
design decision. It is for this reason that instead of listing existing solutions for ETSP,
solutions for the TSP in general are listed. Some of these solutions are only used for
research and some are used in the real world for everyday tasks.
2.4.1 Existing Research Solutions
In recent years with the improvement of multi core systems and the ability to build multi
agent or distributed solutions to problems, a lot of research has been done on the so called
Ant System[7–9, 11, 13]. Ant colony optimisation feeds perfectly into research about
genetic algorithms and AI, allowing for some ant colony solutions that use AI ants. [12]
Along with distributed solutions and genetic or learning systems, there are larger
systems such as Concorde[3] and the Lin-Kernighan Heuristic also known as LKH [17].
The reason for LKH’s fame is the number of standard library forms of TSP[24] it has
completed to date, with its optimisation and scale of the system. LKH has been shown to
find the optimal route for the 7397-city problem[14].
2.4.2 Existing Real Word Solutions
Interestingly, TSP solutions in many forms exist ubiquitously around in every day life
and quite often as some kind of route planner. Although the exact algorithms behind
18
2.5. REAL WORLD APPLICATIONS
solutions such as the AA Route Planner[2] RAC Route Planner[23] and the TomTom
Route Planner[26] are not publicly released, given their function, it is easy to see that
they are most likely some form of TSP solution. Other solutions that may exist could
include parcel delivery systems and even air travel planning systems.
2.5 Real World Applications
ETSP is designed to not just be research restrictive but also to fit a wide variety of real
world applications. ETSP’s primary application would be for the testing of heuristics, but
that could be in any sense from education to research. From the point of view of research,
ETSP could be used to verify the efficiency and accuracy of TSP solutions whereas from
the point of view of education, ETSP could be used to help teach the importance of the
efficiency-accuracy trade off in the development of heuristics or more specifically could be
used in the education of the Travelling Salesman Problem.
19
Chapter
3The QSTSH
3.1 Overview
QSTSH was named after its full title, the Quick Sort Travelling Salesman Heuristic and
was more than an afternoon’s work, in fact it has been three years in development. The
origin of the Quick Sort Travelling Salesman Heuristic was a single burst of inspiration
whilst attending a lecture on Algorithmic Problem Solving in 2011. The lecture discussed
optimised solutions and broadly touched on Quick Sort as a proof of good optimisation
and on the Travelling Salesman Problem as an example of when optimisation was not
always possible. From this lecture the seeds of QSTSH were planted.
3.2 License
The reason for a license section is to iterate that QSTSH was not developed for this project
or for any other project and as such remains solely owned by William John MacLeod
Fraser. The use of QSTSH in this paper is purely as a demonstration of ETSP and as
such this chapter is just a formalisation of it. QSTSH is not licensed in any way to be
used for research without the express written permission of the author.
20
3.3. BACKGROUND
3.3 Background
The background of QSTSH is the Quick Sort algorithm. QSTSH is handed a list of points
which are assigned an xy value corresponding to the closest point on the x = y line. This
list is then copied twice to give three lists of the same points which are then sorted in three
separate ways by their x, y and xy points. After the three sorts have been completed, the
sorted lists are then passed to the main algorithm behind the heuristic where the route is
calculated. From a given starting point, the algorithm searches up and down the three
lists to a chosen depth in order to find the nearest neighbouring point to the starting point
witch is then removed from the three lists and added to a solution list. The removed point
is then set as the starting point and the process is repeated until the three sorted lists
are empty. The depth is represented as a decimal percentage of each list. These sublists
would be checked for the nearest neighbour where 0 only checks the points above and
below the current point and 1 checks all points within the lists. The list output from this
heuristic is a good attempt at the shortest route from the start point visiting all points
right round back to the start point. Being deterministic QSTSH will always give the same
output given the same set of inputs thus making it easy to test for accuracy.
3.4 Implementation
QSTSH was initially developed in Java and can be easily split up into two parts: Data
Preprocessing and Route Calculation. During the Data Preprocessing all points are read
in and stored in three lists where each list is then sorted on a different perspective.
function QSTSHPreProcessing(SetOfPoints)
XList QuickSortOnX(SetOfPoints);
YList QucikSortOnY(SetOfPoints);
XYList QuickSortOnXY(SetOfPoints);
After the preprocessing the main body of QSTSH is run on the three lists
21
3.4. IMPLEMENTATION
function QSTSH(Double depth, XList, YList, XYList)
SolutionList[0] ← XList[0]
remove XList[0], YList[XList[0]], XYList[XList[0]]
for XList.size-1 do
cPX = nextPoint(XList);
cPY = nextPoint(YList);
cPXY = nextPoint(XYList);
pos = 0;
for pos ≤ depth × XList.size do
if dist(SolutionList[pop],cPX)≥dist(SolutionList[pop],XList[pos]) then
cPX = XList[pos]
if dist(SolutionList[pop],cPY)≥dist(SolutionList[pop],YList[pos]) then
cPY = YList[pos]
if dist(SolutionList[pop],cPXY)≥dist(SolutionList[pop],XYList[pos]) then
cPXY = XYList[pos]
end for
if dist((SolutionList[pop],cPX)≥dsit((SolutionList[pop],cPY)) then
cPX = cPY;
if dist((SolutionList[pop],cPX)≥dsit((SolutionList[pop],cPXY)) then
cPX = cPXY;
SolutionList ← cPX
remove XList[cPX], YList[cPX], XYList[cPX]
end for
SolutionList ← XList[0]
Figure 3.1: QSTSH’s main function
The pseudocode of Figure 3.1 shows the inside of QSTSH in its most basic form.
Although the above code looks complex, it can be easily explained in plain English.
Initially the three lists go in and the first point in the sorted XList is added to the solution,
then that point is removed from all three sorted lists to prevent it being reselected. Then
for each point in the lists, barring the last, a process of testing the distance between the
preceding point and both the selected point and the previous best is carried out. The
point giving the shortest of the two distances is then stored. This is only run through
points up and down from the position of the preceding point to a given depth. Depth
in this instance is a decimal percentage of the size of the list to check; a depth of 0.5
22
3.5. DEVELOPED OPTIMISATION AND ACCURACY
would only check half the list, a quarter up and a quarter down. The point chosen as the
best distance is added to the solution and removed from all input lists then the selection
procedure is run again until only one element is left where the last element is just added
to the solution.
3.5 Developed Optimisation and Accuracy
After development of the original heuristic, several experiments were run to find any possible
optimisation or accuracy improvements. Out of these experiments several optimisations
and one major accuracy improvement were found . As QSTSH was initially developed in
Java some of the optimisation enhancements were purely code based such as allocating
all variables at the top of the class and instantiating all variables only once within the
constructor, as shown in Figure 3.2.
public class QSTSH {
public Vector<Point> listOfPoints, listOfSortedX, listOfSortedY,
listOfSortedXY, cloneList, solution;
public int DEPTH = 0;
public Point beg, last;
public QSTSH(double DTEMP, String index, Vector<Point> all,
Vector<Point> x, Vector<Point> y, Vector<Point> xy)
{
setUpLists();
listOfPoints.addAll(all);
listOfSortedX.addAll(x);
listOfSortedXY.addAll(xy);
listOfSortedY.addAll(y);
DEPTH = DTEMP;
beg = findBeg(index);
...
Figure 3.2: QSTSH’s Constructor
23
3.5. DEVELOPED OPTIMISATION AND ACCURACY
This improvement removed all unnecessary reinstantiation of variables and replaced
them with simple reallocation.
Another interesting discovery during the testing was the processing time differences
between functions on Java Vectors, ArrayLists, Sets and HashMaps. The outcome of
tests showed that by far the most efficient were Vectors compared to ArrayLists and it is
worth noting that Sets and HashMaps were used for their unordered nature to prove that
QSTSH required the Quick Sorts. All uses of ordered lists within the Java implementation
of QSTSH were changed to java.util.Vector.
After the structural Java changes tests were done to find ways in which QSTSH could
be split up and run in multiple threads or processes. This proved difficult for the main
body of QSTSH but the sorts were split between different threads offering a further level
of optimisation. On top of this each sort was made into an in-line recursive form of the
quick sort algorithm, adding another level of efficiency and reducing memory consumption
further.
The final major improvement was to accuracy, although it also proved beneficial
for efficacy, and it came directly from the experiments in the form of a static variable.
The depth variable allows users to set the checks to run through 100% of the list or
just the direct neighbours in the lists. As a general rule for accuracy the equation
depth = (1.6563 × (NumberofPoints)−0.388
) − 0.0096 was found to give a rough best
depth. The tests that lead to the discovery of this equation were carried out by plotting at
what depths QSTSH was better than the Greedy Nearest Neighbour (GNN) then finding
the line of best fit (the graphs created can be seen in Figure 3.3). When plotted, it
became evident that there must be some form of correlation between depth and accuracy
of QSTSH. So much so a simple equation must be reachable. Although the depth produced
by this equation does not always provide the most accurate output from QSTSH for a
dataset, it does on average give the best output. However further experiments need to be
done to determine a better equation.
24
3.6. DEVELOPMENT TO DATE
Figure 3.3: Plots of depths at which QSTSH exceeds GNN logarithmically scaled and
normally scaled respectively. Showing a line of best fit.
3.6 Development To Date
To date, this is the first formalisation of QSTSH but there is still a list of experiments and
improvements to be done in the future. The next major planned development for QSTSH
is to research the depth value and find an equation that better represents the optimal
depth value.
25
Chapter
4Requirements
This section deals with the requirements in a MoSCoW fashion [5]: Must, Should, Could,
Wont have to each of functional and non-functional requirements.
4.1 Functional Requirements
The functional requirements for ETSP are as follows:
4.1.1 ETSP Must:
1. Load in files of the format (.txt, .tsp, .tsproj)
2. Look for and load in plugins with format (*impl.class)
3. Allow the user to save the projects in multiple formats (.txt, .tsproj)
4. Record the runtime of loaded plugins
5. Record the accuracy of a plugins output
6. Display information on plugin runs accurately and usefully
4.1.2 ETSP Should:
1. Allow the user to program scripts
26
4.2. NON-FUNCTIONAL REQUIREMENTS
2. Load in files from other formats such as (.csv)
3. Look for and load in plugins with a class file containing required methods
4.1.3 ETSP Could:
1. Allow the user to program complex scripts for TSP solutions. Such functions that
should be available include:
1.1 Basic list manipulation
1.2 Variable comparison (Such as Point b = Point a)
1.3 Operations (Such as *, %, -, +, ) on Point data (Such as X, Y values)
2. Load in all plugins in formats of (.JAR and .class) with required methods
3. Command line functionality
4.1.4 ETSP Wont:
1. Calculate the big O value or the big Ω value for given plugins
4.2 Non-Functional Requirements
The non-functional requirements for ETSP are as follows
4.2.1 ETSP Must:
1. Load and be usable within 5s
2. Switch between tabs without any lag time
3. Save without any lag
4. Load files with up to 5000 Points within 5s
27
4.2. NON-FUNCTIONAL REQUIREMENTS
4.2.2 ETSP Should:
1. Work on the most current stable and soon to be stable versions of Java (Java 7 & 8)
2. Have a working/ accurate progress bar for script running
3. Not Crash when no plugins or no working plugins are given
4.2.3 ETSP Could:
1. Prevent itself from crashing while running outside plugins
4.2.4 ETSP Wont:
1. Be runnable on older forms of Java (Pre Java 8)
28
Chapter
5Methodology & Technologies
5.1 Methodology
This project was dealt with in an academic manner as more of a research project than
a development task. For this, four primary steps were taken; research into the field and
previous systems, requirement acquisition, system development and system testing where
all along documentation was being carried out.
5.1.1 Research
Primarily the research focused upon the history of pre-existing solutions, different forms
and real life influences in relation to the Travelling Salesman Problem. This was carried
out using methods such as searching through papers on Google Scholar and checking for
resources in the library. Google Scholar provided the bulk of research material linking to
online publishing companies.
5.1.2 Requirement Acquisition
During the first stages of requirement acquisition design elements were chosen to answer
the question: “How can I fairly and accurately test a Travelling Salesman Solution in
a static environment to negate the change in environment from an experiment?” This
managed to raise a large number of requirements that suited the basic functions of the
system. For some of the more advanced functions, such as the functions behind ETSPLang,
29
5.1. METHODOLOGY
a deeper general question was asked: “Is there a group of functions that could prove
useful to have when developing and testing a Travelling Salesman Solution?” Finally the
non-functional requirements were selected based on general knowledge about computer
systems and expected run environments such as a general rule of “Don’t keep the user
waiting”.
5.1.3 System Development
System Development was carried out in an Agile manner where it was completed in a set
of runs. The chosen requirements for completion within a run were decided based on what
could be completed in a week long period. After each run the code was reviewed and the
next iteration of code was decided. On completion of version 1 of ETSP further rounds of
re-factoring were planned to allow for robustness of code. During development version
numbering was carried out in a A.B.C pattern; where A represented the completion of a
set of requirements, B was the completion of one requirement and C was the completion
of a part of a requirement or a minor update. For this project the target of A was 1 with
the hope to suggest groups of requirements that could be used in a future iteration.
5.1.4 System Testing
It was planned that the system would be tested in three ways: functional testing, non-
functional testing and HCI testing. Both functional testing and non-functional were carried
out in a yes/no true/false manner as these can be objectively observed whereas HCI or
Human Computer Interaction testing was carried out using volunteers and the success
or failure depended on their input. An added step of testing functionality was taken by
running an experiment to compare two plugins.
5.1.5 Documentation
Documentation was carried out alongside the development of ETSP and organised by the
use of a Gantt Chart, see Figure 5.1. In the place of breaking documentation down into
“runs” it was broken down into subsections and allotted an estimated length of time based
on the importance of such sections. Instead of learning a new system for creating Gantt
30
5.2. TECHNOLOGY
Charts it was decided to use the graphing function of Excel as it adequately fills the role
and is easy to add in completed time in a time sheet style.
Figure 5.1: Gantt Chart Plan of Documentation.
5.2 Technology
Throughout the early stages of the project decisions on technologies were taken as and
when they became relevant to the progress of the project, keeping in mind the requirements
and the estimated user group of the project material. Other useful factors for decision
making included time restraints and prior used technologies.
5.2.1 Licensing
As with any use of technology all licences had to be observed to the fullest. It is understood
that the development would be done in Java with several libraries such as Swing [20] which
are contained under the Java Licence. Java applications can be released under the GNU
General Public Licence marking it as free or under the Oracle Binary Code License (BCL)
free of charge [21]. Oracle Java Licences can be obtained from the Oracle website for Java
use on some embedded computer environments.
31
5.2. TECHNOLOGY
5.2.2 Java & JavaDoc
The decision to use Java was heavily weighted by time restraints. It is known that Java is
not the most optimised programming language. When dealing with heuristics designed to
be computationally heavy it would probably be ideal to have the system run in a Function
language such as C over an Object Oriented language but this would have required learning
another language. In the end the decision was made to use Java based on prior skills
acquired in this language.
As with most projects it was desired to make ETSP “Future Proof” and as such it
was developed on Java 8 (Project Kenai) then periodically compiled and run on Java 7,
thus assuring it was suited to the stable release Java 7 and for the future release Java 8.
During development of ETSP on the 18th
March 2014 Sun Oracle Released Java 8 as the
current stable version.
ETSP was also documented to follow coding standards using the JavaDoc tools to
allow for easy understanding during future developments.
5.2.3 IDE
Before making a discussion on an IDE for the project several IDEs were reviewed and
analysed for their usefulness in such a systems development. NetBeans, Eclipse and
SublimeText were all tested for suitability. Although arguably SublimeText is a text editor
and not an IDE it was considered for it’s cross platform, lightweight model.
In the end Eclipse1
was chosen on its merits as an IDE that can manage projects and
run applications without the need of packaging. It also has a very user friendly GUI which
had been used and learned for other projects.
Alongside Eclipse, SublimeText was used to carry out the writing of LATEX files. This
decision was made based on SublimeTexts Build Systems function, which allowed for the
creation of a simple script that built the PDF out of the respective TEX and BIB files.
1
Both Luna and Kepler (version 5(Beta) and 4 respectively).
32
5.2. TECHNOLOGY
5.2.4 Storage
Due to the light use of memory in ETSP it was quickly decided to use plain text files as
the input. This decision was made on the basis of an already established file type .tsp, see
Appendix C.1. Although the TSP file type was very accommodating with what it allowed,
it could not account for some of the session features used in ETSP. It was also deemed
overly complex for initial loading of material because of these point two other file formats
were chosen .txt and .tsprj. TXT was chosen to allow for quick and accessible loading of
data. TXT is widespread and in its use for ETSP is perfect for a very simplistic loading
file, see Appendix C.2 for details about the format use. Alongside TSP and TXT a more
comprehensive file type and layout was created. TSPRJ was created as a file type that
would allow for the storing of certain session information. Given the added complexity of
TSPRJ it was primarily developed to be handled solely by ETSP and not really touched
by the user, see Appendix C.3 for details about TSPRJ such as layout and use.
5.2.5 Version Control
Throughout the project version control was taken very seriously and was managed in three
parts. Each folder and structure was stored in DropBox, then the project files were backed
up to GitHub whenever a feature or class was completed with incremental archiving and
storing of all files as zip files. This three way control allowed for a much more dynamic
version management system. The use of DropBox negated the need to keep checking if
files needed pulled as this was managed by DropBox. The use of GitHub allowed for a
constant and well managed version control system that could be accessed in an emergency
where as if simple file checks had to be done or a simple roll back the use of zip archives
negated the need to use messy commands in Git.
This well rounded version control also allowed for additional benefits such as GitHub’s
online portal for viewing the project and DropBox’s portability for opening and editing
single files on the go.
33
5.2. TECHNOLOGY
5.2.6 Parallels Desktop 8
Parallels Desktop 8 [1] is a virtual machine tool used for running virtual operating systems
on a Mac either in cohesion mode where the Mac and chosen operating system run side
by side or in boxed mode where a virtual box is started up. This software is a licensed
software costing £64.99 for a license and was used for the testing of the project on several
major operating systems.
5.2.7 LATEX
For the documentation of this project it was decided that LATEX would be used with a
MScthesis class. LATEX allows for better typesetting, figure placement and referencing
styles compared to other documenting tools.
34
Chapter
6System Design & Architecture
6.1 System Design
6.1.1 User Interface
ETSP was designed to have two primary forms of user interface, Terminal input and GUI.
As GUIs are more sought after for their user experience and usability, designing the GUI
was focused on most. Some focus was placed on good Human Computer Interaction (HCI)
and especially with the design of the GUI. To help with HCI ETSP was designed to only
allow users to run components that were available and disable any that were not necessary.
This does not only insure a better user experience but also insures a robust system.
Figure 6.1: Main Screen Concept
The main user interface was broken up into four components in the form of three tabs
35
6.1. SYSTEM DESIGN
and the overall window. All tabs had to be housed together in a usable window with a
very simple, standard design. In Figure 6.1 the main window layout can be seen with the
three tabs shown on the top left of the window under the menu bar. For the menu bar
several decisions were made based on other programs such as having a File menu and a
Help menu to give a more conventional feel to the overall program.
Heuristic Tester
The main functionality of ETSP is a simple tester for TSP heuristics which would give out
statistics. These statistics will include runtime, the route cost (length) after the heuristic
has been run and, if a known optimal route has been set, it will give a percentage of how
optimal the current route is.
For this part of ETSP a simple, uncluttered design was drawn up as seen in Figure 6.2
where on the left side there is the information about the working data as it stands and on
the right there is the output of a run heuristic with a run button separating the two. A
heuristic/plugin can be chosen from the plugins menu as seen at the top left of the main
screen concept in Figure 6.1.
Figure 6.2: Heuristic Tester Tab Concept
This design was considered best for it’s simple click and run functionality. Coupled
with this design would be the loading and saving options within the File menu as found in
most common programs.
36
6.1. SYSTEM DESIGN
Project Viewer
Due to the way data is used in ETSP it is important to be able to alter the project
information after it has been loaded into the system. For this a specific tab was designed to
allow for the displaying of all project data and the editing of specific project information.
Figure 6.3: Project Tab Concept
To help with usability the Project View tab, as seen in Figure 6.3, was split into two
parts by type of field where the top of the tab was used for editable fields and the bottom
of the tab was used for uneditable or locked fields. This prevents the user from changing
information they should not be able to change whilst at the same time clears up what
information can be changed.
ETSPLang
One of the major design points of ETSP is the ability to build and run scripts as part of
testing heuristics. Following the simple uncluttered design of the heuristic testing tab this
tab has three components: an input screen, output terminal and a run button as seen in
Figure 6.4.
37
6.1. SYSTEM DESIGN
Figure 6.4: ETSPLang Tab Concept
For a scripting system to work a standard language has to be designed and implemented.
This language will require syntax and keywords with definitions. The language design
is simple with commands being split by a new line and the use of a library of defined
commands, see Table 6.1 for the preliminary vocabulary design.
Term Function
Run Run a specific heuristic
Compare Compare two or more
Log Output a log file
// Comment
Help Display help data
Table 6.1: Preliminary Vocabulary Design
This language was designed so scripts such as that in Figure 6.5 could be run. As it
was preferred the development of the language would be dynamic, no strict design choices
were made until development.
38
6.1. SYSTEM DESIGN
// Give some comment
Run <Heuristic Name>
Compare <Heuristic 1> <Heuristic 2>
Help
Figure 6.5: Sample Script
6.1.2 Plugin Loader
Because of known complexity issues with classpath loading in Java it was decided early on
that all classpath handling would be done without user input to prevent complications.
The plugin loader was designed such that, if the plugin interface followed some constraints
then ETSP would automatically load it into the classpath and make it runnable.
6.1.3 ETSLib
It was decided during the design process that, to add to the usability of the system, some
standard libraries should be built to help in the development of plugins suited to ETSP
and out of this idea Euclidean Travelling Salesman Library or ETSLib was born. ETSLib
is designed to handle any additional libraries that could be removed from the main ETSP
system and used in both the plugins and in ETSP. Creating this library would add a level
of standardisation to the data structures used in communication between plugins and
ETSP.
6.1.4 File Loader
With the way data is handled and in the volume in which it can exist there was a need for
a file loader and saver of some description. Given this need a simple flat file loading and
saving system was designed to be integrated as part of the overall ETSP system.
39
6.2. ARCHITECTURE
The flat file system decision was based on a pre-existing file type created for TSPs
given the file extension .tsp (see Appendix C.1) while a decision was also taken to design
further file types for use within ETSP, see Appendix C
6.2 Architecture
6.2.1 Overview
Much deliberation went into the chosen architectural design of the system. Based on the
plugin testing design it was decided to go for a closed three-tiered architecture. As with
any system that runs outside code it is empirical to look out for security issues such is
the reason for the closed architecture preventing the users plugin code changing items
in higher tiers. Separating the system up into three tiers produces: a Presentation Tier
hosting all the GUIs, a Business Logic Tier hosting the processing of plugin runtimes and
statistics as well as the plugin interfaces connecting to the plugins and a Storage Tier
hosting the functions for saving and loading data files, loading plugins at startup and
storage entities. These three tiers are illustrated in Figure 6.6
Figure 6.6: System Architecture Diagram.
40
6.2. ARCHITECTURE
In the way of a strict closed three-tier architecture the system is designed so that
each component is only capable of calling components on the same level or the one below.
Therefore, the Presentation Tier can only call to the Business Logic Tier and the Business
Logic Tier can only call to the Storage Tier and connected plugins. A closed architecture
allows for the stated added security and the help when tracing problems in the system
making it the perfect choice and the system can be cleanly broken up into the three
primary components such that the project is designed to strictly follow this architectural
plan.
Presentation Tier
Given the chosen architecture this tier should only be coupled to the Business Logic Tier
and should not communicate directly with the Storage Tier or plugins. The Presentation
Tier will house the Graphic User Interface (GUI) and Command Line Interface (CLI) for
user interaction with the system.
Business Logic Tier
This tier will act as an interface for communication between the GUI/CLI and the Storage
Tier and Plugins. This tier will carry out all calculations for runtimes and accuracies and
interface directly with the plugins connected by the users.
Storage Tier
As storage in ETSP will primarily be done in the form of flat files this tier will communicate
with the file system. This tier will carry out read and write commands from and to files
and will only be accessible through the Business Logic Tier to prevent Plugins accessing it.
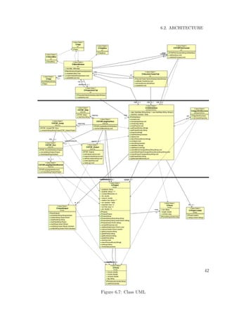
6.2.2 Class UML
Figure 6.7 shows the Class UML for ETSP as designed and implemented.
41
6.2. ARCHITECTURE
Figure 6.7: Class UML
42
6.2. ARCHITECTURE
6.2.3 Packages
The system design was broken up into three main sections with several packages within
each and organised based on relevance. One of the primary aims of the system design was
to follow the Object Oriented Paradigm within the selected three-tier architecture. The
three main sections used are outlined with their packages below in Figure 6.8.
Figure 6.8: System Packages
The ETSP section contains the main system itself from which ETSP can be run.
ETSP is broken down into four packages the GUI making up the Presentation Tier, the
PluginInterface and the ETSPLang make up the Business Logic Tier and the Storage
package making up the Storage Tier. The ETSLIB section contains required and useful
packages for the creation of plugins so they follow a standard format. Although plugins
are created by the users they are a part of the system and as such they are given a section
of their own.
43
Chapter
7Implementation
7.1 Overview
The implementation of ETSP finalised for this project contained all major functionality
discussed in the requirements, Chapter 4. For the demonstration of ETSP several plugins
were built to be deployed with the system. The user interface was developed with the
original designs in mind and with the desire to find ways to add to the Human Computer
Interaction of the system.
Figure 7.1: ETSP overview
44
7.2. USER INTERFACE
7.2 User Interface
It is worth noting that although all major functionality was produced a Command Line
Interface (CLI) was not. Although a CLI was originally planned it was decided that
the time would be better spent adding HCI improvements to the main Graphical User
Interface thus giving the first full version of ETSP as seen in Figure 7.1. Only some minor,
innocuous changes exist between the conceptual main view and the final product such
as using the word Project instead of File in the top left corner of the menu bar. Overall
ETSP components have either lived up to or exceeded expectations from their original
designs.
7.2.1 Heuristic tester
When ETSP is launched the Heuristic Tester is the first tab loaded with all unusable
options and buttons deactivated, as can be seen in Figure 7.1 where the run button, three
tabs at the top and the plugins menu are all greyed out stopping the user from using them.
This was to make ETSP robust against user caused crashes. Once a file is loaded the
Heuristic Tester becomes completely unlocked to the users as seen in Figure 7.2.
Figure 7.2: ETSP: Heuristic Testing Tab
45
7.2. USER INTERFACE
It can also be seen from Figure 7.2 that the original three piece design of information
before the run to the left, information after the run to the right and the run button in the
middle was not entirely kept. The basis of the original design was still used so the before
and after information are still sat left and right respectively with a run button separating
them. However, the addition of constant information above and the list of previous runs
below provided a cleaner output.
Figure 7.3: ETSP: Heuristic Testing Tab in Action
If a user runs a plugin the page allows the user to compare the current information on
the dataset and the outcome of the plugin before deciding weather or not to accept the
new output, as seen in Figure 7.3. This allows the users to compare the new route length
to the previous and the new route accuracy to the previous while the system disables the
ability to change the heuristic and or to change tab.
7.2.2 Project Info Viewer
The project info viewer was kept to the original concept with the editable information sat
in a section above the uneditable information, as seen in Figure 7.4. This tab allows the
user to change nearly anything about a loaded project from the name to the preferred file
path even the list of points.
46
7.2. USER INTERFACE
Figure 7.4: ETSP: Project Info Viewer
Due to statistical output if any points were added, removed or edited all the statistical
information of previous plugin runs had to be reset. To prevent confusion to the user and
to add to the HCI of the project a simple yes/no dialogue was created to ensure the user
understands that submitting changes will remove previous information as seen in Figure
7.5.
Figure 7.5: ETSP: Project Info Viewer Submit Request
47
7.2. USER INTERFACE
To help with HCI and robustness, input checks were made preventing damaging input
from being submitted. This is done by checking the input of each element when the user
tries to click elsewhere. If the element contains damaging data the input element will be
highlighted red and prevent the user from continuing with editing.
7.2.3 ETSP Terminal
The ETSP Terminal is the user interface to ETSPLang which has an extremely simple
three component design following the original concept. The simple design can be seen
in Figure 7.6. Within the ETSP Terminal tab the two main components are the input
window and the output window. In the current version of ETSP the output is given by
tying the Java standard out (StdOut) to a TextPane meaning the output comprises of
Java System.out.print statements which would normally be pushed to the terminal. This
was decided for optimisation of code as individual outputs would not have to be created
then pushed to the TextPane. Instead, the Java System class would handle the outputs.
To add to the systems HCI the output panel was set to be uneditable by the user and was
set to auto-scroll to end if output was added. The input panel of the ETSP Terminal is
just a simple editable TextPanel that when the button is clicked passes its contents to the
ETSPLang package to be processed.
Figure 7.6: ETSP: ETSPLang Terminal
48
7.3. ETSPLANG
7.3 ETSPLang
As of version 1.0.0 of ETSP, ETSPLang sits at version 0.5.9. This is due to the unforeseen
complexity in developing a scripting language. Even with the missing features enough was
developed to run basic scripts and do the two most important functions; to compare two
lists of plugins and run a single plugin (an example of a script that has been run can be
seen in Figure 7.6)..
7.3.1 Syntax
The current version of ETSPLang was given a basic syntax to make an easy to read
scripting language. It was decided for ease of reading that: all keywords would be in
upper-case, colons would be used as separators for lists and all new commands would be
placed on a new line.
7.3.2 Functions and Keywords
As of ETSPLang version 0.5.9 only eight keywords have been developed but they were
chosen to be the most important.
Keyword Function
HELP Displays a complete help dialogue.
CLEAR Clears the output terminal.
OUTPUT Displays a before and after output of the script up to this point
STORE Stores the changes to the live project
 Denotes a comment
Table 7.1: Table of ETSPLang keywords Part 1
49
7.4. PLUGIN LOADER
Keyword Function
START_S Denotes the start of a script
END_S Denotes the end of a script
COMP Compares two lists of heuristics split by a colon
RUN Runs an individual list of heuristics split by a colon
OUTPUTLEVEL Sets the output level as one of NORMAL SILENT or VERBOSE
Table 7.2: Table of ETSPLang keywords Part 2
Some of the major decisions about the use of language and the functionalities were
not made until development was under way. This allowed for a more flexible development
procedure and not being tied to predetermined ideals. Within the language it was decided
that a start and end command would prove helpful for readability. This decision was made
on the basis of sensitive and insensitive commands, where the commands RUN, COMP
and OUTPUTLEVEL would be classed as sensitive commands and would require to be in
the START_S and END_S tags whereas all other commands do not. During development
it was noted that the two most simple commands that would be necessary would be one to
compare heuristics and one to run heuristics and as such COMP and RUN were developed.
A full list of the current keywords can be see in Table 7.1 and Table 7.2 with their function.
7.4 Plugin Loader
The plugin loader for ETSP version 1.0.0 was designed with very specific requirements
and as such plugins have to be written with very specific interfaces and use very specific
data-structures. Currently the plugin loader can only load a plugin that has an interface
class file with the naming convention <plugin name>imple.class. It was intended that
the plugin loader could be designed to handle JAR files as well as class files but due to
time constraints this was not done for this version. Future advancements are discussed in
Section 10.3
Within each plugin interface class two functions are required; runAlg(Vector<Point>
vp) which runs the heuristic given a vector of ETSPLib.Storage.Point and getList() which
returns a vector of Point’s. The choice of using a standardised data-structure was taken
to make developing plugins easier.
50
7.5. ETSPLIB
7.5 ETSPLib
As outlined in the design for ETSP the creation of a library of standard functions and
entities was carried out throughout the development. ETSPLib houses the data-type
Point which is used by ETSP to handle individual coordinates. At the moment only the
Point class is held by ETSPLib. Some beneficial developments were acknowledged but not
carried out and are outlined in Section 10.3
7.6 Other Developments
Other notable developments in ETSP include a help box and an about box, see Figure
7.7, to help create a feel of familiarity to the program by adding features that can be
commonly found in other programs. Other HCI improvements were added such as an
undo functionality (Control + Z) and a redo functionality (Control + Y) as these two
functions have almost become expected when dealing with a platform in which you can
make a mistake entering information. On top of this some background HCI was added in
the form of remembering screen size preferences and file locations.
Figure 7.7: ETSP: Help and About boxes
During development the discussion was made to use some operating system specific
packages such as the com.apple.eawt package. This allowed for the use of some of Apple’s
Mac OSx specific functions such as the hopping icon where, when user attention is required,
the icon for the application hops from the Mac OSx doc along the bottom of the screen.
51
7.6. OTHER DEVELOPMENTS
Along with this the addition of full-screen functionality was added to utilise the Mac OSx
Lion (10.7) and up full-screen ability. These design decisions were taken to give the system
a more “natural” Look and Feel while used in Mac OSx without hindering the usability
within other operating systems.
On a strictly development point, several classes were superseded by a major improvement
in some way and where this occurred rather than delete the older classes it was decided to
mark them as @depreciated so future developers can look back on previous developmental
decisions.
52
Chapter
8Experiment
8.1 Overview
As stated in the motivations of ETSP one of the outcomes was to be able to test QSTSH
against a comparative heuristic using a fair platform. For this test it was decided to use
the Greedy Nearest Neighbour as it shares several similarities with QSTSH.
8.2 Aim
To determine the accuracy and efficiency of the Quick Sort Travelling Salesman Heuristic
(QSTSH) with reference to the Greedy Nearest Neighbour Heuristic (GNN).
8.3 Hypotheses
Given previous experiments it is valid to state that QSTSH will, on average, prove more
accurate than GNN and given the complexity of the code, QSTSH will prove more efficient
than GNN on larger datasets but less efficient on smaller datasets.
53
8.4. HEURISTICS
8.4 Heuristics
8.4.1 Greedy Nearest Neighbour
The Greedy Nearest Neighbour (GNN) is one of the simplest deterministic travelling
salesman heuristics which can be summed up in one short sentence; choose a starting point
then find its closest neighbouring point and move to it and continue this until no points
are left. The GNN is a form of deterministic heuristic as it will give the same output if
given the same input.
8.4.2 QSTSH
In short QSTSH is a specialised form of Nearest Neighbour heuristic where there is a depth
variable denoting how far through the list is to be checked for the nearest neighbour. The
features that specifically denote QSTSH are the three sorted lists, sorted on the X-axis,
Y-axis and the nearest XY Coordinate. These sorted lists are then searched for a nearest
neighbour in only a fraction of the list around where the previous point was situated.
8.5 Method
Each of the sets of test data were prepared from the standard library of TSP files data on
the University of Waterloo Website found at http://www.math.uwaterloo.ca/tsp/world/
countries.html. As both the GNN and QSTSH are deterministic in nature ETSP was
started up and each test file was loaded in. Next GNN and QSTSH were run separately
and the runtime and accuracy were both recorded. Within the results both accuracy and
runtime were plotted against the number of points in the test file.
8.5.1 Test Environment
For the sake of fairness a test environment was set up consisting of a Parallels Desktop
Virtual Machine running OSx 10.9.2 Mavericks using 16 Gigabytes of RAM and 4 × 3.2
54
8.6. RESULTS
GHz Intel i5 cores. The version of Java chosen for testing was Java 8.
8.6 Results
Although the information for the results was collected from the same set of run data the
results themselves can be broken down into two major sections for runtime and accuracy.
8.6.1 Runtime
The runtime results are best represented by the graph in Figure 8.1 where it can be
seen from the red and blue lines that the growth function for each heuristic is startlingly
different. The graph itself is enough to prove the hypothesis correct that QSTSH would be
the more efficient at higher point sizes than GNN. What can not be seen in the graph is
the outcome from the smaller datasets but the results showed that up to a dataset size of
980 points GNN was more efficient or just as efficient as QSTSH. Using R an F-Test was
run on the output data and a P value of < 2 × 10−16
was collected giving a significance
value of 0.001 showing that this data is highly significant.
0 0.5 1 1.5 2 2.5
·104
0
2
4
·104
Number of Coordinates
RunTime(ms)
Runtime by No. of Coordinates
QSTSH GNN
Figure 8.1: Runtime in ms plotted by number of points
55
8.7. CONCLUSION
8.6.2 Accuracy
Results for the accuracy of QSTSH and GNN can be seen plotted in Figure 8.2 where
the nearest neighbour element of QSTSH is more evident. As stated before at the core
of QSTSH is a simple nearest neighbour style heuristic and as expected the two share a
very similar wave pattern in the results. GNN had an average accuracy of 78.25 whereas
QSTSH had an average accuracy of 78.58 which proves the hypothesis that the current
version QSTSH was on average more accurate but not by much. The accuracy results
were run through an F-Test in R which showed the results had a P value of 5.29 × 10−14
which gives a significance value of 0.001 showing the results are significant.
0 0.5 1 1.5 2 2.5
·104
70
75
80
85
Number of Coordinates
RouteAccuracy(%)
Accuracy by No. of Coordinates
QSTSH GNN
Figure 8.2: Accuracy in % plotted by number of points
8.7 Conclusion
The conclusion to the above experiment is clear that QSTSH has a smaller growth function
for runtime and is more accurate on average. Because the average accuracies are so close
it should be stated that it is inconclusive whether or not QSTSH is actually more accurate
on average so further tests would need to be run. It is worth pointing out that QSTSH
can be tailored to be more accurate by finding a depth that is best for each dataset but
56
8.7. CONCLUSION
this task can be laborious thus defeating the purpose in the efficiency of QSTSH. The use
of a standard equation to find a depth value was decided upon to make this test more
fair and keep the depth as a fixed variable, albeit a variable worked out by an equation.
Future research is planned to find a better equation or function for the depth variable that
will increase the average accuracy.
57
Chapter
9Testing and Evaluation
9.1 Testing
Unless stated otherwise all program testing was carried out on a Mid 2012 MacBook Pro
with 8 GB of RAM and a dual core Intel i7 2.9 GHz processor. Testing on other operating
systems was carried out using Parallels Desktop Pro 8®
on the same MacBook Pro as
above with 1 GB of RAM and 1 core. It is also worth noting that testing was heavily used
throughout to remove bugs and as such most of this testing could be deemed obsolete as
it tests for the very bugs that were preemptively removed. This is not to say the testing
was pointless as it solidifies the claims made about the system. Furthermore, given the
emphasis on HCI within development, it was decided User Testing would be a great way
to collect HCI results and Usability results.
9.1.1 HCI & Usability Testing
This section makes reference to the data collected from users testing which can be found
in Appendix D. A template for the user testing can be seen in Appendix D.1 and the
final results can be seen in Appendix D.2 where the User Number at the top of the screen
denotes which user the results relate to.
58
9.1. TESTING
About The Test
The test consisted off five simple experiments and some before and after questioning. The
five experiments were:
1. Open ETSP and open the project file titled wi29.tsp
2. Run the plugin named QSTSH.
3. Change the project name in the Project Information Viewer Tab.
4. In the ETSP Terminal tab run a script.
5. Save the project and close ETSP.
Each experiment was given in one simple line as above with minimal information. This
was a linguistic choice and designed to force the participant into using the User Manual if
or when they got stuck. This technique paid off and will be spoken about later.
In order to collect user data all user feedback was anonymised. All participants are
informed in the Preamble of the user testing document that their data will be collected
and used in an anonymised manner and that they should only continue as far as they are
comfortable. Participants are required to agree to the conditions in the Preamble before
their data can be used. The Preamble can be seen in Appendix D.1. As a standard help
was given only when absolutely necessary and this only occurred in one case.
Sadly due to a lack of interest only seven participants were used in the user testing
but the results are very telling. For each experiment the users were asked to rate Ease of
Use out of 10 (1 being hard and 10 being easy) and to state if the system had any issues.
The choice of these questions allowed for the user to report a problem with understanding
separate from a problem with the system.
Before The Experiment
Before the experiment the users were asked to rate their skills and analyse their capabilities.
These questions were specifically chosen to grasp the users understanding of both the
concepts behind ETSP and Java. The individual user output can be seen in Appendix
59
9.1. TESTING
D.2 and is summarised here. It was aimed to get a wide variety of people with different
skill levels and understandings of both Java and the Travelling Salesman Problem but due
to lack of interest only one participant knew about the TSP.
Four questions were asked in this section starting with a question asking the user to
rate their Java capabilities out of 10. The average result of this was 3.6 but this did include
a range of 1 to 9. Next the users were asked to give their years of experience with Java
which when averaged out gives just above 1.4. This may seem rather low but the rage
was 0 to 4 and the mode was 0. As stated above only one person said they had worked
on the TSP prior to this experiment. One last thing collected in this section was what
operating system the user would be using for the test. The outcome of this question was
very skewed towards Windows with only one user having used Mac.
The overall outcome of this section showed that the userbase for the testing was
predominantly people who probably would not use ETSP in their normal lives. As they
seemed to show very little knowledge in the fields and concepts these tests could prove
useful for HCI and usability as these users would probably have never been faced with
JARgon or field specific information. This means that the systems usability is mostly
down to the user’s interaction and not user knowledge of the field of study.
Experiment 1
In experiment one the user is asked to “Open ETSP and open the project titled wi29.tsp”.
This test required several steps and as the user is given as little information as possible it
is expected that most people would have to use the User Manual. The average Ease of Use
of this experiment was 6.9 which shows that starting ETSP and loading a project file was
mostly easy. Only one user experienced problems with the system directly and that was
User 6. After observing this problem it was realised that the delivery method of the user
test was to blame as the user was required to extract the archive file before running ETSP
and this was not made clear. Apart from problems with the system itself four other users
reported they experienced problems. These problems have been attributed to usability
where one user (User 3) noted that the use of a “New Project” menu option was rather
confusing when it actually loaded a Project. Given the evidence especially the average
Ease of Use having a range of 2 to 10, a mode of 10 and a mean of 8 it would be fair to
say that starting ETSP and loading a project is relatively easy and user friendly.
60
9.1. TESTING
Experiment 2
Experiment 2 Simply asked the user to “Run the plugin named QSTSH”. Again although
this experiment required several steps only one small instruction was given, meaning that
the users were probably going to need to utilise the User Manual. After this experiment
the average Ease of Use was 8.6 with a rage of 5 to 10. No problems were experienced
with the system and this time only one user experienced any other problems. User 6 rated
a Ease of Use of 5 and gave the reason “I’m finding the User Manual difficult to use and
interpret. There’s no contents page and a [lot] of JARgon.” This argument is valid as User
6 was shown to have a low understanding of the background concepts from the initial
questions and as such would not be expected to fully understand all JARgon in the User
Manual.
Overall this test showed that to select and run a plugin must be either fairly intuitive
or easy to understand from the User Manual. User 3 even commented “This was a very
simple experiment and once again the User Manual was very clear.” and User 4 commented
“The figures showing how to run the plugin were very helpful.”
Experiment 3
For this experiment the user was faced with the line “Change the project name in the
Project Information Viewer Tab.” This again was a single line experiment where the user
would either have to use intuition or the User Manual. This experiment received an average
Ease of Use of 9.3 with a rage of 7 to 10 and a mode of 10. No problems were reported
about the system although User 6 did report the system working unexpectedly but judging
by the additional information the system acted as expected for the system but User 6 did
not expect such an action. User 6 again reported an issue with the User Manual and the
experiment by posing the question “What am I meant to change the project name [to]?”.
Barring User 6’s issues the results from the experiment are conclusive that again either
the system is rather intuitive or the User Manual is easy to use. User 4 commented “Very
easy to find and change the name without the use of the manual” which is a plus for the
usability of the system.
61
9.1. TESTING
Experiment 4
The user in this experiment is faced with a script to run in ETSP Terminal. The script
is provided as part of the experiment but the command is just “In the ETSP Terminal
tab run the below script”. Results from this test were excellent giving an average Ease
of Use of 10 and absolutely no problems reported for the system or otherwise. Very few
additional comments were made but those who did comment commonly expressed a lack
of understanding of what was shown in the output. Along with this experiment users were
asked “Could you write and run your own scripts?” three out of seven said they could
which is about expected as only three out of the seven users are known to have studied
some form of computing course.
Experiment 5
Experiment 5 was a simple saving procedure where the user was asked to “Save the
Project as a .TSPRJ file and close ETSP” . The results from this section matched that
of Experiment 4 where no users reported any problems and all rated Ease of Use as 10
(Very Easy). User 4 even left the additional comment of “I was able to save the project
without needing to look at the User Manual” which helps show that the saving and closing
features are intuitive.
Other Questions
The Other Questions section of the user testing was designed to grasp how the user felt
about the User Manual as a whole. The first of the questions asked was: “Was the User
Manual easy to follow?” of which six of the seven users answered as Yes. This is a good
sign that the User Manual is of the right level for the end user. Secondly the users were
asked “Was the manual of an expected technical level?” This question was given a worse
rating as four and a half out of seven. The half vote came about as User 3 answered as
Yes & No and gave a reasoning in the More Information section. The reasoning seemed to
be oriented towards a a lack of understanding of the technical information behind ETSP,
this was made apparent with the line “writing a java script”. The next question asked the
user “Was there any section of the technical manual that seemed too technical?” which
four users answered as Yes. Again it seemed to follow that those with an understanding of
Java answered No whereas those with no background in computing answered as Yes.
62
9.1. TESTING
When the users were asked to “Rate the User Manual as a whole out of 10, (10 Excellent
- 1 Poor)” the average score was 8.3 which shows that on the whole the User Manual
was of a decent level. Finally users were asked if they “would feel comfortable writing a
plugin given the instructions in the User Manual?” As expected all three people with Java
knowledge answered Yes and those without answered No.
Overall Analysis
From the user tests it can be seen that the system is usable by the majority of people and
never demonstrated any programming issues throughout the testing. Although several
issues were pointed out, such as the use of the word New where Load would have been
better and a lack of a table of contents in the User Manual, all in all the system seemed to
live up to expectation. All parts of the system that would require a computing background
were marked as such and sections that should be doable using intuition and the User
Manual were answered as such. An interesting pattern emerged during the experimenting
where throughout testing the average Ease of Use increased from one test to another. This
could be attributed to things such as getting used to the system but further testing would
be needed to prove or disprove this.
9.1.2 Component Testing
In order to test the components of ETSP several tasks were carried out within each tab.
Every time the outcome was as expected this was considered a pass and where the outcome
was not as expected a fail. This test was done strictly black box in style.
Heuristic Tester
To test the Heuristic Tester tab several small tasks were carried out. Firstly a file was
loaded in before a plugin was selected from the menu. Both of these tasks were carried
out several times before moving on to running plugins. Several plugins (QSTSH, GNN
and BubbleThrough) were run with no unforeseen effects. Testing this tab also included
opening the About menu and trying out both the about box and the help box which
worked as expected.
63
9.1. TESTING
Project Info Viewer
Testing the Project Info Viewer tab was fairly straight forward. One change was made in
each box for the project and saved. A further in depth test was carried out where each
component had input data that should not be accepted such as naming the file using
special characters (such as ”, /, }). These tests were all successful.
ETSP Terminal
For testing the ETSP Terminal tab and ultimately ETSPLang some small scripts were
written and run. A known bug with the ETSP Terminal is that an END_S command is
not strictly required because it is not actually checked for, which was proven to be correct
by the testing. Excluding the known bug all scripts ran as expected and gave expected
output. As well as working scripts some non-scripts were tested to check that the system
would give out the expected error output. All error reporting was done as expected.
9.1.3 Scalability Testing
As the Travelling Salesman Problem can easily be scaled up in multiple ways two specific
scalability tests were done and a multi platform test.
Large Datasets
One way in which the Travelling Salesman Problem can be scaled up is by the size of
the input datasets. Within the standard TSP files, hosted by the University of Waterloo,
datasets can range from 29 through to 71,009 points and there is no limiting factor on the
number of possible points in a dataset (barring physical limiting factors such as memory
size in computers). While testing dataset sizes a test was considered a pass if the data
loaded in without the appearance of inactivity. Using this passing criteria ETSP managed
to load in all datasets from the list found on the University of Waterloo server. As a final
test the world dataset containing 1, 904, 711 points was loaded, the data set loaded in
under a second and was usable almost instantly. During the testing of this it was noted
that the larger datasets took longer and longer to load into the Project Info Tab to the
64
9.1. TESTING
point where long periods of inactivity occurred. The world dataset took over an hour to
load into the Project Info Tab but this was foreseen. This was considered adequate as a
prompt dialogue is used to make sure users are sure they would like to open this tab on
large datasets given the delays.
Complex Heuristics
The best way in which ETSP can be looked at for scalability is the running of complex
heuristics. Although you can not strictly test for heuristic complexity several things were
tested to rule out possible issues.
Using a deliberately flawed version of QSTSH, where it was designed to stop working at
random points to test the handling of ETSP on bugged heuristics, several tests were carried
out. When the heuristic would stop working ETSP would just return to the pending state
waiting for a plugin to be run.
Where plugins would take long periods of time to run there can be periods of what
appear to be inactivity from the system which could be seen as a negative.
All in all ETSP appears to handle any size or type of heuristic but exhaustive testing
would be required to completely back this claim.
Multi Platform Testing
During development ETSP was designed to be run on all current major operating systems
this covers Windows 7 & 8, Mac OSx 10.8 & 10.9 and Ununtu Linux 12.04 & 13.04. Some
additional features were put in place for operating system specific functions such as OSx
Lion full screen. To test ETSP on the different operating systems it was decided to create
separate Operating System Virtual Machines for all the above listed Operating Systems.
Each machine was given 1 GB of Ram and 1 2.9 GHz Intel i7 core. All systems worked as
expected except for Mac OSx 10.8 & 10.9 which, when on a virtual machine, seemed to
have issues loading in test files. As this problem had been experienced during development
the creation of a compatibility mode was done allowing the user to start-up the JAR
through the terminal with a compatibility GUI. When run on Mac OSx outwith a virtual
machine ETSP appeared to work fine.
65
9.1. TESTING
These tests concluded that ETSP worked on all major operating systems with no
obvious issues that were not already accounted for during development.
9.1.4 Efficiency Testing
As a large part of ETSP’s efficiency is solely down to external code only tests relating
to ETSP itself were carried out. These tests were specifically the for loading and saving
speeds of files, switching between tabs and Accepting/Rejecting of run data. To pass these
tests the system had to carry out the task with no overly long pauses, by this an arbitrary
time was chosen of 3 seconds. After testing it was concluded that files would load in less
than 3 seconds this was also the case for switching between tabs which averaged less than
2 seconds, again dependent on project size as large files slow down the loading of the
Project Info Tab. As for rejecting and accepting run data this seemed to be completed in
under a second. This test concluded that for system specific parts of ETSP the system is
efficient, but again it should be stressed that the system relies on outside code and this
cannot be verifiability efficient at this point.
9.1.5 Requirement Testing
Requirement testing was done in a simple Yes/No fashion in order of the requirements
chapter (Chapter 4). Yes means the requirement exists and works as expected and any
marked No were either not developed or did not pass testing. Failed or unimplemented
features will be explained.
Functional Requirements: Must
Load in files of the format (.txt, .tsp, .tsproj), Yes
Look for and load in plugins with format (*impl.class), Yes
Allow the user to save the projects in multiple formats (.txt, .tsproj), Yes
Record the runtime of loaded plugins, Yes
Record the accuracy of a plugins output, Yes
Display information on plugin runs accurately and usefully, Yes
66
9.1. TESTING
All must have Requirements were developed and when tested passed.
Functional Requirements: Should
Allow the user to program scripts, Yes.
Load in files from other formats such as (.csv), No
Look for and load in plugins with a class file containing required methods, Yes
During development it was decided that CSV files did not have a desired file structure
and as such CSV loading was not implemented for the first version of ETSP. Apart from
CSV file loading all other requirements were implemented in full and worked when tested.
Functional Requirements: Could
Allow the user to program complex scripts for TSP solutions. Such functions that should
be available include: Basic list manipulation, No
Variable comparison (Such as Point b = Point a), No
Operations (Such as *, %, -, +, ) on Point data (Such as X, Y values), No
Load in all plugins in formats of (.JAR and .class) with required methods, No
Command line functionality, No
In the end it was deemed infeasible to add some of the planned functionalities to
ETSPLang for several reasons such as complexity and time constraints. Some command
line functionality was added but this was only to place the system into a compatibility
mode GUI. It was decided that given time constraints it was best to focus on the GUI and
its HCI than develop a second user interface. As for plugin types, currently only .class
plugins can be loaded as time constraints and developmental preferences prevented any
further plugin types being developed.
Functional Requirements: Wont
Calculate the big O value or the big Ω value for given plugins, No
67
9.1. TESTING
This was placed in wont because this task could be a project unto itself given the
complexity of working out code complexity by just analysing the code.
Non-Functional Requirements Must
Load and be usable within 5 seconds, Yes
Switch between tabs without any lag time, Yes
Save without any lag, Yes
Load files with up to 5000 Points within 5 seconds, Yes
All non-functional must requirements were developed, although larger datasets make
switching to the Project Info Tab increasingly slower. However this can be expected when
dealing with large volumes of data.
Non-Functional Requirements Should
Work on the most current stable and soon to be stable versions of Java (Java 7 & 8), Yes
Have a working/ accurate progress bar for script running, Yes/No
Not Crash when no plugins or no working plugins are given, Yes
Sadly during development it became difficult to implement a loading bar that worked on
all operating systems and did not impede on the efficiency of the system. It is acknowledged
that a solution for the progress bar must exist but was not found during development.
For scripts within ETSPLang a sort of progress information output was created in the
form of feedback to the user as to where in the script it was currently running. All other
non-functional should requirements were implemented in full and worked when tested.
Non-Functional Requirements Could
Prevent itself from crashing while running outside plugins, Yes
68
9.2. EVALUATION
If a faulty, damaged or glitchy plugin is used the system will not crash, but instead
will simply not complete running of the plugin and return to a stable state.
Non-Functional Requirements Wont
Be runnable on older forms of Java (Pre Java 8), Yes
Although this was placed under wont it was incorporated. ETSP has only been tested
on Java 7 and Java 8 and due to the releasing of Java 8 during development emphasis on
Java 7 was removed. Therefore not all tests have been carried out on Java 7, so although
it is given a “Yes” this only means it has worked up to now on Java 7 without any obvious
issues.
9.2 Evaluation
9.2.1 Functionality
Using the MoSCoW system for functionalities as used in the Requirements Chapter
(Chapter 4) the system has had the majority of functionalities developed to a usable level.
All must have requirements, both non-functional and functional were developed and all
important should have requirements were developed as per the requirements chapter. The
could have functional requirements were not developed at the time due to complexity
issues and time constraints. However, the could have non-functional requirement were
developed.
9.2.2 Usability
Throughout development a large emphasis was placed on usability and after testing it was
apparent the emphasis had paid off. By implementing features that users expect within
systems such as undo functionality and operating specific things such as Mac OSx Lion
(10.7) FullScreen mode a more standard Look and Feel was achieved making the system
feel familiar and easy to use.
69
9.3. RESULTS & CONCLUSION
It was brought up during the user testing that the use of the word New in the Project
menu seemed rather unusual given the menu item actually loads a project file. This could
be easily changed at a future date.
9.2.3 Durability
It was good to see that during testing the system seemed to stay robust at all times and
did not have any unexpected crashes. With the evidence from the testing the system could
be said to be durable and robust without any obvious issues.
9.3 Results & Conclusion
Although the user testing was only carried out with seven participants the results clearly
show the system to be intuitive and the User Manual easy to follow. To further this
claim a larger user group would be needed and selected such that it gives a more accurate
representation of the expected user base for ETSP. Given the results from the testing and
the explanations given in the evaluation chapter it would be a fair statement to say that
ETSP is a working, usable and robust system as of the development of its first major
iteration.
70
Chapter
10Conclusions
10.1 Achievements
This project set out to produce a Version 1 of the Euclidean Travelling Salesman Problem.
This was done with all goals achieved bar one. The only goal not achieved was to “Build
the system to make use of the system resources to help with processing speed.” This was
not done due to the scope of the system and the atomic nature of most of the features,
such that a multiprocess or multithreaded system would be infeasible. It was also realised
that the focus of system resources should be placed on plugins. As of the end of this paper
a provably user friendly, multi-platform, intuitive Version 1 of ETSP has been developed
and tested. The goal to test ETSP by using it to compare QSTSH and GNN has also
been achieved and documented.
10.2 Lessons Learned
This project served to teach and reinforce skills and concepts. Skills such as time keeping
and project planning were improved upon during the development of ETSP. Some technical
skills were learnt as part of this project such as how to use operating system specific Java
packages and how to design interfaces for plugins. Concepts worked on included weekly
reporting and reporting by email when a face-to-face report was not possible. All in all
many valuable skills and concepts were improved during the course of this project and
personal advancement has definitely been achieved.
71
10.3. FUTURE WORK & KNOWN BUGS
10.3 Future Work & Known Bugs
10.3.1 Future Work
ETSP has several areas that can be expanded and it would be a desire to see such work
completed. The list of future work is too long and as such only some of the points for
expanding on were chosen to be outlined here.
One of the largest things to be expanded on would be the plugin interface. It would
be good for usability to add the ability to load in JAR files as plugins and to allow for
multiple forms of datatypes for interfacing with plugins.
As for the ETSP user interface, it would be great to add some graphic tools such as
a graph function for plotting out plugin runtimes and accuracies. Along with graphs it
would also be good to be able to plot out the current accepted route so the user can view
the output in a graphic format.
For ETSPLang, it would be a desire to finish all the original requirements and add
some extra features. It would also be nice to even separate it from the main ETSP GUI
so it can be run via the command line.
Another area for improvement would be ETSPLib. As stated before ETSPLib currently
only holds the datatype for Points but other datatypes and common methods could be
added. Such methods as getters for information about the current route or the loaded in
Project which could be called by outside plugins.
10.3.2 Known Bugs
Only a couple of known bugs exist in the system and these have either been circumvented
or hidden from the user.
The largest bug still existing is the inability to load in files when the system is run on
a virtual machine for Mac OSx. It is still unknown as to why the system acts the way it
does but a workaround was developed in the form of a compatibility mode where the user
can place the system into a mode that changes the systems Look and Feel to a generic
layout manager.
72
10.4. SUMMARY
The next notable bug is with ETSPLang. As of the current version of ETSPLang users
can write a script that has a START_S tag anywhere but never have a corresponding
END_S tag. This bug is in no way a hindrance to the user or to the system but more a
remnant of the fact that not all the functionalities of ETSPLang were implemented.
10.4 Summary
Although there is still work that can be done this project has concluded as it was expected
from the beginning. Several lessons have been learned and new skills picked up with a
final development of ETSP being produced on Monday 28th
April 2014.
73
Bibliography
[1] Parallels desktop. http://www.parallels.com/uk/products/desktop/, 2014.
[2] AA. Classic Route Planner, 2014. URL http://www.theaa.com/route-planner/classic/
planner_main.jsp.
[3] Applegate, David, Bixby, ROBERT, Chvatal, Vasek, Cook, and William. Concorde
tsp solver, 2006.
[4] N. Biggs, E. Lloyd, and R. Wilson. Graph Theory 1736-1936. Clarendon Press, 1976.
ISBN 978-0-19-853916-2.
[5] K. Brennan. A Guide to the Business Analysis Body of Knowledge, 2009.
[6] J. Cirasella, D. S. Johnson, L. A. McGeoch, and W. Zhang. The Asymmetric Traveling
Salesman Problem: Algorithms, Instance Generators, and Test, 2001.
[7] A. Colorni, M. Dorigo, and V. Maniezzo, editors. Distributed Optimization by Ant
Colonies, Proceeding of EXAL91 - European Conference on Artificial Life, Paris, France,
1991. Elsevier Publishing.
[8] A. Colorni, M. Dorigo, and V. Maniezzo, editors. Distributed Optimization by Ant
Colonies, Proceedings of the Parallel Problem Solving from Nature Conference (PPSN
92), Brussels, Belgium, 1992. Elsevier Publishing.
[9] A. Colorni, M. Dorigo, and V. Maniezzo. The Ant System: Optimization by a colony
of cooperating agents. 1996 Transactions on Systems, Man and Cybernetics-Part-B,
26(1):29–41, 1996.
[10] W. Cook. TSP World Countries Test Data. http://www.math.uwaterloo.ca/tsp/,
2011.
[11] M. Dorigo. Optimization, Learning and Natural Algorithms. Ph.D Thesis, 1992.
74
BIBLIOGRAPHY
[12] L. Gambardella and M. Dorigo, editors. Ant-Q: A Reinforcement Learning approach to
the traveling salesman problem, Proceedings of ML-95, Twelfth International Conference
on Machine Learning, Tahoe City, CA, 1995. Morgan Kaufmann.
[13] L. M. Gambardella and M. Dorigo. Solving Symmetric and Asymmetric TSPs by Ant
Colonies. In IEEE Conference on Evolutionary Computation, 1996.
[14] K. Helsgaun. An Effective Implementation of the Lin-Kernighan Traveling Salesman
Heuristic.
[15] M. A. Khamsi and W. A. Kirk. The Triangle Inequality in R. An Introduction to
Metric Spaces and Fixed Point Theory, 2001.
[16] E. L. Lawler, J. K. Lenstra, A. H. G. R. Kan, and D. B. Shmoys. The Traveling
Salesman Problem: A Guided Tour of Combinatorial Optimization. Wiley, New York,
1985.
[17] S. Lin and B. W. Kernighan. An Effective Heuristic Algorithm for the Traveling-
Salesman Problem. Oper. Res., 21:498–516, 1973.
[18] Mathworld. NP-Complete Problem. http://mathworld.wolfram.com/, 2013.
[19] P. Merz and B. Freisleben. Genetic Local Search for the TSP: New Results, 1997.
[20] Orical. Swing. http://docs.oracle.com/javase/6/docs/technotes/guides/swing/, 2011.
[21] Orical. Orical java se licensees. http://www.oracle.com/technetwork/java/javase/overview/faqs-
jsp-136696.html, 2014.
[22] C. H. Papadimitriou. The Euclidean Travelling Salesman Problem is NP - Complete.
Theoretical Computer Science, 4(3):237–244, 1977.
[23] RAC. Route Planner, 2013. URL http://www.rac.co.uk/route-planner/.
[24] G. Reinelt. TSPLIB - A traveling salesman problem library. ORSA J Comput, 3(4):376–
384, 1991. URL http://www.irw.uni-heidelberg.de/irw/comopt/software/TSPLIB95.
[25] S. S. Skiena. The Algorithm Design MANUAL. Springer, second edition, 2010. ISBN
978-1-84800-069-8.
[26] TomTom. Route Planner, 2014. URL http://maps.tomtom.com/.
75
Appendix A:
User Manual
76
Chapter
AUser Manual
A.1 Preface
Figure A.1: ETSP logo
The Euclidean Travelling Salesman Plat-
form (ETSP) is a platform for the testing of
Java based solutions to the infamous Trav-
elling Salesman Problem. ETSP provides
a one stop platform for testing heuristics,
comparing heuristics and educating the im-
portance of accuracy and efficiency.
A.2 Installation, Setup & Initialisation
A.2.1 Installation
The installation of ETSP is fairly simple as it is just the placement of a directory containing
a plugin directory and the ETSP JAR file. ETSP requires Java 8 or above to function and
is compatable with all major operating systems where testing has been done on Windows
77
A.2. INSTALLATION, SETUP & INITIALISATION
7, 8, Mac OSx 10.8, 10.9 & Ubuntu 12.04, 13.04. After installation the unaltered version
of ETSP in its directory should resemble Figure A.2
Figure A.2: ETSP Directory
A.2.2 Setup
On operating systems such as Windows and Mac OSx where Java runnable JAR files
are set up to run from being double clicked this should be the preferred option. Some
operating systems such as Linux Ubuntu require ETSP to be launched from the Command
Terminal. To do this open up the computer terminal and move into the directory where
the ETSP JAR file is stored. Commonly this is done using a CD command such as in
figure A.3
$ cd /location/of/ETSP/JAR
Figure A.3: CD Example
After moving into the directory holding the JAR file start the JAR file using the
command in figure A.4
$ java -JAR ETSP.JAR
Figure A.4: Starting JAR
For ETSP to work the JAR file requires the plugin directory in the same directory and
for it to be usable at least one working plugin needs to be present in the plugin directory.
If for some reason ETSP starts showing strange behaviours a compatibility version is
available. To activate compatibility mode simply follow the above commands but to start
the JAR file run the command in figure A.5
78
A.2. INSTALLATION, SETUP & INITIALISATION
$ java -JAR ETSP.JAR compatibility
Figure A.5: Starting JAR in Compatibility Mode
A.2.3 Getting Started
After ETSP has been loaded up the first screen that will be displayed can be seen in
Figure A.6. This shows the startup screen with three important features labelled.
Figure A.6: Overview
79
A.2. INSTALLATION, SETUP & INITIALISATION
Just above the first label is the three
menus. In Windows and Linux these menus
sit along the top of the window underneath
the window frame whereas on Mac these
menus sit on the Mac toolbar along the top
of the screen. On startup only two menus
are active, Project and About. Within the
project menu the options to load, save and
close a project can be used as seen in Figure
A.7
Figure A.7: Project Menu
Figure A.8: About Menu
The about menu contains general infor-
mation about the system in two forms, a
help panel and an about panel as seen in
Figure A.8. The help panel give some basic
help information and the about panel gives
some general information about the platform
and the developer.
Beside the number two in Figure A.6 are
the three standard Close, Maximise and Min-
imise buttons found on Mac OSx computers
and as ETSP is a multi-platform system it
uses the standard buttons on the operat-
ing system being used. Figure A.9 shows
the standard window buttons used by Mac,
Windows and Ubuntu Linux from top to
bottom.
Figure A.9: Close Maximise Minimise Op-
tions
The number three in Figure A.6 shows the tabs which hold the separate functionalities
of ETSP. Upon startup of ETSP these tabs are set to not be enabled. To read more about
these tabs and their functionalities see Sections A.4.3, A.4.5 & A.5;
80
A.3. HANDY THINGS TO KNOW
A.2.4 Closing the Program
ETSP can be closed in more than one way, as with any other standard program most
closing methods are dependent on the operating system. The red/orange button in Figure
A.9 will close ETSP in the same way expected of standard programs. On top of closing
buttons other standard operating system specific means of closing the program exist such
as Cmd + Q in Mac OSx and Alt + F4 in Windows and Linux.
A.3 Handy Things to Know
To help with using the system some little pointers could be useful. These pointers are Mac
OSx specific. Whenever the system requires user contact the icon in the tray will jump
signalling a request for user contact. The system can also be placed into a full screen
mode, when this is done the toolbar is relocated from the Mac OSx toolbar and placed at
the top of the screen.
A.4 Using the System
To use most of the functionalities of ETSP a Project file needs to be loaded and at least
one Plugin needs to be present.
A.4.1 Making a Project File
To load in a project file first a project file is needed. Files from the TSPLib collection
hosted by the University of Waterloo can be found at
http://www.math.uwaterloo.ca/tsp/world/countries.html
ETSP was designed to load in standard file types but to also use other custom file types.
For the .TSP files collected from the TSPLib collection an added tag was created so the
81
A.4. USING THE SYSTEM
known optimal route length could be added. To do this open the .TSP file in a text editor
and add the line “OPTIMAL : Length” replacing Length with the optimal length of the
route. The other primary file type used is *.txt which contains a list of coordinates on
separate lines in the format “ID X-COORD Y-COORD” and a line containing “EOF” at
the end of the file. The final file type used by ETSP is the *.TSPRJ file type which is
generated by ETSP and should never be manually created.
A.4.2 Loading a Project
To load a project file navigate to the
Project menu at the top of the screen and
select “New”, after this a file selector window
will appear such as in Figure A.10. From
within this window navigate to the location
of the project file. Project files can be in
many formats such as *.tsp, *.tsprj and *.txt
and formats can be selected using the drop-
down menu at the bottom of the file selector
window. After navigating to the file simply
select the file by either double clicking or
selecting the file then clicking “Choose File”.
Figure A.10: File Selector
82
A.4. USING THE SYSTEM
A.4.3 Testing a Plugin
This section only deals with running plugins to see how to create a plugin read Section
A.6.
After a file has been loaded the plugin
testing system becomes unlocked and a plu-
gin can now be selected from the Plugins
menu at the top of the screen. The current
active plugin can be seen by the plugin name
in the button at the center of the window,
as seen by the red circle in Figure A.11. To
run a plugin click the button containing its
name.
Figure A.11: Plugin Testing
Figure A.12: Plugin Testing
Once a plugin has been run the button
containing the plugins name will be replaced
with two buttons as seen in Figure A.12. By
clicking accept the output from the plugin is
stored in the current active project and by
clicking reject the output from the plugin is
dropped.
83
A.4. USING THE SYSTEM
A.4.4 Interpreting Plugin Output
Figure A.13: Plugin Ouput
An example of the information displayed after a plugin has been run can be seen in Figure
A.13. A direct comparison of the before and after results can be collected and then the
option to Accept or Reject the output can be made.
A.4.5 Modifying the Project
After a project is loaded in it can be edited from the Project Info Viewer tab as seen in
Figure A.14
Figure A.14: Project Info Viewer Tab
84
A.4. USING THE SYSTEM
To get into the tab click on the tab shown in the red circle in figure A.14. The Project
Info Viewer tab allows for the editing of properties such as Project Name, Expected
Optimal Route and Project File Path yellow, orange and blue circles respectively in figure
A.14. The points can also be changed* by adding, removing or editing points in the white
panel in the centre of the Project Info Viewer tab.
*Note - Changing the list of points will cause
the system to reset all past plugin run data.
If any errors exist in an input the System will lock the cursor to the erroneous input
and expect the input to be corrected. If you are unsure of the changes made and want
to undo changes ETSP recognises the Control + Z function if you wish to redo a change
then use Control + Y.
After all changes have been made simply click the Submit button at the bottom of the
screen, shown in a lime green circle in figure A.14 and accept the changes made.
A.4.6 Saving a Project
At the end of a session or a point where a snapshot of the current route is needed simply
navigate to the Project menu at the top of the window (Or the top of the screen for Mac
OSx Users) and select “Save”.
Figure A.15: File Saver
After clicking save a file saver dialogue
will open, as seen in figure A.15 where you
can locate the save directory and select the
saving type. ETSP only saves in two for-
mats *.TXT and *.TSPRJ. Out of the two
formats *.TXT only stores the route in the
active project as a list of points whereas
*.TSPRJ saves all relevant session informa-
tion including plugin run information and
route statistics.
85
A.5. ETSPLANG
A.4.7 Closing a Project
If at any point you want to purge the system of the current project information this can
be done by navigating to the Project menu and selecting “Close Project” this will wipe all
current project information and plugin run data.
A.5 ETSPLang
ETSPLang is a scripting tool designed to help with the testing and comparing of heuristics,
it is located in the final tab in ETSP, as shown by the red circle in Figure A.16.
Figure A.16: File Saver
This tab has three simple parts; an input panel to the left, an output panel to the
right and a run button at the bottom.
A.5.1 Writing a Script
The vocabulary for scripts can be seen in Table A.1, these keywords are the current main
keywords for ETSPLang.
86
A.5. ETSPLANG
Keyword Function
HELP Displays a complete help dialogue.
CLEAR Clears the output terminal.
OUTPUT Displays a before and after output of the script up to this point
STORE Stores the changes to the live project
 Denotes a comment
START_S Denotes the start of a script
END_S Denotes the end of a script
COMP Compares two lists of heuristics split by a colon
RUN Runs an individual list of heuristics split by a colon
OUTPUTLEVEL Sets the output level as one of: NORMAL, SILENT or VERBOSE
Table A.1: ETSPLang keywords
The most basic script is simply the word “HELP”, this will output a list of help
information.
All keywords are written in uppercase and each separate command takes up a new
line. For commands such as COMP and RUN which take a list of plugins each plugin
name is written and separated using a colon for example “RUN Plugin1:Plugin2:Plugin3”
for COMP where two lists are required the two lists are separated using a white-space
for example “COMP Plugin1:Plugin2:Plugin3 Plugin3:Plugin2:Plugin1”. The commands
COMP, RUN and OUTPUTLEVEL require to be between a START_S and END_S
keyword. An example of a script using all keywords can be seen in Figure A.17 and more
detailed information on the keywords can be seen in the next section.
87
A.5. ETSPLANG
 Some comment
CLEAR
START_S
RUN Plugin1:Plugin2
COMP Plugin1:Plugin2 Plugin2:Plugin1
OUTPUTLEVEL VERBOSE
END_S
OUTPUT
STORE
Figure A.17: An Example Script
HELP
This command outputs a help dialogue in the output terminal.
CLEAR
This command clears the ouput terminal by adding blank lines
OUTPUT
This command outputs a before and current snapshot of the working project, this command
is best called at the end of a script.
STORE
This command stores the current project into the active project for ETSP to allow it to be
used in other tabs and even saved. This command is best called near the end of a script.
88
A.5. ETSPLANG

This command is used to denote a line containing a comment and is ignored by the
language parser.
START_S END_S
These tags are used at the beginning and end of a scripts vital sections respectively. Vital
sections are anything that changes the current state of the system or project such as
COMP, RUN and OUTPUTLEVEL.
COMP
This command compares two lists of plugins where each list can contain one or many
plugins. The list with the best outcome is stored to the current project and used in future
commands (This does not store the project to the Active ETSP project). Each plugin in a
list is separated by a colon (:) and the two lists are separated by one space ( ) for example
“COMP Plugin1:Plugin2:Plugin3 Plugin3:Plugin2:Plugin1”.
RUN
This command runs a list of plugins, where the list can contain one or many plugins. Each
plugin in the list is separated using a colon (:).
OUTPUTLEVEL
This command sets the level of output by using a keyword following it. The keywords
are VERBOSE, NORMAL & QUIET. The keyword has to be in uppercase. VERBOSE
gives a highly detailed output including some irrelevant background running information,
NORMAL is the default set output where relevant information is shown regarding running
and QUIET allows only the most important output information to be given.
89
A.5. ETSPLANG
A.5.2 Running a Script
Running a script is as simple as clicking the Run Script button at the bottom of the page.
A.5.3 Interpreting Output
As with any scripting language knowing how to interpret the output is key to using the
system. One thing to note is that without putting an OUTPUT command in to the script
no output will be given about the Projects. Throughout the running of a script ETSPLang
gives out information on what command it is running and whether or not the script is
successful, if at the end a OUTPUT command exists then ETSPLang will output a before
and after about the project such as in Figure A.18.
In the output there is the percentage optimisation of the before and after. The other
important output is the Run Algorithms this lists all the plugins that have been run with
what their output length was and their runtime.
Starting Statistic
Before
Expected optimal: 9352
Run Algorithms:
Percentage optimisation 0.0%
After
Expected optimal: 9352
Run Algorithms:
QSTSH 12355.33 10 ms
Percentage optimisation 75.69204778641773%
Figure A.18: Example Output
90
A.6. PLUGINS
A.6 Plugins
A.6.1 Writing a Plugin
While the ETSP is meant to ease the development of heuristics for TSP solutions a level
of Java skill is still required to write a working plugin, along with some Java knowledge a
copy of the Java Development Kit (JDK) version 8 or up will also be required.
Directory Layout
In order for a plugin to be compatible with ETSP it needs to be positioned in a directory
named with the plugins title and this directory needs to be a subdirectory of the Plugin
directory within the ETSP directory.
Requirements
As the data passed from ETSP is of the type Vector<storage.Point> each file that deals
with the input directly requires to import two packages by placing the below two imports
at the top of the Java file.
import java.util.Vector;
import storage.*;
Along with the imports all files need to have the package set at the top of the page as
package plugins.<Plugin Title>;
replacing <Plugin Title> with the name of the plugin as set on the directory.
Using the Point Class
The Vector<Point> contains a list of points in order making up the current route both
the input and the output are expected to be in such a format where the output is ordered
into the route created by the plugin. To use the data type some general information on
how to use the class is needed. For each Point in the Vector several elements can be called
91
A.6. PLUGINS
for: xCoord, yCoord, xyCoord and Tag where the xCoord and yCoord are as expected
the X, Y coordinates for the point on a two dimensional plain, the xyCoord is the closest
point on the X=Y line to the point and the Tag is the unique identifier for the specific
Point. To get this information simply take a Point and reference the element, for example
if a was a point simply write a.xCoord to get the x coordinate.
The Plugin
As for the plugin files the coding is up to you, there can be as many Java files as needed
and as long as the requirements are met they should be loaded into ETSP without any
hassle.
A.6.2 Writing a Plugin Interface
In order for the plugin to be runnable by ETSP an interface is needed to be build, the
template for an interface can be seen in Figure A.19. A help tool has been set up, in the
main ETSP window select the about menu and then select “Generate Plugin” this will give
you a plugin generator which creates the plugin folder, plugin interface and suggests how
to compile the plugin. If you have used the plugin generator the next section is just for
your information; the interface file name has to follow a strict naming convention <Plugin
Name>impl.java this is important so that ETSP can find the file. Just replace <Plugin
Name> with your plugin name and the file should be good to go. The important parts of
the interface excluding the naming convention include the functions runAlg(Vector<Point>
vp) and getList() these two functions run the plugin and get the output respectively and
have to be implemented in order for the plugin to be compatible with ETSP.
92
A.6. PLUGINS
package plugins.<Plugin Name>;
import java.util.Vector;
import storage.*;
public class <Plugin>impl {
public <Plugin>impl()
{
}
public void runAlg(Vector<Point> vp)
{
//Run the plugin
}
public Vector<Point> getList()
{
//Return the output of the list
}
}
Figure A.19: Plugin Interface Template
A.6.3 Making a Plugin Runnable
In order for the plugin to become runnable in ETSP it has to complete the following
checklist
– The plugin files are in a subdirectory of plugins, named using the plugin name
– A plugin impl file exists that contains the runAlg() and getList() functions
– The package is set in each file to plugins.<Plugin Name>
93
A.6. PLUGINS
If any of the requirements are not complete then go back and finish these before continuing
beyond this point. Once the java files have been written and are ready to compile open
a terminal (Command Prompt in Windows) and move into the ETSP directory (The
directory containing ETSP.JAR and the plugins directory). Once in the directory to
compile the plugin code use the below line replacing <ETSPLib.JAR> with the location
of ETSPLib.JAR and <Plugin Name> with the plugin name then hit return, this should
compile your code and inform you of any warnings or errors if any exist.
$ javac -cp<ETSPLib.JAR> plugins/<Plugin Name>/*.java
A.6.4 Other Information on Running a Plugin
Due to the setup of ETSP any System.out.print commands will not be displayed in the
terminal. To see the output of these lines run the plugin through ETSPLang in the ETSP
Terminal tab. This will display any System.out information in the output panel.
94
Appendix B:
Maintenance Manual
95
Chapter
BMaintenance Manual
B.1 Installation
B.1.1 JAR Installation
To install ETSP as a runnable JAR file simply copy the JAR file and the plugins directory
into a directory of your choice. As long as the plugins directory and the JAR file exist in
the same directory ETSP should work.
B.1.2 Project Opening in Eclipse
Housed in the project folder are three archives of project code: ETSP.zip, ETSP-libs.zip
and PluginGenerator.zip. To open any of these in Eclipse navigate to the File menu in
Eclipse and select the import function. In the window that loads select Browse from the
top right of the screen and navigate to the archive you wish to open. After selecting the
archive select finish and this will import the working environment into Eclipse.
96
B.2. CLASS OUTLINE
B.1.3 Installing a Plugin
To install a plugin requires creating a usable plugin for ETSP. Please see Section A.6 on
how to write and install a plugin.
B.2 Class Outline
B.2.1 gui
AboutBox: Is an extension of the JOptionPane which when called displays a simple box
with some about information for ETSP.
App: Is the root of the application hosting the static main method and the launch
command.
ETSPFileChooser: Is an extension of the JFileChooser class designed to combine the
requirements for a loader and a saver into one.
ETSPLangTab: Is an extension of the JPanel class and is the GUI to the ETSPLang
Terminal tab. The ETSPLang Terminal outputs using the System.out tied to a JTextBox.
HelpBox: Is an extension of JOptionPane class and when called displays a simple help
dialogue for ETSP.
HeuristicTesterTab: Is an extension of the JPanel class and is the GUI to the Heuris-
ticTesterTab. This class replaced the PanelStart and PanelEnd classes.
MainWindow: Is an extension of the JPanel class and makes up the main window of
the program which hosts the HeuristicTesterTab, ProjectInfoTab and the ETSPLangTab.
PanelEnd: Is an extension of the JPanel class. This class was deprecated during devel-
opment but was used to display the the after information for heuristic runs.
PanelStart: Is an extension of the JPanel class. This class was deprecated during devel-
opment but was used to display the before information for heuristic runs.
ProjectInfoPage: Is an extension of the JPanel class. This class was depricated during
development but was used as the GUI to the Project Info Tab.
ProjectInfoTab: Is an extension of the JPanel class. This class was used to replace the
97
B.2. CLASS OUTLINE
ProjectInfoPage class and hosts the final GUI for the ProjectInfoTab.
B.2.2 etspLang
ETSP_Comp: Is the class responsible for the COMP command in ETSPLang. This
class splits two lists of plugins and compares them against each other.
ETSP_Help: Is the entity class that holds the output string for the HELP command in
ETSPLang.
ETSP_Output: Is the class that carries out output commands for ETSPLang. This class
differentiates between three different levels of output QUIET, NORMAL and VERBOSE.
The class uses the System.out to output information to the ETSPLang Terminal.
ETSP_Run: Is the class responsible for the RUN command in ETSPLang. This class
takes a list of plugins and runs them through the ETSPLangAlgorithmRunner.
ETSPLangAlgorithmRunner: Is the class responsible for running plugins. This class
implements the java.lang.reflect package which allows for the running of classes not loaded
into the class path at startup.
ETSPLanfInterface: Is the class that interfaces between the ETSPLangTab and the
classes in which ETSPLang commands are carried out.
B.2.3 packageInterface
AlgorythmRunners: Is the class that runs plugins called by the Heuristic tester and
acts as an interface between plugins and the GUI.
GUIInterface: Is the class that acts as an interface between the GUI and classes held in
the storage package.
MacOSXPacInt: Is the class that holds several Mac OSx Specific command features.
This class will only be instantiated if run on a Mac.
98
B.3. CLASS UML
B.2.4 storage
InputOutput: Is the class responsible for reading and writing files on the disk. This class
implements BufferReaders and BufferWriters in several methods to carry out different
forms of read and write commands.
PluginLoader: Is the class that finds and adds plugins to the ClassPath. The plugins
have to follow a specific interface format.
Project: Is the entity class that holds a project once it is loaded in.
Rout: Was the entity class that holds a previous run. This class was deprecated in favour
of the Runs class as it was found the Rout class became bloated too easily.
Runs: Is the replacement entity class to Rout. This class holds information on a heuristic
run after it has been accepted. It only holds required information such as the Heuristic
name, runTime and the final length of the route.
B.3 Class UML
This class UML shows the public methods and variables in ETSP.This diagram shows the
three tier architecture sought out in the design where the GUI can only interact with the
interface and the interface can only interact with the entities and storage layer. See Figure
B.1
99
B.3. CLASS UML
Figure B.1: Class UML
100
B.4. FUTURE IMPROVEMENT
B.4 Future Improvement
In the future there are several major improvements to ETSP that would benefit the system
greatly.
B.4.1 User Interface
Most of the improvements would be to the GUI or the User Interface in general.
Graph Plotting Tool
A major added tool that should be implemented is the ability to plot out runtimes and
accuracies of multiple plugin runs. This could be done in a new tab and would add another
level of usable output.
Plugin Tab
The addition of a new plugin tab that could allow the user to edit their plugin code and
even compile and load their code into the plugin list could prove useful. Users would then
be able to, with the help of ETSP, develop and load plugins.
Split Interface
A further major improvement could be the splitting of the interface into two different
interfaces. One for a plugin oriented workflow and one for a project oriented workflow.
In a plugin oriented workflow the user could load in one plugin and many project files
allowing for the testing of a plugin on multiple projects. In a project oriented workflow the
user could load in one project and test many plugins on it, as is the way ETSP currently
works.
101
B.4. FUTURE IMPROVEMENT
Command Line Interface
The implementation of a command line interface, especially for ETSPLang, could help
advanced users interface with the system. With this the need for loading the GUI would
be optional and the system would also be accessible on headless operating systems.
B.4.2 Plugin Improvements
Plugin GetInfo
The addition of a GetInfo() method in a plugin interface could allow for the calling of some
simple information about a plugin. Such information could be loaded into the heuristic
tester tab.
Plugin Interfaces
To improve the usability of ETSP adding other forms of plugin format should be considered
such as JAR files. This should also include changes to the style of interface and even allow
the user to choose the form in which data is passed to plugins.
B.4.3 ETSPLang
Added Vocabulary
The addition of some functionalities into ETSPLang that were not implemented in this
version should be a future project. Expanding the script language to include variable
setting and modifying and comparison is a must for any script language. Other operaters
should be looked into such as addition, subtraction, multiplication and division to name a
few. Some other commands should also be considered such as Loops and Switches to aid
in the script usability.
102
B.5. DIRECTORY CONTENT
User Interaction
In the current form ETSPLang does not allow user interaction after a script is initiated.
Some form of interaction via the terminal in a Standard In (StdIn) fashion could prove
beneficial to allowing the mutation of scripts while they are running. This could also prove
useful for the possibility of adding a CollectUserInput method to the plugin interface.
B.5 Directory Content
|____API Holds the ETSP API as a webpage
|____ETSP ETSP main directory
| |____ETSP.JAR ETSP Runnable JAR
| |____ETSPlibs.JAR ETSPlibs standard ETSP library
| |____Maintenance Manual.pdf ETSP Maintenance manual
| |____PluginGen.JAR Plugin Generator Runnable JAR
| |____plugins Main Plugins Directory
| | |____BubbleThrough Sample Plugin Directory
| | | |____BTimpl.class Sample Plugin Interface Class
| | | |____BTimpl.java Sample Plugin Interface java
| | | |____BubbleThrough.class Sample Plugin Class
| | | |____BubbleThrough.java Sample Plugin Java
| | |____GNN Sample Plugin Directory
| | | |____GNN.class Sample Plugin Class
| | | |____GNN.java Sample Plugin java
| | | |____GNNimpl.class Sample Plugin Interface Class
103
B.5. DIRECTORY CONTENT
| | | |____GNNimpl.java Sample Plugin Interface java
| | |____QSTSH QSTSH Plugin Directory
| | | |____QSorts.class QuickSorts Class
| | | |____QSorts.java QuickSorts java
| | | |____QSTSH.class QSTSH class
| | | |____QSTSH.java QSTSH java
| | | |____QSTSHimpl.class QSTSH Interface Class
| | | |____QSTSHimpl.java QSTSH Interface java
| |____TestData TestData Directory
| | |____ca4663.tsp TestData File 1
| | |____fi10639.tsp TestData File 2
| | |____gr9882.tsp TestData File 3
| |____User Manual.pdf User Manual
|____ETSP-libs.zip ETSP-libs eclipse project archive
|____ETSP.zip ETSP eclipse project archive
|____PluginGenerator.zip PluginGenerator eclipse project archive
104
Appendix C:
File Formats
105
Chapter
CFile Formats
This appendix outlines the file formats used in the ETSP system. These file formats are
to be followed when creating files to be loaded into ETSP.
C.1 .TSP
The TSP file format was created as a standard file format for TSP data used by Waterloo
University [10] where the file is created as plain text.
Several keywords can be used in the TSP file;
Keyword Required? Use
NAME YES Carries the project name
COMMENT NO Allows for the placement of comments
OPTIMAL NO States the known optimal values
EOF YES Signifies the end of the file.
NODE_COORD_SECTION YES Denotes the start of a list of points
C.1.1 File Layout
File
106
C.1. .TSP
_________
COMMENT : The first section contains options such as name and optimal routes
COMMENT : Options must have SPACE COLON SPACE after the option name
NAME : <Project Name>
OPTIMAL : <Optimal route distance>
COMMENT : Next line tells that the coordinates starts
NODE_COORD_SECTION
COMMENT : Each set of coordinates contains three parts
COMMENT : Unique ID, X-Coordinate, Y-Coordinate
...
...
...
...
COMMENT : The file is finally ended with “EOF”
EOF
_________
File End
C.1.2 Example File
File
_________
COMMENT : Maybe some comments about the project
NAME : Project 1
OPTIMAL : 123
NODE_COORD_SECTION
1 12.00 13.40
2 12.00 49.99
3 17.50 20.89
EOF
107
C.2. .TXT
_________
File End
C.2 .TXT
The use of the simple TXT file allows for a very basic and simple file for loading. The
TXT file has only one keyword “EOF” to signify the end of the file and is just a list of
points on a grid separated by a new line.
C.2.1 Example File
File
_________
1 12.00 13.40
2 12.00 49.99
3 17.50 20.89
EOF
_________
File End
C.3 .TSPRJ
TSPRJ is a file type specific to ETSP written to handle data of projects in a manner that
was completely suited to ETSP. It would be unlikely that a TSPRJ file will be created
from scratch as the other two formats are most accessible for entering the initial data. This
file format is designed primarily to be used to store a session before starting on another.
108
C.3. .TSPRJ
TSPRJ is just plain text in a very static format, all keywords are required even if they do
not contain any information after them.
Keyword Use
PROJECTNAME: Carries the project name
OPTIMAL: States the known optimal values (or 0 for unknown)
RUNS: Contains a list of run heuristic names
RUNS_D: Contains a list of run results
EOF Denotes the end of the file
C.3.1 File Layout
File
_________
PROJECTNAME: <Project name>
OPTIMAL: <Known optimal route>
RUNS: <Colon separated list of heuristic run>
RUNS_D: <Colon separated list of heuristic outputs>
<PointID X-Coordinate Y-Coordinate>
...
...
...
EOF
_________
File End
109
C.3. .TSPRJ
C.3.2 Example File
File
_________
PROJECTNAME: Project 1
OPTIMAL: 0
RUNS: QSTSH:QSTSH2:BUB:
RUNS_D: 1200:1123:987:
1 12.00 13.40
2 12.00 49.99
3 17.50 20.89
EOF
_________
File End
110
Appendix D:
User Testing Template and Results
111
Chapter
DUser Testing Template and Results
D.1 User Testing Template
112
FOR	
  OFFICAL	
  USE	
  EXID	
  NUMEBR[________]	
  
ETSP	
  Questionnaire	
  
	
  
Preamble	
  
For	
  this	
  experiment	
  you	
  will	
  be	
  asked	
  a	
  series	
  of	
  questions	
  relating	
  to	
  ETSP/	
  the	
  
Travelling	
  Salesman	
  Problem	
  or	
  other	
  material	
  relating	
  to	
  this	
  system.	
  
Throughout	
  this	
  experiment	
  if	
  you	
  are	
  struggling	
  please	
  review	
  the	
  user	
  manual	
  
before	
  admitting	
  defeat	
  on	
  the	
  problem.	
  Only	
  complete	
  as	
  far	
  as	
  you	
  are	
  
comfortable	
  going	
  and	
  give	
  a	
  reason	
  if	
  you	
  do	
  not	
  wish	
  to	
  continue.	
  This	
  
experiment	
  is	
  completely	
  anonymized	
  and	
  data	
  will	
  be	
  stored	
  and	
  used	
  as	
  such.	
  
You	
  will	
  require	
  Java	
  8	
  for	
  this	
  experiment	
  which	
  can	
  be	
  obtained	
  at	
  
http://www.oracle.com/technetwork/java/javase/downloads/jre8-­‐downloads-­‐
2133155.html	
  	
  
	
  
Do	
  you	
  understand	
  and	
  agree	
  to	
  the	
  above	
  information?	
  
______	
  
	
  
Before	
  running	
  ETSP	
  fill	
  out	
  these	
  questions	
  
	
  
On	
  a	
  scale	
  of	
  1	
  to	
  10	
  how	
  do	
  you	
  rate	
  your	
  java	
  ability?	
  
_______	
  
	
  
How	
  many	
  years	
  experience	
  in	
  java	
  do	
  you	
  have?	
  
_______	
  
	
  
Have	
  you	
  ever	
  studied	
  or	
  worked	
  on	
  the	
  Travelling	
  Salesman	
  Problem	
  
Before?	
  
Yes/No	
  
	
  
What	
  operating	
  system	
  will	
  be	
  used	
  in	
  this	
  experiment?	
  
Mac/Windows/Linux	
  
	
  
Now	
  load	
  ETSP	
  
FOR	
  OFFICAL	
  USE	
  EXID	
  NUMEBR[________]	
  
Experiment	
  1.	
  
	
  
Open	
  ETSP	
  and	
  open	
  the	
  project	
  file	
  titled	
  wi29.tsp.	
  
	
  
Rate	
  difficulty	
  out	
  of	
  10	
  (1	
  extremely	
  difficulty	
  –	
  10	
  extremely	
  easy)	
  
_____	
  
	
  
Did	
  you	
  find	
  any	
  problems?	
  
Yes/No	
  
	
  
Did	
  the	
  system	
  act	
  unexpectedly?	
  
Yes/No	
  
	
  
Did	
  the	
  system	
  report	
  any	
  problems?	
  
Yes/No	
  
	
  
More	
  Information	
  	
  
	
  
Experiment	
  2	
  
	
  
Run	
  the	
  plugin	
  named	
  QSTSH	
  
	
  
Rate	
  difficulty	
  out	
  of	
  10	
  (1	
  extremely	
  difficulty	
  –	
  10	
  extremely	
  easy)	
  
_____	
  
	
  
Did	
  you	
  find	
  any	
  problems?	
  
Yes/No	
  
	
  
Did	
  the	
  system	
  act	
  unexpectedly?	
  
Yes/No	
  
	
  
Did	
  the	
  system	
  report	
  any	
  problems?	
  
Yes/No	
  
	
  
What	
  was	
  the	
  reported	
  output	
  for	
  Accuracy	
  After?	
  
________	
  
	
  
More	
  Information	
  
FOR	
  OFFICAL	
  USE	
  EXID	
  NUMEBR[________]	
  
Experiment	
  3	
  
	
  
Change	
  the	
  project	
  name	
  in	
  the	
  Project	
  Information	
  Viewer	
  Tab	
  
	
  
Rate	
  difficulty	
  out	
  of	
  10	
  (1	
  extremely	
  difficulty	
  –	
  10	
  extremely	
  easy)	
  
_____	
  
	
  
Did	
  you	
  find	
  any	
  problems?	
  
Yes/No	
  
	
  
Did	
  the	
  system	
  act	
  unexpectedly?	
  
Yes/No	
  
	
  
Did	
  the	
  system	
  report	
  any	
  problems?	
  
Yes/No	
  
	
  
More	
  Information	
  
	
  
	
  
Experiment	
  4	
  
	
  
In	
  the	
  ETSP	
  Terminal	
  tab	
  run	
  the	
  below	
  script,	
  
	
  
START_S	
  
RUN	
  QSTSH	
  
END_S	
  
OUTPUT	
  
	
  
Rate	
  difficulty	
  out	
  of	
  10	
  (1	
  extremely	
  difficulty	
  –	
  10	
  extremely	
  easy)	
  
_____	
  
	
  
Did	
  you	
  find	
  any	
  problems?	
  
Yes/No	
  
	
  
Did	
  the	
  system	
  act	
  unexpectedly?	
  
Yes/No	
  
	
  
Did	
  the	
  system	
  report	
  any	
  problems?	
  
Yes/No	
  
	
  
Could	
  you	
  write	
  and	
  run	
  your	
  own	
  scrits?	
  
Yes/No	
  
	
  
What	
  was	
  the	
  Percentage	
  Optimisation	
  After?	
  
____	
  
	
  
More	
  Information	
  
FOR	
  OFFICAL	
  USE	
  EXID	
  NUMEBR[________]	
  
Experiment	
  5	
  
	
  
Save	
  the	
  Project	
  as	
  a	
  .TSPRJ	
  file	
  and	
  close	
  ETSP.	
  
	
  
Rate	
  difficulty	
  out	
  of	
  10	
  (1	
  extremely	
  difficulty	
  –	
  10	
  extremely	
  easy)	
  
_____	
  
	
  
Did	
  you	
  find	
  any	
  problems?	
  
Yes/No	
  
	
  
Did	
  the	
  system	
  act	
  unexpectedly?	
  
Yes/No	
  
	
  
Did	
  the	
  system	
  report	
  any	
  problems?	
  
Yes/No	
  
	
  
More	
  Information	
  
	
  
Other	
  questions,	
  
	
  
On	
  review	
  of	
  the	
  User	
  Manual	
  answer	
  the	
  below	
  questions,	
  
	
  
Was	
  the	
  user	
  manual	
  easy	
  to	
  follow?	
  
Yes/No	
  
	
  
Was	
  the	
  user	
  manual	
  of	
  an	
  expected	
  technical	
  level?	
  
Yes/No	
  
	
  
Was	
  there	
  any	
  sections	
  of	
  the	
  technical	
  manual	
  that	
  seemed	
  too	
  technical?	
  
Yes/No	
  
	
  
Rate	
  the	
  user	
  manual	
  as	
  a	
  whole	
  out	
  of	
  10,	
  (10	
  Excellent	
  –	
  1	
  Poor)	
  
________	
  
	
  
With	
  your	
  java	
  knowledge	
  would	
  you	
  feel	
  comfortable	
  writing	
  a	
  plugin	
  
given	
  the	
  instructions	
  in	
  the	
  User	
  Manual?	
  
Yes/No	
  
	
  
More	
  Information	
  
	
  
	
  
Thank	
  you	
  for	
  taking	
  part	
  in	
  this	
  experiment…	
  To	
  return	
  this	
  information	
  
email	
  just	
  this	
  document	
  to	
  w.fraser.10@aberdeen.ac.uk	
  
	
  
Thank	
  you,	
  
William	
  JM	
  Fraser,	
  University	
  of	
  Aberdeen,	
  Computer	
  Science	
  Student.	
  	
  
D.2. USER OUTPUT
D.2 User Output
117
FOR	
  OFFICAL	
  USE	
  EXID	
  NUMEBR[User	
  1]	
  
	
  
ETSP	
  Questionnaire	
  
	
  
Preamble	
  
For	
  this	
  experiment	
  you	
  will	
  be	
  asked	
  a	
  series	
  of	
  questions	
  relating	
  to	
  ETSP/	
  the	
  
Travelling	
  Salesman	
  Problem	
  or	
  other	
  material	
  relating	
  to	
  this	
  system.	
  
Throughout	
  this	
  experiment	
  if	
  you	
  are	
  struggling	
  please	
  review	
  the	
  user	
  manual	
  
before	
  admitting	
  defeat	
  on	
  the	
  problem.	
  Only	
  complete	
  as	
  far	
  as	
  you	
  are	
  
comfortable	
  going	
  and	
  give	
  a	
  reason	
  if	
  you	
  do	
  not	
  wish	
  to	
  continue.	
  This	
  
experiment	
  is	
  completely	
  anonymized	
  and	
  data	
  will	
  be	
  stored	
  and	
  used	
  as	
  such.	
  
You	
  will	
  require	
  Java	
  8	
  for	
  this	
  experiment	
  which	
  can	
  be	
  obtained	
  at	
  
http://www.oracle.com/technetwork/java/javase/downloads/jre8-­‐downloads-­‐
2133155.html	
  	
  
	
  
Do	
  you	
  understand	
  and	
  agree	
  to	
  the	
  above	
  information?	
  
_Yes__	
  
	
  
Before	
  running	
  ETSP	
  fill	
  out	
  these	
  questions	
  
	
  
On	
  a	
  scale	
  of	
  1	
  to	
  10	
  how	
  do	
  you	
  rate	
  your	
  java	
  ability?	
  
_9_____	
  
	
  
How	
  many	
  years	
  experience	
  in	
  java	
  do	
  you	
  have?	
  
_4_____	
  
	
  
Have	
  you	
  ever	
  studied	
  or	
  worked	
  on	
  the	
  Travelling	
  Salesman	
  Problem	
  
Before?	
  
Yes/No	
  
	
  
What	
  operating	
  system	
  will	
  be	
  used	
  in	
  this	
  experiment?	
  
Mac/Windows/Linux	
  
	
  
Now	
  load	
  ETSP	
  
FOR	
  OFFICAL	
  USE	
  EXID	
  NUMEBR[User	
  1]	
  
	
  
Experiment	
  1.	
  
	
  
Open	
  ETSP	
  and	
  open	
  the	
  project	
  file	
  titled	
  wi29.tsp.	
  
	
  
Rate	
  difficulty	
  out	
  of	
  10	
  (1	
  extremely	
  difficulty	
  –	
  10	
  extremely	
  easy)	
  
_10____	
  
	
  
Did	
  you	
  find	
  any	
  problems?	
  
Yes/No	
  
	
  
Did	
  the	
  system	
  act	
  unexpectedly?	
  
Yes/No	
  
	
  
Did	
  the	
  system	
  report	
  any	
  problems?	
  
Yes/No	
  
	
  
More	
  Information	
  	
  
	
  
	
  
	
  
Experiment	
  2	
  
	
  
Run	
  the	
  plugin	
  named	
  QSTSH	
  
	
  
Rate	
  difficulty	
  out	
  of	
  10	
  (1	
  extremely	
  difficulty	
  –	
  10	
  extremely	
  easy)	
  
__9__	
  
	
  
Did	
  you	
  find	
  any	
  problems?	
  
Yes/No	
  
	
  
Did	
  the	
  system	
  act	
  unexpectedly?	
  
Yes/No	
  
	
  
Did	
  the	
  system	
  report	
  any	
  problems?	
  
Yes/No	
  
	
  
What	
  was	
  the	
  reported	
  output	
  for	
  Accuracy	
  After?	
  
_81.18519135396878_______	
  
	
  
More	
  Information	
  
FOR	
  OFFICAL	
  USE	
  EXID	
  NUMEBR[User	
  1]	
  
	
  
Experiment	
  3	
  
	
  
Change	
  the	
  project	
  name	
  in	
  the	
  Project	
  Information	
  Viewer	
  Tab	
  
	
  
Rate	
  difficulty	
  out	
  of	
  10	
  (1	
  extremely	
  difficulty	
  –	
  10	
  extremely	
  easy)	
  
_10____	
  
	
  
Did	
  you	
  find	
  any	
  problems?	
  
Yes/No	
  
	
  
Did	
  the	
  system	
  act	
  unexpectedly?	
  
Yes/No	
  
	
  
Did	
  the	
  system	
  report	
  any	
  problems?	
  
Yes/No	
  
	
  
More	
  Information	
  
	
  
Experiment	
  4	
  
	
  
In	
  the	
  ETSP	
  Terminal	
  tab	
  run	
  the	
  below	
  script,	
  
	
  
START_S	
  
RUN	
  QSTSH	
  
END_S	
  
OUTPUT	
  
	
  
Rate	
  difficulty	
  out	
  of	
  10	
  (1	
  extremely	
  difficulty	
  –	
  10	
  extremely	
  easy)	
  
_10____	
  
	
  
Did	
  you	
  find	
  any	
  problems?	
  
Yes/No	
  
	
  
Did	
  the	
  system	
  act	
  unexpectedly?	
  
Yes/No	
  
	
  
Did	
  the	
  system	
  report	
  any	
  problems?	
  
Yes/No	
  
	
  
Could	
  you	
  write	
  and	
  run	
  your	
  own	
  scrits?	
  
Yes/No	
  
	
  
What	
  was	
  the	
  Percentage	
  Optimisation	
  After?	
  
_81.18519135396878___	
  
	
  
More	
  Information	
  
After	
  reading	
  the	
  User	
  Manual	
  I	
  believe	
  that	
  the	
  information	
  provided	
  about	
  
scripts	
  should	
  be	
  enough	
  for	
  any	
  competent	
  computer	
  user	
  to	
  construct	
  basic	
  
scripts
FOR	
  OFFICAL	
  USE	
  EXID	
  NUMEBR[User	
  1]	
  
	
  
Experiment	
  5	
  
	
  
Save	
  the	
  Project	
  as	
  a	
  .TSPRJ	
  file	
  and	
  close	
  ETSP.	
  
	
  
Rate	
  difficulty	
  out	
  of	
  10	
  (1	
  extremely	
  difficulty	
  –	
  10	
  extremely	
  easy)	
  
_10____	
  
	
  
Did	
  you	
  find	
  any	
  problems?	
  
Yes/No	
  
	
  
Did	
  the	
  system	
  act	
  unexpectedly?	
  
Yes/No	
  
	
  
Did	
  the	
  system	
  report	
  any	
  problems?	
  
Yes/No	
  
	
  
More	
  Information	
  
	
  
Other	
  questions,	
  
	
  
On	
  review	
  of	
  the	
  User	
  Manual	
  answer	
  the	
  below	
  questions,	
  
	
  
Was	
  the	
  user	
  manual	
  easy	
  to	
  follow?	
  
Yes/No	
  
	
  
Was	
  the	
  user	
  manual	
  of	
  an	
  expected	
  technical	
  level?	
  
Yes/No	
  
	
  
Was	
  there	
  any	
  sections	
  of	
  the	
  technical	
  manual	
  that	
  seemed	
  too	
  technical?	
  
Yes/No	
  
	
  
Rate	
  the	
  user	
  manual	
  as	
  a	
  whole	
  out	
  of	
  10,	
  (10	
  Excellent	
  –	
  1	
  Poor)	
  
_10_______	
  
	
  
With	
  your	
  java	
  knowledge	
  would	
  you	
  feel	
  comfortable	
  writing	
  a	
  plugin	
  
given	
  the	
  instructions	
  in	
  the	
  User	
  Manual?	
  
Yes/No	
  
	
  
More	
  Information	
  
FOR	
  OFFICAL	
  USE	
  EXID	
  NUMEBR[User	
  2]	
  
ETSP	
  Questionnaire	
  
	
  
Preamble	
  
For	
  this	
  experiment	
  you	
  will	
  be	
  asked	
  a	
  series	
  of	
  questions	
  relating	
  to	
  ETSP/	
  the	
  
Travelling	
  Salesman	
  Problem	
  or	
  other	
  material	
  relating	
  to	
  this	
  system.	
  
Throughout	
  this	
  experiment	
  if	
  you	
  are	
  struggling	
  please	
  review	
  the	
  user	
  manual	
  
before	
  admitting	
  defeat	
  on	
  the	
  problem.	
  Only	
  complete	
  as	
  far	
  as	
  you	
  are	
  
comfortable	
  going	
  and	
  give	
  a	
  reason	
  if	
  you	
  do	
  not	
  wish	
  to	
  continue.	
  This	
  
experiment	
  is	
  completely	
  anonymized	
  and	
  data	
  will	
  be	
  stored	
  and	
  used	
  as	
  such.	
  
You	
  will	
  require	
  Java	
  8	
  for	
  this	
  experiment	
  which	
  can	
  be	
  obtained	
  at	
  
http://www.oracle.com/technetwork/java/javase/downloads/jre8-­‐downloads-­‐
2133155.html	
  	
  
	
  
Do	
  you	
  understand	
  and	
  agree	
  to	
  the	
  above	
  information?	
  
-­‐-­‐-­‐	
  Yes	
  
	
  
Before	
  running	
  ETSP	
  fill	
  out	
  these	
  questions	
  
	
  
On	
  a	
  scale	
  of	
  1	
  to	
  10	
  how	
  do	
  you	
  rate	
  your	
  java	
  ability?	
  
5	
  
	
  
How	
  many	
  years	
  experience	
  in	
  java	
  do	
  you	
  have?	
  
1	
  year	
  
	
  
	
  
Have	
  you	
  ever	
  studied	
  or	
  worked	
  on	
  the	
  Travelling	
  Salesman	
  Problem	
  
Before?	
  
No	
  
	
  
What	
  operating	
  system	
  will	
  be	
  used	
  in	
  this	
  experiment?	
  
Windows	
  
	
  
Now	
  load	
  ETSP	
  
FOR	
  OFFICAL	
  USE	
  EXID	
  NUMEBR[User	
  2]	
  
Experiment	
  1.	
  
	
  
Open	
  ETSP	
  and	
  open	
  the	
  project	
  file	
  titled	
  wi29.tsp.	
  
	
  
Rate	
  difficulty	
  out	
  of	
  10	
  (1	
  extremely	
  difficulty	
  –	
  10	
  extremely	
  easy)	
  
8	
  
	
  
Did	
  you	
  find	
  any	
  problems?	
  
Yes	
  
	
  
Did	
  the	
  system	
  act	
  unexpectedly?	
  
No	
  
	
  
Did	
  the	
  system	
  report	
  any	
  problems?	
  
No	
  
	
  
More	
  Information	
  	
  
As	
  a	
  minor	
  point,	
  I	
  was	
  thrown	
  off	
  by	
  ‘New’	
  when	
  loading	
  in	
  a	
  file;	
  perhaps	
  it	
  should	
  
have	
  read	
  as	
  “Load”	
  or	
  “Load	
  existing”?	
  	
  
	
  
Otherwise,	
  no	
  problems.	
  
	
  
Experiment	
  2	
  
	
  
Run	
  the	
  plugin	
  named	
  QSTSH	
  
	
  
Rate	
  difficulty	
  out	
  of	
  10	
  (1	
  extremely	
  difficulty	
  –	
  10	
  extremely	
  easy)	
  
10	
  
	
  
Did	
  you	
  find	
  any	
  problems?	
  
No	
  
	
  
Did	
  the	
  system	
  act	
  unexpectedly?	
  
No	
  
	
  
Did	
  the	
  system	
  report	
  any	
  problems?	
  
No	
  
	
  
What	
  was	
  the	
  reported	
  output	
  for	
  Accuracy	
  After?	
  
81.18519135	
  
	
  
More	
  Information	
  
FOR	
  OFFICAL	
  USE	
  EXID	
  NUMEBR[User	
  2]	
  
Experiment	
  3	
  
	
  
Change	
  the	
  project	
  name	
  in	
  the	
  Project	
  Information	
  Viewer	
  Tab	
  
	
  
Rate	
  difficulty	
  out	
  of	
  10	
  (1	
  extremely	
  difficulty	
  –	
  10	
  extremely	
  easy)	
  
10	
  
	
  
Did	
  you	
  find	
  any	
  problems?	
  
No	
  
	
  
Did	
  the	
  system	
  act	
  unexpectedly?	
  
No	
  
	
  
Did	
  the	
  system	
  report	
  any	
  problems?	
  
No	
  
	
  
More	
  Information	
  
	
  
Experiment	
  4	
  
	
  
In	
  the	
  ETSP	
  Terminal	
  tab	
  run	
  the	
  below	
  script,	
  
	
  
START_S	
  
RUN	
  QSTSH	
  
END_S	
  
OUTPUT	
  
	
  
Rate	
  difficulty	
  out	
  of	
  10	
  (1	
  extremely	
  difficulty	
  –	
  10	
  extremely	
  easy)	
  
10	
  
	
  
Did	
  you	
  find	
  any	
  problems?	
  
No	
  
	
  
Did	
  the	
  system	
  act	
  unexpectedly?	
  
No	
  
	
  
Did	
  the	
  system	
  report	
  any	
  problems?	
  
No	
  
	
  
Could	
  you	
  write	
  and	
  run	
  your	
  own	
  scrits?	
  
Yes	
  
	
  
What	
  was	
  the	
  Percentage	
  Optimisation	
  After?	
  
81.18519135396878%	
  
	
  
More	
  Information	
  
FOR	
  OFFICAL	
  USE	
  EXID	
  NUMEBR[User	
  2]	
  
Experiment	
  5	
  
	
  
Save	
  the	
  Project	
  as	
  a	
  .TSPRJ	
  file	
  and	
  close	
  ETSP.	
  
	
  
Rate	
  difficulty	
  out	
  of	
  10	
  (1	
  extremely	
  difficulty	
  –	
  10	
  extremely	
  easy)	
  
10	
  
	
  
Did	
  you	
  find	
  any	
  problems?	
  
No	
  
	
  
Did	
  the	
  system	
  act	
  unexpectedly?	
  
No	
  
	
  
Did	
  the	
  system	
  report	
  any	
  problems?	
  
No	
  
	
  
More	
  Information	
  
	
  
Other	
  questions,	
  
	
  
On	
  review	
  of	
  the	
  User	
  Manual	
  answer	
  the	
  below	
  questions,	
  
	
  
Was	
  the	
  user	
  manual	
  easy	
  to	
  follow?	
  
Yes	
  
	
  
Was	
  the	
  user	
  manual	
  of	
  an	
  expected	
  technical	
  level?	
  
Yes	
  
	
  
Was	
  there	
  any	
  sections	
  of	
  the	
  technical	
  manual	
  that	
  seemed	
  too	
  technical?	
  
No	
  
	
  
Rate	
  the	
  user	
  manual	
  as	
  a	
  whole	
  out	
  of	
  10,	
  (10	
  Excellent	
  –	
  1	
  Poor)	
  
10	
  
	
  
With	
  your	
  java	
  knowledge	
  would	
  you	
  feel	
  comfortable	
  writing	
  a	
  plugin	
  
given	
  the	
  instructions	
  in	
  the	
  User	
  Manual?	
  
Yes	
  
	
  
More	
  Information	
  
Very	
  well	
  written	
  User	
  Manual;	
  Very	
  much	
  appreciated	
  the	
  illustrations	
  –	
  I	
  got	
  
stuck	
  on	
  loading	
  a	
  Plugin	
  (couldn’t	
  find	
  the	
  confirmation	
  button),	
  however	
  the	
  User	
  
Manual	
  helped	
  solve	
  that.	
  
FOR	
  OFFICAL	
  USE	
  EXID	
  NUMBER[User	
  3]	
  
	
  
ETSP	
  Questionnaire	
  
	
  
Preamble	
  
For	
  this	
  experiment	
  you	
  will	
  be	
  asked	
  a	
  series	
  of	
  questions	
  relating	
  to	
  ETSP/	
  the	
  
Travelling	
  Salesman	
  Problem	
  or	
  other	
  material	
  relating	
  to	
  this	
  system.	
  Throughout	
  
this	
  experiment	
  if	
  you	
  are	
  struggling	
  please	
  review	
  the	
  user	
  manual	
  before	
  
admitting	
  defeat	
  on	
  the	
  problem.	
  Only	
  complete	
  as	
  far	
  as	
  you	
  are	
  comfortable	
  going	
  
and	
  give	
  a	
  reason	
  if	
  you	
  do	
  not	
  wish	
  to	
  continue.	
  This	
  experiment	
  is	
  completely	
  
anonymized	
  and	
  data	
  will	
  be	
  stored	
  and	
  used	
  as	
  such.	
  You	
  will	
  require	
  Java	
  8	
  for	
  this	
  
experiment,	
  which	
  can	
  be	
  obtained	
  at	
  
http://www.oracle.com/technetwork/java/javase/downloads/jre8-­‐downloads-­‐
2133155.html	
  	
  
	
  
Do	
  you	
  understand	
  and	
  agree	
  to	
  the	
  above	
  information?	
  
I	
  understand	
  the	
  Preamble	
  section	
  above.	
  	
  It	
  is	
  clear	
  and	
  concise.	
  
	
  
	
  
	
  
	
  	
  
Before	
  running	
  ETSP	
  fill	
  out	
  these	
  questions	
  
	
  
On	
  a	
  scale	
  of	
  1	
  to	
  10	
  how	
  do	
  you	
  rate	
  your	
  java	
  ability?	
  
Assuming	
  that	
  1	
  is	
  no	
  experience	
  and	
  10	
  is	
  lots,	
  I	
  would	
  rate	
  my	
  java	
  ability	
  as	
  1.	
  
	
  
How	
  many	
  years	
  experience	
  in	
  java	
  do	
  you	
  have?	
  
0	
  years	
  experience	
  as	
  I	
  only	
  usually	
  need	
  to	
  do	
  basic	
  computing	
  functions/use	
  
standard	
  Office	
  programs.	
  
	
  
Have	
  you	
  ever	
  studied	
  or	
  worked	
  on	
  the	
  Travelling	
  Salesman	
  Problem	
  Before?	
  
No.	
  
	
  
What	
  operating	
  system	
  will	
  be	
  used	
  in	
  this	
  experiment?	
  
Windows	
  8	
  
	
  
Now	
  load	
  ETSP	
  
	
  	
  
Experiment	
  1.	
  
	
  
Open	
  ETSP	
  and	
  open	
  the	
  project	
  file	
  titled	
  wi29.tsp.	
  
	
  
Rate	
  difficulty	
  out	
  of	
  10	
  (1	
  extremely	
  difficulty	
  –	
  10	
  extremely	
  easy)	
  
6	
  
	
  
FOR	
  OFFICAL	
  USE	
  EXID	
  NUMBER[User	
  3]	
  
	
  
Did	
  you	
  find	
  any	
  problems?	
  
Yes.	
  
	
  
Did	
  the	
  system	
  act	
  unexpectedly?	
  
No.	
  
	
  
Did	
  the	
  system	
  report	
  any	
  problems?	
  
No.	
  
	
  
More	
  Information	
  	
  
I	
  initially	
  didn't	
  understand	
  where	
  to	
  find	
  the	
  wi29.tsp	
  file	
  as	
  I	
  was	
  expecting	
  a	
  Load	
  
Project	
  button	
  rather	
  than	
  going	
  under	
  New	
  Project.	
  	
  However,	
  the	
  User	
  Manual	
  was	
  
very	
  helpful	
  and	
  I	
  now	
  understand	
  that	
  this	
  was	
  a	
  very	
  easy	
  step	
  had	
  I	
  simply	
  
focused	
  more.	
  
	
  	
  
Experiment	
  2	
  
	
  
Run	
  the	
  plugin	
  named	
  QSTSH	
  
	
  
Rate	
  difficulty	
  out	
  of	
  10	
  (1	
  extremely	
  difficulty	
  –	
  10	
  extremely	
  easy)	
  
9	
  
	
  
Did	
  you	
  find	
  any	
  problems?	
  
No.	
  
	
  
Did	
  the	
  system	
  act	
  unexpectedly?	
  
No.	
  
	
  
Did	
  the	
  system	
  report	
  any	
  problems?	
  
No.	
  
	
  
What	
  was	
  the	
  reported	
  output	
  for	
  Accuracy	
  After?	
  
81.18519135396878	
  
	
  
More	
  Information	
  
This	
  was	
  a	
  very	
  simple	
  experiment	
  and	
  once	
  again	
  the	
  User	
  Manual	
  was	
  very	
  clear.	
  
	
  	
  
Experiment	
  3	
  
	
  
Change	
  the	
  project	
  name	
  in	
  the	
  Project	
  Information	
  Viewer	
  Tab	
  
	
  
Rate	
  difficulty	
  out	
  of	
  10	
  (1	
  extremely	
  difficulty	
  –	
  10	
  extremely	
  easy)	
  
9	
  
	
  
Did	
  you	
  find	
  any	
  problems?	
  
No.	
  
FOR	
  OFFICAL	
  USE	
  EXID	
  NUMBER[User	
  3]	
  
	
  
	
  
Did	
  the	
  system	
  act	
  unexpectedly?	
  
No.	
  
	
  
Did	
  the	
  system	
  report	
  any	
  problems?	
  
No.	
  
	
  
More	
  Information	
  
	
  
	
  	
  
Experiment	
  4	
  
	
  
In	
  the	
  ETSP	
  Terminal	
  tab	
  run	
  the	
  below	
  script,	
  
	
  
START_S	
  
RUN	
  QSTSH	
  
END_S	
  
OUTPUT	
  
	
  
Rate	
  difficulty	
  out	
  of	
  10	
  (1	
  extremely	
  difficulty	
  –	
  10	
  extremely	
  easy)	
  
10	
  
	
  
Did	
  you	
  find	
  any	
  problems?	
  
No.	
  
	
  
Did	
  the	
  system	
  act	
  unexpectedly?	
  
No.	
  
	
  
Did	
  the	
  system	
  report	
  any	
  problems?	
  
No.	
  
	
  
Could	
  you	
  write	
  and	
  run	
  your	
  own	
  scripts?	
  
No.	
  
	
  
What	
  was	
  the	
  Percentage	
  Optimisation	
  After?	
  
81.18519135396878%	
  
	
  
More	
  Information	
  
As	
  I	
  am	
  not	
  competent	
  in	
  writing	
  scripts	
  this	
  is	
  why	
  I	
  wouldn't	
  do	
  it	
  -­‐	
  I	
  am	
  sure	
  the	
  
system	
  could	
  handle	
  them	
  very	
  well	
  based	
  on	
  this	
  experiment.	
  
	
  	
  
Experiment	
  5	
  
	
  
Save	
  the	
  Project	
  as	
  a	
  .TSPRJ	
  file	
  and	
  close	
  ETSP.	
  
	
  
Rate	
  difficulty	
  out	
  of	
  10	
  (1	
  extremely	
  difficulty	
  –	
  10	
  extremely	
  easy)	
  
FOR	
  OFFICAL	
  USE	
  EXID	
  NUMBER[User	
  3]	
  
	
  
10	
  
	
  
Did	
  you	
  find	
  any	
  problems?	
  
No.	
  
	
  
Did	
  the	
  system	
  act	
  unexpectedly?	
  
No.	
  
	
  
Did	
  the	
  system	
  report	
  any	
  problems?	
  
No.	
  
	
  
More	
  Information	
  
	
  	
  
Other	
  questions,	
  
	
  
On	
  review	
  of	
  the	
  User	
  Manual	
  answer	
  the	
  below	
  questions,	
  
	
  
Was	
  the	
  user	
  manual	
  easy	
  to	
  follow?	
  
Yes.	
  
	
  
Was	
  the	
  user	
  manual	
  of	
  an	
  expected	
  technical	
  level?	
  
Yes	
  &	
  No	
  
	
  
Was	
  there	
  any	
  sections	
  of	
  the	
  technical	
  manual	
  that	
  seemed	
  too	
  technical?	
  
Yes	
  
	
  
Rate	
  the	
  user	
  manual	
  as	
  a	
  whole	
  out	
  of	
  10,	
  (10	
  Excellent	
  –	
  1	
  Poor)	
  
8	
  
	
  
With	
  your	
  java	
  knowledge	
  would	
  you	
  feel	
  comfortable	
  writing	
  a	
  plugin	
  given	
  
the	
  instructions	
  in	
  the	
  User	
  Manual?	
  
No.	
  
	
  
More	
  Information	
  
Due	
  to	
  my	
  lack	
  of	
  understanding	
  of	
  java	
  I	
  found	
  parts	
  of	
  the	
  User	
  Manual	
  quite	
  
technical.	
  	
  I	
  also	
  found	
  the	
  initial	
  Set	
  Up	
  section	
  a	
  little	
  technical	
  but	
  this	
  was	
  largely	
  
because	
  I	
  was	
  confused	
  between	
  Set	
  Up	
  and	
  Getting	
  Started	
  -­‐	
  which	
  was	
  definitely	
  
my	
  mistake!	
  	
  I	
  would	
  not	
  feel	
  comfortable	
  writing	
  a	
  java	
  script	
  because	
  I	
  would	
  not	
  
understand	
  very	
  well	
  what	
  I	
  was	
  doing	
  or	
  what	
  I	
  was	
  doing	
  it	
  for.	
  
	
  	
  
Thank	
  you	
  for	
  taking	
  part	
  in	
  this	
  experiment…	
  To	
  return	
  this	
  information	
  
email	
  just	
  this	
  document	
  to	
  w.fraser.10@aberdeen.ac.uk	
  
	
  
Thank	
  you,	
  
William	
  JM	
  Fraser,	
  University	
  of	
  Aberdeen,	
  Computer	
  Science	
  Student.	
  	
  
FOR	
  OFFICAL	
  USE	
  EXID	
  NUMBER[User	
  4]	
  
ETSP	
  Questionnaire	
  
	
  
Preamble	
  
For	
  this	
  experiment	
  you	
  will	
  be	
  asked	
  a	
  series	
  of	
  questions	
  relating	
  to	
  ETSP/	
  the	
  
Travelling	
  Salesman	
  Problem	
  or	
  other	
  material	
  relating	
  to	
  this	
  system.	
  
Throughout	
  this	
  experiment	
  if	
  you	
  are	
  struggling	
  please	
  review	
  the	
  user	
  manual	
  
before	
  admitting	
  defeat	
  on	
  the	
  problem.	
  Only	
  complete	
  as	
  far	
  as	
  you	
  are	
  
comfortable	
  going	
  and	
  give	
  a	
  reason	
  if	
  you	
  do	
  not	
  wish	
  to	
  continue.	
  This	
  
experiment	
  is	
  completely	
  anonymized	
  and	
  data	
  will	
  be	
  stored	
  and	
  used	
  as	
  such.	
  
You	
  will	
  require	
  Java	
  8	
  for	
  this	
  experiment	
  which	
  can	
  be	
  obtained	
  at	
  
http://www.oracle.com/technetwork/java/javase/downloads/jre8-­‐downloads-­‐
2133155.html	
  	
  
	
  
Do	
  you	
  understand	
  and	
  agree	
  to	
  the	
  above	
  information?	
  
yes	
  
	
  
	
  
Before	
  running	
  ETSP	
  fill	
  out	
  these	
  questions	
  
	
  
On	
  a	
  scale	
  of	
  1	
  to	
  10	
  how	
  do	
  you	
  rate	
  your	
  java	
  ability?	
  
1	
  
	
  
How	
  many	
  years	
  experience	
  in	
  java	
  do	
  you	
  have?	
  
0	
  
	
  
Have	
  you	
  ever	
  studied	
  or	
  worked	
  on	
  the	
  Travelling	
  Salesman	
  Problem	
  
Before?	
  
No	
  
	
  
What	
  operating	
  system	
  will	
  be	
  used	
  in	
  this	
  experiment?	
  
Windows	
  
	
  
Now	
  load	
  ETSP	
  
FOR	
  OFFICAL	
  USE	
  EXID	
  NUMBER[User	
  4]	
  
Experiment	
  1.	
  
	
  
Open	
  ETSP	
  and	
  open	
  the	
  project	
  file	
  titled	
  wi29.tsp.	
  
	
  
Rate	
  difficulty	
  out	
  of	
  10	
  (1	
  extremely	
  difficulty	
  –	
  10	
  extremely	
  easy)	
  
2	
  
	
  
Did	
  you	
  find	
  any	
  problems?	
  
Yes	
  
	
  
Did	
  the	
  system	
  act	
  unexpectedly?	
  
No	
  
	
  
Did	
  the	
  system	
  report	
  any	
  problems?	
  
No	
  
	
  
More	
  Information	
  	
  
	
  
The	
  information	
  I	
  required	
  to	
  know	
  how	
  to	
  open	
  the	
  file	
  was	
  not	
  made	
  
clear	
  enough	
  for	
  me	
  to	
  notice	
  straight	
  away.	
  
	
  
Experiment	
  2	
  
	
  
Run	
  the	
  plugin	
  named	
  QSTSH	
  
	
  
Rate	
  difficulty	
  out	
  of	
  10	
  (1	
  extremely	
  difficulty	
  –	
  10	
  extremely	
  easy)	
  
8	
  
	
  
Did	
  you	
  find	
  any	
  problems?	
  
No	
  
	
  
Did	
  the	
  system	
  act	
  unexpectedly?	
  
No	
  
	
  
Did	
  the	
  system	
  report	
  any	
  problems?	
  
No	
  
	
  
What	
  was	
  the	
  reported	
  output	
  for	
  Accuracy	
  After?	
  
81.19	
  
	
  
More	
  Information	
  
	
  
The	
  figures	
  showing	
  how	
  to	
  run	
  the	
  plugin	
  were	
  very	
  helpful.	
  
FOR	
  OFFICAL	
  USE	
  EXID	
  NUMBER[User	
  4]	
  
Experiment	
  3	
  
	
  
Change	
  the	
  project	
  name	
  in	
  the	
  Project	
  Information	
  Viewer	
  Tab	
  
	
  
Rate	
  difficulty	
  out	
  of	
  10	
  (1	
  extremely	
  difficulty	
  –	
  10	
  extremely	
  easy)	
  
9	
  
	
  
Did	
  you	
  find	
  any	
  problems?	
  
No	
  
	
  
Did	
  the	
  system	
  act	
  unexpectedly?	
  
No	
  
	
  
Did	
  the	
  system	
  report	
  any	
  problems?	
  
No	
  
	
  
More	
  Information	
  
Very	
  easy	
  to	
  find	
  and	
  change	
  the	
  name	
  without	
  the	
  use	
  of	
  the	
  manual	
  
	
  
Experiment	
  4	
  
	
  
In	
  the	
  ETSP	
  Terminal	
  tab	
  run	
  the	
  below	
  script,	
  
	
  
START_S	
  
RUN	
  QSTSH	
  
END_S	
  
OUTPUT	
  
	
  
Rate	
  difficulty	
  out	
  of	
  10	
  (1	
  extremely	
  difficulty	
  –	
  10	
  extremely	
  easy)	
  
10	
  
	
  
Did	
  you	
  find	
  any	
  problems?	
  
No	
  
	
  
Did	
  the	
  system	
  act	
  unexpectedly?	
  
No	
  
	
  
Did	
  the	
  system	
  report	
  any	
  problems?	
  
No	
  
	
  
Could	
  you	
  write	
  and	
  run	
  your	
  own	
  scripts?	
  
Yes	
  
	
  
What	
  was	
  the	
  Percentage	
  Optimisation	
  After?	
  
81.18519135396878%	
  
	
  
More	
  Information	
  
I	
  would	
  be	
  able	
  to	
  write	
  and	
  run	
  my	
  own	
  scripts	
  however,	
  I	
  would	
  not	
  
understand	
  what	
  it	
  would	
  be	
  doing	
  
FOR	
  OFFICAL	
  USE	
  EXID	
  NUMBER[User	
  4]	
  
Experiment	
  5	
  
	
  
Save	
  the	
  Project	
  as	
  a	
  .TSPRJ	
  file	
  and	
  close	
  ETSP.	
  
	
  
Rate	
  difficulty	
  out	
  of	
  10	
  (1	
  extremely	
  difficulty	
  –	
  10	
  extremely	
  easy)	
  
10	
  
	
  
Did	
  you	
  find	
  any	
  problems?	
  
No	
  
	
  
Did	
  the	
  system	
  act	
  unexpectedly?	
  
No	
  
	
  
Did	
  the	
  system	
  report	
  any	
  problems?	
  
No	
  
	
  
More	
  Information	
  
	
  
I	
  was	
  able	
  to	
  save	
  the	
  project	
  without	
  needing	
  to	
  look	
  at	
  the	
  user	
  manual	
  
	
  
Other	
  questions,	
  
	
  
On	
  review	
  of	
  the	
  User	
  Manual	
  answer	
  the	
  below	
  questions,	
  
	
  
Was	
  the	
  user	
  manual	
  easy	
  to	
  follow?	
  
Yes	
  
	
  
Was	
  the	
  user	
  manual	
  of	
  an	
  expected	
  technical	
  level?	
  
No	
  
	
  
Was	
  there	
  any	
  sections	
  of	
  the	
  technical	
  manual	
  that	
  seemed	
  too	
  technical?	
  
Yes	
  
	
  
Rate	
  the	
  user	
  manual	
  as	
  a	
  whole	
  out	
  of	
  10,	
  (10	
  Excellent	
  –	
  1	
  Poor)	
  
7	
  
	
  
With	
  your	
  java	
  knowledge	
  would	
  you	
  feel	
  comfortable	
  writing	
  a	
  plugin	
  
given	
  the	
  instructions	
  in	
  the	
  User	
  Manual?	
  
No	
  
	
  
More	
  Information	
  
	
  
Due	
  to	
  my	
  lack	
  of	
  java	
  knowledge	
  I	
  would	
  be	
  unable	
  to	
  write	
  a	
  plugin	
  
however,	
  I	
  would	
  not	
  understand	
  what	
  I	
  was	
  making	
  it	
  do	
  
	
  
	
  	
  
FOR OFFICAL USE EXID NUMBER[User 5]
ETSP	
  Questionnaire	
  
	
  
Preamble	
  
For	
  this	
  experiment	
  you	
  will	
  be	
  asked	
  a	
  series	
  of	
  questions	
  relating	
  to	
  ETSP/	
  the	
  Travelling	
  
Salesman	
  Problem	
  or	
  other	
  material	
  relating	
  to	
  this	
  system.	
  Throughout	
  this	
  experiment	
  if	
  you	
  
are	
  struggling	
  please	
  review	
  the	
  user	
  manual	
  before	
  admitting	
  defeat	
  on	
  the	
  problem.	
  Only	
  
complete	
  as	
  far	
  as	
  you	
  are	
  comfortable	
  going	
  and	
  give	
  a	
  reason	
  if	
  you	
  do	
  not	
  wish	
  to	
  continue.	
  
This	
  experiment	
  is	
  completely	
  anonymized	
  and	
  data	
  will	
  be	
  stored	
  and	
  used	
  as	
  such.	
  You	
  will	
  
require	
  Java	
  8	
  for	
  this	
  experiment	
  which	
  can	
  be	
  obtained	
  at	
  
http://www.oracle.com/technetwork/java/javase/downloads/jre8-­‐downloads-­‐2133155.html	
  	
  
	
  
Do	
  you	
  understand	
  and	
  agree	
  to	
  the	
  above	
  information?	
  
Yes	
  
	
  
Before	
  running	
  ETSP	
  fill	
  out	
  these	
  questions	
  
	
  
On	
  a	
  scale	
  of	
  1	
  to	
  10	
  how	
  do	
  you	
  rate	
  your	
  java	
  ability?	
  
7	
  
	
  
How	
  many	
  years	
  experience	
  in	
  java	
  do	
  you	
  have?	
  
4	
  
	
  
Have	
  you	
  ever	
  studied	
  or	
  worked	
  on	
  the	
  Travelling	
  Salesman	
  Problem	
  Before?	
  
Yes	
  
	
  
What	
  operating	
  system	
  will	
  be	
  used	
  in	
  this	
  experiment?	
  
Mac	
  
	
  
Now	
  load	
  ETSP	
  
FOR OFFICAL USE EXID NUMBER[User 5]
	
  
Experiment	
  1.	
  
	
  
Open	
  ETSP	
  and	
  open	
  the	
  project	
  file	
  titled	
  wi29.tsp.	
  
	
  
Rate	
  difficulty	
  out	
  of	
  10	
  (1	
  extremely	
  difficulty	
  –	
  10	
  extremely	
  easy)	
  
10	
  
	
  
Did	
  you	
  find	
  any	
  problems?	
  
No	
  
	
  
Did	
  the	
  system	
  act	
  unexpectedly?	
  
No	
  
	
  
Did	
  the	
  system	
  report	
  any	
  problems?	
  
No	
  
	
  
More	
  Information	
  	
  
	
  
Experiment	
  2	
  
	
  
Run	
  the	
  plugin	
  named	
  QSTSH	
  
	
  
Rate	
  difficulty	
  out	
  of	
  10	
  (1	
  extremely	
  difficulty	
  –	
  10	
  extremely	
  easy)	
  
10	
  
	
  
Did	
  you	
  find	
  any	
  problems?	
  
No	
  
	
  
Did	
  the	
  system	
  act	
  unexpectedly?	
  
No	
  
	
  
Did	
  the	
  system	
  report	
  any	
  problems?	
  
No	
  
	
  
What	
  was	
  the	
  reported	
  output	
  for	
  Accuracy	
  After?	
  
81.19	
  
	
  
More	
  Information	
  
FOR OFFICAL USE EXID NUMBER[User 5]
	
  
Experiment	
  3	
  
	
  
Change	
  the	
  project	
  name	
  in	
  the	
  Project	
  Information	
  Viewer	
  Tab	
  
	
  
Rate	
  difficulty	
  out	
  of	
  10	
  (1	
  extremely	
  difficulty	
  –	
  10	
  extremely	
  easy)	
  
10	
  
	
  
Did	
  you	
  find	
  any	
  problems?	
  
No	
  
	
  
Did	
  the	
  system	
  act	
  unexpectedly?	
  
No	
  
	
  
Did	
  the	
  system	
  report	
  any	
  problems?	
  
No	
  
	
  
More	
  Information	
  
	
  
Experiment	
  4	
  
	
  
In	
  the	
  ETSP	
  Terminal	
  tab	
  run	
  the	
  below	
  script,	
  
	
  
START_S	
  
RUN	
  QSTSH	
  
END_S	
  
OUTPUT	
  
	
  
Rate	
  difficulty	
  out	
  of	
  10	
  (1	
  extremely	
  difficulty	
  –	
  10	
  extremely	
  easy)	
  
10	
  
	
  
Did	
  you	
  find	
  any	
  problems?	
  
No	
  
	
  
Did	
  the	
  system	
  act	
  unexpectedly?	
  
No	
  
	
  
Did	
  the	
  system	
  report	
  any	
  problems?	
  
No	
  
	
  
Could	
  you	
  write	
  and	
  run	
  your	
  own	
  scrits?	
  
No	
  
	
  
What	
  was	
  the	
  Percentage	
  Optimisation	
  After?	
  
Percentage optimisation 81.18519135396878%	
  
After	
  
Expected optimal: 27603	
  
Run Algorithms: 	
  
QSTSH 34000.04 1083000 ns	
  
QSTSH 34000.04 4520000 ns	
  
Percentage optimisation 81.18519135396878%	
  
	
  
More	
  Information	
  
FOR OFFICAL USE EXID NUMBER[User 5]
	
  
Experiment	
  5	
  
	
  
Save	
  the	
  Project	
  as	
  a	
  .TSPRJ	
  file	
  and	
  close	
  ETSP.	
  
	
  
Rate	
  difficulty	
  out	
  of	
  10	
  (1	
  extremely	
  difficulty	
  –	
  10	
  extremely	
  easy)	
  
10	
  
	
  
Did	
  you	
  find	
  any	
  problems?	
  
No	
  
	
  
Did	
  the	
  system	
  act	
  unexpectedly?	
  
No	
  
	
  
Did	
  the	
  system	
  report	
  any	
  problems?	
  
No	
  
	
  
More	
  Information	
  
	
  
	
  
Other	
  questions,	
  
	
  
On	
  review	
  of	
  the	
  User	
  Manual	
  answer	
  the	
  below	
  questions,	
  
	
  
Was	
  the	
  user	
  manual	
  easy	
  to	
  follow?	
  
Yes	
  
	
  
Was	
  the	
  user	
  manual	
  of	
  an	
  expected	
  technical	
  level?	
  
Yes	
  
	
  
Was	
  there	
  any	
  sections	
  of	
  the	
  technical	
  manual	
  that	
  seemed	
  too	
  technical?	
  
No	
  
	
  
Rate	
  the	
  user	
  manual	
  as	
  a	
  whole	
  out	
  of	
  10,	
  (10	
  Excellent	
  –	
  1	
  Poor)	
  
9	
  
	
  
With	
  your	
  java	
  knowledge	
  would	
  you	
  feel	
  comfortable	
  writing	
  a	
  plugin	
  given	
  the	
  
instructions	
  in	
  the	
  User	
  Manual?	
  
Yes	
  
	
  
More	
  Information	
  
FOR	
  OFFICAL	
  USE	
  EXID	
  NUMBER[User	
  6]	
  
ETSP	
  Questionnaire	
  
	
  
Preamble	
  
For	
  this	
  experiment	
  you	
  will	
  be	
  asked	
  a	
  series	
  of	
  questions	
  relating	
  to	
  ETSP/	
  the	
  
Travelling	
  Salesman	
  Problem	
  or	
  other	
  material	
  relating	
  to	
  this	
  system.	
  
Throughout	
  this	
  experiment	
  if	
  you	
  are	
  struggling	
  please	
  review	
  the	
  user	
  manual	
  
before	
  admitting	
  defeat	
  on	
  the	
  problem.	
  Only	
  complete	
  as	
  far	
  as	
  you	
  are	
  
comfortable	
  going	
  and	
  give	
  a	
  reason	
  if	
  you	
  do	
  not	
  wish	
  to	
  continue.	
  This	
  
experiment	
  is	
  completely	
  anonymized	
  and	
  data	
  will	
  be	
  stored	
  and	
  used	
  as	
  such.	
  
You	
  will	
  require	
  Java	
  8	
  for	
  this	
  experiment	
  which	
  can	
  be	
  obtained	
  at	
  
http://www.oracle.com/technetwork/java/javase/downloads/jre8-­‐downloads-­‐
2133155.html	
  	
  
	
  
Do	
  you	
  understand	
  and	
  agree	
  to	
  the	
  above	
  information?	
  
Yep.	
  	
  
	
  
	
  
	
  
Before	
  running	
  ETSP	
  fill	
  out	
  these	
  questions	
  
	
  
On	
  a	
  scale	
  of	
  1	
  to	
  10	
  how	
  do	
  you	
  rate	
  your	
  java	
  ability?	
  
1_____	
  
	
  
How	
  many	
  years	
  experience	
  in	
  java	
  do	
  you	
  have?	
  
1____	
  
	
  
Have	
  you	
  ever	
  studied	
  or	
  worked	
  on	
  the	
  Travelling	
  Salesman	
  Problem	
  
Before?	
  
No	
  
	
  
What	
  operating	
  system	
  will	
  be	
  used	
  in	
  this	
  experiment?	
  
Windows	
  
	
  
Now	
  load	
  ETSP	
  
FOR	
  OFFICAL	
  USE	
  EXID	
  NUMBER[User	
  6]	
  
Experiment	
  1.	
  
	
  
Open	
  ETSP	
  and	
  open	
  the	
  project	
  file	
  titled	
  wi29.tsp.	
  
	
  
Rate	
  difficulty	
  out	
  of	
  10	
  (1	
  extremely	
  difficulty	
  –	
  10	
  extremely	
  easy)	
  
3	
  
	
  
Did	
  you	
  find	
  any	
  problems?	
  
Yes.	
  
	
  
Did	
  the	
  system	
  act	
  unexpectedly?	
  
Yes.	
  
	
  
Did	
  the	
  system	
  report	
  any	
  problems?	
  
Yes,	
  I	
  think.	
  
	
  
More	
  Information	
  	
  
Basically,	
  the	
  thing	
  didn’t	
  open.	
  Or	
  load.	
  And	
  needed	
  unzipped	
  (whatever	
  that	
  
means)	
  and	
  extracted	
  (ditto)	
  so	
  I	
  needed	
  to	
  ask	
  for	
  help	
  for	
  every	
  step.	
  Told	
  you	
  I	
  
was	
  bad	
  with	
  computers.	
  
	
  
Experiment	
  2	
  
	
  
Run	
  the	
  plugin	
  named	
  QSTSH	
  
	
  
Rate	
  difficulty	
  out	
  of	
  10	
  (1	
  extremely	
  difficulty	
  –	
  10	
  extremely	
  easy)	
  
5_____	
  
	
  
Did	
  you	
  find	
  any	
  problems?	
  
Yes.	
  
	
  
Did	
  the	
  system	
  act	
  unexpectedly?	
  
No.	
  
	
  
Did	
  the	
  system	
  report	
  any	
  problems?	
  
No.	
  
	
  
What	
  was	
  the	
  reported	
  output	
  for	
  Accuracy	
  After?	
  
81.185191356878	
  
	
  
More	
  Information	
  
Well,	
  I	
  didn’t	
  actually	
  need	
  to	
  ask	
  for	
  help	
  for	
  this	
  one,	
  but	
  I’m	
  finding	
  the	
  user	
  
manual	
  difficult	
  to	
  use	
  and	
  interpret.	
  There’s	
  no	
  contents	
  page	
  and	
  a	
  lot	
  of	
  
jargon.
FOR	
  OFFICAL	
  USE	
  EXID	
  NUMBER[User	
  6]	
  
Experiment	
  3	
  
	
  
Change	
  the	
  project	
  name	
  in	
  the	
  Project	
  Information	
  Viewer	
  Tab	
  
	
  
Rate	
  difficulty	
  out	
  of	
  10	
  (1	
  extremely	
  difficulty	
  –	
  10	
  extremely	
  easy)	
  
7_____	
  
	
  
Did	
  you	
  find	
  any	
  problems?	
  
Yes.	
  
	
  
Did	
  the	
  system	
  act	
  unexpectedly?	
  
Yes.	
  
	
  
Did	
  the	
  system	
  report	
  any	
  problems?	
  
No.	
  
	
  
More	
  Information	
  
More	
  difficulty	
  with	
  the	
  manual.	
  What	
  am	
  I	
  meant	
  to	
  change	
  the	
  project	
  name	
  
too?	
  
(I	
  do	
  like	
  the	
  fact	
  that	
  when	
  asked	
  whether	
  I	
  want	
  to	
  change	
  the	
  name,	
  it	
  gives	
  
the	
  options	
  ‘yes,	
  please’	
  and	
  ‘no,	
  thanks’.	
  That’s	
  sweet.)	
  
	
  
Experiment	
  4	
  
	
  
In	
  the	
  ETSP	
  Terminal	
  tab	
  run	
  the	
  below	
  script,	
  
	
  
START_S	
  
RUN	
  QSTSH	
  
END_S	
  
OUTPUT	
  
	
  
Rate	
  difficulty	
  out	
  of	
  10	
  (1	
  extremely	
  difficulty	
  –	
  10	
  extremely	
  easy)	
  
10_____	
  
	
  
Did	
  you	
  find	
  any	
  problems?	
  
No.	
  
	
  
Did	
  the	
  system	
  act	
  unexpectedly?	
  
No.	
  
	
  
Did	
  the	
  system	
  report	
  any	
  problems?	
  
No.	
  
	
  
Could	
  you	
  write	
  and	
  run	
  your	
  own	
  scripts?	
  
No.	
  
	
  
What	
  was	
  the	
  Percentage	
  Optimisation	
  After?	
  
81.18519135396878%	
  
	
  
FOR	
  OFFICAL	
  USE	
  EXID	
  NUMBER[User	
  6]	
  
More	
  Information	
  
Yay!	
  An	
  experiment	
  I	
  could	
  actually	
  do	
  easily!	
  I’ve	
  no	
  idea	
  what	
  the	
  stuff	
  that	
  
comes	
  up	
  in	
  the	
  other	
  box	
  actually	
  means,	
  though...	
  
	
  
Experiment	
  5	
  
	
  
Save	
  the	
  Project	
  as	
  a	
  .TSPRJ	
  file	
  and	
  close	
  ETSP.	
  
	
  
Rate	
  difficulty	
  out	
  of	
  10	
  (1	
  extremely	
  difficulty	
  –	
  10	
  extremely	
  easy)	
  
10	
  
	
  
Did	
  you	
  find	
  any	
  problems?	
  
No	
  
	
  
Did	
  the	
  system	
  act	
  unexpectedly?	
  
No	
  
	
  
Did	
  the	
  system	
  report	
  any	
  problems?	
  
No	
  
	
  
More	
  Information	
  
Hey,	
  it’s	
  actually	
  working!	
  I’m	
  on	
  a	
  roll!	
  
	
  
Other	
  questions,	
  
	
  
On	
  review	
  of	
  the	
  User	
  Manual	
  answer	
  the	
  below	
  questions,	
  
	
  
Was	
  the	
  user	
  manual	
  easy	
  to	
  follow?	
  
No.	
  
	
  
Was	
  the	
  user	
  manual	
  of	
  an	
  expected	
  technical	
  level?	
  
No.	
  
	
  
Were	
  there	
  any	
  sections	
  of	
  the	
  technical	
  manual	
  that	
  seemed	
  too	
  technical?	
  
Yes.	
  
	
  
Rate	
  the	
  user	
  manual	
  as	
  a	
  whole	
  out	
  of	
  10,	
  (10	
  Excellent	
  –	
  1	
  Poor)	
  
5_______	
  
	
  
With	
  your	
  java	
  knowledge	
  would	
  you	
  feel	
  comfortable	
  writing	
  a	
  plugin	
  
given	
  the	
  instructions	
  in	
  the	
  User	
  Manual?	
  
No.	
  
	
  
More	
  Information	
  
The	
  manual	
  needs	
  a	
  contents	
  page.	
  And	
  I	
  didn’t	
  understand	
  what	
  I	
  was	
  doing	
  
throughout	
  most	
  of	
  the	
  experiments.	
  That’s	
  probably	
  more	
  a	
  reflection	
  on	
  my	
  
own	
  lack	
  of	
  computer	
  skills	
  than	
  anything	
  wrong	
  with	
  the	
  manual	
  itself...
FOR	
  OFFICAL	
  USE	
  EXID	
  NUMEBR[User	
  7]	
  
	
  
ETSP	
  Questionnaire	
  
	
  
Preamble	
  
For	
  this	
  experiment	
  you	
  will	
  be	
  asked	
  a	
  series	
  of	
  questions	
  relating	
  to	
  ETSP/	
  the	
  
Travelling	
  Salesman	
  Problem	
  or	
  other	
  material	
  relating	
  to	
  this	
  system.	
  
Throughout	
  this	
  experiment	
  if	
  you	
  are	
  struggling	
  please	
  review	
  the	
  user	
  manual	
  
before	
  admitting	
  defeat	
  on	
  the	
  problem.	
  Only	
  complete	
  as	
  far	
  as	
  you	
  are	
  
comfortable	
  going	
  and	
  give	
  a	
  reason	
  if	
  you	
  do	
  not	
  wish	
  to	
  continue.	
  This	
  
experiment	
  is	
  completely	
  anonymized	
  and	
  data	
  will	
  be	
  stored	
  and	
  used	
  as	
  such.	
  
You	
  will	
  require	
  Java	
  8	
  for	
  this	
  experiment	
  which	
  can	
  be	
  obtained	
  at	
  
http://www.oracle.com/technetwork/java/javase/downloads/jre8-­‐downloads-­‐
2133155.html	
  	
  
	
  
Do	
  you	
  understand	
  and	
  agree	
  to	
  the	
  above	
  information?	
  
Yes	
  
	
  
	
  
	
  
Before	
  running	
  ETSP	
  fill	
  out	
  these	
  questions	
  
	
  
On	
  a	
  scale	
  of	
  1	
  to	
  10	
  how	
  do	
  you	
  rate	
  your	
  java	
  ability?	
  
____1___	
  
	
  
How	
  many	
  years	
  experience	
  in	
  java	
  do	
  you	
  have?	
  
____0___	
  
	
  
Have	
  you	
  ever	
  studied	
  or	
  worked	
  on	
  the	
  Travelling	
  Salesman	
  Problem	
  
Before?	
  
No	
  
	
  
What	
  operating	
  system	
  will	
  be	
  used	
  in	
  this	
  experiment?	
  
Windows	
  
	
  
Now	
  load	
  ETSP	
  
FOR	
  OFFICAL	
  USE	
  EXID	
  NUMEBR[User	
  7]	
  
	
  
Experiment	
  1.	
  
	
  
Open	
  ETSP	
  and	
  open	
  the	
  project	
  file	
  titled	
  wi29.tsp.	
  
	
  
Rate	
  difficulty	
  out	
  of	
  10	
  (1	
  extremely	
  difficulty	
  –	
  10	
  extremely	
  easy)	
  
___9__	
  
	
  
Did	
  you	
  find	
  any	
  problems?	
  
No	
  
	
  
Did	
  the	
  system	
  act	
  unexpectedly?	
  
No	
  
	
  
Did	
  the	
  system	
  report	
  any	
  problems?	
  
No	
  
	
  
More	
  Information	
  	
  
	
  
Experiment	
  2	
  
	
  
Run	
  the	
  plugin	
  named	
  QSTSH	
  
	
  
Rate	
  difficulty	
  out	
  of	
  10	
  (1	
  extremely	
  difficulty	
  –	
  10	
  extremely	
  easy)	
  
__10___	
  
	
  
Did	
  you	
  find	
  any	
  problems?	
  
No	
  
	
  
Did	
  the	
  system	
  act	
  unexpectedly?	
  
No	
  
	
  
Did	
  the	
  system	
  report	
  any	
  problems?	
  
No	
  
	
  
What	
  was	
  the	
  reported	
  output	
  for	
  Accuracy	
  After?	
  
81.18519135396878	
  
	
  
More	
  Information	
  
FOR	
  OFFICAL	
  USE	
  EXID	
  NUMEBR[User	
  7]	
  
	
  
Experiment	
  3	
  
	
  
Change	
  the	
  project	
  name	
  in	
  the	
  Project	
  Information	
  Viewer	
  Tab	
  
	
  
Rate	
  difficulty	
  out	
  of	
  10	
  (1	
  extremely	
  difficulty	
  –	
  10	
  extremely	
  easy)	
  
___10__	
  
	
  
Did	
  you	
  find	
  any	
  problems?	
  
No	
  
	
  
Did	
  the	
  system	
  act	
  unexpectedly?	
  
No	
  
	
  
Did	
  the	
  system	
  report	
  any	
  problems?	
  
No	
  
	
  
More	
  Information	
  
	
  
Experiment	
  4	
  
	
  
In	
  the	
  ETSP	
  Terminal	
  tab	
  run	
  the	
  below	
  script,	
  
	
  
START_S	
  
RUN	
  QSTSH	
  
END_S	
  
OUTPUT	
  
	
  
Rate	
  difficulty	
  out	
  of	
  10	
  (1	
  extremely	
  difficulty	
  –	
  10	
  extremely	
  easy)	
  
___10__	
  
	
  
Did	
  you	
  find	
  any	
  problems?	
  
No	
  
	
  
Did	
  the	
  system	
  act	
  unexpectedly?	
  
No	
  
	
  
Did	
  the	
  system	
  report	
  any	
  problems?	
  
No	
  
	
  
Could	
  you	
  write	
  and	
  run	
  your	
  own	
  scrits?	
  
No	
  
	
  
What	
  was	
  the	
  Percentage	
  Optimisation	
  After?	
  
81.18519135396878%	
  
	
  
More	
  Information	
  
FOR	
  OFFICAL	
  USE	
  EXID	
  NUMEBR[User	
  7]	
  
	
  
Experiment	
  5	
  
	
  
Save	
  the	
  Project	
  as	
  a	
  .TSPRJ	
  file	
  and	
  close	
  ETSP.	
  
	
  
Rate	
  difficulty	
  out	
  of	
  10	
  (1	
  extremely	
  difficulty	
  –	
  10	
  extremely	
  easy)	
  
__10___	
  
	
  
Did	
  you	
  find	
  any	
  problems?	
  
No	
  
	
  
Did	
  the	
  system	
  act	
  unexpectedly?	
  
No	
  
	
  
Did	
  the	
  system	
  report	
  any	
  problems?	
  
No	
  
	
  
More	
  Information	
  
	
  
Other	
  questions,	
  
	
  
On	
  review	
  of	
  the	
  User	
  Manual	
  answer	
  the	
  below	
  questions,	
  
	
  
Was	
  the	
  user	
  manual	
  easy	
  to	
  follow?	
  
Yes	
  
Was	
  the	
  user	
  manual	
  of	
  an	
  expected	
  technical	
  level?	
  
Yes	
  
	
  
Was	
  there	
  any	
  sections	
  of	
  the	
  technical	
  manual	
  that	
  seemed	
  too	
  technical?	
  
Yes	
  
	
  
Rate	
  the	
  user	
  manual	
  as	
  a	
  whole	
  out	
  of	
  10,	
  (10	
  Excellent	
  –	
  1	
  Poor)	
  
____9____	
  
	
  
With	
  your	
  java	
  knowledge	
  would	
  you	
  feel	
  comfortable	
  writing	
  a	
  plugin	
  
given	
  the	
  instructions	
  in	
  the	
  User	
  Manual?	
  
No	
  
	
  
More	
  Information	
  

Fraser_William

  • 1.
    The Development andTesting of the Euclidean Travelling Salesman Platform: Single Honours Report MSci William J. M. Fraser w.fraser.10@aberdeen.ac.uk 51010160 Friday 16th May, 2014 Abstract To help in the hunt for an optimised solution to the Travelling Salesman Problem (TSP) this project follows the development and testing of a platform called the Euclidean Travelling Salesman Platform (ETSP) designed for testing TSP heuristics. This project was motivated by previous research into an optimised TSP solution called QSTSH. A Java platform was designed, developed and tested to a version one and used to test QSTSH. From the testing it was concluded that ETSP was easy to use and robust. Testing was also done on QSTSH by comparing it to a Greedy Nearest Neighbour which found QSTSH to be better in accuracy and efficiency. 1
  • 2.
    Acknowledgements I would liketo acknowledge a couple people for their contribution to this work. First and foremost, I would like to acknowledge the support and advice of Dr Martin Kollingbaum throughout this project. Secondly, I would like to acknowledge Dr Nir Oren of the University of Aberdeen for initially sparking my interest in the Travelling Salesman Problem and algorithms in general. “Nothing is impossible. Some things are just less likely than others.” -Jonathan Winters 2
  • 3.
    Contents Contents 3 List ofFigures 8 List of Tables 9 1 Introduction 10 1.1 Overview . . . . . . . . . . . . . . . . . . . . . . . . . . . . . . . . . . . . 10 1.2 Objectives . . . . . . . . . . . . . . . . . . . . . . . . . . . . . . . . . . . 10 1.3 Motivations . . . . . . . . . . . . . . . . . . . . . . . . . . . . . . . . . . 11 1.4 Investigations & Goals . . . . . . . . . . . . . . . . . . . . . . . . . . . . 12 1.4.1 Primary . . . . . . . . . . . . . . . . . . . . . . . . . . . . . . . . 12 1.4.2 Secondary . . . . . . . . . . . . . . . . . . . . . . . . . . . . . . . 13 1.4.3 Tertiary . . . . . . . . . . . . . . . . . . . . . . . . . . . . . . . . 13 1.5 Document Structure . . . . . . . . . . . . . . . . . . . . . . . . . . . . . 13 2 Background 14 2.1 History of the Travelling Salesman Problem . . . . . . . . . . . . . . . . 14 2.2 Different Travelling Salesman Types . . . . . . . . . . . . . . . . . . . . . 15 2.2.1 Symmetric and Asymmetric . . . . . . . . . . . . . . . . . . . . . 15 2.2.2 Graph . . . . . . . . . . . . . . . . . . . . . . . . . . . . . . . . . 15 2.2.3 Metric . . . . . . . . . . . . . . . . . . . . . . . . . . . . . . . . . 16 2.2.4 Other Information . . . . . . . . . . . . . . . . . . . . . . . . . . 16 2.3 Solution Types . . . . . . . . . . . . . . . . . . . . . . . . . . . . . . . . 17 2.3.1 Heuristics . . . . . . . . . . . . . . . . . . . . . . . . . . . . . . . 17 2.3.2 Exact Algorithm . . . . . . . . . . . . . . . . . . . . . . . . . . . 17 2.4 Existing Solutions . . . . . . . . . . . . . . . . . . . . . . . . . . . . . . . 18 2.4.1 Existing Research Solutions . . . . . . . . . . . . . . . . . . . . . 18 3
  • 4.
    CONTENTS 2.4.2 Existing RealWord Solutions . . . . . . . . . . . . . . . . . . . . 18 2.5 Real World Applications . . . . . . . . . . . . . . . . . . . . . . . . . . . 19 3 The QSTSH 20 3.1 Overview . . . . . . . . . . . . . . . . . . . . . . . . . . . . . . . . . . . . 20 3.2 License . . . . . . . . . . . . . . . . . . . . . . . . . . . . . . . . . . . . . 20 3.3 Background . . . . . . . . . . . . . . . . . . . . . . . . . . . . . . . . . . 21 3.4 Implementation . . . . . . . . . . . . . . . . . . . . . . . . . . . . . . . . 21 3.5 Developed Optimisation and Accuracy . . . . . . . . . . . . . . . . . . . 23 3.6 Development To Date . . . . . . . . . . . . . . . . . . . . . . . . . . . . . 25 4 Requirements 26 4.1 Functional Requirements . . . . . . . . . . . . . . . . . . . . . . . . . . . 26 4.1.1 ETSP Must: . . . . . . . . . . . . . . . . . . . . . . . . . . . . . . 26 4.1.2 ETSP Should: . . . . . . . . . . . . . . . . . . . . . . . . . . . . . 26 4.1.3 ETSP Could: . . . . . . . . . . . . . . . . . . . . . . . . . . . . . 27 4.1.4 ETSP Wont: . . . . . . . . . . . . . . . . . . . . . . . . . . . . . . 27 4.2 Non-Functional Requirements . . . . . . . . . . . . . . . . . . . . . . . . 27 4.2.1 ETSP Must: . . . . . . . . . . . . . . . . . . . . . . . . . . . . . 27 4.2.2 ETSP Should: . . . . . . . . . . . . . . . . . . . . . . . . . . . . 28 4.2.3 ETSP Could: . . . . . . . . . . . . . . . . . . . . . . . . . . . . . 28 4.2.4 ETSP Wont: . . . . . . . . . . . . . . . . . . . . . . . . . . . . . 28 5 Methodology & Technologies 29 5.1 Methodology . . . . . . . . . . . . . . . . . . . . . . . . . . . . . . . . . 29 5.1.1 Research . . . . . . . . . . . . . . . . . . . . . . . . . . . . . . . . 29 5.1.2 Requirement Acquisition . . . . . . . . . . . . . . . . . . . . . . . 29 5.1.3 System Development . . . . . . . . . . . . . . . . . . . . . . . . . 30 5.1.4 System Testing . . . . . . . . . . . . . . . . . . . . . . . . . . . . 30 5.1.5 Documentation . . . . . . . . . . . . . . . . . . . . . . . . . . . . 30 5.2 Technology . . . . . . . . . . . . . . . . . . . . . . . . . . . . . . . . . . 31 5.2.1 Licensing . . . . . . . . . . . . . . . . . . . . . . . . . . . . . . . 31 5.2.2 Java & JavaDoc . . . . . . . . . . . . . . . . . . . . . . . . . . . . 32 5.2.3 IDE . . . . . . . . . . . . . . . . . . . . . . . . . . . . . . . . . . 32 5.2.4 Storage . . . . . . . . . . . . . . . . . . . . . . . . . . . . . . . . 33 5.2.5 Version Control . . . . . . . . . . . . . . . . . . . . . . . . . . . . 33 5.2.6 Parallels Desktop 8 . . . . . . . . . . . . . . . . . . . . . . . . . . 34 5.2.7 LATEX . . . . . . . . . . . . . . . . . . . . . . . . . . . . . . . . . 34 4
  • 5.
    CONTENTS 6 System Design& Architecture 35 6.1 System Design . . . . . . . . . . . . . . . . . . . . . . . . . . . . . . . . . 35 6.1.1 User Interface . . . . . . . . . . . . . . . . . . . . . . . . . . . . . 35 6.1.2 Plugin Loader . . . . . . . . . . . . . . . . . . . . . . . . . . . . . 39 6.1.3 ETSLib . . . . . . . . . . . . . . . . . . . . . . . . . . . . . . . . 39 6.1.4 File Loader . . . . . . . . . . . . . . . . . . . . . . . . . . . . . . 39 6.2 Architecture . . . . . . . . . . . . . . . . . . . . . . . . . . . . . . . . . . 40 6.2.1 Overview . . . . . . . . . . . . . . . . . . . . . . . . . . . . . . . 40 6.2.2 Class UML . . . . . . . . . . . . . . . . . . . . . . . . . . . . . . 41 6.2.3 Packages . . . . . . . . . . . . . . . . . . . . . . . . . . . . . . . . 43 7 Implementation 44 7.1 Overview . . . . . . . . . . . . . . . . . . . . . . . . . . . . . . . . . . . . 44 7.2 User Interface . . . . . . . . . . . . . . . . . . . . . . . . . . . . . . . . . 45 7.2.1 Heuristic tester . . . . . . . . . . . . . . . . . . . . . . . . . . . . 45 7.2.2 Project Info Viewer . . . . . . . . . . . . . . . . . . . . . . . . . . 46 7.2.3 ETSP Terminal . . . . . . . . . . . . . . . . . . . . . . . . . . . . 48 7.3 ETSPLang . . . . . . . . . . . . . . . . . . . . . . . . . . . . . . . . . . . 49 7.3.1 Syntax . . . . . . . . . . . . . . . . . . . . . . . . . . . . . . . . . 49 7.3.2 Functions and Keywords . . . . . . . . . . . . . . . . . . . . . . . 49 7.4 Plugin Loader . . . . . . . . . . . . . . . . . . . . . . . . . . . . . . . . . 50 7.5 ETSPLib . . . . . . . . . . . . . . . . . . . . . . . . . . . . . . . . . . . 51 7.6 Other Developments . . . . . . . . . . . . . . . . . . . . . . . . . . . . . 51 8 Experiment 53 8.1 Overview . . . . . . . . . . . . . . . . . . . . . . . . . . . . . . . . . . . . 53 8.2 Aim . . . . . . . . . . . . . . . . . . . . . . . . . . . . . . . . . . . . . . 53 8.3 Hypotheses . . . . . . . . . . . . . . . . . . . . . . . . . . . . . . . . . . 53 8.4 Heuristics . . . . . . . . . . . . . . . . . . . . . . . . . . . . . . . . . . . 54 8.4.1 Greedy Nearest Neighbour . . . . . . . . . . . . . . . . . . . . . . 54 8.4.2 QSTSH . . . . . . . . . . . . . . . . . . . . . . . . . . . . . . . . 54 8.5 Method . . . . . . . . . . . . . . . . . . . . . . . . . . . . . . . . . . . . 54 8.5.1 Test Environment . . . . . . . . . . . . . . . . . . . . . . . . . . . 54 8.6 Results . . . . . . . . . . . . . . . . . . . . . . . . . . . . . . . . . . . . . 55 8.6.1 Runtime . . . . . . . . . . . . . . . . . . . . . . . . . . . . . . . . 55 8.6.2 Accuracy . . . . . . . . . . . . . . . . . . . . . . . . . . . . . . . . 56 8.7 Conclusion . . . . . . . . . . . . . . . . . . . . . . . . . . . . . . . . . . . 56 5
  • 6.
    CONTENTS 9 Testing andEvaluation 58 9.1 Testing . . . . . . . . . . . . . . . . . . . . . . . . . . . . . . . . . . . . . 58 9.1.1 HCI & Usability Testing . . . . . . . . . . . . . . . . . . . . . . . 58 9.1.2 Component Testing . . . . . . . . . . . . . . . . . . . . . . . . . . 63 9.1.3 Scalability Testing . . . . . . . . . . . . . . . . . . . . . . . . . . 64 9.1.4 Efficiency Testing . . . . . . . . . . . . . . . . . . . . . . . . . . . 66 9.1.5 Requirement Testing . . . . . . . . . . . . . . . . . . . . . . . . . 66 9.2 Evaluation . . . . . . . . . . . . . . . . . . . . . . . . . . . . . . . . . . . 69 9.2.1 Functionality . . . . . . . . . . . . . . . . . . . . . . . . . . . . . 69 9.2.2 Usability . . . . . . . . . . . . . . . . . . . . . . . . . . . . . . . . 69 9.2.3 Durability . . . . . . . . . . . . . . . . . . . . . . . . . . . . . . . 70 9.3 Results & Conclusion . . . . . . . . . . . . . . . . . . . . . . . . . . . . . 70 10 Conclusions 71 10.1 Achievements . . . . . . . . . . . . . . . . . . . . . . . . . . . . . . . . . 71 10.2 Lessons Learned . . . . . . . . . . . . . . . . . . . . . . . . . . . . . . . . 71 10.3 Future Work & Known Bugs . . . . . . . . . . . . . . . . . . . . . . . . . 72 10.3.1 Future Work . . . . . . . . . . . . . . . . . . . . . . . . . . . . . . 72 10.3.2 Known Bugs . . . . . . . . . . . . . . . . . . . . . . . . . . . . . . 72 10.4 Summary . . . . . . . . . . . . . . . . . . . . . . . . . . . . . . . . . . . 73 Bibliography 74 Appendices 77 A User Manual 77 A.1 Preface . . . . . . . . . . . . . . . . . . . . . . . . . . . . . . . . . . . . . 77 A.2 Installation, Setup & Initialisation . . . . . . . . . . . . . . . . . . . . . . 77 A.2.1 Installation . . . . . . . . . . . . . . . . . . . . . . . . . . . . . . 77 A.2.2 Setup . . . . . . . . . . . . . . . . . . . . . . . . . . . . . . . . . 78 A.2.3 Getting Started . . . . . . . . . . . . . . . . . . . . . . . . . . . . 79 A.2.4 Closing the Program . . . . . . . . . . . . . . . . . . . . . . . . . 81 A.3 Handy Things to Know . . . . . . . . . . . . . . . . . . . . . . . . . . . . 81 A.4 Using the System . . . . . . . . . . . . . . . . . . . . . . . . . . . . . . . 81 A.4.1 Making a Project File . . . . . . . . . . . . . . . . . . . . . . . . 81 A.4.2 Loading a Project . . . . . . . . . . . . . . . . . . . . . . . . . . . 82 A.4.3 Testing a Plugin . . . . . . . . . . . . . . . . . . . . . . . . . . . 83 6
  • 7.
    CONTENTS A.4.4 Interpreting PluginOutput . . . . . . . . . . . . . . . . . . . . . 84 A.4.5 Modifying the Project . . . . . . . . . . . . . . . . . . . . . . . . 84 A.4.6 Saving a Project . . . . . . . . . . . . . . . . . . . . . . . . . . . 85 A.4.7 Closing a Project . . . . . . . . . . . . . . . . . . . . . . . . . . . 86 A.5 ETSPLang . . . . . . . . . . . . . . . . . . . . . . . . . . . . . . . . . . . 86 A.5.1 Writing a Script . . . . . . . . . . . . . . . . . . . . . . . . . . . . 86 A.5.2 Running a Script . . . . . . . . . . . . . . . . . . . . . . . . . . . 90 A.5.3 Interpreting Output . . . . . . . . . . . . . . . . . . . . . . . . . 90 A.6 Plugins . . . . . . . . . . . . . . . . . . . . . . . . . . . . . . . . . . . . . 91 A.6.1 Writing a Plugin . . . . . . . . . . . . . . . . . . . . . . . . . . . 91 A.6.2 Writing a Plugin Interface . . . . . . . . . . . . . . . . . . . . . . 92 A.6.3 Making a Plugin Runnable . . . . . . . . . . . . . . . . . . . . . . 93 A.6.4 Other Information on Running a Plugin . . . . . . . . . . . . . . 94 B Maintenance Manual 96 B.1 Installation . . . . . . . . . . . . . . . . . . . . . . . . . . . . . . . . . . 96 B.1.1 JAR Installation . . . . . . . . . . . . . . . . . . . . . . . . . . . 96 B.1.2 Project Opening in Eclipse . . . . . . . . . . . . . . . . . . . . . . 96 B.1.3 Installing a Plugin . . . . . . . . . . . . . . . . . . . . . . . . . . 97 B.2 Class Outline . . . . . . . . . . . . . . . . . . . . . . . . . . . . . . . . . 97 B.2.1 gui . . . . . . . . . . . . . . . . . . . . . . . . . . . . . . . . . . . 97 B.2.2 etspLang . . . . . . . . . . . . . . . . . . . . . . . . . . . . . . . . 98 B.2.3 packageInterface . . . . . . . . . . . . . . . . . . . . . . . . . . . 98 B.2.4 storage . . . . . . . . . . . . . . . . . . . . . . . . . . . . . . . . . 99 B.3 Class UML . . . . . . . . . . . . . . . . . . . . . . . . . . . . . . . . . . 99 B.4 Future Improvement . . . . . . . . . . . . . . . . . . . . . . . . . . . . . 101 B.4.1 User Interface . . . . . . . . . . . . . . . . . . . . . . . . . . . . . 101 B.4.2 Plugin Improvements . . . . . . . . . . . . . . . . . . . . . . . . . 102 B.4.3 ETSPLang . . . . . . . . . . . . . . . . . . . . . . . . . . . . . . . 102 B.5 Directory Content . . . . . . . . . . . . . . . . . . . . . . . . . . . . . . . 103 C File Formats 106 C.1 .TSP . . . . . . . . . . . . . . . . . . . . . . . . . . . . . . . . . . . . . . 106 C.1.1 File Layout . . . . . . . . . . . . . . . . . . . . . . . . . . . . . . 106 C.1.2 Example File . . . . . . . . . . . . . . . . . . . . . . . . . . . . . 107 C.2 .TXT . . . . . . . . . . . . . . . . . . . . . . . . . . . . . . . . . . . . . . 108 C.2.1 Example File . . . . . . . . . . . . . . . . . . . . . . . . . . . . . 108 7
  • 8.
    C.3 .TSPRJ .. . . . . . . . . . . . . . . . . . . . . . . . . . . . . . . . . . . 108 C.3.1 File Layout . . . . . . . . . . . . . . . . . . . . . . . . . . . . . . 109 C.3.2 Example File . . . . . . . . . . . . . . . . . . . . . . . . . . . . . 110 D User Testing Template and Results 112 D.1 User Testing Template . . . . . . . . . . . . . . . . . . . . . . . . . . . . 112 D.2 User Output . . . . . . . . . . . . . . . . . . . . . . . . . . . . . . . . . . 117 List of Figures 2.1 Example of a weighted graph (Wikipedia) . . . . . . . . . . . . . . . . . . . 16 3.1 QSTSH’s main function . . . . . . . . . . . . . . . . . . . . . . . . . . . . . 22 3.2 QSTSH’s Constructor . . . . . . . . . . . . . . . . . . . . . . . . . . . . . . 23 3.3 Plots of depths at which QSTSH exceeds GNN logarithmically scaled and normally scaled respectively. Showing a line of best fit. . . . . . . . . . . . . 25 5.1 Gantt Chart Plan of Documentation. . . . . . . . . . . . . . . . . . . . . . . 31 6.1 Main Screen Concept . . . . . . . . . . . . . . . . . . . . . . . . . . . . . . . 35 6.2 Heuristic Tester Tab Concept . . . . . . . . . . . . . . . . . . . . . . . . . . 36 6.3 Project Tab Concept . . . . . . . . . . . . . . . . . . . . . . . . . . . . . . . 37 6.4 ETSPLang Tab Concept . . . . . . . . . . . . . . . . . . . . . . . . . . . . . 38 6.5 Sample Script . . . . . . . . . . . . . . . . . . . . . . . . . . . . . . . . . . . 39 6.6 System Architecture Diagram. . . . . . . . . . . . . . . . . . . . . . . . . . . 40 6.7 Class UML . . . . . . . . . . . . . . . . . . . . . . . . . . . . . . . . . . . . 42 6.8 System Packages . . . . . . . . . . . . . . . . . . . . . . . . . . . . . . . . . 43 7.1 ETSP overview . . . . . . . . . . . . . . . . . . . . . . . . . . . . . . . . . . 44 7.2 ETSP: Heuristic Testing Tab . . . . . . . . . . . . . . . . . . . . . . . . . . 45 7.3 ETSP: Heuristic Testing Tab in Action . . . . . . . . . . . . . . . . . . . . . 46 7.4 ETSP: Project Info Viewer . . . . . . . . . . . . . . . . . . . . . . . . . . . . 47 7.5 ETSP: Project Info Viewer Submit Request . . . . . . . . . . . . . . . . . . 47 8
  • 9.
    7.6 ETSP: ETSPLangTerminal . . . . . . . . . . . . . . . . . . . . . . . . . . . 48 7.7 ETSP: Help and About boxes . . . . . . . . . . . . . . . . . . . . . . . . . . 51 8.1 Runtime in ms plotted by number of points . . . . . . . . . . . . . . . . . . 55 8.2 Accuracy in % plotted by number of points . . . . . . . . . . . . . . . . . . . 56 List of Tables 6.1 Preliminary Vocabulary Design . . . . . . . . . . . . . . . . . . . . . . . . . 38 7.1 Table of ETSPLang keywords Part 1 . . . . . . . . . . . . . . . . . . . . . . 49 7.2 Table of ETSPLang keywords Part 2 . . . . . . . . . . . . . . . . . . . . . . 50 9
  • 10.
    Chapter 1Introduction 1.1 Overview The TravellingSalesman Problem, also referred to as TSP, in its simplest form is the problem to find the shortest route for a network of locations, where each location is only visited once. The Travelling Salesman Problem has been studied in great detail and a large set of solutions have been proposed. This project aims to create a testing platform, the so-called Euclidean Travelling Salesman Platform or ETSP, for the investigation of the two-dimensional euclidean TSP solutions. This platform will be used to investigate a new algorithm for solving a TSP, the QSTSH, and to compare its performance to another TSP heuristic. An important motivation for the development of the ETSP platform was a previous personal research project on an optimised solution to the Travelling Salesman Problem called the Quick Sort Travelling Salesman Heuristic or QSTSH for short. It was the desire to compare this heuristic with other heuristics that sparked the development for this project. 1.2 Objectives The final outcome of the project is to produce a working version of the Euclidean Travelling Salesman Platform for testing travelling salesman heuristics. In particular, it will be used to demonstrate the performance of QSTSH compared to another existing solution, such as the Greedy Nearest Neighbour (GNN). When fully operational the Euclidean Travelling Salesman Platform (ETSP) will offer benefits in many different ways: 10
  • 11.
    1.3. MOTIVATIONS – Aworking version of ETSP with the primary components and a usable GUI – A plugin loader should run without the need for user input and in a user friendly manner with a standardised format – The test data should be loadable in many formats to suit the users needs – Test data should be manually editable in the system to add to or update – The user interface should be split into separate sections for the different functionalities – The output for the user in each should be usable and understandable in a format that is user-oriented – Of these sections there should three main focuses: Heuristic Testing, Project Infor- mation Interface and a Scripting Terminal. – The interface components, such as buttons, should be deactivated and activated as and when the user needs them Since this is a whole new platform design studying current heuristics and incorporating the information learned will be carried out throughout the whole project and focused on greatly during the system design and requirement gathering. After the development of the system, to illustrate the working functionality, two heuristics will be compared: QSTSH and the Greedy Nearest Neighbour Heuristic (GNN). (See Chapter 8). 1.3 Motivations A big motivation for ETSP was a previous personal research project on an optimised solution to the travelling salesman problem called the Quick Sort Travelling Salesman Heuristic or QSTSH for short. It was the desire to pitch this heuristic against others that sparked the development for this project. A further motivation for the development of ETSP is to help forward the research into optimised and accurate heuristics for the Travelling Salesman Problem by allowing for testing several solutions against each other and testing combinations of solutions. The 11
  • 12.
    1.4. INVESTIGATIONS &GOALS information gathered from such a system in the developmental process of heuristics as well as the testing process could prove indispensable. ETSP will also allow for the removal of the possible bias created from choosing separate systems to run individual heuristics during experiments. it would cancel the possible bias since it could be classed as a constant. Along with the research possibilities, ETSP could be used as an education tool in the teaching of the Travelling Salesman Problem or less specifically the importance of optimisation and accuracy. Another motivation is the lack of such a platform readily existing, that is not to say such a platform does not exist but more that during the research for this project such a platform could not be found (see Chapter 2). 1.4 Investigations & Goals Given the motivations, several investigative questions were raised: Is QSTSH better than a comparative traditional TSP heuristic? Would a platform prove beneficial to TSP heuristic testing? Is ETSP convenient to use and run experiments on? Based on these questions it was concluded that there was a need for a platform that was easy to use and produced usable output. This led to the following goals. The goals have been broken down into three subgroups in an ordinal fashion from Primary to Tertiary where the Primary goals take precedence over Secondary and Secondary over Tertiary. This means that if achieving a Primary goal stops a Secondary goal this will be classed as an acceptable compromise. 1.4.1 Primary – Create an easy to use system – Make a simple means of loading in personal solutions to the TSP 12
  • 13.
    1.5. DOCUMENT STRUCTURE –Demonstrate the system meets all set requirements – Make the system easily usable in both education and research 1.4.2 Secondary – Make the system with an intuitive GUI – Build the system to cope with current and future versions of Java – Build the system to make use of system resources to help with processing speed – Test QSTSH against a Greedy Nearest Neighbour Heuristic 1.4.3 Tertiary – Make a platform, which can cope with all current major operating systems – Design a platform so that it can handle multiple input types in both test solutions and route data 1.5 Document Structure This document follows a standard structure in a semi-chronological manner starting with the motivations for the project, then the history behind the project idea before moving through to requirement building and system design. After the design documenting there is the development outline before system testing. The testing is split up into two chapters; the first being an experiment testing two plugins and the second consisting of more requirement related testing. The document closes with a conclusion chapter before moving on to the appendices where the User and Maintenance Manuals as well as further miscellaneous sections. 13
  • 14.
    Chapter 2Background 2.1 History ofthe Travelling Salesman Problem The Travelling Salesman Problem is one of the most famous problems in computer science, although it is not solely researched by computer scientists. In computer science the TSP is widely studied for optimisation [16]. The fame of this problem could be down to its simple definition but complex solutions as postulated by Merz and Freisleben [19]. It is widely claimed that there is no known origin of the travelling salesman problem and all things considered there probably is no provable origin. A quick thought experiment can show that finding the shortest route is inherent in all of us and indeed in nature. Imagine that you are on your way to somewhere important, ahead of you are three known paths A, B and C. You know B is the guaranteed quickest route and therefore, removing the desire to sight see and dawdle around, you would pick B. Now let’s extrapolate this further into basic nature. Picture three animals A, B and C all fighting for survival and having to choose a route to gather food for the winter. Now imagine that A chooses the most optimal route allowing him to collect more than enough food for the winter whereas B chooses a route suited to collect enough to survive the winter, but only just, and C does not collect enough to survive the winter. In this chain of events C’s route is not passed on whereas A’s route is definitely passed on and B’s is passed on if enough food is collected to survive. This shows how the need to find optimal solutions to such a situation as the Travelling Salesman Problem is built into nature. Although no known origin of the problem exists, it would appear to have been first mathematically formalised by Irish mathematician Sir William Rowan Hamilton and British mathematician Thomas Penyngton Kirkman in the 1800s [4]. 14
  • 15.
    2.2. DIFFERENT TRAVELLINGSALESMAN TYPES The TSP is also famous for being a known NP-Complete problem [22], that is to say it is ”A problem which is both NP (verifiable in nondeterministic polynomial time) and NP-hard (any NP-problem can be translated into this problem).” [18] This means that it takes a very long time to calculate and verify shortest routes See Section 2.3.2. 2.2 Different Travelling Salesman Types 2.2.1 Symmetric and Asymmetric The sheer extent of the research and scale of the Travelling Salesman Problem means that it is often found that the TSP is split up into different forms. The most common split made is between symmetric and asymmetric TSPs. The symmetric TSP is the most common form when the weighting is equal in both directions, that is to say the distance between town A and B is the same if travelled in both directions d(A, B) = d(B, A). Whereas in the asymmetric problem the weighting is unequal in both directions, that is to say the time taken to travel between town A and B is different travelled in either direction d(A, B) = d(B, A). As the symmetric problem is in some ways more representative of the real world much of the research has been concentrated on this [6]. 2.2.2 Graph Weighted graphs can be used to represent TSPs and are especially useful when not all points are connected. For example, in the real world where travel between two cities directly may not be possible due to road layouts. Since graphs can be directed or undirected, they prove useful in adding constraints on the direction of travel between vertices. A basic example of a weighted graph can be seen in Figure 2.1. In this graph the vertices A, B, C and D are connected by weighted edges. A weight expresses, for example, the distance between two vertices (locations in the TSP) or the cost, carbon footprint etc. The weighted edges can be used to calculate a weighting of an overall route to visit all four vertices. 15
  • 16.
    2.2. DIFFERENT TRAVELLINGSALESMAN TYPES Figure 2.1: Example of a weighted graph (Wikipedia) 2.2.3 Metric The metric TSP or ∆-TSP (delta-TSP) states that the weightings between points satisfy the triangle inequality, which states that dA,B ≤ dA,C + dC,B. In short, the metric TSP states that a straight line is always shorter than a detour and although this sounds obvious under certain conditions and in certain forms of geometry this may not always be the case. This rule is strict when dealing with Euclidean Space [15]. An example of the metric TSP is the Euclidean TSP using euclidean distances, also known as ordinary distances, such as the distance measured using a measuring tape. 2.2.4 Other Information When talking about the Travelling Salesman Problem it is easy to assume it is exclusively and solely linked to three dimensional physical space when this is not actually the case. It is obvious that the most common forms of the TSP are Three Dimensional, Symmetric and Euclidean because this maps out many real life scenarios such as the namesake travelling salesman, but it can also use more or fewer dimensions. 16
  • 17.
    2.3. SOLUTION TYPES 2.3Solution Types 2.3.1 Heuristics Heuristics in a computer science sense is the way of producing a solution to a problem that balances efficiency off of accuracy. Since the Travelling Salesman Problem is a NP-Complete problem, the best that can be hoped for is an accurate heuristic. There are several ways to categorise heuristics, for example deterministic and nondeterministic. A deterministic heuristic is one that always produces the same output given the same input and a nondeterministic heuristic is one that, through the use of random elements and other such entities, may not always produce the same output given the same input. There are situations where introducing a random element can create either a more optimised solution or, on average, a more accurate solution. When deciding on the type of heuristic it is important to balance the requirements by asking such questions as: ‘what is more important, efficiency or accuracy?’ and ‘should the heuristic always produce the same output?’ 2.3.2 Exact Algorithm The exact algorithm is the fundamental solution to the TSP, so although it is not a viable option on even the smallest list of points, it is best to outline it to better understand the nature of the problem. The TSP is described as Superpolynomial, so to simplify the calculations for the sake of demonstration we assume that the TSP runs in true factorial time and we assume that each calculation takes just one nanosecond. This would mean that for a list of 10 elements the algorithm would take just 3.63ms. Now, with the addition of 10 elements making a list of 20, the algorithm would take 77.1 years that is just above 670 billion(1 × 109 ) times longer than for a list of 10 elements. Finally, add 10 again to give a list of 30 and it would take about 8.4 quadrillion(1 × 1015 ) years to compute [25]. As the maths shows this solution is outright not viable. In pseudocode this solution could be described as: function ExactTSP(P) d=∞ for Pi each permeation of point set P do if dist(Pi≤ d) then 17
  • 18.
    2.4. EXISTING SOLUTIONS d= dist(Pi) and Pmin = Pi end for return Pmin Skiena [25] It can be seen from the pseudocode why the exact algorithm takes so long but also how simple it is. The size of the set of P can be calculated as the number of permutation of a list of points N (SetSize = N!). 2.4 Existing Solutions During the research for the development of the Euclidean Travelling Salesman Platform (ETSP) no previous solutions were found that encapsulates the requirements and the design decision. It is for this reason that instead of listing existing solutions for ETSP, solutions for the TSP in general are listed. Some of these solutions are only used for research and some are used in the real world for everyday tasks. 2.4.1 Existing Research Solutions In recent years with the improvement of multi core systems and the ability to build multi agent or distributed solutions to problems, a lot of research has been done on the so called Ant System[7–9, 11, 13]. Ant colony optimisation feeds perfectly into research about genetic algorithms and AI, allowing for some ant colony solutions that use AI ants. [12] Along with distributed solutions and genetic or learning systems, there are larger systems such as Concorde[3] and the Lin-Kernighan Heuristic also known as LKH [17]. The reason for LKH’s fame is the number of standard library forms of TSP[24] it has completed to date, with its optimisation and scale of the system. LKH has been shown to find the optimal route for the 7397-city problem[14]. 2.4.2 Existing Real Word Solutions Interestingly, TSP solutions in many forms exist ubiquitously around in every day life and quite often as some kind of route planner. Although the exact algorithms behind 18
  • 19.
    2.5. REAL WORLDAPPLICATIONS solutions such as the AA Route Planner[2] RAC Route Planner[23] and the TomTom Route Planner[26] are not publicly released, given their function, it is easy to see that they are most likely some form of TSP solution. Other solutions that may exist could include parcel delivery systems and even air travel planning systems. 2.5 Real World Applications ETSP is designed to not just be research restrictive but also to fit a wide variety of real world applications. ETSP’s primary application would be for the testing of heuristics, but that could be in any sense from education to research. From the point of view of research, ETSP could be used to verify the efficiency and accuracy of TSP solutions whereas from the point of view of education, ETSP could be used to help teach the importance of the efficiency-accuracy trade off in the development of heuristics or more specifically could be used in the education of the Travelling Salesman Problem. 19
  • 20.
    Chapter 3The QSTSH 3.1 Overview QSTSHwas named after its full title, the Quick Sort Travelling Salesman Heuristic and was more than an afternoon’s work, in fact it has been three years in development. The origin of the Quick Sort Travelling Salesman Heuristic was a single burst of inspiration whilst attending a lecture on Algorithmic Problem Solving in 2011. The lecture discussed optimised solutions and broadly touched on Quick Sort as a proof of good optimisation and on the Travelling Salesman Problem as an example of when optimisation was not always possible. From this lecture the seeds of QSTSH were planted. 3.2 License The reason for a license section is to iterate that QSTSH was not developed for this project or for any other project and as such remains solely owned by William John MacLeod Fraser. The use of QSTSH in this paper is purely as a demonstration of ETSP and as such this chapter is just a formalisation of it. QSTSH is not licensed in any way to be used for research without the express written permission of the author. 20
  • 21.
    3.3. BACKGROUND 3.3 Background Thebackground of QSTSH is the Quick Sort algorithm. QSTSH is handed a list of points which are assigned an xy value corresponding to the closest point on the x = y line. This list is then copied twice to give three lists of the same points which are then sorted in three separate ways by their x, y and xy points. After the three sorts have been completed, the sorted lists are then passed to the main algorithm behind the heuristic where the route is calculated. From a given starting point, the algorithm searches up and down the three lists to a chosen depth in order to find the nearest neighbouring point to the starting point witch is then removed from the three lists and added to a solution list. The removed point is then set as the starting point and the process is repeated until the three sorted lists are empty. The depth is represented as a decimal percentage of each list. These sublists would be checked for the nearest neighbour where 0 only checks the points above and below the current point and 1 checks all points within the lists. The list output from this heuristic is a good attempt at the shortest route from the start point visiting all points right round back to the start point. Being deterministic QSTSH will always give the same output given the same set of inputs thus making it easy to test for accuracy. 3.4 Implementation QSTSH was initially developed in Java and can be easily split up into two parts: Data Preprocessing and Route Calculation. During the Data Preprocessing all points are read in and stored in three lists where each list is then sorted on a different perspective. function QSTSHPreProcessing(SetOfPoints) XList QuickSortOnX(SetOfPoints); YList QucikSortOnY(SetOfPoints); XYList QuickSortOnXY(SetOfPoints); After the preprocessing the main body of QSTSH is run on the three lists 21
  • 22.
    3.4. IMPLEMENTATION function QSTSH(Doubledepth, XList, YList, XYList) SolutionList[0] ← XList[0] remove XList[0], YList[XList[0]], XYList[XList[0]] for XList.size-1 do cPX = nextPoint(XList); cPY = nextPoint(YList); cPXY = nextPoint(XYList); pos = 0; for pos ≤ depth × XList.size do if dist(SolutionList[pop],cPX)≥dist(SolutionList[pop],XList[pos]) then cPX = XList[pos] if dist(SolutionList[pop],cPY)≥dist(SolutionList[pop],YList[pos]) then cPY = YList[pos] if dist(SolutionList[pop],cPXY)≥dist(SolutionList[pop],XYList[pos]) then cPXY = XYList[pos] end for if dist((SolutionList[pop],cPX)≥dsit((SolutionList[pop],cPY)) then cPX = cPY; if dist((SolutionList[pop],cPX)≥dsit((SolutionList[pop],cPXY)) then cPX = cPXY; SolutionList ← cPX remove XList[cPX], YList[cPX], XYList[cPX] end for SolutionList ← XList[0] Figure 3.1: QSTSH’s main function The pseudocode of Figure 3.1 shows the inside of QSTSH in its most basic form. Although the above code looks complex, it can be easily explained in plain English. Initially the three lists go in and the first point in the sorted XList is added to the solution, then that point is removed from all three sorted lists to prevent it being reselected. Then for each point in the lists, barring the last, a process of testing the distance between the preceding point and both the selected point and the previous best is carried out. The point giving the shortest of the two distances is then stored. This is only run through points up and down from the position of the preceding point to a given depth. Depth in this instance is a decimal percentage of the size of the list to check; a depth of 0.5 22
  • 23.
    3.5. DEVELOPED OPTIMISATIONAND ACCURACY would only check half the list, a quarter up and a quarter down. The point chosen as the best distance is added to the solution and removed from all input lists then the selection procedure is run again until only one element is left where the last element is just added to the solution. 3.5 Developed Optimisation and Accuracy After development of the original heuristic, several experiments were run to find any possible optimisation or accuracy improvements. Out of these experiments several optimisations and one major accuracy improvement were found . As QSTSH was initially developed in Java some of the optimisation enhancements were purely code based such as allocating all variables at the top of the class and instantiating all variables only once within the constructor, as shown in Figure 3.2. public class QSTSH { public Vector<Point> listOfPoints, listOfSortedX, listOfSortedY, listOfSortedXY, cloneList, solution; public int DEPTH = 0; public Point beg, last; public QSTSH(double DTEMP, String index, Vector<Point> all, Vector<Point> x, Vector<Point> y, Vector<Point> xy) { setUpLists(); listOfPoints.addAll(all); listOfSortedX.addAll(x); listOfSortedXY.addAll(xy); listOfSortedY.addAll(y); DEPTH = DTEMP; beg = findBeg(index); ... Figure 3.2: QSTSH’s Constructor 23
  • 24.
    3.5. DEVELOPED OPTIMISATIONAND ACCURACY This improvement removed all unnecessary reinstantiation of variables and replaced them with simple reallocation. Another interesting discovery during the testing was the processing time differences between functions on Java Vectors, ArrayLists, Sets and HashMaps. The outcome of tests showed that by far the most efficient were Vectors compared to ArrayLists and it is worth noting that Sets and HashMaps were used for their unordered nature to prove that QSTSH required the Quick Sorts. All uses of ordered lists within the Java implementation of QSTSH were changed to java.util.Vector. After the structural Java changes tests were done to find ways in which QSTSH could be split up and run in multiple threads or processes. This proved difficult for the main body of QSTSH but the sorts were split between different threads offering a further level of optimisation. On top of this each sort was made into an in-line recursive form of the quick sort algorithm, adding another level of efficiency and reducing memory consumption further. The final major improvement was to accuracy, although it also proved beneficial for efficacy, and it came directly from the experiments in the form of a static variable. The depth variable allows users to set the checks to run through 100% of the list or just the direct neighbours in the lists. As a general rule for accuracy the equation depth = (1.6563 × (NumberofPoints)−0.388 ) − 0.0096 was found to give a rough best depth. The tests that lead to the discovery of this equation were carried out by plotting at what depths QSTSH was better than the Greedy Nearest Neighbour (GNN) then finding the line of best fit (the graphs created can be seen in Figure 3.3). When plotted, it became evident that there must be some form of correlation between depth and accuracy of QSTSH. So much so a simple equation must be reachable. Although the depth produced by this equation does not always provide the most accurate output from QSTSH for a dataset, it does on average give the best output. However further experiments need to be done to determine a better equation. 24
  • 25.
    3.6. DEVELOPMENT TODATE Figure 3.3: Plots of depths at which QSTSH exceeds GNN logarithmically scaled and normally scaled respectively. Showing a line of best fit. 3.6 Development To Date To date, this is the first formalisation of QSTSH but there is still a list of experiments and improvements to be done in the future. The next major planned development for QSTSH is to research the depth value and find an equation that better represents the optimal depth value. 25
  • 26.
    Chapter 4Requirements This section dealswith the requirements in a MoSCoW fashion [5]: Must, Should, Could, Wont have to each of functional and non-functional requirements. 4.1 Functional Requirements The functional requirements for ETSP are as follows: 4.1.1 ETSP Must: 1. Load in files of the format (.txt, .tsp, .tsproj) 2. Look for and load in plugins with format (*impl.class) 3. Allow the user to save the projects in multiple formats (.txt, .tsproj) 4. Record the runtime of loaded plugins 5. Record the accuracy of a plugins output 6. Display information on plugin runs accurately and usefully 4.1.2 ETSP Should: 1. Allow the user to program scripts 26
  • 27.
    4.2. NON-FUNCTIONAL REQUIREMENTS 2.Load in files from other formats such as (.csv) 3. Look for and load in plugins with a class file containing required methods 4.1.3 ETSP Could: 1. Allow the user to program complex scripts for TSP solutions. Such functions that should be available include: 1.1 Basic list manipulation 1.2 Variable comparison (Such as Point b = Point a) 1.3 Operations (Such as *, %, -, +, ) on Point data (Such as X, Y values) 2. Load in all plugins in formats of (.JAR and .class) with required methods 3. Command line functionality 4.1.4 ETSP Wont: 1. Calculate the big O value or the big Ω value for given plugins 4.2 Non-Functional Requirements The non-functional requirements for ETSP are as follows 4.2.1 ETSP Must: 1. Load and be usable within 5s 2. Switch between tabs without any lag time 3. Save without any lag 4. Load files with up to 5000 Points within 5s 27
  • 28.
    4.2. NON-FUNCTIONAL REQUIREMENTS 4.2.2ETSP Should: 1. Work on the most current stable and soon to be stable versions of Java (Java 7 & 8) 2. Have a working/ accurate progress bar for script running 3. Not Crash when no plugins or no working plugins are given 4.2.3 ETSP Could: 1. Prevent itself from crashing while running outside plugins 4.2.4 ETSP Wont: 1. Be runnable on older forms of Java (Pre Java 8) 28
  • 29.
    Chapter 5Methodology & Technologies 5.1Methodology This project was dealt with in an academic manner as more of a research project than a development task. For this, four primary steps were taken; research into the field and previous systems, requirement acquisition, system development and system testing where all along documentation was being carried out. 5.1.1 Research Primarily the research focused upon the history of pre-existing solutions, different forms and real life influences in relation to the Travelling Salesman Problem. This was carried out using methods such as searching through papers on Google Scholar and checking for resources in the library. Google Scholar provided the bulk of research material linking to online publishing companies. 5.1.2 Requirement Acquisition During the first stages of requirement acquisition design elements were chosen to answer the question: “How can I fairly and accurately test a Travelling Salesman Solution in a static environment to negate the change in environment from an experiment?” This managed to raise a large number of requirements that suited the basic functions of the system. For some of the more advanced functions, such as the functions behind ETSPLang, 29
  • 30.
    5.1. METHODOLOGY a deepergeneral question was asked: “Is there a group of functions that could prove useful to have when developing and testing a Travelling Salesman Solution?” Finally the non-functional requirements were selected based on general knowledge about computer systems and expected run environments such as a general rule of “Don’t keep the user waiting”. 5.1.3 System Development System Development was carried out in an Agile manner where it was completed in a set of runs. The chosen requirements for completion within a run were decided based on what could be completed in a week long period. After each run the code was reviewed and the next iteration of code was decided. On completion of version 1 of ETSP further rounds of re-factoring were planned to allow for robustness of code. During development version numbering was carried out in a A.B.C pattern; where A represented the completion of a set of requirements, B was the completion of one requirement and C was the completion of a part of a requirement or a minor update. For this project the target of A was 1 with the hope to suggest groups of requirements that could be used in a future iteration. 5.1.4 System Testing It was planned that the system would be tested in three ways: functional testing, non- functional testing and HCI testing. Both functional testing and non-functional were carried out in a yes/no true/false manner as these can be objectively observed whereas HCI or Human Computer Interaction testing was carried out using volunteers and the success or failure depended on their input. An added step of testing functionality was taken by running an experiment to compare two plugins. 5.1.5 Documentation Documentation was carried out alongside the development of ETSP and organised by the use of a Gantt Chart, see Figure 5.1. In the place of breaking documentation down into “runs” it was broken down into subsections and allotted an estimated length of time based on the importance of such sections. Instead of learning a new system for creating Gantt 30
  • 31.
    5.2. TECHNOLOGY Charts itwas decided to use the graphing function of Excel as it adequately fills the role and is easy to add in completed time in a time sheet style. Figure 5.1: Gantt Chart Plan of Documentation. 5.2 Technology Throughout the early stages of the project decisions on technologies were taken as and when they became relevant to the progress of the project, keeping in mind the requirements and the estimated user group of the project material. Other useful factors for decision making included time restraints and prior used technologies. 5.2.1 Licensing As with any use of technology all licences had to be observed to the fullest. It is understood that the development would be done in Java with several libraries such as Swing [20] which are contained under the Java Licence. Java applications can be released under the GNU General Public Licence marking it as free or under the Oracle Binary Code License (BCL) free of charge [21]. Oracle Java Licences can be obtained from the Oracle website for Java use on some embedded computer environments. 31
  • 32.
    5.2. TECHNOLOGY 5.2.2 Java& JavaDoc The decision to use Java was heavily weighted by time restraints. It is known that Java is not the most optimised programming language. When dealing with heuristics designed to be computationally heavy it would probably be ideal to have the system run in a Function language such as C over an Object Oriented language but this would have required learning another language. In the end the decision was made to use Java based on prior skills acquired in this language. As with most projects it was desired to make ETSP “Future Proof” and as such it was developed on Java 8 (Project Kenai) then periodically compiled and run on Java 7, thus assuring it was suited to the stable release Java 7 and for the future release Java 8. During development of ETSP on the 18th March 2014 Sun Oracle Released Java 8 as the current stable version. ETSP was also documented to follow coding standards using the JavaDoc tools to allow for easy understanding during future developments. 5.2.3 IDE Before making a discussion on an IDE for the project several IDEs were reviewed and analysed for their usefulness in such a systems development. NetBeans, Eclipse and SublimeText were all tested for suitability. Although arguably SublimeText is a text editor and not an IDE it was considered for it’s cross platform, lightweight model. In the end Eclipse1 was chosen on its merits as an IDE that can manage projects and run applications without the need of packaging. It also has a very user friendly GUI which had been used and learned for other projects. Alongside Eclipse, SublimeText was used to carry out the writing of LATEX files. This decision was made based on SublimeTexts Build Systems function, which allowed for the creation of a simple script that built the PDF out of the respective TEX and BIB files. 1 Both Luna and Kepler (version 5(Beta) and 4 respectively). 32
  • 33.
    5.2. TECHNOLOGY 5.2.4 Storage Dueto the light use of memory in ETSP it was quickly decided to use plain text files as the input. This decision was made on the basis of an already established file type .tsp, see Appendix C.1. Although the TSP file type was very accommodating with what it allowed, it could not account for some of the session features used in ETSP. It was also deemed overly complex for initial loading of material because of these point two other file formats were chosen .txt and .tsprj. TXT was chosen to allow for quick and accessible loading of data. TXT is widespread and in its use for ETSP is perfect for a very simplistic loading file, see Appendix C.2 for details about the format use. Alongside TSP and TXT a more comprehensive file type and layout was created. TSPRJ was created as a file type that would allow for the storing of certain session information. Given the added complexity of TSPRJ it was primarily developed to be handled solely by ETSP and not really touched by the user, see Appendix C.3 for details about TSPRJ such as layout and use. 5.2.5 Version Control Throughout the project version control was taken very seriously and was managed in three parts. Each folder and structure was stored in DropBox, then the project files were backed up to GitHub whenever a feature or class was completed with incremental archiving and storing of all files as zip files. This three way control allowed for a much more dynamic version management system. The use of DropBox negated the need to keep checking if files needed pulled as this was managed by DropBox. The use of GitHub allowed for a constant and well managed version control system that could be accessed in an emergency where as if simple file checks had to be done or a simple roll back the use of zip archives negated the need to use messy commands in Git. This well rounded version control also allowed for additional benefits such as GitHub’s online portal for viewing the project and DropBox’s portability for opening and editing single files on the go. 33
  • 34.
    5.2. TECHNOLOGY 5.2.6 ParallelsDesktop 8 Parallels Desktop 8 [1] is a virtual machine tool used for running virtual operating systems on a Mac either in cohesion mode where the Mac and chosen operating system run side by side or in boxed mode where a virtual box is started up. This software is a licensed software costing £64.99 for a license and was used for the testing of the project on several major operating systems. 5.2.7 LATEX For the documentation of this project it was decided that LATEX would be used with a MScthesis class. LATEX allows for better typesetting, figure placement and referencing styles compared to other documenting tools. 34
  • 35.
    Chapter 6System Design &Architecture 6.1 System Design 6.1.1 User Interface ETSP was designed to have two primary forms of user interface, Terminal input and GUI. As GUIs are more sought after for their user experience and usability, designing the GUI was focused on most. Some focus was placed on good Human Computer Interaction (HCI) and especially with the design of the GUI. To help with HCI ETSP was designed to only allow users to run components that were available and disable any that were not necessary. This does not only insure a better user experience but also insures a robust system. Figure 6.1: Main Screen Concept The main user interface was broken up into four components in the form of three tabs 35
  • 36.
    6.1. SYSTEM DESIGN andthe overall window. All tabs had to be housed together in a usable window with a very simple, standard design. In Figure 6.1 the main window layout can be seen with the three tabs shown on the top left of the window under the menu bar. For the menu bar several decisions were made based on other programs such as having a File menu and a Help menu to give a more conventional feel to the overall program. Heuristic Tester The main functionality of ETSP is a simple tester for TSP heuristics which would give out statistics. These statistics will include runtime, the route cost (length) after the heuristic has been run and, if a known optimal route has been set, it will give a percentage of how optimal the current route is. For this part of ETSP a simple, uncluttered design was drawn up as seen in Figure 6.2 where on the left side there is the information about the working data as it stands and on the right there is the output of a run heuristic with a run button separating the two. A heuristic/plugin can be chosen from the plugins menu as seen at the top left of the main screen concept in Figure 6.1. Figure 6.2: Heuristic Tester Tab Concept This design was considered best for it’s simple click and run functionality. Coupled with this design would be the loading and saving options within the File menu as found in most common programs. 36
  • 37.
    6.1. SYSTEM DESIGN ProjectViewer Due to the way data is used in ETSP it is important to be able to alter the project information after it has been loaded into the system. For this a specific tab was designed to allow for the displaying of all project data and the editing of specific project information. Figure 6.3: Project Tab Concept To help with usability the Project View tab, as seen in Figure 6.3, was split into two parts by type of field where the top of the tab was used for editable fields and the bottom of the tab was used for uneditable or locked fields. This prevents the user from changing information they should not be able to change whilst at the same time clears up what information can be changed. ETSPLang One of the major design points of ETSP is the ability to build and run scripts as part of testing heuristics. Following the simple uncluttered design of the heuristic testing tab this tab has three components: an input screen, output terminal and a run button as seen in Figure 6.4. 37
  • 38.
    6.1. SYSTEM DESIGN Figure6.4: ETSPLang Tab Concept For a scripting system to work a standard language has to be designed and implemented. This language will require syntax and keywords with definitions. The language design is simple with commands being split by a new line and the use of a library of defined commands, see Table 6.1 for the preliminary vocabulary design. Term Function Run Run a specific heuristic Compare Compare two or more Log Output a log file // Comment Help Display help data Table 6.1: Preliminary Vocabulary Design This language was designed so scripts such as that in Figure 6.5 could be run. As it was preferred the development of the language would be dynamic, no strict design choices were made until development. 38
  • 39.
    6.1. SYSTEM DESIGN //Give some comment Run <Heuristic Name> Compare <Heuristic 1> <Heuristic 2> Help Figure 6.5: Sample Script 6.1.2 Plugin Loader Because of known complexity issues with classpath loading in Java it was decided early on that all classpath handling would be done without user input to prevent complications. The plugin loader was designed such that, if the plugin interface followed some constraints then ETSP would automatically load it into the classpath and make it runnable. 6.1.3 ETSLib It was decided during the design process that, to add to the usability of the system, some standard libraries should be built to help in the development of plugins suited to ETSP and out of this idea Euclidean Travelling Salesman Library or ETSLib was born. ETSLib is designed to handle any additional libraries that could be removed from the main ETSP system and used in both the plugins and in ETSP. Creating this library would add a level of standardisation to the data structures used in communication between plugins and ETSP. 6.1.4 File Loader With the way data is handled and in the volume in which it can exist there was a need for a file loader and saver of some description. Given this need a simple flat file loading and saving system was designed to be integrated as part of the overall ETSP system. 39
  • 40.
    6.2. ARCHITECTURE The flatfile system decision was based on a pre-existing file type created for TSPs given the file extension .tsp (see Appendix C.1) while a decision was also taken to design further file types for use within ETSP, see Appendix C 6.2 Architecture 6.2.1 Overview Much deliberation went into the chosen architectural design of the system. Based on the plugin testing design it was decided to go for a closed three-tiered architecture. As with any system that runs outside code it is empirical to look out for security issues such is the reason for the closed architecture preventing the users plugin code changing items in higher tiers. Separating the system up into three tiers produces: a Presentation Tier hosting all the GUIs, a Business Logic Tier hosting the processing of plugin runtimes and statistics as well as the plugin interfaces connecting to the plugins and a Storage Tier hosting the functions for saving and loading data files, loading plugins at startup and storage entities. These three tiers are illustrated in Figure 6.6 Figure 6.6: System Architecture Diagram. 40
  • 41.
    6.2. ARCHITECTURE In theway of a strict closed three-tier architecture the system is designed so that each component is only capable of calling components on the same level or the one below. Therefore, the Presentation Tier can only call to the Business Logic Tier and the Business Logic Tier can only call to the Storage Tier and connected plugins. A closed architecture allows for the stated added security and the help when tracing problems in the system making it the perfect choice and the system can be cleanly broken up into the three primary components such that the project is designed to strictly follow this architectural plan. Presentation Tier Given the chosen architecture this tier should only be coupled to the Business Logic Tier and should not communicate directly with the Storage Tier or plugins. The Presentation Tier will house the Graphic User Interface (GUI) and Command Line Interface (CLI) for user interaction with the system. Business Logic Tier This tier will act as an interface for communication between the GUI/CLI and the Storage Tier and Plugins. This tier will carry out all calculations for runtimes and accuracies and interface directly with the plugins connected by the users. Storage Tier As storage in ETSP will primarily be done in the form of flat files this tier will communicate with the file system. This tier will carry out read and write commands from and to files and will only be accessible through the Business Logic Tier to prevent Plugins accessing it. 6.2.2 Class UML Figure 6.7 shows the Class UML for ETSP as designed and implemented. 41
  • 42.
  • 43.
    6.2. ARCHITECTURE 6.2.3 Packages Thesystem design was broken up into three main sections with several packages within each and organised based on relevance. One of the primary aims of the system design was to follow the Object Oriented Paradigm within the selected three-tier architecture. The three main sections used are outlined with their packages below in Figure 6.8. Figure 6.8: System Packages The ETSP section contains the main system itself from which ETSP can be run. ETSP is broken down into four packages the GUI making up the Presentation Tier, the PluginInterface and the ETSPLang make up the Business Logic Tier and the Storage package making up the Storage Tier. The ETSLIB section contains required and useful packages for the creation of plugins so they follow a standard format. Although plugins are created by the users they are a part of the system and as such they are given a section of their own. 43
  • 44.
    Chapter 7Implementation 7.1 Overview The implementationof ETSP finalised for this project contained all major functionality discussed in the requirements, Chapter 4. For the demonstration of ETSP several plugins were built to be deployed with the system. The user interface was developed with the original designs in mind and with the desire to find ways to add to the Human Computer Interaction of the system. Figure 7.1: ETSP overview 44
  • 45.
    7.2. USER INTERFACE 7.2User Interface It is worth noting that although all major functionality was produced a Command Line Interface (CLI) was not. Although a CLI was originally planned it was decided that the time would be better spent adding HCI improvements to the main Graphical User Interface thus giving the first full version of ETSP as seen in Figure 7.1. Only some minor, innocuous changes exist between the conceptual main view and the final product such as using the word Project instead of File in the top left corner of the menu bar. Overall ETSP components have either lived up to or exceeded expectations from their original designs. 7.2.1 Heuristic tester When ETSP is launched the Heuristic Tester is the first tab loaded with all unusable options and buttons deactivated, as can be seen in Figure 7.1 where the run button, three tabs at the top and the plugins menu are all greyed out stopping the user from using them. This was to make ETSP robust against user caused crashes. Once a file is loaded the Heuristic Tester becomes completely unlocked to the users as seen in Figure 7.2. Figure 7.2: ETSP: Heuristic Testing Tab 45
  • 46.
    7.2. USER INTERFACE Itcan also be seen from Figure 7.2 that the original three piece design of information before the run to the left, information after the run to the right and the run button in the middle was not entirely kept. The basis of the original design was still used so the before and after information are still sat left and right respectively with a run button separating them. However, the addition of constant information above and the list of previous runs below provided a cleaner output. Figure 7.3: ETSP: Heuristic Testing Tab in Action If a user runs a plugin the page allows the user to compare the current information on the dataset and the outcome of the plugin before deciding weather or not to accept the new output, as seen in Figure 7.3. This allows the users to compare the new route length to the previous and the new route accuracy to the previous while the system disables the ability to change the heuristic and or to change tab. 7.2.2 Project Info Viewer The project info viewer was kept to the original concept with the editable information sat in a section above the uneditable information, as seen in Figure 7.4. This tab allows the user to change nearly anything about a loaded project from the name to the preferred file path even the list of points. 46
  • 47.
    7.2. USER INTERFACE Figure7.4: ETSP: Project Info Viewer Due to statistical output if any points were added, removed or edited all the statistical information of previous plugin runs had to be reset. To prevent confusion to the user and to add to the HCI of the project a simple yes/no dialogue was created to ensure the user understands that submitting changes will remove previous information as seen in Figure 7.5. Figure 7.5: ETSP: Project Info Viewer Submit Request 47
  • 48.
    7.2. USER INTERFACE Tohelp with HCI and robustness, input checks were made preventing damaging input from being submitted. This is done by checking the input of each element when the user tries to click elsewhere. If the element contains damaging data the input element will be highlighted red and prevent the user from continuing with editing. 7.2.3 ETSP Terminal The ETSP Terminal is the user interface to ETSPLang which has an extremely simple three component design following the original concept. The simple design can be seen in Figure 7.6. Within the ETSP Terminal tab the two main components are the input window and the output window. In the current version of ETSP the output is given by tying the Java standard out (StdOut) to a TextPane meaning the output comprises of Java System.out.print statements which would normally be pushed to the terminal. This was decided for optimisation of code as individual outputs would not have to be created then pushed to the TextPane. Instead, the Java System class would handle the outputs. To add to the systems HCI the output panel was set to be uneditable by the user and was set to auto-scroll to end if output was added. The input panel of the ETSP Terminal is just a simple editable TextPanel that when the button is clicked passes its contents to the ETSPLang package to be processed. Figure 7.6: ETSP: ETSPLang Terminal 48
  • 49.
    7.3. ETSPLANG 7.3 ETSPLang Asof version 1.0.0 of ETSP, ETSPLang sits at version 0.5.9. This is due to the unforeseen complexity in developing a scripting language. Even with the missing features enough was developed to run basic scripts and do the two most important functions; to compare two lists of plugins and run a single plugin (an example of a script that has been run can be seen in Figure 7.6).. 7.3.1 Syntax The current version of ETSPLang was given a basic syntax to make an easy to read scripting language. It was decided for ease of reading that: all keywords would be in upper-case, colons would be used as separators for lists and all new commands would be placed on a new line. 7.3.2 Functions and Keywords As of ETSPLang version 0.5.9 only eight keywords have been developed but they were chosen to be the most important. Keyword Function HELP Displays a complete help dialogue. CLEAR Clears the output terminal. OUTPUT Displays a before and after output of the script up to this point STORE Stores the changes to the live project Denotes a comment Table 7.1: Table of ETSPLang keywords Part 1 49
  • 50.
    7.4. PLUGIN LOADER KeywordFunction START_S Denotes the start of a script END_S Denotes the end of a script COMP Compares two lists of heuristics split by a colon RUN Runs an individual list of heuristics split by a colon OUTPUTLEVEL Sets the output level as one of NORMAL SILENT or VERBOSE Table 7.2: Table of ETSPLang keywords Part 2 Some of the major decisions about the use of language and the functionalities were not made until development was under way. This allowed for a more flexible development procedure and not being tied to predetermined ideals. Within the language it was decided that a start and end command would prove helpful for readability. This decision was made on the basis of sensitive and insensitive commands, where the commands RUN, COMP and OUTPUTLEVEL would be classed as sensitive commands and would require to be in the START_S and END_S tags whereas all other commands do not. During development it was noted that the two most simple commands that would be necessary would be one to compare heuristics and one to run heuristics and as such COMP and RUN were developed. A full list of the current keywords can be see in Table 7.1 and Table 7.2 with their function. 7.4 Plugin Loader The plugin loader for ETSP version 1.0.0 was designed with very specific requirements and as such plugins have to be written with very specific interfaces and use very specific data-structures. Currently the plugin loader can only load a plugin that has an interface class file with the naming convention <plugin name>imple.class. It was intended that the plugin loader could be designed to handle JAR files as well as class files but due to time constraints this was not done for this version. Future advancements are discussed in Section 10.3 Within each plugin interface class two functions are required; runAlg(Vector<Point> vp) which runs the heuristic given a vector of ETSPLib.Storage.Point and getList() which returns a vector of Point’s. The choice of using a standardised data-structure was taken to make developing plugins easier. 50
  • 51.
    7.5. ETSPLIB 7.5 ETSPLib Asoutlined in the design for ETSP the creation of a library of standard functions and entities was carried out throughout the development. ETSPLib houses the data-type Point which is used by ETSP to handle individual coordinates. At the moment only the Point class is held by ETSPLib. Some beneficial developments were acknowledged but not carried out and are outlined in Section 10.3 7.6 Other Developments Other notable developments in ETSP include a help box and an about box, see Figure 7.7, to help create a feel of familiarity to the program by adding features that can be commonly found in other programs. Other HCI improvements were added such as an undo functionality (Control + Z) and a redo functionality (Control + Y) as these two functions have almost become expected when dealing with a platform in which you can make a mistake entering information. On top of this some background HCI was added in the form of remembering screen size preferences and file locations. Figure 7.7: ETSP: Help and About boxes During development the discussion was made to use some operating system specific packages such as the com.apple.eawt package. This allowed for the use of some of Apple’s Mac OSx specific functions such as the hopping icon where, when user attention is required, the icon for the application hops from the Mac OSx doc along the bottom of the screen. 51
  • 52.
    7.6. OTHER DEVELOPMENTS Alongwith this the addition of full-screen functionality was added to utilise the Mac OSx Lion (10.7) and up full-screen ability. These design decisions were taken to give the system a more “natural” Look and Feel while used in Mac OSx without hindering the usability within other operating systems. On a strictly development point, several classes were superseded by a major improvement in some way and where this occurred rather than delete the older classes it was decided to mark them as @depreciated so future developers can look back on previous developmental decisions. 52
  • 53.
    Chapter 8Experiment 8.1 Overview As statedin the motivations of ETSP one of the outcomes was to be able to test QSTSH against a comparative heuristic using a fair platform. For this test it was decided to use the Greedy Nearest Neighbour as it shares several similarities with QSTSH. 8.2 Aim To determine the accuracy and efficiency of the Quick Sort Travelling Salesman Heuristic (QSTSH) with reference to the Greedy Nearest Neighbour Heuristic (GNN). 8.3 Hypotheses Given previous experiments it is valid to state that QSTSH will, on average, prove more accurate than GNN and given the complexity of the code, QSTSH will prove more efficient than GNN on larger datasets but less efficient on smaller datasets. 53
  • 54.
    8.4. HEURISTICS 8.4 Heuristics 8.4.1Greedy Nearest Neighbour The Greedy Nearest Neighbour (GNN) is one of the simplest deterministic travelling salesman heuristics which can be summed up in one short sentence; choose a starting point then find its closest neighbouring point and move to it and continue this until no points are left. The GNN is a form of deterministic heuristic as it will give the same output if given the same input. 8.4.2 QSTSH In short QSTSH is a specialised form of Nearest Neighbour heuristic where there is a depth variable denoting how far through the list is to be checked for the nearest neighbour. The features that specifically denote QSTSH are the three sorted lists, sorted on the X-axis, Y-axis and the nearest XY Coordinate. These sorted lists are then searched for a nearest neighbour in only a fraction of the list around where the previous point was situated. 8.5 Method Each of the sets of test data were prepared from the standard library of TSP files data on the University of Waterloo Website found at http://www.math.uwaterloo.ca/tsp/world/ countries.html. As both the GNN and QSTSH are deterministic in nature ETSP was started up and each test file was loaded in. Next GNN and QSTSH were run separately and the runtime and accuracy were both recorded. Within the results both accuracy and runtime were plotted against the number of points in the test file. 8.5.1 Test Environment For the sake of fairness a test environment was set up consisting of a Parallels Desktop Virtual Machine running OSx 10.9.2 Mavericks using 16 Gigabytes of RAM and 4 × 3.2 54
  • 55.
    8.6. RESULTS GHz Inteli5 cores. The version of Java chosen for testing was Java 8. 8.6 Results Although the information for the results was collected from the same set of run data the results themselves can be broken down into two major sections for runtime and accuracy. 8.6.1 Runtime The runtime results are best represented by the graph in Figure 8.1 where it can be seen from the red and blue lines that the growth function for each heuristic is startlingly different. The graph itself is enough to prove the hypothesis correct that QSTSH would be the more efficient at higher point sizes than GNN. What can not be seen in the graph is the outcome from the smaller datasets but the results showed that up to a dataset size of 980 points GNN was more efficient or just as efficient as QSTSH. Using R an F-Test was run on the output data and a P value of < 2 × 10−16 was collected giving a significance value of 0.001 showing that this data is highly significant. 0 0.5 1 1.5 2 2.5 ·104 0 2 4 ·104 Number of Coordinates RunTime(ms) Runtime by No. of Coordinates QSTSH GNN Figure 8.1: Runtime in ms plotted by number of points 55
  • 56.
    8.7. CONCLUSION 8.6.2 Accuracy Resultsfor the accuracy of QSTSH and GNN can be seen plotted in Figure 8.2 where the nearest neighbour element of QSTSH is more evident. As stated before at the core of QSTSH is a simple nearest neighbour style heuristic and as expected the two share a very similar wave pattern in the results. GNN had an average accuracy of 78.25 whereas QSTSH had an average accuracy of 78.58 which proves the hypothesis that the current version QSTSH was on average more accurate but not by much. The accuracy results were run through an F-Test in R which showed the results had a P value of 5.29 × 10−14 which gives a significance value of 0.001 showing the results are significant. 0 0.5 1 1.5 2 2.5 ·104 70 75 80 85 Number of Coordinates RouteAccuracy(%) Accuracy by No. of Coordinates QSTSH GNN Figure 8.2: Accuracy in % plotted by number of points 8.7 Conclusion The conclusion to the above experiment is clear that QSTSH has a smaller growth function for runtime and is more accurate on average. Because the average accuracies are so close it should be stated that it is inconclusive whether or not QSTSH is actually more accurate on average so further tests would need to be run. It is worth pointing out that QSTSH can be tailored to be more accurate by finding a depth that is best for each dataset but 56
  • 57.
    8.7. CONCLUSION this taskcan be laborious thus defeating the purpose in the efficiency of QSTSH. The use of a standard equation to find a depth value was decided upon to make this test more fair and keep the depth as a fixed variable, albeit a variable worked out by an equation. Future research is planned to find a better equation or function for the depth variable that will increase the average accuracy. 57
  • 58.
    Chapter 9Testing and Evaluation 9.1Testing Unless stated otherwise all program testing was carried out on a Mid 2012 MacBook Pro with 8 GB of RAM and a dual core Intel i7 2.9 GHz processor. Testing on other operating systems was carried out using Parallels Desktop Pro 8® on the same MacBook Pro as above with 1 GB of RAM and 1 core. It is also worth noting that testing was heavily used throughout to remove bugs and as such most of this testing could be deemed obsolete as it tests for the very bugs that were preemptively removed. This is not to say the testing was pointless as it solidifies the claims made about the system. Furthermore, given the emphasis on HCI within development, it was decided User Testing would be a great way to collect HCI results and Usability results. 9.1.1 HCI & Usability Testing This section makes reference to the data collected from users testing which can be found in Appendix D. A template for the user testing can be seen in Appendix D.1 and the final results can be seen in Appendix D.2 where the User Number at the top of the screen denotes which user the results relate to. 58
  • 59.
    9.1. TESTING About TheTest The test consisted off five simple experiments and some before and after questioning. The five experiments were: 1. Open ETSP and open the project file titled wi29.tsp 2. Run the plugin named QSTSH. 3. Change the project name in the Project Information Viewer Tab. 4. In the ETSP Terminal tab run a script. 5. Save the project and close ETSP. Each experiment was given in one simple line as above with minimal information. This was a linguistic choice and designed to force the participant into using the User Manual if or when they got stuck. This technique paid off and will be spoken about later. In order to collect user data all user feedback was anonymised. All participants are informed in the Preamble of the user testing document that their data will be collected and used in an anonymised manner and that they should only continue as far as they are comfortable. Participants are required to agree to the conditions in the Preamble before their data can be used. The Preamble can be seen in Appendix D.1. As a standard help was given only when absolutely necessary and this only occurred in one case. Sadly due to a lack of interest only seven participants were used in the user testing but the results are very telling. For each experiment the users were asked to rate Ease of Use out of 10 (1 being hard and 10 being easy) and to state if the system had any issues. The choice of these questions allowed for the user to report a problem with understanding separate from a problem with the system. Before The Experiment Before the experiment the users were asked to rate their skills and analyse their capabilities. These questions were specifically chosen to grasp the users understanding of both the concepts behind ETSP and Java. The individual user output can be seen in Appendix 59
  • 60.
    9.1. TESTING D.2 andis summarised here. It was aimed to get a wide variety of people with different skill levels and understandings of both Java and the Travelling Salesman Problem but due to lack of interest only one participant knew about the TSP. Four questions were asked in this section starting with a question asking the user to rate their Java capabilities out of 10. The average result of this was 3.6 but this did include a range of 1 to 9. Next the users were asked to give their years of experience with Java which when averaged out gives just above 1.4. This may seem rather low but the rage was 0 to 4 and the mode was 0. As stated above only one person said they had worked on the TSP prior to this experiment. One last thing collected in this section was what operating system the user would be using for the test. The outcome of this question was very skewed towards Windows with only one user having used Mac. The overall outcome of this section showed that the userbase for the testing was predominantly people who probably would not use ETSP in their normal lives. As they seemed to show very little knowledge in the fields and concepts these tests could prove useful for HCI and usability as these users would probably have never been faced with JARgon or field specific information. This means that the systems usability is mostly down to the user’s interaction and not user knowledge of the field of study. Experiment 1 In experiment one the user is asked to “Open ETSP and open the project titled wi29.tsp”. This test required several steps and as the user is given as little information as possible it is expected that most people would have to use the User Manual. The average Ease of Use of this experiment was 6.9 which shows that starting ETSP and loading a project file was mostly easy. Only one user experienced problems with the system directly and that was User 6. After observing this problem it was realised that the delivery method of the user test was to blame as the user was required to extract the archive file before running ETSP and this was not made clear. Apart from problems with the system itself four other users reported they experienced problems. These problems have been attributed to usability where one user (User 3) noted that the use of a “New Project” menu option was rather confusing when it actually loaded a Project. Given the evidence especially the average Ease of Use having a range of 2 to 10, a mode of 10 and a mean of 8 it would be fair to say that starting ETSP and loading a project is relatively easy and user friendly. 60
  • 61.
    9.1. TESTING Experiment 2 Experiment2 Simply asked the user to “Run the plugin named QSTSH”. Again although this experiment required several steps only one small instruction was given, meaning that the users were probably going to need to utilise the User Manual. After this experiment the average Ease of Use was 8.6 with a rage of 5 to 10. No problems were experienced with the system and this time only one user experienced any other problems. User 6 rated a Ease of Use of 5 and gave the reason “I’m finding the User Manual difficult to use and interpret. There’s no contents page and a [lot] of JARgon.” This argument is valid as User 6 was shown to have a low understanding of the background concepts from the initial questions and as such would not be expected to fully understand all JARgon in the User Manual. Overall this test showed that to select and run a plugin must be either fairly intuitive or easy to understand from the User Manual. User 3 even commented “This was a very simple experiment and once again the User Manual was very clear.” and User 4 commented “The figures showing how to run the plugin were very helpful.” Experiment 3 For this experiment the user was faced with the line “Change the project name in the Project Information Viewer Tab.” This again was a single line experiment where the user would either have to use intuition or the User Manual. This experiment received an average Ease of Use of 9.3 with a rage of 7 to 10 and a mode of 10. No problems were reported about the system although User 6 did report the system working unexpectedly but judging by the additional information the system acted as expected for the system but User 6 did not expect such an action. User 6 again reported an issue with the User Manual and the experiment by posing the question “What am I meant to change the project name [to]?”. Barring User 6’s issues the results from the experiment are conclusive that again either the system is rather intuitive or the User Manual is easy to use. User 4 commented “Very easy to find and change the name without the use of the manual” which is a plus for the usability of the system. 61
  • 62.
    9.1. TESTING Experiment 4 Theuser in this experiment is faced with a script to run in ETSP Terminal. The script is provided as part of the experiment but the command is just “In the ETSP Terminal tab run the below script”. Results from this test were excellent giving an average Ease of Use of 10 and absolutely no problems reported for the system or otherwise. Very few additional comments were made but those who did comment commonly expressed a lack of understanding of what was shown in the output. Along with this experiment users were asked “Could you write and run your own scripts?” three out of seven said they could which is about expected as only three out of the seven users are known to have studied some form of computing course. Experiment 5 Experiment 5 was a simple saving procedure where the user was asked to “Save the Project as a .TSPRJ file and close ETSP” . The results from this section matched that of Experiment 4 where no users reported any problems and all rated Ease of Use as 10 (Very Easy). User 4 even left the additional comment of “I was able to save the project without needing to look at the User Manual” which helps show that the saving and closing features are intuitive. Other Questions The Other Questions section of the user testing was designed to grasp how the user felt about the User Manual as a whole. The first of the questions asked was: “Was the User Manual easy to follow?” of which six of the seven users answered as Yes. This is a good sign that the User Manual is of the right level for the end user. Secondly the users were asked “Was the manual of an expected technical level?” This question was given a worse rating as four and a half out of seven. The half vote came about as User 3 answered as Yes & No and gave a reasoning in the More Information section. The reasoning seemed to be oriented towards a a lack of understanding of the technical information behind ETSP, this was made apparent with the line “writing a java script”. The next question asked the user “Was there any section of the technical manual that seemed too technical?” which four users answered as Yes. Again it seemed to follow that those with an understanding of Java answered No whereas those with no background in computing answered as Yes. 62
  • 63.
    9.1. TESTING When theusers were asked to “Rate the User Manual as a whole out of 10, (10 Excellent - 1 Poor)” the average score was 8.3 which shows that on the whole the User Manual was of a decent level. Finally users were asked if they “would feel comfortable writing a plugin given the instructions in the User Manual?” As expected all three people with Java knowledge answered Yes and those without answered No. Overall Analysis From the user tests it can be seen that the system is usable by the majority of people and never demonstrated any programming issues throughout the testing. Although several issues were pointed out, such as the use of the word New where Load would have been better and a lack of a table of contents in the User Manual, all in all the system seemed to live up to expectation. All parts of the system that would require a computing background were marked as such and sections that should be doable using intuition and the User Manual were answered as such. An interesting pattern emerged during the experimenting where throughout testing the average Ease of Use increased from one test to another. This could be attributed to things such as getting used to the system but further testing would be needed to prove or disprove this. 9.1.2 Component Testing In order to test the components of ETSP several tasks were carried out within each tab. Every time the outcome was as expected this was considered a pass and where the outcome was not as expected a fail. This test was done strictly black box in style. Heuristic Tester To test the Heuristic Tester tab several small tasks were carried out. Firstly a file was loaded in before a plugin was selected from the menu. Both of these tasks were carried out several times before moving on to running plugins. Several plugins (QSTSH, GNN and BubbleThrough) were run with no unforeseen effects. Testing this tab also included opening the About menu and trying out both the about box and the help box which worked as expected. 63
  • 64.
    9.1. TESTING Project InfoViewer Testing the Project Info Viewer tab was fairly straight forward. One change was made in each box for the project and saved. A further in depth test was carried out where each component had input data that should not be accepted such as naming the file using special characters (such as ”, /, }). These tests were all successful. ETSP Terminal For testing the ETSP Terminal tab and ultimately ETSPLang some small scripts were written and run. A known bug with the ETSP Terminal is that an END_S command is not strictly required because it is not actually checked for, which was proven to be correct by the testing. Excluding the known bug all scripts ran as expected and gave expected output. As well as working scripts some non-scripts were tested to check that the system would give out the expected error output. All error reporting was done as expected. 9.1.3 Scalability Testing As the Travelling Salesman Problem can easily be scaled up in multiple ways two specific scalability tests were done and a multi platform test. Large Datasets One way in which the Travelling Salesman Problem can be scaled up is by the size of the input datasets. Within the standard TSP files, hosted by the University of Waterloo, datasets can range from 29 through to 71,009 points and there is no limiting factor on the number of possible points in a dataset (barring physical limiting factors such as memory size in computers). While testing dataset sizes a test was considered a pass if the data loaded in without the appearance of inactivity. Using this passing criteria ETSP managed to load in all datasets from the list found on the University of Waterloo server. As a final test the world dataset containing 1, 904, 711 points was loaded, the data set loaded in under a second and was usable almost instantly. During the testing of this it was noted that the larger datasets took longer and longer to load into the Project Info Tab to the 64
  • 65.
    9.1. TESTING point wherelong periods of inactivity occurred. The world dataset took over an hour to load into the Project Info Tab but this was foreseen. This was considered adequate as a prompt dialogue is used to make sure users are sure they would like to open this tab on large datasets given the delays. Complex Heuristics The best way in which ETSP can be looked at for scalability is the running of complex heuristics. Although you can not strictly test for heuristic complexity several things were tested to rule out possible issues. Using a deliberately flawed version of QSTSH, where it was designed to stop working at random points to test the handling of ETSP on bugged heuristics, several tests were carried out. When the heuristic would stop working ETSP would just return to the pending state waiting for a plugin to be run. Where plugins would take long periods of time to run there can be periods of what appear to be inactivity from the system which could be seen as a negative. All in all ETSP appears to handle any size or type of heuristic but exhaustive testing would be required to completely back this claim. Multi Platform Testing During development ETSP was designed to be run on all current major operating systems this covers Windows 7 & 8, Mac OSx 10.8 & 10.9 and Ununtu Linux 12.04 & 13.04. Some additional features were put in place for operating system specific functions such as OSx Lion full screen. To test ETSP on the different operating systems it was decided to create separate Operating System Virtual Machines for all the above listed Operating Systems. Each machine was given 1 GB of Ram and 1 2.9 GHz Intel i7 core. All systems worked as expected except for Mac OSx 10.8 & 10.9 which, when on a virtual machine, seemed to have issues loading in test files. As this problem had been experienced during development the creation of a compatibility mode was done allowing the user to start-up the JAR through the terminal with a compatibility GUI. When run on Mac OSx outwith a virtual machine ETSP appeared to work fine. 65
  • 66.
    9.1. TESTING These testsconcluded that ETSP worked on all major operating systems with no obvious issues that were not already accounted for during development. 9.1.4 Efficiency Testing As a large part of ETSP’s efficiency is solely down to external code only tests relating to ETSP itself were carried out. These tests were specifically the for loading and saving speeds of files, switching between tabs and Accepting/Rejecting of run data. To pass these tests the system had to carry out the task with no overly long pauses, by this an arbitrary time was chosen of 3 seconds. After testing it was concluded that files would load in less than 3 seconds this was also the case for switching between tabs which averaged less than 2 seconds, again dependent on project size as large files slow down the loading of the Project Info Tab. As for rejecting and accepting run data this seemed to be completed in under a second. This test concluded that for system specific parts of ETSP the system is efficient, but again it should be stressed that the system relies on outside code and this cannot be verifiability efficient at this point. 9.1.5 Requirement Testing Requirement testing was done in a simple Yes/No fashion in order of the requirements chapter (Chapter 4). Yes means the requirement exists and works as expected and any marked No were either not developed or did not pass testing. Failed or unimplemented features will be explained. Functional Requirements: Must Load in files of the format (.txt, .tsp, .tsproj), Yes Look for and load in plugins with format (*impl.class), Yes Allow the user to save the projects in multiple formats (.txt, .tsproj), Yes Record the runtime of loaded plugins, Yes Record the accuracy of a plugins output, Yes Display information on plugin runs accurately and usefully, Yes 66
  • 67.
    9.1. TESTING All musthave Requirements were developed and when tested passed. Functional Requirements: Should Allow the user to program scripts, Yes. Load in files from other formats such as (.csv), No Look for and load in plugins with a class file containing required methods, Yes During development it was decided that CSV files did not have a desired file structure and as such CSV loading was not implemented for the first version of ETSP. Apart from CSV file loading all other requirements were implemented in full and worked when tested. Functional Requirements: Could Allow the user to program complex scripts for TSP solutions. Such functions that should be available include: Basic list manipulation, No Variable comparison (Such as Point b = Point a), No Operations (Such as *, %, -, +, ) on Point data (Such as X, Y values), No Load in all plugins in formats of (.JAR and .class) with required methods, No Command line functionality, No In the end it was deemed infeasible to add some of the planned functionalities to ETSPLang for several reasons such as complexity and time constraints. Some command line functionality was added but this was only to place the system into a compatibility mode GUI. It was decided that given time constraints it was best to focus on the GUI and its HCI than develop a second user interface. As for plugin types, currently only .class plugins can be loaded as time constraints and developmental preferences prevented any further plugin types being developed. Functional Requirements: Wont Calculate the big O value or the big Ω value for given plugins, No 67
  • 68.
    9.1. TESTING This wasplaced in wont because this task could be a project unto itself given the complexity of working out code complexity by just analysing the code. Non-Functional Requirements Must Load and be usable within 5 seconds, Yes Switch between tabs without any lag time, Yes Save without any lag, Yes Load files with up to 5000 Points within 5 seconds, Yes All non-functional must requirements were developed, although larger datasets make switching to the Project Info Tab increasingly slower. However this can be expected when dealing with large volumes of data. Non-Functional Requirements Should Work on the most current stable and soon to be stable versions of Java (Java 7 & 8), Yes Have a working/ accurate progress bar for script running, Yes/No Not Crash when no plugins or no working plugins are given, Yes Sadly during development it became difficult to implement a loading bar that worked on all operating systems and did not impede on the efficiency of the system. It is acknowledged that a solution for the progress bar must exist but was not found during development. For scripts within ETSPLang a sort of progress information output was created in the form of feedback to the user as to where in the script it was currently running. All other non-functional should requirements were implemented in full and worked when tested. Non-Functional Requirements Could Prevent itself from crashing while running outside plugins, Yes 68
  • 69.
    9.2. EVALUATION If afaulty, damaged or glitchy plugin is used the system will not crash, but instead will simply not complete running of the plugin and return to a stable state. Non-Functional Requirements Wont Be runnable on older forms of Java (Pre Java 8), Yes Although this was placed under wont it was incorporated. ETSP has only been tested on Java 7 and Java 8 and due to the releasing of Java 8 during development emphasis on Java 7 was removed. Therefore not all tests have been carried out on Java 7, so although it is given a “Yes” this only means it has worked up to now on Java 7 without any obvious issues. 9.2 Evaluation 9.2.1 Functionality Using the MoSCoW system for functionalities as used in the Requirements Chapter (Chapter 4) the system has had the majority of functionalities developed to a usable level. All must have requirements, both non-functional and functional were developed and all important should have requirements were developed as per the requirements chapter. The could have functional requirements were not developed at the time due to complexity issues and time constraints. However, the could have non-functional requirement were developed. 9.2.2 Usability Throughout development a large emphasis was placed on usability and after testing it was apparent the emphasis had paid off. By implementing features that users expect within systems such as undo functionality and operating specific things such as Mac OSx Lion (10.7) FullScreen mode a more standard Look and Feel was achieved making the system feel familiar and easy to use. 69
  • 70.
    9.3. RESULTS &CONCLUSION It was brought up during the user testing that the use of the word New in the Project menu seemed rather unusual given the menu item actually loads a project file. This could be easily changed at a future date. 9.2.3 Durability It was good to see that during testing the system seemed to stay robust at all times and did not have any unexpected crashes. With the evidence from the testing the system could be said to be durable and robust without any obvious issues. 9.3 Results & Conclusion Although the user testing was only carried out with seven participants the results clearly show the system to be intuitive and the User Manual easy to follow. To further this claim a larger user group would be needed and selected such that it gives a more accurate representation of the expected user base for ETSP. Given the results from the testing and the explanations given in the evaluation chapter it would be a fair statement to say that ETSP is a working, usable and robust system as of the development of its first major iteration. 70
  • 71.
    Chapter 10Conclusions 10.1 Achievements This projectset out to produce a Version 1 of the Euclidean Travelling Salesman Problem. This was done with all goals achieved bar one. The only goal not achieved was to “Build the system to make use of the system resources to help with processing speed.” This was not done due to the scope of the system and the atomic nature of most of the features, such that a multiprocess or multithreaded system would be infeasible. It was also realised that the focus of system resources should be placed on plugins. As of the end of this paper a provably user friendly, multi-platform, intuitive Version 1 of ETSP has been developed and tested. The goal to test ETSP by using it to compare QSTSH and GNN has also been achieved and documented. 10.2 Lessons Learned This project served to teach and reinforce skills and concepts. Skills such as time keeping and project planning were improved upon during the development of ETSP. Some technical skills were learnt as part of this project such as how to use operating system specific Java packages and how to design interfaces for plugins. Concepts worked on included weekly reporting and reporting by email when a face-to-face report was not possible. All in all many valuable skills and concepts were improved during the course of this project and personal advancement has definitely been achieved. 71
  • 72.
    10.3. FUTURE WORK& KNOWN BUGS 10.3 Future Work & Known Bugs 10.3.1 Future Work ETSP has several areas that can be expanded and it would be a desire to see such work completed. The list of future work is too long and as such only some of the points for expanding on were chosen to be outlined here. One of the largest things to be expanded on would be the plugin interface. It would be good for usability to add the ability to load in JAR files as plugins and to allow for multiple forms of datatypes for interfacing with plugins. As for the ETSP user interface, it would be great to add some graphic tools such as a graph function for plotting out plugin runtimes and accuracies. Along with graphs it would also be good to be able to plot out the current accepted route so the user can view the output in a graphic format. For ETSPLang, it would be a desire to finish all the original requirements and add some extra features. It would also be nice to even separate it from the main ETSP GUI so it can be run via the command line. Another area for improvement would be ETSPLib. As stated before ETSPLib currently only holds the datatype for Points but other datatypes and common methods could be added. Such methods as getters for information about the current route or the loaded in Project which could be called by outside plugins. 10.3.2 Known Bugs Only a couple of known bugs exist in the system and these have either been circumvented or hidden from the user. The largest bug still existing is the inability to load in files when the system is run on a virtual machine for Mac OSx. It is still unknown as to why the system acts the way it does but a workaround was developed in the form of a compatibility mode where the user can place the system into a mode that changes the systems Look and Feel to a generic layout manager. 72
  • 73.
    10.4. SUMMARY The nextnotable bug is with ETSPLang. As of the current version of ETSPLang users can write a script that has a START_S tag anywhere but never have a corresponding END_S tag. This bug is in no way a hindrance to the user or to the system but more a remnant of the fact that not all the functionalities of ETSPLang were implemented. 10.4 Summary Although there is still work that can be done this project has concluded as it was expected from the beginning. Several lessons have been learned and new skills picked up with a final development of ETSP being produced on Monday 28th April 2014. 73
  • 74.
    Bibliography [1] Parallels desktop.http://www.parallels.com/uk/products/desktop/, 2014. [2] AA. Classic Route Planner, 2014. URL http://www.theaa.com/route-planner/classic/ planner_main.jsp. [3] Applegate, David, Bixby, ROBERT, Chvatal, Vasek, Cook, and William. Concorde tsp solver, 2006. [4] N. Biggs, E. Lloyd, and R. Wilson. Graph Theory 1736-1936. Clarendon Press, 1976. ISBN 978-0-19-853916-2. [5] K. Brennan. A Guide to the Business Analysis Body of Knowledge, 2009. [6] J. Cirasella, D. S. Johnson, L. A. McGeoch, and W. Zhang. The Asymmetric Traveling Salesman Problem: Algorithms, Instance Generators, and Test, 2001. [7] A. Colorni, M. Dorigo, and V. Maniezzo, editors. Distributed Optimization by Ant Colonies, Proceeding of EXAL91 - European Conference on Artificial Life, Paris, France, 1991. Elsevier Publishing. [8] A. Colorni, M. Dorigo, and V. Maniezzo, editors. Distributed Optimization by Ant Colonies, Proceedings of the Parallel Problem Solving from Nature Conference (PPSN 92), Brussels, Belgium, 1992. Elsevier Publishing. [9] A. Colorni, M. Dorigo, and V. Maniezzo. The Ant System: Optimization by a colony of cooperating agents. 1996 Transactions on Systems, Man and Cybernetics-Part-B, 26(1):29–41, 1996. [10] W. Cook. TSP World Countries Test Data. http://www.math.uwaterloo.ca/tsp/, 2011. [11] M. Dorigo. Optimization, Learning and Natural Algorithms. Ph.D Thesis, 1992. 74
  • 75.
    BIBLIOGRAPHY [12] L. Gambardellaand M. Dorigo, editors. Ant-Q: A Reinforcement Learning approach to the traveling salesman problem, Proceedings of ML-95, Twelfth International Conference on Machine Learning, Tahoe City, CA, 1995. Morgan Kaufmann. [13] L. M. Gambardella and M. Dorigo. Solving Symmetric and Asymmetric TSPs by Ant Colonies. In IEEE Conference on Evolutionary Computation, 1996. [14] K. Helsgaun. An Effective Implementation of the Lin-Kernighan Traveling Salesman Heuristic. [15] M. A. Khamsi and W. A. Kirk. The Triangle Inequality in R. An Introduction to Metric Spaces and Fixed Point Theory, 2001. [16] E. L. Lawler, J. K. Lenstra, A. H. G. R. Kan, and D. B. Shmoys. The Traveling Salesman Problem: A Guided Tour of Combinatorial Optimization. Wiley, New York, 1985. [17] S. Lin and B. W. Kernighan. An Effective Heuristic Algorithm for the Traveling- Salesman Problem. Oper. Res., 21:498–516, 1973. [18] Mathworld. NP-Complete Problem. http://mathworld.wolfram.com/, 2013. [19] P. Merz and B. Freisleben. Genetic Local Search for the TSP: New Results, 1997. [20] Orical. Swing. http://docs.oracle.com/javase/6/docs/technotes/guides/swing/, 2011. [21] Orical. Orical java se licensees. http://www.oracle.com/technetwork/java/javase/overview/faqs- jsp-136696.html, 2014. [22] C. H. Papadimitriou. The Euclidean Travelling Salesman Problem is NP - Complete. Theoretical Computer Science, 4(3):237–244, 1977. [23] RAC. Route Planner, 2013. URL http://www.rac.co.uk/route-planner/. [24] G. Reinelt. TSPLIB - A traveling salesman problem library. ORSA J Comput, 3(4):376– 384, 1991. URL http://www.irw.uni-heidelberg.de/irw/comopt/software/TSPLIB95. [25] S. S. Skiena. The Algorithm Design MANUAL. Springer, second edition, 2010. ISBN 978-1-84800-069-8. [26] TomTom. Route Planner, 2014. URL http://maps.tomtom.com/. 75
  • 76.
  • 77.
    Chapter AUser Manual A.1 Preface FigureA.1: ETSP logo The Euclidean Travelling Salesman Plat- form (ETSP) is a platform for the testing of Java based solutions to the infamous Trav- elling Salesman Problem. ETSP provides a one stop platform for testing heuristics, comparing heuristics and educating the im- portance of accuracy and efficiency. A.2 Installation, Setup & Initialisation A.2.1 Installation The installation of ETSP is fairly simple as it is just the placement of a directory containing a plugin directory and the ETSP JAR file. ETSP requires Java 8 or above to function and is compatable with all major operating systems where testing has been done on Windows 77
  • 78.
    A.2. INSTALLATION, SETUP& INITIALISATION 7, 8, Mac OSx 10.8, 10.9 & Ubuntu 12.04, 13.04. After installation the unaltered version of ETSP in its directory should resemble Figure A.2 Figure A.2: ETSP Directory A.2.2 Setup On operating systems such as Windows and Mac OSx where Java runnable JAR files are set up to run from being double clicked this should be the preferred option. Some operating systems such as Linux Ubuntu require ETSP to be launched from the Command Terminal. To do this open up the computer terminal and move into the directory where the ETSP JAR file is stored. Commonly this is done using a CD command such as in figure A.3 $ cd /location/of/ETSP/JAR Figure A.3: CD Example After moving into the directory holding the JAR file start the JAR file using the command in figure A.4 $ java -JAR ETSP.JAR Figure A.4: Starting JAR For ETSP to work the JAR file requires the plugin directory in the same directory and for it to be usable at least one working plugin needs to be present in the plugin directory. If for some reason ETSP starts showing strange behaviours a compatibility version is available. To activate compatibility mode simply follow the above commands but to start the JAR file run the command in figure A.5 78
  • 79.
    A.2. INSTALLATION, SETUP& INITIALISATION $ java -JAR ETSP.JAR compatibility Figure A.5: Starting JAR in Compatibility Mode A.2.3 Getting Started After ETSP has been loaded up the first screen that will be displayed can be seen in Figure A.6. This shows the startup screen with three important features labelled. Figure A.6: Overview 79
  • 80.
    A.2. INSTALLATION, SETUP& INITIALISATION Just above the first label is the three menus. In Windows and Linux these menus sit along the top of the window underneath the window frame whereas on Mac these menus sit on the Mac toolbar along the top of the screen. On startup only two menus are active, Project and About. Within the project menu the options to load, save and close a project can be used as seen in Figure A.7 Figure A.7: Project Menu Figure A.8: About Menu The about menu contains general infor- mation about the system in two forms, a help panel and an about panel as seen in Figure A.8. The help panel give some basic help information and the about panel gives some general information about the platform and the developer. Beside the number two in Figure A.6 are the three standard Close, Maximise and Min- imise buttons found on Mac OSx computers and as ETSP is a multi-platform system it uses the standard buttons on the operat- ing system being used. Figure A.9 shows the standard window buttons used by Mac, Windows and Ubuntu Linux from top to bottom. Figure A.9: Close Maximise Minimise Op- tions The number three in Figure A.6 shows the tabs which hold the separate functionalities of ETSP. Upon startup of ETSP these tabs are set to not be enabled. To read more about these tabs and their functionalities see Sections A.4.3, A.4.5 & A.5; 80
  • 81.
    A.3. HANDY THINGSTO KNOW A.2.4 Closing the Program ETSP can be closed in more than one way, as with any other standard program most closing methods are dependent on the operating system. The red/orange button in Figure A.9 will close ETSP in the same way expected of standard programs. On top of closing buttons other standard operating system specific means of closing the program exist such as Cmd + Q in Mac OSx and Alt + F4 in Windows and Linux. A.3 Handy Things to Know To help with using the system some little pointers could be useful. These pointers are Mac OSx specific. Whenever the system requires user contact the icon in the tray will jump signalling a request for user contact. The system can also be placed into a full screen mode, when this is done the toolbar is relocated from the Mac OSx toolbar and placed at the top of the screen. A.4 Using the System To use most of the functionalities of ETSP a Project file needs to be loaded and at least one Plugin needs to be present. A.4.1 Making a Project File To load in a project file first a project file is needed. Files from the TSPLib collection hosted by the University of Waterloo can be found at http://www.math.uwaterloo.ca/tsp/world/countries.html ETSP was designed to load in standard file types but to also use other custom file types. For the .TSP files collected from the TSPLib collection an added tag was created so the 81
  • 82.
    A.4. USING THESYSTEM known optimal route length could be added. To do this open the .TSP file in a text editor and add the line “OPTIMAL : Length” replacing Length with the optimal length of the route. The other primary file type used is *.txt which contains a list of coordinates on separate lines in the format “ID X-COORD Y-COORD” and a line containing “EOF” at the end of the file. The final file type used by ETSP is the *.TSPRJ file type which is generated by ETSP and should never be manually created. A.4.2 Loading a Project To load a project file navigate to the Project menu at the top of the screen and select “New”, after this a file selector window will appear such as in Figure A.10. From within this window navigate to the location of the project file. Project files can be in many formats such as *.tsp, *.tsprj and *.txt and formats can be selected using the drop- down menu at the bottom of the file selector window. After navigating to the file simply select the file by either double clicking or selecting the file then clicking “Choose File”. Figure A.10: File Selector 82
  • 83.
    A.4. USING THESYSTEM A.4.3 Testing a Plugin This section only deals with running plugins to see how to create a plugin read Section A.6. After a file has been loaded the plugin testing system becomes unlocked and a plu- gin can now be selected from the Plugins menu at the top of the screen. The current active plugin can be seen by the plugin name in the button at the center of the window, as seen by the red circle in Figure A.11. To run a plugin click the button containing its name. Figure A.11: Plugin Testing Figure A.12: Plugin Testing Once a plugin has been run the button containing the plugins name will be replaced with two buttons as seen in Figure A.12. By clicking accept the output from the plugin is stored in the current active project and by clicking reject the output from the plugin is dropped. 83
  • 84.
    A.4. USING THESYSTEM A.4.4 Interpreting Plugin Output Figure A.13: Plugin Ouput An example of the information displayed after a plugin has been run can be seen in Figure A.13. A direct comparison of the before and after results can be collected and then the option to Accept or Reject the output can be made. A.4.5 Modifying the Project After a project is loaded in it can be edited from the Project Info Viewer tab as seen in Figure A.14 Figure A.14: Project Info Viewer Tab 84
  • 85.
    A.4. USING THESYSTEM To get into the tab click on the tab shown in the red circle in figure A.14. The Project Info Viewer tab allows for the editing of properties such as Project Name, Expected Optimal Route and Project File Path yellow, orange and blue circles respectively in figure A.14. The points can also be changed* by adding, removing or editing points in the white panel in the centre of the Project Info Viewer tab. *Note - Changing the list of points will cause the system to reset all past plugin run data. If any errors exist in an input the System will lock the cursor to the erroneous input and expect the input to be corrected. If you are unsure of the changes made and want to undo changes ETSP recognises the Control + Z function if you wish to redo a change then use Control + Y. After all changes have been made simply click the Submit button at the bottom of the screen, shown in a lime green circle in figure A.14 and accept the changes made. A.4.6 Saving a Project At the end of a session or a point where a snapshot of the current route is needed simply navigate to the Project menu at the top of the window (Or the top of the screen for Mac OSx Users) and select “Save”. Figure A.15: File Saver After clicking save a file saver dialogue will open, as seen in figure A.15 where you can locate the save directory and select the saving type. ETSP only saves in two for- mats *.TXT and *.TSPRJ. Out of the two formats *.TXT only stores the route in the active project as a list of points whereas *.TSPRJ saves all relevant session informa- tion including plugin run information and route statistics. 85
  • 86.
    A.5. ETSPLANG A.4.7 Closinga Project If at any point you want to purge the system of the current project information this can be done by navigating to the Project menu and selecting “Close Project” this will wipe all current project information and plugin run data. A.5 ETSPLang ETSPLang is a scripting tool designed to help with the testing and comparing of heuristics, it is located in the final tab in ETSP, as shown by the red circle in Figure A.16. Figure A.16: File Saver This tab has three simple parts; an input panel to the left, an output panel to the right and a run button at the bottom. A.5.1 Writing a Script The vocabulary for scripts can be seen in Table A.1, these keywords are the current main keywords for ETSPLang. 86
  • 87.
    A.5. ETSPLANG Keyword Function HELPDisplays a complete help dialogue. CLEAR Clears the output terminal. OUTPUT Displays a before and after output of the script up to this point STORE Stores the changes to the live project Denotes a comment START_S Denotes the start of a script END_S Denotes the end of a script COMP Compares two lists of heuristics split by a colon RUN Runs an individual list of heuristics split by a colon OUTPUTLEVEL Sets the output level as one of: NORMAL, SILENT or VERBOSE Table A.1: ETSPLang keywords The most basic script is simply the word “HELP”, this will output a list of help information. All keywords are written in uppercase and each separate command takes up a new line. For commands such as COMP and RUN which take a list of plugins each plugin name is written and separated using a colon for example “RUN Plugin1:Plugin2:Plugin3” for COMP where two lists are required the two lists are separated using a white-space for example “COMP Plugin1:Plugin2:Plugin3 Plugin3:Plugin2:Plugin1”. The commands COMP, RUN and OUTPUTLEVEL require to be between a START_S and END_S keyword. An example of a script using all keywords can be seen in Figure A.17 and more detailed information on the keywords can be seen in the next section. 87
  • 88.
    A.5. ETSPLANG Somecomment CLEAR START_S RUN Plugin1:Plugin2 COMP Plugin1:Plugin2 Plugin2:Plugin1 OUTPUTLEVEL VERBOSE END_S OUTPUT STORE Figure A.17: An Example Script HELP This command outputs a help dialogue in the output terminal. CLEAR This command clears the ouput terminal by adding blank lines OUTPUT This command outputs a before and current snapshot of the working project, this command is best called at the end of a script. STORE This command stores the current project into the active project for ETSP to allow it to be used in other tabs and even saved. This command is best called near the end of a script. 88
  • 89.
    A.5. ETSPLANG This commandis used to denote a line containing a comment and is ignored by the language parser. START_S END_S These tags are used at the beginning and end of a scripts vital sections respectively. Vital sections are anything that changes the current state of the system or project such as COMP, RUN and OUTPUTLEVEL. COMP This command compares two lists of plugins where each list can contain one or many plugins. The list with the best outcome is stored to the current project and used in future commands (This does not store the project to the Active ETSP project). Each plugin in a list is separated by a colon (:) and the two lists are separated by one space ( ) for example “COMP Plugin1:Plugin2:Plugin3 Plugin3:Plugin2:Plugin1”. RUN This command runs a list of plugins, where the list can contain one or many plugins. Each plugin in the list is separated using a colon (:). OUTPUTLEVEL This command sets the level of output by using a keyword following it. The keywords are VERBOSE, NORMAL & QUIET. The keyword has to be in uppercase. VERBOSE gives a highly detailed output including some irrelevant background running information, NORMAL is the default set output where relevant information is shown regarding running and QUIET allows only the most important output information to be given. 89
  • 90.
    A.5. ETSPLANG A.5.2 Runninga Script Running a script is as simple as clicking the Run Script button at the bottom of the page. A.5.3 Interpreting Output As with any scripting language knowing how to interpret the output is key to using the system. One thing to note is that without putting an OUTPUT command in to the script no output will be given about the Projects. Throughout the running of a script ETSPLang gives out information on what command it is running and whether or not the script is successful, if at the end a OUTPUT command exists then ETSPLang will output a before and after about the project such as in Figure A.18. In the output there is the percentage optimisation of the before and after. The other important output is the Run Algorithms this lists all the plugins that have been run with what their output length was and their runtime. Starting Statistic Before Expected optimal: 9352 Run Algorithms: Percentage optimisation 0.0% After Expected optimal: 9352 Run Algorithms: QSTSH 12355.33 10 ms Percentage optimisation 75.69204778641773% Figure A.18: Example Output 90
  • 91.
    A.6. PLUGINS A.6 Plugins A.6.1Writing a Plugin While the ETSP is meant to ease the development of heuristics for TSP solutions a level of Java skill is still required to write a working plugin, along with some Java knowledge a copy of the Java Development Kit (JDK) version 8 or up will also be required. Directory Layout In order for a plugin to be compatible with ETSP it needs to be positioned in a directory named with the plugins title and this directory needs to be a subdirectory of the Plugin directory within the ETSP directory. Requirements As the data passed from ETSP is of the type Vector<storage.Point> each file that deals with the input directly requires to import two packages by placing the below two imports at the top of the Java file. import java.util.Vector; import storage.*; Along with the imports all files need to have the package set at the top of the page as package plugins.<Plugin Title>; replacing <Plugin Title> with the name of the plugin as set on the directory. Using the Point Class The Vector<Point> contains a list of points in order making up the current route both the input and the output are expected to be in such a format where the output is ordered into the route created by the plugin. To use the data type some general information on how to use the class is needed. For each Point in the Vector several elements can be called 91
  • 92.
    A.6. PLUGINS for: xCoord,yCoord, xyCoord and Tag where the xCoord and yCoord are as expected the X, Y coordinates for the point on a two dimensional plain, the xyCoord is the closest point on the X=Y line to the point and the Tag is the unique identifier for the specific Point. To get this information simply take a Point and reference the element, for example if a was a point simply write a.xCoord to get the x coordinate. The Plugin As for the plugin files the coding is up to you, there can be as many Java files as needed and as long as the requirements are met they should be loaded into ETSP without any hassle. A.6.2 Writing a Plugin Interface In order for the plugin to be runnable by ETSP an interface is needed to be build, the template for an interface can be seen in Figure A.19. A help tool has been set up, in the main ETSP window select the about menu and then select “Generate Plugin” this will give you a plugin generator which creates the plugin folder, plugin interface and suggests how to compile the plugin. If you have used the plugin generator the next section is just for your information; the interface file name has to follow a strict naming convention <Plugin Name>impl.java this is important so that ETSP can find the file. Just replace <Plugin Name> with your plugin name and the file should be good to go. The important parts of the interface excluding the naming convention include the functions runAlg(Vector<Point> vp) and getList() these two functions run the plugin and get the output respectively and have to be implemented in order for the plugin to be compatible with ETSP. 92
  • 93.
    A.6. PLUGINS package plugins.<PluginName>; import java.util.Vector; import storage.*; public class <Plugin>impl { public <Plugin>impl() { } public void runAlg(Vector<Point> vp) { //Run the plugin } public Vector<Point> getList() { //Return the output of the list } } Figure A.19: Plugin Interface Template A.6.3 Making a Plugin Runnable In order for the plugin to become runnable in ETSP it has to complete the following checklist – The plugin files are in a subdirectory of plugins, named using the plugin name – A plugin impl file exists that contains the runAlg() and getList() functions – The package is set in each file to plugins.<Plugin Name> 93
  • 94.
    A.6. PLUGINS If anyof the requirements are not complete then go back and finish these before continuing beyond this point. Once the java files have been written and are ready to compile open a terminal (Command Prompt in Windows) and move into the ETSP directory (The directory containing ETSP.JAR and the plugins directory). Once in the directory to compile the plugin code use the below line replacing <ETSPLib.JAR> with the location of ETSPLib.JAR and <Plugin Name> with the plugin name then hit return, this should compile your code and inform you of any warnings or errors if any exist. $ javac -cp<ETSPLib.JAR> plugins/<Plugin Name>/*.java A.6.4 Other Information on Running a Plugin Due to the setup of ETSP any System.out.print commands will not be displayed in the terminal. To see the output of these lines run the plugin through ETSPLang in the ETSP Terminal tab. This will display any System.out information in the output panel. 94
  • 95.
  • 96.
    Chapter BMaintenance Manual B.1 Installation B.1.1JAR Installation To install ETSP as a runnable JAR file simply copy the JAR file and the plugins directory into a directory of your choice. As long as the plugins directory and the JAR file exist in the same directory ETSP should work. B.1.2 Project Opening in Eclipse Housed in the project folder are three archives of project code: ETSP.zip, ETSP-libs.zip and PluginGenerator.zip. To open any of these in Eclipse navigate to the File menu in Eclipse and select the import function. In the window that loads select Browse from the top right of the screen and navigate to the archive you wish to open. After selecting the archive select finish and this will import the working environment into Eclipse. 96
  • 97.
    B.2. CLASS OUTLINE B.1.3Installing a Plugin To install a plugin requires creating a usable plugin for ETSP. Please see Section A.6 on how to write and install a plugin. B.2 Class Outline B.2.1 gui AboutBox: Is an extension of the JOptionPane which when called displays a simple box with some about information for ETSP. App: Is the root of the application hosting the static main method and the launch command. ETSPFileChooser: Is an extension of the JFileChooser class designed to combine the requirements for a loader and a saver into one. ETSPLangTab: Is an extension of the JPanel class and is the GUI to the ETSPLang Terminal tab. The ETSPLang Terminal outputs using the System.out tied to a JTextBox. HelpBox: Is an extension of JOptionPane class and when called displays a simple help dialogue for ETSP. HeuristicTesterTab: Is an extension of the JPanel class and is the GUI to the Heuris- ticTesterTab. This class replaced the PanelStart and PanelEnd classes. MainWindow: Is an extension of the JPanel class and makes up the main window of the program which hosts the HeuristicTesterTab, ProjectInfoTab and the ETSPLangTab. PanelEnd: Is an extension of the JPanel class. This class was deprecated during devel- opment but was used to display the the after information for heuristic runs. PanelStart: Is an extension of the JPanel class. This class was deprecated during devel- opment but was used to display the before information for heuristic runs. ProjectInfoPage: Is an extension of the JPanel class. This class was depricated during development but was used as the GUI to the Project Info Tab. ProjectInfoTab: Is an extension of the JPanel class. This class was used to replace the 97
  • 98.
    B.2. CLASS OUTLINE ProjectInfoPageclass and hosts the final GUI for the ProjectInfoTab. B.2.2 etspLang ETSP_Comp: Is the class responsible for the COMP command in ETSPLang. This class splits two lists of plugins and compares them against each other. ETSP_Help: Is the entity class that holds the output string for the HELP command in ETSPLang. ETSP_Output: Is the class that carries out output commands for ETSPLang. This class differentiates between three different levels of output QUIET, NORMAL and VERBOSE. The class uses the System.out to output information to the ETSPLang Terminal. ETSP_Run: Is the class responsible for the RUN command in ETSPLang. This class takes a list of plugins and runs them through the ETSPLangAlgorithmRunner. ETSPLangAlgorithmRunner: Is the class responsible for running plugins. This class implements the java.lang.reflect package which allows for the running of classes not loaded into the class path at startup. ETSPLanfInterface: Is the class that interfaces between the ETSPLangTab and the classes in which ETSPLang commands are carried out. B.2.3 packageInterface AlgorythmRunners: Is the class that runs plugins called by the Heuristic tester and acts as an interface between plugins and the GUI. GUIInterface: Is the class that acts as an interface between the GUI and classes held in the storage package. MacOSXPacInt: Is the class that holds several Mac OSx Specific command features. This class will only be instantiated if run on a Mac. 98
  • 99.
    B.3. CLASS UML B.2.4storage InputOutput: Is the class responsible for reading and writing files on the disk. This class implements BufferReaders and BufferWriters in several methods to carry out different forms of read and write commands. PluginLoader: Is the class that finds and adds plugins to the ClassPath. The plugins have to follow a specific interface format. Project: Is the entity class that holds a project once it is loaded in. Rout: Was the entity class that holds a previous run. This class was deprecated in favour of the Runs class as it was found the Rout class became bloated too easily. Runs: Is the replacement entity class to Rout. This class holds information on a heuristic run after it has been accepted. It only holds required information such as the Heuristic name, runTime and the final length of the route. B.3 Class UML This class UML shows the public methods and variables in ETSP.This diagram shows the three tier architecture sought out in the design where the GUI can only interact with the interface and the interface can only interact with the entities and storage layer. See Figure B.1 99
  • 100.
    B.3. CLASS UML FigureB.1: Class UML 100
  • 101.
    B.4. FUTURE IMPROVEMENT B.4Future Improvement In the future there are several major improvements to ETSP that would benefit the system greatly. B.4.1 User Interface Most of the improvements would be to the GUI or the User Interface in general. Graph Plotting Tool A major added tool that should be implemented is the ability to plot out runtimes and accuracies of multiple plugin runs. This could be done in a new tab and would add another level of usable output. Plugin Tab The addition of a new plugin tab that could allow the user to edit their plugin code and even compile and load their code into the plugin list could prove useful. Users would then be able to, with the help of ETSP, develop and load plugins. Split Interface A further major improvement could be the splitting of the interface into two different interfaces. One for a plugin oriented workflow and one for a project oriented workflow. In a plugin oriented workflow the user could load in one plugin and many project files allowing for the testing of a plugin on multiple projects. In a project oriented workflow the user could load in one project and test many plugins on it, as is the way ETSP currently works. 101
  • 102.
    B.4. FUTURE IMPROVEMENT CommandLine Interface The implementation of a command line interface, especially for ETSPLang, could help advanced users interface with the system. With this the need for loading the GUI would be optional and the system would also be accessible on headless operating systems. B.4.2 Plugin Improvements Plugin GetInfo The addition of a GetInfo() method in a plugin interface could allow for the calling of some simple information about a plugin. Such information could be loaded into the heuristic tester tab. Plugin Interfaces To improve the usability of ETSP adding other forms of plugin format should be considered such as JAR files. This should also include changes to the style of interface and even allow the user to choose the form in which data is passed to plugins. B.4.3 ETSPLang Added Vocabulary The addition of some functionalities into ETSPLang that were not implemented in this version should be a future project. Expanding the script language to include variable setting and modifying and comparison is a must for any script language. Other operaters should be looked into such as addition, subtraction, multiplication and division to name a few. Some other commands should also be considered such as Loops and Switches to aid in the script usability. 102
  • 103.
    B.5. DIRECTORY CONTENT UserInteraction In the current form ETSPLang does not allow user interaction after a script is initiated. Some form of interaction via the terminal in a Standard In (StdIn) fashion could prove beneficial to allowing the mutation of scripts while they are running. This could also prove useful for the possibility of adding a CollectUserInput method to the plugin interface. B.5 Directory Content |____API Holds the ETSP API as a webpage |____ETSP ETSP main directory | |____ETSP.JAR ETSP Runnable JAR | |____ETSPlibs.JAR ETSPlibs standard ETSP library | |____Maintenance Manual.pdf ETSP Maintenance manual | |____PluginGen.JAR Plugin Generator Runnable JAR | |____plugins Main Plugins Directory | | |____BubbleThrough Sample Plugin Directory | | | |____BTimpl.class Sample Plugin Interface Class | | | |____BTimpl.java Sample Plugin Interface java | | | |____BubbleThrough.class Sample Plugin Class | | | |____BubbleThrough.java Sample Plugin Java | | |____GNN Sample Plugin Directory | | | |____GNN.class Sample Plugin Class | | | |____GNN.java Sample Plugin java | | | |____GNNimpl.class Sample Plugin Interface Class 103
  • 104.
    B.5. DIRECTORY CONTENT || | |____GNNimpl.java Sample Plugin Interface java | | |____QSTSH QSTSH Plugin Directory | | | |____QSorts.class QuickSorts Class | | | |____QSorts.java QuickSorts java | | | |____QSTSH.class QSTSH class | | | |____QSTSH.java QSTSH java | | | |____QSTSHimpl.class QSTSH Interface Class | | | |____QSTSHimpl.java QSTSH Interface java | |____TestData TestData Directory | | |____ca4663.tsp TestData File 1 | | |____fi10639.tsp TestData File 2 | | |____gr9882.tsp TestData File 3 | |____User Manual.pdf User Manual |____ETSP-libs.zip ETSP-libs eclipse project archive |____ETSP.zip ETSP eclipse project archive |____PluginGenerator.zip PluginGenerator eclipse project archive 104
  • 105.
  • 106.
    Chapter CFile Formats This appendixoutlines the file formats used in the ETSP system. These file formats are to be followed when creating files to be loaded into ETSP. C.1 .TSP The TSP file format was created as a standard file format for TSP data used by Waterloo University [10] where the file is created as plain text. Several keywords can be used in the TSP file; Keyword Required? Use NAME YES Carries the project name COMMENT NO Allows for the placement of comments OPTIMAL NO States the known optimal values EOF YES Signifies the end of the file. NODE_COORD_SECTION YES Denotes the start of a list of points C.1.1 File Layout File 106
  • 107.
    C.1. .TSP _________ COMMENT :The first section contains options such as name and optimal routes COMMENT : Options must have SPACE COLON SPACE after the option name NAME : <Project Name> OPTIMAL : <Optimal route distance> COMMENT : Next line tells that the coordinates starts NODE_COORD_SECTION COMMENT : Each set of coordinates contains three parts COMMENT : Unique ID, X-Coordinate, Y-Coordinate ... ... ... ... COMMENT : The file is finally ended with “EOF” EOF _________ File End C.1.2 Example File File _________ COMMENT : Maybe some comments about the project NAME : Project 1 OPTIMAL : 123 NODE_COORD_SECTION 1 12.00 13.40 2 12.00 49.99 3 17.50 20.89 EOF 107
  • 108.
    C.2. .TXT _________ File End C.2.TXT The use of the simple TXT file allows for a very basic and simple file for loading. The TXT file has only one keyword “EOF” to signify the end of the file and is just a list of points on a grid separated by a new line. C.2.1 Example File File _________ 1 12.00 13.40 2 12.00 49.99 3 17.50 20.89 EOF _________ File End C.3 .TSPRJ TSPRJ is a file type specific to ETSP written to handle data of projects in a manner that was completely suited to ETSP. It would be unlikely that a TSPRJ file will be created from scratch as the other two formats are most accessible for entering the initial data. This file format is designed primarily to be used to store a session before starting on another. 108
  • 109.
    C.3. .TSPRJ TSPRJ isjust plain text in a very static format, all keywords are required even if they do not contain any information after them. Keyword Use PROJECTNAME: Carries the project name OPTIMAL: States the known optimal values (or 0 for unknown) RUNS: Contains a list of run heuristic names RUNS_D: Contains a list of run results EOF Denotes the end of the file C.3.1 File Layout File _________ PROJECTNAME: <Project name> OPTIMAL: <Known optimal route> RUNS: <Colon separated list of heuristic run> RUNS_D: <Colon separated list of heuristic outputs> <PointID X-Coordinate Y-Coordinate> ... ... ... EOF _________ File End 109
  • 110.
    C.3. .TSPRJ C.3.2 ExampleFile File _________ PROJECTNAME: Project 1 OPTIMAL: 0 RUNS: QSTSH:QSTSH2:BUB: RUNS_D: 1200:1123:987: 1 12.00 13.40 2 12.00 49.99 3 17.50 20.89 EOF _________ File End 110
  • 111.
    Appendix D: User TestingTemplate and Results 111
  • 112.
    Chapter DUser Testing Templateand Results D.1 User Testing Template 112
  • 113.
    FOR  OFFICAL  USE  EXID  NUMEBR[________]   ETSP  Questionnaire     Preamble   For  this  experiment  you  will  be  asked  a  series  of  questions  relating  to  ETSP/  the   Travelling  Salesman  Problem  or  other  material  relating  to  this  system.   Throughout  this  experiment  if  you  are  struggling  please  review  the  user  manual   before  admitting  defeat  on  the  problem.  Only  complete  as  far  as  you  are   comfortable  going  and  give  a  reason  if  you  do  not  wish  to  continue.  This   experiment  is  completely  anonymized  and  data  will  be  stored  and  used  as  such.   You  will  require  Java  8  for  this  experiment  which  can  be  obtained  at   http://www.oracle.com/technetwork/java/javase/downloads/jre8-­‐downloads-­‐ 2133155.html       Do  you  understand  and  agree  to  the  above  information?   ______     Before  running  ETSP  fill  out  these  questions     On  a  scale  of  1  to  10  how  do  you  rate  your  java  ability?   _______     How  many  years  experience  in  java  do  you  have?   _______     Have  you  ever  studied  or  worked  on  the  Travelling  Salesman  Problem   Before?   Yes/No     What  operating  system  will  be  used  in  this  experiment?   Mac/Windows/Linux     Now  load  ETSP  
  • 114.
    FOR  OFFICAL  USE  EXID  NUMEBR[________]   Experiment  1.     Open  ETSP  and  open  the  project  file  titled  wi29.tsp.     Rate  difficulty  out  of  10  (1  extremely  difficulty  –  10  extremely  easy)   _____     Did  you  find  any  problems?   Yes/No     Did  the  system  act  unexpectedly?   Yes/No     Did  the  system  report  any  problems?   Yes/No     More  Information       Experiment  2     Run  the  plugin  named  QSTSH     Rate  difficulty  out  of  10  (1  extremely  difficulty  –  10  extremely  easy)   _____     Did  you  find  any  problems?   Yes/No     Did  the  system  act  unexpectedly?   Yes/No     Did  the  system  report  any  problems?   Yes/No     What  was  the  reported  output  for  Accuracy  After?   ________     More  Information  
  • 115.
    FOR  OFFICAL  USE  EXID  NUMEBR[________]   Experiment  3     Change  the  project  name  in  the  Project  Information  Viewer  Tab     Rate  difficulty  out  of  10  (1  extremely  difficulty  –  10  extremely  easy)   _____     Did  you  find  any  problems?   Yes/No     Did  the  system  act  unexpectedly?   Yes/No     Did  the  system  report  any  problems?   Yes/No     More  Information       Experiment  4     In  the  ETSP  Terminal  tab  run  the  below  script,     START_S   RUN  QSTSH   END_S   OUTPUT     Rate  difficulty  out  of  10  (1  extremely  difficulty  –  10  extremely  easy)   _____     Did  you  find  any  problems?   Yes/No     Did  the  system  act  unexpectedly?   Yes/No     Did  the  system  report  any  problems?   Yes/No     Could  you  write  and  run  your  own  scrits?   Yes/No     What  was  the  Percentage  Optimisation  After?   ____     More  Information  
  • 116.
    FOR  OFFICAL  USE  EXID  NUMEBR[________]   Experiment  5     Save  the  Project  as  a  .TSPRJ  file  and  close  ETSP.     Rate  difficulty  out  of  10  (1  extremely  difficulty  –  10  extremely  easy)   _____     Did  you  find  any  problems?   Yes/No     Did  the  system  act  unexpectedly?   Yes/No     Did  the  system  report  any  problems?   Yes/No     More  Information     Other  questions,     On  review  of  the  User  Manual  answer  the  below  questions,     Was  the  user  manual  easy  to  follow?   Yes/No     Was  the  user  manual  of  an  expected  technical  level?   Yes/No     Was  there  any  sections  of  the  technical  manual  that  seemed  too  technical?   Yes/No     Rate  the  user  manual  as  a  whole  out  of  10,  (10  Excellent  –  1  Poor)   ________     With  your  java  knowledge  would  you  feel  comfortable  writing  a  plugin   given  the  instructions  in  the  User  Manual?   Yes/No     More  Information       Thank  you  for  taking  part  in  this  experiment…  To  return  this  information   email  just  this  document  to  w.fraser.10@aberdeen.ac.uk     Thank  you,   William  JM  Fraser,  University  of  Aberdeen,  Computer  Science  Student.    
  • 117.
    D.2. USER OUTPUT D.2User Output 117
  • 118.
    FOR  OFFICAL  USE  EXID  NUMEBR[User  1]     ETSP  Questionnaire     Preamble   For  this  experiment  you  will  be  asked  a  series  of  questions  relating  to  ETSP/  the   Travelling  Salesman  Problem  or  other  material  relating  to  this  system.   Throughout  this  experiment  if  you  are  struggling  please  review  the  user  manual   before  admitting  defeat  on  the  problem.  Only  complete  as  far  as  you  are   comfortable  going  and  give  a  reason  if  you  do  not  wish  to  continue.  This   experiment  is  completely  anonymized  and  data  will  be  stored  and  used  as  such.   You  will  require  Java  8  for  this  experiment  which  can  be  obtained  at   http://www.oracle.com/technetwork/java/javase/downloads/jre8-­‐downloads-­‐ 2133155.html       Do  you  understand  and  agree  to  the  above  information?   _Yes__     Before  running  ETSP  fill  out  these  questions     On  a  scale  of  1  to  10  how  do  you  rate  your  java  ability?   _9_____     How  many  years  experience  in  java  do  you  have?   _4_____     Have  you  ever  studied  or  worked  on  the  Travelling  Salesman  Problem   Before?   Yes/No     What  operating  system  will  be  used  in  this  experiment?   Mac/Windows/Linux     Now  load  ETSP  
  • 119.
    FOR  OFFICAL  USE  EXID  NUMEBR[User  1]     Experiment  1.     Open  ETSP  and  open  the  project  file  titled  wi29.tsp.     Rate  difficulty  out  of  10  (1  extremely  difficulty  –  10  extremely  easy)   _10____     Did  you  find  any  problems?   Yes/No     Did  the  system  act  unexpectedly?   Yes/No     Did  the  system  report  any  problems?   Yes/No     More  Information           Experiment  2     Run  the  plugin  named  QSTSH     Rate  difficulty  out  of  10  (1  extremely  difficulty  –  10  extremely  easy)   __9__     Did  you  find  any  problems?   Yes/No     Did  the  system  act  unexpectedly?   Yes/No     Did  the  system  report  any  problems?   Yes/No     What  was  the  reported  output  for  Accuracy  After?   _81.18519135396878_______     More  Information  
  • 120.
    FOR  OFFICAL  USE  EXID  NUMEBR[User  1]     Experiment  3     Change  the  project  name  in  the  Project  Information  Viewer  Tab     Rate  difficulty  out  of  10  (1  extremely  difficulty  –  10  extremely  easy)   _10____     Did  you  find  any  problems?   Yes/No     Did  the  system  act  unexpectedly?   Yes/No     Did  the  system  report  any  problems?   Yes/No     More  Information     Experiment  4     In  the  ETSP  Terminal  tab  run  the  below  script,     START_S   RUN  QSTSH   END_S   OUTPUT     Rate  difficulty  out  of  10  (1  extremely  difficulty  –  10  extremely  easy)   _10____     Did  you  find  any  problems?   Yes/No     Did  the  system  act  unexpectedly?   Yes/No     Did  the  system  report  any  problems?   Yes/No     Could  you  write  and  run  your  own  scrits?   Yes/No     What  was  the  Percentage  Optimisation  After?   _81.18519135396878___     More  Information   After  reading  the  User  Manual  I  believe  that  the  information  provided  about   scripts  should  be  enough  for  any  competent  computer  user  to  construct  basic   scripts
  • 121.
    FOR  OFFICAL  USE  EXID  NUMEBR[User  1]     Experiment  5     Save  the  Project  as  a  .TSPRJ  file  and  close  ETSP.     Rate  difficulty  out  of  10  (1  extremely  difficulty  –  10  extremely  easy)   _10____     Did  you  find  any  problems?   Yes/No     Did  the  system  act  unexpectedly?   Yes/No     Did  the  system  report  any  problems?   Yes/No     More  Information     Other  questions,     On  review  of  the  User  Manual  answer  the  below  questions,     Was  the  user  manual  easy  to  follow?   Yes/No     Was  the  user  manual  of  an  expected  technical  level?   Yes/No     Was  there  any  sections  of  the  technical  manual  that  seemed  too  technical?   Yes/No     Rate  the  user  manual  as  a  whole  out  of  10,  (10  Excellent  –  1  Poor)   _10_______     With  your  java  knowledge  would  you  feel  comfortable  writing  a  plugin   given  the  instructions  in  the  User  Manual?   Yes/No     More  Information  
  • 122.
    FOR  OFFICAL  USE  EXID  NUMEBR[User  2]   ETSP  Questionnaire     Preamble   For  this  experiment  you  will  be  asked  a  series  of  questions  relating  to  ETSP/  the   Travelling  Salesman  Problem  or  other  material  relating  to  this  system.   Throughout  this  experiment  if  you  are  struggling  please  review  the  user  manual   before  admitting  defeat  on  the  problem.  Only  complete  as  far  as  you  are   comfortable  going  and  give  a  reason  if  you  do  not  wish  to  continue.  This   experiment  is  completely  anonymized  and  data  will  be  stored  and  used  as  such.   You  will  require  Java  8  for  this  experiment  which  can  be  obtained  at   http://www.oracle.com/technetwork/java/javase/downloads/jre8-­‐downloads-­‐ 2133155.html       Do  you  understand  and  agree  to  the  above  information?   -­‐-­‐-­‐  Yes     Before  running  ETSP  fill  out  these  questions     On  a  scale  of  1  to  10  how  do  you  rate  your  java  ability?   5     How  many  years  experience  in  java  do  you  have?   1  year       Have  you  ever  studied  or  worked  on  the  Travelling  Salesman  Problem   Before?   No     What  operating  system  will  be  used  in  this  experiment?   Windows     Now  load  ETSP  
  • 123.
    FOR  OFFICAL  USE  EXID  NUMEBR[User  2]   Experiment  1.     Open  ETSP  and  open  the  project  file  titled  wi29.tsp.     Rate  difficulty  out  of  10  (1  extremely  difficulty  –  10  extremely  easy)   8     Did  you  find  any  problems?   Yes     Did  the  system  act  unexpectedly?   No     Did  the  system  report  any  problems?   No     More  Information     As  a  minor  point,  I  was  thrown  off  by  ‘New’  when  loading  in  a  file;  perhaps  it  should   have  read  as  “Load”  or  “Load  existing”?       Otherwise,  no  problems.     Experiment  2     Run  the  plugin  named  QSTSH     Rate  difficulty  out  of  10  (1  extremely  difficulty  –  10  extremely  easy)   10     Did  you  find  any  problems?   No     Did  the  system  act  unexpectedly?   No     Did  the  system  report  any  problems?   No     What  was  the  reported  output  for  Accuracy  After?   81.18519135     More  Information  
  • 124.
    FOR  OFFICAL  USE  EXID  NUMEBR[User  2]   Experiment  3     Change  the  project  name  in  the  Project  Information  Viewer  Tab     Rate  difficulty  out  of  10  (1  extremely  difficulty  –  10  extremely  easy)   10     Did  you  find  any  problems?   No     Did  the  system  act  unexpectedly?   No     Did  the  system  report  any  problems?   No     More  Information     Experiment  4     In  the  ETSP  Terminal  tab  run  the  below  script,     START_S   RUN  QSTSH   END_S   OUTPUT     Rate  difficulty  out  of  10  (1  extremely  difficulty  –  10  extremely  easy)   10     Did  you  find  any  problems?   No     Did  the  system  act  unexpectedly?   No     Did  the  system  report  any  problems?   No     Could  you  write  and  run  your  own  scrits?   Yes     What  was  the  Percentage  Optimisation  After?   81.18519135396878%     More  Information  
  • 125.
    FOR  OFFICAL  USE  EXID  NUMEBR[User  2]   Experiment  5     Save  the  Project  as  a  .TSPRJ  file  and  close  ETSP.     Rate  difficulty  out  of  10  (1  extremely  difficulty  –  10  extremely  easy)   10     Did  you  find  any  problems?   No     Did  the  system  act  unexpectedly?   No     Did  the  system  report  any  problems?   No     More  Information     Other  questions,     On  review  of  the  User  Manual  answer  the  below  questions,     Was  the  user  manual  easy  to  follow?   Yes     Was  the  user  manual  of  an  expected  technical  level?   Yes     Was  there  any  sections  of  the  technical  manual  that  seemed  too  technical?   No     Rate  the  user  manual  as  a  whole  out  of  10,  (10  Excellent  –  1  Poor)   10     With  your  java  knowledge  would  you  feel  comfortable  writing  a  plugin   given  the  instructions  in  the  User  Manual?   Yes     More  Information   Very  well  written  User  Manual;  Very  much  appreciated  the  illustrations  –  I  got   stuck  on  loading  a  Plugin  (couldn’t  find  the  confirmation  button),  however  the  User   Manual  helped  solve  that.  
  • 126.
    FOR  OFFICAL  USE  EXID  NUMBER[User  3]     ETSP  Questionnaire     Preamble   For  this  experiment  you  will  be  asked  a  series  of  questions  relating  to  ETSP/  the   Travelling  Salesman  Problem  or  other  material  relating  to  this  system.  Throughout   this  experiment  if  you  are  struggling  please  review  the  user  manual  before   admitting  defeat  on  the  problem.  Only  complete  as  far  as  you  are  comfortable  going   and  give  a  reason  if  you  do  not  wish  to  continue.  This  experiment  is  completely   anonymized  and  data  will  be  stored  and  used  as  such.  You  will  require  Java  8  for  this   experiment,  which  can  be  obtained  at   http://www.oracle.com/technetwork/java/javase/downloads/jre8-­‐downloads-­‐ 2133155.html       Do  you  understand  and  agree  to  the  above  information?   I  understand  the  Preamble  section  above.    It  is  clear  and  concise.             Before  running  ETSP  fill  out  these  questions     On  a  scale  of  1  to  10  how  do  you  rate  your  java  ability?   Assuming  that  1  is  no  experience  and  10  is  lots,  I  would  rate  my  java  ability  as  1.     How  many  years  experience  in  java  do  you  have?   0  years  experience  as  I  only  usually  need  to  do  basic  computing  functions/use   standard  Office  programs.     Have  you  ever  studied  or  worked  on  the  Travelling  Salesman  Problem  Before?   No.     What  operating  system  will  be  used  in  this  experiment?   Windows  8     Now  load  ETSP       Experiment  1.     Open  ETSP  and  open  the  project  file  titled  wi29.tsp.     Rate  difficulty  out  of  10  (1  extremely  difficulty  –  10  extremely  easy)   6    
  • 127.
    FOR  OFFICAL  USE  EXID  NUMBER[User  3]     Did  you  find  any  problems?   Yes.     Did  the  system  act  unexpectedly?   No.     Did  the  system  report  any  problems?   No.     More  Information     I  initially  didn't  understand  where  to  find  the  wi29.tsp  file  as  I  was  expecting  a  Load   Project  button  rather  than  going  under  New  Project.    However,  the  User  Manual  was   very  helpful  and  I  now  understand  that  this  was  a  very  easy  step  had  I  simply   focused  more.       Experiment  2     Run  the  plugin  named  QSTSH     Rate  difficulty  out  of  10  (1  extremely  difficulty  –  10  extremely  easy)   9     Did  you  find  any  problems?   No.     Did  the  system  act  unexpectedly?   No.     Did  the  system  report  any  problems?   No.     What  was  the  reported  output  for  Accuracy  After?   81.18519135396878     More  Information   This  was  a  very  simple  experiment  and  once  again  the  User  Manual  was  very  clear.       Experiment  3     Change  the  project  name  in  the  Project  Information  Viewer  Tab     Rate  difficulty  out  of  10  (1  extremely  difficulty  –  10  extremely  easy)   9     Did  you  find  any  problems?   No.  
  • 128.
    FOR  OFFICAL  USE  EXID  NUMBER[User  3]       Did  the  system  act  unexpectedly?   No.     Did  the  system  report  any  problems?   No.     More  Information         Experiment  4     In  the  ETSP  Terminal  tab  run  the  below  script,     START_S   RUN  QSTSH   END_S   OUTPUT     Rate  difficulty  out  of  10  (1  extremely  difficulty  –  10  extremely  easy)   10     Did  you  find  any  problems?   No.     Did  the  system  act  unexpectedly?   No.     Did  the  system  report  any  problems?   No.     Could  you  write  and  run  your  own  scripts?   No.     What  was  the  Percentage  Optimisation  After?   81.18519135396878%     More  Information   As  I  am  not  competent  in  writing  scripts  this  is  why  I  wouldn't  do  it  -­‐  I  am  sure  the   system  could  handle  them  very  well  based  on  this  experiment.       Experiment  5     Save  the  Project  as  a  .TSPRJ  file  and  close  ETSP.     Rate  difficulty  out  of  10  (1  extremely  difficulty  –  10  extremely  easy)  
  • 129.
    FOR  OFFICAL  USE  EXID  NUMBER[User  3]     10     Did  you  find  any  problems?   No.     Did  the  system  act  unexpectedly?   No.     Did  the  system  report  any  problems?   No.     More  Information       Other  questions,     On  review  of  the  User  Manual  answer  the  below  questions,     Was  the  user  manual  easy  to  follow?   Yes.     Was  the  user  manual  of  an  expected  technical  level?   Yes  &  No     Was  there  any  sections  of  the  technical  manual  that  seemed  too  technical?   Yes     Rate  the  user  manual  as  a  whole  out  of  10,  (10  Excellent  –  1  Poor)   8     With  your  java  knowledge  would  you  feel  comfortable  writing  a  plugin  given   the  instructions  in  the  User  Manual?   No.     More  Information   Due  to  my  lack  of  understanding  of  java  I  found  parts  of  the  User  Manual  quite   technical.    I  also  found  the  initial  Set  Up  section  a  little  technical  but  this  was  largely   because  I  was  confused  between  Set  Up  and  Getting  Started  -­‐  which  was  definitely   my  mistake!    I  would  not  feel  comfortable  writing  a  java  script  because  I  would  not   understand  very  well  what  I  was  doing  or  what  I  was  doing  it  for.       Thank  you  for  taking  part  in  this  experiment…  To  return  this  information   email  just  this  document  to  w.fraser.10@aberdeen.ac.uk     Thank  you,   William  JM  Fraser,  University  of  Aberdeen,  Computer  Science  Student.    
  • 130.
    FOR  OFFICAL  USE  EXID  NUMBER[User  4]   ETSP  Questionnaire     Preamble   For  this  experiment  you  will  be  asked  a  series  of  questions  relating  to  ETSP/  the   Travelling  Salesman  Problem  or  other  material  relating  to  this  system.   Throughout  this  experiment  if  you  are  struggling  please  review  the  user  manual   before  admitting  defeat  on  the  problem.  Only  complete  as  far  as  you  are   comfortable  going  and  give  a  reason  if  you  do  not  wish  to  continue.  This   experiment  is  completely  anonymized  and  data  will  be  stored  and  used  as  such.   You  will  require  Java  8  for  this  experiment  which  can  be  obtained  at   http://www.oracle.com/technetwork/java/javase/downloads/jre8-­‐downloads-­‐ 2133155.html       Do  you  understand  and  agree  to  the  above  information?   yes       Before  running  ETSP  fill  out  these  questions     On  a  scale  of  1  to  10  how  do  you  rate  your  java  ability?   1     How  many  years  experience  in  java  do  you  have?   0     Have  you  ever  studied  or  worked  on  the  Travelling  Salesman  Problem   Before?   No     What  operating  system  will  be  used  in  this  experiment?   Windows     Now  load  ETSP  
  • 131.
    FOR  OFFICAL  USE  EXID  NUMBER[User  4]   Experiment  1.     Open  ETSP  and  open  the  project  file  titled  wi29.tsp.     Rate  difficulty  out  of  10  (1  extremely  difficulty  –  10  extremely  easy)   2     Did  you  find  any  problems?   Yes     Did  the  system  act  unexpectedly?   No     Did  the  system  report  any  problems?   No     More  Information       The  information  I  required  to  know  how  to  open  the  file  was  not  made   clear  enough  for  me  to  notice  straight  away.     Experiment  2     Run  the  plugin  named  QSTSH     Rate  difficulty  out  of  10  (1  extremely  difficulty  –  10  extremely  easy)   8     Did  you  find  any  problems?   No     Did  the  system  act  unexpectedly?   No     Did  the  system  report  any  problems?   No     What  was  the  reported  output  for  Accuracy  After?   81.19     More  Information     The  figures  showing  how  to  run  the  plugin  were  very  helpful.  
  • 132.
    FOR  OFFICAL  USE  EXID  NUMBER[User  4]   Experiment  3     Change  the  project  name  in  the  Project  Information  Viewer  Tab     Rate  difficulty  out  of  10  (1  extremely  difficulty  –  10  extremely  easy)   9     Did  you  find  any  problems?   No     Did  the  system  act  unexpectedly?   No     Did  the  system  report  any  problems?   No     More  Information   Very  easy  to  find  and  change  the  name  without  the  use  of  the  manual     Experiment  4     In  the  ETSP  Terminal  tab  run  the  below  script,     START_S   RUN  QSTSH   END_S   OUTPUT     Rate  difficulty  out  of  10  (1  extremely  difficulty  –  10  extremely  easy)   10     Did  you  find  any  problems?   No     Did  the  system  act  unexpectedly?   No     Did  the  system  report  any  problems?   No     Could  you  write  and  run  your  own  scripts?   Yes     What  was  the  Percentage  Optimisation  After?   81.18519135396878%     More  Information   I  would  be  able  to  write  and  run  my  own  scripts  however,  I  would  not   understand  what  it  would  be  doing  
  • 133.
    FOR  OFFICAL  USE  EXID  NUMBER[User  4]   Experiment  5     Save  the  Project  as  a  .TSPRJ  file  and  close  ETSP.     Rate  difficulty  out  of  10  (1  extremely  difficulty  –  10  extremely  easy)   10     Did  you  find  any  problems?   No     Did  the  system  act  unexpectedly?   No     Did  the  system  report  any  problems?   No     More  Information     I  was  able  to  save  the  project  without  needing  to  look  at  the  user  manual     Other  questions,     On  review  of  the  User  Manual  answer  the  below  questions,     Was  the  user  manual  easy  to  follow?   Yes     Was  the  user  manual  of  an  expected  technical  level?   No     Was  there  any  sections  of  the  technical  manual  that  seemed  too  technical?   Yes     Rate  the  user  manual  as  a  whole  out  of  10,  (10  Excellent  –  1  Poor)   7     With  your  java  knowledge  would  you  feel  comfortable  writing  a  plugin   given  the  instructions  in  the  User  Manual?   No     More  Information     Due  to  my  lack  of  java  knowledge  I  would  be  unable  to  write  a  plugin   however,  I  would  not  understand  what  I  was  making  it  do        
  • 134.
    FOR OFFICAL USEEXID NUMBER[User 5] ETSP  Questionnaire     Preamble   For  this  experiment  you  will  be  asked  a  series  of  questions  relating  to  ETSP/  the  Travelling   Salesman  Problem  or  other  material  relating  to  this  system.  Throughout  this  experiment  if  you   are  struggling  please  review  the  user  manual  before  admitting  defeat  on  the  problem.  Only   complete  as  far  as  you  are  comfortable  going  and  give  a  reason  if  you  do  not  wish  to  continue.   This  experiment  is  completely  anonymized  and  data  will  be  stored  and  used  as  such.  You  will   require  Java  8  for  this  experiment  which  can  be  obtained  at   http://www.oracle.com/technetwork/java/javase/downloads/jre8-­‐downloads-­‐2133155.html       Do  you  understand  and  agree  to  the  above  information?   Yes     Before  running  ETSP  fill  out  these  questions     On  a  scale  of  1  to  10  how  do  you  rate  your  java  ability?   7     How  many  years  experience  in  java  do  you  have?   4     Have  you  ever  studied  or  worked  on  the  Travelling  Salesman  Problem  Before?   Yes     What  operating  system  will  be  used  in  this  experiment?   Mac     Now  load  ETSP  
  • 135.
    FOR OFFICAL USEEXID NUMBER[User 5]   Experiment  1.     Open  ETSP  and  open  the  project  file  titled  wi29.tsp.     Rate  difficulty  out  of  10  (1  extremely  difficulty  –  10  extremely  easy)   10     Did  you  find  any  problems?   No     Did  the  system  act  unexpectedly?   No     Did  the  system  report  any  problems?   No     More  Information       Experiment  2     Run  the  plugin  named  QSTSH     Rate  difficulty  out  of  10  (1  extremely  difficulty  –  10  extremely  easy)   10     Did  you  find  any  problems?   No     Did  the  system  act  unexpectedly?   No     Did  the  system  report  any  problems?   No     What  was  the  reported  output  for  Accuracy  After?   81.19     More  Information  
  • 136.
    FOR OFFICAL USEEXID NUMBER[User 5]   Experiment  3     Change  the  project  name  in  the  Project  Information  Viewer  Tab     Rate  difficulty  out  of  10  (1  extremely  difficulty  –  10  extremely  easy)   10     Did  you  find  any  problems?   No     Did  the  system  act  unexpectedly?   No     Did  the  system  report  any  problems?   No     More  Information     Experiment  4     In  the  ETSP  Terminal  tab  run  the  below  script,     START_S   RUN  QSTSH   END_S   OUTPUT     Rate  difficulty  out  of  10  (1  extremely  difficulty  –  10  extremely  easy)   10     Did  you  find  any  problems?   No     Did  the  system  act  unexpectedly?   No     Did  the  system  report  any  problems?   No     Could  you  write  and  run  your  own  scrits?   No     What  was  the  Percentage  Optimisation  After?   Percentage optimisation 81.18519135396878%   After   Expected optimal: 27603   Run Algorithms:   QSTSH 34000.04 1083000 ns   QSTSH 34000.04 4520000 ns   Percentage optimisation 81.18519135396878%     More  Information  
  • 137.
    FOR OFFICAL USEEXID NUMBER[User 5]   Experiment  5     Save  the  Project  as  a  .TSPRJ  file  and  close  ETSP.     Rate  difficulty  out  of  10  (1  extremely  difficulty  –  10  extremely  easy)   10     Did  you  find  any  problems?   No     Did  the  system  act  unexpectedly?   No     Did  the  system  report  any  problems?   No     More  Information       Other  questions,     On  review  of  the  User  Manual  answer  the  below  questions,     Was  the  user  manual  easy  to  follow?   Yes     Was  the  user  manual  of  an  expected  technical  level?   Yes     Was  there  any  sections  of  the  technical  manual  that  seemed  too  technical?   No     Rate  the  user  manual  as  a  whole  out  of  10,  (10  Excellent  –  1  Poor)   9     With  your  java  knowledge  would  you  feel  comfortable  writing  a  plugin  given  the   instructions  in  the  User  Manual?   Yes     More  Information  
  • 138.
    FOR  OFFICAL  USE  EXID  NUMBER[User  6]   ETSP  Questionnaire     Preamble   For  this  experiment  you  will  be  asked  a  series  of  questions  relating  to  ETSP/  the   Travelling  Salesman  Problem  or  other  material  relating  to  this  system.   Throughout  this  experiment  if  you  are  struggling  please  review  the  user  manual   before  admitting  defeat  on  the  problem.  Only  complete  as  far  as  you  are   comfortable  going  and  give  a  reason  if  you  do  not  wish  to  continue.  This   experiment  is  completely  anonymized  and  data  will  be  stored  and  used  as  such.   You  will  require  Java  8  for  this  experiment  which  can  be  obtained  at   http://www.oracle.com/technetwork/java/javase/downloads/jre8-­‐downloads-­‐ 2133155.html       Do  you  understand  and  agree  to  the  above  information?   Yep.           Before  running  ETSP  fill  out  these  questions     On  a  scale  of  1  to  10  how  do  you  rate  your  java  ability?   1_____     How  many  years  experience  in  java  do  you  have?   1____     Have  you  ever  studied  or  worked  on  the  Travelling  Salesman  Problem   Before?   No     What  operating  system  will  be  used  in  this  experiment?   Windows     Now  load  ETSP  
  • 139.
    FOR  OFFICAL  USE  EXID  NUMBER[User  6]   Experiment  1.     Open  ETSP  and  open  the  project  file  titled  wi29.tsp.     Rate  difficulty  out  of  10  (1  extremely  difficulty  –  10  extremely  easy)   3     Did  you  find  any  problems?   Yes.     Did  the  system  act  unexpectedly?   Yes.     Did  the  system  report  any  problems?   Yes,  I  think.     More  Information     Basically,  the  thing  didn’t  open.  Or  load.  And  needed  unzipped  (whatever  that   means)  and  extracted  (ditto)  so  I  needed  to  ask  for  help  for  every  step.  Told  you  I   was  bad  with  computers.     Experiment  2     Run  the  plugin  named  QSTSH     Rate  difficulty  out  of  10  (1  extremely  difficulty  –  10  extremely  easy)   5_____     Did  you  find  any  problems?   Yes.     Did  the  system  act  unexpectedly?   No.     Did  the  system  report  any  problems?   No.     What  was  the  reported  output  for  Accuracy  After?   81.185191356878     More  Information   Well,  I  didn’t  actually  need  to  ask  for  help  for  this  one,  but  I’m  finding  the  user   manual  difficult  to  use  and  interpret.  There’s  no  contents  page  and  a  lot  of   jargon.
  • 140.
    FOR  OFFICAL  USE  EXID  NUMBER[User  6]   Experiment  3     Change  the  project  name  in  the  Project  Information  Viewer  Tab     Rate  difficulty  out  of  10  (1  extremely  difficulty  –  10  extremely  easy)   7_____     Did  you  find  any  problems?   Yes.     Did  the  system  act  unexpectedly?   Yes.     Did  the  system  report  any  problems?   No.     More  Information   More  difficulty  with  the  manual.  What  am  I  meant  to  change  the  project  name   too?   (I  do  like  the  fact  that  when  asked  whether  I  want  to  change  the  name,  it  gives   the  options  ‘yes,  please’  and  ‘no,  thanks’.  That’s  sweet.)     Experiment  4     In  the  ETSP  Terminal  tab  run  the  below  script,     START_S   RUN  QSTSH   END_S   OUTPUT     Rate  difficulty  out  of  10  (1  extremely  difficulty  –  10  extremely  easy)   10_____     Did  you  find  any  problems?   No.     Did  the  system  act  unexpectedly?   No.     Did  the  system  report  any  problems?   No.     Could  you  write  and  run  your  own  scripts?   No.     What  was  the  Percentage  Optimisation  After?   81.18519135396878%    
  • 141.
    FOR  OFFICAL  USE  EXID  NUMBER[User  6]   More  Information   Yay!  An  experiment  I  could  actually  do  easily!  I’ve  no  idea  what  the  stuff  that   comes  up  in  the  other  box  actually  means,  though...     Experiment  5     Save  the  Project  as  a  .TSPRJ  file  and  close  ETSP.     Rate  difficulty  out  of  10  (1  extremely  difficulty  –  10  extremely  easy)   10     Did  you  find  any  problems?   No     Did  the  system  act  unexpectedly?   No     Did  the  system  report  any  problems?   No     More  Information   Hey,  it’s  actually  working!  I’m  on  a  roll!     Other  questions,     On  review  of  the  User  Manual  answer  the  below  questions,     Was  the  user  manual  easy  to  follow?   No.     Was  the  user  manual  of  an  expected  technical  level?   No.     Were  there  any  sections  of  the  technical  manual  that  seemed  too  technical?   Yes.     Rate  the  user  manual  as  a  whole  out  of  10,  (10  Excellent  –  1  Poor)   5_______     With  your  java  knowledge  would  you  feel  comfortable  writing  a  plugin   given  the  instructions  in  the  User  Manual?   No.     More  Information   The  manual  needs  a  contents  page.  And  I  didn’t  understand  what  I  was  doing   throughout  most  of  the  experiments.  That’s  probably  more  a  reflection  on  my   own  lack  of  computer  skills  than  anything  wrong  with  the  manual  itself...
  • 142.
    FOR  OFFICAL  USE  EXID  NUMEBR[User  7]     ETSP  Questionnaire     Preamble   For  this  experiment  you  will  be  asked  a  series  of  questions  relating  to  ETSP/  the   Travelling  Salesman  Problem  or  other  material  relating  to  this  system.   Throughout  this  experiment  if  you  are  struggling  please  review  the  user  manual   before  admitting  defeat  on  the  problem.  Only  complete  as  far  as  you  are   comfortable  going  and  give  a  reason  if  you  do  not  wish  to  continue.  This   experiment  is  completely  anonymized  and  data  will  be  stored  and  used  as  such.   You  will  require  Java  8  for  this  experiment  which  can  be  obtained  at   http://www.oracle.com/technetwork/java/javase/downloads/jre8-­‐downloads-­‐ 2133155.html       Do  you  understand  and  agree  to  the  above  information?   Yes         Before  running  ETSP  fill  out  these  questions     On  a  scale  of  1  to  10  how  do  you  rate  your  java  ability?   ____1___     How  many  years  experience  in  java  do  you  have?   ____0___     Have  you  ever  studied  or  worked  on  the  Travelling  Salesman  Problem   Before?   No     What  operating  system  will  be  used  in  this  experiment?   Windows     Now  load  ETSP  
  • 143.
    FOR  OFFICAL  USE  EXID  NUMEBR[User  7]     Experiment  1.     Open  ETSP  and  open  the  project  file  titled  wi29.tsp.     Rate  difficulty  out  of  10  (1  extremely  difficulty  –  10  extremely  easy)   ___9__     Did  you  find  any  problems?   No     Did  the  system  act  unexpectedly?   No     Did  the  system  report  any  problems?   No     More  Information       Experiment  2     Run  the  plugin  named  QSTSH     Rate  difficulty  out  of  10  (1  extremely  difficulty  –  10  extremely  easy)   __10___     Did  you  find  any  problems?   No     Did  the  system  act  unexpectedly?   No     Did  the  system  report  any  problems?   No     What  was  the  reported  output  for  Accuracy  After?   81.18519135396878     More  Information  
  • 144.
    FOR  OFFICAL  USE  EXID  NUMEBR[User  7]     Experiment  3     Change  the  project  name  in  the  Project  Information  Viewer  Tab     Rate  difficulty  out  of  10  (1  extremely  difficulty  –  10  extremely  easy)   ___10__     Did  you  find  any  problems?   No     Did  the  system  act  unexpectedly?   No     Did  the  system  report  any  problems?   No     More  Information     Experiment  4     In  the  ETSP  Terminal  tab  run  the  below  script,     START_S   RUN  QSTSH   END_S   OUTPUT     Rate  difficulty  out  of  10  (1  extremely  difficulty  –  10  extremely  easy)   ___10__     Did  you  find  any  problems?   No     Did  the  system  act  unexpectedly?   No     Did  the  system  report  any  problems?   No     Could  you  write  and  run  your  own  scrits?   No     What  was  the  Percentage  Optimisation  After?   81.18519135396878%     More  Information  
  • 145.
    FOR  OFFICAL  USE  EXID  NUMEBR[User  7]     Experiment  5     Save  the  Project  as  a  .TSPRJ  file  and  close  ETSP.     Rate  difficulty  out  of  10  (1  extremely  difficulty  –  10  extremely  easy)   __10___     Did  you  find  any  problems?   No     Did  the  system  act  unexpectedly?   No     Did  the  system  report  any  problems?   No     More  Information     Other  questions,     On  review  of  the  User  Manual  answer  the  below  questions,     Was  the  user  manual  easy  to  follow?   Yes   Was  the  user  manual  of  an  expected  technical  level?   Yes     Was  there  any  sections  of  the  technical  manual  that  seemed  too  technical?   Yes     Rate  the  user  manual  as  a  whole  out  of  10,  (10  Excellent  –  1  Poor)   ____9____     With  your  java  knowledge  would  you  feel  comfortable  writing  a  plugin   given  the  instructions  in  the  User  Manual?   No     More  Information