Embed presentation
Downloaded 31 times

































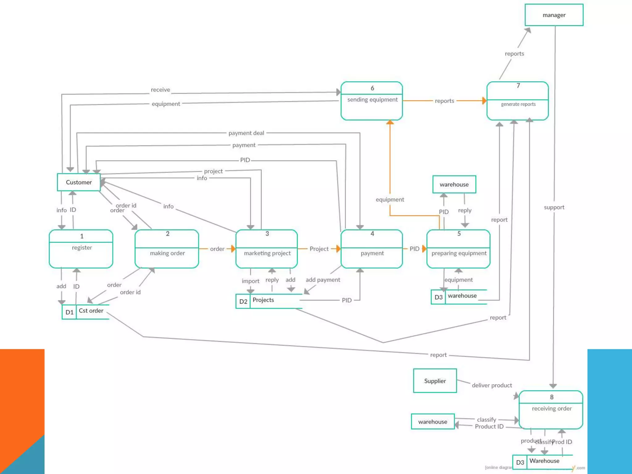
The document outlines the process of customer engagement for a swimming pool construction company, detailing steps from initial consultation to project initiation. It emphasizes the need to gather customer preferences, location specifics, and design ideas before presenting options and equipment brands. After finalizing the agreement, the manager oversees project commencement with engineers assessing the site for accurate planning and timelines.































