A REPORT
ON
NAME OF PROJECT LIKE-ONLINE MOVIE TICKET BOOKING SYSTEM
SUBMITTED TO THE DEPARTMENT OF COMPUTER SCIENCE& ENGINEERING
For the partial fulfilment of the award of degree of
B.TECH.(COMPUTER SCIENCE& ENGINEERING)
OF
I.K GUJRAL PUNJAB TECHNICAL UNIVERSITY
JALANDHAR
SUBMITTED BY-
Ravideep KAUR
University Roll nos.1815419
Session: 2018-2021
LUDHIANA GROUP OF COLLEGES,
CHAUKIMANN,LUDHIANA
TABLE OF CONTANT
TITLE PAGE NUMBER
1.Introduction to the project 1
2.Softwarerequirements 2
3. Plaining of work 3
4.Design
 Data flow diagrams
 E-R diagrams
 Database,Tableand Data
stracturedesign
 Flow Charts
4-9
5.coding 10-19
6.conclusion 20-23
7.screenshot 24
8.Refrence 25
STUDENT’S DECLARATION
I here certify that the work whice is being done in the project entired”ONLINE MOVIE TICKET
BOOKING”by”Ravideep KAUR”as per course requirement of B TECH.CSE submitted in the
department of computer science & engg. at LUDHIANA GROUP OF COLLEGES, CHAUKIMANN
under PUNJAB TECHNICAL UNIVERSITY, JALANDHAR is record of my/our work.carried out
during 5th sem. Under the supervision of “NAME OF SUPERVISER”.The matter presented in this
report has not been submitted by me/us in any other institute for the award of b.tech. Degree.
Signature of the student
Name and signature of the SUPERVISOR
Signature of H.O.D
ACKNOLEDGEMENT
I/we are highly grateful to the Dr.a.k.singh(principal) and Dr.j.k.chawla(director) LUDHIANA
GROUP OF COLLEGES(L.G.C) for providing this opportunity to carry out this project work.
The constant guidance and encouragement received from”USMAAN KHAN”has been to
great help in carrying our project work and is acknowledged with reverential thanks.
I/we would also like to express a deep sense of gratitude to HOd,(Er.abhishek) who guided
during different phases of project work.without the wise counsel and able guidance,it would have
been quite difficult to complete this project work.
NAME & SIGNATURE OF STUDENT(S)
CHAPTER-1
INTRODUCTION
Online movie booking is a web portal where you can book tickets in advanced ,know your
movie show timing, watch movie trailer and read reviews for the same These days, with the rapid
rise of popularity of the internet and its immense usage; online movie ticket booking has become
all the rage, especially among the youngsters and teenagers. However, with technology on the
rise, the adults are catching up as well. Getting movie tickets online has its own set of rewards.
Below are few of benefits discussed for you.
Today tickets sell faster than anything. You have to book tickets in advance so as to not end up
after the theatre is a full house. People have started going out more in their leisure time which is
why theatres fill up faster on weekends and holidays. You can easily choose from any tickets you
like without going to the actual theatre for cinema ticket booking. You can sit back at
convenience.If your plan cancels, there are chances of getting your refund as well if you cancein
time. This process is completely hassle-free and can be completed in a matter of a few minutes.
Online movie ticketing system in php is a very user friendly project and can be accessed Online
movie ticketing system in php is a very user friendly project and can be accessed from anywhere.
There is no need to go to the movie theaters and wait for your turn to book movie tickets.
CHAPTER 2
REQUIREMENTS
SOFTWARE REQUIREMENTS
 WAMP
 XAMPP
HARDWARE REQUIREMENTS
 Random 572 MB Access Memory
 200 MB of free space on Hard Disk
 input/output devices like display screen
CHAPTER 3
PLAINING OF WORK
The Booking information is kept in a text database,which consists of cambo cost,username,seat
type,number of seats booked,ticket cost and net payable amount to be paid by the customer. This
database is modified when the user books the ticket.
The customer can be presented with a booking page,which allows them to add more of the same
items or remove items from the cambo items.The booking page also shows the seat type to be
booked,number of seats to be booked,service charges to be applied,ticketing cost and net payable
amount to the customer.
When the customers have done their booking they will checkout using the payment information
page. This page collects data about the customer,his bank name,his credit card number,credit
card type,address,telephone number,mobile number,and cvv information.
CHAPTER 4
DESIGN
 DATA FLOW DIAGRAM-
Online movie
Ticket
booking
system
Ticket
Management
Movie
Management
Show
Management
Login
Management
Seat
Management
System user
Management
ER DIAGRAMS FOR ASSIGN MOVIE
1 M
1
M 1
Admin
A ID
Movie
mno
on
Screen
Sno
Assign
Rate
exe
spec
club
Assign
edby
Show
Time
Date
Duration
For
capacity
mname
type
mob
Name
address
DATABASE,TABLE AND DATSTRUCTURE
Tables in the Database:
TABLE:
Credit information:
Attribute Data type
Num of credit card Number
Type Varchar
Name Varchar
User Id Varchar
Exp date Varchar
Ticket Number
Movie Varchar
USER INFORMATION:
Attribute Data type
Firstname Varchar
Last name Varchar
User Id Varchar
BOOKING:
Attributes Data type
Movie Id Varchar
Name of movie Varchar
Show Time Varchar
Screen Id Varchar
LOCATION:
Attributes Data type
ZipCode Number
State Varchar
City Varchar
Street Address Varchar
Country Varchar
Theatre Id Number
SCREEN:
Attributes Data type
Movie Varchar
Screen Id Varchar
Theatre Varchar
THEATRE:
Attributes Data types
Theatre Id Varchar
Number of screen Number
Name of theatre Varchar
SHOW TIME:
Attributes Data types
Movie Id Varchar
Screen Id Varchar
Theatre Id Varchar
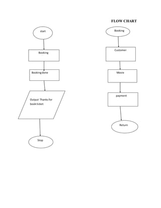
FLOW CHART
start
Booking
Bookingdone
Stop
Booking
Customer
Movie
payment
Return
Output Thanks for
bookticket
CHAPTER-5
SCREENSHOT
Home page
How to work
Schedule in cinema
Contact
CHAPTER-5
CODING
<!DOCTYPE html>
<html>
<head>
<title>admin home</title>
<link rel="stylesheet"
href="https://maxcdn.bootstrapcdn.com/bootstrap/3.4.0/css/bootstrap.min.css">
<body>
<div class="container-fluid">
<div class="row">
<?php
include 'include/nav.php'
?>
</div>
<script src="https://ajax.googleapis.com/ajax/libs/jquery/3.4.1/jquery.min.js"></script>
<script
src="https://maxcdn.bootstrapcdn.com/bootstrap/3.4.0/js/bootstrap.min.js"></script></div>
</body>
</html>
BOOKING-
<!DOCTYPE html>
<html lang="en">
<?php
$id = $_GET['id'];
$link = mysqli_connect("localhost", "root", "", "cinema_db");
$movieQuery = "SELECT * FROM movieTable WHERE movieID = $id";
$movieImageById = mysqli_query($link,$movieQuery);
$row = mysqli_fetch_array($movieImageById);
?>
<head>
<meta charset="UTF-8">
<meta name="viewport" content="width=device-width, initial-scale=1.0">
<meta http-equiv="X-UA-Compatible" content="ie=edge">
<link rel="stylesheet" href="style/styles.css">
<link rel="stylesheet" href="https://use.fontawesome.com/releases/v5.7.2/css/all.css"
integrity="sha384-
fnmOCqbTlWIlj8LyTjo7mOUStjsKC4pOpQbqyi7RrhN7udi9RwhKkMHpvLbHG9Sr"
crossorigin="anonymous">
<title>Book <?php echo $row['movieTitle']; ?> Now</title>
<link rel="icon" type="image/png" href="img/logo.png">
</head>
<body style="background-color:#6e5a11;">
<div class="booking-panel">
<div class="booking-panel-section booking-panel-section1">
<h1>RESERVE YOUR TICKET</h1>
</div>
<div class="booking-panel-section booking-panel-section2" onclick="window.history.go(-
1); return false;">
<i class="fas fa-2x fa-times"></i>
</div>
<div class="booking-panel-section booking-panel-section3">
<div class="movie-box">
<?php
echo '<img src="'.$row['movieImg'].'" alt="">';
?>
</div>
</div>
<div class="booking-panel-section booking-panel-section4">
<div class="title"><?php echo $row['movieTitle']; ?></div>
<div class="movie-information">
<table>
<tr>
<td>GENGRE</td>
<td><?php echo $row['movieGenre']; ?></td>
</tr>
<tr>
<td>DURATION</td>
<td><?php echo $row['movieDuration']; ?></td>
</tr>
<tr>
<td>RELEASE DATE</td>
<td><?php echo $row['movieRelDate']; ?></td>
</tr>
<tr>
<td>DIRECTOR</td>
<td><?php echo $row['movieDirector']; ?></td>
</tr>
<tr>
<td>ACTORS</td>
<td><?php echo $row['movieActors']; ?></td>
</tr>
</table>
</div>
<div class="booking-form-container">
<form action="" method="POST">
<select name="theatre" required>
<option value="" disabled selected>THEATRE</option>
<option value="main-hall">Main Hall</option>
<option value="vip-hall">VIP Hall</option>
<option value="vip-hall">LGC Hall</option>
<option value="private-hall">Private Hall</option>
</select>
<select name="type" required>
<option value="" disabled selected>TYPE</option>
<option value="3d">3D</option>
<option value="2d">2D</option>
<option value="imax">IMAX</option>
<option value="7d">7D</option>
</select>
<select name="date" required>
<option value="" disabled selected>DATE</option>
<option value="12-3">March 12,2019</option>
<option value="13-3">March 13,2019</option>
<option value="14-3">March 14,2019</option>
<option value="15-3">March 15,2019</option>
<option value="16-3">March 16,2019</option>
</select>
<select name="hour" required>
<option value="" disabled selected>TIME</option>
<option value="09-00">09:00 AM</option>
<option value="12-00">12:00 AM</option>
<option value="15-00">03:00 PM</option>
<option value="18-00">06:00 PM</option>
<option value="21-00">09:00 PM</option>
<option value="24-00">12:00 PM</option>
</select>
<input placeholder="First Name" type="text" name="fName" required>
<input placeholder="Last Name" type="text" name="lName">
<input placeholder="Phone Number" type="text" name="pNumber" required>
<button type="submit" value="submit" name="submit" class="form-btn">Book a
Seat</button>
<?php
$fNameErr = $pNumberErr= "";
$fName = $pNumber = "";
if(isset($_POST['submit'])){
$fName = $_POST['fName'];
if (!preg_match('/^[a-zA-Z0-9s]+$/', $fName)) {
$fNameErr = 'Name can only contain letters, numbers and white spaces';
echo "<script type='text/javascript'>alert('$fNameErr');</script>";
}
$pNumber = $_POST['pNumber'];
if (preg_match("/^[0-9]{3}-[0-9]{4}-[0-9]{4}$/", $pNumber)) {
$pNumberErr = 'Phone Number can only contain numbers and white spaces';
echo "<script type='text/javascript'>alert('$pNumberErr');</script>";
}
$insert_query = "INSERT INTO
bookingTable ( movieName,
bookingTheatre,
bookingType,
bookingDate,
bookingTime,
bookingFName,
bookingLName,
bookingPNumber)
VALUES ( '".$row['movieTitle']."',
'".$_POST["theatre"]."',
'".$_POST["type"]."',
'".$_POST["date"]."',
'".$_POST["hour"]."',
'".$_POST["fName"]."',
'".$_POST["lName"]."',
'".$_POST["pNumber"]."')";
mysqli_query($link,$insert_query);
}
?>
</form>
</div>
</div>
</div>
<script src="scripts/jquery-3.3.1.min.js "></script>
<script src="scripts/script.js "></script>
</body>
</html>
SIGNUP-
<?php
include'include/connection.php';
if (isset($_POST['submit']))
{
$user=$_POST['user'];
$email=$_POST['email'];
$password=$_POST['password'];
$qry=$conn->query("insert into sign(user,email,password)values('$user','$email','$password')");
if ($qry)
{
echo "inserted";
}
else
{
echo "not inserted";
}
}
?>
<!DOCTYPE html>
<html>
<head>
<title>admin signup</title>
<link rel="stylesheet" type="text/css" href="INS.php">
</head>
<body>
<div class="container-fluid">
<div class="row">
<h1 class="text" >Admin SIGNUP</h1>
</div>
<form class="form-group" action="#" method="post">
<div class="form-group">
<input type="text" name="user" class="form-control" placeholder="plz
enter user name">
</div>
<div class="form-group">
<input type="text" name="email" class="form-control" placeholder="plz
enter email">
</div>
<div class="form-group">
<input type="password" name="password" class="form-control"
placeholder="plz enter password">
</div>
<input type="submit" name="submit" value="submit" class="btn
btn-primary">
<a href="lgn.php" class="btn btn-primary">login</a>
</form>
</div>
<script src="https://ajax.googleapis.com/ajax/libs/jquery/3.4.1/jquery.min.js"></script>
<script src="https://maxcdn.bootstrapcdn.com/bootstrap/3.4.0/js/bootstrap.min.js"></script>
</body>
</html>
CHAPTER 6
CONCLUSION
Today tickets sell faster than anything. You have to book tickets in advance so as to not end up
after the theatre is a full house. People have started going out more in their leisure time which is
why theatres fill up faster on weekends and holidays. You can easily choose from any tickets you
like without going to the actual theatre for cinema ticket booking. You can sit back at
convenience.If your plan cancels, there are chances of getting your refund as well if you cancein
time. This process is completely hassle-free and can be completed in a matter of a few minutes.
Online movie ticketing system in php is a very user friendly project and can be accessed Online
movie ticketing system in php is a very user friendly project and can be accessed from anywhere.
There is no need to go to the movie theaters and wait for your turn to book movie tickets.
CHAPTER 7
SCREENSHOT
HOMEPAGE
SCHEDULE
CONTACT
CHAPTER 8
REFRENCE
1.www.w3school.com
2.www.php.net
3.www.codecademy.com
4.www.tutorialspoint.com/php
5.http://www.mysql.com

Project report cinema

  • 1.
    A REPORT ON NAME OFPROJECT LIKE-ONLINE MOVIE TICKET BOOKING SYSTEM SUBMITTED TO THE DEPARTMENT OF COMPUTER SCIENCE& ENGINEERING For the partial fulfilment of the award of degree of B.TECH.(COMPUTER SCIENCE& ENGINEERING) OF I.K GUJRAL PUNJAB TECHNICAL UNIVERSITY JALANDHAR SUBMITTED BY- Ravideep KAUR University Roll nos.1815419 Session: 2018-2021 LUDHIANA GROUP OF COLLEGES, CHAUKIMANN,LUDHIANA
  • 2.
    TABLE OF CONTANT TITLEPAGE NUMBER 1.Introduction to the project 1 2.Softwarerequirements 2 3. Plaining of work 3 4.Design  Data flow diagrams  E-R diagrams  Database,Tableand Data stracturedesign  Flow Charts 4-9 5.coding 10-19 6.conclusion 20-23 7.screenshot 24 8.Refrence 25
  • 3.
    STUDENT’S DECLARATION I herecertify that the work whice is being done in the project entired”ONLINE MOVIE TICKET BOOKING”by”Ravideep KAUR”as per course requirement of B TECH.CSE submitted in the department of computer science & engg. at LUDHIANA GROUP OF COLLEGES, CHAUKIMANN under PUNJAB TECHNICAL UNIVERSITY, JALANDHAR is record of my/our work.carried out during 5th sem. Under the supervision of “NAME OF SUPERVISER”.The matter presented in this report has not been submitted by me/us in any other institute for the award of b.tech. Degree. Signature of the student Name and signature of the SUPERVISOR Signature of H.O.D
  • 4.
    ACKNOLEDGEMENT I/we are highlygrateful to the Dr.a.k.singh(principal) and Dr.j.k.chawla(director) LUDHIANA GROUP OF COLLEGES(L.G.C) for providing this opportunity to carry out this project work. The constant guidance and encouragement received from”USMAAN KHAN”has been to great help in carrying our project work and is acknowledged with reverential thanks. I/we would also like to express a deep sense of gratitude to HOd,(Er.abhishek) who guided during different phases of project work.without the wise counsel and able guidance,it would have been quite difficult to complete this project work. NAME & SIGNATURE OF STUDENT(S)
  • 5.
    CHAPTER-1 INTRODUCTION Online movie bookingis a web portal where you can book tickets in advanced ,know your movie show timing, watch movie trailer and read reviews for the same These days, with the rapid rise of popularity of the internet and its immense usage; online movie ticket booking has become all the rage, especially among the youngsters and teenagers. However, with technology on the rise, the adults are catching up as well. Getting movie tickets online has its own set of rewards. Below are few of benefits discussed for you. Today tickets sell faster than anything. You have to book tickets in advance so as to not end up after the theatre is a full house. People have started going out more in their leisure time which is why theatres fill up faster on weekends and holidays. You can easily choose from any tickets you like without going to the actual theatre for cinema ticket booking. You can sit back at convenience.If your plan cancels, there are chances of getting your refund as well if you cancein time. This process is completely hassle-free and can be completed in a matter of a few minutes. Online movie ticketing system in php is a very user friendly project and can be accessed Online movie ticketing system in php is a very user friendly project and can be accessed from anywhere. There is no need to go to the movie theaters and wait for your turn to book movie tickets.
  • 6.
    CHAPTER 2 REQUIREMENTS SOFTWARE REQUIREMENTS WAMP  XAMPP HARDWARE REQUIREMENTS  Random 572 MB Access Memory  200 MB of free space on Hard Disk  input/output devices like display screen
  • 7.
    CHAPTER 3 PLAINING OFWORK The Booking information is kept in a text database,which consists of cambo cost,username,seat type,number of seats booked,ticket cost and net payable amount to be paid by the customer. This database is modified when the user books the ticket. The customer can be presented with a booking page,which allows them to add more of the same items or remove items from the cambo items.The booking page also shows the seat type to be booked,number of seats to be booked,service charges to be applied,ticketing cost and net payable amount to the customer. When the customers have done their booking they will checkout using the payment information page. This page collects data about the customer,his bank name,his credit card number,credit card type,address,telephone number,mobile number,and cvv information.
  • 8.
    CHAPTER 4 DESIGN  DATAFLOW DIAGRAM- Online movie Ticket booking system Ticket Management Movie Management Show Management Login Management Seat Management System user Management
  • 9.
    ER DIAGRAMS FORASSIGN MOVIE 1 M 1 M 1 Admin A ID Movie mno on Screen Sno Assign Rate exe spec club Assign edby Show Time Date Duration For capacity mname type mob Name address
  • 10.
    DATABASE,TABLE AND DATSTRUCTURE Tablesin the Database: TABLE: Credit information: Attribute Data type Num of credit card Number Type Varchar Name Varchar User Id Varchar Exp date Varchar Ticket Number Movie Varchar USER INFORMATION: Attribute Data type Firstname Varchar Last name Varchar User Id Varchar BOOKING: Attributes Data type Movie Id Varchar Name of movie Varchar Show Time Varchar Screen Id Varchar
  • 11.
    LOCATION: Attributes Data type ZipCodeNumber State Varchar City Varchar Street Address Varchar Country Varchar Theatre Id Number SCREEN: Attributes Data type Movie Varchar Screen Id Varchar Theatre Varchar THEATRE: Attributes Data types Theatre Id Varchar Number of screen Number Name of theatre Varchar SHOW TIME: Attributes Data types Movie Id Varchar Screen Id Varchar Theatre Id Varchar
  • 12.
  • 13.
  • 14.
  • 15.
  • 16.
  • 17.
    CHAPTER-5 CODING <!DOCTYPE html> <html> <head> <title>admin home</title> <linkrel="stylesheet" href="https://maxcdn.bootstrapcdn.com/bootstrap/3.4.0/css/bootstrap.min.css"> <body> <div class="container-fluid"> <div class="row"> <?php include 'include/nav.php' ?> </div> <script src="https://ajax.googleapis.com/ajax/libs/jquery/3.4.1/jquery.min.js"></script>
  • 18.
    <script src="https://maxcdn.bootstrapcdn.com/bootstrap/3.4.0/js/bootstrap.min.js"></script></div> </body> </html> BOOKING- <!DOCTYPE html> <html lang="en"> <?php $id= $_GET['id']; $link = mysqli_connect("localhost", "root", "", "cinema_db"); $movieQuery = "SELECT * FROM movieTable WHERE movieID = $id"; $movieImageById = mysqli_query($link,$movieQuery); $row = mysqli_fetch_array($movieImageById); ?> <head> <meta charset="UTF-8">
  • 19.
    <meta name="viewport" content="width=device-width,initial-scale=1.0"> <meta http-equiv="X-UA-Compatible" content="ie=edge"> <link rel="stylesheet" href="style/styles.css"> <link rel="stylesheet" href="https://use.fontawesome.com/releases/v5.7.2/css/all.css" integrity="sha384- fnmOCqbTlWIlj8LyTjo7mOUStjsKC4pOpQbqyi7RrhN7udi9RwhKkMHpvLbHG9Sr" crossorigin="anonymous"> <title>Book <?php echo $row['movieTitle']; ?> Now</title> <link rel="icon" type="image/png" href="img/logo.png"> </head> <body style="background-color:#6e5a11;"> <div class="booking-panel"> <div class="booking-panel-section booking-panel-section1"> <h1>RESERVE YOUR TICKET</h1> </div> <div class="booking-panel-section booking-panel-section2" onclick="window.history.go(- 1); return false;"> <i class="fas fa-2x fa-times"></i> </div>
  • 20.
    <div class="booking-panel-section booking-panel-section3"> <divclass="movie-box"> <?php echo '<img src="'.$row['movieImg'].'" alt="">'; ?> </div> </div> <div class="booking-panel-section booking-panel-section4"> <div class="title"><?php echo $row['movieTitle']; ?></div> <div class="movie-information"> <table> <tr> <td>GENGRE</td> <td><?php echo $row['movieGenre']; ?></td> </tr> <tr> <td>DURATION</td> <td><?php echo $row['movieDuration']; ?></td> </tr>
  • 21.
    <tr> <td>RELEASE DATE</td> <td><?php echo$row['movieRelDate']; ?></td> </tr> <tr> <td>DIRECTOR</td> <td><?php echo $row['movieDirector']; ?></td> </tr> <tr> <td>ACTORS</td> <td><?php echo $row['movieActors']; ?></td> </tr> </table> </div> <div class="booking-form-container"> <form action="" method="POST"> <select name="theatre" required> <option value="" disabled selected>THEATRE</option>
  • 22.
    <option value="main-hall">Main Hall</option> <optionvalue="vip-hall">VIP Hall</option> <option value="vip-hall">LGC Hall</option> <option value="private-hall">Private Hall</option> </select> <select name="type" required> <option value="" disabled selected>TYPE</option> <option value="3d">3D</option> <option value="2d">2D</option> <option value="imax">IMAX</option> <option value="7d">7D</option> </select> <select name="date" required> <option value="" disabled selected>DATE</option> <option value="12-3">March 12,2019</option> <option value="13-3">March 13,2019</option>
  • 23.
    <option value="14-3">March 14,2019</option> <optionvalue="15-3">March 15,2019</option> <option value="16-3">March 16,2019</option> </select> <select name="hour" required> <option value="" disabled selected>TIME</option> <option value="09-00">09:00 AM</option> <option value="12-00">12:00 AM</option> <option value="15-00">03:00 PM</option> <option value="18-00">06:00 PM</option> <option value="21-00">09:00 PM</option> <option value="24-00">12:00 PM</option> </select> <input placeholder="First Name" type="text" name="fName" required> <input placeholder="Last Name" type="text" name="lName">
  • 24.
    <input placeholder="Phone Number"type="text" name="pNumber" required> <button type="submit" value="submit" name="submit" class="form-btn">Book a Seat</button> <?php $fNameErr = $pNumberErr= ""; $fName = $pNumber = ""; if(isset($_POST['submit'])){ $fName = $_POST['fName']; if (!preg_match('/^[a-zA-Z0-9s]+$/', $fName)) { $fNameErr = 'Name can only contain letters, numbers and white spaces'; echo "<script type='text/javascript'>alert('$fNameErr');</script>"; } $pNumber = $_POST['pNumber']; if (preg_match("/^[0-9]{3}-[0-9]{4}-[0-9]{4}$/", $pNumber)) {
  • 25.
    $pNumberErr = 'PhoneNumber can only contain numbers and white spaces'; echo "<script type='text/javascript'>alert('$pNumberErr');</script>"; } $insert_query = "INSERT INTO bookingTable ( movieName, bookingTheatre, bookingType, bookingDate, bookingTime, bookingFName, bookingLName, bookingPNumber) VALUES ( '".$row['movieTitle']."', '".$_POST["theatre"]."', '".$_POST["type"]."', '".$_POST["date"]."', '".$_POST["hour"]."', '".$_POST["fName"]."',
  • 26.
    '".$_POST["lName"]."', '".$_POST["pNumber"]."')"; mysqli_query($link,$insert_query); } ?> </form> </div> </div> </div> <script src="scripts/jquery-3.3.1.min.js "></script> <scriptsrc="scripts/script.js "></script> </body> </html> SIGNUP- <?php include'include/connection.php'; if (isset($_POST['submit']))
  • 27.
    { $user=$_POST['user']; $email=$_POST['email']; $password=$_POST['password']; $qry=$conn->query("insert into sign(user,email,password)values('$user','$email','$password')"); if($qry) { echo "inserted"; } else { echo "not inserted"; } } ?> <!DOCTYPE html> <html> <head> <title>admin signup</title>
  • 28.
    <link rel="stylesheet" type="text/css"href="INS.php"> </head> <body> <div class="container-fluid"> <div class="row"> <h1 class="text" >Admin SIGNUP</h1> </div> <form class="form-group" action="#" method="post"> <div class="form-group"> <input type="text" name="user" class="form-control" placeholder="plz enter user name"> </div> <div class="form-group"> <input type="text" name="email" class="form-control" placeholder="plz enter email"> </div>
  • 29.
    <div class="form-group"> <input type="password"name="password" class="form-control" placeholder="plz enter password"> </div> <input type="submit" name="submit" value="submit" class="btn btn-primary"> <a href="lgn.php" class="btn btn-primary">login</a> </form> </div> <script src="https://ajax.googleapis.com/ajax/libs/jquery/3.4.1/jquery.min.js"></script> <script src="https://maxcdn.bootstrapcdn.com/bootstrap/3.4.0/js/bootstrap.min.js"></script> </body> </html>
  • 30.
    CHAPTER 6 CONCLUSION Today ticketssell faster than anything. You have to book tickets in advance so as to not end up after the theatre is a full house. People have started going out more in their leisure time which is why theatres fill up faster on weekends and holidays. You can easily choose from any tickets you like without going to the actual theatre for cinema ticket booking. You can sit back at convenience.If your plan cancels, there are chances of getting your refund as well if you cancein time. This process is completely hassle-free and can be completed in a matter of a few minutes. Online movie ticketing system in php is a very user friendly project and can be accessed Online movie ticketing system in php is a very user friendly project and can be accessed from anywhere. There is no need to go to the movie theaters and wait for your turn to book movie tickets.
  • 31.
  • 33.
  • 34.
  • 35.