Management Information Systems Strategic Use of  Information Systems Jerry Fjermestad Copyright 1998-1999
Information Systems for Competitive Positioning Objectives A Strategic Perspective on Information Systems A. Why a New Perspective? B. Change Information Systems in Strategic Thrusts B. Creating Products & Services based on IS C. Transforming Products/Processes with IS
Information Systems for Competitive Positioning Strategies, Forces, and Tactics in Competitive Markets A. Competitive Systems B. Competitive Forces C. An example of Strategic Thrusts D. Tactical Moves in Pursuing a Strategy E. Strategic Cube  Z Figure 5.3 p 156
Information Systems for Competitive Positioning Value Chain Analysis of Strategic Opportunities Customer-Oriented Strategic Systems A. A Scenario:  B. Outbound Logistics C. Marketing & Sales D.  Service Strategic Systems in Operations A. Manufacturing B. Service Industries
Information Systems for Competitive Positioning Supplier-Oriented Strategic Systems:  Inbound Logistics Organizational Requirements for Successful Strategic Information Systems
Information Systems for Competitive Positioning To Reengineer Business processes A.  Definition:  B. The reason for the shifts C. Where are we Headed?  D. Using IT as a Catalyst for CHANGE E. Principles Guiding Business Reengineering F. Lesson about Reengineering G. The role of the System Department
Information Systems for Competitive Positioning For Interorganizational Linkage A. Characteristics of interorganizational Systems (IOS) B. EDI Strategic Systems Can change how organizations work A. Changing how decisions are made B.  Offering more communications options C.  Providing tools for coordination
Objectives Improve competitive position of organization Transform the way the organization does business Create a new perception of the nature of the business Change the firms products & services
Objectives Create new relationships with the environment: Customers Suppliers Competitors  Government Partners Employees Community
A Strategic Perspective on Information Systems “From the realization that IS may be designed to give a firm an enhance ability to compete & possible furnish the firm with a competitive advantage in the market place"  Zwass, 1992, p145
A Strategic Perspective on Information Systems A. Why a New Perspective? The dynamics of information; Many organization both  produce goods & services  process information Reduced cost of IT; The substitution power of IS:  IS in place of resources (labor, materials)  An interaction effect:  Educated people, technology & change in organization culture The change started to occur in the 1980's with the birth of the USER- TRON
A Strategic Perspective on Information Systems B. Change A strategic system radically alters the way an organization does business Most companies change via a series of small steps Strategic benefits from a system: Lower cost; Market penetration = competitive advantage The company may not attribute COMPETITIVE ADVANTAGE to IS, but one uses these to justify the IS
Information Systems in Strategic Thrusts Competitive systems Cooperative systems Systems that change What are Strategic Systems? Strategy: a definition - The science or art of military command as applied to the overall planning conduct of large-scale combat operations.  A plan of action resulting from the practice of this science.  The art or skill of using stratagem in politics, business, courtship or the like.
Information Systems in Strategic Thrusts Stratagem: A military maneuver designed to deceive or surprise an enemy.  Strategic:  Essential to the effective conduct of war.  Designed to destroy the military potential of an enemy. Strategic Information System:  An information system designed to give the owner organization a strategic competitive advantage.
Information Systems in Strategic Thrusts Strategic systems:  A systems that supports or shapes a business unit's competitive strategy. outward looking:  customers, competitors, environments inward looking:  employees, systems, procedures Characteristics of Strategic systems: significantly changes business performance as measured by one or more key indicators.  (Take no prisoners). contributes to attaining a strategic goal.
Information Systems in Strategic Thrusts fundamentally changes the way a company does business, or the way it competes, or the way it deals with its customers or suppliers.  A PARADIGM shift. Differences between traditional systems and strategic Traditional project management techniques to not work well for developing strategic systems.  WHY? the questions are unstructured, equivocal and uncertain.
Information Systems in Strategic Thrusts Strategic systems follow: a prototype form, tested on a small scale by the customers then iteratively developed piece by piece. User involvement is crucial both manager and customer.
Information Systems in Strategic Thrusts A. Redefining Company Business What business are we in? Actually a "new vision" is created as an answer Build on existing strengths Examples: B. Creating Products & Services based on IS C. Transforming Products/Processes with IS
Redefining Company Business
Creating Products &  Services based on IS
Transforming Products / Processes with IS
Strategies, Forces, and Tactics in Competitive Markets A. Competitive Systems The watchwords for the 2000's Innovation Speed Service Quality To Stay in Business
Strategies, Forces, and Tactics in Competitive Markets a. To Gain Market Share (Federal Express) Continuously improve quality Improve the value of service Get closer to the customers Make an international business profitable Produce strong cash flow
Strategies, Forces, and Tactics in Competitive Markets b.  Uncovering Strategic Use of Systems Analyze competitive forces  Study strategic thrusts Study the value chain Take the customer's view
Strategies, Forces, and Tactics in Competitive Markets c. Strategies:  Z-1998 Figure 3.11 p96 Differentiation Develop products & services which are different from what the competition offers superior attributes distinguishing features
Competitive Strategies Competitive Advantage Competitive  Scope Lower Cost Differentiation Broad Target Narrow Target Cost Leadership Cost Focus Differentiation Focused Differentiation
Strategies, Forces, and Tactics in Competitive Markets Cost leadership based on efficient operations based on effective operations economies of scale become a low cost producer market segmentation (niche) Focused differentiation Market niche Cost focus narrow market & low cost
 
 
 
Strategies, Forces, and Tactics in Competitive Markets B. Competitive Forces Threat of new entrants Intensifying realty Pressures from substitute products Bargaining power of customers Bargaining power of suppliers Z-1998 Figure 3.12 p97
 
Strategies, Forces, and Tactics in Competitive Markets C.Process for uncovering strategic systems opportunities 1. informal meetings to sell the idea 2.  a tutorial on the theory of strategic information 3.  Discussion of case examples 4. BRAINSTORMING 5. Executive brainstorming
Strategies, Forces, and Tactics in Competitive Markets D. Tactical Moves in Pursuing a Strategy Internal innovation Internal growth (reengineering) economies of scale (large volume) economies of scope  (Small volume) Mergers Strategic alliances
The Strategic Cube Customer Power Supplier Power Present Competitors Potential Competitors Substitute Products COMPETITIVE FORCES TO CONTEND WITH STRATEGIES TACTICS Strategic Alliance Merger or Acquisition Internal Growth Internal Innovation Differentiation Cost Leadership Focused Differentiation Cost Focus
Value Chain Analysis  of Strategic Opportunities Definition:  Value chain- consists of the major activities that have been added to the product during its creation, development or sale. Primary activities : the creation of product or service inbound logistics - order entry data collection,  obtain raw materials, subassemblies Operations - order processing, MRP; transformation of inputs to finished goods
Value Chain Analysis  of Strategic Opportunities Primary activities : the creation of product or service Outbound logistics - distribution & sales data; storing products,  Marketing sales - promotions, discounting; establishing a customer need Service activities - calls, returns, product rotation and maintenance
Value Chain with Typical Strategic IS  Mapped onto it EDI-Based Purchasing System Computer- Integrated Mftg. Automated Ordering System Expert Systems for Salespeople Telemaintenance Expert Systems Inbound Logistics Operations Outbound Logistics Marketing and Sales Service Downstream Chains  of Customers Upstream Chains of Suppliers
 
Value Chain Analysis  of Strategic Opportunities Support activities:  The required infrastructure Org's infrastructure Human resources Technology Procurement
Value Chain Analysis  of Strategic Opportunities Z-1992 fig 5.5 & 5.6
 
Customer-Oriented Strategic Systems "How can we use IT to help our customers more easily acquire our products and get more value out of it?" The Customer Resource Life Cycle
The Customer Resource  Life Cycle - 1
The Customer Resource  Life Cycle - 2
The Customer Resource  Life Cycle - 3
The Customer Resource  Life Cycle - 4
Customer-Oriented Strategic Systems Whence Success? Opportunity costs: Switching costs of customer are low (from other supplier to you) YOU provide hardware/software, training, custom implementation You ensure the exit cost is high Staying power based on time & money exit costs Offer responsive service provide maintenance provide upgrades
Customer-Oriented Strategic Systems ISO  YOU know the customers business STRATEGIC BENEFITS 1. Barriers to entry for new competitors are high ordering systems take time to develop costs are high (but are coming down) 2. Prevent substitution of other products 3. Market Segment leader:  You have a DB of all your customers
Customer-Oriented Strategic Systems 4. You have reorganized your company based customer service and technology provided value to your customers Systems based JUST on technology DO NOT always create Competitive ADVANTAGE (I.E. ATM's by Citicorp)
B. Outbound Logistics
Customer-Oriented Strategic Systems C. Marketing & Sales The Key is to use IS added to the creativity of the people Systems used in Marketing & Sales Ordering Customer DB's information by & about contact Telemarketing Quality Tracking Scheduling etc...
C. Market & Sales
Customer-Oriented Strategic Systems D.  Service After Sales continuation of customer relationship Reduce Cognitive dissonance
D. Services
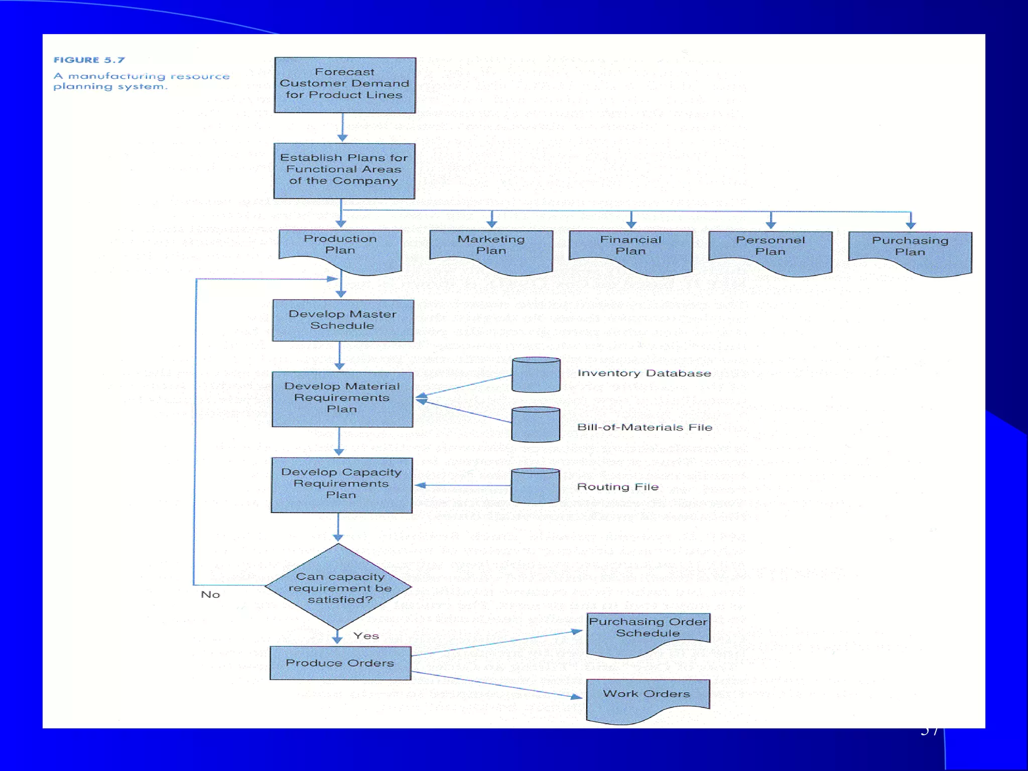
Strategic Systems in Operations A. Manufacturing CIM MRP II
5.6 Strategic Systems in Operations Z Figure 5.7 p166
Strategic Systems in  Operations:  Manufacturing
Strategies for CIM and BRP Fjermestad & Chakrabarti, 1993
 
 
 
 
 
 
 
 
Strategic Systems in Operations B. Service Industries Anything that facilitates the information flow
Strategic Systems in  Operations:  Service Industries
Supplier-Oriented Strategic Systems:  Inbound Logistics Z-1992  Figure 5.6 p160
Supplier-Oriented Strategic Systems:  Inbound Logistics Using IS to increase its POWER with Suppliers Want: Price Delivery Time (JIT) Quality Quantity Service Certification
Supplier-Oriented Strategic Systems:  Inbound Logistics Want: Control Good relationship Linkage GM Example: JIT/ No-inventory Certified / Quality CAD/CAM for custom engineering EDI for all transactions
Supplier-Oriented Strategic Systems:  Inbound Logistics ShopRite Example: a. UPC codes for collecting unit prices b. PicePlus Club:  Customer data c. a & b customer data base Information on: Who buys what Who buys when d. point of sales coupons for the "other product"
Supplier-Oriented Strategic Systems:  Inbound Logistics e. from a & b: Crew scheduling Shelf stocking f. portable scanners for inventory checking g. All linked with main local warehouse h. all line via EDI to suppliers i. get store demand fees for stocking new products
Organizational Requirements for Successful Strategic Information Systems Requirements for success Active support of Senior management Integrated Planning Direct reporting responsibilities of strategic Team Feedback & Control budget reward correction
Organizational Requirements for Successful Strategic Information Systems Feedback & Control Readiness: Culture, Resistance sustainability 1. lead time will allow the achievement of CA 2. Copy cats may fail because of Uniqueness 3. If copied: Your organization will still have Preempted the marketplace
To Reengineer Business processes The 1980' focus is on the Competitive advantage The 1990's focus on internal outmode business practices
To Reengineer Business processes A.  Definition:  Fundamentally redesigning how the enterprise works- procedures control mechanisms reporting relationships decision makers compensation criteria The is to replace the paper-base world with IT
To Reengineer  Business processes B. The reason for the shifts 1. From competition  Quality Cycle time customer service niche markets 2. Failures in implementing IT 3. Organizations are being forced to cut expenses 4. The cost/performance of computer hardware/software has dropped
To Reengineer  Business processes C. Where are we Headed?  Sprague Fig 3.5 p83
To Reengineer  Business processes D. Using IT as a Catalyst for CHANGE 1. Informate rather than automate: use the information gathered about automated processes to improve the process or change the work performed 2. Use different structures centralized decentralized both
To Reengineer  Business processes E. Principles Guiding Business Reengineering 1. Organize around Outcomes, Not tasks Right! 2. People who use the output should perform the process order your own supplies 3. Include information processing in the real work that produces the information decentralization.  At Ford the receiving department receive, process and authorizes payment
To Reengineer  Business processes 4. Treat geographically dispersed resources as if they were centralized central purchasing department to negotiate contracts, local department to draw on the database 5. Link parallel activities rather than integrate them work in parallel rather than sequenced 6. Let doers be self managing the lowest level makes the decision 7. Capture information once at its source Yes!
To Reengineer  Business processes F. Lesson about Reengineering Synchronize: aligning strategy people technology business processes to cut cost, reduce non-valued-added- work, and streamline client organizations
To Reengineer  Business processes 1. Business integration is a Process, not a project 2. People need time to change 3. Recognize the potential up front, get people involved early 4. Make job change throughout the organization  5. Manage the pace of change
To Reengineer  Business processes G. The role of the System Department 1. Be an influencer 2. Participate on multifunctional teams 3. Build more Flexible Applications faster 4. Introduce processing supporting technologies. Image processing EDI, Groupware, video conferencing, E-mail 5. Manage the technical architecture flexibility adaptability
For Interorganizational Linkage A. Characteristics of interorganizational Systems (IOS) 1. IOS require partners 2. Standards  3. Education  4. Coordination via third parties (consultants) 5. The work must be synchronized 6. Work processes are to be reevaluated 7. Technical aspects are the easy ones 8. Effort cannot be secretive
For Interorganizational Linkage Cooperative Systems Definition:  Coordination- the act of working together The definition of cooperative is nested within coordination. Sprague Fig 3.7 p96 (also 3.4) B. EDI The computer to computer exchange of standard business transactions payment/remittance request for quotations
For Interorganizational Linkage B. EDI (con’t) purchase order logistics Applications that have the greatest Benefits: they involve a large number of transactions these transactions require careful and accurate reporting they make it easier for the customer to purchase goods & services
Strategic Systems Can change how organizations work A. Changing how decisions are made B.  Offering more communications options C.  Providing tools for coordination
Strategic Systems Can change how organizations work A.  Changing how decisions are made To match the increasing turbulence and complexity organizational decision making will be: more frequent performed faster more complex
Strategic Systems Can change how organizations work Thus three technologies will be needed: advanced computer and communications technologies computer message system computer conferencing video conferencing decision group technologies (GDSS) as environmental complexity increases there will be a need for more information exchanging either via meetings of CMC.
Strategic Systems Can change how organizations work Thus systems (CMC) with different structures to aid different problems (i.e. EBS, DI, Agenda setting, etc)  Technology support for managing decision processes project mgt for DM more rapid techniques expert systems AI Structuring techniques
Strategic Systems Can change how organizations work B. Offering more communications options E-mail, CMC, GDSS, CSCW These systems can ease and enhance communication between individuals and groups.
Strategic Systems Can change how organizations work 1. Among Individuals time and distance can be collapsed small messages will no longer be a potential bother to other people communication has increase thus people are better informed problems are resolved much faster; people get the point more quickly when messages are typed memo wars decrease CMC encourages action; messages are informal yet to the point
Strategic Systems Can change how organizations work 2. Among groups time and distance are collapsed people can easily signal interests to other people messages can easily be sent to other people E-mail  reduces the costs of finding people with mutual interests Can build strong ties (within group) weak ties between groups
Strategic Systems Can change how organizations work 2. Among groups E-mail encourages intergroup communication because it reduces time and effort  filtering mechanism become important to screen in/out important/junk mail  innovation/ effectiveness can be improved A second order effect A first order effect is efficiency

Strategic use of information systems

  • 1.
    Management Information SystemsStrategic Use of Information Systems Jerry Fjermestad Copyright 1998-1999
  • 2.
    Information Systems forCompetitive Positioning Objectives A Strategic Perspective on Information Systems A. Why a New Perspective? B. Change Information Systems in Strategic Thrusts B. Creating Products & Services based on IS C. Transforming Products/Processes with IS
  • 3.
    Information Systems forCompetitive Positioning Strategies, Forces, and Tactics in Competitive Markets A. Competitive Systems B. Competitive Forces C. An example of Strategic Thrusts D. Tactical Moves in Pursuing a Strategy E. Strategic Cube Z Figure 5.3 p 156
  • 4.
    Information Systems forCompetitive Positioning Value Chain Analysis of Strategic Opportunities Customer-Oriented Strategic Systems A. A Scenario: B. Outbound Logistics C. Marketing & Sales D. Service Strategic Systems in Operations A. Manufacturing B. Service Industries
  • 5.
    Information Systems forCompetitive Positioning Supplier-Oriented Strategic Systems: Inbound Logistics Organizational Requirements for Successful Strategic Information Systems
  • 6.
    Information Systems forCompetitive Positioning To Reengineer Business processes A. Definition: B. The reason for the shifts C. Where are we Headed? D. Using IT as a Catalyst for CHANGE E. Principles Guiding Business Reengineering F. Lesson about Reengineering G. The role of the System Department
  • 7.
    Information Systems forCompetitive Positioning For Interorganizational Linkage A. Characteristics of interorganizational Systems (IOS) B. EDI Strategic Systems Can change how organizations work A. Changing how decisions are made B. Offering more communications options C. Providing tools for coordination
  • 8.
    Objectives Improve competitiveposition of organization Transform the way the organization does business Create a new perception of the nature of the business Change the firms products & services
  • 9.
    Objectives Create newrelationships with the environment: Customers Suppliers Competitors Government Partners Employees Community
  • 10.
    A Strategic Perspectiveon Information Systems “From the realization that IS may be designed to give a firm an enhance ability to compete & possible furnish the firm with a competitive advantage in the market place" Zwass, 1992, p145
  • 11.
    A Strategic Perspectiveon Information Systems A. Why a New Perspective? The dynamics of information; Many organization both produce goods & services process information Reduced cost of IT; The substitution power of IS: IS in place of resources (labor, materials) An interaction effect: Educated people, technology & change in organization culture The change started to occur in the 1980's with the birth of the USER- TRON
  • 12.
    A Strategic Perspectiveon Information Systems B. Change A strategic system radically alters the way an organization does business Most companies change via a series of small steps Strategic benefits from a system: Lower cost; Market penetration = competitive advantage The company may not attribute COMPETITIVE ADVANTAGE to IS, but one uses these to justify the IS
  • 13.
    Information Systems inStrategic Thrusts Competitive systems Cooperative systems Systems that change What are Strategic Systems? Strategy: a definition - The science or art of military command as applied to the overall planning conduct of large-scale combat operations. A plan of action resulting from the practice of this science. The art or skill of using stratagem in politics, business, courtship or the like.
  • 14.
    Information Systems inStrategic Thrusts Stratagem: A military maneuver designed to deceive or surprise an enemy. Strategic: Essential to the effective conduct of war. Designed to destroy the military potential of an enemy. Strategic Information System: An information system designed to give the owner organization a strategic competitive advantage.
  • 15.
    Information Systems inStrategic Thrusts Strategic systems: A systems that supports or shapes a business unit's competitive strategy. outward looking: customers, competitors, environments inward looking: employees, systems, procedures Characteristics of Strategic systems: significantly changes business performance as measured by one or more key indicators. (Take no prisoners). contributes to attaining a strategic goal.
  • 16.
    Information Systems inStrategic Thrusts fundamentally changes the way a company does business, or the way it competes, or the way it deals with its customers or suppliers. A PARADIGM shift. Differences between traditional systems and strategic Traditional project management techniques to not work well for developing strategic systems. WHY? the questions are unstructured, equivocal and uncertain.
  • 17.
    Information Systems inStrategic Thrusts Strategic systems follow: a prototype form, tested on a small scale by the customers then iteratively developed piece by piece. User involvement is crucial both manager and customer.
  • 18.
    Information Systems inStrategic Thrusts A. Redefining Company Business What business are we in? Actually a "new vision" is created as an answer Build on existing strengths Examples: B. Creating Products & Services based on IS C. Transforming Products/Processes with IS
  • 19.
  • 20.
    Creating Products & Services based on IS
  • 21.
    Transforming Products /Processes with IS
  • 22.
    Strategies, Forces, andTactics in Competitive Markets A. Competitive Systems The watchwords for the 2000's Innovation Speed Service Quality To Stay in Business
  • 23.
    Strategies, Forces, andTactics in Competitive Markets a. To Gain Market Share (Federal Express) Continuously improve quality Improve the value of service Get closer to the customers Make an international business profitable Produce strong cash flow
  • 24.
    Strategies, Forces, andTactics in Competitive Markets b. Uncovering Strategic Use of Systems Analyze competitive forces Study strategic thrusts Study the value chain Take the customer's view
  • 25.
    Strategies, Forces, andTactics in Competitive Markets c. Strategies: Z-1998 Figure 3.11 p96 Differentiation Develop products & services which are different from what the competition offers superior attributes distinguishing features
  • 26.
    Competitive Strategies CompetitiveAdvantage Competitive Scope Lower Cost Differentiation Broad Target Narrow Target Cost Leadership Cost Focus Differentiation Focused Differentiation
  • 27.
    Strategies, Forces, andTactics in Competitive Markets Cost leadership based on efficient operations based on effective operations economies of scale become a low cost producer market segmentation (niche) Focused differentiation Market niche Cost focus narrow market & low cost
  • 28.
  • 29.
  • 30.
  • 31.
    Strategies, Forces, andTactics in Competitive Markets B. Competitive Forces Threat of new entrants Intensifying realty Pressures from substitute products Bargaining power of customers Bargaining power of suppliers Z-1998 Figure 3.12 p97
  • 32.
  • 33.
    Strategies, Forces, andTactics in Competitive Markets C.Process for uncovering strategic systems opportunities 1. informal meetings to sell the idea 2. a tutorial on the theory of strategic information 3. Discussion of case examples 4. BRAINSTORMING 5. Executive brainstorming
  • 34.
    Strategies, Forces, andTactics in Competitive Markets D. Tactical Moves in Pursuing a Strategy Internal innovation Internal growth (reengineering) economies of scale (large volume) economies of scope (Small volume) Mergers Strategic alliances
  • 35.
    The Strategic CubeCustomer Power Supplier Power Present Competitors Potential Competitors Substitute Products COMPETITIVE FORCES TO CONTEND WITH STRATEGIES TACTICS Strategic Alliance Merger or Acquisition Internal Growth Internal Innovation Differentiation Cost Leadership Focused Differentiation Cost Focus
  • 36.
    Value Chain Analysis of Strategic Opportunities Definition: Value chain- consists of the major activities that have been added to the product during its creation, development or sale. Primary activities : the creation of product or service inbound logistics - order entry data collection, obtain raw materials, subassemblies Operations - order processing, MRP; transformation of inputs to finished goods
  • 37.
    Value Chain Analysis of Strategic Opportunities Primary activities : the creation of product or service Outbound logistics - distribution & sales data; storing products, Marketing sales - promotions, discounting; establishing a customer need Service activities - calls, returns, product rotation and maintenance
  • 38.
    Value Chain withTypical Strategic IS Mapped onto it EDI-Based Purchasing System Computer- Integrated Mftg. Automated Ordering System Expert Systems for Salespeople Telemaintenance Expert Systems Inbound Logistics Operations Outbound Logistics Marketing and Sales Service Downstream Chains of Customers Upstream Chains of Suppliers
  • 39.
  • 40.
    Value Chain Analysis of Strategic Opportunities Support activities: The required infrastructure Org's infrastructure Human resources Technology Procurement
  • 41.
    Value Chain Analysis of Strategic Opportunities Z-1992 fig 5.5 & 5.6
  • 42.
  • 43.
    Customer-Oriented Strategic Systems"How can we use IT to help our customers more easily acquire our products and get more value out of it?" The Customer Resource Life Cycle
  • 44.
    The Customer Resource Life Cycle - 1
  • 45.
    The Customer Resource Life Cycle - 2
  • 46.
    The Customer Resource Life Cycle - 3
  • 47.
    The Customer Resource Life Cycle - 4
  • 48.
    Customer-Oriented Strategic SystemsWhence Success? Opportunity costs: Switching costs of customer are low (from other supplier to you) YOU provide hardware/software, training, custom implementation You ensure the exit cost is high Staying power based on time & money exit costs Offer responsive service provide maintenance provide upgrades
  • 49.
    Customer-Oriented Strategic SystemsISO YOU know the customers business STRATEGIC BENEFITS 1. Barriers to entry for new competitors are high ordering systems take time to develop costs are high (but are coming down) 2. Prevent substitution of other products 3. Market Segment leader: You have a DB of all your customers
  • 50.
    Customer-Oriented Strategic Systems4. You have reorganized your company based customer service and technology provided value to your customers Systems based JUST on technology DO NOT always create Competitive ADVANTAGE (I.E. ATM's by Citicorp)
  • 51.
  • 52.
    Customer-Oriented Strategic SystemsC. Marketing & Sales The Key is to use IS added to the creativity of the people Systems used in Marketing & Sales Ordering Customer DB's information by & about contact Telemarketing Quality Tracking Scheduling etc...
  • 53.
  • 54.
    Customer-Oriented Strategic SystemsD. Service After Sales continuation of customer relationship Reduce Cognitive dissonance
  • 55.
  • 56.
    Strategic Systems inOperations A. Manufacturing CIM MRP II
  • 57.
    5.6 Strategic Systemsin Operations Z Figure 5.7 p166
  • 58.
    Strategic Systems in Operations: Manufacturing
  • 59.
    Strategies for CIMand BRP Fjermestad & Chakrabarti, 1993
  • 60.
  • 61.
  • 62.
  • 63.
  • 64.
  • 65.
  • 66.
  • 67.
  • 68.
    Strategic Systems inOperations B. Service Industries Anything that facilitates the information flow
  • 69.
    Strategic Systems in Operations: Service Industries
  • 70.
    Supplier-Oriented Strategic Systems: Inbound Logistics Z-1992 Figure 5.6 p160
  • 71.
    Supplier-Oriented Strategic Systems: Inbound Logistics Using IS to increase its POWER with Suppliers Want: Price Delivery Time (JIT) Quality Quantity Service Certification
  • 72.
    Supplier-Oriented Strategic Systems: Inbound Logistics Want: Control Good relationship Linkage GM Example: JIT/ No-inventory Certified / Quality CAD/CAM for custom engineering EDI for all transactions
  • 73.
    Supplier-Oriented Strategic Systems: Inbound Logistics ShopRite Example: a. UPC codes for collecting unit prices b. PicePlus Club: Customer data c. a & b customer data base Information on: Who buys what Who buys when d. point of sales coupons for the "other product"
  • 74.
    Supplier-Oriented Strategic Systems: Inbound Logistics e. from a & b: Crew scheduling Shelf stocking f. portable scanners for inventory checking g. All linked with main local warehouse h. all line via EDI to suppliers i. get store demand fees for stocking new products
  • 75.
    Organizational Requirements forSuccessful Strategic Information Systems Requirements for success Active support of Senior management Integrated Planning Direct reporting responsibilities of strategic Team Feedback & Control budget reward correction
  • 76.
    Organizational Requirements forSuccessful Strategic Information Systems Feedback & Control Readiness: Culture, Resistance sustainability 1. lead time will allow the achievement of CA 2. Copy cats may fail because of Uniqueness 3. If copied: Your organization will still have Preempted the marketplace
  • 77.
    To Reengineer Businessprocesses The 1980' focus is on the Competitive advantage The 1990's focus on internal outmode business practices
  • 78.
    To Reengineer Businessprocesses A. Definition: Fundamentally redesigning how the enterprise works- procedures control mechanisms reporting relationships decision makers compensation criteria The is to replace the paper-base world with IT
  • 79.
    To Reengineer Business processes B. The reason for the shifts 1. From competition Quality Cycle time customer service niche markets 2. Failures in implementing IT 3. Organizations are being forced to cut expenses 4. The cost/performance of computer hardware/software has dropped
  • 80.
    To Reengineer Business processes C. Where are we Headed? Sprague Fig 3.5 p83
  • 81.
    To Reengineer Business processes D. Using IT as a Catalyst for CHANGE 1. Informate rather than automate: use the information gathered about automated processes to improve the process or change the work performed 2. Use different structures centralized decentralized both
  • 82.
    To Reengineer Business processes E. Principles Guiding Business Reengineering 1. Organize around Outcomes, Not tasks Right! 2. People who use the output should perform the process order your own supplies 3. Include information processing in the real work that produces the information decentralization. At Ford the receiving department receive, process and authorizes payment
  • 83.
    To Reengineer Business processes 4. Treat geographically dispersed resources as if they were centralized central purchasing department to negotiate contracts, local department to draw on the database 5. Link parallel activities rather than integrate them work in parallel rather than sequenced 6. Let doers be self managing the lowest level makes the decision 7. Capture information once at its source Yes!
  • 84.
    To Reengineer Business processes F. Lesson about Reengineering Synchronize: aligning strategy people technology business processes to cut cost, reduce non-valued-added- work, and streamline client organizations
  • 85.
    To Reengineer Business processes 1. Business integration is a Process, not a project 2. People need time to change 3. Recognize the potential up front, get people involved early 4. Make job change throughout the organization 5. Manage the pace of change
  • 86.
    To Reengineer Business processes G. The role of the System Department 1. Be an influencer 2. Participate on multifunctional teams 3. Build more Flexible Applications faster 4. Introduce processing supporting technologies. Image processing EDI, Groupware, video conferencing, E-mail 5. Manage the technical architecture flexibility adaptability
  • 87.
    For Interorganizational LinkageA. Characteristics of interorganizational Systems (IOS) 1. IOS require partners 2. Standards 3. Education 4. Coordination via third parties (consultants) 5. The work must be synchronized 6. Work processes are to be reevaluated 7. Technical aspects are the easy ones 8. Effort cannot be secretive
  • 88.
    For Interorganizational LinkageCooperative Systems Definition: Coordination- the act of working together The definition of cooperative is nested within coordination. Sprague Fig 3.7 p96 (also 3.4) B. EDI The computer to computer exchange of standard business transactions payment/remittance request for quotations
  • 89.
    For Interorganizational LinkageB. EDI (con’t) purchase order logistics Applications that have the greatest Benefits: they involve a large number of transactions these transactions require careful and accurate reporting they make it easier for the customer to purchase goods & services
  • 90.
    Strategic Systems Canchange how organizations work A. Changing how decisions are made B. Offering more communications options C. Providing tools for coordination
  • 91.
    Strategic Systems Canchange how organizations work A. Changing how decisions are made To match the increasing turbulence and complexity organizational decision making will be: more frequent performed faster more complex
  • 92.
    Strategic Systems Canchange how organizations work Thus three technologies will be needed: advanced computer and communications technologies computer message system computer conferencing video conferencing decision group technologies (GDSS) as environmental complexity increases there will be a need for more information exchanging either via meetings of CMC.
  • 93.
    Strategic Systems Canchange how organizations work Thus systems (CMC) with different structures to aid different problems (i.e. EBS, DI, Agenda setting, etc) Technology support for managing decision processes project mgt for DM more rapid techniques expert systems AI Structuring techniques
  • 94.
    Strategic Systems Canchange how organizations work B. Offering more communications options E-mail, CMC, GDSS, CSCW These systems can ease and enhance communication between individuals and groups.
  • 95.
    Strategic Systems Canchange how organizations work 1. Among Individuals time and distance can be collapsed small messages will no longer be a potential bother to other people communication has increase thus people are better informed problems are resolved much faster; people get the point more quickly when messages are typed memo wars decrease CMC encourages action; messages are informal yet to the point
  • 96.
    Strategic Systems Canchange how organizations work 2. Among groups time and distance are collapsed people can easily signal interests to other people messages can easily be sent to other people E-mail reduces the costs of finding people with mutual interests Can build strong ties (within group) weak ties between groups
  • 97.
    Strategic Systems Canchange how organizations work 2. Among groups E-mail encourages intergroup communication because it reduces time and effort filtering mechanism become important to screen in/out important/junk mail innovation/ effectiveness can be improved A second order effect A first order effect is efficiency