Project Report
                                     On

       Strategic Analysis of ITC

                            Submitted as a part of

                     CONTINUOUS ASSESSMENT- 1

               For the partial fulfillment of award of degree of

                     Master of Business Administration




Submitted by                                                   Submitted to
Group 1                                                        Dr. Hemraj Verma
Batch No: 4




                   School of Business
                             Oct 2012


                                                                                  1
TABLE OF CONTENT
S.No                       Chapters                          Page No
                                                                3
 1     Executive Summary


                                                               4
 2     Introduction to the company

                                                               4
 3     Analysis of Vision, Mission & Core values

                                                               6
 4     The External Environment Analysis

                                                               10
 5     The Internal Environment Analysis

                                                               18
 6     Any additional analysis (Application of BCG tool)

                                                               19
 7     SWOT Analysis

                                                               22
       Competition Analysis
            Industry Structure (Using Porter’s Five forces
 8          model)
            Competitive Profile Matrix (Based on Key
            Success factors)

                                                               27
 9     Conclusion

                                                               28
 10    References




                                                                       2
EXECUTIVE SUMMARY

This report is all about the ITC limited company. ITC limited is the company which is dealing
mainly in goods comprising Food, Personal Care, Cigarettes and Cigars, Branded Apparel,
Education and Stationery Products, Incense Sticks and Safety Matches, Hotels, Paperboards &
Specialty Papers, Packaging, Agri-Business and Information Technology. ITC is the sixth largest
company of FMCG in the world. ITC is the first Indian company and the second in the world to
win the prestigious Development Gateway Award. It won the $100,000 Award for the year 2005
for its trailblazing ITC e-Choupal initiative which has achieved the scale of a movement in rural
India.

Project:

    Provides all the crucial information on ITC required for business and competitor
       intelligence needs.
    Contains a study of the major internal and external factors affecting ITC in the form of a
       SWOT analysis as well as a breakdown and examination of strategies of ITC
    Major factors contributing the success of ITC
    Industrial analysis of ITC through Porter‟s five forces model as well as comparing that
       with its competitor HUL.
    Analysis done on BCG matrix

With this project we have tried to understand the different business process identified by the
FMCG Company, as well as analyzing its strength and weakness as compared to other company.
Our project is mainly concentrated on the comparative analysis of ITC and competitor HUL. The
source of information is secondary that is through internet and different newspapers and sites of
ITC and HUL as well as some of the journals.




                                                                                               3
INTRODUCTION

Incorporated on 24 August 1910 as the Imperial Tobacco Company of India Limited, the
company's name was changed to ITC Limited in 1974. This company is rated among the 'World's
Best Big Companies' by Forbes magazine. ITC ranks third on all major profit parameters among
India's private sector corporations. ITC employs over 20,000 people at more than 60 locations
across India. ITC is one of India's foremost private sector companies with a market capitalization
of over US $ 13 billion and a turnover of US $ 3.5 billion.
ITC has a diversified presence in cigarettes, hotels, paperboards and specialty papers, packaging,
agri-business, packaged foods and confectionery, branded apparel and greeting cards. ITC's agri-
business is one of India's largest exporters of agricultural products. A wholly-owned subsidiary,
ITC       InfoTech       India       Limited,     provides       end-to-end      IT      solutions.


MISSION & VISION STATEMENT OF THE COMPANY AND COMPARATIVE
ANALYSIS



VISION: Sustain ITC position as one of the India‟s most valuable corporations through world
class performance, creating growing value for the Indian economy and the company‟s
stakeholders.

HUL: Unilever products touch the lives of over 2 billion people every day – whether that's
through feeling great because they've got shiny hair and a brilliant smile, keeping their homes
fresh and clean, or by enjoying a great cup of tea, satisfying meal or healthy snack.

MISSION: To enhance the wealth generating capability of enterprises in a globalizing
environment, delivering superior and sustainable stakeholder value.

HUL: Meet everyday needs for nutrition, hygiene and personal care with brands that helps
people feel good and get more out of his life.

                 FACTORS                           ITC                       HUL
Products & Services                                                          Yes
Market Share                                       Yes
Technology
Survival, Growth & Profitability                   Yes
Self Concept
Public Image                                       Yes                       Yes
Customer                                           Yes
Employee
Philosophy


                                                                                                 4
 Market share of ITC is 66% and HUL‟s market share is 56%. This shows it has huge
  market share.
 ITC‟s profit is increasing by 15% p.a. but HUL has a constant growth which shows that
  ITC has more survival growth rate.
 ITC has a good public image because it has a large contribution to the rural area like e-
  chaupal and also has a huge market share comparison to HUL.




                                                                                              5
ENVIRONMENT
 ANALYSIS




              6
EXTERNAL ENVIRONMENT
                             THE MICRO-ENVIRONMENT


This environment influences the organization directly. It includes suppliers that deal directly or
indirectly, consumers and customers, and other local stakeholders. Micro tends to suggest small,
but this can be misleading.

In this context, micro describes the relationship between firms and the driving forces that control
this relationship. It is a more local relationship, and the firm may exercise a degree of influence.

Stakeholders:

As organization requires greater inward investment for growth,increasing pressure to move from
private ownership to public. Satisfying shareholder needs may result in a change in tactics
employed by an organization. The companies have no conflict between the twin goals of
shareholder value enhancement and societal value creation. The challenge lies in fashioning a
corporate strategy that enables realization of these goals in a mutually reinforcing and synergistic
manner.

 244,65,39,845 ordinary shares of the company, representing 64.79% of the company's paid up
capital, as on 11th September, 2009 are in dematerialized form. The paid-up share capital of the
company is Rs. 377, 62, 86,590(rs.377.63 crores) divided into 377, 62, 86,590 ordinary shares of
the face value of re 1/- each.

Supplier:

Raw materials, intermediates and the final product sourcing/distribution in wide spread across
the country few items have more than 1 supplier for the raw material e.g. Filter rods can be
sourced from Mumbai, Bangalore or M.P. huge supply-demand network for cigarette business
which must operate in the cost optimal way to maximize the profits few segments are particular
to factories e.g. King size.


Consumer:

Organizations survive on the basis of meeting the needs, wants and providing benefits for
their customers.    Failure to do so will result in a failed business strategy. Its businesses and
brands are focused almost entirely on the Indian markets, and despite being most well-known for
its tobacco brands such as gold flake, the business is now diversifying into new FMCG (fast
moving consumer goods) brands in a number of market sectors.



                                                                                                  7
HUL’S ENVIRONMENT:


Suppliers:
HUL has 2000 suppliers & associates to 37 factories that provide raw material. The suppliers are
basically farmers.

HUL has large distribution system online – “Sangam direct” cosmetic brands from “Assam
supply chain” to eastern India with stock in Nagpur experimental kiosks under Lipton sales
officers 3 to 5 step process 35 % of FMCG products by local retailer micro environment.

Employees:
15000 employees including 1300 managers, they respect the dignity of the individuals and the
right of employees to freedom of association.

Consumers:
Provide quality products and services

Shareholders:
52.10 % equity stake is with HUL, rest 360675 individual and financial business partners: aims
at establishing mutually beneficial relations and adhere to business principles.




                                                                                                 8
THE MACRO ENVIRONMENT (PESTLE)

Political factors/Legal factors:
The political environment is quite favorable for ITC and has a positive impact on FMCG and
Hotel business. For example, the removal of the expenditure tax from2007-08 and the exemption
of service tax in budget 2008-09 which helps in increasing the buying power of the customers.
(http://indiabudget.nic.in) The increase in the tax policies such as increase in excise duty and the
vat from 12.5% to20% in three major cigarettes consumption states of Maharashtra, Rajasthan
and Delhi have resulted in the increase in the overall selling price of the cigarettes which deters
the potential customers and results in lower sales.

Economic factors:
With non filter cigarettes being levied the same tax as compared to the filter cigarettes, there was
a sharp decline in the volume of the non –filter cigarettes for fy09. ITC‟s volume declined by
only 3% even though it discontinued the production of non – filter cigarettes.
ITC‟s volume was supported by filter cigarettes which grew by almost 15% in fy09 despite the
price hike. This shows that ITC is gaining at the expense of competitors.

Social factors:
The aspirations of the tobacco consumers to upgrade the consumption can multiply the shares of
cigarettes. However, growing public concern with regard to the consumption of tobacco has led
the government to ban all sorts of advertisements like the commercials, print media and
pamphlets. This may act as a setback for the company. For the hospitality business, the society is
now turning more towards an individual oriented culture which means that people spend only for
themselves. The rise in the per capita income and the working population in the country is also a
good sign for the company because the number of people willing to spend more on leisure
increases with per capita income.

Technological factors:
ITC came a long way on the technological front. With state of the art factories and cheap labor
supply from the second largest tobacco producing country in the world, India, the supply chain
management of the ITC follows the latest trend. ITC also has the great inventory control and
logistics support. They have also been adapting other quality concepts such as quality control,
total quality management and 6-sigma concepts.

Environmental factors:
The main source of raw material for cigarettes is tobacco which is found mainly in the states of
Andhra Pradesh and Karnataka in India. The environment is favorable for the company because
of the abundance of raw material and inexpensive and large availability of cheap labor.

Legal factors:
The developments in the environmental and consumer regulations and protection such as the ban
on smoking and the ban on selling cigarettes to minors have resulted in setbacks for the company
in terms of the number of sales of their product which draws them the most revenue. The legal
issues related to the hospitality industry affect the international customers because of the visa and
other administrative issues involved.

                                                                                                   9
INTERNAL ENVIRONMENT


Leadership of company:
Under his leadership, ITC‟s Sustainability initiatives were given shape by fashioning corporate
strategies that not Only enhance shareholder value but add significantly to the development of
natural and social capital. ITC is today acknowledged as a global exemplar in sustainable
business practices and is the only Company in the world, of comparable dimensions to be
„carbon positive‟, „water positive‟ and „solid waste recycling positive‟. The Company‟s
businesses generate livelihoods for over 5million people, many of whom represent the poorest in
Rural India.

The pioneering farmer empowerment initiative, ITC e-Choupal, is today the world's largest rural
digital infrastructure and is a case study at the Harvard Business School besides receiving several
global awards including the inaugural World Business Award instituted by the United Nations
Development Programme, International Chamber of Commerce and the HRH Prince of Wales
International Business Leaders Forum.

In 2011, Deveshwar was conferred the Padma Bhushan, one of the highest civilian awards in the
country, by the Government of India in recognition of his distinguished International Business
Leaders Forum.

Leveraging the significant learning of sustainable excellence within ITC, he pioneered the
concept of „Responsible Luxury‟ in the hospitality industry that led to the LEED Platinum
certification of all ITC super premium luxury hotels, making it the „Greenest Luxury Hotel
Chain in the world‟. Anand is widely recognized for excellent people management and team-
building abilities. He has formulated value-based strategies to create a unique quality control
model. His dynamic leadership and passion for the business is recognized and acknowledged by
his peers. He is presently the President of the Hotel Association of India. (Report and accounts 2012)

Company policies:

To Ensure Respect for Human Rights Policy across the Supply Chain- ITC nurtures an internal
working environment which respects human rights without prejudice. Likewise, it expects its
business partners to establish a human rights compliant business environment at the workplace.

Policy to Prevent Discrimination at Workplace-ITC acknowledges that every individual brings a
different and unique set of perspectives and capabilities to the team. A discrimination-free
workplace for employees provides the environment in which diverse talents can bloom and be
nurtured.



                                                                                                   10
ITC does not engage in or support direct or indirect discrimination in recruitment, compensation,
access to training, promotion, termination or retirement based on caste, religion, disability,
gender, age, race, color, ancestry, marital status or affiliation with a political, religious, or union
organization or minority group.

Policy on Freedom of Association-ITC respects the employees' right to organize themselves into
interest groups as initiatives of the workers, independent from supervision by the management.
In keeping with the spirit of this Policy, employees are not discriminated against for exercising
this right.

Policy Prohibiting Child Labour and Preventing Forced Labour from Workplace-ITC does not
employ any person below the age of eighteen years in the workplace.

ITC prohibits the use of forced or compulsory labour at all its units. No employee is made to
work against his/her will or work as bonded/forced labour, or subject to corporal punishment or
coercion of any type related to work.

Policy on Information and Consultation on Changes-All major changes in operations involving
work processes, manning norms and other productivity linked issues are carried out after
discussions with the employees and the recognized unions at each location.

Resources:
The physical resources such as the raw material are available in abundance in India. Their
sources of innovation such as the e-choupal initiative are very useful intangible benefits of the
company.

Capabilities:
The state of art factories of ITC are one of the capabilities of the company. The technological
advantages of the company combined with the labor have allowed the company to develop their
resources well into their capabilities.

Core competencies:
ITC knows how to capitalize on its core competencies, which include unmatched
distributionreach, superior brand-building capabilities, effective supply chain management and
acknowledged service skills in hotel ring. This has also helped them to strategically diversify and
enter into the foods division.




                                                                                                    11
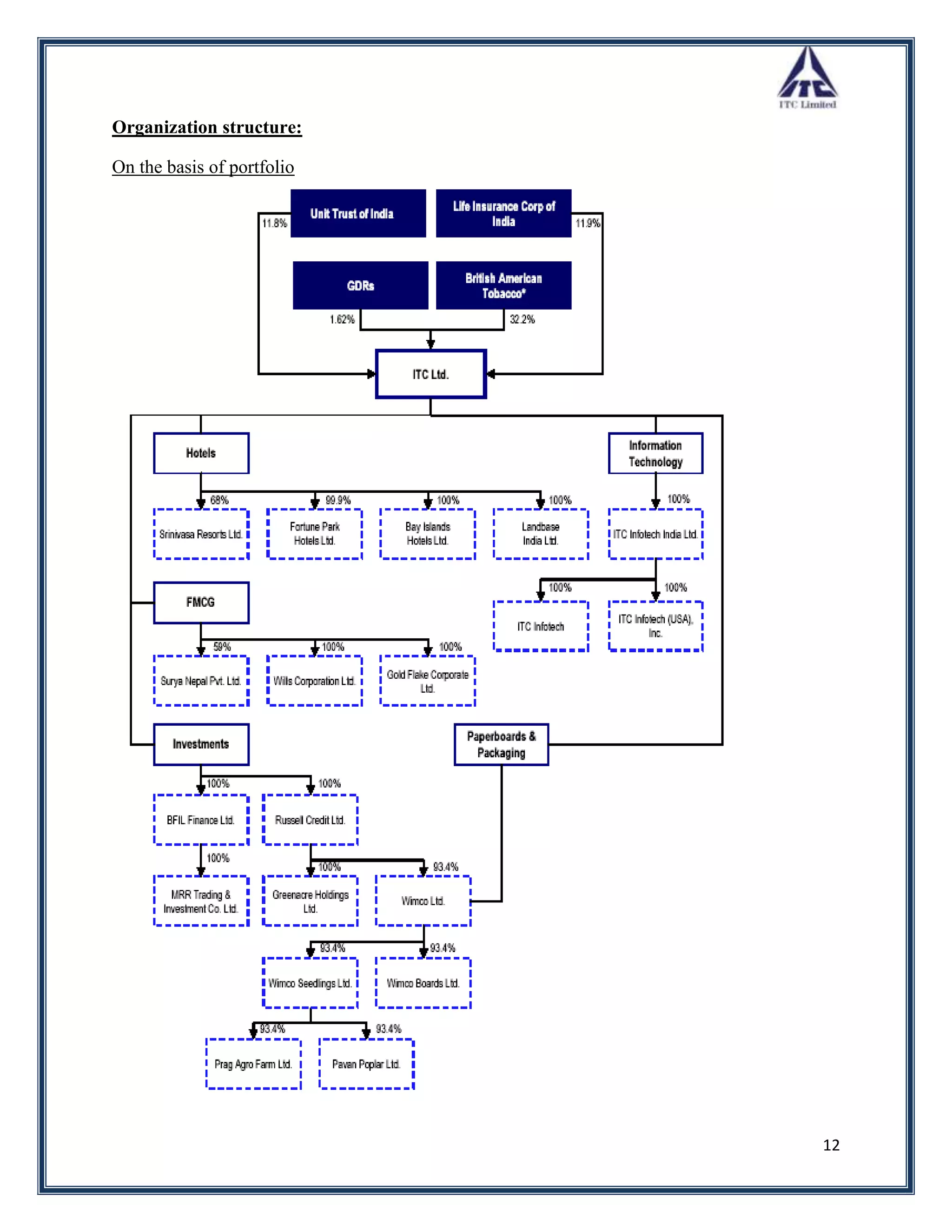
Organization structure:

On the basis of portfolio




                            12
On the basis of decision making power-


                               Board of directors

                              Managing directors

                                                         Group internal audit



Business development                  Human resource                    Management service
department                            development                       department




 Property development                                    Financial accounting


 Industry                                                Management accounting

 Agribusiness & services                                 Group company secretary

Workout                                                  Risk management

Research & public relation                               Information technology




    Employees-

    The Company is currently headed by Yogesh Chander Deveshwar. It employs over 29,000
    people at more than 60 locations across India and is listed on Forbes 2000. ITC Limited
    completed 100 years on 24 August 2010.




                                                                                             13
Financial analysis of ITC


Working capital ratio:

Current asset = 14443.57

Current liabilities = 9101.83

So ratio is: 14443.57/ 9101.83 = 1.6

We can say it is good sign for company and also for the investors.



Debt equity ratio:

Total long term debt: 1072.68

Total equity: 18791.89

So ratio is: 1072.68/ 18791.89 = .057

It is good sign for company but not for investors or shareholders, because most of the funds are
through equity.



Earnings per share given in P&L a/c

Basis: 8.05

Diluted: 7.96

Company provides good returns to their investors.

It provides 796% return to shareholders.




                                                                                               14
HR Policy of ITC:
Fixed-Term 71%

Permanent 28%

Short-Term 1%

More than 70% of the category permanent professional stafs is on long-term contracts, indicating
that they have been with the ITC for more than five years. Permanent staff members on short-
term contract are those that have not completed five years service with the organization. ITC
provides a supporting working environment for its generally well qualified, professional and
motivated staff. . The ITC training and development budget is low for an organization with
ITC‟s scale and much of that budget is spent on Information Technology and language training.
No clear rotation program is found within ITC. No career planning for staff.




                                                                                             15
Marketing Policy of ITC:

Segmentation:




                           16
Targeting: All sets of customers including rural people, farmers, cigarette smoking people,
students, etc.



Positioning:




ITC’s pricing strategy:
The pricing of the company is such that it caters to the need of all income groups of people but
special provision has been kept for Low and middle income group, and their pricing are
competitive with respect to other players like Britannia, Parle and Brisk farm. The company
follows the Going rate pricing that is the price of the product depends upon the competitors
price. The firm chooses pricing more or less the same as Market leader.

 ITC’s Promotional activities
A particular budget is allocated for the promotion of the products. The local promotion scheme is
decided by the Area Sales Managers.

 ITC’s Distribution
Buoyed by a strong distribution network ITC is likely to retain its market share in the cigarettes
business; the ban on advertisements is likely to work in favor of ITC. The company's reliable
distribution network also ensures superior inventory turnover than its peers.




                                                                                               17
BCG MATRIX OF ITC




                    18
SWOT ANALYSIS




                19
SWOT ANALYSIS


Strengths:

      Managing diverse business. ITC has 105 subsidiaries connected with its various
      operations.
      Wealth of local knowledge & international expertise helps it to be globally competitive.
      High quality standard products & services
      Excellent export earnings.
      Highly professional management.
      Excellent distribution network.
      Excellent brand making capability helping it to diversify it into Retailing, IT & Hotel
      segments
      Agro-export segment showing excellent growth of 28 % & earning Rs. 4 billion foreign
      exchange.
      A lasting impression by catchy ads.
      ITC ltd is one of the most liquid scripts in the capital market. With domestic institutions
      having a considerable stake this is likely to improve liquidity in De-mat trading.
      Good returns by way of dividend per share every year. In 31.3.2002 the dividend
      declared is 13.50 Rs per share
      The lifestyle retailing segment has won acclaim & moving towards higher sales.
      The expression greeting card is widening its base all over India & it is available at most
      retail shops.
      Steady increase in the return on capital employed.
      Sophisticated research & development facilities.



Weakness:

      Diversification into various lines in which it does not have much knowledge would be
      very risky proposition.
      High competition from established brands which has resulted in reduction in profit
      margins.
      Steep increase in cigarette taxes has adversely affected the revenue earned.
      Due to high price of cigarette, consumers are switching to other cheaper forms of
      tobacco.
      Its hotel industry has still not created a big share in the market size.




                                                                                              20
Opportunities:

      Big untapped market available. For cigarettes, hotels, it, retail garment, packaging &
      agricultural products.
      High growth potential could be achieved.
      Good source of revenue & foreign exchange available by way of exports of agricultural
      products, hotels & cigarettes.
      Its competitors don‟t have the financial banking like it so it can take advantage of this.
      Proper publicity of the hotels would increase its brand image & revenue.


Threats:

      Negative publicity for smoking could affect its cigarette segment.
      Government is under huge pressure from public organizations for banning tobacco
      products which could affect it adversely.
      High competition from established brands.
      Competition from unbranded products.
      Due to terrorist attacks the tourism industry has taken a back seat which would affect the
      hotel segment.
      Poor monsoon leads to poor agricultural growth which would affect the agro-exports.




                                                                                             21
INDUSTRY & COMPETITION
       ANALYSIS




                         22
INDUSTRY ANALYSIS
                                    Porter’s five force model


Porter’s Five Forces                               Degree         Remark
Threat of new entrants                             Low            Favorable

Threat of substitute products                      High           Unfavorable

Bargaining power of customers                      High           Unfavorable

Bargaining power of suppliers                      High           Unfavorable


Competitive rivalry within an industry             High           Unfavorable




Interpretation: [FMCG SECTOR]

1. Threat of new entrants:

       Economies of Scale                   Not Easy to Achieve        Positive
       Product Differentiation              Requires huge R&D          Positive
       Capital Requirements                 High                       Positive
       Access to Distribution Channels      Not Easy                   Positive
       Cost Disadvantages                   More                       Positive
       Government Policy                    More                       Positive
       Switching Costs                      Low                        Negative



2. Threat of substitute products:

       Products with improving price/performance tradeoffs relative to present industry products




                                                                                             23
3. Bargaining power of customers:

       Low switching cost

       Buyers are numerous and fragmented

       Considering buyer power retailers , they are able to negotiate the price with the company

4. Bargaining power of suppliers:

       Supplier industry is dominated by a few firms
       Suppliers‟ products have few substitutes
       Buyer is not an important customer to supplier
       Suppliers‟ product is an important input to buyers‟ product
       Suppliers‟ products are differentiated
       Suppliers‟ products have high switching costs
       Supplier poses credible threat of forward integration

5. Competitive rivalry within an industry:

       Using price competition
       Staging advertising battles
       Making new product introductions
       Increasing consumer warranties or service
       Advertising battles may increase total industry demand, but may be costly to smaller
       competitors




                                                                                              24
COMPETITION ANALYSIS


Near competitors of ITC (FMCG):

From the charts drawn below, it becomes obvious that following are the competitors of ITC:

       HUL
       P&G




                            H       P&G
                                         HUL
                                   ITC
       DISTRIBUTION        M
       CHANNEL
                            L


                                  H            M      L

                                   BRAND IMAGE




                             H        ITC
             QUALITY                        P&G,HUL
                             M

                             L

                                      H     M             L
                                       INNOVATION


                                                                                             25
Key success factors of ITC:

There could be number of factors that contribute to the success of the company, but the key
factors for the success of ITC include:

       Quality
       Innovation
       Distribution channel
       Brand image
       Variety of products
       Promotion



Comparison on the basis of key success parameters:

Wt. allotted   Parameters              ITC                 HUL                   P&G

                              Rating    WAS       Rating      WAS       Rating    WAS

20%            Quality        4         .8        4           .8        4         .8
20%            Innovation     4         .8        3           .6        3         .6
20%            Distribution   3         .6        4           .8        4         .8
20%            Brand Image    3         .6        4           .8        4         .8
10%            Variety        3         .6        4           .4        4         .4
10%            Promotion      4         .3        4           .4        4         .4
               Total                     3.5                 3.8                  3.8




                                                                                        26
CONCLUSION

From the above comparison it could be inferred that besides ITC is new in the FMCG sector but
still it has managed to reach a level at which the other strong companies are. A score of 3.5 is a
very good score at a point when the old competitors (leaders) are at a score of 3.8. ITC is paying
heavy competition to the old competitors and this growth will help the company to boom in
future. The innovation, R&D (e-chaupal ,Aashirwad Aata) and the Brand Image (100 years old)
of the company is making a strong base for the company to develop its potential and market in
FMCG.

ITC has been a leader in the tobacco business, but it realize from the upcoming trends that
remaining with a single business is not a noble thought, moreover the company was threatened of
the anti-tobacco campaign. Therefore the company decided to venture into InfoTech with ITC
InfoTech, foods via Kitchens of India, greeting cards through Expressions and lifestyle retailing
through Wills Sport. The revenue generation also is very high from each of these products. .ITC
was a cash rich company with a liquidity of Rs.8816 million in the cigarette business, even
though the company understood the need and usefulness of diversification.ITC by spreading its
wings in the lifestyle segments has opened forty-five stores in 34 cities in just under a year,
selling an expensive fashion brand of relaxed-wear. This way it has gained a victory lap through
its Wills Sport Brand.

 The company has started its retail stores not only in Indian metros but also in the small towns
like Ranchi, Jabalpur, Gwalior, Belguam, Ernakulam etc. thus the company adopted strong
market campaign, and used its brand image to attract the Indian youth. The strategies adopted by
the company has helped it to differentiate itself in this segment, like the company is outsourcing
its designs to The American Design Intelligence Group (ADIG), a San Francisco, US-based
garment and retail consultancy. Now it has its own six-member team, even as it continues a tie-
up with Science & Designs, an Italian fashion design house – through which it keeps a watch on
hot western labels such as Banana Republic and Armani Exchange.

Thus by adopting these strategies ITC will surely maintain its success and add many more new
sub-brands to its corporate group-ITC.




                                                                                               27
REFERENCS


Join StudyMode and get inspired today!
State of Competitiveness - Essays - Qztezeezoo
Competitive Analysis Of Itc Free Essays 1 - 20
Competitive Analysis Of Itc Hotels Free Essays 1 - 20
Competitive Analysis Of Itc Hotels Free Essays 1 - 20
ITC: Key Metrics and Competitive Analysis for ITC Holdings - Wikinvest
COMPETITOR ANALYSIS for ITC finalised
Scribd
Share Price of ITC Ltd., Real Time Quotes, Live Share Prices | Follow ITC Ltd. on ET Speed
ITC Competitors - Compare ITC Ltd with Competitors
Indian tobacco company
Indian tobacco company
Hindustan Unilever Limited (HUL)
ITC: Cash Flow Statements, recent and historical, for ITC Holdings - Wikinvest
information flow oin ITC - Google Search




                                                                                             28

strategic analysis of ITC

  • 1.
    Project Report On Strategic Analysis of ITC Submitted as a part of CONTINUOUS ASSESSMENT- 1 For the partial fulfillment of award of degree of Master of Business Administration Submitted by Submitted to Group 1 Dr. Hemraj Verma Batch No: 4 School of Business Oct 2012 1
  • 2.
    TABLE OF CONTENT S.No Chapters Page No 3 1 Executive Summary 4 2 Introduction to the company 4 3 Analysis of Vision, Mission & Core values 6 4 The External Environment Analysis 10 5 The Internal Environment Analysis 18 6 Any additional analysis (Application of BCG tool) 19 7 SWOT Analysis 22 Competition Analysis Industry Structure (Using Porter’s Five forces 8 model) Competitive Profile Matrix (Based on Key Success factors) 27 9 Conclusion 28 10 References 2
  • 3.
    EXECUTIVE SUMMARY This reportis all about the ITC limited company. ITC limited is the company which is dealing mainly in goods comprising Food, Personal Care, Cigarettes and Cigars, Branded Apparel, Education and Stationery Products, Incense Sticks and Safety Matches, Hotels, Paperboards & Specialty Papers, Packaging, Agri-Business and Information Technology. ITC is the sixth largest company of FMCG in the world. ITC is the first Indian company and the second in the world to win the prestigious Development Gateway Award. It won the $100,000 Award for the year 2005 for its trailblazing ITC e-Choupal initiative which has achieved the scale of a movement in rural India. Project:  Provides all the crucial information on ITC required for business and competitor intelligence needs.  Contains a study of the major internal and external factors affecting ITC in the form of a SWOT analysis as well as a breakdown and examination of strategies of ITC  Major factors contributing the success of ITC  Industrial analysis of ITC through Porter‟s five forces model as well as comparing that with its competitor HUL.  Analysis done on BCG matrix With this project we have tried to understand the different business process identified by the FMCG Company, as well as analyzing its strength and weakness as compared to other company. Our project is mainly concentrated on the comparative analysis of ITC and competitor HUL. The source of information is secondary that is through internet and different newspapers and sites of ITC and HUL as well as some of the journals. 3
  • 4.
    INTRODUCTION Incorporated on 24August 1910 as the Imperial Tobacco Company of India Limited, the company's name was changed to ITC Limited in 1974. This company is rated among the 'World's Best Big Companies' by Forbes magazine. ITC ranks third on all major profit parameters among India's private sector corporations. ITC employs over 20,000 people at more than 60 locations across India. ITC is one of India's foremost private sector companies with a market capitalization of over US $ 13 billion and a turnover of US $ 3.5 billion. ITC has a diversified presence in cigarettes, hotels, paperboards and specialty papers, packaging, agri-business, packaged foods and confectionery, branded apparel and greeting cards. ITC's agri- business is one of India's largest exporters of agricultural products. A wholly-owned subsidiary, ITC InfoTech India Limited, provides end-to-end IT solutions. MISSION & VISION STATEMENT OF THE COMPANY AND COMPARATIVE ANALYSIS VISION: Sustain ITC position as one of the India‟s most valuable corporations through world class performance, creating growing value for the Indian economy and the company‟s stakeholders. HUL: Unilever products touch the lives of over 2 billion people every day – whether that's through feeling great because they've got shiny hair and a brilliant smile, keeping their homes fresh and clean, or by enjoying a great cup of tea, satisfying meal or healthy snack. MISSION: To enhance the wealth generating capability of enterprises in a globalizing environment, delivering superior and sustainable stakeholder value. HUL: Meet everyday needs for nutrition, hygiene and personal care with brands that helps people feel good and get more out of his life. FACTORS ITC HUL Products & Services Yes Market Share Yes Technology Survival, Growth & Profitability Yes Self Concept Public Image Yes Yes Customer Yes Employee Philosophy 4
  • 5.
     Market shareof ITC is 66% and HUL‟s market share is 56%. This shows it has huge market share.  ITC‟s profit is increasing by 15% p.a. but HUL has a constant growth which shows that ITC has more survival growth rate.  ITC has a good public image because it has a large contribution to the rural area like e- chaupal and also has a huge market share comparison to HUL. 5
  • 6.
  • 7.
    EXTERNAL ENVIRONMENT THE MICRO-ENVIRONMENT This environment influences the organization directly. It includes suppliers that deal directly or indirectly, consumers and customers, and other local stakeholders. Micro tends to suggest small, but this can be misleading. In this context, micro describes the relationship between firms and the driving forces that control this relationship. It is a more local relationship, and the firm may exercise a degree of influence. Stakeholders: As organization requires greater inward investment for growth,increasing pressure to move from private ownership to public. Satisfying shareholder needs may result in a change in tactics employed by an organization. The companies have no conflict between the twin goals of shareholder value enhancement and societal value creation. The challenge lies in fashioning a corporate strategy that enables realization of these goals in a mutually reinforcing and synergistic manner. 244,65,39,845 ordinary shares of the company, representing 64.79% of the company's paid up capital, as on 11th September, 2009 are in dematerialized form. The paid-up share capital of the company is Rs. 377, 62, 86,590(rs.377.63 crores) divided into 377, 62, 86,590 ordinary shares of the face value of re 1/- each. Supplier: Raw materials, intermediates and the final product sourcing/distribution in wide spread across the country few items have more than 1 supplier for the raw material e.g. Filter rods can be sourced from Mumbai, Bangalore or M.P. huge supply-demand network for cigarette business which must operate in the cost optimal way to maximize the profits few segments are particular to factories e.g. King size. Consumer: Organizations survive on the basis of meeting the needs, wants and providing benefits for their customers. Failure to do so will result in a failed business strategy. Its businesses and brands are focused almost entirely on the Indian markets, and despite being most well-known for its tobacco brands such as gold flake, the business is now diversifying into new FMCG (fast moving consumer goods) brands in a number of market sectors. 7
  • 8.
    HUL’S ENVIRONMENT: Suppliers: HUL has2000 suppliers & associates to 37 factories that provide raw material. The suppliers are basically farmers. HUL has large distribution system online – “Sangam direct” cosmetic brands from “Assam supply chain” to eastern India with stock in Nagpur experimental kiosks under Lipton sales officers 3 to 5 step process 35 % of FMCG products by local retailer micro environment. Employees: 15000 employees including 1300 managers, they respect the dignity of the individuals and the right of employees to freedom of association. Consumers: Provide quality products and services Shareholders: 52.10 % equity stake is with HUL, rest 360675 individual and financial business partners: aims at establishing mutually beneficial relations and adhere to business principles. 8
  • 9.
    THE MACRO ENVIRONMENT(PESTLE) Political factors/Legal factors: The political environment is quite favorable for ITC and has a positive impact on FMCG and Hotel business. For example, the removal of the expenditure tax from2007-08 and the exemption of service tax in budget 2008-09 which helps in increasing the buying power of the customers. (http://indiabudget.nic.in) The increase in the tax policies such as increase in excise duty and the vat from 12.5% to20% in three major cigarettes consumption states of Maharashtra, Rajasthan and Delhi have resulted in the increase in the overall selling price of the cigarettes which deters the potential customers and results in lower sales. Economic factors: With non filter cigarettes being levied the same tax as compared to the filter cigarettes, there was a sharp decline in the volume of the non –filter cigarettes for fy09. ITC‟s volume declined by only 3% even though it discontinued the production of non – filter cigarettes. ITC‟s volume was supported by filter cigarettes which grew by almost 15% in fy09 despite the price hike. This shows that ITC is gaining at the expense of competitors. Social factors: The aspirations of the tobacco consumers to upgrade the consumption can multiply the shares of cigarettes. However, growing public concern with regard to the consumption of tobacco has led the government to ban all sorts of advertisements like the commercials, print media and pamphlets. This may act as a setback for the company. For the hospitality business, the society is now turning more towards an individual oriented culture which means that people spend only for themselves. The rise in the per capita income and the working population in the country is also a good sign for the company because the number of people willing to spend more on leisure increases with per capita income. Technological factors: ITC came a long way on the technological front. With state of the art factories and cheap labor supply from the second largest tobacco producing country in the world, India, the supply chain management of the ITC follows the latest trend. ITC also has the great inventory control and logistics support. They have also been adapting other quality concepts such as quality control, total quality management and 6-sigma concepts. Environmental factors: The main source of raw material for cigarettes is tobacco which is found mainly in the states of Andhra Pradesh and Karnataka in India. The environment is favorable for the company because of the abundance of raw material and inexpensive and large availability of cheap labor. Legal factors: The developments in the environmental and consumer regulations and protection such as the ban on smoking and the ban on selling cigarettes to minors have resulted in setbacks for the company in terms of the number of sales of their product which draws them the most revenue. The legal issues related to the hospitality industry affect the international customers because of the visa and other administrative issues involved. 9
  • 10.
    INTERNAL ENVIRONMENT Leadership ofcompany: Under his leadership, ITC‟s Sustainability initiatives were given shape by fashioning corporate strategies that not Only enhance shareholder value but add significantly to the development of natural and social capital. ITC is today acknowledged as a global exemplar in sustainable business practices and is the only Company in the world, of comparable dimensions to be „carbon positive‟, „water positive‟ and „solid waste recycling positive‟. The Company‟s businesses generate livelihoods for over 5million people, many of whom represent the poorest in Rural India. The pioneering farmer empowerment initiative, ITC e-Choupal, is today the world's largest rural digital infrastructure and is a case study at the Harvard Business School besides receiving several global awards including the inaugural World Business Award instituted by the United Nations Development Programme, International Chamber of Commerce and the HRH Prince of Wales International Business Leaders Forum. In 2011, Deveshwar was conferred the Padma Bhushan, one of the highest civilian awards in the country, by the Government of India in recognition of his distinguished International Business Leaders Forum. Leveraging the significant learning of sustainable excellence within ITC, he pioneered the concept of „Responsible Luxury‟ in the hospitality industry that led to the LEED Platinum certification of all ITC super premium luxury hotels, making it the „Greenest Luxury Hotel Chain in the world‟. Anand is widely recognized for excellent people management and team- building abilities. He has formulated value-based strategies to create a unique quality control model. His dynamic leadership and passion for the business is recognized and acknowledged by his peers. He is presently the President of the Hotel Association of India. (Report and accounts 2012) Company policies: To Ensure Respect for Human Rights Policy across the Supply Chain- ITC nurtures an internal working environment which respects human rights without prejudice. Likewise, it expects its business partners to establish a human rights compliant business environment at the workplace. Policy to Prevent Discrimination at Workplace-ITC acknowledges that every individual brings a different and unique set of perspectives and capabilities to the team. A discrimination-free workplace for employees provides the environment in which diverse talents can bloom and be nurtured. 10
  • 11.
    ITC does notengage in or support direct or indirect discrimination in recruitment, compensation, access to training, promotion, termination or retirement based on caste, religion, disability, gender, age, race, color, ancestry, marital status or affiliation with a political, religious, or union organization or minority group. Policy on Freedom of Association-ITC respects the employees' right to organize themselves into interest groups as initiatives of the workers, independent from supervision by the management. In keeping with the spirit of this Policy, employees are not discriminated against for exercising this right. Policy Prohibiting Child Labour and Preventing Forced Labour from Workplace-ITC does not employ any person below the age of eighteen years in the workplace. ITC prohibits the use of forced or compulsory labour at all its units. No employee is made to work against his/her will or work as bonded/forced labour, or subject to corporal punishment or coercion of any type related to work. Policy on Information and Consultation on Changes-All major changes in operations involving work processes, manning norms and other productivity linked issues are carried out after discussions with the employees and the recognized unions at each location. Resources: The physical resources such as the raw material are available in abundance in India. Their sources of innovation such as the e-choupal initiative are very useful intangible benefits of the company. Capabilities: The state of art factories of ITC are one of the capabilities of the company. The technological advantages of the company combined with the labor have allowed the company to develop their resources well into their capabilities. Core competencies: ITC knows how to capitalize on its core competencies, which include unmatched distributionreach, superior brand-building capabilities, effective supply chain management and acknowledged service skills in hotel ring. This has also helped them to strategically diversify and enter into the foods division. 11
  • 12.
    Organization structure: On thebasis of portfolio 12
  • 13.
    On the basisof decision making power- Board of directors Managing directors Group internal audit Business development Human resource Management service department development department Property development Financial accounting Industry Management accounting Agribusiness & services Group company secretary Workout Risk management Research & public relation Information technology Employees- The Company is currently headed by Yogesh Chander Deveshwar. It employs over 29,000 people at more than 60 locations across India and is listed on Forbes 2000. ITC Limited completed 100 years on 24 August 2010. 13
  • 14.
    Financial analysis ofITC Working capital ratio: Current asset = 14443.57 Current liabilities = 9101.83 So ratio is: 14443.57/ 9101.83 = 1.6 We can say it is good sign for company and also for the investors. Debt equity ratio: Total long term debt: 1072.68 Total equity: 18791.89 So ratio is: 1072.68/ 18791.89 = .057 It is good sign for company but not for investors or shareholders, because most of the funds are through equity. Earnings per share given in P&L a/c Basis: 8.05 Diluted: 7.96 Company provides good returns to their investors. It provides 796% return to shareholders. 14
  • 15.
    HR Policy ofITC: Fixed-Term 71% Permanent 28% Short-Term 1% More than 70% of the category permanent professional stafs is on long-term contracts, indicating that they have been with the ITC for more than five years. Permanent staff members on short- term contract are those that have not completed five years service with the organization. ITC provides a supporting working environment for its generally well qualified, professional and motivated staff. . The ITC training and development budget is low for an organization with ITC‟s scale and much of that budget is spent on Information Technology and language training. No clear rotation program is found within ITC. No career planning for staff. 15
  • 16.
    Marketing Policy ofITC: Segmentation: 16
  • 17.
    Targeting: All setsof customers including rural people, farmers, cigarette smoking people, students, etc. Positioning: ITC’s pricing strategy: The pricing of the company is such that it caters to the need of all income groups of people but special provision has been kept for Low and middle income group, and their pricing are competitive with respect to other players like Britannia, Parle and Brisk farm. The company follows the Going rate pricing that is the price of the product depends upon the competitors price. The firm chooses pricing more or less the same as Market leader. ITC’s Promotional activities A particular budget is allocated for the promotion of the products. The local promotion scheme is decided by the Area Sales Managers. ITC’s Distribution Buoyed by a strong distribution network ITC is likely to retain its market share in the cigarettes business; the ban on advertisements is likely to work in favor of ITC. The company's reliable distribution network also ensures superior inventory turnover than its peers. 17
  • 18.
  • 19.
  • 20.
    SWOT ANALYSIS Strengths: Managing diverse business. ITC has 105 subsidiaries connected with its various operations. Wealth of local knowledge & international expertise helps it to be globally competitive. High quality standard products & services Excellent export earnings. Highly professional management. Excellent distribution network. Excellent brand making capability helping it to diversify it into Retailing, IT & Hotel segments Agro-export segment showing excellent growth of 28 % & earning Rs. 4 billion foreign exchange. A lasting impression by catchy ads. ITC ltd is one of the most liquid scripts in the capital market. With domestic institutions having a considerable stake this is likely to improve liquidity in De-mat trading. Good returns by way of dividend per share every year. In 31.3.2002 the dividend declared is 13.50 Rs per share The lifestyle retailing segment has won acclaim & moving towards higher sales. The expression greeting card is widening its base all over India & it is available at most retail shops. Steady increase in the return on capital employed. Sophisticated research & development facilities. Weakness: Diversification into various lines in which it does not have much knowledge would be very risky proposition. High competition from established brands which has resulted in reduction in profit margins. Steep increase in cigarette taxes has adversely affected the revenue earned. Due to high price of cigarette, consumers are switching to other cheaper forms of tobacco. Its hotel industry has still not created a big share in the market size. 20
  • 21.
    Opportunities: Big untapped market available. For cigarettes, hotels, it, retail garment, packaging & agricultural products. High growth potential could be achieved. Good source of revenue & foreign exchange available by way of exports of agricultural products, hotels & cigarettes. Its competitors don‟t have the financial banking like it so it can take advantage of this. Proper publicity of the hotels would increase its brand image & revenue. Threats: Negative publicity for smoking could affect its cigarette segment. Government is under huge pressure from public organizations for banning tobacco products which could affect it adversely. High competition from established brands. Competition from unbranded products. Due to terrorist attacks the tourism industry has taken a back seat which would affect the hotel segment. Poor monsoon leads to poor agricultural growth which would affect the agro-exports. 21
  • 22.
  • 23.
    INDUSTRY ANALYSIS Porter’s five force model Porter’s Five Forces Degree Remark Threat of new entrants Low Favorable Threat of substitute products High Unfavorable Bargaining power of customers High Unfavorable Bargaining power of suppliers High Unfavorable Competitive rivalry within an industry High Unfavorable Interpretation: [FMCG SECTOR] 1. Threat of new entrants: Economies of Scale Not Easy to Achieve Positive Product Differentiation Requires huge R&D Positive Capital Requirements High Positive Access to Distribution Channels Not Easy Positive Cost Disadvantages More Positive Government Policy More Positive Switching Costs Low Negative 2. Threat of substitute products: Products with improving price/performance tradeoffs relative to present industry products 23
  • 24.
    3. Bargaining powerof customers: Low switching cost Buyers are numerous and fragmented Considering buyer power retailers , they are able to negotiate the price with the company 4. Bargaining power of suppliers: Supplier industry is dominated by a few firms Suppliers‟ products have few substitutes Buyer is not an important customer to supplier Suppliers‟ product is an important input to buyers‟ product Suppliers‟ products are differentiated Suppliers‟ products have high switching costs Supplier poses credible threat of forward integration 5. Competitive rivalry within an industry: Using price competition Staging advertising battles Making new product introductions Increasing consumer warranties or service Advertising battles may increase total industry demand, but may be costly to smaller competitors 24
  • 25.
    COMPETITION ANALYSIS Near competitorsof ITC (FMCG): From the charts drawn below, it becomes obvious that following are the competitors of ITC: HUL P&G H P&G HUL ITC DISTRIBUTION M CHANNEL L H M L BRAND IMAGE H ITC QUALITY P&G,HUL M L H M L INNOVATION 25
  • 26.
    Key success factorsof ITC: There could be number of factors that contribute to the success of the company, but the key factors for the success of ITC include: Quality Innovation Distribution channel Brand image Variety of products Promotion Comparison on the basis of key success parameters: Wt. allotted Parameters ITC HUL P&G Rating WAS Rating WAS Rating WAS 20% Quality 4 .8 4 .8 4 .8 20% Innovation 4 .8 3 .6 3 .6 20% Distribution 3 .6 4 .8 4 .8 20% Brand Image 3 .6 4 .8 4 .8 10% Variety 3 .6 4 .4 4 .4 10% Promotion 4 .3 4 .4 4 .4 Total 3.5 3.8 3.8 26
  • 27.
    CONCLUSION From the abovecomparison it could be inferred that besides ITC is new in the FMCG sector but still it has managed to reach a level at which the other strong companies are. A score of 3.5 is a very good score at a point when the old competitors (leaders) are at a score of 3.8. ITC is paying heavy competition to the old competitors and this growth will help the company to boom in future. The innovation, R&D (e-chaupal ,Aashirwad Aata) and the Brand Image (100 years old) of the company is making a strong base for the company to develop its potential and market in FMCG. ITC has been a leader in the tobacco business, but it realize from the upcoming trends that remaining with a single business is not a noble thought, moreover the company was threatened of the anti-tobacco campaign. Therefore the company decided to venture into InfoTech with ITC InfoTech, foods via Kitchens of India, greeting cards through Expressions and lifestyle retailing through Wills Sport. The revenue generation also is very high from each of these products. .ITC was a cash rich company with a liquidity of Rs.8816 million in the cigarette business, even though the company understood the need and usefulness of diversification.ITC by spreading its wings in the lifestyle segments has opened forty-five stores in 34 cities in just under a year, selling an expensive fashion brand of relaxed-wear. This way it has gained a victory lap through its Wills Sport Brand. The company has started its retail stores not only in Indian metros but also in the small towns like Ranchi, Jabalpur, Gwalior, Belguam, Ernakulam etc. thus the company adopted strong market campaign, and used its brand image to attract the Indian youth. The strategies adopted by the company has helped it to differentiate itself in this segment, like the company is outsourcing its designs to The American Design Intelligence Group (ADIG), a San Francisco, US-based garment and retail consultancy. Now it has its own six-member team, even as it continues a tie- up with Science & Designs, an Italian fashion design house – through which it keeps a watch on hot western labels such as Banana Republic and Armani Exchange. Thus by adopting these strategies ITC will surely maintain its success and add many more new sub-brands to its corporate group-ITC. 27
  • 28.
    REFERENCS Join StudyMode andget inspired today! State of Competitiveness - Essays - Qztezeezoo Competitive Analysis Of Itc Free Essays 1 - 20 Competitive Analysis Of Itc Hotels Free Essays 1 - 20 Competitive Analysis Of Itc Hotels Free Essays 1 - 20 ITC: Key Metrics and Competitive Analysis for ITC Holdings - Wikinvest COMPETITOR ANALYSIS for ITC finalised Scribd Share Price of ITC Ltd., Real Time Quotes, Live Share Prices | Follow ITC Ltd. on ET Speed ITC Competitors - Compare ITC Ltd with Competitors Indian tobacco company Indian tobacco company Hindustan Unilever Limited (HUL) ITC: Cash Flow Statements, recent and historical, for ITC Holdings - Wikinvest information flow oin ITC - Google Search 28