Stomach and duodenum
Teaching slides
Stefano Fiorucci, MD
University of Perugia
Department of Surgery and Biomedical Sciences
Istologia
Radiologia
Gastric Glandular Morphology
Composition of the Gastric Juice
p.282
Gastric HCl Secretion
Proton Pump
(H,K-ATPase)
Na+ Pump
(Na,K-ATPase)
ATP
p.282A protective role for mucus
Gastritis
Gastritis is an inflammation of the stomach
lining.
can be caused by infection, irritation, autoimmune
disorders (where the body' s immune system
mistakenly attacks the stomach), or backflow of bile
into the stomach (bile reflux). Gastritis can also be
caused by a blood disorder called pernicious anemia.
Gastritis
Gastritis is an inflammation of the stomach lining.
• Infections can be caused by:
• Bacteria (usually Helicobacter pylori)
• Virus (including herpes simplex virus)
• Parasite
• Fungus
• Long term use of NSAIDs, such as ibuprofen or naproxen
• Alcohol use
• Cigarette smoking
• Chronic vomiting
• Coffee and acidic beverages
• Too much stomach acid (such as from stress)
• Eating or drinking caustic or corrosive substances (such as poisons)
Gastritis
Acute
• Erosive gastritis is a gastric mucosal erosion caused by
damage to mucosal defenses.Alcohol erodes the
mucosal lining of the stomach; low doses of alcohol
stimulate hydrochloric acid secretion. High doses of
alcohol do not stimulate secretion of acid.
• NSAIDs inhibit cyclooxygenase-1, or COX-1, an enzyme
responsible for the biosynthesis of eicosanoids in the
stomach, which increases the possibility of peptic
ulcers forming. Also, NSAIDs, such as aspirin, reduce
prostaglandin.
Gastritis
• Chronic
• Chronic gastritis refers to a wide range of
disorders of the stomach including:
- Autoimmune gastritis
- Reflux (bile) induced gastritis
- Helicobacter pylori associated gastritis
- NSAIDs induced gastritis
- Crohn’s gatsritis
The Nobel Prize in Physiology or Medicine 2005
Barry J. Marshall, J. Robin Warren
Helicobacter pylori
• Attachment:
• The Helicobacter pylori enter the stomach and attach to
the protective mucus lining of the stomach wall. The
bacteria are able to survive in the strongly acid
environment of the stomach because they excrete the
enzyme urease which neutralized the acidic
environment of the stomach by converting urea into the
basic ammonia and buffer bicarbonate. Inside the
mucus lining of the stomach wall, the bacteria cannot be
killed by the bodies immune system.
• Toxin production:
• The Helicobacter pylori produce toxins such as
vaculating cytotoxin A (VAC A) that cause the cells in the
lining of the stomach to die. This allows the bacteria to
better access of nutrients as it decreases the
competition from stomach lining cells.
• Cell Invasion:
• The bacteria invade the protective inner lining of the
stomach so that they can be protected from immune
system. The bacteria then kill the cells that they invade
which creates holes in the mucus lining of the stomach,
causing the formation of ulcers. Additionally, the
substances released by the bacteria during the invasion,
hurt the stomach cells ability to absorb calories from
food in the stomach.
Consequences of H. pylori infection
Fig. 2 Progression of <ce:italic> H. pylori</ce:italic> -related diseases in stomach and duodenum as related to life stages. Clinical appearance of
diseases occurs in mid-life resulting in severe degenerative conditions only in advanced age in a ...
Diagnosi
Biopsia gastrica
Breath test
Ricerca anticorpi (sangue o campioni fecali)
Terapia eradicante
• Terapia antibiotica e IPP
Omeprazolo/pantoprazolo/esomeprazolo
Claritromicina
Amoxicillina
Levofloxacina
metronidazolo
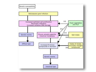
Progression to intestinal-type gastric cancer. H. pylori infection leads to superficial
gastritis over a period of weeks. The presence of proinflammatory host
polymorphisms and the H. pylori cag pathogenicity island increase the risk of
developing gastric atrophy, intestinal metaplasia, and gastric adenocarcinoma.
Epigenetic inactivation of E-cadherin via promoter hypermethylation may also
contribute to intestinal-type gastric cancer.
Gastric cancer staging
• Primary tumor (T):
Tis = carcinoma in situ: intraepithelial tumor without invasion of lamina propria
T1 = tumor invades lamina propria or submucosa
T2 = tumor invades muscularis propria or subserosa
T3* = tumor penetrates serosa (visceral peritoneum) without invasion of adjacent structures
T4**,*** = tumor invades adjacent structures
• *A tumor may penetrate the muscularis propria with extension into the gastrocolic or gastrohepatic
ligaments or into the greater or lesser omentum without perforation of the visceral peritoneum.
**Structures adjacent to the stomach include the spleen, transverse colon, liver, diaphragm,
pancreas, abdominal wall, adrenal gland, kidney, small intestine, and retroperitoneum.
***Intramural extension to the duodenum or esophagus is classified by the depth of greatest
invasion in any of these sites, including the stomach).
• Regional lymph nodes (N):
Include the perigastric nodes along the lesser and greater curvatures, and the nodes along the left
gastric, common hepatic, splenic, and celiac arteries.
N0 = no regional lymph node metastasis
N1 = metastasis to 1–6 regional lymph nodes
N2 = metastasis in 7–15 regional lymph nodes
N3 = metastasis in more than 15 regional lymph nodes
• Distant metastasis (M):
M0 = no distant metastasis
M1 = distant metastasis
Endoscopic treatment
Gastric cancer surgery
Chemotherapy
•
ADENOCARCINOMA of the stomach is relatively sensitive to
chemotherapy
• Fluorouracil (5-FU) is the most commonly used drug in the
treatment of gastric cancer, with a response rate around 21%. In an
attempt to improve this rate, drug combinations have been tried;
the most common is 5-FU, doxorubicin, and mitomycin C (FAM)
with a response rate of 33% and an acceptable degree of toxicity
.Other drug combinations have been tried, although the response
duration and overall survival, when compared with 5-FU alone,
were not significantly different. In addition, the combination groups
had a higher toxicity rate. Newer investigational modalities employ
tumor antigen-specific immunochemotherapy. Antibodies to tumor
antigens are conjugated with chemotherapeutic drugs; in this way,
the drugs can be delivered to the tumor directly.
Endoscopic palliation
Stomaco e duodeno 2015

Stomaco e duodeno 2015

  • 1.
    Stomach and duodenum Teachingslides Stefano Fiorucci, MD University of Perugia Department of Surgery and Biomedical Sciences
  • 4.
  • 5.
  • 6.
  • 7.
    Composition of theGastric Juice p.282
  • 8.
    Gastric HCl Secretion ProtonPump (H,K-ATPase) Na+ Pump (Na,K-ATPase) ATP
  • 9.
  • 10.
    Gastritis Gastritis is aninflammation of the stomach lining. can be caused by infection, irritation, autoimmune disorders (where the body' s immune system mistakenly attacks the stomach), or backflow of bile into the stomach (bile reflux). Gastritis can also be caused by a blood disorder called pernicious anemia.
  • 11.
    Gastritis Gastritis is aninflammation of the stomach lining. • Infections can be caused by: • Bacteria (usually Helicobacter pylori) • Virus (including herpes simplex virus) • Parasite • Fungus • Long term use of NSAIDs, such as ibuprofen or naproxen • Alcohol use • Cigarette smoking • Chronic vomiting • Coffee and acidic beverages • Too much stomach acid (such as from stress) • Eating or drinking caustic or corrosive substances (such as poisons)
  • 12.
    Gastritis Acute • Erosive gastritisis a gastric mucosal erosion caused by damage to mucosal defenses.Alcohol erodes the mucosal lining of the stomach; low doses of alcohol stimulate hydrochloric acid secretion. High doses of alcohol do not stimulate secretion of acid. • NSAIDs inhibit cyclooxygenase-1, or COX-1, an enzyme responsible for the biosynthesis of eicosanoids in the stomach, which increases the possibility of peptic ulcers forming. Also, NSAIDs, such as aspirin, reduce prostaglandin.
  • 14.
    Gastritis • Chronic • Chronicgastritis refers to a wide range of disorders of the stomach including: - Autoimmune gastritis - Reflux (bile) induced gastritis - Helicobacter pylori associated gastritis - NSAIDs induced gastritis - Crohn’s gatsritis
  • 15.
    The Nobel Prizein Physiology or Medicine 2005 Barry J. Marshall, J. Robin Warren
  • 16.
    Helicobacter pylori • Attachment: •The Helicobacter pylori enter the stomach and attach to the protective mucus lining of the stomach wall. The bacteria are able to survive in the strongly acid environment of the stomach because they excrete the enzyme urease which neutralized the acidic environment of the stomach by converting urea into the basic ammonia and buffer bicarbonate. Inside the mucus lining of the stomach wall, the bacteria cannot be killed by the bodies immune system. • Toxin production: • The Helicobacter pylori produce toxins such as vaculating cytotoxin A (VAC A) that cause the cells in the lining of the stomach to die. This allows the bacteria to better access of nutrients as it decreases the competition from stomach lining cells. • Cell Invasion: • The bacteria invade the protective inner lining of the stomach so that they can be protected from immune system. The bacteria then kill the cells that they invade which creates holes in the mucus lining of the stomach, causing the formation of ulcers. Additionally, the substances released by the bacteria during the invasion, hurt the stomach cells ability to absorb calories from food in the stomach.
  • 17.
    Consequences of H.pylori infection
  • 18.
    Fig. 2 Progressionof <ce:italic> H. pylori</ce:italic> -related diseases in stomach and duodenum as related to life stages. Clinical appearance of diseases occurs in mid-life resulting in severe degenerative conditions only in advanced age in a ...
  • 19.
    Diagnosi Biopsia gastrica Breath test Ricercaanticorpi (sangue o campioni fecali)
  • 23.
    Terapia eradicante • Terapiaantibiotica e IPP Omeprazolo/pantoprazolo/esomeprazolo Claritromicina Amoxicillina Levofloxacina metronidazolo
  • 24.
    Progression to intestinal-typegastric cancer. H. pylori infection leads to superficial gastritis over a period of weeks. The presence of proinflammatory host polymorphisms and the H. pylori cag pathogenicity island increase the risk of developing gastric atrophy, intestinal metaplasia, and gastric adenocarcinoma. Epigenetic inactivation of E-cadherin via promoter hypermethylation may also contribute to intestinal-type gastric cancer.
  • 26.
    Gastric cancer staging •Primary tumor (T): Tis = carcinoma in situ: intraepithelial tumor without invasion of lamina propria T1 = tumor invades lamina propria or submucosa T2 = tumor invades muscularis propria or subserosa T3* = tumor penetrates serosa (visceral peritoneum) without invasion of adjacent structures T4**,*** = tumor invades adjacent structures • *A tumor may penetrate the muscularis propria with extension into the gastrocolic or gastrohepatic ligaments or into the greater or lesser omentum without perforation of the visceral peritoneum. **Structures adjacent to the stomach include the spleen, transverse colon, liver, diaphragm, pancreas, abdominal wall, adrenal gland, kidney, small intestine, and retroperitoneum. ***Intramural extension to the duodenum or esophagus is classified by the depth of greatest invasion in any of these sites, including the stomach). • Regional lymph nodes (N): Include the perigastric nodes along the lesser and greater curvatures, and the nodes along the left gastric, common hepatic, splenic, and celiac arteries. N0 = no regional lymph node metastasis N1 = metastasis to 1–6 regional lymph nodes N2 = metastasis in 7–15 regional lymph nodes N3 = metastasis in more than 15 regional lymph nodes • Distant metastasis (M): M0 = no distant metastasis M1 = distant metastasis
  • 27.
  • 28.
  • 30.
    Chemotherapy • ADENOCARCINOMA of thestomach is relatively sensitive to chemotherapy • Fluorouracil (5-FU) is the most commonly used drug in the treatment of gastric cancer, with a response rate around 21%. In an attempt to improve this rate, drug combinations have been tried; the most common is 5-FU, doxorubicin, and mitomycin C (FAM) with a response rate of 33% and an acceptable degree of toxicity .Other drug combinations have been tried, although the response duration and overall survival, when compared with 5-FU alone, were not significantly different. In addition, the combination groups had a higher toxicity rate. Newer investigational modalities employ tumor antigen-specific immunochemotherapy. Antibodies to tumor antigens are conjugated with chemotherapeutic drugs; in this way, the drugs can be delivered to the tumor directly.
  • 31.