Московская Государственная Академия Приборостроения
и Информатики
Диплом на тему:
“Обработка изображений с целью биометрической
идентификации”.

Выполнила
Балашова В.Д.
Дипломный
Руководитель
Мельников А.О.
Москва 2004 г
1
Цель дипломного проекта
-Провести сравнительный анализ математических методов распознавания
изображений. На основе проведенного анализа в качестве основного
инструмента исследования был выбран аппарат искусственных нейронных
сетей.
-Разработать структура нейронной сети. Провести серию простых
экспериментов с базой данных образов ORL.
-Исследовать способы понижения размерности пространства входных
признаков, в том числе дискретное косинусное преобразование и вейвлет
преобразование . Рассмотреть вопросы формирования входного вектора
сети.
- Разработать программное обеспечение в среде MATLAB, позволяющее
проводить обучение сети на базе данных изображений ORL и распознавание
образов.
2
Биометрическая идентификация
Обзор методов биометрической идентификации

1. Метод главных компонент
2. Факторного анализа
3. Смесь многомерных нормальных распределений
4. Линейный дискриминантный анализ
5. Метод опорных векторов
6. Нейросетевой метод
7. Разреженная сеть просеивающих элементов
8. Скрытые Марковские модели
9. Активные модели внешнего вида

4
Биологический и искусственный нейрон
Мат
модель

n

s = ∑ xi ⋅ wi
i =1

Текущее состояние
нейрона определяется, как
взвешенная сумма его
5
входов
Существующие структуры

Двухслойный персептрон
6
Неокогнитрон

Сверточные нейронные сети

Когнирон

Сеть Хопфилда
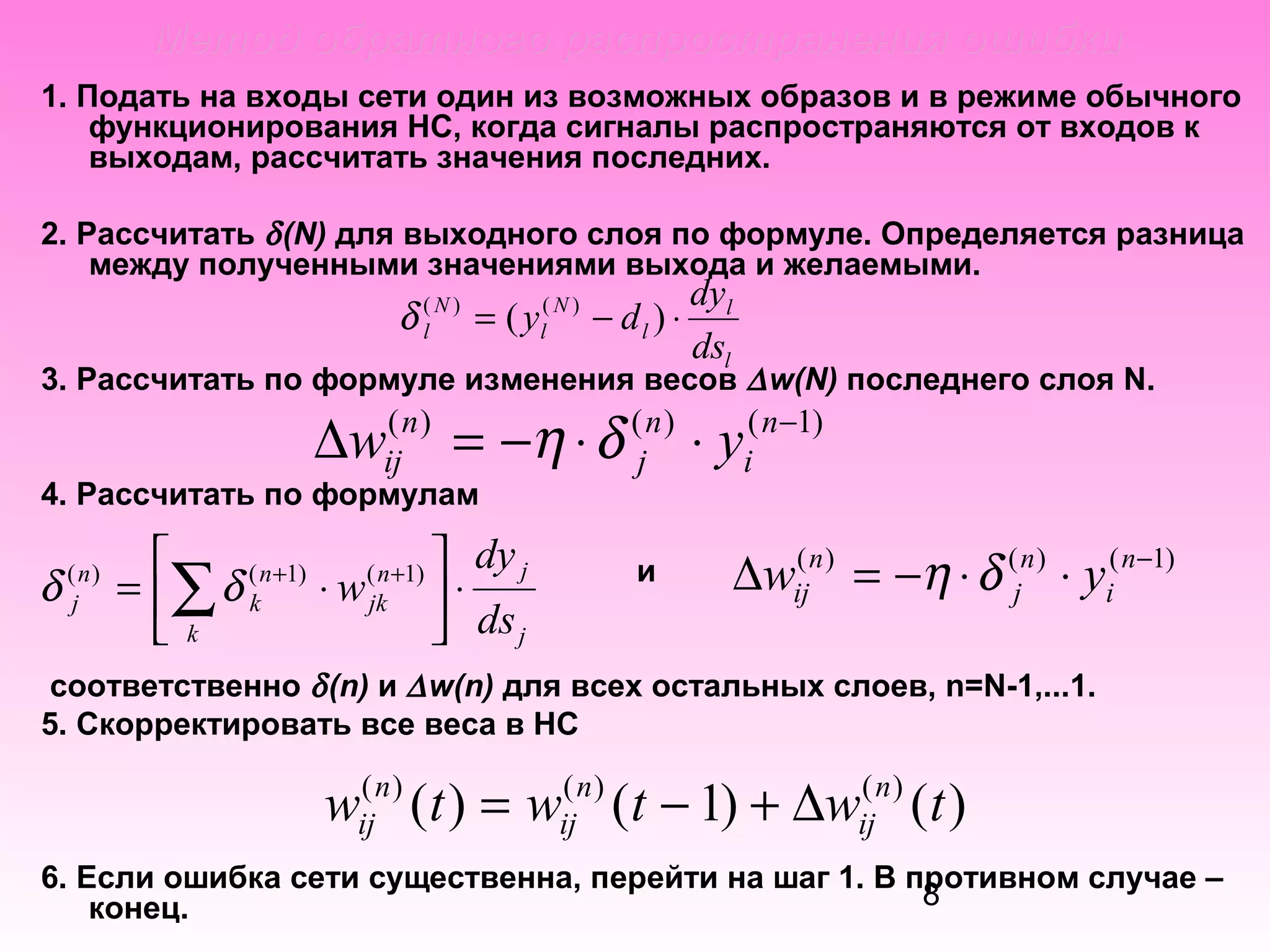
Метод обратного распространения ошибки
1. Подать на входы сети один из возможных образов и в режиме обычного
функционирования НС, когда сигналы распространяются от входов к
выходам, рассчитать значения последних.
2. Рассчитать δ (N) для выходного слоя по формуле. Определяется разница
между полученными значениями выхода и желаемыми.

δ (l N ) = ( yl( N ) − d l ) ⋅

dyl
dsl

3. Рассчитать по формуле изменения весов ∆ w(N) последнего слоя N.
( n)
( n)
( n −1)
ij
j
i
4. Рассчитать по формулам

∆w

δ

( n)
j

= −η ⋅ δ

dy j

( n +1)
( n +1) 
= ∑ δ k ⋅ w jk  ⋅
 k
 ds j

⋅y

и

(
∆wijn ) = −η ⋅ δ (jn ) ⋅ yi( n−1)

соответственно δ (n) и ∆ w(n) для всех остальных слоев, n=N-1,...1.
5. Скорректировать все веса в НС

w ( t ) = w ( t − 1) + ∆w ( t )
( n)
ij

( n)
ij

( n)
ij

6. Если ошибка сети существенна, перейти на шаг 1. В противном случае –
8
конец.
Диаграмма сигналов в сети при
обучении по алгоритму
обратного распространения
9
Система биометрической
идентификации

10
Разработанная нейронная
сеть

11
Предварительная обработка
• Масштабирование
• Дискретное косинусное преобразование

 (2 x + 1)uπ   (2 y + 1)vπ 
C (u , v) = α (u )α (v) ∑∑ f ( x, y ) cos 
 cos  2 N

 2M
 

x =0 y =0
M −1 N −1


 1
,u = 0


 M

α (u ) = 
, α (v ) = 
 2 , u = 1,2,..., M − 1

 M




1
,v = 0
N

.

2
, v = 1,2,..., N − 1
N

12
•

Вейвлет - преобразование

Вейвлет преобразование Wx(b,a) от непрерывного сигнала x(t)
определяется как

Дискретное вейвлет преобразование (DWT) Кратномасштабный
анализ

13
Таблица экспериментов
Методы предварительной
обработки

Параметры сети
Альфа

Скорость
обучения

Кол-во
нейронов
вскрытом
слое

2

0,5

30

Кол-во
классов

0,4

30

10

Вейвлет
преобраз-ние

56%

87%

76%

78%

52%

85%

72%

46%

82%

2,5

Дискретное
косинусное
преобраз-ние

74%

10

Масштаби
рование

85%

70%

2

0,5

40

10

68%

64%

71%

2,5

0,4

40

5

29%

87%

40%

2

0,5

30

5

38%

90%

60%

40%

99,3%

62%

52%

92%

36%

60%

93%

58%

14
15
16
Организационно-экономический раздел
Смета затрат на проведение исследования

Структура затрат на проведение
6
исследования
24%

5
13%

Ленточный график проведения исследования

4
3%

1
40%

3
16%

2
4%

Основные технико-экономические показатели проведения
исследования

17

2004 Дипломный проект студентки Балашовой В.Д. на тему: «Обработка изображений с целью биометрической идентификации»

  • 1.
    Московская Государственная АкадемияПриборостроения и Информатики Диплом на тему: “Обработка изображений с целью биометрической идентификации”. Выполнила Балашова В.Д. Дипломный Руководитель Мельников А.О. Москва 2004 г 1
  • 2.
    Цель дипломного проекта -Провестисравнительный анализ математических методов распознавания изображений. На основе проведенного анализа в качестве основного инструмента исследования был выбран аппарат искусственных нейронных сетей. -Разработать структура нейронной сети. Провести серию простых экспериментов с базой данных образов ORL. -Исследовать способы понижения размерности пространства входных признаков, в том числе дискретное косинусное преобразование и вейвлет преобразование . Рассмотреть вопросы формирования входного вектора сети. - Разработать программное обеспечение в среде MATLAB, позволяющее проводить обучение сети на базе данных изображений ORL и распознавание образов. 2
  • 3.
  • 4.
    Обзор методов биометрическойидентификации 1. Метод главных компонент 2. Факторного анализа 3. Смесь многомерных нормальных распределений 4. Линейный дискриминантный анализ 5. Метод опорных векторов 6. Нейросетевой метод 7. Разреженная сеть просеивающих элементов 8. Скрытые Марковские модели 9. Активные модели внешнего вида 4
  • 5.
    Биологический и искусственныйнейрон Мат модель n s = ∑ xi ⋅ wi i =1 Текущее состояние нейрона определяется, как взвешенная сумма его 5 входов
  • 6.
  • 7.
  • 8.
    Метод обратного распространенияошибки 1. Подать на входы сети один из возможных образов и в режиме обычного функционирования НС, когда сигналы распространяются от входов к выходам, рассчитать значения последних. 2. Рассчитать δ (N) для выходного слоя по формуле. Определяется разница между полученными значениями выхода и желаемыми. δ (l N ) = ( yl( N ) − d l ) ⋅ dyl dsl 3. Рассчитать по формуле изменения весов ∆ w(N) последнего слоя N. ( n) ( n) ( n −1) ij j i 4. Рассчитать по формулам ∆w δ ( n) j = −η ⋅ δ dy j  ( n +1) ( n +1)  = ∑ δ k ⋅ w jk  ⋅  k  ds j ⋅y и ( ∆wijn ) = −η ⋅ δ (jn ) ⋅ yi( n−1) соответственно δ (n) и ∆ w(n) для всех остальных слоев, n=N-1,...1. 5. Скорректировать все веса в НС w ( t ) = w ( t − 1) + ∆w ( t ) ( n) ij ( n) ij ( n) ij 6. Если ошибка сети существенна, перейти на шаг 1. В противном случае – 8 конец.
  • 9.
    Диаграмма сигналов всети при обучении по алгоритму обратного распространения 9
  • 10.
  • 11.
  • 12.
    Предварительная обработка • Масштабирование •Дискретное косинусное преобразование  (2 x + 1)uπ   (2 y + 1)vπ  C (u , v) = α (u )α (v) ∑∑ f ( x, y ) cos   cos  2 N   2M    x =0 y =0 M −1 N −1   1 ,u = 0    M  α (u ) =  , α (v ) =   2 , u = 1,2,..., M − 1   M    1 ,v = 0 N . 2 , v = 1,2,..., N − 1 N 12
  • 13.
    • Вейвлет - преобразование Вейвлетпреобразование Wx(b,a) от непрерывного сигнала x(t) определяется как Дискретное вейвлет преобразование (DWT) Кратномасштабный анализ 13
  • 14.
    Таблица экспериментов Методы предварительной обработки Параметрысети Альфа Скорость обучения Кол-во нейронов вскрытом слое 2 0,5 30 Кол-во классов 0,4 30 10 Вейвлет преобраз-ние 56% 87% 76% 78% 52% 85% 72% 46% 82% 2,5 Дискретное косинусное преобраз-ние 74% 10 Масштаби рование 85% 70% 2 0,5 40 10 68% 64% 71% 2,5 0,4 40 5 29% 87% 40% 2 0,5 30 5 38% 90% 60% 40% 99,3% 62% 52% 92% 36% 60% 93% 58% 14
  • 15.
  • 16.
  • 17.
    Организационно-экономический раздел Смета затратна проведение исследования Структура затрат на проведение 6 исследования 24% 5 13% Ленточный график проведения исследования 4 3% 1 40% 3 16% 2 4% Основные технико-экономические показатели проведения исследования 17