實戰行銷分析工具
2015/04/16
佐藤義典
• 日本早稻田大學經濟系
• 華頓(Wharton)商學院
MBA
• 2005出版
• 完全可適用於電子商務
• 企業目標:
– 要如何B>C?
• 策略:
– 為了達到目標,所採取最適當、最有效
率的資源運用行動
• 戰術:
– 為了實現策略,所需要採取的一系列具
體步驟
策
略
與
戰
術
怎麼努力都無法達成目標時
何時需要檢視策略?
策
略
的
錯
誤
,
無
法
靠
戰
術
挽
回
是否投入的量/預算不夠?
是否廣告的內容有問題?
是否鎖定的對象、行銷的通路有問題?
是否整個行銷案背後的目的設定錯誤?
戰
術
面
策
略
面
戰術(量化)
是否有數字
目標?
是否與日常
業務連結?
與競爭對手、
標竿比較
可模擬,避
免已知失敗
策略(取捨)
是否集中(取捨)? 做出取捨是否根據數據?
從
策
略
到
戰
術
行
銷
策
略
方
向
只
有
兩
種
Mass
Strategy
成本優勢
Niche
Strategy
價值優勢
大
量
且
規
模
化
專
注
特
定
市
場
資源豐
富者
資源有
限者
需求廣度
& 深度
BASiCS
五大銷售原則
心智流程
產品流程
分
析
與
選
擇
策
略
的
五
種
工
具
策
略
架
構
流
程
與
用
途
順序 策略BASIC 心智流程
五大
銷售原則
需求廣度與
深度
產品流程
1. 分析現狀 ◎ ◎ ◎ ◎ ◎
2. 選擇策略 ◎ ◎ ◎
3. 設定戰術
目標 ◎ ◎ ◎
4. 優先排序 ◎ ◎ ◎
5. 選定執行
戰術 ◎ ◎ ◎
6. 測定效果 ◎ ◎
各階段檢查重點:
1. 現況透不透明? 2. 策略方向清楚嗎? 3. 目標清楚嗎?
4. 有量化數據幫助決定目標先後順序嗎?
5. 話術的目標與目的清楚嗎? 6. 執行後的數據效果如何?
壹
、
策
略
B
A
S
i
C
S
需求廣度
& 深度
BASiCS
五大銷售原則
心智流程
產品流程
BASiCS分析
– 戰場(Battle Field)
• 在哪裡作戰會影響戰術和優勢
– 行銷資產(Asset)
• 有多少資源可以轉換成「核心競爭優勢」?
– 優勢(Strength)
• 根據「核心競爭優勢」,我們可以提出哪些差異化且顧客認可
的價值主張?
– 客戶(Customers)
• 我們主要支持哪類顧客?我們在他們心中能否成為領先者?
– 話術(Selling Message)
• 戰術和策略都是透過訊息接觸到顧客才有作用
策
略
B
A
S
i
C
S
的
五
大
要
素
B
A
S
i
C
S
五
大
要
素
的
關
係
價值主張
難以模仿
的差異化
品牌印象
優勢
資產
戰場決定競爭對手是誰
戰場選擇的核心:不戰而勝、容易獲勝
戰場的切入點:
1. 地區、場所、時間、通路
2. 上架位置:哪裡可以買到(接觸到)、被通路歸成哪一類?
3. 顧客族群
4. 競爭商品、售後服務的類型
5. 心理帳戶(顧客的資源分配)
6. 產業特性
如何選擇戰場?
1. 機會多、威脅少
2. 能活化公司資產與特色的戰場(戰力薄弱,不可正面應戰)
3. 進入門檻高的戰場
4. 價值鏈中的甜蜜點
B
戰
場
分
析
• 更好的地理位置所在
• 更優的生產/服務品質
• 獨家供應的技術/原料來源
• 更緊密/優質的客戶關係
• 更強大的品牌實力
• 更高素質的員工
• 更多專利
• 更多經營秘訣(如大數據)
• 企業文化/企業形象(在跨足產業時有用處)
• 思考:我們的行銷資產有哪些?
行銷資產=難以模仿的核心競爭優勢
A
活
化
行
銷
資
產
資產(廠商觀點) 優勢(消費者觀點)
位置 方便抵達
更好的生產品質 低價位
獨占來源 只有這裡有賣
更好的製程 值得信賴的產品、品牌
更親切的員工 令人滿意的服務
員工高素質 有商品知識的店員
大量生產的秘訣 穩定的品質
1. 優勢說白了,就是消費者真心想要的東西
2. 優勢是否獨有? 優勢是否在消費者心中形成差異化?
3. 優勢是訓練和累積的,重點是不要放棄自己的特色,更不可三心兩意
S
從
資
產
到
優
勢
消費者覺得是優勢,才是優勢
戰
場
對
優
勢
的
影
響
• 星巴克在都市區中的優勢:
– 有品味、純正,受白領階級喜愛
– 可以打敗便宜、大眾化的咖啡廳
• 但星巴克在高端、高品味對手眾多的戰場
如何生存?
– 在永康街,星巴克變成低價、沒品味的大眾咖啡
– 大稻埕,星巴克出了奇招
當選擇和資訊太多,不捨棄部份顧客
群範圍,就等於失去全部的顧客
C
鎖
定
主
要
顧
客
群
分類=區隔 縮小範圍=目標
性別軸
年
齡
軸
30歲的女性
40歲的女性
鎖定某個區隔為目標
捨棄其他的區隔
為什麼要捨棄?
因為你無暇照顧所有人
區
隔
的
切
入
點
• 人口統計變項(Demographic)
– 居住地、男女、性別、職業…
• 生活型態(Life Style)
– 馬力夯
– 新手媽咪
– 老不修
– 跟風小姐
– 社交歐巴
– CXO
• 擴散模型(Diffusion Model)
– 創新者
– 早期採用者
– 早期多數者
– 晚期多數者
– 落後者
市
場
區
隔
的
重
點
區隔是為了選擇市場,所以…
• 客觀區分
– 用具體的數字去區分,例如有車、每個月看一場電
影…
• 找出自己可以成為領先者的戰場
– 這群人認同我的特色
• 具有市場性
– 成為南投山區的75歲男性心目中的第一名,市場
規模就太小
• 區隔不要太多、太細、太雜
– 很難管理
– 很難追蹤(這群人變多還是變少)
– 說不出差別來(70歲男性和75歲男性差在哪裡?)
生活型態(2014)
1. 想辦法縮小競爭範疇
– 麻將遊戲很多家策略麻將領導品牌
– 但要注意,這麼小的競爭範疇,消費者在意嗎?
– 另聘戰場,例如唯一提供VIP服務的線上遊戲
2. 三大、八大策略
– 美國第八名的會計師事務所發明了八大的說法
– 硬把自己和前七名放在一起混淆視聽
思
考
:
無
法
領
先
怎
麼
辦
• 產品會說話(X)
– 不信你面試時都不講話看看
• 策略高明決定一切(X)
– 策略無法傳達到顧客就沒有效果
– 不信你問男生能不能講出衛生棉廠商的策略
• 話術只是包裝,人生看實力(X)
– 去泡有說明書的溫泉是不是覺得比較有效?
– 商品並沒有改變,為何感覺變了?
S
善
用
行
銷
語
言
行
銷
語
言
的
兩
大
條
件
1. 戰略要素 2. 印象要素
接受者的印象
理解、同意
原來如此
印象中很有趣
構造 理論的、分析的 感覺的
作法 累積 閃現
人 理性型 感性型
任務
即使冷靜後
也覺得買是對的
注意力
衝動購物
1. S必須和優勢連接
– 確認優勢是否獨特
– 把廣告詞換成其他品牌看看
2. B要考慮戰場
– 考慮能否輕易辨別出自己和競爭對手的差異
– 不要同時宣傳太多特色,會很難懂
3. C要考慮顧客:誰在意健康?不同族群在意什麼?
– 案例:火燒品客,百事的反應
如
何
有
策
略
的
傳
達
訊
息
隔壁是可樂
A牌
柳橙汁
我很
健康
可樂
隔壁是柳橙汁
A牌
柳橙汁
我很
健康
B牌
柳橙汁
維他命
含量高
C牌
柳橙汁
現榨!
訊息簡單易懂的關鍵
1. 簡化傳達訊息、容易瞭解
2. 衝擊性的印象:幽默、影像、反直覺
3. 顧客感興趣的情報
4. 和產品本身連結甜
頭
:
關
鍵
話
術
功能甜頭 情感甜頭
愉快
優越感
社會認知
受歡迎
快速
便宜
便利
高品質
戰場
資產
特色
顧客
行銷語言
都會連鎖咖啡店
星巴克
人員訓練
咖啡豆採購
店面品味
專業沖泡
品味咖啡者
為您製作
完美咖啡
練
習
:
整
理
我
們
的
B
A
S
i
C
S
注
意
是
否
一
致
 確認策略的整合程度
– 先根據現況填表
– 確認BASiCS各項要素之間的整合性
– 確認五項要素中的弱點
B
A
S
i
C
S
的
運
用
方
法
1
要素 檢查點
戰場X優勢 是否只有自己才能提供?是否他人無法匹敵?
資產X優勢 資產是否有獨特性?(否則很容易失去優勢)
優勢X顧客 是否鎖定想要這些特色的顧客?
戰場X話術 話術是否競爭對手可以套用?
優勢X話術 話術是否突顯優勢?
 競爭策略的制定
B
A
S
i
C
S
的
運
用
方
法
2
自己(現在) 自己(未來) 競爭對手
B戰場 比完哪裡糟糕
跟自己一樣
才是對手
A資產 就要改哪裡
跟自己一樣
就不是優勢
S優勢 五個
跟自己一樣
就不是優勢
C顧客 一起
S話術 改
 弄錯SWOT的目的
– 策略確定的情況下,分析自身資源是否適合執行
– 這個策略是否發揮自身特色和掌握機會
– 是否及早因應威脅和改善本身弱點?
• 沒有優勢又有威脅,這策略根本有問題吧?
 難以使用
– 公司規模小到底是優點還是缺點?
– 市場上都是房車,對小型車來說是機會還是威脅?
– 都是一體兩面的東西
思
考
:
為
什
麼
不
用
S
W
O
T
1. BASiCS分析的重點在於整合,不能分開
思考各點,填完了事
2. 策略必須要能集中,因為資源有限
3. 分析競爭對手的BASiCS,比較不足之處,
進一步提出中長期策略
4. 行銷的本質始終是作戰,即使現在行銷趨
勢認為不競爭才是王道,那只是指不要採
取模仿式的惡性競爭,本質還是為了要贏
策
略
B
A
S
i
C
S
小
結
二
、
心
智
分
析
需求廣度
& 深度
BASiCS
五大銷售原則
心智流程
產品流程
行
銷
如
捕
魚
池塘
如何引流?
大河
心智流程是什麼?
 顧客從知道產品到成為愛用者的過程
為什麼要分析?
 避免陷入賣方思維
 用數字檢驗自己的想法哪裡有問題
 只要有一個流程卡住,消費者就會退出
 不知道消費者卡在哪裡,就無從擬定策略
為
什
麼
要
分
析
心
智
流
程
心
智
流
程
潛在
顧客
心智
流
顧客的狀態 準備要採取的行動
不知道商品的存在 想辦法讓消費者知道
認知
A
聽過但沒興趣 想辦法讓消費者感興趣
興趣
I
有興趣但沒有行動 想辦法讓消費者產生行動
行動
DS
有查詢過卻沒買 讓消費者選擇自己的產品
比較
MC
比較後決定買別家的 讓消費者決定購買
購買
A
買了但是不用 想辦法讓消費者使用產品
利用
U
用了但是不愛用、不常用 想辦法介紹給其他人
愛情
S
常用、愛用、
重複購買或推薦、分享給他人
想辦法重複購買
流
失
心
智
流
程
所
遭
遇
的
障
礙
潛在
顧客
心智
流
實質障礙 感官障礙
認知
A
廣告沒有傳達到
媒體選擇錯誤
不引人注目、不印象深刻
廣告訊息讓人看不懂
興趣
I
認為訊息與自己無關
用了錯誤的訊息策略
沒有需求
行動
DS
沒辦法很容易取得
資訊太少
索取相關訊息很麻煩
比較
MC
商品缺貨、別的產品更便宜 缺乏品牌力
購買
A
購買很麻煩、申請手續很多
店家沒賣(鋪貨點太少)
不能信任、付款方式很麻煩
利用
U
使用說明很難懂、很麻煩
無法隨身攜帶
無法在眾人面前使用
不瞭解用途
愛情
S
沒有同伴一起使用
沒有同好、社群
對生活面來說不重要
流
失
行
銷
動
作
的
方
向
性
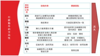
潛在
顧客
心智
流
該做的事 關鍵重點
認知
A
透過可以接觸TA的媒體
傳達簡單明白的訊息
媒體選擇要正確
廣告要簡單印象深刻
興趣
I
喚起需求 行銷語言要和TA一致
行動
DS
簡化行動需要的手續
提供說明頁 改善購買流程
提供誘因、優惠
比較
MC
競爭優勢說明 銷售人員訓練
促銷工具的準備
說帖、型錄、價格
購買
A
促使顧客做決定
降低對購買的抗拒
分期、租賃、申購簡化
優惠方案、加強庫存管理
利用
U
促進利用、說明用途 商品力、使用手冊、使用指導
愛情
S
後續使用上的溝通
製造社群
服務品質
流
失
心
智
流
程
與
戰
略
B
A
S
i
C
S
心智流 現狀 需要改善的關鍵點
認知
A
S行銷話術 廣告是否比對手醒目?
興趣
I
A行銷資產
S優勢
S行銷話術
是否傳達我們的優勢?
行動
DS
比較
MC
A行銷資產
S優勢
S行銷話術
是否傳達我們的優勢?
話術是否有特色?
購買
A
利用
U
A行銷資產
S優勢
是否使用起來感到驕傲?
愛情
S
A行銷資產
S優勢
是否願意重複購買?
流
失
預期接觸人數
感興趣人數
產生行動之人數
比較後
選擇人數
購買人數
利用
愛情
認
知
認知率 ?
興
趣
上網搜尋關鍵字人數
行
動
願意申請免費帳號 30人
比
較
?
購
買
付費成為VIP 15人
利
用
使用VIP 服務 12人
愛
情
重複購買或推薦,重度核心客戶 2
人
量
化
心
智
流
程
50%
Q. 如果鎖定的顧客區隔不只一個怎麼辦?
請採用多套心智流程,並且要清洗數據,
千萬不可混在一起,很容易做出錯誤判斷
或出現不合理的數據
Q. 不進行量化不行嗎?
不量化很容易陷入部門間的衝突
到底預算要放在促銷還是宣傳?
策略的重點就是在於避免政治說了算
思
考
1. 從顧客觀點,提供沒有遺漏的系統思考工具
2. 只要心智流程中有漏,客戶就會流失
3. 透過計算、量化來訂定策略
4. 找出自身問題最大的關鍵點(不要超過兩
個),將所有資源集中,才能提高改善效果
5. 廣告訴求的內容會因為心智流程分析結果而
有所不同
心
智
流
程
分
析
小
結
三
、
需
求
的
深
度
和
廣
度
需求廣度
& 深度
BASiCS
五大銷售原則
心智流程
產品流程
公司產品的需求結構是如何的?
 多數顧客買個一兩次?
 少數顧客重複購買?
這就是需求的構造不同,而需求的構造會影響行
銷動作和手法
需
求
不
能
只
看
大
小
何謂廣度?
 大家都可以接受的商品,就是需求寬廣
 一瓶15元的礦泉水
 一般口味的洋芋片
 少數族群偏好的商品,就是需求狹窄
 一瓶60元的法國進口礦泉水
 地獄口味的洋芋片
何謂深度?
 品牌忠誠度高、重複購買和重複利用謂之深
 請幫我買包萬寶路的香煙(深)
 請包我買罐礦泉水(淺)
 品牌競爭(深)、品類競爭(淺)
 越深的產品,價格越不敏感
思考:我們的產品廣度如何?深度如何?
廣
度
與
深
度
深
需
求
深
度
淺
窄 需求廣度(市場大小) 寬
堅持商品品質/理念
顧客教育
製造同好/關係深耕
高度忠誠
高價但重複購買
購買習慣化
意外給折扣
品味客戶型
低價
大量行銷
認知主導
跟誰買都行
普羅大眾型
價格便宜
品牌忠誠
進入障礙高
Mega Brand
賣到翻掉型
高價
不重複購買
不賺錢的產品
深
廣
度
座
標
軸
深
需
求
深
度
淺
窄 需求廣度(市場大小) 寬
以
酒
類
為
例
深
需
求
深
度
淺
窄 需求廣度(市場大小) 寬
資料庫行銷
關係行銷
默默耕耘型
大量行銷
廣告
認知主導
主動攻擊
合
適
的
行
銷
手
法
依據不同層次分別製作圖表
• 商品範疇:手遊 vs. 家機(消耗同樣時間和預算)
• 品類範疇:轉珠 vs. 棋牌
• 品牌範疇:神來也 vs. Game Tower
• 最好有數值,例如玩家佔有率(廣度)、ARPPU or 遊戲
次數 or 儲值次數(深度)
如
何
製
作
座
標
圖
?
• 廣度
– 購買顧客數/潛在顧客數
– 問卷調查:最近一個月的購買經驗比例
• 深度
– 每月購買人數的平均購買次數
– 每月平均消費金額
– 問卷調查:最近一個月內購買過商品的消費者平均購買個數
• 有數據用數據畫,沒數據用問卷畫,沒問卷憑感覺畫
常
見
座
標
軸
來
源
深
需
求
深
度
淺
窄 需求廣度(市場大小) 寬
如
何
使
用
?
壹
、
觀
察
長
年
變
化
對手b
對手b
對手a
對手a
自家
自家
深
需
求
深
度
淺
窄 需求廣度(市場大小) 寬
如
何
使
用
?
貳
、
決
定
策
略
方
向
對手b
對手b
對手a
對手a
自家
自家
更
深
?
更廣?
有資源嗎?
更廣?
會不會造成
客戶流失?
• 廣度
– 取得市場佔有率很輕鬆
– 消費者很容易流動
– 品牌很難長青
• 挑戰深度象限
– 難度相當高,因為有品牌忠誠
– 但如果成功,後續就會相當輕鬆
• 產品組合
– 推出多個需求廣但缺乏深度的產品快速獲利
– 再將利益投資在有深度但缺乏廣度的產品
新
產
品
上
市
的
判
斷
• 製作有所堅持的產品
• 堅持思考模式、政策、哲學
• 對於進貨、產品選擇的標準有所堅持
• 顧客教育
• 製造同好
• 將購買習慣化
• 偷偷給點小折扣(VIP)
遞
增
需
求
:
提
高
深
度
的
常
見
策
略
• 想辦法賣給其他的目標客群
– 男生也可以保養
– 女生也可以看假面騎士
– 大孩子也可以穿的紙尿褲
• 喚起認知、興趣
– Xylitol、Diclofenac
• 盡量簡化使用方法
– 媽媽也可以輕鬆使用智慧型手機
• 讓用途更為寬廣
– 加鹽沙士可以治感冒
• 改良設計
– 女生也適合使用的單眼相機
衍
生
需
求
:
提
高
廣
度
的
常
見
策
略
• 廣但不深,低價策略
• 深但不廣,高價或高附加價值策略
• 好東西只要便宜就會大賣?(X)
策
略
的
選
擇
普羅大眾
有所堅持
的客戶
• 人數少
• 價格不敏感
• 品質要求高
• 獨特的標準
• 設計、故事性、原料的堅持
• 人數多
• 價格敏感
• 重視CP值
• 在意他人是否購買
深
需
求
深
度
淺
窄 需求廣度(市場大小) 寬
天堂型
遞增需求
用了就會變幸福
地獄型
衍生需求
F恐懼
U不確定
D懷疑
合
適
的
行
銷
語
言
天堂型
用了就會變幸福
地獄型
F恐懼
U不確定
D懷疑
話
術
範
例
天堂型 價值主張 地獄型
很快呦 速度 還在撥接上網嗎?
很便宜呦 價格 花了多少冤枉錢
一定會有賺頭 利潤 不擔心損失嗎
輕鬆就可以做到 輕鬆 這麼麻煩受得了嗎
很開心的 樂趣 不覺得可悲嗎
• 想建立品牌,就別使用地獄型訴求
• 敵意品牌:用負面的方式包裝天堂訴求
– 不符合標準就別進來
小女孩不要吃!
不是瘦子別穿!
深
需
求
深
度
淺
窄 需求廣度(市場大小) 寬
結
合
市
場
佔
有
率
分
析
對手b
6.3%
對手a
33%
自家
43%
對手
c
12%
誰會往哪個方向移動?
誰跟誰會競爭?
龍頭:右上
吊車尾:左上
Zynga
Poker
Live Hold'em
Poker Pro
Pokerist
Club
Texas
HoldEm
Poker Deluxe
Boyaa
Poker
Stars
-20000
-10000
0
10000
20000
30000
40000
50000
60000
-5 0 5 10 15 20 25 30 35
需
求
深
度
需求廣度
Poker類遊戲競爭態勢圖
資
源
應
該
放
在
心
智
流
程
的
哪
個
階
段
潛在
顧客
心智流
顧客的狀態
不知道商品的存在
認知
A
聽過但沒興趣
興趣
I
有興趣但沒有行動
行動
DS
有查詢過卻沒買
比較
MC
比較後決定買別家的
購買
A
買了但是不用
利用
U
用了但是不愛用、不常用
愛情
S
常用、愛用、重複購買或推薦、分享給他人
衍生需求
遞增需求
1. 知道需要大小是不夠的,還要瞭解需求的廣
度與深度
2. 透過座標圖找出自己和競爭對手的定位
3. 在座標圖上確定自己的方向,再制定行銷策
略與戰術
4. 是要衍生需求,還是要遞增需求?
需
求
分
析
小
結
四
、
五
大
銷
售
原
則
需求廣度
& 深度
BASiCS
五大銷售原則
心智流程
產品流程
重要性排序
(效益/成本)
作法
新顧客的增加
流失顧客的減少
購買頻率的增加
增加購買數量
平均商品單價提高
( ◎=最重要, ○=重要, ◇=重要但不急迫)
提
高
銷
售
額
只
有
五
種
方
法
 銷售額=來客數*客單價
 來客數=現有顧客+新顧客-流失顧客
 新顧客增加
 流失顧客減少
 消費單價=購買次數*平均一次的購買金額
 平均一次的購買金額=購買商品個數*單一商品平均單價
 消費單價=購買頻率*商品購買個數*單一商品平均單價
 提高購買頻率
 增加購買商品個數
 提高單一商品的平均單價
基
本
公
式
裝水之前,要先把破洞補好
• 透過數據檢查是否流失率過高?
• 要改善哪一項?有時要考慮成本和效益
• 阻止客戶流失有時比開發新客戶更重要
• 重複購買的客戶更有價值,既有客戶的購買成本更低
– 已有顧客個資 / 曾經認同客戶價值
新客戶
流失客戶
既有客戶
水
桶
理
論
1. 追蹤長時間的變化
2. 隨時監看、早期的預警雷達
3. 制定策略和測量效果的依據
4. 防止戰術缺失
五
大
指
標
的
用
途
1.
中
長
期
分
析
的
依
據
顧客人數
消
費
單
價
X年
X+N年
如何不降低價格
卻能增加人數?
如何提高來店頻率、
商品單價、購買個數?
思考:還有哪些變項
交叉分析是有意義的?
銷售額為何下降?
1. 顧客流失
– 競爭者挖走了?
2. 購買頻率下降
– 出現競爭者?
– 消費者使用量減少(之前促銷過多?)
– 來店頻率降低?
3. 出現降價促銷?
– 面臨競爭對手的價格戰?
– 業務人員在價格攻防戰中失利?
預警與監看5大數字,是為了縮小問題範圍,盡早採取對應行動
2.
監
看
與
預
警
5項全部改善是愚蠢的事情
至少要決定優先順序
3.
制
定
策
略
和
測
量
效
果
小吃店 VIP法國料理
新顧客的增加 最重要 不重要
流失顧客的減少 不重要 最重要
購買頻率的增加 最重要 不重要
增加購買數量 普通 普通
平均商品單價提高 不重要 最重要
策略重要性必須和戰術連結
4.
防
止
戰
術
缺
失
路邊攤 戰術
新顧客的增加 最重要 到處有分店
流失顧客的減少 不重要
菜好吃就好
氣氛不重要
購買頻率的增加 最重要
低價
高週轉率
增加購買數量 普通
套餐、外帶
週邊商品、飲料
平均商品單價提高 不重要
可以變相提高
如大盤、中盤、小盤
深
需
求
深
度
淺
窄 需求廣度(市場大小) 寬
耕耘型
攻擊型
賣到翻掉型
不賺錢的產品
增加新客戶
降低平均單價
防
止
客
戶
流
失
提
高
購
買
頻
率
增
加
購
買
數
量
提
高
平
均
單
價
五
大
銷
售
原
則
和
需
求
的
深
廣
度
請試著回答不同產品的策略重要性
練
習
PC端遊 手遊
新顧客的增加
流失顧客的減少
購買頻率的增加
增加購買數量
平均商品單價提高
1. 要提昇銷售額的方法只有五種
2. 策略執行時要考慮成本效益
3. 將不同變數畫成座標圖,追蹤長期變化
4. 釐清五大原則的數字目標,從目標選擇策略
5. 定期追蹤五大數字,檢查戰術與策略的效果
五
大
銷
售
原
則
小
結
五
、
產
品
流
程
需求廣度
& 深度
BASiCS
五大銷售原則
心智流程
產品流程
Foot-in-the-door
頭過身就過
產品流程分析,是為了降低購買心理阻礙(抗拒)
• 買過的產品
• 朋友推薦、認識的人、親戚、試用過的產品…
• 經常看過的廣告、很紅的產品、很多開箱文…
商
品
流
程
的
三
個
階
段
購
買
時
的
抗
拒
程
度 贈品
促銷商品
主力商品
免費版
診斷
貼心服務
折扣購買
低價商品
同質商品
好賣的商品
重複購買(高忠誠度)
高價商品
獨家商品
高利潤商品
鴻溝
鴻溝
如何跨越鴻溝?
親自感受差別
額外思考題:
• 鴨蛋3元一斤,利潤10%,會過期,但每兩天就有
人來買
• 文具平均單價是10元,利潤達40%,而且久放不
壞,但平均銷貨天數是6個月
 請問你要開店,你會賣鴨蛋還是文具?
 如果你沒有庫存成本的話,你會賣鴨蛋還是文具?
• 公司的產品中哪個是主力商品?哪個是促銷商品?
哪個是贈品?加上週轉率的概念之後呢?
• 哪種產品不可能薄利多銷?
利
潤
率
和
週
轉
率
量
化
產
品
流
程
30,000 份贈品
成本高
促銷
商品
主力
商品
3,000 人 兌換
轉換率
10%
轉換率
33%
1,000人
首儲
改
善
的
順
序
2382
1188
170
139
98
-118 382 882 1382 1882 2382
A
B
B
D
E
Funnel Sample
一
個
可
編
輯
的
漏
斗
範
本
整
合
產
品
流
程
與
心
智
流
程
潛在
顧客
心智流
顧客的狀態
不知道商品的存在
認知
A
聽過但沒興趣
興趣
I
有興趣但沒有行動
行動
DS
有查詢過卻沒買
比較
MC
比較後決定買別家的
購買
A
買了但是不用
利用
U
用了但是不愛用、不常用
愛情
S
常用、愛用、重複購買或推薦、分享給他人
贈品
引發興趣
主力產品
利潤所在
促銷商品
習慣養成
深
需
求
深
度
淺
窄 需求廣度(市場大小) 寬
品味客戶型
普羅大眾型
賣到翻掉型
不賺錢的產品
贈品
主力商品
促銷商品
大量/廣泛喜愛
但送的合理有故事性
購
買
抗
拒
不買是笨蛋
非買不可
真正高利
潤的商品
整
合
結
構
與
產
品
流
程
1. 一開始就讓消費者購買主力商品不容易,必
須找出贈品促銷商品主力商品的流程
2. 贈品是不需要大成本的
3. 請由下往上改善成功率
4. 沒辦法提供贈品,提供引起消費者興趣的資
訊也可以、知識和服務也可以
5. 促銷商品=需求廣,但缺乏深度的產品
6. 主力商品=需求深,但缺乏廣度的產品
產
品
流
程
小
結
總
結
策
略
架
構
流
程
與
用
途
 1. 現況透不透明? 2. 策略方向清楚嗎? 3. 目標清楚嗎?
 4. 有量化數據幫助決定目標先後順序嗎?
 5. 戰術的話術清楚嗎? 6. 數據的效果如何?
順序 策略BASIC 心智流程
五大
銷售原則
需求廣度與
深度
產品流程
1. 分析現狀 ◎ ◎ ◎ ◎ ◎
2. 選擇策略 ◎ ◎ ◎
3. 設定戰術
目標 ◎ ◎ ◎
4. 優先排序 ◎ ◎ ◎
5. 選定執行
戰術 ◎ ◎ ◎
6. 測定效果 ◎ ◎

立體行銷 精華摘要:書雖老,觀念歷久彌新

Editor's Notes

  • #61 Awareness Interesting Desire Search/Social Memory Compare Action Usage Share
  • #88 Awareness Interesting Desire Search/Social Memory Compare Action Usage Share
  • #91 消費單價=購買次數 X 平均一次的購買金額 =購買次數 X 購買商品個數 X 單一商品平均單價
  • #109 Awareness Interesting Desire Search/Social Memory Compare Action Usage Share