Програм хангамжийн тºгсºлтийн ажил Хүний нººцийн бүртгэлийн систем
Гарчиг
I бүлэг. Хэрэглэгчийн шаардлага
1.1 Хэрэглэгчийн тухай мэдээлэл………………………………………...……………..2
1.2 Хэрэглэгчийн йл ажиллагааны онцлогү ……………………………………………2
1.3 Систем х гж лэх ндэслэлө үү ү ………………………………………………………….3
1.4 Лавлах материал………………………………………………………………………4
1.5 Хэрэглэгчийн функциональ шаардлага …………………………………………...8
I I бүлэг. Архитектурын сонголт
2.1 йлдлийн системҮ ……………………………………………………………………..11
2.2 Програмчлалын хэл………………………………………………………………….11
III á¿ëýã. Ñèñòåìèéí øèíæèëãýý
3.1 Îáьåêòûí õîëáîîñûí äèàãðàìì……………………………………………………13
3.2 Îáьåêòûí õîëáîîñûí äèàãðàììын ºðãºòãºë……………………………………14
3.3 ªãºãäëèéí óðñãàëûí äèàãðàìì…………………………………………………….17
3.4 г гдлийн тольӨ ө
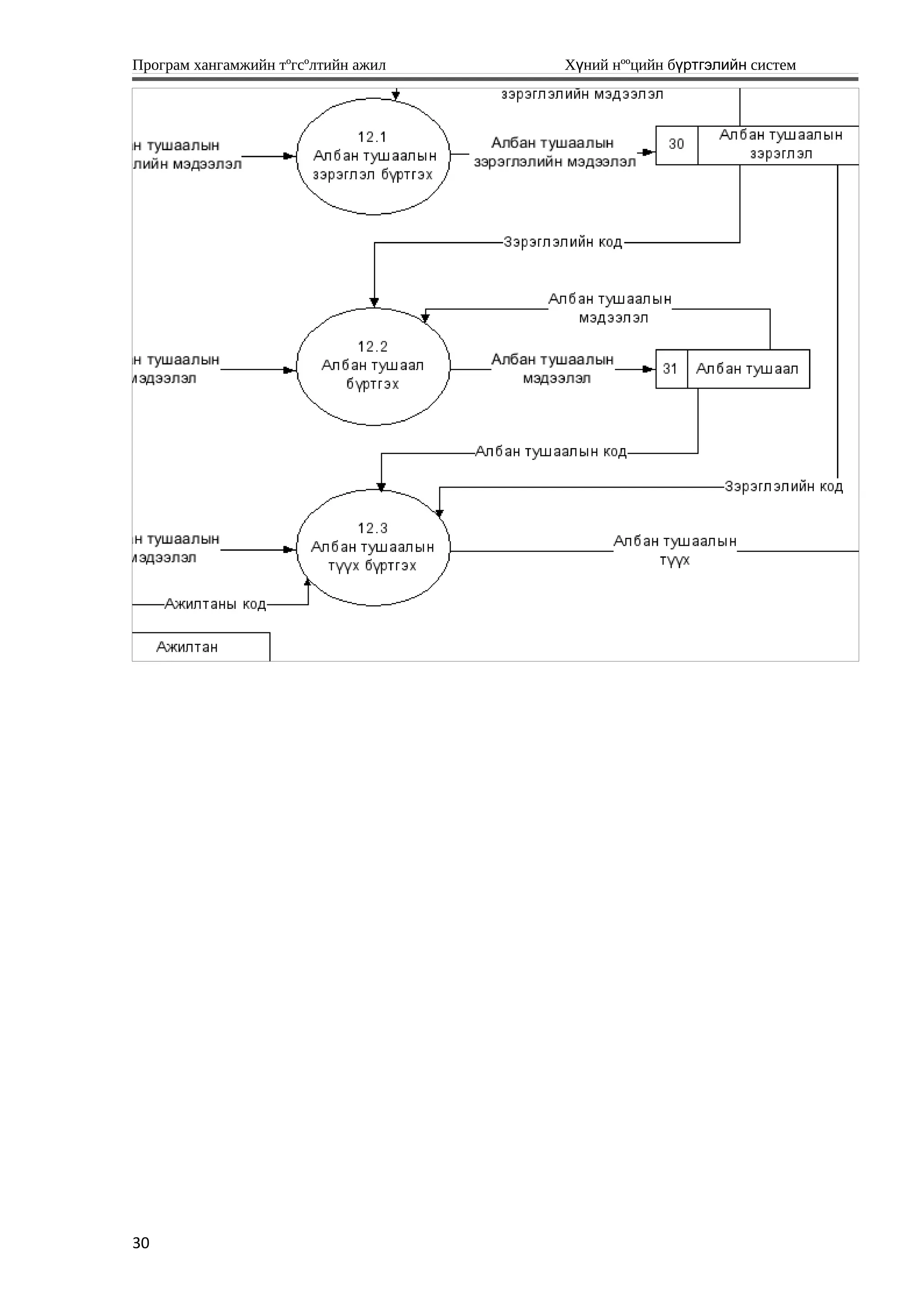
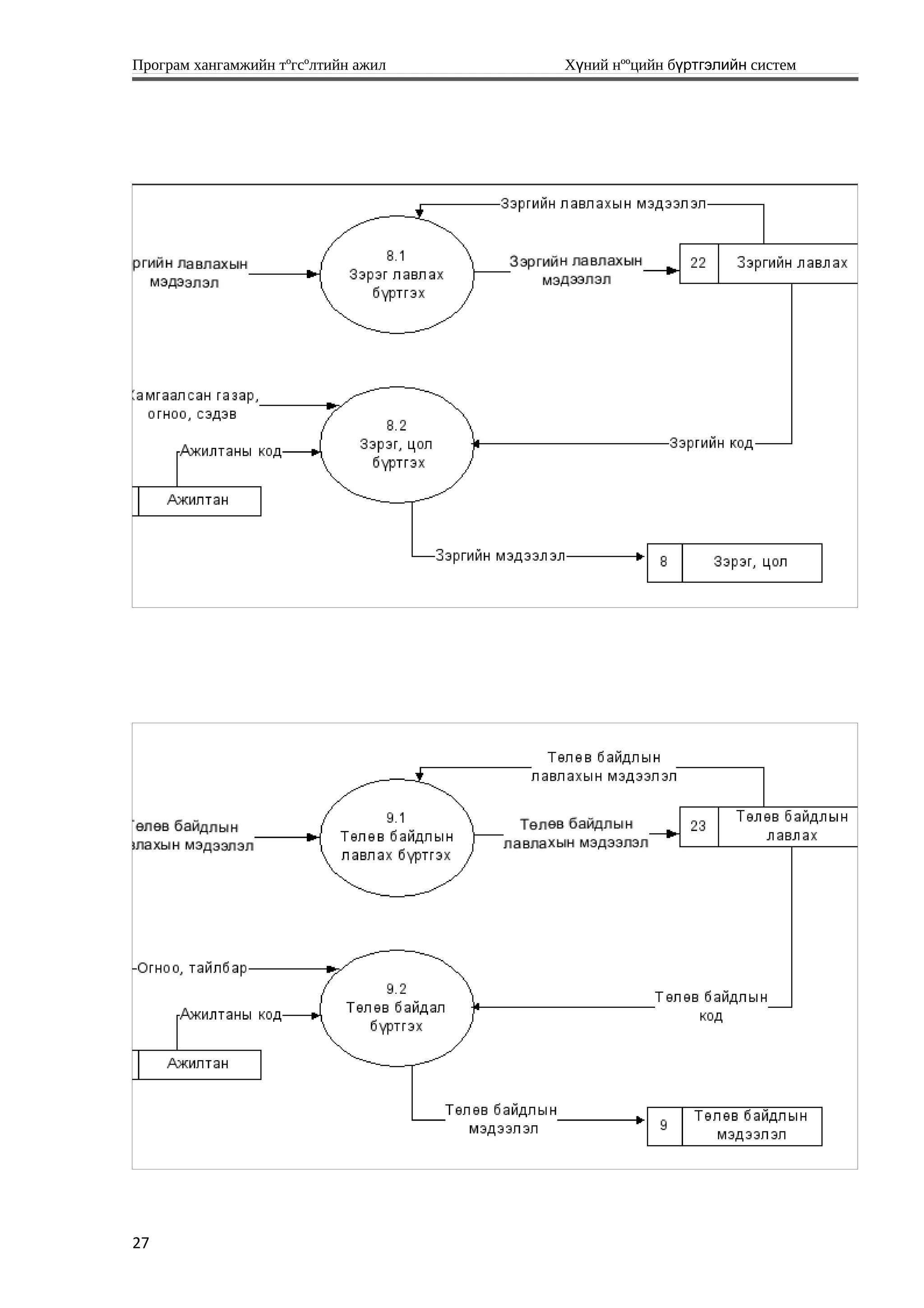
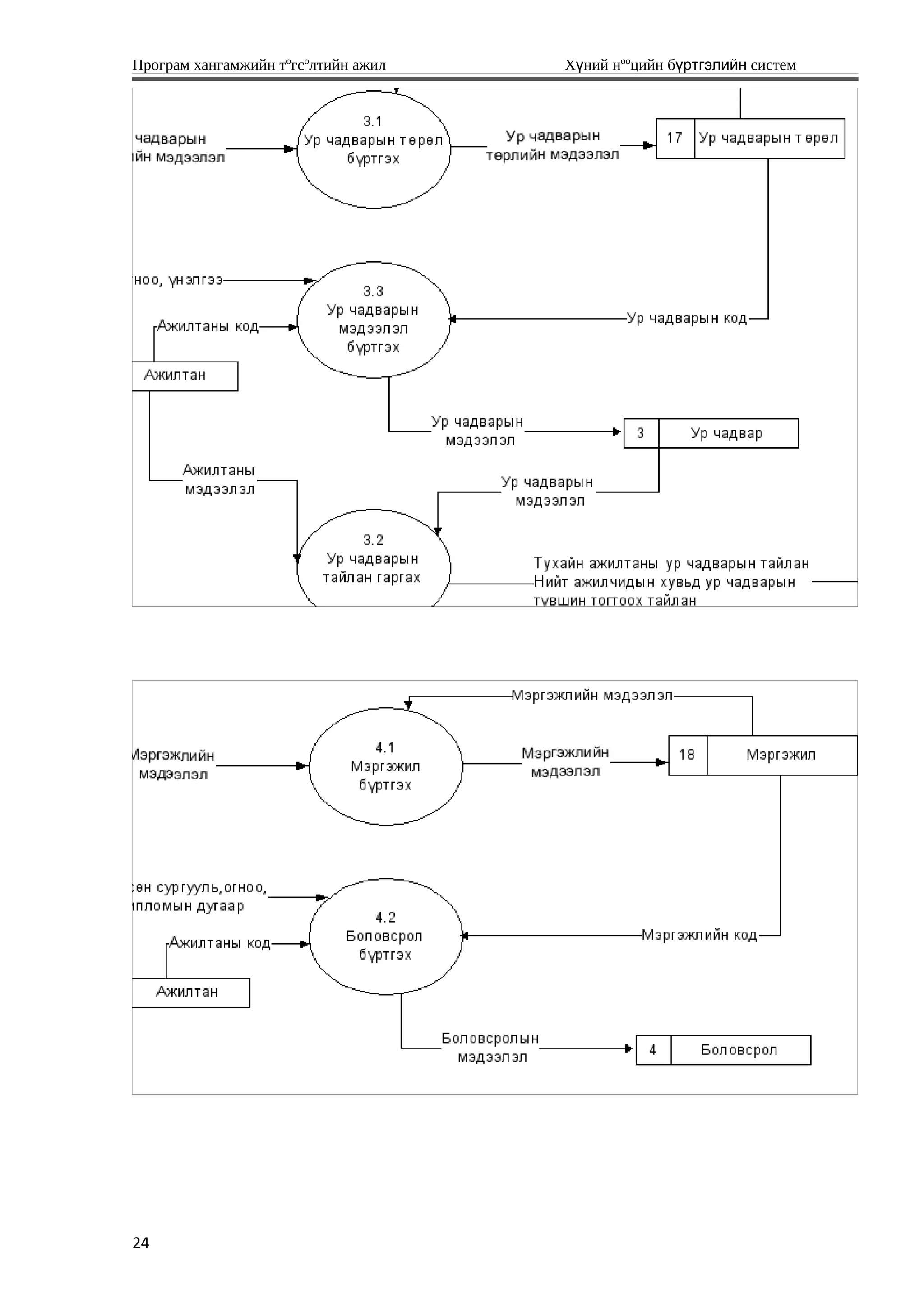
3.4.1 Процесс…………………………………………………………………………..28
3.4.2 г гдлийн урсгалӨ ө ……………………………………………………………….30
3.4.3 г гдлийн элементӨ ө …………………………………………………………….32
3.4.4 г гдлийн файлӨ ө ………………………………………………………………...33
IV á¿ëýã. Ñèñòåìèéí çîõèîìæ
4.1 Б тцийн сү хем………………………………………………………………………….34
4.2 Дэлгэцийн зохиомж…………………………………………………………………..35
4.3 Тайлангийн зохиомж
Дүгнэлт..........................................................................................................................45
1
Програм хангамжийн тºгсºлтийн ажил Хүний нººцийн бүртгэлийн систем
I á¿ëýã. Õýðýãëýã÷èéí øààðäëàãà
1.1 Хэрэглэгчийн тухай мэдээлэл
Хэрэглэгчид нь Санх Эдийн Засгийн Дээд Сургуулийн нийт багш ажилчид болонүү
шинээр ажилд орохыг х ссэн х м с байна.ү ү үү
СЭЗДСургууль нь 6 тэнхим, 4 хөтөлбөр, 8 алба нэгжийн нийт 180 орчим багш ажилчин
ажилладаг. Систем нь 4 үндсэн эрх бүхий хэрэглэгчидэд зориулагдан ажиллана. Үүнд :
- Мэдээллийн дээд эрхтэйгээр хандах хүмүүс нь хүний нөөц хариуцсан
ажилтан болон дэд захиралууд байна.
- Өөрийн харьяа тэнхим, албадын ажилчидын мэдээллийг харах, хайх, тайлан
авах эрхтэйгээр тэнхим албадын эрхлэгч нар хандаж ажиллана.
- Дээрх тусгай эрх бүхий хэрэглэгчидээс бусад багш ажилчид өөрсдийн анкет,
болон ур чадварын хөгжлийн мэдээллийн шинэчлэх, засварлах, дэлгэрэнгүй
анкетаа хэвлэж авах эрхтэйгээр хандана.
- СЭЗДСургуульд ажил горилогч этгээдүүд системд өөрийн дэлгэрэнгүй
анкетаа оруулах эрхтэйгээр хандан ажиллана.
1.2 Хэрэглэгчийн йл ажиллагааны онцлогү
Хүний нөөцийн систем нь дээд боловсролын байгууллагын удирдлагын мэдээллийн системтэй
хамтран нэгдсэн бааз дээр ажиллах бөгөөд нийт багш ажилчид, ажил горилогчдын дэлгэрэнгүй
анкетийг санхүү эдийн засгийн дээд сургуулийн багш ажилчидын анкетийн маягтын загварын
дагуу бүртгэнэ. Бүртгэгдсэн мэдээллийн баазад тулгуурлан дэлгэрэнгүй болон хураангуй хайлт
шүүлт хийдэг, түүнийгээ хэвлэж авах боломжтой байна. Мөн нийт багш ажилчидын албан тушаал
өөрчлөгдсөн, шилжилт хөдөлгөөн хийсэн, шагнал урамшуулал авсан, сургалт семинарт
хамрагдсан, албан томилолтоор явсан, өвчтэй чөлөтэй байсан тайлан гарган авах бололцоотой
байна.
2
Програм хангамжийн тºгсºлтийн ажил Хүний нººцийн бүртгэлийн систем
1.3 Систем х гж лэх ндэслэлө үү ү
Санхүү эдийн засгийн дээд сургууль нь одоогийн байдлаар хүний нөөцийн програм
хангамж байхгүй бөгөөд ажилтаны анкетийг цаасан хэлбэрээр хадгалдаг. Нийт багш
ажилчидын тоо 180-с давсан ба цаашид цаасан материал хэрэглэх, хайлт шүүлт хийх,
мэдээлэл шинэчлэхэд хүндрэлтэй байгаа тул одоогийн цаасан хэлбэр дээр байгаа анкетийг
электрон хэлбэрт шилжүүлэн мэдээллийн бааз үүсгэн хадгалах шаардлагатай байгаа. Мөн
ажлаас гарсан болон халагдсан ажилчидын мэдээллийг мэдээллийн бааздаа хадгалан
архив болгох шаардлага техник технологийн даган гарч ирж байгаа.
Уг систем нь тухайн байгууллагын х ний н цийн мэдээллийг дэлгэрэнг й байдлаарү өө ү
х тл х, мэдээллийн сангаас т р л б рийн тайлан судалгааг гаргаж авах, зорилгоө ө ө ө ү
тодорхойлох, төл вл х, хянах зэрэг ндсэн йл ажиллагаанд шаардлагатай мэдээллийгө ө ү ү
ил цэгцтэй, бага хугацаанд бэлэн болгож гараар хийгддэг механик асуудлыгүү
автоматжуулах, х ний н цийн мэргэжилтэн ба дээд шатны удирдлагуудад з в шийдвэрү өө ө
гаргахад нь туслахад системийн гол зорилго оршино.
3
Програм хангамжийн тºгсºлтийн ажил Хүний нººцийн бүртгэлийн систем
1.4 Лавлах материал
САНХҮҮ ЭДИЙН ЗАСГИЙН ДЭЭД СУРГУУЛЬ
АЖИЛД ОРОХЫГ ХҮССЭН ӨРГӨДӨЛ, АНКЕТ
1. ХУВИЙН МЭДЭЭЛЭЛ
1.1а Их Овог ................... б. Эцэг/эх/ -ийн нэр................. в. Нэр.................
1.2 Х йс ................ү 1.3 Т рс н он сар д р .........................................ө ө ө ө
1.4 Т рс н аймаг хот .................... сум д рэг ...............................................ө ө үү
1.5 ндэс угсаа .............................Ү
Регистрийн дугаар........................ НДД № …........................................
Иргэний үнэмлэхний .................... ЭМД № ............................................
1.6 Таны танил, хамаатан садан СЭЗДС-д ажилладаг эсэх :
1.7 Гэр б лийн байдал / з вх н гэр б лийн б ртгэлд байгаа х м сийг бичнэ /ү ө ө ү ү ү үү
Таны юу
болох
Овог нэр Т рс н онө ө Харилцах
утас
Эрхэлж буй ажил албан
тушаал
1.8 Оршин суугаа хаяг ..................................................
4
Програм хангамжийн тºгсºлтийн ажил Хүний нººцийн бүртгэлийн систем
1.9 Харилцах утас : Гэрийн.....................
Гар утас 1 ......................
Гар утас 2 ......................
1.10 Электрон шуудан : ........................
1.11 Та СЭЗДС-д ямар чиглэлээр ажиллах сонирхолтой байна вэ?
. . . . . . . . . . . . . . . . .
1.12 Ажилд орох боломжтой д р :ө ө
2. БОЛОВСРОЛЫН МЭДЭЭЛЭЛ
2.1 Боловсрол /ер нхий, дунд, дээд, бакалавр, магистр зэргийг оролцуулна/ө
Д/Д Сургуулийн
нэр
Элссэн
он сар
Т гсс нө ө
он сар
Боловсролын
т вшинү
Мэргэжил Дипломын
дугаар
2.2 Боловсролын зэрэг
Д/Д Зэрэг Хамгаалсан газар Он сар Хамгаалсан сэдэв
3. МЭРГЭШЛИЙН БЭЛТГЭЛИЙН МЭДЭЭЛЭЛ
3.1 Мэргэшлийн бэлтгэл /мэргэшлийн болон бусад чиглэлээр хамрагдсан сургалт
семинарийг оролцуулна/
Хаана, ямар байгууллагад Эхэлсэн
дууссан огноо
Хугацаа Ямар чиглэлээр
5
Програм хангамжийн тºгсºлтийн ажил Хүний нººцийн бүртгэлийн систем
4. АЖЛЫН ТУРШЛАГЫН ТОВЧ Т ХҮҮ
4.1 Х д лм р эрхлэлтийн байдалө ө ө
Д/д Ажиллаж байсан
байгууллага
Алба
хэлтэс
нэгж
Албан
тушаал
Ажилд
орсон
огноо
Гарсан
огноо
5. УР ЧАДВАРЫН МЭДЭЭЛЭЛ
5.1 Уран чадвар / та рийн ур чадварын т вшинг 1-3 баллаар нэлнэ /1-тааруу, 2-дунд,өө ү ү үү
3-сайн /
Хувь х ний ур чадварү Т вшинү
рийг танин мэдэхӨө өө рийн эрхэмлэн дээдлэх з йлс баӨө ү
тэрг лэх чиглэлээ тодорхойлохүү
1 2 3
Танин мэдэх хэв маягаа тодорхойлох 1 2 3
рчл лтийг х лээн авахӨө ө ү 1 2 3
Эрх мэдлээ т л л лэхө өө үү Стрессийн х чин з йлсийг намжаахү ү 1 2 3
Цагийг з й зохистой ашиглахү 1 2 3
Эрх мэдлээ т л л лэхө өө үү 1 2 3
Асуудлыг б тээлчээрү
шийдвэрлэх
З й зохистой хандлагыг хэрэглэхү 1 2 3
Б тээлч хандлагыг ашиглахү 1 2 3
Шинэ санаачлагыг дэмжих 1 2 3
Х м с хоорондын харилцааны ур чадварү үү
Бусадтай бие биеийгээ
дэмжсэн харилцаа
Халамжлах 1 2 3
З вл г г хө ө өө ө ө 1 2 3
Бусдыг сонсох 1 2 3
Эрх мэдлийнхээ х рээндү
бусдад н л л хө өө ө
Эрх мэдлээ хэрэгж лэхүү 1 2 3
Бусдад н л л хө өө ө 1 2 3
Бусдад б рэн эрх олгохү 1 2 3
Асуудлыг б тээлчээрү
шийдвэрлэх
р н л г й ажиллагааг илр лэхҮ ө өө ү үү 1 2 3
Урам зориг оруулах орчин бий болгох 1 2 3
Амжилтыг урамшуулах 1 2 3
Асуудлыг б тээлчээрү
шийдвэрлэх
Шалтгааныг тогтоох 1 2 3
Тохирсон стратегийг сонгох 1 2 3
С рг лд х явдлыг арилгахө ө ө 1 2 3
Б тээлчээр ажиллах чадварү
р н л тэй баг б рд лэхҮ ө өө ү үү 1 2 3
Бусдын эрх мэдэл, б рэн эрхийгү
х ндэтгэж дэмждэгү
1 2 3
6
Програм хангамжийн тºгсºлтийн ажил Хүний нººцийн бүртгэлийн систем
Мэдлэг мэдээллээ бусадтай хуваалцах 1 2 3
Бусад ур чадвар
рэг х лээхҮү ү 1 2 3
Хариуцлага х лээхү 1 2 3
Нийтийн зорилгод тууштай байх 1 2 3
рийг х гж лэхӨө өө ө үү 1 2 3
Асуудал боловсруулах 1 2 3
Оновчтой шийдвэр гаргах 1 2 3
Дээр дурдсанаас бусад ур чадвараас заримыг нэрлэнэ үү
1 2 3
1 2 3
1 2 3
5.2 Гадаад хэлний мэдлэг
Гадаад
хэлний нэр
Сонсох Ярих Унших Бичих
Т гсө Сайн Дунд Му
у
Т гсө Сайн Дунд Му
у
Т гсө Сайн Дунд Му
у
Т гсө Сайн Дунд М
у
у
5.3 Компьютерийн болон офисын тоног т х р мж, технологи эзэмшсэн байдал /ө өө ө
т вшинг “+” гэж тэмдэглэнэ /ү
Эзэмшсэн програмын нэр Т вшинү
Сайн Дунд Муу
WORD
EXCEL
Интернетийн орчинд ажиллах
Дотоод с лжээ ашиглахү
Скайнер
Принтер
Хувилагч
Факс
Гэрэл зургийн болон видео
бичлэгийн аппарат
6. Бусад мэдээлэл
6.1 Та рийнх тухай нэмэлт мэдээлэл гн . /Авъяас чадвар, сонирхол, алдар цол,өө өө ө ө үү
давхар эрхэлдэг ажил х д лм р, сонгууль ажил гэх мэт/ө ө ө
6.2 Та урьд мн ял шийтгэл эдлэ байсан уу?ө ө
7
Програм хангамжийн тºгсºлтийн ажил Хүний нººцийн бүртгэлийн систем
Ажилд орох рг д л гаргаж, анкетыг нэн з в бичлээ. Худал мэдээлэл г г й б г дө ө ө ү ө ө өө ү ө өө
рийн тухай мэдээллээ нууж ажилд орсон бол ажлаас халагдана гэдгээ х лээн з вш рчөө ү ө өө
байна.
рг д л гаргасан:Ө ө ө
Он сар д рө ө
1.5 Хэрэглэгчийн функциональ шаардлага
Хүний нөөцийн дэд систем нь их дээд сургуулийн удирдлагын мэдээллийн системтэй
хамтран ажиллах боломжтой байх бөгөөд доорх бүртгэлийн бүртгэдэг байна. Үүнд :
1. Ажилтан бүртгэх
Тухайн албан байгууллагад ажиллаж байгаа үндсэн болон ажилд орохоор хүсэлт
тавьсан ажилчидыг бүртгэнэ.
- Ажилтаны нэр
- Овог
- Регистрийн дугаар
- Паспортын дугаар
- Т рс н огнооө ө
- Х йсү
- Хаяг
- Утас гэх мэт тухайн х ний талаарх б хий л дэлгэрэнг й мэдээллийг б ртгэнэү ү ү ү
2. Ажилтаны гэр бүл, хамтран амьдрагсадын мэдээллийг бүртгэх
- Гиш дийн овог, нэрүү
- Т рс н огнооө ө
8
Програм хангамжийн тºгсºлтийн ажил Хүний нººцийн бүртгэлийн систем
- Утас
- Ажлын хаяг гэх мэт
3. Ажилтаны боловсролын талаарх мэдээллийг бүртгэдэг байх
- Т гсс н сургуулийн нэрө ө
- Элсэж, т гсс н огнооө ө
- Мэргэжил
- Зэрэг, цол
- Дипломын дугаар
4. Ажилтаны мэргэшлийн бэлтгэл, сургалт семинарт хамрагдсан байдлыг бүртгэдэг
байх / мэргэшлийн болон бусад чиглэлээр хамрагдсан сургалт семинарийг
оролцуулна/
- Хаана ямар байгууллагад
- Эхэлж дууссан огноо
- Хугацаа
- Ямар чиглэл
- Төлбөр
- Хаанаас
5. Ажилтаны бүтээлийн жагсаалтыг бүртгэдэг байх
6. Ажилтаны хөдөлмөр эрхлэлтийн талаарх мэдээллийг бүртгэдэг байх
- Ажиллаж байсан байгууллага
- Алба хэлтэс нэгж
- Албан тушаал
- Ажилд орж гарсан огноо
7. Ажилтаны гадаад хэлний мэдлэгийг бүртгэдэг байх
9
Програм хангамжийн тºгсºлтийн ажил Хүний нººцийн бүртгэлийн систем
8. Ажилтаны ур чадварын мэдээллийг бүртгэдэг байх. /үүнд : өөрийгөө хөгжүүлэх,
бусадтай харилцах, техник тоног төхөөрөмжтэй харьцах гэх мэт /
9. Ажилтаны албан тушаалын өөрчлөлтийн түүхийг тушаалын мэдээллийн хамт
бүртгэдэг байх
10. Ажилтаны төлөв байдлын түүхийг он сар өдөртэй нь бүртгэдэг байх
- Т л в байдалө ө
- Тайлбар
- Огноо зэргийг б ртгэхү
11. Ажилтаны тэнхим, алба хоорондын шилжилт хөдөлгөөний түүхийг бүртгэдэг
байх
12. Шагнал, урамшуулалд хамрагдсан байдлыг б ртгэдэг байхү
- Шагнал урамшууллын нэр
- Шалтгаан
- Огноо
13. Албан тушаалын т хийг б ртгэдэг байхүү ү
- Ямар ямар албан тушаал эрхэлж байсан
- Ямар зэрэглэлтэй байсан
- Огноо
- Тайлбар
14. Ажилтаны ажлын чиг үүрэг болон гэрээний талаарх мэдээллийг бүртгэдэг байх
15. Ажилчидын анкетаас хураангуй болон дэлгэрэнгүй хайлт хийдэг, үр дүнг хэвлэж
авах боломжтой байх
16. Ажилтаны дэлгэрэнгүй анкетийг ажилчид өөрсдөө болон түүнд хандах эрхтэй
хүмүүс засварлах, хэвлэж авах боломжтой байх
10
Програм хангамжийн тºгсºлтийн ажил Хүний нººцийн бүртгэлийн систем
17. Чөлөөтэй, өвчтэй, албан томилолтоор явсан, амралт авсан ажилчидын тайланг
гаргаж авдаг байх
18. Шагнал авсан, сургалт семинарт хамрагдсан ажилчидын тайланг гаргаж авдаг
байх
19. Албан тушаал өөрчлөгдсөн, шилжилт хөдөлгөөн хийсэн ажилчидын тайланг
гаргаж авдаг байх
20. Халагдсан ажилчидын мэдээллийг хардаг, түүнийг хэвлэж авдаг байх
21. Нийт ажилчидын ур чадварын мэдээллийн өсөлт, бууралт, дундажийн тайлан
гаргаж авдаг байх
11
Програм хангамжийн тºгсºлтийн ажил Хүний нººцийн бүртгэлийн систем
I I á¿ëýã. Àðõèòåêòóðûí ñîíãîëò
2.1 йлдлийн системҮ
Linux нь Unix үйлдлийн системийн нэг хувилбар бөгөөд сүүлийн жилүүдэд нилээн
өргөн хэрэглэгдэж буй персонал компьютерт зориулсан үнэгүй үйлдлийн систем
юм. Linux-н Kernel (үйлдлийн системийн гол хэсэг нь юм) -г Linus Torvalds гэдэг Финлянд
хүн анх зохиож, дараа нь GNU төслийн Free Software Foundation буюу үнэгүй програм
хангамжийн сан-гийн гишүүдтэй хамтран бүрэн төгс үйлдлийн системийг гаргасан.
Unix үйлдлийн системд байдаг Graphic User interface, X Window систем, TCP/IP
протокол болон Emacs editor программ зэргүүд нь мөн энэ үйлдлийн системд байдаг. Unix
системээс ялгаатай нь Linux-н програмын бичилт нь бэлэн байдаг бөгөөд хэн нэг
програмист үүнийг нь аваад өөрийн шаардлагад нийцүүлэн бичих бүрэн боломжтойгоос
гадна гол гол микропроцессорын платформууд болох Intel, Sparc болон Alpha зэргүүдэд
зохицуулан гаргасандаа юм.
Linux системийн өргөн дэлгэр тархах болсон гол шалтгаанууд:
Нэгдүгээрт: Үнэг йү
Хоёрдугаарт: Unix системтэй төстэй тул Unix-г ашиглаж байсан хүмүүст энэ үйлдлийн
систем хялбар байсан
Гуравдугаарт:Ердийн персонал компьютерт суулгах боломжтой учраас
2.2 Програмчлалын хэл
PHP бол динамик вэб хуудас бүтээхэд зориулагдсан вэб програмчлалын хэл юм. Энэ
хэлийг 1995 онд Rasmus Lerdof бүтээсэн бөгөөд цаашдын хөгжүүлэлтийг The PHP Group
хариуцан ажилладаг байна. PHP хэл нь PHP license гэдэг нэрийн дор гардаг үнэгүй
програм хангамж хэдий ч GNU General Public License (GPL) лицензтэй таардаггүй ба
PHP-г хэрэглэхэд тодорхой хязгаарлалтууд байдаг.
PHP нь Script маягийн хэл ба ялангуяа HTML кодчилолд суурилж вэб хөгжүүлэлтэнд
хэрэглэгддэг хэл юм. PHP ихэвчлэн вэб сервер дээр суурилагдан ажилладаг бөгөөд сервер
дээр хөрвүүлэгдсэний дараа РНР кодоос HTML хуудас бүтээгдэн бидэнд харагддаг. РНР-
ийн гайхамшигт чанар бол бүхий л вэб серверүүд ба бараг бүх л үйлдлийн систем,
платформ дээр ажилладаг. Дэлхий дээр РНР-г ашиглан хийгдсэн 20 сая вэб сайт, РНР-г
дэмждэг нэг сая вэб сервер ажиллаж байна.
12
Програм хангамжийн тºгсºлтийн ажил Хүний нººцийн бүртгэлийн систем
13
Програм хангамжийн тºгсºлтийн ажил Хүний нººцийн бүртгэлийн систем
III á¿ëýã. Ñèñòåìèéí øèíæèëãýý
3.1 Îáьåêòûí õîëáîîñûí äèàãðàìì
14
Програм хангамжийн тºгсºлтийн ажил Хүний нººцийн бүртгэлийн систем
3.2 Îáьåêòûí õîëáîîñûí äèàãðàììын ºðãºòãºë
Обьект Талбар
Анхдагч
түлхүүр
Альтернатив
түлхүүр
Гадаад
түлхүүр
Төрөл Урт
Ажилтан
/ hr_employee /
Ажилтаны код * int
Регистрын дугаар varchar
Паспортын дугаар varchar
Нийгмийн даатгалын № varchar
Эрүүл мэндийн
даатгалын № varchar
Овог varchar
Эцгийн нэр varchar
Нэр varchar
Төрсөн огноо date
Салбарын код * int
Хүйс int
Төрсөн аймгийн код * int
Төрсөн сум varchar
Яс үндэсний код * int
Гарал үүслийн код * int
Дүүргийн код * int
Хороо varchar
Хаяг varchar
Гэрийн утас int
Ажлын утас int
Гар утас int
Ажлын и-мэйл
Хувийн и-мэйл blob
Зураг
Статус код * int
Зэргийн код * int
Компанийн код * int
Албан тушаалын
зэрэглэлийн код int
Ажлын байрны код
Албан тушаалын код int
Тэнхим алба
hr_depart
Тэнхимийн код * int
Тэнхимийн нэр
Аймаг
hr_aimag
Аймгийн код * int
Аймгийн нэр varchar
Яс үндэс
hr_yasundes
Яс үндэсний код * int
Яс үндэсний нэр varchar
Дүүрэг
hr_duureg
Дүүргийн код * int
Дүүргийн нэр varchar
Төлөв байдлын
лавлах
Статус код * int
Статус нэр varchar
Ажилтаны төлөв Ажилчны код * int
15
Програм хангамжийн тºгсºлтийн ажил Хүний нººцийн бүртгэлийн систем
байдал
hr_empstatus
Статус код * int
Огноо date
Тайлбар varchar
Зэргийн лавлах
hr_degree
Зэргийн код * int
Зэргийн нэр varchar
Албан тушаал
hr_position
Албан тушаалын код int
Албан тушаалын нэр varchar
Зэрэглэлийн код
Албан тушаалын
зэрэглэл
hr_positionlevel
Зэрэглэлийн код int
Зэрэглэлийн нэр varchar
Ордер
Албан тушаалын
түүх
hr_empposhistory
Ажилтаны код int
Албан тушаалын код int
Зэрэглэлийн код int
Огноо date
Тайлбар varchar
Гишүүдийн лавлах
Ам бүлийн код * int
Таны юу болох varchar
Гэр бүлийн байдал
hr_empfamily
Ажилтаны код * int
Ам бүлийн код * * int
Овог нэр varchar
Төрсөн огноо date
Утас int
Ажил varchar
Боловсрол
hr_empeducation
Ажилтаны код * int
Сургуулийн нэр varchar
Элссэн он date
Төгссөн он date
Зэргийн код * int
Мэргэжлийн код * int
Дипломны дугаар * varchar
Ажилтаны зэрэг
hr_empdegree
Ажилтаны код * Int
Зэргийн код * int
Хамгаалсан газар varchar
Огноо date
Сэдэв varchar
Ажилтаны сургалт
hr_empsurgalt
Ажилтаны код * int
Хаана сурсан varchar
Огноо date
Чиглэлийн код * int
Сургалтын чиглэл
Чиглэлийн код * int
Чиглэлийн нэр varchar
Хөдөлмөрийн түүх
hr_empwork
Ажилтаны код * int
Компанийн нэр varchar
Албан тушаал * varchar
Орсон огноо date
Гарсан огноо date
Ур чадварын төрөл
hr_chadvar
Чадварын код * int
Чадварын нэр varchar
Ажилтаны ур Ажилтаны код * int
16
Програм хангамжийн тºгсºлтийн ажил Хүний нººцийн бүртгэлийн систем
чадвар
hr_empchadvar
Чадварын код * int
Огноо date
Үнэлгээ int
Хэлний лавлах
hr_language
Хэлний код * int
Хэлний нэр varchar
Хэлний мэдлэг
hr_emplanguage
Ажилтаны код * int
Хэлний код * * int
Сонсох Int
Ярих Int
Унших Int
Бичих int
Төлбөрийн
хэлбэр
Хэлбэрийн код * int
Хэлбэрийн нэр varchar
Мэргэжил
hr_major
Мэргэжлийн код * int
Мэргэжлийн нэр varchar
Ажлын байр
Ажлын байрны код Int
Ажлын байрны нэр varchar
Орон тоо Int
Зэргийн код Int
Мэргэжлийн код Int
Хэлний код Int
Унших Int
Бичих Int
Ярих Int
Сонсох int
Чадварын код Int
Доод оноо Int
Ажилтаны шагнал,
урамшуулал
Ажилтаны код Int
Шагнал, урамшуулалын
код Int
Тайлбар Varchar
Огноо Date
Шагнал, урамшуулалын
нэр varchar
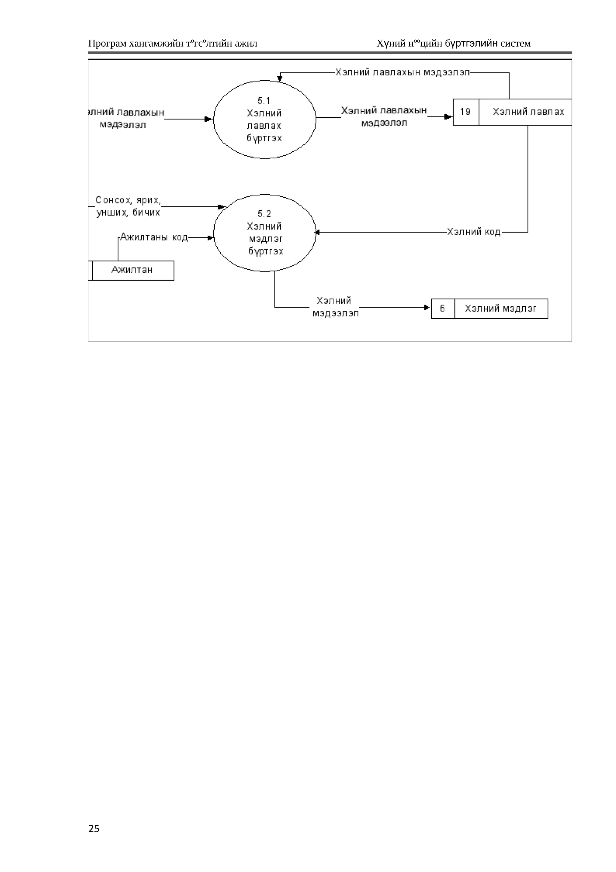
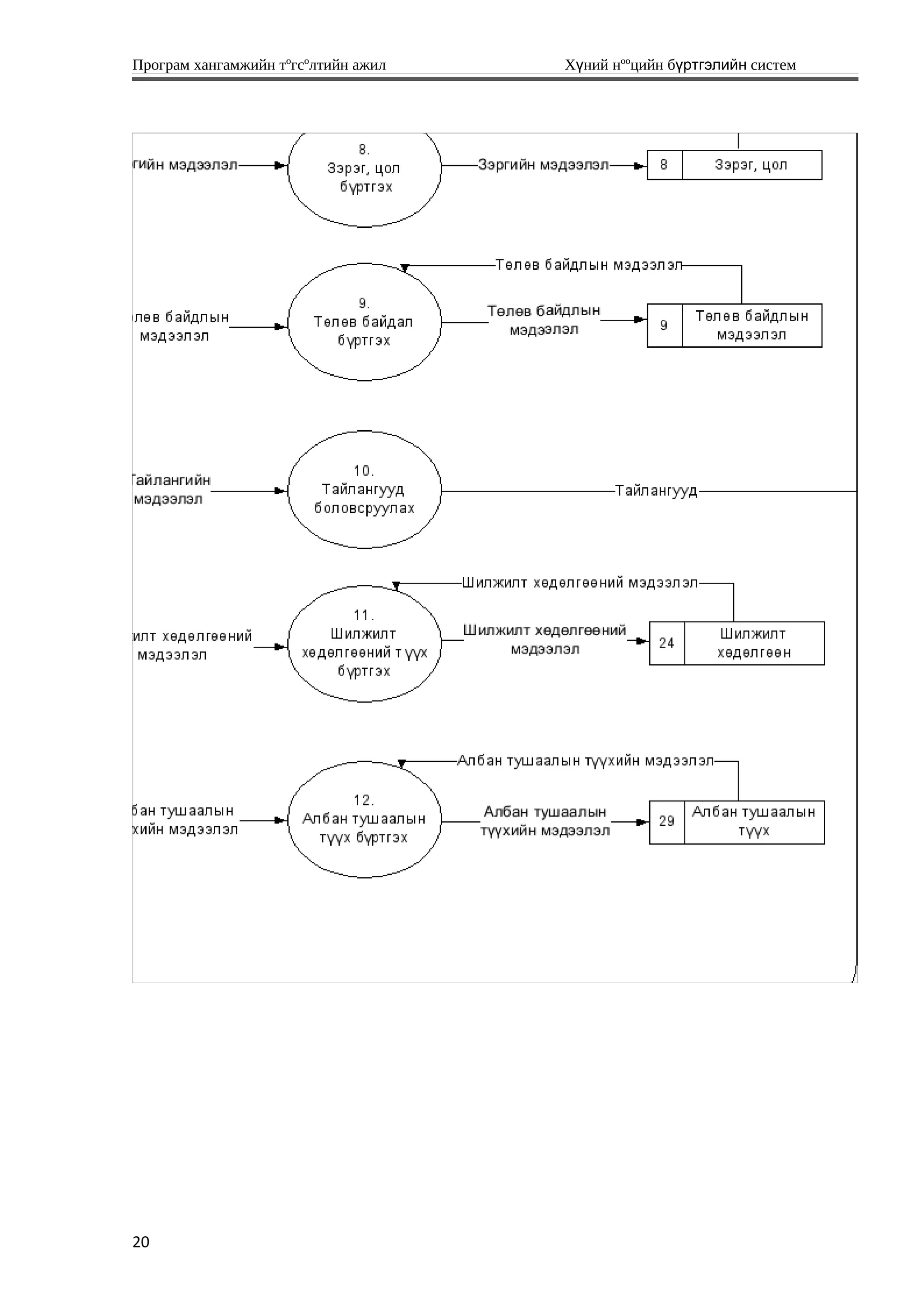
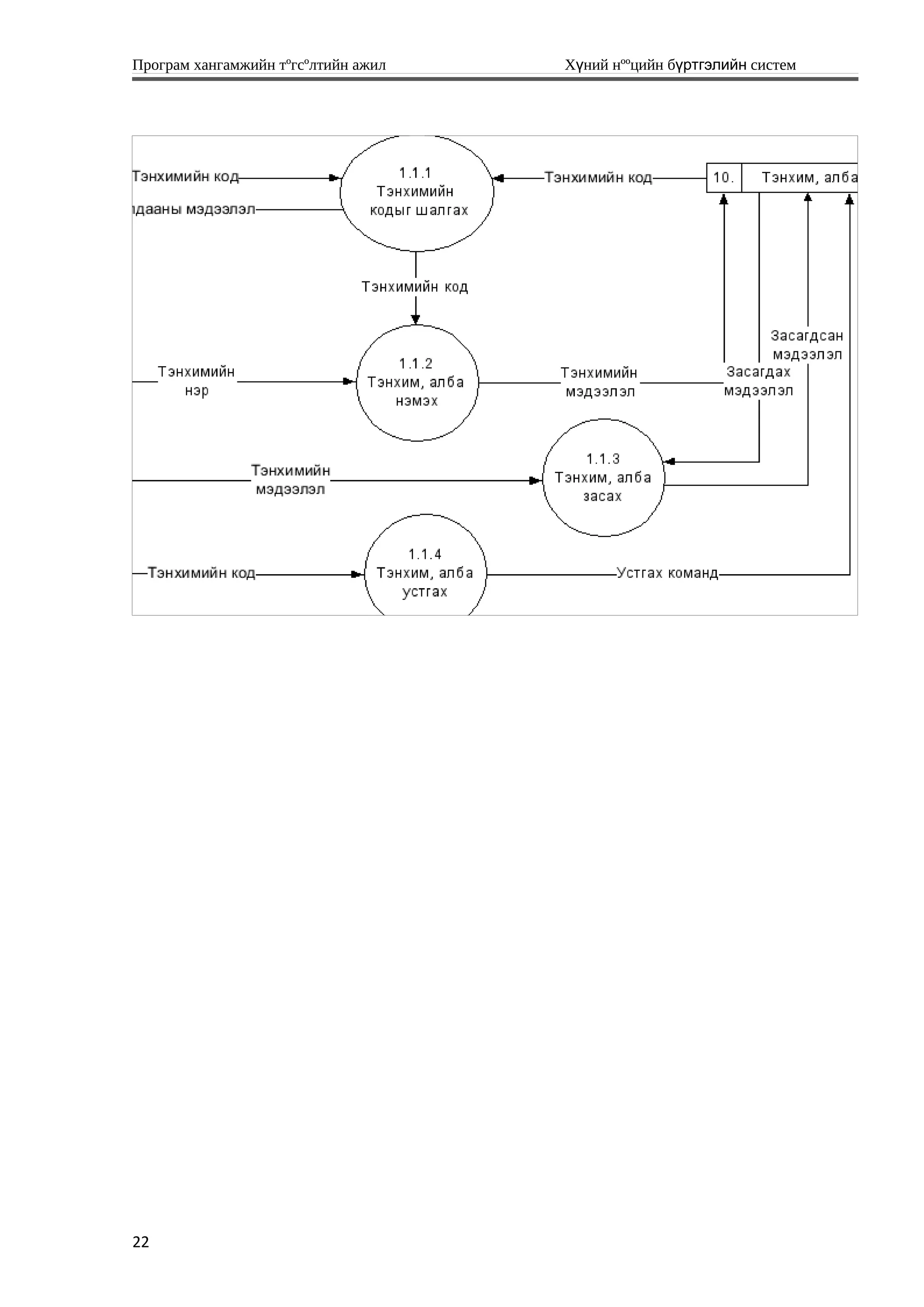
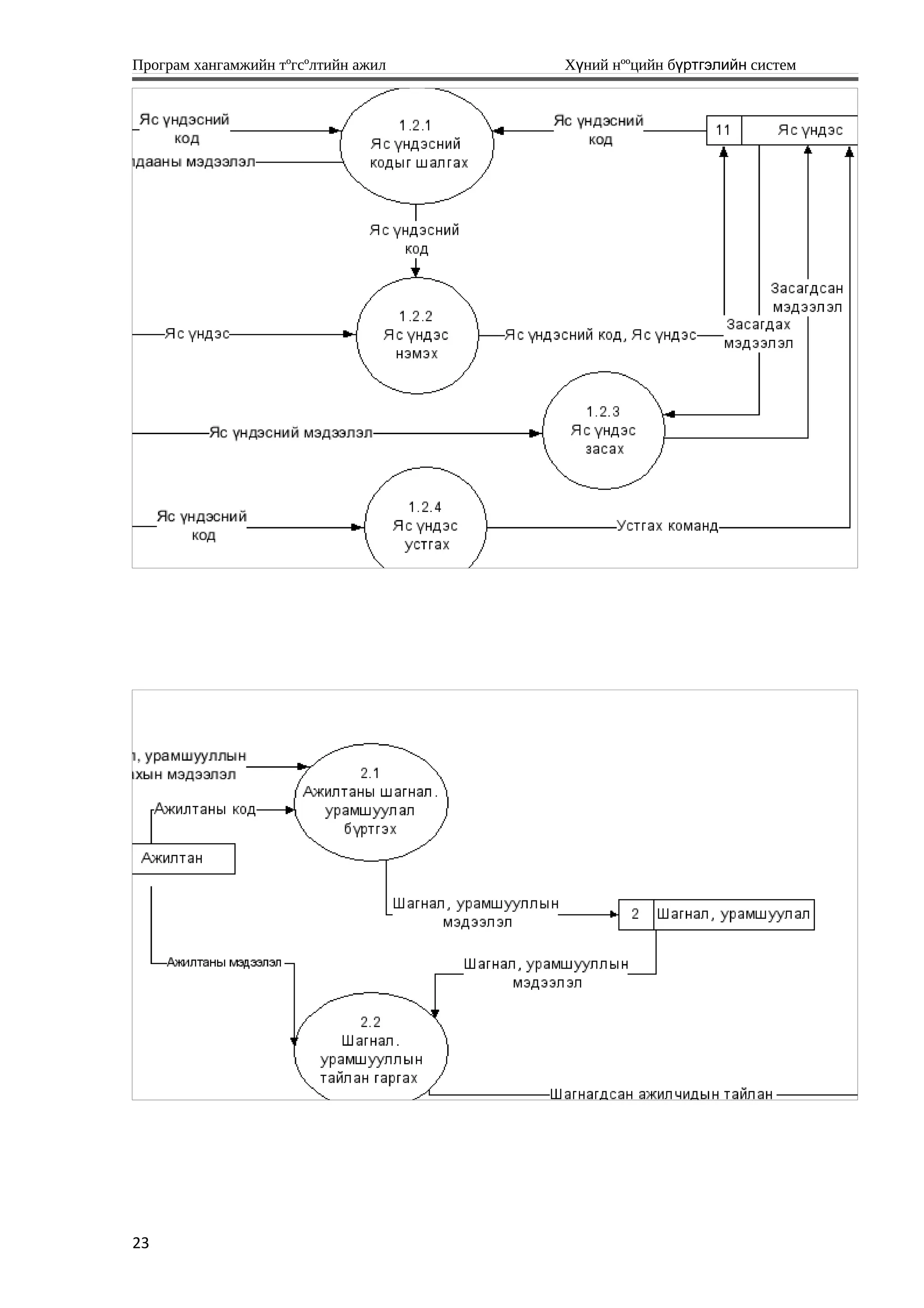
3.3 ªãºãäëèéí óðñãàëûí äèàãðàìì
17
Програм хангамжийн тºгсºлтийн ажил Хүний нººцийн бүртгэлийн систем
18
Програм хангамжийн тºгсºлтийн ажил Хүний нººцийн бүртгэлийн систем
19
Програм хангамжийн тºгсºлтийн ажил Хүний нººцийн бүртгэлийн систем
20
Програм хангамжийн тºгсºлтийн ажил Хүний нººцийн бүртгэлийн систем
21
Програм хангамжийн тºгсºлтийн ажил Хүний нººцийн бүртгэлийн систем
22
Програм хангамжийн тºгсºлтийн ажил Хүний нººцийн бүртгэлийн систем
23
Програм хангамжийн тºгсºлтийн ажил Хүний нººцийн бүртгэлийн систем
24
Програм хангамжийн тºгсºлтийн ажил Хүний нººцийн бүртгэлийн систем
25
Програм хангамжийн тºгсºлтийн ажил Хүний нººцийн бүртгэлийн систем
26
Програм хангамжийн тºгсºлтийн ажил Хүний нººцийн бүртгэлийн систем
27
Програм хангамжийн тºгсºлтийн ажил Хүний нººцийн бүртгэлийн систем
28
Програм хангамжийн тºгсºлтийн ажил Хүний нººцийн бүртгэлийн систем
29
Програм хангамжийн тºгсºлтийн ажил Хүний нººцийн бүртгэлийн систем
30
Програм хангамжийн тºгсºлтийн ажил Хүний нººцийн бүртгэлийн систем
3.4 Өгөгдлийн толь
3.4.1 Процесс
№
Процессийн
нэр
Зориулалт
Оролт орсон
урсгал
Гаралт гарсан
урсгал
Нэмэлт
тайлбар
1.
Ажилтаны
мэдээлэл
бүртгэх
Ажилтаны талаарх
мэдээлэл,тэнхим,яс
үндэс,нийгмийн
гарал, ажлын байр,
дүүрэг, аймаг зэрэг
лавлахуудыг бүртгэж,
засвар хийж, устгана.
Ажилтаны
мэдээлэл
Ажилтаны
мэдээлэл
2.
Ажилтаны
шагнал,
урамшуулал
бүртгэх
Шагнуулж
урамшуулагдсан
байдал болон шагнал
урамшууллын лавлах
санг бүртгэж, засвар
хийж устгана.
Шагнагдсан
ажилчидын тайланг
боловсруулж хэвлэнэ.
Шагнал,
урамшууллын
мэдээлэл
- Шагнал,
урамшууллын
мэдээлэл
-Шагнагдсан
ажилчидын
тайлан
3.
Ур чадварын
мэдээлэл
бүртгэх
Ур чадварын
мэдээлэл болон ур
чадварын лавлах санг
бүртгэж, засвар хийж
устгана. Ажилчидын
ур чадварын тайланг
боловсруулж хэвлэнэ.
Ур чадварын
мэдээлэл
-Ур чадварын
мэдээлэл
- ур чадварын
тайлан
4.
Боловсрол
бүртгэх
Ажилтаны
боловсролын талаарх
мэдээлэл болон
мэргэжлийн лавлах
санг бүртгэж, засвар
хийж устгана.
Боловсролын
мэдээлэл
Боловсролын
мэдээлэл
5.
Хэлний мэдлэг
бүртгэх
Ажилтаны гадаад
хэлний мэдлэгийг
бүртгэхээс гадна
хэлний лавлах санг
бүртгэнэ.
Хэлний
мэдээлэл
Хэлний
мэдээлэл
6.
Гэр бүлийн
байдал бүртгэх
Ажилтаны ар гэрийн
талаарх мэдээлэл,
гишүүдийн лавлах
зэргийг бүртгэнэ.
Гэр бүлийн
мэдээлэл
Гэр бүлийн
мэдээлэл
7. Ажилтаны
сургалт
Ажилтаны хаана ямар
сургалтанд сууж
Сургалтын
мэдээлэл
Сургалтын
мэдээлэл
31
Програм хангамжийн тºгсºлтийн ажил Хүний нººцийн бүртгэлийн систем
бүртгэх
байсныг бүртгэхээс
гадна ямар чиглэлийн
сургалт вэ гэдгийг
бүртгэнэ.
8.
Зэрэг цол
бүртгэх
Ажилтаны ямар цол
зэрэгтэй болохыг
бүртгэхээс гадна
зэрэг цолны лавлахыг
бүртгэнэ.
Зэргийн
мэдээлэл
Зэргийн
мэдээлэл
9.
Төлөв байдал
бүртгэх
Ажилтаны өвчтэй,
чөлөөтэй, амралттай
зэрэг мэдээллийг
бүртгэхээс гадна
төлөв байдлын
лавлахын мэдээлэл
бүртгэнэ.
Төлөв
байдлын
мэдээлэл
Төлөв
байдлын
мэдээлэл
10.
Тайлангууд
боловсруулах
Ажилчидын
дэлгэрэнгүй анкет,
чөлөө авсан, албан
томилолтоор
явсан,жирэмсний
амралтаа авсан,
шилжилт хөдөлгөөн
хийгдсэн, ээлжийн
амралтаа авсан,
халагдсан ажилчидын
тайлан боловсруулна.
Тайлангийн
мэдээлэл
Тайлангууд
11.
Шилжилт
х д лг нийө ө өө
т х б ртгэхүү ү
Тухайн ажилтаны
шилжилт
х д лг ний талаархө ө өө
мэдээллийг б ртгэнэ.ү
Шилжилт
х д лг нийө ө өө
мэдээлэл
- Шилжилт
х д лг нийө ө өө
мэдээлэл
32
Програм хангамжийн тºгсºлтийн ажил Хүний нººцийн бүртгэлийн систем
3.4.2 Өгөгдлийн урсгал
№ Урсгалын нэр
Зориулалт Хаанаас
(гаралт)
Хаашаа
(оролт)
Хэмжээ
(давтамж)
1.
Ажилтаны
мэдээлэл
Ажилтаны
мэдээллээс гадна
тэнхим, яс үндэс,
нийгмийн гарал,
ажлын байр,
дүүрэг, аймаг
зэрэг лавлах
сангуудын
мэдээлэл байна.
Хэрэглэгчээс Ажилтаны
мэдээлэл
бүртгэх
Шинээр
ажилтан
орох бүрд
2.
Шагнал,
урамшууллын
мэдээлэл
Шагнал
урамшууллын
төрөл зүйл болон
ажилтаны
шагнагдсан
мэдээлэл байна.
Хэрэглэгчээс Ажилтаны
шагнал,
урамшуулал
бүртгэх
Ажилтан
шагнуулах
тохиолдолд
3.
Ур чадварын
мэдээлэл
Ажилтаны ур
чадварын
мэдээлэл, ур
чадварын
лавлахын
мэдээлэл, ур
чадварын тайлан
гаргахад
ашиглана
Хэрэглэгчээс Ур чадварын
мэдээлэл
бүртгэх
Ажилтаны
ур чадвар
ахих бүр
4.
Боловсролын
мэдээлэл
Боловсролын
мэдээлэл,
мэргэжлийн
мэдээлэл зэрэг
орно
Хэрэглэгчээс Боловсрол
бүртгэх
Шинэ хүн
ажилд орох
бүр
5.
Хэлний
мэдээлэл
Ажилтаны
хэлний
мэдлэгийн
мэдээлэл,
ажилчидын анкет
хэвлэхэд
хэрэглэгдэнэ.
Хэрэглэгчээс Хэлний мэдлэг
бүртгэх
Шинээр
ажилтан
бүртгэх
бүрт
6.
Гэр бүлийн
мэдээлэл
Ар гэрийн
байдал, гэр
бүлийн
гишүүдийн
талаарх
мэдээлэл,
ажилчидын анкет
хэвлэхэд
хэрэглэгдэнэ.
Хэрэглэгчээс Гэр бүлийн
байдал бүртгэх
Шинээр
ажилтан
бүртгэх
бүрт
33
Програм хангамжийн тºгсºлтийн ажил Хүний нººцийн бүртгэлийн систем
7.
Сургалтын
мэдээлэл
Ажилтаны ямар
сургалтанд
хамрагдсан
талаар мэдээлэл
Хэрэглэгчээс Ажилтаны
сургалт
бүртгэх
Шинээр
ажилтан
бүртгэх
бүрт
8.
Зэргийн
мэдээлэл
Ажилтаны зэрэг
цолын талаарх
мэдээлэл,
зэргийн
лавлахын
мэдээлэл
Хэрэглэгчээс Зэрэг цол
бүртгэх
Шинээр
ажилтан
бүртгэх
бүрт
9.
Төлөв байдлын
мэдээлэл
Ажилтаны
өвчтэй,чөлөөтэй,
амралттай эсэх
мэдээлэл
Хэрэглэгчээс Төлөв байдал
бүртгэх
Ажилтны
төлөв
байдал
өөрчлөгдөх
бүрд
10.
Тайлангийн
мэдээлэл
Тайлан гаргахад
хэрэглэгдэх
мэдээллүүд
Хэрэглэгчээс Тайлангууд
боловсруулах
34
Програм хангамжийн тºгсºлтийн ажил Хүний нººцийн бүртгэлийн систем
3.4.3 Өгөгдлийн элемент
№ Нэр
Хоёрдогч
нэр
Төрөл Урт Хязгаар
1. Ажилтаны код E1
2. Ажилтаны нэр E2
3. Мэргэжлийн код M1
4. Мэргэжлийн нэр M2
5. Боловсролын код ED1
6. Төгссөн сургууль ED2
7. Төгссөн огноо ED3
8. Дипломын дугаар ED4
9. Тэнхимийн код D1
10. Зэргийн код Z1
11. Зэргийн нэр Z2
12. Төлөв байдлын код S1
13. Төлөв байдлын нэр S2
14. Ажлын байрны код P1
15. Ажлын байрны нэр P2
16. Доод оноо P3
17. Хэлний код L1
18. Ур чадварын код CH1
19. Ур чадварын нэр CH2
20. Шагнал шийтгэлийн код SH1
3.4.4 Өгөгдлийн файл
№ Нэр Хоёрдогч нэр Зориулалт Хэмжээ
1. Ажилтан hr_employee Ажилтаны мэдээлэл СЭЗДС-ийн нийт
35
Програм хангамжийн тºгсºлтийн ажил Хүний нººцийн бүртгэлийн систем
хадгалах
ажилчидын тоотой
тэнцүү бичлэгтэй
байна
2.
Шагнал,
урамшуулал
hr_shagnal
Ажилтаны
шагнуулсан талаарх
мэдээлэл
Шагнуулсан
ажилчидын тоотой
тэнцүү бичлэгтэй
байна.
3. Ур чадвар hr_empchadvar
Ажилчидын ур
чадварын талаарх
мэдээлэл
Тухайн ажилчин
хичнээн төрлийн ур
чадвартай байна
төдий чинээ
бичлэгтэй
4. Боловсрол hr_empeducation
Ажилтаны
боловсролын талаарх
мэдээлэл
Ажилтаны хэдэн
боловсролын
хэмжээтэй тэнцүү
бичлэгтэй
5. Хэлний мэдлэг hr_emplanguage
Ажилтаны гадаад
хэлний мэдлэгийг
бүртгэнэ
Ажилчины эзэмшсэн
гадаад хэлний тоотой
тэнцүү
6.
Гэр бүлийн
байдал
hr_empfamily
Ажилтаны гэр
бүлийн талаарх
мэдээлэл
Гэр бүлийн
гишүүдийн тооны
бичлэгтэй
7.
Ажилтаны
сургалт
hr_empsurgalt
Ажилтаны ямар ямар
сургалтанд сууж
байсан талаарх
мэдээлэл
Ажилтаны суусан
сургалтын тооны
бичлэгтэй
8. Зэрэг цол Emp_degree
Ажилтаны зэрэг
цолын талаарх
мэдээлэл
Ажилтаны ямар зэрэг
цолтой тэр хэмжээний
бичлэгтэй
9.
Төлөв
байдлын
мэдээлэл
Hr_empstatus
Тухайн үеийн
ажилчны чөлөөтэй,
өвчтэй эсэх талаарх
мэдээлэл
Ажилтаны тухайн
үеийн ямар ямар
төлөв байдалтай
байгаа тэр хэмжээний
хэмжээтэй
10 Тэнхим, алба hr_depart
Сургуулийн тэнхим
албадын мэдээлэл
Сургуулийн тэнхим
албадын тоотой
тэнцүү
11 Яс үндэс Hr_yasundes
Яс үндэсний
лавлахын мэдээлэл
Монгол улсын ястан
үндэстний тоотой
тэнцүү
36
Програм хангамжийн тºгсºлтийн ажил Хүний нººцийн бүртгэлийн систем
IV á¿ëýã. Ñèñòåìèéí çîõèîìæ
37
Програм хангамжийн тºгсºлтийн ажил Хүний нººцийн бүртгэлийн систем
4.1 Бүтцийн схем
38
Програм хангамжийн тºгсºлтийн ажил Хүний нººцийн бүртгэлийн систем
4.2 Дэлгэцийн зохиомж
39
Програм хангамжийн тºгсºлтийн ажил Хүний нººцийн бүртгэлийн систем
Ажилчидыг бүртгэх хэсэг
40
Програм хангамжийн тºгсºлтийн ажил Хүний нººцийн бүртгэлийн систем
Цэсний харагдах хэлбэр
41
Програм хангамжийн тºгсºлтийн ажил Хүний нººцийн бүртгэлийн систем
Багш ажилчидын нэрс
42
Програм хангамжийн тºгсºлтийн ажил Хүний нººцийн бүртгэлийн систем
Ур чадварын лавлах цонх
Тэнхим, албадын лавлах цонх
43
Програм хангамжийн тºгсºлтийн ажил Хүний нººцийн бүртгэлийн систем
Эрдмийн зэрэг цолын лавлах цонх
Гадаад хэлний лавлах цонх
44
Програм хангамжийн тºгсºлтийн ажил Хүний нººцийн бүртгэлийн систем
Мэргэжлийн лавлах цонх
Албан тушаалын лавлах цонх
45
Програм хангамжийн тºгсºлтийн ажил Хүний нººцийн бүртгэлийн систем
4.3 Тайлангийн зохиомж
46
Програм хангамжийн тºгсºлтийн ажил Хүний нººцийн бүртгэлийн систем
47
Програм хангамжийн тºгсºлтийн ажил Хүний нººцийн бүртгэлийн систем
48
Програм хангамжийн тºгсºлтийн ажил Хүний нººцийн бүртгэлийн систем
49
Програм хангамжийн тºгсºлтийн ажил Хүний нººцийн бүртгэлийн систем
50
Програм хангамжийн тºгсºлтийн ажил Хүний нººцийн бүртгэлийн систем
51
Програм хангамжийн тºгсºлтийн ажил Хүний нººцийн бүртгэлийн систем
Д гнэлтү
Энэх х ний н цийн б ртгэлийн системийгүү ү өө ү хэрэгжүүлэн ашигласанаар ажил
горилогч болон нийт багш ажилчидын мэдээллийг нэгтгэн т ндээ тулгуурланүү
мэдээллийн бааз үүсгэж д н шинжилгээ хийх, хэрэгцээтэй мэдээ мэдээлэл, тайлан маягтыгү
хэвлэж авах, хайлт шүүлт хийх зэрэг ихээхэн ажил хөнгөвчилсэн систем болж байгаа ба
цаг хугацаа, бичиг хэргийн зардлыг бодитойгоор хэмнэх чухал ач холбогдолтой байна.
Т нчлэн дээд боловсролын байгууллагын удирдлагын мэдээллийн системтэй холбогдонүү
ажиллаж байгаа нь багш ажилчидын хувьд байнгын хэрэглээ болсон И-Оффис системээр
дамжуулан рийн хувийн мэдээлэл болон ур чадварынхаа с лтийг удирдлагадааөө ө ө
мэдээлэх боломж нээгдэж байгаа юм. Одоо энэх системийн нэвтр лэлтийн хэсэгүү үү
хэрэгжиж эхэлж байгаа ба хэрэглэгчид багш ажилчид тун тааламжтай х лээж авч байгаа.ү
Энэх системийг цаашид ажлын байрны тодорхойлолттой холбон ажиллуулсанаар х нийүү ү
н цийн бодлого тодорхойлолтонд ихээхэн хувь нэмэр болж, ажлын б тээмжөө ү
нэмэгд лж, цаг хугацаа хэмнэсэн систем болох юм.үү
Ашигласан б тээлийн жагсаалтү
52
Програм хангамжийн тºгсºлтийн ажил Хүний нººцийн бүртгэлийн систем
1. Ю.Намсрай, Д.Энхжаргал ”Т гс лтийн ажил бичих, хамгаалах зааварө ө ”
Улаанбаатар, 2005 он.
2. www.ife.edu.mn Санх Эдийн Засгийн Дээд Сургуулийн веб сайтүү
3. www.php.az.mn PHP –ийн хичээл
4. Õàÿøè Êèìèõèêî “Êîìïüþòåðèéí ãðàôèê äèçàéí ªºðºº ñóðàõ áè÷èã” Улаанбаатар, 2002 он
53

Хүний нөөцийн бүртэлийн систем

  • 1.
    Програм хангамжийн тºгсºлтийнажил Хүний нººцийн бүртгэлийн систем Гарчиг I бүлэг. Хэрэглэгчийн шаардлага 1.1 Хэрэглэгчийн тухай мэдээлэл………………………………………...……………..2 1.2 Хэрэглэгчийн йл ажиллагааны онцлогү ……………………………………………2 1.3 Систем х гж лэх ндэслэлө үү ү ………………………………………………………….3 1.4 Лавлах материал………………………………………………………………………4 1.5 Хэрэглэгчийн функциональ шаардлага …………………………………………...8 I I бүлэг. Архитектурын сонголт 2.1 йлдлийн системҮ ……………………………………………………………………..11 2.2 Програмчлалын хэл………………………………………………………………….11 III á¿ëýã. Ñèñòåìèéí øèíæèëãýý 3.1 Îáьåêòûí õîëáîîñûí äèàãðàìì……………………………………………………13 3.2 Îáьåêòûí õîëáîîñûí äèàãðàììын ºðãºòãºë……………………………………14 3.3 ªãºãäëèéí óðñãàëûí äèàãðàìì…………………………………………………….17 3.4 г гдлийн тольӨ ө 3.4.1 Процесс…………………………………………………………………………..28 3.4.2 г гдлийн урсгалӨ ө ……………………………………………………………….30 3.4.3 г гдлийн элементӨ ө …………………………………………………………….32 3.4.4 г гдлийн файлӨ ө ………………………………………………………………...33 IV á¿ëýã. Ñèñòåìèéí çîõèîìæ 4.1 Б тцийн сү хем………………………………………………………………………….34 4.2 Дэлгэцийн зохиомж…………………………………………………………………..35 4.3 Тайлангийн зохиомж Дүгнэлт..........................................................................................................................45 1
  • 2.
    Програм хангамжийн тºгсºлтийнажил Хүний нººцийн бүртгэлийн систем I á¿ëýã. Õýðýãëýã÷èéí øààðäëàãà 1.1 Хэрэглэгчийн тухай мэдээлэл Хэрэглэгчид нь Санх Эдийн Засгийн Дээд Сургуулийн нийт багш ажилчид болонүү шинээр ажилд орохыг х ссэн х м с байна.ү ү үү СЭЗДСургууль нь 6 тэнхим, 4 хөтөлбөр, 8 алба нэгжийн нийт 180 орчим багш ажилчин ажилладаг. Систем нь 4 үндсэн эрх бүхий хэрэглэгчидэд зориулагдан ажиллана. Үүнд : - Мэдээллийн дээд эрхтэйгээр хандах хүмүүс нь хүний нөөц хариуцсан ажилтан болон дэд захиралууд байна. - Өөрийн харьяа тэнхим, албадын ажилчидын мэдээллийг харах, хайх, тайлан авах эрхтэйгээр тэнхим албадын эрхлэгч нар хандаж ажиллана. - Дээрх тусгай эрх бүхий хэрэглэгчидээс бусад багш ажилчид өөрсдийн анкет, болон ур чадварын хөгжлийн мэдээллийн шинэчлэх, засварлах, дэлгэрэнгүй анкетаа хэвлэж авах эрхтэйгээр хандана. - СЭЗДСургуульд ажил горилогч этгээдүүд системд өөрийн дэлгэрэнгүй анкетаа оруулах эрхтэйгээр хандан ажиллана. 1.2 Хэрэглэгчийн йл ажиллагааны онцлогү Хүний нөөцийн систем нь дээд боловсролын байгууллагын удирдлагын мэдээллийн системтэй хамтран нэгдсэн бааз дээр ажиллах бөгөөд нийт багш ажилчид, ажил горилогчдын дэлгэрэнгүй анкетийг санхүү эдийн засгийн дээд сургуулийн багш ажилчидын анкетийн маягтын загварын дагуу бүртгэнэ. Бүртгэгдсэн мэдээллийн баазад тулгуурлан дэлгэрэнгүй болон хураангуй хайлт шүүлт хийдэг, түүнийгээ хэвлэж авах боломжтой байна. Мөн нийт багш ажилчидын албан тушаал өөрчлөгдсөн, шилжилт хөдөлгөөн хийсэн, шагнал урамшуулал авсан, сургалт семинарт хамрагдсан, албан томилолтоор явсан, өвчтэй чөлөтэй байсан тайлан гарган авах бололцоотой байна. 2
  • 3.
    Програм хангамжийн тºгсºлтийнажил Хүний нººцийн бүртгэлийн систем 1.3 Систем х гж лэх ндэслэлө үү ү Санхүү эдийн засгийн дээд сургууль нь одоогийн байдлаар хүний нөөцийн програм хангамж байхгүй бөгөөд ажилтаны анкетийг цаасан хэлбэрээр хадгалдаг. Нийт багш ажилчидын тоо 180-с давсан ба цаашид цаасан материал хэрэглэх, хайлт шүүлт хийх, мэдээлэл шинэчлэхэд хүндрэлтэй байгаа тул одоогийн цаасан хэлбэр дээр байгаа анкетийг электрон хэлбэрт шилжүүлэн мэдээллийн бааз үүсгэн хадгалах шаардлагатай байгаа. Мөн ажлаас гарсан болон халагдсан ажилчидын мэдээллийг мэдээллийн бааздаа хадгалан архив болгох шаардлага техник технологийн даган гарч ирж байгаа. Уг систем нь тухайн байгууллагын х ний н цийн мэдээллийг дэлгэрэнг й байдлаарү өө ү х тл х, мэдээллийн сангаас т р л б рийн тайлан судалгааг гаргаж авах, зорилгоө ө ө ө ү тодорхойлох, төл вл х, хянах зэрэг ндсэн йл ажиллагаанд шаардлагатай мэдээллийгө ө ү ү ил цэгцтэй, бага хугацаанд бэлэн болгож гараар хийгддэг механик асуудлыгүү автоматжуулах, х ний н цийн мэргэжилтэн ба дээд шатны удирдлагуудад з в шийдвэрү өө ө гаргахад нь туслахад системийн гол зорилго оршино. 3
  • 4.
    Програм хангамжийн тºгсºлтийнажил Хүний нººцийн бүртгэлийн систем 1.4 Лавлах материал САНХҮҮ ЭДИЙН ЗАСГИЙН ДЭЭД СУРГУУЛЬ АЖИЛД ОРОХЫГ ХҮССЭН ӨРГӨДӨЛ, АНКЕТ 1. ХУВИЙН МЭДЭЭЛЭЛ 1.1а Их Овог ................... б. Эцэг/эх/ -ийн нэр................. в. Нэр................. 1.2 Х йс ................ү 1.3 Т рс н он сар д р .........................................ө ө ө ө 1.4 Т рс н аймаг хот .................... сум д рэг ...............................................ө ө үү 1.5 ндэс угсаа .............................Ү Регистрийн дугаар........................ НДД № …........................................ Иргэний үнэмлэхний .................... ЭМД № ............................................ 1.6 Таны танил, хамаатан садан СЭЗДС-д ажилладаг эсэх : 1.7 Гэр б лийн байдал / з вх н гэр б лийн б ртгэлд байгаа х м сийг бичнэ /ү ө ө ү ү ү үү Таны юу болох Овог нэр Т рс н онө ө Харилцах утас Эрхэлж буй ажил албан тушаал 1.8 Оршин суугаа хаяг .................................................. 4
  • 5.
    Програм хангамжийн тºгсºлтийнажил Хүний нººцийн бүртгэлийн систем 1.9 Харилцах утас : Гэрийн..................... Гар утас 1 ...................... Гар утас 2 ...................... 1.10 Электрон шуудан : ........................ 1.11 Та СЭЗДС-д ямар чиглэлээр ажиллах сонирхолтой байна вэ? . . . . . . . . . . . . . . . . . 1.12 Ажилд орох боломжтой д р :ө ө 2. БОЛОВСРОЛЫН МЭДЭЭЛЭЛ 2.1 Боловсрол /ер нхий, дунд, дээд, бакалавр, магистр зэргийг оролцуулна/ө Д/Д Сургуулийн нэр Элссэн он сар Т гсс нө ө он сар Боловсролын т вшинү Мэргэжил Дипломын дугаар 2.2 Боловсролын зэрэг Д/Д Зэрэг Хамгаалсан газар Он сар Хамгаалсан сэдэв 3. МЭРГЭШЛИЙН БЭЛТГЭЛИЙН МЭДЭЭЛЭЛ 3.1 Мэргэшлийн бэлтгэл /мэргэшлийн болон бусад чиглэлээр хамрагдсан сургалт семинарийг оролцуулна/ Хаана, ямар байгууллагад Эхэлсэн дууссан огноо Хугацаа Ямар чиглэлээр 5
  • 6.
    Програм хангамжийн тºгсºлтийнажил Хүний нººцийн бүртгэлийн систем 4. АЖЛЫН ТУРШЛАГЫН ТОВЧ Т ХҮҮ 4.1 Х д лм р эрхлэлтийн байдалө ө ө Д/д Ажиллаж байсан байгууллага Алба хэлтэс нэгж Албан тушаал Ажилд орсон огноо Гарсан огноо 5. УР ЧАДВАРЫН МЭДЭЭЛЭЛ 5.1 Уран чадвар / та рийн ур чадварын т вшинг 1-3 баллаар нэлнэ /1-тааруу, 2-дунд,өө ү ү үү 3-сайн / Хувь х ний ур чадварү Т вшинү рийг танин мэдэхӨө өө рийн эрхэмлэн дээдлэх з йлс баӨө ү тэрг лэх чиглэлээ тодорхойлохүү 1 2 3 Танин мэдэх хэв маягаа тодорхойлох 1 2 3 рчл лтийг х лээн авахӨө ө ү 1 2 3 Эрх мэдлээ т л л лэхө өө үү Стрессийн х чин з йлсийг намжаахү ү 1 2 3 Цагийг з й зохистой ашиглахү 1 2 3 Эрх мэдлээ т л л лэхө өө үү 1 2 3 Асуудлыг б тээлчээрү шийдвэрлэх З й зохистой хандлагыг хэрэглэхү 1 2 3 Б тээлч хандлагыг ашиглахү 1 2 3 Шинэ санаачлагыг дэмжих 1 2 3 Х м с хоорондын харилцааны ур чадварү үү Бусадтай бие биеийгээ дэмжсэн харилцаа Халамжлах 1 2 3 З вл г г хө ө өө ө ө 1 2 3 Бусдыг сонсох 1 2 3 Эрх мэдлийнхээ х рээндү бусдад н л л хө өө ө Эрх мэдлээ хэрэгж лэхүү 1 2 3 Бусдад н л л хө өө ө 1 2 3 Бусдад б рэн эрх олгохү 1 2 3 Асуудлыг б тээлчээрү шийдвэрлэх р н л г й ажиллагааг илр лэхҮ ө өө ү үү 1 2 3 Урам зориг оруулах орчин бий болгох 1 2 3 Амжилтыг урамшуулах 1 2 3 Асуудлыг б тээлчээрү шийдвэрлэх Шалтгааныг тогтоох 1 2 3 Тохирсон стратегийг сонгох 1 2 3 С рг лд х явдлыг арилгахө ө ө 1 2 3 Б тээлчээр ажиллах чадварү р н л тэй баг б рд лэхҮ ө өө ү үү 1 2 3 Бусдын эрх мэдэл, б рэн эрхийгү х ндэтгэж дэмждэгү 1 2 3 6
  • 7.
    Програм хангамжийн тºгсºлтийнажил Хүний нººцийн бүртгэлийн систем Мэдлэг мэдээллээ бусадтай хуваалцах 1 2 3 Бусад ур чадвар рэг х лээхҮү ү 1 2 3 Хариуцлага х лээхү 1 2 3 Нийтийн зорилгод тууштай байх 1 2 3 рийг х гж лэхӨө өө ө үү 1 2 3 Асуудал боловсруулах 1 2 3 Оновчтой шийдвэр гаргах 1 2 3 Дээр дурдсанаас бусад ур чадвараас заримыг нэрлэнэ үү 1 2 3 1 2 3 1 2 3 5.2 Гадаад хэлний мэдлэг Гадаад хэлний нэр Сонсох Ярих Унших Бичих Т гсө Сайн Дунд Му у Т гсө Сайн Дунд Му у Т гсө Сайн Дунд Му у Т гсө Сайн Дунд М у у 5.3 Компьютерийн болон офисын тоног т х р мж, технологи эзэмшсэн байдал /ө өө ө т вшинг “+” гэж тэмдэглэнэ /ү Эзэмшсэн програмын нэр Т вшинү Сайн Дунд Муу WORD EXCEL Интернетийн орчинд ажиллах Дотоод с лжээ ашиглахү Скайнер Принтер Хувилагч Факс Гэрэл зургийн болон видео бичлэгийн аппарат 6. Бусад мэдээлэл 6.1 Та рийнх тухай нэмэлт мэдээлэл гн . /Авъяас чадвар, сонирхол, алдар цол,өө өө ө ө үү давхар эрхэлдэг ажил х д лм р, сонгууль ажил гэх мэт/ө ө ө 6.2 Та урьд мн ял шийтгэл эдлэ байсан уу?ө ө 7
  • 8.
    Програм хангамжийн тºгсºлтийнажил Хүний нººцийн бүртгэлийн систем Ажилд орох рг д л гаргаж, анкетыг нэн з в бичлээ. Худал мэдээлэл г г й б г дө ө ө ү ө ө өө ү ө өө рийн тухай мэдээллээ нууж ажилд орсон бол ажлаас халагдана гэдгээ х лээн з вш рчөө ү ө өө байна. рг д л гаргасан:Ө ө ө Он сар д рө ө 1.5 Хэрэглэгчийн функциональ шаардлага Хүний нөөцийн дэд систем нь их дээд сургуулийн удирдлагын мэдээллийн системтэй хамтран ажиллах боломжтой байх бөгөөд доорх бүртгэлийн бүртгэдэг байна. Үүнд : 1. Ажилтан бүртгэх Тухайн албан байгууллагад ажиллаж байгаа үндсэн болон ажилд орохоор хүсэлт тавьсан ажилчидыг бүртгэнэ. - Ажилтаны нэр - Овог - Регистрийн дугаар - Паспортын дугаар - Т рс н огнооө ө - Х йсү - Хаяг - Утас гэх мэт тухайн х ний талаарх б хий л дэлгэрэнг й мэдээллийг б ртгэнэү ү ү ү 2. Ажилтаны гэр бүл, хамтран амьдрагсадын мэдээллийг бүртгэх - Гиш дийн овог, нэрүү - Т рс н огнооө ө 8
  • 9.
    Програм хангамжийн тºгсºлтийнажил Хүний нººцийн бүртгэлийн систем - Утас - Ажлын хаяг гэх мэт 3. Ажилтаны боловсролын талаарх мэдээллийг бүртгэдэг байх - Т гсс н сургуулийн нэрө ө - Элсэж, т гсс н огнооө ө - Мэргэжил - Зэрэг, цол - Дипломын дугаар 4. Ажилтаны мэргэшлийн бэлтгэл, сургалт семинарт хамрагдсан байдлыг бүртгэдэг байх / мэргэшлийн болон бусад чиглэлээр хамрагдсан сургалт семинарийг оролцуулна/ - Хаана ямар байгууллагад - Эхэлж дууссан огноо - Хугацаа - Ямар чиглэл - Төлбөр - Хаанаас 5. Ажилтаны бүтээлийн жагсаалтыг бүртгэдэг байх 6. Ажилтаны хөдөлмөр эрхлэлтийн талаарх мэдээллийг бүртгэдэг байх - Ажиллаж байсан байгууллага - Алба хэлтэс нэгж - Албан тушаал - Ажилд орж гарсан огноо 7. Ажилтаны гадаад хэлний мэдлэгийг бүртгэдэг байх 9
  • 10.
    Програм хангамжийн тºгсºлтийнажил Хүний нººцийн бүртгэлийн систем 8. Ажилтаны ур чадварын мэдээллийг бүртгэдэг байх. /үүнд : өөрийгөө хөгжүүлэх, бусадтай харилцах, техник тоног төхөөрөмжтэй харьцах гэх мэт / 9. Ажилтаны албан тушаалын өөрчлөлтийн түүхийг тушаалын мэдээллийн хамт бүртгэдэг байх 10. Ажилтаны төлөв байдлын түүхийг он сар өдөртэй нь бүртгэдэг байх - Т л в байдалө ө - Тайлбар - Огноо зэргийг б ртгэхү 11. Ажилтаны тэнхим, алба хоорондын шилжилт хөдөлгөөний түүхийг бүртгэдэг байх 12. Шагнал, урамшуулалд хамрагдсан байдлыг б ртгэдэг байхү - Шагнал урамшууллын нэр - Шалтгаан - Огноо 13. Албан тушаалын т хийг б ртгэдэг байхүү ү - Ямар ямар албан тушаал эрхэлж байсан - Ямар зэрэглэлтэй байсан - Огноо - Тайлбар 14. Ажилтаны ажлын чиг үүрэг болон гэрээний талаарх мэдээллийг бүртгэдэг байх 15. Ажилчидын анкетаас хураангуй болон дэлгэрэнгүй хайлт хийдэг, үр дүнг хэвлэж авах боломжтой байх 16. Ажилтаны дэлгэрэнгүй анкетийг ажилчид өөрсдөө болон түүнд хандах эрхтэй хүмүүс засварлах, хэвлэж авах боломжтой байх 10
  • 11.
    Програм хангамжийн тºгсºлтийнажил Хүний нººцийн бүртгэлийн систем 17. Чөлөөтэй, өвчтэй, албан томилолтоор явсан, амралт авсан ажилчидын тайланг гаргаж авдаг байх 18. Шагнал авсан, сургалт семинарт хамрагдсан ажилчидын тайланг гаргаж авдаг байх 19. Албан тушаал өөрчлөгдсөн, шилжилт хөдөлгөөн хийсэн ажилчидын тайланг гаргаж авдаг байх 20. Халагдсан ажилчидын мэдээллийг хардаг, түүнийг хэвлэж авдаг байх 21. Нийт ажилчидын ур чадварын мэдээллийн өсөлт, бууралт, дундажийн тайлан гаргаж авдаг байх 11
  • 12.
    Програм хангамжийн тºгсºлтийнажил Хүний нººцийн бүртгэлийн систем I I á¿ëýã. Àðõèòåêòóðûí ñîíãîëò 2.1 йлдлийн системҮ Linux нь Unix үйлдлийн системийн нэг хувилбар бөгөөд сүүлийн жилүүдэд нилээн өргөн хэрэглэгдэж буй персонал компьютерт зориулсан үнэгүй үйлдлийн систем юм. Linux-н Kernel (үйлдлийн системийн гол хэсэг нь юм) -г Linus Torvalds гэдэг Финлянд хүн анх зохиож, дараа нь GNU төслийн Free Software Foundation буюу үнэгүй програм хангамжийн сан-гийн гишүүдтэй хамтран бүрэн төгс үйлдлийн системийг гаргасан. Unix үйлдлийн системд байдаг Graphic User interface, X Window систем, TCP/IP протокол болон Emacs editor программ зэргүүд нь мөн энэ үйлдлийн системд байдаг. Unix системээс ялгаатай нь Linux-н програмын бичилт нь бэлэн байдаг бөгөөд хэн нэг програмист үүнийг нь аваад өөрийн шаардлагад нийцүүлэн бичих бүрэн боломжтойгоос гадна гол гол микропроцессорын платформууд болох Intel, Sparc болон Alpha зэргүүдэд зохицуулан гаргасандаа юм. Linux системийн өргөн дэлгэр тархах болсон гол шалтгаанууд: Нэгдүгээрт: Үнэг йү Хоёрдугаарт: Unix системтэй төстэй тул Unix-г ашиглаж байсан хүмүүст энэ үйлдлийн систем хялбар байсан Гуравдугаарт:Ердийн персонал компьютерт суулгах боломжтой учраас 2.2 Програмчлалын хэл PHP бол динамик вэб хуудас бүтээхэд зориулагдсан вэб програмчлалын хэл юм. Энэ хэлийг 1995 онд Rasmus Lerdof бүтээсэн бөгөөд цаашдын хөгжүүлэлтийг The PHP Group хариуцан ажилладаг байна. PHP хэл нь PHP license гэдэг нэрийн дор гардаг үнэгүй програм хангамж хэдий ч GNU General Public License (GPL) лицензтэй таардаггүй ба PHP-г хэрэглэхэд тодорхой хязгаарлалтууд байдаг. PHP нь Script маягийн хэл ба ялангуяа HTML кодчилолд суурилж вэб хөгжүүлэлтэнд хэрэглэгддэг хэл юм. PHP ихэвчлэн вэб сервер дээр суурилагдан ажилладаг бөгөөд сервер дээр хөрвүүлэгдсэний дараа РНР кодоос HTML хуудас бүтээгдэн бидэнд харагддаг. РНР- ийн гайхамшигт чанар бол бүхий л вэб серверүүд ба бараг бүх л үйлдлийн систем, платформ дээр ажилладаг. Дэлхий дээр РНР-г ашиглан хийгдсэн 20 сая вэб сайт, РНР-г дэмждэг нэг сая вэб сервер ажиллаж байна. 12
  • 13.
    Програм хангамжийн тºгсºлтийнажил Хүний нººцийн бүртгэлийн систем 13
  • 14.
    Програм хангамжийн тºгсºлтийнажил Хүний нººцийн бүртгэлийн систем III á¿ëýã. Ñèñòåìèéí øèíæèëãýý 3.1 Îáьåêòûí õîëáîîñûí äèàãðàìì 14
  • 15.
    Програм хангамжийн тºгсºлтийнажил Хүний нººцийн бүртгэлийн систем 3.2 Îáьåêòûí õîëáîîñûí äèàãðàììын ºðãºòãºë Обьект Талбар Анхдагч түлхүүр Альтернатив түлхүүр Гадаад түлхүүр Төрөл Урт Ажилтан / hr_employee / Ажилтаны код * int Регистрын дугаар varchar Паспортын дугаар varchar Нийгмийн даатгалын № varchar Эрүүл мэндийн даатгалын № varchar Овог varchar Эцгийн нэр varchar Нэр varchar Төрсөн огноо date Салбарын код * int Хүйс int Төрсөн аймгийн код * int Төрсөн сум varchar Яс үндэсний код * int Гарал үүслийн код * int Дүүргийн код * int Хороо varchar Хаяг varchar Гэрийн утас int Ажлын утас int Гар утас int Ажлын и-мэйл Хувийн и-мэйл blob Зураг Статус код * int Зэргийн код * int Компанийн код * int Албан тушаалын зэрэглэлийн код int Ажлын байрны код Албан тушаалын код int Тэнхим алба hr_depart Тэнхимийн код * int Тэнхимийн нэр Аймаг hr_aimag Аймгийн код * int Аймгийн нэр varchar Яс үндэс hr_yasundes Яс үндэсний код * int Яс үндэсний нэр varchar Дүүрэг hr_duureg Дүүргийн код * int Дүүргийн нэр varchar Төлөв байдлын лавлах Статус код * int Статус нэр varchar Ажилтаны төлөв Ажилчны код * int 15
  • 16.
    Програм хангамжийн тºгсºлтийнажил Хүний нººцийн бүртгэлийн систем байдал hr_empstatus Статус код * int Огноо date Тайлбар varchar Зэргийн лавлах hr_degree Зэргийн код * int Зэргийн нэр varchar Албан тушаал hr_position Албан тушаалын код int Албан тушаалын нэр varchar Зэрэглэлийн код Албан тушаалын зэрэглэл hr_positionlevel Зэрэглэлийн код int Зэрэглэлийн нэр varchar Ордер Албан тушаалын түүх hr_empposhistory Ажилтаны код int Албан тушаалын код int Зэрэглэлийн код int Огноо date Тайлбар varchar Гишүүдийн лавлах Ам бүлийн код * int Таны юу болох varchar Гэр бүлийн байдал hr_empfamily Ажилтаны код * int Ам бүлийн код * * int Овог нэр varchar Төрсөн огноо date Утас int Ажил varchar Боловсрол hr_empeducation Ажилтаны код * int Сургуулийн нэр varchar Элссэн он date Төгссөн он date Зэргийн код * int Мэргэжлийн код * int Дипломны дугаар * varchar Ажилтаны зэрэг hr_empdegree Ажилтаны код * Int Зэргийн код * int Хамгаалсан газар varchar Огноо date Сэдэв varchar Ажилтаны сургалт hr_empsurgalt Ажилтаны код * int Хаана сурсан varchar Огноо date Чиглэлийн код * int Сургалтын чиглэл Чиглэлийн код * int Чиглэлийн нэр varchar Хөдөлмөрийн түүх hr_empwork Ажилтаны код * int Компанийн нэр varchar Албан тушаал * varchar Орсон огноо date Гарсан огноо date Ур чадварын төрөл hr_chadvar Чадварын код * int Чадварын нэр varchar Ажилтаны ур Ажилтаны код * int 16
  • 17.
    Програм хангамжийн тºгсºлтийнажил Хүний нººцийн бүртгэлийн систем чадвар hr_empchadvar Чадварын код * int Огноо date Үнэлгээ int Хэлний лавлах hr_language Хэлний код * int Хэлний нэр varchar Хэлний мэдлэг hr_emplanguage Ажилтаны код * int Хэлний код * * int Сонсох Int Ярих Int Унших Int Бичих int Төлбөрийн хэлбэр Хэлбэрийн код * int Хэлбэрийн нэр varchar Мэргэжил hr_major Мэргэжлийн код * int Мэргэжлийн нэр varchar Ажлын байр Ажлын байрны код Int Ажлын байрны нэр varchar Орон тоо Int Зэргийн код Int Мэргэжлийн код Int Хэлний код Int Унших Int Бичих Int Ярих Int Сонсох int Чадварын код Int Доод оноо Int Ажилтаны шагнал, урамшуулал Ажилтаны код Int Шагнал, урамшуулалын код Int Тайлбар Varchar Огноо Date Шагнал, урамшуулалын нэр varchar 3.3 ªãºãäëèéí óðñãàëûí äèàãðàìì 17
  • 18.
    Програм хангамжийн тºгсºлтийнажил Хүний нººцийн бүртгэлийн систем 18
  • 19.
    Програм хангамжийн тºгсºлтийнажил Хүний нººцийн бүртгэлийн систем 19
  • 20.
    Програм хангамжийн тºгсºлтийнажил Хүний нººцийн бүртгэлийн систем 20
  • 21.
    Програм хангамжийн тºгсºлтийнажил Хүний нººцийн бүртгэлийн систем 21
  • 22.
    Програм хангамжийн тºгсºлтийнажил Хүний нººцийн бүртгэлийн систем 22
  • 23.
    Програм хангамжийн тºгсºлтийнажил Хүний нººцийн бүртгэлийн систем 23
  • 24.
    Програм хангамжийн тºгсºлтийнажил Хүний нººцийн бүртгэлийн систем 24
  • 25.
    Програм хангамжийн тºгсºлтийнажил Хүний нººцийн бүртгэлийн систем 25
  • 26.
    Програм хангамжийн тºгсºлтийнажил Хүний нººцийн бүртгэлийн систем 26
  • 27.
    Програм хангамжийн тºгсºлтийнажил Хүний нººцийн бүртгэлийн систем 27
  • 28.
    Програм хангамжийн тºгсºлтийнажил Хүний нººцийн бүртгэлийн систем 28
  • 29.
    Програм хангамжийн тºгсºлтийнажил Хүний нººцийн бүртгэлийн систем 29
  • 30.
    Програм хангамжийн тºгсºлтийнажил Хүний нººцийн бүртгэлийн систем 30
  • 31.
    Програм хангамжийн тºгсºлтийнажил Хүний нººцийн бүртгэлийн систем 3.4 Өгөгдлийн толь 3.4.1 Процесс № Процессийн нэр Зориулалт Оролт орсон урсгал Гаралт гарсан урсгал Нэмэлт тайлбар 1. Ажилтаны мэдээлэл бүртгэх Ажилтаны талаарх мэдээлэл,тэнхим,яс үндэс,нийгмийн гарал, ажлын байр, дүүрэг, аймаг зэрэг лавлахуудыг бүртгэж, засвар хийж, устгана. Ажилтаны мэдээлэл Ажилтаны мэдээлэл 2. Ажилтаны шагнал, урамшуулал бүртгэх Шагнуулж урамшуулагдсан байдал болон шагнал урамшууллын лавлах санг бүртгэж, засвар хийж устгана. Шагнагдсан ажилчидын тайланг боловсруулж хэвлэнэ. Шагнал, урамшууллын мэдээлэл - Шагнал, урамшууллын мэдээлэл -Шагнагдсан ажилчидын тайлан 3. Ур чадварын мэдээлэл бүртгэх Ур чадварын мэдээлэл болон ур чадварын лавлах санг бүртгэж, засвар хийж устгана. Ажилчидын ур чадварын тайланг боловсруулж хэвлэнэ. Ур чадварын мэдээлэл -Ур чадварын мэдээлэл - ур чадварын тайлан 4. Боловсрол бүртгэх Ажилтаны боловсролын талаарх мэдээлэл болон мэргэжлийн лавлах санг бүртгэж, засвар хийж устгана. Боловсролын мэдээлэл Боловсролын мэдээлэл 5. Хэлний мэдлэг бүртгэх Ажилтаны гадаад хэлний мэдлэгийг бүртгэхээс гадна хэлний лавлах санг бүртгэнэ. Хэлний мэдээлэл Хэлний мэдээлэл 6. Гэр бүлийн байдал бүртгэх Ажилтаны ар гэрийн талаарх мэдээлэл, гишүүдийн лавлах зэргийг бүртгэнэ. Гэр бүлийн мэдээлэл Гэр бүлийн мэдээлэл 7. Ажилтаны сургалт Ажилтаны хаана ямар сургалтанд сууж Сургалтын мэдээлэл Сургалтын мэдээлэл 31
  • 32.
    Програм хангамжийн тºгсºлтийнажил Хүний нººцийн бүртгэлийн систем бүртгэх байсныг бүртгэхээс гадна ямар чиглэлийн сургалт вэ гэдгийг бүртгэнэ. 8. Зэрэг цол бүртгэх Ажилтаны ямар цол зэрэгтэй болохыг бүртгэхээс гадна зэрэг цолны лавлахыг бүртгэнэ. Зэргийн мэдээлэл Зэргийн мэдээлэл 9. Төлөв байдал бүртгэх Ажилтаны өвчтэй, чөлөөтэй, амралттай зэрэг мэдээллийг бүртгэхээс гадна төлөв байдлын лавлахын мэдээлэл бүртгэнэ. Төлөв байдлын мэдээлэл Төлөв байдлын мэдээлэл 10. Тайлангууд боловсруулах Ажилчидын дэлгэрэнгүй анкет, чөлөө авсан, албан томилолтоор явсан,жирэмсний амралтаа авсан, шилжилт хөдөлгөөн хийгдсэн, ээлжийн амралтаа авсан, халагдсан ажилчидын тайлан боловсруулна. Тайлангийн мэдээлэл Тайлангууд 11. Шилжилт х д лг нийө ө өө т х б ртгэхүү ү Тухайн ажилтаны шилжилт х д лг ний талаархө ө өө мэдээллийг б ртгэнэ.ү Шилжилт х д лг нийө ө өө мэдээлэл - Шилжилт х д лг нийө ө өө мэдээлэл 32
  • 33.
    Програм хангамжийн тºгсºлтийнажил Хүний нººцийн бүртгэлийн систем 3.4.2 Өгөгдлийн урсгал № Урсгалын нэр Зориулалт Хаанаас (гаралт) Хаашаа (оролт) Хэмжээ (давтамж) 1. Ажилтаны мэдээлэл Ажилтаны мэдээллээс гадна тэнхим, яс үндэс, нийгмийн гарал, ажлын байр, дүүрэг, аймаг зэрэг лавлах сангуудын мэдээлэл байна. Хэрэглэгчээс Ажилтаны мэдээлэл бүртгэх Шинээр ажилтан орох бүрд 2. Шагнал, урамшууллын мэдээлэл Шагнал урамшууллын төрөл зүйл болон ажилтаны шагнагдсан мэдээлэл байна. Хэрэглэгчээс Ажилтаны шагнал, урамшуулал бүртгэх Ажилтан шагнуулах тохиолдолд 3. Ур чадварын мэдээлэл Ажилтаны ур чадварын мэдээлэл, ур чадварын лавлахын мэдээлэл, ур чадварын тайлан гаргахад ашиглана Хэрэглэгчээс Ур чадварын мэдээлэл бүртгэх Ажилтаны ур чадвар ахих бүр 4. Боловсролын мэдээлэл Боловсролын мэдээлэл, мэргэжлийн мэдээлэл зэрэг орно Хэрэглэгчээс Боловсрол бүртгэх Шинэ хүн ажилд орох бүр 5. Хэлний мэдээлэл Ажилтаны хэлний мэдлэгийн мэдээлэл, ажилчидын анкет хэвлэхэд хэрэглэгдэнэ. Хэрэглэгчээс Хэлний мэдлэг бүртгэх Шинээр ажилтан бүртгэх бүрт 6. Гэр бүлийн мэдээлэл Ар гэрийн байдал, гэр бүлийн гишүүдийн талаарх мэдээлэл, ажилчидын анкет хэвлэхэд хэрэглэгдэнэ. Хэрэглэгчээс Гэр бүлийн байдал бүртгэх Шинээр ажилтан бүртгэх бүрт 33
  • 34.
    Програм хангамжийн тºгсºлтийнажил Хүний нººцийн бүртгэлийн систем 7. Сургалтын мэдээлэл Ажилтаны ямар сургалтанд хамрагдсан талаар мэдээлэл Хэрэглэгчээс Ажилтаны сургалт бүртгэх Шинээр ажилтан бүртгэх бүрт 8. Зэргийн мэдээлэл Ажилтаны зэрэг цолын талаарх мэдээлэл, зэргийн лавлахын мэдээлэл Хэрэглэгчээс Зэрэг цол бүртгэх Шинээр ажилтан бүртгэх бүрт 9. Төлөв байдлын мэдээлэл Ажилтаны өвчтэй,чөлөөтэй, амралттай эсэх мэдээлэл Хэрэглэгчээс Төлөв байдал бүртгэх Ажилтны төлөв байдал өөрчлөгдөх бүрд 10. Тайлангийн мэдээлэл Тайлан гаргахад хэрэглэгдэх мэдээллүүд Хэрэглэгчээс Тайлангууд боловсруулах 34
  • 35.
    Програм хангамжийн тºгсºлтийнажил Хүний нººцийн бүртгэлийн систем 3.4.3 Өгөгдлийн элемент № Нэр Хоёрдогч нэр Төрөл Урт Хязгаар 1. Ажилтаны код E1 2. Ажилтаны нэр E2 3. Мэргэжлийн код M1 4. Мэргэжлийн нэр M2 5. Боловсролын код ED1 6. Төгссөн сургууль ED2 7. Төгссөн огноо ED3 8. Дипломын дугаар ED4 9. Тэнхимийн код D1 10. Зэргийн код Z1 11. Зэргийн нэр Z2 12. Төлөв байдлын код S1 13. Төлөв байдлын нэр S2 14. Ажлын байрны код P1 15. Ажлын байрны нэр P2 16. Доод оноо P3 17. Хэлний код L1 18. Ур чадварын код CH1 19. Ур чадварын нэр CH2 20. Шагнал шийтгэлийн код SH1 3.4.4 Өгөгдлийн файл № Нэр Хоёрдогч нэр Зориулалт Хэмжээ 1. Ажилтан hr_employee Ажилтаны мэдээлэл СЭЗДС-ийн нийт 35
  • 36.
    Програм хангамжийн тºгсºлтийнажил Хүний нººцийн бүртгэлийн систем хадгалах ажилчидын тоотой тэнцүү бичлэгтэй байна 2. Шагнал, урамшуулал hr_shagnal Ажилтаны шагнуулсан талаарх мэдээлэл Шагнуулсан ажилчидын тоотой тэнцүү бичлэгтэй байна. 3. Ур чадвар hr_empchadvar Ажилчидын ур чадварын талаарх мэдээлэл Тухайн ажилчин хичнээн төрлийн ур чадвартай байна төдий чинээ бичлэгтэй 4. Боловсрол hr_empeducation Ажилтаны боловсролын талаарх мэдээлэл Ажилтаны хэдэн боловсролын хэмжээтэй тэнцүү бичлэгтэй 5. Хэлний мэдлэг hr_emplanguage Ажилтаны гадаад хэлний мэдлэгийг бүртгэнэ Ажилчины эзэмшсэн гадаад хэлний тоотой тэнцүү 6. Гэр бүлийн байдал hr_empfamily Ажилтаны гэр бүлийн талаарх мэдээлэл Гэр бүлийн гишүүдийн тооны бичлэгтэй 7. Ажилтаны сургалт hr_empsurgalt Ажилтаны ямар ямар сургалтанд сууж байсан талаарх мэдээлэл Ажилтаны суусан сургалтын тооны бичлэгтэй 8. Зэрэг цол Emp_degree Ажилтаны зэрэг цолын талаарх мэдээлэл Ажилтаны ямар зэрэг цолтой тэр хэмжээний бичлэгтэй 9. Төлөв байдлын мэдээлэл Hr_empstatus Тухайн үеийн ажилчны чөлөөтэй, өвчтэй эсэх талаарх мэдээлэл Ажилтаны тухайн үеийн ямар ямар төлөв байдалтай байгаа тэр хэмжээний хэмжээтэй 10 Тэнхим, алба hr_depart Сургуулийн тэнхим албадын мэдээлэл Сургуулийн тэнхим албадын тоотой тэнцүү 11 Яс үндэс Hr_yasundes Яс үндэсний лавлахын мэдээлэл Монгол улсын ястан үндэстний тоотой тэнцүү 36
  • 37.
    Програм хангамжийн тºгсºлтийнажил Хүний нººцийн бүртгэлийн систем IV á¿ëýã. Ñèñòåìèéí çîõèîìæ 37
  • 38.
    Програм хангамжийн тºгсºлтийнажил Хүний нººцийн бүртгэлийн систем 4.1 Бүтцийн схем 38
  • 39.
    Програм хангамжийн тºгсºлтийнажил Хүний нººцийн бүртгэлийн систем 4.2 Дэлгэцийн зохиомж 39
  • 40.
    Програм хангамжийн тºгсºлтийнажил Хүний нººцийн бүртгэлийн систем Ажилчидыг бүртгэх хэсэг 40
  • 41.
    Програм хангамжийн тºгсºлтийнажил Хүний нººцийн бүртгэлийн систем Цэсний харагдах хэлбэр 41
  • 42.
    Програм хангамжийн тºгсºлтийнажил Хүний нººцийн бүртгэлийн систем Багш ажилчидын нэрс 42
  • 43.
    Програм хангамжийн тºгсºлтийнажил Хүний нººцийн бүртгэлийн систем Ур чадварын лавлах цонх Тэнхим, албадын лавлах цонх 43
  • 44.
    Програм хангамжийн тºгсºлтийнажил Хүний нººцийн бүртгэлийн систем Эрдмийн зэрэг цолын лавлах цонх Гадаад хэлний лавлах цонх 44
  • 45.
    Програм хангамжийн тºгсºлтийнажил Хүний нººцийн бүртгэлийн систем Мэргэжлийн лавлах цонх Албан тушаалын лавлах цонх 45
  • 46.
    Програм хангамжийн тºгсºлтийнажил Хүний нººцийн бүртгэлийн систем 4.3 Тайлангийн зохиомж 46
  • 47.
    Програм хангамжийн тºгсºлтийнажил Хүний нººцийн бүртгэлийн систем 47
  • 48.
    Програм хангамжийн тºгсºлтийнажил Хүний нººцийн бүртгэлийн систем 48
  • 49.
    Програм хангамжийн тºгсºлтийнажил Хүний нººцийн бүртгэлийн систем 49
  • 50.
    Програм хангамжийн тºгсºлтийнажил Хүний нººцийн бүртгэлийн систем 50
  • 51.
    Програм хангамжийн тºгсºлтийнажил Хүний нººцийн бүртгэлийн систем 51
  • 52.
    Програм хангамжийн тºгсºлтийнажил Хүний нººцийн бүртгэлийн систем Д гнэлтү Энэх х ний н цийн б ртгэлийн системийгүү ү өө ү хэрэгжүүлэн ашигласанаар ажил горилогч болон нийт багш ажилчидын мэдээллийг нэгтгэн т ндээ тулгуурланүү мэдээллийн бааз үүсгэж д н шинжилгээ хийх, хэрэгцээтэй мэдээ мэдээлэл, тайлан маягтыгү хэвлэж авах, хайлт шүүлт хийх зэрэг ихээхэн ажил хөнгөвчилсэн систем болж байгаа ба цаг хугацаа, бичиг хэргийн зардлыг бодитойгоор хэмнэх чухал ач холбогдолтой байна. Т нчлэн дээд боловсролын байгууллагын удирдлагын мэдээллийн системтэй холбогдонүү ажиллаж байгаа нь багш ажилчидын хувьд байнгын хэрэглээ болсон И-Оффис системээр дамжуулан рийн хувийн мэдээлэл болон ур чадварынхаа с лтийг удирдлагадааөө ө ө мэдээлэх боломж нээгдэж байгаа юм. Одоо энэх системийн нэвтр лэлтийн хэсэгүү үү хэрэгжиж эхэлж байгаа ба хэрэглэгчид багш ажилчид тун тааламжтай х лээж авч байгаа.ү Энэх системийг цаашид ажлын байрны тодорхойлолттой холбон ажиллуулсанаар х нийүү ү н цийн бодлого тодорхойлолтонд ихээхэн хувь нэмэр болж, ажлын б тээмжөө ү нэмэгд лж, цаг хугацаа хэмнэсэн систем болох юм.үү Ашигласан б тээлийн жагсаалтү 52
  • 53.
    Програм хангамжийн тºгсºлтийнажил Хүний нººцийн бүртгэлийн систем 1. Ю.Намсрай, Д.Энхжаргал ”Т гс лтийн ажил бичих, хамгаалах зааварө ө ” Улаанбаатар, 2005 он. 2. www.ife.edu.mn Санх Эдийн Засгийн Дээд Сургуулийн веб сайтүү 3. www.php.az.mn PHP –ийн хичээл 4. Õàÿøè Êèìèõèêî “Êîìïüþòåðèéí ãðàôèê äèçàéí ªºðºº ñóðàõ áè÷èã” Улаанбаатар, 2002 он 53