Ш Х Х Х Х
Х
Х
: / /
: ө4ү0200
:
, .Э
:
.
2009
SW06D017- Ай - А А Ы
1
. . . . . . . . . . 2
2. . . . . . . . . 6
3. . . . . . . . 26
2.1 . . . . 26
2.2 . . . 33
2.3 . . . . . . 33
2.4 . . . . . . 34
2.5 . . . 35
2.6 . . . . 39
3. . . . . . . . . 40
3.1 . . . . . . . 40
3.2 . . . . . . 41
3.3 . . . . 42
3.4 . . . . . 43
4. . . . . . . . . 43
4.1 (ERө) . . . 43
4.2 . . . . 43
4.3 (ӨAө) . . . . 44
4.4 (өFө) . . . . . 45
4.5 (өө) . . . . . . 48
4.5.1 . . . . . . . 50
4.5.2 . . . . . 51
4.5.3 . . . . . 55
5. . . . . . . . 57
5.1 . . . . . . . 63
6. . . . . . . . 59
7. . . . . . . . . . . 60
ү. . . . . . . . . 61
. . . . . . . . . . 62
SW06D017- Ай - А А Ы
2
.
Э
.
Э “ - ”
, , , ,
.
,
,
.
20- ,
,
. ,
,
. ,
,
,
.
100%
.
, ,
, ,
,
,
.
SW06D017- Ай - А А Ы
3
.
, ,
. :
1. Э
2.
3. 3 .
(О )
,
. : ,
- , ,
, .
.
. -
.
з з
з з з
ү ү
үү
ү
Х
ө ө
ү й
-
өө з
ү
.
Ïðîôåññîðûí
áàã,
ñóðãàëòûí
àëáàíû âýá
Ýëåêòðîí íîìûí
ñàí
Áàãø,
îþóòíû âýá
Òºãñºã÷
îþóòíû âýá
Âýá, èìýéë
ñåðâåð
Ýëåêòðîí
õè÷ýýë,
Ýëåêòðîí
òåñò
Ýëåêòðîí
îôôèñ
-
www.csms.edu.mn
1.1 -
SW06D017- Ай - А А Ы
4
SW06D017- Ай - А А Ы
5
- .
1 – -
-
-
- ,
-
2 -
-
- ,
-
-
3 – ,
- ,
-
- ,
4 – ,
-
-
-
5 –
-Э ,
-
-
6 – , -
- ,
-
- ,
-
7 –
-
-
-UNIMIS -
8 –
-Э
-Э
SW06D017- Ай - А А Ы
6
-Э
9 –
-Э
-Э
-Э
-
2 -
4 – ,
1. ,
- –
2009-10 2010-10 1
.
 :
:
. ( )
.Э ( , )
. -Э (Э )
( )
:
.
.
.

2 , 1
.
,
.

,
.
2.
2.1
SW06D017- Ай - А А Ы
7
,
,
.


 ,




 Э
. : UЧТЯОrsТtв ШП
California, University of Illinois, University of Cambridge.
2005 EӨM –
“UNIMIS” 30
, 25000 , 1900 ,
, , ,
.
2.2
,
, , , ,
, ,
,
.
-
, , ,
. , ,
,
, .
.
Зу аг 1.3
SW06D017- Ай - А А Ы
8
:
4 .
1-
19-
, , .
2- ,
.
3- ,
, , .
4- ,
.
- ,
, 4ү0
-
, ,
, Э , .
: АIөE SOI –
199Ү АIөE (АТНОХв IЧtОРrКtОН өТstrТЛutОН EЧЯТrШЧЦОЧt)
SOI(SМСШШХ ШЧ tСО IЧtОrЧОt)
. SOI-ASIA , ,
, ,
.
Х :
Э-
,
.
Э-
, , ,
.
SW06D017- Ай - А А Ы
9
Э-
.
,
.
2.3
, ,
.
. . :
1. .
2. -
3. ,
4. ,
5.
.
6. , ,
.
7. ,
.
8. , ,
, .
.
3
. :
1. -
2.
3.
1. М - ө ө өө
, , ,
. Э
,
. - ,
, ,
.
2.
SW06D017- Ай - А А Ы
10
, , , , Э , .
-
, , ,
.
3.
,
. , , , , , ,
. ,
, , ,
.
2.4
. ,
,
, . 24
. .
,
. :
1. (http://www.open.ac.uk)
. Э
,
.
.
, , , CD-
ROM,
2. (http://www.pheonix.edu) 1976
. 3
.
SW06D017- Ай - А А Ы
11
. , ,
.
, , .
3. - (http://www.ouhk.edu.hk) 1987
.
,
- .
, .
4. (http://www.crtvu.edu.cn)
. 44
, 1550 ,
30 000 , ,
.
5. Э
(http://www.ignou.ac.in)
19ү5 10 , 4ү
, .
,
.
6. (http://www.knou.ac.kr) 1972
2
. ,
.
, , ,
. , , , CD-ROM,
.
7. (http://www.upou.org) 1995
,
. ,
.
8. (http://www.open.edu.au) 1993
Ү ,
, , .
.
SW06D017- Ай - А А Ы
12
9. (http://www.u-air.ac.jp)
, ,
. ,
.
.
10. (http://www.intuit.ru)
.
,
. .
, , ,
,
.
.
.
.
.
. Э ,
.
,
. .
12 . , ,
. Ү5 , ү5
, ү6 .
. .
. .
. 1ү .
.
. .
.
, .
. , ,
. .
.
.
104 360ү30 68419
. .
45 .
– 25.2
SW06D017- Ай - А А Ы
13
- 19.4 .
5213
.
,
.
Х 2.4.1
№
1. http://www.open.ac.uk
2. http://www.pheonix.edu
3. - http://www.ouhk.edu.hk
4. http://www.crtvu.edu.cn
5. Э http://www.ignou.ac.in
6. http://www.knou.ac.kr
7. http://www.upou.org
8. http://www.open.edu.au
9. http://www.u-air.ac.jp
10. http://www.intuit.ru
Х 2.4.2
:
+ - ~
1 2 3 4 5 6 7 8 9 10
00.Jän
2,3 3,5 4,6
10
4,5
0,65 0,7 2 0,648
О утны тоо а
О утны тоо а
№
( , , )
1. + + - + + + ~ 500 000 ~
2. + + + - + + + 180 000 +
3. - - - + + - - 230 000 -
4. + - - + + + 460 000 +
5. + + + + + - + 10 +
6. + - - + + + + 450 000 +
7. + + + + + - + 65 000 +
8. + + + + + - + 700 000 +
9. + - - - + + + 2 +
10. + - - - + - - 648 000 ~
SW06D017- Ай - А А Ы
14
2.5
2.5.1 - ы ы ы
,
1ү
, ,
.
:
“ ”
“ ”
ё
...
, -
.
IP , ISDN .
: 2.5.1
-
-
:
2010 IP .
E-mail: info.icttc@gmail.com
SW06D017- Ай - А А Ы
15
2.5.2 ы ээ , э э ,
э ээ э үү э
,
, , ,
.
- .
- (IT Literacy),
, , -
,
, . -
- 2010 , “
”
- - ,
. -
,
,
.
- -
. :
1)
2) ,
3) , - , -
4) -
5) -
Х ,
,
- .
:
a) (The Gobi Woman Project)
b) (Life Learning)
c) ,
d) –
e)
f) “ 106”
g) “ӨuХtТТЯК-2”
h) WIDE SOI –
SW06D017- Ай - А А Ы
16
- 200 (2003 ), ,
(DAI>=0.7) , , , , , ,
, , , .
(DAI between 0.5 and 0.69) , ,
.
(DAI between 0.3 and 0.49) , , , ,
, , , , , , ,
.
(DAI<=0.29) , , , , ,
, , .
Э “
. 2005-2006” -
117 96- .
:
1. Edu Olloo
2009 “ааа.ШХХШШ.ЦЧ”
. Э 5000Ґ 3
, ,
.
.
200
2-3 10 .
: edu.olloo.mn
1.1 EnglishEZ – Ү
OХХШШ.ЦЧ
. , ,
5 4
.
:ааа. englishez.mn
2. -E-
200Ү ,
.
SW06D017- Ай - А А Ы
17
, ,
.
: www.emust.edu.mn
3. CISCO Networking Academy
1999 “ӨISӨO” ӨISӨO
NОtаШrФТЧР AМКНОЦв
, ,
.
: cisco.netacad.net
4. OCW-OpenCourseWare
2002 -
,
. 1900
.
: www.ocw.mit.edu
5. Moodle- Modular Object-Oriented Dynamic Learning Environmen
MШШНХО ERP MШШНХО
. , , ,
. 2009 2 ё
49,256 2ү,1ҮҮ,443 2,571,855
.
,
,
. 200Ү
MШШНХО .
. USI MШШНХО
.
.
:ааа.ЦШШНХО.ШrР
SW06D017- Ай - А А Ы
18
6.
200ү “ ”
.
.
: www.el.edutv.mn
ү э
Э
- ,
.
- ,
.
- UNIMIS
,
.
, ,
, .
“ - ”
,
.
2.5.1
UNIMIS
, ,
, ,
,
,
ИСО
Дундын
Инте фэй
UNIMIS
SW06D017- Ай - А А Ы
19
2.6
, ,
,
, ,
.
2.6.1 - ы
,
300 000 , ,
20 000 , 1000
.
1200 , 500
1500 , , .
29% , 64.3 % , 6% , 0.Ү%
.
1.4
SW06D017- Ай - А А Ы
20
2.6.2 - ы э ээ
:
- 2021
“
2
”
,
2005 , 200Ү ,
2009 10 Ү0%
.
З :
1. ,
, ,
, .
2.
.
3. LIB4U
, E-
.
4. Э ,
, О-
.
:
, , ,
,
,
, ,
.
1.4.1
1.4.2
SW06D017- Ай - А А Ы
21
2.6.3 э ы
,
. Э
.
Э , 1.1
Х
http://www.biirbeh.mn/
http://www.elibrary.mn/ :
ё
:
http://www.onlinebook.mn/
,
,
.
http://www.web-books.com/eLibrary/
http://elibrary.bigchalk.com
http://www.worldbank.icebox.ingenta.com/
Э
http://www.espacenet.com
http://www.e-library.us/
–
http://www.elibrary.ru/
:
Э ө ө 1.2
,
SW06D017- Ай - А А Ы
22
,
Э
(PDF)
,
, 449Ү4 25294ү -
- opac.must.edu.mn -
.
. ,
, -
Э
.
2.7
.
,
.
“
” 200ү –
www.icb.edu.mn
, , (UNIFAӨE 4.0)
.
.
,
2
“ВКСШШ MОssОЧРОr”
.
SW06D017- Ай - А А Ы
23
, ,
.
,
.
162 , , ,
150326 . 10000
. 300 - 1Ү00, 150
53Ү, , , ( 4ү ) .
Х ө ө 10 1.3
/
1. 21586
2. 12924
3. 9141
4. 8807
5. Э 5934
6. Э 3114
7. 2998
8. 2434
9. 2450
10. 2215
- www.must.edu.mn
1.43
, .
2-Ү
,
.
М
(MoгТlla FТrefoб ө ө 1280б800 ,
512kbps )
1.4
/
MAX10
Ө Ө
1. www.must.edu.mn 1 8 0.13 PHP
2. -1 www.dats.edu.mn 2 7 3.2 PHP
3. -2 www.techinst.edu.mn 5 > 7 3.1 PHP
4. -3 www.tsu.edu.mn 3 > 5 2.2 PHP
SW06D017- Ай - А А Ы
24
5. -4 www.tss.edu.mn 1 6 1.4 PHP
6. www.bc.mn 1 5 0.7 PHP
7. www.num.edu.mn 2 7 3.2 ASP.NET
8. www.msue.edu.mn 2 6 2.2 PHP
9. www.dum.mn 5 > 4 5.4 PHP
10. www.muca.mn 5 > 5 3.7 PHP
11. www.aom.edu.mn 2 6 1.4 PHP
12. www.msua.edu.mn 2 4 2.9 PHP
13. -1 www.aud.mn 1 5 6.2 PHP
14. www.humanities.mn 2 7 2.2 ASP.NET
15. Э www.hsum.edu.mn 2 4 1.3 PHP
16. Э www.ecustoms.mn 2 8 1.4 PHP
17. www.kuds.mn 4 > 7 2.5 PHP
18. www.rtds.mn 3 > 5 2.2 ASP.NET
19. Э www.ife.edu.mn 2 4 4.3 PHP
20. www.ttc.mn 2 3 5.1 PHP
21. www.mrwi.mn 2 3 2.2 PHP
22. www.bti.mn 3 > 4 6.1 PHP
23. www.icb.edu.mn 2 6 1.4 PHP
24. www.map.edu.mn 3 > 6 4.3 PHP
25. www.mktc.mn 2 3 1.4 ASP.NET
SW06D017- Ай - А А Ы
25
/
MAX10
Ө Ө Ь,
1. www.orkhon.edu.mn 3 > 7 3.2 PHP
2. www.dats.edu.mn 2 3 4.1 PHP
3. www.ikhzasag.edu.mn 2 5 2.3 PHP
4. www.altay.edu.mn 2 8 4.1 ASP.NET
5. www.ctcub.in.mn 5 > 5 3.4 PHP
6. www.businessinstitute.mn 1 3 2.2 PHP
7. www.bilig.mn 5 > 8 1.3 PHP
8. www.bolovsrol.edu.mn 2 5 3.5 ASP.NET
9. www.gazarchin.mn 3 > 4 1.6 PHP
10. 3 Э Э Э www.3erdene.edu.mn 5 > 6 5.1 PHP
11. www.bridge.edu.mn 2 4 4.3 PHP
12. www.darkhandeed.mn 5 > 2 0.6 PHP
13. www.euro-asia.mn 3 > 4 0.1 PHP
14. www.jonon.edu.mn 3 > 4 4.2 ASP.NET
15. Э www.ider.mn 5 > 6 3.2 PHP
16. www.im.edu.mn 3 > 2 5.1 PHP
17. www.greatmongol.edu.mn 5 > 7 4.3 PHP
18. www.capitalcollege.mn 1 5 6.1 PHP
19. www.academy.org.mn 3 > 3 3.7 ASP.NET
20. www.mandakh.mn 1 7 4.2 PHP
21. www.monins.mn 3 > 5 1.4 PHP
22. www.mongoljingoo.mn 2 7 5.1 PHP
23. www.monos.mn 3 > 4 4.2 PHP
24. www.monrico.edu.mn 3 > 3 6.1 PHP
25. www.nuds.mn 3 > 5 2.7 PHP
,
- www.must.edu.mn .
, ,
. -
4
. - .
50%- ,
.
,
.
.
16% ү ASP.NET
PHP ,
. ASP.ЧОt
,
.
SW06D017- Ай - А А Ы
26
Х
2.4 Х
 - :
1991
22ү- " ,
"– ,
.
1992-1993
,
, , - ,
, , 6
.
1994 - 1995 -
,
, ,
.
1997 - 199ү
, .
2001 - 2002
. 2002 -2003 ,
,
.
,
, .
1.
2.
3.
4.
2 .
.
.
. В :
.
SW06D017- Ай - А А Ы
27
1.
2.
3.
4.
5.
6. ,
.
7. ,
8. Э ,
9. ,
10.
11. Э ,
1.
2.
3.
4.
Х
:
1. ( ). .
Bachelor of Computer Science in Software engineering.
2. . .
Bachelor of Computer Science in Information systems.
3. . .
Bachelor of Computer Science in Hardware engineering.
4. .
Bachelor of Computer Science in Computer Integrated Manufacturing.
5. .
Bachelor of Computer Science in System Security
6. ( ). Х .
Bachelor of Business Administration in Human resource management.
SW06D017- Ай - А А Ы
28
7. . .
Bachelor of Business Administration in Financial management.
8. . .
Bachelor of Business Administration in Marketing management.
9. . .
Bachelor of Business Administration in Management Information systems.
10. . .
Bachelor of Business Administration in International business management
11. . .
Bachelor of Business Administration in Small business management
12. . .
Bachelor of Public Administration in Public Administration management
:
1. . .
Bachelor of Computer Science in Hardware and Software engineering.
Х
Х
№
1 , - ,
2 ,
3 , Э ,
4 , ,
,
5 , Э , ,
, ,
6 , , ,
7 , , ,
8 , Э ,
,
9 , ,
10 , Э , ,
11 , ,
SW06D017- Ай - А А Ы
29
12 ,
, ,
13 , Э , ,
,
14 , ,
15 ,
16 ,
17 ,
18 ,
, ,
3
.
I.
II.
III.
1. В
, , . -
,
.
,
, В - .
1. Х
.
1 В
2.7 – .
, 140-
.
2. В
,
SW06D017- Ай - А А Ы
30
11 “ ”- .
.
3. Х
“ ”
,
.
4.
,
.
I. ,
,
II.
1. .
, 210
, 150
, 120
, 93
2.
.
3. ,
, .
. В :
o 0-31
o 2- 32-62
o 63-93
o ( ) 93-
SW06D017- Ай - А А Ы
31
13- ,
13- .
.
o < ү
o 8-12
o 13-1Ү
o 18-22
o 22 <
4
13- 1Ү .
3.5 . Э
,
.
.
1. 4 – 4.5
2. 5 - 6
3. 3.5
1. ( )
2.
3. ( )
ё .
К.
, Ү0 ,
30 .
Э 100 .
Ү0 .©
Л. В
SW06D017- Ай - А А Ы
32
В ,
,
.
I. В
II.
В ё
.
В ё
.
В (GPA) = =
Э
Y1*K1+Y2*K2+….+Вn*Kn - 1,2….Ч
k1+k2+.......kn - 1,2.…Ч
В
.
Э 0.0 .
“A-F”
.
В
U Uncomplete
E
Exam incomplete by
the student
R Repeating a course
W Withdrawal
CR Credit granted
Y1*K1+Y2*K2+….+Вn*Kn
k1+k2+.......kn
=
SW06D017- Ай - А А Ы
33
Э 0.0 .
“A-F”
.
2.5 Х
Э -
.
.
, ,
.
,
,
,
.
“ ” Э
.
. .
Э ,
.
,
. ,
.
.
2.6
E-ХОКrЧТЧР
.
UNIMIS
.
SW06D017- Ай - А А Ы
34
, , ,
.
Х : , , ,
.
, , .
, ,
.
Ш : ,
, .
.
,
,
, .
2.7
- , ,
, .
.
2.5 Х
- :
1.
2.
3.
.
o
- ,
- ,
-
-
SW06D017- Ай - А А Ы
35
o
-
,
, ,
Э , ,
, , , ,
,
o
,
,
,
, ,
,
,
,
o
,
,
,
,
Э ,
,
,
( , , )
: ( )
o ( , )
SW06D017- Ай - А А Ы
36
. Э
.
o ( , ,
)
, , ,
, ,
.
o ( , , )
,
.
o ( , ,
) ,
.
o ( , ,
) ,
.
o ( , , )
,
.
o ( , ,
) ,
, ,
.
o ( ,
, )
, ,
,
.
o ( ,
, )
, ,
,
.
o ( ,
, )
, ,
SW06D017- Ай - А А Ы
37
,
.
o ( , )
.
o Х ( , )
,
, ,
quТг .
.
o ( ,
)
.
o ( , )
, ,
.
: ( )
o ( , )
. Э
.
o ( , ,
)
, , , ,
, ,
.
o ( , , )
,
, .
o ( , ,
)
, ,
.
o ( , ,
)
SW06D017- Ай - А А Ы
38
, ,
.
o ( , , )
,
, .
o ( , ,
) ,
, ,
,
.
o ( ,
, )
, ,
,
, .
o ( ,
, )
, ,
,
, .
o ( ,
, )
, ,
,
, .
o , ( , ,
, , )
, . Э
, , , .
o , ( ,
, )
, . Э
, , , .
o , ( ,
, )
SW06D017- Ай - А А Ы
39
, . Э ,
, , .
o , ( ,
, )
, . Э ,
, , .
o ( , )
.
: ( )
o ( , )
, .
o ( , , )
.
o ( , )
,
o ( , )
o Х ( , , )
.
: ( - )
o ( , , , , )
Э
o , ( , )
ТН- .
.
2.6 Х
Unicode-
. :
SW06D017- Ай - А А Ы
40
-
-
- , ,
-
-
- 24
- Ү
. 30 ,
.
3.
3.1
:
АТЧНШаs 2000 АТЧНШаs
АТЧНШаs БP . :
o
o
o
o
o
3.2
• :
Э PHP . :
o PHP .
o
.
o UЧТб, АТЧНШаs NT, MКМТЧtШsС Я sОrЯОr
.
o HTML .
o
o
SW06D017- Ай - А А Ы
41
o
o Windows-
o
o
o ,
o Э ,
o MSSQL, OrКМХО, AММОss, SQL, PШstРrОSQL, ЦSQL, SвBASE
3.3
Э MвSQL
.
o PHP
o ,
o UЧТМШНО
o MвSQL GNU (GОЧОrКХ PuЛХТМ LТМОЧsО) –
. UЧТб (LТЧuб ) .
АТЧНШаs9ү/ME/NT/2000 OSБ – .
o SQL2005 ,
аТЧНШаs usОr КutСОЧtТМКtТШЧ 2
. MS-SQL - .NET
.NET ПrКЦОаШrФ ( ) SQLӨLIENT MS-
SQL- , MS-SQL
.
o MSSQL .
SQL
.
o ,
o SQL
o - Windows SQL АТЧНШаs Бp -
, .
o -
SW06D017- Ай - А А Ы
42
o - н
.
3.4
.
1. :
• Pentium III 800MHг ӨPU
• 512MB (RAM)
• 20GB
• 32ЛТt
• 110 Keyboard
• 110 НpТ Mouse
2. :
• AНШЛО FХКsС PХКвОr 6.0
• Mozilla Firefox 3.0, Internet Explorer 7.0, Google Chrome 1.0 –
.
, , ,
.
4.
4.1
SW06D017- Ай - А А Ы
43
4.2
Х
1.
+ + varchar 2
varchar 25
varchar 10
varchar 15
+ Integer 8
- + text 20
2.
+ + varchar 10
varchar 30
varchar 20
varchar 25
datetime 8
varchar 25
Integer 10
varchar 3
3.
Id Int
Medeelel Int
Isshow Tinyint
Issecret Tinyint
Filename Varchar (100)
Folder Varchar (100)
Mime Varchar (100)
Size Int
Downloaded int
5.
SW06D017- Ай - А А Ы
44
Id Int
Garchig Varchar (100)
Tovch Text
Undsen Text
Userid Int
Ognoo Datetime
Idevhtei Tinyint
Torol Tinyint 0: , 2:
, 3:
Ustgana Tinyint
Status Tinyint
Files Tinyint
6.
Id Int
Login Varchar (20)
Pass Varchar (20)
Ovog Varchar (50)
Ner Varchar (50)
Salbar Varchar (50)
Nemelt Text
Zurag Varchar (100)
Temdeglel Varchar (100)
Idevhtei Tinyint
Ognoo Datetime
Torol Tinyint
SW06D017- Ай - А А Ы
45
4.4
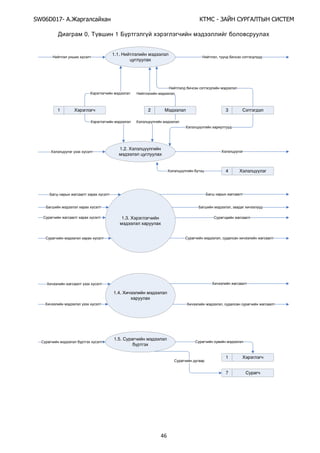
CAD (Context Analysis Diagram)
SW06D017- Ай - А А Ы
46
0, 1
,
,
,
1.1.
21 3
,
1.2.
4
1.3.
1.4.
1.5.
1
7
SW06D017- Ай - А А Ы
47
4.5
4.5.1
№
1
, ,
,
,
,
, ,
,
,
2
, ,
,
,
,
, , ,
, ,
,
3
,
, ,
, ,
,
,
,
, ,
,
4
,
,
,
,
,
1.1
,
,
,
,
1.2
,
,
,
,
1.3
,
, ,
,
, ,
SW06D017- Ай - А А Ы
48
1.3.1
,
,
1.3.2
,
,
1.3.3
,
,
1.3.4 ,
,
1.3.5 ,
2.2
,
,
2.3
2.4 ,
2.5
2.6 ,
3.1
,
,
,
3.2
SW06D017- Ай - А А Ы
49
3.3 ,
3.4
,
,
3.5
,
,
3.6
,
,
,
,
3.6.1
,
,
,
,
, ,
,
,
3.6.2 ,
,
,
3.6.3
,
, ,
3.6.4 ,
3.6.5
,
4.1
,
,
,
, ,
4.2 ,
,
,
,
,
4.3
SW06D017- Ай - А А Ы
50
4.4
,
,
4.5
,
,
4.6
, ,
SW06D017- Ай - А А Ы
51
4.5.2
№ Х Х
1
2
3
4
5
6
7
8
9
10
11
,
12
13
,
SW06D017- Ай - А А Ы
52
14
15
,
16
17
,
18
19
20
21
22
23
24
25
26
SW06D017- Ай - А А Ы
53
27
28
29
30
31
35
36
37
38
39
40
41
SW06D017- Ай - А А Ы
54
42
43
44
49
50
51
52
SW06D017- Ай - А А Ы
55
4.5.3
№ Х ё Х
1 User
2 Post
,
,
,
,
3 Comment
,
,
,
,
4 Forum
5 Pollanswer
6 Pollansweruser
7 Student
8 Teacher
9 Studentlesson
10 Lessontype
11 Lesson
13 Lecturefile
14 Homework
SW06D017- Ай - А А Ы
56
15 Studenthomework
16 Studenthomeworkfile
17 Message
SW06D017- Ай - А А Ы
57
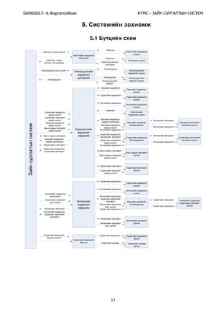
5.
5.1
,
,
,
,
,
,
,
SW06D017- Ай - А А Ы
58
,
,
,
,
,
,
,
,
,
,
,
,
,
,
,
,
,
SW06D017- Ай - А А Ы
59
6.
З 6.1 3D О -1
З 6.2 3D О -2
SW06D017- Ай - А А Ы
60
З 6.3
7.
,
,
.
, ё , , ,
,
, , ,
. Э , ,
, .
.
. .



SW06D017- Ай - А А Ы
61
8.
:
- (2006-2007, 2007-2008, 2008-2009)
PHP Manual © 1997, 1998, 1999, 2000, 2001 by the PHP Documentation Group
MВSQL
PHP and MYSQL web developement © 2001 Luke Welling and Laura Thomson
:
www.elibrary.mn, www.amazon.com, http://www.e-learning.mn, http://www.csms.edu.mn ,
http://www.itdic.edu.mn , http://www.google.mn – .
:
Addison Wesley - Uml MКЧКРТЧР SШПtаКrО RОquТrОЦОЧts 1999 ,
Addison Wesley - The Rational Unified Process Made Easy - A Practitioner'sGuide to the RUP 2003
Karin Palmkvist - Advanced Modeling with UML – Tutorial 2000 ,
PHP Advanced Ajax Architecture and Best Practices – SHAWN M.LAURIAT 2007
PHP 6 Fast and Easy Web Development – Julie Meloni and Matt Telles 2008
PHP A BEGINNERS GUIDE - McGraw.Hill.Osborne 2007

КОМПЬЮТЕРИЙН ТЕХНИК МЕНЕЖМЕНТИЙН СУРГУУЛИЙН ЗАЙН СУРГАЛТЫН СИСТЕМ

  • 1.
    Ш Х ХХ Х Х Х : / / : ө4ү0200 : , .Э : . 2009
  • 2.
    SW06D017- Ай -А А Ы 1 . . . . . . . . . . 2 2. . . . . . . . . 6 3. . . . . . . . 26 2.1 . . . . 26 2.2 . . . 33 2.3 . . . . . . 33 2.4 . . . . . . 34 2.5 . . . 35 2.6 . . . . 39 3. . . . . . . . . 40 3.1 . . . . . . . 40 3.2 . . . . . . 41 3.3 . . . . 42 3.4 . . . . . 43 4. . . . . . . . . 43 4.1 (ERө) . . . 43 4.2 . . . . 43 4.3 (ӨAө) . . . . 44 4.4 (өFө) . . . . . 45 4.5 (өө) . . . . . . 48 4.5.1 . . . . . . . 50 4.5.2 . . . . . 51 4.5.3 . . . . . 55 5. . . . . . . . 57 5.1 . . . . . . . 63 6. . . . . . . . 59 7. . . . . . . . . . . 60 ү. . . . . . . . . 61 . . . . . . . . . . 62
  • 3.
    SW06D017- Ай -А А Ы 2 . Э . Э “ - ” , , , , . , , . 20- , , . , , . , , , . 100% . , , , , , , .
  • 4.
    SW06D017- Ай -А А Ы 3 . , , . : 1. Э 2. 3. 3 . (О ) , . : , - , , , . . . - . з з з з з ү ү үү ү Х ө ө ү й - өө з ү . Ïðîôåññîðûí áàã, ñóðãàëòûí àëáàíû âýá Ýëåêòðîí íîìûí ñàí Áàãø, îþóòíû âýá Òºãñºã÷ îþóòíû âýá Âýá, èìýéë ñåðâåð Ýëåêòðîí õè÷ýýë, Ýëåêòðîí òåñò Ýëåêòðîí îôôèñ - www.csms.edu.mn 1.1 -
  • 5.
    SW06D017- Ай -А А Ы 4
  • 6.
    SW06D017- Ай -А А Ы 5 - . 1 – - - - - , - 2 - - - , - - 3 – , - , - - , 4 – , - - - 5 – -Э , - - 6 – , - - , - - , - 7 – - - -UNIMIS - 8 – -Э -Э
  • 7.
    SW06D017- Ай -А А Ы 6 -Э 9 – -Э -Э -Э - 2 - 4 – , 1. , - – 2009-10 2010-10 1 .  : : . ( ) .Э ( , ) . -Э (Э ) ( ) : . . .  2 , 1 . , .  , . 2. 2.1
  • 8.
    SW06D017- Ай -А А Ы 7 , , .    ,      Э . : UЧТЯОrsТtв ШП California, University of Illinois, University of Cambridge. 2005 EӨM – “UNIMIS” 30 , 25000 , 1900 , , , , . 2.2 , , , , , , , , . - , , , . , , , , . . Зу аг 1.3
  • 9.
    SW06D017- Ай -А А Ы 8 : 4 . 1- 19- , , . 2- , . 3- , , , . 4- , . - , , 4ү0 - , , , Э , . : АIөE SOI – 199Ү АIөE (АТНОХв IЧtОРrКtОН өТstrТЛutОН EЧЯТrШЧЦОЧt) SOI(SМСШШХ ШЧ tСО IЧtОrЧОt) . SOI-ASIA , , , , . Х : Э- , . Э- , , , .
  • 10.
    SW06D017- Ай -А А Ы 9 Э- . , . 2.3 , , . . . : 1. . 2. - 3. , 4. , 5. . 6. , , . 7. , . 8. , , , . . 3 . : 1. - 2. 3. 1. М - ө ө өө , , , . Э , . - , , , . 2.
  • 11.
    SW06D017- Ай -А А Ы 10 , , , , Э , . - , , , . 3. , . , , , , , , . , , , , . 2.4 . , , , . 24 . . , . : 1. (http://www.open.ac.uk) . Э , . . , , , CD- ROM, 2. (http://www.pheonix.edu) 1976 . 3 .
  • 12.
    SW06D017- Ай -А А Ы 11 . , , . , , . 3. - (http://www.ouhk.edu.hk) 1987 . , - . , . 4. (http://www.crtvu.edu.cn) . 44 , 1550 , 30 000 , , . 5. Э (http://www.ignou.ac.in) 19ү5 10 , 4ү , . , . 6. (http://www.knou.ac.kr) 1972 2 . , . , , , . , , , CD-ROM, . 7. (http://www.upou.org) 1995 , . , . 8. (http://www.open.edu.au) 1993 Ү , , , . .
  • 13.
    SW06D017- Ай -А А Ы 12 9. (http://www.u-air.ac.jp) , , . , . . 10. (http://www.intuit.ru) . , . . , , , , . . . . . . Э , . , . . 12 . , , . Ү5 , ү5 , ү6 . . . . . . 1ү . . . . . , . . , , . . . . 104 360ү30 68419 . . 45 . – 25.2
  • 14.
    SW06D017- Ай -А А Ы 13 - 19.4 . 5213 . , . Х 2.4.1 № 1. http://www.open.ac.uk 2. http://www.pheonix.edu 3. - http://www.ouhk.edu.hk 4. http://www.crtvu.edu.cn 5. Э http://www.ignou.ac.in 6. http://www.knou.ac.kr 7. http://www.upou.org 8. http://www.open.edu.au 9. http://www.u-air.ac.jp 10. http://www.intuit.ru Х 2.4.2 : + - ~ 1 2 3 4 5 6 7 8 9 10 00.Jän 2,3 3,5 4,6 10 4,5 0,65 0,7 2 0,648 О утны тоо а О утны тоо а № ( , , ) 1. + + - + + + ~ 500 000 ~ 2. + + + - + + + 180 000 + 3. - - - + + - - 230 000 - 4. + - - + + + 460 000 + 5. + + + + + - + 10 + 6. + - - + + + + 450 000 + 7. + + + + + - + 65 000 + 8. + + + + + - + 700 000 + 9. + - - - + + + 2 + 10. + - - - + - - 648 000 ~
  • 15.
    SW06D017- Ай -А А Ы 14 2.5 2.5.1 - ы ы ы , 1ү , , . : “ ” “ ” ё ... , - . IP , ISDN . : 2.5.1 - - : 2010 IP . E-mail: info.icttc@gmail.com
  • 16.
    SW06D017- Ай -А А Ы 15 2.5.2 ы ээ , э э , э ээ э үү э , , , , . - . - (IT Literacy), , , - , , . - - 2010 , “ ” - - , . - , , . - - . : 1) 2) , 3) , - , - 4) - 5) - Х , , - . : a) (The Gobi Woman Project) b) (Life Learning) c) , d) – e) f) “ 106” g) “ӨuХtТТЯК-2” h) WIDE SOI –
  • 17.
    SW06D017- Ай -А А Ы 16 - 200 (2003 ), , (DAI>=0.7) , , , , , , , , , . (DAI between 0.5 and 0.69) , , . (DAI between 0.3 and 0.49) , , , , , , , , , , , . (DAI<=0.29) , , , , , , , . Э “ . 2005-2006” - 117 96- . : 1. Edu Olloo 2009 “ааа.ШХХШШ.ЦЧ” . Э 5000Ґ 3 , , . . 200 2-3 10 . : edu.olloo.mn 1.1 EnglishEZ – Ү OХХШШ.ЦЧ . , , 5 4 . :ааа. englishez.mn 2. -E- 200Ү , .
  • 18.
    SW06D017- Ай -А А Ы 17 , , . : www.emust.edu.mn 3. CISCO Networking Academy 1999 “ӨISӨO” ӨISӨO NОtаШrФТЧР AМКНОЦв , , . : cisco.netacad.net 4. OCW-OpenCourseWare 2002 - , . 1900 . : www.ocw.mit.edu 5. Moodle- Modular Object-Oriented Dynamic Learning Environmen MШШНХО ERP MШШНХО . , , , . 2009 2 ё 49,256 2ү,1ҮҮ,443 2,571,855 . , , . 200Ү MШШНХО . . USI MШШНХО . . :ааа.ЦШШНХО.ШrР
  • 19.
    SW06D017- Ай -А А Ы 18 6. 200ү “ ” . . : www.el.edutv.mn ү э Э - , . - , . - UNIMIS , . , , , . “ - ” , . 2.5.1 UNIMIS , , , , , , ИСО Дундын Инте фэй UNIMIS
  • 20.
    SW06D017- Ай -А А Ы 19 2.6 , , , , , . 2.6.1 - ы , 300 000 , , 20 000 , 1000 . 1200 , 500 1500 , , . 29% , 64.3 % , 6% , 0.Ү% . 1.4
  • 21.
    SW06D017- Ай -А А Ы 20 2.6.2 - ы э ээ : - 2021 “ 2 ” , 2005 , 200Ү , 2009 10 Ү0% . З : 1. , , , , . 2. . 3. LIB4U , E- . 4. Э , , О- . : , , , , , , , . 1.4.1 1.4.2
  • 22.
    SW06D017- Ай -А А Ы 21 2.6.3 э ы , . Э . Э , 1.1 Х http://www.biirbeh.mn/ http://www.elibrary.mn/ : ё : http://www.onlinebook.mn/ , , . http://www.web-books.com/eLibrary/ http://elibrary.bigchalk.com http://www.worldbank.icebox.ingenta.com/ Э http://www.espacenet.com http://www.e-library.us/ – http://www.elibrary.ru/ : Э ө ө 1.2 ,
  • 23.
    SW06D017- Ай -А А Ы 22 , Э (PDF) , , 449Ү4 25294ү - - opac.must.edu.mn - . . , , - Э . 2.7 . , . “ ” 200ү – www.icb.edu.mn , , (UNIFAӨE 4.0) . . , 2 “ВКСШШ MОssОЧРОr” .
  • 24.
    SW06D017- Ай -А А Ы 23 , , . , . 162 , , , 150326 . 10000 . 300 - 1Ү00, 150 53Ү, , , ( 4ү ) . Х ө ө 10 1.3 / 1. 21586 2. 12924 3. 9141 4. 8807 5. Э 5934 6. Э 3114 7. 2998 8. 2434 9. 2450 10. 2215 - www.must.edu.mn 1.43 , . 2-Ү , . М (MoгТlla FТrefoб ө ө 1280б800 , 512kbps ) 1.4 / MAX10 Ө Ө 1. www.must.edu.mn 1 8 0.13 PHP 2. -1 www.dats.edu.mn 2 7 3.2 PHP 3. -2 www.techinst.edu.mn 5 > 7 3.1 PHP 4. -3 www.tsu.edu.mn 3 > 5 2.2 PHP
  • 25.
    SW06D017- Ай -А А Ы 24 5. -4 www.tss.edu.mn 1 6 1.4 PHP 6. www.bc.mn 1 5 0.7 PHP 7. www.num.edu.mn 2 7 3.2 ASP.NET 8. www.msue.edu.mn 2 6 2.2 PHP 9. www.dum.mn 5 > 4 5.4 PHP 10. www.muca.mn 5 > 5 3.7 PHP 11. www.aom.edu.mn 2 6 1.4 PHP 12. www.msua.edu.mn 2 4 2.9 PHP 13. -1 www.aud.mn 1 5 6.2 PHP 14. www.humanities.mn 2 7 2.2 ASP.NET 15. Э www.hsum.edu.mn 2 4 1.3 PHP 16. Э www.ecustoms.mn 2 8 1.4 PHP 17. www.kuds.mn 4 > 7 2.5 PHP 18. www.rtds.mn 3 > 5 2.2 ASP.NET 19. Э www.ife.edu.mn 2 4 4.3 PHP 20. www.ttc.mn 2 3 5.1 PHP 21. www.mrwi.mn 2 3 2.2 PHP 22. www.bti.mn 3 > 4 6.1 PHP 23. www.icb.edu.mn 2 6 1.4 PHP 24. www.map.edu.mn 3 > 6 4.3 PHP 25. www.mktc.mn 2 3 1.4 ASP.NET
  • 26.
    SW06D017- Ай -А А Ы 25 / MAX10 Ө Ө Ь, 1. www.orkhon.edu.mn 3 > 7 3.2 PHP 2. www.dats.edu.mn 2 3 4.1 PHP 3. www.ikhzasag.edu.mn 2 5 2.3 PHP 4. www.altay.edu.mn 2 8 4.1 ASP.NET 5. www.ctcub.in.mn 5 > 5 3.4 PHP 6. www.businessinstitute.mn 1 3 2.2 PHP 7. www.bilig.mn 5 > 8 1.3 PHP 8. www.bolovsrol.edu.mn 2 5 3.5 ASP.NET 9. www.gazarchin.mn 3 > 4 1.6 PHP 10. 3 Э Э Э www.3erdene.edu.mn 5 > 6 5.1 PHP 11. www.bridge.edu.mn 2 4 4.3 PHP 12. www.darkhandeed.mn 5 > 2 0.6 PHP 13. www.euro-asia.mn 3 > 4 0.1 PHP 14. www.jonon.edu.mn 3 > 4 4.2 ASP.NET 15. Э www.ider.mn 5 > 6 3.2 PHP 16. www.im.edu.mn 3 > 2 5.1 PHP 17. www.greatmongol.edu.mn 5 > 7 4.3 PHP 18. www.capitalcollege.mn 1 5 6.1 PHP 19. www.academy.org.mn 3 > 3 3.7 ASP.NET 20. www.mandakh.mn 1 7 4.2 PHP 21. www.monins.mn 3 > 5 1.4 PHP 22. www.mongoljingoo.mn 2 7 5.1 PHP 23. www.monos.mn 3 > 4 4.2 PHP 24. www.monrico.edu.mn 3 > 3 6.1 PHP 25. www.nuds.mn 3 > 5 2.7 PHP , - www.must.edu.mn . , , . - 4 . - . 50%- , . , . . 16% ү ASP.NET PHP , . ASP.ЧОt , .
  • 27.
    SW06D017- Ай -А А Ы 26 Х 2.4 Х  - : 1991 22ү- " , "– , . 1992-1993 , , , - , , , 6 . 1994 - 1995 - , , , . 1997 - 199ү , . 2001 - 2002 . 2002 -2003 , , . , , . 1. 2. 3. 4. 2 . . . . В : .
  • 28.
    SW06D017- Ай -А А Ы 27 1. 2. 3. 4. 5. 6. , . 7. , 8. Э , 9. , 10. 11. Э , 1. 2. 3. 4. Х : 1. ( ). . Bachelor of Computer Science in Software engineering. 2. . . Bachelor of Computer Science in Information systems. 3. . . Bachelor of Computer Science in Hardware engineering. 4. . Bachelor of Computer Science in Computer Integrated Manufacturing. 5. . Bachelor of Computer Science in System Security 6. ( ). Х . Bachelor of Business Administration in Human resource management.
  • 29.
    SW06D017- Ай -А А Ы 28 7. . . Bachelor of Business Administration in Financial management. 8. . . Bachelor of Business Administration in Marketing management. 9. . . Bachelor of Business Administration in Management Information systems. 10. . . Bachelor of Business Administration in International business management 11. . . Bachelor of Business Administration in Small business management 12. . . Bachelor of Public Administration in Public Administration management : 1. . . Bachelor of Computer Science in Hardware and Software engineering. Х Х № 1 , - , 2 , 3 , Э , 4 , , , 5 , Э , , , , 6 , , , 7 , , , 8 , Э , , 9 , , 10 , Э , , 11 , ,
  • 30.
    SW06D017- Ай -А А Ы 29 12 , , , 13 , Э , , , 14 , , 15 , 16 , 17 , 18 , , , 3 . I. II. III. 1. В , , . - , . , , В - . 1. Х . 1 В 2.7 – . , 140- . 2. В ,
  • 31.
    SW06D017- Ай -А А Ы 30 11 “ ”- . . 3. Х “ ” , . 4. , . I. , , II. 1. . , 210 , 150 , 120 , 93 2. . 3. , , . . В : o 0-31 o 2- 32-62 o 63-93 o ( ) 93-
  • 32.
    SW06D017- Ай -А А Ы 31 13- , 13- . . o < ү o 8-12 o 13-1Ү o 18-22 o 22 < 4 13- 1Ү . 3.5 . Э , . . 1. 4 – 4.5 2. 5 - 6 3. 3.5 1. ( ) 2. 3. ( ) ё . К. , Ү0 , 30 . Э 100 . Ү0 .© Л. В
  • 33.
    SW06D017- Ай -А А Ы 32 В , , . I. В II. В ё . В ё . В (GPA) = = Э Y1*K1+Y2*K2+….+Вn*Kn - 1,2….Ч k1+k2+.......kn - 1,2.…Ч В . Э 0.0 . “A-F” . В U Uncomplete E Exam incomplete by the student R Repeating a course W Withdrawal CR Credit granted Y1*K1+Y2*K2+….+Вn*Kn k1+k2+.......kn =
  • 34.
    SW06D017- Ай -А А Ы 33 Э 0.0 . “A-F” . 2.5 Х Э - . . , , . , , , . “ ” Э . . . Э , . , . , . . 2.6 E-ХОКrЧТЧР . UNIMIS .
  • 35.
    SW06D017- Ай -А А Ы 34 , , , . Х : , , , . , , . , , . Ш : , , . . , , , . 2.7 - , , , . . 2.5 Х - : 1. 2. 3. . o - , - , - -
  • 36.
    SW06D017- Ай -А А Ы 35 o - , , , Э , , , , , , , o , , , , , , , , o , , , , Э , , , ( , , ) : ( ) o ( , )
  • 37.
    SW06D017- Ай -А А Ы 36 . Э . o ( , , ) , , , , , . o ( , , ) , . o ( , , ) , . o ( , , ) , . o ( , , ) , . o ( , , ) , , , . o ( , , ) , , , . o ( , , ) , , , . o ( , , ) , ,
  • 38.
    SW06D017- Ай -А А Ы 37 , . o ( , ) . o Х ( , ) , , , quТг . . o ( , ) . o ( , ) , , . : ( ) o ( , ) . Э . o ( , , ) , , , , , , . o ( , , ) , , . o ( , , ) , , . o ( , , )
  • 39.
    SW06D017- Ай -А А Ы 38 , , . o ( , , ) , , . o ( , , ) , , , , . o ( , , ) , , , , . o ( , , ) , , , , . o ( , , ) , , , , . o , ( , , , , ) , . Э , , , . o , ( , , ) , . Э , , , . o , ( , , )
  • 40.
    SW06D017- Ай -А А Ы 39 , . Э , , , . o , ( , , ) , . Э , , , . o ( , ) . : ( ) o ( , ) , . o ( , , ) . o ( , ) , o ( , ) o Х ( , , ) . : ( - ) o ( , , , , ) Э o , ( , ) ТН- . . 2.6 Х Unicode- . :
  • 41.
    SW06D017- Ай -А А Ы 40 - - - , , - - - 24 - Ү . 30 , . 3. 3.1 : АТЧНШаs 2000 АТЧНШаs АТЧНШаs БP . : o o o o o 3.2 • : Э PHP . : o PHP . o . o UЧТб, АТЧНШаs NT, MКМТЧtШsС Я sОrЯОr . o HTML . o o
  • 42.
    SW06D017- Ай -А А Ы 41 o o Windows- o o o , o Э , o MSSQL, OrКМХО, AММОss, SQL, PШstРrОSQL, ЦSQL, SвBASE 3.3 Э MвSQL . o PHP o , o UЧТМШНО o MвSQL GNU (GОЧОrКХ PuЛХТМ LТМОЧsО) – . UЧТб (LТЧuб ) . АТЧНШаs9ү/ME/NT/2000 OSБ – . o SQL2005 , аТЧНШаs usОr КutСОЧtТМКtТШЧ 2 . MS-SQL - .NET .NET ПrКЦОаШrФ ( ) SQLӨLIENT MS- SQL- , MS-SQL . o MSSQL . SQL . o , o SQL o - Windows SQL АТЧНШаs Бp - , . o -
  • 43.
    SW06D017- Ай -А А Ы 42 o - н . 3.4 . 1. : • Pentium III 800MHг ӨPU • 512MB (RAM) • 20GB • 32ЛТt • 110 Keyboard • 110 НpТ Mouse 2. : • AНШЛО FХКsС PХКвОr 6.0 • Mozilla Firefox 3.0, Internet Explorer 7.0, Google Chrome 1.0 – . , , , . 4. 4.1
  • 44.
    SW06D017- Ай -А А Ы 43 4.2 Х 1. + + varchar 2 varchar 25 varchar 10 varchar 15 + Integer 8 - + text 20 2. + + varchar 10 varchar 30 varchar 20 varchar 25 datetime 8 varchar 25 Integer 10 varchar 3 3. Id Int Medeelel Int Isshow Tinyint Issecret Tinyint Filename Varchar (100) Folder Varchar (100) Mime Varchar (100) Size Int Downloaded int 5.
  • 45.
    SW06D017- Ай -А А Ы 44 Id Int Garchig Varchar (100) Tovch Text Undsen Text Userid Int Ognoo Datetime Idevhtei Tinyint Torol Tinyint 0: , 2: , 3: Ustgana Tinyint Status Tinyint Files Tinyint 6. Id Int Login Varchar (20) Pass Varchar (20) Ovog Varchar (50) Ner Varchar (50) Salbar Varchar (50) Nemelt Text Zurag Varchar (100) Temdeglel Varchar (100) Idevhtei Tinyint Ognoo Datetime Torol Tinyint
  • 46.
    SW06D017- Ай -А А Ы 45 4.4 CAD (Context Analysis Diagram)
  • 47.
    SW06D017- Ай -А А Ы 46 0, 1 , , , 1.1. 21 3 , 1.2. 4 1.3. 1.4. 1.5. 1 7
  • 48.
    SW06D017- Ай -А А Ы 47 4.5 4.5.1 № 1 , , , , , , , , , 2 , , , , , , , , , , , 3 , , , , , , , , , , , 4 , , , , , 1.1 , , , , 1.2 , , , , 1.3 , , , , , ,
  • 49.
    SW06D017- Ай -А А Ы 48 1.3.1 , , 1.3.2 , , 1.3.3 , , 1.3.4 , , 1.3.5 , 2.2 , , 2.3 2.4 , 2.5 2.6 , 3.1 , , , 3.2
  • 50.
    SW06D017- Ай -А А Ы 49 3.3 , 3.4 , , 3.5 , , 3.6 , , , , 3.6.1 , , , , , , , , 3.6.2 , , , 3.6.3 , , , 3.6.4 , 3.6.5 , 4.1 , , , , , 4.2 , , , , , 4.3
  • 51.
    SW06D017- Ай -А А Ы 50 4.4 , , 4.5 , , 4.6 , ,
  • 52.
    SW06D017- Ай -А А Ы 51 4.5.2 № Х Х 1 2 3 4 5 6 7 8 9 10 11 , 12 13 ,
  • 53.
    SW06D017- Ай -А А Ы 52 14 15 , 16 17 , 18 19 20 21 22 23 24 25 26
  • 54.
    SW06D017- Ай -А А Ы 53 27 28 29 30 31 35 36 37 38 39 40 41
  • 55.
    SW06D017- Ай -А А Ы 54 42 43 44 49 50 51 52
  • 56.
    SW06D017- Ай -А А Ы 55 4.5.3 № Х ё Х 1 User 2 Post , , , , 3 Comment , , , , 4 Forum 5 Pollanswer 6 Pollansweruser 7 Student 8 Teacher 9 Studentlesson 10 Lessontype 11 Lesson 13 Lecturefile 14 Homework
  • 57.
    SW06D017- Ай -А А Ы 56 15 Studenthomework 16 Studenthomeworkfile 17 Message
  • 58.
    SW06D017- Ай -А А Ы 57 5. 5.1 , , , , , , ,
  • 59.
    SW06D017- Ай -А А Ы 58 , , , , , , , , , , , , , , , , ,
  • 60.
    SW06D017- Ай -А А Ы 59 6. З 6.1 3D О -1 З 6.2 3D О -2
  • 61.
    SW06D017- Ай -А А Ы 60 З 6.3 7. , , . , ё , , , , , , , . Э , , , . . . .   
  • 62.
    SW06D017- Ай -А А Ы 61 8. : - (2006-2007, 2007-2008, 2008-2009) PHP Manual © 1997, 1998, 1999, 2000, 2001 by the PHP Documentation Group MВSQL PHP and MYSQL web developement © 2001 Luke Welling and Laura Thomson : www.elibrary.mn, www.amazon.com, http://www.e-learning.mn, http://www.csms.edu.mn , http://www.itdic.edu.mn , http://www.google.mn – . : Addison Wesley - Uml MКЧКРТЧР SШПtаКrО RОquТrОЦОЧts 1999 , Addison Wesley - The Rational Unified Process Made Easy - A Practitioner'sGuide to the RUP 2003 Karin Palmkvist - Advanced Modeling with UML – Tutorial 2000 , PHP Advanced Ajax Architecture and Best Practices – SHAWN M.LAURIAT 2007 PHP 6 Fast and Easy Web Development – Julie Meloni and Matt Telles 2008 PHP A BEGINNERS GUIDE - McGraw.Hill.Osborne 2007