Program menghitung daya
Konsep Segitiga Daya
Mari kira awali dengan penjelasan mengenai daya listrik terlebih dahulu. Seringkali
terjadi kebingungan antara daya dan energi. Energi didefinisikan sebagai kemampuan untuk
melakukan kerja. Energi memiliki satuan Joule atau Btu. Sedangkan daya didefinisikan
sebagai laju energi yang dibangkitkan atau dikonsumsi. Satuan dari daya adalah Joule/detik
atau watt. Maka satuan energi listrik adalah watt-detik atau lebih populer dengan watt-hour.
Dalam sistem listrik AC / Arus bolak-balik ada tiga jenis daya untuk beban yang
memiliki Impedansi (Z),yaitu:
· Daya Semu (S) , satuannya VA (Volt Ampere)
Pada beban impedansi (Z), Daya semu adalah daya yang terukur atau terbaca pada alat ukur.
Daya semu adalah penjumlahan daya aktif dan reaktif secara vektoris.
· Daya Reaktif (Q), satuannya VAR (Volt Ampere Reaktif)
Daya reaktif adalah daya yang timbul akibat adanya efek induksi elektromagnetik oleh beban
yang mempunyai nilai induktif (fase arus tertinggal / laging) atau kapasitif (fase arus
mendahului/leading)
· Daya Aktif(P), satuannya W (Watt)
Daya aktif disebut juga daya nyata yaitu daya yang dibutuhkan oleh beban.
Hubungan dari ketiga daya diatas (S, Q, P) disebut segitiga daya.
Jika digambarkan dalam bentuk segitiga daya, maka daya nyata direpresentasikan
oleh sisi miring dan da ya aktif maupun reaktid direpresentasikan oleh sisi-sisi segitiga yang
saling tegak lurus.
Dari gambar diatas terlihat pula bahwa semakin besar nila daya reaktif (Q) akan
meningkatkan sudut antara daya nyata dan daya semu atau biasa disebut dengan power
factor / COS φ. sehingga daya yang terbaca pada alat ukur (S) lebih besar daripada daya
yang sesungguhnya dibutuhkan oleh beban (P).
Secara Matematis dapat dituliskan .
Dimana :
S=V x I (VA)
P=V x I x Cos φ (W)
Q=V x I x Sin φ (VAR)
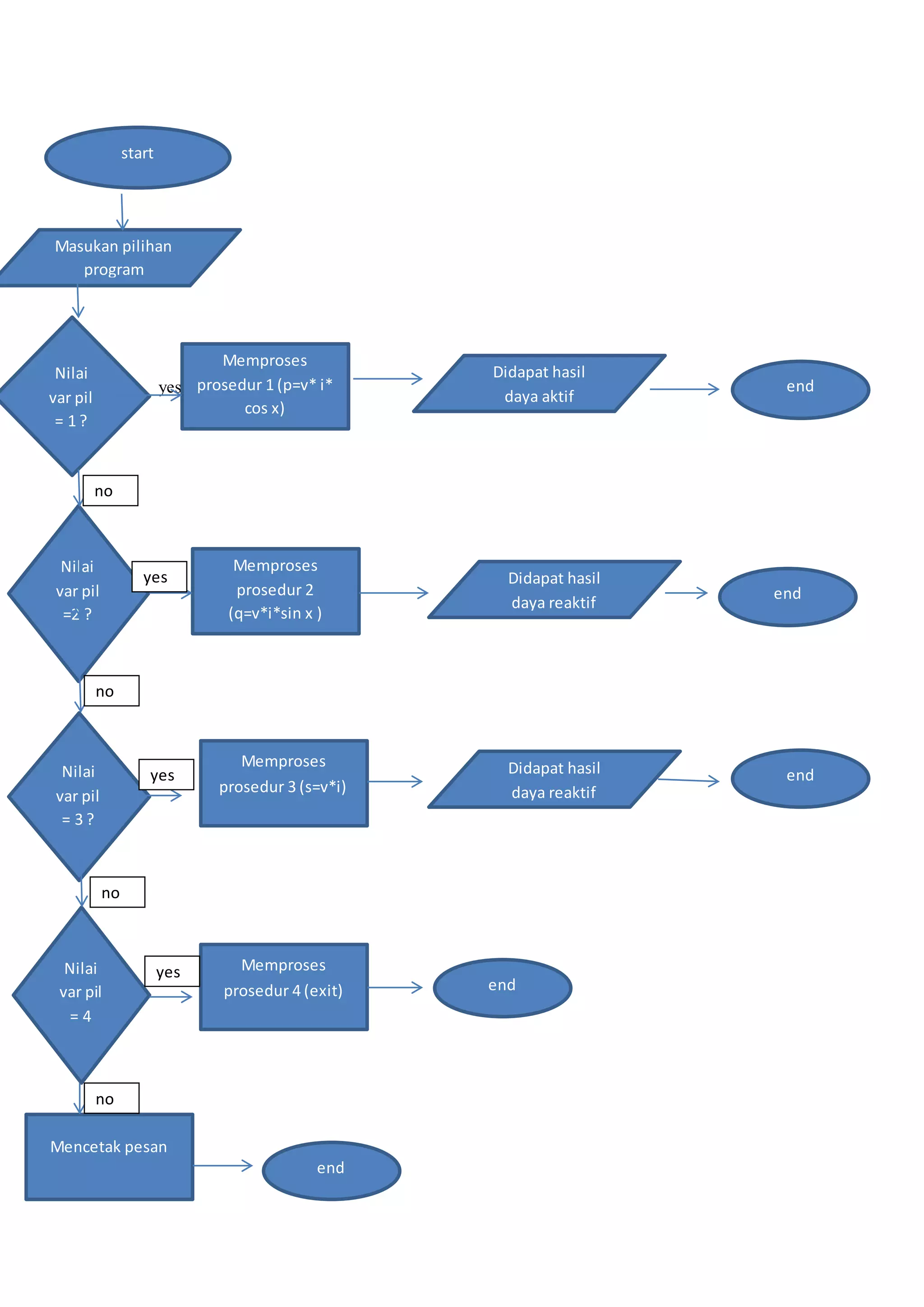
Flowchart program
yes
Memproses
prosedur 1 (p=v* i*
cos x)
Nilai
var pil
= 1 ?
Masukan pilihan
program
start
Nilai
var pil
=2 ?
Nilai
var pil
= 3 ?
Nilai
var pil
= 4
Memproses
prosedur 2
(q=v*i*sin x )
Memproses
prosedur 4 (exit)
Memproses
prosedur 3 (s=v*i)
Didapat hasil
daya reaktif
Didapat hasil
daya reaktif
Didapat hasil
daya aktif
end
end
end
end
Mencetak pesan
end
no
no
no
no
yes
no
no
yes
no
no
yes
no
no
Keterangan flowchart
1.pertama yaitu menentukan ilihan prosedur mana yanbg kan dijalankan ada program tersebut
dengan cara memasukkan nomor 1 sampai 4. Nomor 1 untuk prosedur daya aktif, no 2 untuk
prosedur daya reaktif, nomor 3 untuk rosedur daya semu dan nomor 4 untuk exit. Apabila
inutan tidak sesuai maka akan mencetak pesan “pilihan yang anda masukkan salah”
2. setelah itu apabila memilih prosedur 1 yaitu prosedur menghitung daya aktif, pertama yaitu
memasukkan input berupa nilai tegangan, arus, dan cos x. Setelah itu akan diproses dengan
rumus p= v*i*cos x . dan akan muncul hasil dari rumus tersebut berupa nilai dari daya aktif.
3. setelah itu apabila memilih prosedur 2 yaitu prosedur menghitung dayare aktif, pertama
yaitu memasukkan input berupa nilai tegangan, arus, dan sin x. Setelah itu akan diproses
dengan rumus q= v*i*sin x . dan akan muncul hasil dari rumus tersebut berupa nilai dari daya
reaktif.
4. setelah itu apabila memilih prosedur 3 yaitu prosedur menghitung daya semu, pertama
yaitu memasukkan input berupa nilai tegangan dan arus. Setelah itu akan diproses dengan
rumus s= v*i . dan akan muncul hasil dari rumus tersebut berupa nilai dari daya semu.
5. apabila memilih nomor 4 program akan berhenti
Keterangan :
Cos x = cos φ
Sin x = sin φ

Softskill bu dyah 4

  • 1.
    Program menghitung daya KonsepSegitiga Daya Mari kira awali dengan penjelasan mengenai daya listrik terlebih dahulu. Seringkali terjadi kebingungan antara daya dan energi. Energi didefinisikan sebagai kemampuan untuk melakukan kerja. Energi memiliki satuan Joule atau Btu. Sedangkan daya didefinisikan sebagai laju energi yang dibangkitkan atau dikonsumsi. Satuan dari daya adalah Joule/detik atau watt. Maka satuan energi listrik adalah watt-detik atau lebih populer dengan watt-hour. Dalam sistem listrik AC / Arus bolak-balik ada tiga jenis daya untuk beban yang memiliki Impedansi (Z),yaitu: · Daya Semu (S) , satuannya VA (Volt Ampere) Pada beban impedansi (Z), Daya semu adalah daya yang terukur atau terbaca pada alat ukur. Daya semu adalah penjumlahan daya aktif dan reaktif secara vektoris. · Daya Reaktif (Q), satuannya VAR (Volt Ampere Reaktif) Daya reaktif adalah daya yang timbul akibat adanya efek induksi elektromagnetik oleh beban yang mempunyai nilai induktif (fase arus tertinggal / laging) atau kapasitif (fase arus mendahului/leading) · Daya Aktif(P), satuannya W (Watt) Daya aktif disebut juga daya nyata yaitu daya yang dibutuhkan oleh beban. Hubungan dari ketiga daya diatas (S, Q, P) disebut segitiga daya. Jika digambarkan dalam bentuk segitiga daya, maka daya nyata direpresentasikan oleh sisi miring dan da ya aktif maupun reaktid direpresentasikan oleh sisi-sisi segitiga yang saling tegak lurus. Dari gambar diatas terlihat pula bahwa semakin besar nila daya reaktif (Q) akan meningkatkan sudut antara daya nyata dan daya semu atau biasa disebut dengan power factor / COS φ. sehingga daya yang terbaca pada alat ukur (S) lebih besar daripada daya yang sesungguhnya dibutuhkan oleh beban (P). Secara Matematis dapat dituliskan . Dimana : S=V x I (VA) P=V x I x Cos φ (W) Q=V x I x Sin φ (VAR)
  • 6.
  • 7.
    yes Memproses prosedur 1 (p=v*i* cos x) Nilai var pil = 1 ? Masukan pilihan program start Nilai var pil =2 ? Nilai var pil = 3 ? Nilai var pil = 4 Memproses prosedur 2 (q=v*i*sin x ) Memproses prosedur 4 (exit) Memproses prosedur 3 (s=v*i) Didapat hasil daya reaktif Didapat hasil daya reaktif Didapat hasil daya aktif end end end end Mencetak pesan end no no no no yes no no yes no no yes no no
  • 8.
    Keterangan flowchart 1.pertama yaitumenentukan ilihan prosedur mana yanbg kan dijalankan ada program tersebut dengan cara memasukkan nomor 1 sampai 4. Nomor 1 untuk prosedur daya aktif, no 2 untuk prosedur daya reaktif, nomor 3 untuk rosedur daya semu dan nomor 4 untuk exit. Apabila inutan tidak sesuai maka akan mencetak pesan “pilihan yang anda masukkan salah” 2. setelah itu apabila memilih prosedur 1 yaitu prosedur menghitung daya aktif, pertama yaitu memasukkan input berupa nilai tegangan, arus, dan cos x. Setelah itu akan diproses dengan rumus p= v*i*cos x . dan akan muncul hasil dari rumus tersebut berupa nilai dari daya aktif. 3. setelah itu apabila memilih prosedur 2 yaitu prosedur menghitung dayare aktif, pertama yaitu memasukkan input berupa nilai tegangan, arus, dan sin x. Setelah itu akan diproses dengan rumus q= v*i*sin x . dan akan muncul hasil dari rumus tersebut berupa nilai dari daya reaktif. 4. setelah itu apabila memilih prosedur 3 yaitu prosedur menghitung daya semu, pertama yaitu memasukkan input berupa nilai tegangan dan arus. Setelah itu akan diproses dengan rumus s= v*i . dan akan muncul hasil dari rumus tersebut berupa nilai dari daya semu. 5. apabila memilih nomor 4 program akan berhenti Keterangan : Cos x = cos φ Sin x = sin φ