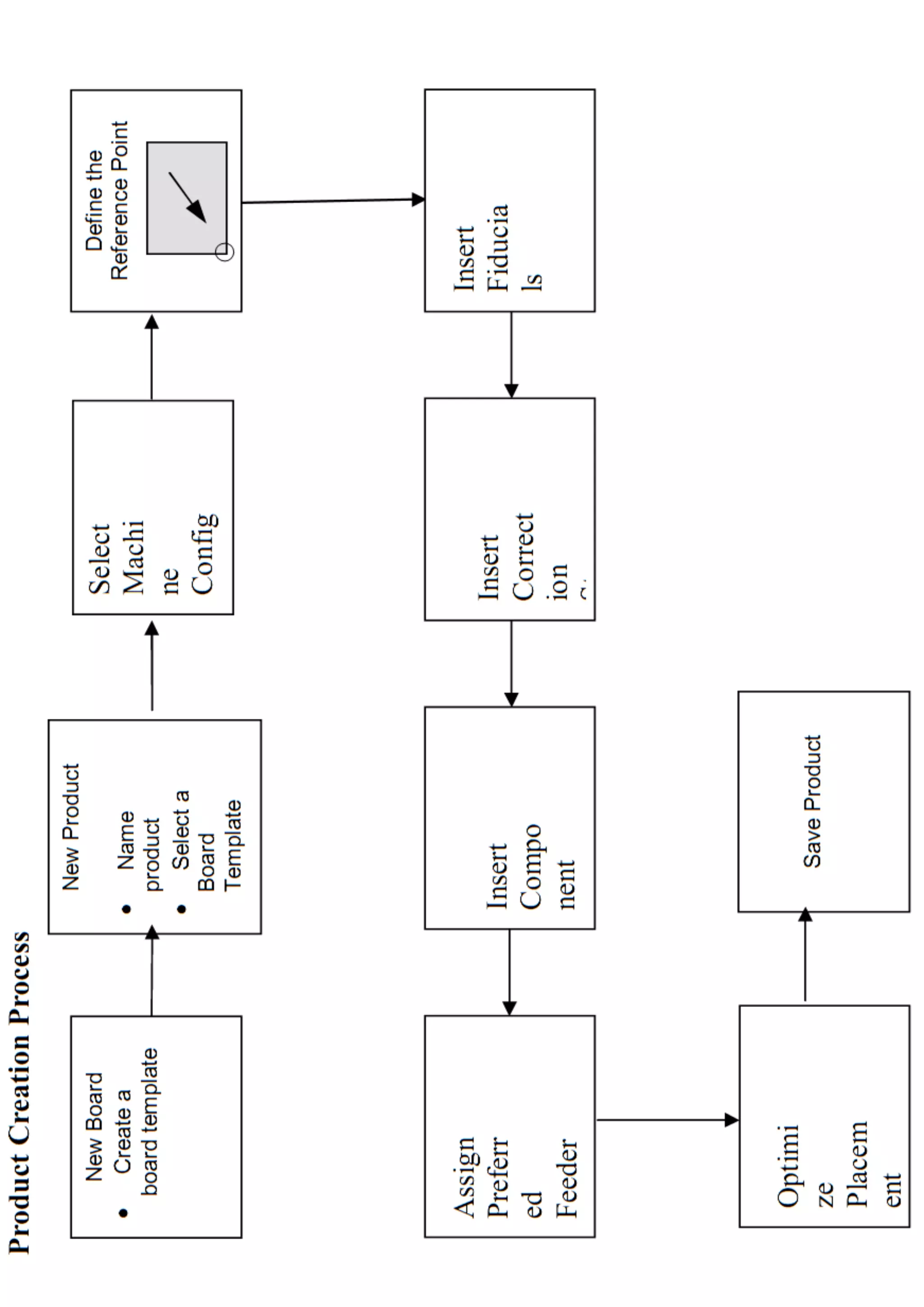
This process is used by Process Engineers to program their SMT and Thru-hole Automatic Assembly Equipment. For more informations, please: jasonwu@smthelp.com