i
SENSING AND COMMUNICATION USING
BI-DIRECTIONAL LED‟s
(Visible Light Communication)
MUHAMMAD IRFAN
MUHAMMAD HUMAIR GOHAR
ZULFIQAR ALI GULSHAN
HIRA QURESHI
June 2012
Department of Electrical Engineering
COMSATS INSTITUTE OF INFORMATION TECHNOLOGY
WAH CANTT – PAKISTAN
1
PROJECT ID EE-11-10 NUMBER OF
MEMBERS
4
TITLE SENSING AND COMMUNICATION USING BI-DIRECTIONAL LED‟s
SUPERVISOR NAME TERNAL / RIAZ HUSSAIN JUNEJOEXTERNAL
NAM MEMBER REG. O. EMAI L ADDRESS
MUHAMMAD IRFAN
FA08-BS(CE)-025
A
irfanarain128@yahoo.com
MUHAMMAD HUMAIR
GOHAR
FA08-BS(CE)-085 humair_comsats08@yahoo.com
ZULFIQAR ALI GULSHAN
FA08-BS(CE)-037 gulshan037@gmail.com
HIRA QURESHI
FA08-BS(CE)-028 dreemi_pari18@yahoo.com
CHECKLIST:
Number of pages attached with this form 48
I/We have attached a complete Project Timeline
using the form CE-DP-35A
YES / NO
I/We have enclosed the soft-copy of this document along-with the
codes and scripts created by myself/ourselves
YES / NO
My/Our supervisor has attested the attached document YES / NO
I/We confirm to state that this project is free from any type of
plagiarism and misuse of copyrighted material
YES / NO
MEMBERS’ SIGNATURES
Supervisor‟s Signature
Note 1: This paper must be signed by your supervisor
Note 2: The soft-copies of your project report, source codes, schematics, and executables should be delivered in a CD
Note 3: Submit the report and software to the Degree Projects Coordinator, Electrical Engineering Department
2
Declaration
“No portion of the work referred to in the dissertation has been submitted in support of an
application for another degree or qualification of this or any other university/institute or
other institution of learning”.
MEMBERS’ SIGNATURES
___________________________________
3
ACKNOWLEDGEMENT
First of all, we would like to say thanks to ALMIGHTY ALLAH for blessing us with
the spirit ability, courage and strength to complete this Project.
We would like to thanks to our Supervisor Mr. RIAZ HUSSAIN JUNEJO, and
all the faculty and staff members of COMSATS INSTITUTE OF INFORMATION
TECHNOLOGY WAH CANTT. Because they give us fully equipped lab and all
needed information due to this our project has completed.
Finally, we are particularly indebted to our loving PARENTS, brothers and sisters for
the financial, inspiration and moral support they have been providing.
4
ABSTRACT
Nowadays, Scientists and Researchers working on the development of light emitting
diode (LED) or visible light communication (VLC). LED lighting system can achieve
low power consumption and longer life time compared to the ordinary fluorescent lamp
as well as low cost.
In this project, a very high speed wireless communication system, which is embedded in
our LED lighting system, has been constructed. In this project, we have described 8051
or PIC Microcontroller interface circuit, using only one LED can alternately emit light
and light detect using only one Photodiode with two pins digital I/O and a single resistor,
which is current limiting. This technique first applied to create intelligent system of
lighting that uses a light source such as sensor and photodiode. A significant impact of
our project is, we are using 8 LEDs on transmitter side and 8 photodiodes on receiver
side that each LED is connected to a microcontroller can be seen as a way wireless
communications port. Also we have doing serial communication through light between
two systems. According to the problem of the “last meter”, it is a better technology.
.
5
CONTENTS
Acknowledgement 3
Abstract 4
List of Figures ______ 7
1 INTRODUCTION 8
2 Introduction of Visible Light Communication (VLC) ______9
2.1 History of VLC……………………………………………………...........10
2.2 Characteristics of VLC…………………………………………………...11
2.3 Advantages & Disadvantages of VLC…………………………………....12
2.4 Application of VLC……………………………………………………….13
2.4.1 Indoor Applications……………………………………………....13
2.4.2 Mobile to Mobile Communication……………………………….14
2.4.3 Positioning………………………………………………………..14
2.4.4 Communication using Image Sensor……………………………..16
2.4.5 Transport System…………….…………………………………...17
2.4.6 Networking……………………………………………………….17
2.4.7 Multimedia application……………………………………...........18
2.4.8 Sensitivity………………………………………………………...18
3 Design overview _ 19
3.1 System Block Diagram……………………………………………………19
3.2 Methodology………………………………………………………………21
3.3 LED modulation Scheme……………………………………………….…21
4 REQUIREMENTS & SPECIFICATION _ 22
4.1 Hardware Components requirement.....................................................................22
4.1.1 LED………………………………………………………………...............22
4.1.2 Phototransistor……………………………………………………...............23
4.1.3 ADC0804…………………………………………………………...............23
4.1.4 8051 Microcontroller…………………………………………………….....24
4.1.5 PIC18F452 Microcontroller...........................................................................25
4.1.6 INVERTER MC74HC04AN IC....................................................................25
4.1.7 MAX232........................................................................................................25
4.1.8 DAC0800.......................................................................................................26
4.1.9 OP-AMP LM741...........................................................................................26
4.1.10 USB to DB-9 converter cable........................................................................27
4.1.11 voltage Regulator 7805..................................................................................27
6
4.2 Software requirement....................................................................................................28
4.2.1 KEIL μ-VISION 3…………………………………………...........28
4.2.2 PROTEUS 7.6 PROFESSIONAL...................................................28
4.2.3 MPLAB IDE 7.5V…………………………………………………29
5 IMPLEMENTATION 31
5.1 Transmitter............................................................................................................31
5.1.1 Audio Transmitter Using 8051 Microcontroller………………..............31
5.1.2 Audio Transmitter Using PIC18452…………………………………...32
5.1.3 Serial Transmitter Using PIC18F452…………………………..............33
5.2 Receiver....................................................................................................................34
5.2.1 Serial Receiver Using PIC18F452..........................................................34
5.2.2 Audio Receiver Using DAC0800............................................................35
6 CONCLUSION 36
6.1 Achievement…………………………………………………………..........36
7 FUTURE WORK 38
8 REFERENCES 39
9 APPENDIX A: SOURCE CODES
9.1 Audio Transmitter Using 8051 Microcontroller
9.2 Audio and Serial Transmitter Using PIC18F452 Microcontroller
9.3 Serial Receiver Using PIC18F452 Microcontroller
10 APPENDIX B: PCB LAYOUT & 3D DESIGN
10.1 Transmitter Module of PCB Layout & 3d Design
10.2 Receiver Module of PCB Layout & 3d Design
10.2.1 Receiver module of PCB layout & 3d Design using PIC
10.2.2 Receiver module of PCB layout & 3d Design using DAC0800
11 APPENDIX C: DATASHEETS OF IC’s
11.1 APPENDIX 1: Datasheet of ADC0804
11.2 APPENDIX 2: Datasheet of 8051 Microcontroller
11.3 APPENDIX 3: Datasheet of PIC18F452 Microcontroller
11.4 APPENDIX 4: Datasheet of INVERTER MC74HC04AN IC
11.5 APPENDIX 5: Datasheet of MAX232 IC
11.6 APPENDIX 7: Datasheet of DAC0800 IC
11.7 APPENDIX 8: Datasheet of OP-AMP LM741
7
LIST OF FIGURES
FIGURE 1.1: System Snapshot
FIGURE 2.1: Electromagnetic Spectrum
FIGURE 2.2: History of Visible Light Communication
FIGURE 2.3: Indoor applications of VLC
FIGURE 2.4: Mobile to Mobile communication
FIGURE 2.5: Positioning GPS system
FIGURE 2.6: Navigation system for handicapped people based on RF-ID
FIGURE 2.7: VLCC member companies NEC and Matsushita
FIGURE 2.8: CAR to CAR communication
FIGURE 2.9: Color transmits a different sound
FIGURE 2.10: An audio system using red green and blue LED‟s
FIGURE 2.11: Exhibition in Yokohama
FIGURE 3.1: Block Diagram
FIGURE 4.1: Light Emitting Diode (LED)
FIGURE 4.2: Phototransistor
FIGURE 4.3: ADC0804 IC with pins
FIGURE 4.4: AT89C51 IC with pins
FIGURE 4.5: PIC18F452
FIGURE 4.6: INVERTER MC74HC04AN IC
FIGURE 4.7: MAX232 IC
FIGURE 4.8: DAC0800 IC
FIGURE 4.9: OP - AMP LM741
FIGURE 4.10:RS232 connector
FIGURE 4.11:7805Voltage Regulator IC
FIGURE 4.12: Screenshot of Keil u-Vision 3
FIGURE 4.13: Screenshot of Proteus 7.6 professional
FIGURE 4.14: Screenshot of MPLAB IDE 7.5
FIGURE 5.1; Audio Transmitter Using 8051 Microcontroller
FIGURE 5.2: Audio Transmitter Using PIC18F452
FIGURE 5.3: Serial Transmitter Using PIC18F452
FIGURE 5.4: Serial Receiver Using PIC18F452
FIGURE 5.5: Audio Receiver Using DAC0800
8
CHAPTER 1
1 INTRODUCTION
We have different communication mediums with which we use for communication
purpose. Some communication mediums are copper cables, radio waves, microwaves,
optical fibre, Bluetooth, infrared, and visible light. In this project we use visible light as
media for communication purpose because it has a lot of advantages as well as
applications. We use white LED for emit visible bright light.
Currently, White LEDs are penetrating many areas of our everyday life. White visible
LEDs are becoming more efficient, high reliability and can be incorporated into many
lighting applications. Light Emitting Diode is widely used and inexpensive light-
emitting diode as a light source.The basic purpose of LED is to emit light and
photodiodes like light detectors. In this project, we have design a 8051 or PIC
microcontroller interface circuit that can alternately emit light using 8 LEDs on
transmitter side and detect light using 8 photodiode sensors on receiver side, each LED
connected with limiting resistor and eight digital I/O pins [1].
It is one of the most common types of environmental media in light-emitting diode.
Many LED applications, the number will be displayed, which contains the brake lights,
traffic signal lens, LCD backlight, and automotive. The light-receiving diodes, which
are fundamentally photodiodes and therefore, it is so easy to receive light from the
source. LED is extremely efficient but not optimized for the detection of light [2].
FIGURE 1.1 System Snapshot
9
CHAPTER 2
2 INTRODUCTION OF VISIBLE LIGHT COMMUNICATION (VLC)
VLC refers to the Visible Light Communication. VLC is a data communication medium
using visible light between 400 THz (780 nm, 1THz=1000GHz) and 800 THz (375 nm).
VLC is not harmful to vision. Visible spectrum in between infrared is invisible. This
Technology using the standard ordinary or fluorescent light to transmit signals at 10
Kilobit per sec, LED for up to 500 Megabits per second [3].
VLC is a technology for producing light, light can be Indoor / Outdoor, such as have the
potential to provide data transfer rate using VLC signs of 100MB / s, TV, computer
display, and also for commercial (wherever that may be used as a means of
communication, etc.) headlight / tail light Auto will serve as a place [3].
In figure 2.1, a very small region for visible light in this electromagnetic spectrum. But
this range of visible light is very interesting and useful with respect to communication
etc. Different colours of light have different wavelength. Purple and blue light waves
have short wavelengths. Red light has a longer wavelength. And light travels as waves
of energy.
FIGURE 2.1: Electromagnetic Spectrum
10
2.1 HISTORY OF VLC
The idea of VLC is not entirely new, goes back to several thousand years people use
smoke signals to transfer the messages. Although development and research of VLC
systems started some time ago in 2003, man always recreation the some form of
communication that uses source of from the Stone Age. The following techniques of
communication are listed below [4]:
Heliograph:
In earlier eras, mirrors are used to provide information over long distances. This
technique is known as „sunshine recorder‟.
Fires and Lamps:
Burning kites were used for communication on the battlefield. Similarly, lamps used in
lighthouses.
Communication between ships:
The code of Morse was used for communication between ships. The message is in the
form of signals and spaces.
Photo-phone:
Graham Bell invented a radio communication system called photo-phone in which
sunlight is used as the source of optical in 1880. An oscillating mirror was used to
shape; receiver consists of parabolic mirror and reflects the light. The system was
operated for a distance of about 700 feet.
Traffic Signals:
Traffic signs are three different messages to communicate to the audience, a VLC
adopted in three different colors are used.
So, the VLC is the most advanced wireless communication technique which is using
visible light as source for data transmission. VLC can also be used to implement the
lighting system in a different light. For example, light used in such as TV homes, offices,
roads, traffic signs, home appliances, for electronically small lamp. LED devices have
become popular due to the improved performance, and low power consumption.
Similarly, the use of mobile phones well equipped with a camera device and has been widely
accepted. Cameras can be used to obtain visible light, using visible light to transmit data
and also resolved problems associated with the infrared and radio.
11
FIGURE 2.2: History of Visible Light Communication
2.2 CHARACTERISTICS OF VLC
Now we are describing the characteristics of visible light communication technology,
which are the followings [4]:
Safety:
VLC is not harmful to the human body. Thus, the transmission power may be necessary
to maintain high level.
High speed:
VLC, which is inherits from the high speed data rate optical communication. Therefore,
it can be used for very high speed wireless communication.
Bandwidth:
VLC uses the visible region of the electromagnetic spectrum. Thus, it offers greater
frequency band which is 300 THz, compared with RF communications which is
300GHz.
Omnipresent Nature:
We have established the fundamental light of the world. In addition, based on the LED
lights, received wide spread support from around the world. It uses a wireless
12
connection available, because VLC is already a visible light source, it is expected that
the next as a ubiquitous technology.
Security:
VLC includes hotline spectacle, which is impossible to build communication without
interrupting the connection. Hence, VLC provides a very high secure communication
and can be used in high security military areas, where RF communication is not suitable.
Visibility:
It is more sensitive to see the data by colours lights comparatively. The VLC is also
used in many activities to entertain like concerts shows, and interior systems etc.
2.3 ADVANTAGES AND DISADVANTAGES OF VLC
RF communication is the prohibited for the specific areas where VLC can be used such
as hospitals, defence or military and in underwater etc. The characteristic of VLC offers
many advantages over exists these communication technologies. Now we are going to
discuss the comparison between VLC and other wireless technologies [4].
ADVANTAGES
RF vs. VLC Communication
Limited Transmission Power:
Sometimes RF becomes risky because its output cannot grow beyond a certain level.
Due to this human body can be damage.
Regulated Spectrum:
According to some characteristics of radio waves there is no specific area, where we
may use more frequencies where the use of spectrum is regulated.
Banned in Sensitive Areas:
The radio waves cannot be used in prohibited areas such that military (defense purpose),
hospitals and power plants.
IR vs. VLC Communication
VLC have many advantages over IR communication;
Data Rates is limited:
In IR communications, data rates cannot be increased from a specific level because it
dangerous for human eye. And large data rate is seriously affects the human body.
13
DISADVANTAGE OF VLC
Communication break:
VLC require the line of sight for communication and it is the biggest disadvantage.
Short Range:
The main disadvantage of VLC is short range communication. We have to use different
intelligent techniques to increase distance among transmitter and receiver. Image Sensor
is a device that can be used for long distance VLC but this technique is increased the
cost of system.
2.4 APPLICATIONS OF VLC
Here we are going to discuss some important applications which are the following [4]:
2.4.1 Indoor Applications
2.4.2 Mobile to Mobile Communication
2.4.3 Positioning
2.4.4 Communication using Image Sensor
2.4.5 Transport System
2.4.6 Networking
2.4.7 Multimedia Application
2.4.8 Sensitivity
2.4.1 Indoor Applications
This technology is very important to design an indoor or outdoor application, and also
control the home appliances using this technology. In figure 2.3, LED lamp transmitter
can control the air conditioner as well as also provide the accessibility of the internet to
Laptop or Computer or control the clock time and photodiode receiver connect to the
Laptop, clock, HDTV, and printer. All the home/office appliances can be control
through VLC.
14
FIGURE 2.3: Indoor applications of VLC
2.4.2 Mobile To Mobile Communication
VLC system uses a photodiode as the receiving device and a LED as a
transmitting device. Using this technology, we can exchange mobile contents
from one device to another through transmitter and receiver module. And mobile
search light can act as a transmitter module and then we just add the light
detector photodiode module.
FIGURE 2.4: Mobile to Mobile communication
2.4.3 POSITIONING
The other wireless technologies also used the regional and global navigation systems.
Following are the position detection methods;
Position Detection using GPS:
GPS refers to the Global Positioning System; user location is detected by technology
called GPS. In this technique GPS enable devices can be aware of location by receiving
15
signals from GPS satellites. On the other hand, VLC is used for indoor positioning
system.
FIGURE 2.5: Positioning GPS system
Position Detection using RF:
RF-ID may also use a variety of positioning systems. RF-ID varies from millimeters to
meters away from the application on the basis of communication. Japan uses this
technique to navigate for people with disabilities.
FIGURE 2.6: Navigation system for handicapped people based on RF-ID
Position Detection using Wi-Fi:
Users are used Wi-Fi positioning system to determine the position for two or more Wi-
Fi base station, and also strength of base station signal. As show in figure 2.5, Accuracy
of Wi-Fi Positioning system is sometimes better than GPS, and the effect caused by
using Wi-Fi signals strength.
Position Detection using VLC:
It is also possible in VLC positioning system, the user position detect the location of the
light source can be used to send information. It is effective equally, there are outdoor
16
and indoor. Many companies have shown the VLC positioning systems. Here, we are
going to discuss an important application:
Global Navigation System
VLC used to represent a model for global navigation services, to access the
internet by creating a code from a visible light source, such as LEDs flashing
light, and also access to the server to get a place on the site, the information
display [4].
FIGURE 2.7: VLCC member companies NEC and Matsushita
2.4.4 Communication using Image Sensor:
VLC system uses a photodiode as the receiving device. However, the transmission of
the camera image sensor, image sensor is used for the purpose. Instead, it is quite more
expensive than using an image sensor, a photodiode, because of its some benefits [4]:
a) Since each pixel of the image sensor can be used to receive the independent
channels and it consists of large number of pixels. Therefore, we can use multiple
channels.
b) Interfere with a neutral effect on all of the following regional pixel have been
isolated.
c) Each channel to obtain information related to the pixel position, we can place the
transmitter is determined by the socket.
17
d) Can be used for long distance communication as well. Although the size of the
display of the source of light diminishes over long distances, but still be able to read
information from a much transmitter using telescope lens.
Despite all its benefits, the implementation of this technology has been used as the
current cost is high. Today's mobile phones are well equipped with cameras of high
frame rate, so the camera is expected in the future the image sensor is used to
communicate can be used.
2.4.5 Transport System:
This technology is very important to design an intelligent transport system, and also
ensure road safety. VLC technology provides communication between two cars using
head or tail light, these light acts as a transmitter. And also traffic light communicate
with car to give information about traffic signals. Instead, red light cameras are also
used to draw a red light runner. Today, lighting is widely used in traffic lights and also
in vehicle light. Therefore, these sources can be used to drive a car, car flow of
information and communications signal. For example, time of transmission of yellow
traffic lights has been suggested to be the remains of 50 units. Along with the car's
transmission, which can be used to enter data on the car at the time of the accident? This
information can be used to explore the nature of accidents.
FIGURE 2.8: CAR to CAR communication
2.4.6 Networking:
In home of office, VLC signed in order to convert the PLC will be used as a light source
optical system. PLC refers to the Power Line Carrier Communication. Therefore, the
user can use a light source for the construction of a wireless LAN can enjoy the high
speed network. LAN stands for Local Area Network. Therefore, the barrier of
bandwidth, the system may be due to the high bandwidth provided by VLC.
18
2.4.7 Multimedia applications:
VLC blue, red and green color of light is used to send digital audio. It is a display of
different colors are used in a variety of sound can be sent. Users have many options to
hear the musical instruments like the switch between different beams of light. In this
way, it is used to entertain users.
Figure 2.9: Colour transmits Figure 2.10: An audio system using red
a different sound green and blue LEDs
2.4.8 Sensitivity
VLC is used for entertainment and decoration. Analog audio system will be shown on
the figure 2.11. Lighting sent through the (bottom) light from the VLC for the public,
music and sound are synchronized. Wireless data transmission of light, at home, opens
the door to new applications for industry and transportation. It has a variety of
applications; VLC system for use in the near future is expected.
Figure 2.11: Exhibition in Yokohama
19
CHAPTER 3
3 Design overview
3.1 System Block Diagram
Figure 3.1: Block Diagram
COMPUTER ‘A’ FOR
SERIAL
COMMUNICATION
IPOD /
MOBILE FOR
AUDIO INPUT
TRANSMITTER
MODULE
TRANSMITTING
DEVICE
RECEIVING
DEVICE
RECEIVER
(SERIAL )
MODULE
RECEIVER
(AUDIO)
MODULE
COMPUTER ‘B’
FOR SERIAL
OUTPUT
SPEAKER FOR
AUDIO OUTPUT
8 LEDs
8 PHOTODIODES
20
Now, we are going to brief discuss each module of block diagram of the system.
Transmitting Device:
Transmitting device consists of 8 bit LEDs. Which they send data to receiver side
through Visible light. Modulate the LEDs using ON – OFF keying modulation, it means
when the LEDs are „ON‟ it means the data or information is coming otherwise not.
Receiving Device:
Receiving device consists of 8 bits photodiode. Which they receive the light in the form
or voltage or current. When the LEDs send data through light then Photodiode will
activated, detects the light and receives the data.
Transmitter Module:
Transmitter module based on PIC microcontroller circuit. We can give input into two
ways. One is input to give from Computer „A‟ type or send the data through keyboard.
And second is give the input through IPOD/ MOBILE device.
Receiver (Serial) Module:
This module based on PIC microcontroller circuit and it receives the data from
receiving device and sends data on serial pin that is connected to Computer „B‟ and
display on screen sent character or string.
Receiver (Audio) Module:
This module based on DAC0800 circuit, 8 bits photodiodes receive the digital data and
give to this module then it convert the digital signal into analog signal.
Computer A for Serial Communication:
This is our first input which we give or type something from keyboard using Computer
„A‟.
IPOD/ MOBILE for Audio Input:
This is our second input from which we can also give an analog or audio signal.
Computer B for Serial Output:
When we type something from Computer „A‟ then that character will show on
Computer „A‟ hyper terminal as well as Computer „B‟ hyper terminal.
Speaker for Audio output:
When we give an analog or audio signal from IPOD/MOBILE device then it will be
recover the audio signal and we will listen on speaker.
21
3.2 METHODOLOGY
A computer program written in MPLAB IDE uses C Language to write the data to be
transmitted on LEDs using serial port or Audio input. USB serial cable used to connect
your computer via the USB DB9, or MAX232 TTL level converter RS232 IC. Adjusts
the output level of TTL IC LED drive circuit is then injected in the PIC18F452 is
configured with. Here, we use ON-OFF keying (OOK) modulation technique on LED.
At the receiving end, the light pulses are detected using phototransistor. The receiver
output is fed to the PIC18452, and then receiver output is fed to MAX232 IC for TTL to
RS232 level conversion. On receiver side we also need serial to USB converter cable
connects the air outlet on the computer where a computer program written in MPLAB
IDE using language C, is used to obtain data from serial port. On the other hand, we
will use DAC0800 for audio signal recover which we applied on transmitter side [4].
3.3 LED Modulation Scheme
Integration of the intensity of VLC development methodology. OOK using visible light,
the light on or off the light source of changing a modulation scheme is used. OOK refers
to the index. This information is used for the purpose of sending a special kind of
integration of the two, a power level of ability. Therefore, the data bits are sent
continuously in the form of light rays. We have a high level, when it is sent to the light
beam. If the work is low, then there is no light pulse sent [4].
22
CHAPTER 4
4 REQUIREMENTS SPECIFICATION
4.1 Hardware Components Requirement
Following are the components required in our project such as;
4.1.1 LED
4.1.2 Photodiode
4.1.3 ADC0804
4.1.4 8051 microcontroller
4.1.5 PIC microcontroller
4.1.6 Inverter MC74HC04AN
4.1.7 MAX232
4.1.8 DAC0800
4.1.9 OP-AMP LM741
4.1.10 USB to DB 9 converter cable
4.1.11 Voltage Regulator 7805
4.1.1 LIGHT-EMITTING DIODE (LED)
LED refers to the Light Emitting Diode. We are using Lighting Emitting Diode (LED)
as a transmitter. When we apply analog signal on PIC microcontroller then it convert
into 8 bit digital output on 8 LEDs that will be connecting with PORT B of PIC18f452
microcontroller [5].
LED lights, aviation lighting, and traffic signals as a replacement for automotive
lighting, has been used in various applications. LEDs, which allow the new text, video
displays, sensors, and development, high speed communication technology is also
useful. Infrared light is used in remote control, including home appliances like TV, and
DVD player etc.
23
FIGURE 4.1: Light Emitting Diode (LED)
4.1.2 Phototransistor
Phototransistor is a kind of detector can be, depending on the mode, to convert light into
current or voltage. The public is used to generate solar power; solar cell is a traditional
large-area photodiode. Photodiode is designed to operate in reverse bias [6].
In our project, we are using phototransistor on receiver side to detect the light and it
converts light into either voltage or current. When the phototransistor detect the light
then it gives the same voltage to the DAC0800 IC and it convert the digital signal into
analog signal that will the original signal which we applied on transmitter side.
FIGURE 4.2: Phototransistor
4.1.3 ADC0804
ADC is used for convert Analog signal into Digital signal. The ADC0804 IC is an 8 bit
parallel ADC. It works with +ive 5 volts and has a resolution of 8 bits. ADC0804 the
conversion time will vary depending on the clock signal to be applied to the CLK IN
pin [7]. When we apply audio/analog signal on ADC0804 IC then it convert the signal
into digital form. And then give to the 8051 microcontroller circuit.
24
FIGURE 4.3: ADC0804 IC with pins
4.1.4 8051 MICROCONTROLLER
8051, Harvard architecture, single chip, the Intel 1980 microcontroller family has been
developed for embedded systems. 8051 microcontroller provides many functions
including CPU, RAM, ROM, I/O, interrupt logic, timer in a single 8051 microcontroller.
It is an 8 bit 8051 microcontroller, 8 bit ALU and 8-bit Accumulator registers. 8051
microcontroller has Built-in RAM is 128 bytes for data memory and built -in ROM
4 kilobytes for program memory [8].
In this project 8051 microcontroller is used to convert digital signals from
ADC0804 .First we used 8051 microcontroller, then we have decided to work on PIC
microcontroller ahead because we faced problems with ADC0804 interfacing with 8051
microcontroller. We can write the program in 8051 microcontroller IC using assembly
and C language.
FIGURE 4.4: AT89C51 IC with pins
25
4.1.5 PIC MICROCONTROLLER
PIC refers to the “Peripheral Interface Controller”. This is a family of RISC
microcontroller series of computer usage reduction is performed by Microchip
Technology. PIC18F452 microcontroller provides many functions including CPU,
RAM, ROM, I/O interrupt logic, timer, etc. in a single PIC microcontroller IC. PIC IC
has built in ADC 8 channels and 8-10 bit data [9].
We have done the audio transmission by using PIC. We gave analog signal to
PIC18F452 then built-in ADC converts Analog signal into 8-bit digital form. We write
the program in PIC microcontroller IC using assembly or C language. We choose
18F452 PIC microcontroller for completion of project and we write program in C
language.
FIGURE 4.5: PIC18F452
4.1.6 INVERTER MC74HC04AN
LSTTL input drive level of the standard output device, the CMOS could have, and pull-up
resistor. The device is composed of six three-phase converter. Inverter IC operates in voltage
range is 2 to 6V, low input current is 1uA, output drive capability is 10 LSTTL loads, and
outputs directly interface to CMOS OR TTL [10]. Here, we are using this IC to operate the
oscillator and play the PIC18f452 microcontroller.
FIGURE 4.6: INVERTER MC74HC04AN IC
`4.1.7 MAX232
MAX232 IC to convert RS232 TTL voltage levels, voltage levels are used to, and TTL
voltage levels converts to RS232 voltage levels. One advantage of MAX232 chip it is a
26
single power supply +5 V you can connect both the PIC and MAX232 microprocessor
without the need for dual power supplies, which are common in many large systems.
We use MAX232 in serial communication to send and receive information on a pair of
two line drivers. The driver used for the TxD line is T1 and T2, Driver of RxD line has
been defined as R2 and R1 [11].
FIGURE 4.7: MAX232 IC
4.1.8 DAC0800
DAC stands for digital to analog converter.
As we need original signal on the output so we have used DAC0800 IC, it converts the
digital signal into analog audio output or its mean it will recover the original input.
FIGURE 4.8: DAC0800 IC
4.1.9 OP-AMP LM741
As we want to get an amplified audio signal so we use an OP-AMP LM741 which
amplifies the audio signal and due to this we may recover the original sent signal.
27
FIGURE 4.9: OP - AMP LM741
4.1.10 USB to DB 9 converter cable
Serial port is not available in Computer or Laptop. If the data send continuously
between two computers. USB cable use the USB port built-in in laptop or computers, it
will be used to interface the manufacturing serial of MAX232 IC on a laptop to DB 9
converter have. This cable contains a controller that is embedded in order to comply
with the format that is compatible with the USB-compatible data protocols RS232.
.
FIGURE 4.10: RS232 connector
4.1.11 Voltage Regulator 7805
7805 voltage regulator is used to supply a constant +5 voltage to MAX232 IC
and also to PIC18F452 microcontroller. 7805 IC consists of 3 pins such as
Input, output and ground.
FIGURE 4.11: 7805 Voltage Regulator IC
28
4.2 SOFTWARE REQUIREMENT
4.2.1 KEIL μ-VISION 3
Keil development tools for microcontrollers of the 8051 architecture supports the
development of software to students at all levels to learn about embedded software
development engineers from the professional applications.
In this software tool we write our code in assembly language as well as in C. therefore,
we write the code for our project on Keil u-Vision3 software. We used „C‟ language for
AT89C51 microcontroller.
FIGURE 4.12: Screenshot of Keil u-Vision 3
4.2.2 PROTEUS 7.6 PROFESSIONAL
We use Proteus professional for test simulation to check hardware schematic and also
verify the source code of PIC or 8051 microcontroller. It helps us authenticate to our
hardware design in ideal conditions. We implemented all our simulations in Proteus and
verify our hardware design. We also prepared the design of PCB layout of transmitter
and receiver module PCBs in Proteus.
29
FIGURE 4.13: Screenshot of Proteus 7.6 professional
4.2.3 MPLAB IDE 7.5V
Refers to the MPLAB IDE integrated development tool because it provides a single
integrated environment, to develop code for embedded microcontrollers. Free for
developing embedded applications (IDE) has adopted a PIC microcontroller
manufactured by Microchip to integrated development environment that MPLAB,
integrated set of tools. Both the Assembly and C programming languages can be used
with MPLAB IDE v7.5. Support for the MPLAB IDE, along with sample code,
seminars, and drivers can be found on the Microchip. Therefore, we decided to use the
programming language C compiler with CCSC in MPLAB IDE, because many
functions built into it [15].
30
FIGURE 4.14: Screenshot of MPLAB IDE 7.5
31
CHAPTER 5
5 IMPLEMENTATION
5.1 TRANSMITTER
5.1.1 AUDIO TRANSMITTER USING 8051 MICROCONTROLLER
FIGURE 5.1: Audio Transmitter Using 8051 Microcontroller
WORKING:
In figure 5.1, When we give any Analog / Audio signal to ADC0804 IC then make CS
equal to „0‟ and send low to high pulse to pin WR to start the conversion of analog
signal into digital signal and monitoring the INTR pin. If INTR is low then it means
conversion is finished and we go to the next step. This signal is low until the INTR,
more often, to hold a poll. Less than 0 and Rural pin ADC0804 IC chip to avoid the
high and low pulse is equal to the CS on the INTR.Then 8051 microcontroller get
converted digital signals from ADC0804 on PORT P1 and show output on 8-bits LED‟s
that is connected on PORT P2. In this circuit we given an analog signal and get output
on LED‟s in digital form.
32
5.1.2 AUDIO TRANSMITTER USING PIC18452
FIGURE 5.2: Audio Transmitter Using PIC18F452
WORKING:
In figure 5.2, When we give an Analog signal to PIC18F452 then built-in ADC converts
Analog signal into 8-bit digital form. There is an ADC of 8 or 10 bits and timer built-in
in the PIC MICROCONTROLLER. Then we get digital signal on channel 0 and send
on RB port and LED‟s circuit connected to RB port where we get digital signal or in the
form of 8 bits. And 3 LEDs are connected to RC port, C0 LED show the circuit is
working or not, C1 LED show the audio input and C2 LED show the system is ready for
serial input.
33
5.1.3 SERIAL TRANSMITTER USING PIC18F452
FIGURE 5.3: Serial Transmitter Using PIC18F452
WORKING:
In figure 5.3, we use the serial communication through MAX232 IC and DB-9
connector. In serial communication, when we type something from keyboard then it
display on Computer „A‟ Hyper Terminal and also this byte of character or integer is
transmitted on 8 LEDs that will be the connected with RB port. The serial
communication is used to transfer data between two systems are located. It is a fact, that
uses a single row of data instead of 8-bit parallel data lines of communication is not
only much cheaper, and allows two computers in two different cities to communicate on
the telephone talking.
Serial communications, it is converted into a series of bits, serial register - just use the
parallel byte character, and a data cable through the wing.Here we send the character in
the form of its character binary form on 8 LEDs that is connected with PORT B. And 3
LEDs are connected to RC port, C0 LED show the circuit is working or not, C1 LED
show the audio input and C2 LED show the system is ready for serial input.
34
5.2 RECEIVER
5.2.1 SERIAL RECEIVER USING PIC
FIGURE 5.4: Serial Receiver Using PIC18F452
WORKING:
In figure 5.4, 8 photodiodes connect with PORT B of the PIC18452, they detects the
light and then light converted into voltage or current form. And this will be the binary of
that character which we send from system „A‟ through 8 LEDs on transmitter side. Then
receiver side receive binary of character using 8 photodiodes and display on system „B‟
hyper terminal.
35
5.2.2 AUDIO RECEIVER USING DAC0800
FIGURE 5.5: Audio Receiver Using DAC0800
WORKING:
In figure 5.5, when the receiver audio module detect the light using 8 photodiodes, as
detect light pulses convert into voltage or current form. After that, these photodiodes
received put on DAC0800 IC. Therefore, DAC0800 IC will convert the digital signal
into analog audio output or its mean we will recover the original input which we have
applied on transmitter module.
Because of an audio output signal here we use an OP-AMP LM741 which amplifies the
audio signal and due to this we may recover the original sent signal.
36
6 CONCLUSION
Visible Light Communication shows important potential equipment in expanding
useable bandwidth and a very high speed wireless transmission. Finally, we have
completed the transmitter and receiver modules for audio signal as well as serial
transmitter and receiver. For audio transmitter module, we send an audio signal on
receiver side through LEDs. Then receiver module phototransistors receive the light
pulses and give to the DAC0800 IC. This IC converts the digital signal into analog
signal then we recover the original signal which we have applied on transmitter side.
For serial transmitter, when we type any alphanumeric character using keyboard from
COMPUTER „A‟ then it display on monitor and also send parallel on LEDs and
photodiode receive the data and display on monitor screen of COMPUTER „B‟.
6.1 ACHIEVEMENT
EXPLANATION
We used white crystal LED on transmitter side and a photodiode sensor
on receiver side then we determine the distance and angle on which we can easily
transmit or receive the signal. Hence,
Distance ‘d’ = 1 feet
Angles:
ϴmax = -70˚ to +70˚
37
If the signal is transmitted by a single LED then our receiver can receive the signal from
-70˚ to +70˚. This means if our receiver can vibrate up to 70˚ from its origin then it can
get information from the transmitter.
Tolerance -10˚ to +10˚
Result 1 CONCLUSION:
This transmitter and receiver can be used for those applications where vibration
occurs. Due to vibration the device can move left or right. So, vibration have does not
effect on the communication.
38
7 FUTURE WORK
In future, increase the distance among transmitter and receiver as well as increase the
data rate. Then, do the full duplex transmission between two systems. We are thinking
to introduce wavelength division multiplexing (WDM) in visible light communication.
Then WDM can be used to transmit multiple data streams simultaneously over the same
wireless channel. And also improve the efficiency and accuracy of wavelength division
multiplexing. We will be satisfied when we will send a song from our mobile to other
mobile using VLC, not using MMS or Bluetooth.
Finally, we want to introduce a universal application related to visible light
communication (VLC).
39
8 REFERENCES
1) Paul Dietz, William Yerazunis, and Darren Leigh Mitsubishi Electric Research
Laboratories 201 Broadway Cambridge, Massachusetts 02139 USA
2) S. Nakamura, “Present Performance of InGaN-Based Blue/Green/Yellow
LEDs,” in Proceedings of SPIE Conference on Light-Emitting Diodes:
Research, Manufacturing, and Applications, vol. 3002, 1997, pp. 26–35.
3) Christian Pohlmann Data Communications Devices, Visible Light
Communication
4) Amirshahi, P. and Kavehrad, M. 2006. Broadband access over medium and low
voltage power-lines and use of white light emitting diodes for indoor
communications. In IEEE Consumer Communications & Networking
Conference, Las Vegas, Nevada. Citeseer.
5) http://en.wikipedia.org/wiki/Light-emitting_diode
6) http://en.wikipedia.org/wiki/Photodiode
7) The 8051 Microcontroller and Embedded Systems. Using assembly and C
Muhammad Ali Mazidi. Janice Gillispie Mazidi. Rolin
8) http://en.wikipedia.org/wiki/Intel_MCS-51
9) http://www.best-microcontroller-projects.com/pic-microcontroller.html
10) Semiconductor Components Industries, LLC, 2004 November, 2004 - Rev. 9
http://onsemi.com
11) Datasheet of MAX232, MAX232I DUAL EIA-232 DRIVERS/RECEIVERS
SLLS047I – FEBRUARY 1989 – REVISED OCTOBER 2002
12) Visible Light Communication for audio systems, IEEE transactions on
consumer electronics by Grantham Pang, Chi-Ho Chan , Ka-Lim Ho, Thomas
Kwan, Edward Yang
13) 2008.Visible_Light_Communications_recent_progress_and_challenges
14) Using LED Lighting for Ubiquitous Indoor Wireless Networking T.D.C. Little,
P. Dib, K. Shah, N. Barraford, and B. Gallagher June 1, 2008
15) http://en.wikipedia.org/wiki/MPLAB
16) Very Low-Cost Sensing and Communication Using Bidirectional LEDs Paul
Dietz, William Yerazunis, Darren Leigh
17) CONSUMER COMMUNICATIONS AND NETWORKING, Sustainable
Energy-Efficient Wireless Applications Using Light, Mohsen Kavehrad,
Pennsylvania State University
18) Illumination-Based Synchronization of High-Speed Vision Sensors Lei Hou
Shingo Kagami and Koichi Hashimoto
19) BROADBAND ROOM SERVICE BY LIGHT such as videoconferencing,
movies on demand and more By Mohsen Kavehrad
20) LED Traffic Light as a Communications Device Grantham Pang, Thomas
Kwan, Chi-Ho Chan, Hugh Liu.
21) Alternative Communication Technology: based on White LED‟s in Visible
Light Communication 1K Kanthi Kumar, 2D.Koteswara Rao, 3Dr. A.Yesu
Babu, 4Dr.P.Premchand
22) IEEE P802.15 Working Group for Wireless Personal Area Networks (WPANs)
using Visible Light Communication
23) Cognitive Wireless RAN Medium Access Control (MAC) and Physical Layer
(PHY) Specifications: Policies and Procedures for Operation in the TV Bands,
LAN/MAN Standards Committee of the IEEE Computer Society
40
24) Home access networks using optical wireless transmission Dominic C. O'Brien,
Grahame Faulkner, Hoa Le Minh
25) High-Speed Wireless Indoor Communication via Visible Light J. Grubor, O.C.
Gaete Jamett, J.W. Walewski, S. Randel
26) Visible Light Communication using Wavelength Division Multiplexing for
Smart Spaces Talha A. Khan, Muhammad Tahir and Ahmad Usman
27) Visible Light Communications: challenges and possibilities Dominic C. O'Brien,
Lubin Zeng, Hoa Le-Minh, University of Oxford (UK); Siemens AG, Corporate
Technology, Information and Communications,Munich (Germany)
28) OFDM Visible Light Wireless Communication Based on White LEDs H. Elgala,
R. Mesleh, H. Haas and B. Pricope, International University Bremen 28759
Bremen, Germany.
41
APPENDIXES
42
9 APPENDIX A:
SOURCE CODES:
1) AUDIO TRANSMITTER USING 8051 MICROCONTROLLER
#include <REG51.H>
#define adc_port P1
sbit cs=P3^0;
sbit rd =P3^1;
sbit wr=P3^2;
sbit intr=P3^3;
void conv();
void read();
unsigned int adc_val;
void main()
{
while(1)
{
conv();
read();
P2 = adc_val;
}
}
void conv()
{
cs = 0;
wr = 0;
wr = 1;
cs = 1;
while(intr);
}
void read(){
cs = 0;
rd = 0;
adc_val = adc_port;
rd = 1;
cs = 1;
}
2) AUDIO AND SERIAL TRANSMITTER USING PIC18F452
MICROCONTROLLER
#include <18F452.h>
#device adc=8
#fuses XT,NOWDT,NOPROTECT,NOLVP
#use delay(clock=4000000)
43
#use rs232(baud=9600, xmit=PIN_C6, rcv=PIN_C7,bits=8)
void main()
{
signed int8 value;
char ch;
output_high(pin_c0);
printf("IF MIC IS NOT AVAILABLE PLZ TYPE MSG FROM KEYBOARD:");
while(TRUE)
{ //FOR AUDIO SIGNAL
if(input(pin_a0))
{
output_high(pin_c1);
while(TRUE)
{
setup_adc_ports(RA0_ANALOG);
setup_adc(ADC_CLOCK_INTERNAL);
set_adc_channel(0);
value=read_adc();
output_b(value);
}
}
// FOR SERIAL COMMUNICATION
else if(input(pin_c6))
{
output_high(pin_c2);
while(true)
{
ch=getc();
putc(ch);
output_b(ch);
}
}
else
44
{
output_low(pin_b0);
output_low(pin_b1);
output_low(pin_b2);
output_low(pin_b3);
output_low(pin_b4);
output_low(pin_b5);
output_low(pin_b6);
output_low(pin_b7);
}
}
}
3) SERIAL RECEIVER USING PIC18F452 MICROCONTROLLER
#include <18F452.h>
#fuses XT,NOWDT,NOPROTECT,NOLVP
#use delay(clock=4000000)
#use rs232(baud=9600, xmit=PIN_C6, rcv=PIN_C7,bits=8)
void main(void)
{
char buff;
printf("2nd terminal:");
output_high(pin_c0);
output_high(pin_c1);
output_high(pin_c2);
while(TRUE)
{ if(input_b())
{
buff=input_b();
putc(buff);
}
}
}
45
10 APPENDIX B:
PCB LAYOUT & 3D DESIGN
1) TRANSMITTER MODULE OF PCB LAYOUT & 3D DESIGN
46
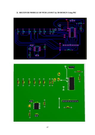
2) RECEIVER MODULE OF PCB LAYOUT & 3D DESIGN Using PIC
47
3) RECEIVER MODULE OF PCB LAYOUT & 3D DESIGN Using PIC
48
APPENDIX C: DATASHEETS OF IC’S

Sensing and Communication using bi-directional LEDs

  • 1.
    i SENSING AND COMMUNICATIONUSING BI-DIRECTIONAL LED‟s (Visible Light Communication) MUHAMMAD IRFAN MUHAMMAD HUMAIR GOHAR ZULFIQAR ALI GULSHAN HIRA QURESHI June 2012 Department of Electrical Engineering COMSATS INSTITUTE OF INFORMATION TECHNOLOGY WAH CANTT – PAKISTAN
  • 2.
    1 PROJECT ID EE-11-10NUMBER OF MEMBERS 4 TITLE SENSING AND COMMUNICATION USING BI-DIRECTIONAL LED‟s SUPERVISOR NAME TERNAL / RIAZ HUSSAIN JUNEJOEXTERNAL NAM MEMBER REG. O. EMAI L ADDRESS MUHAMMAD IRFAN FA08-BS(CE)-025 A irfanarain128@yahoo.com MUHAMMAD HUMAIR GOHAR FA08-BS(CE)-085 humair_comsats08@yahoo.com ZULFIQAR ALI GULSHAN FA08-BS(CE)-037 gulshan037@gmail.com HIRA QURESHI FA08-BS(CE)-028 dreemi_pari18@yahoo.com CHECKLIST: Number of pages attached with this form 48 I/We have attached a complete Project Timeline using the form CE-DP-35A YES / NO I/We have enclosed the soft-copy of this document along-with the codes and scripts created by myself/ourselves YES / NO My/Our supervisor has attested the attached document YES / NO I/We confirm to state that this project is free from any type of plagiarism and misuse of copyrighted material YES / NO MEMBERS’ SIGNATURES Supervisor‟s Signature Note 1: This paper must be signed by your supervisor Note 2: The soft-copies of your project report, source codes, schematics, and executables should be delivered in a CD Note 3: Submit the report and software to the Degree Projects Coordinator, Electrical Engineering Department
  • 3.
    2 Declaration “No portion ofthe work referred to in the dissertation has been submitted in support of an application for another degree or qualification of this or any other university/institute or other institution of learning”. MEMBERS’ SIGNATURES ___________________________________
  • 4.
    3 ACKNOWLEDGEMENT First of all,we would like to say thanks to ALMIGHTY ALLAH for blessing us with the spirit ability, courage and strength to complete this Project. We would like to thanks to our Supervisor Mr. RIAZ HUSSAIN JUNEJO, and all the faculty and staff members of COMSATS INSTITUTE OF INFORMATION TECHNOLOGY WAH CANTT. Because they give us fully equipped lab and all needed information due to this our project has completed. Finally, we are particularly indebted to our loving PARENTS, brothers and sisters for the financial, inspiration and moral support they have been providing.
  • 5.
    4 ABSTRACT Nowadays, Scientists andResearchers working on the development of light emitting diode (LED) or visible light communication (VLC). LED lighting system can achieve low power consumption and longer life time compared to the ordinary fluorescent lamp as well as low cost. In this project, a very high speed wireless communication system, which is embedded in our LED lighting system, has been constructed. In this project, we have described 8051 or PIC Microcontroller interface circuit, using only one LED can alternately emit light and light detect using only one Photodiode with two pins digital I/O and a single resistor, which is current limiting. This technique first applied to create intelligent system of lighting that uses a light source such as sensor and photodiode. A significant impact of our project is, we are using 8 LEDs on transmitter side and 8 photodiodes on receiver side that each LED is connected to a microcontroller can be seen as a way wireless communications port. Also we have doing serial communication through light between two systems. According to the problem of the “last meter”, it is a better technology. .
  • 6.
    5 CONTENTS Acknowledgement 3 Abstract 4 Listof Figures ______ 7 1 INTRODUCTION 8 2 Introduction of Visible Light Communication (VLC) ______9 2.1 History of VLC……………………………………………………...........10 2.2 Characteristics of VLC…………………………………………………...11 2.3 Advantages & Disadvantages of VLC…………………………………....12 2.4 Application of VLC……………………………………………………….13 2.4.1 Indoor Applications……………………………………………....13 2.4.2 Mobile to Mobile Communication……………………………….14 2.4.3 Positioning………………………………………………………..14 2.4.4 Communication using Image Sensor……………………………..16 2.4.5 Transport System…………….…………………………………...17 2.4.6 Networking……………………………………………………….17 2.4.7 Multimedia application……………………………………...........18 2.4.8 Sensitivity………………………………………………………...18 3 Design overview _ 19 3.1 System Block Diagram……………………………………………………19 3.2 Methodology………………………………………………………………21 3.3 LED modulation Scheme……………………………………………….…21 4 REQUIREMENTS & SPECIFICATION _ 22 4.1 Hardware Components requirement.....................................................................22 4.1.1 LED………………………………………………………………...............22 4.1.2 Phototransistor……………………………………………………...............23 4.1.3 ADC0804…………………………………………………………...............23 4.1.4 8051 Microcontroller…………………………………………………….....24 4.1.5 PIC18F452 Microcontroller...........................................................................25 4.1.6 INVERTER MC74HC04AN IC....................................................................25 4.1.7 MAX232........................................................................................................25 4.1.8 DAC0800.......................................................................................................26 4.1.9 OP-AMP LM741...........................................................................................26 4.1.10 USB to DB-9 converter cable........................................................................27 4.1.11 voltage Regulator 7805..................................................................................27
  • 7.
    6 4.2 Software requirement....................................................................................................28 4.2.1KEIL μ-VISION 3…………………………………………...........28 4.2.2 PROTEUS 7.6 PROFESSIONAL...................................................28 4.2.3 MPLAB IDE 7.5V…………………………………………………29 5 IMPLEMENTATION 31 5.1 Transmitter............................................................................................................31 5.1.1 Audio Transmitter Using 8051 Microcontroller………………..............31 5.1.2 Audio Transmitter Using PIC18452…………………………………...32 5.1.3 Serial Transmitter Using PIC18F452…………………………..............33 5.2 Receiver....................................................................................................................34 5.2.1 Serial Receiver Using PIC18F452..........................................................34 5.2.2 Audio Receiver Using DAC0800............................................................35 6 CONCLUSION 36 6.1 Achievement…………………………………………………………..........36 7 FUTURE WORK 38 8 REFERENCES 39 9 APPENDIX A: SOURCE CODES 9.1 Audio Transmitter Using 8051 Microcontroller 9.2 Audio and Serial Transmitter Using PIC18F452 Microcontroller 9.3 Serial Receiver Using PIC18F452 Microcontroller 10 APPENDIX B: PCB LAYOUT & 3D DESIGN 10.1 Transmitter Module of PCB Layout & 3d Design 10.2 Receiver Module of PCB Layout & 3d Design 10.2.1 Receiver module of PCB layout & 3d Design using PIC 10.2.2 Receiver module of PCB layout & 3d Design using DAC0800 11 APPENDIX C: DATASHEETS OF IC’s 11.1 APPENDIX 1: Datasheet of ADC0804 11.2 APPENDIX 2: Datasheet of 8051 Microcontroller 11.3 APPENDIX 3: Datasheet of PIC18F452 Microcontroller 11.4 APPENDIX 4: Datasheet of INVERTER MC74HC04AN IC 11.5 APPENDIX 5: Datasheet of MAX232 IC 11.6 APPENDIX 7: Datasheet of DAC0800 IC 11.7 APPENDIX 8: Datasheet of OP-AMP LM741
  • 8.
    7 LIST OF FIGURES FIGURE1.1: System Snapshot FIGURE 2.1: Electromagnetic Spectrum FIGURE 2.2: History of Visible Light Communication FIGURE 2.3: Indoor applications of VLC FIGURE 2.4: Mobile to Mobile communication FIGURE 2.5: Positioning GPS system FIGURE 2.6: Navigation system for handicapped people based on RF-ID FIGURE 2.7: VLCC member companies NEC and Matsushita FIGURE 2.8: CAR to CAR communication FIGURE 2.9: Color transmits a different sound FIGURE 2.10: An audio system using red green and blue LED‟s FIGURE 2.11: Exhibition in Yokohama FIGURE 3.1: Block Diagram FIGURE 4.1: Light Emitting Diode (LED) FIGURE 4.2: Phototransistor FIGURE 4.3: ADC0804 IC with pins FIGURE 4.4: AT89C51 IC with pins FIGURE 4.5: PIC18F452 FIGURE 4.6: INVERTER MC74HC04AN IC FIGURE 4.7: MAX232 IC FIGURE 4.8: DAC0800 IC FIGURE 4.9: OP - AMP LM741 FIGURE 4.10:RS232 connector FIGURE 4.11:7805Voltage Regulator IC FIGURE 4.12: Screenshot of Keil u-Vision 3 FIGURE 4.13: Screenshot of Proteus 7.6 professional FIGURE 4.14: Screenshot of MPLAB IDE 7.5 FIGURE 5.1; Audio Transmitter Using 8051 Microcontroller FIGURE 5.2: Audio Transmitter Using PIC18F452 FIGURE 5.3: Serial Transmitter Using PIC18F452 FIGURE 5.4: Serial Receiver Using PIC18F452 FIGURE 5.5: Audio Receiver Using DAC0800
  • 9.
    8 CHAPTER 1 1 INTRODUCTION Wehave different communication mediums with which we use for communication purpose. Some communication mediums are copper cables, radio waves, microwaves, optical fibre, Bluetooth, infrared, and visible light. In this project we use visible light as media for communication purpose because it has a lot of advantages as well as applications. We use white LED for emit visible bright light. Currently, White LEDs are penetrating many areas of our everyday life. White visible LEDs are becoming more efficient, high reliability and can be incorporated into many lighting applications. Light Emitting Diode is widely used and inexpensive light- emitting diode as a light source.The basic purpose of LED is to emit light and photodiodes like light detectors. In this project, we have design a 8051 or PIC microcontroller interface circuit that can alternately emit light using 8 LEDs on transmitter side and detect light using 8 photodiode sensors on receiver side, each LED connected with limiting resistor and eight digital I/O pins [1]. It is one of the most common types of environmental media in light-emitting diode. Many LED applications, the number will be displayed, which contains the brake lights, traffic signal lens, LCD backlight, and automotive. The light-receiving diodes, which are fundamentally photodiodes and therefore, it is so easy to receive light from the source. LED is extremely efficient but not optimized for the detection of light [2]. FIGURE 1.1 System Snapshot
  • 10.
    9 CHAPTER 2 2 INTRODUCTIONOF VISIBLE LIGHT COMMUNICATION (VLC) VLC refers to the Visible Light Communication. VLC is a data communication medium using visible light between 400 THz (780 nm, 1THz=1000GHz) and 800 THz (375 nm). VLC is not harmful to vision. Visible spectrum in between infrared is invisible. This Technology using the standard ordinary or fluorescent light to transmit signals at 10 Kilobit per sec, LED for up to 500 Megabits per second [3]. VLC is a technology for producing light, light can be Indoor / Outdoor, such as have the potential to provide data transfer rate using VLC signs of 100MB / s, TV, computer display, and also for commercial (wherever that may be used as a means of communication, etc.) headlight / tail light Auto will serve as a place [3]. In figure 2.1, a very small region for visible light in this electromagnetic spectrum. But this range of visible light is very interesting and useful with respect to communication etc. Different colours of light have different wavelength. Purple and blue light waves have short wavelengths. Red light has a longer wavelength. And light travels as waves of energy. FIGURE 2.1: Electromagnetic Spectrum
  • 11.
    10 2.1 HISTORY OFVLC The idea of VLC is not entirely new, goes back to several thousand years people use smoke signals to transfer the messages. Although development and research of VLC systems started some time ago in 2003, man always recreation the some form of communication that uses source of from the Stone Age. The following techniques of communication are listed below [4]: Heliograph: In earlier eras, mirrors are used to provide information over long distances. This technique is known as „sunshine recorder‟. Fires and Lamps: Burning kites were used for communication on the battlefield. Similarly, lamps used in lighthouses. Communication between ships: The code of Morse was used for communication between ships. The message is in the form of signals and spaces. Photo-phone: Graham Bell invented a radio communication system called photo-phone in which sunlight is used as the source of optical in 1880. An oscillating mirror was used to shape; receiver consists of parabolic mirror and reflects the light. The system was operated for a distance of about 700 feet. Traffic Signals: Traffic signs are three different messages to communicate to the audience, a VLC adopted in three different colors are used. So, the VLC is the most advanced wireless communication technique which is using visible light as source for data transmission. VLC can also be used to implement the lighting system in a different light. For example, light used in such as TV homes, offices, roads, traffic signs, home appliances, for electronically small lamp. LED devices have become popular due to the improved performance, and low power consumption. Similarly, the use of mobile phones well equipped with a camera device and has been widely accepted. Cameras can be used to obtain visible light, using visible light to transmit data and also resolved problems associated with the infrared and radio.
  • 12.
    11 FIGURE 2.2: Historyof Visible Light Communication 2.2 CHARACTERISTICS OF VLC Now we are describing the characteristics of visible light communication technology, which are the followings [4]: Safety: VLC is not harmful to the human body. Thus, the transmission power may be necessary to maintain high level. High speed: VLC, which is inherits from the high speed data rate optical communication. Therefore, it can be used for very high speed wireless communication. Bandwidth: VLC uses the visible region of the electromagnetic spectrum. Thus, it offers greater frequency band which is 300 THz, compared with RF communications which is 300GHz. Omnipresent Nature: We have established the fundamental light of the world. In addition, based on the LED lights, received wide spread support from around the world. It uses a wireless
  • 13.
    12 connection available, becauseVLC is already a visible light source, it is expected that the next as a ubiquitous technology. Security: VLC includes hotline spectacle, which is impossible to build communication without interrupting the connection. Hence, VLC provides a very high secure communication and can be used in high security military areas, where RF communication is not suitable. Visibility: It is more sensitive to see the data by colours lights comparatively. The VLC is also used in many activities to entertain like concerts shows, and interior systems etc. 2.3 ADVANTAGES AND DISADVANTAGES OF VLC RF communication is the prohibited for the specific areas where VLC can be used such as hospitals, defence or military and in underwater etc. The characteristic of VLC offers many advantages over exists these communication technologies. Now we are going to discuss the comparison between VLC and other wireless technologies [4]. ADVANTAGES RF vs. VLC Communication Limited Transmission Power: Sometimes RF becomes risky because its output cannot grow beyond a certain level. Due to this human body can be damage. Regulated Spectrum: According to some characteristics of radio waves there is no specific area, where we may use more frequencies where the use of spectrum is regulated. Banned in Sensitive Areas: The radio waves cannot be used in prohibited areas such that military (defense purpose), hospitals and power plants. IR vs. VLC Communication VLC have many advantages over IR communication; Data Rates is limited: In IR communications, data rates cannot be increased from a specific level because it dangerous for human eye. And large data rate is seriously affects the human body.
  • 14.
    13 DISADVANTAGE OF VLC Communicationbreak: VLC require the line of sight for communication and it is the biggest disadvantage. Short Range: The main disadvantage of VLC is short range communication. We have to use different intelligent techniques to increase distance among transmitter and receiver. Image Sensor is a device that can be used for long distance VLC but this technique is increased the cost of system. 2.4 APPLICATIONS OF VLC Here we are going to discuss some important applications which are the following [4]: 2.4.1 Indoor Applications 2.4.2 Mobile to Mobile Communication 2.4.3 Positioning 2.4.4 Communication using Image Sensor 2.4.5 Transport System 2.4.6 Networking 2.4.7 Multimedia Application 2.4.8 Sensitivity 2.4.1 Indoor Applications This technology is very important to design an indoor or outdoor application, and also control the home appliances using this technology. In figure 2.3, LED lamp transmitter can control the air conditioner as well as also provide the accessibility of the internet to Laptop or Computer or control the clock time and photodiode receiver connect to the Laptop, clock, HDTV, and printer. All the home/office appliances can be control through VLC.
  • 15.
    14 FIGURE 2.3: Indoorapplications of VLC 2.4.2 Mobile To Mobile Communication VLC system uses a photodiode as the receiving device and a LED as a transmitting device. Using this technology, we can exchange mobile contents from one device to another through transmitter and receiver module. And mobile search light can act as a transmitter module and then we just add the light detector photodiode module. FIGURE 2.4: Mobile to Mobile communication 2.4.3 POSITIONING The other wireless technologies also used the regional and global navigation systems. Following are the position detection methods; Position Detection using GPS: GPS refers to the Global Positioning System; user location is detected by technology called GPS. In this technique GPS enable devices can be aware of location by receiving
  • 16.
    15 signals from GPSsatellites. On the other hand, VLC is used for indoor positioning system. FIGURE 2.5: Positioning GPS system Position Detection using RF: RF-ID may also use a variety of positioning systems. RF-ID varies from millimeters to meters away from the application on the basis of communication. Japan uses this technique to navigate for people with disabilities. FIGURE 2.6: Navigation system for handicapped people based on RF-ID Position Detection using Wi-Fi: Users are used Wi-Fi positioning system to determine the position for two or more Wi- Fi base station, and also strength of base station signal. As show in figure 2.5, Accuracy of Wi-Fi Positioning system is sometimes better than GPS, and the effect caused by using Wi-Fi signals strength. Position Detection using VLC: It is also possible in VLC positioning system, the user position detect the location of the light source can be used to send information. It is effective equally, there are outdoor
  • 17.
    16 and indoor. Manycompanies have shown the VLC positioning systems. Here, we are going to discuss an important application: Global Navigation System VLC used to represent a model for global navigation services, to access the internet by creating a code from a visible light source, such as LEDs flashing light, and also access to the server to get a place on the site, the information display [4]. FIGURE 2.7: VLCC member companies NEC and Matsushita 2.4.4 Communication using Image Sensor: VLC system uses a photodiode as the receiving device. However, the transmission of the camera image sensor, image sensor is used for the purpose. Instead, it is quite more expensive than using an image sensor, a photodiode, because of its some benefits [4]: a) Since each pixel of the image sensor can be used to receive the independent channels and it consists of large number of pixels. Therefore, we can use multiple channels. b) Interfere with a neutral effect on all of the following regional pixel have been isolated. c) Each channel to obtain information related to the pixel position, we can place the transmitter is determined by the socket.
  • 18.
    17 d) Can beused for long distance communication as well. Although the size of the display of the source of light diminishes over long distances, but still be able to read information from a much transmitter using telescope lens. Despite all its benefits, the implementation of this technology has been used as the current cost is high. Today's mobile phones are well equipped with cameras of high frame rate, so the camera is expected in the future the image sensor is used to communicate can be used. 2.4.5 Transport System: This technology is very important to design an intelligent transport system, and also ensure road safety. VLC technology provides communication between two cars using head or tail light, these light acts as a transmitter. And also traffic light communicate with car to give information about traffic signals. Instead, red light cameras are also used to draw a red light runner. Today, lighting is widely used in traffic lights and also in vehicle light. Therefore, these sources can be used to drive a car, car flow of information and communications signal. For example, time of transmission of yellow traffic lights has been suggested to be the remains of 50 units. Along with the car's transmission, which can be used to enter data on the car at the time of the accident? This information can be used to explore the nature of accidents. FIGURE 2.8: CAR to CAR communication 2.4.6 Networking: In home of office, VLC signed in order to convert the PLC will be used as a light source optical system. PLC refers to the Power Line Carrier Communication. Therefore, the user can use a light source for the construction of a wireless LAN can enjoy the high speed network. LAN stands for Local Area Network. Therefore, the barrier of bandwidth, the system may be due to the high bandwidth provided by VLC.
  • 19.
    18 2.4.7 Multimedia applications: VLCblue, red and green color of light is used to send digital audio. It is a display of different colors are used in a variety of sound can be sent. Users have many options to hear the musical instruments like the switch between different beams of light. In this way, it is used to entertain users. Figure 2.9: Colour transmits Figure 2.10: An audio system using red a different sound green and blue LEDs 2.4.8 Sensitivity VLC is used for entertainment and decoration. Analog audio system will be shown on the figure 2.11. Lighting sent through the (bottom) light from the VLC for the public, music and sound are synchronized. Wireless data transmission of light, at home, opens the door to new applications for industry and transportation. It has a variety of applications; VLC system for use in the near future is expected. Figure 2.11: Exhibition in Yokohama
  • 20.
    19 CHAPTER 3 3 Designoverview 3.1 System Block Diagram Figure 3.1: Block Diagram COMPUTER ‘A’ FOR SERIAL COMMUNICATION IPOD / MOBILE FOR AUDIO INPUT TRANSMITTER MODULE TRANSMITTING DEVICE RECEIVING DEVICE RECEIVER (SERIAL ) MODULE RECEIVER (AUDIO) MODULE COMPUTER ‘B’ FOR SERIAL OUTPUT SPEAKER FOR AUDIO OUTPUT 8 LEDs 8 PHOTODIODES
  • 21.
    20 Now, we aregoing to brief discuss each module of block diagram of the system. Transmitting Device: Transmitting device consists of 8 bit LEDs. Which they send data to receiver side through Visible light. Modulate the LEDs using ON – OFF keying modulation, it means when the LEDs are „ON‟ it means the data or information is coming otherwise not. Receiving Device: Receiving device consists of 8 bits photodiode. Which they receive the light in the form or voltage or current. When the LEDs send data through light then Photodiode will activated, detects the light and receives the data. Transmitter Module: Transmitter module based on PIC microcontroller circuit. We can give input into two ways. One is input to give from Computer „A‟ type or send the data through keyboard. And second is give the input through IPOD/ MOBILE device. Receiver (Serial) Module: This module based on PIC microcontroller circuit and it receives the data from receiving device and sends data on serial pin that is connected to Computer „B‟ and display on screen sent character or string. Receiver (Audio) Module: This module based on DAC0800 circuit, 8 bits photodiodes receive the digital data and give to this module then it convert the digital signal into analog signal. Computer A for Serial Communication: This is our first input which we give or type something from keyboard using Computer „A‟. IPOD/ MOBILE for Audio Input: This is our second input from which we can also give an analog or audio signal. Computer B for Serial Output: When we type something from Computer „A‟ then that character will show on Computer „A‟ hyper terminal as well as Computer „B‟ hyper terminal. Speaker for Audio output: When we give an analog or audio signal from IPOD/MOBILE device then it will be recover the audio signal and we will listen on speaker.
  • 22.
    21 3.2 METHODOLOGY A computerprogram written in MPLAB IDE uses C Language to write the data to be transmitted on LEDs using serial port or Audio input. USB serial cable used to connect your computer via the USB DB9, or MAX232 TTL level converter RS232 IC. Adjusts the output level of TTL IC LED drive circuit is then injected in the PIC18F452 is configured with. Here, we use ON-OFF keying (OOK) modulation technique on LED. At the receiving end, the light pulses are detected using phototransistor. The receiver output is fed to the PIC18452, and then receiver output is fed to MAX232 IC for TTL to RS232 level conversion. On receiver side we also need serial to USB converter cable connects the air outlet on the computer where a computer program written in MPLAB IDE using language C, is used to obtain data from serial port. On the other hand, we will use DAC0800 for audio signal recover which we applied on transmitter side [4]. 3.3 LED Modulation Scheme Integration of the intensity of VLC development methodology. OOK using visible light, the light on or off the light source of changing a modulation scheme is used. OOK refers to the index. This information is used for the purpose of sending a special kind of integration of the two, a power level of ability. Therefore, the data bits are sent continuously in the form of light rays. We have a high level, when it is sent to the light beam. If the work is low, then there is no light pulse sent [4].
  • 23.
    22 CHAPTER 4 4 REQUIREMENTSSPECIFICATION 4.1 Hardware Components Requirement Following are the components required in our project such as; 4.1.1 LED 4.1.2 Photodiode 4.1.3 ADC0804 4.1.4 8051 microcontroller 4.1.5 PIC microcontroller 4.1.6 Inverter MC74HC04AN 4.1.7 MAX232 4.1.8 DAC0800 4.1.9 OP-AMP LM741 4.1.10 USB to DB 9 converter cable 4.1.11 Voltage Regulator 7805 4.1.1 LIGHT-EMITTING DIODE (LED) LED refers to the Light Emitting Diode. We are using Lighting Emitting Diode (LED) as a transmitter. When we apply analog signal on PIC microcontroller then it convert into 8 bit digital output on 8 LEDs that will be connecting with PORT B of PIC18f452 microcontroller [5]. LED lights, aviation lighting, and traffic signals as a replacement for automotive lighting, has been used in various applications. LEDs, which allow the new text, video displays, sensors, and development, high speed communication technology is also useful. Infrared light is used in remote control, including home appliances like TV, and DVD player etc.
  • 24.
    23 FIGURE 4.1: LightEmitting Diode (LED) 4.1.2 Phototransistor Phototransistor is a kind of detector can be, depending on the mode, to convert light into current or voltage. The public is used to generate solar power; solar cell is a traditional large-area photodiode. Photodiode is designed to operate in reverse bias [6]. In our project, we are using phototransistor on receiver side to detect the light and it converts light into either voltage or current. When the phototransistor detect the light then it gives the same voltage to the DAC0800 IC and it convert the digital signal into analog signal that will the original signal which we applied on transmitter side. FIGURE 4.2: Phototransistor 4.1.3 ADC0804 ADC is used for convert Analog signal into Digital signal. The ADC0804 IC is an 8 bit parallel ADC. It works with +ive 5 volts and has a resolution of 8 bits. ADC0804 the conversion time will vary depending on the clock signal to be applied to the CLK IN pin [7]. When we apply audio/analog signal on ADC0804 IC then it convert the signal into digital form. And then give to the 8051 microcontroller circuit.
  • 25.
    24 FIGURE 4.3: ADC0804IC with pins 4.1.4 8051 MICROCONTROLLER 8051, Harvard architecture, single chip, the Intel 1980 microcontroller family has been developed for embedded systems. 8051 microcontroller provides many functions including CPU, RAM, ROM, I/O, interrupt logic, timer in a single 8051 microcontroller. It is an 8 bit 8051 microcontroller, 8 bit ALU and 8-bit Accumulator registers. 8051 microcontroller has Built-in RAM is 128 bytes for data memory and built -in ROM 4 kilobytes for program memory [8]. In this project 8051 microcontroller is used to convert digital signals from ADC0804 .First we used 8051 microcontroller, then we have decided to work on PIC microcontroller ahead because we faced problems with ADC0804 interfacing with 8051 microcontroller. We can write the program in 8051 microcontroller IC using assembly and C language. FIGURE 4.4: AT89C51 IC with pins
  • 26.
    25 4.1.5 PIC MICROCONTROLLER PICrefers to the “Peripheral Interface Controller”. This is a family of RISC microcontroller series of computer usage reduction is performed by Microchip Technology. PIC18F452 microcontroller provides many functions including CPU, RAM, ROM, I/O interrupt logic, timer, etc. in a single PIC microcontroller IC. PIC IC has built in ADC 8 channels and 8-10 bit data [9]. We have done the audio transmission by using PIC. We gave analog signal to PIC18F452 then built-in ADC converts Analog signal into 8-bit digital form. We write the program in PIC microcontroller IC using assembly or C language. We choose 18F452 PIC microcontroller for completion of project and we write program in C language. FIGURE 4.5: PIC18F452 4.1.6 INVERTER MC74HC04AN LSTTL input drive level of the standard output device, the CMOS could have, and pull-up resistor. The device is composed of six three-phase converter. Inverter IC operates in voltage range is 2 to 6V, low input current is 1uA, output drive capability is 10 LSTTL loads, and outputs directly interface to CMOS OR TTL [10]. Here, we are using this IC to operate the oscillator and play the PIC18f452 microcontroller. FIGURE 4.6: INVERTER MC74HC04AN IC `4.1.7 MAX232 MAX232 IC to convert RS232 TTL voltage levels, voltage levels are used to, and TTL voltage levels converts to RS232 voltage levels. One advantage of MAX232 chip it is a
  • 27.
    26 single power supply+5 V you can connect both the PIC and MAX232 microprocessor without the need for dual power supplies, which are common in many large systems. We use MAX232 in serial communication to send and receive information on a pair of two line drivers. The driver used for the TxD line is T1 and T2, Driver of RxD line has been defined as R2 and R1 [11]. FIGURE 4.7: MAX232 IC 4.1.8 DAC0800 DAC stands for digital to analog converter. As we need original signal on the output so we have used DAC0800 IC, it converts the digital signal into analog audio output or its mean it will recover the original input. FIGURE 4.8: DAC0800 IC 4.1.9 OP-AMP LM741 As we want to get an amplified audio signal so we use an OP-AMP LM741 which amplifies the audio signal and due to this we may recover the original sent signal.
  • 28.
    27 FIGURE 4.9: OP- AMP LM741 4.1.10 USB to DB 9 converter cable Serial port is not available in Computer or Laptop. If the data send continuously between two computers. USB cable use the USB port built-in in laptop or computers, it will be used to interface the manufacturing serial of MAX232 IC on a laptop to DB 9 converter have. This cable contains a controller that is embedded in order to comply with the format that is compatible with the USB-compatible data protocols RS232. . FIGURE 4.10: RS232 connector 4.1.11 Voltage Regulator 7805 7805 voltage regulator is used to supply a constant +5 voltage to MAX232 IC and also to PIC18F452 microcontroller. 7805 IC consists of 3 pins such as Input, output and ground. FIGURE 4.11: 7805 Voltage Regulator IC
  • 29.
    28 4.2 SOFTWARE REQUIREMENT 4.2.1KEIL μ-VISION 3 Keil development tools for microcontrollers of the 8051 architecture supports the development of software to students at all levels to learn about embedded software development engineers from the professional applications. In this software tool we write our code in assembly language as well as in C. therefore, we write the code for our project on Keil u-Vision3 software. We used „C‟ language for AT89C51 microcontroller. FIGURE 4.12: Screenshot of Keil u-Vision 3 4.2.2 PROTEUS 7.6 PROFESSIONAL We use Proteus professional for test simulation to check hardware schematic and also verify the source code of PIC or 8051 microcontroller. It helps us authenticate to our hardware design in ideal conditions. We implemented all our simulations in Proteus and verify our hardware design. We also prepared the design of PCB layout of transmitter and receiver module PCBs in Proteus.
  • 30.
    29 FIGURE 4.13: Screenshotof Proteus 7.6 professional 4.2.3 MPLAB IDE 7.5V Refers to the MPLAB IDE integrated development tool because it provides a single integrated environment, to develop code for embedded microcontrollers. Free for developing embedded applications (IDE) has adopted a PIC microcontroller manufactured by Microchip to integrated development environment that MPLAB, integrated set of tools. Both the Assembly and C programming languages can be used with MPLAB IDE v7.5. Support for the MPLAB IDE, along with sample code, seminars, and drivers can be found on the Microchip. Therefore, we decided to use the programming language C compiler with CCSC in MPLAB IDE, because many functions built into it [15].
  • 31.
  • 32.
    31 CHAPTER 5 5 IMPLEMENTATION 5.1TRANSMITTER 5.1.1 AUDIO TRANSMITTER USING 8051 MICROCONTROLLER FIGURE 5.1: Audio Transmitter Using 8051 Microcontroller WORKING: In figure 5.1, When we give any Analog / Audio signal to ADC0804 IC then make CS equal to „0‟ and send low to high pulse to pin WR to start the conversion of analog signal into digital signal and monitoring the INTR pin. If INTR is low then it means conversion is finished and we go to the next step. This signal is low until the INTR, more often, to hold a poll. Less than 0 and Rural pin ADC0804 IC chip to avoid the high and low pulse is equal to the CS on the INTR.Then 8051 microcontroller get converted digital signals from ADC0804 on PORT P1 and show output on 8-bits LED‟s that is connected on PORT P2. In this circuit we given an analog signal and get output on LED‟s in digital form.
  • 33.
    32 5.1.2 AUDIO TRANSMITTERUSING PIC18452 FIGURE 5.2: Audio Transmitter Using PIC18F452 WORKING: In figure 5.2, When we give an Analog signal to PIC18F452 then built-in ADC converts Analog signal into 8-bit digital form. There is an ADC of 8 or 10 bits and timer built-in in the PIC MICROCONTROLLER. Then we get digital signal on channel 0 and send on RB port and LED‟s circuit connected to RB port where we get digital signal or in the form of 8 bits. And 3 LEDs are connected to RC port, C0 LED show the circuit is working or not, C1 LED show the audio input and C2 LED show the system is ready for serial input.
  • 34.
    33 5.1.3 SERIAL TRANSMITTERUSING PIC18F452 FIGURE 5.3: Serial Transmitter Using PIC18F452 WORKING: In figure 5.3, we use the serial communication through MAX232 IC and DB-9 connector. In serial communication, when we type something from keyboard then it display on Computer „A‟ Hyper Terminal and also this byte of character or integer is transmitted on 8 LEDs that will be the connected with RB port. The serial communication is used to transfer data between two systems are located. It is a fact, that uses a single row of data instead of 8-bit parallel data lines of communication is not only much cheaper, and allows two computers in two different cities to communicate on the telephone talking. Serial communications, it is converted into a series of bits, serial register - just use the parallel byte character, and a data cable through the wing.Here we send the character in the form of its character binary form on 8 LEDs that is connected with PORT B. And 3 LEDs are connected to RC port, C0 LED show the circuit is working or not, C1 LED show the audio input and C2 LED show the system is ready for serial input.
  • 35.
    34 5.2 RECEIVER 5.2.1 SERIALRECEIVER USING PIC FIGURE 5.4: Serial Receiver Using PIC18F452 WORKING: In figure 5.4, 8 photodiodes connect with PORT B of the PIC18452, they detects the light and then light converted into voltage or current form. And this will be the binary of that character which we send from system „A‟ through 8 LEDs on transmitter side. Then receiver side receive binary of character using 8 photodiodes and display on system „B‟ hyper terminal.
  • 36.
    35 5.2.2 AUDIO RECEIVERUSING DAC0800 FIGURE 5.5: Audio Receiver Using DAC0800 WORKING: In figure 5.5, when the receiver audio module detect the light using 8 photodiodes, as detect light pulses convert into voltage or current form. After that, these photodiodes received put on DAC0800 IC. Therefore, DAC0800 IC will convert the digital signal into analog audio output or its mean we will recover the original input which we have applied on transmitter module. Because of an audio output signal here we use an OP-AMP LM741 which amplifies the audio signal and due to this we may recover the original sent signal.
  • 37.
    36 6 CONCLUSION Visible LightCommunication shows important potential equipment in expanding useable bandwidth and a very high speed wireless transmission. Finally, we have completed the transmitter and receiver modules for audio signal as well as serial transmitter and receiver. For audio transmitter module, we send an audio signal on receiver side through LEDs. Then receiver module phototransistors receive the light pulses and give to the DAC0800 IC. This IC converts the digital signal into analog signal then we recover the original signal which we have applied on transmitter side. For serial transmitter, when we type any alphanumeric character using keyboard from COMPUTER „A‟ then it display on monitor and also send parallel on LEDs and photodiode receive the data and display on monitor screen of COMPUTER „B‟. 6.1 ACHIEVEMENT EXPLANATION We used white crystal LED on transmitter side and a photodiode sensor on receiver side then we determine the distance and angle on which we can easily transmit or receive the signal. Hence, Distance ‘d’ = 1 feet Angles: ϴmax = -70˚ to +70˚
  • 38.
    37 If the signalis transmitted by a single LED then our receiver can receive the signal from -70˚ to +70˚. This means if our receiver can vibrate up to 70˚ from its origin then it can get information from the transmitter. Tolerance -10˚ to +10˚ Result 1 CONCLUSION: This transmitter and receiver can be used for those applications where vibration occurs. Due to vibration the device can move left or right. So, vibration have does not effect on the communication.
  • 39.
    38 7 FUTURE WORK Infuture, increase the distance among transmitter and receiver as well as increase the data rate. Then, do the full duplex transmission between two systems. We are thinking to introduce wavelength division multiplexing (WDM) in visible light communication. Then WDM can be used to transmit multiple data streams simultaneously over the same wireless channel. And also improve the efficiency and accuracy of wavelength division multiplexing. We will be satisfied when we will send a song from our mobile to other mobile using VLC, not using MMS or Bluetooth. Finally, we want to introduce a universal application related to visible light communication (VLC).
  • 40.
    39 8 REFERENCES 1) PaulDietz, William Yerazunis, and Darren Leigh Mitsubishi Electric Research Laboratories 201 Broadway Cambridge, Massachusetts 02139 USA 2) S. Nakamura, “Present Performance of InGaN-Based Blue/Green/Yellow LEDs,” in Proceedings of SPIE Conference on Light-Emitting Diodes: Research, Manufacturing, and Applications, vol. 3002, 1997, pp. 26–35. 3) Christian Pohlmann Data Communications Devices, Visible Light Communication 4) Amirshahi, P. and Kavehrad, M. 2006. Broadband access over medium and low voltage power-lines and use of white light emitting diodes for indoor communications. In IEEE Consumer Communications & Networking Conference, Las Vegas, Nevada. Citeseer. 5) http://en.wikipedia.org/wiki/Light-emitting_diode 6) http://en.wikipedia.org/wiki/Photodiode 7) The 8051 Microcontroller and Embedded Systems. Using assembly and C Muhammad Ali Mazidi. Janice Gillispie Mazidi. Rolin 8) http://en.wikipedia.org/wiki/Intel_MCS-51 9) http://www.best-microcontroller-projects.com/pic-microcontroller.html 10) Semiconductor Components Industries, LLC, 2004 November, 2004 - Rev. 9 http://onsemi.com 11) Datasheet of MAX232, MAX232I DUAL EIA-232 DRIVERS/RECEIVERS SLLS047I – FEBRUARY 1989 – REVISED OCTOBER 2002 12) Visible Light Communication for audio systems, IEEE transactions on consumer electronics by Grantham Pang, Chi-Ho Chan , Ka-Lim Ho, Thomas Kwan, Edward Yang 13) 2008.Visible_Light_Communications_recent_progress_and_challenges 14) Using LED Lighting for Ubiquitous Indoor Wireless Networking T.D.C. Little, P. Dib, K. Shah, N. Barraford, and B. Gallagher June 1, 2008 15) http://en.wikipedia.org/wiki/MPLAB 16) Very Low-Cost Sensing and Communication Using Bidirectional LEDs Paul Dietz, William Yerazunis, Darren Leigh 17) CONSUMER COMMUNICATIONS AND NETWORKING, Sustainable Energy-Efficient Wireless Applications Using Light, Mohsen Kavehrad, Pennsylvania State University 18) Illumination-Based Synchronization of High-Speed Vision Sensors Lei Hou Shingo Kagami and Koichi Hashimoto 19) BROADBAND ROOM SERVICE BY LIGHT such as videoconferencing, movies on demand and more By Mohsen Kavehrad 20) LED Traffic Light as a Communications Device Grantham Pang, Thomas Kwan, Chi-Ho Chan, Hugh Liu. 21) Alternative Communication Technology: based on White LED‟s in Visible Light Communication 1K Kanthi Kumar, 2D.Koteswara Rao, 3Dr. A.Yesu Babu, 4Dr.P.Premchand 22) IEEE P802.15 Working Group for Wireless Personal Area Networks (WPANs) using Visible Light Communication 23) Cognitive Wireless RAN Medium Access Control (MAC) and Physical Layer (PHY) Specifications: Policies and Procedures for Operation in the TV Bands, LAN/MAN Standards Committee of the IEEE Computer Society
  • 41.
    40 24) Home accessnetworks using optical wireless transmission Dominic C. O'Brien, Grahame Faulkner, Hoa Le Minh 25) High-Speed Wireless Indoor Communication via Visible Light J. Grubor, O.C. Gaete Jamett, J.W. Walewski, S. Randel 26) Visible Light Communication using Wavelength Division Multiplexing for Smart Spaces Talha A. Khan, Muhammad Tahir and Ahmad Usman 27) Visible Light Communications: challenges and possibilities Dominic C. O'Brien, Lubin Zeng, Hoa Le-Minh, University of Oxford (UK); Siemens AG, Corporate Technology, Information and Communications,Munich (Germany) 28) OFDM Visible Light Wireless Communication Based on White LEDs H. Elgala, R. Mesleh, H. Haas and B. Pricope, International University Bremen 28759 Bremen, Germany.
  • 42.
  • 43.
    42 9 APPENDIX A: SOURCECODES: 1) AUDIO TRANSMITTER USING 8051 MICROCONTROLLER #include <REG51.H> #define adc_port P1 sbit cs=P3^0; sbit rd =P3^1; sbit wr=P3^2; sbit intr=P3^3; void conv(); void read(); unsigned int adc_val; void main() { while(1) { conv(); read(); P2 = adc_val; } } void conv() { cs = 0; wr = 0; wr = 1; cs = 1; while(intr); } void read(){ cs = 0; rd = 0; adc_val = adc_port; rd = 1; cs = 1; } 2) AUDIO AND SERIAL TRANSMITTER USING PIC18F452 MICROCONTROLLER #include <18F452.h> #device adc=8 #fuses XT,NOWDT,NOPROTECT,NOLVP #use delay(clock=4000000)
  • 44.
    43 #use rs232(baud=9600, xmit=PIN_C6,rcv=PIN_C7,bits=8) void main() { signed int8 value; char ch; output_high(pin_c0); printf("IF MIC IS NOT AVAILABLE PLZ TYPE MSG FROM KEYBOARD:"); while(TRUE) { //FOR AUDIO SIGNAL if(input(pin_a0)) { output_high(pin_c1); while(TRUE) { setup_adc_ports(RA0_ANALOG); setup_adc(ADC_CLOCK_INTERNAL); set_adc_channel(0); value=read_adc(); output_b(value); } } // FOR SERIAL COMMUNICATION else if(input(pin_c6)) { output_high(pin_c2); while(true) { ch=getc(); putc(ch); output_b(ch); } } else
  • 45.
    44 { output_low(pin_b0); output_low(pin_b1); output_low(pin_b2); output_low(pin_b3); output_low(pin_b4); output_low(pin_b5); output_low(pin_b6); output_low(pin_b7); } } } 3) SERIAL RECEIVERUSING PIC18F452 MICROCONTROLLER #include <18F452.h> #fuses XT,NOWDT,NOPROTECT,NOLVP #use delay(clock=4000000) #use rs232(baud=9600, xmit=PIN_C6, rcv=PIN_C7,bits=8) void main(void) { char buff; printf("2nd terminal:"); output_high(pin_c0); output_high(pin_c1); output_high(pin_c2); while(TRUE) { if(input_b()) { buff=input_b(); putc(buff); } } }
  • 46.
    45 10 APPENDIX B: PCBLAYOUT & 3D DESIGN 1) TRANSMITTER MODULE OF PCB LAYOUT & 3D DESIGN
  • 47.
    46 2) RECEIVER MODULEOF PCB LAYOUT & 3D DESIGN Using PIC
  • 48.
    47 3) RECEIVER MODULEOF PCB LAYOUT & 3D DESIGN Using PIC
  • 49.