www.mapyourtech.com1
SDH/SONET
ALARMS & PERFORMANCE MONITORING
• Standards
• Alarms Introductions and Examples
• Performance Monitoring Parameters
• FAQs
www.mapyourtech.com2
Contents
Bell Communications Research (Bellcore, BCR)
prepares equipment standards for NorthAmerican community
ANSI CommitteeT1
prepares telecommunications standards (rates and formats)
creator of SONET
ANSI (American National Standards Institute) accredited
sponsored by ATIS (Alliance forTelecommunications Industry Solutions)
ITU-T G.826,G.783
www.mapyourtech.com3
Standards
www.mapyourtech.com4
Alarms Introductions and Examples
www.mapyourtech.com5
Alarm Overview





V1
V2
V5 

1. RS
2. MS
3. HP
4. AU
5. TU
6. LP
7. PPI
SDH Frame
A1 A1 A1 A2 A2 A2 J0
B1 E1 F1
D1 D2 D3
H1 H1 H1 H2 H2 H2 H3 H3 H3
B2 B2 B2 K1 K2
D4 D5 D6
D7 D8 D9
D10 D11 D12
S1 Z1 Z1 Z2 Z2 M1 E2
R
S
O
H
M
S
O
H
AU
Pointer
J1
B3
C2
G1
F2
H4
F3
K3
N1
VC-4 POH
www.mapyourtech.com6
The SDH Frame
VC-11 VC-12 VC-2
V5 V5 V5
25 34 106
N2 N2 N2
25 34 106
K4 K4 K4
25 34 106
Lower order
VC-n POH
Number of bytes of
data separating fields.
A1, A2 RS-LOF Provides a frame alignment pattern [A1 =11110110, A2 = 00101000]. The frame alignment word of an
STM-n frame is 3 X n A1 bytes followed by 3 X n A2 bytes.
J0 RS-TIM Regenerator section trace. [16 byte frame including CRC7 (1st byte.) Supports continuity testing
between transmitting and receiving device on each regenerator section.
Z0 Spare. Reserved for future international standardisation.
B1 RS-EXC
RS-DEG
Provides regenerator section monitoring. The regenerator section BIP-8 provides end-to-end error
performance monitoring across an individual regenerator section and is calculated over all bits of the
previous STM-n frame after scrambling. Computed value is placed in B1 byte before scrambling
E1 Provides local orderwire channel for voice communications between regenerators, hubs and remote
terminal locations.
F1 Allocated to user’s purpose [e.g. temporary data/voice channel connection for special maintenance
applications]
D1-D3 COMMS 192 kb/s message based data communications channel providing administration, monitor, alarm and
maintenance functions between regenerator section termination equipment
www.mapyourtech.com7
RSOH [Regenerator Section Overhead]
SDH FrameB1 – Is not supported in OM4000 NE’s due to redundancy and
this NE is primarily used as an ADM
B2 MS-EXC
MS-DEG
Provides multiplex section error monitoring. The BIP-n X 24, of an STM-n frame, provides end-
to-end error performance monitoring across an individual multiplex section and is calculated over
all bits of the previous STM-n frame except for the first three rows of SOH. Computed value is
placed in B2 byte before scrambling.
K1, K2 MS-AIS
MS-RDI
Two bytes allocated for APS signalling for multiplex section protection.
K2 [b6-b8] contains MS-RDI and MS-AIS status information.
D4-D12 COMMS Provides 576 kb/s data communication channel between multiplex section termination
equipment. Used to carry network administration and maintenance information.
S1 Synchronisation status messages. S1 [b5-b8] indicates which of the four levels of
synchronisation is being used at the transmit end of a multiplex section.
M1 MS-REI Multiplex section remote error indication [MS-REI]. Conveys the number of B2 errors detected
by downstream equipment.
E2 Provides express orderwire channel for voice communications between multiplex section
terminating equipment
H1-H3 AU-AIS
TU-AIS [TU-3]
AU-LOP
TU-LOP [TU-3]
AU pointer bytes are associated with, but not part of, the MSOH. The pointer contained in H1
and H2 points to the location where the VC-n begins. The last ten bits [b7-b16] of H1, H2 carry
the pointer value [0 to 782]. The H3 bytes are ‘pointer action’ bytes and carry ‘live’ information
from a VC4, during the STM-n frame in which negative pointer adjustment occurs
www.mapyourtech.com8
MSOH [Multiplex Section Overhead]
SDH FrameMSP Protocol Bytes K1 [b1-4] –
type of request [b5-8] – channel number K2 [b1-4] –
channel bridging [b5] – protection architecture
www.mapyourtech.com9
HO-POH [Higher order path Overhead]
J1 HP-TIM [VC-4]
LP-TIM [VC-3]
The first byte in the virtual container. Its location is indicated by the AU pointer [H1,H2
bytes]. Provides a higher order trail trace identifier [64-byte free format string or 16-byte
frame including CRC7. Supports end-to-end monitoring of a higher order path.
B3 HP-EXC
HP-DEG
LP-EXC+DEG [VC-3]
Provides higher order path error monitoring. The BIP-8 is calculated over all bits of
previous VC-n. Computed value is placed in B3 byte before scrambling.
C2 HP-AIS
LP-AIS [VC-3]
HP-UNEQ+PLM
LP-UNEQ+PLM [VC-3]
High order signal label. Indicates composition or the maintenance status of the associated
container.
G1 HP-REI + RDI
LP-REI + RDI [VC-3]
Higher order path status. Send status and performance monitoring information from
receiving path terminating equipment to originating equipment. Allows status and
performance of two-way path to be monitored at either end. G1 REI [b1-b4] RDI [b5]
F2 Higher order path user channel. Allocated for network operator communications between
path terminations.
H4 HP-LOM Position indicator. Multiframe phase indication for TU structured payloads. H4 [b7-b8]
F3 Higher order path user channel. Allocated for network operator communications between
path terminations
K3 Higher order path automatic protection switching [b1-b4]. The rest of the bits [b5-b8] are
allocated for future use.
N1 Higher order tandem connection monitoring. There are two possible implementations
described in Annex C and Annex D of ITU-T G.707. In Annex C, the N1 byte provides a
tandem connection incoming error count [IEC] and the remaining four bits provide an end-
to-end data link
SDH Frame
V5 [VC-12]
LP-AIS [b5-b7]
LP-REI [b3]
LP-RDI [b8]
LP-EXC [b1-b2]
LP-UNEQ [b5-b7]
LP-PLM [b5-b7]
Provides BIP-2 error checking, signal label and path status information.
J2 LP-TIM [VC-12] Lower order trail trace identifier [16 byte frame including CRC7]. Supports end-to-
end monitoring of a lower order path
N2 Lower order tandem connection monitoring. Contains BIP-2 error checking, AIS,
tandem connection REI [TC-REI], outgoing error indication [OEI] and a 76-byte
multiframe containing a tandem connection access point identifier [TC-APid].
K4 Lower order path automatic protection switching [b1-b4] and enhanced remote
defect indication [b5-b7].
www.mapyourtech.com10
LO-POH [Lower order path Overhead]
SDH Frame
Anomalies, defects and alarms
www.mapyourtech.com11
 Alarm
 A human observable indication that draws attention to a failure usually giving an indication of
the severity of the fail
 The report to the user of a defect
 Anomaly
 The smallest discrepancy which can be observed between the actual and desired
characteristics of an item. The occurrence of a single anomaly does not constitute an
interruption in the ability to perform a required function. Anomalies are used as the input for
the Performance Monitoring [PM] process and for the detection of defects
 A single occurrence of, or commencement of a pre-defined condition
 Defect
 The density of anomalies has reached a level where the ability to perform a required function
has been interrupted. Defects are used as input for PM, the control of consequent actions, and
the determination of faults cause
 The persistent or repeated occurrence of an anomaly for a pre-defined duration or
number of repetitions
Defect naming
www.mapyourtech.com12
 The origin of defect naming can be confusing.
 The following points should help when dealing with the nomenclature
 Defects derived from path overheads begin: LP, HP, LPOM or HPOM.
 Defects derived from section overheads begin: RS or MS.
 Defects related to conditions affecting a wholeVC and its pointer begin: AU orTU. AU is used forVC-4s.
TU is used forTU-3s,TU-2s andTU-12s. Defect types beginningTU are not distinguishable.
 When distinguishing LP and LPOM remember that LPs will be present when traffic is terminated and
LPOMs when traffic is un-terminated.
 A defect type (e.g. LP-EXC) has two parts:
 Part 1 is a "function point“
 Part 2 is an "alarm category".
 Example: LP-EXC.This defect is detected at the LP function point - the "low order path termination"
function point.The category of the defect is "EXC" - EXCessive bit errors.
 Excessive bit errors in aVC-3 will give an LP-EXC defect, as will excessive bit errors in a
VC-12.The two defects share their type but they have distinct instances. When the corresponding alarm is
reported to the user the type and instance will be reported.
Defect Correlation
www.mapyourtech.com13
 If a defect is subject to correlation
 it will NOT be raised if another alarm is present.
 Aim of defect correlation
 The aim of correlation is to present to the operator only the alarm closest to the source cause of a
set of related defects. This reduces the amount of fault analysis required of the operator and the
traffic on communication channels.
 Example:
 If EXC is present it will hide the presentation of TIM, PLM, UNEQ etc.
 More specifically EXC will ‘mask’TIM, PLM and UNEQ alarms.
A masks B
HP-EXC
HP-TIM HP-PLM HP-UNEQ
A
B
Card Fail Card Fault Wrong Card Unexpected Card
Alarm raised on the card/slot instance
A
B
= ‘A masks B’
www.mapyourtech.com14
Plug In Unit Defect Correlation
• Plug In Unit [PIU] related defects
– For a given instance of PIU in a slot
– All defects present within that PIU will be masked
PPI LOS
A
B
= ‘A masks B’
PPI UNEXP SGNL
PPI EXC
PPI DEG PPI AIS INT LP IP BUFFER INT HP IP BUFFER
PPI LOF
PPI LOM
www.mapyourtech.com15
PDHTraffic Defect Correlation
AU AIS
AU LOPMS DEG
MS EXC
MS AIS
RSTIMQECC COMMS FAIL
RS LOF
ES CMI
RS LOS RS UNEXPECTED SIGNAL
MS RDI
MS RDI
HPOM EXC
HPOMTIM HPOM PLM HPOM UNEQ
= ‘A masks B’
A
B
= ‘A masks B, dependent
on AIS consequent
action configuration of A
A
B
www.mapyourtech.com16
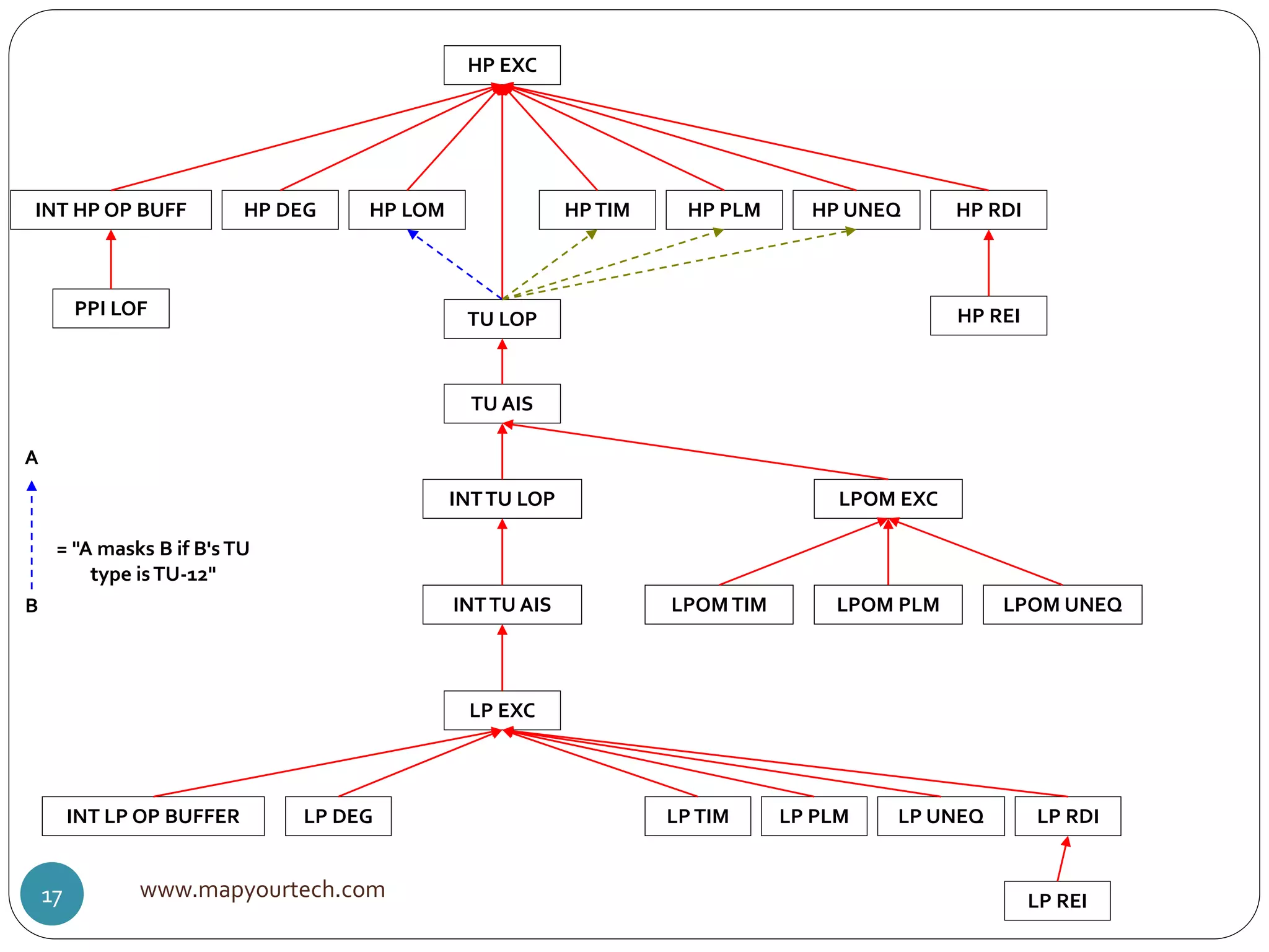
SDH traffic DEFECT correlation
HP EXC
INT HP OP BUFF HP DEG HP LOM
TU LOP
HPTIM HP PLM HP UNEQ HP RDI
HP REIPPI LOF
TU AIS
INTTU LOP
INTTU AIS
LP EXC
LPOM EXC
LPOM TIM LPOM PLM LPOM UNEQ
LP TIM LP PLM LP UNEQ LP RDI
LP REI
LP DEGINT LP OP BUFFER
= "A masks B if B'sTU
type isTU-12"
A
B
www.mapyourtech.com17
What is a path?
www.mapyourtech.com18
 A path is an end to end circuit
 The ends of a LO path are where traffic is brought into SDH or removed from SDH
 Paths carryVCs
 LOVCs are
 generated where traffic is brought into SDH
 and terminated where it is removed
 HOVCs are
 Generated / terminated where traffic is brought into SDH or when LOVCs are brought into / removed from a
HOVC
Low Order Path
Multiplexer
Regenerator
High Order Path
Carrying a 2 Meg circuit in a STM frame
www.mapyourtech.com19
 2M example where
 High order paths are
 encased in STM frames when they pass between nodes
 Low order paths are
 threaded through high order paths
2M PDH
LO path
HO path
MS
RS
Multiplexor Regenerator
STM-1 tributary with a LO
connection
2M trib
SONET Layers
www.mapyourtech.com20
DS1
DS3
DS1
STS Path
Line
Section
Photonic
VT Path
DS3
Section SectionSectionSection
Line LineLine
STS Path STS Path
VT Path
Path
Terminating
Equipment
(PTE)
Section
Terminating
Equipment
(STE)
Line
Terminating
Equipment
(LTE)
Path
Terminating
Equipment
(PTE)
Path
Terminating
Equipment
(PTE)
STS Path
Line
Section
Photonic
Section
Photonic
STS Path
Line
Section
Photonic
VT Path
Line
Section
Photonic
 There are four sections – Regenerator Section (RS), Multiplex Section (MS), Higher
Order Path Section (HP), and Lower Order Path Section (LP)
RS is a part (section) of the optical fibre network, within which RSOH part of SDH frame
is NOT opened
 MS is a part (section) of the optical fibre network, within which MSOH part of SDH frame
is NOT opened
 HP is a part (section) of the optical fibre network, within which higher order VC part of
SDH frame is NOT opened (it may be opened only for interpreting HOPOH)
 LP is a part (section) of the optical fibre network, within which lower order VC part of
SDH frame is NOT opened (it may be opened only for interpreting LOPOH)
SDH Section Hierarchy
www.mapyourtech.com21
SDH
Interface cross-connect
unit
SDH
Interface
PDH interface
High order part
Downlink signal
flow
Downlink signal flow & High order part
www.mapyourtech.com22
SDH
Interface cross-connect
unit
SDH
Interface
PDH interface
Low order part
Uplink signal flow & Low order part
Uplink signal flow
www.mapyourtech.com23
www.mapyourtech.com24
AIS (Alarm Indication Signal)
Two Common Alarms
Inserts the all “1”s signal into the Low level circuits, Indicating that the signal is
unavailable.Common AIS alarms include MS_AIS,AU_AIS,TU_AIS and E1_AIS.
Indicates the alarm transferred back to the home station from the opposite
station after the opposite station has detected alarms of LOS (loss of signal),
AIS andTIM (trace identifier mismatch). Common RDI alarms include
MS_RDI, HP_RDI and LP_RDI.
RDI (Remote Defect Indication)
Alarms & Performance of High Order Part
www.mapyourtech.com25
A B C D E F G
STM-N Cross-connect
Unit
SPI RST MST MSP MSA HPT
Uplink signal Flow
Downlink signal Flow
SDH Interface to Cross-connect Unit
Alarms & Performance of High Order Part
www.mapyourtech.com26
Diagram of Alarm Generation
Frame synchronizer& RS
overhead processor
(RST)
MS overhead processor
(MST)
Pointer processor& HP
overhead processor
(MSA, HPT)
LOS
LOF
B1 Err
A1,A2
B1
AIS
MS_AIS
B2 Err
K2
B2
MS_REI
M1
MS_RDI
K2
“1” AIS
AU_AIS
AU_LOP
H1,H2
H4
B3 Err
J1
HP_SLM
C2
“1”
HP_LOM
HP_TIM
HP_UNEQ
HP_REI
HP_RDI
H1,H2
C2
B3
G1
G1
“1” X
C
S
STM-N
Optical
Signal
Downlink signal flow Alarm report or return
Signal transfer point (Insert down all "1"s
signal)
Alarm termination point (Report
to SCC unit)
Alarms & Performance of High Order Part
www.mapyourtech.com27
 Optical receiving
 Optical/electrical conversion (O/E)
 O/E module checks Optical signal (If no light in the input signal, optical power excessively
low or high or the code type mismatch, R_LOS alarm will be reported)
 A1, A2 and J0 bytes detecting
 Search the framing bytes (R_OOF, R_LOF)
 Extract the line synchronous timing source
 J0 byte (J0_MM)
 Scramble
 B1 byte detecting
 BIP-8 computing to check bit error (B1_SD, B1_EXC, SES, RSUAT)
 Process F1, D1 - D3 and E1 bytes
Downlink Signal Flow
Frame synchronizer and RS overhead processor
Alarms & Performance of High Order Part
www.mapyourtech.com28
Downlink Signal Flow
MS overhead processor
 K1 and K2 bytes detecting
 SF and SD detection
 Process D4–D12, S1 and E2 bytes
 MSP protection function
 MS_AIS, MS_RDI
 B2 byte detecting
 BIP-8 computing to check bit error (B2_SD and B2_OVER)
 M1 bytes (MS_REI)
Alarms & Performance of High Order Part
www.mapyourtech.com29
Downlink Signal Flow
Pointer processor and HP overhead processor
 H1 and H2 bytes detecting
 Frequency and phase alignment
 Locate each VC-4 and send it to High order path overhead processor
 Generate AU_AIS, AU_LOP
 J1, C2, B3 and G1 bytes detecting
 J1 Bytes (HP_TIM)
 C2 Bytes (HP_UNEQ, HP_SLM)
 B3 bit error detecting (B3_SD, B3_OVER, SES, HVCUAT)
 H4 Bytes (For VC12 signal, HP_LOM)
 G1 Bytes (HP_RDI, HP_REI)
 F3, K3, N1 Bytes (Reserved)
Alarms & Performance of High Order Part
www.mapyourtech.com30
Uplink Signal Flow
Pointer processor and HP overhead processor
 Generates N High order path overhead bytes
 J1, C2, B3, G1, F2, F3 and N1 Bytes
 Return alarm to the remote end
 HP_RDI (G1)
 HP_REI (G1)
 AU-4 pointers generating
 Pointer processor generates N AU-4 pointers
Alarms & Performance of High Order Part
www.mapyourtech.com31
Uplink Signal Flow
MS overhead processor
 Set multiplex section overhead (MSOH) Bytes
 K1, K2, D4-D12, S1, M1, E2 and B2 Bytes
 Return alarm to the remote end
 MS_RDI (K2)
 MS_REI (M1)
Alarms & Performance of High Order Part
www.mapyourtech.com32
Uplink Signal Flow
Frame synchronizer and RS overhead processor
 Set regenerator section overhead (RSOH) Bytes
 A1, A2, J0, E1, F1, D1-D3 and B1 Bytes
 Frame synchronizer and scrambler scrambles STM-N electrical signals
 E/O
Alarms & Performance of Low Order
Part
www.mapyourtech.com33
PDH Interface to Cross-connect Unit
G H I J K
PDH InterfaceCross-connect
Unit
HPA LPT LPA PPI
Uplink signal Flow
Downlink signal Flow
Alarms & Performance of Low Order
Part
www.mapyourtech.com34
Diagram of Alarm Generation
PDH Physical InterfaceLow Order Path AdaptationHigh Order PathAdaptation& Low
Order PathTermination
E1
Interface
E1
Interface
(PPI)(LPA)(HPA, LPT)
LP_TFIFO
All “1”
LP_SLM
LP_UNEQ
V1,V2
H4
BIP 2
J2
TU_AIS
V5
HP_LOM
LP_TIM
TU_LOP
LP_REI
LP_RDI
V5
V5
X
C
S
V5
V1,V2
LP_RFIFO
E1_AIS All “1” T_ALOS
E1_AISX
C
S
Downlink signal flow Alarm report or return
Signal transfer point (Insert down all "1"s
signal)
Alarm termination point (Report
to SCC unit)
Alarms & Performance of Low Order Part
www.mapyourtech.com35
Downlink Signal Flow
High Order Path Adaptation& Low Order PathTermination
 V1, V2 and V3 bytes detecting
 Demap the VC-4 into VC-12s
 Pointers of all VC-12s are decoded
 TU_AIS, TU_LOP
 V5 Bytes detecting
 LP_RDI( b8), LP_UNEQ, LP_SLM( b5-b7), LP_REI( b3)
 BIP-2 computing to check bit error( b1-b2)
 H4 Bytes detecting
 HP_LOM
 J2 Bytes detecting
 LP_TIM
Alarms & Performance of Low Order Part
www.mapyourtech.com36
Downlink Signal Flow
Low Order Path Adaptation& PDH Physical Interface
 Low Order Path Adaptation
 Recover data stream and the related clock reference signals
 Detect LP_RFIFO alarm
 PDH Physical Interface
 Forming a 2048 kbit/s signal
Alarms & Performance of Low Order
Part
www.mapyourtech.com37
Uplink Signal Flow
Low Order Path Adaptation& PDH Physical Interface
 Low Order Path Adaptation
 Data adaptation
 Detect LP_TFIFO alarm
 PDH Physical Interface
 Clock extraction and dada regeneration
 Detect and terminate the T_ALOS alarm
 Detect E1_AIS alarm
Alarms & Performance of Low Order
Part
www.mapyourtech.com38
Uplink Signal Flow
High Order Path Adaptation& Low Order Path
 Low Order Path Termination
 Insert POH in the C-12 (C-12 to VC-12)
 V5 byte (Insert "signal label" in the b5-b7, calculate BIP-2, set the
result to the b1 and b2)
 High Order Path Adaptation
 Adapt VC-12 into TU-12
 Map TU-12 into High order VC-4
Suppression Correlation between SDH
Alarms
www.mapyourtech.com39
R_LOS
R_LOF
R_OOF
AU_AIS AU_LOP B1_SD B2_SD
HP_TIM HP_SLM HP_LOM HP_UNEQB3_EXEC
B3_SD TU_AIS TU_LOP BIP_EXEC
LP_UNEQ LP_TIM LP_SLM BIP_SD
MS_RDI
HP_RDI
LP_RDI
A B A suppress B
J0_MM MS_AIS B1_EXEC B2_EXEC
A1, A2 Bytes
RSOH,
MSOH
(Except
A1,A2)
 Suppression
Relationship
www.mapyourtech.com40
More on Alarms
Alarm Understanding Rules
Rule 1
Rule 2
FC 1
Alarm reported
Alarm reported
FC 1
ADM 1 ADM 2
ex. a
ADM 1 ADM 2
ex. b
Alarms reported are alarms received
Alarms are reported on SDH Objects
www.mapyourtech.com41
Alarm Understanding Rules (…contd.)
Rule 3
ADM 1 ADM 2
ex.
3a. No Object => No Alarms reported
FC onTU12 (1-1-1)
NOTU12
(1-1-1)
3b. Object Mismatch => No Alarms reported
FC onTU12 (1-1-1)
TU11
(1-1-1)
ADM 1 ADM 2
ex.
Note:
These two
examples are
not possible
for AU object
WHY?
See slide 9
NO Alarm reported for FC
onTU12 (1-1-1)
NO Alarm reported for FC
onTU12 (1-1-1)
www.mapyourtech.com42
Alarm Understanding Rules (…contd.)
Rule 4
4a. No PT XC => No Alarms pass-through
FC on AU4 (1)
NOVC4
PT (1)
Alarm reported for FC
on AU4 (1)
FC onTU12 (1-1-1)
ADM 1 ADM 2 ADM 3
ex. a
ADM 1 ADM 2 ADM 3
ex. b
NO Alarm pass-through
NOVC12
PT (1-1-1)
NO Alarm pass-through
NO Alarm reported for
FC onTU12 (1-1-1)
www.mapyourtech.com43
Alarm Understanding Rules (…contd.)
4b. Bigger PT XC => No Alarms reported & Alarm pass-through
FC onTU12 (1-1-1)
Alarm pass-through for
FC onTU12 (1-1-1)
NO Alarm reported
for FC onTU3 (1)
VC4
ADM 1 ADM 2 ADM 3
ex. a
STM-1
links
4c. Smaller PT XC => No Alarms reported (always ??) &
Alarm pass-through but on smaller object
FC onTU3 (1)
VC12
(1-1-1)
NO Alarm reported
for FC onTU12 (1-1-1)
ADM 1 ADM 2 ADM 3
ex. b
STM-1
links
Alarm pass-through for
FC onTU12 (1-1-1)
What if Same size PT XC ?www.mapyourtech.com44
Guide Lines
 Alarms reported are alarms received
 Object---- No Object
---- Object Mismatch
 Privilege of the NE
 Upstream / Downstream
www.mapyourtech.com45
RS Alarms
RS alarms are those, which can be reported even by a pure Regenerator
(who has privilege of opening (interpreting & rewriting) only RSOH)
LOS (Loss of Signal)
based on whole RSOH
LOF (Loss of Frame)
based on A1, A2 bytes
TIM (Trace Identifier Mismatch)
based on J0 byte
SF (Signal Fail)
based on B1 byte
SD (Signal Degrade)
based on B1 byte
D3D2D1
F1E1B1
J0A2A1
RSOH bytes
Note:The order in which the alarms are written is important,
as we will see later while discussingAlarm masking
www.mapyourtech.com46
Description of Alarms
LOS
Received power is less than Laser receiver sensitivity (All bits interpreted as ‘0’)
ADM 1 ADM 2
ex.
TxRx
RxTx
LOSTx off / misconnectivity Rx off / misconnectivity
Fiber Cut
Received power is less than
Laser receiver sensitivity
(Low power transmitted,Span is longer than
specified, Fiber gets deformed etc. etc.)
LOF
Anything other than “F6 28 (Hex)” in any (?) of the A1 A2 bytes (within a STM frame)
-- for consecutive 5 frames (625 µs)  OOF (Out of Frame)  clearing 2 frames
-- for consecutive 24 frames (3 ms)  LOF  clearing 24 frames
Note: Prolonged LOS => LOF, but not always LOF => LOS
(this fact will be used as one of the Alarm Masking logic later)
LOS clears when 2 consecutive framing patterns are received & no new LOS condition is detected
www.mapyourtech.com47
Description of Alarms (…contd.)
TIM (J0)
Received J0 trace (1/16 byte(s)) != Expected J0 trace (1/16 byte(s))
Note: For both SF & SD, alarm clearing threshold is 1 decade lower than generation
threshold, e.g., Gen.Thr. is 1 in 1000 or higher => Clg.Thr. is 1 in 10000 or lower
SF (B1/B2/B3/V5)
Equivalent BER exceeds alarm generation threshold ( 1 in 10 / 1 in 10 / 1 in 10 )
3 4 5
5 9
SD (B1/B2/B3/V5)
Equivalent BER exceeds alarm generation threshold ( 1 in 10 to 1 in 10 )
P1
P2
A B C
Rx trace = C to B
Rx trace = A to B
Tx trace = A to B
Exp trace = A to B
Tx trace = C to BExp trace = C to B
www.mapyourtech.com48
MS Alarms
MS alarms are those, which can be reported by a Add-Drop Multiplexer, irrespective of
cross-connect configuration
(who has privilege of opening (interpreting & rewriting) RSOH, MSOH, AU pointers plus
opening HOPOH(s) / TU Pointers / LOPOH(s) depending upon cross-connect configuration)
AIS (Alarm Indication Signal)
reported based on K2 byte -- bits 6,7,8
SF (Signal Fail)
based on B2 bytes
SD (Signal Degrade)
based on B2 bytes
RDI (Remote Defect Indication)
based on K2 byte -- bits 6,7,8
MSOH bytes
K2K1B2
D6D5D4
D9D8D7
E2M1S1
D12D11D10
Note 1:The order in which the alarms are written is important, we will see later while discussingAlarm masking
Note 2: MS-AIS is also called Line-AIS or AIS on STM port
MS-RDI is also called Line-RDI or RDI on STM portwww.mapyourtech.com49
Description of Alarms (…contd.)
Example of generation of AIS, RDI
ADM
Any traffic affecting RS Alarm or MS-AIS (Rx)
MS-AIS (Gen)
MS-RDI
Any traffic affecting HP Alarm or AU-AIS (Rx)
AU-AIS (Gen)
HP-RDI
Any traffic affecting LP Alarm orTU-AIS (Rx)
TU-AIS (Gen)
LP-RDI
Example of reception ofTU-AIS, LP-RDI
ADM 1 ADM 2 ADM 3
E1 E1
VC12 VC12 VC12
TU-AIS (Rx)
LP-RDI (Rx)
Any traffic affecting RS/HP/LP Alarm
www.mapyourtech.com50
HP / LP Alarms
HP / LP alarms are those, which can be reported by a Add-Drop Multiplexer, having
HO / HO & LO object (LO object => LO cross-connect)
(who has privilege of “opening (interpreting & rewriting) RSOH, MSOH, AU Pointers plus
at least interpreting HOPOH(s)” / “opening (interpreting & rewriting) RSOH, MSOH, AU
Pointers, HOPOH(s), TU Pointers plus at least interpreting LOPOH(s)”
depending upon cross-connect configuration)
HP-AIS reported based on H1, H2 bytes
HP-LOP (Loss of Pointer) based on H1, H2 bytes
HP-UNEQ (unequipped) based on C2 byte
HP-TIM based on J1 byte
HP-SF based on B3 byte
HP-SD based on B3 byte
HP-RDI based on G1 byte -- bit 5
Note 1: Same as before
Note 2: HP-Alarm is also
calledAU-Alarm
or Alarm on AU
LP-Alarm is also
calledTU-Alarm
or Alarm onTU
K3
F3
H4
F2
G1
C2
B3
J1
N1
H
O
P
O
H
b
y
t
e
s
H1, H2, H3 – AU
Pointer bytes
www.mapyourtech.com51
HP / LP Alarms (…contd.)
LP-AIS reported based on V1, V2 bytes
LP-LOP based on V1, V2 bytes
LOM (Loss of Multiframe) based on H4 byte – bits 7,8
HP-PLM / SLM (Payload / Signal Label Mismatch)
based on C2 byte
LP-UNEQ based on V5 byte – bits 5,6,7
LP-TIM based on J2 byte
LP-SF based on V5 byte – bits 1,2
LP-SD based on V5 byte – bits 1,2
LP-RDI based on V5 byte -- bit 8
LP-PLM / SLM based on V5 byte – bits 5,6,7
Note 1: Same as before
Note 2: Whole of this slide assumes
TU2/TU12/TU11 for LP. If there
isTU3 with AU4 mapping, then
also it is LP but Pointers & POH
bytes will be like HO
K4
N2
J2
V5
LOPOH bytes
V1, V2, V3 – TU
Pointer bytes
www.mapyourtech.com52
SONET/SDNTerminologyTranslation
www.mapyourtech.com53
SDH
VC-11 (virtual container)
VC-12
VC-2
VC-3
VC-4
TU-11 (tributary unit)
TU-12
TU-2
TU-3
TUG-2 (TU group)
TUG-3
AU-3 = VC-3 + Ptr
AU-4 = VC-4 + Ptr
AUG = 1 x AU-4,
or 3 x AU-3s
STM-1 = AUG + SOH
STM-N = N AUGs + SOH
Regenerator Section
Multiplex Section
SONET
VT-1.5 SPE
VT-2 SPE
VT-6 SPE
STS-1 SPE
STS-3c SPE
VT-1.5 (Virtual Tributary size 1.5)
VT-2
VT-6
no SONET equivalent (like a 50 Mbit/s VT)
VT Group
No SONET equivalent
STS-1 SPE + STS-1 Pointer
STS-3c SPE + STS-3c Pointer
logical entity (not defined)
STS-3
STS-3N
Section Layer
Line Layer
14
Alarm Propagation Examples
For every example,
 Assumption(s) is/are stated
 Root Cause(s) is/are stated
 Diagrammatic representation is made (OFCs are shown in cyan)
 Alarm(s) generated / condition(s) generated for reporting alarms is/are
shown in black
 Alarm(s) existing at a port is/are shown in red
 Alarm(s) masked at a port is/are covered with
 Alarm(s) reported at secondary supprressed alarm page is/are shown
in pink, italicised
 Note(s), whenever required is/are mentioned in greenwww.mapyourtech.com54
Alarm Propagation Examples (…contd.)
Example 1
A B
Assumption: AU-4 Mapping on both ports Root Cause: NO XConnect on both ports
AU4 Signal Label Unequipped
HP-RDI
HP- UNEQ
HP-RDI
AU4 Signal Label Unequipped
HP- UNEQ
HP-RDI
HP-RDI
Note: 1) if AU-3 mapping, then what happens?
2) In newer version of Tejas software, UNEQ is not reported for this root cause
www.mapyourtech.com55
Alarm Propagation Examples (…contd.)
HP-RDI
HP- UNEQ
AU4 Signal Label Unequipped
Signal LabelTUG-structure
HP-SLM
HP-RDI
TU-LOP
Example 2
Assumption: AU-4 Mapping on both ports, Root Cause: NO XConnect on the port of B
A B
E1
VC12
InvalidTU Pointer value
LP-RDI
Note: LP-RDI is not reported on B (See Rule 3a)
HP-SLM default action is “report
SLM, no downstream AIS”
www.mapyourtech.com56
LOS
MS-AIS
AU-AIS
TU-AIS
MS-RDI
HP-RDI
LP-RDI
Alarm Propagation Examples (…contd.)
VC-12 VC-12
E1 E1
A CB
(Reg.)
Example 3
Assumption: AU-4 Mapping on both ports of A & C
Root Cause: Fiber cut in the link from A to B
AIS
MS-RDI
HP-RDI
LP-RDI
Note:The Reg. can not generate any RDI
Actually at C, AU-AIS &TU-AIS conditions are also received
www.mapyourtech.com57
LOS
MS-RDI
HP-RDI
LP RDI
Alarm Propagation Examples (…contd.)
MS-AIS
LP RDIMS-RDI
HP-RDI
E1
E1
VC-12 VC-12
A CB
Example 4
Assumption: AU-4 Mapping on all ports Root Cause: Fiber cut in the link from A to B
VC-12
ADM B VC-12 PT
TU AIS
Note: OnlyTU-AIS is reported on Node C (See Rule 4c)
LP RDI
LP-RDI on B is SSA
www.mapyourtech.com58
LOS
MS-RDI
HP-RDI
LP RDI
Alarm Propagation Examples (…contd.)
MS-AIS
LP RDIMS-RDI
HP-RDI
E1
E1
VC-12 VC-12
A CB
Example 5
Assumption: AU-4 Mapping on all ports Root Cause: Fiber cut in the link from A to B
VC-4
ADM B VC-4 PT
Note: Only AU-AIS is reported on Node C (See Rule 4c)
LP-RDI on B is not reported (See Rule 3b)
AU AIS
TU AIS
www.mapyourtech.com59
InvalidTU Pointers (1-
1-2)
TU-LOP (1-
1-2)
A DCB
E1
(2)
VC-12 (1-1-2)
Example 6
Assumption: AU-4 Mapping on all ports Root cause: NO XConnect on B, C & D for (1-1-2)
E1 (1)E1 (1)
VC-12 (1-1-1)
LP RDI (1-
1-2)
Note: Why E1(1) is shown?
LP-RDI is not reported on B (See Rule 3a)
Alarm Propagation Examples (…contd.)
www.mapyourtech.com60
InvalidTU Pointers (1-
1-2)
TU-LOP (1-
1-2)
LP RDI (1-
1-2)
Note: LP-RDI at node B is secondary suppressed
TU-AIS at node A is reported as terminating alarm
Alarm Propagation Examples (…contd.)
VC-12 (1-1-2)
A DCB
Example 7
Assumption: AU-4 Mapping on all ports Root cause: NO XConnect on C & D for (1-1-2)
E1 (1)E1 (1)
VC-12 (1-1-1)
E1
(2)
VC-12 (1-1-2)
TU-AIS
(1-1-2)
TU AIS (1-1-2)
LP RDI (1-
1-2)
LP-RDI
(1-1-2)
www.mapyourtech.com61
InvalidTU Pointers (1-
1-2)
TU-LOP (1-
1-2)
LP RDI (1-
1-2)
Note: K-L-M value need not remain same throughout a particular LP, alarms will
be reported accordingly on different objects
Alarm Propagation Examples (…contd.)
TU-AIS
(1-1-2)
TU AIS (1-1-2)
LP RDI (1-
1-2)
LP-RDI
(1-1-2)
VC-12 (1-1-2)
A DCB
Example 8
Assumption: AU-4 Mapping on all ports Root cause: NO XConnect on C for (1-1-2)
E1 (1)E1 (1)
VC-12 (1-1-1)
E1
(2)
VC-12 (1-1-2)
E1
(2)
VC12(1-1-2)
InvalidTU Pointers
(1-1-2)
TU-LOP (1-
1-2)
LP RDI (1-1-2)
www.mapyourtech.com62
InvalidTU Pointers
(1-1-1)
TU-LOP
(1-1-1)
LP-RDI
(1-1-1)
Note: LP-RDI from A is not reported on B (See Rule 3b).
Why assumption on SLM?
Alarm Propagation Examples (…contd.)
A CB
VC-12(1-1-1)
VC-4 VC-12(1-1-2)
VC-12(1-1-2)E1 (1)
E1 (2)
E1(2)
Example 9
Assumption: AU-4 Mapping on all ports, Root cause: NO XConnect on C for (1-1-1)
VC4 PT at node B,
For each port, HP-SLM default action is “ignore SLM”
www.mapyourtech.com63
LOS
MS-RDI
HP-RDI
LP RDI
TU AIS
LP RDI
MS-AIS
LP RDI MS-RDI
HP-RDI
Alarm Propagation Examples (…contd.)
VC-12VC-12
VC-12
E1
E1
A CB
D
Example 10 (with SNCP)
Assumption: AU-4 Mapping on all ports Root cause: Fiber-cut in the link from A to B
W  A-B-C, P  A-D-C
VC-12
Note: SNCP is always
uni-directional & for
Tejas, it is 1+1
www.mapyourtech.com64
www.mapyourtech.com65
Alarms: Animated Description
SDH Alarms and Consequent Actions
RS-TIM
LOS
LOF RS-BIP
MS-EXCMS-AIS MS-BIPMS-RDI MS-REIMS-DEG
MST
RST
SPI
AU-LOPAU-AIS
MSA
HP-
UNEQ
HPOM
HP-EXCHP-TIM HP-BIPHP-RDI HP-REIHP-DEG
HPOM / HPT
TU-AISHP-
PLM
TU-LOP
HPA
LP-
UNEQ
LPOM
LP-EXCLP-TIM LP-BIPLP-RDI LP-REILP-DEG
LPOM / LPT
LP-PLM
LPA
HP-
LOM
www.mapyourtech.com66
LOS
LINE
TRIB
PDH
NE LINE NE
LOS
MS-RDI
AU/TU-AIS
PDH-AIS
K2=XXXXX110
XXX = DETECTED
XXX = GENERATED
XXX = SENT BACK
XXX = MONITORED
AI
S
= SIGNAL PASSED THROUGH
INTERRUPTION,
HW TROUBLE,
ATTENUATION
www.mapyourtech.com67
LOF
LINE
TRIB
PDH
NE LINE NE
LOF
MS-RDI
AU/TU-AIS
PDH-AIS
A1,A2
K2=XXXXX110
PROBLEM ON FRAME
ALIGNMENT WORD
XXX = DETECTED
XXX = GENERATED
XXX = SENT BACK
XXX = MONITORED
AI
S
= SIGNAL PASSED THROUGH
www.mapyourtech.com68
RS-TIM
LINE
TRIB
PDH
NE LINE NE
RS-TIM
MS-RDI
AU/TU-AIS
PDH-AIS
JO
K2=XXXXX110
RECEIVED REGENERATOR
SECTION TRACE
IDENTIFIER MISMATCH
XXX = DETECTED
XXX = GENERATED
XXX = SENT BACK
XXX = MONITORED
AI
S
= SIGNAL PASSED THROUGH
www.mapyourtech.com69
RS-BIP
LINE
TRIB
PDH
NE LINE NE
RS-BIP
B1ERRORED SIGNAL
NEAR END
PERFORMANCE
COLLECTION
XXX = DETECTED
XXX = GENERATED
XXX = SENT BACK
XXX = MONITORED
AI
S
= SIGNAL PASSED THROUGH
www.mapyourtech.com70
LINE
TRIB
PDH
LINE NE
MS-AIS
MS-AIS
MS-RDI
AU/TU-AIS
PDH-AIS
K2=XXXXX110
K2=XXXXX111
TROUBLE ON THE
RECEIVED SIGNAL
(LOS, LOF, RS-TIM)
MS-AIS
XXX = DETECTED
XXX = GENERATED
XXX = SENT BACK
XXX = MONITORED
AI
S
= SIGNAL PASSED THROUGH
www.mapyourtech.com71
MS-EXC
LINE
TRIB
PDH
NE LINE NE
MS-EXC
MS-RDI
AU/TU-AIS
PDH-AIS
B2
K2=XXXXX110
EXCESSIVE BIT
ERROR RATE
( 1X10 E -3)
NEAR END
PERFORMANCE
COLLECTION
XXX = DETECTED
XXX = GENERATED
XXX = SENT BACK
XXX = MONITORED
AI
S
= SIGNAL PASSED THROUGH
www.mapyourtech.com72
MS-BIP
LINE
TRIB
PDH
NE LINE NE
MS-BIP
B2ERRORED SIGNAL
NEAR END
PERFORMANCE
COLLECTION
MS-REI
M1
XXX = DETECTED
XXX = GENERATED
XXX = SENT BACK
XXX = MONITORED
AI
S
= SIGNAL PASSED THROUGH
www.mapyourtech.com73
MS-RDI
LINE
TRIB
PDH
NE LINE NE
MS-RDIMS-RDI
K2=XXXXX110TROUBLE ON THE
RX SIDE
(LOS, LOF. RS-TIM,
MS-AIS, MS-EXC,
XXX = DETECTED
XXX = GENERATED
XXX = SENT BACK
XXX = MONITORED
AI
S
= SIGNAL PASSED THROUGH
www.mapyourtech.com74
MS-REI
LINE
TRIB
PDH
NE LINE NE
MS-REI
M1
FAR END
PERFORMANCE
COLLECTION
ERRORED SIGNAL
MS-REI
XXX = DETECTED
XXX = GENERATED
XXX = SENT BACK
XXX = MONITORED
AI
S
= SIGNAL PASSED THROUGH
www.mapyourtech.com75
MS-DEG
LINE
TRIB
PDH
NE LINE NE
MS-
DEG
MS-REI
B2
M1
DEGRADATION
(1X10 E -5    1X10 E -9 )
NEAR END
PERFORMANCE
COLLECTION
XXX = DETECTED
XXX = GENERATED
XXX = SENT BACK
XXX = MONITORED
AI
S
= SIGNAL PASSED THROUGH
www.mapyourtech.com76
LINE
TRIB
PDH
NE LINE NE
AU-4 XC
AU-AIS
AU-AIS
PDH-AIS
G1 =XXXX100X
TROUBLE ON THE
RX SIDE
(LOS, LOF, RS-TIM,
MS-AIS, MS-EXC,
HP-RDI
AU-AIS
AU/TU-AIS
AIS
XXX = DETECTED
XXX = GENERATED
XXX = SENT BACK
XXX = MONITORED
AI
S
= SIGNAL PASSED THROUGH
www.mapyourtech.com77
LINE
TRIB
PDH
NE LINE NE
AU-LOP
AU-LOP
PDH-AIS
G1 =XXXX100X
TROUBLE ON THE
AU POINTER VALUE
(WRONG SETTING
SDH/SONET, DEG,
HW FAILURE)
HP-RDI
AU/TU-AIS
XXX = DETECTED
XXX = GENERATED
XXX = SENT BACK
XXX = MONITORED
AI
S
= SIGNAL PASSED THROUGH
H1,H2
www.mapyourtech.com78
LINE
TRIB
PDH
NE LINE NE
HP-UNEQ
HP-UNEQ
C2 = 00000000
AU-4 CHANNEL
NOT CONNETTED
XXX = DETECTED
XXX = GENERATED
XXX = SENT BACK
XXX = MONITORED
AI
S
= SIGNAL PASSED THROUGH
www.mapyourtech.com79
LINE
TRIB
PDH
140M
NE LINE NE
HP-TIM
G1 =XXXX100X
HP-TIM
HP-RDI
RECEIVED HIGHER PATH TRACE
IDENTIFIER MISMATCH
HP-TIM
J1
PDH-AIS
XXX = DETECTED
XXX = GENERATED
XXX = SENT BACK
XXX = MONITORED
AI
S
= SIGNAL PASSED THROUGH
www.mapyourtech.com80
HP-BIP
LINE
TRIB
PDH
140M
NE LINE NE
ERRORED SIGNAL NEAR END
PERFORMANCE
COLLECTION
HP-BIP
B3
HP-BIP
HP-REI
G1 (1,2,3,4)
XXX = DETECTED
XXX = GENERATED
XXX = SENT BACK
XXX = MONITORED
AI
S
= SIGNAL PASSED THROUGH
www.mapyourtech.com81
HP-RDI
LINE
TRIB
PDH
140M
NE LINE NE
HP-RDI
TROUBLE ON THE
RECEIVED HP
(AU-AIS, AU-LOP, HP-TIM,
HP-PLM, HP-EXC)
HP-RDI
HP-RDI
G1 =XXXX100X
XXX = DETECTED
XXX = GENERATED
XXX = SENT BACK
XXX = MONITORED
AI
S
= SIGNAL PASSED THROUGH
www.mapyourtech.com82
HP-REI
LINE
TRIB
PDH
140M
NE LINE NE
FAR END
PERFORMANCE
COLLECTION
ERRORED SIGNAL
HP-REI
HP-REI
HP-REI
G1 (1, 2, 3, 4)
XXX = DETECTED
XXX = GENERATED
XXX = SENT BACK
XXX = MONITORED
AI
S
= SIGNAL PASSED THROUGH
www.mapyourtech.com83
HP-DEG
LINE
TRIB
PDH
140M
NE LINE NE
NEAR END
PERFORMANCE
COLLECTION
HP-DEG
HP-DEG
HP-REI
G1 (1,2,3,4)
DEGRADATION
(1X10 E -5    1X10 E -9 )
B3
XXX = DETECTED
XXX = GENERATED
XXX = SENT BACK
XXX = MONITORED
AI
S
= SIGNAL PASSED THROUGH
www.mapyourtech.com84
HP-EXC
LINE
TRIB
PDH
140M
NE LINE NE
NEAR END
PERFORMANCE
COLLECTION
HP-EXC
HP-EXC
HP-RDI
EXCESSIVE BIT
ERROR RATE
( 1X10 E -3)
B3
G1 =XXXX100X
XXX = DETECTED
XXX = GENERATED
XXX = SENT BACK
XXX = MONITORED
AI
S
= SIGNAL PASSED THROUGH
www.mapyourtech.com85
LINE
TRIB
PDH
NE LINE NE
HP-PLM
HP-PLM TU-AIS
PDH-AIS
G1 =XXXX100X
UNEXPECTED HIGHER
PATH PAYLOD LABEL
HP-RDI
XXX = DETECTED
XXX = GENERATED
XXX = SENT BACK
XXX = MONITORED
AI
S
= SIGNAL PASSED THROUGH
C2
www.mapyourtech.com86
LINE
TRIB
PDH
1.5-2-34-45M
NE LINE NE
TU XC
TU-AIS
TU-AIS
TROUBLE ON THE
RX SIDE
(AU-AIS, AU-LOP,
HP-TIM, HP-PLM)
TU-AIS
AIS
XXX = DETECTED
XXX = GENERATED
XXX = SENT BACK
XXX = MONITORED
AI
S
= SIGNAL PASSED THROUGH
LP-RDI
V5 = XXXXXXX1
PDH-AIS
AIS
www.mapyourtech.com87
LINE
TRIB
PDH
1.5-2-34-45M
NE LINE NE
TU-LOP
TU-LOP
V5 = XXXXXXX1
TROUBLE ON THE
TU POINTER VALUE
(DEGRADATION,
HW FAILURE)
TU-AIS
XXX = DETECTED
XXX = GENERATED
XXX = SENT BACK
XXX = MONITORED
AI
S
= SIGNAL PASSED THROUGH
V1,V2
LP-RDI
PDH-AIS
AIS
www.mapyourtech.com88
LINE
TRIB
PDH
1.5-2-34-
45M
NE LINE NE
LP-TIM
V5 = XXXXXXX1
LP-TIM
LP-RDI
RECEIVED LOWER PATH TRACE
IDENTIFIER MISMATCH
LP-TIM
J2
PDH-AIS
XXX = DETECTED
XXX = GENERATED
XXX = SENT BACK
XXX = MONITORED
AI
S
= SIGNAL PASSED THROUGH
www.mapyourtech.com89
LP-BIP
LINE
TRIB
PDH
1.5-2-34-45M
NE LINE NE
ERRORED SIGNAL NEAR END
PERFORMANCE
COLLECTION
LP-BIP
V5 (1, 2)
LP-BIP
LP-REI
V5 (3)
XXX = DETECTED
XXX = GENERATED
XXX = SENT BACK
XXX = MONITORED
AI
S
= SIGNAL PASSED THROUGH
www.mapyourtech.com90
LP-RDI
LINE
TRIB
PDH
1.5-2-34-45M
NE LINE NE
LP-RDI
TROUBLE ON THE
RECEIVED LP
(TU-AIS, TU-LOP, LP-TIM,
LP-PLM, LP-EXC)
LP-RDI
LP-RDI
V5 = XXXXXXX1
XXX = DETECTED
XXX = GENERATED
XXX = SENT BACK
XXX = MONITORED
AI
S
= SIGNAL PASSED THROUGH
www.mapyourtech.com91
LP-REI
LINE
TRIB
PDH
1.5-2-34-45M
NE LINE NE
FAR END
PERFORMANCE
COLLECTION
ERRORED SIGNAL
LP-REI
LP-REI
LP-REI
V5 (3)
XXX = DETECTED
XXX = GENERATED
XXX = SENT BACK
XXX = MONITORED
AI
S
= SIGNAL PASSED THROUGH
www.mapyourtech.com92
LP-DEG
LINE
TRIB
PDH
1.5-2-34-45M
NE LINE NE
NEAR END
PERFORMANCE
COLLECTION
LP-DEG
LP-DEG
LP-REI
V5 (3)
DEGRADATION
(1X10 E -5    1X10 E -9 )
V5 (1, 2)
XXX = DETECTED
XXX = GENERATED
XXX = SENT BACK
XXX = MONITORED
AI
S
= SIGNAL PASSED THROUGH
www.mapyourtech.com93
LINE
TRIB
PDH
1.5-2-34-45M
NE LINE NE
LP-EXC
NEAR END
PERFORMANCE
COLLECTION
LP-EXC
LP-EXC
LP-RDI
EXCESSIVE BIT
ERROR RATE
( 1X10 E -3)
V5 (1, 2)
V5 = XXXXXXX1
XXX = DETECTED
XXX = GENERATED
XXX = SENT BACK
XXX = MONITORED
AI
S
= SIGNAL PASSED THROUGH
www.mapyourtech.com94
LINE
TRIB
PDH
1.5-2-34-45M
NE LINE NE
LP-PLM
LP-PLM
UNEXPECTED LOWER
PATH PAYLOD LABEL
PDH-AIS
LP-RDI
V5 = XXXXXXX1
XXX = DETECTED
XXX = GENERATED
XXX = SENT BACK
XXX = MONITORED
AI
S
= SIGNAL PASSED THROUGH
www.mapyourtech.com95
LINE
TRIB
PDH
NE LINE NE
LP-UNEQ
LP-UNEQ
V5 (5, 6, 7) = 000
TU CHANNEL
NOT CONNETTED
XXX = DETECTED
XXX = GENERATED
XXX = SENT BACK
XXX = MONITORED
AI
S
= SIGNAL PASSED THROUGH
www.mapyourtech.com96
LINE
TRIB
PDH
1.5-2M
NE LINE NE
HP-LOM
HP-
LOM
V5 = XXXXXXX1
TROUBLE ON THE
MULTIFRAME ALIGNMENT
WORD
TU-AIS
XXX = DETECTED
XXX = GENERATED
XXX = SENT BACK
XXX = MONITORED
AI
S
= SIGNAL PASSED THROUGH
H4
LP-RDI
PDH-AIS
AIS
www.mapyourtech.com97
Regenerator Section Multiplex Section Higher Order Path Lower Order Path
A1/A2
J0
B1
K2
B2
M1
K2
C2
J1
B3
G1
G1
H4
C2
V5
J2
V5
V5
V5
V5
LOS
LOF
RS-TIM
RS-BIP
MS-AIS
MS-BIP
MS-REI
MS-RDI
AU-AIS
AU-LOP
HP-UNEQ
HP-TIM
HP-BIP
HP-REI
HP-RDI
TU-AIS
TU-LOP
TU-LOM
HP-PLM
LP-UNEQ
LP-TIM
LP-BIP
LP-REI
LP-RDI
LP-PLM
AIS
AIS
AIS
AIS
AIS
AIS
AIS
Error indicator alarm sent upstream
Alarm indicator sent upstream
Error/alarm detection

www.mapyourtech.com98
www.mapyourtech.com99
Performance Monitoring
www.mapyourtech.com 100
OverheadTermination
LPT HPT MST RST RST MST HPT LPT
RSOH
MSOH
VC-4 POH
VC-12, VC-3 POH
2M, 34M Unit STM-n Unit 2M, 34M Unit
LPT: Lower-order Path termination
HPT: High-order Path termination
MST: Multiplex Section Termination
RST: Regenerator Section Termination
STM-n Unit
STM-n Unit or
140M Unit
STM-n Unit or
140M Unit
www.mapyourtech.com 101
OverheadTermination
STM-N unit
STM-N
TSI unit
RST MST HPT LPT
Crossconnect
Level
VC-12 or VC-3
2M or 34M
2M or 34M unit
STM-N unit
STM-N
TSI unit
RST MST HPT
Crossconnect
Level
VC-4
140M
140M unit
STM-N unit
STM-N
TSI unit
RST MST HPT HPT MST RST
Crossconnect
Level
VC-12 or VC-3
STM-N
STM-N unit
STM-N unit
STM-N
TSI unit
RST MST RST
Crossconnect
Level
VC-4
STM-N
STM-N unit
MST
Performance Monitoring Point
www.mapyourtech.com102
• Physical Layer
• Section Layer
• Adaptation
• High/Low-order Path Termination
www.mapyourtech.com 103
Performance Monitoring
-Physical Layer-
• Optical Interface
LDBC : Laser Diode Bias Current
• PDH Interface
CV-L : Code Rule Violation
ES-L : Errored Second
SES-L : Severely Errored Second
• External Clock Interface
CV-* : Code Rule Violation
ES-* : Errored Second)
SES-* : Severely Errored Second
* : L or P
www.mapyourtech.com 104
Performance Monitoring
-Section Layer-
• Regenerator (RS) and Multiplex (MS) Section
ES-** : Errored Second
SES-** : Severely Errored Seconds
BBE-** : Background Block Error
UAS-** : Unavailable Seconds
OFS-** : Out of Frame Seconds (OOF)
• Multiplex Section Far-end
ES-MSFE : Errored Second
SES-MSFE : Severely Errored Seconds
BBE-MSFE : Background Block Error
UAS-MSFE : Unavailable Seconds
• Multiplex Section
PSC : Protection Switching Count
PSD : Protection Switching Duration
** : RS or MS
www.mapyourtech.com 105
Performance Monitoring
-Adaptation-
• AU-4 Pointer
PJE (positive) : Pointer Justification Event (positive)
PJE (negative) : Pointer Justification Event (negative)
www.mapyourtech.com 106
Performance Monitoring
-PathTermination-
• High/Low-order Path (receiving direction)
ES-** : Errored Second
SES-** : Severely Errored Seconds
BBE-** : Background Block Error
UAS-** : Unavailable Seconds
• High/Low-order Path (transmitting direction)
ES-**FE : Errored Second
SES-**FE : Severely Errored Seconds
BBE-**FE : Background Block Error
UAS-**FE : Unavailable Seconds
** : HO or LO
www.mapyourtech.com 107
Terms and Definitions
(used by error performance)
EDC : Error Detection Code
Block : block
EB : Errored Block
Defect : defect
ES : Errored Second
SES : Severely Errored Second
BBE : Background Block Error
CV : Code Violation
UAS : Unavailable Second
www.mapyourtech.com 108
BIP-8 ofVC-4
1
2
2348
1
1
1
1
2
2
2
2
3
3
3
3
4
4
4
4
5
5
5
5
6
6
6
6
7
7
7
7
8
8
8
82349
31
262
2
263
2348 2349
Group of 8 bits
VC-4
261
Blo c k ( 1 8 7 9 2 b it s / b lo c k ) B3
BIP-8 check sequence
www.mapyourtech.com 109
Terms and Definitions
(used by error performance)
EDC : Error Detection Code
Block : block
EB : Errored Block
Defect : defect
ES : Errored Second
SES : Severely Errored Second
BBE : Background Block Error
CV : Code Violation
UAS : Unavailable Second
www.mapyourtech.com 110
Terms and Definitions
(used by error performance)
EDC : Error Detection Code
Block : block
EB : Errored Block
Defect : defect
ES : Errored Second
SES : Severely Errored Second
BBE : Background Block Error
CV : Code Violation
UAS : Unavailable Second
Generation and Detection of SDH
Performance
www.mapyourtech.com111
Bit Error Generation Mechanism
Mechanism: Bit interleaved parity (BIP)
Transmit end: The result of BIP is placed in the relevant bytes of the
next frame
Receive end: Compare the result of BIP with the bytes of the next
frame
B1: BIP8 for the regenerator section error monitoring function
B2: BIP24 for multiplex section error monitoring function
B3: BIP8 for monitoring the bit error performance ofVC-4
V5: BIP2 for monitoring the bit error performance ofVC-12
Notice:The Sequence of descramble& BIP
Generation and Detection of SDH Performance
www.mapyourtech.com112
B1
B2
B3
V5
RSTMSTHPTLPT LPTHPTMSTRST
Errors occurring in Low order path will not be detected in High order
path, High order bit errors will trigger Low order errors.
Error Detection and Report
Generation and Detection of SDH Performance
www.mapyourtech.com113
Terms
Term Description
BE Errored block, in which one or more bits are in error.
BBE
Background block error, it is an errored block occurring outside of the period
of UAT and SES.
FEBBE Far end block of background error, it is a BBE event detected at the far end.
ES
Errored second, it is a certain second with one or more errored blocks
detected.
FEES Far end errored second, in which an ES event detected at the far end.
SES
Severely errored second, it is a certain second which contains 30% errored
blocks or at least one serious disturbance period (SDP). Here, the SDP is a
period of at least four consecutive blocks or 1ms (taking the longer one)
where the error ratios of all the consecutive blocks are  10-2 or loss of
signal occurs.
Generation and Detection of SDH Performance
www.mapyourtech.com114
Term Description
FESES
Far end severely errored second, in which an SES event detected at the
remote end.
CSES
Consecutive severely errored second, in which the SES events
consecutively occur, but last less than 10 seconds.
FECSES
Far end consecutive severely errored second, in which a CSES event
detected at the far end.
UAS
Unavailable second, it is a period of 10 consecutive seconds during which
the bit error ratio per second of the digital signal in either of the
transmission directions of a transmission system is inferior to 10-3 . These
ten seconds are considered to be part of unavailable time.
Terms
Generation and Detection of SDH Performance
www.mapyourtech.com115
Adjust pointers as required in practice, so as to tolerate rate
asynchronization and phase difference of payload signals.That is, perform
pointer justification on information payloads to make the payloads
synchronous with the STM-N frame
Mechanism
Administrative unit pointer (AU_PTR)
Tributary unit pointer (TU_PTR)
Sort
Pointer Justification
Generation and Detection of SDH Performance
www.mapyourtech.com116
H1YY H2 F F H3 H3 H3 VC4
9
row
10………270Column
91
 Locatio
n:
 Causation:
− Network is out of synchronization
 Pointer justification state:
Name
Byte numbering and content of the fourth row in STM-1
frame Rate relation
7 8 9 10 11 12
Zero H3 H3 H3 Info Info Info Information = container
Positive H3 H3 H3 Stuffing Stuffing Stuffing Information< container
Negative Info Info Info Info Info Info Information> container
Generation Mechanism of AU Pointer Justification
Generation and Detection of SDH Performance
www.mapyourtech.com117
 Causation:
− Transformed from AU pointer justification
− The system clock is not consistent with the received clock
− Pointer justification occurs at the upstream NE where the service
passes
Remote detection:
Occur at the local station, report at the remote station
Local detection:
Generate at the local station, report locally
Generation Mechanism ofTU Pointer Justification
Detection and Reporting of Pointer Justification
Relationship between Alarms and Performance
www.mapyourtech.com118
Item Performance Event Alarm Event
Local end Remote end Local end Remote end
RS RSBBE - B1_OVER -
MS MSBBE MSFEBBE B2_OVER MS_REI
HP HPBBE HPFEBBE B3_OVER HP_REI
LP LPBBE LPFEBBE BIP_OVER LP_REI
 Functions of alarm and performance for bit error threshold
crossing
Alarm and Performance are belong to different levels. Alarm
indicates the fault of transmission, performance indicates the signal
degrade of transmission. If the value of performance is high than
threshold it will translate into alarm. For example bit error can
translate into EXC alarm then causes the traffic interrupt.
 Relationship
www.mapyourtech.com 119
Relation between ES, SES and BBEBlocksin1sec.period
30 %
1 sec.
ES
SES
EB} BBEnonEB
www.mapyourtech.com 120
Terms and Definitions
(used by error performance)
EDC : Error Detection Code
Block : block
EB : Errored Block
Defect : defect
ES : Errored Second
SES : Severely Errored Second
BBE : Background Block Error
CV : Code Violation
UAS : Unavailable Second
www.mapyourtech.com 121
10 sec. 10 sec.< 10 sec.
Unavailability detected Availability detected
Unavailable period Available period
Error-free second
Severely errored second
SES
Errored second
ES
Unavailable Second
www.mapyourtech.com 122
1 day
(Yesterday)
Current 1 day (Today)
data update : every 1 min.
0 : 00 0 : 00
TCA (Threshold Crossing Alert)
1 day accumulation
32 periods with zero suppression
(32) (2) (1)
15 min.
hh : 15n hh : 15(n+1)
Current 15 min.
data update : every 1 min.
15 minute accumulation
TCA (Threshold Crossing Alert)
Storage of PM data
timepast future
0
*
*
0
*
0
*
0
0
0
0
0
0
0
0
0
0
0
0
0
0
△
0
0
0
0
*
*
0
*
*
0
*
0
*
0
0
0
0
0
0
△
0
0
0
0
*
*
item a
item b
item x
item y
item a
item b
item x
item y
memoryold new
Zero Suppression
all zero data with time stamp of △ occurrence
Zero Suppression
PM items of one facility
Bit error defects family
www.mapyourtech.com123
 EXC = EXCessively errored signal
 DEG = DEGraded signal
 CMI = Code Mark Inversion
 All members of the [large] family of bit error defects have a common origin
 errors in the transmission/reception of a signal.
 SDH calculates a parity check and places the results in the overhead.
 Occurs in bothTx and Rx.A difference indicates a bit error in transmission/reception
 Another detection mechanism is for electrical signals
 An invalid sequence is a code violation
 PPI-EXC and ES-CMI defect originate from code violations.
 SDH paths and sections may have EXC and DEG defects [Different degrees of errors]
 EXC represent an ‘EXCessive’ number of bit errors – the signal is so badly errored as to be unusable
 EXC defects represent a bit error ratio of 10-3 or 10-4.
 EXC results in a protection switch at the closure point of a sub-network connection and may be configured
to insert AIS and RDI.
 DEG defects represent a bit error ratio of 10-5 or less
 DEG does not result in a protection switch or raising of any consequent action.
What is Performance Monitoring
www.mapyourtech.com124
 Performance monitoring is used to measureTraffic Quality
 How? – By counting anomalies and defects.
 Why are they needed?
 To diagnose faults in a network OR detect occurrence of dribbling errors.
 Measure a networks performance and its service capability.
 At the edge of the network
 Within the network
 Check service level agreements for end customers and find out whether they have been
satisfied or breached.
 Reporting performance monitoring
 NE collects and logs PMs continuously for all connections.
 EC-1 collects PMs from all NEs in span of control.
 INM collects PMs from the complete network.
Performance Monitoring Points
www.mapyourtech.com125
 Performance Monitoring Points [PMPs]
 are points at which software collects performance monitoring [PM] data. The PM data
is a measure of the quality of the transmission path at that point.
PDH
End User
LP_NE V5, B3
LP_FE V5, G1
TU_PJE
Vc-12
Vc-12
PPI_CV
Vc-4 Vc-4
STM-N
RS-OOF A1, A2
RS-NE B1
MS_NE B2
MS_FE M1
AU_PJE
HP_NE B3
HP_FE G1
Optical Link via Network
PDH
End User
NE1
NE2
Table of PM points
www.mapyourtech.com126
 PMs count will occur at the same points as where alarms will occur
 FE[Far End] PMs are associated with the RDI defect category.
 The destination you are sending to has received your signal in a defective state.
PMP-Type Byte Defects
RS-OOF A1, A2
RS-NE B1 RS-LOS, RS-LOF
MS_NE B2 All RS defects, MS-AIS, MS-EXC
MS_FE M1 MS-RDI
AU_PJE N/A N/A
HP_NE, HPOM_NE B3 All RS, MS defects, AU-AIS, AU-LOP, HP-LOM, HP-TIM, HP-PLM, HP-EXC
HP_FE, HPOM_FE G1 HP-RDI
TU_PJE N/A N/A
LP_FE
LPOM_FE
G1[VC-3]
V5(b3[VC-12]
HP-RDI, LP-RDI
LP_NE
LPOM_NE
B3[VC-3]
V5(b1-b2[VC-12]
All RS, MS, AU, HP defects, TU-AIS, TU-LOP, LP-TIM, LP-PLM, LP-EXC,
INT-LO-BUFFER
ES-CV N/A ES-LOS
PPI-CV N/A PPI-LOS
BIP Errors vs Block Errors
www.mapyourtech.com127
 B1 is an 8 bit parity byte, calculated across the complete SDH frame [2430
bytes for an STM-1 signal].
 B1 byte is generated/terminated at every NE.
 ANSI specifies BIP
 ETSI/ITU specifies Block Errors
 The B1 Byte is treated as 1 block
 The B1 Byte is treated as BIP-8 [since it has 8 bits]
Example
0 1 0 1 0 1 0 1
Transmitted
0 1 1 1 0 1 0 1
0 1 1 1 0 0 0 1
0 0 1 0 0 1 1 0
1 0 1 0 1 0 1 0
Received
= 1 Block Error, = 2 BIP Errors
= 1 Block Error, = 1 BIP Error
= 1 Block Error, = 5 BIP Errors
= 1 Block Error, = 8 BIP Errors
= Bit Error
Definition of BBE, ES, SES, UAS
www.mapyourtech.com128
 Background Block Error [BBE]
 A Background Block Error [BBE] is a single errored Block in the SDH frame, not occurring
as part of an SES or a UAS.
 Errored Second [ES]
 An Errored Second [ES] is a second during which at least one anomaly or one defect
occurs, but not occurring as part of a UAS.
 Severely Errored Second [SES]
 A Severely Errored Second [SES] is a second during which at least ‘X’ anomalies or one
defect occurs, but not occurring as part of a UAS. By definition an SES is always an ES.
 Unavailable Second [UAS]
 An Unavailable Second is a second during which the signal is unavailable. It becomes
unavailable at the onset of 10 consecutive seconds that qualify as SES, and continue to be
unavailable until the onset of 10 consecutive seconds that do not qualify as SES.
How to interrupt SES and UAS
www.mapyourtech.com129
 The difference between SES and UAS is conceptually difficult to understand.
 Therefore it is better clarified through the use of a diagram.
 Unavailable periods/detection and available periods/detection are indicated.
<10secs
Unavailability
Detected
10secs <10secs
Unavailable Period
Availability
Detected
Available Period
10secs
= SES = Non SES
Available Period
Processing of B1 byte
www.mapyourtech.com130
 This can be broken down into activities performed in hardware and software.
Calculate B1
block errors
Determine RS
defects
1- Second
Filter
15-Minute
Filter
24-Hour Filter
SDH Frame
SDH Frame
Frame B1
errors
Frame RS
defects, LOS,
LOF
1- second
BBE, ES, SES, UAS
15-minute
BBE, ES, SES, UAS
24-hour
BBE, ES, SES, UAS
15-Minute PM Counts
TIME BBE ES SES UAS
00:00 3 3 1 0
00:15 5 4 0 0
00:30 1 1 0 0
24-Hour PM Counts
BBE ES SES UAS
40 33 0 0
34 16 20 20
21 4 2 0
Calculating B1 block errors.
www.mapyourtech.com131
 The calculation of B1 block errors occurs in hardware.
 Conceptually this can be understood via a diagram.
Frame X Frame X+1 Frame X+2
Calculate
expected B1
byte
Compare
actual with
expected B1
byte
Expected B1 byte
Actual B1 byte
B1 errors
}
1- Second Filter
www.mapyourtech.com132
1-Second Filter
B1 Errors (x) BBE ES SES UAS
x = 0 0 0 0 0
0 < x < 2400 x 1 0 0
x >= 2400 (< 10 secs) 0 1 1 0
x >= 2400 (> 10 secs) 0 0 0 1
Defects BBE ES SES UAS
No Defects 0 0 0 0
LOS, LOF (< 10 secs) 0 1 1 0
LOS, LOF (> 10 secs) 0 0 0 1
1-Second
filter
Frame B1 errors
Frame RS defect,
LOS, LOF
1- second
BBE, ES, SES, UAS
SDH Frame B1 Errors/Defects
DATE TIME FRAME B1 Errors Defects
01/01/2000 00:00:00 0001 0 -
01/01/2000 00:00:00 0002 0 -
01/01/2000 00:00:00 0003 1 -
“ “ “ . .
“ “ “ . .
“ “ “ . .
01/01/2000 00:00:00 7998 0 -
01/01/2000 00:00:00 7999 0 -
01/01/2000 00:00:00 8000 0 -
----
TOTAL B1 Errors (x) = 0001
} 1-Second PM Counts
DATE TIME BBE ES SES UAS
01/01/2000 00:00:00 1 1 0 0
01/01/2000 00:00:01 x x x x
01/01/2000 00:00:02 x x x x
15-Minute Filter
www.mapyourtech.com133
1- second
BBE, ES, SES, UAS
15-Minute
Filter
15-Minute
BBE, ES, SES, UAS
15-Minute PM Counts
DATE TIME BBE ES SES UAS
01/01/2000 00:00 3 3 1 0
01/01/2000 00:15 x x x x
01/01/2000 00:30 x x x x
1-Second PM Counts
DATE TIME BBE ES SES UAS
01/01/2000 00:00:00 1 1 0 0
01/01/2000 00:00:01 0 0 0 0
01/01/2000 00:00:02 0 1 1 0
“ “ . . . .
“ “ . . . .
“ “ . . . .
01/01/2000 00:14:57 2 1 0 0
01/01/2000 00:14:58 0 0 0 0
01/01/2000 00:14:59 0 0 0 0
}
24 Hour Filter
www.mapyourtech.com134
1- second
BBE, ES, SES, UAS
24-Hour
Filter
24-Hour
BBE, ES, SES, UAS
}
24-Hour PM Counts
DATE BBE ES SES UAS
01/01/2000 40 33 3 0
02/01/2000 x x x x
03/01/2000 x x x x
“ . . . .
“ . . . .
“ . . . .
1-Second PM Counts
DATE TIME BBE ES SES UAS
01/01/2000 00:00:00 1 1 0 0
01/01/2000 00:00:01 0 0 0 0
01/01/2000 00:00:02 0 1 1 0
“ “ 30 . . .
“ “ . 30 1 .
“ “ 4 . . .
01/01/2000 23:59:57 0 0 1 0
01/01/2000 23:59:58 5 1 0 0
01/01/2000 23:59:59 0 0 0 0
TIME B1 Errors Defects
1 5 -
2 50 -
3 500 -
4 5000 -
5 0 LOS
6 40 LOS
7 400 LOS
8 4000 LOS
9 2500 LOF
10 2700 -
11 3000 -
12 4000 -
13 5000 -
14 6000 -
15 7000 -
16 0 -
17 50 -
18 0 -
19 100 -
20 0 -
21 30 -
22 0 -
23 35 -
24 0 -
25 0 -
26 0 -
27 40 -
28 0 LOF
29 0 -
BBE= 5 ES= 1 SES= UAS=
BBE= 50 ES= 1 SES= UAS=
BBE= 500 ES= 1 SES= UAS=
BBE= ES= 1 SES= 1 UAS=
BBE= ES= 1 SES= 1 UAS=
BBE= ES= 1 SES= 1 UAS=
BBE= ES= 1 SES= 1 UAS=
BBE= ES= 1 SES= 1 UAS=
BBE= ES= 1 SES= 1 UAS=
BBE= ES= 1 SES= 1 UAS=
BBE= ES= 1 SES= 1 UAS=
BBE= ES= 1 SES= 1 UAS=
BBE= ES= 1 SES= 1 UAS=
BBE= ES= SES= UAS= 1
BBE= ES= SES= UAS= 1
BBE= ES= SES= UAS= 1
BBE= ES= SES= UAS= 1
BBE= ES= SES= UAS= 1
BBE= ES= SES= UAS= 1
BBE= ES= SES= UAS= 1
BBE= ES= SES= UAS= 1
BBE= ES= SES= UAS= 1
BBE= ES= SES= UAS= 1
BBE= ES= SES= UAS= 1
BBE= ES= SES= UAS= 1
BBE= ES= SES= UAS=
BBE= 40 ES= 1 SES= UAS=
BBE= ES= 1 SES= 1 UAS=
BBE= ES= SES= UAS=
TOTAL BBE= 595 ES= 15 SES= 11 UAS= 12
B1 errors
5000 > 2400 [<10 secs]
Defects
LOS, LOF (< 10 secs)
Unavailable
Period
B1 errors
X > 2400 [>10 secs]
AND / OR
Defects
LOS, LOF [>10secs]
Unavailability
Detected
Availability
Detected
B1 errors
X < 2400 [>10secs]
AND / OR
Defects
No Defects [>10secs]
www.mapyourtech.com135
Accumulation of PMs over time
10 Second
Period
2 Seconds
that qualify
as SES
www.mapyourtech.com136
FAQs
Question and Answers
www.mapyourtech.com137
 What is the difference between an anomaly and a defect?
 Anomaly is a single occurrence of, or commencement of a condition
 Defect is a persistent or repeated occurrence of an anomaly
 What is the main difference between a POM alarm and a LO or HO alarm?
 LPs / HPs are present on termination
 POMs are present when traffic is un-terminated
 What is the main principle behind masking?
 Present alarm closet to source
 Reduce the amount of fault analysis and alarm presentation
 A car fail alarm is raised on a PIU,What should you do?
 This alarm needs to be cleared first because it will mask all other alarms raised on the card/slot
instance
 What is the difference between a regenerator and a multiplexer?
 Regenerator terminates the RSOH, MSOH + payload continue, regenerator generates new OH
 Multiplexer fulfils the same function of a regenerator and also terminates / generates a MSOH
Question and Answers
www.mapyourtech.com138
 What alarms does the Multiplex SectionTermination give?
 Provides pointer processing and gives AU alarms
 Where are the Low PathTermination points?
 On PDH tributaries
 If an unprotected limb has two POMs present which one is active the Rx or theTx?
 Rx is active
 In a protected connection is a limb has a HPT or LPT present can HPOM/LPOM also be
active?
 Yes
 Which bytes are responsible for the reporting of a LOF alarm, what section overhead are
they found?
 A1 and A2 –In RSOH
 Where isAIS reported in relation to a defect?
 AIS is reported downstream from a defect, a user would look upstream to resolve the
issue
Question and Answers
www.mapyourtech.com139
 Why is there no RS-AIS alarm?
 Possibly redundancy [Like theTIM alarms which only has RS-TIM]
 Could also be that RS alarms on regenerators are passive and operate as a pass through.
Multiplexers drop traffic and are better therefore to address issue
 How many consequent actions are there and what are they?
 AIS, RDI/REI and protection switches
 Which alarm is more serious, RDI or REI?
 RDI is more serious
 What type of cards produce CMI alarms?
 Electrical cards [comes from Code Mark Inversion line coding]
 What consequent actions does a DEG alarm produce?
 It doesn’t
 What type of payload would you expect on the raising of a UNEQ alarm?
 0
 What bytes carry PM information and where are they calculated?
 B1, B2 and B3. Calculated in hardware
• Various presentation collected from Internet {Huawei,Tejas,Nortel & Marconi) available free of cost
• www.mapyourtech.com
• www.google.com
For further queries do reach on www.mapyourtech.com
www.mapyourtech.com140
References
www.mapyourtech.com141
Thank You!

SDH/SONET alarms & performance monitoring

  • 1.
  • 2.
    • Standards • AlarmsIntroductions and Examples • Performance Monitoring Parameters • FAQs www.mapyourtech.com2 Contents
  • 3.
    Bell Communications Research(Bellcore, BCR) prepares equipment standards for NorthAmerican community ANSI CommitteeT1 prepares telecommunications standards (rates and formats) creator of SONET ANSI (American National Standards Institute) accredited sponsored by ATIS (Alliance forTelecommunications Industry Solutions) ITU-T G.826,G.783 www.mapyourtech.com3 Standards
  • 4.
  • 5.
    www.mapyourtech.com5 Alarm Overview      V1 V2 V5   1.RS 2. MS 3. HP 4. AU 5. TU 6. LP 7. PPI SDH Frame
  • 6.
    A1 A1 A1A2 A2 A2 J0 B1 E1 F1 D1 D2 D3 H1 H1 H1 H2 H2 H2 H3 H3 H3 B2 B2 B2 K1 K2 D4 D5 D6 D7 D8 D9 D10 D11 D12 S1 Z1 Z1 Z2 Z2 M1 E2 R S O H M S O H AU Pointer J1 B3 C2 G1 F2 H4 F3 K3 N1 VC-4 POH www.mapyourtech.com6 The SDH Frame VC-11 VC-12 VC-2 V5 V5 V5 25 34 106 N2 N2 N2 25 34 106 K4 K4 K4 25 34 106 Lower order VC-n POH Number of bytes of data separating fields.
  • 7.
    A1, A2 RS-LOFProvides a frame alignment pattern [A1 =11110110, A2 = 00101000]. The frame alignment word of an STM-n frame is 3 X n A1 bytes followed by 3 X n A2 bytes. J0 RS-TIM Regenerator section trace. [16 byte frame including CRC7 (1st byte.) Supports continuity testing between transmitting and receiving device on each regenerator section. Z0 Spare. Reserved for future international standardisation. B1 RS-EXC RS-DEG Provides regenerator section monitoring. The regenerator section BIP-8 provides end-to-end error performance monitoring across an individual regenerator section and is calculated over all bits of the previous STM-n frame after scrambling. Computed value is placed in B1 byte before scrambling E1 Provides local orderwire channel for voice communications between regenerators, hubs and remote terminal locations. F1 Allocated to user’s purpose [e.g. temporary data/voice channel connection for special maintenance applications] D1-D3 COMMS 192 kb/s message based data communications channel providing administration, monitor, alarm and maintenance functions between regenerator section termination equipment www.mapyourtech.com7 RSOH [Regenerator Section Overhead] SDH FrameB1 – Is not supported in OM4000 NE’s due to redundancy and this NE is primarily used as an ADM
  • 8.
    B2 MS-EXC MS-DEG Provides multiplexsection error monitoring. The BIP-n X 24, of an STM-n frame, provides end- to-end error performance monitoring across an individual multiplex section and is calculated over all bits of the previous STM-n frame except for the first three rows of SOH. Computed value is placed in B2 byte before scrambling. K1, K2 MS-AIS MS-RDI Two bytes allocated for APS signalling for multiplex section protection. K2 [b6-b8] contains MS-RDI and MS-AIS status information. D4-D12 COMMS Provides 576 kb/s data communication channel between multiplex section termination equipment. Used to carry network administration and maintenance information. S1 Synchronisation status messages. S1 [b5-b8] indicates which of the four levels of synchronisation is being used at the transmit end of a multiplex section. M1 MS-REI Multiplex section remote error indication [MS-REI]. Conveys the number of B2 errors detected by downstream equipment. E2 Provides express orderwire channel for voice communications between multiplex section terminating equipment H1-H3 AU-AIS TU-AIS [TU-3] AU-LOP TU-LOP [TU-3] AU pointer bytes are associated with, but not part of, the MSOH. The pointer contained in H1 and H2 points to the location where the VC-n begins. The last ten bits [b7-b16] of H1, H2 carry the pointer value [0 to 782]. The H3 bytes are ‘pointer action’ bytes and carry ‘live’ information from a VC4, during the STM-n frame in which negative pointer adjustment occurs www.mapyourtech.com8 MSOH [Multiplex Section Overhead] SDH FrameMSP Protocol Bytes K1 [b1-4] – type of request [b5-8] – channel number K2 [b1-4] – channel bridging [b5] – protection architecture
  • 9.
    www.mapyourtech.com9 HO-POH [Higher orderpath Overhead] J1 HP-TIM [VC-4] LP-TIM [VC-3] The first byte in the virtual container. Its location is indicated by the AU pointer [H1,H2 bytes]. Provides a higher order trail trace identifier [64-byte free format string or 16-byte frame including CRC7. Supports end-to-end monitoring of a higher order path. B3 HP-EXC HP-DEG LP-EXC+DEG [VC-3] Provides higher order path error monitoring. The BIP-8 is calculated over all bits of previous VC-n. Computed value is placed in B3 byte before scrambling. C2 HP-AIS LP-AIS [VC-3] HP-UNEQ+PLM LP-UNEQ+PLM [VC-3] High order signal label. Indicates composition or the maintenance status of the associated container. G1 HP-REI + RDI LP-REI + RDI [VC-3] Higher order path status. Send status and performance monitoring information from receiving path terminating equipment to originating equipment. Allows status and performance of two-way path to be monitored at either end. G1 REI [b1-b4] RDI [b5] F2 Higher order path user channel. Allocated for network operator communications between path terminations. H4 HP-LOM Position indicator. Multiframe phase indication for TU structured payloads. H4 [b7-b8] F3 Higher order path user channel. Allocated for network operator communications between path terminations K3 Higher order path automatic protection switching [b1-b4]. The rest of the bits [b5-b8] are allocated for future use. N1 Higher order tandem connection monitoring. There are two possible implementations described in Annex C and Annex D of ITU-T G.707. In Annex C, the N1 byte provides a tandem connection incoming error count [IEC] and the remaining four bits provide an end- to-end data link SDH Frame
  • 10.
    V5 [VC-12] LP-AIS [b5-b7] LP-REI[b3] LP-RDI [b8] LP-EXC [b1-b2] LP-UNEQ [b5-b7] LP-PLM [b5-b7] Provides BIP-2 error checking, signal label and path status information. J2 LP-TIM [VC-12] Lower order trail trace identifier [16 byte frame including CRC7]. Supports end-to- end monitoring of a lower order path N2 Lower order tandem connection monitoring. Contains BIP-2 error checking, AIS, tandem connection REI [TC-REI], outgoing error indication [OEI] and a 76-byte multiframe containing a tandem connection access point identifier [TC-APid]. K4 Lower order path automatic protection switching [b1-b4] and enhanced remote defect indication [b5-b7]. www.mapyourtech.com10 LO-POH [Lower order path Overhead] SDH Frame
  • 11.
    Anomalies, defects andalarms www.mapyourtech.com11  Alarm  A human observable indication that draws attention to a failure usually giving an indication of the severity of the fail  The report to the user of a defect  Anomaly  The smallest discrepancy which can be observed between the actual and desired characteristics of an item. The occurrence of a single anomaly does not constitute an interruption in the ability to perform a required function. Anomalies are used as the input for the Performance Monitoring [PM] process and for the detection of defects  A single occurrence of, or commencement of a pre-defined condition  Defect  The density of anomalies has reached a level where the ability to perform a required function has been interrupted. Defects are used as input for PM, the control of consequent actions, and the determination of faults cause  The persistent or repeated occurrence of an anomaly for a pre-defined duration or number of repetitions
  • 12.
    Defect naming www.mapyourtech.com12  Theorigin of defect naming can be confusing.  The following points should help when dealing with the nomenclature  Defects derived from path overheads begin: LP, HP, LPOM or HPOM.  Defects derived from section overheads begin: RS or MS.  Defects related to conditions affecting a wholeVC and its pointer begin: AU orTU. AU is used forVC-4s. TU is used forTU-3s,TU-2s andTU-12s. Defect types beginningTU are not distinguishable.  When distinguishing LP and LPOM remember that LPs will be present when traffic is terminated and LPOMs when traffic is un-terminated.  A defect type (e.g. LP-EXC) has two parts:  Part 1 is a "function point“  Part 2 is an "alarm category".  Example: LP-EXC.This defect is detected at the LP function point - the "low order path termination" function point.The category of the defect is "EXC" - EXCessive bit errors.  Excessive bit errors in aVC-3 will give an LP-EXC defect, as will excessive bit errors in a VC-12.The two defects share their type but they have distinct instances. When the corresponding alarm is reported to the user the type and instance will be reported.
  • 13.
    Defect Correlation www.mapyourtech.com13  Ifa defect is subject to correlation  it will NOT be raised if another alarm is present.  Aim of defect correlation  The aim of correlation is to present to the operator only the alarm closest to the source cause of a set of related defects. This reduces the amount of fault analysis required of the operator and the traffic on communication channels.  Example:  If EXC is present it will hide the presentation of TIM, PLM, UNEQ etc.  More specifically EXC will ‘mask’TIM, PLM and UNEQ alarms. A masks B HP-EXC HP-TIM HP-PLM HP-UNEQ A B
  • 14.
    Card Fail CardFault Wrong Card Unexpected Card Alarm raised on the card/slot instance A B = ‘A masks B’ www.mapyourtech.com14 Plug In Unit Defect Correlation • Plug In Unit [PIU] related defects – For a given instance of PIU in a slot – All defects present within that PIU will be masked
  • 15.
    PPI LOS A B = ‘Amasks B’ PPI UNEXP SGNL PPI EXC PPI DEG PPI AIS INT LP IP BUFFER INT HP IP BUFFER PPI LOF PPI LOM www.mapyourtech.com15 PDHTraffic Defect Correlation
  • 16.
    AU AIS AU LOPMSDEG MS EXC MS AIS RSTIMQECC COMMS FAIL RS LOF ES CMI RS LOS RS UNEXPECTED SIGNAL MS RDI MS RDI HPOM EXC HPOMTIM HPOM PLM HPOM UNEQ = ‘A masks B’ A B = ‘A masks B, dependent on AIS consequent action configuration of A A B www.mapyourtech.com16 SDH traffic DEFECT correlation
  • 17.
    HP EXC INT HPOP BUFF HP DEG HP LOM TU LOP HPTIM HP PLM HP UNEQ HP RDI HP REIPPI LOF TU AIS INTTU LOP INTTU AIS LP EXC LPOM EXC LPOM TIM LPOM PLM LPOM UNEQ LP TIM LP PLM LP UNEQ LP RDI LP REI LP DEGINT LP OP BUFFER = "A masks B if B'sTU type isTU-12" A B www.mapyourtech.com17
  • 18.
    What is apath? www.mapyourtech.com18  A path is an end to end circuit  The ends of a LO path are where traffic is brought into SDH or removed from SDH  Paths carryVCs  LOVCs are  generated where traffic is brought into SDH  and terminated where it is removed  HOVCs are  Generated / terminated where traffic is brought into SDH or when LOVCs are brought into / removed from a HOVC Low Order Path Multiplexer Regenerator High Order Path
  • 19.
    Carrying a 2Meg circuit in a STM frame www.mapyourtech.com19  2M example where  High order paths are  encased in STM frames when they pass between nodes  Low order paths are  threaded through high order paths 2M PDH LO path HO path MS RS Multiplexor Regenerator STM-1 tributary with a LO connection 2M trib
  • 20.
    SONET Layers www.mapyourtech.com20 DS1 DS3 DS1 STS Path Line Section Photonic VTPath DS3 Section SectionSectionSection Line LineLine STS Path STS Path VT Path Path Terminating Equipment (PTE) Section Terminating Equipment (STE) Line Terminating Equipment (LTE) Path Terminating Equipment (PTE) Path Terminating Equipment (PTE) STS Path Line Section Photonic Section Photonic STS Path Line Section Photonic VT Path Line Section Photonic
  • 21.
     There arefour sections – Regenerator Section (RS), Multiplex Section (MS), Higher Order Path Section (HP), and Lower Order Path Section (LP) RS is a part (section) of the optical fibre network, within which RSOH part of SDH frame is NOT opened  MS is a part (section) of the optical fibre network, within which MSOH part of SDH frame is NOT opened  HP is a part (section) of the optical fibre network, within which higher order VC part of SDH frame is NOT opened (it may be opened only for interpreting HOPOH)  LP is a part (section) of the optical fibre network, within which lower order VC part of SDH frame is NOT opened (it may be opened only for interpreting LOPOH) SDH Section Hierarchy www.mapyourtech.com21
  • 22.
    SDH Interface cross-connect unit SDH Interface PDH interface Highorder part Downlink signal flow Downlink signal flow & High order part www.mapyourtech.com22
  • 23.
    SDH Interface cross-connect unit SDH Interface PDH interface Loworder part Uplink signal flow & Low order part Uplink signal flow www.mapyourtech.com23
  • 24.
    www.mapyourtech.com24 AIS (Alarm IndicationSignal) Two Common Alarms Inserts the all “1”s signal into the Low level circuits, Indicating that the signal is unavailable.Common AIS alarms include MS_AIS,AU_AIS,TU_AIS and E1_AIS. Indicates the alarm transferred back to the home station from the opposite station after the opposite station has detected alarms of LOS (loss of signal), AIS andTIM (trace identifier mismatch). Common RDI alarms include MS_RDI, HP_RDI and LP_RDI. RDI (Remote Defect Indication)
  • 25.
    Alarms & Performanceof High Order Part www.mapyourtech.com25 A B C D E F G STM-N Cross-connect Unit SPI RST MST MSP MSA HPT Uplink signal Flow Downlink signal Flow SDH Interface to Cross-connect Unit
  • 26.
    Alarms & Performanceof High Order Part www.mapyourtech.com26 Diagram of Alarm Generation Frame synchronizer& RS overhead processor (RST) MS overhead processor (MST) Pointer processor& HP overhead processor (MSA, HPT) LOS LOF B1 Err A1,A2 B1 AIS MS_AIS B2 Err K2 B2 MS_REI M1 MS_RDI K2 “1” AIS AU_AIS AU_LOP H1,H2 H4 B3 Err J1 HP_SLM C2 “1” HP_LOM HP_TIM HP_UNEQ HP_REI HP_RDI H1,H2 C2 B3 G1 G1 “1” X C S STM-N Optical Signal Downlink signal flow Alarm report or return Signal transfer point (Insert down all "1"s signal) Alarm termination point (Report to SCC unit)
  • 27.
    Alarms & Performanceof High Order Part www.mapyourtech.com27  Optical receiving  Optical/electrical conversion (O/E)  O/E module checks Optical signal (If no light in the input signal, optical power excessively low or high or the code type mismatch, R_LOS alarm will be reported)  A1, A2 and J0 bytes detecting  Search the framing bytes (R_OOF, R_LOF)  Extract the line synchronous timing source  J0 byte (J0_MM)  Scramble  B1 byte detecting  BIP-8 computing to check bit error (B1_SD, B1_EXC, SES, RSUAT)  Process F1, D1 - D3 and E1 bytes Downlink Signal Flow Frame synchronizer and RS overhead processor
  • 28.
    Alarms & Performanceof High Order Part www.mapyourtech.com28 Downlink Signal Flow MS overhead processor  K1 and K2 bytes detecting  SF and SD detection  Process D4–D12, S1 and E2 bytes  MSP protection function  MS_AIS, MS_RDI  B2 byte detecting  BIP-8 computing to check bit error (B2_SD and B2_OVER)  M1 bytes (MS_REI)
  • 29.
    Alarms & Performanceof High Order Part www.mapyourtech.com29 Downlink Signal Flow Pointer processor and HP overhead processor  H1 and H2 bytes detecting  Frequency and phase alignment  Locate each VC-4 and send it to High order path overhead processor  Generate AU_AIS, AU_LOP  J1, C2, B3 and G1 bytes detecting  J1 Bytes (HP_TIM)  C2 Bytes (HP_UNEQ, HP_SLM)  B3 bit error detecting (B3_SD, B3_OVER, SES, HVCUAT)  H4 Bytes (For VC12 signal, HP_LOM)  G1 Bytes (HP_RDI, HP_REI)  F3, K3, N1 Bytes (Reserved)
  • 30.
    Alarms & Performanceof High Order Part www.mapyourtech.com30 Uplink Signal Flow Pointer processor and HP overhead processor  Generates N High order path overhead bytes  J1, C2, B3, G1, F2, F3 and N1 Bytes  Return alarm to the remote end  HP_RDI (G1)  HP_REI (G1)  AU-4 pointers generating  Pointer processor generates N AU-4 pointers
  • 31.
    Alarms & Performanceof High Order Part www.mapyourtech.com31 Uplink Signal Flow MS overhead processor  Set multiplex section overhead (MSOH) Bytes  K1, K2, D4-D12, S1, M1, E2 and B2 Bytes  Return alarm to the remote end  MS_RDI (K2)  MS_REI (M1)
  • 32.
    Alarms & Performanceof High Order Part www.mapyourtech.com32 Uplink Signal Flow Frame synchronizer and RS overhead processor  Set regenerator section overhead (RSOH) Bytes  A1, A2, J0, E1, F1, D1-D3 and B1 Bytes  Frame synchronizer and scrambler scrambles STM-N electrical signals  E/O
  • 33.
    Alarms & Performanceof Low Order Part www.mapyourtech.com33 PDH Interface to Cross-connect Unit G H I J K PDH InterfaceCross-connect Unit HPA LPT LPA PPI Uplink signal Flow Downlink signal Flow
  • 34.
    Alarms & Performanceof Low Order Part www.mapyourtech.com34 Diagram of Alarm Generation PDH Physical InterfaceLow Order Path AdaptationHigh Order PathAdaptation& Low Order PathTermination E1 Interface E1 Interface (PPI)(LPA)(HPA, LPT) LP_TFIFO All “1” LP_SLM LP_UNEQ V1,V2 H4 BIP 2 J2 TU_AIS V5 HP_LOM LP_TIM TU_LOP LP_REI LP_RDI V5 V5 X C S V5 V1,V2 LP_RFIFO E1_AIS All “1” T_ALOS E1_AISX C S Downlink signal flow Alarm report or return Signal transfer point (Insert down all "1"s signal) Alarm termination point (Report to SCC unit)
  • 35.
    Alarms & Performanceof Low Order Part www.mapyourtech.com35 Downlink Signal Flow High Order Path Adaptation& Low Order PathTermination  V1, V2 and V3 bytes detecting  Demap the VC-4 into VC-12s  Pointers of all VC-12s are decoded  TU_AIS, TU_LOP  V5 Bytes detecting  LP_RDI( b8), LP_UNEQ, LP_SLM( b5-b7), LP_REI( b3)  BIP-2 computing to check bit error( b1-b2)  H4 Bytes detecting  HP_LOM  J2 Bytes detecting  LP_TIM
  • 36.
    Alarms & Performanceof Low Order Part www.mapyourtech.com36 Downlink Signal Flow Low Order Path Adaptation& PDH Physical Interface  Low Order Path Adaptation  Recover data stream and the related clock reference signals  Detect LP_RFIFO alarm  PDH Physical Interface  Forming a 2048 kbit/s signal
  • 37.
    Alarms & Performanceof Low Order Part www.mapyourtech.com37 Uplink Signal Flow Low Order Path Adaptation& PDH Physical Interface  Low Order Path Adaptation  Data adaptation  Detect LP_TFIFO alarm  PDH Physical Interface  Clock extraction and dada regeneration  Detect and terminate the T_ALOS alarm  Detect E1_AIS alarm
  • 38.
    Alarms & Performanceof Low Order Part www.mapyourtech.com38 Uplink Signal Flow High Order Path Adaptation& Low Order Path  Low Order Path Termination  Insert POH in the C-12 (C-12 to VC-12)  V5 byte (Insert "signal label" in the b5-b7, calculate BIP-2, set the result to the b1 and b2)  High Order Path Adaptation  Adapt VC-12 into TU-12  Map TU-12 into High order VC-4
  • 39.
    Suppression Correlation betweenSDH Alarms www.mapyourtech.com39 R_LOS R_LOF R_OOF AU_AIS AU_LOP B1_SD B2_SD HP_TIM HP_SLM HP_LOM HP_UNEQB3_EXEC B3_SD TU_AIS TU_LOP BIP_EXEC LP_UNEQ LP_TIM LP_SLM BIP_SD MS_RDI HP_RDI LP_RDI A B A suppress B J0_MM MS_AIS B1_EXEC B2_EXEC A1, A2 Bytes RSOH, MSOH (Except A1,A2)  Suppression Relationship
  • 40.
  • 41.
    Alarm Understanding Rules Rule1 Rule 2 FC 1 Alarm reported Alarm reported FC 1 ADM 1 ADM 2 ex. a ADM 1 ADM 2 ex. b Alarms reported are alarms received Alarms are reported on SDH Objects www.mapyourtech.com41
  • 42.
    Alarm Understanding Rules(…contd.) Rule 3 ADM 1 ADM 2 ex. 3a. No Object => No Alarms reported FC onTU12 (1-1-1) NOTU12 (1-1-1) 3b. Object Mismatch => No Alarms reported FC onTU12 (1-1-1) TU11 (1-1-1) ADM 1 ADM 2 ex. Note: These two examples are not possible for AU object WHY? See slide 9 NO Alarm reported for FC onTU12 (1-1-1) NO Alarm reported for FC onTU12 (1-1-1) www.mapyourtech.com42
  • 43.
    Alarm Understanding Rules(…contd.) Rule 4 4a. No PT XC => No Alarms pass-through FC on AU4 (1) NOVC4 PT (1) Alarm reported for FC on AU4 (1) FC onTU12 (1-1-1) ADM 1 ADM 2 ADM 3 ex. a ADM 1 ADM 2 ADM 3 ex. b NO Alarm pass-through NOVC12 PT (1-1-1) NO Alarm pass-through NO Alarm reported for FC onTU12 (1-1-1) www.mapyourtech.com43
  • 44.
    Alarm Understanding Rules(…contd.) 4b. Bigger PT XC => No Alarms reported & Alarm pass-through FC onTU12 (1-1-1) Alarm pass-through for FC onTU12 (1-1-1) NO Alarm reported for FC onTU3 (1) VC4 ADM 1 ADM 2 ADM 3 ex. a STM-1 links 4c. Smaller PT XC => No Alarms reported (always ??) & Alarm pass-through but on smaller object FC onTU3 (1) VC12 (1-1-1) NO Alarm reported for FC onTU12 (1-1-1) ADM 1 ADM 2 ADM 3 ex. b STM-1 links Alarm pass-through for FC onTU12 (1-1-1) What if Same size PT XC ?www.mapyourtech.com44
  • 45.
    Guide Lines  Alarmsreported are alarms received  Object---- No Object ---- Object Mismatch  Privilege of the NE  Upstream / Downstream www.mapyourtech.com45
  • 46.
    RS Alarms RS alarmsare those, which can be reported even by a pure Regenerator (who has privilege of opening (interpreting & rewriting) only RSOH) LOS (Loss of Signal) based on whole RSOH LOF (Loss of Frame) based on A1, A2 bytes TIM (Trace Identifier Mismatch) based on J0 byte SF (Signal Fail) based on B1 byte SD (Signal Degrade) based on B1 byte D3D2D1 F1E1B1 J0A2A1 RSOH bytes Note:The order in which the alarms are written is important, as we will see later while discussingAlarm masking www.mapyourtech.com46
  • 47.
    Description of Alarms LOS Receivedpower is less than Laser receiver sensitivity (All bits interpreted as ‘0’) ADM 1 ADM 2 ex. TxRx RxTx LOSTx off / misconnectivity Rx off / misconnectivity Fiber Cut Received power is less than Laser receiver sensitivity (Low power transmitted,Span is longer than specified, Fiber gets deformed etc. etc.) LOF Anything other than “F6 28 (Hex)” in any (?) of the A1 A2 bytes (within a STM frame) -- for consecutive 5 frames (625 µs)  OOF (Out of Frame)  clearing 2 frames -- for consecutive 24 frames (3 ms)  LOF  clearing 24 frames Note: Prolonged LOS => LOF, but not always LOF => LOS (this fact will be used as one of the Alarm Masking logic later) LOS clears when 2 consecutive framing patterns are received & no new LOS condition is detected www.mapyourtech.com47
  • 48.
    Description of Alarms(…contd.) TIM (J0) Received J0 trace (1/16 byte(s)) != Expected J0 trace (1/16 byte(s)) Note: For both SF & SD, alarm clearing threshold is 1 decade lower than generation threshold, e.g., Gen.Thr. is 1 in 1000 or higher => Clg.Thr. is 1 in 10000 or lower SF (B1/B2/B3/V5) Equivalent BER exceeds alarm generation threshold ( 1 in 10 / 1 in 10 / 1 in 10 ) 3 4 5 5 9 SD (B1/B2/B3/V5) Equivalent BER exceeds alarm generation threshold ( 1 in 10 to 1 in 10 ) P1 P2 A B C Rx trace = C to B Rx trace = A to B Tx trace = A to B Exp trace = A to B Tx trace = C to BExp trace = C to B www.mapyourtech.com48
  • 49.
    MS Alarms MS alarmsare those, which can be reported by a Add-Drop Multiplexer, irrespective of cross-connect configuration (who has privilege of opening (interpreting & rewriting) RSOH, MSOH, AU pointers plus opening HOPOH(s) / TU Pointers / LOPOH(s) depending upon cross-connect configuration) AIS (Alarm Indication Signal) reported based on K2 byte -- bits 6,7,8 SF (Signal Fail) based on B2 bytes SD (Signal Degrade) based on B2 bytes RDI (Remote Defect Indication) based on K2 byte -- bits 6,7,8 MSOH bytes K2K1B2 D6D5D4 D9D8D7 E2M1S1 D12D11D10 Note 1:The order in which the alarms are written is important, we will see later while discussingAlarm masking Note 2: MS-AIS is also called Line-AIS or AIS on STM port MS-RDI is also called Line-RDI or RDI on STM portwww.mapyourtech.com49
  • 50.
    Description of Alarms(…contd.) Example of generation of AIS, RDI ADM Any traffic affecting RS Alarm or MS-AIS (Rx) MS-AIS (Gen) MS-RDI Any traffic affecting HP Alarm or AU-AIS (Rx) AU-AIS (Gen) HP-RDI Any traffic affecting LP Alarm orTU-AIS (Rx) TU-AIS (Gen) LP-RDI Example of reception ofTU-AIS, LP-RDI ADM 1 ADM 2 ADM 3 E1 E1 VC12 VC12 VC12 TU-AIS (Rx) LP-RDI (Rx) Any traffic affecting RS/HP/LP Alarm www.mapyourtech.com50
  • 51.
    HP / LPAlarms HP / LP alarms are those, which can be reported by a Add-Drop Multiplexer, having HO / HO & LO object (LO object => LO cross-connect) (who has privilege of “opening (interpreting & rewriting) RSOH, MSOH, AU Pointers plus at least interpreting HOPOH(s)” / “opening (interpreting & rewriting) RSOH, MSOH, AU Pointers, HOPOH(s), TU Pointers plus at least interpreting LOPOH(s)” depending upon cross-connect configuration) HP-AIS reported based on H1, H2 bytes HP-LOP (Loss of Pointer) based on H1, H2 bytes HP-UNEQ (unequipped) based on C2 byte HP-TIM based on J1 byte HP-SF based on B3 byte HP-SD based on B3 byte HP-RDI based on G1 byte -- bit 5 Note 1: Same as before Note 2: HP-Alarm is also calledAU-Alarm or Alarm on AU LP-Alarm is also calledTU-Alarm or Alarm onTU K3 F3 H4 F2 G1 C2 B3 J1 N1 H O P O H b y t e s H1, H2, H3 – AU Pointer bytes www.mapyourtech.com51
  • 52.
    HP / LPAlarms (…contd.) LP-AIS reported based on V1, V2 bytes LP-LOP based on V1, V2 bytes LOM (Loss of Multiframe) based on H4 byte – bits 7,8 HP-PLM / SLM (Payload / Signal Label Mismatch) based on C2 byte LP-UNEQ based on V5 byte – bits 5,6,7 LP-TIM based on J2 byte LP-SF based on V5 byte – bits 1,2 LP-SD based on V5 byte – bits 1,2 LP-RDI based on V5 byte -- bit 8 LP-PLM / SLM based on V5 byte – bits 5,6,7 Note 1: Same as before Note 2: Whole of this slide assumes TU2/TU12/TU11 for LP. If there isTU3 with AU4 mapping, then also it is LP but Pointers & POH bytes will be like HO K4 N2 J2 V5 LOPOH bytes V1, V2, V3 – TU Pointer bytes www.mapyourtech.com52
  • 53.
    SONET/SDNTerminologyTranslation www.mapyourtech.com53 SDH VC-11 (virtual container) VC-12 VC-2 VC-3 VC-4 TU-11(tributary unit) TU-12 TU-2 TU-3 TUG-2 (TU group) TUG-3 AU-3 = VC-3 + Ptr AU-4 = VC-4 + Ptr AUG = 1 x AU-4, or 3 x AU-3s STM-1 = AUG + SOH STM-N = N AUGs + SOH Regenerator Section Multiplex Section SONET VT-1.5 SPE VT-2 SPE VT-6 SPE STS-1 SPE STS-3c SPE VT-1.5 (Virtual Tributary size 1.5) VT-2 VT-6 no SONET equivalent (like a 50 Mbit/s VT) VT Group No SONET equivalent STS-1 SPE + STS-1 Pointer STS-3c SPE + STS-3c Pointer logical entity (not defined) STS-3 STS-3N Section Layer Line Layer 14
  • 54.
    Alarm Propagation Examples Forevery example,  Assumption(s) is/are stated  Root Cause(s) is/are stated  Diagrammatic representation is made (OFCs are shown in cyan)  Alarm(s) generated / condition(s) generated for reporting alarms is/are shown in black  Alarm(s) existing at a port is/are shown in red  Alarm(s) masked at a port is/are covered with  Alarm(s) reported at secondary supprressed alarm page is/are shown in pink, italicised  Note(s), whenever required is/are mentioned in greenwww.mapyourtech.com54
  • 55.
    Alarm Propagation Examples(…contd.) Example 1 A B Assumption: AU-4 Mapping on both ports Root Cause: NO XConnect on both ports AU4 Signal Label Unequipped HP-RDI HP- UNEQ HP-RDI AU4 Signal Label Unequipped HP- UNEQ HP-RDI HP-RDI Note: 1) if AU-3 mapping, then what happens? 2) In newer version of Tejas software, UNEQ is not reported for this root cause www.mapyourtech.com55
  • 56.
    Alarm Propagation Examples(…contd.) HP-RDI HP- UNEQ AU4 Signal Label Unequipped Signal LabelTUG-structure HP-SLM HP-RDI TU-LOP Example 2 Assumption: AU-4 Mapping on both ports, Root Cause: NO XConnect on the port of B A B E1 VC12 InvalidTU Pointer value LP-RDI Note: LP-RDI is not reported on B (See Rule 3a) HP-SLM default action is “report SLM, no downstream AIS” www.mapyourtech.com56
  • 57.
    LOS MS-AIS AU-AIS TU-AIS MS-RDI HP-RDI LP-RDI Alarm Propagation Examples(…contd.) VC-12 VC-12 E1 E1 A CB (Reg.) Example 3 Assumption: AU-4 Mapping on both ports of A & C Root Cause: Fiber cut in the link from A to B AIS MS-RDI HP-RDI LP-RDI Note:The Reg. can not generate any RDI Actually at C, AU-AIS &TU-AIS conditions are also received www.mapyourtech.com57
  • 58.
    LOS MS-RDI HP-RDI LP RDI Alarm PropagationExamples (…contd.) MS-AIS LP RDIMS-RDI HP-RDI E1 E1 VC-12 VC-12 A CB Example 4 Assumption: AU-4 Mapping on all ports Root Cause: Fiber cut in the link from A to B VC-12 ADM B VC-12 PT TU AIS Note: OnlyTU-AIS is reported on Node C (See Rule 4c) LP RDI LP-RDI on B is SSA www.mapyourtech.com58
  • 59.
    LOS MS-RDI HP-RDI LP RDI Alarm PropagationExamples (…contd.) MS-AIS LP RDIMS-RDI HP-RDI E1 E1 VC-12 VC-12 A CB Example 5 Assumption: AU-4 Mapping on all ports Root Cause: Fiber cut in the link from A to B VC-4 ADM B VC-4 PT Note: Only AU-AIS is reported on Node C (See Rule 4c) LP-RDI on B is not reported (See Rule 3b) AU AIS TU AIS www.mapyourtech.com59
  • 60.
    InvalidTU Pointers (1- 1-2) TU-LOP(1- 1-2) A DCB E1 (2) VC-12 (1-1-2) Example 6 Assumption: AU-4 Mapping on all ports Root cause: NO XConnect on B, C & D for (1-1-2) E1 (1)E1 (1) VC-12 (1-1-1) LP RDI (1- 1-2) Note: Why E1(1) is shown? LP-RDI is not reported on B (See Rule 3a) Alarm Propagation Examples (…contd.) www.mapyourtech.com60
  • 61.
    InvalidTU Pointers (1- 1-2) TU-LOP(1- 1-2) LP RDI (1- 1-2) Note: LP-RDI at node B is secondary suppressed TU-AIS at node A is reported as terminating alarm Alarm Propagation Examples (…contd.) VC-12 (1-1-2) A DCB Example 7 Assumption: AU-4 Mapping on all ports Root cause: NO XConnect on C & D for (1-1-2) E1 (1)E1 (1) VC-12 (1-1-1) E1 (2) VC-12 (1-1-2) TU-AIS (1-1-2) TU AIS (1-1-2) LP RDI (1- 1-2) LP-RDI (1-1-2) www.mapyourtech.com61
  • 62.
    InvalidTU Pointers (1- 1-2) TU-LOP(1- 1-2) LP RDI (1- 1-2) Note: K-L-M value need not remain same throughout a particular LP, alarms will be reported accordingly on different objects Alarm Propagation Examples (…contd.) TU-AIS (1-1-2) TU AIS (1-1-2) LP RDI (1- 1-2) LP-RDI (1-1-2) VC-12 (1-1-2) A DCB Example 8 Assumption: AU-4 Mapping on all ports Root cause: NO XConnect on C for (1-1-2) E1 (1)E1 (1) VC-12 (1-1-1) E1 (2) VC-12 (1-1-2) E1 (2) VC12(1-1-2) InvalidTU Pointers (1-1-2) TU-LOP (1- 1-2) LP RDI (1-1-2) www.mapyourtech.com62
  • 63.
    InvalidTU Pointers (1-1-1) TU-LOP (1-1-1) LP-RDI (1-1-1) Note: LP-RDIfrom A is not reported on B (See Rule 3b). Why assumption on SLM? Alarm Propagation Examples (…contd.) A CB VC-12(1-1-1) VC-4 VC-12(1-1-2) VC-12(1-1-2)E1 (1) E1 (2) E1(2) Example 9 Assumption: AU-4 Mapping on all ports, Root cause: NO XConnect on C for (1-1-1) VC4 PT at node B, For each port, HP-SLM default action is “ignore SLM” www.mapyourtech.com63
  • 64.
    LOS MS-RDI HP-RDI LP RDI TU AIS LPRDI MS-AIS LP RDI MS-RDI HP-RDI Alarm Propagation Examples (…contd.) VC-12VC-12 VC-12 E1 E1 A CB D Example 10 (with SNCP) Assumption: AU-4 Mapping on all ports Root cause: Fiber-cut in the link from A to B W  A-B-C, P  A-D-C VC-12 Note: SNCP is always uni-directional & for Tejas, it is 1+1 www.mapyourtech.com64
  • 65.
  • 66.
    SDH Alarms andConsequent Actions RS-TIM LOS LOF RS-BIP MS-EXCMS-AIS MS-BIPMS-RDI MS-REIMS-DEG MST RST SPI AU-LOPAU-AIS MSA HP- UNEQ HPOM HP-EXCHP-TIM HP-BIPHP-RDI HP-REIHP-DEG HPOM / HPT TU-AISHP- PLM TU-LOP HPA LP- UNEQ LPOM LP-EXCLP-TIM LP-BIPLP-RDI LP-REILP-DEG LPOM / LPT LP-PLM LPA HP- LOM www.mapyourtech.com66
  • 67.
    LOS LINE TRIB PDH NE LINE NE LOS MS-RDI AU/TU-AIS PDH-AIS K2=XXXXX110 XXX= DETECTED XXX = GENERATED XXX = SENT BACK XXX = MONITORED AI S = SIGNAL PASSED THROUGH INTERRUPTION, HW TROUBLE, ATTENUATION www.mapyourtech.com67
  • 68.
    LOF LINE TRIB PDH NE LINE NE LOF MS-RDI AU/TU-AIS PDH-AIS A1,A2 K2=XXXXX110 PROBLEMON FRAME ALIGNMENT WORD XXX = DETECTED XXX = GENERATED XXX = SENT BACK XXX = MONITORED AI S = SIGNAL PASSED THROUGH www.mapyourtech.com68
  • 69.
    RS-TIM LINE TRIB PDH NE LINE NE RS-TIM MS-RDI AU/TU-AIS PDH-AIS JO K2=XXXXX110 RECEIVEDREGENERATOR SECTION TRACE IDENTIFIER MISMATCH XXX = DETECTED XXX = GENERATED XXX = SENT BACK XXX = MONITORED AI S = SIGNAL PASSED THROUGH www.mapyourtech.com69
  • 70.
    RS-BIP LINE TRIB PDH NE LINE NE RS-BIP B1ERROREDSIGNAL NEAR END PERFORMANCE COLLECTION XXX = DETECTED XXX = GENERATED XXX = SENT BACK XXX = MONITORED AI S = SIGNAL PASSED THROUGH www.mapyourtech.com70
  • 71.
    LINE TRIB PDH LINE NE MS-AIS MS-AIS MS-RDI AU/TU-AIS PDH-AIS K2=XXXXX110 K2=XXXXX111 TROUBLE ONTHE RECEIVED SIGNAL (LOS, LOF, RS-TIM) MS-AIS XXX = DETECTED XXX = GENERATED XXX = SENT BACK XXX = MONITORED AI S = SIGNAL PASSED THROUGH www.mapyourtech.com71
  • 72.
    MS-EXC LINE TRIB PDH NE LINE NE MS-EXC MS-RDI AU/TU-AIS PDH-AIS B2 K2=XXXXX110 EXCESSIVEBIT ERROR RATE ( 1X10 E -3) NEAR END PERFORMANCE COLLECTION XXX = DETECTED XXX = GENERATED XXX = SENT BACK XXX = MONITORED AI S = SIGNAL PASSED THROUGH www.mapyourtech.com72
  • 73.
    MS-BIP LINE TRIB PDH NE LINE NE MS-BIP B2ERROREDSIGNAL NEAR END PERFORMANCE COLLECTION MS-REI M1 XXX = DETECTED XXX = GENERATED XXX = SENT BACK XXX = MONITORED AI S = SIGNAL PASSED THROUGH www.mapyourtech.com73
  • 74.
    MS-RDI LINE TRIB PDH NE LINE NE MS-RDIMS-RDI K2=XXXXX110TROUBLEON THE RX SIDE (LOS, LOF. RS-TIM, MS-AIS, MS-EXC, XXX = DETECTED XXX = GENERATED XXX = SENT BACK XXX = MONITORED AI S = SIGNAL PASSED THROUGH www.mapyourtech.com74
  • 75.
    MS-REI LINE TRIB PDH NE LINE NE MS-REI M1 FAREND PERFORMANCE COLLECTION ERRORED SIGNAL MS-REI XXX = DETECTED XXX = GENERATED XXX = SENT BACK XXX = MONITORED AI S = SIGNAL PASSED THROUGH www.mapyourtech.com75
  • 76.
    MS-DEG LINE TRIB PDH NE LINE NE MS- DEG MS-REI B2 M1 DEGRADATION (1X10E -5    1X10 E -9 ) NEAR END PERFORMANCE COLLECTION XXX = DETECTED XXX = GENERATED XXX = SENT BACK XXX = MONITORED AI S = SIGNAL PASSED THROUGH www.mapyourtech.com76
  • 77.
    LINE TRIB PDH NE LINE NE AU-4XC AU-AIS AU-AIS PDH-AIS G1 =XXXX100X TROUBLE ON THE RX SIDE (LOS, LOF, RS-TIM, MS-AIS, MS-EXC, HP-RDI AU-AIS AU/TU-AIS AIS XXX = DETECTED XXX = GENERATED XXX = SENT BACK XXX = MONITORED AI S = SIGNAL PASSED THROUGH www.mapyourtech.com77
  • 78.
    LINE TRIB PDH NE LINE NE AU-LOP AU-LOP PDH-AIS G1=XXXX100X TROUBLE ON THE AU POINTER VALUE (WRONG SETTING SDH/SONET, DEG, HW FAILURE) HP-RDI AU/TU-AIS XXX = DETECTED XXX = GENERATED XXX = SENT BACK XXX = MONITORED AI S = SIGNAL PASSED THROUGH H1,H2 www.mapyourtech.com78
  • 79.
    LINE TRIB PDH NE LINE NE HP-UNEQ HP-UNEQ C2= 00000000 AU-4 CHANNEL NOT CONNETTED XXX = DETECTED XXX = GENERATED XXX = SENT BACK XXX = MONITORED AI S = SIGNAL PASSED THROUGH www.mapyourtech.com79
  • 80.
    LINE TRIB PDH 140M NE LINE NE HP-TIM G1=XXXX100X HP-TIM HP-RDI RECEIVED HIGHER PATH TRACE IDENTIFIER MISMATCH HP-TIM J1 PDH-AIS XXX = DETECTED XXX = GENERATED XXX = SENT BACK XXX = MONITORED AI S = SIGNAL PASSED THROUGH www.mapyourtech.com80
  • 81.
    HP-BIP LINE TRIB PDH 140M NE LINE NE ERROREDSIGNAL NEAR END PERFORMANCE COLLECTION HP-BIP B3 HP-BIP HP-REI G1 (1,2,3,4) XXX = DETECTED XXX = GENERATED XXX = SENT BACK XXX = MONITORED AI S = SIGNAL PASSED THROUGH www.mapyourtech.com81
  • 82.
    HP-RDI LINE TRIB PDH 140M NE LINE NE HP-RDI TROUBLEON THE RECEIVED HP (AU-AIS, AU-LOP, HP-TIM, HP-PLM, HP-EXC) HP-RDI HP-RDI G1 =XXXX100X XXX = DETECTED XXX = GENERATED XXX = SENT BACK XXX = MONITORED AI S = SIGNAL PASSED THROUGH www.mapyourtech.com82
  • 83.
    HP-REI LINE TRIB PDH 140M NE LINE NE FAREND PERFORMANCE COLLECTION ERRORED SIGNAL HP-REI HP-REI HP-REI G1 (1, 2, 3, 4) XXX = DETECTED XXX = GENERATED XXX = SENT BACK XXX = MONITORED AI S = SIGNAL PASSED THROUGH www.mapyourtech.com83
  • 84.
    HP-DEG LINE TRIB PDH 140M NE LINE NE NEAREND PERFORMANCE COLLECTION HP-DEG HP-DEG HP-REI G1 (1,2,3,4) DEGRADATION (1X10 E -5    1X10 E -9 ) B3 XXX = DETECTED XXX = GENERATED XXX = SENT BACK XXX = MONITORED AI S = SIGNAL PASSED THROUGH www.mapyourtech.com84
  • 85.
    HP-EXC LINE TRIB PDH 140M NE LINE NE NEAREND PERFORMANCE COLLECTION HP-EXC HP-EXC HP-RDI EXCESSIVE BIT ERROR RATE ( 1X10 E -3) B3 G1 =XXXX100X XXX = DETECTED XXX = GENERATED XXX = SENT BACK XXX = MONITORED AI S = SIGNAL PASSED THROUGH www.mapyourtech.com85
  • 86.
    LINE TRIB PDH NE LINE NE HP-PLM HP-PLMTU-AIS PDH-AIS G1 =XXXX100X UNEXPECTED HIGHER PATH PAYLOD LABEL HP-RDI XXX = DETECTED XXX = GENERATED XXX = SENT BACK XXX = MONITORED AI S = SIGNAL PASSED THROUGH C2 www.mapyourtech.com86
  • 87.
    LINE TRIB PDH 1.5-2-34-45M NE LINE NE TUXC TU-AIS TU-AIS TROUBLE ON THE RX SIDE (AU-AIS, AU-LOP, HP-TIM, HP-PLM) TU-AIS AIS XXX = DETECTED XXX = GENERATED XXX = SENT BACK XXX = MONITORED AI S = SIGNAL PASSED THROUGH LP-RDI V5 = XXXXXXX1 PDH-AIS AIS www.mapyourtech.com87
  • 88.
    LINE TRIB PDH 1.5-2-34-45M NE LINE NE TU-LOP TU-LOP V5= XXXXXXX1 TROUBLE ON THE TU POINTER VALUE (DEGRADATION, HW FAILURE) TU-AIS XXX = DETECTED XXX = GENERATED XXX = SENT BACK XXX = MONITORED AI S = SIGNAL PASSED THROUGH V1,V2 LP-RDI PDH-AIS AIS www.mapyourtech.com88
  • 89.
    LINE TRIB PDH 1.5-2-34- 45M NE LINE NE LP-TIM V5= XXXXXXX1 LP-TIM LP-RDI RECEIVED LOWER PATH TRACE IDENTIFIER MISMATCH LP-TIM J2 PDH-AIS XXX = DETECTED XXX = GENERATED XXX = SENT BACK XXX = MONITORED AI S = SIGNAL PASSED THROUGH www.mapyourtech.com89
  • 90.
    LP-BIP LINE TRIB PDH 1.5-2-34-45M NE LINE NE ERROREDSIGNAL NEAR END PERFORMANCE COLLECTION LP-BIP V5 (1, 2) LP-BIP LP-REI V5 (3) XXX = DETECTED XXX = GENERATED XXX = SENT BACK XXX = MONITORED AI S = SIGNAL PASSED THROUGH www.mapyourtech.com90
  • 91.
    LP-RDI LINE TRIB PDH 1.5-2-34-45M NE LINE NE LP-RDI TROUBLEON THE RECEIVED LP (TU-AIS, TU-LOP, LP-TIM, LP-PLM, LP-EXC) LP-RDI LP-RDI V5 = XXXXXXX1 XXX = DETECTED XXX = GENERATED XXX = SENT BACK XXX = MONITORED AI S = SIGNAL PASSED THROUGH www.mapyourtech.com91
  • 92.
    LP-REI LINE TRIB PDH 1.5-2-34-45M NE LINE NE FAREND PERFORMANCE COLLECTION ERRORED SIGNAL LP-REI LP-REI LP-REI V5 (3) XXX = DETECTED XXX = GENERATED XXX = SENT BACK XXX = MONITORED AI S = SIGNAL PASSED THROUGH www.mapyourtech.com92
  • 93.
    LP-DEG LINE TRIB PDH 1.5-2-34-45M NE LINE NE NEAREND PERFORMANCE COLLECTION LP-DEG LP-DEG LP-REI V5 (3) DEGRADATION (1X10 E -5    1X10 E -9 ) V5 (1, 2) XXX = DETECTED XXX = GENERATED XXX = SENT BACK XXX = MONITORED AI S = SIGNAL PASSED THROUGH www.mapyourtech.com93
  • 94.
    LINE TRIB PDH 1.5-2-34-45M NE LINE NE LP-EXC NEAREND PERFORMANCE COLLECTION LP-EXC LP-EXC LP-RDI EXCESSIVE BIT ERROR RATE ( 1X10 E -3) V5 (1, 2) V5 = XXXXXXX1 XXX = DETECTED XXX = GENERATED XXX = SENT BACK XXX = MONITORED AI S = SIGNAL PASSED THROUGH www.mapyourtech.com94
  • 95.
    LINE TRIB PDH 1.5-2-34-45M NE LINE NE LP-PLM LP-PLM UNEXPECTEDLOWER PATH PAYLOD LABEL PDH-AIS LP-RDI V5 = XXXXXXX1 XXX = DETECTED XXX = GENERATED XXX = SENT BACK XXX = MONITORED AI S = SIGNAL PASSED THROUGH www.mapyourtech.com95
  • 96.
    LINE TRIB PDH NE LINE NE LP-UNEQ LP-UNEQ V5(5, 6, 7) = 000 TU CHANNEL NOT CONNETTED XXX = DETECTED XXX = GENERATED XXX = SENT BACK XXX = MONITORED AI S = SIGNAL PASSED THROUGH www.mapyourtech.com96
  • 97.
    LINE TRIB PDH 1.5-2M NE LINE NE HP-LOM HP- LOM V5= XXXXXXX1 TROUBLE ON THE MULTIFRAME ALIGNMENT WORD TU-AIS XXX = DETECTED XXX = GENERATED XXX = SENT BACK XXX = MONITORED AI S = SIGNAL PASSED THROUGH H4 LP-RDI PDH-AIS AIS www.mapyourtech.com97
  • 98.
    Regenerator Section MultiplexSection Higher Order Path Lower Order Path A1/A2 J0 B1 K2 B2 M1 K2 C2 J1 B3 G1 G1 H4 C2 V5 J2 V5 V5 V5 V5 LOS LOF RS-TIM RS-BIP MS-AIS MS-BIP MS-REI MS-RDI AU-AIS AU-LOP HP-UNEQ HP-TIM HP-BIP HP-REI HP-RDI TU-AIS TU-LOP TU-LOM HP-PLM LP-UNEQ LP-TIM LP-BIP LP-REI LP-RDI LP-PLM AIS AIS AIS AIS AIS AIS AIS Error indicator alarm sent upstream Alarm indicator sent upstream Error/alarm detection  www.mapyourtech.com98
  • 99.
  • 100.
    www.mapyourtech.com 100 OverheadTermination LPT HPTMST RST RST MST HPT LPT RSOH MSOH VC-4 POH VC-12, VC-3 POH 2M, 34M Unit STM-n Unit 2M, 34M Unit LPT: Lower-order Path termination HPT: High-order Path termination MST: Multiplex Section Termination RST: Regenerator Section Termination STM-n Unit STM-n Unit or 140M Unit STM-n Unit or 140M Unit
  • 101.
    www.mapyourtech.com 101 OverheadTermination STM-N unit STM-N TSIunit RST MST HPT LPT Crossconnect Level VC-12 or VC-3 2M or 34M 2M or 34M unit STM-N unit STM-N TSI unit RST MST HPT Crossconnect Level VC-4 140M 140M unit STM-N unit STM-N TSI unit RST MST HPT HPT MST RST Crossconnect Level VC-12 or VC-3 STM-N STM-N unit STM-N unit STM-N TSI unit RST MST RST Crossconnect Level VC-4 STM-N STM-N unit MST
  • 102.
    Performance Monitoring Point www.mapyourtech.com102 •Physical Layer • Section Layer • Adaptation • High/Low-order Path Termination
  • 103.
    www.mapyourtech.com 103 Performance Monitoring -PhysicalLayer- • Optical Interface LDBC : Laser Diode Bias Current • PDH Interface CV-L : Code Rule Violation ES-L : Errored Second SES-L : Severely Errored Second • External Clock Interface CV-* : Code Rule Violation ES-* : Errored Second) SES-* : Severely Errored Second * : L or P
  • 104.
    www.mapyourtech.com 104 Performance Monitoring -SectionLayer- • Regenerator (RS) and Multiplex (MS) Section ES-** : Errored Second SES-** : Severely Errored Seconds BBE-** : Background Block Error UAS-** : Unavailable Seconds OFS-** : Out of Frame Seconds (OOF) • Multiplex Section Far-end ES-MSFE : Errored Second SES-MSFE : Severely Errored Seconds BBE-MSFE : Background Block Error UAS-MSFE : Unavailable Seconds • Multiplex Section PSC : Protection Switching Count PSD : Protection Switching Duration ** : RS or MS
  • 105.
    www.mapyourtech.com 105 Performance Monitoring -Adaptation- •AU-4 Pointer PJE (positive) : Pointer Justification Event (positive) PJE (negative) : Pointer Justification Event (negative)
  • 106.
    www.mapyourtech.com 106 Performance Monitoring -PathTermination- •High/Low-order Path (receiving direction) ES-** : Errored Second SES-** : Severely Errored Seconds BBE-** : Background Block Error UAS-** : Unavailable Seconds • High/Low-order Path (transmitting direction) ES-**FE : Errored Second SES-**FE : Severely Errored Seconds BBE-**FE : Background Block Error UAS-**FE : Unavailable Seconds ** : HO or LO
  • 107.
    www.mapyourtech.com 107 Terms andDefinitions (used by error performance) EDC : Error Detection Code Block : block EB : Errored Block Defect : defect ES : Errored Second SES : Severely Errored Second BBE : Background Block Error CV : Code Violation UAS : Unavailable Second
  • 108.
    www.mapyourtech.com 108 BIP-8 ofVC-4 1 2 2348 1 1 1 1 2 2 2 2 3 3 3 3 4 4 4 4 5 5 5 5 6 6 6 6 7 7 7 7 8 8 8 82349 31 262 2 263 23482349 Group of 8 bits VC-4 261 Blo c k ( 1 8 7 9 2 b it s / b lo c k ) B3 BIP-8 check sequence
  • 109.
    www.mapyourtech.com 109 Terms andDefinitions (used by error performance) EDC : Error Detection Code Block : block EB : Errored Block Defect : defect ES : Errored Second SES : Severely Errored Second BBE : Background Block Error CV : Code Violation UAS : Unavailable Second
  • 110.
    www.mapyourtech.com 110 Terms andDefinitions (used by error performance) EDC : Error Detection Code Block : block EB : Errored Block Defect : defect ES : Errored Second SES : Severely Errored Second BBE : Background Block Error CV : Code Violation UAS : Unavailable Second
  • 111.
    Generation and Detectionof SDH Performance www.mapyourtech.com111 Bit Error Generation Mechanism Mechanism: Bit interleaved parity (BIP) Transmit end: The result of BIP is placed in the relevant bytes of the next frame Receive end: Compare the result of BIP with the bytes of the next frame B1: BIP8 for the regenerator section error monitoring function B2: BIP24 for multiplex section error monitoring function B3: BIP8 for monitoring the bit error performance ofVC-4 V5: BIP2 for monitoring the bit error performance ofVC-12 Notice:The Sequence of descramble& BIP
  • 112.
    Generation and Detectionof SDH Performance www.mapyourtech.com112 B1 B2 B3 V5 RSTMSTHPTLPT LPTHPTMSTRST Errors occurring in Low order path will not be detected in High order path, High order bit errors will trigger Low order errors. Error Detection and Report
  • 113.
    Generation and Detectionof SDH Performance www.mapyourtech.com113 Terms Term Description BE Errored block, in which one or more bits are in error. BBE Background block error, it is an errored block occurring outside of the period of UAT and SES. FEBBE Far end block of background error, it is a BBE event detected at the far end. ES Errored second, it is a certain second with one or more errored blocks detected. FEES Far end errored second, in which an ES event detected at the far end. SES Severely errored second, it is a certain second which contains 30% errored blocks or at least one serious disturbance period (SDP). Here, the SDP is a period of at least four consecutive blocks or 1ms (taking the longer one) where the error ratios of all the consecutive blocks are  10-2 or loss of signal occurs.
  • 114.
    Generation and Detectionof SDH Performance www.mapyourtech.com114 Term Description FESES Far end severely errored second, in which an SES event detected at the remote end. CSES Consecutive severely errored second, in which the SES events consecutively occur, but last less than 10 seconds. FECSES Far end consecutive severely errored second, in which a CSES event detected at the far end. UAS Unavailable second, it is a period of 10 consecutive seconds during which the bit error ratio per second of the digital signal in either of the transmission directions of a transmission system is inferior to 10-3 . These ten seconds are considered to be part of unavailable time. Terms
  • 115.
    Generation and Detectionof SDH Performance www.mapyourtech.com115 Adjust pointers as required in practice, so as to tolerate rate asynchronization and phase difference of payload signals.That is, perform pointer justification on information payloads to make the payloads synchronous with the STM-N frame Mechanism Administrative unit pointer (AU_PTR) Tributary unit pointer (TU_PTR) Sort Pointer Justification
  • 116.
    Generation and Detectionof SDH Performance www.mapyourtech.com116 H1YY H2 F F H3 H3 H3 VC4 9 row 10………270Column 91  Locatio n:  Causation: − Network is out of synchronization  Pointer justification state: Name Byte numbering and content of the fourth row in STM-1 frame Rate relation 7 8 9 10 11 12 Zero H3 H3 H3 Info Info Info Information = container Positive H3 H3 H3 Stuffing Stuffing Stuffing Information< container Negative Info Info Info Info Info Info Information> container Generation Mechanism of AU Pointer Justification
  • 117.
    Generation and Detectionof SDH Performance www.mapyourtech.com117  Causation: − Transformed from AU pointer justification − The system clock is not consistent with the received clock − Pointer justification occurs at the upstream NE where the service passes Remote detection: Occur at the local station, report at the remote station Local detection: Generate at the local station, report locally Generation Mechanism ofTU Pointer Justification Detection and Reporting of Pointer Justification
  • 118.
    Relationship between Alarmsand Performance www.mapyourtech.com118 Item Performance Event Alarm Event Local end Remote end Local end Remote end RS RSBBE - B1_OVER - MS MSBBE MSFEBBE B2_OVER MS_REI HP HPBBE HPFEBBE B3_OVER HP_REI LP LPBBE LPFEBBE BIP_OVER LP_REI  Functions of alarm and performance for bit error threshold crossing Alarm and Performance are belong to different levels. Alarm indicates the fault of transmission, performance indicates the signal degrade of transmission. If the value of performance is high than threshold it will translate into alarm. For example bit error can translate into EXC alarm then causes the traffic interrupt.  Relationship
  • 119.
    www.mapyourtech.com 119 Relation betweenES, SES and BBEBlocksin1sec.period 30 % 1 sec. ES SES EB} BBEnonEB
  • 120.
    www.mapyourtech.com 120 Terms andDefinitions (used by error performance) EDC : Error Detection Code Block : block EB : Errored Block Defect : defect ES : Errored Second SES : Severely Errored Second BBE : Background Block Error CV : Code Violation UAS : Unavailable Second
  • 121.
    www.mapyourtech.com 121 10 sec.10 sec.< 10 sec. Unavailability detected Availability detected Unavailable period Available period Error-free second Severely errored second SES Errored second ES Unavailable Second
  • 122.
    www.mapyourtech.com 122 1 day (Yesterday) Current1 day (Today) data update : every 1 min. 0 : 00 0 : 00 TCA (Threshold Crossing Alert) 1 day accumulation 32 periods with zero suppression (32) (2) (1) 15 min. hh : 15n hh : 15(n+1) Current 15 min. data update : every 1 min. 15 minute accumulation TCA (Threshold Crossing Alert) Storage of PM data timepast future 0 * * 0 * 0 * 0 0 0 0 0 0 0 0 0 0 0 0 0 0 △ 0 0 0 0 * * 0 * * 0 * 0 * 0 0 0 0 0 0 △ 0 0 0 0 * * item a item b item x item y item a item b item x item y memoryold new Zero Suppression all zero data with time stamp of △ occurrence Zero Suppression PM items of one facility
  • 123.
    Bit error defectsfamily www.mapyourtech.com123  EXC = EXCessively errored signal  DEG = DEGraded signal  CMI = Code Mark Inversion  All members of the [large] family of bit error defects have a common origin  errors in the transmission/reception of a signal.  SDH calculates a parity check and places the results in the overhead.  Occurs in bothTx and Rx.A difference indicates a bit error in transmission/reception  Another detection mechanism is for electrical signals  An invalid sequence is a code violation  PPI-EXC and ES-CMI defect originate from code violations.  SDH paths and sections may have EXC and DEG defects [Different degrees of errors]  EXC represent an ‘EXCessive’ number of bit errors – the signal is so badly errored as to be unusable  EXC defects represent a bit error ratio of 10-3 or 10-4.  EXC results in a protection switch at the closure point of a sub-network connection and may be configured to insert AIS and RDI.  DEG defects represent a bit error ratio of 10-5 or less  DEG does not result in a protection switch or raising of any consequent action.
  • 124.
    What is PerformanceMonitoring www.mapyourtech.com124  Performance monitoring is used to measureTraffic Quality  How? – By counting anomalies and defects.  Why are they needed?  To diagnose faults in a network OR detect occurrence of dribbling errors.  Measure a networks performance and its service capability.  At the edge of the network  Within the network  Check service level agreements for end customers and find out whether they have been satisfied or breached.  Reporting performance monitoring  NE collects and logs PMs continuously for all connections.  EC-1 collects PMs from all NEs in span of control.  INM collects PMs from the complete network.
  • 125.
    Performance Monitoring Points www.mapyourtech.com125 Performance Monitoring Points [PMPs]  are points at which software collects performance monitoring [PM] data. The PM data is a measure of the quality of the transmission path at that point. PDH End User LP_NE V5, B3 LP_FE V5, G1 TU_PJE Vc-12 Vc-12 PPI_CV Vc-4 Vc-4 STM-N RS-OOF A1, A2 RS-NE B1 MS_NE B2 MS_FE M1 AU_PJE HP_NE B3 HP_FE G1 Optical Link via Network PDH End User NE1 NE2
  • 126.
    Table of PMpoints www.mapyourtech.com126  PMs count will occur at the same points as where alarms will occur  FE[Far End] PMs are associated with the RDI defect category.  The destination you are sending to has received your signal in a defective state. PMP-Type Byte Defects RS-OOF A1, A2 RS-NE B1 RS-LOS, RS-LOF MS_NE B2 All RS defects, MS-AIS, MS-EXC MS_FE M1 MS-RDI AU_PJE N/A N/A HP_NE, HPOM_NE B3 All RS, MS defects, AU-AIS, AU-LOP, HP-LOM, HP-TIM, HP-PLM, HP-EXC HP_FE, HPOM_FE G1 HP-RDI TU_PJE N/A N/A LP_FE LPOM_FE G1[VC-3] V5(b3[VC-12] HP-RDI, LP-RDI LP_NE LPOM_NE B3[VC-3] V5(b1-b2[VC-12] All RS, MS, AU, HP defects, TU-AIS, TU-LOP, LP-TIM, LP-PLM, LP-EXC, INT-LO-BUFFER ES-CV N/A ES-LOS PPI-CV N/A PPI-LOS
  • 127.
    BIP Errors vsBlock Errors www.mapyourtech.com127  B1 is an 8 bit parity byte, calculated across the complete SDH frame [2430 bytes for an STM-1 signal].  B1 byte is generated/terminated at every NE.  ANSI specifies BIP  ETSI/ITU specifies Block Errors  The B1 Byte is treated as 1 block  The B1 Byte is treated as BIP-8 [since it has 8 bits] Example 0 1 0 1 0 1 0 1 Transmitted 0 1 1 1 0 1 0 1 0 1 1 1 0 0 0 1 0 0 1 0 0 1 1 0 1 0 1 0 1 0 1 0 Received = 1 Block Error, = 2 BIP Errors = 1 Block Error, = 1 BIP Error = 1 Block Error, = 5 BIP Errors = 1 Block Error, = 8 BIP Errors = Bit Error
  • 128.
    Definition of BBE,ES, SES, UAS www.mapyourtech.com128  Background Block Error [BBE]  A Background Block Error [BBE] is a single errored Block in the SDH frame, not occurring as part of an SES or a UAS.  Errored Second [ES]  An Errored Second [ES] is a second during which at least one anomaly or one defect occurs, but not occurring as part of a UAS.  Severely Errored Second [SES]  A Severely Errored Second [SES] is a second during which at least ‘X’ anomalies or one defect occurs, but not occurring as part of a UAS. By definition an SES is always an ES.  Unavailable Second [UAS]  An Unavailable Second is a second during which the signal is unavailable. It becomes unavailable at the onset of 10 consecutive seconds that qualify as SES, and continue to be unavailable until the onset of 10 consecutive seconds that do not qualify as SES.
  • 129.
    How to interruptSES and UAS www.mapyourtech.com129  The difference between SES and UAS is conceptually difficult to understand.  Therefore it is better clarified through the use of a diagram.  Unavailable periods/detection and available periods/detection are indicated. <10secs Unavailability Detected 10secs <10secs Unavailable Period Availability Detected Available Period 10secs = SES = Non SES Available Period
  • 130.
    Processing of B1byte www.mapyourtech.com130  This can be broken down into activities performed in hardware and software. Calculate B1 block errors Determine RS defects 1- Second Filter 15-Minute Filter 24-Hour Filter SDH Frame SDH Frame Frame B1 errors Frame RS defects, LOS, LOF 1- second BBE, ES, SES, UAS 15-minute BBE, ES, SES, UAS 24-hour BBE, ES, SES, UAS 15-Minute PM Counts TIME BBE ES SES UAS 00:00 3 3 1 0 00:15 5 4 0 0 00:30 1 1 0 0 24-Hour PM Counts BBE ES SES UAS 40 33 0 0 34 16 20 20 21 4 2 0
  • 131.
    Calculating B1 blockerrors. www.mapyourtech.com131  The calculation of B1 block errors occurs in hardware.  Conceptually this can be understood via a diagram. Frame X Frame X+1 Frame X+2 Calculate expected B1 byte Compare actual with expected B1 byte Expected B1 byte Actual B1 byte B1 errors }
  • 132.
    1- Second Filter www.mapyourtech.com132 1-SecondFilter B1 Errors (x) BBE ES SES UAS x = 0 0 0 0 0 0 < x < 2400 x 1 0 0 x >= 2400 (< 10 secs) 0 1 1 0 x >= 2400 (> 10 secs) 0 0 0 1 Defects BBE ES SES UAS No Defects 0 0 0 0 LOS, LOF (< 10 secs) 0 1 1 0 LOS, LOF (> 10 secs) 0 0 0 1 1-Second filter Frame B1 errors Frame RS defect, LOS, LOF 1- second BBE, ES, SES, UAS SDH Frame B1 Errors/Defects DATE TIME FRAME B1 Errors Defects 01/01/2000 00:00:00 0001 0 - 01/01/2000 00:00:00 0002 0 - 01/01/2000 00:00:00 0003 1 - “ “ “ . . “ “ “ . . “ “ “ . . 01/01/2000 00:00:00 7998 0 - 01/01/2000 00:00:00 7999 0 - 01/01/2000 00:00:00 8000 0 - ---- TOTAL B1 Errors (x) = 0001 } 1-Second PM Counts DATE TIME BBE ES SES UAS 01/01/2000 00:00:00 1 1 0 0 01/01/2000 00:00:01 x x x x 01/01/2000 00:00:02 x x x x
  • 133.
    15-Minute Filter www.mapyourtech.com133 1- second BBE,ES, SES, UAS 15-Minute Filter 15-Minute BBE, ES, SES, UAS 15-Minute PM Counts DATE TIME BBE ES SES UAS 01/01/2000 00:00 3 3 1 0 01/01/2000 00:15 x x x x 01/01/2000 00:30 x x x x 1-Second PM Counts DATE TIME BBE ES SES UAS 01/01/2000 00:00:00 1 1 0 0 01/01/2000 00:00:01 0 0 0 0 01/01/2000 00:00:02 0 1 1 0 “ “ . . . . “ “ . . . . “ “ . . . . 01/01/2000 00:14:57 2 1 0 0 01/01/2000 00:14:58 0 0 0 0 01/01/2000 00:14:59 0 0 0 0 }
  • 134.
    24 Hour Filter www.mapyourtech.com134 1-second BBE, ES, SES, UAS 24-Hour Filter 24-Hour BBE, ES, SES, UAS } 24-Hour PM Counts DATE BBE ES SES UAS 01/01/2000 40 33 3 0 02/01/2000 x x x x 03/01/2000 x x x x “ . . . . “ . . . . “ . . . . 1-Second PM Counts DATE TIME BBE ES SES UAS 01/01/2000 00:00:00 1 1 0 0 01/01/2000 00:00:01 0 0 0 0 01/01/2000 00:00:02 0 1 1 0 “ “ 30 . . . “ “ . 30 1 . “ “ 4 . . . 01/01/2000 23:59:57 0 0 1 0 01/01/2000 23:59:58 5 1 0 0 01/01/2000 23:59:59 0 0 0 0
  • 135.
    TIME B1 ErrorsDefects 1 5 - 2 50 - 3 500 - 4 5000 - 5 0 LOS 6 40 LOS 7 400 LOS 8 4000 LOS 9 2500 LOF 10 2700 - 11 3000 - 12 4000 - 13 5000 - 14 6000 - 15 7000 - 16 0 - 17 50 - 18 0 - 19 100 - 20 0 - 21 30 - 22 0 - 23 35 - 24 0 - 25 0 - 26 0 - 27 40 - 28 0 LOF 29 0 - BBE= 5 ES= 1 SES= UAS= BBE= 50 ES= 1 SES= UAS= BBE= 500 ES= 1 SES= UAS= BBE= ES= 1 SES= 1 UAS= BBE= ES= 1 SES= 1 UAS= BBE= ES= 1 SES= 1 UAS= BBE= ES= 1 SES= 1 UAS= BBE= ES= 1 SES= 1 UAS= BBE= ES= 1 SES= 1 UAS= BBE= ES= 1 SES= 1 UAS= BBE= ES= 1 SES= 1 UAS= BBE= ES= 1 SES= 1 UAS= BBE= ES= 1 SES= 1 UAS= BBE= ES= SES= UAS= 1 BBE= ES= SES= UAS= 1 BBE= ES= SES= UAS= 1 BBE= ES= SES= UAS= 1 BBE= ES= SES= UAS= 1 BBE= ES= SES= UAS= 1 BBE= ES= SES= UAS= 1 BBE= ES= SES= UAS= 1 BBE= ES= SES= UAS= 1 BBE= ES= SES= UAS= 1 BBE= ES= SES= UAS= 1 BBE= ES= SES= UAS= 1 BBE= ES= SES= UAS= BBE= 40 ES= 1 SES= UAS= BBE= ES= 1 SES= 1 UAS= BBE= ES= SES= UAS= TOTAL BBE= 595 ES= 15 SES= 11 UAS= 12 B1 errors 5000 > 2400 [<10 secs] Defects LOS, LOF (< 10 secs) Unavailable Period B1 errors X > 2400 [>10 secs] AND / OR Defects LOS, LOF [>10secs] Unavailability Detected Availability Detected B1 errors X < 2400 [>10secs] AND / OR Defects No Defects [>10secs] www.mapyourtech.com135 Accumulation of PMs over time 10 Second Period 2 Seconds that qualify as SES
  • 136.
  • 137.
    Question and Answers www.mapyourtech.com137 What is the difference between an anomaly and a defect?  Anomaly is a single occurrence of, or commencement of a condition  Defect is a persistent or repeated occurrence of an anomaly  What is the main difference between a POM alarm and a LO or HO alarm?  LPs / HPs are present on termination  POMs are present when traffic is un-terminated  What is the main principle behind masking?  Present alarm closet to source  Reduce the amount of fault analysis and alarm presentation  A car fail alarm is raised on a PIU,What should you do?  This alarm needs to be cleared first because it will mask all other alarms raised on the card/slot instance  What is the difference between a regenerator and a multiplexer?  Regenerator terminates the RSOH, MSOH + payload continue, regenerator generates new OH  Multiplexer fulfils the same function of a regenerator and also terminates / generates a MSOH
  • 138.
    Question and Answers www.mapyourtech.com138 What alarms does the Multiplex SectionTermination give?  Provides pointer processing and gives AU alarms  Where are the Low PathTermination points?  On PDH tributaries  If an unprotected limb has two POMs present which one is active the Rx or theTx?  Rx is active  In a protected connection is a limb has a HPT or LPT present can HPOM/LPOM also be active?  Yes  Which bytes are responsible for the reporting of a LOF alarm, what section overhead are they found?  A1 and A2 –In RSOH  Where isAIS reported in relation to a defect?  AIS is reported downstream from a defect, a user would look upstream to resolve the issue
  • 139.
    Question and Answers www.mapyourtech.com139 Why is there no RS-AIS alarm?  Possibly redundancy [Like theTIM alarms which only has RS-TIM]  Could also be that RS alarms on regenerators are passive and operate as a pass through. Multiplexers drop traffic and are better therefore to address issue  How many consequent actions are there and what are they?  AIS, RDI/REI and protection switches  Which alarm is more serious, RDI or REI?  RDI is more serious  What type of cards produce CMI alarms?  Electrical cards [comes from Code Mark Inversion line coding]  What consequent actions does a DEG alarm produce?  It doesn’t  What type of payload would you expect on the raising of a UNEQ alarm?  0  What bytes carry PM information and where are they calculated?  B1, B2 and B3. Calculated in hardware
  • 140.
    • Various presentationcollected from Internet {Huawei,Tejas,Nortel & Marconi) available free of cost • www.mapyourtech.com • www.google.com For further queries do reach on www.mapyourtech.com www.mapyourtech.com140 References
  • 141.

Editor's Notes

  • #4 October 2000
  • #21 October 2000
  • #54 October 2000
  • #101 FS0341E Issue 2, December 2001
  • #102 FS0341E Issue 2, December 2001
  • #103 FS0341E Issue 2, December 2001
  • #104 FS0341E Issue 2, December 2001
  • #105 FS0341E Issue 2, December 2001
  • #106 FS0341E Issue 2, December 2001
  • #107 FS0341E Issue 2, December 2001
  • #108 FS0341E Issue 2, December 2001
  • #109 FS0341E Issue 2, December 2001
  • #110 FS0341E Issue 2, December 2001
  • #111 FS0341E Issue 2, December 2001
  • #120 FS0341E Issue 2, December 2001
  • #121 FS0341E Issue 2, December 2001
  • #122 FS0341E Issue 2, December 2001
  • #123 FS0341E Issue 2, December 2001