Download free for 30 days
Sign in
Upload
Language (EN)
Support
Business
Mobile
Social Media
Marketing
Technology
Art & Photos
Career
Design
Education
Presentations & Public Speaking
Government & Nonprofit
Healthcare
Internet
Law
Leadership & Management
Automotive
Engineering
Software
Recruiting & HR
Retail
Sales
Services
Science
Small Business & Entrepreneurship
Food
Environment
Economy & Finance
Data & Analytics
Investor Relations
Sports
Spiritual
News & Politics
Travel
Self Improvement
Real Estate
Entertainment & Humor
Health & Medicine
Devices & Hardware
Lifestyle
Change Language
Language
English
Español
Português
Français
Deutsche
Cancel
Save
Submit search
EN
AB
Ahmed Hussien Ali Gomaa Bebars
8
Slideshow
About
Presentations
Infographics
Documents
Likes
About
Sort by
Latest
Most popular
Mobile network structure
by
Ahmed Hussien Ali Gomaa Bebars
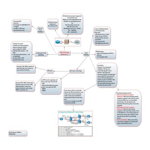
Wan technology
by
Ahmed Hussien Ali Gomaa Bebars
Acl
by
Ahmed Hussien Ali Gomaa Bebars
Stp
by
Ahmed Hussien Ali Gomaa Bebars
No infographics yet
Sort by
Latest
Most popular
Rtn
by
Ahmed Hussien Ali Gomaa Bebars
Mpls basic
by
Ahmed Hussien Ali Gomaa Bebars
Procedure install cn510 step by step
by
Ahmed Hussien Ali Gomaa Bebars
Step by step to install tn6 p
by
Ahmed Hussien Ali Gomaa Bebars
No likes yet
No details yet