FILOSOFIA DELLA
BIOLOGIA - INTRO
Elementi di filosofia della scienza
e rapporto scienza e religione in relazione all’evoluzionismo
Nicoletta Salvatori - corso afca 2016
Stephen Jay Gould wrote, “Evolution is not a peripheral subject but the
central organizing principle of all biological science. No one who has not read
the Bible or the Bard can be considered educated in Western traditions; so no
one ignorant of evolution can understand science.”
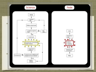
VIE DELLA CONOSCENZA
L’Epistemologia ci insegna le strade
attraverso cui si forma la conoscenza.
Semplificando all’estremo:
INTUIZIONE (personale)
AUTORITÀ/Rivelazione

(ispirato da un ente sacro)
SCIENZA
Eugenie C. Scott — National Center for Science Education - https://ncse.com/
SCIENZA
Intuizione
esperienza mistica
AUTORITÀ
Rivelazione
LA SCIENZA
Mentre tutte le altre forme di conoscenza si ritengono
assolute eppure vedono la loro forza di persuasione
ristretta all’ambiente culturale umano in cui si attuano,
la scienza coltiva il dubbio metodologico, si modifica
nel tempo eppure la sua forza di persuasione va ben oltre
l’ambiente umano o culturale in cui si sviluppa
La scienza INOLTRE limita se stessa e il suo campo
di azione al mondo naturale, i suoi strumenti alla
razionalità e le sue spiegazioni AI PROCESSI NATURALI
LA SCIENZA
Mentre tutte le altre forme di conoscenza si ritengono
assolute eppure vedono la loro forza di persuasione
ristretta all’ambiente culturale umano in cui si attuano,
la scienza coltiva il dubbio metodologico, si modifica
nel tempo eppure la sua forza di persuasione va ben oltre
l’ambiente umano o culturale in cui si sviluppa
La scienza INOLTRE limita se stessa e il suo campo
di azione al mondo naturale, i suoi strumenti alla
razionalità e le sue spiegazioni AI PROCESSI NATURALI
DEFINIZIONI
DEFINIZIONE DI FEDE: 

il credere in determinati concetti 

o assunti basandosi sull’autorità 

altrui o su una convinzione 

personale e non su prove obiettive. 

DEFINIZIONE DI SCIENZA

insieme di conoscenze rigorosamente controllate e
sistematicamente ordinate che consente di giungere a
conoscenze obiettive intorno a un determinato ordine di
fenomeni o di concetti.
CONCETTI DI BASE
✴Il concetto di verità scientifica è diverso da quella di verità
rivelata e perciò assoluta. Nella ricerca scientifica ogni scoperta apre
nuovi orizzonti. vengono espressi concetti mai prima immaginati in
un cammino apparentemente senza fine.
✴Il cammino razionale verso la verità non ha conclusione
possibile dunque l’incompletezza non è un difetto della
scienza ma la sua stessa essenza e vitalità.
✴La distinzione tra teorie scientifiche e fatti: 

una cosa è la teoria ovvero la spiegazione dei fenomeni, soggetta a
controlli, falsificazioni e miglioramenti. Una cosa è il fatto che quella
teoria spiega.
Una cosa è la teoria di Galileo un’altra il fatto che la Terra è tonda e
orbita attorno al Sole.
Le teorie scientifiche interpretano fatti, la loro è una marcia verso
una sempre migliore e più approfondita comprensione dei fatti. La
mela sarebbe caduta sulla testa di Newton sia che lui avesse scoperto
la legge di gravitazione universale sia che non l’avesse fatto.
CONCETTI DI BASE
✴Il concetto di verità scientifica è diverso da quella di verità
rivelata e perciò assoluta. Nella ricerca scientifica ogni scoperta apre
nuovi orizzonti. vengono espressi concetti mai prima immaginati in
un cammino apparentemente senza fine.
✴Il cammino razionale verso la verità non ha conclusione
possibile dunque l’incompletezza non è un difetto della
scienza ma la sua stessa essenza e vitalità.
✴La distinzione tra teorie scientifiche e fatti: 

una cosa è la teoria ovvero la spiegazione dei fenomeni, soggetta a
controlli, falsificazioni e miglioramenti. Una cosa è il fatto che quella
teoria spiega.
Una cosa è la teoria di Galileo un’altra il fatto che la Terra è tonda e
orbita attorno al Sole.
Le teorie scientifiche interpretano fatti, la loro è una marcia verso
una sempre migliore e più approfondita comprensione dei fatti. La
mela sarebbe caduta sulla testa di Newton sia che lui avesse scoperto
la legge di gravitazione universale sia che non l’avesse fatto.
LA SCIENZA NON
HA BISOGNO
DELL’IPOTESI 

DI DIO
CONCETTI DI BASE
✴Il concetto di verità scientifica è diverso da quella di verità
rivelata e perciò assoluta. Nella ricerca scientifica ogni scoperta apre
nuovi orizzonti. vengono espressi concetti mai prima immaginati in
un cammino apparentemente senza fine.
✴Il cammino razionale verso la verità non ha conclusione
possibile dunque l’incompletezza non è un difetto della
scienza ma la sua stessa essenza e vitalità.
✴La distinzione tra teorie scientifiche e fatti: 

una cosa è la teoria ovvero la spiegazione dei fenomeni, soggetta a
controlli, falsificazioni e miglioramenti. Una cosa è il fatto che quella
teoria spiega.
Una cosa è la teoria di Galileo un’altra il fatto che la Terra è tonda e
orbita attorno al Sole.
Le teorie scientifiche interpretano fatti, la loro è una marcia verso
una sempre migliore e più approfondita comprensione dei fatti. La
mela sarebbe caduta sulla testa di Newton sia che lui avesse scoperto
la legge di gravitazione universale sia che non l’avesse fatto.
LA SCIENZA NON
HA BISOGNO
DELL’IPOTESI 

DI DIO
Napoleone domandò a Laplace quale fosse il ruolo di Dio 

nel suo modello del mondo, ricevette questa risposta: 

“Sire, non ho avuto bisogno di questa ipotesi”.
IL METODO
DELLA SCIENZA
LA SCIENZA SI LIMITA A SPIEGARE IL MONDO
NATURALE ATTRAVERSO PROCESSI “NATURALI” tutto
quello che cade al di fuori non la riguarda.
La spiegazione scientifica TESTA se stessa, si mette
costantemente alla prova dei fatti. “il metodo scientifico”
La spiegazione scientifica si basa su inferenze che possono
essere falsificate perché sempre basate su fenomeni naturali
(nessun miracolo/alieno/divinità è ammessa come
spiegazione). - es: eclissi di luna
IL METODO
DELLA SCIENZA
LA SCIENZA SI LIMITA A SPIEGARE IL MONDO
NATURALE ATTRAVERSO PROCESSI “NATURALI” tutto
quello che cade al di fuori non la riguarda.
La spiegazione scientifica TESTA se stessa, si mette
costantemente alla prova dei fatti. “il metodo scientifico”
La spiegazione scientifica si basa su inferenze che possono
essere falsificate perché sempre basate su fenomeni naturali
(nessun miracolo/alieno/divinità è ammessa come
spiegazione). - es: eclissi di luna
IL METODO
DELLA SCIENZA
LA SCIENZA SI LIMITA A SPIEGARE IL MONDO
NATURALE ATTRAVERSO PROCESSI “NATURALI” tutto
quello che cade al di fuori non la riguarda.
La spiegazione scientifica TESTA se stessa, si mette
costantemente alla prova dei fatti. “il metodo scientifico”
La spiegazione scientifica si basa su inferenze che possono
essere falsificate perché sempre basate su fenomeni naturali
(nessun miracolo/alieno/divinità è ammessa come
spiegazione). - es: eclissi di luna
DEDUZIONE
L’evoluzione è una deduzione: l’idea che ogni
essere vivente è il discendente con modificazioni da
antenati comuni ma questa deduzione è stata fatta
basandosi su una immensa mole di fatti in tutte le
diverse aree della scienza e testata moltissime volte.
Ma le teorie scientifiche non sono come le verità della
fede immutabili e inattaccabili. I contenuti della
scienza sono organizzati in paradigmi con una loro
gerarchia interna
PARADIGMA /
PROGRAMMA SCIENTIFICO
Ogni paradigma scientifico ha un suo nucleo
concettuale che non viene quasi mai messo
in discussione
Ha una sua fascia o cintura “protettiva” fatta
di teorie che vengono costantemente messe
in discussione, riviste e eventualmente
falsificate o fatte entrare nel nucleo
Ha una frangia esterna di ipotesi più
azzardate che in alcuni casi possono toccare
da vicino il nucleo metafisico ma non hanno
la forza di scardinarlo a meno che….
Nucleo
Frontiera
Frangia esterna
PARADIGMA /
PROGRAMMA SCIENTIFICO
Ogni paradigma scientifico ha un suo nucleo
concettuale che non viene quasi mai messo
in discussione
Ha una sua fascia o cintura “protettiva” fatta
di teorie che vengono costantemente messe
in discussione, riviste e eventualmente
falsificate o fatte entrare nel nucleo
Ha una frangia esterna di ipotesi più
azzardate che in alcuni casi possono toccare
da vicino il nucleo metafisico ma non hanno
la forza di scardinarlo a meno che….
Nucleo
Frontiera
Frangia esterna
Quando dalla frontiera emergono troppe anomalie che non possono
essere assorbite dall’impianto teorico portante il programma
scricchiola ed eventualmente viene abbandonato
LA TEORIA
DELL’EVOLUZIONE
La teoria della
discendenza con
modificazione da
antenati comuni è il
NUCLEO fondamentale
della terra dell’evoluzione
Meccanismi
dell’evoluzione

selezione naturale

deriva genetica

Evo Devo …
I risultati/modelli
dell’evoluzione 

articolazione dell’albero
della vita

ruolo dei geni

tempi eccetera..
Teorie 

innovative
Anomalie
metodologiche
eccetera..
DIBATTITO
Il dibattito sul valore delle teorie presenti nella
fascia esterna non intacca il valore del Nucleo
speculativo della teoria. Le anomalie sono il sale della
scienza il segno della sua vitalità non la sua
negazione!
Considerare le une la negazione dell’altra significa
fare un errore di categoria logica.
COSA PRESUME
LA SCIENZA?
Gi sono cose, oggetti, al di fuori dell’individuo (esiste
una realtà esterna)
L’Universo mostra comportamenti regolari
Gli uomini sono in grado di comprendere queste
regolarità e di spiegarle in modo razionale…
potrebbero esserci nell’universo cose che non
possiamo comprendere, fuori dalla nostra portata ma
sono anche al di fuori della portata della scienza.
QUELLO CHE LA
RELIGIONE PRESUME
Proviamo a guardare alla religione nel modo più ampio possibile, non
legata a nessuno dei credi presenti nel mondo (esistono attualmente
30.547 religioni, dottrine, scuole filosofiche, credenze, sette, culti tribali)
✴Definiamo la fede come uno stato d’animo personale che induce a credere
all’esistenza di entità soprannaturali.
✴Definiamo religione un sistema di credenze e direttive morali codificate in Testi
Sacri, dogmi o rituali che riguardano il MONDO IMMATERIALE.
✴Tutte le forme religiose hanno in comune la credenza che esista una realtà ALTRA
rispetto a quella in cui viviamo e che sperimentiamo ogni giorno, INTERAGENTE
ma diversa.
Ci sono poi molte altre caratteristiche presenti nelle
religioni che tuttavia non sono altrettanto universali:
Credenza 

in poteri soprannaturali
La verità rivelata da Testi Sacri
Esperienza mistica come fonte di conoscenza
Senso del sacro (legato a oggetti o riti)
Senso del meraviglioso (miracoli)
Vita dopo la morte
Principi etici (comandamenti)
SCIENZA VS RELIGIONE
caratteristica religione scienza
uso di evidenze empiriche si si
rivelazione si no
stato mistico si no
superpoteri si non ci sono prove
mondo immateriale si non esprime opinione*
esseri spirituali si non esprime opinione
vita dopo la morte si non esprime opinione
E’ interessata alla morale si no
senso del sacro e del mistero si non esprime opinione
*cade al di fuori dell’oggetto di studio della scienza
SCIENZIATI ATEI?
Gli scienziati non
sono un gruppo di
atei materialisti
come persone
posso “credere”
come scienziati
devono
mantenersi
coerenti al
metodo scientifico
IN USA
Scienze
naturali
Scienze
sociali
Atei 37,6 31,2
Agnostici 29,4 31,0
Credenti 32,2 37,8
SCIENZIATI ATEI?
Gli scienziati non
sono un gruppo di
atei materialisti
come persone
posso “credere”
come scienziati
devono
mantenersi
coerenti al
metodo scientifico
IN USA
Scienze
naturali
Scienze
sociali
Atei 37,6 31,2
Agnostici 29,4 31,0
Credenti 32,2 37,8
Assedeivalori%
0
9,5
19
28,5
38
SCIENZE NATURALI SCIENZE SOCIALI
Atei Agnostici Credenti Atei Agnostici Credenti
ACCETTARE
L’EVOLUZIONE
Risposta alla domada: “L’uomo si
è evoluto a partire da altre forme
animali? Vero o falso? - tratta da
Public Acceptance of Evolution Jon D.
Miller,Eugenie C. Scott, Shinji
Okamoto Science 2005
L'accettazione dell'evoluzione è più
bassa negli Stati Uniti che in Giappone
o in Europa, soprattutto a causa del
fondamentalismo diffuso e la
politicizzazione della scienza negli
Stati Uniti dove dagli anni 60 c’è un
forte movimento CREAZIONISTA
ACCETTARE
L’EVOLUZIONE
Risposta alla domada: “L’uomo si
è evoluto a partire da altre forme
animali? Vero o falso? - tratta da
Public Acceptance of Evolution Jon D.
Miller,Eugenie C. Scott, Shinji
Okamoto Science 2005
L'accettazione dell'evoluzione è più
bassa negli Stati Uniti che in Giappone
o in Europa, soprattutto a causa del
fondamentalismo diffuso e la
politicizzazione della scienza negli
Stati Uniti dove dagli anni 60 c’è un
forte movimento CREAZIONISTA
Il creazionismo “scientifico” fondato da Henry M. Morris (1961) è
pericoloso perché non si appella solo alla fede, ma pretende di sostenere
la tesi della creazione separata delle specie (nella loro forme attuale) e
tutte nello stesso momento (6 giorni) attraverso “prove scientifiche”.
Nel tempo i creazionisti 

sono diventati più “sofisticati” 

nelle loro tesi (Intelligen Design) La pretesa quindi 

perché la loro pretesa è quella di

essere considerati una teoria 

scientifica alternativa a quella 

darwiniana e come tale 

con lo stesso diritto 

di cittadinanza 

sui manuali scolastici.
Museo creazionista Kentucky, Usa - 

il libro di Eugenie C. Scott
EVOLUZIONE E TEISMO
Meno americana e più
“cattolica” è la visione che cerca
di ammorbidire gli spigoli tra la
religione e l’evoluzione nella
convinzione che l’evoluzione è
un fatto scientificamente
accertato ma che come tale con
è in contrasto con la fede perché
è avvenuta secondo i dettami e
la volontà del creatore
https://ncse.com/library-resource/voices-evolution - national center for science education
MATERIALISMO
Materia e energia è ciò che c’è, nient’altro
“The universe we observe 

has precisely the properties
we should expect if there is,
at bottom, no design, no
purpose, no evil, no good,
nothing but blind, pitiless
indifference". 

Richard Dawkins
MATERIALISMO 

A DUE FACCE
Materialismo metodologico: la scienza restringe il
proprio campo al mondo naturale (materiale) e a
spiegazioni che si basano su processi naturali
Materialismo fondamentalista (filosofico): visione
filosofica che non accetta null’altro che ciò che è “naturale”.
Il che è un punto di vista non una posizione “scientifica”.
Mendel era un religioso ma lavorava secondo i dettami di
un materialismo metodologico…
caratteristica religione scienza materialismo
uso di evidenze
empiriche
si si si
rivelazione si no no
stato mistico si no no
superpoteri si non ci sono prove no
mondo immateriale si
non esprime
opinione*
no
esseri spirituali si
non esprime
opinione
no
vita dopo la morte si
non esprime
opinione
no
E’ interessata alla
morale
si no si (filosofia)
senso del sacro e del
mistero
si
non esprime
opinione
si (dalla natura)
UTILITARISMO
La scienza è un uno strumento di conoscenza di
enorme portata e potere. E’ utile, funzionale, ricca.
Produce scoperte, invenzioni, teorie che ci aiutano a
comprendere il mondo e il nostro posto in esso.
E’ un patrimonio di conoscenza e di informazioni che
funziona ma è inutile piegarla a essere o il
sottoprodotto della religione o uno degli strumenti per
dare ad essa “fondamento” come è stato fatto in
passato e viene continuamente fatto.

scienza/religione/evoluzione

  • 1.
    FILOSOFIA DELLA BIOLOGIA -INTRO Elementi di filosofia della scienza e rapporto scienza e religione in relazione all’evoluzionismo Nicoletta Salvatori - corso afca 2016 Stephen Jay Gould wrote, “Evolution is not a peripheral subject but the central organizing principle of all biological science. No one who has not read the Bible or the Bard can be considered educated in Western traditions; so no one ignorant of evolution can understand science.”
  • 2.
    VIE DELLA CONOSCENZA L’Epistemologiaci insegna le strade attraverso cui si forma la conoscenza. Semplificando all’estremo: INTUIZIONE (personale) AUTORITÀ/Rivelazione
 (ispirato da un ente sacro) SCIENZA Eugenie C. Scott — National Center for Science Education - https://ncse.com/ SCIENZA Intuizione esperienza mistica AUTORITÀ Rivelazione
  • 3.
    LA SCIENZA Mentre tuttele altre forme di conoscenza si ritengono assolute eppure vedono la loro forza di persuasione ristretta all’ambiente culturale umano in cui si attuano, la scienza coltiva il dubbio metodologico, si modifica nel tempo eppure la sua forza di persuasione va ben oltre l’ambiente umano o culturale in cui si sviluppa La scienza INOLTRE limita se stessa e il suo campo di azione al mondo naturale, i suoi strumenti alla razionalità e le sue spiegazioni AI PROCESSI NATURALI
  • 4.
    LA SCIENZA Mentre tuttele altre forme di conoscenza si ritengono assolute eppure vedono la loro forza di persuasione ristretta all’ambiente culturale umano in cui si attuano, la scienza coltiva il dubbio metodologico, si modifica nel tempo eppure la sua forza di persuasione va ben oltre l’ambiente umano o culturale in cui si sviluppa La scienza INOLTRE limita se stessa e il suo campo di azione al mondo naturale, i suoi strumenti alla razionalità e le sue spiegazioni AI PROCESSI NATURALI
  • 5.
    DEFINIZIONI DEFINIZIONE DI FEDE:
 il credere in determinati concetti 
 o assunti basandosi sull’autorità 
 altrui o su una convinzione 
 personale e non su prove obiettive. 
 DEFINIZIONE DI SCIENZA
 insieme di conoscenze rigorosamente controllate e sistematicamente ordinate che consente di giungere a conoscenze obiettive intorno a un determinato ordine di fenomeni o di concetti.
  • 6.
    CONCETTI DI BASE ✴Ilconcetto di verità scientifica è diverso da quella di verità rivelata e perciò assoluta. Nella ricerca scientifica ogni scoperta apre nuovi orizzonti. vengono espressi concetti mai prima immaginati in un cammino apparentemente senza fine. ✴Il cammino razionale verso la verità non ha conclusione possibile dunque l’incompletezza non è un difetto della scienza ma la sua stessa essenza e vitalità. ✴La distinzione tra teorie scientifiche e fatti: 
 una cosa è la teoria ovvero la spiegazione dei fenomeni, soggetta a controlli, falsificazioni e miglioramenti. Una cosa è il fatto che quella teoria spiega. Una cosa è la teoria di Galileo un’altra il fatto che la Terra è tonda e orbita attorno al Sole. Le teorie scientifiche interpretano fatti, la loro è una marcia verso una sempre migliore e più approfondita comprensione dei fatti. La mela sarebbe caduta sulla testa di Newton sia che lui avesse scoperto la legge di gravitazione universale sia che non l’avesse fatto.
  • 7.
    CONCETTI DI BASE ✴Ilconcetto di verità scientifica è diverso da quella di verità rivelata e perciò assoluta. Nella ricerca scientifica ogni scoperta apre nuovi orizzonti. vengono espressi concetti mai prima immaginati in un cammino apparentemente senza fine. ✴Il cammino razionale verso la verità non ha conclusione possibile dunque l’incompletezza non è un difetto della scienza ma la sua stessa essenza e vitalità. ✴La distinzione tra teorie scientifiche e fatti: 
 una cosa è la teoria ovvero la spiegazione dei fenomeni, soggetta a controlli, falsificazioni e miglioramenti. Una cosa è il fatto che quella teoria spiega. Una cosa è la teoria di Galileo un’altra il fatto che la Terra è tonda e orbita attorno al Sole. Le teorie scientifiche interpretano fatti, la loro è una marcia verso una sempre migliore e più approfondita comprensione dei fatti. La mela sarebbe caduta sulla testa di Newton sia che lui avesse scoperto la legge di gravitazione universale sia che non l’avesse fatto. LA SCIENZA NON HA BISOGNO DELL’IPOTESI 
 DI DIO
  • 8.
    CONCETTI DI BASE ✴Ilconcetto di verità scientifica è diverso da quella di verità rivelata e perciò assoluta. Nella ricerca scientifica ogni scoperta apre nuovi orizzonti. vengono espressi concetti mai prima immaginati in un cammino apparentemente senza fine. ✴Il cammino razionale verso la verità non ha conclusione possibile dunque l’incompletezza non è un difetto della scienza ma la sua stessa essenza e vitalità. ✴La distinzione tra teorie scientifiche e fatti: 
 una cosa è la teoria ovvero la spiegazione dei fenomeni, soggetta a controlli, falsificazioni e miglioramenti. Una cosa è il fatto che quella teoria spiega. Una cosa è la teoria di Galileo un’altra il fatto che la Terra è tonda e orbita attorno al Sole. Le teorie scientifiche interpretano fatti, la loro è una marcia verso una sempre migliore e più approfondita comprensione dei fatti. La mela sarebbe caduta sulla testa di Newton sia che lui avesse scoperto la legge di gravitazione universale sia che non l’avesse fatto. LA SCIENZA NON HA BISOGNO DELL’IPOTESI 
 DI DIO Napoleone domandò a Laplace quale fosse il ruolo di Dio 
 nel suo modello del mondo, ricevette questa risposta: 
 “Sire, non ho avuto bisogno di questa ipotesi”.
  • 9.
    IL METODO DELLA SCIENZA LASCIENZA SI LIMITA A SPIEGARE IL MONDO NATURALE ATTRAVERSO PROCESSI “NATURALI” tutto quello che cade al di fuori non la riguarda. La spiegazione scientifica TESTA se stessa, si mette costantemente alla prova dei fatti. “il metodo scientifico” La spiegazione scientifica si basa su inferenze che possono essere falsificate perché sempre basate su fenomeni naturali (nessun miracolo/alieno/divinità è ammessa come spiegazione). - es: eclissi di luna
  • 10.
    IL METODO DELLA SCIENZA LASCIENZA SI LIMITA A SPIEGARE IL MONDO NATURALE ATTRAVERSO PROCESSI “NATURALI” tutto quello che cade al di fuori non la riguarda. La spiegazione scientifica TESTA se stessa, si mette costantemente alla prova dei fatti. “il metodo scientifico” La spiegazione scientifica si basa su inferenze che possono essere falsificate perché sempre basate su fenomeni naturali (nessun miracolo/alieno/divinità è ammessa come spiegazione). - es: eclissi di luna
  • 11.
    IL METODO DELLA SCIENZA LASCIENZA SI LIMITA A SPIEGARE IL MONDO NATURALE ATTRAVERSO PROCESSI “NATURALI” tutto quello che cade al di fuori non la riguarda. La spiegazione scientifica TESTA se stessa, si mette costantemente alla prova dei fatti. “il metodo scientifico” La spiegazione scientifica si basa su inferenze che possono essere falsificate perché sempre basate su fenomeni naturali (nessun miracolo/alieno/divinità è ammessa come spiegazione). - es: eclissi di luna
  • 12.
    DEDUZIONE L’evoluzione è unadeduzione: l’idea che ogni essere vivente è il discendente con modificazioni da antenati comuni ma questa deduzione è stata fatta basandosi su una immensa mole di fatti in tutte le diverse aree della scienza e testata moltissime volte. Ma le teorie scientifiche non sono come le verità della fede immutabili e inattaccabili. I contenuti della scienza sono organizzati in paradigmi con una loro gerarchia interna
  • 13.
    PARADIGMA / PROGRAMMA SCIENTIFICO Ogniparadigma scientifico ha un suo nucleo concettuale che non viene quasi mai messo in discussione Ha una sua fascia o cintura “protettiva” fatta di teorie che vengono costantemente messe in discussione, riviste e eventualmente falsificate o fatte entrare nel nucleo Ha una frangia esterna di ipotesi più azzardate che in alcuni casi possono toccare da vicino il nucleo metafisico ma non hanno la forza di scardinarlo a meno che…. Nucleo Frontiera Frangia esterna
  • 14.
    PARADIGMA / PROGRAMMA SCIENTIFICO Ogniparadigma scientifico ha un suo nucleo concettuale che non viene quasi mai messo in discussione Ha una sua fascia o cintura “protettiva” fatta di teorie che vengono costantemente messe in discussione, riviste e eventualmente falsificate o fatte entrare nel nucleo Ha una frangia esterna di ipotesi più azzardate che in alcuni casi possono toccare da vicino il nucleo metafisico ma non hanno la forza di scardinarlo a meno che…. Nucleo Frontiera Frangia esterna Quando dalla frontiera emergono troppe anomalie che non possono essere assorbite dall’impianto teorico portante il programma scricchiola ed eventualmente viene abbandonato
  • 15.
    LA TEORIA DELL’EVOLUZIONE La teoriadella discendenza con modificazione da antenati comuni è il NUCLEO fondamentale della terra dell’evoluzione Meccanismi dell’evoluzione
 selezione naturale
 deriva genetica
 Evo Devo … I risultati/modelli dell’evoluzione 
 articolazione dell’albero della vita
 ruolo dei geni
 tempi eccetera.. Teorie 
 innovative Anomalie metodologiche eccetera..
  • 16.
    DIBATTITO Il dibattito sulvalore delle teorie presenti nella fascia esterna non intacca il valore del Nucleo speculativo della teoria. Le anomalie sono il sale della scienza il segno della sua vitalità non la sua negazione! Considerare le une la negazione dell’altra significa fare un errore di categoria logica.
  • 17.
    COSA PRESUME LA SCIENZA? Gisono cose, oggetti, al di fuori dell’individuo (esiste una realtà esterna) L’Universo mostra comportamenti regolari Gli uomini sono in grado di comprendere queste regolarità e di spiegarle in modo razionale… potrebbero esserci nell’universo cose che non possiamo comprendere, fuori dalla nostra portata ma sono anche al di fuori della portata della scienza.
  • 18.
    QUELLO CHE LA RELIGIONEPRESUME Proviamo a guardare alla religione nel modo più ampio possibile, non legata a nessuno dei credi presenti nel mondo (esistono attualmente 30.547 religioni, dottrine, scuole filosofiche, credenze, sette, culti tribali) ✴Definiamo la fede come uno stato d’animo personale che induce a credere all’esistenza di entità soprannaturali. ✴Definiamo religione un sistema di credenze e direttive morali codificate in Testi Sacri, dogmi o rituali che riguardano il MONDO IMMATERIALE. ✴Tutte le forme religiose hanno in comune la credenza che esista una realtà ALTRA rispetto a quella in cui viviamo e che sperimentiamo ogni giorno, INTERAGENTE ma diversa.
  • 19.
    Ci sono poimolte altre caratteristiche presenti nelle religioni che tuttavia non sono altrettanto universali: Credenza 
 in poteri soprannaturali La verità rivelata da Testi Sacri Esperienza mistica come fonte di conoscenza Senso del sacro (legato a oggetti o riti) Senso del meraviglioso (miracoli) Vita dopo la morte Principi etici (comandamenti)
  • 20.
    SCIENZA VS RELIGIONE caratteristicareligione scienza uso di evidenze empiriche si si rivelazione si no stato mistico si no superpoteri si non ci sono prove mondo immateriale si non esprime opinione* esseri spirituali si non esprime opinione vita dopo la morte si non esprime opinione E’ interessata alla morale si no senso del sacro e del mistero si non esprime opinione *cade al di fuori dell’oggetto di studio della scienza
  • 21.
    SCIENZIATI ATEI? Gli scienziatinon sono un gruppo di atei materialisti come persone posso “credere” come scienziati devono mantenersi coerenti al metodo scientifico IN USA Scienze naturali Scienze sociali Atei 37,6 31,2 Agnostici 29,4 31,0 Credenti 32,2 37,8
  • 22.
    SCIENZIATI ATEI? Gli scienziatinon sono un gruppo di atei materialisti come persone posso “credere” come scienziati devono mantenersi coerenti al metodo scientifico IN USA Scienze naturali Scienze sociali Atei 37,6 31,2 Agnostici 29,4 31,0 Credenti 32,2 37,8 Assedeivalori% 0 9,5 19 28,5 38 SCIENZE NATURALI SCIENZE SOCIALI Atei Agnostici Credenti Atei Agnostici Credenti
  • 23.
    ACCETTARE L’EVOLUZIONE Risposta alla domada:“L’uomo si è evoluto a partire da altre forme animali? Vero o falso? - tratta da Public Acceptance of Evolution Jon D. Miller,Eugenie C. Scott, Shinji Okamoto Science 2005 L'accettazione dell'evoluzione è più bassa negli Stati Uniti che in Giappone o in Europa, soprattutto a causa del fondamentalismo diffuso e la politicizzazione della scienza negli Stati Uniti dove dagli anni 60 c’è un forte movimento CREAZIONISTA
  • 24.
    ACCETTARE L’EVOLUZIONE Risposta alla domada:“L’uomo si è evoluto a partire da altre forme animali? Vero o falso? - tratta da Public Acceptance of Evolution Jon D. Miller,Eugenie C. Scott, Shinji Okamoto Science 2005 L'accettazione dell'evoluzione è più bassa negli Stati Uniti che in Giappone o in Europa, soprattutto a causa del fondamentalismo diffuso e la politicizzazione della scienza negli Stati Uniti dove dagli anni 60 c’è un forte movimento CREAZIONISTA Il creazionismo “scientifico” fondato da Henry M. Morris (1961) è pericoloso perché non si appella solo alla fede, ma pretende di sostenere la tesi della creazione separata delle specie (nella loro forme attuale) e tutte nello stesso momento (6 giorni) attraverso “prove scientifiche”. Nel tempo i creazionisti 
 sono diventati più “sofisticati” 
 nelle loro tesi (Intelligen Design) La pretesa quindi 
 perché la loro pretesa è quella di
 essere considerati una teoria 
 scientifica alternativa a quella 
 darwiniana e come tale 
 con lo stesso diritto 
 di cittadinanza 
 sui manuali scolastici. Museo creazionista Kentucky, Usa - 
 il libro di Eugenie C. Scott
  • 25.
    EVOLUZIONE E TEISMO Menoamericana e più “cattolica” è la visione che cerca di ammorbidire gli spigoli tra la religione e l’evoluzione nella convinzione che l’evoluzione è un fatto scientificamente accertato ma che come tale con è in contrasto con la fede perché è avvenuta secondo i dettami e la volontà del creatore https://ncse.com/library-resource/voices-evolution - national center for science education
  • 26.
    MATERIALISMO Materia e energiaè ciò che c’è, nient’altro “The universe we observe 
 has precisely the properties we should expect if there is, at bottom, no design, no purpose, no evil, no good, nothing but blind, pitiless indifference". 
 Richard Dawkins
  • 27.
    MATERIALISMO 
 A DUEFACCE Materialismo metodologico: la scienza restringe il proprio campo al mondo naturale (materiale) e a spiegazioni che si basano su processi naturali Materialismo fondamentalista (filosofico): visione filosofica che non accetta null’altro che ciò che è “naturale”. Il che è un punto di vista non una posizione “scientifica”. Mendel era un religioso ma lavorava secondo i dettami di un materialismo metodologico…
  • 28.
    caratteristica religione scienzamaterialismo uso di evidenze empiriche si si si rivelazione si no no stato mistico si no no superpoteri si non ci sono prove no mondo immateriale si non esprime opinione* no esseri spirituali si non esprime opinione no vita dopo la morte si non esprime opinione no E’ interessata alla morale si no si (filosofia) senso del sacro e del mistero si non esprime opinione si (dalla natura)
  • 29.
    UTILITARISMO La scienza èun uno strumento di conoscenza di enorme portata e potere. E’ utile, funzionale, ricca. Produce scoperte, invenzioni, teorie che ci aiutano a comprendere il mondo e il nostro posto in esso. E’ un patrimonio di conoscenza e di informazioni che funziona ma è inutile piegarla a essere o il sottoprodotto della religione o uno degli strumenti per dare ad essa “fondamento” come è stato fatto in passato e viene continuamente fatto.