A
Report
On
“AUTOMATIC TRACKING SOLAR POWER
SYSTEM”
Submitted in partial fulfillment for the award of degree
of
BACHELOR OF TECHNOLOGY
In
ELECTRICAL ENGINEERING
Submitted To Submitted By
Debabrato Mukherjee Vaibhav Jangid
Assistant Professor 14EGCEE032
DEPARTMENT OF ELECTRICAL ENGINEERING
GLOBAL COLLEGE OF TECHNOLOGY
JAIPUR (RAJASTHAN)-302022
ii
ACKNOWLEDGEMENT
First and foremost we would like to thank. God the Almighty for being the
unconditional guiding light throughout our endeavor.
I would like to express my gratitude to Mr. Debabrato Mukherjee Assistant Professor
at Global College of Technology Sitapura Jaipur for guideline and support throughout
this Report. He has been a constant source of inspiration to me throughout the period
of this work. I consider myself extremely fortunate for having the opportunity to learn
and work under his supervision over the entire period
I extend my special thanks to Mrs, Ekta Sharma, HOD of Electrical Department, for
her kind help and support as when required.I am thankful to all the staff members of
Electrical Department, GCT, Jaipur who directly or indirectly contribute to the
completion of my seminar work.
VAIBHAV JANGID
BRANCH: ELECTRICAL ENGG.
ENR NO: 14E1GCEEM30P032
B.TECH: 4th YEAR 8th SEM.
iii
ABSTRACT
The Report elaborates the features of solar power. On the foundation of it, it analyses
the composing, the theory and the features of solar power system of automatic tracking,
analyzing the function of mental composing and the important technology, making a
compartment of the amount of generation of solar power system of automatic tracking
and that of common solar power system. This project deals with the design and
construction of a small scale photovoltaic generator equipped with a solar tracker
system. The unit built is protected against gusts of wind 50m/hr. or greater that could
potentially damage it, in which case the panel would be placed in a protective position.
The designed solar tracker is able to maintain a difference angle of 1.5 degrees between
the normal to the PV panel and the sun rays. The unit is a mobile system aimed to
provide energy in remote areas or during emergency conditions. Solar energy is fast
becoming a very important means of renewable energy resource.
With solar tracking, it will become possible to generate more energy since the solar
panel can maintain a perpendicular profile to the rays of the sun. Even though the initial
cost of setting up the tracking system is considerably high, there are cheaper options
that have been proposed over time. This project discuss the design and construction of
a prototype for solar tracking system that has a single axis of freedom. Light Dependent
Resistors (LDRs) are used for sunlight detection.
The control circuit is based on an ATMega328P microcontroller. It was programmed
to detect sunlight via the LDRs before actuating the servo to position the solar panel.
The solar panel is positioned where it is able to receive maximum light. As compared
to other motors, the servo motors are able to maintain their torque at high speed. They
are also more efficient with efficiencies in the range of 80-90%. Servos can supply
roughly twice their rated torque for short periods. They are also quiet and do not vibrate
or suffer resonance issues. Performance and characteristics of solar panels are analyzed
experimentally. Silicon solar cells produced an efficiency of 20% for the first time in
1985. Whereas there has been a steady increase in the efficiency of solar panels, the
level is still not at its best. Most panels still operate at less than 40%.
iv
There are types of solar cells with relatively higher efficiencies but they tend to be very
costly.
One of the ways to increase the efficiency of solar panels while reducing costs is to use
tracking. Through tracking, there will be increased exposure of the panel to the sun,
making it have increased power output. The trackers can either be dual or single axis
trackers. Dual trackers are more efficient because they track sunlight from both axes.
A single tracking system was used. It is cheaper, less complex and still achieves the
required efficiency. In terms of costs and whether or not the system is supposed to be
implemented by those that use solar panels, the system is viable. The increase in power
is considerable and therefore worth the small increase in cost. Maintenance costs are
not likely to be high. This report presents the hardware design and implementation of a
system that ensures a perpendicular profile of the solar panel with the sun in order to
extract maximum energy falling on it renewable energy is rapidly gaining importance
as an energy resource as fossil fuel prices fluctuate.
The unique feature of the proposed system is that instead of taking the earth as its
reference, it takes the sun as a guiding source. Its active sensor constantly monitors the
sunlight and rotates the panel towards the direction where the intensity of sunlight is
maximum. The light dependent resistor’s do the job of sensing the change in the
position of the sun which is dealt by the respective change in the solar panel’s position
by switching on and off the geared motor the control circuit does the job of fetching the
input from the sensor and gives command to the motor to run in order to tackle the
change in the position of the sun. With the implementation the proposed system the
additional energy generated is around 25% to 30% with very less consumption by the
system itself. In this report, an improvement in the hardware design of the existing solar
energy collector system has been implemented in order to provide higher efficiency at
lower cost.
v
LIST OF CONTENTS
ACKNOWLEDGEMENT ii
ABSTRACT iii
LIST OF CONTENT v
LIST OF FIGURES vii
LIST OF TABLES ix
CHAPTER 1: INTRODUCTION 1
CHAPTER 2: BACKGROUND 5
2.1 Photovoltaic Principle 5
2.1.1 The Photovoltaic Effect 6
2.1.2 Photovoltaic Materials and Solar Cell 8
2.2 Solar Photovoltaic System Structure 9
2.3 Solar Model’s Performance and Solar Tracking System 11
2.3.1 Solar Panel’s Performance by Fixed Mounting 11
CHAPTER 3: LITERATURE REVIEW 15
3.1 The Earth: Rotation and Revolution 15
3.2 Solar Irradiation: Sunlight and Solar Constant 16
3.3 Sunlight 17
3.3.1 Elevation Angle 18
3.3.2 Zenith Angle 18
3.3.3 Azimuth Angle 19
CHAPTER 4: SOLAR TRACKER 20
4.1 Active Tracker 20
4.2 Passive Tracker 20
4.3 Chronological Solar Tracking 21
4.4 Single Axis Tracker 21
4.5 Dual Axis Tracker 21
4.6 Sun Path 22
4.7 Tracking Collectors: Improvement of Efficiency 23
4.8 Effect of Light Intensity 23
4.9 Efficiency of Solar Panels 24
vi
CHAPTER 5: DESIGN AND IMPLEMENTATION 26
5.1 Solar Cell 26
5.2 Light Dependent Resistor Theory 29
5.2.1 The Concept of Using Two LDRs 31
5.2.2 Light Sensor Design 31
5.3 Solar Cell Selection 34
5.4 Servo Motor 35
5.4.1 Component of Servo Motor 35
5.4.2 How the Servo is Controlled 36
5.4.3 Advantages and Disadvantages of Servo Motor 37
5.5 Crystal 37
5.6 Solar Tracker Controller Circuit 38
5.7 H-Bridge 42
5.8 Wind Sensor 43
5.9 Dc Power Supply 46
5.10 Microcontroller 50
5.10.1 ATmega 328p 51
5.11 The Design Tool 55
5.12 Algorithm for Motor Control 55
5.13 Computer Based Control Unit 59
5.14 Wooden Model Testing 60
CONCLUSION 62
REFERENCES 63
APPENDIX 64
vii
List of Figures
Fig. No. Name of Figure Page No.
2.1 Excitement Energy Levels in Intrinsic and Doped Conductors 6
2.2 Deletion Region and electric field E Created by Diffusion of
Electrons and Holes in P-N Junction 7
2.3 Occurrence of Electric Current I when an External Circuit
Was Connected to a P-N Junction 7
2.4 Band Gap Levels of Typical Semiconducting Materials and
Corresponding Light’s Wavelength Value 8
2.5 Typical Components of a PV System 9
2.6 Connection between Solar Panel Misalignment and Direct
Power Loss 13
2.7 Approximation of Power Output Compared to Maximum
Output for a Fix Mounted Solar Module 14
3.1 Earth’s Rotation 16
3.2 Revolution and Rotation 16
3.3 Angle of Elevation and Zenith Angle 19
3.4 Azimuth Angle 19
4.1 Block Diagram of Types of Solar Tracker 20
4.2 Types of Single Axis Tracker 21
4.3 Types of Dual Axis Tracker 22
4.4 Sun Path Diagram 22
5.1 Degree Error 27
5.2 Difference Angle 28
5.3 LDR Construction 30
5.4 Uses of Two LDRs 31
5.5 The Input Circuit That Employs a Voltage Divider 33
5.6 Solar Cell and LDR Test Set-Up Diagram 34
5.7 Servo Motor Features 35
5.8 Variable Pulse Width Control Servo Positon 36
5.9 Circuit Diagram of a Crystal 37
viii
5.10 Solar Tracking Controller Circuit 39
5.11 The LM311N Pin Diagram 39
5.12 ALD110800APCL (Quad N-Channel MOSFET Array) 41
5.13 H-Bridge Design 42
5.14 Voltage Output Vs Deflection 43
5.15 ALD110800APCL MOSFET (ID Vs VDS) Graph 44
5.16 MOSFET Connection in Wind Sensor 45
5.17 Dc Power Supply Schematic 47
5.18 Arduino Power Supply Schematic 47
5.19 Output Current Vs Input Current Differential 49
5.20 Microcontroller Architecture 51
5.21 ATmega 328p 52
5.22 Structure Chart Showing Modular Component of Solar
Tracker’s Program 56
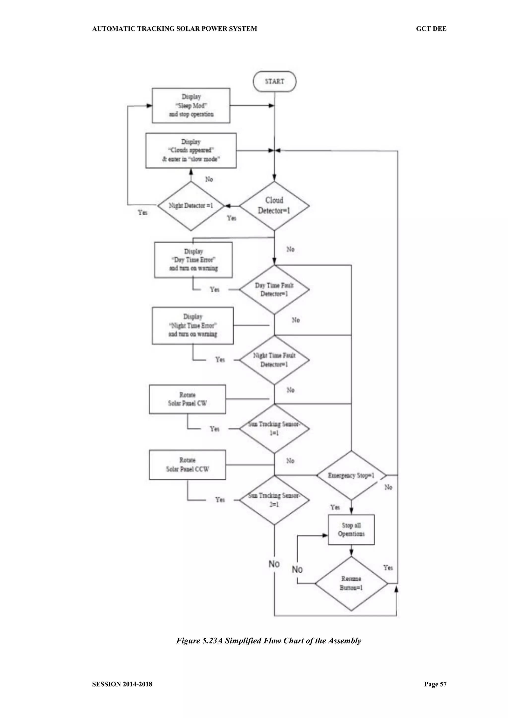
5.23 A Simplified Flow Chart of the Assembly 57
5.25 Flow Chart of Tracking Algorithm 58
5.26 Hardware Schematic Diagram 59
5.27 VB Based GUI 60
5.28 Wooden Model Test Diagram 61
ix
List of Tables
Table No. Name of Table Page No.
3.1 Range of the Brightness of Sunlight (Lux) 18
5.1 Photocell Resistance Testing Data 32
5.2 Pin Description 40
5.3 Pins and Their Function 54
AUTOMATIC TRACKING SOLAR POWER SYSTEM GCT DEE
SESSION 2014-2018 Page 1
Chapter 1
INTRODUCTION
In remote areas the sun is a cheap source of electricity because instead of hydraulic
generators it uses solar cells to produce electricity. While the output of solar cells
depends on the intensity of sunlight and the angle of incidence. It means to get
maximum efficiency; the solar panels1 must remain in front of sun during the whole
day. But due to rotation of earth those panels can’t maintain their position always in
front of sun. This problem results in decrease of their efficiency. Thus to get a constant
output, an automated system is required which should be capable to constantly rotate
the solar panel. The Automatic Solar Tracking System (ASTS) was made as a prototype
to solve the problem, mentioned above. It is completely automatic and keeps the panel
in front of sun until that is visible.
The unique feature of this system is that instead of take the earth as in its reference, it
takes the sun as a guiding source. Its active sensors constantly monitor the sunlight and
rotate the panel towards the direction where the intensity of sunlight is maximum. In
case the sun gets invisible e.g. in cloudy weather, then without tracking the sun the
ASTS keeps rotating the solar panel in opposite direction to the rotation of earth. But
its speed of rotation is same as that of earth’s rotation2. Due to this property when after
some time e.g. half an hour when the sun again gets visible, the solar panel is exactly
in front of sun. Moreover the system can manage the errors and also provides the error
messages on the LCD display. In manual mode, through the software (GUI) at
computer, the solar panel can be rotated at any desired angle. Heliostat and Parabolic
Trough.
ASTS can be used for Parabolic Trough tracker, Dishes tracker, PV (Photovoltaic
generator) tracker, Heliostat, Solar Furnace and so on. Even though the theory of the
controller system is similar to all the applications, there are some differences: the
precision requirement for dishes tracker is stricter than PV tracker, while the Heliostat
and solar furnace need the strictest precision requirement, and more difficult to apply
solar sensor to make a closed-loop control system. So, when design these systems,
selection of motor type, controller type and tracking mode should be different. Solar
AUTOMATIC TRACKING SOLAR POWER SYSTEM GCT DEE
SESSION 2014-2018 Page 2
power is the fastest growing means of renewable energy production with grid connected
solar capacity increasing on average by 60 % annually from 2004 to 2009 according to
the National Center for Policy Analysis .Yet solar energy contributes to only. The
current situation of the more mature segment of solar energy production, the
Photovoltaic (PV) solar cell technology, is one in which energy production is improving
from. (Energy capacity value)!! Stanford University Professor Stefan Reichstein,
author of the new working report “The Prospects for Cost-Competitive Solar PV
Power,” believe the future of PV solar technologies look promising considering
favorable location and continued federal tax subsidies as well as state renewable
standard protocol. According to him, with the continued trend in decreasing cost of PV
panels and government subsidies, PV Solar energy might become cost competitive in
the next 10 years (subsidy-free), for commercial installations while for Utility-scale
installations it will take longer. The August 2010 White House report on the other hand
predicted that PV solar power will reach grid parity by 2015. Regardless of the
diverging predicted time period for grid parity equivalence with current price, it is
unequivocal that for solar photovoltaic energy production to become a reality it has to
compete with other available sources of energy.
Subsequently, it is believed that solar tracking will contribute significantly in increasing
the efficiency of energy collection from the PV panels. Novel Dual-Axis solar systems
allow for precise control of the elevation and azimuth angle of the panel relative to the
sun. Tracking is reported to potentially double the energy output of a fixed PV Solar
system. The French Development Enterprises (FDE) are currently developing a
patented Dual-Axis Solar system that in addition to tracking the sun via sensitive
sensors (add more attributes), it can be rapidly deployable and transportable with an
automatic?? Default position in extreme weather conditions. Among the benefits of this
remotely articulated solar tracker include a maximum tilting angle of 80 degrees with
the horizontal axis to remove accumulated snow and sensitivity speed of …from one
extreme position to the other.
During the three months of tracking the sun with their commercial Single-Axis solar
system, they have been obtaining a positive power efficiency of… (Estimate from
website they gave us) which … (state good or bad estimate for future dual axis STS).
This report will therefore focus on the force and stress analysis of the Dual-Axis Solar
AUTOMATIC TRACKING SOLAR POWER SYSTEM GCT DEE
SESSION 2014-2018 Page 3
system (STS 444) different configuration under the critical wind and snow conditions.
The second part of the report will be based on modeling a table-top sized prototype for
the FDE to demonstrate the tilting and sensing-responsive abilities of the prototype to
potential clients.
There is a great and growing need for renewable energy, in particular green energy. In
years to come we will want a source of energy that will leave future generations with a
sustainable energy source. A few good reasons to improve our green energy market are
because not only do we want to have renewable energy for future generations, but we
also want to have a sustainable energy market in future. Green energy has shown
sustainable growth in past years, where oil has obviously not. In order to power our
homes, businesses, and most aspects of our daily lives we require electricity, which
requires massive power plants and spending billions of dollars to run them. But what
if we could avoid all the resources that are used generating this energy, and replace
them with green energy that could provide power directly to the consumers like
businesses, the military or even private homes.
The military will most likely be one the major user of renewable energy in the future.
The department of defense plans on opening up 16 million acres of land for renewable
energy development, which includes solar energy development. To highlight how new
this is, the DOD only made this announcement in early August, meaning solar energy
is a major market and a technology of great interest to our nation. There are also many
other major solar energy projects that the military is partaking in such as The Sterling
solar power renewable energy construction project which have supplied an Army depot
outside Salt Lake City with approximately 30% of their power, potentially powering up
to 400 homes. Another project is the renewable energy project at the U.S. Army
Garrison Kaiserslautern in Kaiserslautern, Germany that will generate enough energy
to power 500 homes. In future there are plans to generate enough power on military
installations to power 750,000 homes by 2025.
Currently in order to run a military base large generators are required, which are
reported to be not nearly as efficient as solar panels could be, and consume large
amounts of fuel in order to run. The needs of future military installments are to have
renewable energy sources that require less maintenance and are more energy efficient
as opposed to petroleum. In addition, solar energy will not only be used for military
AUTOMATIC TRACKING SOLAR POWER SYSTEM GCT DEE
SESSION 2014-2018 Page 4
bases, but also for mobile military units as well, which will be more efficient at
providing soldiers energy for their equipment used in the field.
Overall it is dangerous to depend strictly on fossil fuels. It is dangerous politically,
economically, and naturally. Politically we want the country to not have to depend on
petroleum from other countries.
Being dependent on other countries, especially as the top consumer of fossil fuels,
would have a negative impact on our country in the future; that is when they resources
disappeared. On the economic side, our country would be in better shape to be more
self-sustaining in future. On the environmental side, when it comes to burning these
fossil fuels, although debated on how bad the environmental effect is, it is known to
produce large amounts of carbon dioxide.
Some have complained about the true benefits of solar power, and argue that it is not
cost effective enough to be worthwhile. On the other hand reports have shown that
costs have gone down for something like installments at home, and that the payoff for
installing them would be even greater. The cost per watt has been estimated at
$4.85/Watt, which is said to be a 50% increase since 5 years earlier. Although the cost
for at home installation is said to cost around $5,000, the life of solar panels is said to
be incredibly long, and only lose around half a percent of their maximum power each
year. This makes them a great technology to invest in and continue to develop, so that
in future they can produce even more power. This way, states like California can reach
their goal of 33% solar energy dependency by 2025. Like this many countries have
started to make this move toward green energy and energy independence; this is
because they know it is the energy of the future.
AUTOMATIC TRACKING SOLAR POWER SYSTEM GCT DEE
SESSION 2014-2018 Page 5
Chapter 2
BACKGROUND
Solar energy systems, or PV systems, from compact and simple as in pocket calculators
to complicated and powerful as in space station power supplies, are all made possible
thanks to the phenomenon called photovoltaic effect, the conversion from solar energy
to direct current electricity in certain types of semiconductors. The full understanding
of the process requires understandings of different physics concepts, such as photons
and solar radiation, semiconductor structure, conversion between solar radiation,
chemical energy and electrical energy.
Within the scope of this project, which is developing a tracking module, the principle
of the phenomenon has only been covered and explained to some extent. Such as the
structure of a PV system, its subsystems and components, mechanical setup, and other
factors that influence PV systems’ performance and efficiency. Especially, the structure
of a solar tracking system will be covered, with some physics knowledge behind its
operation.
2.1 Photovoltaic Principle
A photovoltaic cell comprises P-type and N-type semiconductors with different
electrical properties, joined together. The joint between these two semiconductors is
called the "P-N junction."
Sunlight striking the photovoltaic cell is absorbed by the cell. The energy of the
absorbed light generates particles with positive or negative charge (holes and electrons),
which move about or shift freely in all directions within the cell.
The electrons (-) tend to collect in the N-type semiconductor, and the holes (+) in the
P-type semiconductor. Therefore, when an external load, such as an electric bulb or an
electric motor, is connected between the front and back electrodes, electricity flows in
the cell.
AUTOMATIC TRACKING SOLAR POWER SYSTEM GCT DEE
SESSION 2014-2018 Page 6
2.1.1 The Photovoltaic Effect
A solar tracker is a device used for orienting a photovoltaic array solar panel or for
concentrating solar reflector or lens toward the sun. The position of the sun in the sky
is varied both with seasons and time of day as the sun moves across the sky. Therefore,
a solar tracker increases how efficient such equipment are over any fixed position at
the cost of additional complexity to the system. Photovoltaic energy is that which is
obtained from the sun. A photovoltaic cell, commonly known as a solar cell, is the
technology used for conversion of solar directly into electrical power. The photovoltaic
cell is a non-mechanical device made of silicon alloy.
In semiconducting materials, the range of excitation energies is separated by an energy
gap called band gap. The one below band gap (valence band) is mostly occupied with
electrons of the semiconductor atoms, and the one above (conduction band) is almost
empty, as described in figure 1. When electron is well excited by an amount of energy
similar to the band gap, it jumps to the conduction band, creating a pair of electron-
hole. In intrinsic semiconductor, the excited electron starts moving back as it loses
energy (recombination). By adding other elements to semiconducting materials,
extrinsic or doped semiconductors are created.
Figure 2.1 Excitement Energy Levels in Intrinsic and Doped Semiconductor
As figure2.1 also shows, n-type semiconductors contain extra amount of loose electrons
from donor, and p-type semiconductors lack some electrons in their covalence bonds.
This makes electron the major charge carrier in n-type and hole the major charge carrier
in p-type. When connecting these two kinds of doped semiconductor, we have a P-N
junction. In a P-N junction, some n-side electrons diffuse to the p-side and vice-versa
AUTOMATIC TRACKING SOLAR POWER SYSTEM GCT DEE
SESSION 2014-2018 Page 7
for p side holes, creating a depletion region in between. This phenomenon is visually
explained in figure 2.2 below.
Figure 2.2 Depletion Region and Electric Field E Created By Diffusions of Electrons and Holes in
P-N Junction.
The depletion region in figure 2.2 contains positive charged part of n-type and negative
charged part of p-type semiconductors. This creates an electric field that prevents
further diffusion of electrons and holes, reaching an equilibrium. When exposed to the
sunlight, pairs of electron-hole are created in the depletion region, and that electric field
sweeps electrons and holes to N-side and P-side, respectively.
Figure 2.3 Occurrence Of Electric Current I When An External Circuit Was Connected To A P-N
Junction.
Connecting an external circuit allows electrons (from n-side) to travel through and
recombine with holes at the other end (p-side). This process produces an electric current
that drive the load, as shown in figure 2.3.
P-Type N-Type
E
Photons
Load
I
AUTOMATIC TRACKING SOLAR POWER SYSTEM GCT DEE
SESSION 2014-2018 Page 8
2.1.2 Photovoltaic Materials and Solar Cell
Popular PV materials showed in figure 2.4, such as Silicon (Si), Indium phosphide
(InP), Gallium arsenide (GaAs), Cadmium telluride (CdTe) or Cadmium selenide
(CdSe), have spectral sensitivities match to the wavelengths of the solar radiation
spectrum, since they have band gaps correspond to lights of those wavelengths. They
are the most suitable to manufacture solar cells, the building blocks of any solar PV
systems. By applying different materials in multi-junction cell, wider range of solar
spectrum can be absorbed, which increases the efficiency of the solar cell.
Figure 2.4. Band Gap Levels of Typical Semiconducting Materials and Corresponding Light’s
Wavelength Values.
Among the materials mentioned in figure 2.4, the most popular type of PV material is
silicon (Si), due to its photovoltaic characteristic and availability. Silicon material is
chemically purified from silica sand into the form of crystalline silicon (c-Si), either
monocrystalline or polycrystalline. Production of c-Si solar cells was mainly based on
the behavior of silicone p-n junction mentioned above. Technology for producing
crystalline silicon cells is moderately cheap for mass production, so they are the most
used materials. Solar cells made from c-Si materials have average efficiency of 15% to
20%, which means that they can convert about 15% to 20% of received sunlight energy.
Up to date, more modern technologies have been developed to produce better PV
AUTOMATIC TRACKING SOLAR POWER SYSTEM GCT DEE
SESSION 2014-2018 Page 9
materials, such as thin-film solar cells, or concentrator photovoltaic, which cost more
but has better characteristic and their efficiency can reach 20% to 25%.
Typical silicon PV cells are manufactured in the size of 10 cm x 10 cm, which can
supply power output between 1 W and 1.5 W at a voltage of 0.5 to 0.6 V, which is not
practical for any applications. That’s why multiple solar cells are usually connected in
series to provide higher voltages, in a PV solar module. The size of a solar module is
designed by manufacturers according to the application’s specification. Solar module
is the main component of PV generator, which is the heart of every single solar PV
system.
2.2 Solar Photovoltaic System Structure
The PV generator is the essential component in a PV system, but it needs to affiliate
with many other ones to provide a total solution that functions properly and reliably. A
PV system consists of a number of different components and subsystems, which are
carefully designed and all-together connected to provide the desired power production.
Figure 2.5 illustrates the typically-found components in a PV system.
Figure 2.5 Typical Components/Subsystems Of A Solar PV System.
AUTOMATIC TRACKING SOLAR POWER SYSTEM GCT DEE
SESSION 2014-2018 Page 10
For larger power output the generator is supported by the mechanical module, in either
fixed position or tracking rotation. PV generator converts sunlight energy into DC
power output which can be utilized in various ways, depending on the application. In
small PV systems, DC output is usually consumed by a direct load or charged into a
battery for extended use. For even heavier applications, larger PV systems also consist
of inverters to provide one-phase or three-phase AC output for industrial uses or
residential grid systems.
For the reliable operation of PV generator, it is important to protect individual PV cells
in shaded condition. Due to the serial connection of the cells, the shaded one may act
as a load due to forward bias. Consequently, the current generated from the other cells
may heat up the shaded one and burn it up, leading to system failure. This problem is
prevented by using bypass diodes, to provide an alternative path for the PV current if
some cell is shaded. Change of the light intensity incident on a solar cell changes all
the parameters, including the open circuit voltage, short circuit current, the fill factor,
efficiency and impact of series and shunt resistances. Additionally, in applications that
use PV generator to charge a battery, a blocking diode is used to prevent PV cells from
loading the battery when they are inactive (shaded condition).
Energy converted from the sunlight varies the whole time, so storing that energy is
usually a requirement. Chemical battery is a popular choice for energy storage. To
charge the battery, PV systems use charge regulator for the best performance and
battery protection. Solar panel protection, charge regulation, light tracking module and
other regulating modules are all managed and controlled by the control unit, to ensure
the proper functionalities of the system.
All the components or subsystems in a PV system are supported and physically
connected by different mechanical components. They are specifically designed to meet
the requirements of the application and in adaptation to the working environment.
Particular mechanical system, like tracking system, can highly affect the efficiency and
performance of the system, as it can influence how well PV generator can absorb
sunlight energy. The following section will discuss in more details about the
importance of such mechanical module to the performance of solar panels.
AUTOMATIC TRACKING SOLAR POWER SYSTEM GCT DEE
SESSION 2014-2018 Page 11
2.3 Solar Module’s Performance and Solar Tracking
System
A Solar panel or Photovoltaic (PV) module is a packaged, connect assembly of typically
6x10 photovoltaic solar cells. Photovoltaic modules constitute the photovoltaic array of
a photovoltaic system that generates and supplies solar electricity in commercial and
residential applications. Each module is rated by its DC output power under standard
test conditions (STC), and typically ranges from 100 to 365 Watts (W). The efficiency
of a module determines the area of a module given the same rated output – an 8%
efficient 230 W module will have twice the area of a 16% efficient 230 W module.
There are a few commercially available solar modules that exceed efficiency of 22%
and reportedly also exceeding 24%. A single solar module can produce only a limited
amount of power; most installations contain multiple modules.
A photovoltaic system typically includes an array of photovoltaic modules, an inverter
and a battery pack for storage, interconnection wiring, and optionally a solar tracking
mechanism.
2.3.1 Solar Panel’s Performance by Fixed Mounting
For PV modules that collect solar energy on the Earth’s surface level, the incoming
solar radiation consists of three main components:
 Direct beam that reaches straight to the Earth’s surface without scattering
 Diffuse radiation that scatters when passing through the atmosphere of the
Earth
 Albedo radiation that reflect from the Earth’s surface
Of the first two components, direct beam holds about 80% to 90% of the solar energy
in ideal condition (clear sky). It is the major source of energy for the operation of PV
generator. For maximum collection of solar energy, solar panels need to maintain
alignment with the Sun’s direct beams as long as possible. This concept is quantitatively
explained by measuring the incident angle between the direct beams and the panels i.
For the same amount of incoming direct beams, the effective area of solar panel that
AUTOMATIC TRACKING SOLAR POWER SYSTEM GCT DEE
SESSION 2014-2018 Page 12
collects this radiation is proportional to the cosine of i. As a result, the power P collected
by solar panels can be calculated using equation 1:
P = P max ∗ cos (i)………………1
Where P max is the maximum power collected when solar panel is correctly aligned.
From equation (1) we can calculate the loss of power a:
…………….2
Equation (2) tells that the more misaligned angle is; the more sunlight energy is lost.
Photometry enables us to determine the amount of light given off by the Sun in terms
of brightness perceived by the human eye. In photometry, a luminosity function is used
for the radiant power at each wavelength to give a different weight to a particular
wavelength that models human brightness sensitivity. A chronological tracker
counteracts the rotation of the earth by turning at the same speed as the earth relative to
the sun around an axis that is parallel to the earth.
To achieve this, a simple rotation mechanism is devised which enables the system to
rotate throughout the day in a predefined manner without considering whether the sun
is there or not. Photometric measurements began as early as the end of the 18th
century
resulting in many different units of measurement, some of which cannot even be
converted owing to the relative meaning of brightness. The sun tracker system designed
here uses two cadmium sulfide (CdS) photocells for sensing the light. The photocell is
a passive component whose resistance is inversely proportional to the amount of light
intensity directed towards it. This connection is illustrated in figure 2.6.
The graph shown in figure 2.6 provides an illustrative evaluation of how misalignment
affects the output power of PV modules. It is easy to observe that the output power
drops almost 15% when solar module misaligns 30 degrees from the Sun. The power
drops even faster when the misalign angle increases furthermore. By some calculation
using solar radiation data from online database, we can evaluate the output power of a
fixed mount solar system at some location on the Earth surface. For instance, solar
radiation data for Helsinki on the date of May 1st
2016 provides sunrise at 05:20, sunset
AUTOMATIC TRACKING SOLAR POWER SYSTEM GCT DEE
SESSION 2014-2018 Page 13
at 21:20 and solar noon at 13:20. Using these values, we can estimate power output of
solar modules for the given time and location, assuming the sky is clear throughout the
day. By approximating solar direct beams angle at different time of the day, and
calculating power output with equation 1, we can plot a graph that compares calculated
power values.
Figure 2.6 Connection between Solar Panel Misalignment and Direct Power Loss
The maximum power throughout the day, as shown in figure 2.7 below. It is
noticeable that the output power is above 85% only between 11:00 and 16:00, which
means the fixed mount panels are efficient in merely 5 hours. For a typical summer
day in Helsinki with more than 10 hours of sunlight in average, a PV system
operating with this efficiency is certainly not a good solution to gather solar energy.
To test for the optimum angle between cells, tests were conducted in which we
adjusted the light from a range of about 60 degree from left to right across the two
cells, and adjust the “cell difference angle” shown above. To highlight how new this
is, the DOD only made this announcement in early August, meaning solar energy is
a major market and a technology of great interest to our nation. In order to do this
two wooden slabs were taken and connected them together using a hinge. A single
solar cell was attached to each piece. A flashlight was positioned seventy-eight
inches from the solar cells at a point determined to be the “zero point” using the
AUTOMATIC TRACKING SOLAR POWER SYSTEM GCT DEE
SESSION 2014-2018 Page 14
position of the shadows cast against the wall. Even if the light were not exactly in
front of the light the main goal was to make sure the light movements were detected
to a high degree of accuracy based on our estimated zero-point.
Figure 2.7 Approximation Of Power Output (Red Line) Compared To Maximum Output (Blue Line)
For A Fix Mounted Solar Module.
The calculation explained in figure 2.7 is only based on an assumption, and doesn’t
reflect the whole picture. However, it is apparently pointed out that fixed-mount solar
panel is not a solution for maximum efficiency, even in ideal weather condition.
In reality, there are much more factors that lessen the production of a PV system (cloud
shade, seasonal angle change and limited duration of daylight…). In spite of its
mechanical simplicity and stability, fixed mount cannot exploit the most of solar panels’
capability, therefore not suitable for higher-capacity and more important projects. There
is a need of better solutions for mounting the system. We will be subsequently
discussing about current solutions of solar tracker for better harvesting of solar power.
This subtopic contains useful information for the design and creation of the solar
tracking system in this project.
AUTOMATIC TRACKING SOLAR POWER SYSTEM GCT DEE
SESSION 2014-2018 Page 15
Chapter 3
LITERATURE REVIEW
A solar tracker is a device used for orienting a photovoltaic array solar panel or for
concentrating solar reflector or lens toward the sun. The position of the sun in the sky
is varied both with seasons and time of day as the sun moves across the sky. Solar
powered equipment work best when they are pointed at the sun. Therefore, a solar
tracker increases how efficient such equipment are over any fixed position at the cost
of additional complexity to the system. There are different types of trackers. Extraction
of usable electricity from the sun became possible with the discovery of the
photoelectric mechanism and subsequent development of the solar cell. One cell can
however produce only 1 or 2 watts that is not enough for most appliances. Performance
of a photovoltaic array depends on sunlight. Climatic conditions like clouds and fog
significantly affect the amount of solar energy that is received by the array and
therefore its performance. Most of the PV modules are between 10 and 20 percent
efficient.
3.1 The Earth: Rotation and Revolution
The earth is a planet of the sun and revolves around it. Besides that, it also rotates
around its own axis. There are thus two motions of the earth, rotation and revolution.
The earth rotates on its axis from west to east.
The axis of the earth is an imaginary line that passes through the northern and southern
poles of the earth. The earth completes its rotation in 24 hours. This motion is
responsible for occurrence of day and night. There is a great and growing need for
renewable energy, in particular green energy. In years to come we will want a source
of energy that will leave future The solar day is a time period of 24 hours and 56
minutes. The difference of 4 minutes is because of the fact that the earth’s position
keeps changing with reference to the sun. The movement of the earth round the sun is
known as revolution. It also happens from west to east and takes a period of 365 days.
AUTOMATIC TRACKING SOLAR POWER SYSTEM GCT DEE
SESSION 2014-2018 Page 16
Figure 3.1 Earth’s Rotation
The orbit of the earth is elliptical. Because of this the distance between the earth and
the sun keeps changing. The apparent annual track of the sun via the fixed stars in the
celestial sphere is known as the ecliptic. The earth’s axis makes an angle of 66.5
degrees to the ecliptic plane. Because of this, the earth attains four critical positions
with reference to the sun.
Figure 3.2 Revolution And Rotation
3.2 Solar Irradiation: Sunlight and the Solar Constant
The sun delivers energy by means of electromagnetic radiation. There is solar fusion
that results from the intense temperature and pressure at the core of the sun. Protons
get converted into helium atoms at 600 million tons per second. Because the output
other process has lower energy than the protons which began, fusion gives rise to lots
AUTOMATIC TRACKING SOLAR POWER SYSTEM GCT DEE
SESSION 2014-2018 Page 17
of energy in form of gamma rays that are absorbed by particles in the sun and re-
emitted.
The total power of the sun can be estimated by the law of Stefan and Boltzmann.
P=4πr2
σϵT4
W [1]
T is the temperature that is about 5800K, r is the radius of the sun which is 695800 km
and σ is the Boltzmann constant which is 1.3806488 × 10-23
m2
kg s-2
K-1
. The
emissivity of the surface is denoted by ϵ. Because of Einstein’s famous law E=mc2
about millions of tons of matter are converted to energy each second. The solar energy
that is irradiated to the earth is 5.1024
Joules per year. This is 10000 times the present
worldwide energy consumption per year. Solar radiation from the sun is received in
three ways: direct, diffuse and reflected.
Direct radiation: is also referred to as beam radiation and is the solar radiation which
travels on a straight line from the sun to the surface of the earth.
Diffuse radiation: is the description of the sunlight which has been scattered by
particles and molecules in the atmosphere but still manage to reach the earth’s surface.
Diffuse radiation has no definite direction, unlike direct versions.
Reflected radiation: describes sunlight which has been reflected off from non-
atmospheric surfaces like the ground.
3.3 Sunlight
Photometry enables us to determine the amount of light given off by the Sun in terms
of brightness perceived by the human eye. In photometry, a luminosity function is used
for the radiant power at each wavelength to give a different weight to a particular
wavelength that models human brightness sensitivity. Photometric measurements
began as early as the end of the 18th
century resulting in many different units of
measurement, some of which cannot even be converted owing to the relative meaning
of brightness. However, the luminous flux (or lux) is commonly used and is the
measure of the perceived power of light. Its unit, the lumen, is concisely defined as the
AUTOMATIC TRACKING SOLAR POWER SYSTEM GCT DEE
SESSION 2014-2018 Page 18
luminous flux of light produced by a light source that emits one candela of luminous
intensity over a solid angle of one steroidal. The candela is the SI unit of luminous
intensity and it is the power emitted by a light source in a particular direction, weighted
by a luminosity function whereas a steroidal is the SI unit for a solid angle; the two-
dimensional angle in three-dimensional space that an object subtends at a point.
One lux is equivalent to one lumen per square meter
1 |x = 1|m ∙ m = 1 cd ∙ sq. ∙ m
I.e. a flux of 10 lumen, concentrated over an area of 1 square meter, lights up that area
with illuminance of 10 lux.
Sunlight ranges between 400 lux and approximately 130000 lux, as summarized in the
table below.
Table 3.1 Range of the Brightness of Sunlight (Lux)
Time Of Day Luminous Flux(lux)
Sunrise or Sunset on a
clear day
400
Overcast Day 1000
Full Day (not direct Sun) 10000-25000
Direct Sunlight 32000-130000
3.3.1 Elevation Angle
The elevation angle is used interchangeably with altitude angle and is the angular
height of the sun in the sky measured from the horizontal. The elevation is 0 degrees
at sunrise and 90 degrees when the sun is directly overhead. The angle of elevation
varies throughout the day and also depends on latitude of the particular location and
the day of the year.
3.3.2 Zenith Angle
This is the angle between the sun and the vertical. It is similar to the angle of elevation
but is measured from the vertical rather than from the horizontal. Therefore, the zenith
angle = 90 degrees – elevation angle
AUTOMATIC TRACKING SOLAR POWER SYSTEM GCT DEE
SESSION 2014-2018 Page 19
Figure 3.3 Angle Of Elevation And Zenith Angle
3.3.3 Azimuth angle
This is the compass direction from which the sunlight is coming. At solar noon, the
sun is directly south in the northern hemisphere and directly north in the southern
hemisphere. The azimuth angle varies throughout the day. At the equinoxes, the sun
rises directly east and sets directly west regardless of the latitude. Therefore, the
azimuth angles are 90 degrees at sunrise and 270 degrees at sunset.
Figure 3.4 Azimuth Angle
AUTOMATIC TRACKING SOLAR POWER SYSTEM GCT DEE
SESSION 2014-2018 Page 20
Chapter 4
SOLAR TRACKER
Figure 4.1 Block Diagram of Types of Solar Tracker
4.1 Active Tracker
Active trackers make use of motors and gear trains for direction of the tracker as
commanded by the controller responding to the solar direction. The position of the sun
is monitored throughout the day. When the tracker is subjected to darkness, it either
sleeps or stops depending on the design. This is done using sensors that are sensitive to
light such as LDRs. Their voltage output is put into a microcontroller that then drives
actuators to adjust the position of the solar panel.
4.2 Passive Solar Tracking
Passive trackers use a low boiling point compressed gas fluid driven to one side or the
other to cause the tracker to move in response to an imbalance. Because it is a non-
precision orientation it is not suitable for some types of concentrating photovoltaic
collectors but works just fine for common PV panel types. These have viscous dampers
that prevent excessive motion in response to gusts of wind. Passive trackers use a low
boiling point compressed gas fluid that is driven to one side or the other (by solar heat
creating gas pressure) to cause the tracker to move in response to an imbalance.
AUTOMATIC TRACKING SOLAR POWER SYSTEM GCT DEE
SESSION 2014-2018 Page 21
4.3 Chronological Solar Tracking
A chronological tracker counteracts the rotation of the earth by turning at the same
speed as the earth relative to the sun around an axis that is parallel to the earth. To
achieve this, a simple rotation mechanism is devised which enables the system to rotate
throughout the day in a predefined manner without considering whether the sun is there
or not. The system turns at a constant speed of one revolution per day or 15 degrees
per hour. Chronological trackers are very simple but potentially very accurate.
4.4 Single Axis Trackers
Single axis trackers have one degree of freedom that act as the axis of rotation. The
axis of rotation of single axis trackers is aligned along the meridian of the true North.
With advanced tracking algorithms, it is possible to align them in any cardinal
direction. Common implementations of single axis trackers include:-
Figure 4.2 Types of Single Axis Tracker
4.5 Dual Axis Trackers
Dual axis trackers have two degrees of freedom that act as axes of rotation. These axes
are typically normal to each other. The primary axis is the one that is fixed with respect
to the ground. The secondary axis is the one referenced to the primary axis. There are
various common implementations of dual trackers. Their classification is based on
AUTOMATIC TRACKING SOLAR POWER SYSTEM GCT DEE
SESSION 2014-2018 Page 22
orientation of their primary axes with respect to the ground. Common implementations
of Dual axis trackers include:-
Figure 4.3 Types of Dual Solar Tracker
4.6 Sun Path
When using these collectors, it is important to know the position of the sun at
various seasons and times of the year so that there is optimum orientation of the
collector when it is being installed. This gives maximum solar energy through
the year.
Figure 4.4 Sun Path Diagram
Through the use of the chart, it is possible to ascertain the position of the sun at different
times and seasons. The chart shows that the position of the sun is highest between 1200h
AUTOMATIC TRACKING SOLAR POWER SYSTEM GCT DEE
SESSION 2014-2018 Page 23
and 1400h. For the periods outside this range, the collectors are obliquely oriented to
the sun and therefore only a fraction reaches the surface of absorption.
4.7 Tracking collectors: Improvement of efficiency
For tracking collectors, theoretical extracted energy is calculated assuming that
maximum radiation intensity I=1100W/m2
is falling on the area that is perpendicularly
oriented to the direction of radiation. There is comparison of intensity on the tracking
collector and the fixed one. More energy is gotten from the tracking collector than the
fixed one.
For tracking collectors, if atmospheric influence is neglected, the energy per unit of area
for an entire day is given by
W = IS t = 4.75 × 10 Ws
= 13.2kWh/m2
day.
Comparing the theoretical results for the two cases, more energy is obtained from the
second case, for the tracking collector. However, as the rays of the sun travel towards
the earth, they go through the thick layers of the atmosphere in both of the cases. That
notwithstanding, the tracking collector has more exposure to the sun’s energy at any
given time.
4.8 Effect of light intensity
Change of the light intensity incident on a solar cell changes all the parameters,
including the open circuit voltage, short circuit current, the fill factor, efficiency and
impact of series and shunt resistances. Wavelengths of light outside of the visible
spectrum are not useful for illumination because they cannot be seen by the human
eye. Furthermore, the eye responds more to some wavelengths of light than others,
even within the visible spectrum. Therefore, the increase or decrease has a proportional
effect on the amount of power output from the panel.
AUTOMATIC TRACKING SOLAR POWER SYSTEM GCT DEE
SESSION 2014-2018 Page 24
4.9 Efficiency of solar panels
The efficiency is the parameter most commonly used to compare performance of one
solar cells to another. It is the ratio of energy output from the solar panel to input
energy from the sun. In addition to reflecting on the performance of solar cells, it will
depend on the spectrum and intensity of the incident sunlight and the temperature of
the solar cell. Some have complained about the true benefits of solar power, and argue
that it is not cost effective enough to be worthwhile. Voltage regulators are designed
to automatically maintain voltages at a constant level. It is a member of the 78xx series
of fixed linear voltage regulator ICs.
Voltage sources in circuits could be having fluctuations and thus not be able to give
fixed voltage output. On the other hand reports have shown that costs have gone down
for something like installments at home, and that the payoff for installing them would
be even greater. Overall it is dangerous to depend strictly on fossil fuels. It is
dangerous politically, economically, and naturally. Politically we want the country to
not have to depend on petroleum from other countries. Being dependent on other
countries, especially as the top consumer of fossil fuels, would have a negative impact
on our country in the future; that is when they resources disappeared. On the economic
side, our country would be in better shape to be more self-sustaining in future.
The cost per watt has been estimated at $4.85/Watt, which is said to be a 50% increase
since 5 years earlier. Although the cost for at home installation is said to cost around
$5,000, the life of solar panels is said to be incredibly long, and only lose around half
a percent of their maximum power each year. This makes them a great technology to
invest in and continue to develop, so that in future they can produce even more power.
This way, states like California can reach their goal of 33% solar energy dependency
by 2025. Like this many countries have started to make this move toward green energy
and energy independence; this is because they know it is the energy of the future. As
a result, conditions under which efficiency is to be measured must be controlled
carefully to compare performance of the various devices.
The efficiency of solar cells is determined as the fraction of incident power that is
converted to electricity. It is defined as:
AUTOMATIC TRACKING SOLAR POWER SYSTEM GCT DEE
SESSION 2014-2018 Page 25
Where:-
Voc is the open-circuit voltage
Isc is the short- circuit current
FF is the fill factor
η is the efficiency.
The input power for efficiency calculations is 1 kW/m2
or 100 mW/cm2
. Thus the input
power for a 100 × 100 mm2
cell is 10 W.
AUTOMATIC TRACKING SOLAR POWER SYSTEM GCT DEE
SESSION 2014-2018 Page 26
Chapter 5
DESIGN AND IMPLEMENTATION
5.1 Solar Cell
The choice of a light-detecting component such as solar cells or LDRs was determined
based on a small set of criteria rated from 1 to 5 (since 5 difference possibilities were
chosen). Most importantly they needed to adjust voltage based on small rotations of at
least three degrees (ideally the minimum angle detection would be infinitesimally
small); voltage range effects the sensitivity of the tracking because the larger voltage it
produces, the larger the change in voltage as the component is rotated away or toward
the light, and the larger values for the control circuit to detect. In addition another
criterion was a component that did not consume energy as it detected sunlight. Finally,
as with any design cost was also a concern.
Ideally something like the array of amorphous solar cells would be best because they
don’t consume power and have a large range (max 2.4V x 4 cells = 9.6V) but the cost
is $35.00 per cell array. Other than having the only power consumption among all the
options the LDRs has one of the nicest features of have an adjustable voltage range.
The cost of the LDRs and Photodiodes was very low making them good options. The
amorphous cells were also relatively cheap and produced even more voltage than the
single monocrystalline cell and the photodiode. Therefore the options for this solar
tracker would be either the amorphous cells, the diodes, or the LDRs.
For the solar tracker system, when the sunlight moves, and the panel has not adjusted
to the point of zero differential voltage, the angle to which the panel has to rotate to be
face directly at the sun is known as the degree of error. The goal for an acceptable
degree of error was to be about three degrees error at most. So every time light moves
around the solar tracker there should be no more than three degrees difference between
the y-axis scene in figure 1 and the perpendicular line that can be drawn from the light
to the center. The light used on the cells should create roughly an equal amount of
voltage across each cell when shining at the center.
AUTOMATIC TRACKING SOLAR POWER SYSTEM GCT DEE
SESSION 2014-2018 Page 27
One of the factors that also effected the differential voltage detection was the angle of
the two cells between each other. The differential voltage detection is the change in
voltage as the light is moved around them. Theoretically the larger the angle between
cells the smaller the detection range and the larger voltage drop across each, and the
smaller the angle between cells the greater the detection range and the smaller the
voltage drop across each cell.
Figure 5.1 Degree Error
Intuitively this makes sense because if we take the two cells and lay them next to each
other they will produce the same voltage regardless of the angle they are at from the
sun, but if we place them back to back and do the same, the voltage across each will
depend greatly on the direction they’re facing. Although the energy density of the sun
surface is high, amounting to 6h104
kW/m2
, the distance between the sun and the earth
is so far, and the Sun-Earth angle is extremely small. So even in the upper bound of
the atmosphere, the energy density is equal to the solar constant, which is 1353W/m2
.
Moreover, since the impact of the Sun-Earth position as well as the attenuation through
the atmosphere, solar energy density which the ground receives is much lower than
the solar constant actually. This is the reason solar energy is the huge and renewable
source and do not pollute the environment, but has yet to be used as for the main
AUTOMATIC TRACKING SOLAR POWER SYSTEM GCT DEE
SESSION 2014-2018 Page 28
Energy. Photovoltaic battery is using semiconductor PN junction of light will be born
volts direct effect of the sun light conversion into electrical energy. Facing the global
environment problems, as a kind of new clean security energy, Photovoltaic energy
become green energy.
However, to make the power of photovoltaic battery power equipment for use, it
involves many key technologies including how to improve the utilization efficiency
of solar energy. The output of photovoltaic cells are complex nonlinear,
characteristics, and the outputs curves have a maximum Power Point, and with the
temperature and light intensity changing, MPP changes. How to efficiently track its
maximum power point for improving the utilization ratio of photovoltaic cells, full of
the conversion of energy is most important under the condition of changing
temperature.
Realization of photovoltaic cells most power tracing is a Process of finding
optimization, through the control of voltage output of photovoltaic battery V, making
the cells output the maximum Power intelligently under different sunlight and
temperature .having the maximum power output increasingly, and it is the basic
principle of tracking photovoltaic cells.
Figure 5.2 Difference Angle
AUTOMATIC TRACKING SOLAR POWER SYSTEM GCT DEE
SESSION 2014-2018 Page 29
To test for the optimum angle between cells, tests were conducted in which we adjusted
the light from a range of about 60 degree from left to right across the two cells, and
adjust the “cell difference angle” shown above. In order to do this two wooden slabs
were taken and connected them together using a hinge. A single solar cell was attached
to each piece. A flashlight was positioned seventy-eight inches from the solar cells at
a point determined to be the “zero point” using the position of the shadows cast against
the wall.
Even if the light were not exactly in front of the light the main goal was to make sure
the light movements were detected to a high degree of accuracy based on our estimated
zero-point. Once they were approximately directly in front of the cells (or at a 90
degree angle in front of the cells according to the figure below) the resistance in the
voltage divider to make the solar cell voltages even could be adjusted so there would
be almost exactly zero differential voltage.
Then, using the compass and the ruler, a 90-degree angle was used between cells and
the light was rotated around the cells. We calculated the position at which to move the
light by taking the angle we wanted to move the light and taking the tangent of that,
and multiplying that by the length of the distance between the light and the cells (78
inches) to determine the place to place each of the 60 tick marks (distance of 1 degree
from zeroed position = 78*tan (1) = 1.36 inches). Then, by running a tape measure
from the solar cells to the tick marks, the yellow arch seen below was covered with 60
tick marks to create sixty tick marks evenly around the solar cells in a circle.
5.2 Light Dependent Resistor Theory
The simplest optical sensor is a photon resistor or photocell which is a light sensitive
resistor these are made of two types, cadmium sulfide (CdS) and gallium arsenide
(GaAs).
The sun tracker system designed here uses two cadmium sulfide (CdS) photocells for
sensing the light. The photocell is a passive component whose resistance is inversely
proportional to the amount of light intensity directed towards it. It is connected in
series with capacitor.
AUTOMATIC TRACKING SOLAR POWER SYSTEM GCT DEE
SESSION 2014-2018 Page 30
The photocell to be used for the tracker is based on its dark resistance and light
saturation resistance. The term light saturation means that further increasing the light
intensity to the CdS cells will not decrease its resistance any further. Light intensity is
measured in Lux, the illumination of sunlight is approximately 30,000 lux.Finally,
microcontroller development board, power supply board, and other associated
components were installed on a common prototype board. This board was specifically
modified to fit the base of the pole mount. Several designs had been weighed up for
the location of this control board, but for the size of device and power of stepper
motors, it was settled to be mounted at the lower base for the proper operation of the
whole system.
Before the actual assembly of motor unit, sensor unit and control board, and their
functions were carefully tested to ensure that all units worked normally when mounted
and connected in the final design. Each single component was also able to be replaced
or upgraded when there was a need for that. The photocell to be used for the tracker is
based on its dark resistance and light saturation resistance.
Normally the resistance of an LDR is very high, sometimes as high as 1000 000 ohms,
but when they are illuminated with light resistance drops dramatically. When the light
level is low the resistance of the LDR is high. This prevents current from flowing to
the base of the transistors. Consequently the LED does not light. However, when light
shines onto the LDR its resistance falls.
Figure 5.3: LDR Construction
AUTOMATIC TRACKING SOLAR POWER SYSTEM GCT DEE
SESSION 2014-2018 Page 31
5.2.1 The concept of using two LDRs
Concept of using two LDRs for sensing is explained in the figure below. The stable
position is when the two LDRs having the same light intensity. When the light source
moves, i.e. the sun moves from west to east, the level of intensity falling on both the
LDRs changes and this change is calibrated into voltage using voltage dividers. PV
component is consisted of several pieces of solar panels and the solar cell monomer is
the smallest unit of photoelectric conversion. Size is commonly 4-100cm2
. The
working voltage of solar monomer 0.45- about 0.5V, working current is about 20-
25mA/cm2
, generally cannot use as separate power. Solar battery monomer link on
series and parallel and packaging, it complete solar cell module, and it can use as
separate the smallest unit of power.
Solar energy through series and parallel install the stent, constituting the solar cell, and
it can satisfy the requirement of output power load. Solar panels rack is the carrier and
the board square brackets. It is according to size, using carbon equipment Angle and
friction welding. It carries PV panels, following the sun, getting the maximum
photovoltaic modules square sun light and producing the maximum capacity. The
changes in voltage are compared using built-in comparator of microcontroller and
motor is used to rotate the solar panel in a way so as to track the light source.
Figure 5.4 Use of Two LDRs
5.2.2 Light sensor design
The solar tracker makes use of a CdS photocell for detecting light. There was use of a
complementary resistor with a value of 10k. With the resulting configuration, the
output voltage will increase with increase in light intensity.
AUTOMATIC TRACKING SOLAR POWER SYSTEM GCT DEE
SESSION 2014-2018 Page 32
A Light Dependent Resistor (LDR) is also called a photo resistor or a cadmium sulfide
(CdS) cell. It is also called a photoconductor. It is basically a photocell that works on
the principle of photoconductivity. The passive component is basically a resistor
whose resistance value decreases when the intensity of light decreases. This
optoelectronic device is mostly used in light varying sensor circuit, and light and dark
activated switching circuits. Some of its applications include camera light meters,
street lights, clock radios, light beam alarms, reflective smoke alarms, and outdoor
clocks. The snake like track shown below is the Cadmium Sulphide (CdS) film which
also passes through the sides. On the top and bottom are metal films which are
connected to the terminal leads. It is designed in such a way as to provide maximum
possible contact area with the two metal films. The structure is housed in a clear plastic
or resin case, to provide free access to external light. As explained above, the main
component for the construction of LDR is cadmium Sulphide (CdS), which is used as
the photoconductor and contains no or very few electrons when not illuminated.
In the absence of light it is designed to have a high resistance in the range of mega
ohms. As soon as light falls on the sensor, the electrons are liberated and the
conductivity of the material increases. When the light intensity exceeds a certain
frequency, the photons absorbed by the semiconductor give band electrons the energy
required to jump into the conduction band. The value of the complementary resistor is
chosen such that the widest output range is achieved. The photocell resistance is
measured under bright light, average light and dark light conditions. The results are
listed in the table below.
Table 5.1 Photocell Resistance Testing Data
50KΩ Dark light conditions (black vinyl
tape placed over cell)
4.35KΩ Average light conditions (normal
room lighting level)
200Ω Bright light conditions (flashlight
directly in front of cell)
AUTOMATIC TRACKING SOLAR POWER SYSTEM GCT DEE
SESSION 2014-2018 Page 33
Figure 5.5 The Input Circuit That Employs A Voltage Divider.
From the given relationship, the input-output relationship for the voltage divider
circuit is given by:
Rpot
V = V
LDR + Rpot
In this case:-
VI = input voltage into the microcontroller
R= Resistance of the [potentiometer which is10K
Vcc= Supply voltage to Microcontroller and LDRs
Vi= Input voltage to the Microcontroller
This method was used for 90 degrees between cells, all the way to 40 degrees between
cells. For each of these angles we tested a change in the light from position 1 (see
above) to position 2 and on to position 3 (an LED flashlight was used for this
experiment because of it has high light intensity and emits a relatively uniform beam).
Position 2 is the zeroed position where the voltage difference should be close to zero.
We then took this data and tried to see which angle between the cells produced the
most linear and steep plot as we varied the position of the light.
AUTOMATIC TRACKING SOLAR POWER SYSTEM GCT DEE
SESSION 2014-2018 Page 34
5.3 Solar Cell Selection
When selecting solar cells is it best to select two with very close voltages since the
voltage range can vary widely for each cell. For the cells used in this experiment, a
desk lamp was used to test each cell’s strength. They were both within 0.02 of each
other, even when the light’s distance to the cells was varied (which can make a
difference).
To account for the difference in voltage between the two cells a voltage divider can be
used to make them equal, although the distance of the light from the solar cells will
have an effect as well. As long as that distance remains the same, the voltage divider
should help keep their voltages equal. Every solar panel has a long list of specifications
to help you understand a solar panel’s performance, quality, and durability.
Figure 5.6 Solar Cell And LDR Test Set-Up Diagram
But individual panel specifications and warranties don’t provide you with a complete
picture of how one brand of panel stacks up versus another, making it hard to select the
best solar panels for your unique needs. Energy Sage has developed a straightforward
system for classifying and comparing the best solar panels by evaluating key criteria.
Energy Sage’s system categorizes solar panels as either Economy, Standard,
AUTOMATIC TRACKING SOLAR POWER SYSTEM GCT DEE
SESSION 2014-2018 Page 35
or Premium. Additionally, some panels earn a "plus" rating that indicates that some of
their specifications go beyond the baseline. These classifications are provided alongside
every quote that is submitted through the Energy Sage Solar Marketplace to help
shoppers compare their options and choose the best solar panels for their needs.
For our circuit we used a voltage divider with a 1kΩ resistor as the first resistor and a
1MΩ variable resistor to easily adjust the voltage to make them both even if needed.
5.4 Servo Motor
Servo motors are used for various applications. They are normally small in size and
have good energy efficiency. The servo circuitry is built inside the motor unit and
comes with a position able shaft that is fitted with a gear. The motor is controlled with
an electric signal that determines the amount of shaft movement.
Figure 5.7 Servo Motor Features
5.4.1 Component of Servo Motor
Inside the servo there are three main components; a small DC motor, a potentiometer
and a control circuit. Gears are used to attach the motor to the control wheel. As the
motor rotates, the resistance of the potentiometer changes so the control circuit can
precisely regulate the amount of movement there is and the required direction.
When the shaft of the motor is at the desired position, power supply to the motor is
stopped. If the shaft is not at the right position, the motor is turned in the right direction.
The desired position is sent through electrical pulses via the signal wire. The speed of
AUTOMATIC TRACKING SOLAR POWER SYSTEM GCT DEE
SESSION 2014-2018 Page 36
the motor is proportional to the difference between the actual position and the position
that is desired. Therefore, if the motor is close to the desired position, it turns slowly.
Otherwise, it turns fast. This is known as proportional control.
5.4.2 How the Servo Is Controlled
Servos are sent through sending electrical pulses of variable width, or pulse width
modulation (PWM), through the control wire. There is a minimum pulse, maximum
pulse and a repetition rate. Servos can usually turn only 90 degrees in either direction
for a total of 180 degrees movement. The neutral position of the motor is defined as
that where the servo has the same amount of potential rotation in both the clockwise
and counter-clockwise direction. The PWM sent to the motor determines the position
of the shaft, and based on the duration of the pulse sent through the control wire the
rotor will turn to the position that is desired. This is shown below.
Figure 5.8 Variable Pulse Width Control Servo Position
The servo motor expects to see a pulse after every 20 milliseconds and the length of
the pulse will determine how far the motor will turn. For instance, a 1.5ms pulse makes
the motor to turn in the 90 degrees position. If the pulse was shorter than 1.5ms, it will
move to 0 degrees and a longer pulse moves it to 180 degrees. For applications where
there is requirement of high torque, servos are preferable. They will also maintain the
torque at high speeds, up to 90% of the rated torque is available from servos at high
speeds. Their efficiencies are between 80 to 90%.
AUTOMATIC TRACKING SOLAR POWER SYSTEM GCT DEE
SESSION 2014-2018 Page 37
A servo is able to supply approximately twice their rated torque for short periods of
time, offering enough capacity to draw from when needed. In addition, they are quiet,
are available in AC and DC, and do not suffer from vibrations.
5.4.3 Advantages and Disadvantages of Servo Motors
For applications where high speed and high torque are required, servo motors are the
better option. While stepper motors peak at around 2000 RPM, servos are available at
much faster speeds. Servo motors also maintain torque at high speed, up to 90% of the
rated torque is available from servos at high speeds. They have an efficiency of about
80-90% and supply roughly twice their rated torque for short periods. Furthermore,
they do not vibrate or suffer from resonance issues.
Servo motors are more expensive than other types of motors. Servos require gear
boxes, especially for lower operation speeds. The requirement for a gear box and
position encoder makes the designs more mechanically complex. Maintenance
requirements will also increase.
5.5 Crystal
Crystal oscillators are electronic oscillator circuits that use inverse piezoelectric effect.
With this effect, when electric field is applied across certain materials they will
produce mechanical deformation. Therefore a crystal uses mechanical resonance of a
vibrating crystal of piezoelectric material so that there is creation of an electric signal
with precise frequency.
The crystal action can be represented by an equivalent electrical resonant circuit.
Figure 5.9 Circuit Diagram of a Crystal
AUTOMATIC TRACKING SOLAR POWER SYSTEM GCT DEE
SESSION 2014-2018 Page 38
They have high stability, are low cost and quality factor which makes them superior
over such resonators as LC circuits, ceramic resonators and turning forks. The optimal
values of the capacitors depend on whether a quartz crystal or ceramic resonator is
being used. It will also depend on application-specific requirements on start-up time
and frequency tolerance. Crystal oscillators are not built into ICs because they cannot
be easily fabricated with IC processes and the size is physically larger than IC circuits.
The optimal values of the capacitors depend on whether a quartz crystal or ceramic
resonator is being used. It will also depend on application-specific requirements on
start-up time and frequency tolerance. Crystal oscillators are not built into ICs because
they cannot be easily fabricated with IC processes and the size is physically larger than
IC circuits.
The internal oscillators of microcontrollers are RC oscillators. The reason why crystal
oscillators are used is because the quality factor is on the order of 100000 while that
of RC oscillators is on the order of 100. Therefore, the crystal oscillator has lower
phase noise and lower variation in output frequency.
5.6 Solar Tracker Controller Circuit
The analog motor driver circuit that was designed can be seen below. The diagram
below shows a single controller circuit, which would be connected to one solar cell
and output to the H-bridge. As mentioned above, the algorithm for tracking function
was based on the lighting source, and for reading the light, four photo sensors were
mounted next to PV modules. Photo sensors used in this project were photo resistors,
which had resistance depending on light intensity. Signals from those photo sensors
were fed into microcontroller as analogue inputs. From the light intensity of all four
sensors, the microcontroller was able to determine the incident angle between
incoming sunlight and PV modules. For a single motor there would be two of these
circuits, one controlling each direction of the motor. Because the output power of
solar modules depends on the solar radiation spectrum of the temperature
distribution and PV modules, thus the measurement should be in standard conditions.
In standard conditions, the solar energy output power is called peak power.
AUTOMATIC TRACKING SOLAR POWER SYSTEM GCT DEE
SESSION 2014-2018 Page 39
Figure 5.10 Solar Tracking Controller Circuit
Voltage regulators are designed to automatically maintain voltages at a constant level.
The LM311N voltage regulator is used. It is a member of the 78xx series of fixed linear
voltage regulator ICs. Voltage sources in circuits could be having fluctuations and thus
not be able to give fixed voltage output. If the tracking system uses a PC or a high-
performance DSP as the controller, the bias for the calculated sun position will be
within one percent of mrad (mille radian), when the system clock is precisely set
(Direct time from GPS is an option). No solar sensor is needed to track the sun,
especially when the slope error and the gear-diastema are all small. Exception happens
when the motor is a step motor and the output torque is not enough. The voltage
regulator IC maintains the output voltage at a value that is constant. The LM311N
provides +5V regulated power supply. Capacitors are connected at the input and output
depending on respective levels of voltage.
Figure 5.11 The LM311N Pin Diagram
AUTOMATIC TRACKING SOLAR POWER SYSTEM GCT DEE
SESSION 2014-2018 Page 40
Table 5.2 Pin Description
Pin No. Function Name
1 Input voltage (5V-18V) Input
2 Ground (0V) Ground
3 Regulated output,
5V(4.8V-5.2V)
Output
The maximum value for input to the voltage regulator is 35V. It also comes with a
provision for a heat sink. In cases where the voltage is near 7.5V there is no heat
production and therefore there is no need for a heat sink. If the voltage output is more,
the excess electricity will be liberated as heat.
The circuit starts by taking the solar cell input that could potentially be as low as 26mV
(because this is the minimum voltage change for at least one degree error) and
amplifying it using the ALD110800A MOSFET. This is a high precision N-Channel
MOSFET that comes in a four MOSFET array. A MOSFET is based on the modulation
of charge concentration by a MOS capacitance between a body electrode and a gate
electrode located above the body and insulated from all other device regions by a gate
dielectric layer. If dielectrics other than an oxide are employed, the device may be
referred to as a metal-insulator-semiconductor FET (MISFET). Compared to the MOS
capacitor, the MOSFET includes two additional terminals (source and drain), each
connected to individual highly doped regions that are separated by the body region.
These regions can be either p or n type, but they must both be of the same type, and of
opposite type to the body region.
The source and drain (unlike the body) are highly doped as signified by a "+" sign after
the type of doping. If the MOSFET is an n-channel or n MOS FET, then the source and
drain are n+ regions and the body is a p region. If the MOSFET is a p-channel or p
MOS FET, then the source and drain are p+ regions and the body is an n region. The
source is so named because it is the source of the Charge carriers (electrons for n-
AUTOMATIC TRACKING SOLAR POWER SYSTEM GCT DEE
SESSION 2014-2018 Page 41
channel, holes for p-channel) that flow through the channel; similarly, the drain is where
the charge carriers leave the channel.
It is high precision because it has a gate to source threshold voltage that ranges from
2mV to 10mV at 1µA. This is ideal because it is desired to have the smallest possible
voltage be detected from the solar cells. It has a drain to source voltage rating of
10.6V, which is why diodes are used to drop the voltage at the drain. Lastly, it has a
2K resistor on the input to keep the input low when the solar cells are producing zero
differential voltage.
Figure 5.12 ALD110800APCL (Qyad N-Channel MOSFET Array)
As can be seen from the schematic in figure 5.10 the comparators are LM311N
comparators. From testing they required at least 0.13V differential input from the solar
cells. A comparator is used to boost the signal from the MOSFET to the supply rail
value. The LM311N in particular was chosen because it is a common comparator with
a good gain and relatively low power consumption.
The comparator is hooked up with a non-inverting gain Schmitt trigger to prevent
chatter when the previous MOSFET voltage is around the 0.13V threshold voltage for
the comparator. This positive feedback loop also forces the output to go high quickly
due to values of R3 and R4.
The comparator is driven to the voltage of the supply rails, but alone do not produce
the necessary current to drive our motor. Next the IRF520 N-Channel MOSFET was
AUTOMATIC TRACKING SOLAR POWER SYSTEM GCT DEE
SESSION 2014-2018 Page 42
used to increase the current to the relays, which drive the motor. This was chosen
because compared to many other MOSFETs it has very little leakage current, which is
undesired in order to conserve power. This MOSFET is hooked up to simply amplify
the signal by being a simple MOSFET amplifier.
5.7 H-Bridge
The term H Bridge is derived from the typical graphical representation of such a circuit.
An H bridge is built with four switches (solid-state or mechanical). When the switches
S1 and S4 are closed a positive voltage will be applied across the motor. By opening
S1 and S4 switches and closing S2 and S3 switches, this voltage is reversed, allowing
reverse operation of the motor. Finally we connected our MOSFETs to relays, which
would be driving our motor. The relays work as a standard h-bridge as seen in figure
5.13 below. Since only one will be switched on at a time, when the contact of one is
closed (i.e. High Side Left in the figure below), and the others open (high right, low
left), the current will go from the supply rail, across the contact, to the motor, and then
down to ground through the other relay (low right), which when the contacts are closed
connect to ground.
Figure 5.13 H-Bridge Design
AUTOMATIC TRACKING SOLAR POWER SYSTEM GCT DEE
SESSION 2014-2018 Page 43
The reason relays are preferred for our design is because they use absolutely no current
when the contacts are closed, and they only use current on the coils which trigger the
closing when the solar cells produce a voltage.
5.8 Wind Sensor
The wind sensors implementation uses a vibration sensor to detect when there are wind
gusts. Gusts of wind blowing on the sensor cause it to vibrate and produce a signal.
ThebALD110800A MOSFET is used to limit the range of the signal given to the
Arduino to 0V5V. The ADC on the microcontroller is configured to read analog
values from 0V-5V. In order for the user to be able to adjust the sensitivity of the
sensor to the wind, a variable resistor is placed at the source of the transistor so the
gate voltage necessary to signal the microcontroller at the source will vary with the
resistance and the voltage at the source will be offset.
Figure 5.14 Voltage Output Vs Deflection
AUTOMATIC TRACKING SOLAR POWER SYSTEM GCT DEE
SESSION 2014-2018 Page 44
The vibration sensor produces voltages based on the degree to which its 28µm thick
piezoelectric PVDF polymer film is bent. The plot showing the relation between the
two is shown below. As can be seen the output voltage can get up to 24V but with
very little current.
The voltage produced from the vibration sensor goes to a MOSFET, which is highly
sensitive to even the smallest increases in voltage. The vibration sensor is only moved
about a millimeter or two when blown by a hair dryer or small fan.
The occupancy of the energy bands in a semiconductor is set by the position of the
Fermi level relative to the semiconductor energy-band edges. Application of a source-
to-substrate reverse bias of the source-body pn-junction introduces a split between the
Fermi levels for electrons and holes, moving the Fermi level for the channel further
from the band edge, lowering the occupancy of the channel. The effect is to increase
the gate voltage necessary to establish the channel, as seen in the figure. This change in
channel strength by application of reverse bias is called the 'body effect'.
Figure 5.15 ALD110800APCL MOSFET (ID Vs VDS)
AUTOMATIC TRACKING SOLAR POWER SYSTEM GCT DEE
SESSION 2014-2018 Page 45
Simply put, using an n MOSFET example, the gate-to-body bias VGB positions the
conduction-band energy levels, while the source-to-body bias VSB positions the electron
Fermi level near the interface, deciding occupancy of these levels near the interface,
and hence the strength of the inversion layer or channel.
ALD110800APCL MOSFET to increase that signal if it’s too small and keep it within
the zero to five volts range in case of large voltage spikes from the sensor (large
deflections). The chart below is for the MOSFET.
Using the previous two graphs we can see that it requires an extremely small voltage
and deflection to create at least a detectable voltage at the source. For example, when
the deflection is one millimeter the voltage will be 3V, therefore the drain voltage will
be about 2mA, and therefore the voltage would be way beyond the supply voltage (5V).
Since the vibration sensor produces little current the actual output voltage to the
MOSFET will be lower. An example of this is shown in the results section. The
vibration sensor output is connected to the MOSFETs gate, which is implemented in
the following schematic. The resistor R1 is used to keep the output low when the
vibration sensor is disconnected using the switch connecting it to the MOSFET.
Figure 5.16 MOSFET Connection in Wind Sensor
AUTOMATIC TRACKING SOLAR POWER SYSTEM GCT DEE
SESSION 2014-2018 Page 46
The resistor R3 is the variable resistor used to adjust the sensitivity of the MOSFET to
the vibration sensor. It is a 0Ω to 250kΩ resistor, so when it is zero, the total resistance
between the two resistors R2 and R3 is 100Ω.
5.9 Dc Power Supply
A power supply is an electrical device that supplies electric power to an electrical load.
The primary function of a power supply is to convert electric current from a source to
the correct voltage, current, and frequency to power the load. As a result, power supplies
are sometimes referred to as electric power converters. Some power supplies are
separate standalone pieces of equipment, while others are built into the load appliances
that they power. Examples of the latter include power supplies found in desktop
computers and consumer electronics devices. Other functions that power supplies may
perform include limiting the current drawn by the load to safe levels, shutting off the
current in the event of an electrical fault, power conditioning to prevent electronic noise
or voltage surges on the input from reaching the load, power-factor correction, and
storing energy so it can continue to power the load in the event of a temporary
interruption in the source power (uninterruptible power supply).
All power supplies have a power input connection, which receives energy in the form
of electric current from a source, and one or more power output connections that deliver
current to the load. The source power may come from the electric power grid, such as
an electrical outlet, energy storage devices such as batteries or fuel cells, generators or
alternators, solar power converters, or another power supply. The input and output are
usually hardwired circuit connections, though some power supplies employ wireless
energy transfer to power their loads without wired connections. Some power supplies
have other types of inputs and outputs as well, for functions such as external monitoring
and control.
A standard rectifying method was chosen for the DC supply. It was created using half
wave rectification using a diode, and then full wave rectifying it using a rectifier IC.
To almost eliminate any additional ripple a large capacitor is placed in parallel with
the IC. The DC power supply must have components that can handle the solar tracker
specifications which are 12V and 5A for the linear actuator and slewing drive. To
AUTOMATIC TRACKING SOLAR POWER SYSTEM GCT DEE
SESSION 2014-2018 Page 47
begin with we step down the wall power using the 165U11 Transformer. The schematic
can be seen below.
Figure 5.17 Dc Power Supply Schematic
In addition, a switch, a light and fuse are placed before the primary side of the
transformer to turn the power off, signal when it’s on, and avoid ruining the
transformer and the motors using the fuse. At the secondary winding the voltage
between the terminals and the center tap is 11V (although the voltage under a large
may drop a small amount). The maximum current that can be produced is 15A, which
is more than is needed.
Figure 5.18 Arduino Power Supply Schematic
The diode that is used is the 1N3899 diode. It is rated to handle up 20A and has a
typical voltage drop of 1.1V and can handle up to 75V reverse voltage. This means it
can handle the required current, and will drop the voltage from the transformer down
by 1.1V.
The rectifier used is the LM311. It is rated to handle 5A and a peak current of 7A, and
is rated for a voltage range of 1.2 to 32 volts, which is great for the DC power supply
AUTOMATIC TRACKING SOLAR POWER SYSTEM GCT DEE
SESSION 2014-2018 Page 48
needed. It also has a differential voltage drop when a certain amount of current is
applied. In a switched-mode power supply (SMPS), the AC mains input is directly
rectified and then filtered to obtain a DC voltage. The resulting DC voltage is then
switched on and off at a high frequency by electronic switching circuitry, thus
producing an AC current that will pass through a high-frequency transformer or
inductor. Switching occurs at a very high frequency (typically 10 kHz — 1 MHz),
thereby enabling the use of transformers and filter capacitors that are much smaller,
lighter, and less expensive than those found in linear power supplies operating at mains
frequency. After the inductor or transformer secondary, the high frequency AC is
rectified and filtered to produce the DC output voltage. If the SMPS uses an adequately
insulated high-frequency transformer, the output will be electrically isolated from the
mains; this feature is often essential for safety. Switched-mode power supplies are
usually regulated, and to keep the output voltage constant, the power supply employs a
feedback controller that monitors current drawn by the load. The switching duty cycle
increases as power output requirements increase.
SMPSs often include safety features such as current limiting or a crowbar circuit to help
protect the device and the user from harm.[1]
In the event that an abnormal high-current
power draw is detected, the switched-mode supply can assume this is a direct short and
will shut itself down before damage is done. PC power supplies often provide a power
good signal to the motherboard; the absence of this signal prevents operation when
abnormal supply voltages are present.
Some SMPSs have an absolute limit on their minimum current output. They are only
able to output above a certain power level and cannot function below that point. In a
no-load condition the frequency of the power slicing circuit increases to great speed,
causing the isolated transformer to act as a Tesla coil, causing damage due to the
resulting very high voltage power spikes. Switched-mode supplies with protection
circuits may briefly turn on but then shut down when no load has been detected. A very
small low-power dummy load such as a ceramic power resistor or 10-watt light bulb
can be attached to the supply to allow it to run with no primary load attached.
The switch-mode power supplies used in computers have historically had low power
factors and have also been significant sources of line interference (due to induced power
line harmonics and transients). In simple switch-mode power supplies, the input stage
AUTOMATIC TRACKING SOLAR POWER SYSTEM GCT DEE
SESSION 2014-2018 Page 49
may distort the line voltage waveform, which can adversely affect other loads (and
result in poor power quality for other utility customers), and cause unnecessary heating
in wires and distribution equipment. A high-voltage power supply is one that outputs
hundreds or thousands of volts.
A special output connector is used that prevents arcing, insulation breakdown and
accidental human contact. Federal Standard connectors are typically used for
applications above 20 kV, though other types of connectors (e.g., SHV connector) may
be used at lower voltages. Some high-voltage power supplies provide an analog input
or digital communication interface that can be used to control the output voltage. High-
voltage power supplies are commonly used to accelerate and manipulate electron and
ion beams in equipment such as x-ray generators, electron microscopes, and focused
ion beam columns, and in a variety of other applications, including electrophoresis and
electrostatics. Furthermore, customers incur higher electric bills when operating lower
power factor loads. To circumvent these problems, some computer switch-mode power
supplies perform power factor correction, and may employ input filters or additional
switching stages to reduce line interference.
Figure 5.19 Output Current Vs Input Current Differential
AUTOMATIC TRACKING SOLAR POWER SYSTEM GCT DEE
SESSION 2014-2018 Page 50
The plot above shows the amount of current per drop. Finally a 1000µF capacitor was
used to eliminate remaining ripple voltage left from the rectifier. In addition to this
there is also an 8.6V DC supply for the Arduino. This is implemented using two diodes
to drop the voltage down to 9V (should be between 7V and 12V according to Arduino
datasheet specs.).
The first was chosen to drop the voltage and the second was chosen to drop it even
more and limit the current to the Arduino in case of large current spikes caused by the
motor. If the current were to go toward the power supply to the Arduino, the second
diode would blow (open circuit) because it can’t handle currents larger than 146uA.
5.10 Microcontroller
Microcontroller is a single chip microcomputer made through VLSI fabrication. A
microcontroller also called an embedded controller because the microcontroller and
its support circuits are often built into, or embedded in, the devices they control. A
microcontroller is available in different word lengths like microprocessors
(4bit,8bit,16bit,32bit,64bit and 128 bit microcontrollers are available today).
A microcontroller contains one or more of the following components:
 Central Processing Unit (Cpu)
 Random Access Memory (Ram)
 Read Only Memory (Rom)
 Input/output Ports
 Timers And Counters
 Interrupt Controls
 Analog To Digital Converters
 Digital Analog Converters
 Serial Interfacing Ports
 Oscillatory circuits
AUTOMATIC TRACKING SOLAR POWER SYSTEM GCT DEE
SESSION 2014-2018 Page 51
Figure 5.20 Microcontroller Architecture
Microcontrollers need to be programmed to be capable of performing anything useful.
It then executes the program loaded in its flash memory – the code comprised of a
sequence of zeros and ones. It is organized in 12-, 14- or 16-bit wide words, depending
on the microcontroller’s architecture. Every word is considered by the CPU as a
command being executed during the operation of the microcontroller.
5.10.1ATmega 328p
The ATmega328P is a low-power CMOS 8-bit microcontroller based on the AVR
enhanced RISC architecture. By executing powerful instructions in a single clock
cycle, the ATmega328P achieves throughputs approaching 1 MIPS per MHz allowing
the system designer to optimize power consumption versus processing speed.
It has 28 pins. There are 14 digital I/O pins from which 6 can be used as PWM outputs
and 6 analog input pins. The I/O pins account for 20 of the pins. The 20 pins can act
as input to the circuit or as output. Whether they are input or output is set in the
software.
Two of the pins are for the crystal oscillator and are supposed to provide a clock pulse
for the Atmega chip. The clock pulse is needed for synchronization so that
communication occurs in synchrony between the Atmega chip and a device connected
AUTOMATIC TRACKING SOLAR POWER SYSTEM GCT DEE
SESSION 2014-2018 Page 52
to it. Two of the pins, Vcc and GND are for powering the chip. The microcontroller
requires between 1.8-5.5V of power to operate.
The pin-out for the microcontroller is shown below:
Figure 5.21 ATmega 328p
The Atmega328 chip has an analog-to-digital converter (ADC) inside of it. This must
be or else the Atmega328 wouldn't be capable of interpreting analog signals. Because
there is an ADC, the chip can interpret analog input, which is why the chip has 6 pins
for analog input. The ADC has 3 pins set aside for it to function- AVCC, AREF, and
GND. AVCC is the power supply, positive voltage, that for the ADC. The ADC needs
its own power supply in order to work. GND is the power supply ground. AREF is the
reference voltage that the ADC uses to convert an analog signal to its corresponding
digital value. Since the ADC for the Atmega328 is a 10-bit ADC, meaning it produces
a 10-bit digital value, thus, it is its digital correspondent value.
Operating Voltage: 1.8 - 5.5V
Low Power Consumption at 1 MHz, 1.8V, 25°C
 Active Mode: 0.2 Ma
AUTOMATIC TRACKING SOLAR POWER SYSTEM GCT DEE
SESSION 2014-2018 Page 53
 Power-Down Mode: 0.1 µa
 Power-Save Mode: 0.75
Special Microcontroller Features:
 Power-On Reset And Programmable Brown-Out Detection
 Internal Calibrated Oscillator
 External And Internal Interrupt Sources
 Six Sleep Modes: Idle, ADC Noise Reduction, Power-Save, Power-Down,
Standby, And Extended Standby
High Endurance Non-volatile Memory Segments
 32K Bytes Of In-System Self-Programmable Flash Program Memory
 1K Bytes EEPROM
 2K Bytes Internal SRAM
 Write/Erase Cycles: 10,000 Flash/100,000 EEPROM
 Data Retention: 20 Years At 85°C/100 Years At 25°C
Optional Boot Code Section with Independent Lock Bits ü Programming Lock for
Software Security. The last pin is the RESET pin. This allows a program to be rerun
and start over.
The solar tracker, however, was yet to be a perfect device without drawbacks and
limitations. In the first implementation, the obstruction of motor cables was a
bothersome shortcoming. Twisting of cables limited the rotation of stepper motors,
and prevented the tracker from operation every now and then. The ATmega328 is a
single-chip microcontroller created by Atmel in the mega AVR family. The
ATmega328 is commonly used in many projects and autonomous systems where a
simple, low-powered, low-cost micro-controller is needed. Perhaps the most
common implementation of this chip is on the popular Arduino development
platform, namely the Arduino Uno and Arduino Nano models. This had been
resolved in the upgraded design, with the use of additional measuring hardware and
modifications of the microcontroller program.
AUTOMATIC TRACKING SOLAR POWER SYSTEM GCT DEE
SESSION 2014-2018 Page 54
Table 5.3 Pins and Their Function
Pin Number Description Function
1 PC6 Reset
2 PD0 Digital Pin (RX)
3 PD1 Digital Pin (TX)
4 PD2 Digital Pin
5 PD3 Digital Pin (PWM)
6 PD4 Digital Pin
7 Vcc Positive Voltage (power)
8 GND Ground
9 XTAL 1 Crystal Oscillator
10 XTAL 2 Crystal Oscillator
11 PD5 Digital Pin (PWM)
12 PD6 Digital pin (PWM)
13 PD7 Digital pin
14 PB0 Digital pin
15 PB1 Digital pin (PWM)
16 PB2 Digital pin (PWM)
17 PB3 Digital pin (PWM)
18 PB4 Digital pin
19 PB5 Digital pin
20 AVcc Positive Voltage
for ADC (Power)
21 Aref Reference voltage
22 GND Ground
23 PC0 Analog input
24 PC1 Analog input
25 PC2 Analog input
26 PC3 Analog input
27 PC4 Analog input
AUTOMATIC TRACKING SOLAR POWER SYSTEM GCT DEE
SESSION 2014-2018 Page 55
The limited utilization of stepper motors was also a factor that affected the precision of
the device. The Atmel 8-bit AVR RISC-based microcontroller combines 32 kB ISP
flash memory with read-while-write capabilities, 1 kB EEPROM, 2 kB SRAM, 23
general purpose I/O lines, 32 general purpose working registers, three flexible
timer/counters with compare modes, internal and external interrupts, serial
programmable USART, a byte-oriented 2-wire serial interface, SPI serial port, 6-
channel 10-bit A/D converter (8-channels in TQFP and QFN/MLF packages),
programmable watchdog timer with internal oscillator. In the manufacturer’s
specifications, the motors were rated about 24 steps per rotation. However, different
programming approaches of controlling the motor drivers had succeeded at only 12
steps per rotation. This resulted in imperfect aligning function of the tracker, where
misalignment could be up to 15 degrees or energy loss of 3.4%. The incorrect alignment
also activated more frequent realignments, which drew more energy.
5.11 The Design Tool
The software design was done using Arduino IDE which was used for the programming.
The program was written using the C language. The Proteus circuit editing software was
used for drawing the PCB circuit. The design of the circuit was done using Eagle
software.
5.12 Algorithm for Motor Control
The algorithm gives the description of the general steps undertaken for the project:
 There is input of the voltages from the two LDRs.
 The inputs are analog. They are converted to digital values that range between
0-1023.
 The two digital values are compared and the difference between them obtained.
 The difference between the values obtained is the error proportional angle for
the rotation of the servo motor.
AUTOMATIC TRACKING SOLAR POWER SYSTEM GCT DEE
SESSION 2014-2018 Page 56
 If the LDR voltages are the same, the servo stops. Otherwise, the servo rotates
until the difference is the same.
After that, all the components are assembled as is illustrated in the diagram below. The
input stage comprises the LDRs which feed the voltage outputs to the microcontroller.
From the LDRs are potentiometers that are used for varying the resistance. When there
is plenty of sunshine, the potentiometers are adjusted to their maximum value that is
10K. For days when the weather is not very sunny, the resistance is reduced by varying
the potentiometer to ensure readings are more easily taken. The LDRs are connected
to pins 4 and 5. The embedded software design has the C code loaded into the ATmega
328p. The code that was used is shown at the appendix of the report. The resistor R1
is a pull up resistor for preventing the microcontroller from continually resetting. There
is a reset button for positioning the panel to an initial position which is at an inclination
of 40 degrees. This is done preferably in the evening after the sun has set. It makes the
LDR go back to an initial position, ready for tracking sunlight on the next day.
Figure 5.22 Structure Chart Showing Modular Component of Solar Tracker’s Program
AUTOMATIC TRACKING SOLAR POWER SYSTEM GCT DEE
SESSION 2014-2018 Page 57
Figure 5.23A Simplified Flow Chart of the Assembly
AUTOMATIC TRACKING SOLAR POWER SYSTEM GCT DEE
SESSION 2014-2018 Page 58
Figure 5.24 Flow Chart of Tracking Algorithm
The information visualized in the structure chart and the flowchart is a useful outline
for the actual implementation of the program’s code. It helps simplifying the writing of
the code, and keeping the workflow on track. Any future update or improvement of the
program can be initiated from replotting those charts. It is a simple user interface, which
includes onboard LCD, Keypad, Buzzer and a complete PCB of the system circuit. The
LCD (Hitachi HD44780) displays different messages, which can help the user in
manually operating the system. While the keypad includes keys of Numeric Digits,
Emergency Stop, clock wise rotation and counter clockwise rotation.
Using keypad a user can manually rotate the solar panel by entering angle from 0o to
180o. The angle value is limited to only 180 values because after sunrise, the earth
almost rotates only 180 degrees and then the sun disappears. The advantage of this unit
is that to run the system it does not need computer but its disadvantage is that at a time
it controls only one solar panel. In the following chapter, the next stage of the project
AUTOMATIC TRACKING SOLAR POWER SYSTEM GCT DEE
SESSION 2014-2018 Page 59
will be carried out. The chapter contains the information about complete construction
of hardware system and creating the code for device’s functions.
Pins 7, 20 and 21 are for powering the microcontroller. It requires 5V. The inputs to
the LDR are simulated. The hardware schematic diagram is shown in figure
Figure 5.25 Hardware Schematic Diagram
5.13 Computer Based Control Unit
This is completely software based control, written in VB 6.0. It incorporates a GUI
(figure-10) and a Database, linked with Microsoft Access. Using this software the
computer serially communicates (RS232) with the ASTS. The Slave microcontroller
(89c51) of the system makes this communication successful. Due to some fault if the
solar panel stops rotating, then with the help of this software a user can:
 Rotate The Solar Panel Manually.
 Stop All Operations Of ASTS (In Emergency Case)
AUTOMATIC TRACKING SOLAR POWER SYSTEM GCT DEE
SESSION 2014-2018 Page 60
The database of this system can be used to keep records, which can be retrieved even
after a long time. While saving the new data, the database automatically takes the date
and time from the computer and keeps them saved along with the data, entered by the
human being. The advantages of computer-based control include:
 Facility of Database.
 At A Time This Software Can Handle Three ASTS Systems.
 It Has An Attracting GUI
Figure 5.26 VB Based GUI
5.14 Wooden Model Testing
In order to truly determine how sensitive the solar track system is it was important
to test the wooden model that was implemented. The sensitivity of the system using
the wooden model was tested using both the LDRs and the photocells to see if at
least one degree of sensitivity could be achieved in both directions. The wooden
model was mounted with a clear piece of fiberglass marked with ticks placed at one-
degree intervals. At the center of the ticks was the photocells and LDRs, at the center
of which was tied a piece of thread, the other end of which was tied to the center of
the flashlight used to test the degree accuracy. Finally, microcontroller development
board, power supply board, and other associated components were installed on a
common prototype board. This board was specifically modified to fit the base of the
pole mount. Several designs had been weighed up for the location of this control
AUTOMATIC TRACKING SOLAR POWER SYSTEM GCT DEE
SESSION 2014-2018 Page 61
board, but for the size of device and power of stepper motors, it was settled to be
mounted at the lower base for the proper operation of the whole system. Before the
actual assembly of motor unit, sensor unit and control board, and their functions were
carefully tested to ensure that all units worked normally when mounted and
connected in the final design. Each single component was also able to be replaced or
upgraded when there was a need for that. The thread stretched from the center of the
photocells and LDRs across the tics to show the degree of error as discussed
previously. A camera was placed along the side of the wooden model to monitor the
degree of error.
Figure 5.27 Wooden Model Test Diagram
AUTOMATIC TRACKING SOLAR POWER SYSTEM GCT DEE
SESSION 2014-2018 Page 62
Conclusion
The goal of the project was to design and implement a small scale prototype of tip-tilt
dual-axis solar tracker with basic tracking functions. Designing and implementing
processes have been accordingly completed for the work of the project. The final result
was a complete design of such a system, with functionality that met the design
requirements.
While the project has succeeded in creating a device with basic required features, there
are still considerable drawbacks and limitations with the performance of the device, as
discussed in the implementation work of the project. It is possible to overcome these
limitations and to improve the performance of the device in future development.
The project was a successful effort in fulfilling the purpose when I started it that is to
research and catch up with current technologies in this field of energy exploitation. It
is a useful reference for those who needs to develop similar systems. The knowledge
and information from this project can also become the starting point for future
development of a several of applications.
AUTOMATIC TRACKING SOLAR POWER SYSTEM GCT DEE
SESSION 2014-2018 Page 63
References
[1] International Energy Agency, “Technology Roadmap - Solar Photovoltaic
Energy IEA Publications.
[2] Nipun, "Difference Between p-type and n-type Semiconductor,"
URL:http://pediaa.com/difference-between-p-type-and-n-type-
semiconductor/.
[3] Wikimedia Foundation, Inc., "Depletion region," Wikimedia Foundation, Inc.,
URL: https://en.wikipedia.org/wiki/Depletion_region.
[4] Apec Virtual Center, Japan, "Principle of Electricity Generation by
Photovoltaic Cells,”.
URL: http://www.apec-vc.or.jp/e/modules/tinyd00/index.php?id=74.
[5] R. Nave, "Semiconductor Band Gaps,”
AUTOMATIC TRACKING SOLAR POWER SYSTEM GCT DEE
SESSION 2014-2018 Page 64
APPENDIX
(Paper)

report on automatic tracking solar power system

  • 1.
    A Report On “AUTOMATIC TRACKING SOLARPOWER SYSTEM” Submitted in partial fulfillment for the award of degree of BACHELOR OF TECHNOLOGY In ELECTRICAL ENGINEERING Submitted To Submitted By Debabrato Mukherjee Vaibhav Jangid Assistant Professor 14EGCEE032 DEPARTMENT OF ELECTRICAL ENGINEERING GLOBAL COLLEGE OF TECHNOLOGY JAIPUR (RAJASTHAN)-302022
  • 2.
    ii ACKNOWLEDGEMENT First and foremostwe would like to thank. God the Almighty for being the unconditional guiding light throughout our endeavor. I would like to express my gratitude to Mr. Debabrato Mukherjee Assistant Professor at Global College of Technology Sitapura Jaipur for guideline and support throughout this Report. He has been a constant source of inspiration to me throughout the period of this work. I consider myself extremely fortunate for having the opportunity to learn and work under his supervision over the entire period I extend my special thanks to Mrs, Ekta Sharma, HOD of Electrical Department, for her kind help and support as when required.I am thankful to all the staff members of Electrical Department, GCT, Jaipur who directly or indirectly contribute to the completion of my seminar work. VAIBHAV JANGID BRANCH: ELECTRICAL ENGG. ENR NO: 14E1GCEEM30P032 B.TECH: 4th YEAR 8th SEM.
  • 3.
    iii ABSTRACT The Report elaboratesthe features of solar power. On the foundation of it, it analyses the composing, the theory and the features of solar power system of automatic tracking, analyzing the function of mental composing and the important technology, making a compartment of the amount of generation of solar power system of automatic tracking and that of common solar power system. This project deals with the design and construction of a small scale photovoltaic generator equipped with a solar tracker system. The unit built is protected against gusts of wind 50m/hr. or greater that could potentially damage it, in which case the panel would be placed in a protective position. The designed solar tracker is able to maintain a difference angle of 1.5 degrees between the normal to the PV panel and the sun rays. The unit is a mobile system aimed to provide energy in remote areas or during emergency conditions. Solar energy is fast becoming a very important means of renewable energy resource. With solar tracking, it will become possible to generate more energy since the solar panel can maintain a perpendicular profile to the rays of the sun. Even though the initial cost of setting up the tracking system is considerably high, there are cheaper options that have been proposed over time. This project discuss the design and construction of a prototype for solar tracking system that has a single axis of freedom. Light Dependent Resistors (LDRs) are used for sunlight detection. The control circuit is based on an ATMega328P microcontroller. It was programmed to detect sunlight via the LDRs before actuating the servo to position the solar panel. The solar panel is positioned where it is able to receive maximum light. As compared to other motors, the servo motors are able to maintain their torque at high speed. They are also more efficient with efficiencies in the range of 80-90%. Servos can supply roughly twice their rated torque for short periods. They are also quiet and do not vibrate or suffer resonance issues. Performance and characteristics of solar panels are analyzed experimentally. Silicon solar cells produced an efficiency of 20% for the first time in 1985. Whereas there has been a steady increase in the efficiency of solar panels, the level is still not at its best. Most panels still operate at less than 40%.
  • 4.
    iv There are typesof solar cells with relatively higher efficiencies but they tend to be very costly. One of the ways to increase the efficiency of solar panels while reducing costs is to use tracking. Through tracking, there will be increased exposure of the panel to the sun, making it have increased power output. The trackers can either be dual or single axis trackers. Dual trackers are more efficient because they track sunlight from both axes. A single tracking system was used. It is cheaper, less complex and still achieves the required efficiency. In terms of costs and whether or not the system is supposed to be implemented by those that use solar panels, the system is viable. The increase in power is considerable and therefore worth the small increase in cost. Maintenance costs are not likely to be high. This report presents the hardware design and implementation of a system that ensures a perpendicular profile of the solar panel with the sun in order to extract maximum energy falling on it renewable energy is rapidly gaining importance as an energy resource as fossil fuel prices fluctuate. The unique feature of the proposed system is that instead of taking the earth as its reference, it takes the sun as a guiding source. Its active sensor constantly monitors the sunlight and rotates the panel towards the direction where the intensity of sunlight is maximum. The light dependent resistor’s do the job of sensing the change in the position of the sun which is dealt by the respective change in the solar panel’s position by switching on and off the geared motor the control circuit does the job of fetching the input from the sensor and gives command to the motor to run in order to tackle the change in the position of the sun. With the implementation the proposed system the additional energy generated is around 25% to 30% with very less consumption by the system itself. In this report, an improvement in the hardware design of the existing solar energy collector system has been implemented in order to provide higher efficiency at lower cost.
  • 5.
    v LIST OF CONTENTS ACKNOWLEDGEMENTii ABSTRACT iii LIST OF CONTENT v LIST OF FIGURES vii LIST OF TABLES ix CHAPTER 1: INTRODUCTION 1 CHAPTER 2: BACKGROUND 5 2.1 Photovoltaic Principle 5 2.1.1 The Photovoltaic Effect 6 2.1.2 Photovoltaic Materials and Solar Cell 8 2.2 Solar Photovoltaic System Structure 9 2.3 Solar Model’s Performance and Solar Tracking System 11 2.3.1 Solar Panel’s Performance by Fixed Mounting 11 CHAPTER 3: LITERATURE REVIEW 15 3.1 The Earth: Rotation and Revolution 15 3.2 Solar Irradiation: Sunlight and Solar Constant 16 3.3 Sunlight 17 3.3.1 Elevation Angle 18 3.3.2 Zenith Angle 18 3.3.3 Azimuth Angle 19 CHAPTER 4: SOLAR TRACKER 20 4.1 Active Tracker 20 4.2 Passive Tracker 20 4.3 Chronological Solar Tracking 21 4.4 Single Axis Tracker 21 4.5 Dual Axis Tracker 21 4.6 Sun Path 22 4.7 Tracking Collectors: Improvement of Efficiency 23 4.8 Effect of Light Intensity 23 4.9 Efficiency of Solar Panels 24
  • 6.
    vi CHAPTER 5: DESIGNAND IMPLEMENTATION 26 5.1 Solar Cell 26 5.2 Light Dependent Resistor Theory 29 5.2.1 The Concept of Using Two LDRs 31 5.2.2 Light Sensor Design 31 5.3 Solar Cell Selection 34 5.4 Servo Motor 35 5.4.1 Component of Servo Motor 35 5.4.2 How the Servo is Controlled 36 5.4.3 Advantages and Disadvantages of Servo Motor 37 5.5 Crystal 37 5.6 Solar Tracker Controller Circuit 38 5.7 H-Bridge 42 5.8 Wind Sensor 43 5.9 Dc Power Supply 46 5.10 Microcontroller 50 5.10.1 ATmega 328p 51 5.11 The Design Tool 55 5.12 Algorithm for Motor Control 55 5.13 Computer Based Control Unit 59 5.14 Wooden Model Testing 60 CONCLUSION 62 REFERENCES 63 APPENDIX 64
  • 7.
    vii List of Figures Fig.No. Name of Figure Page No. 2.1 Excitement Energy Levels in Intrinsic and Doped Conductors 6 2.2 Deletion Region and electric field E Created by Diffusion of Electrons and Holes in P-N Junction 7 2.3 Occurrence of Electric Current I when an External Circuit Was Connected to a P-N Junction 7 2.4 Band Gap Levels of Typical Semiconducting Materials and Corresponding Light’s Wavelength Value 8 2.5 Typical Components of a PV System 9 2.6 Connection between Solar Panel Misalignment and Direct Power Loss 13 2.7 Approximation of Power Output Compared to Maximum Output for a Fix Mounted Solar Module 14 3.1 Earth’s Rotation 16 3.2 Revolution and Rotation 16 3.3 Angle of Elevation and Zenith Angle 19 3.4 Azimuth Angle 19 4.1 Block Diagram of Types of Solar Tracker 20 4.2 Types of Single Axis Tracker 21 4.3 Types of Dual Axis Tracker 22 4.4 Sun Path Diagram 22 5.1 Degree Error 27 5.2 Difference Angle 28 5.3 LDR Construction 30 5.4 Uses of Two LDRs 31 5.5 The Input Circuit That Employs a Voltage Divider 33 5.6 Solar Cell and LDR Test Set-Up Diagram 34 5.7 Servo Motor Features 35 5.8 Variable Pulse Width Control Servo Positon 36 5.9 Circuit Diagram of a Crystal 37
  • 8.
    viii 5.10 Solar TrackingController Circuit 39 5.11 The LM311N Pin Diagram 39 5.12 ALD110800APCL (Quad N-Channel MOSFET Array) 41 5.13 H-Bridge Design 42 5.14 Voltage Output Vs Deflection 43 5.15 ALD110800APCL MOSFET (ID Vs VDS) Graph 44 5.16 MOSFET Connection in Wind Sensor 45 5.17 Dc Power Supply Schematic 47 5.18 Arduino Power Supply Schematic 47 5.19 Output Current Vs Input Current Differential 49 5.20 Microcontroller Architecture 51 5.21 ATmega 328p 52 5.22 Structure Chart Showing Modular Component of Solar Tracker’s Program 56 5.23 A Simplified Flow Chart of the Assembly 57 5.25 Flow Chart of Tracking Algorithm 58 5.26 Hardware Schematic Diagram 59 5.27 VB Based GUI 60 5.28 Wooden Model Test Diagram 61
  • 9.
    ix List of Tables TableNo. Name of Table Page No. 3.1 Range of the Brightness of Sunlight (Lux) 18 5.1 Photocell Resistance Testing Data 32 5.2 Pin Description 40 5.3 Pins and Their Function 54
  • 10.
    AUTOMATIC TRACKING SOLARPOWER SYSTEM GCT DEE SESSION 2014-2018 Page 1 Chapter 1 INTRODUCTION In remote areas the sun is a cheap source of electricity because instead of hydraulic generators it uses solar cells to produce electricity. While the output of solar cells depends on the intensity of sunlight and the angle of incidence. It means to get maximum efficiency; the solar panels1 must remain in front of sun during the whole day. But due to rotation of earth those panels can’t maintain their position always in front of sun. This problem results in decrease of their efficiency. Thus to get a constant output, an automated system is required which should be capable to constantly rotate the solar panel. The Automatic Solar Tracking System (ASTS) was made as a prototype to solve the problem, mentioned above. It is completely automatic and keeps the panel in front of sun until that is visible. The unique feature of this system is that instead of take the earth as in its reference, it takes the sun as a guiding source. Its active sensors constantly monitor the sunlight and rotate the panel towards the direction where the intensity of sunlight is maximum. In case the sun gets invisible e.g. in cloudy weather, then without tracking the sun the ASTS keeps rotating the solar panel in opposite direction to the rotation of earth. But its speed of rotation is same as that of earth’s rotation2. Due to this property when after some time e.g. half an hour when the sun again gets visible, the solar panel is exactly in front of sun. Moreover the system can manage the errors and also provides the error messages on the LCD display. In manual mode, through the software (GUI) at computer, the solar panel can be rotated at any desired angle. Heliostat and Parabolic Trough. ASTS can be used for Parabolic Trough tracker, Dishes tracker, PV (Photovoltaic generator) tracker, Heliostat, Solar Furnace and so on. Even though the theory of the controller system is similar to all the applications, there are some differences: the precision requirement for dishes tracker is stricter than PV tracker, while the Heliostat and solar furnace need the strictest precision requirement, and more difficult to apply solar sensor to make a closed-loop control system. So, when design these systems, selection of motor type, controller type and tracking mode should be different. Solar
  • 11.
    AUTOMATIC TRACKING SOLARPOWER SYSTEM GCT DEE SESSION 2014-2018 Page 2 power is the fastest growing means of renewable energy production with grid connected solar capacity increasing on average by 60 % annually from 2004 to 2009 according to the National Center for Policy Analysis .Yet solar energy contributes to only. The current situation of the more mature segment of solar energy production, the Photovoltaic (PV) solar cell technology, is one in which energy production is improving from. (Energy capacity value)!! Stanford University Professor Stefan Reichstein, author of the new working report “The Prospects for Cost-Competitive Solar PV Power,” believe the future of PV solar technologies look promising considering favorable location and continued federal tax subsidies as well as state renewable standard protocol. According to him, with the continued trend in decreasing cost of PV panels and government subsidies, PV Solar energy might become cost competitive in the next 10 years (subsidy-free), for commercial installations while for Utility-scale installations it will take longer. The August 2010 White House report on the other hand predicted that PV solar power will reach grid parity by 2015. Regardless of the diverging predicted time period for grid parity equivalence with current price, it is unequivocal that for solar photovoltaic energy production to become a reality it has to compete with other available sources of energy. Subsequently, it is believed that solar tracking will contribute significantly in increasing the efficiency of energy collection from the PV panels. Novel Dual-Axis solar systems allow for precise control of the elevation and azimuth angle of the panel relative to the sun. Tracking is reported to potentially double the energy output of a fixed PV Solar system. The French Development Enterprises (FDE) are currently developing a patented Dual-Axis Solar system that in addition to tracking the sun via sensitive sensors (add more attributes), it can be rapidly deployable and transportable with an automatic?? Default position in extreme weather conditions. Among the benefits of this remotely articulated solar tracker include a maximum tilting angle of 80 degrees with the horizontal axis to remove accumulated snow and sensitivity speed of …from one extreme position to the other. During the three months of tracking the sun with their commercial Single-Axis solar system, they have been obtaining a positive power efficiency of… (Estimate from website they gave us) which … (state good or bad estimate for future dual axis STS). This report will therefore focus on the force and stress analysis of the Dual-Axis Solar
  • 12.
    AUTOMATIC TRACKING SOLARPOWER SYSTEM GCT DEE SESSION 2014-2018 Page 3 system (STS 444) different configuration under the critical wind and snow conditions. The second part of the report will be based on modeling a table-top sized prototype for the FDE to demonstrate the tilting and sensing-responsive abilities of the prototype to potential clients. There is a great and growing need for renewable energy, in particular green energy. In years to come we will want a source of energy that will leave future generations with a sustainable energy source. A few good reasons to improve our green energy market are because not only do we want to have renewable energy for future generations, but we also want to have a sustainable energy market in future. Green energy has shown sustainable growth in past years, where oil has obviously not. In order to power our homes, businesses, and most aspects of our daily lives we require electricity, which requires massive power plants and spending billions of dollars to run them. But what if we could avoid all the resources that are used generating this energy, and replace them with green energy that could provide power directly to the consumers like businesses, the military or even private homes. The military will most likely be one the major user of renewable energy in the future. The department of defense plans on opening up 16 million acres of land for renewable energy development, which includes solar energy development. To highlight how new this is, the DOD only made this announcement in early August, meaning solar energy is a major market and a technology of great interest to our nation. There are also many other major solar energy projects that the military is partaking in such as The Sterling solar power renewable energy construction project which have supplied an Army depot outside Salt Lake City with approximately 30% of their power, potentially powering up to 400 homes. Another project is the renewable energy project at the U.S. Army Garrison Kaiserslautern in Kaiserslautern, Germany that will generate enough energy to power 500 homes. In future there are plans to generate enough power on military installations to power 750,000 homes by 2025. Currently in order to run a military base large generators are required, which are reported to be not nearly as efficient as solar panels could be, and consume large amounts of fuel in order to run. The needs of future military installments are to have renewable energy sources that require less maintenance and are more energy efficient as opposed to petroleum. In addition, solar energy will not only be used for military
  • 13.
    AUTOMATIC TRACKING SOLARPOWER SYSTEM GCT DEE SESSION 2014-2018 Page 4 bases, but also for mobile military units as well, which will be more efficient at providing soldiers energy for their equipment used in the field. Overall it is dangerous to depend strictly on fossil fuels. It is dangerous politically, economically, and naturally. Politically we want the country to not have to depend on petroleum from other countries. Being dependent on other countries, especially as the top consumer of fossil fuels, would have a negative impact on our country in the future; that is when they resources disappeared. On the economic side, our country would be in better shape to be more self-sustaining in future. On the environmental side, when it comes to burning these fossil fuels, although debated on how bad the environmental effect is, it is known to produce large amounts of carbon dioxide. Some have complained about the true benefits of solar power, and argue that it is not cost effective enough to be worthwhile. On the other hand reports have shown that costs have gone down for something like installments at home, and that the payoff for installing them would be even greater. The cost per watt has been estimated at $4.85/Watt, which is said to be a 50% increase since 5 years earlier. Although the cost for at home installation is said to cost around $5,000, the life of solar panels is said to be incredibly long, and only lose around half a percent of their maximum power each year. This makes them a great technology to invest in and continue to develop, so that in future they can produce even more power. This way, states like California can reach their goal of 33% solar energy dependency by 2025. Like this many countries have started to make this move toward green energy and energy independence; this is because they know it is the energy of the future.
  • 14.
    AUTOMATIC TRACKING SOLARPOWER SYSTEM GCT DEE SESSION 2014-2018 Page 5 Chapter 2 BACKGROUND Solar energy systems, or PV systems, from compact and simple as in pocket calculators to complicated and powerful as in space station power supplies, are all made possible thanks to the phenomenon called photovoltaic effect, the conversion from solar energy to direct current electricity in certain types of semiconductors. The full understanding of the process requires understandings of different physics concepts, such as photons and solar radiation, semiconductor structure, conversion between solar radiation, chemical energy and electrical energy. Within the scope of this project, which is developing a tracking module, the principle of the phenomenon has only been covered and explained to some extent. Such as the structure of a PV system, its subsystems and components, mechanical setup, and other factors that influence PV systems’ performance and efficiency. Especially, the structure of a solar tracking system will be covered, with some physics knowledge behind its operation. 2.1 Photovoltaic Principle A photovoltaic cell comprises P-type and N-type semiconductors with different electrical properties, joined together. The joint between these two semiconductors is called the "P-N junction." Sunlight striking the photovoltaic cell is absorbed by the cell. The energy of the absorbed light generates particles with positive or negative charge (holes and electrons), which move about or shift freely in all directions within the cell. The electrons (-) tend to collect in the N-type semiconductor, and the holes (+) in the P-type semiconductor. Therefore, when an external load, such as an electric bulb or an electric motor, is connected between the front and back electrodes, electricity flows in the cell.
  • 15.
    AUTOMATIC TRACKING SOLARPOWER SYSTEM GCT DEE SESSION 2014-2018 Page 6 2.1.1 The Photovoltaic Effect A solar tracker is a device used for orienting a photovoltaic array solar panel or for concentrating solar reflector or lens toward the sun. The position of the sun in the sky is varied both with seasons and time of day as the sun moves across the sky. Therefore, a solar tracker increases how efficient such equipment are over any fixed position at the cost of additional complexity to the system. Photovoltaic energy is that which is obtained from the sun. A photovoltaic cell, commonly known as a solar cell, is the technology used for conversion of solar directly into electrical power. The photovoltaic cell is a non-mechanical device made of silicon alloy. In semiconducting materials, the range of excitation energies is separated by an energy gap called band gap. The one below band gap (valence band) is mostly occupied with electrons of the semiconductor atoms, and the one above (conduction band) is almost empty, as described in figure 1. When electron is well excited by an amount of energy similar to the band gap, it jumps to the conduction band, creating a pair of electron- hole. In intrinsic semiconductor, the excited electron starts moving back as it loses energy (recombination). By adding other elements to semiconducting materials, extrinsic or doped semiconductors are created. Figure 2.1 Excitement Energy Levels in Intrinsic and Doped Semiconductor As figure2.1 also shows, n-type semiconductors contain extra amount of loose electrons from donor, and p-type semiconductors lack some electrons in their covalence bonds. This makes electron the major charge carrier in n-type and hole the major charge carrier in p-type. When connecting these two kinds of doped semiconductor, we have a P-N junction. In a P-N junction, some n-side electrons diffuse to the p-side and vice-versa
  • 16.
    AUTOMATIC TRACKING SOLARPOWER SYSTEM GCT DEE SESSION 2014-2018 Page 7 for p side holes, creating a depletion region in between. This phenomenon is visually explained in figure 2.2 below. Figure 2.2 Depletion Region and Electric Field E Created By Diffusions of Electrons and Holes in P-N Junction. The depletion region in figure 2.2 contains positive charged part of n-type and negative charged part of p-type semiconductors. This creates an electric field that prevents further diffusion of electrons and holes, reaching an equilibrium. When exposed to the sunlight, pairs of electron-hole are created in the depletion region, and that electric field sweeps electrons and holes to N-side and P-side, respectively. Figure 2.3 Occurrence Of Electric Current I When An External Circuit Was Connected To A P-N Junction. Connecting an external circuit allows electrons (from n-side) to travel through and recombine with holes at the other end (p-side). This process produces an electric current that drive the load, as shown in figure 2.3. P-Type N-Type E Photons Load I
  • 17.
    AUTOMATIC TRACKING SOLARPOWER SYSTEM GCT DEE SESSION 2014-2018 Page 8 2.1.2 Photovoltaic Materials and Solar Cell Popular PV materials showed in figure 2.4, such as Silicon (Si), Indium phosphide (InP), Gallium arsenide (GaAs), Cadmium telluride (CdTe) or Cadmium selenide (CdSe), have spectral sensitivities match to the wavelengths of the solar radiation spectrum, since they have band gaps correspond to lights of those wavelengths. They are the most suitable to manufacture solar cells, the building blocks of any solar PV systems. By applying different materials in multi-junction cell, wider range of solar spectrum can be absorbed, which increases the efficiency of the solar cell. Figure 2.4. Band Gap Levels of Typical Semiconducting Materials and Corresponding Light’s Wavelength Values. Among the materials mentioned in figure 2.4, the most popular type of PV material is silicon (Si), due to its photovoltaic characteristic and availability. Silicon material is chemically purified from silica sand into the form of crystalline silicon (c-Si), either monocrystalline or polycrystalline. Production of c-Si solar cells was mainly based on the behavior of silicone p-n junction mentioned above. Technology for producing crystalline silicon cells is moderately cheap for mass production, so they are the most used materials. Solar cells made from c-Si materials have average efficiency of 15% to 20%, which means that they can convert about 15% to 20% of received sunlight energy. Up to date, more modern technologies have been developed to produce better PV
  • 18.
    AUTOMATIC TRACKING SOLARPOWER SYSTEM GCT DEE SESSION 2014-2018 Page 9 materials, such as thin-film solar cells, or concentrator photovoltaic, which cost more but has better characteristic and their efficiency can reach 20% to 25%. Typical silicon PV cells are manufactured in the size of 10 cm x 10 cm, which can supply power output between 1 W and 1.5 W at a voltage of 0.5 to 0.6 V, which is not practical for any applications. That’s why multiple solar cells are usually connected in series to provide higher voltages, in a PV solar module. The size of a solar module is designed by manufacturers according to the application’s specification. Solar module is the main component of PV generator, which is the heart of every single solar PV system. 2.2 Solar Photovoltaic System Structure The PV generator is the essential component in a PV system, but it needs to affiliate with many other ones to provide a total solution that functions properly and reliably. A PV system consists of a number of different components and subsystems, which are carefully designed and all-together connected to provide the desired power production. Figure 2.5 illustrates the typically-found components in a PV system. Figure 2.5 Typical Components/Subsystems Of A Solar PV System.
  • 19.
    AUTOMATIC TRACKING SOLARPOWER SYSTEM GCT DEE SESSION 2014-2018 Page 10 For larger power output the generator is supported by the mechanical module, in either fixed position or tracking rotation. PV generator converts sunlight energy into DC power output which can be utilized in various ways, depending on the application. In small PV systems, DC output is usually consumed by a direct load or charged into a battery for extended use. For even heavier applications, larger PV systems also consist of inverters to provide one-phase or three-phase AC output for industrial uses or residential grid systems. For the reliable operation of PV generator, it is important to protect individual PV cells in shaded condition. Due to the serial connection of the cells, the shaded one may act as a load due to forward bias. Consequently, the current generated from the other cells may heat up the shaded one and burn it up, leading to system failure. This problem is prevented by using bypass diodes, to provide an alternative path for the PV current if some cell is shaded. Change of the light intensity incident on a solar cell changes all the parameters, including the open circuit voltage, short circuit current, the fill factor, efficiency and impact of series and shunt resistances. Additionally, in applications that use PV generator to charge a battery, a blocking diode is used to prevent PV cells from loading the battery when they are inactive (shaded condition). Energy converted from the sunlight varies the whole time, so storing that energy is usually a requirement. Chemical battery is a popular choice for energy storage. To charge the battery, PV systems use charge regulator for the best performance and battery protection. Solar panel protection, charge regulation, light tracking module and other regulating modules are all managed and controlled by the control unit, to ensure the proper functionalities of the system. All the components or subsystems in a PV system are supported and physically connected by different mechanical components. They are specifically designed to meet the requirements of the application and in adaptation to the working environment. Particular mechanical system, like tracking system, can highly affect the efficiency and performance of the system, as it can influence how well PV generator can absorb sunlight energy. The following section will discuss in more details about the importance of such mechanical module to the performance of solar panels.
  • 20.
    AUTOMATIC TRACKING SOLARPOWER SYSTEM GCT DEE SESSION 2014-2018 Page 11 2.3 Solar Module’s Performance and Solar Tracking System A Solar panel or Photovoltaic (PV) module is a packaged, connect assembly of typically 6x10 photovoltaic solar cells. Photovoltaic modules constitute the photovoltaic array of a photovoltaic system that generates and supplies solar electricity in commercial and residential applications. Each module is rated by its DC output power under standard test conditions (STC), and typically ranges from 100 to 365 Watts (W). The efficiency of a module determines the area of a module given the same rated output – an 8% efficient 230 W module will have twice the area of a 16% efficient 230 W module. There are a few commercially available solar modules that exceed efficiency of 22% and reportedly also exceeding 24%. A single solar module can produce only a limited amount of power; most installations contain multiple modules. A photovoltaic system typically includes an array of photovoltaic modules, an inverter and a battery pack for storage, interconnection wiring, and optionally a solar tracking mechanism. 2.3.1 Solar Panel’s Performance by Fixed Mounting For PV modules that collect solar energy on the Earth’s surface level, the incoming solar radiation consists of three main components:  Direct beam that reaches straight to the Earth’s surface without scattering  Diffuse radiation that scatters when passing through the atmosphere of the Earth  Albedo radiation that reflect from the Earth’s surface Of the first two components, direct beam holds about 80% to 90% of the solar energy in ideal condition (clear sky). It is the major source of energy for the operation of PV generator. For maximum collection of solar energy, solar panels need to maintain alignment with the Sun’s direct beams as long as possible. This concept is quantitatively explained by measuring the incident angle between the direct beams and the panels i. For the same amount of incoming direct beams, the effective area of solar panel that
  • 21.
    AUTOMATIC TRACKING SOLARPOWER SYSTEM GCT DEE SESSION 2014-2018 Page 12 collects this radiation is proportional to the cosine of i. As a result, the power P collected by solar panels can be calculated using equation 1: P = P max ∗ cos (i)………………1 Where P max is the maximum power collected when solar panel is correctly aligned. From equation (1) we can calculate the loss of power a: …………….2 Equation (2) tells that the more misaligned angle is; the more sunlight energy is lost. Photometry enables us to determine the amount of light given off by the Sun in terms of brightness perceived by the human eye. In photometry, a luminosity function is used for the radiant power at each wavelength to give a different weight to a particular wavelength that models human brightness sensitivity. A chronological tracker counteracts the rotation of the earth by turning at the same speed as the earth relative to the sun around an axis that is parallel to the earth. To achieve this, a simple rotation mechanism is devised which enables the system to rotate throughout the day in a predefined manner without considering whether the sun is there or not. Photometric measurements began as early as the end of the 18th century resulting in many different units of measurement, some of which cannot even be converted owing to the relative meaning of brightness. The sun tracker system designed here uses two cadmium sulfide (CdS) photocells for sensing the light. The photocell is a passive component whose resistance is inversely proportional to the amount of light intensity directed towards it. This connection is illustrated in figure 2.6. The graph shown in figure 2.6 provides an illustrative evaluation of how misalignment affects the output power of PV modules. It is easy to observe that the output power drops almost 15% when solar module misaligns 30 degrees from the Sun. The power drops even faster when the misalign angle increases furthermore. By some calculation using solar radiation data from online database, we can evaluate the output power of a fixed mount solar system at some location on the Earth surface. For instance, solar radiation data for Helsinki on the date of May 1st 2016 provides sunrise at 05:20, sunset
  • 22.
    AUTOMATIC TRACKING SOLARPOWER SYSTEM GCT DEE SESSION 2014-2018 Page 13 at 21:20 and solar noon at 13:20. Using these values, we can estimate power output of solar modules for the given time and location, assuming the sky is clear throughout the day. By approximating solar direct beams angle at different time of the day, and calculating power output with equation 1, we can plot a graph that compares calculated power values. Figure 2.6 Connection between Solar Panel Misalignment and Direct Power Loss The maximum power throughout the day, as shown in figure 2.7 below. It is noticeable that the output power is above 85% only between 11:00 and 16:00, which means the fixed mount panels are efficient in merely 5 hours. For a typical summer day in Helsinki with more than 10 hours of sunlight in average, a PV system operating with this efficiency is certainly not a good solution to gather solar energy. To test for the optimum angle between cells, tests were conducted in which we adjusted the light from a range of about 60 degree from left to right across the two cells, and adjust the “cell difference angle” shown above. To highlight how new this is, the DOD only made this announcement in early August, meaning solar energy is a major market and a technology of great interest to our nation. In order to do this two wooden slabs were taken and connected them together using a hinge. A single solar cell was attached to each piece. A flashlight was positioned seventy-eight inches from the solar cells at a point determined to be the “zero point” using the
  • 23.
    AUTOMATIC TRACKING SOLARPOWER SYSTEM GCT DEE SESSION 2014-2018 Page 14 position of the shadows cast against the wall. Even if the light were not exactly in front of the light the main goal was to make sure the light movements were detected to a high degree of accuracy based on our estimated zero-point. Figure 2.7 Approximation Of Power Output (Red Line) Compared To Maximum Output (Blue Line) For A Fix Mounted Solar Module. The calculation explained in figure 2.7 is only based on an assumption, and doesn’t reflect the whole picture. However, it is apparently pointed out that fixed-mount solar panel is not a solution for maximum efficiency, even in ideal weather condition. In reality, there are much more factors that lessen the production of a PV system (cloud shade, seasonal angle change and limited duration of daylight…). In spite of its mechanical simplicity and stability, fixed mount cannot exploit the most of solar panels’ capability, therefore not suitable for higher-capacity and more important projects. There is a need of better solutions for mounting the system. We will be subsequently discussing about current solutions of solar tracker for better harvesting of solar power. This subtopic contains useful information for the design and creation of the solar tracking system in this project.
  • 24.
    AUTOMATIC TRACKING SOLARPOWER SYSTEM GCT DEE SESSION 2014-2018 Page 15 Chapter 3 LITERATURE REVIEW A solar tracker is a device used for orienting a photovoltaic array solar panel or for concentrating solar reflector or lens toward the sun. The position of the sun in the sky is varied both with seasons and time of day as the sun moves across the sky. Solar powered equipment work best when they are pointed at the sun. Therefore, a solar tracker increases how efficient such equipment are over any fixed position at the cost of additional complexity to the system. There are different types of trackers. Extraction of usable electricity from the sun became possible with the discovery of the photoelectric mechanism and subsequent development of the solar cell. One cell can however produce only 1 or 2 watts that is not enough for most appliances. Performance of a photovoltaic array depends on sunlight. Climatic conditions like clouds and fog significantly affect the amount of solar energy that is received by the array and therefore its performance. Most of the PV modules are between 10 and 20 percent efficient. 3.1 The Earth: Rotation and Revolution The earth is a planet of the sun and revolves around it. Besides that, it also rotates around its own axis. There are thus two motions of the earth, rotation and revolution. The earth rotates on its axis from west to east. The axis of the earth is an imaginary line that passes through the northern and southern poles of the earth. The earth completes its rotation in 24 hours. This motion is responsible for occurrence of day and night. There is a great and growing need for renewable energy, in particular green energy. In years to come we will want a source of energy that will leave future The solar day is a time period of 24 hours and 56 minutes. The difference of 4 minutes is because of the fact that the earth’s position keeps changing with reference to the sun. The movement of the earth round the sun is known as revolution. It also happens from west to east and takes a period of 365 days.
  • 25.
    AUTOMATIC TRACKING SOLARPOWER SYSTEM GCT DEE SESSION 2014-2018 Page 16 Figure 3.1 Earth’s Rotation The orbit of the earth is elliptical. Because of this the distance between the earth and the sun keeps changing. The apparent annual track of the sun via the fixed stars in the celestial sphere is known as the ecliptic. The earth’s axis makes an angle of 66.5 degrees to the ecliptic plane. Because of this, the earth attains four critical positions with reference to the sun. Figure 3.2 Revolution And Rotation 3.2 Solar Irradiation: Sunlight and the Solar Constant The sun delivers energy by means of electromagnetic radiation. There is solar fusion that results from the intense temperature and pressure at the core of the sun. Protons get converted into helium atoms at 600 million tons per second. Because the output other process has lower energy than the protons which began, fusion gives rise to lots
  • 26.
    AUTOMATIC TRACKING SOLARPOWER SYSTEM GCT DEE SESSION 2014-2018 Page 17 of energy in form of gamma rays that are absorbed by particles in the sun and re- emitted. The total power of the sun can be estimated by the law of Stefan and Boltzmann. P=4πr2 σϵT4 W [1] T is the temperature that is about 5800K, r is the radius of the sun which is 695800 km and σ is the Boltzmann constant which is 1.3806488 × 10-23 m2 kg s-2 K-1 . The emissivity of the surface is denoted by ϵ. Because of Einstein’s famous law E=mc2 about millions of tons of matter are converted to energy each second. The solar energy that is irradiated to the earth is 5.1024 Joules per year. This is 10000 times the present worldwide energy consumption per year. Solar radiation from the sun is received in three ways: direct, diffuse and reflected. Direct radiation: is also referred to as beam radiation and is the solar radiation which travels on a straight line from the sun to the surface of the earth. Diffuse radiation: is the description of the sunlight which has been scattered by particles and molecules in the atmosphere but still manage to reach the earth’s surface. Diffuse radiation has no definite direction, unlike direct versions. Reflected radiation: describes sunlight which has been reflected off from non- atmospheric surfaces like the ground. 3.3 Sunlight Photometry enables us to determine the amount of light given off by the Sun in terms of brightness perceived by the human eye. In photometry, a luminosity function is used for the radiant power at each wavelength to give a different weight to a particular wavelength that models human brightness sensitivity. Photometric measurements began as early as the end of the 18th century resulting in many different units of measurement, some of which cannot even be converted owing to the relative meaning of brightness. However, the luminous flux (or lux) is commonly used and is the measure of the perceived power of light. Its unit, the lumen, is concisely defined as the
  • 27.
    AUTOMATIC TRACKING SOLARPOWER SYSTEM GCT DEE SESSION 2014-2018 Page 18 luminous flux of light produced by a light source that emits one candela of luminous intensity over a solid angle of one steroidal. The candela is the SI unit of luminous intensity and it is the power emitted by a light source in a particular direction, weighted by a luminosity function whereas a steroidal is the SI unit for a solid angle; the two- dimensional angle in three-dimensional space that an object subtends at a point. One lux is equivalent to one lumen per square meter 1 |x = 1|m ∙ m = 1 cd ∙ sq. ∙ m I.e. a flux of 10 lumen, concentrated over an area of 1 square meter, lights up that area with illuminance of 10 lux. Sunlight ranges between 400 lux and approximately 130000 lux, as summarized in the table below. Table 3.1 Range of the Brightness of Sunlight (Lux) Time Of Day Luminous Flux(lux) Sunrise or Sunset on a clear day 400 Overcast Day 1000 Full Day (not direct Sun) 10000-25000 Direct Sunlight 32000-130000 3.3.1 Elevation Angle The elevation angle is used interchangeably with altitude angle and is the angular height of the sun in the sky measured from the horizontal. The elevation is 0 degrees at sunrise and 90 degrees when the sun is directly overhead. The angle of elevation varies throughout the day and also depends on latitude of the particular location and the day of the year. 3.3.2 Zenith Angle This is the angle between the sun and the vertical. It is similar to the angle of elevation but is measured from the vertical rather than from the horizontal. Therefore, the zenith angle = 90 degrees – elevation angle
  • 28.
    AUTOMATIC TRACKING SOLARPOWER SYSTEM GCT DEE SESSION 2014-2018 Page 19 Figure 3.3 Angle Of Elevation And Zenith Angle 3.3.3 Azimuth angle This is the compass direction from which the sunlight is coming. At solar noon, the sun is directly south in the northern hemisphere and directly north in the southern hemisphere. The azimuth angle varies throughout the day. At the equinoxes, the sun rises directly east and sets directly west regardless of the latitude. Therefore, the azimuth angles are 90 degrees at sunrise and 270 degrees at sunset. Figure 3.4 Azimuth Angle
  • 29.
    AUTOMATIC TRACKING SOLARPOWER SYSTEM GCT DEE SESSION 2014-2018 Page 20 Chapter 4 SOLAR TRACKER Figure 4.1 Block Diagram of Types of Solar Tracker 4.1 Active Tracker Active trackers make use of motors and gear trains for direction of the tracker as commanded by the controller responding to the solar direction. The position of the sun is monitored throughout the day. When the tracker is subjected to darkness, it either sleeps or stops depending on the design. This is done using sensors that are sensitive to light such as LDRs. Their voltage output is put into a microcontroller that then drives actuators to adjust the position of the solar panel. 4.2 Passive Solar Tracking Passive trackers use a low boiling point compressed gas fluid driven to one side or the other to cause the tracker to move in response to an imbalance. Because it is a non- precision orientation it is not suitable for some types of concentrating photovoltaic collectors but works just fine for common PV panel types. These have viscous dampers that prevent excessive motion in response to gusts of wind. Passive trackers use a low boiling point compressed gas fluid that is driven to one side or the other (by solar heat creating gas pressure) to cause the tracker to move in response to an imbalance.
  • 30.
    AUTOMATIC TRACKING SOLARPOWER SYSTEM GCT DEE SESSION 2014-2018 Page 21 4.3 Chronological Solar Tracking A chronological tracker counteracts the rotation of the earth by turning at the same speed as the earth relative to the sun around an axis that is parallel to the earth. To achieve this, a simple rotation mechanism is devised which enables the system to rotate throughout the day in a predefined manner without considering whether the sun is there or not. The system turns at a constant speed of one revolution per day or 15 degrees per hour. Chronological trackers are very simple but potentially very accurate. 4.4 Single Axis Trackers Single axis trackers have one degree of freedom that act as the axis of rotation. The axis of rotation of single axis trackers is aligned along the meridian of the true North. With advanced tracking algorithms, it is possible to align them in any cardinal direction. Common implementations of single axis trackers include:- Figure 4.2 Types of Single Axis Tracker 4.5 Dual Axis Trackers Dual axis trackers have two degrees of freedom that act as axes of rotation. These axes are typically normal to each other. The primary axis is the one that is fixed with respect to the ground. The secondary axis is the one referenced to the primary axis. There are various common implementations of dual trackers. Their classification is based on
  • 31.
    AUTOMATIC TRACKING SOLARPOWER SYSTEM GCT DEE SESSION 2014-2018 Page 22 orientation of their primary axes with respect to the ground. Common implementations of Dual axis trackers include:- Figure 4.3 Types of Dual Solar Tracker 4.6 Sun Path When using these collectors, it is important to know the position of the sun at various seasons and times of the year so that there is optimum orientation of the collector when it is being installed. This gives maximum solar energy through the year. Figure 4.4 Sun Path Diagram Through the use of the chart, it is possible to ascertain the position of the sun at different times and seasons. The chart shows that the position of the sun is highest between 1200h
  • 32.
    AUTOMATIC TRACKING SOLARPOWER SYSTEM GCT DEE SESSION 2014-2018 Page 23 and 1400h. For the periods outside this range, the collectors are obliquely oriented to the sun and therefore only a fraction reaches the surface of absorption. 4.7 Tracking collectors: Improvement of efficiency For tracking collectors, theoretical extracted energy is calculated assuming that maximum radiation intensity I=1100W/m2 is falling on the area that is perpendicularly oriented to the direction of radiation. There is comparison of intensity on the tracking collector and the fixed one. More energy is gotten from the tracking collector than the fixed one. For tracking collectors, if atmospheric influence is neglected, the energy per unit of area for an entire day is given by W = IS t = 4.75 × 10 Ws = 13.2kWh/m2 day. Comparing the theoretical results for the two cases, more energy is obtained from the second case, for the tracking collector. However, as the rays of the sun travel towards the earth, they go through the thick layers of the atmosphere in both of the cases. That notwithstanding, the tracking collector has more exposure to the sun’s energy at any given time. 4.8 Effect of light intensity Change of the light intensity incident on a solar cell changes all the parameters, including the open circuit voltage, short circuit current, the fill factor, efficiency and impact of series and shunt resistances. Wavelengths of light outside of the visible spectrum are not useful for illumination because they cannot be seen by the human eye. Furthermore, the eye responds more to some wavelengths of light than others, even within the visible spectrum. Therefore, the increase or decrease has a proportional effect on the amount of power output from the panel.
  • 33.
    AUTOMATIC TRACKING SOLARPOWER SYSTEM GCT DEE SESSION 2014-2018 Page 24 4.9 Efficiency of solar panels The efficiency is the parameter most commonly used to compare performance of one solar cells to another. It is the ratio of energy output from the solar panel to input energy from the sun. In addition to reflecting on the performance of solar cells, it will depend on the spectrum and intensity of the incident sunlight and the temperature of the solar cell. Some have complained about the true benefits of solar power, and argue that it is not cost effective enough to be worthwhile. Voltage regulators are designed to automatically maintain voltages at a constant level. It is a member of the 78xx series of fixed linear voltage regulator ICs. Voltage sources in circuits could be having fluctuations and thus not be able to give fixed voltage output. On the other hand reports have shown that costs have gone down for something like installments at home, and that the payoff for installing them would be even greater. Overall it is dangerous to depend strictly on fossil fuels. It is dangerous politically, economically, and naturally. Politically we want the country to not have to depend on petroleum from other countries. Being dependent on other countries, especially as the top consumer of fossil fuels, would have a negative impact on our country in the future; that is when they resources disappeared. On the economic side, our country would be in better shape to be more self-sustaining in future. The cost per watt has been estimated at $4.85/Watt, which is said to be a 50% increase since 5 years earlier. Although the cost for at home installation is said to cost around $5,000, the life of solar panels is said to be incredibly long, and only lose around half a percent of their maximum power each year. This makes them a great technology to invest in and continue to develop, so that in future they can produce even more power. This way, states like California can reach their goal of 33% solar energy dependency by 2025. Like this many countries have started to make this move toward green energy and energy independence; this is because they know it is the energy of the future. As a result, conditions under which efficiency is to be measured must be controlled carefully to compare performance of the various devices. The efficiency of solar cells is determined as the fraction of incident power that is converted to electricity. It is defined as:
  • 34.
    AUTOMATIC TRACKING SOLARPOWER SYSTEM GCT DEE SESSION 2014-2018 Page 25 Where:- Voc is the open-circuit voltage Isc is the short- circuit current FF is the fill factor η is the efficiency. The input power for efficiency calculations is 1 kW/m2 or 100 mW/cm2 . Thus the input power for a 100 × 100 mm2 cell is 10 W.
  • 35.
    AUTOMATIC TRACKING SOLARPOWER SYSTEM GCT DEE SESSION 2014-2018 Page 26 Chapter 5 DESIGN AND IMPLEMENTATION 5.1 Solar Cell The choice of a light-detecting component such as solar cells or LDRs was determined based on a small set of criteria rated from 1 to 5 (since 5 difference possibilities were chosen). Most importantly they needed to adjust voltage based on small rotations of at least three degrees (ideally the minimum angle detection would be infinitesimally small); voltage range effects the sensitivity of the tracking because the larger voltage it produces, the larger the change in voltage as the component is rotated away or toward the light, and the larger values for the control circuit to detect. In addition another criterion was a component that did not consume energy as it detected sunlight. Finally, as with any design cost was also a concern. Ideally something like the array of amorphous solar cells would be best because they don’t consume power and have a large range (max 2.4V x 4 cells = 9.6V) but the cost is $35.00 per cell array. Other than having the only power consumption among all the options the LDRs has one of the nicest features of have an adjustable voltage range. The cost of the LDRs and Photodiodes was very low making them good options. The amorphous cells were also relatively cheap and produced even more voltage than the single monocrystalline cell and the photodiode. Therefore the options for this solar tracker would be either the amorphous cells, the diodes, or the LDRs. For the solar tracker system, when the sunlight moves, and the panel has not adjusted to the point of zero differential voltage, the angle to which the panel has to rotate to be face directly at the sun is known as the degree of error. The goal for an acceptable degree of error was to be about three degrees error at most. So every time light moves around the solar tracker there should be no more than three degrees difference between the y-axis scene in figure 1 and the perpendicular line that can be drawn from the light to the center. The light used on the cells should create roughly an equal amount of voltage across each cell when shining at the center.
  • 36.
    AUTOMATIC TRACKING SOLARPOWER SYSTEM GCT DEE SESSION 2014-2018 Page 27 One of the factors that also effected the differential voltage detection was the angle of the two cells between each other. The differential voltage detection is the change in voltage as the light is moved around them. Theoretically the larger the angle between cells the smaller the detection range and the larger voltage drop across each, and the smaller the angle between cells the greater the detection range and the smaller the voltage drop across each cell. Figure 5.1 Degree Error Intuitively this makes sense because if we take the two cells and lay them next to each other they will produce the same voltage regardless of the angle they are at from the sun, but if we place them back to back and do the same, the voltage across each will depend greatly on the direction they’re facing. Although the energy density of the sun surface is high, amounting to 6h104 kW/m2 , the distance between the sun and the earth is so far, and the Sun-Earth angle is extremely small. So even in the upper bound of the atmosphere, the energy density is equal to the solar constant, which is 1353W/m2 . Moreover, since the impact of the Sun-Earth position as well as the attenuation through the atmosphere, solar energy density which the ground receives is much lower than the solar constant actually. This is the reason solar energy is the huge and renewable source and do not pollute the environment, but has yet to be used as for the main
  • 37.
    AUTOMATIC TRACKING SOLARPOWER SYSTEM GCT DEE SESSION 2014-2018 Page 28 Energy. Photovoltaic battery is using semiconductor PN junction of light will be born volts direct effect of the sun light conversion into electrical energy. Facing the global environment problems, as a kind of new clean security energy, Photovoltaic energy become green energy. However, to make the power of photovoltaic battery power equipment for use, it involves many key technologies including how to improve the utilization efficiency of solar energy. The output of photovoltaic cells are complex nonlinear, characteristics, and the outputs curves have a maximum Power Point, and with the temperature and light intensity changing, MPP changes. How to efficiently track its maximum power point for improving the utilization ratio of photovoltaic cells, full of the conversion of energy is most important under the condition of changing temperature. Realization of photovoltaic cells most power tracing is a Process of finding optimization, through the control of voltage output of photovoltaic battery V, making the cells output the maximum Power intelligently under different sunlight and temperature .having the maximum power output increasingly, and it is the basic principle of tracking photovoltaic cells. Figure 5.2 Difference Angle
  • 38.
    AUTOMATIC TRACKING SOLARPOWER SYSTEM GCT DEE SESSION 2014-2018 Page 29 To test for the optimum angle between cells, tests were conducted in which we adjusted the light from a range of about 60 degree from left to right across the two cells, and adjust the “cell difference angle” shown above. In order to do this two wooden slabs were taken and connected them together using a hinge. A single solar cell was attached to each piece. A flashlight was positioned seventy-eight inches from the solar cells at a point determined to be the “zero point” using the position of the shadows cast against the wall. Even if the light were not exactly in front of the light the main goal was to make sure the light movements were detected to a high degree of accuracy based on our estimated zero-point. Once they were approximately directly in front of the cells (or at a 90 degree angle in front of the cells according to the figure below) the resistance in the voltage divider to make the solar cell voltages even could be adjusted so there would be almost exactly zero differential voltage. Then, using the compass and the ruler, a 90-degree angle was used between cells and the light was rotated around the cells. We calculated the position at which to move the light by taking the angle we wanted to move the light and taking the tangent of that, and multiplying that by the length of the distance between the light and the cells (78 inches) to determine the place to place each of the 60 tick marks (distance of 1 degree from zeroed position = 78*tan (1) = 1.36 inches). Then, by running a tape measure from the solar cells to the tick marks, the yellow arch seen below was covered with 60 tick marks to create sixty tick marks evenly around the solar cells in a circle. 5.2 Light Dependent Resistor Theory The simplest optical sensor is a photon resistor or photocell which is a light sensitive resistor these are made of two types, cadmium sulfide (CdS) and gallium arsenide (GaAs). The sun tracker system designed here uses two cadmium sulfide (CdS) photocells for sensing the light. The photocell is a passive component whose resistance is inversely proportional to the amount of light intensity directed towards it. It is connected in series with capacitor.
  • 39.
    AUTOMATIC TRACKING SOLARPOWER SYSTEM GCT DEE SESSION 2014-2018 Page 30 The photocell to be used for the tracker is based on its dark resistance and light saturation resistance. The term light saturation means that further increasing the light intensity to the CdS cells will not decrease its resistance any further. Light intensity is measured in Lux, the illumination of sunlight is approximately 30,000 lux.Finally, microcontroller development board, power supply board, and other associated components were installed on a common prototype board. This board was specifically modified to fit the base of the pole mount. Several designs had been weighed up for the location of this control board, but for the size of device and power of stepper motors, it was settled to be mounted at the lower base for the proper operation of the whole system. Before the actual assembly of motor unit, sensor unit and control board, and their functions were carefully tested to ensure that all units worked normally when mounted and connected in the final design. Each single component was also able to be replaced or upgraded when there was a need for that. The photocell to be used for the tracker is based on its dark resistance and light saturation resistance. Normally the resistance of an LDR is very high, sometimes as high as 1000 000 ohms, but when they are illuminated with light resistance drops dramatically. When the light level is low the resistance of the LDR is high. This prevents current from flowing to the base of the transistors. Consequently the LED does not light. However, when light shines onto the LDR its resistance falls. Figure 5.3: LDR Construction
  • 40.
    AUTOMATIC TRACKING SOLARPOWER SYSTEM GCT DEE SESSION 2014-2018 Page 31 5.2.1 The concept of using two LDRs Concept of using two LDRs for sensing is explained in the figure below. The stable position is when the two LDRs having the same light intensity. When the light source moves, i.e. the sun moves from west to east, the level of intensity falling on both the LDRs changes and this change is calibrated into voltage using voltage dividers. PV component is consisted of several pieces of solar panels and the solar cell monomer is the smallest unit of photoelectric conversion. Size is commonly 4-100cm2 . The working voltage of solar monomer 0.45- about 0.5V, working current is about 20- 25mA/cm2 , generally cannot use as separate power. Solar battery monomer link on series and parallel and packaging, it complete solar cell module, and it can use as separate the smallest unit of power. Solar energy through series and parallel install the stent, constituting the solar cell, and it can satisfy the requirement of output power load. Solar panels rack is the carrier and the board square brackets. It is according to size, using carbon equipment Angle and friction welding. It carries PV panels, following the sun, getting the maximum photovoltaic modules square sun light and producing the maximum capacity. The changes in voltage are compared using built-in comparator of microcontroller and motor is used to rotate the solar panel in a way so as to track the light source. Figure 5.4 Use of Two LDRs 5.2.2 Light sensor design The solar tracker makes use of a CdS photocell for detecting light. There was use of a complementary resistor with a value of 10k. With the resulting configuration, the output voltage will increase with increase in light intensity.
  • 41.
    AUTOMATIC TRACKING SOLARPOWER SYSTEM GCT DEE SESSION 2014-2018 Page 32 A Light Dependent Resistor (LDR) is also called a photo resistor or a cadmium sulfide (CdS) cell. It is also called a photoconductor. It is basically a photocell that works on the principle of photoconductivity. The passive component is basically a resistor whose resistance value decreases when the intensity of light decreases. This optoelectronic device is mostly used in light varying sensor circuit, and light and dark activated switching circuits. Some of its applications include camera light meters, street lights, clock radios, light beam alarms, reflective smoke alarms, and outdoor clocks. The snake like track shown below is the Cadmium Sulphide (CdS) film which also passes through the sides. On the top and bottom are metal films which are connected to the terminal leads. It is designed in such a way as to provide maximum possible contact area with the two metal films. The structure is housed in a clear plastic or resin case, to provide free access to external light. As explained above, the main component for the construction of LDR is cadmium Sulphide (CdS), which is used as the photoconductor and contains no or very few electrons when not illuminated. In the absence of light it is designed to have a high resistance in the range of mega ohms. As soon as light falls on the sensor, the electrons are liberated and the conductivity of the material increases. When the light intensity exceeds a certain frequency, the photons absorbed by the semiconductor give band electrons the energy required to jump into the conduction band. The value of the complementary resistor is chosen such that the widest output range is achieved. The photocell resistance is measured under bright light, average light and dark light conditions. The results are listed in the table below. Table 5.1 Photocell Resistance Testing Data 50KΩ Dark light conditions (black vinyl tape placed over cell) 4.35KΩ Average light conditions (normal room lighting level) 200Ω Bright light conditions (flashlight directly in front of cell)
  • 42.
    AUTOMATIC TRACKING SOLARPOWER SYSTEM GCT DEE SESSION 2014-2018 Page 33 Figure 5.5 The Input Circuit That Employs A Voltage Divider. From the given relationship, the input-output relationship for the voltage divider circuit is given by: Rpot V = V LDR + Rpot In this case:- VI = input voltage into the microcontroller R= Resistance of the [potentiometer which is10K Vcc= Supply voltage to Microcontroller and LDRs Vi= Input voltage to the Microcontroller This method was used for 90 degrees between cells, all the way to 40 degrees between cells. For each of these angles we tested a change in the light from position 1 (see above) to position 2 and on to position 3 (an LED flashlight was used for this experiment because of it has high light intensity and emits a relatively uniform beam). Position 2 is the zeroed position where the voltage difference should be close to zero. We then took this data and tried to see which angle between the cells produced the most linear and steep plot as we varied the position of the light.
  • 43.
    AUTOMATIC TRACKING SOLARPOWER SYSTEM GCT DEE SESSION 2014-2018 Page 34 5.3 Solar Cell Selection When selecting solar cells is it best to select two with very close voltages since the voltage range can vary widely for each cell. For the cells used in this experiment, a desk lamp was used to test each cell’s strength. They were both within 0.02 of each other, even when the light’s distance to the cells was varied (which can make a difference). To account for the difference in voltage between the two cells a voltage divider can be used to make them equal, although the distance of the light from the solar cells will have an effect as well. As long as that distance remains the same, the voltage divider should help keep their voltages equal. Every solar panel has a long list of specifications to help you understand a solar panel’s performance, quality, and durability. Figure 5.6 Solar Cell And LDR Test Set-Up Diagram But individual panel specifications and warranties don’t provide you with a complete picture of how one brand of panel stacks up versus another, making it hard to select the best solar panels for your unique needs. Energy Sage has developed a straightforward system for classifying and comparing the best solar panels by evaluating key criteria. Energy Sage’s system categorizes solar panels as either Economy, Standard,
  • 44.
    AUTOMATIC TRACKING SOLARPOWER SYSTEM GCT DEE SESSION 2014-2018 Page 35 or Premium. Additionally, some panels earn a "plus" rating that indicates that some of their specifications go beyond the baseline. These classifications are provided alongside every quote that is submitted through the Energy Sage Solar Marketplace to help shoppers compare their options and choose the best solar panels for their needs. For our circuit we used a voltage divider with a 1kΩ resistor as the first resistor and a 1MΩ variable resistor to easily adjust the voltage to make them both even if needed. 5.4 Servo Motor Servo motors are used for various applications. They are normally small in size and have good energy efficiency. The servo circuitry is built inside the motor unit and comes with a position able shaft that is fitted with a gear. The motor is controlled with an electric signal that determines the amount of shaft movement. Figure 5.7 Servo Motor Features 5.4.1 Component of Servo Motor Inside the servo there are three main components; a small DC motor, a potentiometer and a control circuit. Gears are used to attach the motor to the control wheel. As the motor rotates, the resistance of the potentiometer changes so the control circuit can precisely regulate the amount of movement there is and the required direction. When the shaft of the motor is at the desired position, power supply to the motor is stopped. If the shaft is not at the right position, the motor is turned in the right direction. The desired position is sent through electrical pulses via the signal wire. The speed of
  • 45.
    AUTOMATIC TRACKING SOLARPOWER SYSTEM GCT DEE SESSION 2014-2018 Page 36 the motor is proportional to the difference between the actual position and the position that is desired. Therefore, if the motor is close to the desired position, it turns slowly. Otherwise, it turns fast. This is known as proportional control. 5.4.2 How the Servo Is Controlled Servos are sent through sending electrical pulses of variable width, or pulse width modulation (PWM), through the control wire. There is a minimum pulse, maximum pulse and a repetition rate. Servos can usually turn only 90 degrees in either direction for a total of 180 degrees movement. The neutral position of the motor is defined as that where the servo has the same amount of potential rotation in both the clockwise and counter-clockwise direction. The PWM sent to the motor determines the position of the shaft, and based on the duration of the pulse sent through the control wire the rotor will turn to the position that is desired. This is shown below. Figure 5.8 Variable Pulse Width Control Servo Position The servo motor expects to see a pulse after every 20 milliseconds and the length of the pulse will determine how far the motor will turn. For instance, a 1.5ms pulse makes the motor to turn in the 90 degrees position. If the pulse was shorter than 1.5ms, it will move to 0 degrees and a longer pulse moves it to 180 degrees. For applications where there is requirement of high torque, servos are preferable. They will also maintain the torque at high speeds, up to 90% of the rated torque is available from servos at high speeds. Their efficiencies are between 80 to 90%.
  • 46.
    AUTOMATIC TRACKING SOLARPOWER SYSTEM GCT DEE SESSION 2014-2018 Page 37 A servo is able to supply approximately twice their rated torque for short periods of time, offering enough capacity to draw from when needed. In addition, they are quiet, are available in AC and DC, and do not suffer from vibrations. 5.4.3 Advantages and Disadvantages of Servo Motors For applications where high speed and high torque are required, servo motors are the better option. While stepper motors peak at around 2000 RPM, servos are available at much faster speeds. Servo motors also maintain torque at high speed, up to 90% of the rated torque is available from servos at high speeds. They have an efficiency of about 80-90% and supply roughly twice their rated torque for short periods. Furthermore, they do not vibrate or suffer from resonance issues. Servo motors are more expensive than other types of motors. Servos require gear boxes, especially for lower operation speeds. The requirement for a gear box and position encoder makes the designs more mechanically complex. Maintenance requirements will also increase. 5.5 Crystal Crystal oscillators are electronic oscillator circuits that use inverse piezoelectric effect. With this effect, when electric field is applied across certain materials they will produce mechanical deformation. Therefore a crystal uses mechanical resonance of a vibrating crystal of piezoelectric material so that there is creation of an electric signal with precise frequency. The crystal action can be represented by an equivalent electrical resonant circuit. Figure 5.9 Circuit Diagram of a Crystal
  • 47.
    AUTOMATIC TRACKING SOLARPOWER SYSTEM GCT DEE SESSION 2014-2018 Page 38 They have high stability, are low cost and quality factor which makes them superior over such resonators as LC circuits, ceramic resonators and turning forks. The optimal values of the capacitors depend on whether a quartz crystal or ceramic resonator is being used. It will also depend on application-specific requirements on start-up time and frequency tolerance. Crystal oscillators are not built into ICs because they cannot be easily fabricated with IC processes and the size is physically larger than IC circuits. The optimal values of the capacitors depend on whether a quartz crystal or ceramic resonator is being used. It will also depend on application-specific requirements on start-up time and frequency tolerance. Crystal oscillators are not built into ICs because they cannot be easily fabricated with IC processes and the size is physically larger than IC circuits. The internal oscillators of microcontrollers are RC oscillators. The reason why crystal oscillators are used is because the quality factor is on the order of 100000 while that of RC oscillators is on the order of 100. Therefore, the crystal oscillator has lower phase noise and lower variation in output frequency. 5.6 Solar Tracker Controller Circuit The analog motor driver circuit that was designed can be seen below. The diagram below shows a single controller circuit, which would be connected to one solar cell and output to the H-bridge. As mentioned above, the algorithm for tracking function was based on the lighting source, and for reading the light, four photo sensors were mounted next to PV modules. Photo sensors used in this project were photo resistors, which had resistance depending on light intensity. Signals from those photo sensors were fed into microcontroller as analogue inputs. From the light intensity of all four sensors, the microcontroller was able to determine the incident angle between incoming sunlight and PV modules. For a single motor there would be two of these circuits, one controlling each direction of the motor. Because the output power of solar modules depends on the solar radiation spectrum of the temperature distribution and PV modules, thus the measurement should be in standard conditions. In standard conditions, the solar energy output power is called peak power.
  • 48.
    AUTOMATIC TRACKING SOLARPOWER SYSTEM GCT DEE SESSION 2014-2018 Page 39 Figure 5.10 Solar Tracking Controller Circuit Voltage regulators are designed to automatically maintain voltages at a constant level. The LM311N voltage regulator is used. It is a member of the 78xx series of fixed linear voltage regulator ICs. Voltage sources in circuits could be having fluctuations and thus not be able to give fixed voltage output. If the tracking system uses a PC or a high- performance DSP as the controller, the bias for the calculated sun position will be within one percent of mrad (mille radian), when the system clock is precisely set (Direct time from GPS is an option). No solar sensor is needed to track the sun, especially when the slope error and the gear-diastema are all small. Exception happens when the motor is a step motor and the output torque is not enough. The voltage regulator IC maintains the output voltage at a value that is constant. The LM311N provides +5V regulated power supply. Capacitors are connected at the input and output depending on respective levels of voltage. Figure 5.11 The LM311N Pin Diagram
  • 49.
    AUTOMATIC TRACKING SOLARPOWER SYSTEM GCT DEE SESSION 2014-2018 Page 40 Table 5.2 Pin Description Pin No. Function Name 1 Input voltage (5V-18V) Input 2 Ground (0V) Ground 3 Regulated output, 5V(4.8V-5.2V) Output The maximum value for input to the voltage regulator is 35V. It also comes with a provision for a heat sink. In cases where the voltage is near 7.5V there is no heat production and therefore there is no need for a heat sink. If the voltage output is more, the excess electricity will be liberated as heat. The circuit starts by taking the solar cell input that could potentially be as low as 26mV (because this is the minimum voltage change for at least one degree error) and amplifying it using the ALD110800A MOSFET. This is a high precision N-Channel MOSFET that comes in a four MOSFET array. A MOSFET is based on the modulation of charge concentration by a MOS capacitance between a body electrode and a gate electrode located above the body and insulated from all other device regions by a gate dielectric layer. If dielectrics other than an oxide are employed, the device may be referred to as a metal-insulator-semiconductor FET (MISFET). Compared to the MOS capacitor, the MOSFET includes two additional terminals (source and drain), each connected to individual highly doped regions that are separated by the body region. These regions can be either p or n type, but they must both be of the same type, and of opposite type to the body region. The source and drain (unlike the body) are highly doped as signified by a "+" sign after the type of doping. If the MOSFET is an n-channel or n MOS FET, then the source and drain are n+ regions and the body is a p region. If the MOSFET is a p-channel or p MOS FET, then the source and drain are p+ regions and the body is an n region. The source is so named because it is the source of the Charge carriers (electrons for n-
  • 50.
    AUTOMATIC TRACKING SOLARPOWER SYSTEM GCT DEE SESSION 2014-2018 Page 41 channel, holes for p-channel) that flow through the channel; similarly, the drain is where the charge carriers leave the channel. It is high precision because it has a gate to source threshold voltage that ranges from 2mV to 10mV at 1µA. This is ideal because it is desired to have the smallest possible voltage be detected from the solar cells. It has a drain to source voltage rating of 10.6V, which is why diodes are used to drop the voltage at the drain. Lastly, it has a 2K resistor on the input to keep the input low when the solar cells are producing zero differential voltage. Figure 5.12 ALD110800APCL (Qyad N-Channel MOSFET Array) As can be seen from the schematic in figure 5.10 the comparators are LM311N comparators. From testing they required at least 0.13V differential input from the solar cells. A comparator is used to boost the signal from the MOSFET to the supply rail value. The LM311N in particular was chosen because it is a common comparator with a good gain and relatively low power consumption. The comparator is hooked up with a non-inverting gain Schmitt trigger to prevent chatter when the previous MOSFET voltage is around the 0.13V threshold voltage for the comparator. This positive feedback loop also forces the output to go high quickly due to values of R3 and R4. The comparator is driven to the voltage of the supply rails, but alone do not produce the necessary current to drive our motor. Next the IRF520 N-Channel MOSFET was
  • 51.
    AUTOMATIC TRACKING SOLARPOWER SYSTEM GCT DEE SESSION 2014-2018 Page 42 used to increase the current to the relays, which drive the motor. This was chosen because compared to many other MOSFETs it has very little leakage current, which is undesired in order to conserve power. This MOSFET is hooked up to simply amplify the signal by being a simple MOSFET amplifier. 5.7 H-Bridge The term H Bridge is derived from the typical graphical representation of such a circuit. An H bridge is built with four switches (solid-state or mechanical). When the switches S1 and S4 are closed a positive voltage will be applied across the motor. By opening S1 and S4 switches and closing S2 and S3 switches, this voltage is reversed, allowing reverse operation of the motor. Finally we connected our MOSFETs to relays, which would be driving our motor. The relays work as a standard h-bridge as seen in figure 5.13 below. Since only one will be switched on at a time, when the contact of one is closed (i.e. High Side Left in the figure below), and the others open (high right, low left), the current will go from the supply rail, across the contact, to the motor, and then down to ground through the other relay (low right), which when the contacts are closed connect to ground. Figure 5.13 H-Bridge Design
  • 52.
    AUTOMATIC TRACKING SOLARPOWER SYSTEM GCT DEE SESSION 2014-2018 Page 43 The reason relays are preferred for our design is because they use absolutely no current when the contacts are closed, and they only use current on the coils which trigger the closing when the solar cells produce a voltage. 5.8 Wind Sensor The wind sensors implementation uses a vibration sensor to detect when there are wind gusts. Gusts of wind blowing on the sensor cause it to vibrate and produce a signal. ThebALD110800A MOSFET is used to limit the range of the signal given to the Arduino to 0V5V. The ADC on the microcontroller is configured to read analog values from 0V-5V. In order for the user to be able to adjust the sensitivity of the sensor to the wind, a variable resistor is placed at the source of the transistor so the gate voltage necessary to signal the microcontroller at the source will vary with the resistance and the voltage at the source will be offset. Figure 5.14 Voltage Output Vs Deflection
  • 53.
    AUTOMATIC TRACKING SOLARPOWER SYSTEM GCT DEE SESSION 2014-2018 Page 44 The vibration sensor produces voltages based on the degree to which its 28µm thick piezoelectric PVDF polymer film is bent. The plot showing the relation between the two is shown below. As can be seen the output voltage can get up to 24V but with very little current. The voltage produced from the vibration sensor goes to a MOSFET, which is highly sensitive to even the smallest increases in voltage. The vibration sensor is only moved about a millimeter or two when blown by a hair dryer or small fan. The occupancy of the energy bands in a semiconductor is set by the position of the Fermi level relative to the semiconductor energy-band edges. Application of a source- to-substrate reverse bias of the source-body pn-junction introduces a split between the Fermi levels for electrons and holes, moving the Fermi level for the channel further from the band edge, lowering the occupancy of the channel. The effect is to increase the gate voltage necessary to establish the channel, as seen in the figure. This change in channel strength by application of reverse bias is called the 'body effect'. Figure 5.15 ALD110800APCL MOSFET (ID Vs VDS)
  • 54.
    AUTOMATIC TRACKING SOLARPOWER SYSTEM GCT DEE SESSION 2014-2018 Page 45 Simply put, using an n MOSFET example, the gate-to-body bias VGB positions the conduction-band energy levels, while the source-to-body bias VSB positions the electron Fermi level near the interface, deciding occupancy of these levels near the interface, and hence the strength of the inversion layer or channel. ALD110800APCL MOSFET to increase that signal if it’s too small and keep it within the zero to five volts range in case of large voltage spikes from the sensor (large deflections). The chart below is for the MOSFET. Using the previous two graphs we can see that it requires an extremely small voltage and deflection to create at least a detectable voltage at the source. For example, when the deflection is one millimeter the voltage will be 3V, therefore the drain voltage will be about 2mA, and therefore the voltage would be way beyond the supply voltage (5V). Since the vibration sensor produces little current the actual output voltage to the MOSFET will be lower. An example of this is shown in the results section. The vibration sensor output is connected to the MOSFETs gate, which is implemented in the following schematic. The resistor R1 is used to keep the output low when the vibration sensor is disconnected using the switch connecting it to the MOSFET. Figure 5.16 MOSFET Connection in Wind Sensor
  • 55.
    AUTOMATIC TRACKING SOLARPOWER SYSTEM GCT DEE SESSION 2014-2018 Page 46 The resistor R3 is the variable resistor used to adjust the sensitivity of the MOSFET to the vibration sensor. It is a 0Ω to 250kΩ resistor, so when it is zero, the total resistance between the two resistors R2 and R3 is 100Ω. 5.9 Dc Power Supply A power supply is an electrical device that supplies electric power to an electrical load. The primary function of a power supply is to convert electric current from a source to the correct voltage, current, and frequency to power the load. As a result, power supplies are sometimes referred to as electric power converters. Some power supplies are separate standalone pieces of equipment, while others are built into the load appliances that they power. Examples of the latter include power supplies found in desktop computers and consumer electronics devices. Other functions that power supplies may perform include limiting the current drawn by the load to safe levels, shutting off the current in the event of an electrical fault, power conditioning to prevent electronic noise or voltage surges on the input from reaching the load, power-factor correction, and storing energy so it can continue to power the load in the event of a temporary interruption in the source power (uninterruptible power supply). All power supplies have a power input connection, which receives energy in the form of electric current from a source, and one or more power output connections that deliver current to the load. The source power may come from the electric power grid, such as an electrical outlet, energy storage devices such as batteries or fuel cells, generators or alternators, solar power converters, or another power supply. The input and output are usually hardwired circuit connections, though some power supplies employ wireless energy transfer to power their loads without wired connections. Some power supplies have other types of inputs and outputs as well, for functions such as external monitoring and control. A standard rectifying method was chosen for the DC supply. It was created using half wave rectification using a diode, and then full wave rectifying it using a rectifier IC. To almost eliminate any additional ripple a large capacitor is placed in parallel with the IC. The DC power supply must have components that can handle the solar tracker specifications which are 12V and 5A for the linear actuator and slewing drive. To
  • 56.
    AUTOMATIC TRACKING SOLARPOWER SYSTEM GCT DEE SESSION 2014-2018 Page 47 begin with we step down the wall power using the 165U11 Transformer. The schematic can be seen below. Figure 5.17 Dc Power Supply Schematic In addition, a switch, a light and fuse are placed before the primary side of the transformer to turn the power off, signal when it’s on, and avoid ruining the transformer and the motors using the fuse. At the secondary winding the voltage between the terminals and the center tap is 11V (although the voltage under a large may drop a small amount). The maximum current that can be produced is 15A, which is more than is needed. Figure 5.18 Arduino Power Supply Schematic The diode that is used is the 1N3899 diode. It is rated to handle up 20A and has a typical voltage drop of 1.1V and can handle up to 75V reverse voltage. This means it can handle the required current, and will drop the voltage from the transformer down by 1.1V. The rectifier used is the LM311. It is rated to handle 5A and a peak current of 7A, and is rated for a voltage range of 1.2 to 32 volts, which is great for the DC power supply
  • 57.
    AUTOMATIC TRACKING SOLARPOWER SYSTEM GCT DEE SESSION 2014-2018 Page 48 needed. It also has a differential voltage drop when a certain amount of current is applied. In a switched-mode power supply (SMPS), the AC mains input is directly rectified and then filtered to obtain a DC voltage. The resulting DC voltage is then switched on and off at a high frequency by electronic switching circuitry, thus producing an AC current that will pass through a high-frequency transformer or inductor. Switching occurs at a very high frequency (typically 10 kHz — 1 MHz), thereby enabling the use of transformers and filter capacitors that are much smaller, lighter, and less expensive than those found in linear power supplies operating at mains frequency. After the inductor or transformer secondary, the high frequency AC is rectified and filtered to produce the DC output voltage. If the SMPS uses an adequately insulated high-frequency transformer, the output will be electrically isolated from the mains; this feature is often essential for safety. Switched-mode power supplies are usually regulated, and to keep the output voltage constant, the power supply employs a feedback controller that monitors current drawn by the load. The switching duty cycle increases as power output requirements increase. SMPSs often include safety features such as current limiting or a crowbar circuit to help protect the device and the user from harm.[1] In the event that an abnormal high-current power draw is detected, the switched-mode supply can assume this is a direct short and will shut itself down before damage is done. PC power supplies often provide a power good signal to the motherboard; the absence of this signal prevents operation when abnormal supply voltages are present. Some SMPSs have an absolute limit on their minimum current output. They are only able to output above a certain power level and cannot function below that point. In a no-load condition the frequency of the power slicing circuit increases to great speed, causing the isolated transformer to act as a Tesla coil, causing damage due to the resulting very high voltage power spikes. Switched-mode supplies with protection circuits may briefly turn on but then shut down when no load has been detected. A very small low-power dummy load such as a ceramic power resistor or 10-watt light bulb can be attached to the supply to allow it to run with no primary load attached. The switch-mode power supplies used in computers have historically had low power factors and have also been significant sources of line interference (due to induced power line harmonics and transients). In simple switch-mode power supplies, the input stage
  • 58.
    AUTOMATIC TRACKING SOLARPOWER SYSTEM GCT DEE SESSION 2014-2018 Page 49 may distort the line voltage waveform, which can adversely affect other loads (and result in poor power quality for other utility customers), and cause unnecessary heating in wires and distribution equipment. A high-voltage power supply is one that outputs hundreds or thousands of volts. A special output connector is used that prevents arcing, insulation breakdown and accidental human contact. Federal Standard connectors are typically used for applications above 20 kV, though other types of connectors (e.g., SHV connector) may be used at lower voltages. Some high-voltage power supplies provide an analog input or digital communication interface that can be used to control the output voltage. High- voltage power supplies are commonly used to accelerate and manipulate electron and ion beams in equipment such as x-ray generators, electron microscopes, and focused ion beam columns, and in a variety of other applications, including electrophoresis and electrostatics. Furthermore, customers incur higher electric bills when operating lower power factor loads. To circumvent these problems, some computer switch-mode power supplies perform power factor correction, and may employ input filters or additional switching stages to reduce line interference. Figure 5.19 Output Current Vs Input Current Differential
  • 59.
    AUTOMATIC TRACKING SOLARPOWER SYSTEM GCT DEE SESSION 2014-2018 Page 50 The plot above shows the amount of current per drop. Finally a 1000µF capacitor was used to eliminate remaining ripple voltage left from the rectifier. In addition to this there is also an 8.6V DC supply for the Arduino. This is implemented using two diodes to drop the voltage down to 9V (should be between 7V and 12V according to Arduino datasheet specs.). The first was chosen to drop the voltage and the second was chosen to drop it even more and limit the current to the Arduino in case of large current spikes caused by the motor. If the current were to go toward the power supply to the Arduino, the second diode would blow (open circuit) because it can’t handle currents larger than 146uA. 5.10 Microcontroller Microcontroller is a single chip microcomputer made through VLSI fabrication. A microcontroller also called an embedded controller because the microcontroller and its support circuits are often built into, or embedded in, the devices they control. A microcontroller is available in different word lengths like microprocessors (4bit,8bit,16bit,32bit,64bit and 128 bit microcontrollers are available today). A microcontroller contains one or more of the following components:  Central Processing Unit (Cpu)  Random Access Memory (Ram)  Read Only Memory (Rom)  Input/output Ports  Timers And Counters  Interrupt Controls  Analog To Digital Converters  Digital Analog Converters  Serial Interfacing Ports  Oscillatory circuits
  • 60.
    AUTOMATIC TRACKING SOLARPOWER SYSTEM GCT DEE SESSION 2014-2018 Page 51 Figure 5.20 Microcontroller Architecture Microcontrollers need to be programmed to be capable of performing anything useful. It then executes the program loaded in its flash memory – the code comprised of a sequence of zeros and ones. It is organized in 12-, 14- or 16-bit wide words, depending on the microcontroller’s architecture. Every word is considered by the CPU as a command being executed during the operation of the microcontroller. 5.10.1ATmega 328p The ATmega328P is a low-power CMOS 8-bit microcontroller based on the AVR enhanced RISC architecture. By executing powerful instructions in a single clock cycle, the ATmega328P achieves throughputs approaching 1 MIPS per MHz allowing the system designer to optimize power consumption versus processing speed. It has 28 pins. There are 14 digital I/O pins from which 6 can be used as PWM outputs and 6 analog input pins. The I/O pins account for 20 of the pins. The 20 pins can act as input to the circuit or as output. Whether they are input or output is set in the software. Two of the pins are for the crystal oscillator and are supposed to provide a clock pulse for the Atmega chip. The clock pulse is needed for synchronization so that communication occurs in synchrony between the Atmega chip and a device connected
  • 61.
    AUTOMATIC TRACKING SOLARPOWER SYSTEM GCT DEE SESSION 2014-2018 Page 52 to it. Two of the pins, Vcc and GND are for powering the chip. The microcontroller requires between 1.8-5.5V of power to operate. The pin-out for the microcontroller is shown below: Figure 5.21 ATmega 328p The Atmega328 chip has an analog-to-digital converter (ADC) inside of it. This must be or else the Atmega328 wouldn't be capable of interpreting analog signals. Because there is an ADC, the chip can interpret analog input, which is why the chip has 6 pins for analog input. The ADC has 3 pins set aside for it to function- AVCC, AREF, and GND. AVCC is the power supply, positive voltage, that for the ADC. The ADC needs its own power supply in order to work. GND is the power supply ground. AREF is the reference voltage that the ADC uses to convert an analog signal to its corresponding digital value. Since the ADC for the Atmega328 is a 10-bit ADC, meaning it produces a 10-bit digital value, thus, it is its digital correspondent value. Operating Voltage: 1.8 - 5.5V Low Power Consumption at 1 MHz, 1.8V, 25°C  Active Mode: 0.2 Ma
  • 62.
    AUTOMATIC TRACKING SOLARPOWER SYSTEM GCT DEE SESSION 2014-2018 Page 53  Power-Down Mode: 0.1 µa  Power-Save Mode: 0.75 Special Microcontroller Features:  Power-On Reset And Programmable Brown-Out Detection  Internal Calibrated Oscillator  External And Internal Interrupt Sources  Six Sleep Modes: Idle, ADC Noise Reduction, Power-Save, Power-Down, Standby, And Extended Standby High Endurance Non-volatile Memory Segments  32K Bytes Of In-System Self-Programmable Flash Program Memory  1K Bytes EEPROM  2K Bytes Internal SRAM  Write/Erase Cycles: 10,000 Flash/100,000 EEPROM  Data Retention: 20 Years At 85°C/100 Years At 25°C Optional Boot Code Section with Independent Lock Bits ü Programming Lock for Software Security. The last pin is the RESET pin. This allows a program to be rerun and start over. The solar tracker, however, was yet to be a perfect device without drawbacks and limitations. In the first implementation, the obstruction of motor cables was a bothersome shortcoming. Twisting of cables limited the rotation of stepper motors, and prevented the tracker from operation every now and then. The ATmega328 is a single-chip microcontroller created by Atmel in the mega AVR family. The ATmega328 is commonly used in many projects and autonomous systems where a simple, low-powered, low-cost micro-controller is needed. Perhaps the most common implementation of this chip is on the popular Arduino development platform, namely the Arduino Uno and Arduino Nano models. This had been resolved in the upgraded design, with the use of additional measuring hardware and modifications of the microcontroller program.
  • 63.
    AUTOMATIC TRACKING SOLARPOWER SYSTEM GCT DEE SESSION 2014-2018 Page 54 Table 5.3 Pins and Their Function Pin Number Description Function 1 PC6 Reset 2 PD0 Digital Pin (RX) 3 PD1 Digital Pin (TX) 4 PD2 Digital Pin 5 PD3 Digital Pin (PWM) 6 PD4 Digital Pin 7 Vcc Positive Voltage (power) 8 GND Ground 9 XTAL 1 Crystal Oscillator 10 XTAL 2 Crystal Oscillator 11 PD5 Digital Pin (PWM) 12 PD6 Digital pin (PWM) 13 PD7 Digital pin 14 PB0 Digital pin 15 PB1 Digital pin (PWM) 16 PB2 Digital pin (PWM) 17 PB3 Digital pin (PWM) 18 PB4 Digital pin 19 PB5 Digital pin 20 AVcc Positive Voltage for ADC (Power) 21 Aref Reference voltage 22 GND Ground 23 PC0 Analog input 24 PC1 Analog input 25 PC2 Analog input 26 PC3 Analog input 27 PC4 Analog input
  • 64.
    AUTOMATIC TRACKING SOLARPOWER SYSTEM GCT DEE SESSION 2014-2018 Page 55 The limited utilization of stepper motors was also a factor that affected the precision of the device. The Atmel 8-bit AVR RISC-based microcontroller combines 32 kB ISP flash memory with read-while-write capabilities, 1 kB EEPROM, 2 kB SRAM, 23 general purpose I/O lines, 32 general purpose working registers, three flexible timer/counters with compare modes, internal and external interrupts, serial programmable USART, a byte-oriented 2-wire serial interface, SPI serial port, 6- channel 10-bit A/D converter (8-channels in TQFP and QFN/MLF packages), programmable watchdog timer with internal oscillator. In the manufacturer’s specifications, the motors were rated about 24 steps per rotation. However, different programming approaches of controlling the motor drivers had succeeded at only 12 steps per rotation. This resulted in imperfect aligning function of the tracker, where misalignment could be up to 15 degrees or energy loss of 3.4%. The incorrect alignment also activated more frequent realignments, which drew more energy. 5.11 The Design Tool The software design was done using Arduino IDE which was used for the programming. The program was written using the C language. The Proteus circuit editing software was used for drawing the PCB circuit. The design of the circuit was done using Eagle software. 5.12 Algorithm for Motor Control The algorithm gives the description of the general steps undertaken for the project:  There is input of the voltages from the two LDRs.  The inputs are analog. They are converted to digital values that range between 0-1023.  The two digital values are compared and the difference between them obtained.  The difference between the values obtained is the error proportional angle for the rotation of the servo motor.
  • 65.
    AUTOMATIC TRACKING SOLARPOWER SYSTEM GCT DEE SESSION 2014-2018 Page 56  If the LDR voltages are the same, the servo stops. Otherwise, the servo rotates until the difference is the same. After that, all the components are assembled as is illustrated in the diagram below. The input stage comprises the LDRs which feed the voltage outputs to the microcontroller. From the LDRs are potentiometers that are used for varying the resistance. When there is plenty of sunshine, the potentiometers are adjusted to their maximum value that is 10K. For days when the weather is not very sunny, the resistance is reduced by varying the potentiometer to ensure readings are more easily taken. The LDRs are connected to pins 4 and 5. The embedded software design has the C code loaded into the ATmega 328p. The code that was used is shown at the appendix of the report. The resistor R1 is a pull up resistor for preventing the microcontroller from continually resetting. There is a reset button for positioning the panel to an initial position which is at an inclination of 40 degrees. This is done preferably in the evening after the sun has set. It makes the LDR go back to an initial position, ready for tracking sunlight on the next day. Figure 5.22 Structure Chart Showing Modular Component of Solar Tracker’s Program
  • 66.
    AUTOMATIC TRACKING SOLARPOWER SYSTEM GCT DEE SESSION 2014-2018 Page 57 Figure 5.23A Simplified Flow Chart of the Assembly
  • 67.
    AUTOMATIC TRACKING SOLARPOWER SYSTEM GCT DEE SESSION 2014-2018 Page 58 Figure 5.24 Flow Chart of Tracking Algorithm The information visualized in the structure chart and the flowchart is a useful outline for the actual implementation of the program’s code. It helps simplifying the writing of the code, and keeping the workflow on track. Any future update or improvement of the program can be initiated from replotting those charts. It is a simple user interface, which includes onboard LCD, Keypad, Buzzer and a complete PCB of the system circuit. The LCD (Hitachi HD44780) displays different messages, which can help the user in manually operating the system. While the keypad includes keys of Numeric Digits, Emergency Stop, clock wise rotation and counter clockwise rotation. Using keypad a user can manually rotate the solar panel by entering angle from 0o to 180o. The angle value is limited to only 180 values because after sunrise, the earth almost rotates only 180 degrees and then the sun disappears. The advantage of this unit is that to run the system it does not need computer but its disadvantage is that at a time it controls only one solar panel. In the following chapter, the next stage of the project
  • 68.
    AUTOMATIC TRACKING SOLARPOWER SYSTEM GCT DEE SESSION 2014-2018 Page 59 will be carried out. The chapter contains the information about complete construction of hardware system and creating the code for device’s functions. Pins 7, 20 and 21 are for powering the microcontroller. It requires 5V. The inputs to the LDR are simulated. The hardware schematic diagram is shown in figure Figure 5.25 Hardware Schematic Diagram 5.13 Computer Based Control Unit This is completely software based control, written in VB 6.0. It incorporates a GUI (figure-10) and a Database, linked with Microsoft Access. Using this software the computer serially communicates (RS232) with the ASTS. The Slave microcontroller (89c51) of the system makes this communication successful. Due to some fault if the solar panel stops rotating, then with the help of this software a user can:  Rotate The Solar Panel Manually.  Stop All Operations Of ASTS (In Emergency Case)
  • 69.
    AUTOMATIC TRACKING SOLARPOWER SYSTEM GCT DEE SESSION 2014-2018 Page 60 The database of this system can be used to keep records, which can be retrieved even after a long time. While saving the new data, the database automatically takes the date and time from the computer and keeps them saved along with the data, entered by the human being. The advantages of computer-based control include:  Facility of Database.  At A Time This Software Can Handle Three ASTS Systems.  It Has An Attracting GUI Figure 5.26 VB Based GUI 5.14 Wooden Model Testing In order to truly determine how sensitive the solar track system is it was important to test the wooden model that was implemented. The sensitivity of the system using the wooden model was tested using both the LDRs and the photocells to see if at least one degree of sensitivity could be achieved in both directions. The wooden model was mounted with a clear piece of fiberglass marked with ticks placed at one- degree intervals. At the center of the ticks was the photocells and LDRs, at the center of which was tied a piece of thread, the other end of which was tied to the center of the flashlight used to test the degree accuracy. Finally, microcontroller development board, power supply board, and other associated components were installed on a common prototype board. This board was specifically modified to fit the base of the pole mount. Several designs had been weighed up for the location of this control
  • 70.
    AUTOMATIC TRACKING SOLARPOWER SYSTEM GCT DEE SESSION 2014-2018 Page 61 board, but for the size of device and power of stepper motors, it was settled to be mounted at the lower base for the proper operation of the whole system. Before the actual assembly of motor unit, sensor unit and control board, and their functions were carefully tested to ensure that all units worked normally when mounted and connected in the final design. Each single component was also able to be replaced or upgraded when there was a need for that. The thread stretched from the center of the photocells and LDRs across the tics to show the degree of error as discussed previously. A camera was placed along the side of the wooden model to monitor the degree of error. Figure 5.27 Wooden Model Test Diagram
  • 71.
    AUTOMATIC TRACKING SOLARPOWER SYSTEM GCT DEE SESSION 2014-2018 Page 62 Conclusion The goal of the project was to design and implement a small scale prototype of tip-tilt dual-axis solar tracker with basic tracking functions. Designing and implementing processes have been accordingly completed for the work of the project. The final result was a complete design of such a system, with functionality that met the design requirements. While the project has succeeded in creating a device with basic required features, there are still considerable drawbacks and limitations with the performance of the device, as discussed in the implementation work of the project. It is possible to overcome these limitations and to improve the performance of the device in future development. The project was a successful effort in fulfilling the purpose when I started it that is to research and catch up with current technologies in this field of energy exploitation. It is a useful reference for those who needs to develop similar systems. The knowledge and information from this project can also become the starting point for future development of a several of applications.
  • 72.
    AUTOMATIC TRACKING SOLARPOWER SYSTEM GCT DEE SESSION 2014-2018 Page 63 References [1] International Energy Agency, “Technology Roadmap - Solar Photovoltaic Energy IEA Publications. [2] Nipun, "Difference Between p-type and n-type Semiconductor," URL:http://pediaa.com/difference-between-p-type-and-n-type- semiconductor/. [3] Wikimedia Foundation, Inc., "Depletion region," Wikimedia Foundation, Inc., URL: https://en.wikipedia.org/wiki/Depletion_region. [4] Apec Virtual Center, Japan, "Principle of Electricity Generation by Photovoltaic Cells,”. URL: http://www.apec-vc.or.jp/e/modules/tinyd00/index.php?id=74. [5] R. Nave, "Semiconductor Band Gaps,”
  • 73.
    AUTOMATIC TRACKING SOLARPOWER SYSTEM GCT DEE SESSION 2014-2018 Page 64 APPENDIX (Paper)