CHAPTER-1
INTRODUCTION
Haldiram's is a major Indian sweets and snacks manufacturer based in Nagpur,
Maharashtra, India. The company has manufacturing plants in Nagpur, New Delhi,
Kolkata, and Bikaner. Haldiram's has its own retail chain stores and a range of
restaurants in Nagpur and Delhi. In contemporary times, Haldiram's products are
exported to several countries worldwide, including Sri Lanka, United Kingdom,
United States, Canada, United Arab Emirates, Australia, New Zealand, Japan,
Thailand and others
The compilation of data collected under the topics that
were covered in the course Production Plan and Control is the final section of this
report. I would like to express my gratitude to the HALDIRAM’S for providing the
opportunity and valuable inputs that led to completion of this project.
Background
Haldiram's has its roots established in 1937 in the form of a
small retail Sweet & Namkeen shop in Bikaner, Rajasthan, a small but significant
town in the Thar Desert. Shri Shivkisan Agrawal, the founder of Haldiram's always
cherished the dream of building an empire, manufacture traditional
sweets/namkeens, leave a mark on every occasion and get close to the heart of the
common man.
Haldiram’s offers a wide range of products to its
customers. The product range includes namkeens, sweets sharbats, bakery items,
dairy products, chips, pappad and ice creams. However namkeens remain the main
area of focus for the group as it contributes close to 60% of its total revenues. By
specializing in the manufacturing in the Namkeen market the company has created a
niche market. The raw materials used to prepare namkeens are of best of quality and
are sourced from all over India.
The food industry in India is forever changing to suit
their consumers’ palate, preference and pocket. All the players in the industry thus,
have to constantly adapt to the ever-changing trends and invent and re-invent
themselves to stay in the league. Haldiram’s competes on the basis of numerous
factors including brand recognition due to distinct packaging, product quality,
traditional taste and authentic Indian flavor.
Chapter -3
COMPANY OVERVIEW
In 1937, Ganga Bishen Agarwal, (popularly known as Haldiram), opened a small
sweet shop in Bikaner, a small district in Rajasthan. Bikaner had a large number of
sweet shops selling sweets as well as namkeens. 'Bhujia sev,' a salty snack prepared
by Ganga Bishen, was very popular among the residents of Bikaner and was also
purchased by tourists coming to Bikaner. In 1941, the name 'Haldiram's Bhujiawala'
was used for the first time.
In 1950, Prabhu Shankar Agarwal (Prabhu), along with
his father Rameshwar Lal Agarwal (sonof Ganga Bishen), expanded the business by
establishing a small manufacturing unit for sweets
and namkeens in Kolkata. The success of this unit motivated Prabhu to upgrade its
machinery to improve the quality of its products.
As demand for Haldiram's products increased, it was decided to
scale up the company's manufacturing and distribution activities. In 1970, a large
manufacturing unit was set up in Nagpur in the state of Maharashtra (India). In
1983, a retail outlet was set up in New Delhi. The outlet became very popular not
only among the Delhi but also among tourists visiting Delhi. Haldiram's was able to
achieve significant growth during the 1980s and 1990s. In 1992, a manufacturing unit
with a retail outlet attached to it was set up in the outskirts of Delhi. A year later,
Haldiram's syrups and crushes were successfully launched in the Indian market. In
1995, a restaurant was opened in New Delhi. In 1997, realizing the potential of
namkeens, the company set up a manufacturing unit in Delhi exclusively for making
namkeens. To add potato products to its existing product portfolio, machinery was
imported from the US. Haldiram's maintained high quality standards at every stage
of the production process. All its food items were prepared and packaged in a very
hygienic environment.
In the mid-1990s, Haldiram’s added bakery items, dairy products,
sharbats and ice creams to its portfolio. At the beginning of the 21st century,
Haldiram's products reached millions of consumers not only in India, but also in
several other countries, including the US, Canada, UK, UAE, Australia, New
Zealand, Sri Lanka, Nepal, Japan and Thailand. An article posted on the APEDA's
website - apeda.com quoted some of the company's strengths, "To sustain in the
competitive Market, Haldiram's has endeavored stress on its product quality,
packaging, shelf life, competitive price with a special emphasis on consumers
satisfaction and its lingering taste is amongst the best available in the world."
Chapter -4
MARKETING STRATEGIES
Products
Haldiram's has over 100 products. Its products include frozen foods such as frozen
meals, ice cream, and kulfi, namkeen, sweets, cookies, crackers, sherbet, papad,
savories, chips and other snacks. Haldiram's also produces fruit-flavored beverages
and dairy products. The company also produces ready-to-eat food since 2010. In the
1990s, the production potato-based food was enabled by the importation of
machinery from the United States designed for these purposes. Haldiram's products
are marketed at various retail locations such as bakeries and confectionery stores,
among others, and also on various commercial websites. The pricing of the
company's products is typically inexpensive compared to similar products made by
other companies. Prior and up to August 2003 in the United States market, the
company's products were limited to potato chips. The company's products are
carried by some Indian supermarkets in the U.S. In the U.S., Haldiram’s products are
popular with South Asian countries and America as well.
PRICE
Haldiram's offered its products at competitive prices in order to penetrate the huge
unorganized market of namkeens and sweets. The company's pricing strategy took
into consideration the price conscious nature of consumers in India. Haldiram's
launched namkeens in small packets of 30 grams, priced as low as Rs.5. The
company also launched namkeens in five different packs with prices varying
according to their weights.
Pack Weight Price (In Rs)
30 gms 5
85 gms 10
180-250 gms 18-35
400-500 gms 40-70
1 kg 95-200
The prices also varied on the basis of the type of namkeens and the raw materials
used to manufacture it. The cost of metallized packing also had an impact on the
price, especially in the case of snack foods. The company revised the prices of its
products upwards only when there was a steep increase in the raw material costs or
additional taxes were imposed.
Place
The Haldiram’s products are distributed all over the country and outside country
also.
 Haldiram’s is successfully exporting its products to many foreign countries
Haldiram’s has developed a strong distribution network to ensure the widest
possible reach for its products in India as well as overseas. From the
manufacturing unit, the company’s finished goods are passed on to the
carrying & forward (C&F) agent. C&F agents pass on the products to
distributors, who ship them to retail outlets. While the Delhi unit of
Haldiram’s has 25 C&F agents and 700 distributors in India, the Nagpur unit
has 25 C&F agents and 375 distributors. Haldiram’s also has 35 sole
distributors in the international market. The Delhi and Nagpur units
together cater to 0.6 million retail outlets in India.
 Factory Carrying and Forwarding Agents C&F
 Distributers
 Retail Outlets Consumers
 C&F agents receive a commission of around 5% while distributors earn
margins ranging from 8% to 10%. The retail outlets earn margins from 14%
to 30%. At retail outlet level, margins vary according to the weight of packs
sold. Retailers earn more margins ranging from 25% to 30% by selling 30gms
pouches (priced at Rs.5) compared to the packs of higher weights.
 Apart from the exclusive showrooms owned by Haldiram’s, the company
offers its products through retail outlets such as supermarkets, sweet shops,
provision stores, bakeries and ice-cream parlors. The products are also
available in public places such as railway stations and bus stations that
account for a sizeable amount of its sales.
 Haldiram’s products enjoy phenomenal goodwill and stockiest compete with
each other to stock its products. Moreover sweet shops and bakeries stock
Haldiram’s products despite the fact that the company’s products compete
with their own products.
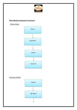
Distributionchannel structure
Within Delhi
Outside of Delhi
Factory
facory
C&F Agent
consumer
retailor
distributor
SelectionofChannel members
Channels members are selected if the following facilities are available: -
· Warehouse Facilities
· Experience sale persons.
· Van, truck, three-wheelers for transportation
.
· Registered office
.
· Proper computer facility for maintaining accounts.
· Financially strong
Order processing
· Sales persons of C&F agents and distributors go to the retailers of their areas and
bring the order daily. After that they give order in the Corporate Office of
Haldiram’s in Mathura road to the general manager. From corporate office general
manager gives order in the factory. (Nodia/Gurgaon/Mathura Road)
· As the order is ready to deliver and on confirming from the corporate office, the
goods are delivered in the trucks.
retailor
distributor
Consumer
· Orders within Delhi and the places near Delhi (like Meerut) are delivered within 24
hours.
· Orders outside Delhi are delivered according to the distance. It takes from 24
hours to 72 hours.
· Every distributor and C&F agent has a fixed day in a week to give an order.
· Haldiram’s has its own warehouse, which is managed by its own staff.
PROMOTION
Haldiram’s product promotion had been low key until competition intensified in
the
snack foods market. The company tied with ‘Profile Advertising’ for promoting its
products. Attractive posters, brochures and mailers are designed to enhance the
visibility of the Haldiram’s brand.
o Different varieties of posters are designed to appeal to the masses. The
punch line for Haldiram’s products was ‘Always in good taste’.
Advertising depicting the entire range of Haldiram’s sweets and
namkeens were published in the print Media (magazines and
newspapers). These advertisements had captions such as ‘millions of
tongues can’t go wrong’, ‘what are you waiting for, Diwali??’ and
‘Keeping your taste buds on their toes’.
o To increase the visibility of the Haldiram’s brand, the company has
placed its hoardings in high traffic areas such as train stations and bus
stations. Posters are designed for display on public transport vehicles
such as buses and hoardings.
o Captions are developed that focus on individual products such as ‘yeh
corn hai’ (this is corn), ‘chota samosa – big mazaa’ (small samosa- big
entertainment) ‘yeh kashmiri mix khoob jamega’ and ‘oozing with
taste’ (for Rasgoolas) promoted individual products .
o Special brochures are designed for those customers who want to know
more about Haldiram’s products. The brochures describe the products
and give information about the ingredients used to make those
products. Mailers are also sent to loyal customers and important
corporate clients as a token of appreciation for their patronage.
Advertising Strategy
Haldiram’s advertisements have traditionally been copy heavy for various reasons
and do not have any face, known or otherwise, attached to them. They are graphic
heavyas well with extremely vibrant use of colour. Its advertisements earlier had a
mature approach with the base line “Always in good taste”, but of late due to a shift
in target audience the base line of the advertisements too has been changed to
“Every zuban pe”. This year, an otherwise conservative company, it has upped ad
budgets by more than 60% to Rs 1 crore - still a far cry though from Lays which
spends over Rs 30 crore annually. But these ads were for what it calls its `new
generation products' chips, funchees, masala balls and Taka-tak
a) Visual (Typography, Layout)
Haldiram’s typography contains a very stylized and sophisticated font style, which
conveys the image and the personality of the brand. The layout is picture heavy with
extensive use of colour so as to make the advertisement attractive and tempting,
which is true of any food advertisement.
b) Verbal (Copy Style)
Initial advertising of the brand contained long copy but this phenomenon has
recentlychanged as the company is now going in for a very precise and clear form of
Communication in an informal manner.
c) Attitudinal
Haldiram’s advertisements are not attitudinal in nature but are rather formal and
mature. This trend is steadily converting into a more informal, relaxed and ‘hinglish’
style.
CHEPTER - 5
COMPETITION ANALYSIS
Introduction
To retain and expand its market share for higher profitability a company must
understand it’s competitive environment. It must know its competitors, their
strategies, the strengths and their weaknesses.
 The major objectives of this comparison are to:
o Analyse Haldiram’s competition (in Namkeens Segment) from an
industry and marketing point of view
o Study the designing of competitive strategies
Competitors ofHaldiram’s (inNamkeenSegment)
The following are the major competitors of Haldiram’s:
· Frito Lays
· Bikano
· MTR
· Unorganized Sector
However the comparison is restricted to Frito Lays, as this is the closest competitor
of Haldiram’s.
Levels of Competition
This analysis covers all four levels of competition for Haldiram’s: Brand,
Industry, Form and Generic.
Brand Bikano, Frito Lays, MTR, Lehar,
Unorganized Sector
Industry Differentiated Oligopoly
Form Traditional snacks like Samosa,
Kachori, etc.,Burgers, Pizzas, Salty
Biscuits, Bakery Items
Generic Any product competing for the same of
amount consumer dollars
A. Brand Competition
Brand Competition includes other companies offering similar products and services
to the same customers at similar prices. Here, the brand competition would be all the
companies selling Namkeens along the same lines as Haldiram’s. Because of this
brands like Bikano, Frito Lays, etc… and the unorganized sector are considered as
brand competitors
.
B. Industry Competition:
The namkeens industry is essentially made up of a few players producing the same
product partially differentiated along the lines of quality, styling and services. This
means that the namkeens industry follows the pattern of ‘Differentiated Oligopoly’.
C. Form Competition:
Form competition essentially means that competitors who produce products that
supply the same service. In case of Haldiram’s Namkeens, it faces stiff competition
from traditional snacks like samosas, kachoris etc. and others like salty biscuits,
pizzas, burger and bakery items as people tend to substitute namkeens very easily
with these products.
D. Generic competition
Generic competition essentially includes those companies competing for the same
amount consumer money. In case of Haldiram’s, it includes all edible products in the
same price range
CHEPTER - 6
QUALITY POLICY
We at HALDIRAM FOODS INTERNATIONAL PRIVATE LTD. are committed to
manufacture & Supply a variety of Sweets (Sweetmeats), Namkeens (Savories),
Papad, Pasta, 2D & 3-D Snacks (Extruded Foods), baked products, Milk & Milk
Products, Frozen Foods to the complete satisfaction of our domestic & International
Customers with regards to quality & food safety.
We shall strive to provide world class quality products by
• Utilizing hygienic, Safe & premium quality ingredients & materials.
• Adhering to good manufacturing & hygienic practices.
We are committed to continually improve all our activities to enhance customer
satisfaction, organizational performance and market leadership.
We shall comply with statutory, regulatory requirements and all our actions would
be planned and executed to fulfill this policy consistently through the dedicated
involvement of all employees.
CHAPTER – 7
RESEARCH METHODOLOGY
The study is an exercise involving estimation of parameters as regard to
Organizational requirements- Research was designed so as to get the relevant
Information that can be used for various organizational purposes.
DATA SOURCE:
Research included collecting both primary and secondary data.
PRIMARY DATA- is the first hand data, new data gathered to help solve the
problem at hand. Data is collected personally for the specific project through
research. Questionnaire was prepared to gather information on the company
marketing and services.
SECONDARY DATA- is the second data collected by someone else with
is gathered through internet, publications, articles, company books, etc.
 This chat show the respond of the customer towards the package food itams
of in odisha
Generally backward states like odisha people are not very much aware about
quality, so they didn’t consume branded package foods. Maximum people of odisha
32
68
CONSUMPTION OF BRANDED
PACKAGE FOOD PRODUCTS
YES
NO
are dependent on local cheaper food items, so that tis graph show negative
response by maximum people.
 This graph shows the brand preference of different people as their
requirement.
As we all know that in odisha maximum people are prefer local food products, this
chat show it again. Whatever people consumption the branded products out of that
28% people consumption the products of Haldiram’s because this is a traditional
food product ion org, generally during the festivals season party or any marriage
celebration people choose it. As far as other brand is concern lays is very much
famous among people, elders are not refer this brand, and due to lake of knowledge
and market coverage other brands show the negative response.
 This graph again show the response of the products of Haldiram’s among
the people of odisha.
0 20 40 60
HALDIRAM
LAYS
LEHER BIKANER
MTR
LOCAL PRODUCTS
28
8
1
4
56
BRAND PREFERENCE
Series1
 This graph shows the mode of collecting information by the customer
about the products of Haldiram’s.
As we know maximum people consume the products of Haldiram’s during the
festivals of any functions so that maximum people find the information during that
period, might be by any discussion. Because in Indian tradition functions are the
occasions where all people meet their relative’s family and friends. Due to lake of
advertisement by the company in this kind of area less people give positive response
towards this mode.
 This graph shows the quality rate of the products of Haldiram’s by the
opinion of the respondents.
28
82
0
20
40
60
80
100
YES NO
CONSUMPTION OF HALDIRAM'S
PRODUCTS
9
28
35
22
6
SOURCE OF INFORMATION ABOUT
PRODUCTS
FRIENDS
NEIGHBOURS
FAMALY
RELATIVES
ADS
In this graph maximum people provide positive response about the products as
BETTER, WHICH IS 48%. Because haldiram’s products are branded and healthy.
According to 16% people products are significant better. But 11 % people give their
opinion as WORSE, which is shows their lake of brand awareness.
 This graph shows the response of people about the price structure of the
products of haldiram’s.
0
10
20
30
40
50
SIGNIFICANT
BETTER
BETTER WORSE SIGNIFICANT
WORSE
16
48
11
25
QUALITY RATE OF HALDIRAM
PRODUCTS
Out of all the respondents 41% people say that the price is RESONABLE, it
means they are adjusting with the price structure of the products of
haldiram’s. And 25 % people say that the price is HIGH.
 In this graph the we can show the factors which influence the customers to
purchase the products of haldiram’s.
Out of all 26% people purchase the products due to the brand name of the
org, and 21% people purchase due to the traditional factors relating to the
organisation. 16% and 11% people purchase due to the quality and the gift
package provided by the org with the products.
0
10
20
30
40
50
25
12 14
8
41
PRICE CONSIOUSNESS ABOUT THE
PRODUCTS
Series1
26
12
16
14
21
11
0 5 10 15 20 25 30
BRAND NAME
PACKAGING
QUALITY
PRICE
TREDITIONAL FACTORS
GIFT PACKAGES
FACTOR EFFECTING TO PURCHASE
 This graph shows the overall opinion of the people by the products of the
haldiram’s
Out of all respondents 38% people says that products are good as compare to
other brands. According to 15% the products are average and 15% people
says their opinion in the favour of very good.
0 10 20 30 40
VERY GOOD
GOOD
WORSE
VERY WORSE
AVERAGE
15
38
8
12
27
overall opinnionabout the products of
haldiram's
Series1
Chapter – 8
STATISTICAL TOOLS
Statistical Tool:
The tool for obtaining the information was questionnaire. A
structured questionnaire was administered. The questionnaire was designed in the
view both major and minor objective of study.
LIMITATIONS
1. The sample was collected using sampling techniques. As such result may not give
an exact representation of the population.
2. Most of the data being secondary can be biased towards the company.
3. Shortage of time is also a reason for incomprehensiveness.
4. Most of the information was taken from secondary sources being based on
Previously printed data
CHAPTER – 9
FINDINGS AND
SUGESSION
FINDINGS
The rapid positive change in Indian demography; increased disposable income;
increased concerns over Post Harvest Losses; encouraging steps taken by the Indian
government to provide the technological know-how, infrastructure, tax exemptions,
export and import regulations.
• Each player is competing with the other to capture larger market share.
• With plenty of modular interconnected options available in the market, the
consumer
hardly has few choices. This means there is intense competition in the market.
• Many packaged food companies gets the product outsourced, which delays the
delivery time.
• Delivery time and design of the products ordered have a significant effect in
generating demand for the product.
Suggestions
 Haldiram’s should make more advertisement in odisha or east region of
India.
 They should supply good quality products in cheaper price to this area.
 They should target the middle class people to coverage more market in less
period of time.
CHAPTER - 10
BIBLIOGRAPHY
BIBLIOGRAPHY
Book Material
· Marketing Management by Philip Kotlers
· Marketing Management by T.N Chaabra & S.K Grover
· Sales & Distribution Management by Tapan K Panda & Sunil Sahadev
· Research Methodology by C.R Kothari & Gourav Garg
Company Visits
Mr. K K Goyal (Sales Manager)
Corporate Office
Haldirams Marketing Pvt. Ltd.
B-1/H-8,
Mohan Co-Operative Ind. Estate,
Mathura Road, New Delhi-4
Websites:
· www.Indianfoodindustry.net
· www.haldirams.com
· www.haldiramsusa.com
· www.bikaji.com
· www.samratnamkeen.com
· Times news Network (www.economictimes.indiatimes.com)
CHAPTER – 11
QUESTIONNAIRE
QUESTIONNAIRE
Q1. What age profile do you belong to?
15-20 21-24 31-40
41-50 More than 50
Q2. Do you consume Haldiram’s products?
Yes No
Q3. What is your brand preference for namkeens?
Haldirams Lays 0 Lehar Bikaner
MTR Others
Q4. Do you prefer local snacks?
Yes No
Q5. Since when have you been consuming Haldiram’s Products?
Less than 6 months 6 month – 1year
1-3 years Greater than 3 years
Q6. How would you rate the quality of Haldiram over the period of use?
significantly better Better
Natural Worse significantly worse
Q7. What factors motivated you to buy Haldiram’s products?
Friends Neighbours Relatives
Family Ads
Q8. Which of these factors influence your buying bahaviour of namkeens?
Packaging Quality Price
. Brand name
Q9. How would you rate the following factors in order of your preference?
Variety Food taste and quality Nutritional value
Hygiene Packaging
Q10. How you find Haldiram’s price ?
High Very high Very low
Low Reasonable
Q11. Would you buy Haldiram’s products for their
Packaging Variety Price
Quality Hygiene Taste
Q12. How would you rate the Haldiram’s namkeens for their nutritional value?
Minimal Adequate Healthy
Q13. Do you buy Haldiram’s gift packages?
Yes No
Q14 what is your overall experience on the products of haldiram
Very good good average
worse very worse

REPORT DEMO

  • 1.
  • 2.
    Haldiram's is amajor Indian sweets and snacks manufacturer based in Nagpur, Maharashtra, India. The company has manufacturing plants in Nagpur, New Delhi, Kolkata, and Bikaner. Haldiram's has its own retail chain stores and a range of restaurants in Nagpur and Delhi. In contemporary times, Haldiram's products are exported to several countries worldwide, including Sri Lanka, United Kingdom, United States, Canada, United Arab Emirates, Australia, New Zealand, Japan, Thailand and others The compilation of data collected under the topics that were covered in the course Production Plan and Control is the final section of this report. I would like to express my gratitude to the HALDIRAM’S for providing the opportunity and valuable inputs that led to completion of this project. Background Haldiram's has its roots established in 1937 in the form of a small retail Sweet & Namkeen shop in Bikaner, Rajasthan, a small but significant town in the Thar Desert. Shri Shivkisan Agrawal, the founder of Haldiram's always cherished the dream of building an empire, manufacture traditional sweets/namkeens, leave a mark on every occasion and get close to the heart of the common man. Haldiram’s offers a wide range of products to its customers. The product range includes namkeens, sweets sharbats, bakery items, dairy products, chips, pappad and ice creams. However namkeens remain the main area of focus for the group as it contributes close to 60% of its total revenues. By specializing in the manufacturing in the Namkeen market the company has created a niche market. The raw materials used to prepare namkeens are of best of quality and are sourced from all over India. The food industry in India is forever changing to suit their consumers’ palate, preference and pocket. All the players in the industry thus, have to constantly adapt to the ever-changing trends and invent and re-invent themselves to stay in the league. Haldiram’s competes on the basis of numerous factors including brand recognition due to distinct packaging, product quality, traditional taste and authentic Indian flavor.
  • 3.
  • 4.
    In 1937, GangaBishen Agarwal, (popularly known as Haldiram), opened a small sweet shop in Bikaner, a small district in Rajasthan. Bikaner had a large number of sweet shops selling sweets as well as namkeens. 'Bhujia sev,' a salty snack prepared by Ganga Bishen, was very popular among the residents of Bikaner and was also purchased by tourists coming to Bikaner. In 1941, the name 'Haldiram's Bhujiawala' was used for the first time. In 1950, Prabhu Shankar Agarwal (Prabhu), along with his father Rameshwar Lal Agarwal (sonof Ganga Bishen), expanded the business by establishing a small manufacturing unit for sweets and namkeens in Kolkata. The success of this unit motivated Prabhu to upgrade its machinery to improve the quality of its products. As demand for Haldiram's products increased, it was decided to scale up the company's manufacturing and distribution activities. In 1970, a large manufacturing unit was set up in Nagpur in the state of Maharashtra (India). In 1983, a retail outlet was set up in New Delhi. The outlet became very popular not only among the Delhi but also among tourists visiting Delhi. Haldiram's was able to achieve significant growth during the 1980s and 1990s. In 1992, a manufacturing unit with a retail outlet attached to it was set up in the outskirts of Delhi. A year later, Haldiram's syrups and crushes were successfully launched in the Indian market. In 1995, a restaurant was opened in New Delhi. In 1997, realizing the potential of namkeens, the company set up a manufacturing unit in Delhi exclusively for making namkeens. To add potato products to its existing product portfolio, machinery was imported from the US. Haldiram's maintained high quality standards at every stage of the production process. All its food items were prepared and packaged in a very hygienic environment. In the mid-1990s, Haldiram’s added bakery items, dairy products, sharbats and ice creams to its portfolio. At the beginning of the 21st century, Haldiram's products reached millions of consumers not only in India, but also in several other countries, including the US, Canada, UK, UAE, Australia, New Zealand, Sri Lanka, Nepal, Japan and Thailand. An article posted on the APEDA's website - apeda.com quoted some of the company's strengths, "To sustain in the competitive Market, Haldiram's has endeavored stress on its product quality, packaging, shelf life, competitive price with a special emphasis on consumers satisfaction and its lingering taste is amongst the best available in the world."
  • 5.
  • 6.
    Products Haldiram's has over100 products. Its products include frozen foods such as frozen meals, ice cream, and kulfi, namkeen, sweets, cookies, crackers, sherbet, papad, savories, chips and other snacks. Haldiram's also produces fruit-flavored beverages and dairy products. The company also produces ready-to-eat food since 2010. In the 1990s, the production potato-based food was enabled by the importation of machinery from the United States designed for these purposes. Haldiram's products are marketed at various retail locations such as bakeries and confectionery stores, among others, and also on various commercial websites. The pricing of the company's products is typically inexpensive compared to similar products made by other companies. Prior and up to August 2003 in the United States market, the company's products were limited to potato chips. The company's products are carried by some Indian supermarkets in the U.S. In the U.S., Haldiram’s products are popular with South Asian countries and America as well. PRICE Haldiram's offered its products at competitive prices in order to penetrate the huge unorganized market of namkeens and sweets. The company's pricing strategy took into consideration the price conscious nature of consumers in India. Haldiram's launched namkeens in small packets of 30 grams, priced as low as Rs.5. The company also launched namkeens in five different packs with prices varying according to their weights. Pack Weight Price (In Rs) 30 gms 5 85 gms 10 180-250 gms 18-35 400-500 gms 40-70 1 kg 95-200 The prices also varied on the basis of the type of namkeens and the raw materials used to manufacture it. The cost of metallized packing also had an impact on the price, especially in the case of snack foods. The company revised the prices of its products upwards only when there was a steep increase in the raw material costs or additional taxes were imposed.
  • 7.
    Place The Haldiram’s productsare distributed all over the country and outside country also.  Haldiram’s is successfully exporting its products to many foreign countries Haldiram’s has developed a strong distribution network to ensure the widest possible reach for its products in India as well as overseas. From the manufacturing unit, the company’s finished goods are passed on to the carrying & forward (C&F) agent. C&F agents pass on the products to distributors, who ship them to retail outlets. While the Delhi unit of Haldiram’s has 25 C&F agents and 700 distributors in India, the Nagpur unit has 25 C&F agents and 375 distributors. Haldiram’s also has 35 sole distributors in the international market. The Delhi and Nagpur units together cater to 0.6 million retail outlets in India.  Factory Carrying and Forwarding Agents C&F  Distributers  Retail Outlets Consumers  C&F agents receive a commission of around 5% while distributors earn margins ranging from 8% to 10%. The retail outlets earn margins from 14% to 30%. At retail outlet level, margins vary according to the weight of packs sold. Retailers earn more margins ranging from 25% to 30% by selling 30gms pouches (priced at Rs.5) compared to the packs of higher weights.  Apart from the exclusive showrooms owned by Haldiram’s, the company offers its products through retail outlets such as supermarkets, sweet shops, provision stores, bakeries and ice-cream parlors. The products are also available in public places such as railway stations and bus stations that account for a sizeable amount of its sales.  Haldiram’s products enjoy phenomenal goodwill and stockiest compete with each other to stock its products. Moreover sweet shops and bakeries stock Haldiram’s products despite the fact that the company’s products compete with their own products.
  • 8.
    Distributionchannel structure Within Delhi Outsideof Delhi Factory facory C&F Agent consumer retailor distributor
  • 9.
    SelectionofChannel members Channels membersare selected if the following facilities are available: - · Warehouse Facilities · Experience sale persons. · Van, truck, three-wheelers for transportation . · Registered office . · Proper computer facility for maintaining accounts. · Financially strong Order processing · Sales persons of C&F agents and distributors go to the retailers of their areas and bring the order daily. After that they give order in the Corporate Office of Haldiram’s in Mathura road to the general manager. From corporate office general manager gives order in the factory. (Nodia/Gurgaon/Mathura Road) · As the order is ready to deliver and on confirming from the corporate office, the goods are delivered in the trucks. retailor distributor Consumer
  • 10.
    · Orders withinDelhi and the places near Delhi (like Meerut) are delivered within 24 hours. · Orders outside Delhi are delivered according to the distance. It takes from 24 hours to 72 hours. · Every distributor and C&F agent has a fixed day in a week to give an order. · Haldiram’s has its own warehouse, which is managed by its own staff. PROMOTION Haldiram’s product promotion had been low key until competition intensified in the snack foods market. The company tied with ‘Profile Advertising’ for promoting its products. Attractive posters, brochures and mailers are designed to enhance the visibility of the Haldiram’s brand. o Different varieties of posters are designed to appeal to the masses. The punch line for Haldiram’s products was ‘Always in good taste’. Advertising depicting the entire range of Haldiram’s sweets and namkeens were published in the print Media (magazines and newspapers). These advertisements had captions such as ‘millions of tongues can’t go wrong’, ‘what are you waiting for, Diwali??’ and ‘Keeping your taste buds on their toes’. o To increase the visibility of the Haldiram’s brand, the company has placed its hoardings in high traffic areas such as train stations and bus stations. Posters are designed for display on public transport vehicles such as buses and hoardings. o Captions are developed that focus on individual products such as ‘yeh corn hai’ (this is corn), ‘chota samosa – big mazaa’ (small samosa- big entertainment) ‘yeh kashmiri mix khoob jamega’ and ‘oozing with taste’ (for Rasgoolas) promoted individual products . o Special brochures are designed for those customers who want to know more about Haldiram’s products. The brochures describe the products and give information about the ingredients used to make those products. Mailers are also sent to loyal customers and important corporate clients as a token of appreciation for their patronage.
  • 11.
    Advertising Strategy Haldiram’s advertisementshave traditionally been copy heavy for various reasons and do not have any face, known or otherwise, attached to them. They are graphic heavyas well with extremely vibrant use of colour. Its advertisements earlier had a mature approach with the base line “Always in good taste”, but of late due to a shift in target audience the base line of the advertisements too has been changed to “Every zuban pe”. This year, an otherwise conservative company, it has upped ad budgets by more than 60% to Rs 1 crore - still a far cry though from Lays which spends over Rs 30 crore annually. But these ads were for what it calls its `new generation products' chips, funchees, masala balls and Taka-tak a) Visual (Typography, Layout) Haldiram’s typography contains a very stylized and sophisticated font style, which conveys the image and the personality of the brand. The layout is picture heavy with extensive use of colour so as to make the advertisement attractive and tempting, which is true of any food advertisement. b) Verbal (Copy Style) Initial advertising of the brand contained long copy but this phenomenon has recentlychanged as the company is now going in for a very precise and clear form of Communication in an informal manner. c) Attitudinal Haldiram’s advertisements are not attitudinal in nature but are rather formal and mature. This trend is steadily converting into a more informal, relaxed and ‘hinglish’ style.
  • 12.
  • 13.
    Introduction To retain andexpand its market share for higher profitability a company must understand it’s competitive environment. It must know its competitors, their strategies, the strengths and their weaknesses.  The major objectives of this comparison are to: o Analyse Haldiram’s competition (in Namkeens Segment) from an industry and marketing point of view o Study the designing of competitive strategies Competitors ofHaldiram’s (inNamkeenSegment) The following are the major competitors of Haldiram’s: · Frito Lays · Bikano · MTR · Unorganized Sector However the comparison is restricted to Frito Lays, as this is the closest competitor of Haldiram’s. Levels of Competition This analysis covers all four levels of competition for Haldiram’s: Brand, Industry, Form and Generic. Brand Bikano, Frito Lays, MTR, Lehar, Unorganized Sector Industry Differentiated Oligopoly Form Traditional snacks like Samosa, Kachori, etc.,Burgers, Pizzas, Salty Biscuits, Bakery Items Generic Any product competing for the same of amount consumer dollars
  • 14.
    A. Brand Competition BrandCompetition includes other companies offering similar products and services to the same customers at similar prices. Here, the brand competition would be all the companies selling Namkeens along the same lines as Haldiram’s. Because of this brands like Bikano, Frito Lays, etc… and the unorganized sector are considered as brand competitors . B. Industry Competition: The namkeens industry is essentially made up of a few players producing the same product partially differentiated along the lines of quality, styling and services. This means that the namkeens industry follows the pattern of ‘Differentiated Oligopoly’. C. Form Competition: Form competition essentially means that competitors who produce products that supply the same service. In case of Haldiram’s Namkeens, it faces stiff competition from traditional snacks like samosas, kachoris etc. and others like salty biscuits, pizzas, burger and bakery items as people tend to substitute namkeens very easily with these products. D. Generic competition Generic competition essentially includes those companies competing for the same amount consumer money. In case of Haldiram’s, it includes all edible products in the same price range
  • 15.
  • 16.
    We at HALDIRAMFOODS INTERNATIONAL PRIVATE LTD. are committed to manufacture & Supply a variety of Sweets (Sweetmeats), Namkeens (Savories), Papad, Pasta, 2D & 3-D Snacks (Extruded Foods), baked products, Milk & Milk Products, Frozen Foods to the complete satisfaction of our domestic & International Customers with regards to quality & food safety. We shall strive to provide world class quality products by • Utilizing hygienic, Safe & premium quality ingredients & materials. • Adhering to good manufacturing & hygienic practices. We are committed to continually improve all our activities to enhance customer satisfaction, organizational performance and market leadership. We shall comply with statutory, regulatory requirements and all our actions would be planned and executed to fulfill this policy consistently through the dedicated involvement of all employees.
  • 17.
  • 18.
    The study isan exercise involving estimation of parameters as regard to Organizational requirements- Research was designed so as to get the relevant Information that can be used for various organizational purposes. DATA SOURCE: Research included collecting both primary and secondary data. PRIMARY DATA- is the first hand data, new data gathered to help solve the problem at hand. Data is collected personally for the specific project through research. Questionnaire was prepared to gather information on the company marketing and services. SECONDARY DATA- is the second data collected by someone else with is gathered through internet, publications, articles, company books, etc.  This chat show the respond of the customer towards the package food itams of in odisha Generally backward states like odisha people are not very much aware about quality, so they didn’t consume branded package foods. Maximum people of odisha 32 68 CONSUMPTION OF BRANDED PACKAGE FOOD PRODUCTS YES NO
  • 19.
    are dependent onlocal cheaper food items, so that tis graph show negative response by maximum people.  This graph shows the brand preference of different people as their requirement. As we all know that in odisha maximum people are prefer local food products, this chat show it again. Whatever people consumption the branded products out of that 28% people consumption the products of Haldiram’s because this is a traditional food product ion org, generally during the festivals season party or any marriage celebration people choose it. As far as other brand is concern lays is very much famous among people, elders are not refer this brand, and due to lake of knowledge and market coverage other brands show the negative response.  This graph again show the response of the products of Haldiram’s among the people of odisha. 0 20 40 60 HALDIRAM LAYS LEHER BIKANER MTR LOCAL PRODUCTS 28 8 1 4 56 BRAND PREFERENCE Series1
  • 20.
     This graphshows the mode of collecting information by the customer about the products of Haldiram’s. As we know maximum people consume the products of Haldiram’s during the festivals of any functions so that maximum people find the information during that period, might be by any discussion. Because in Indian tradition functions are the occasions where all people meet their relative’s family and friends. Due to lake of advertisement by the company in this kind of area less people give positive response towards this mode.  This graph shows the quality rate of the products of Haldiram’s by the opinion of the respondents. 28 82 0 20 40 60 80 100 YES NO CONSUMPTION OF HALDIRAM'S PRODUCTS 9 28 35 22 6 SOURCE OF INFORMATION ABOUT PRODUCTS FRIENDS NEIGHBOURS FAMALY RELATIVES ADS
  • 21.
    In this graphmaximum people provide positive response about the products as BETTER, WHICH IS 48%. Because haldiram’s products are branded and healthy. According to 16% people products are significant better. But 11 % people give their opinion as WORSE, which is shows their lake of brand awareness.  This graph shows the response of people about the price structure of the products of haldiram’s. 0 10 20 30 40 50 SIGNIFICANT BETTER BETTER WORSE SIGNIFICANT WORSE 16 48 11 25 QUALITY RATE OF HALDIRAM PRODUCTS
  • 22.
    Out of allthe respondents 41% people say that the price is RESONABLE, it means they are adjusting with the price structure of the products of haldiram’s. And 25 % people say that the price is HIGH.  In this graph the we can show the factors which influence the customers to purchase the products of haldiram’s. Out of all 26% people purchase the products due to the brand name of the org, and 21% people purchase due to the traditional factors relating to the organisation. 16% and 11% people purchase due to the quality and the gift package provided by the org with the products. 0 10 20 30 40 50 25 12 14 8 41 PRICE CONSIOUSNESS ABOUT THE PRODUCTS Series1 26 12 16 14 21 11 0 5 10 15 20 25 30 BRAND NAME PACKAGING QUALITY PRICE TREDITIONAL FACTORS GIFT PACKAGES FACTOR EFFECTING TO PURCHASE
  • 23.
     This graphshows the overall opinion of the people by the products of the haldiram’s Out of all respondents 38% people says that products are good as compare to other brands. According to 15% the products are average and 15% people says their opinion in the favour of very good. 0 10 20 30 40 VERY GOOD GOOD WORSE VERY WORSE AVERAGE 15 38 8 12 27 overall opinnionabout the products of haldiram's Series1
  • 24.
  • 25.
    Statistical Tool: The toolfor obtaining the information was questionnaire. A structured questionnaire was administered. The questionnaire was designed in the view both major and minor objective of study. LIMITATIONS 1. The sample was collected using sampling techniques. As such result may not give an exact representation of the population. 2. Most of the data being secondary can be biased towards the company. 3. Shortage of time is also a reason for incomprehensiveness. 4. Most of the information was taken from secondary sources being based on Previously printed data
  • 26.
  • 27.
    FINDINGS The rapid positivechange in Indian demography; increased disposable income; increased concerns over Post Harvest Losses; encouraging steps taken by the Indian government to provide the technological know-how, infrastructure, tax exemptions, export and import regulations. • Each player is competing with the other to capture larger market share. • With plenty of modular interconnected options available in the market, the consumer hardly has few choices. This means there is intense competition in the market. • Many packaged food companies gets the product outsourced, which delays the delivery time. • Delivery time and design of the products ordered have a significant effect in generating demand for the product. Suggestions  Haldiram’s should make more advertisement in odisha or east region of India.  They should supply good quality products in cheaper price to this area.  They should target the middle class people to coverage more market in less period of time.
  • 28.
  • 29.
    BIBLIOGRAPHY Book Material · MarketingManagement by Philip Kotlers · Marketing Management by T.N Chaabra & S.K Grover · Sales & Distribution Management by Tapan K Panda & Sunil Sahadev · Research Methodology by C.R Kothari & Gourav Garg Company Visits Mr. K K Goyal (Sales Manager) Corporate Office Haldirams Marketing Pvt. Ltd. B-1/H-8, Mohan Co-Operative Ind. Estate, Mathura Road, New Delhi-4 Websites: · www.Indianfoodindustry.net · www.haldirams.com · www.haldiramsusa.com · www.bikaji.com · www.samratnamkeen.com · Times news Network (www.economictimes.indiatimes.com)
  • 30.
  • 31.
    QUESTIONNAIRE Q1. What ageprofile do you belong to? 15-20 21-24 31-40 41-50 More than 50 Q2. Do you consume Haldiram’s products? Yes No Q3. What is your brand preference for namkeens? Haldirams Lays 0 Lehar Bikaner MTR Others Q4. Do you prefer local snacks? Yes No Q5. Since when have you been consuming Haldiram’s Products? Less than 6 months 6 month – 1year 1-3 years Greater than 3 years Q6. How would you rate the quality of Haldiram over the period of use? significantly better Better Natural Worse significantly worse Q7. What factors motivated you to buy Haldiram’s products? Friends Neighbours Relatives Family Ads Q8. Which of these factors influence your buying bahaviour of namkeens? Packaging Quality Price . Brand name Q9. How would you rate the following factors in order of your preference? Variety Food taste and quality Nutritional value Hygiene Packaging Q10. How you find Haldiram’s price ? High Very high Very low Low Reasonable Q11. Would you buy Haldiram’s products for their Packaging Variety Price Quality Hygiene Taste Q12. How would you rate the Haldiram’s namkeens for their nutritional value?
  • 32.
    Minimal Adequate Healthy Q13.Do you buy Haldiram’s gift packages? Yes No Q14 what is your overall experience on the products of haldiram Very good good average worse very worse