FIGURE OUT YOUR THOUGHTS
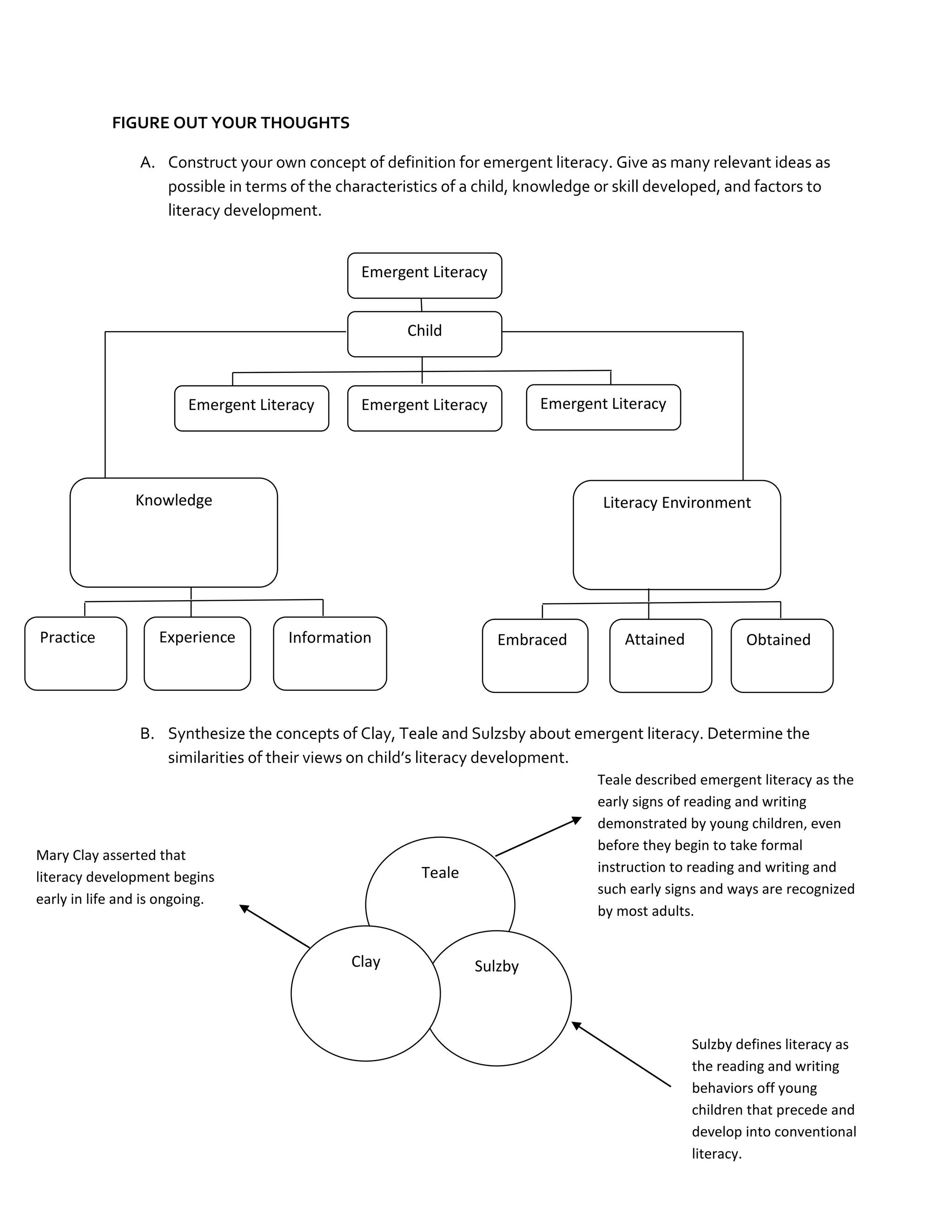
A. Construct your own concept of definition for emergent literacy. Give as many relevant ideas as
possible in terms of the characteristics of a child, knowledge or skill developed, and factors to
literacy development.

Emergent Literacy
Child

Emergent Literacy

Emergent Literacy

Emergent Literacy

Knowledge

Practice

Experience

Literacy Environment

Information

Embraced

Attained

Obtained

B. Synthesize the concepts of Clay, Teale and Sulzsby about emergent literacy. Determine the
similarities of their views on child’s literacy development.

Mary Clay asserted that
literacy development begins
early in life and is ongoing.

Teale described emergent literacy as the
early signs of reading and writing
demonstrated by young children, even
before they begin to take formal
instruction to reading and writing and
such early signs and ways are recognized
by most adults.

Teale

Clay

Sulzby

Sulzby defines literacy as
the reading and writing
behaviors off young
children that precede and
develop into conventional
literacy.
FIGURE OUT YOUR THOUGHTS

Working in groups, choose one theorist and discuss the implications of this theory on child
development to early literacy teaching and to the learning process. Summarize your ideas through a
chart.

Theorist/Theory

Implications to Early Literacy
Teaching

Implication to the learning
Process

Piaget (1969)

The theories focused attention on
the idea of developmentally
appropriate education-an
education with environments,
curriculum, materials, and
instruction that are suitable for
students in terms of their physical
and cognitive abilities and their
social and emotional needs.

Piaget’s theory of learning is
based on discovery. He stated,
“To understand is to discover, or
reconstruct by rediscovery, and
such conditions must be complied
with if in the future individuals are
to be formed who are capable of
production and creativity and not
simply repetition.

Children at certain stages are
capable of only certain types of
intellectual endeavors; acquire
knowledge by interacting with
the world; active participants in
their own learning.
According to Piaget, children are
born with a very basic mental
structure (genetically inherited
and evolved) on which all
subsequent learning and
knowledge is based.

Focus on the process of children's
thinking, not just its products.
Recognition of the crucial role of
children's self-initiated, active
involvement in learning activities.
A de-emphasis on practices
aimed at making children adult
like in their thinking.
FIGURE OUT YOUR THOUGHTS
Give the principle of the Constructive Model as conceived by the three authorities.
Constructivist Model

Dewey

Vygotsky

Au

Teaching and learning as a
conscious process of
reconstruction of experience.

Knowledge is socially
constructed by interacting with
the others in a variety of
experiences.

Learning is basically social
process that takes place
through the interaction
between children and others in
their environment.

A strict criterion for
determining educative
experience which must lead to
positive growth.

Emergent learner need to
interact which would positively
make them interested and be
involved in meaningful
activities.

Recognizes the collaboration of
parents and teachers as well as
the literate members of the
community and active
involvement of the young
learners in their literacy.

Educative experiences must be
continues, provoke change, and
emphasize the importance of the
participation of the learner in
formation of purposes which
direct his activities in the learning
process

Emphasizes that young learners
must be provided with adult
support to successfully acquire
knowledge about literacy skills.

Discussed the four distinct
advantage of constructivist
mode
Identify the constructing views in reading. Complete the chart with significant information.

Reading is
viewed as…

Goodman
Chomsky
Reading as a
Aid to literacy
psycholinguistic skills
guessing game

Holdaway
Stimulate
reading model
set

Vygosky
Internalized
social
relationship

Teale
Social
functions and
conventions of
reading are
acquired

Learn to learn
naturally in the
home
environment
and
interactions
with the
parents

Increase their
dependent
engagement
in reading
activities.

Acquired
through
socially
interactive and
emulative
behavior

Reading as an
active process

The reader is
described as..

Attempts to
reconstruct his
own knowledge
Capitalizes on
children’s prior
strengths, past
experiences
and knowledge

Increase
interest in
books and in
learning to
read
Enhances
background
information
Familiarization
with the
language of
books

FIGURE OUT YOUR THOUGHTS
Classifying the writing attempts of children. Give the specific activities which they commonly
demonstrate.
Writing through play
Play to boost fine motor skills
Writing words and shapes on a
board using chalk. Form shapes
in the school playground or
areas in the garden will also help
to build the foundation for
children’s writing skills.

Writing through social
interaction
Increased social interaction can
boost writing
Children learning, retelling and
creating new stories orally is the
most effective way to know a
dramatic impact on their writing
and reading.’

Writing through
experimentation
Literacy begins with play
Play with the blocks (find and
stack the letters) .This is the
perfect setting to introduce the
child to written language. Picka-box, draw-a-sentence is also
the best way.
Observe, Write and Speak Your Mind
Observation 1
Theoretical Foundation of Emergent Literacy

Directions: Observe a preschool class to find out the strategies employed by the teacher, the
activities done by the pupils and the skills being developed.
Check those that are explicitly employed. Then, point out the emphasis and identify the theory
applied. Report other observations not included not included in the list.
Part I
A. Strategies Employed









Manipulative experiences
Guided play
Social interaction
Outdoor play
Systematic training
Active participation
Functional experiences
Exploring










Sensory techniques
Circle time
Free play
Dramatic play
Work
Rea-life experiences
Sensitive period
Problem solving

Have you observed other significant strategies employed by the teacher, but are not indicated in the
list? If yes, please indicate.
B. Student’s Activities








Manipulating objects
Smelling objects
Guided-playing
Identifying shapes/size
Free play
Exploring
Dramatic play









Dancing
Singing
Reciting a poem/rhyme
Informal writing
Informal reading
Story reading
artwork
What are your other observations as the students performed their activities individually or by group?
C. Skills Developed





Sensory skills
Social skills
Reading
Art skills
Independent reading
Inquisitiveness
Communications skills
Exploration
Listening










Psychomotor skills
Physical development
Writing
Concept mastery
Problem solving
Spontaneity
Speaking
Experimentation
Language

What other skills were being developed in the students based on the activities given to them?
Part II
1. Base on the information gathered, what do you think is the emphasis of the preschool class
which you observed?
Preschool is an early childhood program in which children combine learning with play in a program run
by professionally trained adults. The preschool emphasize the learning and development of a child
while playful and interesting learning process which really fits to the students.

2. Having pointed out the emphasis of that preschool class, what do you think is the theory
guiding its early literacy instruction?
I think the theory of Vygosky is present, as it said that learning takes place when a child interacts with
each others. Children learn by internalizing activities conducted in the world surround them.
JOURNAL WRITING 1
Directions: Express freely your personal views and insights gained about early literacy.
1. What are the common practices in preschool setting?
The common practices in preschool setting I have seen is usually the involvement and unity of the
parent in the school, they are supportive. It’s a good things that they have a strategy that there is a
notebook fixed for the parents to check how their child in school or what are things or reminders from
the school or from the teacher. I also like the teaching process here.
2. Among these practices, which do you consider as strengths that any preschool should possess?
For me, I will consider the unity of the parent – school. Every preschool must be like this also for the
more improvement of knowledge of their children.
3. Which practices do you think need to be improve successfully early literacy instruction?
Just a thought, they should improve more in children should have access to early childhood programs
with strong literacy components that include clear adaptations for children with special needs.
FIGURE OUT YOUR THOUGHTS
Based on the principles of early literacy behavior posed by the following authorities, analyze whether
they indicate similar or contrasting views on emergent kid’s skills. Put a (+) if similar, while a (-) if not.
Goodman
Physical abilities
Language Skills
Reading Skills
Writing Skills

Vygotsky

+
+
-

+
+

Scarborough &
Dobrich
+
+
-

Holdway
+
+
+
+

OBSERVE, WRITE AND SPEAK YOUR MIND
Observation 2
Early Literacy Behavior
Directions: Observe your family or relatives having 1 or 2 kids only who are 2-3 years old. Observe the
kids’ behavior and the family members’ interaction. Determine the early literacy behavior of the kids by
checking the most observable traits only.
A. Physical Abilities

Playing toys

Humming

Imitating familiar sounds

Singing

Counting
Reciting

Chanting similar to reading

Producing pleasant sound to imitate reading voice

Using incomprehensible language but perceived as reading
Using oral language

Processing oral vocabulary
Reading aloud

Narrating familiar stories

Inquiring
Commenting

Using language for communication
B. Oral Language
Attempting puzzle work

Manipulating clay, blocks, legos

Putting together toy parts

Dismantling toy parts

Holding and using pencil

Holding and using crayon

Finger painting

Holding books

Turning pages of books

Attempting to use paper and pencil

Drawing
Tracing
Scribbling

Discriminating pictures

Discriminating colors

Recognizing shapes and sizes
Identifying texture

Discriminating sounds

Imitating movements
C. Reading Skills

Browsing books and other colorful reading materials

Looking at pictures and print materials
Eyes focused intently on books

Recognizing letters, numbers

Recognizing pictures

Observing adult reading

Emulating adult reading

Enjoying story telling

Interested in reading aloud
Retelling
Half narrating
Half reading
Possessing reading vocabulary

Naming objects and characters
Reading on his own

D. Writing Skills





Scribbling
Squiggling
Tracing
Drawing
Coloring
Interested in pencil and paper activities











Attempting to make marks on paper
Recognizing lines and shapes
Invented spelling
Observing adult writing
Imitating adult writing
Practicing writing stokes
Copying letters and numbers
Starting to write in his name and names of family members
Copying environmental print
Writing with adult supervision
Making notes as if writing for communication
Writing independently
Indentifying environmental print
Being familiar with signs and logos

Did you notice other behaviors manifested by the child but are not indicated in the list? If yes,
please relate your observations.
 Yes, example of being closes and attached to a certain person in the family or
neighbors. They more feel ease and secure with when they are in the family members.

How do parents influence their child’s behavior?
 From the moment children are born, their life is being shaped by those around them.
The most impact is, of course, given by the parents who shape the person a child may
become, teach them relationship skills and form the child's mental process to a great
extent.
JOURNAL WRITING 2
Insights Gained About Early Literacy Behavior
Directions: Share your significant learning experience gained from your observation with
young kids, their family and their home environment.
1. What do you think is the role of the parents in the early literacy of their kids?
 Parents, as the child’s first teacher, establish the roots of a child’s literacy. When
parents have knowledge about early literacy development they may provide a home
environment that is more conducive to early literacy development. The parents’
understanding of children’s literacy development and of home literacy practices
2. What kind of home environment will positively influence the learning potential of young
kids?
 Young children strive to make sense of the world in which they live. Children who live in
this classroom will have many opportunities for expanding their knowledge by actively
participating in a world that is appropriate for their level of development. It will include
spaces for active play
FOCUS GROUP DISCUSSION 2
Early Literacy Behavior
Instructions for Focus Group Discussion
1. Working with the dame group, each member will share information obtained about the
behavior of kids manifesting their early literacy.
 Early literacy behavior is manifested through the young learners’ physical abilities skills
(playing and dismantling toys, attempting and imitating movements) reading skills
(they start to be observant, browsing, emulating, and recognizing) writing skills
includes (interested in pencil and paper thingy and writing and drawing deliberately and
for language skills (they start to hum, imitate and identifying sounds).
2. Determine the most common early literacy behavior of 2-3 years old kids.
 Early literacy development is a continuous develop-mental process that begins in the
first years of life. Language, reading, and writing skills develop at the same time and are
intimately linked.
3. Discuss the important role of the parents’ literacy practices and its influence to kid’s literacy.
 The evidence about the benefits of parents being involved in their children’s education
in general, and their children’s literacy activities in particular, is overwhelming. Parental
involvement in their children’s learning positively affects the child’s performance at
school in both primary and secondary schools leading to higher academic achievement,
greater cognitive competence, greater problem-solving skills, greater school
enjoyment, better school attendance and fewer behavioral problems at school.
FIGURE OUT YOUR THOUGHTS
Working in groups, discuss the characteristics of emergent kids. Give the most dominant traits for each
of the stages of early literacy in terms of oral language, reading and writing skills.

Oral Skills

Early
emergent

Reading skills

Emergent
learner

Beginning
reader/writer

Writing skills

Almost fluent
reader/writer

Fluent
reader/writer

Read aloud,
storytelling, verbal
requests, oral
directions,
inquiries & wordplay

Growing oral
language facility,
oral language of
the story read ,
pleasure in oral
language

Self-corrected
speech, increased
oral language
vocabulary,
pleasure in words

Moving towards
language
fluency,
increased
pleasure in
language use

Increased
vocabulary,
appreciation to
importance of
speech

Beginning concept
of print, labeling,
naming, picture
reading, literature
enjoyment

Acquired concept
of print,
recognition of
environmental
print, letter sound
recognition

Additional
recognition skills
and strategies,
meaning
construction

Regular use of
word recognition
skills and
strategies,
growing meaning
construction,
varied reading
purposes

Capable decoder
with
comprehension
skills, critical
reading,
competent reader

Beginning concept
of print, labeling,
naming, picture
reading, literature
enjoyment

Spelling and
writing
conventions,
familiarity with
writing process,
meaning
construction

Varied writing
behavior, growing
use of mechanism
and convention,
employed writing
process

Varied writing
purposes,
pleasure in
writing

Purposeful
writing,
pleasurable
writing, persuasive
writing, self
editing, peer
editing
OBSERVE, WRITE AND SPEAK YOUR MIND
Observation 3
Emergent Reader
Directions: Observe again, your family of your relatives whose kids are 2-4 years old, but is not yet sent
to any preschool or day care center. Observe his/her behavior as an emergent reader. Determine also
the influence of parents and the home environment.
1. What were the signs manifested by the child to show his/her interest in reading?
 The child read loud the words or pictures he/she see in the surrounding or in television that
familiar to him/her. Talking and humming the words that I can’t understand.
2. What were the print materials that the child likes to read?
 The child likes to read an old newspaper that has pictures, and colorful books.
3. How did the child demonstrate his/her reading behavior?
 By reading it in the front of the member of the family or reading it loud.
4. In what manner, did the family support the child’s interest in reading?
 By monitoring the child’s behavior in reading problem, they surround their children reading
materials. Also they set aside time to read with their child.

Observation 4
Emergent Writer
Directions: observe again your family or your relatives whose kid is 2-4 years old and is not sent yet to
any preschool. Observe his/her behavior as an emergent writer. Determine also the influence of the
parents and the home environment.
1. How did the child show his/her early attempts to write?
 The child shows his/her interest in write by attempting to make marks on the paper, draw and
trace anything he/she like using colorful pencils, and also by showing interest in papers and
pencil.
2. What are the writing materials provided for the child to develop his/her early writing skills?
 Pencils, papers, colorful materials, crayons, colorful images and scribble things that are not
toxic.
3. What would the child usually want and try to write?
 Drawing lines and different, sketches, coloring everywhere in the paper, and imitating adult
writing.
4. How did the family support the child’s writing attempts?
 Scribbling, and drawing lines, shapes, and pictures are the first steps towards writing, by
providing time and material and give children ample opportunity to scribble (pretend writing).
This helps them develop an appreciation for writing

JOURNAL WRITING 3
Emergent Reader and Writer
Directions: Discuss your insights about emergent reading and writing. Share your views on how you
can use the information obtained from the observation in helping the emergent learners in your family.
1. Based on your personal impression, how would you describe an emergent reader? An emergent
writer?
 My personal impression on emergent readers demonstrate alphabet knowledge, a concept of
what a word is, a sense of story (beginning, middle, end), listening and retelling skills, phonemic
awareness, and verbal expression. Texts that use rhyme, rhythm, repetition, natural language,
and illustrations are useful in developing reading skills in emergent readers. While emergent
writing is an essential part of how children learn to write, and will naturally appear when the
child is ready. At the emergent writing stage many children will become interested in writing
their own name. This can provide a welcome opportunity to help a child to begin forming
letters correctly.
2. In what simple way you can help kids to love reading and to enjoy writing?
 Figuring out how to motivate young children to read and write is a very important and
sometimes daunting task. Talk to your kids, conversation to the child is a big help for them. Be
a parent-friend to the child, play games with storytelling, allow the child to play and praise child
for working hard in reading and writing.
FIGURE OUT YOUR THOUGHTS
Explain the relationship of the home and school to the child’s oral language, reading and writing
development. Discuss their implications to early literacy development.

Home

Child

Children develop early
reading skills through
read and recognize the
circumstances.

Children develop early
oral language skills
through observation and
interact.
Provides opportunities to
the development of
child’s abilities and desire
to read naturally.

School

Children develop early
reading writing skills
through assisting their
skills.
To become literate,
children must learn about
the functions and uses of
literacy

Provide and recognize
meaningful literacy
events for emerging
learners
OBSERVE, WRITE AND SPEAK YOUR MIND

Observation 5
Promoting Early Literacy in the Home
Directions: Observe how early literacy is promoted in your own homes or your relatives;. Focus on
active family involvement in terms of language use, reading and writing activities, and literacy material
available. Check only those that highly evident and regularly practiced in your family.
1. In what specific ways is language use exemplified among family members to help an emergent
learner?







Language is frequently used meaningfully.
Language is regularly used in social context.
Language is used to comprehend print materials and audio-visual materials.
Language is used to promote oral communication, encourage correct pronunciation
and develop vocabulary.
Language is used to explore reading materials and to process writing activities.
Provide opportunities for play to use language.
Language is associated with the pleasure and enjoyment.

2. What reading activities are highly participates and enjoyed by the family members to
encourage an emergent reader?






Recreational Reading(Nursery rhymes, fairytales, fables & folktales, poetry, jokes
&riddles)
Concept Reading (Alphabets & numbers, animals & plants, planets, shapes & sizes,
colors)
Story Reading (Reading aloud, bedtime stories, storytelling, retelling, shared book
experiences, repeated story readings)
Reading Magazines and Newspapers
Identifying Environmental Print

3. What writing activities are frequently demonstrated by the adult family members to increase
early writing attempts and develop practice writing of kids?
Recognize environmental print




Food labels usually found in the home and in the supermarket
Food chains, amusement centers, parks and malls where they love to go
Logos of their favorite cartoon characters and mascots
Sign of schools, hospitals and churches
Road signs, stations, directions, means of transportation
Nurture emergent writing through the whole family participation in writing activities










First marking attempts on papers, or even on walls.
Scribbling, squiggling
Copying, imitating adult – writing, tracing
Drawing, finger – painting
Invented writing, producing letters in long strings
Letter – like forms, writing – like sounds
Invented spelling writing
Writing his name
Drawing as if telling a story
Drawing images of family members, playmates and cartoon characters
Drawing plant – like and animal – like image
Producing lines, shapes
Communicating to family members through writing notes or letters
Sending greeting cards and texting

Establishes pleasurable and enjoyable






Assistance to child’s writings attempts
Encouragement to identify what he writes
Interaction with child about what us being written
Invitation to observe adult writing and to try make one for himself
Display of early writings to be enjoyed
Response to his queries with information and explanation

4. What are the frequently subscribed, read, bought, and collected print materials to promote
the early literacy of the young members of the family?
Reading Materials
Picture books
_______ picture concept books (alphabets, numbers, and animals)
_______ cardboard concept books (alphabets, numbers, and animal)
______ picture storybooks
Traditional literature books
_______nursery rhymes
_______fairy tales
_______fables and myths
Participation books
______ touch – and – feel books
TV program-related book/movie-related books
______Sesame Street
________Nickelodeon
______ Disney
________Popular Cartoons / Animated Films

Magazines, Newspaper, Comics
Children Dictionaries
________Children’s First Dictionaries
______Children’s Picture Dictionaries
Writing materials
Writings pads

Coupon bond





Tracing pads
Sketch pads
Drawing pads

Oslo paper
Newsprint
Recyclable papers



Workbook for beginning readers and writers
Coloring books
Activity books for alphabet, numbers, shapes and sizes





Big pencils
Non-toxic crayons
Colored pencils
Markers





Whiteboards/blackboards
Clay
Manipulative toys
blocks
Observation 6
Promoting Early Literacy in the School
Directions :
As an observer, examine how early literacy is supported and extended in the school in
terms of language use, reading and writing activities and literacy materials. Check only those that are
highly evident in that preschool where you are assigned.
1. What specific programs are explicitly implemented by the preschool to develop the early
literacy of its students?
A. Language Use





Language is frequently used meaningfully
Language is regularly used in social context
Language is used to comprehend print materials and audio-visual materials.
Language is used to promote oral communication, encourage correct pronunciation and
develop vocabulary
Language is used to explore reading materials ant to process writing activities
Providing opportunities for play to use language
Language is associated with pleasure and enjoyment



B. Reading Activities




Recreational Reading(Nursery rhymes, fairytales, fables & folktales, poetry, jokes &riddles)
Concept Reading (Alphabets & numbers, animals & plants, planets, shapes & sizes, colors)
Story Reading (Reading aloud, bedtime stories, storytelling, retelling, shared book
experiences, repeated story readings)
Reading Magazines and Newspapers

Identifying Environmental Print
C. Writing Activities
Recognize environmental print






Food labels usually found in the home and in the supermarket
Food chains, amusement centers, parks and malls where they love to go
Logos of their favorite cartoon characters and mascots
Sign of schools, hospitals and churches
Road signs, stations, directions, means of transportation

Nurture emergent writing through the whole family participation in writing activities



First marking attempts on papers, or even on walls.
Scribbling, squiggling




















Copying, imitating adult – writing, tracing
Drawing, finger – painting
Invented writing, producing letters in long strings
Letter – like forms, writing – like sounds
Invented spelling writing
Writing his name
Drawing as if telling a story
Drawing images of family members, playmates and cartoon characters
Drawing plant – like and animal – like image
Producing lines, shapes
Communicating to family members through writing notes or letters
Sending greeting cards and texting
Establishes pleasurable and enjoyable
Assistance to child’s writings attempts
Encouragement to identify what he writes
Interaction with child about what us being written
Invitation to observe adult writing and to try make one for himself
Display of early writings to be enjoyed
Response to his queries with information and explanation

What literacy materials are highly provided by the preschool to support and increase the early literacy
information of its students?
Reading Materials
Picture books
_____ picture concept books (alphabets, numbers, and animals)
_____cardboard concept books (alphabets, numbers, and animal)
_____ picture storybooks
Traditional literature books
______nursery rhymes
______fairy tales
______fables and myths
Participation books
____ touch – and – feel books
TV program-related book/movie-related books
______Sesame Street
________Nickelodeon
______ Disney
________Popular Cartoons / Animated Films

Magazines, Newspaper, Comics
Children Dictionaries
_____Children’s First Dictionaries
_____Children’s Picture Dictionaries

Writing materials





Writing pads
Tracing pads
Sketch pads
Drawing pads














Workbook for beginning readers and writers
Coloring books
Activity books for alphabet, numbers, shapes and sizes

Big pencils
Whiteboards/blackboards

Non-toxic crayons
Clay

Colored pencils
Manipulative toys

Markers
blocks

Coupon bond
Oslo paper
Newsprint
Recyclable papers
JOURNAL WRITING 4
Promoting Early Literacy
Directions: Compare your observations in the home and school. Determine the common aspects
which these two environment share to promote early literacy.
1. Which of the family activities are extended in the school to develop the literacy of preschool
kids?
 Activities include games, tasks and daily routines that parents can incorporate into child's life.
Activities on the early literacy of children involve and develop reading, writing and listening
skills. Promoting early literacy in children will make reading an enjoyable pastime for them and
prepare them for school. Effective literacy activities teach children to manipulate and break
apart the sounds in words, and to blend those sounds to recognize how words are constructed.
2. How does the school use home literacy in further supporting early literacy kids?
 Home involvement is linked to children's school promptness. Greater parent involvement in
children's learning positively affects the child's school performance, including higher academic
achievement and greater social and emotional development. Simple interactions, such as
reading to young children, may lead to greater reading knowledge and skills. And, children with
richer home literacy environments demonstrate higher levels of reading knowledge and skills at
kindergarten entry.
3. In what aspects do the literacy practices in the home contradict with the early literacy programs
of the school?
 To facilitate literacy expectations beyond those set forth for schools, educational programs
need a strong emphasis on including parents in the process of developing literacy and
technology skills. While the role of parents in fostering emergent literacy skills is recognized as
being extremely important, there appears to be great variation in parental perceptions held
about literacy and the knowledge of how to best encourage literacy development.
FIGURE OUT YOUR THOUGHTS
Working in groups, examine two English textbooks used in grades school. Focus on the approach used
and lesson /activities contained. Construct your analysis in the chart.
Approach

Lessons

Activities

OBSERVE, WRITE AND SPEAK YPUR MIND
Interview 2
Four pronged Approach
Directions. Interview a senior-elementary reading teacher about his/her comments on the
implementation of the four-pronged approach. Use the following items as your guide.
1. What is the profile of the interviewee in terms of:
- Name : Mrs. Toni Liza Zaragoza Jemino
- Designation / position: K1 Red&Blue Adviser
- Subject taught: Kindergarten subject
- Year in the teaching service:
- Teaching experiences
- Scholastic background
- Achievements while in the teaching profession

2. Compare and contrast the past curricula with the Basic Education Curriculum. This is the
same question as how does one compare the written curriculum to the taught curriculum
to the tested curriculum.
 First, to compare the written (intended) curriculum to the taught (implemented)
curriculum, curriculum mapping is a technique that is very useful. Essentially, a
curriculum map is created by the teacher of the subject by recording what s/he is actually
doing in the classroom at various points throughout the day. Fenwick English offers a
method and background on doing this. This map is then compared to what is actually
written in the school district's curriculum guide. A second analysis is backward mapping.
That is, analyzing items on a culminating test (perhaps an achievement test or final exam)
to determine the actual achieved curriculum. These test items are then compared to the
written curriculum and the mapped taught curriculum to find gaps and overlaps.
3. In terms of developing reading skills with the grade scholars, what are the differences of the
past and the present curricula?
4. As teacher use the present curriculum, can they still us the traditional teaching strategies? In
what way?
Interview Sheet
FOUR-PRONGED APPROACH
Name: ________________________________________________________
Position: ______________________________________________________

__________________________________________
Signature over Printed name of the interviewee
JOURANL WRITING 5
Four-Pronged Approach
Directions: Based on the results of your interview, record your learning’s on the four-pronged approach
base in the following issues/concerns in language learning.

1. What theory of language teaching from the past curricula remained? What proves you this
claim?
 I think theory is very important because it is always present. Every teacher, when they step in
front of a class, is acting on their theory of education. And what that leads to, in general, is
unconscious repetition, for better or worse of their own learning experiences. The
Communicative language teaching increased demand put pressure on educators to change their
teaching methods. Traditional methods such as grammar translation assumed that students
were aiming for mastery of the target language, and that students were willing to study for
years before expecting to use the language in real life. However, these assumptions were
challenged by adult learners who were busy with work, and by schoolchildren who were less
academically able. Educators realized that to motivate these students an approach with a more
immediate payoff was necessary.
2. Aside from the ones mentioned by the interviewee, what other strategies can be used?

 For me, Answering Questions strategies is still useful and used until now. Questions can
be effective because they give students a purpose for reading, focus students' attention on
what they are to learn, help students to think actively as they read, encourage students to
monitor their comprehension, help students to review content and relate what they have
learned to what they already know.
3. How does teacher’s knowledge of the language acquisition theory help in the
teaching process?
 The teacher knowledge in the acquisition of language theory has provided writing
teachers with an abundance of information and techniques for teaching most parts of the
writing process.
Individual Task
Develop a full-blown annotated lesson plan based on the given selection. Annotate theory to be applied
in each activity.
Lesson Plan for The Missing C.O.D.E
I.

OBJECTIVES
1. To know what is the missing C.O.D.E.
2. Value the importance of this C.O.D.E.
3. Indentifying the meaning of the C.O.D.E.

II.

SUBJECT MATTER
The importance of C.O.D.E. nowadays
References: The Missing C.O.D.E. by Josiah Patrick P. Bayagas
Concepts:
Is the C.O.D.E. is still important nowadays

III.

MATERIALS
Visual Aids – Pictures of different kinds of C.O.D.E.’s

IV.

LEARNING EXPERIENCES
Motivation: Let the student’s identify the different kinds of Pictures of the C.O.D.E.’s
Question:

1. what have you observe in this picture?
2. Can you relate in this pictures in your real life?

LESSON PROPER:
-

Telling the importance of C.O.D.E.’s nowadays
Introducing the lesson about the missing C.O.D.E.
Talking and enumerating meaning of C.O.D.E.
Showing and naming the different kinds C.O.D.E.’s practices

Application:
-Role play about the different C.O.D.E.’s
V.
VI.

EVALUATION
Write an essay about “What do you think is the missing C.O.D.E.”
ASSIGNMENT
Give example of different C.O.D.E.’s.

Questionnaire for Developmental Reading
5. Profile of the interviewee in terms of:
Name :
Designation / position:
Subject taught:
Year in the teaching service:
Teaching experiences:
Scholastic background:
Achievements while in the teaching profession:
6. Compare and contrast the past curricula with the Basic Education Curriculum.

7. In terms of developing reading skills with the grade scholars, what are the differences of the past
and the present curricula?

8. As teacher use the present curriculum, can they still us the traditional teaching strategies? In what
way?
9.

What is your view on the implementation of basic education curriculum with the emphasis in the
teaching of reading?

10. How grammar is integrated?
11. Present to class reading selections that may be used in teaching three (3) different grammar skills.
Choose any grammar skills which you intend to develop.
12. Construct a full-blown lesson plan using reading selection that follow. Make sure that GOLD
(Grammar and Oral Language Development) will be a part of the lesson plan
Interview Sheet
FOUR-PRONGED APPROACH
Name: ________________________________________________________
Position: ______________________________________________________

__________________________________________
Signature over Printed name of the interviewee
FIGURE OUT YOUR THOUGHTS
Activity 1
Differentiate picture analysis and contextual analysis by filling out the chart.
Analysis Type

Concept

Examples

Contextual Analysis

A strategy which readers use to
infer or predict a word from the
context in which it appears.

Teaching vocabulary. This is done by deriving
the meaning of the word.
Example Love for the nation is the legacy of
Jose Rizal to us.

Morphemic
Analysis

A strategy in which the meanings
of the words can be determined
or inferred by examining their
meaning parts.

prefix

root word

suffix

im

possible

ible

Activity 2
Research on various motivation strategies.

Many children today are so engrossed in the latest technology that they barely have time to open
a book and read. As teacher we have to help them develop a genuine love for reading at an early
age. These motivation strategies can help on how teacher can make their pupils love reading
include "honoring" books for self-selection, sharing the excitement of read-aloud, building a balanced
book collection, making your passions public, and providing rewards that demonstrate the value of
reading. The art of Story Telling, storytelling should be taken with much care. In making

predictions while reading is also applicable to reading.

FIGURE OUT YOUR THOUGHTS
Based on the sample plants analyzed, express the value of Genuine Love for Reading in the classroom.
Suggest other activities which can promote GLR.

 Many children today are so engrossed in the latest technology that they barely have time to
open a book and read. As teacher we have to help them develop a genuine love for reading at
an early age. Be a role model, children learn best through modeling. If you want your

children to love reading you have to show them that you also love it, and use varied
reading materials.

OBSERVE, WRITE AND SPEAK YOUR MIND
Observation 7
Developing Genuine Love for Reading
Directions: Observe how Genuine Love for Reading is developed in elementary reading classroom.
Briefly answer the following questions based on your observation.
1. What motivation techniques were used by the teacher?
 The teachers used motivation techniques like use varied reading materials like fairytales,

legends, and so much more and also by providing wholesome reading activities. As a
teacher, they are resourceful enough to come up with some wholesome activities in line
with reading. For instance, if the children read a fairytale, the teacher can ask them to act
out or draw their favorite parts.
2. How were the vocabulary items unlocked?
 The students applied and used what they have learned in their vocabulary class.
3. What other pre-reading activities were done by the teacher?
 The teacher allows them to read even if it's not their English class. Example they let them

read the procedure in their experiments in Science or the instructions in their arts and
crafts activities.
4. What during reading techniques were employed? How did the teacher and/or the students
discuss the selection?
 Children learn best through modeling. I’ve noticed that how children would often emulate

the way the teacher act or talk. In fact, there are times they even play teachers like and
copy the way the teacher move and talk to them in class. I can just you can just imagine
the extent of the influence of teacher among young learners.
5. How effective were these motivation techniques in setting the reading activity?

 It won’t be long before the children widen and develop more a genuine love for reading
by doing this motivation in reading activity.
JOURNAL WRITING 6
Developing Genuine Love for Reading
Directions: Based on your observation, share your insights about the following concerns in GLR.
1. Aside from the techniques implemented by the teacher, what do you think are the other
techniques which can be used?
 For me I think, make reading passions publicly. Reading passions should be made public. Young
children want to read and are curious about books with which they are somewhat familiar.
Example, When children talk about books they most enjoyed reading, they frequently
mentioned that they got interested in a book because they had heard about it from a friend,
read other books about the character, knew the author, or had read other books in the series.
2. How can Genuine Love for Reading be developed in early literacy learners?
Genuine Love for Reading developed in early literacy learners, by focusing on the idea of letting
students appreciate the story selection. Generate the schema of the learner. This sets the mood
of the entire reading lesson
3. What are the literacy practices of developing love for reading which are done at home that can
be also used in schools and classroom?
 To develop a genuine love for reading, a child or adult must select reading material that is
enticing to them. Forcing someone to read literature that doesn't speak to their interests is
pointless. Try looking for reading material that has information which couldn't be acquired in
any other format.

FOCUS GROUP DISCUSSION 6
Developing Genuine Love for Reading
Instructions for Focus Group Discussion
Part I
1. Working by groups, discuss
a. What is Genuine Love for Reading as a part of a reading lesson plan
b. How to develop learners’ genuine love for reading
 To develop a genuine love for reading, a child or adult must select reading material that is
enticing to them
c. Practical ways of motivating learners to read a selection
2.
3.
4.
5.
6.

d. Good during reading strategies
Share your insights to the class.
Get one reading selection and brainstorm what good strategies can be used. Share this to class.
Research on other reading skills to be developed and discuss them in class.
Present t class other pre-reading and during activities which may seem helpful to you as future
teachers.
Construct five (5) good questions that may raised when you will be teaching a reading selection
entitled: John 3:16, The Heart of God’s Word.
FIGURE OUT YOUR THOUGHTS
Working in groups, identify specific barrier to children’s critical and creative thinking. Indicate home
and classroom situations that may impede their development. Give concrete solutions.

Action

Allow a person to bring out the
unconventional methods and plans

Problem

Afraid of Failure
Solutions

One should understand that failure is a part
of progress and must be embraced in a
healthy way.

OBSERVE, WRITE AND SPEAK
JOURNAL WRITING 7
Developing Critical and Creative Thinking Skills
Individual Work – Writing
Each student is provided a picture of a boy and a mermaid. Describe the picture on each character. At
the back of the picture, the student writes a description about them.

Directions: Based on your observations, share your insights about students’ critical and creative
thinking skills.
1. Aside from the techniques implemented by the teacher, what do you think are the other
techniques which can be used to develop creative and thinking skills of children?
 To develop creative and thinking skills of children, think, we must get rid of methods that
hinder the process and start using techniques that will push creativity forward. Imagination,
observation and brainstorming can help.

2. What specific ways or practices should be provided to children to develop their critical and
creative thinking?
 Sharing the process of thinking with a child in meaningful and playful situations supports the
development of thinking skills.
3. In what way can family members help in developing their child’s critical and creative thinking
skills?
 Family members can help developing the child’s critical and creative thinking by being aware of
children’s understanding and knowledge of the world, how they make sense of what is
happening around them, how they communicate their thoughts and what they can do with the
ideas in their minds.

FOCUS GROUP DISCUSSION 7
Developing Critical and Creative Thinking
Instructions for Focus Group Discussion
1.
a.
b.
c.

Reexamine the lesson plan on “The boy and the Mermaid” in terms of the following:
Pre – reading activities
Jigsaw reading approach
Post reading activities

 Pre-reading activities - Asking students what they know about the topic and from where that
information came.
Jigsaw reading approach - develop teamwork and cooperative learning skills within all students.
In addition it helps develop a depth of knowledge not possible if the students were to try and
learn all of the material on their own.
Post Reading Activities - The activities in post-reading can extend students reading experiences,
comprehension, appreciation and social interaction develop loves for reading
2. Identify the strong points of the lesson plan in developing critical and creative thinking. Focus
on the pre – reading and jigsaw reading approach.
 Each student receives a portion of the materials to be introduced;
Analyzing who wrote the text and the audience for whom it was originally written.
3. Determine also the weak points of the lesson plan.
Looking at the subtitles and asking students to consider anything they know
4. Revise the lesson plan to suit the critical and creative thinking skills of your students.

I. Objective
1. Predict the outcome of the character's behavior

II. Subject Matter
Story Telling/reading "The Boy and the Mermaid" By Masimo Ramos
Content focus: Character’s Behavior and Attitude

III. Procedure
A. Activities
1. Motivation (GLR)


Working on groups, members will share their opinion about question asigned to
them

2. Presentation



Pictures Showing - Teacher presents picture of a boy and a mermaid
Vocabulary Building Pictures analysis

B. During Reading - Reading and Listening
The teacher provides a printed copy of the story for silent reading while listening to the audio-in
play
The Boy and the Mermaid by Maximo Ramos
It happened once that a boy, while playing on a riverbank, saw a beautiful woman bathing in the water.
She smiled sweetly at him and said: “Come here, son. I shall tell you a wonderful story.”
The boy was attracted by her long curls and her charming smile and he walked to her. No sooner had his
feet touched the water and then the river rose and the woman caught him in her arms.
Let me go! Let me go!, screamed the boy. But the woman held him firmly and said, “Be quiet son, and I
shall take you to my home.” “My father and mother will be looking for me!” said the boy. The woman
replied, “You will forget them when you see my wonderful home.” “Please let me go!”
After they reached the sea, they came to a beautiful house with a golden door and a gorgeous hall. They
sat down and the woman asks the following questions: “Tell me what vegetables you love to eat?” “Do
you eat fish?” The boy replied, “We never eat those things at home. I never eat fish. We eat nothing but
rice and tomatoes.”
Suddenly, while hearing those questions, the boy remembered that the woman asked those questions
to test people. “That’s alright!” said the woman with a smile. “He who eats fish is my enemy.” The
woman showed him rooms with silver and gold furniture. All rooms contained treasures. Left alone the
boy tried to enjoy himself, but he kept yearning for his parents, friends, his real home. He pretended to
enjoy all the luxuries and wealth, but his heart was not there.
This went on day after day, but the longer he stayed in this house, the more he longed for his parents.
“Please tell me how soon I can get back home,” the boy said. She replied. “Forget about home. This is
your home now. Call me mother.” Every day, the woman would leave the house and returned home at
the end of the day. But the boy began to wonder why the woman always went to the back part of the
house before leaving As he was looking this way one day, he suspected that there might be some
passage that she kept from him, till he found out that it was a secret door, a door well hidden.
The following morning, as soon as the woman was gone, the boy opened and entered the secret door.
There he found a large jar of shining gold, with golden liquid. Then the boy remembered that since he
came into woman’s house, he had not taken a bath yet, so he poured the golden liquid into his body.
Then a strap door opened beneath his feet. He ran down and followed a sandy path with bright sunlight.
Soon he found himself back to the river where the woman had caught him. The whole village rejoiced,
specially his parents for his return. Everyone was overjoyed and amazed at his story. For many nights
after that, the villagers heard the voice of the woman crying in the river.

C. Post Reading
1. Comprehensions Questions




What can you say about the behavior and attitudes of the characters in the
story?
Will you able to predict the outcome of the characters behavior?
What are your conclusions?

2. Enrichment Activity and Skills Development


Group work - Show and Tell

Working on group, present a role play about the story of what you have read and
listened to a group may express their creativity


Individual Work - Writing
Each student is provided with a pictures of a boy and a mermaid. Describe the picture
focusing on each character. At the back of the pictures, the student writes a description about them.
IV. Evaluation
1. Writing Skill




Compare in the contrast the characters in the story
Make a graphic organizer, list the events in the story then determine the order
Indentify one interesting important character in the story

V. Assignment
A. Preliminary Activities



Motivation
Presentation

B. Developing Activities




Pre reading
Reading Proper
Post Reading
FIGURE OUT YOUR THOUGHTS
Working in groups, brainstorm on other meaningful activities for students’ worthwhile reading
experience. Summarize your ideas through extended web.
May used as engaging activities include
listening to songs, CD/DVD material for
rhymes, riddles.

Listening

Speaking

Poems, phonemes, pronunciation, spelling,
listening to recorded conversation, narration
and description.

Taken as an extended experiences includes
reading a similar story or theme, reading a
story characters

Sharing reading, silent reading,
arranging events through picture cues
and prop stories.

Post Reading
Activities

May used as extension activity and social
interaction include circle time, group
singing, poem reciting, dramatizing

Considered as post reading activity includes
leisure writing such as greeting cards, letter
writing, simple note.

Writing

Reading

Spelling games, word games, emulating
adult writing, writing-like activities such as
letter strings, letter-like forms

role playing, narrating, describing, retelling,
shared reading, imitating sounds of animas
characteristic and other prominent object

OBSERVE, WRITE AND SPEAK YOUR MIND
Observation
Post Reading
Directions: Observe an English class in the preschool or grade school level. Focus your observation on
the teacher’s specific post reading activities which aim t develop students’ critical and creative thinking.
Described the most evident behavior of the students.
1. How did the teacher sustain the students’ interest in the reading activity?
 The teacher sustains the reading interest of the student by generally being nice and looking
students in the eye while teaching, to make them feel included. Also sometimes talking
about things other than English, like news story, or our own lives. I think, by this way it can
help to makes every single class interesting and fun.
2. What were the specific engaging activities employed by the teacher to maximize the students’
reading experience?
 Create extensive reading opportunities for your students through interactive activities
around children’s literature, use reading and writing tasks to help the students review
literary and non-literary texts the teacher in used with.
3. How did the extended activities develop students’ critical and creative thinking?
 The extended activities help students to develop their critical and creative thinking by
working as individuals, in pairs or in small groups, and to interact at various levels to
accomplish tasks in and outside the classroom.

FIGURE OUT YOUR THOUGHTS
Working in a group, examine two English textbooks for grade school. Examine the content in terms of
grammar lessons and activities presented . Summarize your ideas through GOLD chart.
Grammar Lessons

Activities

OBSERVE, WRITE AND SPEAK YOUR MIND
Observation 10
Grammar and Oral Language Development
Directions: Observe the reading – grammar/oral language connection of certain class. Use the checklist
as you observe by checking the items implemented in the classroom.
Characteristic
Teacher used the reading selection as a take-off point
Teacher used sentences from the selection as sample sentences in
discussing grammar points.
Teacher used the reading selection as a take-off point
Teacher used the reading selection as a take-off point
Teacher used sentences from the selection as sample sentences in
discussing grammar points.
Teacher reviewed the reading selection before going to the grammar
lesson for the day.
Teacher was effective in connecting the reading lesson with the

Yes

No
grammar lesson.
Teacher used sentences from the selection as he/she evaluates the
learning of his learners.
Teacher considered the communicative competence as the main
goal of teaching grammar instead of plainly linguistic competence.
Teacher used more of descriptive grammar than the other grammar
instruction theories.
Follow-up:
A. How did the teacher use sentences as take-off point in the day’s grammar lesson? Narrate.
B. If the teacher reviewed the reading selection, how did/she review the reading selection?
C. What evident gestures were used by the teacher in developing communicative competence
instead of the plain linguistic competence of the learner only?
JOURNAL WRITING 9
Grammar and Oral Language Development
Directions: based on your observation, express your own views about GOLD.
1. How important is reading – grammar connection in language learning? Why?
2. In what aspect is developing reading connected to the language communicative usage of a
language?
3. How can the home help in learning of grammar and language use?
FOCUS GROUP DISCUSSION 9
Grammar and Oral Language Development
Instruction for Focus Groups Discussion
1. In your respective groups, answer the following items:
 How does GOLD become a part of a reading lesson?
 How can each dimension of grammar be useful in the classroom? At home?
2. As a class, design a full-blown lesson guided by any of the grammar instruction theories.
3. Working in groups, get one reading selection and brainstorm on the grammar points that can be
incorporated.
OBSERVE, WRITE AND SEAK YOUR MIND
Interview 3
1. Interview two teachers who used reading selections in teaching grammar points. Ask how
grammar is integrated.
2. Present to class reading selections that may be used in teaching three (3) different grammar
skills. Choose any grammar skills which you intend to develop.
3. Construct a full-blown lesson plan using reading selection that follow. Make sure that GOLD will
be a part of the lesson plan.
FIGURE OUT YOUR THOUGHTS
Get a sample lesson plan in Reading from any teachers’ journal. Examine its potential for transferring
information read to any writing or speaking activity.
OBSERVE, WRITE AND SPEAK YOUR MIND
Observation 11
Transfer Stage
Directions: Study the lesson plan carefully and implement it to the class assigned to you. Observe hot
the activities lead students to transfer their previous skills to other reading tasks.
OBSERVE, WRITE AND SPEAK YOUR MIND
Observation 12
Transfer stage
Directions: Observe the same preschool or grade school but focus on explicit transfer stage. Determine
the specific literacy experiences provided by the teacher and the students’ performance or response to
those activities.
1. What re the required language information/skills to perform the tasks assigned to students?
2. What reading activities were performed to allow transfer?
3. How did these reading activities develop vocabulary, comprehension, and writing skills of
students?
4. How did the teacher promote phonemic awareness? Sight-word vocabulary?
JOURNAL WRITING 10
Critical and Creative Thinking Transfer Stage
Directions: Express your insights about critical and creative thinking, and transfer stage.
1. What is the significant role of the teacher in developing the critical and creative thinking of
students?
2. How can the teacher help students to successfully transfer their learning to meaningful literacy
settings?
3. What specific literacy experience can you suggest and apply to your class which will promote
critical and creative thinking of your students and which will allow successful transfer of their
learning?
FOCUS GROUP DISCUSSION 10
Critical and Creative Thinking Transfer Stage
Instructions for Focus Group Discussion
1. Each group identifies the language, reading and writing skills of students that they observed.
2. Match these skills with specific literacy activities to develop student’s critical and creative
thinking.
3. Design a lesson plan which allows for students critical and creative thinking, and for transfer of
their learning.

FIGURE OUT YOUR THOUGHTS
Interview 1
Directions. Conduct an interview with a reading teacher or reading specialist. Select one from any of
the important concerns in reading.
1. Views on the implementation of basic education curriculum with emphasis in the teaching of
reading
2. Researchers conducted about the implementation of all or one of the theories mentioned in
classroom teaching
3. Reading practices in the classroom

OBSERVE, WRITE AND SPEAK YOUR MIND
Observation 6
The Basic Education Curriculum: A Philippine Perspective
Directions. As an observer, examine how the basic education curriculum is implemented in the school in
terms of explicit language and reading instruction by completing the checklist.
Observation
Language teaching is focused
on the instruction for
communication purposes
Reading teachers are directed
to maximize pupils’ ability to

Observed

Not Observed
Observed

Remarks
comprehend text by
indentifying relevant and
irrelevant information found on
reading texts.
School programs include
development of pupils’
awareness of their reading
progress
Pupils practice reading
strategies in and out of the
classroom
Teachers raise pupils’
awareness of their reading skill
by explicitly teaching reading
strategies to pupils
Teachers build comprehension
checks into-class and out-ofclass reading assignments
Other observations:

FIGURE OUT YOUR THOUGHTS
Interview
Directions. Conduct an interview with a reading teacher or reading specialist. Selct one from any of the
important concerns in reading.
1. Views on the implementation of basic education curriculum wth emphasis in the teaching of
reading
2. Researches conducted about the implementation of all or one of the theories mentioned in
classroom teaching
3. Reading practices in the classroom

OBSERVE, WRITE AND SPEAK YOUR MIND
Observation 6
The Basic Education Curriculum: A Philippine Perspective
Directions. As an observer, examine how the basic education curriculum is implemented in the school in
terms of explicit language and reading instruction by completing the checklist.
Observation
Language teaching is focused
on the instruction for
communication purposes
Reading teachers are directed
to maximize pupils’ ability to
comprehend text by
indentifying relevant and
irrelevant information found on
reading texts.
School programs include
development of pupils’
awareness of their reading
progress
Pupils practice reading
strategies in and out of the
classroom
Teachers raise pupils’
awareness of their reading skill
by explicitly teaching reading
strategies to pupils
Teachers build comprehension
checks into-class and out-ofclass reading assignments
Other observations:

Observed

Not Observed
Observed

Remarks

Developmental Reading 2 (Read101)

  • 1.
    FIGURE OUT YOURTHOUGHTS A. Construct your own concept of definition for emergent literacy. Give as many relevant ideas as possible in terms of the characteristics of a child, knowledge or skill developed, and factors to literacy development. Emergent Literacy Child Emergent Literacy Emergent Literacy Emergent Literacy Knowledge Practice Experience Literacy Environment Information Embraced Attained Obtained B. Synthesize the concepts of Clay, Teale and Sulzsby about emergent literacy. Determine the similarities of their views on child’s literacy development. Mary Clay asserted that literacy development begins early in life and is ongoing. Teale described emergent literacy as the early signs of reading and writing demonstrated by young children, even before they begin to take formal instruction to reading and writing and such early signs and ways are recognized by most adults. Teale Clay Sulzby Sulzby defines literacy as the reading and writing behaviors off young children that precede and develop into conventional literacy.
  • 2.
    FIGURE OUT YOURTHOUGHTS Working in groups, choose one theorist and discuss the implications of this theory on child development to early literacy teaching and to the learning process. Summarize your ideas through a chart. Theorist/Theory Implications to Early Literacy Teaching Implication to the learning Process Piaget (1969) The theories focused attention on the idea of developmentally appropriate education-an education with environments, curriculum, materials, and instruction that are suitable for students in terms of their physical and cognitive abilities and their social and emotional needs. Piaget’s theory of learning is based on discovery. He stated, “To understand is to discover, or reconstruct by rediscovery, and such conditions must be complied with if in the future individuals are to be formed who are capable of production and creativity and not simply repetition. Children at certain stages are capable of only certain types of intellectual endeavors; acquire knowledge by interacting with the world; active participants in their own learning. According to Piaget, children are born with a very basic mental structure (genetically inherited and evolved) on which all subsequent learning and knowledge is based. Focus on the process of children's thinking, not just its products. Recognition of the crucial role of children's self-initiated, active involvement in learning activities. A de-emphasis on practices aimed at making children adult like in their thinking.
  • 3.
    FIGURE OUT YOURTHOUGHTS Give the principle of the Constructive Model as conceived by the three authorities. Constructivist Model Dewey Vygotsky Au Teaching and learning as a conscious process of reconstruction of experience. Knowledge is socially constructed by interacting with the others in a variety of experiences. Learning is basically social process that takes place through the interaction between children and others in their environment. A strict criterion for determining educative experience which must lead to positive growth. Emergent learner need to interact which would positively make them interested and be involved in meaningful activities. Recognizes the collaboration of parents and teachers as well as the literate members of the community and active involvement of the young learners in their literacy. Educative experiences must be continues, provoke change, and emphasize the importance of the participation of the learner in formation of purposes which direct his activities in the learning process Emphasizes that young learners must be provided with adult support to successfully acquire knowledge about literacy skills. Discussed the four distinct advantage of constructivist mode
  • 4.
    Identify the constructingviews in reading. Complete the chart with significant information. Reading is viewed as… Goodman Chomsky Reading as a Aid to literacy psycholinguistic skills guessing game Holdaway Stimulate reading model set Vygosky Internalized social relationship Teale Social functions and conventions of reading are acquired Learn to learn naturally in the home environment and interactions with the parents Increase their dependent engagement in reading activities. Acquired through socially interactive and emulative behavior Reading as an active process The reader is described as.. Attempts to reconstruct his own knowledge Capitalizes on children’s prior strengths, past experiences and knowledge Increase interest in books and in learning to read Enhances background information Familiarization with the language of books FIGURE OUT YOUR THOUGHTS Classifying the writing attempts of children. Give the specific activities which they commonly demonstrate. Writing through play Play to boost fine motor skills Writing words and shapes on a board using chalk. Form shapes in the school playground or areas in the garden will also help to build the foundation for children’s writing skills. Writing through social interaction Increased social interaction can boost writing Children learning, retelling and creating new stories orally is the most effective way to know a dramatic impact on their writing and reading.’ Writing through experimentation Literacy begins with play Play with the blocks (find and stack the letters) .This is the perfect setting to introduce the child to written language. Picka-box, draw-a-sentence is also the best way.
  • 5.
    Observe, Write andSpeak Your Mind Observation 1 Theoretical Foundation of Emergent Literacy Directions: Observe a preschool class to find out the strategies employed by the teacher, the activities done by the pupils and the skills being developed. Check those that are explicitly employed. Then, point out the emphasis and identify the theory applied. Report other observations not included not included in the list. Part I A. Strategies Employed         Manipulative experiences Guided play Social interaction Outdoor play Systematic training Active participation Functional experiences Exploring         Sensory techniques Circle time Free play Dramatic play Work Rea-life experiences Sensitive period Problem solving Have you observed other significant strategies employed by the teacher, but are not indicated in the list? If yes, please indicate. B. Student’s Activities        Manipulating objects Smelling objects Guided-playing Identifying shapes/size Free play Exploring Dramatic play        Dancing Singing Reciting a poem/rhyme Informal writing Informal reading Story reading artwork
  • 6.
    What are yourother observations as the students performed their activities individually or by group? C. Skills Developed     Sensory skills Social skills Reading Art skills Independent reading Inquisitiveness Communications skills Exploration Listening       Psychomotor skills Physical development Writing Concept mastery Problem solving Spontaneity Speaking Experimentation Language What other skills were being developed in the students based on the activities given to them? Part II 1. Base on the information gathered, what do you think is the emphasis of the preschool class which you observed? Preschool is an early childhood program in which children combine learning with play in a program run by professionally trained adults. The preschool emphasize the learning and development of a child while playful and interesting learning process which really fits to the students. 2. Having pointed out the emphasis of that preschool class, what do you think is the theory guiding its early literacy instruction? I think the theory of Vygosky is present, as it said that learning takes place when a child interacts with each others. Children learn by internalizing activities conducted in the world surround them.
  • 7.
    JOURNAL WRITING 1 Directions:Express freely your personal views and insights gained about early literacy. 1. What are the common practices in preschool setting? The common practices in preschool setting I have seen is usually the involvement and unity of the parent in the school, they are supportive. It’s a good things that they have a strategy that there is a notebook fixed for the parents to check how their child in school or what are things or reminders from the school or from the teacher. I also like the teaching process here. 2. Among these practices, which do you consider as strengths that any preschool should possess? For me, I will consider the unity of the parent – school. Every preschool must be like this also for the more improvement of knowledge of their children. 3. Which practices do you think need to be improve successfully early literacy instruction? Just a thought, they should improve more in children should have access to early childhood programs with strong literacy components that include clear adaptations for children with special needs.
  • 8.
    FIGURE OUT YOURTHOUGHTS Based on the principles of early literacy behavior posed by the following authorities, analyze whether they indicate similar or contrasting views on emergent kid’s skills. Put a (+) if similar, while a (-) if not. Goodman Physical abilities Language Skills Reading Skills Writing Skills Vygotsky + + - + + Scarborough & Dobrich + + - Holdway + + + + OBSERVE, WRITE AND SPEAK YOUR MIND Observation 2 Early Literacy Behavior Directions: Observe your family or relatives having 1 or 2 kids only who are 2-3 years old. Observe the kids’ behavior and the family members’ interaction. Determine the early literacy behavior of the kids by checking the most observable traits only. A. Physical Abilities  Playing toys  Humming  Imitating familiar sounds  Singing  Counting Reciting  Chanting similar to reading  Producing pleasant sound to imitate reading voice  Using incomprehensible language but perceived as reading Using oral language  Processing oral vocabulary Reading aloud  Narrating familiar stories  Inquiring Commenting  Using language for communication
  • 9.
    B. Oral Language Attemptingpuzzle work  Manipulating clay, blocks, legos  Putting together toy parts  Dismantling toy parts  Holding and using pencil  Holding and using crayon  Finger painting  Holding books  Turning pages of books  Attempting to use paper and pencil  Drawing Tracing Scribbling  Discriminating pictures  Discriminating colors  Recognizing shapes and sizes Identifying texture  Discriminating sounds  Imitating movements C. Reading Skills  Browsing books and other colorful reading materials  Looking at pictures and print materials Eyes focused intently on books  Recognizing letters, numbers  Recognizing pictures  Observing adult reading  Emulating adult reading  Enjoying story telling  Interested in reading aloud Retelling Half narrating Half reading Possessing reading vocabulary  Naming objects and characters Reading on his own D. Writing Skills    Scribbling Squiggling Tracing Drawing Coloring Interested in pencil and paper activities
  • 10.
             Attempting to makemarks on paper Recognizing lines and shapes Invented spelling Observing adult writing Imitating adult writing Practicing writing stokes Copying letters and numbers Starting to write in his name and names of family members Copying environmental print Writing with adult supervision Making notes as if writing for communication Writing independently Indentifying environmental print Being familiar with signs and logos Did you notice other behaviors manifested by the child but are not indicated in the list? If yes, please relate your observations.  Yes, example of being closes and attached to a certain person in the family or neighbors. They more feel ease and secure with when they are in the family members. How do parents influence their child’s behavior?  From the moment children are born, their life is being shaped by those around them. The most impact is, of course, given by the parents who shape the person a child may become, teach them relationship skills and form the child's mental process to a great extent.
  • 11.
    JOURNAL WRITING 2 InsightsGained About Early Literacy Behavior Directions: Share your significant learning experience gained from your observation with young kids, their family and their home environment. 1. What do you think is the role of the parents in the early literacy of their kids?  Parents, as the child’s first teacher, establish the roots of a child’s literacy. When parents have knowledge about early literacy development they may provide a home environment that is more conducive to early literacy development. The parents’ understanding of children’s literacy development and of home literacy practices 2. What kind of home environment will positively influence the learning potential of young kids?  Young children strive to make sense of the world in which they live. Children who live in this classroom will have many opportunities for expanding their knowledge by actively participating in a world that is appropriate for their level of development. It will include spaces for active play FOCUS GROUP DISCUSSION 2 Early Literacy Behavior Instructions for Focus Group Discussion 1. Working with the dame group, each member will share information obtained about the behavior of kids manifesting their early literacy.  Early literacy behavior is manifested through the young learners’ physical abilities skills (playing and dismantling toys, attempting and imitating movements) reading skills (they start to be observant, browsing, emulating, and recognizing) writing skills includes (interested in pencil and paper thingy and writing and drawing deliberately and for language skills (they start to hum, imitate and identifying sounds). 2. Determine the most common early literacy behavior of 2-3 years old kids.  Early literacy development is a continuous develop-mental process that begins in the first years of life. Language, reading, and writing skills develop at the same time and are intimately linked. 3. Discuss the important role of the parents’ literacy practices and its influence to kid’s literacy.  The evidence about the benefits of parents being involved in their children’s education in general, and their children’s literacy activities in particular, is overwhelming. Parental involvement in their children’s learning positively affects the child’s performance at school in both primary and secondary schools leading to higher academic achievement, greater cognitive competence, greater problem-solving skills, greater school enjoyment, better school attendance and fewer behavioral problems at school.
  • 12.
    FIGURE OUT YOURTHOUGHTS Working in groups, discuss the characteristics of emergent kids. Give the most dominant traits for each of the stages of early literacy in terms of oral language, reading and writing skills. Oral Skills Early emergent Reading skills Emergent learner Beginning reader/writer Writing skills Almost fluent reader/writer Fluent reader/writer Read aloud, storytelling, verbal requests, oral directions, inquiries & wordplay Growing oral language facility, oral language of the story read , pleasure in oral language Self-corrected speech, increased oral language vocabulary, pleasure in words Moving towards language fluency, increased pleasure in language use Increased vocabulary, appreciation to importance of speech Beginning concept of print, labeling, naming, picture reading, literature enjoyment Acquired concept of print, recognition of environmental print, letter sound recognition Additional recognition skills and strategies, meaning construction Regular use of word recognition skills and strategies, growing meaning construction, varied reading purposes Capable decoder with comprehension skills, critical reading, competent reader Beginning concept of print, labeling, naming, picture reading, literature enjoyment Spelling and writing conventions, familiarity with writing process, meaning construction Varied writing behavior, growing use of mechanism and convention, employed writing process Varied writing purposes, pleasure in writing Purposeful writing, pleasurable writing, persuasive writing, self editing, peer editing
  • 13.
    OBSERVE, WRITE ANDSPEAK YOUR MIND Observation 3 Emergent Reader Directions: Observe again, your family of your relatives whose kids are 2-4 years old, but is not yet sent to any preschool or day care center. Observe his/her behavior as an emergent reader. Determine also the influence of parents and the home environment. 1. What were the signs manifested by the child to show his/her interest in reading?  The child read loud the words or pictures he/she see in the surrounding or in television that familiar to him/her. Talking and humming the words that I can’t understand. 2. What were the print materials that the child likes to read?  The child likes to read an old newspaper that has pictures, and colorful books. 3. How did the child demonstrate his/her reading behavior?  By reading it in the front of the member of the family or reading it loud. 4. In what manner, did the family support the child’s interest in reading?  By monitoring the child’s behavior in reading problem, they surround their children reading materials. Also they set aside time to read with their child. Observation 4 Emergent Writer Directions: observe again your family or your relatives whose kid is 2-4 years old and is not sent yet to any preschool. Observe his/her behavior as an emergent writer. Determine also the influence of the parents and the home environment. 1. How did the child show his/her early attempts to write?  The child shows his/her interest in write by attempting to make marks on the paper, draw and trace anything he/she like using colorful pencils, and also by showing interest in papers and pencil. 2. What are the writing materials provided for the child to develop his/her early writing skills?  Pencils, papers, colorful materials, crayons, colorful images and scribble things that are not toxic. 3. What would the child usually want and try to write?  Drawing lines and different, sketches, coloring everywhere in the paper, and imitating adult writing.
  • 14.
    4. How didthe family support the child’s writing attempts?  Scribbling, and drawing lines, shapes, and pictures are the first steps towards writing, by providing time and material and give children ample opportunity to scribble (pretend writing). This helps them develop an appreciation for writing JOURNAL WRITING 3 Emergent Reader and Writer Directions: Discuss your insights about emergent reading and writing. Share your views on how you can use the information obtained from the observation in helping the emergent learners in your family. 1. Based on your personal impression, how would you describe an emergent reader? An emergent writer?  My personal impression on emergent readers demonstrate alphabet knowledge, a concept of what a word is, a sense of story (beginning, middle, end), listening and retelling skills, phonemic awareness, and verbal expression. Texts that use rhyme, rhythm, repetition, natural language, and illustrations are useful in developing reading skills in emergent readers. While emergent writing is an essential part of how children learn to write, and will naturally appear when the child is ready. At the emergent writing stage many children will become interested in writing their own name. This can provide a welcome opportunity to help a child to begin forming letters correctly. 2. In what simple way you can help kids to love reading and to enjoy writing?  Figuring out how to motivate young children to read and write is a very important and sometimes daunting task. Talk to your kids, conversation to the child is a big help for them. Be a parent-friend to the child, play games with storytelling, allow the child to play and praise child for working hard in reading and writing.
  • 15.
    FIGURE OUT YOURTHOUGHTS Explain the relationship of the home and school to the child’s oral language, reading and writing development. Discuss their implications to early literacy development. Home Child Children develop early reading skills through read and recognize the circumstances. Children develop early oral language skills through observation and interact. Provides opportunities to the development of child’s abilities and desire to read naturally. School Children develop early reading writing skills through assisting their skills. To become literate, children must learn about the functions and uses of literacy Provide and recognize meaningful literacy events for emerging learners
  • 16.
    OBSERVE, WRITE ANDSPEAK YOUR MIND Observation 5 Promoting Early Literacy in the Home Directions: Observe how early literacy is promoted in your own homes or your relatives;. Focus on active family involvement in terms of language use, reading and writing activities, and literacy material available. Check only those that highly evident and regularly practiced in your family. 1. In what specific ways is language use exemplified among family members to help an emergent learner?      Language is frequently used meaningfully. Language is regularly used in social context. Language is used to comprehend print materials and audio-visual materials. Language is used to promote oral communication, encourage correct pronunciation and develop vocabulary. Language is used to explore reading materials and to process writing activities. Provide opportunities for play to use language. Language is associated with the pleasure and enjoyment. 2. What reading activities are highly participates and enjoyed by the family members to encourage an emergent reader?     Recreational Reading(Nursery rhymes, fairytales, fables & folktales, poetry, jokes &riddles) Concept Reading (Alphabets & numbers, animals & plants, planets, shapes & sizes, colors) Story Reading (Reading aloud, bedtime stories, storytelling, retelling, shared book experiences, repeated story readings) Reading Magazines and Newspapers Identifying Environmental Print 3. What writing activities are frequently demonstrated by the adult family members to increase early writing attempts and develop practice writing of kids? Recognize environmental print    Food labels usually found in the home and in the supermarket Food chains, amusement centers, parks and malls where they love to go Logos of their favorite cartoon characters and mascots Sign of schools, hospitals and churches Road signs, stations, directions, means of transportation
  • 17.
    Nurture emergent writingthrough the whole family participation in writing activities         First marking attempts on papers, or even on walls. Scribbling, squiggling Copying, imitating adult – writing, tracing Drawing, finger – painting Invented writing, producing letters in long strings Letter – like forms, writing – like sounds Invented spelling writing Writing his name Drawing as if telling a story Drawing images of family members, playmates and cartoon characters Drawing plant – like and animal – like image Producing lines, shapes Communicating to family members through writing notes or letters Sending greeting cards and texting Establishes pleasurable and enjoyable      Assistance to child’s writings attempts Encouragement to identify what he writes Interaction with child about what us being written Invitation to observe adult writing and to try make one for himself Display of early writings to be enjoyed Response to his queries with information and explanation 4. What are the frequently subscribed, read, bought, and collected print materials to promote the early literacy of the young members of the family? Reading Materials Picture books _______ picture concept books (alphabets, numbers, and animals) _______ cardboard concept books (alphabets, numbers, and animal) ______ picture storybooks Traditional literature books _______nursery rhymes _______fairy tales _______fables and myths
  • 18.
    Participation books ______ touch– and – feel books TV program-related book/movie-related books ______Sesame Street ________Nickelodeon ______ Disney ________Popular Cartoons / Animated Films Magazines, Newspaper, Comics Children Dictionaries ________Children’s First Dictionaries ______Children’s Picture Dictionaries Writing materials Writings pads Coupon bond    Tracing pads Sketch pads Drawing pads Oslo paper Newsprint Recyclable papers  Workbook for beginning readers and writers Coloring books Activity books for alphabet, numbers, shapes and sizes    Big pencils Non-toxic crayons Colored pencils Markers   Whiteboards/blackboards Clay Manipulative toys blocks
  • 19.
    Observation 6 Promoting EarlyLiteracy in the School Directions : As an observer, examine how early literacy is supported and extended in the school in terms of language use, reading and writing activities and literacy materials. Check only those that are highly evident in that preschool where you are assigned. 1. What specific programs are explicitly implemented by the preschool to develop the early literacy of its students? A. Language Use     Language is frequently used meaningfully Language is regularly used in social context Language is used to comprehend print materials and audio-visual materials. Language is used to promote oral communication, encourage correct pronunciation and develop vocabulary Language is used to explore reading materials ant to process writing activities Providing opportunities for play to use language Language is associated with pleasure and enjoyment  B. Reading Activities    Recreational Reading(Nursery rhymes, fairytales, fables & folktales, poetry, jokes &riddles) Concept Reading (Alphabets & numbers, animals & plants, planets, shapes & sizes, colors) Story Reading (Reading aloud, bedtime stories, storytelling, retelling, shared book experiences, repeated story readings) Reading Magazines and Newspapers  Identifying Environmental Print C. Writing Activities Recognize environmental print      Food labels usually found in the home and in the supermarket Food chains, amusement centers, parks and malls where they love to go Logos of their favorite cartoon characters and mascots Sign of schools, hospitals and churches Road signs, stations, directions, means of transportation Nurture emergent writing through the whole family participation in writing activities   First marking attempts on papers, or even on walls. Scribbling, squiggling
  • 20.
                       Copying, imitating adult– writing, tracing Drawing, finger – painting Invented writing, producing letters in long strings Letter – like forms, writing – like sounds Invented spelling writing Writing his name Drawing as if telling a story Drawing images of family members, playmates and cartoon characters Drawing plant – like and animal – like image Producing lines, shapes Communicating to family members through writing notes or letters Sending greeting cards and texting Establishes pleasurable and enjoyable Assistance to child’s writings attempts Encouragement to identify what he writes Interaction with child about what us being written Invitation to observe adult writing and to try make one for himself Display of early writings to be enjoyed Response to his queries with information and explanation What literacy materials are highly provided by the preschool to support and increase the early literacy information of its students? Reading Materials Picture books _____ picture concept books (alphabets, numbers, and animals) _____cardboard concept books (alphabets, numbers, and animal) _____ picture storybooks Traditional literature books ______nursery rhymes ______fairy tales ______fables and myths Participation books ____ touch – and – feel books
  • 21.
    TV program-related book/movie-relatedbooks ______Sesame Street ________Nickelodeon ______ Disney ________Popular Cartoons / Animated Films Magazines, Newspaper, Comics Children Dictionaries _____Children’s First Dictionaries _____Children’s Picture Dictionaries Writing materials     Writing pads Tracing pads Sketch pads Drawing pads            Workbook for beginning readers and writers Coloring books Activity books for alphabet, numbers, shapes and sizes  Big pencils Whiteboards/blackboards  Non-toxic crayons Clay  Colored pencils Manipulative toys  Markers blocks Coupon bond Oslo paper Newsprint Recyclable papers
  • 22.
    JOURNAL WRITING 4 PromotingEarly Literacy Directions: Compare your observations in the home and school. Determine the common aspects which these two environment share to promote early literacy. 1. Which of the family activities are extended in the school to develop the literacy of preschool kids?  Activities include games, tasks and daily routines that parents can incorporate into child's life. Activities on the early literacy of children involve and develop reading, writing and listening skills. Promoting early literacy in children will make reading an enjoyable pastime for them and prepare them for school. Effective literacy activities teach children to manipulate and break apart the sounds in words, and to blend those sounds to recognize how words are constructed. 2. How does the school use home literacy in further supporting early literacy kids?  Home involvement is linked to children's school promptness. Greater parent involvement in children's learning positively affects the child's school performance, including higher academic achievement and greater social and emotional development. Simple interactions, such as reading to young children, may lead to greater reading knowledge and skills. And, children with richer home literacy environments demonstrate higher levels of reading knowledge and skills at kindergarten entry. 3. In what aspects do the literacy practices in the home contradict with the early literacy programs of the school?  To facilitate literacy expectations beyond those set forth for schools, educational programs need a strong emphasis on including parents in the process of developing literacy and technology skills. While the role of parents in fostering emergent literacy skills is recognized as being extremely important, there appears to be great variation in parental perceptions held about literacy and the knowledge of how to best encourage literacy development.
  • 23.
    FIGURE OUT YOURTHOUGHTS Working in groups, examine two English textbooks used in grades school. Focus on the approach used and lesson /activities contained. Construct your analysis in the chart. Approach Lessons Activities OBSERVE, WRITE AND SPEAK YPUR MIND Interview 2 Four pronged Approach Directions. Interview a senior-elementary reading teacher about his/her comments on the implementation of the four-pronged approach. Use the following items as your guide. 1. What is the profile of the interviewee in terms of: - Name : Mrs. Toni Liza Zaragoza Jemino - Designation / position: K1 Red&Blue Adviser - Subject taught: Kindergarten subject - Year in the teaching service: - Teaching experiences - Scholastic background - Achievements while in the teaching profession 2. Compare and contrast the past curricula with the Basic Education Curriculum. This is the same question as how does one compare the written curriculum to the taught curriculum to the tested curriculum.  First, to compare the written (intended) curriculum to the taught (implemented) curriculum, curriculum mapping is a technique that is very useful. Essentially, a curriculum map is created by the teacher of the subject by recording what s/he is actually doing in the classroom at various points throughout the day. Fenwick English offers a method and background on doing this. This map is then compared to what is actually written in the school district's curriculum guide. A second analysis is backward mapping. That is, analyzing items on a culminating test (perhaps an achievement test or final exam) to determine the actual achieved curriculum. These test items are then compared to the written curriculum and the mapped taught curriculum to find gaps and overlaps.
  • 24.
    3. In termsof developing reading skills with the grade scholars, what are the differences of the past and the present curricula? 4. As teacher use the present curriculum, can they still us the traditional teaching strategies? In what way?
  • 25.
    Interview Sheet FOUR-PRONGED APPROACH Name:________________________________________________________ Position: ______________________________________________________ __________________________________________ Signature over Printed name of the interviewee
  • 26.
    JOURANL WRITING 5 Four-ProngedApproach Directions: Based on the results of your interview, record your learning’s on the four-pronged approach base in the following issues/concerns in language learning. 1. What theory of language teaching from the past curricula remained? What proves you this claim?  I think theory is very important because it is always present. Every teacher, when they step in front of a class, is acting on their theory of education. And what that leads to, in general, is unconscious repetition, for better or worse of their own learning experiences. The Communicative language teaching increased demand put pressure on educators to change their teaching methods. Traditional methods such as grammar translation assumed that students were aiming for mastery of the target language, and that students were willing to study for years before expecting to use the language in real life. However, these assumptions were challenged by adult learners who were busy with work, and by schoolchildren who were less academically able. Educators realized that to motivate these students an approach with a more immediate payoff was necessary. 2. Aside from the ones mentioned by the interviewee, what other strategies can be used?  For me, Answering Questions strategies is still useful and used until now. Questions can be effective because they give students a purpose for reading, focus students' attention on what they are to learn, help students to think actively as they read, encourage students to monitor their comprehension, help students to review content and relate what they have learned to what they already know. 3. How does teacher’s knowledge of the language acquisition theory help in the teaching process?  The teacher knowledge in the acquisition of language theory has provided writing teachers with an abundance of information and techniques for teaching most parts of the writing process.
  • 27.
    Individual Task Develop afull-blown annotated lesson plan based on the given selection. Annotate theory to be applied in each activity. Lesson Plan for The Missing C.O.D.E I. OBJECTIVES 1. To know what is the missing C.O.D.E. 2. Value the importance of this C.O.D.E. 3. Indentifying the meaning of the C.O.D.E. II. SUBJECT MATTER The importance of C.O.D.E. nowadays References: The Missing C.O.D.E. by Josiah Patrick P. Bayagas Concepts: Is the C.O.D.E. is still important nowadays III. MATERIALS Visual Aids – Pictures of different kinds of C.O.D.E.’s IV. LEARNING EXPERIENCES Motivation: Let the student’s identify the different kinds of Pictures of the C.O.D.E.’s Question: 1. what have you observe in this picture? 2. Can you relate in this pictures in your real life? LESSON PROPER: - Telling the importance of C.O.D.E.’s nowadays Introducing the lesson about the missing C.O.D.E. Talking and enumerating meaning of C.O.D.E. Showing and naming the different kinds C.O.D.E.’s practices Application: -Role play about the different C.O.D.E.’s
  • 28.
    V. VI. EVALUATION Write an essayabout “What do you think is the missing C.O.D.E.” ASSIGNMENT Give example of different C.O.D.E.’s. Questionnaire for Developmental Reading 5. Profile of the interviewee in terms of: Name : Designation / position: Subject taught: Year in the teaching service: Teaching experiences: Scholastic background: Achievements while in the teaching profession: 6. Compare and contrast the past curricula with the Basic Education Curriculum. 7. In terms of developing reading skills with the grade scholars, what are the differences of the past and the present curricula? 8. As teacher use the present curriculum, can they still us the traditional teaching strategies? In what way? 9. What is your view on the implementation of basic education curriculum with the emphasis in the teaching of reading? 10. How grammar is integrated?
  • 29.
    11. Present toclass reading selections that may be used in teaching three (3) different grammar skills. Choose any grammar skills which you intend to develop. 12. Construct a full-blown lesson plan using reading selection that follow. Make sure that GOLD (Grammar and Oral Language Development) will be a part of the lesson plan
  • 30.
    Interview Sheet FOUR-PRONGED APPROACH Name:________________________________________________________ Position: ______________________________________________________ __________________________________________ Signature over Printed name of the interviewee
  • 31.
    FIGURE OUT YOURTHOUGHTS Activity 1 Differentiate picture analysis and contextual analysis by filling out the chart. Analysis Type Concept Examples Contextual Analysis A strategy which readers use to infer or predict a word from the context in which it appears. Teaching vocabulary. This is done by deriving the meaning of the word. Example Love for the nation is the legacy of Jose Rizal to us. Morphemic Analysis A strategy in which the meanings of the words can be determined or inferred by examining their meaning parts. prefix root word suffix im possible ible Activity 2 Research on various motivation strategies. Many children today are so engrossed in the latest technology that they barely have time to open a book and read. As teacher we have to help them develop a genuine love for reading at an early age. These motivation strategies can help on how teacher can make their pupils love reading include "honoring" books for self-selection, sharing the excitement of read-aloud, building a balanced book collection, making your passions public, and providing rewards that demonstrate the value of reading. The art of Story Telling, storytelling should be taken with much care. In making predictions while reading is also applicable to reading. FIGURE OUT YOUR THOUGHTS Based on the sample plants analyzed, express the value of Genuine Love for Reading in the classroom. Suggest other activities which can promote GLR.  Many children today are so engrossed in the latest technology that they barely have time to open a book and read. As teacher we have to help them develop a genuine love for reading at an early age. Be a role model, children learn best through modeling. If you want your children to love reading you have to show them that you also love it, and use varied reading materials. OBSERVE, WRITE AND SPEAK YOUR MIND
  • 32.
    Observation 7 Developing GenuineLove for Reading Directions: Observe how Genuine Love for Reading is developed in elementary reading classroom. Briefly answer the following questions based on your observation. 1. What motivation techniques were used by the teacher?  The teachers used motivation techniques like use varied reading materials like fairytales, legends, and so much more and also by providing wholesome reading activities. As a teacher, they are resourceful enough to come up with some wholesome activities in line with reading. For instance, if the children read a fairytale, the teacher can ask them to act out or draw their favorite parts. 2. How were the vocabulary items unlocked?  The students applied and used what they have learned in their vocabulary class. 3. What other pre-reading activities were done by the teacher?  The teacher allows them to read even if it's not their English class. Example they let them read the procedure in their experiments in Science or the instructions in their arts and crafts activities. 4. What during reading techniques were employed? How did the teacher and/or the students discuss the selection?  Children learn best through modeling. I’ve noticed that how children would often emulate the way the teacher act or talk. In fact, there are times they even play teachers like and copy the way the teacher move and talk to them in class. I can just you can just imagine the extent of the influence of teacher among young learners. 5. How effective were these motivation techniques in setting the reading activity?  It won’t be long before the children widen and develop more a genuine love for reading by doing this motivation in reading activity.
  • 33.
    JOURNAL WRITING 6 DevelopingGenuine Love for Reading Directions: Based on your observation, share your insights about the following concerns in GLR. 1. Aside from the techniques implemented by the teacher, what do you think are the other techniques which can be used?  For me I think, make reading passions publicly. Reading passions should be made public. Young children want to read and are curious about books with which they are somewhat familiar. Example, When children talk about books they most enjoyed reading, they frequently mentioned that they got interested in a book because they had heard about it from a friend, read other books about the character, knew the author, or had read other books in the series. 2. How can Genuine Love for Reading be developed in early literacy learners? Genuine Love for Reading developed in early literacy learners, by focusing on the idea of letting students appreciate the story selection. Generate the schema of the learner. This sets the mood of the entire reading lesson 3. What are the literacy practices of developing love for reading which are done at home that can be also used in schools and classroom?  To develop a genuine love for reading, a child or adult must select reading material that is enticing to them. Forcing someone to read literature that doesn't speak to their interests is pointless. Try looking for reading material that has information which couldn't be acquired in any other format. FOCUS GROUP DISCUSSION 6 Developing Genuine Love for Reading Instructions for Focus Group Discussion Part I 1. Working by groups, discuss a. What is Genuine Love for Reading as a part of a reading lesson plan b. How to develop learners’ genuine love for reading  To develop a genuine love for reading, a child or adult must select reading material that is enticing to them c. Practical ways of motivating learners to read a selection
  • 34.
    2. 3. 4. 5. 6. d. Good duringreading strategies Share your insights to the class. Get one reading selection and brainstorm what good strategies can be used. Share this to class. Research on other reading skills to be developed and discuss them in class. Present t class other pre-reading and during activities which may seem helpful to you as future teachers. Construct five (5) good questions that may raised when you will be teaching a reading selection entitled: John 3:16, The Heart of God’s Word.
  • 35.
    FIGURE OUT YOURTHOUGHTS Working in groups, identify specific barrier to children’s critical and creative thinking. Indicate home and classroom situations that may impede their development. Give concrete solutions. Action Allow a person to bring out the unconventional methods and plans Problem Afraid of Failure Solutions One should understand that failure is a part of progress and must be embraced in a healthy way. OBSERVE, WRITE AND SPEAK JOURNAL WRITING 7 Developing Critical and Creative Thinking Skills Individual Work – Writing Each student is provided a picture of a boy and a mermaid. Describe the picture on each character. At the back of the picture, the student writes a description about them. Directions: Based on your observations, share your insights about students’ critical and creative thinking skills. 1. Aside from the techniques implemented by the teacher, what do you think are the other techniques which can be used to develop creative and thinking skills of children?  To develop creative and thinking skills of children, think, we must get rid of methods that hinder the process and start using techniques that will push creativity forward. Imagination, observation and brainstorming can help. 2. What specific ways or practices should be provided to children to develop their critical and creative thinking?  Sharing the process of thinking with a child in meaningful and playful situations supports the development of thinking skills.
  • 36.
    3. In whatway can family members help in developing their child’s critical and creative thinking skills?  Family members can help developing the child’s critical and creative thinking by being aware of children’s understanding and knowledge of the world, how they make sense of what is happening around them, how they communicate their thoughts and what they can do with the ideas in their minds. FOCUS GROUP DISCUSSION 7 Developing Critical and Creative Thinking Instructions for Focus Group Discussion 1. a. b. c. Reexamine the lesson plan on “The boy and the Mermaid” in terms of the following: Pre – reading activities Jigsaw reading approach Post reading activities  Pre-reading activities - Asking students what they know about the topic and from where that information came. Jigsaw reading approach - develop teamwork and cooperative learning skills within all students. In addition it helps develop a depth of knowledge not possible if the students were to try and learn all of the material on their own. Post Reading Activities - The activities in post-reading can extend students reading experiences, comprehension, appreciation and social interaction develop loves for reading 2. Identify the strong points of the lesson plan in developing critical and creative thinking. Focus on the pre – reading and jigsaw reading approach.  Each student receives a portion of the materials to be introduced; Analyzing who wrote the text and the audience for whom it was originally written. 3. Determine also the weak points of the lesson plan. Looking at the subtitles and asking students to consider anything they know
  • 37.
    4. Revise thelesson plan to suit the critical and creative thinking skills of your students. I. Objective 1. Predict the outcome of the character's behavior II. Subject Matter Story Telling/reading "The Boy and the Mermaid" By Masimo Ramos Content focus: Character’s Behavior and Attitude III. Procedure A. Activities 1. Motivation (GLR)  Working on groups, members will share their opinion about question asigned to them 2. Presentation   Pictures Showing - Teacher presents picture of a boy and a mermaid Vocabulary Building Pictures analysis B. During Reading - Reading and Listening The teacher provides a printed copy of the story for silent reading while listening to the audio-in play The Boy and the Mermaid by Maximo Ramos It happened once that a boy, while playing on a riverbank, saw a beautiful woman bathing in the water. She smiled sweetly at him and said: “Come here, son. I shall tell you a wonderful story.” The boy was attracted by her long curls and her charming smile and he walked to her. No sooner had his feet touched the water and then the river rose and the woman caught him in her arms. Let me go! Let me go!, screamed the boy. But the woman held him firmly and said, “Be quiet son, and I shall take you to my home.” “My father and mother will be looking for me!” said the boy. The woman replied, “You will forget them when you see my wonderful home.” “Please let me go!”
  • 38.
    After they reachedthe sea, they came to a beautiful house with a golden door and a gorgeous hall. They sat down and the woman asks the following questions: “Tell me what vegetables you love to eat?” “Do you eat fish?” The boy replied, “We never eat those things at home. I never eat fish. We eat nothing but rice and tomatoes.” Suddenly, while hearing those questions, the boy remembered that the woman asked those questions to test people. “That’s alright!” said the woman with a smile. “He who eats fish is my enemy.” The woman showed him rooms with silver and gold furniture. All rooms contained treasures. Left alone the boy tried to enjoy himself, but he kept yearning for his parents, friends, his real home. He pretended to enjoy all the luxuries and wealth, but his heart was not there. This went on day after day, but the longer he stayed in this house, the more he longed for his parents. “Please tell me how soon I can get back home,” the boy said. She replied. “Forget about home. This is your home now. Call me mother.” Every day, the woman would leave the house and returned home at the end of the day. But the boy began to wonder why the woman always went to the back part of the house before leaving As he was looking this way one day, he suspected that there might be some passage that she kept from him, till he found out that it was a secret door, a door well hidden. The following morning, as soon as the woman was gone, the boy opened and entered the secret door. There he found a large jar of shining gold, with golden liquid. Then the boy remembered that since he came into woman’s house, he had not taken a bath yet, so he poured the golden liquid into his body. Then a strap door opened beneath his feet. He ran down and followed a sandy path with bright sunlight. Soon he found himself back to the river where the woman had caught him. The whole village rejoiced, specially his parents for his return. Everyone was overjoyed and amazed at his story. For many nights after that, the villagers heard the voice of the woman crying in the river. C. Post Reading 1. Comprehensions Questions    What can you say about the behavior and attitudes of the characters in the story? Will you able to predict the outcome of the characters behavior? What are your conclusions? 2. Enrichment Activity and Skills Development  Group work - Show and Tell Working on group, present a role play about the story of what you have read and listened to a group may express their creativity  Individual Work - Writing
  • 39.
    Each student isprovided with a pictures of a boy and a mermaid. Describe the picture focusing on each character. At the back of the pictures, the student writes a description about them.
  • 40.
    IV. Evaluation 1. WritingSkill    Compare in the contrast the characters in the story Make a graphic organizer, list the events in the story then determine the order Indentify one interesting important character in the story V. Assignment A. Preliminary Activities   Motivation Presentation B. Developing Activities    Pre reading Reading Proper Post Reading
  • 43.
    FIGURE OUT YOURTHOUGHTS Working in groups, brainstorm on other meaningful activities for students’ worthwhile reading experience. Summarize your ideas through extended web. May used as engaging activities include listening to songs, CD/DVD material for rhymes, riddles. Listening Speaking Poems, phonemes, pronunciation, spelling, listening to recorded conversation, narration and description. Taken as an extended experiences includes reading a similar story or theme, reading a story characters Sharing reading, silent reading, arranging events through picture cues and prop stories. Post Reading Activities May used as extension activity and social interaction include circle time, group singing, poem reciting, dramatizing Considered as post reading activity includes leisure writing such as greeting cards, letter writing, simple note. Writing Reading Spelling games, word games, emulating adult writing, writing-like activities such as letter strings, letter-like forms role playing, narrating, describing, retelling, shared reading, imitating sounds of animas characteristic and other prominent object OBSERVE, WRITE AND SPEAK YOUR MIND Observation Post Reading Directions: Observe an English class in the preschool or grade school level. Focus your observation on the teacher’s specific post reading activities which aim t develop students’ critical and creative thinking. Described the most evident behavior of the students. 1. How did the teacher sustain the students’ interest in the reading activity?  The teacher sustains the reading interest of the student by generally being nice and looking students in the eye while teaching, to make them feel included. Also sometimes talking about things other than English, like news story, or our own lives. I think, by this way it can help to makes every single class interesting and fun. 2. What were the specific engaging activities employed by the teacher to maximize the students’ reading experience?  Create extensive reading opportunities for your students through interactive activities around children’s literature, use reading and writing tasks to help the students review literary and non-literary texts the teacher in used with.
  • 44.
    3. How didthe extended activities develop students’ critical and creative thinking?  The extended activities help students to develop their critical and creative thinking by working as individuals, in pairs or in small groups, and to interact at various levels to accomplish tasks in and outside the classroom. FIGURE OUT YOUR THOUGHTS Working in a group, examine two English textbooks for grade school. Examine the content in terms of grammar lessons and activities presented . Summarize your ideas through GOLD chart. Grammar Lessons Activities OBSERVE, WRITE AND SPEAK YOUR MIND Observation 10 Grammar and Oral Language Development Directions: Observe the reading – grammar/oral language connection of certain class. Use the checklist as you observe by checking the items implemented in the classroom. Characteristic Teacher used the reading selection as a take-off point Teacher used sentences from the selection as sample sentences in discussing grammar points. Teacher used the reading selection as a take-off point Teacher used the reading selection as a take-off point Teacher used sentences from the selection as sample sentences in discussing grammar points. Teacher reviewed the reading selection before going to the grammar lesson for the day. Teacher was effective in connecting the reading lesson with the Yes No
  • 45.
    grammar lesson. Teacher usedsentences from the selection as he/she evaluates the learning of his learners. Teacher considered the communicative competence as the main goal of teaching grammar instead of plainly linguistic competence. Teacher used more of descriptive grammar than the other grammar instruction theories.
  • 46.
    Follow-up: A. How didthe teacher use sentences as take-off point in the day’s grammar lesson? Narrate. B. If the teacher reviewed the reading selection, how did/she review the reading selection? C. What evident gestures were used by the teacher in developing communicative competence instead of the plain linguistic competence of the learner only? JOURNAL WRITING 9 Grammar and Oral Language Development Directions: based on your observation, express your own views about GOLD. 1. How important is reading – grammar connection in language learning? Why? 2. In what aspect is developing reading connected to the language communicative usage of a language? 3. How can the home help in learning of grammar and language use? FOCUS GROUP DISCUSSION 9 Grammar and Oral Language Development Instruction for Focus Groups Discussion 1. In your respective groups, answer the following items:  How does GOLD become a part of a reading lesson?  How can each dimension of grammar be useful in the classroom? At home? 2. As a class, design a full-blown lesson guided by any of the grammar instruction theories. 3. Working in groups, get one reading selection and brainstorm on the grammar points that can be incorporated. OBSERVE, WRITE AND SEAK YOUR MIND Interview 3 1. Interview two teachers who used reading selections in teaching grammar points. Ask how grammar is integrated. 2. Present to class reading selections that may be used in teaching three (3) different grammar skills. Choose any grammar skills which you intend to develop. 3. Construct a full-blown lesson plan using reading selection that follow. Make sure that GOLD will be a part of the lesson plan.
  • 47.
    FIGURE OUT YOURTHOUGHTS Get a sample lesson plan in Reading from any teachers’ journal. Examine its potential for transferring information read to any writing or speaking activity. OBSERVE, WRITE AND SPEAK YOUR MIND Observation 11 Transfer Stage Directions: Study the lesson plan carefully and implement it to the class assigned to you. Observe hot the activities lead students to transfer their previous skills to other reading tasks. OBSERVE, WRITE AND SPEAK YOUR MIND Observation 12 Transfer stage Directions: Observe the same preschool or grade school but focus on explicit transfer stage. Determine the specific literacy experiences provided by the teacher and the students’ performance or response to those activities. 1. What re the required language information/skills to perform the tasks assigned to students? 2. What reading activities were performed to allow transfer? 3. How did these reading activities develop vocabulary, comprehension, and writing skills of students? 4. How did the teacher promote phonemic awareness? Sight-word vocabulary? JOURNAL WRITING 10 Critical and Creative Thinking Transfer Stage Directions: Express your insights about critical and creative thinking, and transfer stage. 1. What is the significant role of the teacher in developing the critical and creative thinking of students? 2. How can the teacher help students to successfully transfer their learning to meaningful literacy settings? 3. What specific literacy experience can you suggest and apply to your class which will promote critical and creative thinking of your students and which will allow successful transfer of their learning?
  • 48.
    FOCUS GROUP DISCUSSION10 Critical and Creative Thinking Transfer Stage Instructions for Focus Group Discussion 1. Each group identifies the language, reading and writing skills of students that they observed. 2. Match these skills with specific literacy activities to develop student’s critical and creative thinking. 3. Design a lesson plan which allows for students critical and creative thinking, and for transfer of their learning. FIGURE OUT YOUR THOUGHTS Interview 1 Directions. Conduct an interview with a reading teacher or reading specialist. Select one from any of the important concerns in reading. 1. Views on the implementation of basic education curriculum with emphasis in the teaching of reading 2. Researchers conducted about the implementation of all or one of the theories mentioned in classroom teaching 3. Reading practices in the classroom OBSERVE, WRITE AND SPEAK YOUR MIND Observation 6 The Basic Education Curriculum: A Philippine Perspective Directions. As an observer, examine how the basic education curriculum is implemented in the school in terms of explicit language and reading instruction by completing the checklist. Observation Language teaching is focused on the instruction for communication purposes Reading teachers are directed to maximize pupils’ ability to Observed Not Observed Observed Remarks
  • 49.
    comprehend text by indentifyingrelevant and irrelevant information found on reading texts. School programs include development of pupils’ awareness of their reading progress Pupils practice reading strategies in and out of the classroom Teachers raise pupils’ awareness of their reading skill by explicitly teaching reading strategies to pupils Teachers build comprehension checks into-class and out-ofclass reading assignments Other observations: FIGURE OUT YOUR THOUGHTS Interview Directions. Conduct an interview with a reading teacher or reading specialist. Selct one from any of the important concerns in reading. 1. Views on the implementation of basic education curriculum wth emphasis in the teaching of reading 2. Researches conducted about the implementation of all or one of the theories mentioned in classroom teaching 3. Reading practices in the classroom OBSERVE, WRITE AND SPEAK YOUR MIND Observation 6 The Basic Education Curriculum: A Philippine Perspective Directions. As an observer, examine how the basic education curriculum is implemented in the school in terms of explicit language and reading instruction by completing the checklist.
  • 50.
    Observation Language teaching isfocused on the instruction for communication purposes Reading teachers are directed to maximize pupils’ ability to comprehend text by indentifying relevant and irrelevant information found on reading texts. School programs include development of pupils’ awareness of their reading progress Pupils practice reading strategies in and out of the classroom Teachers raise pupils’ awareness of their reading skill by explicitly teaching reading strategies to pupils Teachers build comprehension checks into-class and out-ofclass reading assignments Other observations: Observed Not Observed Observed Remarks