QC Story 余廷池
何謂 QC STORY QC STORY  原來是 QCC 等小集團於進行問題解決活動後 , 整理成果報告書及對其活動成果作報告時 , 大致的內容結構程序 . 後來因為 QC STORY  這種結構程序 , 做為實際問題解決時的進行方式 , 也非常有效 , 所以就廣泛提倡將 QC STORY  當成 [ 問題的解決方法 ]
QC STORY  的種類 問題解決型 QC STORY 課題達成型 QC STORY 魅力品質 當然品質 問題解決型 突破現狀 預測防止 魅力品質 新規業務 現狀問題  將來問題
問題型 V.S. 課達型 目標 目標 : 標準費用 標準費用 費用 高 低 浪費 減少浪費 進一步降低費用 問題型 課達型
課題達成型 V.S. 問題解決型改善步驟對照圖 1. 主題選定 判定合適的 改善步驟 2. 活動計畫擬訂 3. 現狀把握 4. 目標設定 5. 解析 6. 對策擬訂 7. 對策實施及檢討 2. 活動計畫擬訂 3. 課題明確化 4. 目標設定 5. 方策擬訂 6. 最適策追究 7. 最適策實施及檢討 8. 效果確認 9. 標準化 10. 檢討及改進 ( 有效果時 ) 問題解決型 改 善 步 驟 課題達成型 改 善 步 驟 ( 沒有效果時 ) ( 沒有效果時 )
QC STORY 適用判定 (關係程度(三段評價):大 =5 ;中 =3 ;小 =1 )  14 6 判定結果 合計分數  判定結果 透過究明與消除問題的原因可獲得解決 3 1 透過方案與實施可達成標的 防止再發生已出現的問題 3 1 提前應對可預見的課題 確保當然品質、當然水準 3 2 欲挑戰魅力性品質、魅力性水準 維持或提升現況水準 2 1 欲大幅度打破現況 欲解決原來已在實施工作中的問題 3 1 未曾有過,欲順利完成首次面臨的工作 問題解決型 關係程度  課題達成型
問題的分類 (1) 按照問題的提出方式分類 日常碰到的問題 如 [ 機械故障 ],[ 停工待料 ],[ 裝配不良 ]  別人提供的問題 [ 請降低製程不良率 20%][ 請縮短貨款回收時間 30%] 挖掘 , 創造出的問題 [ 這樣就行了嗎 ],[ 是否應再提昇水準 ]
問題的分類 (2) 按照原因結構與對策內容的難易度分類 簡單的問題 原因結構簡單 , 而可能採取的對策內容已經知曉的問題類型 . 需要高度技術問題 根據現場的狀況 , 原因已經掌握 , 但對策卻仍然未知的問題類型
問題的分類 (2) 對策已知但需要注意的問題 原因不知道 , 但對策方法則已經知道的問題類型 困難且欲挑戰的問題 原因和對策都未知的問題類型 , 此類問題難度較高 , 但卻希望現場人員 , 尤其是現場主管能夠提出來 , 而想要挑戰的問題
QCC  活動所要解決的問題 管理問題的解決 管理問題的解決具有兩種意義 1. 及早發現異常不良 , 並採取措施 . 2. 防止異常不良之再發生 改善問題的解決 實施現場管理 , 如果所希望的良好狀態持續呈現穩定情況時 , 那麼接下來的目標 , 則是朝向更理想的狀態 . 這種突破現狀的改善活動 , 即是改善活動的解決 .
問題的解決方法 理論的問題解決方法 此種方法係於面對問題時 , 根據有關的物理學 , 化學 , 經濟學等學術理論 , 或過去類似的事實 , 予以類推 , 進行解決問題的方法 . 此法又稱演繹法 例如 : 開發紅外線照相機 , 就是根據光學的理論演繹而產生 , 解決 [ 晚上昏暗 , 無法拍風景照的問題 ] QC Story QC story  屬於歸納法 , 根據所觀察的特殊事例和具體的事實推理的方法 . 工廠絕大多數的問題 , 如 [ 經常發生不良 ],[ 營業額無法如預期的成長 ].[ 機械故障次數多 ].. 等等 , 都必須沉著而專心地應用 QC Story  方法解決 .
問題解決型 QC STORY  三大關鍵 QC 的想法 解決問題的步驟 QC 的手法 此類型 QC STORY  能否順利進行 , 端賴以下三項因素
QC  的想法 顧客第一 品質第一 消費者導向 後製程程即是顧客 PDCA 循環 ( 管理循環 ) 基於事實的想法 重視過程 重點導向
QC  的想法 層別與分析 再發防止 標準化
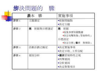
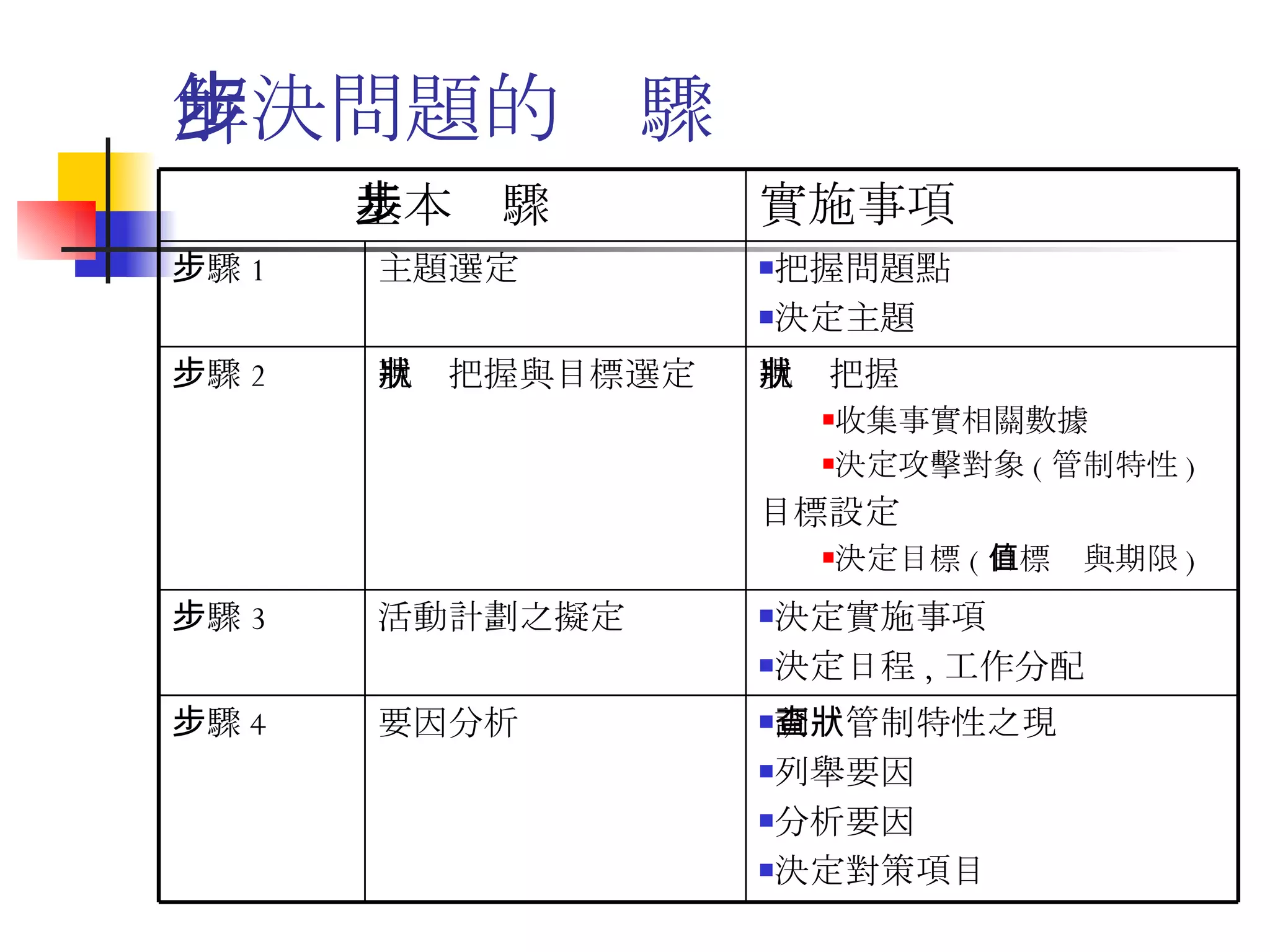
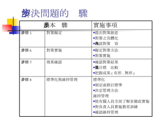
解決問題的步驟 所謂 [ 解決問題的步驟 ], 係指為合理而有效地解決問題 , 所必須遵循的進行步驟 . 只要按照這些步驟來面對問題  , 縱然是困難的問題 , 則不論是由何人或哪個活動圈負責進行 , 也能夠合理而有效地解決 .
解決問題的步驟 調查管制特性之現狀 列舉要因 分析要因 決定對策項目 要因分析 步驟 4 決定實施事項 決定日程 , 工作分配 活動計劃之擬定 步驟 3 現狀把握 收集事實相關數據 決定攻擊對象 ( 管制特性 ) 目標設定 決定目標 ( 目標值與期限 ) 現狀把握與目標選定 步驟 2 把握問題點 決定主題 主題選定 步驟 1 實施事項 基本步驟
解決問題的步驟 標準化 制定或修訂標準 決定管理方法 維持管理 使有關人員全部了解並徹底實施 對負責人員實施教育訓練 確認維持管理 標準化與維持管理 步驟 8 確認對策結果 與目標值比較 把握成果 ( 有形 . 無形 ) 效果確認 步驟 7 擬定對策方法 對策實施 對策實施 步驟 6 提出對策創意 對策之具體化 確認對策內容 對策擬定 步驟 5 實施事項 基本步驟
主題選定 ( 步驟 1) 與應有的狀態比較 與方針的比較 與過去的比較 與規格標準的比較 給後製程添的麻煩 傷腦筋的事項 與其他單位的比較 問題點 問題點的整理 問題點的評價 主題的決定
問題的表達方式 何處  的  何物   怎麼了 ( 水準 , 所處的狀態 ) ( 管制特性 ) ( 製程 , 作業 , 產品 , 工作單位等 ) 模具作業時間太長 裝配製程的焊接不良率偏高 倉庫內的消耗品費用過高
主題的表達方式 怎麼改善   何處  的  何物 ( 管制特性 ) ( 製程 , 作業 , 產品 , 工作單位等 ) ( 水準 , 改善之方向 ) 例如 : 縮短換模作業時間 降低裝配製程的焊接不良率 減少倉庫內消耗品費用
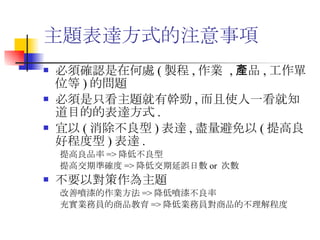
主題表達方式的注意事項  必須確認是在何處 ( 製程 , 作業  , 產品 , 工作單位等 ) 的問題 必須是只看主題就有幹勁 , 而且使人一看就知道目的的表達方式 . 宜以 ( 消除不良型 ) 表達 , 盡量避免以 ( 提高良好程度型 ) 表達 . 提高良品率 => 降低不良型 提高交期準確度 => 降低交期延誤日數 or  次數 不要以對策作為主題 改善噴漆的作業方法 => 降低噴漆不良率 充實業務員的商品教育 => 降低業務員對商品的不理解程度
好主題的主要條件  圈員們共同的主題 ( 具共通性 ) 符合活動圈本身實力的主題 與部 , 課之方針及目標相關的主題 大家工作上需要性較高的主題 能謀求活動圈的水準提高的主題 具挑戰性 , 而圈員努力及可能達成的主題 .
發現問題的要訣 具有信心 , 認定 [ 問題是無限多的 ] 2. 具有問題意識 , 改善意識 問題意識 :[ 問題到處都是 , 要經常找出那些問題 ] 改善意識 :[ 即使問題只有一點點 , 也要將其變好 ] 3. 互相交流資訊 4. 養成思考的習慣 動腦筋思考 , 使 [ 沒有問題 ] 的想法不攻自破  隨時關心 ( 想想 ) 是否會給後製程添麻煩 準備便紙條 , 隨想隨記
發現問題的要訣 7.  分工合作  8. 注意力朝向工作是否不合理 , 材料或作  業是否浪費 , 品質是否不均勻等現象 9. 活用問題發現查檢表 5. 收集數據 , 以數據確認問題 6. 以 [Why? Why? …] 的追問方式來 發現問題
問題評價基準項目 與方針之關聯性 2. 必要性 3. 重要性 4. 預期效果 ( 效益性 ) 5. 職務相關性 6. 迫切性 7. 解決能力 8. 問題解決所需期間 ( 活動期間 ) 9. 共通性 10. 可行性
 
主題選定
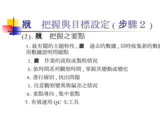
現狀把握與目標設定 ( 步驟2 ) (1). 現狀把握之進行方法 決定改善 ( 攻擊 ) 的對象 Exp.  不良率 ,  庫存量 , 運轉率 ,  交期延誤日數 , 抱怨件數  現狀之把握 過去至現在為止的某期間之狀態 1. 選擇何種管制特性 2. 收集何種數據 3. 決定收集多長時間的數據 4. 如何整理數據 5. 如何解釋結果 6. 如何處置
現狀把握與目標設定 ( 步驟2 ) (2). 現狀把握之要點 1. 就有關的主題特性 , 調查過去的數據 , 同時收集新的數據 , 用數據證明問題點  2. 調查作業的流程或製程情況 3. 依時間系列觀察時間 , 掌握其變動或變化  4. 進行層別 , 找出問題 5. 注意觀察變異與偏差之情況 6. 重點導向 , 集中重點 7. 有效運用 QC 七工具
目標設定 1. 現有規定基準 2. 上司要求 3. 自我努力要求 4. 同業時績
目標設定進行的方法 決定想要達成的目標與期限  目標項目 ( 管制特性 ) 是什麼 E x.  找錯金額  什麼時候達成 Ex.10 月底完成 什麼程度 ( 目標值 )? Ex.  不良率由 5% 降至 2%
如何設定目標值 1. 根據過去的數據決定 2. 取理論上必須達成的數據作為目標值 3. 取實際上必須達成的數據 ( 如公害 , 災害等 ) 做為目標值 . 4. 參考部 , 課或工廠的目標值  5. 與其他部門的實績比較決定 一般常見有歸零法 , 減半法 ,3 分之 1 法
好的目標必須具備的條件 達成目標所產生的效果 , 須大於付出的費用與努力 目標值應具有挑戰性 , 能促進圈員的幹勁及學習態度 必須具有達成的可能性 對結果應有適當的評價尺度 , 以便查核是否達成目標 應充分檢討與上級方針或其他部門之關聯性   目標應盡量以計量方式設定
 
 
 
 
 
活動計劃擬定 ( 步驟 3) 從 < 現狀把握 > 到 < 檢討與改進 > 中 , 考量各種步 驟的關聯性與所需時間 2. 決定活動日程 決定活動之實施項目 3. 擬定活動計劃表
活動計劃表 計劃線 實際線 標準化與維持管理 月 效果確認 對策擬定與實施 要因分析 活動計劃之擬定 現狀把握與目標設定  主題選定 月 月 月 月 月 活動日程 負責人  實施項目
 
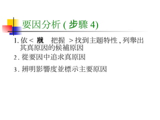
要因分析 ( 步驟 4) 1. 依 <  現狀把握  > 找到主題特性 , 列舉出其真原因的候補原因 2. 從要因中追求真原因 3. 辨明影響度並標示主要原因
要因分析的注意事項 在特性要因圖上 , 最後選出的要因 , 是否為真正的原因 , 必須根據事實加以確認 , 這是不可忽略的重點 .
 
對策擬定與實施 ( 步驟 5) 1. 針對真原因來思考改善對策 2. 評價改善案 全體團員共同討論
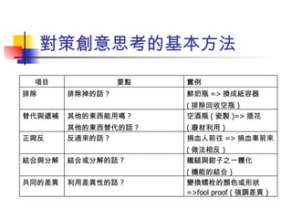
對策創意思考的基本方法 變換螺栓的顏色或形狀 =>fool proof ( 強調差異 )  利用差異性的話 ? 共同的差異 鐵鎚與鉗子之一體化 ( 機能的結合 ) 結合或分解的話 ? 結合與分解 鮮奶瓶 => 換成紙容器 ( 排除回收空瓶 ) 排除掉的話 ? 排除 捐血人前往 => 捐血車前來 ( 做法相反 ) 反過來的話 ? 正與反 空酒瓶 ( 瓷製 )=> 插花 ( 廢材利用 ) 實例 其他的東西能用嗎 ? 其他的東西替代的話 ? 要點 替代與遞補 項目
對策擬定與實施的注意事項 對策案係經由創意思考而產生 對策的產生必須經過活動圈成員的研討 , 並經上級認可後才可以實施 對策不宜過多或過少 對策須是圈員能夠達成者 , 否則將成空談的口號 . 對策必須是長久有效 , 可持續維持效果 對策實施效果必須用數據表示
 
效果確認 ( 步驟 6) 把改善目標與實施結果加以比較
 
檢討與改進 1. 把改善過程做全盤性反省 2. 把今後計劃具體整理出來 3. 定期查核與追蹤是否有維持預期效果
 
標準化 1. 做好文件標準化 2. 進行標準化教育 3. 思考防止再發生的措施
 
謝謝聆聽

QM-022-QC Story

  • 1.
  • 2.
    何謂 QC STORYQC STORY 原來是 QCC 等小集團於進行問題解決活動後 , 整理成果報告書及對其活動成果作報告時 , 大致的內容結構程序 . 後來因為 QC STORY 這種結構程序 , 做為實際問題解決時的進行方式 , 也非常有效 , 所以就廣泛提倡將 QC STORY 當成 [ 問題的解決方法 ]
  • 3.
    QC STORY 的種類 問題解決型 QC STORY 課題達成型 QC STORY 魅力品質 當然品質 問題解決型 突破現狀 預測防止 魅力品質 新規業務 現狀問題 將來問題
  • 4.
    問題型 V.S. 課達型目標 目標 : 標準費用 標準費用 費用 高 低 浪費 減少浪費 進一步降低費用 問題型 課達型
  • 5.
    課題達成型 V.S. 問題解決型改善步驟對照圖1. 主題選定 判定合適的 改善步驟 2. 活動計畫擬訂 3. 現狀把握 4. 目標設定 5. 解析 6. 對策擬訂 7. 對策實施及檢討 2. 活動計畫擬訂 3. 課題明確化 4. 目標設定 5. 方策擬訂 6. 最適策追究 7. 最適策實施及檢討 8. 效果確認 9. 標準化 10. 檢討及改進 ( 有效果時 ) 問題解決型 改 善 步 驟 課題達成型 改 善 步 驟 ( 沒有效果時 ) ( 沒有效果時 )
  • 6.
    QC STORY 適用判定(關係程度(三段評價):大 =5 ;中 =3 ;小 =1 )  14 6 判定結果 合計分數 判定結果 透過究明與消除問題的原因可獲得解決 3 1 透過方案與實施可達成標的 防止再發生已出現的問題 3 1 提前應對可預見的課題 確保當然品質、當然水準 3 2 欲挑戰魅力性品質、魅力性水準 維持或提升現況水準 2 1 欲大幅度打破現況 欲解決原來已在實施工作中的問題 3 1 未曾有過,欲順利完成首次面臨的工作 問題解決型 關係程度 課題達成型
  • 7.
    問題的分類 (1) 按照問題的提出方式分類日常碰到的問題 如 [ 機械故障 ],[ 停工待料 ],[ 裝配不良 ] 別人提供的問題 [ 請降低製程不良率 20%][ 請縮短貨款回收時間 30%] 挖掘 , 創造出的問題 [ 這樣就行了嗎 ],[ 是否應再提昇水準 ]
  • 8.
    問題的分類 (2) 按照原因結構與對策內容的難易度分類簡單的問題 原因結構簡單 , 而可能採取的對策內容已經知曉的問題類型 . 需要高度技術問題 根據現場的狀況 , 原因已經掌握 , 但對策卻仍然未知的問題類型
  • 9.
    問題的分類 (2) 對策已知但需要注意的問題原因不知道 , 但對策方法則已經知道的問題類型 困難且欲挑戰的問題 原因和對策都未知的問題類型 , 此類問題難度較高 , 但卻希望現場人員 , 尤其是現場主管能夠提出來 , 而想要挑戰的問題
  • 10.
    QCC 活動所要解決的問題管理問題的解決 管理問題的解決具有兩種意義 1. 及早發現異常不良 , 並採取措施 . 2. 防止異常不良之再發生 改善問題的解決 實施現場管理 , 如果所希望的良好狀態持續呈現穩定情況時 , 那麼接下來的目標 , 則是朝向更理想的狀態 . 這種突破現狀的改善活動 , 即是改善活動的解決 .
  • 11.
    問題的解決方法 理論的問題解決方法 此種方法係於面對問題時, 根據有關的物理學 , 化學 , 經濟學等學術理論 , 或過去類似的事實 , 予以類推 , 進行解決問題的方法 . 此法又稱演繹法 例如 : 開發紅外線照相機 , 就是根據光學的理論演繹而產生 , 解決 [ 晚上昏暗 , 無法拍風景照的問題 ] QC Story QC story 屬於歸納法 , 根據所觀察的特殊事例和具體的事實推理的方法 . 工廠絕大多數的問題 , 如 [ 經常發生不良 ],[ 營業額無法如預期的成長 ].[ 機械故障次數多 ].. 等等 , 都必須沉著而專心地應用 QC Story 方法解決 .
  • 12.
    問題解決型 QC STORY 三大關鍵 QC 的想法 解決問題的步驟 QC 的手法 此類型 QC STORY 能否順利進行 , 端賴以下三項因素
  • 13.
    QC 的想法顧客第一 品質第一 消費者導向 後製程程即是顧客 PDCA 循環 ( 管理循環 ) 基於事實的想法 重視過程 重點導向
  • 14.
    QC 的想法層別與分析 再發防止 標準化
  • 15.
    解決問題的步驟 所謂 [解決問題的步驟 ], 係指為合理而有效地解決問題 , 所必須遵循的進行步驟 . 只要按照這些步驟來面對問題 , 縱然是困難的問題 , 則不論是由何人或哪個活動圈負責進行 , 也能夠合理而有效地解決 .
  • 16.
    解決問題的步驟 調查管制特性之現狀 列舉要因分析要因 決定對策項目 要因分析 步驟 4 決定實施事項 決定日程 , 工作分配 活動計劃之擬定 步驟 3 現狀把握 收集事實相關數據 決定攻擊對象 ( 管制特性 ) 目標設定 決定目標 ( 目標值與期限 ) 現狀把握與目標選定 步驟 2 把握問題點 決定主題 主題選定 步驟 1 實施事項 基本步驟
  • 17.
    解決問題的步驟 標準化 制定或修訂標準決定管理方法 維持管理 使有關人員全部了解並徹底實施 對負責人員實施教育訓練 確認維持管理 標準化與維持管理 步驟 8 確認對策結果 與目標值比較 把握成果 ( 有形 . 無形 ) 效果確認 步驟 7 擬定對策方法 對策實施 對策實施 步驟 6 提出對策創意 對策之具體化 確認對策內容 對策擬定 步驟 5 實施事項 基本步驟
  • 18.
    主題選定 ( 步驟1) 與應有的狀態比較 與方針的比較 與過去的比較 與規格標準的比較 給後製程添的麻煩 傷腦筋的事項 與其他單位的比較 問題點 問題點的整理 問題點的評價 主題的決定
  • 19.
    問題的表達方式 何處 的 何物 怎麼了 ( 水準 , 所處的狀態 ) ( 管制特性 ) ( 製程 , 作業 , 產品 , 工作單位等 ) 模具作業時間太長 裝配製程的焊接不良率偏高 倉庫內的消耗品費用過高
  • 20.
    主題的表達方式 怎麼改善 何處 的 何物 ( 管制特性 ) ( 製程 , 作業 , 產品 , 工作單位等 ) ( 水準 , 改善之方向 ) 例如 : 縮短換模作業時間 降低裝配製程的焊接不良率 減少倉庫內消耗品費用
  • 21.
    主題表達方式的注意事項 必須確認是在何處( 製程 , 作業 , 產品 , 工作單位等 ) 的問題 必須是只看主題就有幹勁 , 而且使人一看就知道目的的表達方式 . 宜以 ( 消除不良型 ) 表達 , 盡量避免以 ( 提高良好程度型 ) 表達 . 提高良品率 => 降低不良型 提高交期準確度 => 降低交期延誤日數 or 次數 不要以對策作為主題 改善噴漆的作業方法 => 降低噴漆不良率 充實業務員的商品教育 => 降低業務員對商品的不理解程度
  • 22.
    好主題的主要條件 圈員們共同的主題( 具共通性 ) 符合活動圈本身實力的主題 與部 , 課之方針及目標相關的主題 大家工作上需要性較高的主題 能謀求活動圈的水準提高的主題 具挑戰性 , 而圈員努力及可能達成的主題 .
  • 23.
    發現問題的要訣 具有信心 ,認定 [ 問題是無限多的 ] 2. 具有問題意識 , 改善意識 問題意識 :[ 問題到處都是 , 要經常找出那些問題 ] 改善意識 :[ 即使問題只有一點點 , 也要將其變好 ] 3. 互相交流資訊 4. 養成思考的習慣 動腦筋思考 , 使 [ 沒有問題 ] 的想法不攻自破  隨時關心 ( 想想 ) 是否會給後製程添麻煩 準備便紙條 , 隨想隨記
  • 24.
    發現問題的要訣 7. 分工合作 8. 注意力朝向工作是否不合理 , 材料或作 業是否浪費 , 品質是否不均勻等現象 9. 活用問題發現查檢表 5. 收集數據 , 以數據確認問題 6. 以 [Why? Why? …] 的追問方式來 發現問題
  • 25.
    問題評價基準項目 與方針之關聯性 2.必要性 3. 重要性 4. 預期效果 ( 效益性 ) 5. 職務相關性 6. 迫切性 7. 解決能力 8. 問題解決所需期間 ( 活動期間 ) 9. 共通性 10. 可行性
  • 26.
  • 27.
  • 28.
    現狀把握與目標設定 ( 步驟2) (1). 現狀把握之進行方法 決定改善 ( 攻擊 ) 的對象 Exp. 不良率 , 庫存量 , 運轉率 , 交期延誤日數 , 抱怨件數 現狀之把握 過去至現在為止的某期間之狀態 1. 選擇何種管制特性 2. 收集何種數據 3. 決定收集多長時間的數據 4. 如何整理數據 5. 如何解釋結果 6. 如何處置
  • 29.
    現狀把握與目標設定 ( 步驟2) (2). 現狀把握之要點 1. 就有關的主題特性 , 調查過去的數據 , 同時收集新的數據 , 用數據證明問題點 2. 調查作業的流程或製程情況 3. 依時間系列觀察時間 , 掌握其變動或變化 4. 進行層別 , 找出問題 5. 注意觀察變異與偏差之情況 6. 重點導向 , 集中重點 7. 有效運用 QC 七工具
  • 30.
    目標設定 1. 現有規定基準2. 上司要求 3. 自我努力要求 4. 同業時績
  • 31.
    目標設定進行的方法 決定想要達成的目標與期限 目標項目 ( 管制特性 ) 是什麼 E x. 找錯金額 什麼時候達成 Ex.10 月底完成 什麼程度 ( 目標值 )? Ex. 不良率由 5% 降至 2%
  • 32.
    如何設定目標值 1. 根據過去的數據決定2. 取理論上必須達成的數據作為目標值 3. 取實際上必須達成的數據 ( 如公害 , 災害等 ) 做為目標值 . 4. 參考部 , 課或工廠的目標值 5. 與其他部門的實績比較決定 一般常見有歸零法 , 減半法 ,3 分之 1 法
  • 33.
    好的目標必須具備的條件 達成目標所產生的效果 ,須大於付出的費用與努力 目標值應具有挑戰性 , 能促進圈員的幹勁及學習態度 必須具有達成的可能性 對結果應有適當的評價尺度 , 以便查核是否達成目標 應充分檢討與上級方針或其他部門之關聯性 目標應盡量以計量方式設定
  • 34.
  • 35.
  • 36.
  • 37.
  • 38.
  • 39.
    活動計劃擬定 ( 步驟3) 從 < 現狀把握 > 到 < 檢討與改進 > 中 , 考量各種步 驟的關聯性與所需時間 2. 決定活動日程 決定活動之實施項目 3. 擬定活動計劃表
  • 40.
    活動計劃表 計劃線 實際線標準化與維持管理 月 效果確認 對策擬定與實施 要因分析 活動計劃之擬定 現狀把握與目標設定 主題選定 月 月 月 月 月 活動日程 負責人 實施項目
  • 41.
  • 42.
    要因分析 ( 步驟4) 1. 依 < 現狀把握 > 找到主題特性 , 列舉出其真原因的候補原因 2. 從要因中追求真原因 3. 辨明影響度並標示主要原因
  • 43.
    要因分析的注意事項 在特性要因圖上 ,最後選出的要因 , 是否為真正的原因 , 必須根據事實加以確認 , 這是不可忽略的重點 .
  • 44.
  • 45.
    對策擬定與實施 ( 步驟5) 1. 針對真原因來思考改善對策 2. 評價改善案 全體團員共同討論
  • 46.
    對策創意思考的基本方法 變換螺栓的顏色或形狀 =>foolproof ( 強調差異 ) 利用差異性的話 ? 共同的差異 鐵鎚與鉗子之一體化 ( 機能的結合 ) 結合或分解的話 ? 結合與分解 鮮奶瓶 => 換成紙容器 ( 排除回收空瓶 ) 排除掉的話 ? 排除 捐血人前往 => 捐血車前來 ( 做法相反 ) 反過來的話 ? 正與反 空酒瓶 ( 瓷製 )=> 插花 ( 廢材利用 ) 實例 其他的東西能用嗎 ? 其他的東西替代的話 ? 要點 替代與遞補 項目
  • 47.
    對策擬定與實施的注意事項 對策案係經由創意思考而產生 對策的產生必須經過活動圈成員的研討, 並經上級認可後才可以實施 對策不宜過多或過少 對策須是圈員能夠達成者 , 否則將成空談的口號 . 對策必須是長久有效 , 可持續維持效果 對策實施效果必須用數據表示
  • 48.
  • 49.
    效果確認 ( 步驟6) 把改善目標與實施結果加以比較
  • 50.
  • 51.
    檢討與改進 1. 把改善過程做全盤性反省2. 把今後計劃具體整理出來 3. 定期查核與追蹤是否有維持預期效果
  • 52.
  • 53.
    標準化 1. 做好文件標準化2. 進行標準化教育 3. 思考防止再發生的措施
  • 54.
  • 55.