-9525-29210<br />Team # 18Joe McCabeRyan NelsonPiyush Gupta<br />Chocolates & Sweet Things Inventory System<br />A Project Report For<br />Chocolates & Sweet Things<br />Presented on<br />December 11th, 2007<br />Table of Contents<br /> TOC \o \"
1-3\"
 \h \z \u 1Requirement Specification PAGEREF _Toc185131769 \h 3<br />1.1Chocolates & Sweet Things PAGEREF _Toc185131770 \h 3<br />1.2Organization Chart PAGEREF _Toc185131771 \h 3<br />1.3Factors to Address Problem PAGEREF _Toc185131772 \h 3<br />1.4Project Objective PAGEREF _Toc185131773 \h 4<br />1.5Feasibility Analysis PAGEREF _Toc185131774 \h 4<br />1.5.1Economic feasibility PAGEREF _Toc185131775 \h 4<br />1.5.2Technical & Operational Feasibility PAGEREF _Toc185131776 \h 7<br />1.5.3Legal & Political Feasibility PAGEREF _Toc185131777 \h 7<br />1.6Information Requirements PAGEREF _Toc185131778 \h 7<br />1.7System Overview PAGEREF _Toc185131779 \h 7<br />1.7.1Brief System Description PAGEREF _Toc185131780 \h 7<br />1.7.2Use Case PAGEREF _Toc185131781 \h 8<br />1.7.3Context DFD PAGEREF _Toc185131782 \h 9<br />1.7.4Hardware PAGEREF _Toc185131783 \h 10<br />1.7.5Project Schedule PAGEREF _Toc185131784 \h 10<br />2Design Specification PAGEREF _Toc185131785 \h 11<br />2.1Logical Design PAGEREF _Toc185131786 \h 11<br />2.1.1Use Case PAGEREF _Toc185131787 \h 11<br />2.1.2DFD’s PAGEREF _Toc185131788 \h 12<br />2.1.3ERD’s PAGEREF _Toc185131789 \h 18<br />2.1.4Input, Output Interface Design PAGEREF _Toc185131790 \h 19<br />2.1.5Process Design PAGEREF _Toc185131791 \h 21<br />2.1.6Database Design PAGEREF _Toc185131792 \h 22<br />2.2Physical Design PAGEREF _Toc185131793 \h 23<br />2.2.1Physical System Specifications PAGEREF _Toc185131794 \h 23<br />2.2.2Test Plan PAGEREF _Toc185131795 \h 23<br />2.2.3Implementation Plan PAGEREF _Toc185131796 \h 24<br />3Reflection on System Development Process PAGEREF _Toc185131797 \h 25<br />4Appendix PAGEREF _Toc185131798 \h 25<br />4.1Record of Team Meetings PAGEREF _Toc185131799 \h 25<br />4.2Communications between Team Members PAGEREF _Toc185131800 \h 25<br />4.3Records of Interview with Chocolates & Sweet Things PAGEREF _Toc185131801 \h 25<br />Requirement Specification<br />Chocolates & Sweet Things<br />Chocolates & Sweet Things provides the Chippewa Valley region with specialty fine chocolates, creamy fudge, candy, ice cream, pulled taffy, and corporate treats.  It is a sole proprietorship firm as following details:<br />Name of the ProprietorLeAnn WalbeckAddress416 Water St Eau Claire, WI 54701Phone(715) 514-0226 <br />Organization Chart<br />Factors to Address Problem<br />After discussion with the proprietor and investigation of the systems, the team identified three primary concerns:<br />Slow check-out: since the billing system is on a simple calculator, there is an impending need to upgrade the billing and check-out system to bring efficiencies and cut-down time consumed.
Manual Inventory record-keeping: therefore more time consuming and often redundant. The store keeps a track of inventory by physically viewing the level of stock remaining for all items.
High cost of maintaining inventory records: since the records are maintained manually, the cost of maintaining inventory stocks is high because of man-hours consumed.
Recognition of the problem areas led us to identify the course of action and possible solution as elaborated in the following sections. Project Objective<br />Device a more efficient inventory system<br />The team realized that there a scope of improvement in the inventory system which can bring time efficiencies, cost effectiveness and reduce chances of redundancy and errors in data recording and updation, by better use of technology. <br />Feasibility Analysis<br />Economic feasibility<br />After thorough analysis, the team recognized that implementation of an inventory system would yield following tangible benefits to the store:<br />Cost reduction or avoidance
Error reduction
Increased flexibility
Increased speed of activity
Improvement in management
Miscellaneous Below is a chart of our calculated tangible benefits.  The new inventory system would increase the speed of sales because it is all computerized therefore being able to handle more customers on a timely fashion.<br />Tangible Benefits Worksheet Chocolates & Sweet Things InventoryYear 1 through 5Cost reduction or avoidance$2,000Error reduction1,000Increased flexibility 1,000Increased speed of activity8,000Improvement in management2,000Other1,000TOTAL tangible benefits                                                                             $15,000Intangible benefits would include the following:<br />More Timely information from quick inventory reports from the inventory software.
Less stress on the owner
Competitive improvementCost of new system: <br />Onetime costs: Below is a chart of our one-time cost analyst.  The new hardware/software will be state of the art technology so it will be the most expensive.  The development costs consist of paying the developers to design the system.  For new hardware and software, these costs consist buying the computer, the laser scanner, and the custom software that we developed.  User training is the cost for their employees to receive effective training on the system.  The site preparation costs are the costs of setting up networking for the system to communicate with the suppliers.     <br />One-Time Costs Work SheetChocolates & Sweet Things InventoryYear 0Development costs$11,000New hardware/softwareLaser ScannerComputerSoftware1,0002,0003,000                                                User training1,000Site preparation2,000    TOTAL one-time costs                                                                                $20,000Recurring costs: Below is our recurring cost analyst chart.  We figured that the supplies would cost much less than before because you won’t need as much paper.  For the Incremental data storage, the more products the company has in the system, the more memory that the system will need.  For the incremental communicators, the cost of having a phone line and internet capabilities is a recurring cost for this company.  <br />Recurring Costs WorksheetChocolates & Sweet Things InventoryYear 1 through 5Application software maintenance$1,000Incremental data storage expense500Incremental communications500New software and hardware leases2,000Supplies1,000    TOTAL recurring costs                                                                                    $5,000Break even analysis<br />After we figured out our tangible benefits, one-time cost, and recurring costs we were able to figure out our NPV.  Our NPV came out to be $16,898 with an ROI of 42%.<br />According the break even analysis above we will be making profit by the beginning of the 3rd year and will continue grow.<br />Technical & Operational Feasibility<br />The biggest technical challenge would be to have the weighing system accurately weigh the products so that the inventory system works as accurately as possible.  Once in place, the training of the employees takes a few days for them to be totally comfortable.  Maintenance will be needed on the Inventory system for the addition of new products and to check if the scale is working properly on a normal basis.  This maintenance will be done by our organization as part of the deal to produce the system.  We will come in to maintain and test the system bi-monthly for any flaws.  The technology we implemented is very reliable to ensure smooth transactions but will require updates when new products are introduced.<br /> Legal & Political Feasibility<br />Since this is a private company there’s very few people involved.  The biggest stakeholder would be the owner and the supplier of products.  If business declines the owner may be driven out of business but probably won’t affect the supplier much because it’s a larger and more established company.<br />Information Requirements<br />To plan, analyze, design and implement the new system, we would need the following categories of information:<br />List of all products sold, including details like:
cost-price,
sales price,
mark-up
item weight
lot sizes
minimum order quantity
shelf life/ expiry period
Vendor information:
Name
Address
Phone number/ email
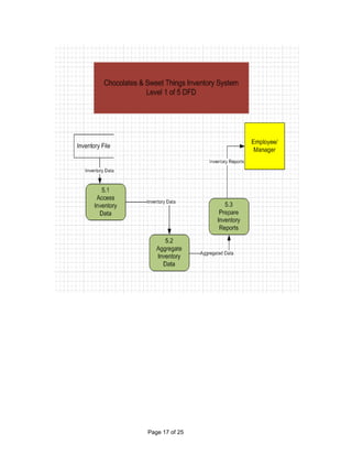
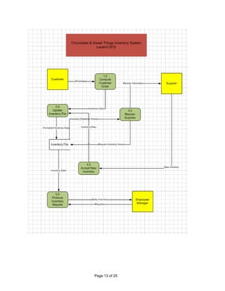
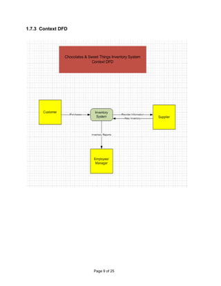
Product category soldSystem Overview<br />Brief System Description<br />The new system will have entire inventory management automated. This involves having a universal bar code for every product in the store. When a sales occurs, the sales person will scan the bar code on the product. The computer will recognize the item being sold, quantity sold (weight or numbers), price, etc. Once the quantity of all the products sold is known, the system will know exactly how much less inventory available, and will remove the same quantity from stock available. <br />The system will also have a pre-identified level of inventory replenishment level. Whenever a stock of any commodity goes below minimum level, the system will identify it and inform the Manager. Manager, depending upon need and his judgment, will re-order.  <br />Use Case<br />Context DFD<br />Hardware<br />Computer
Printer
Laser Scanner

Project Report for Chocolates

  • 1.
    -9525-29210<br />Team #18Joe McCabeRyan NelsonPiyush Gupta<br />Chocolates & Sweet Things Inventory System<br />A Project Report For<br />Chocolates & Sweet Things<br />Presented on<br />December 11th, 2007<br />Table of Contents<br /> TOC \o \" 1-3\" \h \z \u 1Requirement Specification PAGEREF _Toc185131769 \h 3<br />1.1Chocolates & Sweet Things PAGEREF _Toc185131770 \h 3<br />1.2Organization Chart PAGEREF _Toc185131771 \h 3<br />1.3Factors to Address Problem PAGEREF _Toc185131772 \h 3<br />1.4Project Objective PAGEREF _Toc185131773 \h 4<br />1.5Feasibility Analysis PAGEREF _Toc185131774 \h 4<br />1.5.1Economic feasibility PAGEREF _Toc185131775 \h 4<br />1.5.2Technical & Operational Feasibility PAGEREF _Toc185131776 \h 7<br />1.5.3Legal & Political Feasibility PAGEREF _Toc185131777 \h 7<br />1.6Information Requirements PAGEREF _Toc185131778 \h 7<br />1.7System Overview PAGEREF _Toc185131779 \h 7<br />1.7.1Brief System Description PAGEREF _Toc185131780 \h 7<br />1.7.2Use Case PAGEREF _Toc185131781 \h 8<br />1.7.3Context DFD PAGEREF _Toc185131782 \h 9<br />1.7.4Hardware PAGEREF _Toc185131783 \h 10<br />1.7.5Project Schedule PAGEREF _Toc185131784 \h 10<br />2Design Specification PAGEREF _Toc185131785 \h 11<br />2.1Logical Design PAGEREF _Toc185131786 \h 11<br />2.1.1Use Case PAGEREF _Toc185131787 \h 11<br />2.1.2DFD’s PAGEREF _Toc185131788 \h 12<br />2.1.3ERD’s PAGEREF _Toc185131789 \h 18<br />2.1.4Input, Output Interface Design PAGEREF _Toc185131790 \h 19<br />2.1.5Process Design PAGEREF _Toc185131791 \h 21<br />2.1.6Database Design PAGEREF _Toc185131792 \h 22<br />2.2Physical Design PAGEREF _Toc185131793 \h 23<br />2.2.1Physical System Specifications PAGEREF _Toc185131794 \h 23<br />2.2.2Test Plan PAGEREF _Toc185131795 \h 23<br />2.2.3Implementation Plan PAGEREF _Toc185131796 \h 24<br />3Reflection on System Development Process PAGEREF _Toc185131797 \h 25<br />4Appendix PAGEREF _Toc185131798 \h 25<br />4.1Record of Team Meetings PAGEREF _Toc185131799 \h 25<br />4.2Communications between Team Members PAGEREF _Toc185131800 \h 25<br />4.3Records of Interview with Chocolates & Sweet Things PAGEREF _Toc185131801 \h 25<br />Requirement Specification<br />Chocolates & Sweet Things<br />Chocolates & Sweet Things provides the Chippewa Valley region with specialty fine chocolates, creamy fudge, candy, ice cream, pulled taffy, and corporate treats. It is a sole proprietorship firm as following details:<br />Name of the ProprietorLeAnn WalbeckAddress416 Water St Eau Claire, WI 54701Phone(715) 514-0226 <br />Organization Chart<br />Factors to Address Problem<br />After discussion with the proprietor and investigation of the systems, the team identified three primary concerns:<br />Slow check-out: since the billing system is on a simple calculator, there is an impending need to upgrade the billing and check-out system to bring efficiencies and cut-down time consumed.
  • 2.
    Manual Inventory record-keeping:therefore more time consuming and often redundant. The store keeps a track of inventory by physically viewing the level of stock remaining for all items.
  • 3.
    High cost ofmaintaining inventory records: since the records are maintained manually, the cost of maintaining inventory stocks is high because of man-hours consumed.
  • 4.
    Recognition of theproblem areas led us to identify the course of action and possible solution as elaborated in the following sections. Project Objective<br />Device a more efficient inventory system<br />The team realized that there a scope of improvement in the inventory system which can bring time efficiencies, cost effectiveness and reduce chances of redundancy and errors in data recording and updation, by better use of technology. <br />Feasibility Analysis<br />Economic feasibility<br />After thorough analysis, the team recognized that implementation of an inventory system would yield following tangible benefits to the store:<br />Cost reduction or avoidance
  • 5.
  • 6.
  • 7.
  • 8.
  • 9.
    Miscellaneous Below isa chart of our calculated tangible benefits. The new inventory system would increase the speed of sales because it is all computerized therefore being able to handle more customers on a timely fashion.<br />Tangible Benefits Worksheet Chocolates & Sweet Things InventoryYear 1 through 5Cost reduction or avoidance$2,000Error reduction1,000Increased flexibility 1,000Increased speed of activity8,000Improvement in management2,000Other1,000TOTAL tangible benefits $15,000Intangible benefits would include the following:<br />More Timely information from quick inventory reports from the inventory software.
  • 10.
  • 11.
    Competitive improvementCost ofnew system: <br />Onetime costs: Below is a chart of our one-time cost analyst. The new hardware/software will be state of the art technology so it will be the most expensive. The development costs consist of paying the developers to design the system. For new hardware and software, these costs consist buying the computer, the laser scanner, and the custom software that we developed. User training is the cost for their employees to receive effective training on the system. The site preparation costs are the costs of setting up networking for the system to communicate with the suppliers. <br />One-Time Costs Work SheetChocolates & Sweet Things InventoryYear 0Development costs$11,000New hardware/softwareLaser ScannerComputerSoftware1,0002,0003,000 User training1,000Site preparation2,000 TOTAL one-time costs $20,000Recurring costs: Below is our recurring cost analyst chart. We figured that the supplies would cost much less than before because you won’t need as much paper. For the Incremental data storage, the more products the company has in the system, the more memory that the system will need. For the incremental communicators, the cost of having a phone line and internet capabilities is a recurring cost for this company. <br />Recurring Costs WorksheetChocolates & Sweet Things InventoryYear 1 through 5Application software maintenance$1,000Incremental data storage expense500Incremental communications500New software and hardware leases2,000Supplies1,000 TOTAL recurring costs $5,000Break even analysis<br />After we figured out our tangible benefits, one-time cost, and recurring costs we were able to figure out our NPV. Our NPV came out to be $16,898 with an ROI of 42%.<br />According the break even analysis above we will be making profit by the beginning of the 3rd year and will continue grow.<br />Technical & Operational Feasibility<br />The biggest technical challenge would be to have the weighing system accurately weigh the products so that the inventory system works as accurately as possible. Once in place, the training of the employees takes a few days for them to be totally comfortable. Maintenance will be needed on the Inventory system for the addition of new products and to check if the scale is working properly on a normal basis. This maintenance will be done by our organization as part of the deal to produce the system. We will come in to maintain and test the system bi-monthly for any flaws. The technology we implemented is very reliable to ensure smooth transactions but will require updates when new products are introduced.<br /> Legal & Political Feasibility<br />Since this is a private company there’s very few people involved. The biggest stakeholder would be the owner and the supplier of products. If business declines the owner may be driven out of business but probably won’t affect the supplier much because it’s a larger and more established company.<br />Information Requirements<br />To plan, analyze, design and implement the new system, we would need the following categories of information:<br />List of all products sold, including details like:
  • 12.
  • 13.
  • 14.
  • 15.
  • 16.
  • 17.
  • 18.
  • 19.
  • 20.
  • 21.
  • 22.
  • 23.
    Product category soldSystemOverview<br />Brief System Description<br />The new system will have entire inventory management automated. This involves having a universal bar code for every product in the store. When a sales occurs, the sales person will scan the bar code on the product. The computer will recognize the item being sold, quantity sold (weight or numbers), price, etc. Once the quantity of all the products sold is known, the system will know exactly how much less inventory available, and will remove the same quantity from stock available. <br />The system will also have a pre-identified level of inventory replenishment level. Whenever a stock of any commodity goes below minimum level, the system will identify it and inform the Manager. Manager, depending upon need and his judgment, will re-order. <br />Use Case<br />Context DFD<br />Hardware<br />Computer
  • 24.
  • 25.