1
AN
INTERNSHIP REPORT
ON
SUPERMARKET BILLING SYSTEM PROJECT
BY
KAMAL ACHARYA
(Tribhuvan University)
Date: 2021/08/10
2
INDEX
Sr. No. Topic. Page.
1 Organization Overview. 3
2 Objectives of Proposed System. 4
3 Current System. 5
4 Limitations of Current System. 6
5 Advantages of Proposed System. 7
6 GNATT Chart. 8
7 E-R Diagram. 9
8 Context Level Diagram. 10
9 Functional Decomposition. 11
10 Logical DFD. 12
11 DFD Fragmentation. 13
12 System Flowchart. 15
13 Menu Tree. 16
14 Table Listing. 17
15 Report Listing. 18
16 Form Layout. 19
17 Conclusion. 20
18 Reference. 21
3
Organization Overview
The project is on Supermarket Billing. Supermarket is the place where customers come to
purchase their daily using products & pay for that. So there is a need to calculate how many
products are sold & to generate the bill for the customers.
In this project, we have 3 users. First is the data entry operator who will enter the products
in the database. Second one is the administrator who will decide the taxes & commissions on the
products & can see the report of any product. Third one is the bill calculating operator who will
calculate the bill & print.
4
Objectives of Proposed System
To make software fast in processing, with good user interface so that user can change it &
it should be used for a long time without error & maintenance.
5
Current System
Many supermarkets use this type of billing system for a decade. It is improved many times
according to requirements of sellers & customers. It does the same work i.e. calculating the bill,
gives it to the customer & maintain proper database. They are accurate in calculation & printing,
they also generate records.
A new concept is also added in the billing system is that they also maintain relationships
with the customers who purchase more products from the store regularly. System also concerns
their requirements & gives them more commission. It also shows the overall reports which items
are required & which have cross their expiry date.
6
Limitations of Current System
Every system has pros & cons so existing system have many advantages &
disadvantages. So the limitations of existing are as follows:
 User Interface:
User interface is not so much good that operators feel some problems in working.
 Graphical User Interface:
GUI is not good so the operators get bored by watching screen.
 Processing Speed:
Processing speed of the software is not so much good to operate fast.
 Flexible:
Existing system is not so much flexible that can be changed according to the operators &
customers.
 Automatic Generation of Reports:
Not able to automatic generate the reports & documents.
 Workload:
Sometimes the system hangs when workload is more.
 Error Free:
Sometimes the system gives error in the calculation in making the bill & in the information
of the products due to workload.
 Man Power:
Existing system uses so many people to operate the system.
 Resources:
System does not use the resources properly.
7
Advantages of Proposed System
To reduce the limitations of the existing system there is a need to develop a new system.
The new system should concern the requirements of the customers & the sellers. It has following
quality:
 Reduction in processing cost.
 Error reduction.
 Automatic posting.
 Improve reporting.
 Automatic production of documents & reports.
 Faster response time.
 Ability to meet user requirements.
 Flexibility.
 Reduced dependency.
 Improves resource users.
 Reduction in use of paper.
 Reduction in use of man power.
Proposed system includes these above qualities including existing qualities.
8
GNATT CHART
9
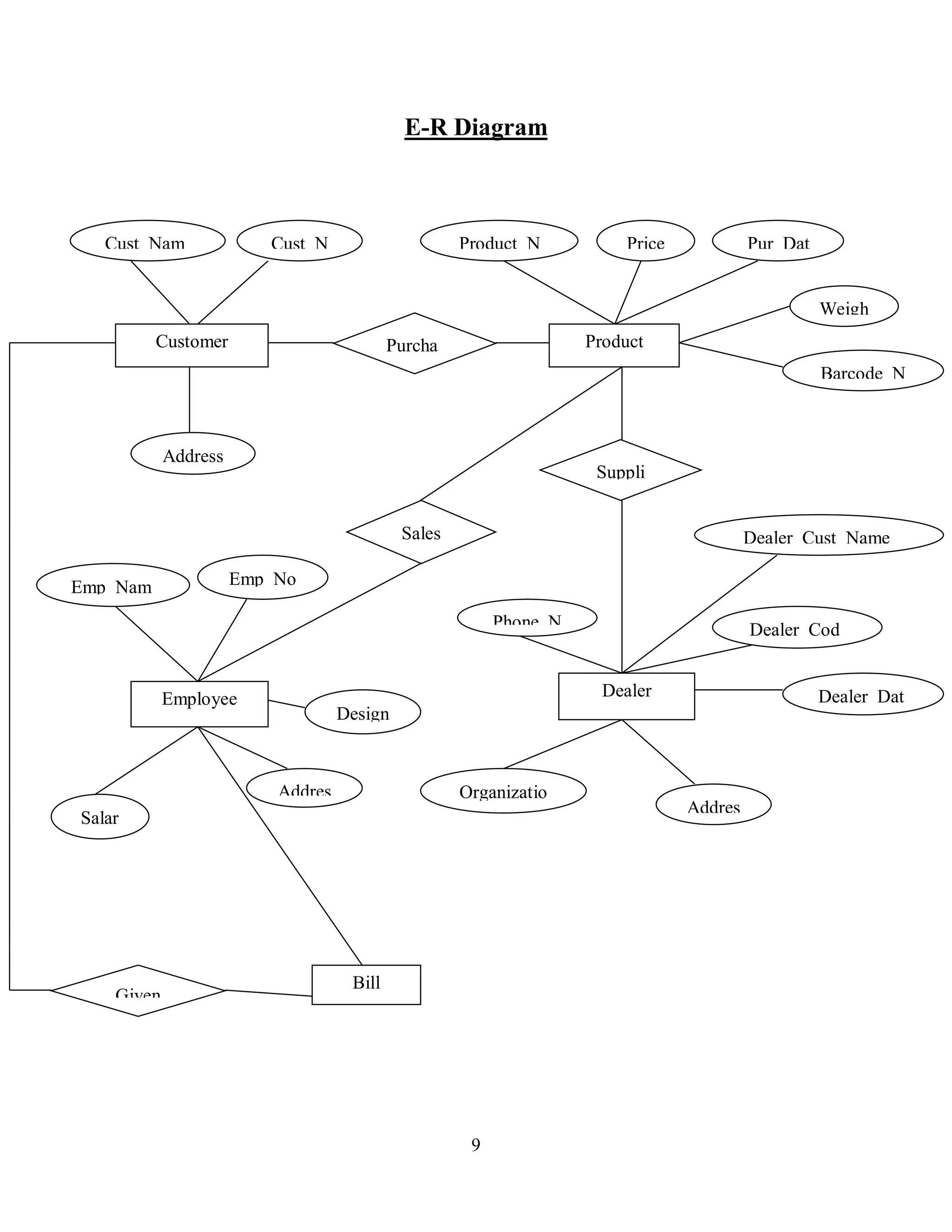
E-R Diagram
Customer
Cust_Nam
e
Cust_N
o
Address
Purcha
se
Product
Price
Product_N
o
Pur_Dat
e
Weigh
t
Barcode_N
o
Suppli
es
Sales
Employee
Emp_Nam
e
Emp_No
Salar
y
Addres
s
Design
Dealer
Dealer_Cod
e
Dealer_Dat
e
Phone_N
o
Organizatio
n
Dealer_Cust_Name
Cust_No
Product_No
Pur_Date
Barcode_No
Dealer_Name
Dealer_Code
Name
Addres
s
Bill
Given
To
10
Context Level Diagram
Pays Treats Customers Of
Comes To Appoints
Gives Service To
Gives Bill To
Customer Employee
0
SUPER
MARKET
11
Functional Decomposition
0
SUPER
MARKET
1.0
Entry of
Customers
2.0
Search
Products
3.0
Services
4.0
Bill
5.0
Employees
12
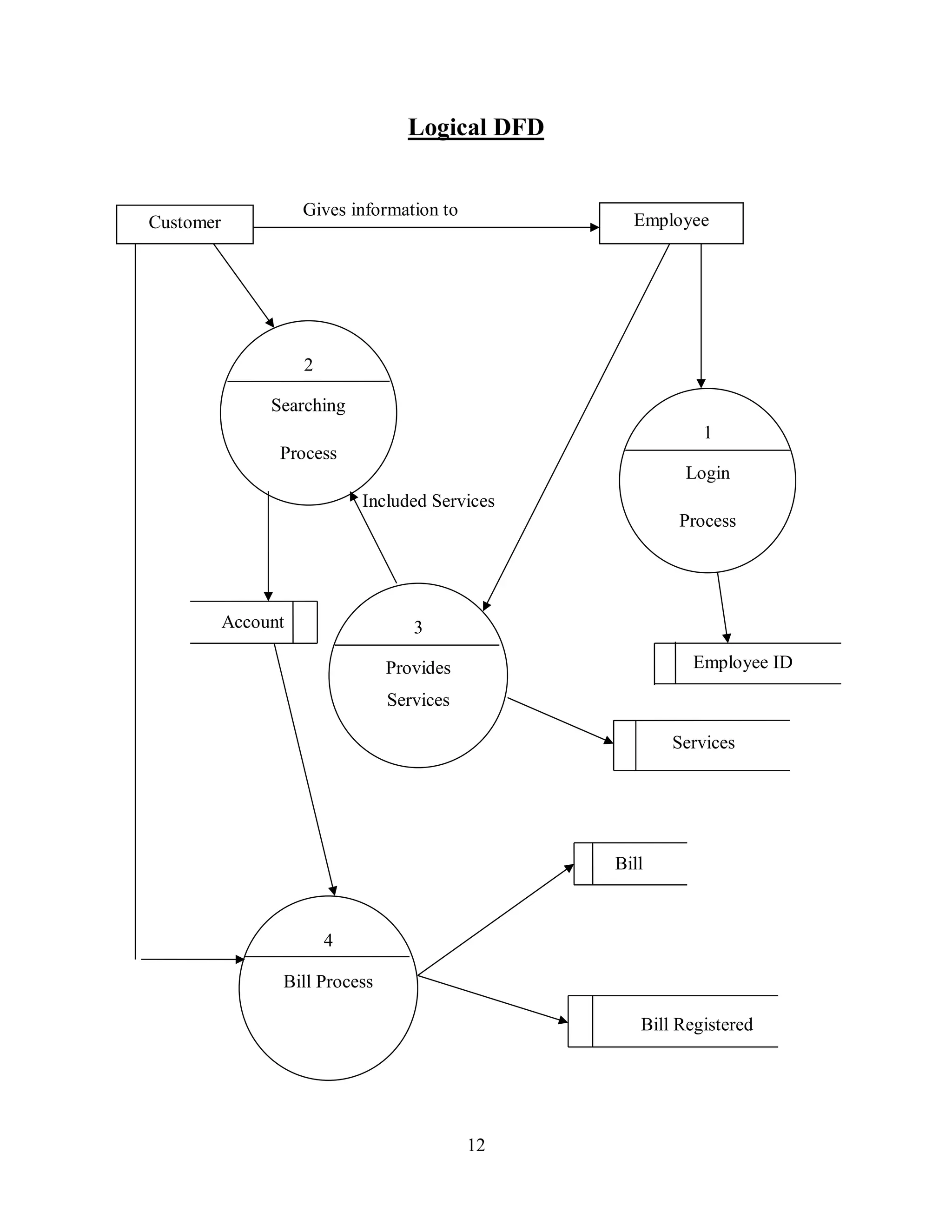
Logical DFD
Gives information to
Included Services
Account
Employee ID
Services
Bill
Bill Registered
Customer Employee
1
Login
Process
2
Searching
Process
3
Provides
Services
4
Bill Process
13
DFD Fragmentation
Process ID: 1.0
Customer’s details are saved in
Customers
Process ID: 2.0
Cust_Det
Product Emp_Det
Services
Process ID: 3.0
Provides Details to go
Services
Customers
1.0
Entry of customers
2.0
Product
Searching
Employee
3.0
Services
14
Process ID: 4.0
Gets Bill
Bill
Registered
Receives Services
Process ID: 5.0
Emp_Det
Customers
Bill
4.0
Bill
Employee
5.0
Add new Employee
15
System Flowchart
Customer
Enters
Process of Customer
Report
SUPER
MARKET
Services
Employee
Employee Details
Bill
Calculate Bill
Report
Services
16
Menu Tree
User Name
Password
Login Form
Add
Delete
Details
Employee
Add
Delete
Details
Bill
Bill No
Customer
Add
Delete
Details
Code
Dealer
Add
Delete
Details
Updates
Product
17
Table Listing
 Customer Table.
 Employee Table.
 Dealer Table.
 Product Table.
The above tables are listed below:
Customer Table
Field Datatype Size
Cust_Name char 1 Byte
Cust_ID int 2 Bytes
Cust_Add int/char 4 Bytes
Tel_No int 2 Bytes
Employee Table
Field Datatype Size
Emp_Name char 1 Byte
Emp_ID int 2 Bytes
Emp_Add int/char 4 Bytes
Tel_No int 2 Bytes
Dealer Table
Field Datatype Size
Dealer_Name char 1 Byte
Dealer_ID int 2 Bytes
Dealer_Add int/char 4 Bytes
Tel_No int 2 Bytes
Product Table
Field Datatype Size
Prod_Name char 1 Byte
Prod_ID int 2 Bytes
Prod_Amt float 4 Bytes
18
Report Listing
19
Form Layout
20
Conclusion
Our project is on supermarket Billing System. We have successfully completed it. We take
this opportunity to express our sense of indebtedness and gratitude to all those people who helped
us in completing this project.
We are immensely grateful to our guide Mrs. Rupali Patil for their supervision and
guidance without which this work would not have been possible. This project has contributed a lot
to my knowledge that has proved to be a value addition for me.
 The system is designed to perform task of multiple users.
 Case Study is referenced through many books.
 The main source is internet.
21
Reference
Acharya, Kamal. "STUDENT INFORMATION MANAGEMENT
SYSTEM." Authorea Preprints (2023).
Acharya, Kamal. "Library Management System." Available at SSRN4807104 (2019).
ACHARYA, KAMAL, et al. "LIBRARY MANAGEMENT SYSTEM." (2019).
Acharya, Kamal. "Online bus reservation system project report." Authorea
Preprints (2024).
Acharya, Kamal. "Online bus reservation system project report." (2024).
Acharya, Kamal. “Online Bus Reservation System.” SSRN ElectroNIC ASIA
Journal (2024): n. pag.
Acharya, Kamal. “Student Information Management System Project.” SSRN
ElectroNIC ASIA Journal (2024): n. pag.
Acharya, Kamal. “ATTENDANCE MANAGEMENT SYSTEM.” International
Research Journal of Modernization in Engineering Technology and
Science (2023): n. pag.
Acharya, Kamal. “College Information Management System.” SSRN ElectroNIC
ASIA Journal (2024): n. pag.
Acharya, Kamal, Attendance Management System Project (April 28, 2024).
Available at
SSRN: https://ssrn.com/abstract=4810251 or http://dx.doi.org/10.2139/ssrn.4810251
Acharya, Kamal, Online Food Order System (May 2, 2024). Available at
SSRN: https://ssrn.com/abstract=4814732 or http://dx.doi.org/10.2139/ssrn.4814732
Acharya, Kamal, University management system project. (May 1, 2024). Availableat
SSRN: https://ssrn.com/abstract=4814103 or http://dx.doi.org/10.2139/ssrn.4814103
Acharya, Kamal, Online banking management system. (May 1, 2024). Available at
SSRN: https://ssrn.com/abstract=4813597 or http://dx.doi.org/10.2139/ssrn.4813597
Acharya, Kamal, Online Job Portal Management System (May 5, 2024). Available at
SSRN: https://ssrn.com/abstract=4817534 or http://dx.doi.org/10.2139/ssrn.4817534
Acharya, Kamal, Employee leave management system. (May 7, 2024). Available
at SSRN: https://ssrn.com/abstract=4819626 or http://dx.doi.org/10.2139/ssrn.4819626
Acharya, Kamal, Online electricity billing project report. (May 7, 2024). Available at
SSRN: https://ssrn.com/abstract=4819630 or http://dx.doi.org/10.2139/ssrn.4819630
Acharya, Kamal, POLICY MANAGEMENT SYSTEM PROJECT REPORT. (December
10, 2023). Available at
SSRN: https://ssrn.com/abstract=4831694 or http://dx.doi.org/10.2139/ssrn.4831694
Acharya, Kamal, Online job placement system project report. (January 10, 2023).
Available at
SSRN: https://ssrn.com/abstract=4831638 or http://dx.doi.org/10.2139/ssrn.4831638
Acharya, Kamal, Software testing for project report. (May 16, 2023). Available at
SSRN: https://ssrn.com/abstract=4831028 or http://dx.doi.org/10.2139/ssrn.4831028
22
Acharya, Kamal, ONLINE CRIME REPORTING SYSTEM PROJECT. (August 10, 2022).
Available at
SSRN: https://ssrn.com/abstract=4831015 or http://dx.doi.org/10.2139/ssrn.4831015

Supermarket billing system project report..pdf

  • 1.
    1 AN INTERNSHIP REPORT ON SUPERMARKET BILLINGSYSTEM PROJECT BY KAMAL ACHARYA (Tribhuvan University) Date: 2021/08/10
  • 2.
    2 INDEX Sr. No. Topic.Page. 1 Organization Overview. 3 2 Objectives of Proposed System. 4 3 Current System. 5 4 Limitations of Current System. 6 5 Advantages of Proposed System. 7 6 GNATT Chart. 8 7 E-R Diagram. 9 8 Context Level Diagram. 10 9 Functional Decomposition. 11 10 Logical DFD. 12 11 DFD Fragmentation. 13 12 System Flowchart. 15 13 Menu Tree. 16 14 Table Listing. 17 15 Report Listing. 18 16 Form Layout. 19 17 Conclusion. 20 18 Reference. 21
  • 3.
    3 Organization Overview The projectis on Supermarket Billing. Supermarket is the place where customers come to purchase their daily using products & pay for that. So there is a need to calculate how many products are sold & to generate the bill for the customers. In this project, we have 3 users. First is the data entry operator who will enter the products in the database. Second one is the administrator who will decide the taxes & commissions on the products & can see the report of any product. Third one is the bill calculating operator who will calculate the bill & print.
  • 4.
    4 Objectives of ProposedSystem To make software fast in processing, with good user interface so that user can change it & it should be used for a long time without error & maintenance.
  • 5.
    5 Current System Many supermarketsuse this type of billing system for a decade. It is improved many times according to requirements of sellers & customers. It does the same work i.e. calculating the bill, gives it to the customer & maintain proper database. They are accurate in calculation & printing, they also generate records. A new concept is also added in the billing system is that they also maintain relationships with the customers who purchase more products from the store regularly. System also concerns their requirements & gives them more commission. It also shows the overall reports which items are required & which have cross their expiry date.
  • 6.
    6 Limitations of CurrentSystem Every system has pros & cons so existing system have many advantages & disadvantages. So the limitations of existing are as follows:  User Interface: User interface is not so much good that operators feel some problems in working.  Graphical User Interface: GUI is not good so the operators get bored by watching screen.  Processing Speed: Processing speed of the software is not so much good to operate fast.  Flexible: Existing system is not so much flexible that can be changed according to the operators & customers.  Automatic Generation of Reports: Not able to automatic generate the reports & documents.  Workload: Sometimes the system hangs when workload is more.  Error Free: Sometimes the system gives error in the calculation in making the bill & in the information of the products due to workload.  Man Power: Existing system uses so many people to operate the system.  Resources: System does not use the resources properly.
  • 7.
    7 Advantages of ProposedSystem To reduce the limitations of the existing system there is a need to develop a new system. The new system should concern the requirements of the customers & the sellers. It has following quality:  Reduction in processing cost.  Error reduction.  Automatic posting.  Improve reporting.  Automatic production of documents & reports.  Faster response time.  Ability to meet user requirements.  Flexibility.  Reduced dependency.  Improves resource users.  Reduction in use of paper.  Reduction in use of man power. Proposed system includes these above qualities including existing qualities.
  • 8.
  • 9.
  • 10.
    10 Context Level Diagram PaysTreats Customers Of Comes To Appoints Gives Service To Gives Bill To Customer Employee 0 SUPER MARKET
  • 11.
  • 12.
    12 Logical DFD Gives informationto Included Services Account Employee ID Services Bill Bill Registered Customer Employee 1 Login Process 2 Searching Process 3 Provides Services 4 Bill Process
  • 13.
    13 DFD Fragmentation Process ID:1.0 Customer’s details are saved in Customers Process ID: 2.0 Cust_Det Product Emp_Det Services Process ID: 3.0 Provides Details to go Services Customers 1.0 Entry of customers 2.0 Product Searching Employee 3.0 Services
  • 14.
    14 Process ID: 4.0 GetsBill Bill Registered Receives Services Process ID: 5.0 Emp_Det Customers Bill 4.0 Bill Employee 5.0 Add new Employee
  • 15.
    15 System Flowchart Customer Enters Process ofCustomer Report SUPER MARKET Services Employee Employee Details Bill Calculate Bill Report Services
  • 16.
    16 Menu Tree User Name Password LoginForm Add Delete Details Employee Add Delete Details Bill Bill No Customer Add Delete Details Code Dealer Add Delete Details Updates Product
  • 17.
    17 Table Listing  CustomerTable.  Employee Table.  Dealer Table.  Product Table. The above tables are listed below: Customer Table Field Datatype Size Cust_Name char 1 Byte Cust_ID int 2 Bytes Cust_Add int/char 4 Bytes Tel_No int 2 Bytes Employee Table Field Datatype Size Emp_Name char 1 Byte Emp_ID int 2 Bytes Emp_Add int/char 4 Bytes Tel_No int 2 Bytes Dealer Table Field Datatype Size Dealer_Name char 1 Byte Dealer_ID int 2 Bytes Dealer_Add int/char 4 Bytes Tel_No int 2 Bytes Product Table Field Datatype Size Prod_Name char 1 Byte Prod_ID int 2 Bytes Prod_Amt float 4 Bytes
  • 18.
  • 19.
  • 20.
    20 Conclusion Our project ison supermarket Billing System. We have successfully completed it. We take this opportunity to express our sense of indebtedness and gratitude to all those people who helped us in completing this project. We are immensely grateful to our guide Mrs. Rupali Patil for their supervision and guidance without which this work would not have been possible. This project has contributed a lot to my knowledge that has proved to be a value addition for me.  The system is designed to perform task of multiple users.  Case Study is referenced through many books.  The main source is internet.
  • 21.
    21 Reference Acharya, Kamal. "STUDENTINFORMATION MANAGEMENT SYSTEM." Authorea Preprints (2023). Acharya, Kamal. "Library Management System." Available at SSRN4807104 (2019). ACHARYA, KAMAL, et al. "LIBRARY MANAGEMENT SYSTEM." (2019). Acharya, Kamal. "Online bus reservation system project report." Authorea Preprints (2024). Acharya, Kamal. "Online bus reservation system project report." (2024). Acharya, Kamal. “Online Bus Reservation System.” SSRN ElectroNIC ASIA Journal (2024): n. pag. Acharya, Kamal. “Student Information Management System Project.” SSRN ElectroNIC ASIA Journal (2024): n. pag. Acharya, Kamal. “ATTENDANCE MANAGEMENT SYSTEM.” International Research Journal of Modernization in Engineering Technology and Science (2023): n. pag. Acharya, Kamal. “College Information Management System.” SSRN ElectroNIC ASIA Journal (2024): n. pag. Acharya, Kamal, Attendance Management System Project (April 28, 2024). Available at SSRN: https://ssrn.com/abstract=4810251 or http://dx.doi.org/10.2139/ssrn.4810251 Acharya, Kamal, Online Food Order System (May 2, 2024). Available at SSRN: https://ssrn.com/abstract=4814732 or http://dx.doi.org/10.2139/ssrn.4814732 Acharya, Kamal, University management system project. (May 1, 2024). Availableat SSRN: https://ssrn.com/abstract=4814103 or http://dx.doi.org/10.2139/ssrn.4814103 Acharya, Kamal, Online banking management system. (May 1, 2024). Available at SSRN: https://ssrn.com/abstract=4813597 or http://dx.doi.org/10.2139/ssrn.4813597 Acharya, Kamal, Online Job Portal Management System (May 5, 2024). Available at SSRN: https://ssrn.com/abstract=4817534 or http://dx.doi.org/10.2139/ssrn.4817534 Acharya, Kamal, Employee leave management system. (May 7, 2024). Available at SSRN: https://ssrn.com/abstract=4819626 or http://dx.doi.org/10.2139/ssrn.4819626 Acharya, Kamal, Online electricity billing project report. (May 7, 2024). Available at SSRN: https://ssrn.com/abstract=4819630 or http://dx.doi.org/10.2139/ssrn.4819630 Acharya, Kamal, POLICY MANAGEMENT SYSTEM PROJECT REPORT. (December 10, 2023). Available at SSRN: https://ssrn.com/abstract=4831694 or http://dx.doi.org/10.2139/ssrn.4831694 Acharya, Kamal, Online job placement system project report. (January 10, 2023). Available at SSRN: https://ssrn.com/abstract=4831638 or http://dx.doi.org/10.2139/ssrn.4831638 Acharya, Kamal, Software testing for project report. (May 16, 2023). Available at SSRN: https://ssrn.com/abstract=4831028 or http://dx.doi.org/10.2139/ssrn.4831028
  • 22.
    22 Acharya, Kamal, ONLINECRIME REPORTING SYSTEM PROJECT. (August 10, 2022). Available at SSRN: https://ssrn.com/abstract=4831015 or http://dx.doi.org/10.2139/ssrn.4831015