Project Proposal
System Name: Case Metals, Mfg.
Prepared for
System Analysis and Design
Prof. Koontz
Prepared by
Robert Brownson
Zachary Epperhart
Jacob Curry
Edobor Efam
On
May 6, 2015
P a g e | 1
Table of Contents
Table of Contents.................................................................................................................2
Executive Summary.............................................................................................................3
The Current System Troubles..............................................................................................4
Our Solution.........................................................................................................................5
Keeping the Future in Mind.................................................................................................5
Results of System Study......................................................................................................6
Custom System................................................................................................................6
System Alternatives.............................................................................................................7
Current System................................................................................................................7
Custom-Designed System................................................................................................7
Pre-Packaged System......................................................................................................8
Recommendations................................................................................................................8
Appendix............................................................................................................................10
System Structure Chart......................................................................................................13
Context Diagram................................................................................................................14
Context Diagram Narrative...........................................................................................14
Data Flow Diagrams..........................................................................................................15
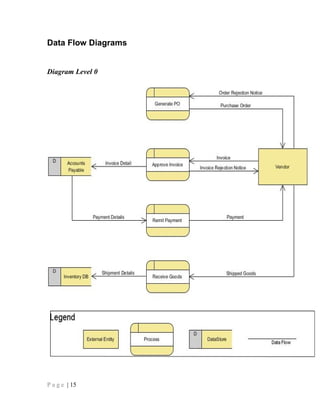
Diagram Level 0............................................................................................................15
Diagram Level 0 Narrative........................................................................................16
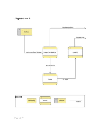
Diagram Level 1............................................................................................................17
Diagram Level 1 Narrative........................................................................................18
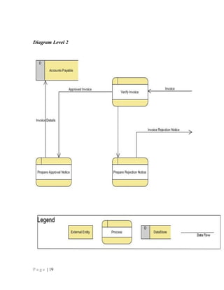
Diagram Level 2............................................................................................................19
Diagram Level 2 Narrative........................................................................................20
Database Design................................................................................................................21
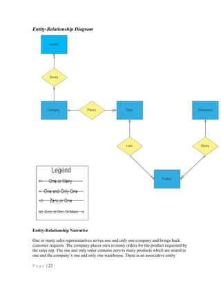
Entity-Relationship Diagram.........................................................................................22
Entity-Relationship Narrative....................................................................................22
Network Decomposition Diagram.....................................................................................24
Network Decomposition Narrative................................................................................25
P a g e | 2
Hub Connectivity Diagram................................................................................................26
Hub Connectivity Narrative...........................................................................................27
Gantt Chart.........................................................................................................................29
Gantt Chart Summary....................................................................................................30
Hardware Cost Projections................................................................................................32
Hardware Cost Projection Summary.............................................................................33
WRITING ASSIGNMENT
Systems Analysis and Design
CPIN 239
Executive Summary
Development of a new network and database system will be the first version and released
for beta testing in January 2016. It was developed to significantly improve the way
today’s workforce manages projects and inventory. With the rapid growth of tablet and
P a g e | 3
iPad use, the product offers tremendous advantages to professional managers, as well as
the thousands of customers that have a responsibility of managing projects every day.
This database will be positioned as a high-end software package that enables managers to
review, maintain and synchronize their data via wireless technology. This will also give
our customers a real-time data of when their orders will ship and arrive at their facility.
There is currently no other company that produces this type of online database with the
management features we would like to implement.
The potential market for the cost of the database upgrade should pay for itself within the
first year. This will be accomplished by faster turnaround times and saving in the amount
of waste in the production and shipping processes.
Our financial projection for Year 1 is a net profit after taxes of $250,000 and after the
initial proposal amount of 425,000. Year 2 is projected at a net profit after taxes of
$1,019,031. Year 3 is projected at a net profit after taxes of $1,165,987. The expected net
profit is expected due to the amount of new customer gains and lower turnaround times.
The IT Management Team members have strong backgrounds in both computer hardware
and software development which will allow fast updates and fixes. If the decision to go
with a prepared package software, these net profits will be less. Not to mention, the
turnaround time may not be as good with a custom made package for our business.
The $300,000 we are seeking will be used to begin production of the software, production
team help with the design and for short term capital and overhead needs. An additional
$125, 000 being supplied by the Owner is for unexpected delays and extra manpower
needed to keep goal on track and any professional help needed for guidance.
The Current System Troubles
The current manual invoice system uses paperwork, traditional mail, and direct
human interaction to generate purchase orders, invoice approval, and the filling of orders.
Currently there are two people working on invoice approval and four people working on
purchase orders.
Purchase orders for materials are generated manually by four people. The
purchase orders are then mailed in the traditional manner to the vendors. The vendors are
not held to a contract and orders are filled on their own timeline. There is no monitoring
and/or tracking of missed delivery target deadlines by the vendors. The filling of orders
P a g e | 4
often requires as much as four weeks’ time to fill even when the material is not on
backorder. Once the order has been filled and shipped, a considerable amount of time is
required to verify the receipt of the goods and transfer the necessary paperwork to the
respective departments.
The current manual system has major disadvantages. The current manual system
results in a sizable cost per purchase order of $75.00. It leads to lost opportunities to take
advantage of discounts offered by the vendors for quick payment. The current system
also leads to long delays in production and an increase in employee downtime which, in
turn, generates an overall loss of profit for the company.
We have developed a system to increase the efficiency of our entire company.
Our Solution
Development of a new network and database system will be the first version and
released for beta testing in January 2016. It was developed to significantly improve the
way today’s workforce manages projects and inventory. With the rapid growth of tablet
and iPad use, the product offers tremendous advantages to professional managers, as well
as the thousands of customers that have a responsibility of managing projects every day.
This database will be positioned as a high-end software package that enables
managers to review, maintain and synchronize their data via wireless technology. This
will also give our customers a real-time data of when their orders will ship and arrive at
their facility. There is currently no other company that produces this type of online
database with the management features we would like to implement.
The potential market for the cost of the database upgrade should pay for itself within the
first year. This will be accomplished by faster turnaround times and saving in the amount
of waste in the production and shipping processes.
Our financial projection for Year 1 is a net profit after taxes of $250,000 and after the
initial proposal amount of 425,000. Year 2 is projected at a net profit after taxes of
$1,019,031. Year 3 is projected at a net profit after taxes of $1,165,987. The expected net
profit is expected due to the amount of new customer gains and lower turnaround times.
Keeping the Future in Mind
P a g e | 5
Case Metal Mfg. is growing faster and faster every day. As we speak we are out
growing our current system. Keeping this in mind we have created a new system with not
only the growth of our company in mind, but the employees and customers as well.
The IT Management Team members have strong backgrounds in both computer hardware
and software development which will allow fast updates and fixes. If the decision to go
with a prepared package software, these net profits will be less. Not to mention, the
turnaround time may not be as good with a custom made package for our business.
The $300,000 we are seeking will be used to begin production of the software, production
team help with the design and for short term capital and overhead needs. An additional
$125, 000 being supplied by the Owner is for unexpected delays and extra manpower
needed to keep goal on track and any professional help needed for guidance.
Results of System Study
Custom System
A custom system shall save money and time and will pay for itself in half the time over a
prepackaged system. The IT department management assures that they should be able to
complete a custom package with little to no problems or outside professional help. The
custom package we are looking to build will mirror our process as it is now. With this
mirror of the process we can save on training and in return save on manual document
filing. This will of course have some form of training but will be far less than trying to
adapt a system that we must make work vs what the employees are already use to.
This package will also have some auto fill and a lot can be completed will bar code
scanners. This system will be a good tracking system for the customers that will update to
a database that will track their order throughout the entire process from when the order is
taken to the shipment process.
This database will easily track products throughout the entire production process, in
return management can see where in the production process value added time is being
depleted in each piece. We look to have each piece scanned when it enters and exits each
stage of the production process. This can ultimately produce a lean awareness within the
production process for the lean management team to produce a higher quality product.
This system will need updates, The IT department is more than capable of completing
these updates and transformations of the custom software for any development changes
needed. These updates will roll out as firmware updates. The expected release of the
system will be firmware 1.1 and will be updated as needed to better suit the entire
process.
P a g e | 6
The production manager will allow some of the senior production workers to meet with
the IT department for ideas in meeting the needs of the production department. The
receiving and shipping manager has agreed to allow the same for the transition from
paper to digital documentation. These associates will meet on a weekly basis with the IT
management and team. They will be discussing any issues that may arise with the
digitalizing of the process. This will decrease the amount of problems with the release of
the software and database.
System Alternatives
Current System
The current system in place is paper documented and all filed in a cabinet and kept for a
given time frame. All documentation is all kept for internal audit purposes. The current
system is time consuming and storage of all the documents takes up a lot of room. There
are numerous employees that are needed to complete the tasks to operate the individual
operations. After these operations there are several employees that are needed to store the
files and documents. The employees needed and time it takes to document the operations
takes money. This is return means less profit and higher loss. In terms of business this is
the exact opposite of what a business wants to be a profitable business in these
technological times.
Custom-Designed System
There are several pros and cons to a custom based system, they are listed below.
Pros Cons
Better suited for what we need More expensive
Will pay for itself sooner More time consuming in the build process
Higher profits
Faster turnaround on goods
Less mistakes made in documentation
P a g e | 7
Happier customers
Pre-Packaged System
There are several pros and cons to a pre-packaged system, they are listed below.
Pros Cons
Less expensive than a custom designed
system
Less profits, due to unneeded steps in
process
Higher profits than manual documentation
Faster to implement
Faster turnaround on goods
Recommendations
Due to the ability of expansion and the need for custom updates, I recommend the custom
designed system. This will help in the training of the new system because we can use the
same forms within the system. By using the same forms, employees will already know
the entire process as they used before it will just be saved electronically, majority of the
form can be filled in electronically by the use of barcode system.
The customer designed system will allow us to create ways to track sales and produce
queries to manage the process. This system can be setup to take network orders from
customers, saving time and skipping the ordering process. In theory we can improve our
turnaround time for customers and improve the time it takes for the customer to receive
their order.
This system will be fully customizable, thus meaning if the system has malfunctions or
unneeded steps, the system can be fully adjustable to our needs.
P a g e | 8
P a g e | 9
Appendix
P a g e | 10
P a g e | 11
P a g e | 12
System Structure Chart
P a g e | 13
Context Diagram
Context Diagram Narrative
OUR SYSTEM submits a PURCHASE ORDER (PO) to a VENDOR. The VENDOR
sends OUR SYSTEM either a PO REJECTION NOTICE or an INVOICE. If OUR
SYSTEM receives an INVOICE from the VENDOR, OUR SYSTEM either sends an
INVOICE REJECTION NOTICE back to the VENDOR or a PAYMENT to the
VENDOR. When the VENDOR has received the PAYMENT from OUR SYSTEM, the
VENDOR sends the SHIPPED GOODS to OUR SYSTEM.
P a g e | 14
Data Flow Diagrams
Diagram Level 0
P a g e | 15
Diagram Level 0 Narrative
• The INVENTORY DATABASE (DB) issues a LOW STATUS MESSAGE on
specific part that are processed by GENERATE PURCHASE ORDER (PO).
GENERATE PO sends a PURCHASE ORDER to the VENDOR. The VENDOR
either issues a PO REJECTION NOTICE or an INVOICE TO APPROVE
NOTICE.
• APPROVE INVOICE receives an INVOICE from the VENDOR. APPROVE
INVOICE either issues an INVOICE REJECTION NOTICE back to the
VENDOR or issues the INVOICE DETAILS to the ACCOUNTS PAYABLE
DATABASE. The ACCCOUNTS PAYABLE DATABASE then sends the
PAYMENT DETAILS to the REMIT PAYMENT process.
• The REMIT PAYMENT process receives the PAYMENT DETAILS from the
ACCOUNTS PAYABLE database and issues the PAYMENT to the VENDOR
which, in turn, sends the SHIPPED GOODS the RECEIVE GOODS process.
• The RECEIVE GOODS process issues an INVENTORY UPDATE to the
INVENTORY DATABASE.
P a g e | 16
Diagram Level 1
P a g e | 17
Diagram Level 1 Narrative
The system monitors the inventory of materials needed to manufacture the product. When
additional materials are needed, the system completes an inventory of materials needed
and determines what additional materials are needed. Once the additional materials are
determined, the system verifies the order is accurate and meets the set inventory
requirements, and then generates a purchase order. The purchase order is then sent to the
vendor who sells the materials needed. If the system determines no additional materials
are needed based on the inventory, an order rejection notice is sent to the system
indicating no additional materials are necessary.
P a g e | 18
Diagram Level 2
P a g e | 19
Diagram Level 2 Narrative
• The VERIFY INVOICE process receives an INVOICE from the VENDOR
outside. If the INVOICE is not proper, the VERIFY INVOICE process issues a
REJECTION NOTICE to the PREPARE REJECTION NOTICE process. If the
INVOICE is proper, the VERIFY INVOICE process submits an APPROVED
INVOICE to the PREPARE APPROVAL NOTICE process.
• The PREPARE REJECTION NOTICE process submits an INVOICE
REJECTION NOTICE to the VENDOR outside.
• The PREPARE APPROVAL NOTICE process submits the INVOICE DETAILS
to ACCOUNTS PAYABLE DATABASE (DB).
P a g e | 20
Database Design
P a g e | 21
Entity-Relationship Diagram
Entity-Relationship Narrative
One or many sales representatives serves one and only one company and brings back
customer requests. The company places zero to many orders for the product requested by
the sales rep. The one and only order contains zero to many products which are stored in
one and the company’s one and only one warehouse. There is an associative entity
P a g e | 22
whereby the LISTS symbol represents an ORDER LINE entity that records each instance
of a specific product listed in a specific order.
P a g e | 23
Network Decomposition Diagram
P a g e | 24
Network Decomposition Narrative
The above network decomposition diagram shows how the layout of the network with a
centralized location of St. Louis, Mo. The diagram shows all the hardware for each
location. We have provided costs for the hardware for all the sites. Baltimore, MD and
Los Angeles, CA are to 1 Wireless Access Point for wireless access for the 3 workstation
computers each facility will have. Each one of these facilities will get a backup server
with internal switch that will be connected to the network and will connect to centralized
network server in St. Louis, MO. These location will also receive an Uninterruptible
Power Supply (UPS) for the server. The sales offices outside the US will also receive a
WAP, 5 computers each, backup server connected to the centralized server in St. Louis
and a UPS. The 2 production facilities in Evansville, IN and Mexico will have 5 WAP’s
each to cover the entire 100,000 ft2 facilities, 30 computers for the salaried workers, 3
computers for hourly personal and production workers to use that will be set up in the
break room. These facilities will also get a network server with backup and an external 20
port switch. The final hardware to be purchased will be for the centralized office in St.
Louis, MO, this site will get a rack UPS, 3 computers, a rack server with internal backup
and 8TB HDD storage and 16GB memory in each server rack. The last item will be a
WAP for wireless access for the 3 computers.
P a g e | 25
Hub Connectivity Diagram
P a g e | 26
Hub Connectivity Narrative
In the network hub diagram there are two production facilities, Evansville and
Mexico, as well as five sales offices (St. Louis, Los Angeles, Baltimore, Italy, and the
United Kingdom). We had the St. Louis office be the center of our diagram and placed
the company server there. As seen in the diagram every place has their own internet cloud
except for St. Louis which has two. This is due to the fact that the program that was used
to create this diagram had a limit to how many connections that could be made to it, so a
second one had to be added. The Los Angeles sales office has three computers for their
administrative assistant and the two sales people they employ. As Italy and the United
Kingdom, within the project papers, didn’t have it specified how many employees they
had I just put the same amount for both as the Los Angeles office which makes it three
computers there as well for one administrative assistant and two salespersons. The St.
Louis office got four computers for their three salespersons and one administrative
assistant. Baltimore got five computers in total, one for the administrative assistant and
four for the salespersons. Both the Evansville and Mexico production facilities got 33
computers. As adding 33 separate computer per each facility would add too much to an
already large diagram for both I separated them into three computers icons each and
labeled them as 1-11, 12-22, and 23-33 each. To save some space on the diagram some of
the facilities names were abbreviated on the diagram such as making the Baltimore
section abbreviated to Balt.
P a g e | 27
P a g e | 28
Gantt Chart
P a g e | 29
Gantt Chart Summary
Our Gantt chart show the project completion over a 16 week period. We have included
the following activities; Meeting for approval of Database Upgrade, Approval of Funds,
P a g e | 30
Installation of Network Facilities, Ordering of Hardware, Ordering and Shipping of
Hardware, Server Setup, Computer and Network Setup, Computer and Network Training,
Trial Runs, Network Adjustments and expectation for project to go live on week 16.
Along with these activities we have included within our Gantt chart the plan start, plan
duration, the actual start, actual duration and the percentage of completion to track the
project throughout the entire process. This will help management keep on track with the
project and that the completion date is kept.
P a g e | 31
Hardware Cost Projections
P a g e | 32
Hardware Cost Projection Summary
The spreadsheet containing our hardware cost projections includes all the hardware to
complete the entire installation minus cabling and connecting hardware. We have
provided costs for the hardware for all the sites. Baltimore, MD and Los Angeles, CA are
to 1 Wireless Access Point for wireless access for the 3 workstation computers each
facility will have. Each one of these facilities will get a backup server with internal
switch that will be connected to the network and will connect to centralized network
server in St. Louis, MO. These location will also receive an Uninterruptible Power
Supply (UPS) for the server. The sales offices outside the US will also receive a WAP, 5
computers each, backup server connected to the centralized server in St. Louis and a
UPS. The 2 production facilities in Evansville, IN and Mexico will have 5 WAP’s each to
cover the entire 100,000 ft2 facilities, 30 computers for the salaried workers, 3 computers
for hourly personal and production workers to use that will be set up in the break room.
These facilities will also get a network server with backup and an external 20 port switch.
The final hardware to be purchased will be for the centralized office in St. Louis, MO,
this site will get a rack UPS, 3 computers, a rack server with internal backup and 8TB
HDD storage and 16GB memory in each server rack. The last item will be a WAP for
wireless access for the 3 computers.
P a g e | 33
P a g e | 34

Final Propasal (1)

  • 1.
    Project Proposal System Name:Case Metals, Mfg. Prepared for System Analysis and Design Prof. Koontz Prepared by Robert Brownson Zachary Epperhart Jacob Curry Edobor Efam On May 6, 2015 P a g e | 1
  • 2.
    Table of Contents Tableof Contents.................................................................................................................2 Executive Summary.............................................................................................................3 The Current System Troubles..............................................................................................4 Our Solution.........................................................................................................................5 Keeping the Future in Mind.................................................................................................5 Results of System Study......................................................................................................6 Custom System................................................................................................................6 System Alternatives.............................................................................................................7 Current System................................................................................................................7 Custom-Designed System................................................................................................7 Pre-Packaged System......................................................................................................8 Recommendations................................................................................................................8 Appendix............................................................................................................................10 System Structure Chart......................................................................................................13 Context Diagram................................................................................................................14 Context Diagram Narrative...........................................................................................14 Data Flow Diagrams..........................................................................................................15 Diagram Level 0............................................................................................................15 Diagram Level 0 Narrative........................................................................................16 Diagram Level 1............................................................................................................17 Diagram Level 1 Narrative........................................................................................18 Diagram Level 2............................................................................................................19 Diagram Level 2 Narrative........................................................................................20 Database Design................................................................................................................21 Entity-Relationship Diagram.........................................................................................22 Entity-Relationship Narrative....................................................................................22 Network Decomposition Diagram.....................................................................................24 Network Decomposition Narrative................................................................................25 P a g e | 2
  • 3.
    Hub Connectivity Diagram................................................................................................26 HubConnectivity Narrative...........................................................................................27 Gantt Chart.........................................................................................................................29 Gantt Chart Summary....................................................................................................30 Hardware Cost Projections................................................................................................32 Hardware Cost Projection Summary.............................................................................33 WRITING ASSIGNMENT Systems Analysis and Design CPIN 239 Executive Summary Development of a new network and database system will be the first version and released for beta testing in January 2016. It was developed to significantly improve the way today’s workforce manages projects and inventory. With the rapid growth of tablet and P a g e | 3
  • 4.
    iPad use, theproduct offers tremendous advantages to professional managers, as well as the thousands of customers that have a responsibility of managing projects every day. This database will be positioned as a high-end software package that enables managers to review, maintain and synchronize their data via wireless technology. This will also give our customers a real-time data of when their orders will ship and arrive at their facility. There is currently no other company that produces this type of online database with the management features we would like to implement. The potential market for the cost of the database upgrade should pay for itself within the first year. This will be accomplished by faster turnaround times and saving in the amount of waste in the production and shipping processes. Our financial projection for Year 1 is a net profit after taxes of $250,000 and after the initial proposal amount of 425,000. Year 2 is projected at a net profit after taxes of $1,019,031. Year 3 is projected at a net profit after taxes of $1,165,987. The expected net profit is expected due to the amount of new customer gains and lower turnaround times. The IT Management Team members have strong backgrounds in both computer hardware and software development which will allow fast updates and fixes. If the decision to go with a prepared package software, these net profits will be less. Not to mention, the turnaround time may not be as good with a custom made package for our business. The $300,000 we are seeking will be used to begin production of the software, production team help with the design and for short term capital and overhead needs. An additional $125, 000 being supplied by the Owner is for unexpected delays and extra manpower needed to keep goal on track and any professional help needed for guidance. The Current System Troubles The current manual invoice system uses paperwork, traditional mail, and direct human interaction to generate purchase orders, invoice approval, and the filling of orders. Currently there are two people working on invoice approval and four people working on purchase orders. Purchase orders for materials are generated manually by four people. The purchase orders are then mailed in the traditional manner to the vendors. The vendors are not held to a contract and orders are filled on their own timeline. There is no monitoring and/or tracking of missed delivery target deadlines by the vendors. The filling of orders P a g e | 4
  • 5.
    often requires asmuch as four weeks’ time to fill even when the material is not on backorder. Once the order has been filled and shipped, a considerable amount of time is required to verify the receipt of the goods and transfer the necessary paperwork to the respective departments. The current manual system has major disadvantages. The current manual system results in a sizable cost per purchase order of $75.00. It leads to lost opportunities to take advantage of discounts offered by the vendors for quick payment. The current system also leads to long delays in production and an increase in employee downtime which, in turn, generates an overall loss of profit for the company. We have developed a system to increase the efficiency of our entire company. Our Solution Development of a new network and database system will be the first version and released for beta testing in January 2016. It was developed to significantly improve the way today’s workforce manages projects and inventory. With the rapid growth of tablet and iPad use, the product offers tremendous advantages to professional managers, as well as the thousands of customers that have a responsibility of managing projects every day. This database will be positioned as a high-end software package that enables managers to review, maintain and synchronize their data via wireless technology. This will also give our customers a real-time data of when their orders will ship and arrive at their facility. There is currently no other company that produces this type of online database with the management features we would like to implement. The potential market for the cost of the database upgrade should pay for itself within the first year. This will be accomplished by faster turnaround times and saving in the amount of waste in the production and shipping processes. Our financial projection for Year 1 is a net profit after taxes of $250,000 and after the initial proposal amount of 425,000. Year 2 is projected at a net profit after taxes of $1,019,031. Year 3 is projected at a net profit after taxes of $1,165,987. The expected net profit is expected due to the amount of new customer gains and lower turnaround times. Keeping the Future in Mind P a g e | 5
  • 6.
    Case Metal Mfg.is growing faster and faster every day. As we speak we are out growing our current system. Keeping this in mind we have created a new system with not only the growth of our company in mind, but the employees and customers as well. The IT Management Team members have strong backgrounds in both computer hardware and software development which will allow fast updates and fixes. If the decision to go with a prepared package software, these net profits will be less. Not to mention, the turnaround time may not be as good with a custom made package for our business. The $300,000 we are seeking will be used to begin production of the software, production team help with the design and for short term capital and overhead needs. An additional $125, 000 being supplied by the Owner is for unexpected delays and extra manpower needed to keep goal on track and any professional help needed for guidance. Results of System Study Custom System A custom system shall save money and time and will pay for itself in half the time over a prepackaged system. The IT department management assures that they should be able to complete a custom package with little to no problems or outside professional help. The custom package we are looking to build will mirror our process as it is now. With this mirror of the process we can save on training and in return save on manual document filing. This will of course have some form of training but will be far less than trying to adapt a system that we must make work vs what the employees are already use to. This package will also have some auto fill and a lot can be completed will bar code scanners. This system will be a good tracking system for the customers that will update to a database that will track their order throughout the entire process from when the order is taken to the shipment process. This database will easily track products throughout the entire production process, in return management can see where in the production process value added time is being depleted in each piece. We look to have each piece scanned when it enters and exits each stage of the production process. This can ultimately produce a lean awareness within the production process for the lean management team to produce a higher quality product. This system will need updates, The IT department is more than capable of completing these updates and transformations of the custom software for any development changes needed. These updates will roll out as firmware updates. The expected release of the system will be firmware 1.1 and will be updated as needed to better suit the entire process. P a g e | 6
  • 7.
    The production managerwill allow some of the senior production workers to meet with the IT department for ideas in meeting the needs of the production department. The receiving and shipping manager has agreed to allow the same for the transition from paper to digital documentation. These associates will meet on a weekly basis with the IT management and team. They will be discussing any issues that may arise with the digitalizing of the process. This will decrease the amount of problems with the release of the software and database. System Alternatives Current System The current system in place is paper documented and all filed in a cabinet and kept for a given time frame. All documentation is all kept for internal audit purposes. The current system is time consuming and storage of all the documents takes up a lot of room. There are numerous employees that are needed to complete the tasks to operate the individual operations. After these operations there are several employees that are needed to store the files and documents. The employees needed and time it takes to document the operations takes money. This is return means less profit and higher loss. In terms of business this is the exact opposite of what a business wants to be a profitable business in these technological times. Custom-Designed System There are several pros and cons to a custom based system, they are listed below. Pros Cons Better suited for what we need More expensive Will pay for itself sooner More time consuming in the build process Higher profits Faster turnaround on goods Less mistakes made in documentation P a g e | 7
  • 8.
    Happier customers Pre-Packaged System Thereare several pros and cons to a pre-packaged system, they are listed below. Pros Cons Less expensive than a custom designed system Less profits, due to unneeded steps in process Higher profits than manual documentation Faster to implement Faster turnaround on goods Recommendations Due to the ability of expansion and the need for custom updates, I recommend the custom designed system. This will help in the training of the new system because we can use the same forms within the system. By using the same forms, employees will already know the entire process as they used before it will just be saved electronically, majority of the form can be filled in electronically by the use of barcode system. The customer designed system will allow us to create ways to track sales and produce queries to manage the process. This system can be setup to take network orders from customers, saving time and skipping the ordering process. In theory we can improve our turnaround time for customers and improve the time it takes for the customer to receive their order. This system will be fully customizable, thus meaning if the system has malfunctions or unneeded steps, the system can be fully adjustable to our needs. P a g e | 8
  • 9.
    P a ge | 9
  • 10.
  • 11.
    P a ge | 11
  • 12.
    P a ge | 12
  • 13.
  • 14.
    Context Diagram Context DiagramNarrative OUR SYSTEM submits a PURCHASE ORDER (PO) to a VENDOR. The VENDOR sends OUR SYSTEM either a PO REJECTION NOTICE or an INVOICE. If OUR SYSTEM receives an INVOICE from the VENDOR, OUR SYSTEM either sends an INVOICE REJECTION NOTICE back to the VENDOR or a PAYMENT to the VENDOR. When the VENDOR has received the PAYMENT from OUR SYSTEM, the VENDOR sends the SHIPPED GOODS to OUR SYSTEM. P a g e | 14
  • 15.
    Data Flow Diagrams DiagramLevel 0 P a g e | 15
  • 16.
    Diagram Level 0Narrative • The INVENTORY DATABASE (DB) issues a LOW STATUS MESSAGE on specific part that are processed by GENERATE PURCHASE ORDER (PO). GENERATE PO sends a PURCHASE ORDER to the VENDOR. The VENDOR either issues a PO REJECTION NOTICE or an INVOICE TO APPROVE NOTICE. • APPROVE INVOICE receives an INVOICE from the VENDOR. APPROVE INVOICE either issues an INVOICE REJECTION NOTICE back to the VENDOR or issues the INVOICE DETAILS to the ACCOUNTS PAYABLE DATABASE. The ACCCOUNTS PAYABLE DATABASE then sends the PAYMENT DETAILS to the REMIT PAYMENT process. • The REMIT PAYMENT process receives the PAYMENT DETAILS from the ACCOUNTS PAYABLE database and issues the PAYMENT to the VENDOR which, in turn, sends the SHIPPED GOODS the RECEIVE GOODS process. • The RECEIVE GOODS process issues an INVENTORY UPDATE to the INVENTORY DATABASE. P a g e | 16
  • 17.
  • 18.
    Diagram Level 1Narrative The system monitors the inventory of materials needed to manufacture the product. When additional materials are needed, the system completes an inventory of materials needed and determines what additional materials are needed. Once the additional materials are determined, the system verifies the order is accurate and meets the set inventory requirements, and then generates a purchase order. The purchase order is then sent to the vendor who sells the materials needed. If the system determines no additional materials are needed based on the inventory, an order rejection notice is sent to the system indicating no additional materials are necessary. P a g e | 18
  • 19.
  • 20.
    Diagram Level 2Narrative • The VERIFY INVOICE process receives an INVOICE from the VENDOR outside. If the INVOICE is not proper, the VERIFY INVOICE process issues a REJECTION NOTICE to the PREPARE REJECTION NOTICE process. If the INVOICE is proper, the VERIFY INVOICE process submits an APPROVED INVOICE to the PREPARE APPROVAL NOTICE process. • The PREPARE REJECTION NOTICE process submits an INVOICE REJECTION NOTICE to the VENDOR outside. • The PREPARE APPROVAL NOTICE process submits the INVOICE DETAILS to ACCOUNTS PAYABLE DATABASE (DB). P a g e | 20
  • 21.
  • 22.
    Entity-Relationship Diagram Entity-Relationship Narrative Oneor many sales representatives serves one and only one company and brings back customer requests. The company places zero to many orders for the product requested by the sales rep. The one and only order contains zero to many products which are stored in one and the company’s one and only one warehouse. There is an associative entity P a g e | 22
  • 23.
    whereby the LISTSsymbol represents an ORDER LINE entity that records each instance of a specific product listed in a specific order. P a g e | 23
  • 24.
  • 25.
    Network Decomposition Narrative Theabove network decomposition diagram shows how the layout of the network with a centralized location of St. Louis, Mo. The diagram shows all the hardware for each location. We have provided costs for the hardware for all the sites. Baltimore, MD and Los Angeles, CA are to 1 Wireless Access Point for wireless access for the 3 workstation computers each facility will have. Each one of these facilities will get a backup server with internal switch that will be connected to the network and will connect to centralized network server in St. Louis, MO. These location will also receive an Uninterruptible Power Supply (UPS) for the server. The sales offices outside the US will also receive a WAP, 5 computers each, backup server connected to the centralized server in St. Louis and a UPS. The 2 production facilities in Evansville, IN and Mexico will have 5 WAP’s each to cover the entire 100,000 ft2 facilities, 30 computers for the salaried workers, 3 computers for hourly personal and production workers to use that will be set up in the break room. These facilities will also get a network server with backup and an external 20 port switch. The final hardware to be purchased will be for the centralized office in St. Louis, MO, this site will get a rack UPS, 3 computers, a rack server with internal backup and 8TB HDD storage and 16GB memory in each server rack. The last item will be a WAP for wireless access for the 3 computers. P a g e | 25
  • 26.
  • 27.
    Hub Connectivity Narrative Inthe network hub diagram there are two production facilities, Evansville and Mexico, as well as five sales offices (St. Louis, Los Angeles, Baltimore, Italy, and the United Kingdom). We had the St. Louis office be the center of our diagram and placed the company server there. As seen in the diagram every place has their own internet cloud except for St. Louis which has two. This is due to the fact that the program that was used to create this diagram had a limit to how many connections that could be made to it, so a second one had to be added. The Los Angeles sales office has three computers for their administrative assistant and the two sales people they employ. As Italy and the United Kingdom, within the project papers, didn’t have it specified how many employees they had I just put the same amount for both as the Los Angeles office which makes it three computers there as well for one administrative assistant and two salespersons. The St. Louis office got four computers for their three salespersons and one administrative assistant. Baltimore got five computers in total, one for the administrative assistant and four for the salespersons. Both the Evansville and Mexico production facilities got 33 computers. As adding 33 separate computer per each facility would add too much to an already large diagram for both I separated them into three computers icons each and labeled them as 1-11, 12-22, and 23-33 each. To save some space on the diagram some of the facilities names were abbreviated on the diagram such as making the Baltimore section abbreviated to Balt. P a g e | 27
  • 28.
    P a ge | 28
  • 29.
  • 30.
    Gantt Chart Summary OurGantt chart show the project completion over a 16 week period. We have included the following activities; Meeting for approval of Database Upgrade, Approval of Funds, P a g e | 30
  • 31.
    Installation of NetworkFacilities, Ordering of Hardware, Ordering and Shipping of Hardware, Server Setup, Computer and Network Setup, Computer and Network Training, Trial Runs, Network Adjustments and expectation for project to go live on week 16. Along with these activities we have included within our Gantt chart the plan start, plan duration, the actual start, actual duration and the percentage of completion to track the project throughout the entire process. This will help management keep on track with the project and that the completion date is kept. P a g e | 31
  • 32.
  • 33.
    Hardware Cost ProjectionSummary The spreadsheet containing our hardware cost projections includes all the hardware to complete the entire installation minus cabling and connecting hardware. We have provided costs for the hardware for all the sites. Baltimore, MD and Los Angeles, CA are to 1 Wireless Access Point for wireless access for the 3 workstation computers each facility will have. Each one of these facilities will get a backup server with internal switch that will be connected to the network and will connect to centralized network server in St. Louis, MO. These location will also receive an Uninterruptible Power Supply (UPS) for the server. The sales offices outside the US will also receive a WAP, 5 computers each, backup server connected to the centralized server in St. Louis and a UPS. The 2 production facilities in Evansville, IN and Mexico will have 5 WAP’s each to cover the entire 100,000 ft2 facilities, 30 computers for the salaried workers, 3 computers for hourly personal and production workers to use that will be set up in the break room. These facilities will also get a network server with backup and an external 20 port switch. The final hardware to be purchased will be for the centralized office in St. Louis, MO, this site will get a rack UPS, 3 computers, a rack server with internal backup and 8TB HDD storage and 16GB memory in each server rack. The last item will be a WAP for wireless access for the 3 computers. P a g e | 33
  • 34.
    P a ge | 34