PROJECT MANAGEMENT
TECHNIQUES
G SAI VIJAYA RAGJNI
TVM/17-17
CONTENTS
• Introduction
• Definitions
• Phases in project management
• Components of PERT/ CPM network
• Critical path method (CPM)
• Programme evaluation and review technique (PERT)
• Project formulation
• Project report
• Project appraisal in terms of social benefit analysis
• Logical framework
Introduction
• Any project involves planning, scheduling and
controlling a number of interrelated activities with
use of limited resources, namely, men, machines,
materials, money and time.
• The projects may be extremely large and complex
such as construction of a housing, a highway, a
shopping complex etc.
• Introduction of new products and research and
development projects.
• It is required that managers must have a dynamic
planning and scheduling system to produce the
best possible results and also to react
immediately to the changing conditions and make
necessary changes in the plan and schedule.
• A convenient analytical and visual technique of
PERT and CPM prove extremely valuable in
assisting the managers in managing the projects.
• Though both PERT and CPM techniques have
similarity in terms of concepts, the basic
difference is, PERT is used for analysis of
project scheduling problems.
• CPM has single time estimate and PERT has
three time estimates for activities and uses
probability theory to find the chance of
reaching the scheduled time.
Project
• A project is an interrelated set of activities
that has a definite starting and ending point
and that results in a unique product or
service.
Project management
Project management is a scientific way of
planning, implementing, monitoring &
controlling the various aspects of a project
such as time, money, materials, manpower &
other resources
Project Management Generally
Consists of Three Phases.
Planning:
• Planning involves setting the objectives of the
project.
• Identifying various activities to be performed and
determining the requirement of resources such
as men, materials, machines, etc.
• The cost and time for all the activities are
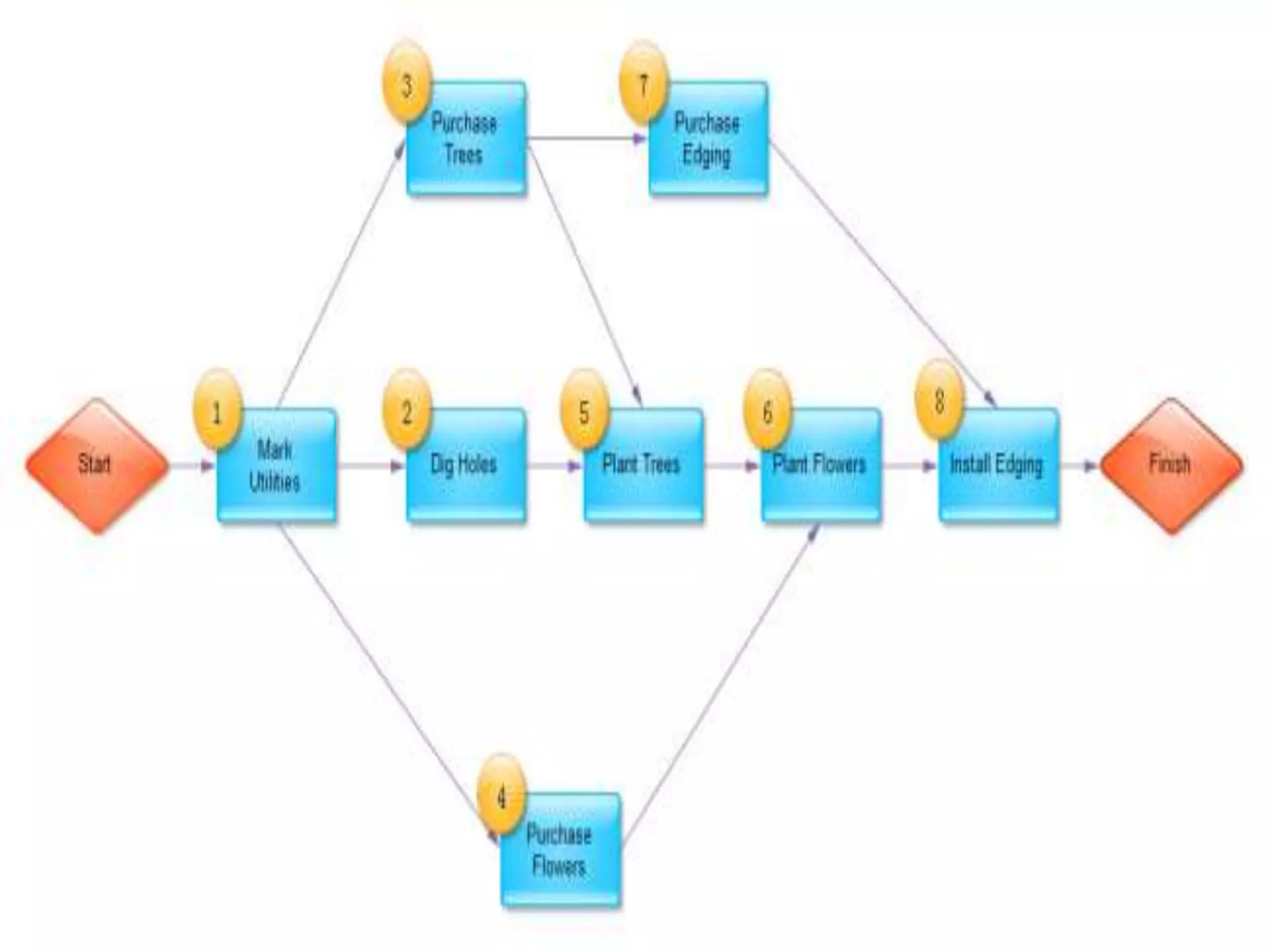
estimated, and a network diagram is developed
showing sequential interrelationships
(predecessor and successor) between various
activities during the planning stage.
Scheduling:
• Based on the time estimates, the start and
finish times for each activity are worked out
by applying forward and backward pass
techniques, critical path is identified, along
with the slack and float for the non-critical
paths.
Controlling:
• Controlling refers to analyzing and evaluating
the actual progress against the plan.
Reallocation of resources, crashing and review
of projects with periodical reports are carried
out.
COMPONENTS of PERT/CPM NETWORK
• PERT / CPM networks contain two major
components
1. Activities
2. Events
1. Activity:
• An activity represents an action and
consumption of resources (time, money,
energy) required to complete a portion of a
project.
• Activity is represented by an arrow
2. Event:
• An event (or node) will always occur at the
beginning and end of an activity. The event
has no resources and is represented by a
circle.
• The ith event and jth event are the tail event
and head event respectively
CRITICAL PATH METHODS(CPM)
HISTORY :
• It was developed by J.E.KELLY of REMINGTON-
RAND and M.R.WALKER of DU PONT and the
emphasis was on the trade-off between the
cost of project and its overall completion time.
• The first test was made in 1958, when CPM
was applied to the construction of a new
chemical plant.
DEFINITION:
• CPM is a project network analysis technique used
to predict total project duration.
• Critical path is the sequence of activities between
a project’s start and finish that takes the longest
time to completed.
or
• A critical path for a project is the series of
activities that determines the earliest time by
which the project can be completed.
or
• The critical path is the longest path through the
network diagram
STEPS IN DETERMINING CRITICAL
PATH
• Specify the individual activities.
• Determine the sequence of the activities.
• Draw the network diagram.
• Estimate the activity completion time.
• Identify the critical path.
• Update the CPM diagram
CRITICAL PATH ANALYSIS
• The critical path for any network is the longest
path through the entire network.
• Since all activities must be completed to
complete the entire project, the length of the
critical path is also the shortest time allowable for
completion of the project.
• Thus if the project is to be completed in that
shortest time, all activities on the critical path
must be started as soon as possible.
• These activities are called critical activities.
PROJECT EVALUATION REVIEW
TECHNIQUE (PERT)
HISTORY
• "PERT" was developed primarily to simplify
the planning and scheduling of large and
complex projects.
• It was developed for the U.S. Navy Special
Projects Office in 1957 to support the U.S.
Navy's Polaris nuclear submarine project.
• Initially PERT stood for Program Evaluation
Research Task, but by 1959 was already
renamed.
• In the critical path method, the time estimates
are assumed to be known with certainty.
• In certain projects like research and
development, new product introductions, it is
difficult to estimate the time of various activities.
• Hence PERT is used in such projects with a
probabilistic method using three time estimates
for an activity, rather than a single estimate
• If the project has to be completed ahead of
the schedule, then the time required for at
least one of the critical activity must be
reduced.
• Further, any delay in completing the critical
activities will increase the project duration.
• The activity, which does not lie on the critical
path, is called non-critical activity.
• These non-critical activities may have some
slack time.
TIME ESTIMATES
 PERT has defined four types of time required to
accomplish an activity
• Optimistic time (to) – It is the shortest time in
which the activity can be completed.
• Most likely time (tm) – It is the probable time
required to perform the activity.
• Pessimistic time (tp) – It is the longest estimated
time required to perform an activity.
• Expected time (te)
te = to + 4tm + tp/ 6
SLACK TIME:-
The Slack Time available for any Task is
equal to the difference between the Earliest
completion Time (ECT) and the Latest
Completion Time (LCT)
SLACK TIME = (LCT – ECT)
• To reduce the overall project time, it would
require more resources (at extra cost) to
reduce the time taken by the critical activities
to complete.
Management tools
• PERT event: A point that marks the start or
completion of one or more activities. It
consumes no time and uses no resources.
• Predecessor event: An event that immediately
precedes some other event without any other
events intervening.
• Successor event: An event that immediately
follows some other event without any other
intervening events
• PERT activity: The actual performance of a
task which consumes time and requires
resources (such as labor, materials, space,
machinery
• PERT sub-activity: A PERT activity can be
further decomposed into a set of sub-
activities. For example, activity A1 can be
decomposed into A1.1, A1.2 and A1.3.
Float : Is a measure of the excess time and resources
available to complete a task.
• It is the amount of time that a project task can be
delayed without causing a delay in any subsequent
tasks (free float) or the whole project (total float).
• Positive slack would indicate ahead of schedule,
negative slack would indicate behind schedule and zero
slack would indicate on schedule.
Critical Path: The longest possible continuous pathway
taken from the initial event to the terminal event.
• It determines the total calendar time required for the
project and, therefore any time delays along the critical
path will delay the reaching of the terminal event by at
least the same amount.
Critical Activity: An activity that has total float
equal to zero.
• An activity with zero float is not necessarily on
the critical path since its path may not be the
longest.
• Lead time: The time by which a predecessor
event must be completed in order to allow
sufficient time for the activities that must
elapse before a specific PERT event reaches
completion.
• Lag Time: The earliest time by which
a successor event can follow a specific PERT
event.
• Fast Tracking: Performing more critical
activities in parallel
• crashing critical path: Shortening duration of
critical activities
STEPS IN PERT
1. Identify the specific activities.
2. Determine proper sequence of the activities.
3. Construct the network diagram.
4. Estimate the time required for each activity.
5. Determine the critical path.
6. Update the PERT chart.
Advantages of PERT
• Expected project completion time.
• Probability of completion before a specified
date.
• The critical path activities that directly impact
the
completion time.
• The activities that have slack time and that can
lend resources to critical path activities.
• Activity start and end dates.
LIMITATIONS
• The PERT Formula Requires Too Much Work.
• The network charts tend to be large and
unwieldy.
• Calculating the time estimates is very complex
for all the activities.
• Updating of the project is time consuming and
requires high costs.
• Emphasis is laid only on time factors and cost
factors are neglected.
Difference between CPM & PERT
CPM PERT
CPM works with fixed
deterministic time
PERT works with
probabilistic time
CPM is useful for repetitive
and non complex projects with
a certain degree of time
estimates.
PERT is useful for non
repetitive and complex projects
with uncertain time estimates.
CPM includes time-cost trade
off.
PERT is restricted to time
variable.
CPM- for construction
projects.
PERT- used for R&D
programs.
Project formulation
What is Project Formulation?
• Taking a first look carefully and critically at the
project idea
• Carefully weighing its various components
• Analyzing with the assistance of specialists or
consultants
• Assessment of the various aspects of an
investment proposition
• It is an important stage in the pre-investment
phase
Stages of Project Formulation
1. Feasibility Analysis
2. Techno-Economic Analysis
3. Project Design and Network Analysis
4. Input Analysis
5. Financial Analysis
6. Cost-Benefit Analysis
7. Pre-Investment Analysis
1. Feasibility Analysis:
•First stage in project formulation.
•Examination to see whether to go in for a detailed
investment proposal or not.
•Screening for internal and external constraints.
Conclusion could be:-
•The project idea seems to be feasible
•The project idea is not a feasible one
•Unable to arrive at a conclusion for want of
adequate data
2. Techno-Economic Analysis:
•Screens the idea to-Estimate of potential of the
demand for goods/services.
•Choice of optimal technology.
•This analysis gives the project a platform for
preparation of detailed project design.
3. Project Design and Network
Analysis:
•It is the heart of the project entity.
•It defines the sequence of events of the
project.
•Time is allocated for each activity.
•It is presented in a form of a network drawing.
•It helps to identify project inputs, finance
needed and cost-benefit profile of the project.
4. Input Analysis:
•Its assesses the input requirements during the
construction and operation of the project.
•It defines the inputs required for each activity.
•Inputs include materials, human resources.
•It evaluates the feasibility of the project from
the point of view of the availability of
necessary resources.
•This aids in assessing the project cost.
5. Financial Analysis:
•It involves estimating the project costs, operating
cost and fund requirements.
•It helps in comparing various project proposals on
a common scale.
•Analytical tools used are discounted cash flow,
cost-volume-profit relationship and ratio analysis.
•Investment decisions involve commitment of
resources in future, with a long time horizon.
•It needs caution and foresight in developing
financial forecasts.
6. Cost- Benefit Analysis:
•The overall worth of a project is considered.
•The project design forms the basis of
evaluation.
•It considers costs that all entities have to bear
and the benefit connected to it.
7. Pre-investment Analysis:
•The results obtained in previous stages are
consolidated to arrive at clear conclusions.
•Helps the project-sponsoring body, the project-
implementing body and the external
consulting agencies to accept/reject the
proposal.
Project Report
•It is a concise copy of detailed analysis done for
the project.
•An entrepreneur/expert prepares the report
before the investment in project is done.
•The report assesses the demand for proposed
product/service, works out cost of investment
and profitability on this investment.
•It acts as an instrument to convince investors
to invest in the project.
Project Appraisal In Terms Of Social
Benefit Analysis
• One way or the other in our daily lives we are
all calculating - either explicitly or implicitly -
costs and benefits before we take important
decisions
• Every public decision, including policies, plans,
programmes and projects tend to have
economic, social, environmental, cultural and
such other impacts.
• Every choice has its associated costs and
benefits.
COST-BENEFIT ANALYSIS
• Cost-benefit analysis has become one of the
most important tools to assess the impact of
public decisions, especially programmes and
projects.
• From a simple assessment of net financial
benefits, it has been refined to take into
account economic, social and environmental
objectives.
SCOPE OF COST-BENEFIT ANALYSIS
• Analysis from whose perspectives? – Individual,
Organization, Society or specific groups.
• Identification and quantification of costs and
benefits.
• Putting a value to costs and benefits and to
develop a cash flow table.
• Adjusting the costs and benefits to reflect
economic, social and ecological considerations.
• Bringing them to a common time point for
comparison using discounting.
Expressing the net effect of the
project in terms of
• Net present value - NPV (Discounted Benefits
minus Discounted Costs)
• Benefit – Cost Ratio: ( if it exceeds 1, the
investment is considered as viable)
• Internal Rate of Return (IRR): If the IRR
exceeds the prevailing rate of interest the
project is considered viable.
EVOLUTION OF COST-BENEFIT
ANALYSIS
• Cost-benefit analysis has evolved over time largely
based on the changes in the concept of socio-economic
development.
• Cost benefit analysis has evolved over time to address
a range of issues from the varying perspectives of
those undertaking it.
• From the perspective of an individual or private
enterprise focusing on financial viability, costs and
benefits are considered from a narrow perspective.
• As we broaden the framework what may be considered
as costs and benefits will change.
Concept of
development
Cost-benefit analysis
Emphasis on private profit
generation
Financial cost-benefit analysis
Enhancing efficiency and
viability from the larger
perspective of the economy.
Economic analysis
Fulfillment of social objectives Social cost-benefit analysis
Accomplishing environmental
objectives
Environmental analysis
KEY STEPS IN COST-BENEFIT ANALYSIS
1.DETERMINE THE OBJECTIVES
2. IDENTIFY COSTS AND BENEFITS
3. VALUE COSTS AND BENEFITS
4. AGRREGATE COSTS AND BENEFITS
5. SENSITIVITY ANALYSIS
6. CONSIDER DISTRIBUTIONAL IMPACTS
7. PREPARE RECOMMENDATIONS
COST-BENEFIT ANALYSIS AND SOCIAL
OBJECTIVES
• With social objectives becoming an important
concern, there have been efforts to modify cost-
benefit analysis to assess their social impacts, in
particular:
• Impact on regions that are considered as
backward.
• Livelihood of specified groups, especially poor
and impact on the provision of basic needs.
• Income distribution.
• Gender aspects – in particular betterment of the
condition of women in terms of their economic
and social well-being.
• Once the social objective is specified, costs and
benefits are considered from the perspective of the
specific objectives.
• For example if poverty reduction becomes the key
objective, then the entire focus is on the costs and
benefits that the target group confronts.
• Benefits accruing to the poor are given a higher weight
age in comparison with what accrues to the non-poor
• If basic needs fulfillment becomes a development
objective, then every programme and project is
assessed on the basis of their impact on
(a) producing basic needs goods
(b) enhancing income that enables the fulfillment of
basic needs.
CHALLENGES IN THE USE OF COSTBENEFIT
ANALYSIS
• Although one of the most useful tool, CBA is
also one of the most miss-used tools.
• Unless there is transparency, it is convenient
to manipulate CBA to justify any decision. In
fact there are several instances where
favorable decisions are engineered through
manipulation of cost-benefit analysis.
• Correctly identifying the entire cost and
benefit stream is the greatest challenge.
• Many of the project proponents have a strong
tendency to exaggerate the benefits and
underestimate the costs.
• Finding the right price that reflects the true
value/ cost to society remains challenging.
• Choosing the discount rate is another
contentious issue.
• There is a strong tendency to come up with
one aggregated number that purportedly
capture all dimensions.
• Aggregation of different numbers representing
different objectives is extremely challenging
and provides enormous scope for
manipulation.
• Probably a “dash-board” approach that gives
different indicators will be a better approach.
SUMMING UP
• Social cost benefit analysis is a very useful tool for
decision making and to make sure that pro-poor
programmes and projects are given priority.
• Meaningful SCBA however requires reliable
information and this is often challenging in many
situations.
• In the absence of transparency subjectivity could
creep in at various stages – key variables can be
“adjusted” - defeating the very purpose of cost
benefit analysis.
• Consequently misuse of SCBA by decision makers
is quite widespread.
Logical Frame Work
HISTORY:
• LF originally developed by the American
Defense Department and was first formally
adopted as a planning tool for United State
Agency for International Development (USAID)
by the end of 1960’s
• Today it is being used in the field of
development co-operation and private
industry.
▶ It is a framework for designing change
process, monitoring progress and evaluating
impact.
▶ In designing change process, monitoring
progress and evaluating impact, ordering the
change process in a logical sequence where
inputs or resources are identified for
performing activities.
USES
▶ Preparing the project design in a systemic and logical way.
▶ Analyzing the existing situation during activity preparation.
▶ Identifying and assessing activities that fit with in the scope
of programme.
▶ Establishing logical hierarchy of means by which objectives
will be reached.
▶ Identifying potential risk to achieving the objectives and to
sustainable outcomes.
▶ Establishing how outputs and outcomes might best be
monitored and evaluated.
▶ Monitoring , reviewing and evaluating project progress and
performance.
Steps in logical framework:
A) Situation analysis
B) Strategy analysis
C)Logical frame matrix
D) Implementation
A) Situation analysis:
• Prior to beginning work it is important to
undertake a structured analysis of the
existing situation.
• It consists of 4 elements
1. Context analysis
2. stake holder analysis
3. Problem analysis
4. objective analysis.
Context analysis:
➢ It is the background analysis of the project or
programme.
➢ It is necessary to make an initial overall
analysis of the project context by SWOT
analysis, etc.
2. Stake holder analysis:
➢ It is the analysis of problems, expectations,
interests, motivation, attitudes and potentials
of all the agencies, organizations, groups and
people will influence/be influenced by the
project, directly or indirectly.
➢ The tools such as stake holder analysis matrix,
SWOT analysis, Venn diagrams and spider
diagrams are used to support stake holder
analysis.
3. Problem analysis:
➢ It is the analysis of identifying the main
problems.
➢ The key purpose of this analysis is to identify
the root causes and subsequently addressed
in the activity design.
➢ One main tool used in problem analysis is the
‘ problem tree’, it is constructed by selecting a
problem from list of problems identified and
relating this problem to starter problem using
cause-effect relationship.
Poor socio economic
condition of farmers
Low productivity of
agriculture and livestock
Poor crop and
livestock husbandry
practice
Moisture stress and
low soil fertility
Use of low yield crop
and livestock races
Inadequate factors of
production (land,
human and financial
asset, entrepreneurship
Poor
quality feed
for livestock
CAUS
E
EFFECT
PROBLEM TREE
4. Objective analysis:
➢ It is systemically identifying, categorizing, specifying and
balancing out objectives of all parties involved in a specific
situation.
➢ Objective tree can be viewed as the positive mirror image
of the problem tree.
➢ The objectives should be SMART i.e., Specific, Measurable,
Attainable, Relevant, Timely.
➢ Once these main points for the objectives have been
checked as per SMART, the proposed objective tree
structure can be circulated for further comment and feed
back.
➢ Hence the objectives are explanations of what the project
is going to achieve in short, medium and long run.
Improve increased socio-
economic condition of farmers
sustain agriculture and
livestock productivity at
optimum levels
Improved crop and
livestock husbandry
practices programme
Moisture preservation
technology and soil
fertility promotion are
maintained
Use of high yielding
crop varieties and
livestock races
programme
Use of factors of
production optimized
Efficient
means for
quality of
livestock
feed
MEAN
S
END
OBJECTIVE TREE
Problem tree Objective tree
Relationship between the problem analysis and objective analysis
Effect
Focal
Problem
Causes
Development objective
Project purpose/immediate
objective
Immediate results/outputs
Activities
B. Strategy Analysis:
➢ This analysis involves clustering of objectives and
examines feasibility of different interventions.
➢ The assessment of different intervention options
could include the expected benefits to target groups,
sustainability of the benefits, ability to repair and
maintain assets post-activity, total cost and recurrent
cost implications, financial and economic viability,
technical feasibility, contribution to institutional
strengthening and management capacity building,
environmental impact.
C. Log Frame Matrix (LFM):
➢ This is the standard analytical product of logical
framework.
➢ This matrix consists of 4 columns and 5 rows
depending upon number of levels of objectives used
to explain the means-end relationship of the activity.
➢ The four columns are narrative summary, objectively
verifiable indicators, means of verification and
important assumptions.
➢ Narrative summary generally defines the project
structure and it comprises the following rows viz;
development objectives/ impact, immediate
objectives, outputs, activities and inputs.
The components of Log frame matrix
▶ Goal/Impact: It refers to sectoral or national objectives
which the activity is designed to contribute to
increased incomes, improved nutritional status and the
reduced activity, etc.
▶ Outcome: It refers to what the activity itself is
expected to achieve in terms of sustainable
development results.
▶ Outputs: These refer to tangible products (goods and
services) produced by undertaking a series of tasks as
part of the planned work of the activity.
▶ Inputs: These refer to resources required to undertake
the work program and produce the outputs.
▶ Assumptions: These refer to assumptions made
about conditions which could affect the progress
or success of the activity, but over which the
activity managers may have no direct control, e.g.
price changes, rainfall, land reform policies, non-
enforcement of supporting legislation.
▶ Indicators: These are the measures of progress or
lack of progress used to assess progress towards
meeting stated objectives.
▶ Means of verification: This should clearly specify
the expected source of the information we need
to collect. E.g., sample surveys, records, national
statistics, workshops, observation and PRA
techniques, etc.
D. Implementation:
➢ It should have a plan of work and it should be
established by the project team.
➢ Activities leading to outputs should be specified
clearly in more detail.
➢ The inputs required for each set of activities and/or
outputs can then be specified and also scheduled
over time.
➢ Finally, the cost of inputs can be determined and an
activity budget estimate and cash flow should be
calculated.
Advantages of Logical framework:
▶ continuity in the plan of work
▶ Provide reliable information about the
programme, situation and resources.
▶ Minimizing the conflicts
▶ Avoiding the future problems
▶ Provide decision makers with better and more
relevant information
▶ Engages stakeholders in the planning and
monitoring process
▶ It identifies the main factors related to the
success of project
▶ To encourage multidisciplinary approach to
project preparation and supervision
Limitations of the logical framework:
▶ It does not readily enable monitoring unintended
consequences
▶ Focusing too much on problems rather than
opportunities and vision
▶ Too project centered
Project management techniques

Project management techniques

  • 1.
    PROJECT MANAGEMENT TECHNIQUES G SAIVIJAYA RAGJNI TVM/17-17
  • 2.
    CONTENTS • Introduction • Definitions •Phases in project management • Components of PERT/ CPM network • Critical path method (CPM) • Programme evaluation and review technique (PERT) • Project formulation • Project report • Project appraisal in terms of social benefit analysis • Logical framework
  • 3.
    Introduction • Any projectinvolves planning, scheduling and controlling a number of interrelated activities with use of limited resources, namely, men, machines, materials, money and time. • The projects may be extremely large and complex such as construction of a housing, a highway, a shopping complex etc. • Introduction of new products and research and development projects.
  • 4.
    • It isrequired that managers must have a dynamic planning and scheduling system to produce the best possible results and also to react immediately to the changing conditions and make necessary changes in the plan and schedule. • A convenient analytical and visual technique of PERT and CPM prove extremely valuable in assisting the managers in managing the projects.
  • 5.
    • Though bothPERT and CPM techniques have similarity in terms of concepts, the basic difference is, PERT is used for analysis of project scheduling problems. • CPM has single time estimate and PERT has three time estimates for activities and uses probability theory to find the chance of reaching the scheduled time.
  • 6.
    Project • A projectis an interrelated set of activities that has a definite starting and ending point and that results in a unique product or service.
  • 7.
    Project management Project managementis a scientific way of planning, implementing, monitoring & controlling the various aspects of a project such as time, money, materials, manpower & other resources
  • 8.
    Project Management Generally Consistsof Three Phases. Planning: • Planning involves setting the objectives of the project. • Identifying various activities to be performed and determining the requirement of resources such as men, materials, machines, etc. • The cost and time for all the activities are estimated, and a network diagram is developed showing sequential interrelationships (predecessor and successor) between various activities during the planning stage.
  • 9.
    Scheduling: • Based onthe time estimates, the start and finish times for each activity are worked out by applying forward and backward pass techniques, critical path is identified, along with the slack and float for the non-critical paths.
  • 10.
    Controlling: • Controlling refersto analyzing and evaluating the actual progress against the plan. Reallocation of resources, crashing and review of projects with periodical reports are carried out.
  • 11.
    COMPONENTS of PERT/CPMNETWORK • PERT / CPM networks contain two major components 1. Activities 2. Events
  • 12.
    1. Activity: • Anactivity represents an action and consumption of resources (time, money, energy) required to complete a portion of a project. • Activity is represented by an arrow
  • 13.
    2. Event: • Anevent (or node) will always occur at the beginning and end of an activity. The event has no resources and is represented by a circle. • The ith event and jth event are the tail event and head event respectively
  • 14.
  • 15.
    HISTORY : • Itwas developed by J.E.KELLY of REMINGTON- RAND and M.R.WALKER of DU PONT and the emphasis was on the trade-off between the cost of project and its overall completion time. • The first test was made in 1958, when CPM was applied to the construction of a new chemical plant.
  • 16.
    DEFINITION: • CPM isa project network analysis technique used to predict total project duration. • Critical path is the sequence of activities between a project’s start and finish that takes the longest time to completed. or • A critical path for a project is the series of activities that determines the earliest time by which the project can be completed. or • The critical path is the longest path through the network diagram
  • 17.
    STEPS IN DETERMININGCRITICAL PATH • Specify the individual activities. • Determine the sequence of the activities. • Draw the network diagram. • Estimate the activity completion time. • Identify the critical path. • Update the CPM diagram
  • 19.
    CRITICAL PATH ANALYSIS •The critical path for any network is the longest path through the entire network. • Since all activities must be completed to complete the entire project, the length of the critical path is also the shortest time allowable for completion of the project. • Thus if the project is to be completed in that shortest time, all activities on the critical path must be started as soon as possible. • These activities are called critical activities.
  • 20.
  • 21.
    HISTORY • "PERT" wasdeveloped primarily to simplify the planning and scheduling of large and complex projects. • It was developed for the U.S. Navy Special Projects Office in 1957 to support the U.S. Navy's Polaris nuclear submarine project. • Initially PERT stood for Program Evaluation Research Task, but by 1959 was already renamed.
  • 22.
    • In thecritical path method, the time estimates are assumed to be known with certainty. • In certain projects like research and development, new product introductions, it is difficult to estimate the time of various activities. • Hence PERT is used in such projects with a probabilistic method using three time estimates for an activity, rather than a single estimate
  • 23.
    • If theproject has to be completed ahead of the schedule, then the time required for at least one of the critical activity must be reduced. • Further, any delay in completing the critical activities will increase the project duration. • The activity, which does not lie on the critical path, is called non-critical activity. • These non-critical activities may have some slack time.
  • 24.
    TIME ESTIMATES  PERThas defined four types of time required to accomplish an activity • Optimistic time (to) – It is the shortest time in which the activity can be completed. • Most likely time (tm) – It is the probable time required to perform the activity. • Pessimistic time (tp) – It is the longest estimated time required to perform an activity. • Expected time (te) te = to + 4tm + tp/ 6
  • 26.
    SLACK TIME:- The SlackTime available for any Task is equal to the difference between the Earliest completion Time (ECT) and the Latest Completion Time (LCT) SLACK TIME = (LCT – ECT) • To reduce the overall project time, it would require more resources (at extra cost) to reduce the time taken by the critical activities to complete.
  • 27.
    Management tools • PERTevent: A point that marks the start or completion of one or more activities. It consumes no time and uses no resources. • Predecessor event: An event that immediately precedes some other event without any other events intervening. • Successor event: An event that immediately follows some other event without any other intervening events
  • 28.
    • PERT activity:The actual performance of a task which consumes time and requires resources (such as labor, materials, space, machinery • PERT sub-activity: A PERT activity can be further decomposed into a set of sub- activities. For example, activity A1 can be decomposed into A1.1, A1.2 and A1.3.
  • 29.
    Float : Isa measure of the excess time and resources available to complete a task. • It is the amount of time that a project task can be delayed without causing a delay in any subsequent tasks (free float) or the whole project (total float). • Positive slack would indicate ahead of schedule, negative slack would indicate behind schedule and zero slack would indicate on schedule. Critical Path: The longest possible continuous pathway taken from the initial event to the terminal event. • It determines the total calendar time required for the project and, therefore any time delays along the critical path will delay the reaching of the terminal event by at least the same amount.
  • 30.
    Critical Activity: Anactivity that has total float equal to zero. • An activity with zero float is not necessarily on the critical path since its path may not be the longest. • Lead time: The time by which a predecessor event must be completed in order to allow sufficient time for the activities that must elapse before a specific PERT event reaches completion.
  • 31.
    • Lag Time:The earliest time by which a successor event can follow a specific PERT event. • Fast Tracking: Performing more critical activities in parallel • crashing critical path: Shortening duration of critical activities
  • 32.
    STEPS IN PERT 1.Identify the specific activities. 2. Determine proper sequence of the activities. 3. Construct the network diagram. 4. Estimate the time required for each activity. 5. Determine the critical path. 6. Update the PERT chart.
  • 34.
    Advantages of PERT •Expected project completion time. • Probability of completion before a specified date. • The critical path activities that directly impact the completion time. • The activities that have slack time and that can lend resources to critical path activities. • Activity start and end dates.
  • 35.
    LIMITATIONS • The PERTFormula Requires Too Much Work. • The network charts tend to be large and unwieldy. • Calculating the time estimates is very complex for all the activities. • Updating of the project is time consuming and requires high costs. • Emphasis is laid only on time factors and cost factors are neglected.
  • 36.
    Difference between CPM& PERT CPM PERT CPM works with fixed deterministic time PERT works with probabilistic time CPM is useful for repetitive and non complex projects with a certain degree of time estimates. PERT is useful for non repetitive and complex projects with uncertain time estimates. CPM includes time-cost trade off. PERT is restricted to time variable. CPM- for construction projects. PERT- used for R&D programs.
  • 37.
  • 38.
    What is ProjectFormulation? • Taking a first look carefully and critically at the project idea • Carefully weighing its various components • Analyzing with the assistance of specialists or consultants • Assessment of the various aspects of an investment proposition • It is an important stage in the pre-investment phase
  • 39.
    Stages of ProjectFormulation 1. Feasibility Analysis 2. Techno-Economic Analysis 3. Project Design and Network Analysis 4. Input Analysis 5. Financial Analysis 6. Cost-Benefit Analysis 7. Pre-Investment Analysis
  • 40.
    1. Feasibility Analysis: •Firststage in project formulation. •Examination to see whether to go in for a detailed investment proposal or not. •Screening for internal and external constraints. Conclusion could be:- •The project idea seems to be feasible •The project idea is not a feasible one •Unable to arrive at a conclusion for want of adequate data
  • 41.
    2. Techno-Economic Analysis: •Screensthe idea to-Estimate of potential of the demand for goods/services. •Choice of optimal technology. •This analysis gives the project a platform for preparation of detailed project design.
  • 42.
    3. Project Designand Network Analysis: •It is the heart of the project entity. •It defines the sequence of events of the project. •Time is allocated for each activity. •It is presented in a form of a network drawing. •It helps to identify project inputs, finance needed and cost-benefit profile of the project.
  • 43.
    4. Input Analysis: •Itsassesses the input requirements during the construction and operation of the project. •It defines the inputs required for each activity. •Inputs include materials, human resources. •It evaluates the feasibility of the project from the point of view of the availability of necessary resources. •This aids in assessing the project cost.
  • 44.
    5. Financial Analysis: •Itinvolves estimating the project costs, operating cost and fund requirements. •It helps in comparing various project proposals on a common scale. •Analytical tools used are discounted cash flow, cost-volume-profit relationship and ratio analysis. •Investment decisions involve commitment of resources in future, with a long time horizon. •It needs caution and foresight in developing financial forecasts.
  • 45.
    6. Cost- BenefitAnalysis: •The overall worth of a project is considered. •The project design forms the basis of evaluation. •It considers costs that all entities have to bear and the benefit connected to it.
  • 46.
    7. Pre-investment Analysis: •Theresults obtained in previous stages are consolidated to arrive at clear conclusions. •Helps the project-sponsoring body, the project- implementing body and the external consulting agencies to accept/reject the proposal.
  • 47.
    Project Report •It isa concise copy of detailed analysis done for the project. •An entrepreneur/expert prepares the report before the investment in project is done. •The report assesses the demand for proposed product/service, works out cost of investment and profitability on this investment. •It acts as an instrument to convince investors to invest in the project.
  • 48.
    Project Appraisal InTerms Of Social Benefit Analysis
  • 49.
    • One wayor the other in our daily lives we are all calculating - either explicitly or implicitly - costs and benefits before we take important decisions • Every public decision, including policies, plans, programmes and projects tend to have economic, social, environmental, cultural and such other impacts. • Every choice has its associated costs and benefits.
  • 50.
    COST-BENEFIT ANALYSIS • Cost-benefitanalysis has become one of the most important tools to assess the impact of public decisions, especially programmes and projects. • From a simple assessment of net financial benefits, it has been refined to take into account economic, social and environmental objectives.
  • 51.
    SCOPE OF COST-BENEFITANALYSIS • Analysis from whose perspectives? – Individual, Organization, Society or specific groups. • Identification and quantification of costs and benefits. • Putting a value to costs and benefits and to develop a cash flow table. • Adjusting the costs and benefits to reflect economic, social and ecological considerations. • Bringing them to a common time point for comparison using discounting.
  • 52.
    Expressing the neteffect of the project in terms of • Net present value - NPV (Discounted Benefits minus Discounted Costs) • Benefit – Cost Ratio: ( if it exceeds 1, the investment is considered as viable) • Internal Rate of Return (IRR): If the IRR exceeds the prevailing rate of interest the project is considered viable.
  • 53.
    EVOLUTION OF COST-BENEFIT ANALYSIS •Cost-benefit analysis has evolved over time largely based on the changes in the concept of socio-economic development. • Cost benefit analysis has evolved over time to address a range of issues from the varying perspectives of those undertaking it. • From the perspective of an individual or private enterprise focusing on financial viability, costs and benefits are considered from a narrow perspective. • As we broaden the framework what may be considered as costs and benefits will change.
  • 54.
    Concept of development Cost-benefit analysis Emphasison private profit generation Financial cost-benefit analysis Enhancing efficiency and viability from the larger perspective of the economy. Economic analysis Fulfillment of social objectives Social cost-benefit analysis Accomplishing environmental objectives Environmental analysis
  • 55.
    KEY STEPS INCOST-BENEFIT ANALYSIS 1.DETERMINE THE OBJECTIVES 2. IDENTIFY COSTS AND BENEFITS 3. VALUE COSTS AND BENEFITS 4. AGRREGATE COSTS AND BENEFITS 5. SENSITIVITY ANALYSIS 6. CONSIDER DISTRIBUTIONAL IMPACTS 7. PREPARE RECOMMENDATIONS
  • 56.
    COST-BENEFIT ANALYSIS ANDSOCIAL OBJECTIVES • With social objectives becoming an important concern, there have been efforts to modify cost- benefit analysis to assess their social impacts, in particular: • Impact on regions that are considered as backward. • Livelihood of specified groups, especially poor and impact on the provision of basic needs. • Income distribution. • Gender aspects – in particular betterment of the condition of women in terms of their economic and social well-being.
  • 57.
    • Once thesocial objective is specified, costs and benefits are considered from the perspective of the specific objectives. • For example if poverty reduction becomes the key objective, then the entire focus is on the costs and benefits that the target group confronts. • Benefits accruing to the poor are given a higher weight age in comparison with what accrues to the non-poor • If basic needs fulfillment becomes a development objective, then every programme and project is assessed on the basis of their impact on (a) producing basic needs goods (b) enhancing income that enables the fulfillment of basic needs.
  • 58.
    CHALLENGES IN THEUSE OF COSTBENEFIT ANALYSIS • Although one of the most useful tool, CBA is also one of the most miss-used tools. • Unless there is transparency, it is convenient to manipulate CBA to justify any decision. In fact there are several instances where favorable decisions are engineered through manipulation of cost-benefit analysis. • Correctly identifying the entire cost and benefit stream is the greatest challenge.
  • 59.
    • Many ofthe project proponents have a strong tendency to exaggerate the benefits and underestimate the costs. • Finding the right price that reflects the true value/ cost to society remains challenging. • Choosing the discount rate is another contentious issue.
  • 60.
    • There isa strong tendency to come up with one aggregated number that purportedly capture all dimensions. • Aggregation of different numbers representing different objectives is extremely challenging and provides enormous scope for manipulation. • Probably a “dash-board” approach that gives different indicators will be a better approach.
  • 61.
    SUMMING UP • Socialcost benefit analysis is a very useful tool for decision making and to make sure that pro-poor programmes and projects are given priority. • Meaningful SCBA however requires reliable information and this is often challenging in many situations. • In the absence of transparency subjectivity could creep in at various stages – key variables can be “adjusted” - defeating the very purpose of cost benefit analysis. • Consequently misuse of SCBA by decision makers is quite widespread.
  • 62.
  • 63.
    HISTORY: • LF originallydeveloped by the American Defense Department and was first formally adopted as a planning tool for United State Agency for International Development (USAID) by the end of 1960’s • Today it is being used in the field of development co-operation and private industry.
  • 64.
    ▶ It isa framework for designing change process, monitoring progress and evaluating impact. ▶ In designing change process, monitoring progress and evaluating impact, ordering the change process in a logical sequence where inputs or resources are identified for performing activities.
  • 65.
    USES ▶ Preparing theproject design in a systemic and logical way. ▶ Analyzing the existing situation during activity preparation. ▶ Identifying and assessing activities that fit with in the scope of programme. ▶ Establishing logical hierarchy of means by which objectives will be reached. ▶ Identifying potential risk to achieving the objectives and to sustainable outcomes. ▶ Establishing how outputs and outcomes might best be monitored and evaluated. ▶ Monitoring , reviewing and evaluating project progress and performance.
  • 66.
    Steps in logicalframework: A) Situation analysis B) Strategy analysis C)Logical frame matrix D) Implementation
  • 67.
    A) Situation analysis: •Prior to beginning work it is important to undertake a structured analysis of the existing situation. • It consists of 4 elements 1. Context analysis 2. stake holder analysis 3. Problem analysis 4. objective analysis.
  • 68.
    Context analysis: ➢ Itis the background analysis of the project or programme. ➢ It is necessary to make an initial overall analysis of the project context by SWOT analysis, etc.
  • 69.
    2. Stake holderanalysis: ➢ It is the analysis of problems, expectations, interests, motivation, attitudes and potentials of all the agencies, organizations, groups and people will influence/be influenced by the project, directly or indirectly. ➢ The tools such as stake holder analysis matrix, SWOT analysis, Venn diagrams and spider diagrams are used to support stake holder analysis.
  • 70.
    3. Problem analysis: ➢It is the analysis of identifying the main problems. ➢ The key purpose of this analysis is to identify the root causes and subsequently addressed in the activity design. ➢ One main tool used in problem analysis is the ‘ problem tree’, it is constructed by selecting a problem from list of problems identified and relating this problem to starter problem using cause-effect relationship.
  • 71.
    Poor socio economic conditionof farmers Low productivity of agriculture and livestock Poor crop and livestock husbandry practice Moisture stress and low soil fertility Use of low yield crop and livestock races Inadequate factors of production (land, human and financial asset, entrepreneurship Poor quality feed for livestock CAUS E EFFECT PROBLEM TREE
  • 72.
    4. Objective analysis: ➢It is systemically identifying, categorizing, specifying and balancing out objectives of all parties involved in a specific situation. ➢ Objective tree can be viewed as the positive mirror image of the problem tree. ➢ The objectives should be SMART i.e., Specific, Measurable, Attainable, Relevant, Timely. ➢ Once these main points for the objectives have been checked as per SMART, the proposed objective tree structure can be circulated for further comment and feed back. ➢ Hence the objectives are explanations of what the project is going to achieve in short, medium and long run.
  • 73.
    Improve increased socio- economiccondition of farmers sustain agriculture and livestock productivity at optimum levels Improved crop and livestock husbandry practices programme Moisture preservation technology and soil fertility promotion are maintained Use of high yielding crop varieties and livestock races programme Use of factors of production optimized Efficient means for quality of livestock feed MEAN S END OBJECTIVE TREE
  • 74.
    Problem tree Objectivetree Relationship between the problem analysis and objective analysis Effect Focal Problem Causes Development objective Project purpose/immediate objective Immediate results/outputs Activities
  • 75.
    B. Strategy Analysis: ➢This analysis involves clustering of objectives and examines feasibility of different interventions. ➢ The assessment of different intervention options could include the expected benefits to target groups, sustainability of the benefits, ability to repair and maintain assets post-activity, total cost and recurrent cost implications, financial and economic viability, technical feasibility, contribution to institutional strengthening and management capacity building, environmental impact.
  • 76.
    C. Log FrameMatrix (LFM): ➢ This is the standard analytical product of logical framework. ➢ This matrix consists of 4 columns and 5 rows depending upon number of levels of objectives used to explain the means-end relationship of the activity. ➢ The four columns are narrative summary, objectively verifiable indicators, means of verification and important assumptions. ➢ Narrative summary generally defines the project structure and it comprises the following rows viz; development objectives/ impact, immediate objectives, outputs, activities and inputs.
  • 77.
    The components ofLog frame matrix ▶ Goal/Impact: It refers to sectoral or national objectives which the activity is designed to contribute to increased incomes, improved nutritional status and the reduced activity, etc. ▶ Outcome: It refers to what the activity itself is expected to achieve in terms of sustainable development results. ▶ Outputs: These refer to tangible products (goods and services) produced by undertaking a series of tasks as part of the planned work of the activity. ▶ Inputs: These refer to resources required to undertake the work program and produce the outputs.
  • 78.
    ▶ Assumptions: Theserefer to assumptions made about conditions which could affect the progress or success of the activity, but over which the activity managers may have no direct control, e.g. price changes, rainfall, land reform policies, non- enforcement of supporting legislation. ▶ Indicators: These are the measures of progress or lack of progress used to assess progress towards meeting stated objectives. ▶ Means of verification: This should clearly specify the expected source of the information we need to collect. E.g., sample surveys, records, national statistics, workshops, observation and PRA techniques, etc.
  • 79.
    D. Implementation: ➢ Itshould have a plan of work and it should be established by the project team. ➢ Activities leading to outputs should be specified clearly in more detail. ➢ The inputs required for each set of activities and/or outputs can then be specified and also scheduled over time. ➢ Finally, the cost of inputs can be determined and an activity budget estimate and cash flow should be calculated.
  • 80.
    Advantages of Logicalframework: ▶ continuity in the plan of work ▶ Provide reliable information about the programme, situation and resources. ▶ Minimizing the conflicts ▶ Avoiding the future problems ▶ Provide decision makers with better and more relevant information ▶ Engages stakeholders in the planning and monitoring process ▶ It identifies the main factors related to the success of project ▶ To encourage multidisciplinary approach to project preparation and supervision
  • 81.
    Limitations of thelogical framework: ▶ It does not readily enable monitoring unintended consequences ▶ Focusing too much on problems rather than opportunities and vision ▶ Too project centered