Project Management System For Zydus Cadila Health Care Ltd. July, 2005 Submitted By : Divyen Patel (AESICS) & Hardeep Singh Kochhar (SKPIMCS)
Project Guides Organization Guide Mr. Kamlesh Khatri. Internal Guides AESICS, Ahmedabad Mr. Pratik K Munshi, Mr. Pradeep V Panzade,  Mrs. Jyoti Batra,  Mr. Bhaumik Shroff SKPIMCS, Gandhinagar Mrs. Tripti Dayal, Mr. Rakesh Ghodasara
Project Summary Development Tool Microsoft Visual Studio .NET 2003 (ASP.NET 1.0) Languages C#, VB.NET Back End Microsoft SQL Server 2000 With Service Pack 3 Reporting Tools Microsoft SQL Server Reporting Service Operating Environment Server Microsoft Windows Operating System with .NET Framework 1.0 & Microsoft SQL Server Reporting Service installed. Clients Microsoft Windows Operating System With IE 6.0 installed Documentation Tools Microsoft Visio 2003, Microsoft Word 2003, Smart Draw 7.0
Index Company Profile Organization chart Existing System Drawbacks of Existing System Proposed System General overview of the System System Design State-Transition Diagram E-R Diagram Data Flow Diagrams Database Design User Interface Design Report Screens Future Enhancements Unique about this project.
Company Profile Cadila Health Care Ltd. is under the aegis of Zydus group and was set up in year 1995. Zydus Cadila is one of the leading health care player of India and aims to be global research driven company by 2020. Mission Dedicated to life and Creating healthier community Index
Organization Chart Index
Existing System Existing system is an MS-Excel based system. Project Team members maintain the status of their assigned tasks on their individual desks. On demand reports are prepared by collecting status information from individuals, and printed or softcopy is submitted to relevant authority. Index
Drawbacks of Existing System Spread sheet files are maintained on individual’s desktop, that creates lot of redundancy and discrepancy. Report generations on ad-hoc basis is not possible. Even to know the status of the project, requires to look in to hundreds of files. Index
Proposed System Proposed system is the web based project management system. Distinct Features Reflects the accurate status of the master plans, projects and tasks at any instance of time. Ease the work of project leader and reviewer. Easy to define task dependency. Customized security  allows to create team hierarchy  with different levels of credentials . Enhance communication among team members, using  integrated e-mails and file sharing . Alert  team members before the task due. Index
Overview of the System Introduction to the System Index
Index Database Server IIS Server Report Server Intranet Client 1 Client n Client 2 IIS 6.0 SQL Server 2000 SQL Server Report Manager
Master Plan Project 1 Project 2 Project 3 Department 1 Department 2 Task 1 Task 2 Employee 1 Employee 2 Employee 3 Job 1 Job 2 Job 3 Weight : 50 % Finished : 50% Weight : 30 % Finished : 10% Weight : 20 % Finished : 5% (50 * 50) / 100 = 25% (30 * 10) / 100 = 03% (20 * 05) / 100 = 01% Total : 29% 29% 50%  11% 30% 20% 25% 55% 40% 10% 10% 20% Master Plan % Complete (10 + 40 + 10) / 3 Project 2 of Department 1%  (30 + 20) / 2 Task 1%  (29 + 50 + 11) / 3 Index
System Design State Transition Diagram, Entity Relationship Diagram Data Flow Diagrams, Data Dictionary Index
State Transition Diagram Index Refer Page No : 18-19 of Documentation For the list of events that causes transition from one state to another
Entity Relationship Diagram Index Note: Boxes with red, orange and green border represent group of entities and it is a concept of aggregation.
Data Flow Diagrams Index
Index Note: - Green Rounded Rectangle Represent  Process - Yellow Rectangle represents  Entity - White Rectangle represents  Data store
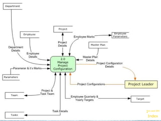
1 st  Level DFD Index Refer Page No : 24 of Documentation Processes : 1.0 : Manage System Configuration and Credential 2.0 : Manage Project Configuration 3.0 : Manage Jobs 4.0 : Manage Deviation 5.0 : Generate Report 6.0 : Monitor and Alert Due Task 7.0 : Manage Mails
1 st  Level DFD – Process 1.0 Index 1 st  Level DFD
1 st  Level DFD – Process 2.0 Index 1 st  Level DFD
1 st  Level DFD – Process 3.0 Index 1 st  Level DFD
1 st  Level DFD – Process 4.0 Index 1 st  Level DFD
1 st  Level DFD – Process 5.0 Index 1 st  Level DFD
1 st  Level DFD – Process 6.0 & 7.0 1 st  Level DFD Index
2 nd  Level DFD – Process 1.0 Index
2 nd  Level DFD – Process 2.0 Index
Database Design Index Refer Page No : 35 Of documentation for triggers and stored procedures.
Table Structure Index Primary Key : DeptNumber Head Department Number. Description SmallInt HeadDeptNumber Yes Varchar(30) DeptName Yes SmallInt DeptNumber Required ? Data type Field Name tbl_mas_Department
Table Structure Index Primary Key : DeptNumber, EmpNumber Foreign Key : DeptNumber (tbl_mas_Department) EmpNumber (tbl_mas_Employee) Head Person Of the Department Description Yes Int EmpNumber Yes SmallInt DeptNumber Required ? Data type Field Name tbl_DepartmentHead
Table Structure Index Yes Varchar(30) MiddleName Residence Phone Varchar(20) RPhone char(6) Pincode Varchar(40) State Varchar(35) City Varchar(50) Address2 Varchar(50) Address1 Yes Varchar(30) LastName Dr. Mr. Mrs. Ms. Description Yes Varchar(30) FirstName Yes Varchar(5) Salutation Yes Int EmpNumber Required ? Data type Field Name tbl_mas_Employee
Table Structure Index Primary Key : EmpNumber Foreign Key : DeptNumber(tbl_mas_Department) Yes Smallint DeptNumber Date and Time of User Creation Yes Datetime UserCreatedOn Yes Varchar(30) Password Yes Varchar(30) UserName Last Login Date and Time Datetime LastLogedIn Varchar(50) Email Varchar(15) Mobile Office Phone Description Varchar(20) OPhone Required ? Data type Field Name tbl_mas_Employee (Cont …)
Table Structure Index Primary Key : MasterPlanNumber Yes TinyInt Percentage Complete Active, Proposed, Complete, On Hold Yes TinyInt Status Low, Normal, High Yes TinyInt Priority Yes DateTime ExpectedEndDate Yes DateTime StartDate Plan Description Yes Varchar(100) MasterPlanDesc Description Yes Int MasterPlanNumber Required ? Data type Field Name tbl_mas_MasterPlan
Table Structure Index Primary Key : ProjectNumber Foreign Key : MasterPlanNumber (tbl_mas_MasterPlan) Yes Int MasterPlanNumber Description of Project Yes Varchar(100) ProjectDesc Yes Varchar(50) ProjectName Description Yes Int ProjectNumber Required ? Data type Field Name tbl_mas_Project
Table Structure Index Varchar(100) Notes Yes TinyInt PercentageComplete Yes TinyInt Status Yes TinyInt Priority Duration of Project In Minutes Yes Int ExpectedTime Yes DateTime DueDate Yes DateTime StartDate Employee Number Yes Int ProjectLeader Yes Int ProjectNumber Description Yes SmallInt DepartmentNumber Required ? Data type Field Name tbl_Department_Project
Table Structure Index Primary Key : DeptNumber, ProjectNumber Foreign Key : DeptNumber (tbl_mas_Department) ProjectNumber (tbl_mas_Project) tbl_Department_Project (Cont …)
Table Structure Index Primary Key : DeptNumber, ProjectNumber, EmployeeNumber Foreign Key : DeptNumber, ProjectNumber (tbl_Department_Project)   EmployeeNumber (tbl_mas_Employee) Yes Int EmployeeNumber Yes Int ProjectNumber Description Yes SmallInt DeptNumber Required ? Data type Field Name tbl_Project_Team
Table Structure Index Yes TinyInt PercentageComplete Active, Proposed, Complete, On Hold Yes TinyInt Status Low, Normal, High Yes TinyInt Priority Yes DateTime DueDate Yes DateTime StartDate Yes Varchar(50) TaskName Yes Int TaskNumber Yes Int ProjectNumber Description Yes SmallInt DeptNumber Required ? Data type Field Name tbl_mas_Task
Table Structure Index Primary Key : DeptNumber, ProjectNumber, TaskNumber Foreign Key : DeptNumber, ProjectNumber (tbl_Department_Project) Date and Time when task was last updated Yes DateTime LastUpdated Date and Time when task was created Yes DateTime DateCreated Varchar(100) Summary DateTime ConstraintDate Start No Earlier than Start No Later than Finish No Earlier than Finish No Later than Description TinyInt ConstraintType Required ? Data type Field Name tbl_mas_Task (Cont …)
Table Structure Index Default 0 days Yes SmallInt LagTime Primary Key :  DeptNumber, ProjectNumber, TaskNumber, ParentTaskNumber Finish-Start Finish-Finish Start-Start Start-Finish Yes TinyInt Dependecy Type ID of Parent Task Yes Int ParentTaskNumber Yes Int TaskNumber Yes Int ProjectNumber Description Yes TinyInt DeptNumber Required ? Data type Field Name tbl_Task_Dependecy
Table Structure Index Primary Key :  DeptNumber, ProjectNumber, TaskNumber, EmpNumber Foreign Key :  DeptNumber, ProjectNumber, EmpNumber (tbl_Project_Team) Yes Int EmpNumber Yes Int TaskNumber Yes Int ProjectNumber Description Yes SmallInt DeptNumber Required ? Data type Field Name tbl_Task_Team
Table Structure Index Primary Key : DeptNumber, ProjectNumber, TaskNumber, EmpNumber, JobNumber Foreign Key : DeptNumber, ProjectNumber, TaskNumber, EmpNumber (tbl_Task_Team) Yes TinyInt PercentCompleted Percentage of task the job carry. Yes TinyInt Weightage Yes Varchar(30) JobName Yes Int JobNumber Yes Int EmpNumber Yes Int TaskNumber Yes Int ProjectNumber Description Yes SmallInt DeptNumber Required ? Data type Field Name tbl_Task_Jobs
Table Structure Index Varchar(100) Comment Yes DateTime EntryDate In Minutes Yes SmallInt TimeWorked Yes Int JobNumber Yes Int TaskNumber Yes Int EmpNumber Yes Int ProjectNumber Yes SmallInt DeptNumber Description Yes DateTime TimeSheetDate Required ? Data type Field Name tbl_EmployeeTimeSheet
Table Structure Index Primary Key : TimeSheetDate, DeptNumber, ProjectNumber, EmpNumber, TaskNumber, JobNumber Foreign Key: DeptNumber, ProjectNumber, EmpNumber, TaskNumber, JobNumber (tbl_Task_Jobs) tbl_EmployeeTimeSheet (Cont …)
Table Structure Index Primary Key : DeptNumber, ProjectNumber, TaskNumber, EmpNumber, JobNumber, EntryDate Yes TinyInt PercentCompleted Yes DateTime EntryDate Yes Int JobNumber Yes Int EmpNumber Yes Int TaskNumber Yes Int ProjectNumber Description Yes SmallInt DeptNumber Required ? Data type Field Name tbl_Job_History
Table Structure Index Primary Key : DeptNumber, ProjectNumber, TaskNumber, EmpNumber, FileName Foreign Key : DeptNumber, ProjectNumber, TaskNumber, EmpNumber (tbl_Task_Team) Date and Time when uploaded Yes DateTime UploadDate Varchar(100) Description Yes Varchar(255) FileName Yes Int EmpNumber Yes Int TaskNumber Yes Int ProjectNumber Description Yes SmallInt DeptNumber Required ? Data type Field Name tbl_Task_Files
Table Structure Index Primary Key : DeptNumber, ProjectNumber, TaskNumber, RollingDate Foreign Key : DeptNumber, ProjectNumber, TaskNumber (tbl_mas_Task) Varchar(100) Reason Next Expected End Date Yes DateTime RollingDate Yes Int TaskNumber Yes Int ProjectNumber Description Yes SmallInt DeptNumber Required ? Data type Field Name tbl_Rolling_Dates
Table Structure Index Primary Key : DeptNumber, ProjectNumber, EmpNumber Foreign Key : DeptNumber, ProjectNumber, EmpNumber (tbl_Project_Team) In Minutes Yes SmallInt SunTime In Minutes Yes SmallInt SatTime In Minutes Yes SmallInt FriTime In Minutes Yes SmallInt ThuTime In Minutes Yes SmallInt WedTime In Minutes Yes SmallInt TueTime In Minutes Yes SmallInt MonTime Yes Int EmpNumber Yes Int ProjectNumber Description Yes SmallInt DeptNumber Required ? Data type Field Name tbl_Employee_WorkingTime
Table Structure Index Primary Key :   TargetID  Used in other tables on behalf of  [DeptNumber, ProjectNumber, EmpNumber, TargetYear] Combinations Foreign Key : DeptNumber, ProjectNumber, EmpNumber (tbl_Project_Team) Yes Char(4) Target Year Yes Int EmpNumber Yes Int ProjectNumber Yes SmallInt DeptNumber Description Yes Int TargetID Required ? Data type Field Name tbl_mas_Target
Table Structure Index Varchar(500) Q2Target Varchar(500) SepTarget Varchar(500) AugTarget Varchar(500) JulTarget Varchar(500) Q1Target Varchar(500) JunTarget Varchar(500) MayTarget Varchar(500) AprTarget Description Yes Int TargetID Required ? Data type Field Name tbl_Employee_Target
Table Structure Index Varchar(500) Q4 Target Primary Key : Target ID Foreign Key : Target ID (tbl_mas_Target) Varchar(500) YearlyTarget Varchar(500) MarTarget Varchar(500) FebTarget Varchar(500) JanTarget Varchar(500) Q3Target Varchar(500) DecTarget Varchar(500) NovTarget Description Varchar(500) OctTarget Required ? Data type Field Name tbl_Employee_Target (Cont …)
Table Structure Index Primary Key : Target ID, QuarterNumber Foreign Key : Target ID (tbl_mas_Target) Varchar(500) Reason Yes Varchar(500) Deviation Employee Number Yes Int Evaluation By Yes DateTime DeviationDate Yes TinyInt QuarterNumber Description Yes Int TargetID Required ? Data type Field Name tbl_Target_Deviation
Table Structure Index Primary Key : ParameterID 0 : Group Parameter 1 : Individual Parameter Yes Bit ParameterType Default 0 Yes Int ParentParameterID Null For Root Parameter TinyInt MaxValue Yes Varchar(50) ParameterName Description Yes Int ParameterID Required ? Data type Field Name tbl_mas_Parameter
Table Structure Index Primary Key : SRNumber Foreign Key : ParameterID (tbl_mas_Parameter) Yes Int ParameterID Yes Int EmpNumber Yes Int ProjectNumber Yes SmallInt DeptNumber Serial Number Description Yes Int SRNumber Required ? Data type Field Name tbl_Employee_Parameter
Table Structure Index Primary Key : SRNumber Yes TinyInt Marks Yes TinyInt EvaluationMonth Yes Char(4) EvaluationYear Serial Number Description Yes Int SRNumber Required ? Data type Field Name tbl_Employee_Parameter_Marks
Table Structure Index Primary Key : EmployeeNumber, DeptNumber, ProjectNumber, ForEmployeeNumber Foreign Key : EmployeeNumber, DeptNumber, ProjectNumber (tbl_Project_Team)   ForEmployeeNumber (tbl_mas_Employee) Yes Bit SetDeviation Yes Bit SetParameter Yes Bit SetTarget Yes Bit ViewTarget Yes Bit ViewTask Yes Int ForEmployeeNumber Yes Int ProjectNumber Yes SmallInt DeptNumber Description Yes Int EmployeeNumber Required ? Data type Field Name tbl_Employee_Security
Table Structure Index Primary Key : EmployeeNumber, DeptNumber, ProjectNumber Foreign Key : DeptNumber, ProjectNumber (tbl_Department_Project)   EmployeeNumber (tbl_mas_Employee) Yes Bit ModifyTask Yes Bit ViewTask Yes Bit ModifyProject Yes Bit ViewProject Yes Int ProjectNumber Yes SmallInt DeptNumber Description Yes Int EmployeeNumber Required ? Data type Field Name tbl_Project_Security
Table Structure Index Primary Key : DeptNumber, ProjectNumber, TaskNumber Foreign Key : DeptNumber, ProjectNumber, TaskNumber (tbl_mas_Task) DateTime LastMsgSent Yes Bit AlertAllAssignedEmployee Yes Bit AlertProjectLeader Yes Bit AlertAdmin Alert On Or Off Yes Bit Status Yes Bit AlertOnDeadLine Yes TinyInt OverDueEveryDays Yes TinyInt DaysBeforeDeadLine Yes Int TaskNumber Yes Int ProjectNumber Description Yes SmallInt DeptNumber Required ? Data type Field Name tbl_Alerts
Table Structure Index Primary Key : MessageNumber  Yes Varchar(50) Content Yes DateTime MessageDate Yes Varchar(50) Subject Description Yes Int MessageNumber Required ? Data type Field Name tbl_mas_Messages
Table Structure Index Primary Key : MessageNumber, FromEmpNumber, ToEmpNumber Foreign Key : MessageNumber (tbl_mas_Messages)   FromEmpNumber (tbl_mas_Employee)   ToEmpNumber (tbl_mas_Employee) 0 : Not Read 1 : Read Yes Bit IsRead Yes Int ToEmpNumber Yes Int FromEmpNumber Description Yes Int MessageNumber Required ? Data type Field Name tbl_Employee_Messages
Table Structure Index Primary Key : HolidayDate Holiday Name Yes Varchar(50) Reason Description Yes DateTime HolidayDate Required ? Data type Field Name tbl_mas_Holidays
User Interface Screens Index
 
Enough care is taken to protect the system against SQL Hack e.g. Password=‘ Or ‘1’=‘1 Minimum password  length is 8 Characters. Password stored in the Database is Encrypted using Data Encryption Standard Algorithm Index
 
Manage Departments and Employees
Manage Department Hierarchy
Manage Department Hierarchy Quick Navigation In Depth Search Two Way Sorting
Add or Edit Department Here
Assign Head of the Department Here Special privileges to head of the department   e.g.  - Access to all the  projects in that department - Access to reports specifically designed for HOD
Manage Employee
Add or Edit Employee Here
Manage Employee Click here to set extra privileges
Manage Project Level & Employee Level Security
Manage Master Plans
Master Plans usually spans multiple years and further breaks up in  to multiple projects.
- Active - On Hold - Proposed - Complete
Manage Projects and Teams
 
 
Project can run in multiple departments Project can have different start date, end date and status for different departments % complete is not allowed to edit, it is calculated on the basis of employee activities.
Project Leader is the default team member and not allowed to be deselected
Manage Tasks, their Dependencies and Task Teams
 
Constraint date is checked while setting dependencies among tasks. 4 Types of Constraints Finish No Later Than Finish No Earlier Than Start No Later Than - Start No Earlier Than
Pop up Calendar to select the dates Start date and End date can not be holiday Task start date and end date must be inside the project boundary
Manage Tasks’ Dependency List Here
Status Can be   - [ OK ] or  - [ Schedule Conflict ]  In case of constraint violation
 
Employee % complete  is calculated on the basis of the his/her jobs % complete
My desk provides quick access to personal information
Privileges are checked against Edit operation
 
 
 
Sum of the Weightage must be equal to 100 Weighted Avg. of % Complete  and Weightage will give Employee Task % Complete.
 
Daily working hours on each jobs are entered here
Targets are the summary of the assigned tasks that determines what to do  in each month, quarter and year
 
Parameters are promotional factors. Every month evaluation is done by reviewer or project leader and  marks are given for individual parameters on the basis of their performance.
Integrated file sharing enables to share project related files among  peers.
 
Employee can upload files for his/her assigned tasks only. Empty files are not allowed to upload.
 
Control Panel allows to configure system using different set of tools.
 
 
 
 
Presence of the bell Icon indicate  “The Alert is On” Alert engine sends an email to assigned task users, Project Leader & Administrator before the task due.
Administrator is able to customize alert engine and specify to whom the alert is to be sent.
Report Server path specifies virtual directory on which reports are deployed.
 
Rolling Date is the  next expected task end date, if task fails to complete on the end date.
Project leader is able to view employee time sheet i.e. how many  hours employee spent on each jobs.
 
 
Select year to view targets of the selected employee
 
Project leaders or reviewers are able to set employee targets
Quarterly target deviation and reason for such deviation is entered in to system by reviewer after evaluation.
 
 
Email can be sent to multiple employees belong to multiple departments
 
 
 
Unread emails are highlighted using bold face font.
Alert message generated by the system.
System Alert Screens
 
 
Report Screens Index
 
 
 
 
 
 
 
 
 
 
 
 
 
 
 
 
 
 
 
Future Enhancements Index
Future Enhancements Web service layer can be added in between existing business layer and application layer. This will facilitate the alerts to individual user on their handsets using XML dataset. The new layer will also allow other systems running on different platform to access the features of this system. Chat rooms can also be created that will allow the team members to discuss on their project related works. Index
Unique about this Project Index
Stress Test System was stress tested using Microsoft Application Center Test. Test Statistics Test duration : 5 Minutes Total number of requests : 1,04,820 Total number of connections : 1,04,819 Average requests per second : 349.40 Response Code 200 The request completed successfully Count: 1,03,458 Percent (%): 98.70 Index
Thank You !!! Developed by : Divyen K. Patel (AESICS)   Zydus Cadila Health Care Ltd, IT Department   [email_address] Hardeep Singh  P. Kochhar (SKPIMCS)   Effective Tele Services Ltd, Infocity   [email_address] dedicated to life !!!

Project Management System

  • 1.
    Project Management SystemFor Zydus Cadila Health Care Ltd. July, 2005 Submitted By : Divyen Patel (AESICS) & Hardeep Singh Kochhar (SKPIMCS)
  • 2.
    Project Guides OrganizationGuide Mr. Kamlesh Khatri. Internal Guides AESICS, Ahmedabad Mr. Pratik K Munshi, Mr. Pradeep V Panzade, Mrs. Jyoti Batra, Mr. Bhaumik Shroff SKPIMCS, Gandhinagar Mrs. Tripti Dayal, Mr. Rakesh Ghodasara
  • 3.
    Project Summary DevelopmentTool Microsoft Visual Studio .NET 2003 (ASP.NET 1.0) Languages C#, VB.NET Back End Microsoft SQL Server 2000 With Service Pack 3 Reporting Tools Microsoft SQL Server Reporting Service Operating Environment Server Microsoft Windows Operating System with .NET Framework 1.0 & Microsoft SQL Server Reporting Service installed. Clients Microsoft Windows Operating System With IE 6.0 installed Documentation Tools Microsoft Visio 2003, Microsoft Word 2003, Smart Draw 7.0
  • 4.
    Index Company ProfileOrganization chart Existing System Drawbacks of Existing System Proposed System General overview of the System System Design State-Transition Diagram E-R Diagram Data Flow Diagrams Database Design User Interface Design Report Screens Future Enhancements Unique about this project.
  • 5.
    Company Profile CadilaHealth Care Ltd. is under the aegis of Zydus group and was set up in year 1995. Zydus Cadila is one of the leading health care player of India and aims to be global research driven company by 2020. Mission Dedicated to life and Creating healthier community Index
  • 6.
  • 7.
    Existing System Existingsystem is an MS-Excel based system. Project Team members maintain the status of their assigned tasks on their individual desks. On demand reports are prepared by collecting status information from individuals, and printed or softcopy is submitted to relevant authority. Index
  • 8.
    Drawbacks of ExistingSystem Spread sheet files are maintained on individual’s desktop, that creates lot of redundancy and discrepancy. Report generations on ad-hoc basis is not possible. Even to know the status of the project, requires to look in to hundreds of files. Index
  • 9.
    Proposed System Proposedsystem is the web based project management system. Distinct Features Reflects the accurate status of the master plans, projects and tasks at any instance of time. Ease the work of project leader and reviewer. Easy to define task dependency. Customized security allows to create team hierarchy with different levels of credentials . Enhance communication among team members, using integrated e-mails and file sharing . Alert team members before the task due. Index
  • 10.
    Overview of theSystem Introduction to the System Index
  • 11.
    Index Database ServerIIS Server Report Server Intranet Client 1 Client n Client 2 IIS 6.0 SQL Server 2000 SQL Server Report Manager
  • 12.
    Master Plan Project1 Project 2 Project 3 Department 1 Department 2 Task 1 Task 2 Employee 1 Employee 2 Employee 3 Job 1 Job 2 Job 3 Weight : 50 % Finished : 50% Weight : 30 % Finished : 10% Weight : 20 % Finished : 5% (50 * 50) / 100 = 25% (30 * 10) / 100 = 03% (20 * 05) / 100 = 01% Total : 29% 29% 50% 11% 30% 20% 25% 55% 40% 10% 10% 20% Master Plan % Complete (10 + 40 + 10) / 3 Project 2 of Department 1% (30 + 20) / 2 Task 1% (29 + 50 + 11) / 3 Index
  • 13.
    System Design StateTransition Diagram, Entity Relationship Diagram Data Flow Diagrams, Data Dictionary Index
  • 14.
    State Transition DiagramIndex Refer Page No : 18-19 of Documentation For the list of events that causes transition from one state to another
  • 15.
    Entity Relationship DiagramIndex Note: Boxes with red, orange and green border represent group of entities and it is a concept of aggregation.
  • 16.
  • 17.
    Index Note: -Green Rounded Rectangle Represent Process - Yellow Rectangle represents Entity - White Rectangle represents Data store
  • 18.
    1 st Level DFD Index Refer Page No : 24 of Documentation Processes : 1.0 : Manage System Configuration and Credential 2.0 : Manage Project Configuration 3.0 : Manage Jobs 4.0 : Manage Deviation 5.0 : Generate Report 6.0 : Monitor and Alert Due Task 7.0 : Manage Mails
  • 19.
    1 st Level DFD – Process 1.0 Index 1 st Level DFD
  • 20.
    1 st Level DFD – Process 2.0 Index 1 st Level DFD
  • 21.
    1 st Level DFD – Process 3.0 Index 1 st Level DFD
  • 22.
    1 st Level DFD – Process 4.0 Index 1 st Level DFD
  • 23.
    1 st Level DFD – Process 5.0 Index 1 st Level DFD
  • 24.
    1 st Level DFD – Process 6.0 & 7.0 1 st Level DFD Index
  • 25.
    2 nd Level DFD – Process 1.0 Index
  • 26.
    2 nd Level DFD – Process 2.0 Index
  • 27.
    Database Design IndexRefer Page No : 35 Of documentation for triggers and stored procedures.
  • 28.
    Table Structure IndexPrimary Key : DeptNumber Head Department Number. Description SmallInt HeadDeptNumber Yes Varchar(30) DeptName Yes SmallInt DeptNumber Required ? Data type Field Name tbl_mas_Department
  • 29.
    Table Structure IndexPrimary Key : DeptNumber, EmpNumber Foreign Key : DeptNumber (tbl_mas_Department) EmpNumber (tbl_mas_Employee) Head Person Of the Department Description Yes Int EmpNumber Yes SmallInt DeptNumber Required ? Data type Field Name tbl_DepartmentHead
  • 30.
    Table Structure IndexYes Varchar(30) MiddleName Residence Phone Varchar(20) RPhone char(6) Pincode Varchar(40) State Varchar(35) City Varchar(50) Address2 Varchar(50) Address1 Yes Varchar(30) LastName Dr. Mr. Mrs. Ms. Description Yes Varchar(30) FirstName Yes Varchar(5) Salutation Yes Int EmpNumber Required ? Data type Field Name tbl_mas_Employee
  • 31.
    Table Structure IndexPrimary Key : EmpNumber Foreign Key : DeptNumber(tbl_mas_Department) Yes Smallint DeptNumber Date and Time of User Creation Yes Datetime UserCreatedOn Yes Varchar(30) Password Yes Varchar(30) UserName Last Login Date and Time Datetime LastLogedIn Varchar(50) Email Varchar(15) Mobile Office Phone Description Varchar(20) OPhone Required ? Data type Field Name tbl_mas_Employee (Cont …)
  • 32.
    Table Structure IndexPrimary Key : MasterPlanNumber Yes TinyInt Percentage Complete Active, Proposed, Complete, On Hold Yes TinyInt Status Low, Normal, High Yes TinyInt Priority Yes DateTime ExpectedEndDate Yes DateTime StartDate Plan Description Yes Varchar(100) MasterPlanDesc Description Yes Int MasterPlanNumber Required ? Data type Field Name tbl_mas_MasterPlan
  • 33.
    Table Structure IndexPrimary Key : ProjectNumber Foreign Key : MasterPlanNumber (tbl_mas_MasterPlan) Yes Int MasterPlanNumber Description of Project Yes Varchar(100) ProjectDesc Yes Varchar(50) ProjectName Description Yes Int ProjectNumber Required ? Data type Field Name tbl_mas_Project
  • 34.
    Table Structure IndexVarchar(100) Notes Yes TinyInt PercentageComplete Yes TinyInt Status Yes TinyInt Priority Duration of Project In Minutes Yes Int ExpectedTime Yes DateTime DueDate Yes DateTime StartDate Employee Number Yes Int ProjectLeader Yes Int ProjectNumber Description Yes SmallInt DepartmentNumber Required ? Data type Field Name tbl_Department_Project
  • 35.
    Table Structure IndexPrimary Key : DeptNumber, ProjectNumber Foreign Key : DeptNumber (tbl_mas_Department) ProjectNumber (tbl_mas_Project) tbl_Department_Project (Cont …)
  • 36.
    Table Structure IndexPrimary Key : DeptNumber, ProjectNumber, EmployeeNumber Foreign Key : DeptNumber, ProjectNumber (tbl_Department_Project) EmployeeNumber (tbl_mas_Employee) Yes Int EmployeeNumber Yes Int ProjectNumber Description Yes SmallInt DeptNumber Required ? Data type Field Name tbl_Project_Team
  • 37.
    Table Structure IndexYes TinyInt PercentageComplete Active, Proposed, Complete, On Hold Yes TinyInt Status Low, Normal, High Yes TinyInt Priority Yes DateTime DueDate Yes DateTime StartDate Yes Varchar(50) TaskName Yes Int TaskNumber Yes Int ProjectNumber Description Yes SmallInt DeptNumber Required ? Data type Field Name tbl_mas_Task
  • 38.
    Table Structure IndexPrimary Key : DeptNumber, ProjectNumber, TaskNumber Foreign Key : DeptNumber, ProjectNumber (tbl_Department_Project) Date and Time when task was last updated Yes DateTime LastUpdated Date and Time when task was created Yes DateTime DateCreated Varchar(100) Summary DateTime ConstraintDate Start No Earlier than Start No Later than Finish No Earlier than Finish No Later than Description TinyInt ConstraintType Required ? Data type Field Name tbl_mas_Task (Cont …)
  • 39.
    Table Structure IndexDefault 0 days Yes SmallInt LagTime Primary Key : DeptNumber, ProjectNumber, TaskNumber, ParentTaskNumber Finish-Start Finish-Finish Start-Start Start-Finish Yes TinyInt Dependecy Type ID of Parent Task Yes Int ParentTaskNumber Yes Int TaskNumber Yes Int ProjectNumber Description Yes TinyInt DeptNumber Required ? Data type Field Name tbl_Task_Dependecy
  • 40.
    Table Structure IndexPrimary Key : DeptNumber, ProjectNumber, TaskNumber, EmpNumber Foreign Key : DeptNumber, ProjectNumber, EmpNumber (tbl_Project_Team) Yes Int EmpNumber Yes Int TaskNumber Yes Int ProjectNumber Description Yes SmallInt DeptNumber Required ? Data type Field Name tbl_Task_Team
  • 41.
    Table Structure IndexPrimary Key : DeptNumber, ProjectNumber, TaskNumber, EmpNumber, JobNumber Foreign Key : DeptNumber, ProjectNumber, TaskNumber, EmpNumber (tbl_Task_Team) Yes TinyInt PercentCompleted Percentage of task the job carry. Yes TinyInt Weightage Yes Varchar(30) JobName Yes Int JobNumber Yes Int EmpNumber Yes Int TaskNumber Yes Int ProjectNumber Description Yes SmallInt DeptNumber Required ? Data type Field Name tbl_Task_Jobs
  • 42.
    Table Structure IndexVarchar(100) Comment Yes DateTime EntryDate In Minutes Yes SmallInt TimeWorked Yes Int JobNumber Yes Int TaskNumber Yes Int EmpNumber Yes Int ProjectNumber Yes SmallInt DeptNumber Description Yes DateTime TimeSheetDate Required ? Data type Field Name tbl_EmployeeTimeSheet
  • 43.
    Table Structure IndexPrimary Key : TimeSheetDate, DeptNumber, ProjectNumber, EmpNumber, TaskNumber, JobNumber Foreign Key: DeptNumber, ProjectNumber, EmpNumber, TaskNumber, JobNumber (tbl_Task_Jobs) tbl_EmployeeTimeSheet (Cont …)
  • 44.
    Table Structure IndexPrimary Key : DeptNumber, ProjectNumber, TaskNumber, EmpNumber, JobNumber, EntryDate Yes TinyInt PercentCompleted Yes DateTime EntryDate Yes Int JobNumber Yes Int EmpNumber Yes Int TaskNumber Yes Int ProjectNumber Description Yes SmallInt DeptNumber Required ? Data type Field Name tbl_Job_History
  • 45.
    Table Structure IndexPrimary Key : DeptNumber, ProjectNumber, TaskNumber, EmpNumber, FileName Foreign Key : DeptNumber, ProjectNumber, TaskNumber, EmpNumber (tbl_Task_Team) Date and Time when uploaded Yes DateTime UploadDate Varchar(100) Description Yes Varchar(255) FileName Yes Int EmpNumber Yes Int TaskNumber Yes Int ProjectNumber Description Yes SmallInt DeptNumber Required ? Data type Field Name tbl_Task_Files
  • 46.
    Table Structure IndexPrimary Key : DeptNumber, ProjectNumber, TaskNumber, RollingDate Foreign Key : DeptNumber, ProjectNumber, TaskNumber (tbl_mas_Task) Varchar(100) Reason Next Expected End Date Yes DateTime RollingDate Yes Int TaskNumber Yes Int ProjectNumber Description Yes SmallInt DeptNumber Required ? Data type Field Name tbl_Rolling_Dates
  • 47.
    Table Structure IndexPrimary Key : DeptNumber, ProjectNumber, EmpNumber Foreign Key : DeptNumber, ProjectNumber, EmpNumber (tbl_Project_Team) In Minutes Yes SmallInt SunTime In Minutes Yes SmallInt SatTime In Minutes Yes SmallInt FriTime In Minutes Yes SmallInt ThuTime In Minutes Yes SmallInt WedTime In Minutes Yes SmallInt TueTime In Minutes Yes SmallInt MonTime Yes Int EmpNumber Yes Int ProjectNumber Description Yes SmallInt DeptNumber Required ? Data type Field Name tbl_Employee_WorkingTime
  • 48.
    Table Structure IndexPrimary Key : TargetID Used in other tables on behalf of [DeptNumber, ProjectNumber, EmpNumber, TargetYear] Combinations Foreign Key : DeptNumber, ProjectNumber, EmpNumber (tbl_Project_Team) Yes Char(4) Target Year Yes Int EmpNumber Yes Int ProjectNumber Yes SmallInt DeptNumber Description Yes Int TargetID Required ? Data type Field Name tbl_mas_Target
  • 49.
    Table Structure IndexVarchar(500) Q2Target Varchar(500) SepTarget Varchar(500) AugTarget Varchar(500) JulTarget Varchar(500) Q1Target Varchar(500) JunTarget Varchar(500) MayTarget Varchar(500) AprTarget Description Yes Int TargetID Required ? Data type Field Name tbl_Employee_Target
  • 50.
    Table Structure IndexVarchar(500) Q4 Target Primary Key : Target ID Foreign Key : Target ID (tbl_mas_Target) Varchar(500) YearlyTarget Varchar(500) MarTarget Varchar(500) FebTarget Varchar(500) JanTarget Varchar(500) Q3Target Varchar(500) DecTarget Varchar(500) NovTarget Description Varchar(500) OctTarget Required ? Data type Field Name tbl_Employee_Target (Cont …)
  • 51.
    Table Structure IndexPrimary Key : Target ID, QuarterNumber Foreign Key : Target ID (tbl_mas_Target) Varchar(500) Reason Yes Varchar(500) Deviation Employee Number Yes Int Evaluation By Yes DateTime DeviationDate Yes TinyInt QuarterNumber Description Yes Int TargetID Required ? Data type Field Name tbl_Target_Deviation
  • 52.
    Table Structure IndexPrimary Key : ParameterID 0 : Group Parameter 1 : Individual Parameter Yes Bit ParameterType Default 0 Yes Int ParentParameterID Null For Root Parameter TinyInt MaxValue Yes Varchar(50) ParameterName Description Yes Int ParameterID Required ? Data type Field Name tbl_mas_Parameter
  • 53.
    Table Structure IndexPrimary Key : SRNumber Foreign Key : ParameterID (tbl_mas_Parameter) Yes Int ParameterID Yes Int EmpNumber Yes Int ProjectNumber Yes SmallInt DeptNumber Serial Number Description Yes Int SRNumber Required ? Data type Field Name tbl_Employee_Parameter
  • 54.
    Table Structure IndexPrimary Key : SRNumber Yes TinyInt Marks Yes TinyInt EvaluationMonth Yes Char(4) EvaluationYear Serial Number Description Yes Int SRNumber Required ? Data type Field Name tbl_Employee_Parameter_Marks
  • 55.
    Table Structure IndexPrimary Key : EmployeeNumber, DeptNumber, ProjectNumber, ForEmployeeNumber Foreign Key : EmployeeNumber, DeptNumber, ProjectNumber (tbl_Project_Team) ForEmployeeNumber (tbl_mas_Employee) Yes Bit SetDeviation Yes Bit SetParameter Yes Bit SetTarget Yes Bit ViewTarget Yes Bit ViewTask Yes Int ForEmployeeNumber Yes Int ProjectNumber Yes SmallInt DeptNumber Description Yes Int EmployeeNumber Required ? Data type Field Name tbl_Employee_Security
  • 56.
    Table Structure IndexPrimary Key : EmployeeNumber, DeptNumber, ProjectNumber Foreign Key : DeptNumber, ProjectNumber (tbl_Department_Project) EmployeeNumber (tbl_mas_Employee) Yes Bit ModifyTask Yes Bit ViewTask Yes Bit ModifyProject Yes Bit ViewProject Yes Int ProjectNumber Yes SmallInt DeptNumber Description Yes Int EmployeeNumber Required ? Data type Field Name tbl_Project_Security
  • 57.
    Table Structure IndexPrimary Key : DeptNumber, ProjectNumber, TaskNumber Foreign Key : DeptNumber, ProjectNumber, TaskNumber (tbl_mas_Task) DateTime LastMsgSent Yes Bit AlertAllAssignedEmployee Yes Bit AlertProjectLeader Yes Bit AlertAdmin Alert On Or Off Yes Bit Status Yes Bit AlertOnDeadLine Yes TinyInt OverDueEveryDays Yes TinyInt DaysBeforeDeadLine Yes Int TaskNumber Yes Int ProjectNumber Description Yes SmallInt DeptNumber Required ? Data type Field Name tbl_Alerts
  • 58.
    Table Structure IndexPrimary Key : MessageNumber Yes Varchar(50) Content Yes DateTime MessageDate Yes Varchar(50) Subject Description Yes Int MessageNumber Required ? Data type Field Name tbl_mas_Messages
  • 59.
    Table Structure IndexPrimary Key : MessageNumber, FromEmpNumber, ToEmpNumber Foreign Key : MessageNumber (tbl_mas_Messages) FromEmpNumber (tbl_mas_Employee) ToEmpNumber (tbl_mas_Employee) 0 : Not Read 1 : Read Yes Bit IsRead Yes Int ToEmpNumber Yes Int FromEmpNumber Description Yes Int MessageNumber Required ? Data type Field Name tbl_Employee_Messages
  • 60.
    Table Structure IndexPrimary Key : HolidayDate Holiday Name Yes Varchar(50) Reason Description Yes DateTime HolidayDate Required ? Data type Field Name tbl_mas_Holidays
  • 61.
  • 62.
  • 63.
    Enough care istaken to protect the system against SQL Hack e.g. Password=‘ Or ‘1’=‘1 Minimum password length is 8 Characters. Password stored in the Database is Encrypted using Data Encryption Standard Algorithm Index
  • 64.
  • 65.
  • 66.
  • 67.
    Manage Department HierarchyQuick Navigation In Depth Search Two Way Sorting
  • 68.
    Add or EditDepartment Here
  • 69.
    Assign Head ofthe Department Here Special privileges to head of the department e.g. - Access to all the projects in that department - Access to reports specifically designed for HOD
  • 70.
  • 71.
    Add or EditEmployee Here
  • 72.
    Manage Employee Clickhere to set extra privileges
  • 73.
    Manage Project Level& Employee Level Security
  • 74.
  • 75.
    Master Plans usuallyspans multiple years and further breaks up in to multiple projects.
  • 76.
    - Active -On Hold - Proposed - Complete
  • 77.
  • 78.
  • 79.
  • 80.
    Project can runin multiple departments Project can have different start date, end date and status for different departments % complete is not allowed to edit, it is calculated on the basis of employee activities.
  • 81.
    Project Leader isthe default team member and not allowed to be deselected
  • 82.
    Manage Tasks, theirDependencies and Task Teams
  • 83.
  • 84.
    Constraint date ischecked while setting dependencies among tasks. 4 Types of Constraints Finish No Later Than Finish No Earlier Than Start No Later Than - Start No Earlier Than
  • 85.
    Pop up Calendarto select the dates Start date and End date can not be holiday Task start date and end date must be inside the project boundary
  • 86.
  • 87.
    Status Can be - [ OK ] or - [ Schedule Conflict ] In case of constraint violation
  • 88.
  • 89.
    Employee % complete is calculated on the basis of the his/her jobs % complete
  • 90.
    My desk providesquick access to personal information
  • 91.
    Privileges are checkedagainst Edit operation
  • 92.
  • 93.
  • 94.
  • 95.
    Sum of theWeightage must be equal to 100 Weighted Avg. of % Complete and Weightage will give Employee Task % Complete.
  • 96.
  • 97.
    Daily working hourson each jobs are entered here
  • 98.
    Targets are thesummary of the assigned tasks that determines what to do in each month, quarter and year
  • 99.
  • 100.
    Parameters are promotionalfactors. Every month evaluation is done by reviewer or project leader and marks are given for individual parameters on the basis of their performance.
  • 101.
    Integrated file sharingenables to share project related files among peers.
  • 102.
  • 103.
    Employee can uploadfiles for his/her assigned tasks only. Empty files are not allowed to upload.
  • 104.
  • 105.
    Control Panel allowsto configure system using different set of tools.
  • 106.
  • 107.
  • 108.
  • 109.
  • 110.
    Presence of thebell Icon indicate “The Alert is On” Alert engine sends an email to assigned task users, Project Leader & Administrator before the task due.
  • 111.
    Administrator is ableto customize alert engine and specify to whom the alert is to be sent.
  • 112.
    Report Server pathspecifies virtual directory on which reports are deployed.
  • 113.
  • 114.
    Rolling Date isthe next expected task end date, if task fails to complete on the end date.
  • 115.
    Project leader isable to view employee time sheet i.e. how many hours employee spent on each jobs.
  • 116.
  • 117.
  • 118.
    Select year toview targets of the selected employee
  • 119.
  • 120.
    Project leaders orreviewers are able to set employee targets
  • 121.
    Quarterly target deviationand reason for such deviation is entered in to system by reviewer after evaluation.
  • 122.
  • 123.
  • 124.
    Email can besent to multiple employees belong to multiple departments
  • 125.
  • 126.
  • 127.
  • 128.
    Unread emails arehighlighted using bold face font.
  • 129.
  • 130.
  • 131.
  • 132.
  • 133.
  • 134.
  • 135.
  • 136.
  • 137.
  • 138.
  • 139.
  • 140.
  • 141.
  • 142.
  • 143.
  • 144.
  • 145.
  • 146.
  • 147.
  • 148.
  • 149.
  • 150.
  • 151.
  • 152.
  • 153.
  • 154.
    Future Enhancements Webservice layer can be added in between existing business layer and application layer. This will facilitate the alerts to individual user on their handsets using XML dataset. The new layer will also allow other systems running on different platform to access the features of this system. Chat rooms can also be created that will allow the team members to discuss on their project related works. Index
  • 155.
    Unique about thisProject Index
  • 156.
    Stress Test Systemwas stress tested using Microsoft Application Center Test. Test Statistics Test duration : 5 Minutes Total number of requests : 1,04,820 Total number of connections : 1,04,819 Average requests per second : 349.40 Response Code 200 The request completed successfully Count: 1,03,458 Percent (%): 98.70 Index
  • 157.
    Thank You !!!Developed by : Divyen K. Patel (AESICS) Zydus Cadila Health Care Ltd, IT Department [email_address] Hardeep Singh P. Kochhar (SKPIMCS) Effective Tele Services Ltd, Infocity [email_address] dedicated to life !!!