Requirements Analysis and
Modeling
Requirements Engineering Activities
Requirements
Elicitation
Requirements
Analysis and
Negotiation
Requirements
Specification
Requirements
Validation
User Needs,
Domain Information,
Existing System
Information, Regulations,
Standards, Etc.
Requirements
Document
Agreed
Requirements
3
Requirements Elicitation
• Determining the system requirements
through consultation with stakeholders,
from system documents, domain
knowledge, and market studies
• Requirements acquisition or requirements
discovery
4
Requirements Analysis and Negotiation - 1
• Understanding the relationships among
various customer requirements and shaping
those relationships to achieve a successful
result
• Negotiations among different stakeholders
and requirements engineers
Requirements analysis and negotiation activity is
performed by
5
Requirements Analysis and Negotiation - 2
• Incomplete and inconsistent information needs to be tackled
here
• Some analysis and negotiation needs to be done on account
of budgetary constraints
6
Requirements Specification
• Building a tangible model of requirements
using natural language and diagrams
• Building a representation of requirements
that can be assessed for correctness,
completeness, and consistency
Requirements specification includes
7
Requirements Document
• Detailed descriptions of the required software system
in form of requirements is captured in the
requirements document
• Software designers, developers and testers are the
primary users of the document
8
Requirements Validation
• It involves reviewing the requirements model for consistency and
completeness
• This process is intended to detect problems in the requirements
document, before they are used as a basis for the system
development
9
Requirements Management
• Although, it is not shown as a separate
activity in RE Process, it is performed through
out the requirements engineering activities.
• Requirements management asks to identify,
control and track requirements and the
changes that will be made to them
10
Till-Now
• Requirements engineering is the process by which we can
systematically determine the requirements for a software
product
• It is one of the most critical processes of software life cycle
• If performed correctly, it sets the software project on a track
which results in a successful project
Requirement Analysis
• Requirement Analysis bridges the gap b/w
Elicitation and requirement specification
Requirement
Elicitation
Requirement
Analysis
Requirement
Specification
Requirements Analysis [1]
• What is it?
 The process by which customer needs are understood and
documented.
 Example 1:
 The system shall allow users to withdraw cash. [What?]
 Example 2:
 A sale item’s name and other attributes will be stored in a hash
table and updated each time any attribute changes. [How?]
 Expresses “what” is to be built and NOT “how” it is to be
built.
Iterative Aspects of Elicitation, Analysis, and
Negotiation
Requirements
Elicitation
Requirements
Analysis
Requirements
Problems
Requirements
Negotiation
Requirements
Documents
Draft
Statement of
Requirements
14
Requirements Analysis and Negotiation
• We’ll discuss requirements analysis and negotiation
separately, in order to understand them clearly and to
appreciate that different skills are needed to perform them
• They are inter-leaved activities and join to form a major
activity of the requirements engineering process
15
Requirements Analysis - 1
• The aim of requirements analysis is to discover problems
with the system requirements, especially incompleteness
and inconsistencies
• Some analysis is inter-leaved with requirements elicitation as
problems are sometimes obvious as soon as a requirement is
expressed
16
Requirements Analysis - 2
• Detailed analysis usually takes place after the initial draft of the
requirements document is produced
• Analysis is concerned with incomplete set of requirements, which has
not been discussed by stakeholders
Requirements Analysis Process
Necessity
checking
Consistency and
completeness
checking
Feasibility
checking
Unnecessary
requirements
Conflicting and
incomplete
requirements
Infeasible
requirements
Necessity Checking
• The need for the requirement is analyzed. In some
cases, requirements may be proposed which don’t
contribute to the business goals of the organization or
to the specific problem to be addressed by the system
Consistency and Completeness
Checking
• The requirements are cross-checked for consistency
and completeness. Consistency means that no
requirements should be contradictory; Completeness
means that no services or constraints which are
needed have been missed out
Feasibility Checking
• The requirements are checked to ensure that they are
feasible in the context of the budget and schedule
available for the system development
21
Analysis Techniques
• Analysis checklists
• A checklist is a list of questions which analysts may use to assess each
requirement
• Interaction matrices
• Interaction matrices are used to discover interactions between requirements
and to highlight conflicts and overlaps
22
Analysis Checklists - 1
• Each requirement may be assessed against the checklist
• When potential problems are discovered, these should be
noted carefully
• They can be implemented as a spreadsheet, where the rows
are labeled with the requirements identifiers and columns
are the checklist items
23
Analysis Checklists - 2
• The are useful as they provide a reminder of what to look for
and reduce the chances that you will forget some
requirements checks
• They must evolve with the experience of the requirements
analysis process
• The questions should be general, rather than restrictive,
which can be irrelevant for most systems
24
Checklist Items - 1
• Premature design
• Combined requirements
• Unnecessary requirements
• Use of non-standard hardware
25
Checklist Items Description - 1
• Premature design
• Does the requirement include premature design or implementation
information?
• Combined requirements
• Does the description of a requirement describe a single requirement or could
it be broken down into several different requirements?
26
Checklist Items Description - 2
• Unnecessary requirements
• Is the requirement ‘gold plating’? That is, is the requirement a
cosmetic addition to the system which is not really necessary
• Use of non-standard hardware
• Does the requirement mean that non-standard hardware or
software must be used? To make this decision, you need to know
the computer platform requirements
27
Checklist Items - 2
• Conformance with business goals
• Requirements ambiguity
• Requirements realism
• Requirements testability
28
Checklist Items Description - 3
• Conformance with business goals
• Is the requirement consistent with the business goals defined
in the introduction to the requirements document?
• Requirements ambiguity
• Is the requirement ambiguous i.e., could it be read in different
ways by different people? What are the possible
interpretations of the requirement?
29
Checklist Items Description - 4
• Requirements realism
• Is the requirement realistic given the technology which will be
used to implement the system?
• Requirements testability
• Is the requirement testable, that is, is it stated in such a way
that test engineers can derive a test which can show if the
system meets that requirement?
30
Up-till Now
• Discussed requirements analysis, which is an iterative activity
and checks for incomplete and inconsistent requirements
• Studied analysis checklists, and will continue our discussion
of requirements analysis.
• We’ll talk about requirements negotiation.
31
What’s Next
• We’ll spend some time discussing interaction matrices, another
requirements analysis technique
• We’ll talk about requirements negotiation
32
Requirements Interactions - 1
• A very important objective of requirements analysis is to
discover the interactions between requirements and to
highlight requirements conflicts and overlaps
• A requirements interaction matrix shows how requirements
interact with each other, which can be constructed using a
spreadsheet
33
Requirements Interactions - 2
• Each requirement is compared with other requirements, and
the matrix is filled as follows:
• For requirements which conflict, fill in a 1
• For requirements which overlap, fill in a 1000
• For requirements which are independent, fill in a 0
• Consider an example
34
An Interaction Matrix
Requirement R1 R2 R3 R4 R5 R6
R1 0 0 1000 0 1 1
R2 0 0 0 0 0 0
R3 1000 0 0 1000 0 1000
R4 0 0 1000 0 1 1
R5 1 0 0 1 0 0
R6 1 0 1000 1 0 0
35
Comments on Interaction Matrices - 1
• If you can’t decide whether requirements conflict, you should assume
that a conflict exists. If an error is made it is usually fairly cheap to fix;
it can be much more expensive to resolve undetected conflicts
36
Comments on Interaction Matrices - 2
• In the example, we are considering, we can see that R1 overlaps with
R3 and conflicts with R5 and R6
• R2 is an independent requirement
• R3 overlaps with R1, R4, and R6
37
Comments on Interaction Matrices - 3
• The advantage of using numeric values for conflicts and
overlaps is that you can sum each row and column to find
the number of conflicts and the number of overlaps
• Requirements which have high values for one or both of
these figures should be carefully examined
38
Comments on Interaction Matrices - 4
• A large number of conflicts or overlaps means that any
changes to that requirement will probably have a major
impact of the rest of the requirements
• Interaction matrices work only when there is relatively small
number of requirements, as each requirement is compared
with every other requirement
39
Comments on Interaction Matrices - 5
• The upper limit should be about 200 requirements
• These overlaps and conflicts have to be discussed and resolved during
requirements negotiation, which we’ll discuss next
40
Requirements Negotiations
41
Requirements Negotiation - 1
• Disagreements about requirements are inevitable
when a system has many stakeholders. Conflicts
are not ‘failures’ but reflect different stakeholder
needs and priorities
• Requirements negotiation is the process of
discussing requirements conflicts and reaching a
compromise that all stakeholders can agree to
42
Requirements Negotiation - 2
• In planning a requirements engineering process, it is important to
leave enough time for negotiation. Finding an acceptable compromise
can be time-consuming
43
Requirements Negotiation - 3
• The final requirements will always be a compromise which is
governed by the needs of the organization in general, the specific
requirements of different stakeholders, design and implementation
constraints, and the budget and schedule for the system development
44
Requirements Negotiation Stages
• Requirements discussion
• Requirements prioritization
• Requirements agreement
45
Requirements Discussion
• Requirements which have been highlighted as problematic are
discussed and the stakeholders involved present their views about
the requirements
46
Requirements Prioritization
• Disputed requirements are prioritized to identify critical requirements
and to help the decision making process
47
Requirements Agreement
• Solutions to the requirements problems are identified and a
compromised set of requirements are reached. Generally, this will
involve making changes to some of the requirements
Requirements Negotiation Process
Requirements
discussion
Requirements
prioritization
Requirements
agreement
Unnecessary
requirements
Conflicting and
incomplete
requirements
Infeasible
requirements
49
Comments on Requirements Negotiation - 1
• In principle, requirements negotiation should be an objective process
• The requirements for the system should be based on technical and
organizational needs
50
Comments on Requirements Negotiation - 2
• Negotiations are rarely conducted using only logical and technical
arguments
• They are influenced by organizational and political considerations,
and the personalities of the people involved
51
Comments on Requirements Negotiation - 3
• A strong personality may force their priorities on other
stakeholders
• Requirements may be accepted or rejected because they
strengthen the political influence in the organization of some
stakeholders
• End-users may be resistant to change and may block
requirements, etc.
52
Comments on Requirements Negotiation - 4
• The majority of time in requirements negotiation is usually spent
resolving requirements conflicts. A requirement conflicts with other
requirements if they ask for different things
• Example of access of data in a distributed system
53
Comments on Requirements Negotiation - 5
• Even after years of experience, many companies do not allow enough
time for resolution of conflicts in requirements
• Conflicts should not be viewed as ‘failures’, they are natural and
inevitable – rather healthy
54
Resolution of Requirements Conflicts
• Meetings are the most effective way to negotiate requirements and
resolve requirements conflicts
• All requirements which are in conflict should be discussed individually
• Negotiation meetings should be conducted in three stages
55
Stages of Negotiation Meetings
• Information stage
• Discussion stage
• Resolution stage
56
Information Stage
• An information stage where the nature of the problems
associated with a requirement is explained
57
Discussion Stage
• A discussion stage where the stakeholders involved discuss
how these problems might be resolved
• All stakeholders with an interest in the requirement should be
given the opportunity to comment. Priorities may be assigned to
requirements at this stage
58
Resolution Stage
• A resolution stage where actions concerning the requirement are
agreed
• These actions might be to delete the requirement, to suggest specific
modifications to the requirement or to elicit further information about the
requirement
59
Up-till Now
• Interaction matrices are very useful for capturing
interactions among requirements
• Requirements negotiation is always necessary to resolve
requirements conflicts and remove requirements overlaps.
Negotiation involves information interchange, discussion and
resolution of disagreements
Requirements Analysis [2]
• C- and D-Requirements
 C-: Customer wants and needs; expressed in
language understood by the customer.
 D-: For the developers; may be more formal.
Requirements Analysis [3]
Why document requirements?
• Serves as a contract between the customer and the
developer.
• Serves as a source of test plans.
• Serves to specify project goals and plan development
cycles and increments.
Requirements Analysis [4]
• Roadmap:
 Identify the customer.
 Write C-requirements, review with customer, and update when
necessary.
 Interview customer representatives.
 Write D-requirements; check to make sure that there is no
inconsistency between the C- and the D-requirements.
Requirements Analysis [5]
• C-requirements:
 Use cases expressed individually and with a use case diagram. A use
case specifies a collection of scenarios.
 Sample use case: Process sale.
 Data flow diagram:
 Explains the flow of data items across various functions. Useful for
explaining system functions. [Example on the next slide.]
 State transition diagram:
 Explains the change of system state in response to one or more
operations. [Example two slides later.]
 User interface: Generally not a part of requirements analysis though may
be included.
Data Flow Diagram
Get employee
file
Total pay
Deduct
taxes
Net pay
Issue
paycheck
Regular
hours
Overtime
hours
ID
Worker
Check
Company records
Employee Record
Tax rates
Pay rate
Weekly
pay* Pay Overtime
pay
*
Overtime
rate
*
State Transition Diagram (STD)
EBOFF (e,f) EBON (e,f)
EBP(e,f)
EBP(e,f)
EBOFF (e,f): Elevator e button OFF at floor f.
EBON (e,f): Elevator e button ON at floor f.
EBP(e,f): Elevator e button f is pressed.
Elevator example (partial):
Requirements Analysis [6]
• D-requirements:
 Organize the D-requirements.
 Create sequence diagrams for use cases:
 Obtain D-requirements from C-requirements and
customer.
 Outline test plans
 Inspect
 Validate with customer.
 Release:
Requirements Analysis [7]
• Organize the D-requirements:
• Functional requirements
• The blood pressure monitor will measure the blood pressure and
display it on the in-built screen.
• Non-functional requirements
• Performance
• The blood pressure monitor will complete a reading within 10
seconds.
• Reliability
The blood pressure monitor must have a failure probability of less
than 0.01 during the first 500 readings.
Requirements Analysis [8]
• Interface requirements: interaction with the users and other
applications
The blood pressure monitor will have a display screen and
push buttons. The display screen will….
 Constraints: timing, accuracy
• The blood pressure monitor will take readings with an
error less than 2%.
Requirements Analysis [9]
Properties of D-requirements:
 Traceability:Functional requirements
D-requirement  inspection report  design segment 
code segment  code inspection report  test plan 
test report
 Traceability:Non-Functional requirements
(a) Isolate each non-functional requirement.
(b) Document each class/function with the related non-
functional requirement.
Requirements Analysis [10]
• Testability
It must be possible to test each requirement. Example ?
 Categorization and prioritization
Prioritizing (Ranking) Use Cases
• Strategy :
• pick the use cases that significantly influence the core
architecture
 pick the use cases that are critical to the success of the
business.
 a useful rule of thumb - pick the use cases that are the highest
risk!!!
Requirements Analysis [11]
 Completeness
Self contained, no omissions.
 Error conditions
State what happens in case of an error. How should the
implementation react in case of an error condition?
Consistency of Requirements
 Different requirements must be consistent.
R5.4: When the vehicle is cruising at a speed greater
than 300 mph, a special “watchdog” safety
mechanism will be automatically activated.
Example:
R1.2: The speed of the vehicle will never exceed 250 mph.
Requirement Analysis Techniques
• Model requirements
• Draw context diagram and detail diagrams
• Create prototypes
• Analyze feasibility
• Prioritize requirements
• Create data dictionary
• Decision Trees and Decision Tables
• Allocate requirements to subsystems
• Analysis checklists
• Requirements Interactions
Model requirements
• Data model
• shows relationships among system objects
• Functional model
• description of the functions that enable the
transformations of system objects
• Behavioral model
• manner in which software responds to events from the
outside world
Importance of RE Negotiation
• How the requirements were negotiated is far more important
than how the requirements were specified” (Tom DeMarco,
ICSE 96)
• “Negotiation is the best way to avoid “Death March” projects”
(Ed Yourdon,ICSE 97)
• “Problems with reaching agreement were more critical to my
projects’
• Success than such factors as tools, process maturity, and
design methods”(Mark Weiser, ICSE 97)
Requirements Negotiation Process
Requirements
discussion
Requirements
prioritization
Requirements
agreement
Requirements Negotiation
Unnecessary
requirements
Conflicting and
incomplete
requirements
Infeasible
requirements
Requirement Errors
• Errors of omission
• Domain experts easily forget to convey domain knowledge to
requirements engineers, because they consider that to be
obvious and implicit
• Errors of clarity and ambiguity
• Primarily, because natural languages (like English) are used to
state requirements, while such languages are themselves
ambiguous
• Errors of speed and capacity
• These occur due to conflicting understanding or competing
needs of different stakeholders
79
Addressing Requirements Errors
• Prevention
• Removal
80
Prevention vs. Removal
• For requirements errors, prevention is usually more effective
than removal
• Joint application development (JAD), quality function
deployment (QFD), and prototyping are more effective in
defect prevention
• Requirements inspections and prototyping play an important
role in defect removal
81
Defect Prevention - 1
• Don’t let defects/errors become part of the requirements document
or requirements model in the first place
• How is it possible?
• Understanding application domain and business area is the first step
in defect prevention
82
Defect Prevention - 2
• Training in different requirements engineering activities
(elicitation, analysis and negotiation, specification, and
validation) is also very important for defect prevention
• Allocating enough time to conduct requirements engineering
activities also is very important in this regard
83
Defect Prevention - 3
• Willing and active participation of stakeholders in different activities
of requirements engineering. That is why JAD is very useful in defect
prevention as far as requirements errors are concerned
84
Defect Prevention - 4
• An overall commitment to quality and emphasis on using
documented processes is also a very important
• An overall commitment to process improvement
85
Q.F.D. - 1
• Quality Function Deployment
• Customer’s needs imply technical requirements:
• Normal requirements
(minimal functional & performance).
• Expected requirements
(important implicit requirements, i.e. ease of use).
• Exciting requirements
(may become normal requirements in the future, highly prized & valued).
86
Q.F.D. - 2
• Function Deployment:
• Determines value of required function.
• Information Deployment:
• Focuses on data objects and events produced or consumed by the system.
• Task Deployment:
• product behavior and implied operating environment.
87
Q.F.D. - 3
• Value Analysis makes use of:
• Customer interviews.
• Observations.
• Surveys.
• Historical data.
• to create
• Customer Voice Table
• extract expected requirements
• derive exciting req.
88
Use Cases
• Scenarios that describe how the product will be used in specific situations.
• Written narratives that describe the role of an actor (user or device) as it interacts
with the system.
• Use-cases designed from the actor's point of view.
• Not all actors can be identified during the first iteration of requirements
elicitation, but it is important to identify the primary actors before developing the
use-cases.
89
User Profile - Example
• Full Control (Administrator)
• Read/Write/Modify All (Manager)
• Read/Write/Modify Own (Inspector)
• Read Only (General Public)
90
Use Case Example - 1
• Read Only Users
• The read-only users will only read the database and cannot insert, delete or
modify any records.
• Read/Write/Modify Own Users
• This level of users will be able to insert new inspection details, facility
information and generate letters. They will be also able to modify the entries
they made in the past.
91
Use Case Example - 2
• Read/Write/Modify All Users
• This level of users will be able to do all the record maintenance tasks. They
will be able to modify any records created by any users.
• Full Control Users
• This is the system administrative level which will be able to change any
application settings, as well as maintaining user profiles.
92
93

Requirements analysis and modeling

  • 1.
  • 2.
    Requirements Engineering Activities Requirements Elicitation Requirements Analysisand Negotiation Requirements Specification Requirements Validation User Needs, Domain Information, Existing System Information, Regulations, Standards, Etc. Requirements Document Agreed Requirements
  • 3.
    3 Requirements Elicitation • Determiningthe system requirements through consultation with stakeholders, from system documents, domain knowledge, and market studies • Requirements acquisition or requirements discovery
  • 4.
    4 Requirements Analysis andNegotiation - 1 • Understanding the relationships among various customer requirements and shaping those relationships to achieve a successful result • Negotiations among different stakeholders and requirements engineers Requirements analysis and negotiation activity is performed by
  • 5.
    5 Requirements Analysis andNegotiation - 2 • Incomplete and inconsistent information needs to be tackled here • Some analysis and negotiation needs to be done on account of budgetary constraints
  • 6.
    6 Requirements Specification • Buildinga tangible model of requirements using natural language and diagrams • Building a representation of requirements that can be assessed for correctness, completeness, and consistency Requirements specification includes
  • 7.
    7 Requirements Document • Detaileddescriptions of the required software system in form of requirements is captured in the requirements document • Software designers, developers and testers are the primary users of the document
  • 8.
    8 Requirements Validation • Itinvolves reviewing the requirements model for consistency and completeness • This process is intended to detect problems in the requirements document, before they are used as a basis for the system development
  • 9.
    9 Requirements Management • Although,it is not shown as a separate activity in RE Process, it is performed through out the requirements engineering activities. • Requirements management asks to identify, control and track requirements and the changes that will be made to them
  • 10.
    10 Till-Now • Requirements engineeringis the process by which we can systematically determine the requirements for a software product • It is one of the most critical processes of software life cycle • If performed correctly, it sets the software project on a track which results in a successful project
  • 11.
    Requirement Analysis • RequirementAnalysis bridges the gap b/w Elicitation and requirement specification Requirement Elicitation Requirement Analysis Requirement Specification
  • 12.
    Requirements Analysis [1] •What is it?  The process by which customer needs are understood and documented.  Example 1:  The system shall allow users to withdraw cash. [What?]  Example 2:  A sale item’s name and other attributes will be stored in a hash table and updated each time any attribute changes. [How?]  Expresses “what” is to be built and NOT “how” it is to be built.
  • 13.
    Iterative Aspects ofElicitation, Analysis, and Negotiation Requirements Elicitation Requirements Analysis Requirements Problems Requirements Negotiation Requirements Documents Draft Statement of Requirements
  • 14.
    14 Requirements Analysis andNegotiation • We’ll discuss requirements analysis and negotiation separately, in order to understand them clearly and to appreciate that different skills are needed to perform them • They are inter-leaved activities and join to form a major activity of the requirements engineering process
  • 15.
    15 Requirements Analysis -1 • The aim of requirements analysis is to discover problems with the system requirements, especially incompleteness and inconsistencies • Some analysis is inter-leaved with requirements elicitation as problems are sometimes obvious as soon as a requirement is expressed
  • 16.
    16 Requirements Analysis -2 • Detailed analysis usually takes place after the initial draft of the requirements document is produced • Analysis is concerned with incomplete set of requirements, which has not been discussed by stakeholders
  • 17.
    Requirements Analysis Process Necessity checking Consistencyand completeness checking Feasibility checking Unnecessary requirements Conflicting and incomplete requirements Infeasible requirements
  • 18.
    Necessity Checking • Theneed for the requirement is analyzed. In some cases, requirements may be proposed which don’t contribute to the business goals of the organization or to the specific problem to be addressed by the system
  • 19.
    Consistency and Completeness Checking •The requirements are cross-checked for consistency and completeness. Consistency means that no requirements should be contradictory; Completeness means that no services or constraints which are needed have been missed out
  • 20.
    Feasibility Checking • Therequirements are checked to ensure that they are feasible in the context of the budget and schedule available for the system development
  • 21.
    21 Analysis Techniques • Analysischecklists • A checklist is a list of questions which analysts may use to assess each requirement • Interaction matrices • Interaction matrices are used to discover interactions between requirements and to highlight conflicts and overlaps
  • 22.
    22 Analysis Checklists -1 • Each requirement may be assessed against the checklist • When potential problems are discovered, these should be noted carefully • They can be implemented as a spreadsheet, where the rows are labeled with the requirements identifiers and columns are the checklist items
  • 23.
    23 Analysis Checklists -2 • The are useful as they provide a reminder of what to look for and reduce the chances that you will forget some requirements checks • They must evolve with the experience of the requirements analysis process • The questions should be general, rather than restrictive, which can be irrelevant for most systems
  • 24.
    24 Checklist Items -1 • Premature design • Combined requirements • Unnecessary requirements • Use of non-standard hardware
  • 25.
    25 Checklist Items Description- 1 • Premature design • Does the requirement include premature design or implementation information? • Combined requirements • Does the description of a requirement describe a single requirement or could it be broken down into several different requirements?
  • 26.
    26 Checklist Items Description- 2 • Unnecessary requirements • Is the requirement ‘gold plating’? That is, is the requirement a cosmetic addition to the system which is not really necessary • Use of non-standard hardware • Does the requirement mean that non-standard hardware or software must be used? To make this decision, you need to know the computer platform requirements
  • 27.
    27 Checklist Items -2 • Conformance with business goals • Requirements ambiguity • Requirements realism • Requirements testability
  • 28.
    28 Checklist Items Description- 3 • Conformance with business goals • Is the requirement consistent with the business goals defined in the introduction to the requirements document? • Requirements ambiguity • Is the requirement ambiguous i.e., could it be read in different ways by different people? What are the possible interpretations of the requirement?
  • 29.
    29 Checklist Items Description- 4 • Requirements realism • Is the requirement realistic given the technology which will be used to implement the system? • Requirements testability • Is the requirement testable, that is, is it stated in such a way that test engineers can derive a test which can show if the system meets that requirement?
  • 30.
    30 Up-till Now • Discussedrequirements analysis, which is an iterative activity and checks for incomplete and inconsistent requirements • Studied analysis checklists, and will continue our discussion of requirements analysis. • We’ll talk about requirements negotiation.
  • 31.
    31 What’s Next • We’llspend some time discussing interaction matrices, another requirements analysis technique • We’ll talk about requirements negotiation
  • 32.
    32 Requirements Interactions -1 • A very important objective of requirements analysis is to discover the interactions between requirements and to highlight requirements conflicts and overlaps • A requirements interaction matrix shows how requirements interact with each other, which can be constructed using a spreadsheet
  • 33.
    33 Requirements Interactions -2 • Each requirement is compared with other requirements, and the matrix is filled as follows: • For requirements which conflict, fill in a 1 • For requirements which overlap, fill in a 1000 • For requirements which are independent, fill in a 0 • Consider an example
  • 34.
    34 An Interaction Matrix RequirementR1 R2 R3 R4 R5 R6 R1 0 0 1000 0 1 1 R2 0 0 0 0 0 0 R3 1000 0 0 1000 0 1000 R4 0 0 1000 0 1 1 R5 1 0 0 1 0 0 R6 1 0 1000 1 0 0
  • 35.
    35 Comments on InteractionMatrices - 1 • If you can’t decide whether requirements conflict, you should assume that a conflict exists. If an error is made it is usually fairly cheap to fix; it can be much more expensive to resolve undetected conflicts
  • 36.
    36 Comments on InteractionMatrices - 2 • In the example, we are considering, we can see that R1 overlaps with R3 and conflicts with R5 and R6 • R2 is an independent requirement • R3 overlaps with R1, R4, and R6
  • 37.
    37 Comments on InteractionMatrices - 3 • The advantage of using numeric values for conflicts and overlaps is that you can sum each row and column to find the number of conflicts and the number of overlaps • Requirements which have high values for one or both of these figures should be carefully examined
  • 38.
    38 Comments on InteractionMatrices - 4 • A large number of conflicts or overlaps means that any changes to that requirement will probably have a major impact of the rest of the requirements • Interaction matrices work only when there is relatively small number of requirements, as each requirement is compared with every other requirement
  • 39.
    39 Comments on InteractionMatrices - 5 • The upper limit should be about 200 requirements • These overlaps and conflicts have to be discussed and resolved during requirements negotiation, which we’ll discuss next
  • 40.
  • 41.
    41 Requirements Negotiation -1 • Disagreements about requirements are inevitable when a system has many stakeholders. Conflicts are not ‘failures’ but reflect different stakeholder needs and priorities • Requirements negotiation is the process of discussing requirements conflicts and reaching a compromise that all stakeholders can agree to
  • 42.
    42 Requirements Negotiation -2 • In planning a requirements engineering process, it is important to leave enough time for negotiation. Finding an acceptable compromise can be time-consuming
  • 43.
    43 Requirements Negotiation -3 • The final requirements will always be a compromise which is governed by the needs of the organization in general, the specific requirements of different stakeholders, design and implementation constraints, and the budget and schedule for the system development
  • 44.
    44 Requirements Negotiation Stages •Requirements discussion • Requirements prioritization • Requirements agreement
  • 45.
    45 Requirements Discussion • Requirementswhich have been highlighted as problematic are discussed and the stakeholders involved present their views about the requirements
  • 46.
    46 Requirements Prioritization • Disputedrequirements are prioritized to identify critical requirements and to help the decision making process
  • 47.
    47 Requirements Agreement • Solutionsto the requirements problems are identified and a compromised set of requirements are reached. Generally, this will involve making changes to some of the requirements
  • 48.
  • 49.
    49 Comments on RequirementsNegotiation - 1 • In principle, requirements negotiation should be an objective process • The requirements for the system should be based on technical and organizational needs
  • 50.
    50 Comments on RequirementsNegotiation - 2 • Negotiations are rarely conducted using only logical and technical arguments • They are influenced by organizational and political considerations, and the personalities of the people involved
  • 51.
    51 Comments on RequirementsNegotiation - 3 • A strong personality may force their priorities on other stakeholders • Requirements may be accepted or rejected because they strengthen the political influence in the organization of some stakeholders • End-users may be resistant to change and may block requirements, etc.
  • 52.
    52 Comments on RequirementsNegotiation - 4 • The majority of time in requirements negotiation is usually spent resolving requirements conflicts. A requirement conflicts with other requirements if they ask for different things • Example of access of data in a distributed system
  • 53.
    53 Comments on RequirementsNegotiation - 5 • Even after years of experience, many companies do not allow enough time for resolution of conflicts in requirements • Conflicts should not be viewed as ‘failures’, they are natural and inevitable – rather healthy
  • 54.
    54 Resolution of RequirementsConflicts • Meetings are the most effective way to negotiate requirements and resolve requirements conflicts • All requirements which are in conflict should be discussed individually • Negotiation meetings should be conducted in three stages
  • 55.
    55 Stages of NegotiationMeetings • Information stage • Discussion stage • Resolution stage
  • 56.
    56 Information Stage • Aninformation stage where the nature of the problems associated with a requirement is explained
  • 57.
    57 Discussion Stage • Adiscussion stage where the stakeholders involved discuss how these problems might be resolved • All stakeholders with an interest in the requirement should be given the opportunity to comment. Priorities may be assigned to requirements at this stage
  • 58.
    58 Resolution Stage • Aresolution stage where actions concerning the requirement are agreed • These actions might be to delete the requirement, to suggest specific modifications to the requirement or to elicit further information about the requirement
  • 59.
    59 Up-till Now • Interactionmatrices are very useful for capturing interactions among requirements • Requirements negotiation is always necessary to resolve requirements conflicts and remove requirements overlaps. Negotiation involves information interchange, discussion and resolution of disagreements
  • 60.
    Requirements Analysis [2] •C- and D-Requirements  C-: Customer wants and needs; expressed in language understood by the customer.  D-: For the developers; may be more formal.
  • 61.
    Requirements Analysis [3] Whydocument requirements? • Serves as a contract between the customer and the developer. • Serves as a source of test plans. • Serves to specify project goals and plan development cycles and increments.
  • 62.
    Requirements Analysis [4] •Roadmap:  Identify the customer.  Write C-requirements, review with customer, and update when necessary.  Interview customer representatives.  Write D-requirements; check to make sure that there is no inconsistency between the C- and the D-requirements.
  • 63.
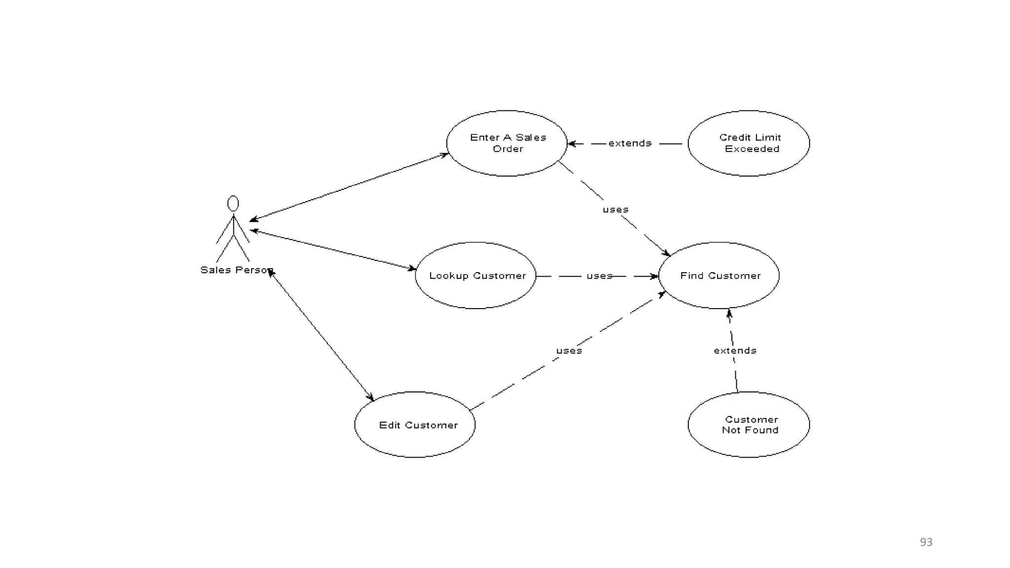
    Requirements Analysis [5] •C-requirements:  Use cases expressed individually and with a use case diagram. A use case specifies a collection of scenarios.  Sample use case: Process sale.  Data flow diagram:  Explains the flow of data items across various functions. Useful for explaining system functions. [Example on the next slide.]  State transition diagram:  Explains the change of system state in response to one or more operations. [Example two slides later.]  User interface: Generally not a part of requirements analysis though may be included.
  • 64.
    Data Flow Diagram Getemployee file Total pay Deduct taxes Net pay Issue paycheck Regular hours Overtime hours ID Worker Check Company records Employee Record Tax rates Pay rate Weekly pay* Pay Overtime pay * Overtime rate *
  • 65.
    State Transition Diagram(STD) EBOFF (e,f) EBON (e,f) EBP(e,f) EBP(e,f) EBOFF (e,f): Elevator e button OFF at floor f. EBON (e,f): Elevator e button ON at floor f. EBP(e,f): Elevator e button f is pressed. Elevator example (partial):
  • 66.
    Requirements Analysis [6] •D-requirements:  Organize the D-requirements.  Create sequence diagrams for use cases:  Obtain D-requirements from C-requirements and customer.  Outline test plans  Inspect  Validate with customer.  Release:
  • 67.
    Requirements Analysis [7] •Organize the D-requirements: • Functional requirements • The blood pressure monitor will measure the blood pressure and display it on the in-built screen. • Non-functional requirements • Performance • The blood pressure monitor will complete a reading within 10 seconds. • Reliability The blood pressure monitor must have a failure probability of less than 0.01 during the first 500 readings.
  • 68.
    Requirements Analysis [8] •Interface requirements: interaction with the users and other applications The blood pressure monitor will have a display screen and push buttons. The display screen will….  Constraints: timing, accuracy • The blood pressure monitor will take readings with an error less than 2%.
  • 69.
    Requirements Analysis [9] Propertiesof D-requirements:  Traceability:Functional requirements D-requirement  inspection report  design segment  code segment  code inspection report  test plan  test report  Traceability:Non-Functional requirements (a) Isolate each non-functional requirement. (b) Document each class/function with the related non- functional requirement.
  • 70.
    Requirements Analysis [10] •Testability It must be possible to test each requirement. Example ?  Categorization and prioritization
  • 71.
    Prioritizing (Ranking) UseCases • Strategy : • pick the use cases that significantly influence the core architecture  pick the use cases that are critical to the success of the business.  a useful rule of thumb - pick the use cases that are the highest risk!!!
  • 72.
    Requirements Analysis [11] Completeness Self contained, no omissions.  Error conditions State what happens in case of an error. How should the implementation react in case of an error condition?
  • 73.
    Consistency of Requirements Different requirements must be consistent. R5.4: When the vehicle is cruising at a speed greater than 300 mph, a special “watchdog” safety mechanism will be automatically activated. Example: R1.2: The speed of the vehicle will never exceed 250 mph.
  • 74.
    Requirement Analysis Techniques •Model requirements • Draw context diagram and detail diagrams • Create prototypes • Analyze feasibility • Prioritize requirements • Create data dictionary • Decision Trees and Decision Tables • Allocate requirements to subsystems • Analysis checklists • Requirements Interactions
  • 75.
    Model requirements • Datamodel • shows relationships among system objects • Functional model • description of the functions that enable the transformations of system objects • Behavioral model • manner in which software responds to events from the outside world
  • 76.
    Importance of RENegotiation • How the requirements were negotiated is far more important than how the requirements were specified” (Tom DeMarco, ICSE 96) • “Negotiation is the best way to avoid “Death March” projects” (Ed Yourdon,ICSE 97) • “Problems with reaching agreement were more critical to my projects’ • Success than such factors as tools, process maturity, and design methods”(Mark Weiser, ICSE 97)
  • 77.
    Requirements Negotiation Process Requirements discussion Requirements prioritization Requirements agreement RequirementsNegotiation Unnecessary requirements Conflicting and incomplete requirements Infeasible requirements
  • 78.
    Requirement Errors • Errorsof omission • Domain experts easily forget to convey domain knowledge to requirements engineers, because they consider that to be obvious and implicit • Errors of clarity and ambiguity • Primarily, because natural languages (like English) are used to state requirements, while such languages are themselves ambiguous • Errors of speed and capacity • These occur due to conflicting understanding or competing needs of different stakeholders
  • 79.
  • 80.
    80 Prevention vs. Removal •For requirements errors, prevention is usually more effective than removal • Joint application development (JAD), quality function deployment (QFD), and prototyping are more effective in defect prevention • Requirements inspections and prototyping play an important role in defect removal
  • 81.
    81 Defect Prevention -1 • Don’t let defects/errors become part of the requirements document or requirements model in the first place • How is it possible? • Understanding application domain and business area is the first step in defect prevention
  • 82.
    82 Defect Prevention -2 • Training in different requirements engineering activities (elicitation, analysis and negotiation, specification, and validation) is also very important for defect prevention • Allocating enough time to conduct requirements engineering activities also is very important in this regard
  • 83.
    83 Defect Prevention -3 • Willing and active participation of stakeholders in different activities of requirements engineering. That is why JAD is very useful in defect prevention as far as requirements errors are concerned
  • 84.
    84 Defect Prevention -4 • An overall commitment to quality and emphasis on using documented processes is also a very important • An overall commitment to process improvement
  • 85.
    85 Q.F.D. - 1 •Quality Function Deployment • Customer’s needs imply technical requirements: • Normal requirements (minimal functional & performance). • Expected requirements (important implicit requirements, i.e. ease of use). • Exciting requirements (may become normal requirements in the future, highly prized & valued).
  • 86.
    86 Q.F.D. - 2 •Function Deployment: • Determines value of required function. • Information Deployment: • Focuses on data objects and events produced or consumed by the system. • Task Deployment: • product behavior and implied operating environment.
  • 87.
    87 Q.F.D. - 3 •Value Analysis makes use of: • Customer interviews. • Observations. • Surveys. • Historical data. • to create • Customer Voice Table • extract expected requirements • derive exciting req.
  • 88.
    88 Use Cases • Scenariosthat describe how the product will be used in specific situations. • Written narratives that describe the role of an actor (user or device) as it interacts with the system. • Use-cases designed from the actor's point of view. • Not all actors can be identified during the first iteration of requirements elicitation, but it is important to identify the primary actors before developing the use-cases.
  • 89.
    89 User Profile -Example • Full Control (Administrator) • Read/Write/Modify All (Manager) • Read/Write/Modify Own (Inspector) • Read Only (General Public)
  • 90.
    90 Use Case Example- 1 • Read Only Users • The read-only users will only read the database and cannot insert, delete or modify any records. • Read/Write/Modify Own Users • This level of users will be able to insert new inspection details, facility information and generate letters. They will be also able to modify the entries they made in the past.
  • 91.
    91 Use Case Example- 2 • Read/Write/Modify All Users • This level of users will be able to do all the record maintenance tasks. They will be able to modify any records created by any users. • Full Control Users • This is the system administrative level which will be able to change any application settings, as well as maintaining user profiles.
  • 92.
  • 93.