DEFINING AND
DOCUMENTING A
PROJECT
Project Management
Tutor: Ar. Sateerah Hassan
Ho Yen Liang 0326660
Leong Ching Wei 0326495
Lim Jing Kai 0326756
Lindsay Lim Siew Cheng 0326844
Peh Ellyn 0326812
Wong Chee Fon 0327220
1.0 Project Introduction / 3
1.1 Objectives and Goals
2.0 Stakeholders / 9
2.1 Project Team
2.2 Project Organization Structure
2.3 Roles and Responsibilities
3.0 Implementation Phases / 26
3.1 Schematic Design
3.2 Design Development
3.3 Contract Documentation
3.4 Contract Implementation and Management
3.5 Final Completion
4.0 Implementation Tools / 91
5.0 Monitoring Tools & Strategies / 96
6.0 Success Criteria / 98
7.0 Project Conclusion / 101
8.0 Reference / 103
Content
2
PROJECT
INTRODUCTION
1.0
1.1 Project Background
Project : OnePark, Semenyih
Project Site : No 1, Jalan Onepark,
Taman Semenyih Idaman,
43500 Semenyih, Selangor Darul Ehsan
Architect : GMLING Architect
Client : Iwajib Group
We were given the residential project OnePark, Semenyih to undergo our study
on the management process which was developed by Iwajib Group a
real-estate developer based in Kuala Lumpur, which has upheld the principle of
‘Creating Comfort Living in the Luxury of Space’ throughout its idaman
residential housing development series. The group aims to build properties
that are in harmony with mother nature and to create a valuable environment to
the community.
1.0 Project Introduction
Figure 1.1 Iwajib Group Logo
(Source : Google 2018)
Figure 1.2 OnePark Logo
(Source : Google 2018)
4
1.2 Site Location
One Park is located in the recently developed area of Semenyih. The site
boasts a strategic location with high visibility and link to multiple highways
including Lekas Expressway, Silk Highway, North-South Highway (Plus),
Cheras-Kajang Grand saga Highway and Kajang Bypass.
The site is also located among prominent institutional buildings, shopping
malls for leisure, healthcare services, with close proximity to 3 different
prominent town, Kajang, Semenyih and Bangi which is still in development.
Figure 1.3 Location Plan indicating major Highways connected to OnePark
(Source : Iwajib Group)
Figure 1.4 Site Plan indicating location of OnePark
(Source : Google Maps 2019)
1.0 Project Introduction
5
Figure 1.5 OnePark Master Plan
(Source : Iwajib Group)
Figure 1.6 Melwood Park Scenery
(Source : Google 2018)
1.0 Project Introduction
1.3 Project Scope
OnePark is a gated and guarded residential estate comprises of 2-storey
freehold link homes build with complete and extensive security features to
ensure a maximum peace of mind. As a boutique development, OnePark
breaks down the barriers between the indoors and outdoors, with a tranquil
sight of lush greeneries surroundings. The charming eco-friendly homes
feature a simple and sleek design characterised by modern architecture,
designed and built in harmony with nature.
6
1.4 Melwood, One Park
Melwood is the given particular phase of OnePark that we will be focusing on
for this project management study, thus info given by the architect will be
mentioned in this report based on this phase of the project.
Figure 1.7 Melwood Park Unit Information
(Source : Iwajib Group)
1.0 Project Introduction
7
1.5 Project Objectives
1. To ensure completion of each phases of the project fulfilled
accordingly and structurally as agreed in the scheduled timeline.
2. Minimize changes during construction phase toward the design, thus
budget and time management are under control.
3. Able to perform strict supervision and initiates problem solving toward
occured problems efficiently and accurately, decreasing risk factor of
failing project.
4. Proper management of construction and design to achieve the
requirements in every aspects in terms of progress, standards, finance,
and time as stated in the needed criteria.
1.6 Project Goals
1. Periodic maintenance with longer interval in between which requires
minimal repairs and maintenance, service efficient and long term
quality control.
2. Using progress and final outcome of the project development as a
future reference for upcoming project so that mistakes can be
minimized and increase the company’s success rate in the future
development.
3. The overall planning, management and coordination of a project from
origination to completion, targeted at meeting clients’ requirements
and responds to the site.
1.0 Project Introduction
8
STAKEHOLDERS AND
PROJECT TEAM
2.0
2.1 Main Stakeholders
Stakeholders are identified as the people, groups, or organizations that could
impact or be impacted by a decision, activity, or outcome of the project whom
may be individuals or organizations that are actively involved in the project, or
whose interests may be affected by the execution or completion of the project.
Project Team
Regulatory Body
Melwood, OnePark
Stakeholders
Architect
GMLing Architects
MPKJ Pos Malaysia SAJ
IWK JKR BOMBA
TNB TM LAM
End USer Residence
*MBKJ includes Jabatan Kejuruteraan, Jabatan Bangunan, Jabatan Perancangan
Contractor
Realis Sdn. Bhd.
Quantity Surveyor
Alpha Omega Matrix
Land Surveyor
Studioukur Geomatics
Project Manager
Iwajib Group
C&S Engineer
CYS Jurutera Perunding
M&E Engineer
Perunding BCP
Town Planner
JBK Town Planning
Traffic Security
GDSS System
Clerk of Works
Iwajib Group
Landscape Architect
HODA Design
Extermal
Stakeholders
Internal
Stakeholders
2.0 Stakeholders and Project Team
Figure 2.1 Melwood, One Park External & Internal Stakeholders
(Source : Wong)
10
Supplier
Manufacturers
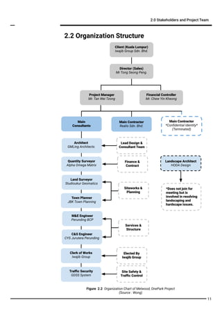
2.2 Organization Structure
2.0 Stakeholders and Project Team
Financial Controller
Mr. Chew Yin Kheong
Project Manager
Mr. Tan Wei Tzong
Director (Sales)
Mr Tong Seong Peng.
Main
Consultants
Main Contractor
Realis Sdn. Bhd.
Main Contractor
*Confidential Identity*
(Terminated)
Architect
GMLing Architects
Quantity Surveyor
Alpha Omega Matrix
C&S Engineer
CYS Jurutera Perunding
M&E Engineer
Perunding BCP
Traffic Security
GDSS System
Clerk of Works
Iwajib Group
Client (Kuala Lumpur)
Iwajib Group Sdn. Bhd.
Land Surveyor
Studioukur Geomatics
Lead Design &
Consultant Team
Elected By
Iwajib Group
Site Safety &
Traffic Control
Finance &
Contract
Siteworks &
Planning
Services &
Structure
Landscape Architect
HODA Design
*Does not join for
meeting but is
involved in resolving
landscaping and
hardscape issues.
Town Planner
JBK Town Planning
11
Figure 2.2 Organization Chart of Melwood, OnePark Project
(Source : Wong)
2.3 List of Party and Person in Charge
PARTY PERSON
IN CHARGE
POINT OF
CONTACT
Architect Ar Goh Mei Ling
Mr Wong Jia Junn
GMLing ARCHITECTS
4A, Jalan SS 26/6, 47301 Petaling Jaya, Selangor
Quantity
Surveyor
Mr Ng Sin Choy ALPHA-OMEGA MATRIX
168-2A & 2B, Jalan Bukit Desa Kuala Lumpur
Land
Surveyor
Sr. Hoe See Keng STUDIOUKUR GEOMATICS SDN. BHD.
23-3, Jalan Radin Anum Bandar Baru Sri Petaling
57000 Kuala Lumpur
Town
Planner
Mr. Jefri bin Kasman JBK TOWN PLANNING & PROJECT
MANAGEMENT CONSULTANT
Room 413, 4th Floor, Wisma Daiman, 64, Jalan
Sulam, Taman Sentosa, 80150 Johor Bahru,
Johor
M&E
Engineer
Ir. Zalizan Mohamed Nor
Kamaruzaman
PERUNDING BCP SDN BHD
No 12-q, 12-2 & 12-3, Jalan C180/1, Dataran
C180, 43200 Cheras Selangor
C&S
Engineer
Ir. Tan Ay Bing CYS JURUTERA PERUNDING
CONSULTING ENGINEERS
B-3A-5 & 6, Jalan 2/142A Mega Phoenix, Cheras
56000 Kuala Lumpur
Contractor Mr Yasir Arif Yusof REALIS SDN. BHD.
H-05-03 & H-06-03 Jalan SS7/13A, Plaza Kelana
Jaya Kelana Jaya 47301 Petaling Jaya Selangor
Landscape
Architect
LAr Ho Peng Ming HODA DESIGN LANDSCAPE ARCHITECT
2-24, Jalan Puteri 4/9, Bandar Puteri Puchong,
47100 Puchong, Selangor Dahrul Ehsan Malaysia
Clerk
of Works
- ON- SITE
Traffic
Security
Mr. Richard Dimmick Mr.
Roger Mah
Mr. Vito Chong
GDSS SYSTEM SDN. BHD.
No. 24-3, Jalan 11/116B Kuchai Entrepreneurs’
Park 58200 Kuala Lumpur
12
2.3 Architect
GMLing Architects specialised in residential buildings, town planning, interior
design and project management work scope. Melwood, OnePark is supervised
by Ar Goh Mei Ling the director itself and led principal with 3 associates
architect under her to help on project strategy and other key aspects of project
design and execution. The office is staffed with architects, technical
assistants and clerks who all contributes to this project.
2.0 Stakeholders and Project Team
1. Analysing project brief given by client and reinterpreting into design.
2. Translation of ideas to design.
3. Direct communication with clients.
4. Oversight of a building’s construction.
5. Coordination of consultants, from draftsmen to 3D-renderers.
6. Understanding and ensuring contractors abide to the building by-Laws
And Operational codes of their design.
7. Observing progress at certain times during the construction phase,
however on a much less frequent basis and for different purposes than
that of the contractor.
2.3.2
Roles And
Responsibilities
2.3.1
Company
Figure 2.3 GMLing Architects Logo
(Source : Google 2018)
13
2.4 Quantity Surveyor
Alpha Omega Matrix is hired to manage the scope of works regarding tender
such as producing tender reports, budgeting and, bill of quantities. They are
also assigned to work closely with the contractors and manages the progress
reports and to issue the interim certificates to the contractors until the
penultimate phase for Melwood, OnePak project.
2.0 Stakeholders and Project Team
A quantity surveyor is mainly hired to manage project finances and contractual
relationship. They ensure that the financial position of construction projects is
accurately reported and controlled effectively.
1. Feasibility and Design Stage
a. Conducting feasibility studies to estimate materials, time and labor
costs.
b. Preliminary estimation of costs.
2. Contract Documentation Stage
a. Prepares construction cost estimates and tender documents.
b. Assist in calling, opening and evaluation of tender.
c. Advice on selection of contractors.
d. Rationalise contract rates and preparation of contract documents.
3. Contract Implementation Stage
a. Conduct site valuation of contractor’s progress claim.
b. Prepares certificate of progress payment .
c. Evaluations of variation.
4. Final Completion
a. Prepares contract final account.
b. Assessment of building replacement values for insurance.
2.4.2
Roles And
Responsibilities
2.4.1
Company
Figure 2.4 Alpha Omega Metrix Quantity Surveyor Logo
(Source : Google 2018)
14
2.5 Land Surveyor
Studioukur Geomatics is hired at the start of the project before the schematic
design phase commences to obtain accurate information on the site boundary
and topography. The land surveyor was also needed to prepare reports and
drawings to be submitted to local authorities.
2.0 Stakeholders and Project Team
1. Detailed research on the records related to the land, survey, and the
titles of the land.
2. Locate and prepare boundary line adjustments, produce topographic
maps, retrace property lines and prepare subdivision maps.
3. Write descriptions of property boundary surveys for use in deeds,
leases, or other legal documents.
4. Pick up levels of the site for civil and structural engineer to produce
earthworks, building platform, road and drainage drawings.
5. Prepare Development Proposal Report (LCP) for local authorities
approval.
2.5.2
Roles And
Responsibilities
2.5.1
Company
Figure 2.5 Studioukur Geomatics Logo
(Source : Google 2018)
15
2.6 Town Planner
JBK Town Planning & Project Management Consultant is one of the
consultants hired upon schematic design phase to assist design development
schemes. They are also needed to prepare planning submissions to local
authorities.
2.0 Stakeholders and Project Team
2.6.1
Company
1. Producing planning submissions, appeals, design and access
statements and other documents.
2. Reviewing and monitoring existing planning policy documents
3. Prepare Layout Plan /Development Order and Development Proposal
Report (LCP).
4. Produce and validate the required copies of LP / KM / DO for signature
of authorised personnel before submission to relevant authorities.
2.6.2
Roles And
Responsibilities
Figure 2.6 JBK Town Planning & Project Management Consultant Logo
(Source : Google 2018)
16
2.7 Mechanical & Electrical Engineer
Perunding BCP Sdn Bhd manages the design and specifications of the Melwood,
OnePark project regarding mechanical works such as sanitary & plumbing
systems and also electrical works such as power supply and electrical system,
lighting protection, telecommunication systems, and security and alarm
system.
2.0 Stakeholders and Project Team
1. Designing and giving advice on the installation of various types of
building services.
2. Prepare tender drawings, specifications and schedules regarding
mechanical and electrical works.
3. Prepare technical report/assessment on tender submissions regarding
mechanical and electrical works.
4. Certifying payment certificates of Nominated Sub-contractors works.
5. Monitors and ensures the mechanical and electrical specifications are
compiled and met.
6. Monitors the installation and progress of mechanical and electrical
works on site.
7. Certifying CCC Form G for completed mechanical and electrical works.
2.7.2
Roles And
Responsibilities
2.7.1
Company
Figure 2.7 Perunding BCP Sdn Bhd Logo
(Source : Google 2018)
17
2.8 Civil and Structural Engineer
CYS Structural Engineer is an consulting engineering firm hired to manage the
job scope regarding infrastructure works such as earthworks, roads and
drainage, water storage reticulation and sewerage treatment plants.
Collectively, they manages and oversee all the building structural works for
Melwood, OnePark project.
2.0 Stakeholders and Project Team
1. Conduct a soil investigation to inspect condition of proposed ground
site.
2. Design and calculate load and stresses of building structures for
construction.
3. Provide technical advice and design on infrastructure and building
works.
4. Coordinating with the authorities on the civil and structural designs and
approval requirement of the building project.
5. Prepare technical report/assessment on tender submissions regarding
civil and structural works.
6. JPS Consulting Engineers is responsible for the organisation and
delivery of materials and equipment for the needs of the construction
project.
7. Monitors and inspect the progress of the civil and structural works on
site.
8. Verifying completion of Infrastructure works for Stage Completion
certification by the Architect.
9. Certifying Form G of the CCC for completed Infrastructure and
Structural works.
2.8.2
Roles And
Responsibilities
2.8.1
Company
Figure 2.8 CYS Structural Engineer Logo
(Source : Google 2018)
18
2.9 Contractor
Selia Group was then hired in replacement to continue main construction
works from the past contractor (Confidential Identity) who initially was
awarded for tender to carry out main construction works but was unfortunately
terminated during initial stages of construction after several delays of project.
2.0 Stakeholders and Project Team
2.9.1
Company
1. Determining and obtaining the proper permits for construction .
2. Planning and managing a project’s construction phase.
3. Negotiate with vendors in order to get the best prices and most fit
delivery schedule.
4. Ensure that costs stay within budget and reduce the risk of lost time.
5. Comply with health and safety specifications on site.
6. Provide appropriate supervision, information and instructions to
workers on site.
2.9.2
Roles And
Responsibilities
Figure 2.9 Selia Group Logo
(Source : Google 2018)
19
2.10 Landscape Architect
HODA Design Landscape Architects are hired to assist in the design
development phases to manage the softscape and hardscape of the overall
project. In Melwood, OnePark project, landscaping is very important and is one
of the main selling point of the design, thus, HODA Design collaborates mainly
with the project manager of IWAJIB GROUP. They are rarely required to attend
the site meetings, but however any required changes as discuss in the meeting
will be informed to them.
2.0 Stakeholders and Project Team
1. Designing and proposing a landscape layout.
2. Procurement of necessary vegetation or technologies regarding the
landscape design of the project.
3. Cost estimation regarding softscape works.
4. Coordinating with authorities to obtain approval for landscape works.
5. Certifying Form G of the CCC for completed landscape works.
2.10.2
Roles And
Responsibilities
2.10.1
Company
Figure 2.10 HODA Design Landscape Architects Logo
(Source : Google 2018)
20
1. Issue site memos.
2. Inspects and prepares a complete form of certificate of billing.
3. Highlighting potential specification design issues for comments before
it affects construction and programme.
4. Inspecting the work on site and comparing it with drawings and
specifications.
5. Monitoring and reporting on progress to construction managers,
architects and clients.
6. Checking that standards, building regulations, health and safety and
legal requirements are met.
2.11 Clerk Of Works
The clerk of works is employed by the client, IWAJIB Group during the
construction stages to be stationed on the construction site acting as a site
inspector.
2.0 Stakeholders and Project Team
2.11.2
Roles And
Responsibilities
2.11.1
Company
Figure 2.11 Iwajib Group Logo
(Source : Google 2018)
21
2.12 Traffic Security
GDSS Systems Sdn. Bhd. is hired during the construction stages to ensure
safety on site and prevent traffic accidents
2.0 Stakeholders and Project Team
1. Traffic management on site to avoid any accident.
2. Ensuring that all hazardous areas are clearly marked and restricted
from site workers and visitors.
3. Stationing trained traffic management personnel at site entry and exit
points and road crossings.
2.12.2
Roles And
Responsibilities
2.12.1
Company
Figure 2.12 GDSS system Sdn. Bhd. Logo
(Source : Google 2018)
22
2.12 Melwood, OnePark Project Workflow
2.0 Stakeholders and Project Team
CLIENT ESTABLISH
PROJECT INTENTION
PROJECT BRIEFSITE ANALYSIS
PRELIMINARY
DESIGN PROPOSAL
ISSUE OF FEE PROPOSAL
& MEMORANDUM OF
AGREEMENT
PRE-CONSULTATION
REPORT
APPOINTMENTS OF
CONSULTANTS
PRELIMINARY COST
ESTIMATION
PLANNING APPROVAL
DOCUMENTS
DESIGN DRAWING
BUILDING PLANS
SUBMISSION FOR
APPROVALS
DESIGN & COST
REVISION
START
DETERMINE
PROJECT SCALE
SCHEMATIC
DESIGN
DEVELOPMENT
TO BE CONTINUED NEXT PAGE
TOTAL DURATION :
6 MONTHS
TOTAL DURATION :
3 MONTHS
23
2.0 Stakeholders and Project Team
PROJECT
ADMINISTRATION
APPROVAL FROM
SERVICE PROVIDER
PRE-COMPLETION
CHECK
PREPARATION OF
HANDOVER OF
BUILDING
CPC &
INSPECTION
CCCVP + DLP
TENDER APPROVAL
TENDER
EVALUATION
AWARD OF CONTRACT
AND AGREEMENT
FINALISE BILL OF
QUANTITY (BQ)
CONTRACT
DOCUMENTATION TENDER NOTICE
CONTRACT
IMPLEMENTATION
& MANAGEMENT
INSPECTION &
TESTING
FINAL
COMPLETION
TO BE CONTINUED NEXT PAGE
TOTAL DURATION :
3 MONTHS
TOTAL DURATION :
24 + 3 MONTHS DELAY
24
2.0 Stakeholders and Project Team
FINAL
ACCREDITATION OF
CONTRACT
ISSUANCE OF FINAL
COMPLETION
COMPLETION
TOTAL DURATION :
1 MONTH (EXCLUDING
DEFECTS & LIABILITY)
The project follows the standard phasing of project and completes each stage
not exceeding too much from the expected duration, however there appears to
be delay due to poor work management and ethics by contractor and take over
of task occurred thus re-briefing of task is required and have taken some time
to adapt. Apart from that, other stages of project is unobscured and run
smoothly due to good management and communication.
Project Workflow
Overview
25
Figure 2.13 Melwood, OnePark Project Workflow & Duration
(Source : Iwajib Group)
IMPLEMENTATION
PHASE
3.0
Pre-consultation phase is a period where client has yet to sign a contractual
agreement to hire the architect. Architect then has to prepare a Preliminary
Design Proposal as well as Pre-Consultation Report to client in order to be
chosen as the client’s main consultant.
3.1.1
Introduction
3.1 Schematic Design
3.0 Implementation Phases
Project Brief Preliminary Design
Proposal
Site Analysis
Project brief is the starting point of a design project which involves analysing
the sizes and constraints of the project such as setbacks, plot ratio etc. The
Client would provides the objectives of project. These objectives may contribute
to concept generation from architect based on client’s brief.
3.1.2.1
Project Brief
Pre-Consultation Report
Issue of Fee Proposal &
Memorandum of Agreement
Schematic design stage involves project brief, design concept, cost indications
and submissions for Planning Permission. At this stage, the Client and Project
Architect often conduct CCM (Client Consultant Meeting) for discussion of
ideas. This stage can be divided into two phases which are pre-consultation
phase and consultation phase.
3.1.2
Pre-Consultation
Phase
Figure 3.1.1: Design concept of Melwood project. (Lim, 2019)
Consultation PhasePre-Consultation Phase
Schematic Design Phase
27
3.1 Schematic Design
3.0 Implementation Phases
Figure 3.1.4: Unique features of the project requested by Client.(Wong, 2019)
Figure 3.1.3: Design concept of Melwood project. (Wong, 2019)
Figure 3.1.2: Design concept of Melwood project. (Lim, 2019)
For this project, the Client has requested to add the unique integration of green
features, to enhance the livable environmental aspects of the project.
28
3.1 Schematic Design
3.0 Implementation Phases
Project Brief Preliminary Design
Proposal
Site Analysis
Site analysis was conducted after the project brief was given. In this project,
site analysis was done by Land Surveyor which is hired by Client to collect
relevant site information. Through the topography survey, Land Surveyor was
able to determine the feasibility and constructability of the project, especially
when it comes to the construction of platform, piling etc.
3.1.2.2
Site Analysis
Pre-Consultation Report
After analysing the project brief and site, Architect and Client conducted their
CCM (Client Consultant Meeting) where Architect has to present a Preliminary
Design Proposal to Client. After presenting the design proposal, Client would
provide feedbacks for the Architect. At this stage, Client has to determine
whether the Project Architect is suitable to be appointed for the project.
3.1.2.3
Preliminary Design
Proposal
Issue of Fee Proposal &
Memorandum of Agreement
Figure 3.1.5: Preliminary Design Proposal. Lim, 2019)
SA
M
PLE
29
3.1 Schematic Design
3.0 Implementation Phases
Project Brief Preliminary Design
Proposal
The Client agreed on hiring the Project Architect as the main contractor by
signing the Memorandum of Agreement and other contractual agreements. The
Client provides a fee proposal which includes copyright information, liabilities,
legislation, various scopes of work and etc.
3.1.2.4
Issue of Fee
Proposal &
Memorandum of
Agreement
Pre-Consultation Report
Site Analysis
Issue of Fee Proposal &
Memorandum of Agreement
Figure 3.1.6: Memorandum of Agreement. (Lim, 2019)
SA
M
PLE
SA
M
PLE
30
3.1 Schematic Design
3.0 Implementation Phases
Once the preliminary design proposal has amended based on the comments
and feedbacks by client during CCM, a Pre-Consultation Report is produced by
Architect. This report consists of design concept, 3D renderings, schematic
floor plan and other drawings. The report is then submit to Planning Permission
(Kebenaran Merancang, KM) for the authorities. This is the final stage of
pre-consultation phase before moving onto consultation phase.
3.1.2.5
Pre-Consultation
Report
Figure 3.1.8: One of the rendering perspective drawings. (Wong, 2019)
Figure 3.1.7: Cover page of pre-consultation report. (Wong, 2019)
Project Brief Preliminary Design
Proposal
Pre-Consultation Report
Site Analysis
Issue of Fee Proposal &
Memorandum of Agreement
31
3.1 Schematic Design
3.0 Implementation Phases
Appointments of
Consultants
Planning Approval
Documents
3.1.3
Consultation Phase
Consultation phase started with Project Architect and Developer are
responsible on hiring other consultants such as Quantity Surveyor, Landscape
Designer, Civil and Structural engineer, Mechanical and Electrical Engineer,
and more. Developer have the ability to terminate a contract with any
consultants or contractors if they did not obey the on-site guidelines.
3.1.3.1
Appointments of
Consultants
Figure 3.1.9: Appointment of consultants. (Lim, 2019)
After signing the contractual agreements and approving the pre-consultation
report, consultation phase took place by organizing an appointment of
consultants, followed by producing a preliminary cost estimation and end with
submitting approval documents to KM.
Consultation PhasePre-Consultation Phase
Schematic Design Phase
Preliminary Cost
Estimation
SA
M
PLE
32
3.1 Schematic Design
3.0 Implementation Phases
A Preliminary Cost Estimation is conducted by Quantity Surveyor based on the
preliminary design proposal and pre-consultation report. Cost estimation can be
divided into two types, which are construction cost and development cost.
In this project, the construction cost involved general conditions, piling works,
building works, M&E works, infrastructure works, landscape works and others,
while the development cost involved contribution to local and utility authority,
fluctuation of prices, professional fees, etc.
3.1.3.2
Preliminary Cost
Estimation
Figure 3.1.10: Preliminary Cost Estimation (Lim, 2019)
Appointments of
Consultants
Planning Approval
Documents
Preliminary Cost
Estimation
SA
M
PLE
33
3.1 Schematic Design
3.0 Implementation Phases
Before moving onto the next stage which is design development, documents
must be submitted to local authorities. In this project, documents which
required to submit involved Planning Permission (Kebenaran Merancang).
After presenting the preliminary consultation report, planning permission is
prepared by project architect, to be submitted to MPKJ’s (Majlis Perbandaran
Kajang) Planning Department. KM submission is the first local authorities
submission before the launching of any project developments.
3.1.3.3
Planning Approval
Documents
Appointments of
Consultants
Planning Approval
Documents
Preliminary Cost
Estimation
Figure 3.1.11: Letter by GMLing Architects addressed to the Planning
Department (Jabatan Perancangan) of MPKJ. (Looi, 2019)
34
3.1 Schematic Design
3.0 Implementation Phases
Figure 3.1.12: Land Survey Drawing done by land surveyor. (Wong, 2019)
Figure 3.1.13: Site plan drawing done by project architect for KM submission. (Wong, 2019)
Appointments of
Consultants
Planning Approval
Documents
Design Development
Preliminary Cost
Estimation
As a summary, the schematic design stage will be completed when the planning
approval documents are submitted to MPKJ and approved by local authorities.
Once everything has finalised, design development phase would take place after
schematic design.
35
Once the approval for the development of the project is given by the authorities,
the schematic design is then further revised alongside the client and other
relevant consultants, consisting of Design Drawings Production and
Submissions for Building Approval to authorities. The project is then divided
with other consultants to begin with the detailed design drawings. At the end of
design development, a good deal of product selection and systems design
should be progressing. This phase concludes when the interior and exterior
design of the building is locked in by the owner and architect with the finalize
preliminary estimated cost construction.
Stakeholders:
The Design Team
● Client
● Project Manager
● Project Architect
● Quantity Surveyor
● C&S Engineer
● M&E Engineer
● Landscape Architect
Introduction
3.2 Design Development
3.0 Implementation Phases
Design drawings are produced upon approval of the design by the client, the
consultants, led by the Project Architect, collaborate in order to carry out the
development order and produce the required drawings for construction. In this
project, the appointed consultants by Iwajib Group will be collaborating with Ar.
Goh architect to produce the following drawings:
I. Working Drawings
II. Building Structure Drawings
III. Building Services Layout Drawings
IV. Landscape Layout Drawings
I. Working Drawings
The Project Architect will work together with other assistant architects to begin
the production of General Arrangement Drawings (GA), which is the standard
building drawings that act as the base drawing to be discussed and developed
alongside the Developer or Client, before sending them to the other consultants
and authorities.
3.2.1
Design Drawings
Design Drawings Design & Cost Revision
Building Plan Submissions
for Approval
36
3.2 Design Development
3.0 Implementation Phases
Figure 3.2.1: Ground Floor Plans of Terrace House Units (Wong, 2019)
Figure 3.2.2: Working Drawings of the Terrace House Design (Wong, 2019)
37
3.2 Design Development
3.0 Implementation Phases
II. Building Structure Drawings
Upon the client’s approval of the Architects’ drawings, the architect will then
issued the standard building drawings to the appointed C&S Engineer for
structural drawings production. The C&S Engineer will be consulting the
architect regarding to the workability and buildability of the construction.
Figure 3.2.3: Structural Column Plan of Rumah Selangorku (Wong, 2019)
Figure 3.2.4: Structural Wall Plan of Rumah Selangorku (Wong, 2019)
38
Figure 3.2.5: Building Services Elevator Plan of Rumah Selangorku (Wong, 2019)
III. Building Services Layout Drawings
The M&E Engineer will be focusing on the integration of building services onto
the refined Architects’ drawings and structural drawings. Building services are
the systems installed in buildings to ensure the comfort, function, efficiency and
safety of its users, based on the Melwood, OnePark project, it is a residential
estate which the building services of the housing units consist of:
a. Energy distribution
b. Energy supply (Gas, Electricity, Renewable Sources)
c. Fire Safety, Detection and Protection Heating Ventilation and
Air-Conditioning (HVAC)
d. Lighting (Natural and Artificial)
e. Security and Alarm Systems
f. Water, Drainage and Plumbing
M&E Engineer will produce these building services plan drawings to be
discussed with the Project Architect and Client regarding to the placement and
allocation of the services.
3.2 Design Development
39
3.0 Implementation Phases
IV. Landscape Layout Drawings
The landscaping layout and details around the residential units are then
planned and designed according to the finalize design of the architect’s
drawings. The landscaping planning of the Melwood, OnePark project designed
by the appointed Landscape Architect, will be working closely with the architect
and client as they have established a specific and unique concept towards
using greens and outdoor parks as an in-between spaces of the neighboring
housings.
Figure 3.2.6: Overall Landscape Layout Plan of the Project (Wong, 2019)
Figure 3.2.7: Landscape Layout of the Main Entrance (Wong, 2019)
3.2 Design Development
40
Once all the design drawings have been revised and refined with the design
team, the finalize drawings will be attached together with a few required
documents to be submitted to the authorities for acquisition of building
approval. Consultants propose building and infrastructure plans which later to
be submitted for authority approval. The documents to be submitted consist of:
I. Borang A
According to UNIFORM BUILDING BY-LAWS 1984 CLAUSE 3(1)(c) and 16(2), the
Borang A is a certification of building or structural plans to be submitted by a
certified Project Architect or C&S Engineer, approval by the local authorities. It
was meant to prove that the design drawings are complying with the Uniform
Building By-Laws 1984.
3.2 Design Development
3.0 Implementation Phases
Design Drawings Design & Cost Revision
Building Plan Submissions
for Approval
3.2.2
Building Plan
Submissions for
Approval
Figure 3.2.9: Borang A - Application for the issue
of Occupant Certificate (Wong, 2019)
Figure 3.2.8: Senarai Semak Online - Permohonan
Pelan Bangunan Sample (Wong, 2019)
41
3.2 Design Development
3.0 Implementation Phases
II. Building Plans (BP)
As per approval with client on the initial design drawings, the Project Architect
will then produce a documentation report and set of BP Drawings to deliver to
the local authorities for Building Approval Submissions.
Figure 3.2.11: List of Local Authorities and Submission Requirements (Ho, 2019)
Figure 3.2.12: Application of Occupation Certificate (Ho, 2019)
Figure 3.2.13: Monthly Record on Status of BP Submission (Ho, 2019)
Figure 3.2.10: BP Drawing : First Floor Plan and Roof Plan (Wong, 2019)
Figure 3.2.11 Figure 3.2.12 Figure 3.2.13
SA
M
PLE
SA
M
PLE
SA
M
PLE
42
IV. Road & Drainage Plan
III. Fire Fighting (Bomba) Drawings
The Project Architect is the main consultant to produce drawings integrating
Passive Fire Safety requirements based on the Uniform Building By-Laws
1984. Bomba drawings are important to ensure the building follows the rules
and safety regulations set by the local authorities.
3.2 Design Development
3.0 Implementation Phases
Figure 3.2.14: Permohonan Pemeriksaan
dan Ujian Lampiran B2 (Ho, 2019)
Figure 3.2.15: Road & Drainage Plan (Wong, 2019)
SA
M
PLE
43
3.2 Design Development
3.0 Implementation Phases
The revision of design and preliminary estimated cost of construction are done
concurrently with the building approval submission.
I. Preliminary Construction Costs Estimates Update
In the Melwood, One Park Project, the Project Architect alongside with the
client, discuss and amend the Bill of Quantity with the appointed Quantity
Surveyor. On the design development stage, the design drawings are prepared
with a fairly detailed specifications. Therefore, the client discuss on the detailed
cost of materials and finishes of the project with the Quantity Surveyor, and the
Quantity Surveyor will begin drafting a preliminary Bill of Quantity to be
prepared for the tendering phase.
3.2.3
Design & Cost
Revision
Figure 3.2.16: Preliminary Cost Estimate Update (Ho, 2019)
Design Drawings Design & Cost Revision
Building Plan Submissions
for Approval
SA
M
PLE
44
3.2 Design Development
3.0 Implementation Phases
II. Project Planning and Implementation Schedule Update
The Project Manager played an important role in the overall project planning
and implementation phases. The update on project planning is done by the
project manager as he planned the whole project timeframe inclusive of
different consultants. A site meeting is arranged during this revision period as
the project manager prepares to break down the tasks of different consultants
and plot a schedule for the construction stages.
Figure 3.2.17: Client Consultant Meeting Conducted to Discuss
on the Updates of Project Planning (Wong, 2019)
45
3.2 Design Development
3.0 Implementation Phases
III. Resubmission of Revised Building Plans
This stage is where the Project Architect will produce any final amendments on
the drawings in compliance to the Client and other Consultants during the
building approval stage. Once the resubmission of building plans are done, the
drawings will be signed by the clients and resent to the local authorities.
Design Drawings Design & Cost Revision
Building Plan Submissions
for Approval
Contract Documentation
Figure 3.2.18: Final Approved Key, Location & Master Site Plan (Wong, 2019)
In conclusion, the design development stage will be completed and the building
plan submissions will be approved within 3 months by the local authorities.
Once the revisions are all finalised, the drawings will be attached with the
contract documentation which is the next phase of development.
46
This phase started by finalizing the Bill of Quantities (BQ). By this stage, the
documents for the construction progress is compiled in which all elements of
material labor, and plant needed to construct are itemized in detail, quantified
and priced according to the Standard Systems of Measurement.
The purpose of a Bill of Quantities is splitting the work trades into groups,
enabling the smooth financial planning in the pre contract phase of the project.
As the bill of quantities functions as the document that Quantity Surveyors,
Project Engineers and all the stakeholders of the project uses to value the
progress of work on site.
An unpriced Bill of Quantities is normally sent out to bidders and tenders to
price the proposed works and items. The bidder with the lowest prices and also
fulfill the criteria would normally attain the project.
Stakeholders:
● Client
● Project Manager
● Architect
● Contractor
● C&S Engineer
● M&E Engineer
● Landscape Architect
● Quantity Surveyor
Following the finalization of design development stages and obtaining the
necessary approvals, is the contract documentation phase. This stage involves
the development of the specifications as well as the preparation of drawings
and contract documents that set forth the detailed requirements for the
construction of a building project and tender process.
Introduction
3.3 Contract Documentation
3.0 Implementation Phases
3.3.1
Finalizing the Bill of
Quantities
Award of Contract
and Agreement
Tender Evaluation
Finalised Bill of
Quantities (BQ)
Tender Notice
Tender
Documentation
47
Figure 3.3.1: Master drawing register list (Wong, 2019)
Before giving out the tender notice, the architect will first come out with a
completed set of drawings with details with the help from other consultants.
Tender Construction drawings are the detailed set of documents which are
prepared in order to ensure the tender process as well as the construction
progress will go smoothly.
Many of the delays from a project can be caused due to the lack of information
and unclear instructions on the drawings, which causes the contractors to send
out RFIs to the architects to clarify the drawings.
Figure 3.3.2: First Floor Plan and Roof Plan Drawing prepared for tender (Wong, 2019)
3.3 Contract Documentation
3.0 Implementation Phases
48
Figure 3.3.4: Tender Drawing : Door Window Schedule (Wong, 2019)
Figure 3.3.3: Elevations and Section Drawings prepared for tender (Wong, 2019)
3.3 Contract Documentation
3.0 Implementation Phases
49
Figure 3.3.6 & Figure 3.3.7: Schedule of prices and rates on building works (Ho, 2019)
After the finalization of the tender drawings, the Quantity Surveyor is then tasked
with coming out a schedule of prices and rates or Bill of Quantities (BQ), based
on the drawings and specifications in the tender documents. The BQ is issued to
tenderers and is prepared for the planning of works.
Figure 3.3.5: Tender Drawing : Staircase Detail (Wong, 2019)
3.3 Contract Documentation
3.0 Implementation Phases
SA
M
PLE
SA
M
PLE
50
Tender Notice
In this project, tender notice was produced to request for proposal and requests
for quotation from suppliers on sanitary fixtures as well as door and windows.
The tenders are then selected through a bidding process.
As this project practices a selective tender, the invitation to tender was issued
to pre-selected suppliers after the preparation of tender documents. Through
the collaboration and recommendation from GM Ling Architects and the
Quantity Surveyor, the project manager then compiled the shortlisted suppliers
before turning it in for the client to decide.
Stakeholders:
● Client
● Project Manager
● Architect
● Quantity Surveyor
3.3.3
Tender Notice
3.3 Contract Documentation
3.0 Implementation Phases
Tender Evaluation
Finalised Bill of
Quantities (BQ)
Award of Contract
and Agreement
Tender
Documentation
51
Figure 3.3.8: Tender notice prepared for the client for the
confirmation on the calling of tender details. (Ho, 2019)
Figure 3.3.9: Tender notice issued out to selected tenderers in drawing
their attention and invite on the tendering process. (Ho, 2019)
3.3 Contract Documentation
3.0 Implementation Phases
SA
M
PLE
SA
M
PLE
SA
M
PLE
52
In this project, tender documents are first prepared in order to acquire tenders
for contractors and subcontractors.
After attaining the contractor, GM Ling Architects then coordinates with other
consultants such as the M&E engineers and C&S engineers to prepare a set of
detail and complete tender drawings with the specifications broken down into
several groups to be issued by the main contractor to potential sub-contractors.
At the same time, the quantity surveyor are tasked to prepare the tender
documents stating the form of tender, condition of contract, bills of quantities,
and schedules of rates. The bill of quantities provides the specific measured
quantities of the items of work for the project which is identified by the
drawings and specifications in the tender document.
Stakeholders:
● Client
● Project Manager
● Architect
● Contractor
● C&S Engineer
● M&E Engineer
● Landscape Architect
● Quantity Surveyor
3.3.2
Tender
Documentation
3.3 Contract Documentation
3.0 Implementation Phases
Tender Notice Tender Evaluation
Finalised Bill of
Quantities (BQ)
Tender
Documentation
Award of Contract
and Agreement
53
Figure 3.3.10, Figure 3.3.11, Figure 3.3.12, Figure 3.3.13: Tender
Documentation (Ho, 2019)
3.3 Contract Documentation
3.0 Implementation Phases
SA
M
PLE
SA
M
PLE
SA
M
PLE
SA
M
PLE
54
Tender document given to the tenderers stating the stating the form of tender,
condition of contract, bills of quantities, and schedules of rates based on the
specifications and details of the tender drawings in order to avoid any
misunderstanding on the objective of the project.
Once the tenderers submit their tenders, they are then invited for a meeting for
further evaluation and clarification of matters to prevent any inaccuracies of the
tender.
After that, the quantity surveyor produces a tender evaluation report and
analysis which compiles a summary of the tender process and the evaluation of
all the tenders. The report shows a comparative analysis for pricing anomalies,
errors, and compliance with the required specifications among all tenders to
shortlist the lowest prices and best offers. The report is concluded with an
appropriate recommendation to assist the development managers from the
client in the selection of the best tender.
Stakeholders:
● Client
● Project Manager
● Architect
● Quantity Surveyor
● Tenderers
3.3.4
Award of Contract
3.3 Contract Documentation
3.0 Implementation Phases
Tender Evaluation
Finalised Bill of
Quantities (BQ)
Award of Contract
and Agreement
Tender Notice
Tender
Documentation
55
Figure 3.3.14: Tender documents for evaluation
(Ho, 2019)
Upon the closing of the tendering
process, the quantity surveyor will then
compile and tidy up a list of tender
documents for evaluation. The
quantity surveyor also collaborated
with the architects and other
consultants regarding the tender. The
tender is then selected based on the
best and is able to ensure the balance
between quality, cost and time is able
to be achieved.
Figure 3.3.15: Tender Report (Ho, 2019)
After the evaluation among the consultants, the quantity surveyor then compiled
all the opinions and suggestions from the consultants, forming a report of the
shortlisted tenderers. The report is then presented to the project manager and
client to further discuss and evaluate to select the best tender for the project.
3.3 Contract Documentation
3.0 Implementation Phases
SA
M
PLE
SA
M
PLE
SA
M
PLE
56
Once the tenders have been shortlisted, after the advice and recommendations
by the other consultants, the consultants had the last opportunity to perform
tender negotiations, where all the revised tenders are then submitted in a form
of a report.
I. Letter of Award
After the revisions and negotiations, the letter of award or acceptance is then
issued to the the selected tender to be signed. The money deposit submitted by
each tender is then refunded to the unsuccessful tenderers by the quantity
surveyor.
II. Contract Agreement
The tender documents and the letter of acceptance will then become the
baseline for the contract agreement. The contract agreement prepared by the
project manager will then state the contract details and conditions, which will
later then be signed by both the selected tenderers as well as the client.
Stakeholders:
● Client
● Project Manager
● Architect
● Quantity Surveyor
● Tenderers
3.3.5
Contract Agreement
3.3 Contract Documentation
3.0 Implementation Phases
Tender Notice and
Documentation
Award of Contract
and Agreement
Finalised Bill of
Quantities (BQ)
Contract
ImplementationTender Evaluation
57
Figure 3.3.16 Letter of award awarded for Prosecure
Technology for supply and installation of alarm system and
auto gate system. (Wong, 2019)
Figure 3.3.17: Contract of agreement between the client and the awarded
tenderer is signed in order to ensure both parties are aware of the contract
details and conditions and reduce any misunderstandings. (Ho, 2019)
3.3 Contract Documentation
3.0 Implementation Phases
58
SA
M
PLE
Contract implementation and management is the physical construction stage of
the project and begins when the award of contract is given to the selected
contractor. The tasks involved in this stage includes finalizing pre-construction
project agreements, contract execution, Interconnection, project construction
and commissioning. The purpose of this phase is to monitor the construction
process to optimizes the efficiency, effectiveness and quality of construction to
ensure the task as stated in the contract is implemented, balancing cost against
risks and anticipating potential problems that arise.
Introduction
3.4 Contract Implementation and Management
3.0 Implementation Phases
Contract Implementation
Pre-commencement of Work
Initial Project Meeting
Project Quality Plan
Mobilization of Plant and
Machinery
Commencement of Work
Project Administration
Inspection and Testing
Approval from Service
Provider
Figure 3.4.1: Phases of contract implementation and
management
59
The initial project meeting also known as the kick-off meeting is the first
meeting held once a project is officially launched. It is crucial to have all internal
and external stakeholders present at the kick off meeting so that the client,
management team, and development team can align their vision and ensure the
project runs as smoothly as possible. This meeting may be held a several time
to ensure every team member is fully engaged with the project goals and
details.
For the Melwood project, the initial project meeting chaired by the client IWAJIB
Group was held to introduce the various stakeholders to one another and
identify their roles and position within the framework of this project. The
meeting was also held to identify the project’s main objectives and intended
outcomes such as the project requirements.
Stakeholders
● Client
● Contractor
● Project Manager
● Architect
● C&S Engineer
● M&E Engineer
● Landscape Architect
● Quantity Surveyor
Prior the possession of the site, the contractor is informed of the documents
that has to be compiled and prepared as required below:
1. Signed letter of acceptance
2. Construction work programme
3. Insurance cover letters (Contractors’ All Risks Policy (CAR), Workmen’s
Compensation Policy)
4. Construction drawings from all consultants
5. Method statements of construction
6. Organization charts
7. SOCSO and CIDB registration nos
8. CIDB levy payment for foreign workers
9. Procedure of overtime claims for clerk-for-works
10. Request for Information (RFI)
11. List of sub-contractors for consultant approval
12. Cash flow schedule
3.4.1.1
Initial Project
Meeting
3.4.1 Pre-Commencement of Work Phase
Initial Project Meeting Mobilization of Plant
& Machinery
Project Quality Plan
3.0 Implementation Phases
60
3.4.1 Pre-Commencement of Work Phase
3.0 Implementation Phases
Figure 3.4.2: Notice for Initial Project Meeting and Site
Possession (Leong, 2019)
Figure 3.4.3: List of Discussion for Initial Project Meeting
(Leong, 2019)
SA
M
PLE
SA
M
PLE
61
3.4.1 Pre-Commencement of Work Phase
3.0 Implementation Phases
Figure 3.4.4: Minutes of Initial Project Meetings (Leong, 2019)
Figure 3.4.5: Minutes of Initial Project Meetings (Leong, 2019)
SA
M
PLE
SA
M
PLE
62
3.4.1 Pre-Commencement of Work Phase
3.0 Implementation Phases
Figure 3.4.6: Minutes of Initial Project Meetings (Leong, 2019)
SA
M
PLE
63
The contractor prepares a project quality plan before the commencement of
work begins for each stage of the construction process to ensure the quality of
project is achieved. The project quality plan describes a set of planned,
systematic actions and processes required to achieve quality in project. It also
contains a weekly inspection checklist of quality control criterias for each
materials/finishes used in the project. It is the development of work and
product design procedures to prevent errors from occuring in the first place.
3.4.1.2
Project Quality Plan
(PQP)
3.4.1 Pre-Commencement of Work Phase
3.0 Implementation Phases
Initial Project Meeting Mobilization of Plant
& Machinery
Project Quality Plan
3.4.1.3
Mobilization of plant
and machinery
Contractor is responsible to sort out a full list of machinery and equipment
required to execute the project prior the construction phase begin. The
mobilization phase also includes the transferring of equipments to the
construction sites including all materials, plants supplies and all items
necessary for the execution and completion of work. This shall also include the
setting up of the site such as equipments, hoardings, instruments and all other
plans ready for the commencement of work to begin.
Initial Project Meeting Mobilization of Plant
& Machinery
Project Quality Plan
64
3.4.1 Pre-Commencement of Work Phase
3.0 Implementation Phases
According to UNIFORM BUILDING BY-LAWS 1984 CLAUSE 22(1), the Borang
B is a notice of commencement or resumption of building construction to
be submitted by the respective certified consultants of the building
operation. This form clearly states how the Project Architect should issue a
notice of the commencement or resumption of work on a particular date
before the whole operation begins.
3.4.1.4
Borang B
Figure 3.4.7: Sample Borang B Majlis Perbandaran Kajang
(Leong, 2019)
SA
M
PLE
65
I. Site Meeting
Site meetings are lead by project manager and project architect for site
inspection which involves project technical team and project team. This is to
ensure the progress, quality of work and specified items are in accordance with
the contract requirements.
During the meeting, the contractor will update the project team on the
construction progress, whose information will be confirmed by the supervising
clerk of works. The contractor also shares a fortnightly progress report with all
the representatives from each consultant party that attends the meeting to
discuss the issues arose during the site inspection.
Stakeholders:
● Contractor
● Clerk of Works
● All relevant consultants
3.4.2.1
Project Administration
3.4.2 Commencement of Work Phase
Project Administration Approval from
Service Provider
Inspection and Testing
3.0 Implementation Phases
Progress Claim & Payment
Figure 3.4.8: Site Meeting Attendance Sheet (Leong, 2019)
SA
M
PLE
66
II. Technical Consultant Meetings
Technical meetings are held on regular basis throughout the entire process of
the project and involves just the technical team. The aim of the meeting is to
resolve certain technical ambiguities arising out of the project.
The project manager is typically the chairman of the meeting who starts off the
meeting by reading a list of agenda; then request for contractors team to lead a
site inspection. During this stage, technical problems are observed and
discussed in the meeting to give instructions to correct them.
After the completion of the site inspection the technical team meets to confirm
the meeting minutes of the previous meeting. Thereafter, critical discussion on
all issues raised during site inspection is held to come up with a
solution/decision agreeable from all parties.
III. Client-Consultant Meetings
Site meetings are usually lead by project manager and project architect for site
inspection which involves project technical team and project team. The meeting
started off with the project architect updating to all parties on the project
status. The meeting is held to discuss on matters/issues regarding to the
project.
Stakeholders:
● Client
● Architect
● Landscape Architect
● Quantity Surveyor
3.4.2 Commencement of Work Phase
3.0 Implementation Phases
67
3.4.2 Commencement of Work Phase
3.0 Implementation Phases
Figure 3.4.9: Minutes of Client Consultant Meeting (Leong, 2019)
68
I. Materials Testing
Prior to use, the contractor must inform the consulting architect or engineer for
the approval of materials used in construction. Upon reviewing the request, the
relevant consultant refers to the specifications and dimensions mentioned in
the construction drawings and material specification manual to comply with the
contract requirement and a code of practice and standards.
Certain products/materials are required to undergo external testing and
laboratory analysis as to verify the specification of the products/materials. The
analysis report is then submitted to the consultant for approval and the material
approval form is issued to the contractor.
During this stage, the list of documents required are as below:
● Construction
● Drawings
● Material and Workmanship Specification
● Method statement from contractor
● Material lab testing/analysis report
● Material approval form
3.4.2.2
Inspection
3.4.2 Commencement of Work Phase
3.0 Implementation Phases
Project Administration Approval from
Service Provider
Inspection and Testing
Progress Claim & Payment
69
3.4.2 Commencement of Work Phase
3.0 Implementation Phases
II. Request for Information (RFI)
In most construction documents, it is inevitable that the agreements, drawings
and specifications adequately address every single matter. Questions will arise
and no communication, whether it is written or verbal, is flawless in its design or
interpretation. Thus, an RFI is needed to clarify and uncertain information or to
fill in gaps in information within the agreements, drawings, specifications and
other documents. This usually happens when there is any modifications,
clarifications or construction deficiency.
When there is a question about a certain document during the construction
phase, the main contractor or sub-contractor submits an RFI to the party who
initially provided the documents. The party then submits a response to the
contractor.
Figure 3.4.10: Document of Request for Information (Leong, 2019)
70
3.4.2 Commencement of Work Phase
3.0 Implementation Phases
III. Architect’s Instruction (AI)
Based on the construction contracts, consulting architects and engineers are
given the power to issue instruction to the contractor. The contractor must
comply with the instructions within certain limitations but has the right to object
the instruction with right reasons.
In this case study, GMLing Architect issued an AI to the main contractor,
Engineering & Construction Sdn Bhd regarding the changes in door and window
specifications with the approval of client.
Figure 3.4.11: Document of Architect Instruction (Leong, 2019)
71
IV. Request for Inspection
As the works progress goes on, regular inspection is important in order to
ensure the quality and compliance of the work.
In this case study, the construction work phase is divided into several stages
and an inspection of checklist is prepared for different architectural works.
Upon completion of each stage, the contractor requests for site inspection with
the clerk of works. During each inspection, the clerk of works refers to the
construction drawings, the method statement and an inspection checklist
prepared by the contractor, when the project quality plan was submitted earlier
in the project.
3.4.2 Commencement of Work Phase
3.0 Implementation Phases
Figure 3.4.12: Request Form for Inspection (Leong, 2019)
SA
M
PLE
72
3.4.2 Commencement of Work Phase
3.0 Implementation Phases
Figure 3.4.13: Inspection Checklist (Leong, 2019)
Figure 3.4.14: Inspection Checklist (Leong, 2019)
SA
M
PLE
SA
M
PLE
73
V. Non Conformance Report (NCR)
In any case whereby the completed works are deemed not acceptable by the
consultant, the contractor is expected to rectify the issue immediately. Non
Conformance Report (NCR) records the details of non-conformance identified
in the completed work to be issue out to the contractor so that corrective action
can be initiated in situations where the contractor does not take immediate
actions. Once the rectified works are deemed acceptable, the contractor notifies
that the remedial work listed in the NCR has been completed.
3.4.2 Commencement of Work Phase
3.0 Implementation Phases
74
3.4.2.3
Approval from Service
Provider
Progress Claim & Payment
Project Administration Approval from
Service Provider
Inspection and Testing
Project Architect: Notify the utilities providers of the
ready for service date.
Contractor: Provide application for service providers to
the project manager.
Project Manager: Forwards the forms to Sales & Marketing
Department.
Sales & Marketing Department: Pass the application forms
to the purchaser for processing and signature.
Finance Department: Prepares payment for deposit.
The forms and payments are passed to the contractor for
submission to the relevant authorities.
I. Payment to Contractor
The contractor submit progress claim to the Quantity Surveyor consultant after
each stages of construction that is completed, which consists of progress
claim amount, breakdown of the quantity and description of items used in the
construction process. Upon the process of payment, a joint-site evaluation is
done by the consultants, clerks of works and the contractor to verify and
evaluate the progress. These parties then send the verification letters to
GMLing Architects once approved.
The quantity surveyor then prepares and issues the valuation certificate to the
architect in order for the architect to issue a payment certificate and forward it
to the development consultant to check and recommends the payment; thus
passing it on to the employer, Iwajib Group, who approves of the payment
recommendation. The quantity surveyor then issues the certificate of payment
to the contractor.
II. Progress Billing
Progress billing is an invoice used to obtain payment from a client for a certain
portion of a project that has been completed to date. These billings are issued
throughout a project so that the contractor has sufficient funding to support its
operations in the interim in order to complete the project.
When a stage of construction is completed, the clerk of works prepares a
complete form of certificate of billing after detail inspection. The billing
certificate is forward to GMLing Architect to request for issue for certificate and
the development consultant inform them of commencement of completed
units.
The architects issues the billing certificate to the development consultant for
checking with verification from the consulting engineers on completion of the
minimum works required. The certificate is then sent to the Sales/Credit Control
Department. The Sales/Credit Control Department will issue billings to the
purchases of the units.
3.4.2 Commencement of Work Phase
3.0 Implementation Phases
3.4.2.4
Progress Claim &
Payment
Progress Claim & Payment
Project Administration Approval from
Service Provider
Inspection and Testing
75
Progress Billing
3.4.2 Commencement of Work Phase
3.0 Implementation Phases
Figure 3.4.15: Document of Progress Billing (Leong, 2019)
Figure 3.4.16: Document of Progress Billing (Leong, 2019)
SA
M
PLE
SA
M
PLE
76
3.4.2 Commencement of Work Phase
3.0 Implementation Phases
Figure 3.4.17: Document of Progress Billing (Leong, 2019)
Progress Claim & Payment
Project Administration Approval from
Service Provider
Inspection and Testing Final Completion
After the completion of the construction work and approval from service
provider, the project is ready to enter to the final completion phase.
SA
M
PLE
77
Final Completions covers several phases before the issuance of final certificate,
it includes a systematic way of preparation of handing over a building to
inspections to issuances of several certificate and observation of defect liability
period before it is certified as completed. This systematic phases allows an
efficient period of time for professionals to resolve problems during the stay of
residents.
3.5.1
Introduction
3.5 Final Completion
3.0 Implementation Phases
Weeks before the date of practical completion, the contractor is responsible to
ensure the building is ready for inspection. The works that has to be carried out
during this period is a systematic preliminary inspection to observe progress,
unforeseen problems, and defects.
A quality inspection will be carried through during this period in relation to the
schedule proposed by the project manager. This inspection can take place every
now and then before the issuance of final completion to achieve minimum
defects during the vacant possession phase and to minimise rework as it helps
save time and cost of the contractor.
Alongside this period, the contractor is responsible to carry out any outstanding
remedial and repair identified works that are undone. It is also the contractors
scope to report progress to the respective professionals and consultants upon
the resolvement of outstanding works being raised during inspection.
3.5.2
Pre-Completion
Checks
Pre-completion
Checks
CCC
DLP + CMGD Final Acc. of Contract
CPC + Inspection Issuance of Final
Completion
Preparation of
Handover of Building
78
3.0 Implementation Phases
3.5.2
Pre-Completion
Checks
79
SA
M
PLE
Figure 3.5.1: Sample of Statement of Defects (Lim, 2019)
After doing rounds of pre-completion checks, the site is then officially and
legally handed over to the client, IWajib Group (After the issuance of CPC). It is
the architects responsibility to be competent and assure the client that all
works are being initiated and done following the contract. A meeting is held for
the official handover, and the client should be provided the following
documents:
1. All certificates and warranties in respect of the works
2. Building logbook and User guide
3. Operation and Maintenance Manual
4. Equipments and Safety test certificates
5. As-Built Drawings from consultants, specialist suppliers and contractors
6. Health and Safety file
The handover procedure, allows the contractor to be free from his/her
responsibility in security, facilities and management of site. However, a Defects
Liability Period will commence for the contractor to resolve any outstanding
issues.
3.5.3
Preparation of
Handover of
Building
3.0 Implementation Phases
Pre-completion
Checks
CCC
DLP + CMGD Final Acc. of Contract
CPC + Inspection Issuance of Final
Completion
Preparation of
Handover of Building
80
SA
M
PLE
Figure 3.5.2: Sample of Handover Documentation
(Lim, 2019)
SA
M
PLE
Figure 3.5.3: Sample of Joint Site Inspection for
Handing Over Project Document (Lim, 2019)
3.0 Implementation Phases
Certificate of Practical Completion is a contractual certificate that is issued by
the architect known as the Superintendent Officer (SO) to the main contractor
when the architect is satisfied with all work and is deemed practically
completed. In some development, attached with the CPC might come with the
following documents from the authority for the application of CF (Certificate of
Fitness) such as bomba, TnB, Syabas, TM, local council, IWK (sewerage), JPS
(Road and drainage) and others necessary documents. This certificate is
usually issued in accordance with Vacant Possession that caters to the Defect
Liability Period which will be discussed further in the next subtopic.
3.5.4
Certificate of
Practical
Completion (CPC)
Pre-completion
Checks
CCC
DLP + CMGD Final Acc. of Contract
Issuance of Final
Completion
Preparation of
Handover of Building
CPC + Inspection
81
Figure 3.5.4: Sample of Certificate of Practical Compliance
Document (Lim, 2019)
SA
M
PLE
3.0 Implementation Phases
3.5.4
Certificate of
Practical
Completion (CPC)
82
Figure 3.5.5: Sample of Certificate of Practical Compliance
Document for Mechanical & Electrical Works (Lim, 2019)
SA
M
PLE
Figure 3.5.6: Sample of Certificate of Practical Compliance
Document for Architectural works (Lim, 2019)
SA
M
PLE
3.0 Implementation Phases
3.5.5
Defect Liability
Period (DLP)
Pre-completion
Checks
CCC
Final Acc. of Contract
Issuance of Final
Completion
Preparation of
Handover of Building
CPC + Inspection
DLP + CMGD
Once Certification of Practical Completion is done and owner occupy the
premise, Defect Liability Period also currently known as the Rectification period
in Joint Contracts Tribunal now commences. It is a time frame often a period of
6 months to a year that is given to owners when they receive the delivery of
vacant possession and keys to their own property. During this period any
defects in the property that arises during the stay are taken into the hands of
the developer/client and is responsible to fix it pronto.
83
Figure 3.5.7: Sample of Schedule of Defects (Lim, 2019)
SA
M
PLE
3.0 Implementation Phases
Pre-completion
Checks
CCC
Final Acc. of Contract
Issuance of Final
Completion
Preparation of
Handover of Building
CPC + Inspection
DLP + CMGD
3.5.6
Certificate of Make
Goods Defect
(CMGD)
Along with the Defect Liability Period, any issues arises that includes the work
of a contractor to amend will be recorded. At the end of the defects liability
period, a list of defects will be prepared, listing the defects that are yet to be
rectified with the respective contractor. After the architect certifies that all
schedule of defects are being rectified, they then issue a Certificate of Making
Good Defects. This effects the releasing of the remaining final certificate.
84
Figure 3.5.8: Sample of CMGD (Lim, 2019)
SA
M
PLE
3.0 Implementation Phases
The verification of the project that certifies its compliance with necessary laws
and approval are conformed through an issuance of Certificate of Completion
and Compliance. This issuance approves that the buildings are safe for
occupancy and it's usually done before the official handover to the client.
Certificate of Completion and Compliance is issued by law and not of
contractual basis, it is a formal certification that declares that the
representative have met a set of conditions.
3.5.7
I. Certificate of
Completion &
Compliance (CCC)
The formal criterias to be met before issuing CCC are as follows:
1. The technical conditions imposed by the local authorities of the premise
must be complied with.
2. There are a total of G1 - G21 Forms (Borang G) to be signed by
respective contractors/subcontractors and must be certified by the
respective principal submitting person.
3. All 6 essential service is confirmed and provided,
● Water supply
● Lifts and Machinery department
● Active Fire Fighting Systems (Bomba)
● Roads and Drainage (JKR)
● Electrical supply (TNB)
● Sewerage treatment plant connection (IWK)
4. Form F (Borang F) must be certified and completed under the principles
submitting person’s supervision. Certification of Form F is in regard of
the supervision of erection and completion of building and when the
building has been constructed and completed in accordance with Act
133, the UBBL with the approved plans.
CCC’s process begins at a very early stage of design development where the
first form of Borang A is submitted to the authorities during BP submission.
Consecutively, Borang B which is the next form in line is submitted before the
commencement of construction. It is when all works are deemed completed
then the following Forms are submitted which will lead to the issuance of CCC.
Pre-completion
Checks
Final Acc. of Contract
Issuance of Final
Completion
Preparation of
Handover of Building
CPC + Inspection CCC
DLP + CMGD
85
3.0 Implementation Phases
II. Form G
● G1 - Earthwork,
● G2 - Setting Out
● G3 - Foundation
● G4 - Structural
● G5 - Internal Cold Water Plumbing
● G6 - Internal Sanitary Plumbing
● G7 - Internal Electrical
● G8 - Fire Fighting Passive
● G9 - Fire Fighting Active
● G10 - Mechanical Ventilation
● G11 - Lift/ Escalator
● G12 - Building
● G13 - External Water Supply
● G14 - Sewerage Reticulation
● G15 - Sewerage Treatment Plant
● G16 - External Electrical
● G17 - Road and Drain
● G18 - Street Lighting
● G19 - External Main Drain
● G20 - Telecommunication
● G21 - Landscape
There are 21 (G1 - G21) stages certification forms to fill under the category G
which represents 21 building components to be signed by the respective
contractor, sub-contractors, supervisors and submitting persons. The
submitting person has the responsibility to ensure that the form is certified by
all professionals registered to their respective boards of work. A progress
checklist is produced to monitor the pending status of consultants and local
authorities in charge of the respective works in each G1 - G21 stage.
Pre-completion
Checks
Final Acc. of Contract
Issuance of Final
Completion
Preparation of
Handover of Building
CPC + Inspection CCC
DLP + CMGD
86
3.0 Implementation Phases
III. Form F Form F is used to validate that the completed building has complied based on
approved plans, to Act 133 and Uniform Building By-Law to the authorities. It is
usually submitted after or along the submission of all Borang G (G1-G21) to the
local authority and BAM/BEM (Board of Engineers) within 14 days of the
issuance of Form F. This must only be certified and submitted by the Principal
Submitting Person, which will then receive the following Certificate of
Completion and Compliance.
Pre-completion
Checks
Final Acc. of Contract
Issuance of Final
Completion
Preparation of
Handover of Building
CPC + Inspection CCC
DLP + CMGD
87
Figure 3.5.9: Sample of Borang G (Lim, 2019)
SA
M
PLE
3.0 Implementation Phases
88
Figure 3.5.11: Sample of Borang F (Lim, 2019)
Figure 3.5.10: Sample of Borang F (Lim, 2019)
SA
M
PLE
SA
M
PLE
3.0 Implementation Phases
3.5.7
Final Acc. of
Contract
Pre-completion
Checks
Issuance of Final
Completion
Preparation of
Handover of Building
CPC + Inspection
DLP + CMGD
CCC
Final Acc. of Contract
Final Accounts are usually being prepared after the Defect Liability Period, where
all defects are rectified and amendments are made to adjust the following sum.
It is the process of calculating and re-agreeing to the adjustments made to the
contract sum which is supposedly the original sum discussed and agreed upon.
After the amount is finalised, it is set out in the final certificate.
89
Figure 3.5.12: Sample of Final Statement of Accounts (Lim, 2019)
SA
M
PLE
3.0 Implementation Phases
3.5.8
Issuance of Final
Certification
Pre-completion
Checks
Issuance of Final
Completion
Preparation of
Handover of Building
CPC + Inspection
DLP + CMGD
CCC
Final Acc. of Contract
The final certificate is certification by the contract administrator that a
construction contract has been fully completed. It is usually issued at the end of
the defect liability period due to any amendments made on the final accounts
after rectifying all patent defects and adjustments. The value agreed upon will
appear on the final certificate.
The quantity surveyor will issue the final payment certificate to the contractor
that they have agreed on. The statement of the final account and the final
Valuation will be issued thus, concluding the construction contract.
90
Figure 3.5.13: Sample of Valuation for Final Certificate (Lim, 2019)
SA
M
PLE
IMPLEMENTATION
TOOLS
4.0
Implementation Tools studies the variety of tools used during the production
period of the project. These tools are the ones that contributes to productivity
and efficiency in:
1. Planning & Scheduling
2. Drafting & Design
3. Methods of Collaboration
Introduction
4.1 Planning & Scheduling
4.0 Implementation Tools
Planning & Scheduling are a crucial part of any projects as it help guides
professionals in time management and goals from different perspective that
needs to be achieved in a specific time frame.
4.1.1
Microsoft Excel
This software used helps aid planning and scheduling in a more efficient way by
creating time frames in a more structural manner that everyone have access
too.
Figure 4.1.1: Screenshot of an example of Project Timeline (Lim, 2019)
4.2 Drafting & Design
This stage uses production tools that produces drawings in 2 dimensional and
3 dimensional models. It aids users with a simple interface but a productive
outcome.
SA
M
PLE
92
4.0 Implementation Tools
Autodesk AutoCad AutoCAD is a computer-aided software drafting program that is used widely in
the design and construction field. It assist in creating blueprints, drawings and
etc. AutoCAD can be a 2D and 3D computer aided drafting software application.
Figure 4.2.1: Screenshot of a sample in a AutoCad file (Lim, 2019)
Sketchup Sketchup is a 3D-modelling computer program for a wide range of drawing
application in the design and construction industries. It's friendly interface and
flexibility allows GM Ling to explore in design that makes sketchup one of their
mandatory software in the firm.
Figure 4.2.2: Screenshot of a sample of drafting a 3D model in Sketchup (Lim, 2019)
SA
M
PLE
SA
M
PLE
93
4.0 Implementation Tools
Autodesk Revit Autodesk Revit is a building information modelling software for architects,
landscape architects, structural engineers, mechanical, electrical, and plumbing
engineers, designers and contractors. The software allows building design in a
more structural way as it comes hand in hand with an annotated model and 2D
drafting elements. It’s accessible building information from different party is
what makes Revit useful in a larger scale project.
Figure 4.2.3: Screenshot of a sample in Revit software (Lim, 2019)
Adobe Photoshop Photoshop is a graphic editing software where renderings and composing of
layout of the drawings or 3D models are being curated. This software is widely
used during post production stages.
Figure 4.2.4: Screenshot of a post production sample of Melwood in Photoshop (Lim, 2019)
SA
M
PLE
SA
M
PLE
94
4.3 Methods of Collaboration
4.0 Implementation Tools
There are many various ways to collaborate, where informations are being
shared between different professionals and officials. The usual platform that
GM Ling firm uses are as follows:
95
1. Telecommunication
and Networks.
2. Emails
3. Posting Documents 4. Formal Letters
MONITORING TOOLS &
STRATEGIES
5.0
Monitoring tools are vital throughout projects as it allows different parties to
oversee all necessary task to ensure the completion of project within a specific
scope, time and budget. These tools can come in many forms of
documentation and physical or virtual meeting to assure efficient
communication and performances.
Introduction
5.1 Types of Meeting
5.0 Monitoring Tools & Strategies
CCM also known as Client-Consultant Meeting, is a meeting mainly for clients
and consultants to bring out they key factor in the project and discuss on
important subjects.
Client-Consultant
Meeting (CCM)
CCM usually involves consultants such as architects, engineers, project
manager and the important stakeholders during the commencement of project.
Site Meeting Regular site meetings between different stakeholder takes place to facilitate
better communication on site. The meeting involves all parties to be present
and is an important part in contributing to the success rate in management of
construction project. Project failures are often attributed to inadequate
management, with the one of the key factors of lack in proper communication.
Technical Meeting It is a meeting of project professionals to discuss detailed planning and
technical issues such as engineering, manufacturing, etc.
The meeting involves various professionals from different sectors and is held
after the entire building is built. The meeting’s purpose is to assure work quality
controls, site safety and housekeeping measure. Representatives will give their
professional comments on poor workmanship of the construction.
Quality Assessment
Committee Meeting
Meeting minutes are vital in important meetings as it documents the entire
meetings that includes decisions and disagreement that happens during the
meeting. These recorded documentation is used to inform and remind different
party, so that everyone is on the same page.
Meeting Minutes
5.2 Types of Way to Monitor a Meeting
97
SUCCESS
CRITERIA
6.0
6.0 Success Criteria
6.0 Success Criteria
A project’s success criteria refers to measurable terms of what should be the
outcome of the project that is acceptable to the end user, customer and the
stakeholders. Thus, Melwood, OnePark project team emphasises on three main
objectives that they aim to achieve throughout the project phases, including the
quality of work, being on time and keeping within budget to ensure client
satisfaction and a smooth workflow.
99
However, projects are often affected by a myriad of factors that influence its
execution, to help determine whether a project is successful or not, these
factors are often defined to be cost, scope and time, which forms the triple
constraints of a project which states, a project that fulfills the success criteria
would be delivered on the time stated (time), within the budget allowed (cost)
and meets the needs and requirements of the client (scope).
This triangular model circulates and form a conclusion which is the quality of
the project. In certain projects, priorities may be given to two out of the three
parameters, especially relating to the cost and time. This would cause an
imbalance of the triangular model, affecting the quality of the project managed.
Figure 6.0: The 3 Main Objectives (Google,2019).
6.0 Success Criteria
100
I. Time
For Melwood Park, the time factor was sacrificed to maintain the quality of the
shop office project as the project was delayed for three separate occasions,
extending the 20 months contract. This was due to a financial issue faced by
one of the contractors, causing the lack of manpower during the construction
phase. With a lowered budget, the time taken for the project to complete
became longer, thus an extension is required
II. Cost
The project team tried their best to adhere to the aforementioned budget. Cost
variation reports are often done to investigate the increase or decrease in cost
that may come about from a change in decision be it in materials or
construction process.
III. Scope
To ensure completion of each phases of the project fulfilled accordingly and
structurally, the project team took a few measure which includes :
A. Minimizing changes during construction phase towards the design
B. Decreasing risk factor of failing project and proper management of
construction.
C. Design to achieve the requirements (progress, standards, finance, and
time)
With budget and time management are under control and able to perform strict
supervision and initiates problem solving toward occured problems efficiently
and accurately, this concludes, that Melwood, One park project team still
achieved most of their objectives and undergone a successful project with
client’s satisfaction despite the 3 month delay.
Figure 6.2: The Triple Constraint. (Google,2019)
PROJECT
CONCLUSION
7.0
7.0 Project Conclusion
7.0 Project Conclusion
Assessing and documenting the Melwood Park of One Park housing project
allowed us to further understand the stages underwent in a construction
process and the importance of project management in projects.
Through it all, we learned and understood the importance of having a well
structured process from the start, to the execution all the way to the finishing
phase. Moreover, the roles and responsibility held by each stakeholder are just
as important. Where the framework of each party is taken into account on the
success or failure of a project.
Through the project, we are also able take a thorough look into the different
stages and phases underwent in a project, such as the schematic design,
design development, contract documentation, contract implementation as well
as the final completion. These process involves a great deal of coordination,
collaboration and communication between all the stakeholders in order to
achieve a successful project.
Project management also serves to mediate between the different parties of
the project team, to ensure smooth communication and proper documentation.
Thus it is utmost important that the project objectives and goals are shared
among the stakeholders in order to ensure the direction of the project is
committed by all involving parties.
Success criteria of the project is also examined to help evaluate the project in
terms of its quality based on the triple constraint (time, cost and scope). It is
crucial to note that projects may fail, but lessons can be learned and further
improve and inform the next projects.
Our group would like to express our deepest gratitude to the principal of the
Architecture Firm GMLING Architects, Ar. Goh Mei Ling and the Project
Architect, Ar. Wong Jia Junn for giving us this golden opportunity to experience
and study about one of their many completed projects, and dedicating their
time and effort to provide guidance and information to us throughout the
documentation process of the report.
102
REFERENCE
8.0
8.0 APA Style Citation
8.0 Reference
- Administrator. (n.d.). Certificate of Completion and Compliance (CCC): FAQ. Retrieved
from
http://www.acem.com.my/index.php?option=com_content&task=view&id=50&Itemid=64
- Anastasios, A. K. (2019, June 18). Construction Project Management Processes:
Everything You Need to Know. Retrieved from
https://geniebelt.com/blog/construction-project-management-processes.
- Designing Buildings Wiki Share your construction industry knowledge
www.designingbuildings.co.uk. (n.d.). Retrieved from
https://www.designingbuildings.co.uk/wiki/Architect's_instruction.
- Designing Buildings Wiki Share your construction industry knowledge
www.designingbuildings.co.uk. (n.d.). Retrieved from
https://www.designingbuildings.co.uk/wiki/Certificate_of_making_good_defects.
- Designing Buildings Wiki Share your construction industry knowledge
www.designingbuildings.co.uk. (n.d.). Retrieved from
https://www.designingbuildings.co.uk/wiki/Final_certificate_for_construction_contracts.
- Designing Buildings Wiki Share your construction industry knowledge
www.designingbuildings.co.uk. (n.d.). Retrieved from
https://www.designingbuildings.co.uk/wiki/Project_quality_plan_PQP.
- Jorge Fontan AIAAuthor Jorge Fontan AIA, & Fontan, J. (2019, September 24).
Architecture Phases Of Design, Fontan Architecture. Retrieved from
https://jorgefontan.com/architectural-design-phases/.
- Mirza, M. A. (2005). Construction project claim management. Paper presented at PMI®
Global Congress 2005—Asia Pacific, Singapore. Newtown Square, PA: Project
Management Institute.
- SteelKiwi Inc. (2017, January 18). The 6 most important project development meetings.
Retrieved from
https://medium.com/@SteelKiwiDev/the-6-most-important-project-development-meeting
s-184e7bb1fc0e.
- What Is The Defect Liability Period In Malaysia All About? (2018, August 13). Retrieved
from
https://www.propertyguru.com.my/property-guides/defect-liability-period-malaysian-ho
meowner-guide-9584.
- What is CPC, VP, CF, and CMGD & CCC? (n.d.). Retrieved from
http://www.gmssolutions.com.my/blog/what-is-cpc-vp-cf-and-cmgd-ccc/.
- What is a Certificate of Compliance? - Definition: Meaning: Example. (n.d.). Retrieved
from
https://www.myaccountingcourse.com/accounting-dictionary/certificate-of-compliance.
104

Project Management Project 1

  • 1.
    DEFINING AND DOCUMENTING A PROJECT ProjectManagement Tutor: Ar. Sateerah Hassan Ho Yen Liang 0326660 Leong Ching Wei 0326495 Lim Jing Kai 0326756 Lindsay Lim Siew Cheng 0326844 Peh Ellyn 0326812 Wong Chee Fon 0327220
  • 2.
    1.0 Project Introduction/ 3 1.1 Objectives and Goals 2.0 Stakeholders / 9 2.1 Project Team 2.2 Project Organization Structure 2.3 Roles and Responsibilities 3.0 Implementation Phases / 26 3.1 Schematic Design 3.2 Design Development 3.3 Contract Documentation 3.4 Contract Implementation and Management 3.5 Final Completion 4.0 Implementation Tools / 91 5.0 Monitoring Tools & Strategies / 96 6.0 Success Criteria / 98 7.0 Project Conclusion / 101 8.0 Reference / 103 Content 2
  • 3.
  • 4.
    1.1 Project Background Project: OnePark, Semenyih Project Site : No 1, Jalan Onepark, Taman Semenyih Idaman, 43500 Semenyih, Selangor Darul Ehsan Architect : GMLING Architect Client : Iwajib Group We were given the residential project OnePark, Semenyih to undergo our study on the management process which was developed by Iwajib Group a real-estate developer based in Kuala Lumpur, which has upheld the principle of ‘Creating Comfort Living in the Luxury of Space’ throughout its idaman residential housing development series. The group aims to build properties that are in harmony with mother nature and to create a valuable environment to the community. 1.0 Project Introduction Figure 1.1 Iwajib Group Logo (Source : Google 2018) Figure 1.2 OnePark Logo (Source : Google 2018) 4
  • 5.
    1.2 Site Location OnePark is located in the recently developed area of Semenyih. The site boasts a strategic location with high visibility and link to multiple highways including Lekas Expressway, Silk Highway, North-South Highway (Plus), Cheras-Kajang Grand saga Highway and Kajang Bypass. The site is also located among prominent institutional buildings, shopping malls for leisure, healthcare services, with close proximity to 3 different prominent town, Kajang, Semenyih and Bangi which is still in development. Figure 1.3 Location Plan indicating major Highways connected to OnePark (Source : Iwajib Group) Figure 1.4 Site Plan indicating location of OnePark (Source : Google Maps 2019) 1.0 Project Introduction 5
  • 6.
    Figure 1.5 OneParkMaster Plan (Source : Iwajib Group) Figure 1.6 Melwood Park Scenery (Source : Google 2018) 1.0 Project Introduction 1.3 Project Scope OnePark is a gated and guarded residential estate comprises of 2-storey freehold link homes build with complete and extensive security features to ensure a maximum peace of mind. As a boutique development, OnePark breaks down the barriers between the indoors and outdoors, with a tranquil sight of lush greeneries surroundings. The charming eco-friendly homes feature a simple and sleek design characterised by modern architecture, designed and built in harmony with nature. 6
  • 7.
    1.4 Melwood, OnePark Melwood is the given particular phase of OnePark that we will be focusing on for this project management study, thus info given by the architect will be mentioned in this report based on this phase of the project. Figure 1.7 Melwood Park Unit Information (Source : Iwajib Group) 1.0 Project Introduction 7
  • 8.
    1.5 Project Objectives 1.To ensure completion of each phases of the project fulfilled accordingly and structurally as agreed in the scheduled timeline. 2. Minimize changes during construction phase toward the design, thus budget and time management are under control. 3. Able to perform strict supervision and initiates problem solving toward occured problems efficiently and accurately, decreasing risk factor of failing project. 4. Proper management of construction and design to achieve the requirements in every aspects in terms of progress, standards, finance, and time as stated in the needed criteria. 1.6 Project Goals 1. Periodic maintenance with longer interval in between which requires minimal repairs and maintenance, service efficient and long term quality control. 2. Using progress and final outcome of the project development as a future reference for upcoming project so that mistakes can be minimized and increase the company’s success rate in the future development. 3. The overall planning, management and coordination of a project from origination to completion, targeted at meeting clients’ requirements and responds to the site. 1.0 Project Introduction 8
  • 9.
  • 10.
    2.1 Main Stakeholders Stakeholdersare identified as the people, groups, or organizations that could impact or be impacted by a decision, activity, or outcome of the project whom may be individuals or organizations that are actively involved in the project, or whose interests may be affected by the execution or completion of the project. Project Team Regulatory Body Melwood, OnePark Stakeholders Architect GMLing Architects MPKJ Pos Malaysia SAJ IWK JKR BOMBA TNB TM LAM End USer Residence *MBKJ includes Jabatan Kejuruteraan, Jabatan Bangunan, Jabatan Perancangan Contractor Realis Sdn. Bhd. Quantity Surveyor Alpha Omega Matrix Land Surveyor Studioukur Geomatics Project Manager Iwajib Group C&S Engineer CYS Jurutera Perunding M&E Engineer Perunding BCP Town Planner JBK Town Planning Traffic Security GDSS System Clerk of Works Iwajib Group Landscape Architect HODA Design Extermal Stakeholders Internal Stakeholders 2.0 Stakeholders and Project Team Figure 2.1 Melwood, One Park External & Internal Stakeholders (Source : Wong) 10 Supplier Manufacturers
  • 11.
    2.2 Organization Structure 2.0Stakeholders and Project Team Financial Controller Mr. Chew Yin Kheong Project Manager Mr. Tan Wei Tzong Director (Sales) Mr Tong Seong Peng. Main Consultants Main Contractor Realis Sdn. Bhd. Main Contractor *Confidential Identity* (Terminated) Architect GMLing Architects Quantity Surveyor Alpha Omega Matrix C&S Engineer CYS Jurutera Perunding M&E Engineer Perunding BCP Traffic Security GDSS System Clerk of Works Iwajib Group Client (Kuala Lumpur) Iwajib Group Sdn. Bhd. Land Surveyor Studioukur Geomatics Lead Design & Consultant Team Elected By Iwajib Group Site Safety & Traffic Control Finance & Contract Siteworks & Planning Services & Structure Landscape Architect HODA Design *Does not join for meeting but is involved in resolving landscaping and hardscape issues. Town Planner JBK Town Planning 11 Figure 2.2 Organization Chart of Melwood, OnePark Project (Source : Wong)
  • 12.
    2.3 List ofParty and Person in Charge PARTY PERSON IN CHARGE POINT OF CONTACT Architect Ar Goh Mei Ling Mr Wong Jia Junn GMLing ARCHITECTS 4A, Jalan SS 26/6, 47301 Petaling Jaya, Selangor Quantity Surveyor Mr Ng Sin Choy ALPHA-OMEGA MATRIX 168-2A & 2B, Jalan Bukit Desa Kuala Lumpur Land Surveyor Sr. Hoe See Keng STUDIOUKUR GEOMATICS SDN. BHD. 23-3, Jalan Radin Anum Bandar Baru Sri Petaling 57000 Kuala Lumpur Town Planner Mr. Jefri bin Kasman JBK TOWN PLANNING & PROJECT MANAGEMENT CONSULTANT Room 413, 4th Floor, Wisma Daiman, 64, Jalan Sulam, Taman Sentosa, 80150 Johor Bahru, Johor M&E Engineer Ir. Zalizan Mohamed Nor Kamaruzaman PERUNDING BCP SDN BHD No 12-q, 12-2 & 12-3, Jalan C180/1, Dataran C180, 43200 Cheras Selangor C&S Engineer Ir. Tan Ay Bing CYS JURUTERA PERUNDING CONSULTING ENGINEERS B-3A-5 & 6, Jalan 2/142A Mega Phoenix, Cheras 56000 Kuala Lumpur Contractor Mr Yasir Arif Yusof REALIS SDN. BHD. H-05-03 & H-06-03 Jalan SS7/13A, Plaza Kelana Jaya Kelana Jaya 47301 Petaling Jaya Selangor Landscape Architect LAr Ho Peng Ming HODA DESIGN LANDSCAPE ARCHITECT 2-24, Jalan Puteri 4/9, Bandar Puteri Puchong, 47100 Puchong, Selangor Dahrul Ehsan Malaysia Clerk of Works - ON- SITE Traffic Security Mr. Richard Dimmick Mr. Roger Mah Mr. Vito Chong GDSS SYSTEM SDN. BHD. No. 24-3, Jalan 11/116B Kuchai Entrepreneurs’ Park 58200 Kuala Lumpur 12
  • 13.
    2.3 Architect GMLing Architectsspecialised in residential buildings, town planning, interior design and project management work scope. Melwood, OnePark is supervised by Ar Goh Mei Ling the director itself and led principal with 3 associates architect under her to help on project strategy and other key aspects of project design and execution. The office is staffed with architects, technical assistants and clerks who all contributes to this project. 2.0 Stakeholders and Project Team 1. Analysing project brief given by client and reinterpreting into design. 2. Translation of ideas to design. 3. Direct communication with clients. 4. Oversight of a building’s construction. 5. Coordination of consultants, from draftsmen to 3D-renderers. 6. Understanding and ensuring contractors abide to the building by-Laws And Operational codes of their design. 7. Observing progress at certain times during the construction phase, however on a much less frequent basis and for different purposes than that of the contractor. 2.3.2 Roles And Responsibilities 2.3.1 Company Figure 2.3 GMLing Architects Logo (Source : Google 2018) 13
  • 14.
    2.4 Quantity Surveyor AlphaOmega Matrix is hired to manage the scope of works regarding tender such as producing tender reports, budgeting and, bill of quantities. They are also assigned to work closely with the contractors and manages the progress reports and to issue the interim certificates to the contractors until the penultimate phase for Melwood, OnePak project. 2.0 Stakeholders and Project Team A quantity surveyor is mainly hired to manage project finances and contractual relationship. They ensure that the financial position of construction projects is accurately reported and controlled effectively. 1. Feasibility and Design Stage a. Conducting feasibility studies to estimate materials, time and labor costs. b. Preliminary estimation of costs. 2. Contract Documentation Stage a. Prepares construction cost estimates and tender documents. b. Assist in calling, opening and evaluation of tender. c. Advice on selection of contractors. d. Rationalise contract rates and preparation of contract documents. 3. Contract Implementation Stage a. Conduct site valuation of contractor’s progress claim. b. Prepares certificate of progress payment . c. Evaluations of variation. 4. Final Completion a. Prepares contract final account. b. Assessment of building replacement values for insurance. 2.4.2 Roles And Responsibilities 2.4.1 Company Figure 2.4 Alpha Omega Metrix Quantity Surveyor Logo (Source : Google 2018) 14
  • 15.
    2.5 Land Surveyor StudioukurGeomatics is hired at the start of the project before the schematic design phase commences to obtain accurate information on the site boundary and topography. The land surveyor was also needed to prepare reports and drawings to be submitted to local authorities. 2.0 Stakeholders and Project Team 1. Detailed research on the records related to the land, survey, and the titles of the land. 2. Locate and prepare boundary line adjustments, produce topographic maps, retrace property lines and prepare subdivision maps. 3. Write descriptions of property boundary surveys for use in deeds, leases, or other legal documents. 4. Pick up levels of the site for civil and structural engineer to produce earthworks, building platform, road and drainage drawings. 5. Prepare Development Proposal Report (LCP) for local authorities approval. 2.5.2 Roles And Responsibilities 2.5.1 Company Figure 2.5 Studioukur Geomatics Logo (Source : Google 2018) 15
  • 16.
    2.6 Town Planner JBKTown Planning & Project Management Consultant is one of the consultants hired upon schematic design phase to assist design development schemes. They are also needed to prepare planning submissions to local authorities. 2.0 Stakeholders and Project Team 2.6.1 Company 1. Producing planning submissions, appeals, design and access statements and other documents. 2. Reviewing and monitoring existing planning policy documents 3. Prepare Layout Plan /Development Order and Development Proposal Report (LCP). 4. Produce and validate the required copies of LP / KM / DO for signature of authorised personnel before submission to relevant authorities. 2.6.2 Roles And Responsibilities Figure 2.6 JBK Town Planning & Project Management Consultant Logo (Source : Google 2018) 16
  • 17.
    2.7 Mechanical &Electrical Engineer Perunding BCP Sdn Bhd manages the design and specifications of the Melwood, OnePark project regarding mechanical works such as sanitary & plumbing systems and also electrical works such as power supply and electrical system, lighting protection, telecommunication systems, and security and alarm system. 2.0 Stakeholders and Project Team 1. Designing and giving advice on the installation of various types of building services. 2. Prepare tender drawings, specifications and schedules regarding mechanical and electrical works. 3. Prepare technical report/assessment on tender submissions regarding mechanical and electrical works. 4. Certifying payment certificates of Nominated Sub-contractors works. 5. Monitors and ensures the mechanical and electrical specifications are compiled and met. 6. Monitors the installation and progress of mechanical and electrical works on site. 7. Certifying CCC Form G for completed mechanical and electrical works. 2.7.2 Roles And Responsibilities 2.7.1 Company Figure 2.7 Perunding BCP Sdn Bhd Logo (Source : Google 2018) 17
  • 18.
    2.8 Civil andStructural Engineer CYS Structural Engineer is an consulting engineering firm hired to manage the job scope regarding infrastructure works such as earthworks, roads and drainage, water storage reticulation and sewerage treatment plants. Collectively, they manages and oversee all the building structural works for Melwood, OnePark project. 2.0 Stakeholders and Project Team 1. Conduct a soil investigation to inspect condition of proposed ground site. 2. Design and calculate load and stresses of building structures for construction. 3. Provide technical advice and design on infrastructure and building works. 4. Coordinating with the authorities on the civil and structural designs and approval requirement of the building project. 5. Prepare technical report/assessment on tender submissions regarding civil and structural works. 6. JPS Consulting Engineers is responsible for the organisation and delivery of materials and equipment for the needs of the construction project. 7. Monitors and inspect the progress of the civil and structural works on site. 8. Verifying completion of Infrastructure works for Stage Completion certification by the Architect. 9. Certifying Form G of the CCC for completed Infrastructure and Structural works. 2.8.2 Roles And Responsibilities 2.8.1 Company Figure 2.8 CYS Structural Engineer Logo (Source : Google 2018) 18
  • 19.
    2.9 Contractor Selia Groupwas then hired in replacement to continue main construction works from the past contractor (Confidential Identity) who initially was awarded for tender to carry out main construction works but was unfortunately terminated during initial stages of construction after several delays of project. 2.0 Stakeholders and Project Team 2.9.1 Company 1. Determining and obtaining the proper permits for construction . 2. Planning and managing a project’s construction phase. 3. Negotiate with vendors in order to get the best prices and most fit delivery schedule. 4. Ensure that costs stay within budget and reduce the risk of lost time. 5. Comply with health and safety specifications on site. 6. Provide appropriate supervision, information and instructions to workers on site. 2.9.2 Roles And Responsibilities Figure 2.9 Selia Group Logo (Source : Google 2018) 19
  • 20.
    2.10 Landscape Architect HODADesign Landscape Architects are hired to assist in the design development phases to manage the softscape and hardscape of the overall project. In Melwood, OnePark project, landscaping is very important and is one of the main selling point of the design, thus, HODA Design collaborates mainly with the project manager of IWAJIB GROUP. They are rarely required to attend the site meetings, but however any required changes as discuss in the meeting will be informed to them. 2.0 Stakeholders and Project Team 1. Designing and proposing a landscape layout. 2. Procurement of necessary vegetation or technologies regarding the landscape design of the project. 3. Cost estimation regarding softscape works. 4. Coordinating with authorities to obtain approval for landscape works. 5. Certifying Form G of the CCC for completed landscape works. 2.10.2 Roles And Responsibilities 2.10.1 Company Figure 2.10 HODA Design Landscape Architects Logo (Source : Google 2018) 20
  • 21.
    1. Issue sitememos. 2. Inspects and prepares a complete form of certificate of billing. 3. Highlighting potential specification design issues for comments before it affects construction and programme. 4. Inspecting the work on site and comparing it with drawings and specifications. 5. Monitoring and reporting on progress to construction managers, architects and clients. 6. Checking that standards, building regulations, health and safety and legal requirements are met. 2.11 Clerk Of Works The clerk of works is employed by the client, IWAJIB Group during the construction stages to be stationed on the construction site acting as a site inspector. 2.0 Stakeholders and Project Team 2.11.2 Roles And Responsibilities 2.11.1 Company Figure 2.11 Iwajib Group Logo (Source : Google 2018) 21
  • 22.
    2.12 Traffic Security GDSSSystems Sdn. Bhd. is hired during the construction stages to ensure safety on site and prevent traffic accidents 2.0 Stakeholders and Project Team 1. Traffic management on site to avoid any accident. 2. Ensuring that all hazardous areas are clearly marked and restricted from site workers and visitors. 3. Stationing trained traffic management personnel at site entry and exit points and road crossings. 2.12.2 Roles And Responsibilities 2.12.1 Company Figure 2.12 GDSS system Sdn. Bhd. Logo (Source : Google 2018) 22
  • 23.
    2.12 Melwood, OneParkProject Workflow 2.0 Stakeholders and Project Team CLIENT ESTABLISH PROJECT INTENTION PROJECT BRIEFSITE ANALYSIS PRELIMINARY DESIGN PROPOSAL ISSUE OF FEE PROPOSAL & MEMORANDUM OF AGREEMENT PRE-CONSULTATION REPORT APPOINTMENTS OF CONSULTANTS PRELIMINARY COST ESTIMATION PLANNING APPROVAL DOCUMENTS DESIGN DRAWING BUILDING PLANS SUBMISSION FOR APPROVALS DESIGN & COST REVISION START DETERMINE PROJECT SCALE SCHEMATIC DESIGN DEVELOPMENT TO BE CONTINUED NEXT PAGE TOTAL DURATION : 6 MONTHS TOTAL DURATION : 3 MONTHS 23
  • 24.
    2.0 Stakeholders andProject Team PROJECT ADMINISTRATION APPROVAL FROM SERVICE PROVIDER PRE-COMPLETION CHECK PREPARATION OF HANDOVER OF BUILDING CPC & INSPECTION CCCVP + DLP TENDER APPROVAL TENDER EVALUATION AWARD OF CONTRACT AND AGREEMENT FINALISE BILL OF QUANTITY (BQ) CONTRACT DOCUMENTATION TENDER NOTICE CONTRACT IMPLEMENTATION & MANAGEMENT INSPECTION & TESTING FINAL COMPLETION TO BE CONTINUED NEXT PAGE TOTAL DURATION : 3 MONTHS TOTAL DURATION : 24 + 3 MONTHS DELAY 24
  • 25.
    2.0 Stakeholders andProject Team FINAL ACCREDITATION OF CONTRACT ISSUANCE OF FINAL COMPLETION COMPLETION TOTAL DURATION : 1 MONTH (EXCLUDING DEFECTS & LIABILITY) The project follows the standard phasing of project and completes each stage not exceeding too much from the expected duration, however there appears to be delay due to poor work management and ethics by contractor and take over of task occurred thus re-briefing of task is required and have taken some time to adapt. Apart from that, other stages of project is unobscured and run smoothly due to good management and communication. Project Workflow Overview 25 Figure 2.13 Melwood, OnePark Project Workflow & Duration (Source : Iwajib Group)
  • 26.
  • 27.
    Pre-consultation phase isa period where client has yet to sign a contractual agreement to hire the architect. Architect then has to prepare a Preliminary Design Proposal as well as Pre-Consultation Report to client in order to be chosen as the client’s main consultant. 3.1.1 Introduction 3.1 Schematic Design 3.0 Implementation Phases Project Brief Preliminary Design Proposal Site Analysis Project brief is the starting point of a design project which involves analysing the sizes and constraints of the project such as setbacks, plot ratio etc. The Client would provides the objectives of project. These objectives may contribute to concept generation from architect based on client’s brief. 3.1.2.1 Project Brief Pre-Consultation Report Issue of Fee Proposal & Memorandum of Agreement Schematic design stage involves project brief, design concept, cost indications and submissions for Planning Permission. At this stage, the Client and Project Architect often conduct CCM (Client Consultant Meeting) for discussion of ideas. This stage can be divided into two phases which are pre-consultation phase and consultation phase. 3.1.2 Pre-Consultation Phase Figure 3.1.1: Design concept of Melwood project. (Lim, 2019) Consultation PhasePre-Consultation Phase Schematic Design Phase 27
  • 28.
    3.1 Schematic Design 3.0Implementation Phases Figure 3.1.4: Unique features of the project requested by Client.(Wong, 2019) Figure 3.1.3: Design concept of Melwood project. (Wong, 2019) Figure 3.1.2: Design concept of Melwood project. (Lim, 2019) For this project, the Client has requested to add the unique integration of green features, to enhance the livable environmental aspects of the project. 28
  • 29.
    3.1 Schematic Design 3.0Implementation Phases Project Brief Preliminary Design Proposal Site Analysis Site analysis was conducted after the project brief was given. In this project, site analysis was done by Land Surveyor which is hired by Client to collect relevant site information. Through the topography survey, Land Surveyor was able to determine the feasibility and constructability of the project, especially when it comes to the construction of platform, piling etc. 3.1.2.2 Site Analysis Pre-Consultation Report After analysing the project brief and site, Architect and Client conducted their CCM (Client Consultant Meeting) where Architect has to present a Preliminary Design Proposal to Client. After presenting the design proposal, Client would provide feedbacks for the Architect. At this stage, Client has to determine whether the Project Architect is suitable to be appointed for the project. 3.1.2.3 Preliminary Design Proposal Issue of Fee Proposal & Memorandum of Agreement Figure 3.1.5: Preliminary Design Proposal. Lim, 2019) SA M PLE 29
  • 30.
    3.1 Schematic Design 3.0Implementation Phases Project Brief Preliminary Design Proposal The Client agreed on hiring the Project Architect as the main contractor by signing the Memorandum of Agreement and other contractual agreements. The Client provides a fee proposal which includes copyright information, liabilities, legislation, various scopes of work and etc. 3.1.2.4 Issue of Fee Proposal & Memorandum of Agreement Pre-Consultation Report Site Analysis Issue of Fee Proposal & Memorandum of Agreement Figure 3.1.6: Memorandum of Agreement. (Lim, 2019) SA M PLE SA M PLE 30
  • 31.
    3.1 Schematic Design 3.0Implementation Phases Once the preliminary design proposal has amended based on the comments and feedbacks by client during CCM, a Pre-Consultation Report is produced by Architect. This report consists of design concept, 3D renderings, schematic floor plan and other drawings. The report is then submit to Planning Permission (Kebenaran Merancang, KM) for the authorities. This is the final stage of pre-consultation phase before moving onto consultation phase. 3.1.2.5 Pre-Consultation Report Figure 3.1.8: One of the rendering perspective drawings. (Wong, 2019) Figure 3.1.7: Cover page of pre-consultation report. (Wong, 2019) Project Brief Preliminary Design Proposal Pre-Consultation Report Site Analysis Issue of Fee Proposal & Memorandum of Agreement 31
  • 32.
    3.1 Schematic Design 3.0Implementation Phases Appointments of Consultants Planning Approval Documents 3.1.3 Consultation Phase Consultation phase started with Project Architect and Developer are responsible on hiring other consultants such as Quantity Surveyor, Landscape Designer, Civil and Structural engineer, Mechanical and Electrical Engineer, and more. Developer have the ability to terminate a contract with any consultants or contractors if they did not obey the on-site guidelines. 3.1.3.1 Appointments of Consultants Figure 3.1.9: Appointment of consultants. (Lim, 2019) After signing the contractual agreements and approving the pre-consultation report, consultation phase took place by organizing an appointment of consultants, followed by producing a preliminary cost estimation and end with submitting approval documents to KM. Consultation PhasePre-Consultation Phase Schematic Design Phase Preliminary Cost Estimation SA M PLE 32
  • 33.
    3.1 Schematic Design 3.0Implementation Phases A Preliminary Cost Estimation is conducted by Quantity Surveyor based on the preliminary design proposal and pre-consultation report. Cost estimation can be divided into two types, which are construction cost and development cost. In this project, the construction cost involved general conditions, piling works, building works, M&E works, infrastructure works, landscape works and others, while the development cost involved contribution to local and utility authority, fluctuation of prices, professional fees, etc. 3.1.3.2 Preliminary Cost Estimation Figure 3.1.10: Preliminary Cost Estimation (Lim, 2019) Appointments of Consultants Planning Approval Documents Preliminary Cost Estimation SA M PLE 33
  • 34.
    3.1 Schematic Design 3.0Implementation Phases Before moving onto the next stage which is design development, documents must be submitted to local authorities. In this project, documents which required to submit involved Planning Permission (Kebenaran Merancang). After presenting the preliminary consultation report, planning permission is prepared by project architect, to be submitted to MPKJ’s (Majlis Perbandaran Kajang) Planning Department. KM submission is the first local authorities submission before the launching of any project developments. 3.1.3.3 Planning Approval Documents Appointments of Consultants Planning Approval Documents Preliminary Cost Estimation Figure 3.1.11: Letter by GMLing Architects addressed to the Planning Department (Jabatan Perancangan) of MPKJ. (Looi, 2019) 34
  • 35.
    3.1 Schematic Design 3.0Implementation Phases Figure 3.1.12: Land Survey Drawing done by land surveyor. (Wong, 2019) Figure 3.1.13: Site plan drawing done by project architect for KM submission. (Wong, 2019) Appointments of Consultants Planning Approval Documents Design Development Preliminary Cost Estimation As a summary, the schematic design stage will be completed when the planning approval documents are submitted to MPKJ and approved by local authorities. Once everything has finalised, design development phase would take place after schematic design. 35
  • 36.
    Once the approvalfor the development of the project is given by the authorities, the schematic design is then further revised alongside the client and other relevant consultants, consisting of Design Drawings Production and Submissions for Building Approval to authorities. The project is then divided with other consultants to begin with the detailed design drawings. At the end of design development, a good deal of product selection and systems design should be progressing. This phase concludes when the interior and exterior design of the building is locked in by the owner and architect with the finalize preliminary estimated cost construction. Stakeholders: The Design Team ● Client ● Project Manager ● Project Architect ● Quantity Surveyor ● C&S Engineer ● M&E Engineer ● Landscape Architect Introduction 3.2 Design Development 3.0 Implementation Phases Design drawings are produced upon approval of the design by the client, the consultants, led by the Project Architect, collaborate in order to carry out the development order and produce the required drawings for construction. In this project, the appointed consultants by Iwajib Group will be collaborating with Ar. Goh architect to produce the following drawings: I. Working Drawings II. Building Structure Drawings III. Building Services Layout Drawings IV. Landscape Layout Drawings I. Working Drawings The Project Architect will work together with other assistant architects to begin the production of General Arrangement Drawings (GA), which is the standard building drawings that act as the base drawing to be discussed and developed alongside the Developer or Client, before sending them to the other consultants and authorities. 3.2.1 Design Drawings Design Drawings Design & Cost Revision Building Plan Submissions for Approval 36
  • 37.
    3.2 Design Development 3.0Implementation Phases Figure 3.2.1: Ground Floor Plans of Terrace House Units (Wong, 2019) Figure 3.2.2: Working Drawings of the Terrace House Design (Wong, 2019) 37
  • 38.
    3.2 Design Development 3.0Implementation Phases II. Building Structure Drawings Upon the client’s approval of the Architects’ drawings, the architect will then issued the standard building drawings to the appointed C&S Engineer for structural drawings production. The C&S Engineer will be consulting the architect regarding to the workability and buildability of the construction. Figure 3.2.3: Structural Column Plan of Rumah Selangorku (Wong, 2019) Figure 3.2.4: Structural Wall Plan of Rumah Selangorku (Wong, 2019) 38
  • 39.
    Figure 3.2.5: BuildingServices Elevator Plan of Rumah Selangorku (Wong, 2019) III. Building Services Layout Drawings The M&E Engineer will be focusing on the integration of building services onto the refined Architects’ drawings and structural drawings. Building services are the systems installed in buildings to ensure the comfort, function, efficiency and safety of its users, based on the Melwood, OnePark project, it is a residential estate which the building services of the housing units consist of: a. Energy distribution b. Energy supply (Gas, Electricity, Renewable Sources) c. Fire Safety, Detection and Protection Heating Ventilation and Air-Conditioning (HVAC) d. Lighting (Natural and Artificial) e. Security and Alarm Systems f. Water, Drainage and Plumbing M&E Engineer will produce these building services plan drawings to be discussed with the Project Architect and Client regarding to the placement and allocation of the services. 3.2 Design Development 39
  • 40.
    3.0 Implementation Phases IV.Landscape Layout Drawings The landscaping layout and details around the residential units are then planned and designed according to the finalize design of the architect’s drawings. The landscaping planning of the Melwood, OnePark project designed by the appointed Landscape Architect, will be working closely with the architect and client as they have established a specific and unique concept towards using greens and outdoor parks as an in-between spaces of the neighboring housings. Figure 3.2.6: Overall Landscape Layout Plan of the Project (Wong, 2019) Figure 3.2.7: Landscape Layout of the Main Entrance (Wong, 2019) 3.2 Design Development 40
  • 41.
    Once all thedesign drawings have been revised and refined with the design team, the finalize drawings will be attached together with a few required documents to be submitted to the authorities for acquisition of building approval. Consultants propose building and infrastructure plans which later to be submitted for authority approval. The documents to be submitted consist of: I. Borang A According to UNIFORM BUILDING BY-LAWS 1984 CLAUSE 3(1)(c) and 16(2), the Borang A is a certification of building or structural plans to be submitted by a certified Project Architect or C&S Engineer, approval by the local authorities. It was meant to prove that the design drawings are complying with the Uniform Building By-Laws 1984. 3.2 Design Development 3.0 Implementation Phases Design Drawings Design & Cost Revision Building Plan Submissions for Approval 3.2.2 Building Plan Submissions for Approval Figure 3.2.9: Borang A - Application for the issue of Occupant Certificate (Wong, 2019) Figure 3.2.8: Senarai Semak Online - Permohonan Pelan Bangunan Sample (Wong, 2019) 41
  • 42.
    3.2 Design Development 3.0Implementation Phases II. Building Plans (BP) As per approval with client on the initial design drawings, the Project Architect will then produce a documentation report and set of BP Drawings to deliver to the local authorities for Building Approval Submissions. Figure 3.2.11: List of Local Authorities and Submission Requirements (Ho, 2019) Figure 3.2.12: Application of Occupation Certificate (Ho, 2019) Figure 3.2.13: Monthly Record on Status of BP Submission (Ho, 2019) Figure 3.2.10: BP Drawing : First Floor Plan and Roof Plan (Wong, 2019) Figure 3.2.11 Figure 3.2.12 Figure 3.2.13 SA M PLE SA M PLE SA M PLE 42
  • 43.
    IV. Road &Drainage Plan III. Fire Fighting (Bomba) Drawings The Project Architect is the main consultant to produce drawings integrating Passive Fire Safety requirements based on the Uniform Building By-Laws 1984. Bomba drawings are important to ensure the building follows the rules and safety regulations set by the local authorities. 3.2 Design Development 3.0 Implementation Phases Figure 3.2.14: Permohonan Pemeriksaan dan Ujian Lampiran B2 (Ho, 2019) Figure 3.2.15: Road & Drainage Plan (Wong, 2019) SA M PLE 43
  • 44.
    3.2 Design Development 3.0Implementation Phases The revision of design and preliminary estimated cost of construction are done concurrently with the building approval submission. I. Preliminary Construction Costs Estimates Update In the Melwood, One Park Project, the Project Architect alongside with the client, discuss and amend the Bill of Quantity with the appointed Quantity Surveyor. On the design development stage, the design drawings are prepared with a fairly detailed specifications. Therefore, the client discuss on the detailed cost of materials and finishes of the project with the Quantity Surveyor, and the Quantity Surveyor will begin drafting a preliminary Bill of Quantity to be prepared for the tendering phase. 3.2.3 Design & Cost Revision Figure 3.2.16: Preliminary Cost Estimate Update (Ho, 2019) Design Drawings Design & Cost Revision Building Plan Submissions for Approval SA M PLE 44
  • 45.
    3.2 Design Development 3.0Implementation Phases II. Project Planning and Implementation Schedule Update The Project Manager played an important role in the overall project planning and implementation phases. The update on project planning is done by the project manager as he planned the whole project timeframe inclusive of different consultants. A site meeting is arranged during this revision period as the project manager prepares to break down the tasks of different consultants and plot a schedule for the construction stages. Figure 3.2.17: Client Consultant Meeting Conducted to Discuss on the Updates of Project Planning (Wong, 2019) 45
  • 46.
    3.2 Design Development 3.0Implementation Phases III. Resubmission of Revised Building Plans This stage is where the Project Architect will produce any final amendments on the drawings in compliance to the Client and other Consultants during the building approval stage. Once the resubmission of building plans are done, the drawings will be signed by the clients and resent to the local authorities. Design Drawings Design & Cost Revision Building Plan Submissions for Approval Contract Documentation Figure 3.2.18: Final Approved Key, Location & Master Site Plan (Wong, 2019) In conclusion, the design development stage will be completed and the building plan submissions will be approved within 3 months by the local authorities. Once the revisions are all finalised, the drawings will be attached with the contract documentation which is the next phase of development. 46
  • 47.
    This phase startedby finalizing the Bill of Quantities (BQ). By this stage, the documents for the construction progress is compiled in which all elements of material labor, and plant needed to construct are itemized in detail, quantified and priced according to the Standard Systems of Measurement. The purpose of a Bill of Quantities is splitting the work trades into groups, enabling the smooth financial planning in the pre contract phase of the project. As the bill of quantities functions as the document that Quantity Surveyors, Project Engineers and all the stakeholders of the project uses to value the progress of work on site. An unpriced Bill of Quantities is normally sent out to bidders and tenders to price the proposed works and items. The bidder with the lowest prices and also fulfill the criteria would normally attain the project. Stakeholders: ● Client ● Project Manager ● Architect ● Contractor ● C&S Engineer ● M&E Engineer ● Landscape Architect ● Quantity Surveyor Following the finalization of design development stages and obtaining the necessary approvals, is the contract documentation phase. This stage involves the development of the specifications as well as the preparation of drawings and contract documents that set forth the detailed requirements for the construction of a building project and tender process. Introduction 3.3 Contract Documentation 3.0 Implementation Phases 3.3.1 Finalizing the Bill of Quantities Award of Contract and Agreement Tender Evaluation Finalised Bill of Quantities (BQ) Tender Notice Tender Documentation 47
  • 48.
    Figure 3.3.1: Masterdrawing register list (Wong, 2019) Before giving out the tender notice, the architect will first come out with a completed set of drawings with details with the help from other consultants. Tender Construction drawings are the detailed set of documents which are prepared in order to ensure the tender process as well as the construction progress will go smoothly. Many of the delays from a project can be caused due to the lack of information and unclear instructions on the drawings, which causes the contractors to send out RFIs to the architects to clarify the drawings. Figure 3.3.2: First Floor Plan and Roof Plan Drawing prepared for tender (Wong, 2019) 3.3 Contract Documentation 3.0 Implementation Phases 48
  • 49.
    Figure 3.3.4: TenderDrawing : Door Window Schedule (Wong, 2019) Figure 3.3.3: Elevations and Section Drawings prepared for tender (Wong, 2019) 3.3 Contract Documentation 3.0 Implementation Phases 49
  • 50.
    Figure 3.3.6 &Figure 3.3.7: Schedule of prices and rates on building works (Ho, 2019) After the finalization of the tender drawings, the Quantity Surveyor is then tasked with coming out a schedule of prices and rates or Bill of Quantities (BQ), based on the drawings and specifications in the tender documents. The BQ is issued to tenderers and is prepared for the planning of works. Figure 3.3.5: Tender Drawing : Staircase Detail (Wong, 2019) 3.3 Contract Documentation 3.0 Implementation Phases SA M PLE SA M PLE 50
  • 51.
    Tender Notice In thisproject, tender notice was produced to request for proposal and requests for quotation from suppliers on sanitary fixtures as well as door and windows. The tenders are then selected through a bidding process. As this project practices a selective tender, the invitation to tender was issued to pre-selected suppliers after the preparation of tender documents. Through the collaboration and recommendation from GM Ling Architects and the Quantity Surveyor, the project manager then compiled the shortlisted suppliers before turning it in for the client to decide. Stakeholders: ● Client ● Project Manager ● Architect ● Quantity Surveyor 3.3.3 Tender Notice 3.3 Contract Documentation 3.0 Implementation Phases Tender Evaluation Finalised Bill of Quantities (BQ) Award of Contract and Agreement Tender Documentation 51
  • 52.
    Figure 3.3.8: Tendernotice prepared for the client for the confirmation on the calling of tender details. (Ho, 2019) Figure 3.3.9: Tender notice issued out to selected tenderers in drawing their attention and invite on the tendering process. (Ho, 2019) 3.3 Contract Documentation 3.0 Implementation Phases SA M PLE SA M PLE SA M PLE 52
  • 53.
    In this project,tender documents are first prepared in order to acquire tenders for contractors and subcontractors. After attaining the contractor, GM Ling Architects then coordinates with other consultants such as the M&E engineers and C&S engineers to prepare a set of detail and complete tender drawings with the specifications broken down into several groups to be issued by the main contractor to potential sub-contractors. At the same time, the quantity surveyor are tasked to prepare the tender documents stating the form of tender, condition of contract, bills of quantities, and schedules of rates. The bill of quantities provides the specific measured quantities of the items of work for the project which is identified by the drawings and specifications in the tender document. Stakeholders: ● Client ● Project Manager ● Architect ● Contractor ● C&S Engineer ● M&E Engineer ● Landscape Architect ● Quantity Surveyor 3.3.2 Tender Documentation 3.3 Contract Documentation 3.0 Implementation Phases Tender Notice Tender Evaluation Finalised Bill of Quantities (BQ) Tender Documentation Award of Contract and Agreement 53
  • 54.
    Figure 3.3.10, Figure3.3.11, Figure 3.3.12, Figure 3.3.13: Tender Documentation (Ho, 2019) 3.3 Contract Documentation 3.0 Implementation Phases SA M PLE SA M PLE SA M PLE SA M PLE 54 Tender document given to the tenderers stating the stating the form of tender, condition of contract, bills of quantities, and schedules of rates based on the specifications and details of the tender drawings in order to avoid any misunderstanding on the objective of the project.
  • 55.
    Once the tendererssubmit their tenders, they are then invited for a meeting for further evaluation and clarification of matters to prevent any inaccuracies of the tender. After that, the quantity surveyor produces a tender evaluation report and analysis which compiles a summary of the tender process and the evaluation of all the tenders. The report shows a comparative analysis for pricing anomalies, errors, and compliance with the required specifications among all tenders to shortlist the lowest prices and best offers. The report is concluded with an appropriate recommendation to assist the development managers from the client in the selection of the best tender. Stakeholders: ● Client ● Project Manager ● Architect ● Quantity Surveyor ● Tenderers 3.3.4 Award of Contract 3.3 Contract Documentation 3.0 Implementation Phases Tender Evaluation Finalised Bill of Quantities (BQ) Award of Contract and Agreement Tender Notice Tender Documentation 55
  • 56.
    Figure 3.3.14: Tenderdocuments for evaluation (Ho, 2019) Upon the closing of the tendering process, the quantity surveyor will then compile and tidy up a list of tender documents for evaluation. The quantity surveyor also collaborated with the architects and other consultants regarding the tender. The tender is then selected based on the best and is able to ensure the balance between quality, cost and time is able to be achieved. Figure 3.3.15: Tender Report (Ho, 2019) After the evaluation among the consultants, the quantity surveyor then compiled all the opinions and suggestions from the consultants, forming a report of the shortlisted tenderers. The report is then presented to the project manager and client to further discuss and evaluate to select the best tender for the project. 3.3 Contract Documentation 3.0 Implementation Phases SA M PLE SA M PLE SA M PLE 56
  • 57.
    Once the tendershave been shortlisted, after the advice and recommendations by the other consultants, the consultants had the last opportunity to perform tender negotiations, where all the revised tenders are then submitted in a form of a report. I. Letter of Award After the revisions and negotiations, the letter of award or acceptance is then issued to the the selected tender to be signed. The money deposit submitted by each tender is then refunded to the unsuccessful tenderers by the quantity surveyor. II. Contract Agreement The tender documents and the letter of acceptance will then become the baseline for the contract agreement. The contract agreement prepared by the project manager will then state the contract details and conditions, which will later then be signed by both the selected tenderers as well as the client. Stakeholders: ● Client ● Project Manager ● Architect ● Quantity Surveyor ● Tenderers 3.3.5 Contract Agreement 3.3 Contract Documentation 3.0 Implementation Phases Tender Notice and Documentation Award of Contract and Agreement Finalised Bill of Quantities (BQ) Contract ImplementationTender Evaluation 57
  • 58.
    Figure 3.3.16 Letterof award awarded for Prosecure Technology for supply and installation of alarm system and auto gate system. (Wong, 2019) Figure 3.3.17: Contract of agreement between the client and the awarded tenderer is signed in order to ensure both parties are aware of the contract details and conditions and reduce any misunderstandings. (Ho, 2019) 3.3 Contract Documentation 3.0 Implementation Phases 58 SA M PLE
  • 59.
    Contract implementation andmanagement is the physical construction stage of the project and begins when the award of contract is given to the selected contractor. The tasks involved in this stage includes finalizing pre-construction project agreements, contract execution, Interconnection, project construction and commissioning. The purpose of this phase is to monitor the construction process to optimizes the efficiency, effectiveness and quality of construction to ensure the task as stated in the contract is implemented, balancing cost against risks and anticipating potential problems that arise. Introduction 3.4 Contract Implementation and Management 3.0 Implementation Phases Contract Implementation Pre-commencement of Work Initial Project Meeting Project Quality Plan Mobilization of Plant and Machinery Commencement of Work Project Administration Inspection and Testing Approval from Service Provider Figure 3.4.1: Phases of contract implementation and management 59
  • 60.
    The initial projectmeeting also known as the kick-off meeting is the first meeting held once a project is officially launched. It is crucial to have all internal and external stakeholders present at the kick off meeting so that the client, management team, and development team can align their vision and ensure the project runs as smoothly as possible. This meeting may be held a several time to ensure every team member is fully engaged with the project goals and details. For the Melwood project, the initial project meeting chaired by the client IWAJIB Group was held to introduce the various stakeholders to one another and identify their roles and position within the framework of this project. The meeting was also held to identify the project’s main objectives and intended outcomes such as the project requirements. Stakeholders ● Client ● Contractor ● Project Manager ● Architect ● C&S Engineer ● M&E Engineer ● Landscape Architect ● Quantity Surveyor Prior the possession of the site, the contractor is informed of the documents that has to be compiled and prepared as required below: 1. Signed letter of acceptance 2. Construction work programme 3. Insurance cover letters (Contractors’ All Risks Policy (CAR), Workmen’s Compensation Policy) 4. Construction drawings from all consultants 5. Method statements of construction 6. Organization charts 7. SOCSO and CIDB registration nos 8. CIDB levy payment for foreign workers 9. Procedure of overtime claims for clerk-for-works 10. Request for Information (RFI) 11. List of sub-contractors for consultant approval 12. Cash flow schedule 3.4.1.1 Initial Project Meeting 3.4.1 Pre-Commencement of Work Phase Initial Project Meeting Mobilization of Plant & Machinery Project Quality Plan 3.0 Implementation Phases 60
  • 61.
    3.4.1 Pre-Commencement ofWork Phase 3.0 Implementation Phases Figure 3.4.2: Notice for Initial Project Meeting and Site Possession (Leong, 2019) Figure 3.4.3: List of Discussion for Initial Project Meeting (Leong, 2019) SA M PLE SA M PLE 61
  • 62.
    3.4.1 Pre-Commencement ofWork Phase 3.0 Implementation Phases Figure 3.4.4: Minutes of Initial Project Meetings (Leong, 2019) Figure 3.4.5: Minutes of Initial Project Meetings (Leong, 2019) SA M PLE SA M PLE 62
  • 63.
    3.4.1 Pre-Commencement ofWork Phase 3.0 Implementation Phases Figure 3.4.6: Minutes of Initial Project Meetings (Leong, 2019) SA M PLE 63
  • 64.
    The contractor preparesa project quality plan before the commencement of work begins for each stage of the construction process to ensure the quality of project is achieved. The project quality plan describes a set of planned, systematic actions and processes required to achieve quality in project. It also contains a weekly inspection checklist of quality control criterias for each materials/finishes used in the project. It is the development of work and product design procedures to prevent errors from occuring in the first place. 3.4.1.2 Project Quality Plan (PQP) 3.4.1 Pre-Commencement of Work Phase 3.0 Implementation Phases Initial Project Meeting Mobilization of Plant & Machinery Project Quality Plan 3.4.1.3 Mobilization of plant and machinery Contractor is responsible to sort out a full list of machinery and equipment required to execute the project prior the construction phase begin. The mobilization phase also includes the transferring of equipments to the construction sites including all materials, plants supplies and all items necessary for the execution and completion of work. This shall also include the setting up of the site such as equipments, hoardings, instruments and all other plans ready for the commencement of work to begin. Initial Project Meeting Mobilization of Plant & Machinery Project Quality Plan 64
  • 65.
    3.4.1 Pre-Commencement ofWork Phase 3.0 Implementation Phases According to UNIFORM BUILDING BY-LAWS 1984 CLAUSE 22(1), the Borang B is a notice of commencement or resumption of building construction to be submitted by the respective certified consultants of the building operation. This form clearly states how the Project Architect should issue a notice of the commencement or resumption of work on a particular date before the whole operation begins. 3.4.1.4 Borang B Figure 3.4.7: Sample Borang B Majlis Perbandaran Kajang (Leong, 2019) SA M PLE 65
  • 66.
    I. Site Meeting Sitemeetings are lead by project manager and project architect for site inspection which involves project technical team and project team. This is to ensure the progress, quality of work and specified items are in accordance with the contract requirements. During the meeting, the contractor will update the project team on the construction progress, whose information will be confirmed by the supervising clerk of works. The contractor also shares a fortnightly progress report with all the representatives from each consultant party that attends the meeting to discuss the issues arose during the site inspection. Stakeholders: ● Contractor ● Clerk of Works ● All relevant consultants 3.4.2.1 Project Administration 3.4.2 Commencement of Work Phase Project Administration Approval from Service Provider Inspection and Testing 3.0 Implementation Phases Progress Claim & Payment Figure 3.4.8: Site Meeting Attendance Sheet (Leong, 2019) SA M PLE 66
  • 67.
    II. Technical ConsultantMeetings Technical meetings are held on regular basis throughout the entire process of the project and involves just the technical team. The aim of the meeting is to resolve certain technical ambiguities arising out of the project. The project manager is typically the chairman of the meeting who starts off the meeting by reading a list of agenda; then request for contractors team to lead a site inspection. During this stage, technical problems are observed and discussed in the meeting to give instructions to correct them. After the completion of the site inspection the technical team meets to confirm the meeting minutes of the previous meeting. Thereafter, critical discussion on all issues raised during site inspection is held to come up with a solution/decision agreeable from all parties. III. Client-Consultant Meetings Site meetings are usually lead by project manager and project architect for site inspection which involves project technical team and project team. The meeting started off with the project architect updating to all parties on the project status. The meeting is held to discuss on matters/issues regarding to the project. Stakeholders: ● Client ● Architect ● Landscape Architect ● Quantity Surveyor 3.4.2 Commencement of Work Phase 3.0 Implementation Phases 67
  • 68.
    3.4.2 Commencement ofWork Phase 3.0 Implementation Phases Figure 3.4.9: Minutes of Client Consultant Meeting (Leong, 2019) 68
  • 69.
    I. Materials Testing Priorto use, the contractor must inform the consulting architect or engineer for the approval of materials used in construction. Upon reviewing the request, the relevant consultant refers to the specifications and dimensions mentioned in the construction drawings and material specification manual to comply with the contract requirement and a code of practice and standards. Certain products/materials are required to undergo external testing and laboratory analysis as to verify the specification of the products/materials. The analysis report is then submitted to the consultant for approval and the material approval form is issued to the contractor. During this stage, the list of documents required are as below: ● Construction ● Drawings ● Material and Workmanship Specification ● Method statement from contractor ● Material lab testing/analysis report ● Material approval form 3.4.2.2 Inspection 3.4.2 Commencement of Work Phase 3.0 Implementation Phases Project Administration Approval from Service Provider Inspection and Testing Progress Claim & Payment 69
  • 70.
    3.4.2 Commencement ofWork Phase 3.0 Implementation Phases II. Request for Information (RFI) In most construction documents, it is inevitable that the agreements, drawings and specifications adequately address every single matter. Questions will arise and no communication, whether it is written or verbal, is flawless in its design or interpretation. Thus, an RFI is needed to clarify and uncertain information or to fill in gaps in information within the agreements, drawings, specifications and other documents. This usually happens when there is any modifications, clarifications or construction deficiency. When there is a question about a certain document during the construction phase, the main contractor or sub-contractor submits an RFI to the party who initially provided the documents. The party then submits a response to the contractor. Figure 3.4.10: Document of Request for Information (Leong, 2019) 70
  • 71.
    3.4.2 Commencement ofWork Phase 3.0 Implementation Phases III. Architect’s Instruction (AI) Based on the construction contracts, consulting architects and engineers are given the power to issue instruction to the contractor. The contractor must comply with the instructions within certain limitations but has the right to object the instruction with right reasons. In this case study, GMLing Architect issued an AI to the main contractor, Engineering & Construction Sdn Bhd regarding the changes in door and window specifications with the approval of client. Figure 3.4.11: Document of Architect Instruction (Leong, 2019) 71
  • 72.
    IV. Request forInspection As the works progress goes on, regular inspection is important in order to ensure the quality and compliance of the work. In this case study, the construction work phase is divided into several stages and an inspection of checklist is prepared for different architectural works. Upon completion of each stage, the contractor requests for site inspection with the clerk of works. During each inspection, the clerk of works refers to the construction drawings, the method statement and an inspection checklist prepared by the contractor, when the project quality plan was submitted earlier in the project. 3.4.2 Commencement of Work Phase 3.0 Implementation Phases Figure 3.4.12: Request Form for Inspection (Leong, 2019) SA M PLE 72
  • 73.
    3.4.2 Commencement ofWork Phase 3.0 Implementation Phases Figure 3.4.13: Inspection Checklist (Leong, 2019) Figure 3.4.14: Inspection Checklist (Leong, 2019) SA M PLE SA M PLE 73
  • 74.
    V. Non ConformanceReport (NCR) In any case whereby the completed works are deemed not acceptable by the consultant, the contractor is expected to rectify the issue immediately. Non Conformance Report (NCR) records the details of non-conformance identified in the completed work to be issue out to the contractor so that corrective action can be initiated in situations where the contractor does not take immediate actions. Once the rectified works are deemed acceptable, the contractor notifies that the remedial work listed in the NCR has been completed. 3.4.2 Commencement of Work Phase 3.0 Implementation Phases 74 3.4.2.3 Approval from Service Provider Progress Claim & Payment Project Administration Approval from Service Provider Inspection and Testing Project Architect: Notify the utilities providers of the ready for service date. Contractor: Provide application for service providers to the project manager. Project Manager: Forwards the forms to Sales & Marketing Department. Sales & Marketing Department: Pass the application forms to the purchaser for processing and signature. Finance Department: Prepares payment for deposit. The forms and payments are passed to the contractor for submission to the relevant authorities.
  • 75.
    I. Payment toContractor The contractor submit progress claim to the Quantity Surveyor consultant after each stages of construction that is completed, which consists of progress claim amount, breakdown of the quantity and description of items used in the construction process. Upon the process of payment, a joint-site evaluation is done by the consultants, clerks of works and the contractor to verify and evaluate the progress. These parties then send the verification letters to GMLing Architects once approved. The quantity surveyor then prepares and issues the valuation certificate to the architect in order for the architect to issue a payment certificate and forward it to the development consultant to check and recommends the payment; thus passing it on to the employer, Iwajib Group, who approves of the payment recommendation. The quantity surveyor then issues the certificate of payment to the contractor. II. Progress Billing Progress billing is an invoice used to obtain payment from a client for a certain portion of a project that has been completed to date. These billings are issued throughout a project so that the contractor has sufficient funding to support its operations in the interim in order to complete the project. When a stage of construction is completed, the clerk of works prepares a complete form of certificate of billing after detail inspection. The billing certificate is forward to GMLing Architect to request for issue for certificate and the development consultant inform them of commencement of completed units. The architects issues the billing certificate to the development consultant for checking with verification from the consulting engineers on completion of the minimum works required. The certificate is then sent to the Sales/Credit Control Department. The Sales/Credit Control Department will issue billings to the purchases of the units. 3.4.2 Commencement of Work Phase 3.0 Implementation Phases 3.4.2.4 Progress Claim & Payment Progress Claim & Payment Project Administration Approval from Service Provider Inspection and Testing 75
  • 76.
    Progress Billing 3.4.2 Commencementof Work Phase 3.0 Implementation Phases Figure 3.4.15: Document of Progress Billing (Leong, 2019) Figure 3.4.16: Document of Progress Billing (Leong, 2019) SA M PLE SA M PLE 76
  • 77.
    3.4.2 Commencement ofWork Phase 3.0 Implementation Phases Figure 3.4.17: Document of Progress Billing (Leong, 2019) Progress Claim & Payment Project Administration Approval from Service Provider Inspection and Testing Final Completion After the completion of the construction work and approval from service provider, the project is ready to enter to the final completion phase. SA M PLE 77
  • 78.
    Final Completions coversseveral phases before the issuance of final certificate, it includes a systematic way of preparation of handing over a building to inspections to issuances of several certificate and observation of defect liability period before it is certified as completed. This systematic phases allows an efficient period of time for professionals to resolve problems during the stay of residents. 3.5.1 Introduction 3.5 Final Completion 3.0 Implementation Phases Weeks before the date of practical completion, the contractor is responsible to ensure the building is ready for inspection. The works that has to be carried out during this period is a systematic preliminary inspection to observe progress, unforeseen problems, and defects. A quality inspection will be carried through during this period in relation to the schedule proposed by the project manager. This inspection can take place every now and then before the issuance of final completion to achieve minimum defects during the vacant possession phase and to minimise rework as it helps save time and cost of the contractor. Alongside this period, the contractor is responsible to carry out any outstanding remedial and repair identified works that are undone. It is also the contractors scope to report progress to the respective professionals and consultants upon the resolvement of outstanding works being raised during inspection. 3.5.2 Pre-Completion Checks Pre-completion Checks CCC DLP + CMGD Final Acc. of Contract CPC + Inspection Issuance of Final Completion Preparation of Handover of Building 78
  • 79.
    3.0 Implementation Phases 3.5.2 Pre-Completion Checks 79 SA M PLE Figure3.5.1: Sample of Statement of Defects (Lim, 2019)
  • 80.
    After doing roundsof pre-completion checks, the site is then officially and legally handed over to the client, IWajib Group (After the issuance of CPC). It is the architects responsibility to be competent and assure the client that all works are being initiated and done following the contract. A meeting is held for the official handover, and the client should be provided the following documents: 1. All certificates and warranties in respect of the works 2. Building logbook and User guide 3. Operation and Maintenance Manual 4. Equipments and Safety test certificates 5. As-Built Drawings from consultants, specialist suppliers and contractors 6. Health and Safety file The handover procedure, allows the contractor to be free from his/her responsibility in security, facilities and management of site. However, a Defects Liability Period will commence for the contractor to resolve any outstanding issues. 3.5.3 Preparation of Handover of Building 3.0 Implementation Phases Pre-completion Checks CCC DLP + CMGD Final Acc. of Contract CPC + Inspection Issuance of Final Completion Preparation of Handover of Building 80 SA M PLE Figure 3.5.2: Sample of Handover Documentation (Lim, 2019) SA M PLE Figure 3.5.3: Sample of Joint Site Inspection for Handing Over Project Document (Lim, 2019)
  • 81.
    3.0 Implementation Phases Certificateof Practical Completion is a contractual certificate that is issued by the architect known as the Superintendent Officer (SO) to the main contractor when the architect is satisfied with all work and is deemed practically completed. In some development, attached with the CPC might come with the following documents from the authority for the application of CF (Certificate of Fitness) such as bomba, TnB, Syabas, TM, local council, IWK (sewerage), JPS (Road and drainage) and others necessary documents. This certificate is usually issued in accordance with Vacant Possession that caters to the Defect Liability Period which will be discussed further in the next subtopic. 3.5.4 Certificate of Practical Completion (CPC) Pre-completion Checks CCC DLP + CMGD Final Acc. of Contract Issuance of Final Completion Preparation of Handover of Building CPC + Inspection 81 Figure 3.5.4: Sample of Certificate of Practical Compliance Document (Lim, 2019) SA M PLE
  • 82.
    3.0 Implementation Phases 3.5.4 Certificateof Practical Completion (CPC) 82 Figure 3.5.5: Sample of Certificate of Practical Compliance Document for Mechanical & Electrical Works (Lim, 2019) SA M PLE Figure 3.5.6: Sample of Certificate of Practical Compliance Document for Architectural works (Lim, 2019) SA M PLE
  • 83.
    3.0 Implementation Phases 3.5.5 DefectLiability Period (DLP) Pre-completion Checks CCC Final Acc. of Contract Issuance of Final Completion Preparation of Handover of Building CPC + Inspection DLP + CMGD Once Certification of Practical Completion is done and owner occupy the premise, Defect Liability Period also currently known as the Rectification period in Joint Contracts Tribunal now commences. It is a time frame often a period of 6 months to a year that is given to owners when they receive the delivery of vacant possession and keys to their own property. During this period any defects in the property that arises during the stay are taken into the hands of the developer/client and is responsible to fix it pronto. 83 Figure 3.5.7: Sample of Schedule of Defects (Lim, 2019) SA M PLE
  • 84.
    3.0 Implementation Phases Pre-completion Checks CCC FinalAcc. of Contract Issuance of Final Completion Preparation of Handover of Building CPC + Inspection DLP + CMGD 3.5.6 Certificate of Make Goods Defect (CMGD) Along with the Defect Liability Period, any issues arises that includes the work of a contractor to amend will be recorded. At the end of the defects liability period, a list of defects will be prepared, listing the defects that are yet to be rectified with the respective contractor. After the architect certifies that all schedule of defects are being rectified, they then issue a Certificate of Making Good Defects. This effects the releasing of the remaining final certificate. 84 Figure 3.5.8: Sample of CMGD (Lim, 2019) SA M PLE
  • 85.
    3.0 Implementation Phases Theverification of the project that certifies its compliance with necessary laws and approval are conformed through an issuance of Certificate of Completion and Compliance. This issuance approves that the buildings are safe for occupancy and it's usually done before the official handover to the client. Certificate of Completion and Compliance is issued by law and not of contractual basis, it is a formal certification that declares that the representative have met a set of conditions. 3.5.7 I. Certificate of Completion & Compliance (CCC) The formal criterias to be met before issuing CCC are as follows: 1. The technical conditions imposed by the local authorities of the premise must be complied with. 2. There are a total of G1 - G21 Forms (Borang G) to be signed by respective contractors/subcontractors and must be certified by the respective principal submitting person. 3. All 6 essential service is confirmed and provided, ● Water supply ● Lifts and Machinery department ● Active Fire Fighting Systems (Bomba) ● Roads and Drainage (JKR) ● Electrical supply (TNB) ● Sewerage treatment plant connection (IWK) 4. Form F (Borang F) must be certified and completed under the principles submitting person’s supervision. Certification of Form F is in regard of the supervision of erection and completion of building and when the building has been constructed and completed in accordance with Act 133, the UBBL with the approved plans. CCC’s process begins at a very early stage of design development where the first form of Borang A is submitted to the authorities during BP submission. Consecutively, Borang B which is the next form in line is submitted before the commencement of construction. It is when all works are deemed completed then the following Forms are submitted which will lead to the issuance of CCC. Pre-completion Checks Final Acc. of Contract Issuance of Final Completion Preparation of Handover of Building CPC + Inspection CCC DLP + CMGD 85
  • 86.
    3.0 Implementation Phases II.Form G ● G1 - Earthwork, ● G2 - Setting Out ● G3 - Foundation ● G4 - Structural ● G5 - Internal Cold Water Plumbing ● G6 - Internal Sanitary Plumbing ● G7 - Internal Electrical ● G8 - Fire Fighting Passive ● G9 - Fire Fighting Active ● G10 - Mechanical Ventilation ● G11 - Lift/ Escalator ● G12 - Building ● G13 - External Water Supply ● G14 - Sewerage Reticulation ● G15 - Sewerage Treatment Plant ● G16 - External Electrical ● G17 - Road and Drain ● G18 - Street Lighting ● G19 - External Main Drain ● G20 - Telecommunication ● G21 - Landscape There are 21 (G1 - G21) stages certification forms to fill under the category G which represents 21 building components to be signed by the respective contractor, sub-contractors, supervisors and submitting persons. The submitting person has the responsibility to ensure that the form is certified by all professionals registered to their respective boards of work. A progress checklist is produced to monitor the pending status of consultants and local authorities in charge of the respective works in each G1 - G21 stage. Pre-completion Checks Final Acc. of Contract Issuance of Final Completion Preparation of Handover of Building CPC + Inspection CCC DLP + CMGD 86
  • 87.
    3.0 Implementation Phases III.Form F Form F is used to validate that the completed building has complied based on approved plans, to Act 133 and Uniform Building By-Law to the authorities. It is usually submitted after or along the submission of all Borang G (G1-G21) to the local authority and BAM/BEM (Board of Engineers) within 14 days of the issuance of Form F. This must only be certified and submitted by the Principal Submitting Person, which will then receive the following Certificate of Completion and Compliance. Pre-completion Checks Final Acc. of Contract Issuance of Final Completion Preparation of Handover of Building CPC + Inspection CCC DLP + CMGD 87 Figure 3.5.9: Sample of Borang G (Lim, 2019) SA M PLE
  • 88.
    3.0 Implementation Phases 88 Figure3.5.11: Sample of Borang F (Lim, 2019) Figure 3.5.10: Sample of Borang F (Lim, 2019) SA M PLE SA M PLE
  • 89.
    3.0 Implementation Phases 3.5.7 FinalAcc. of Contract Pre-completion Checks Issuance of Final Completion Preparation of Handover of Building CPC + Inspection DLP + CMGD CCC Final Acc. of Contract Final Accounts are usually being prepared after the Defect Liability Period, where all defects are rectified and amendments are made to adjust the following sum. It is the process of calculating and re-agreeing to the adjustments made to the contract sum which is supposedly the original sum discussed and agreed upon. After the amount is finalised, it is set out in the final certificate. 89 Figure 3.5.12: Sample of Final Statement of Accounts (Lim, 2019) SA M PLE
  • 90.
    3.0 Implementation Phases 3.5.8 Issuanceof Final Certification Pre-completion Checks Issuance of Final Completion Preparation of Handover of Building CPC + Inspection DLP + CMGD CCC Final Acc. of Contract The final certificate is certification by the contract administrator that a construction contract has been fully completed. It is usually issued at the end of the defect liability period due to any amendments made on the final accounts after rectifying all patent defects and adjustments. The value agreed upon will appear on the final certificate. The quantity surveyor will issue the final payment certificate to the contractor that they have agreed on. The statement of the final account and the final Valuation will be issued thus, concluding the construction contract. 90 Figure 3.5.13: Sample of Valuation for Final Certificate (Lim, 2019) SA M PLE
  • 91.
  • 92.
    Implementation Tools studiesthe variety of tools used during the production period of the project. These tools are the ones that contributes to productivity and efficiency in: 1. Planning & Scheduling 2. Drafting & Design 3. Methods of Collaboration Introduction 4.1 Planning & Scheduling 4.0 Implementation Tools Planning & Scheduling are a crucial part of any projects as it help guides professionals in time management and goals from different perspective that needs to be achieved in a specific time frame. 4.1.1 Microsoft Excel This software used helps aid planning and scheduling in a more efficient way by creating time frames in a more structural manner that everyone have access too. Figure 4.1.1: Screenshot of an example of Project Timeline (Lim, 2019) 4.2 Drafting & Design This stage uses production tools that produces drawings in 2 dimensional and 3 dimensional models. It aids users with a simple interface but a productive outcome. SA M PLE 92
  • 93.
    4.0 Implementation Tools AutodeskAutoCad AutoCAD is a computer-aided software drafting program that is used widely in the design and construction field. It assist in creating blueprints, drawings and etc. AutoCAD can be a 2D and 3D computer aided drafting software application. Figure 4.2.1: Screenshot of a sample in a AutoCad file (Lim, 2019) Sketchup Sketchup is a 3D-modelling computer program for a wide range of drawing application in the design and construction industries. It's friendly interface and flexibility allows GM Ling to explore in design that makes sketchup one of their mandatory software in the firm. Figure 4.2.2: Screenshot of a sample of drafting a 3D model in Sketchup (Lim, 2019) SA M PLE SA M PLE 93
  • 94.
    4.0 Implementation Tools AutodeskRevit Autodesk Revit is a building information modelling software for architects, landscape architects, structural engineers, mechanical, electrical, and plumbing engineers, designers and contractors. The software allows building design in a more structural way as it comes hand in hand with an annotated model and 2D drafting elements. It’s accessible building information from different party is what makes Revit useful in a larger scale project. Figure 4.2.3: Screenshot of a sample in Revit software (Lim, 2019) Adobe Photoshop Photoshop is a graphic editing software where renderings and composing of layout of the drawings or 3D models are being curated. This software is widely used during post production stages. Figure 4.2.4: Screenshot of a post production sample of Melwood in Photoshop (Lim, 2019) SA M PLE SA M PLE 94
  • 95.
    4.3 Methods ofCollaboration 4.0 Implementation Tools There are many various ways to collaborate, where informations are being shared between different professionals and officials. The usual platform that GM Ling firm uses are as follows: 95 1. Telecommunication and Networks. 2. Emails 3. Posting Documents 4. Formal Letters
  • 96.
  • 97.
    Monitoring tools arevital throughout projects as it allows different parties to oversee all necessary task to ensure the completion of project within a specific scope, time and budget. These tools can come in many forms of documentation and physical or virtual meeting to assure efficient communication and performances. Introduction 5.1 Types of Meeting 5.0 Monitoring Tools & Strategies CCM also known as Client-Consultant Meeting, is a meeting mainly for clients and consultants to bring out they key factor in the project and discuss on important subjects. Client-Consultant Meeting (CCM) CCM usually involves consultants such as architects, engineers, project manager and the important stakeholders during the commencement of project. Site Meeting Regular site meetings between different stakeholder takes place to facilitate better communication on site. The meeting involves all parties to be present and is an important part in contributing to the success rate in management of construction project. Project failures are often attributed to inadequate management, with the one of the key factors of lack in proper communication. Technical Meeting It is a meeting of project professionals to discuss detailed planning and technical issues such as engineering, manufacturing, etc. The meeting involves various professionals from different sectors and is held after the entire building is built. The meeting’s purpose is to assure work quality controls, site safety and housekeeping measure. Representatives will give their professional comments on poor workmanship of the construction. Quality Assessment Committee Meeting Meeting minutes are vital in important meetings as it documents the entire meetings that includes decisions and disagreement that happens during the meeting. These recorded documentation is used to inform and remind different party, so that everyone is on the same page. Meeting Minutes 5.2 Types of Way to Monitor a Meeting 97
  • 98.
  • 99.
    6.0 Success Criteria 6.0Success Criteria A project’s success criteria refers to measurable terms of what should be the outcome of the project that is acceptable to the end user, customer and the stakeholders. Thus, Melwood, OnePark project team emphasises on three main objectives that they aim to achieve throughout the project phases, including the quality of work, being on time and keeping within budget to ensure client satisfaction and a smooth workflow. 99 However, projects are often affected by a myriad of factors that influence its execution, to help determine whether a project is successful or not, these factors are often defined to be cost, scope and time, which forms the triple constraints of a project which states, a project that fulfills the success criteria would be delivered on the time stated (time), within the budget allowed (cost) and meets the needs and requirements of the client (scope). This triangular model circulates and form a conclusion which is the quality of the project. In certain projects, priorities may be given to two out of the three parameters, especially relating to the cost and time. This would cause an imbalance of the triangular model, affecting the quality of the project managed. Figure 6.0: The 3 Main Objectives (Google,2019).
  • 100.
    6.0 Success Criteria 100 I.Time For Melwood Park, the time factor was sacrificed to maintain the quality of the shop office project as the project was delayed for three separate occasions, extending the 20 months contract. This was due to a financial issue faced by one of the contractors, causing the lack of manpower during the construction phase. With a lowered budget, the time taken for the project to complete became longer, thus an extension is required II. Cost The project team tried their best to adhere to the aforementioned budget. Cost variation reports are often done to investigate the increase or decrease in cost that may come about from a change in decision be it in materials or construction process. III. Scope To ensure completion of each phases of the project fulfilled accordingly and structurally, the project team took a few measure which includes : A. Minimizing changes during construction phase towards the design B. Decreasing risk factor of failing project and proper management of construction. C. Design to achieve the requirements (progress, standards, finance, and time) With budget and time management are under control and able to perform strict supervision and initiates problem solving toward occured problems efficiently and accurately, this concludes, that Melwood, One park project team still achieved most of their objectives and undergone a successful project with client’s satisfaction despite the 3 month delay. Figure 6.2: The Triple Constraint. (Google,2019)
  • 101.
  • 102.
    7.0 Project Conclusion 7.0Project Conclusion Assessing and documenting the Melwood Park of One Park housing project allowed us to further understand the stages underwent in a construction process and the importance of project management in projects. Through it all, we learned and understood the importance of having a well structured process from the start, to the execution all the way to the finishing phase. Moreover, the roles and responsibility held by each stakeholder are just as important. Where the framework of each party is taken into account on the success or failure of a project. Through the project, we are also able take a thorough look into the different stages and phases underwent in a project, such as the schematic design, design development, contract documentation, contract implementation as well as the final completion. These process involves a great deal of coordination, collaboration and communication between all the stakeholders in order to achieve a successful project. Project management also serves to mediate between the different parties of the project team, to ensure smooth communication and proper documentation. Thus it is utmost important that the project objectives and goals are shared among the stakeholders in order to ensure the direction of the project is committed by all involving parties. Success criteria of the project is also examined to help evaluate the project in terms of its quality based on the triple constraint (time, cost and scope). It is crucial to note that projects may fail, but lessons can be learned and further improve and inform the next projects. Our group would like to express our deepest gratitude to the principal of the Architecture Firm GMLING Architects, Ar. Goh Mei Ling and the Project Architect, Ar. Wong Jia Junn for giving us this golden opportunity to experience and study about one of their many completed projects, and dedicating their time and effort to provide guidance and information to us throughout the documentation process of the report. 102
  • 103.
  • 104.
    8.0 APA StyleCitation 8.0 Reference - Administrator. (n.d.). Certificate of Completion and Compliance (CCC): FAQ. Retrieved from http://www.acem.com.my/index.php?option=com_content&task=view&id=50&Itemid=64 - Anastasios, A. K. (2019, June 18). Construction Project Management Processes: Everything You Need to Know. Retrieved from https://geniebelt.com/blog/construction-project-management-processes. - Designing Buildings Wiki Share your construction industry knowledge www.designingbuildings.co.uk. (n.d.). Retrieved from https://www.designingbuildings.co.uk/wiki/Architect's_instruction. - Designing Buildings Wiki Share your construction industry knowledge www.designingbuildings.co.uk. (n.d.). Retrieved from https://www.designingbuildings.co.uk/wiki/Certificate_of_making_good_defects. - Designing Buildings Wiki Share your construction industry knowledge www.designingbuildings.co.uk. (n.d.). Retrieved from https://www.designingbuildings.co.uk/wiki/Final_certificate_for_construction_contracts. - Designing Buildings Wiki Share your construction industry knowledge www.designingbuildings.co.uk. (n.d.). Retrieved from https://www.designingbuildings.co.uk/wiki/Project_quality_plan_PQP. - Jorge Fontan AIAAuthor Jorge Fontan AIA, & Fontan, J. (2019, September 24). Architecture Phases Of Design, Fontan Architecture. Retrieved from https://jorgefontan.com/architectural-design-phases/. - Mirza, M. A. (2005). Construction project claim management. Paper presented at PMI® Global Congress 2005—Asia Pacific, Singapore. Newtown Square, PA: Project Management Institute. - SteelKiwi Inc. (2017, January 18). The 6 most important project development meetings. Retrieved from https://medium.com/@SteelKiwiDev/the-6-most-important-project-development-meeting s-184e7bb1fc0e. - What Is The Defect Liability Period In Malaysia All About? (2018, August 13). Retrieved from https://www.propertyguru.com.my/property-guides/defect-liability-period-malaysian-ho meowner-guide-9584. - What is CPC, VP, CF, and CMGD & CCC? (n.d.). Retrieved from http://www.gmssolutions.com.my/blog/what-is-cpc-vp-cf-and-cmgd-ccc/. - What is a Certificate of Compliance? - Definition: Meaning: Example. (n.d.). Retrieved from https://www.myaccountingcourse.com/accounting-dictionary/certificate-of-compliance. 104