PROJECT MANAGEMENT (MGT60403 / ARC3614)
ASSIGNMENT 2
DOCUMENTATION OF A MEDIUM-SIZED PROJECT
Name: Chong Yu Xuan
Student ID: 0317950
Tutor: Ms.Alia
Content
1.0 Introduction
2.0 Site analysis
3.0 Project Viability
4.0 Design Suitability
5.0 Project Procurement
6.0 Risk Analysis & Mitigation Strategy
7.0 Maintenance Strategy
8.0 Construction Strategy
1.1 Project
1.2 Client
1.3 Proposed Program
1.4 Objective
2.1 S.W.O.T Analysis
2.2 PESTLE Analysis
3.1 Project Objectives
3.2 Project Goal
3.3 Stakeholder
3.4 Success Criteria
4.1 Key Features
4.2 Program and relation
5.1 Contract procurement
5.2 Organization chart
5.3 Resource planning
6.1 Risk identification
7.1 Program Maintenance
7.2 Building and Site Maintenance
8.1 Work Breakdown Structure
8.2 Gantt Chart
1.0 Introduction
The aim for this project is to build a Games and Recreational centre
targeted at people of all ages and all fitness level to replace the existing
monotonous Titiwangsa Sports Complex. A new exciting getaway for the
mind and body of the urban dwellers and a hub for athletes from different
sports to meet, socialize and interact.
The client vision for the games and recreational centre includes a vibrant,
easily accessible to public mixed used sport hub that also acts as the local
parks extension and new attraction point to boost the tourism traffic to
Kuala Lumpur.
1.1 Project (Game and Recreation Center)
Kuala Lumpur Tourism Bureau
1.2 Client
The Kuala Lumpur Tourism Bureau implements
the initiatives in the Kuala Lumpur tourism Master
Plan 2015 focusing on Tourism development,
promotion, and destination marketing. The
unique organisational structure of the Kuala
Lumpur Tourism Bureau will ensure an all-
rounded sector focus and functional support in all
aspects. As a strong dedicated body that will
drive, coordinate and monitor all city tourism
efforts, the Kuala Lumpur Tourism Bureau will
champion all tourism efforts and fuctions
implemented in KL. The Kuala Lumpur Tourism
Bureau will pioneer the drive to establish KL as a
global tourism destination
Please take consideration ideas from the client:
1. Maximize outdoor ventilated spaces
2. Ensure the pedestrian walk way is safe and connected from the park
to provide a continuous circulation.
3. Consider the public accessibility and vehicular circulation to be
pedestrian friendly.
4. Consider sustainable approaches
Games and recreational center is a multipurpose facility that
promotes active participation in sports and fitness to the
public community, be it individual users, Olympic athlete or a
local sports club or national team. By interlacing several key
programs, it sparks interaction and connection between the
public. Programs that engage the relieve people of their daily
physical and mental stress and programs that engages them
to the site. The center also introduces a new activity into the
site- rock climbing, a popular activity that further promotes
active living and the center as a new node on site.
1.3 Proposed Program
1.4 Objective
1. To provide new activities to the current site
2. Utilized the unusable land and convert it into usable
landscape with facilities and shelter for activities.
3. Replacement of the activities of the current sport complex
demolished
4. To promote Taman titiwangsa and the site as an active
living node in the river of life project
5. Promote sports and active living to the community
6. create an active sports community
2.0 Site Analysis
2.1 S.W.O.T Analysis
Strength
1. Is located at the sides of Titiwangsa Park, and schools nearby
where contain high human flows.
2. School and park user will be our target and are suitable for game
and recreation center.
3. Provide various greeneries and vegetation which provides
shading and helps regulate temperature.
4. Titiwangsa park is a urban park that sees high number users daily
Weakness
1. The site is face to one way road, limited accessibility to the site.
2. Activities are being spread all over the site, no focal point for
visitors.
Opportunity
1. There is a stadium beside the site which regularly being used for
training and sports event which is already promoting the cause,
the project will strengthen the identity of the place
2. The MRT station that is to be completed in the near future is a
strong commute that will bring in users to the site
3. Titiwangsa lake is part of the river of life program, a feasible
attraction that will draw in more tourist and locals alike
Threats
1. The lack of parking lot and one way road causes inconvenience
for driving
2. Lack of maintenance for vegetation and park facilities, overgrown
vegetation and broken down toilets and infrastructure
3. Titiwangsa park and nearby facilities are focusing recreation
purpose, and stadium beside are scheduled which cause the site
to be active only in certain time.
2.2 PESTLE Analysis
Political
The program align with DBKL’s cause to create ‘Malaysia cergas’ to promote a healthier
country. Establishment of more recreational and sports facilities helps the achievement
of this goal.
Economy
The project establishes and promotes taman tasik titiwangsa as a sports community area
attracting more target users to the site providing more job opportunities for locals.
Social
The project seeks to establish a local sports community at titiwangsa, bringing together
the community through the means of sports and recreational activities.
Technology
The project seeks to explore new ways of making the conventional sports workout
activity more interesting. By integrating and combining outdoor gym facility together
with the feature ramp going to the first floor.
Legal
The project is obligated to provide an environment that ensures the safety and well
being of every member free from harassment and discrimination. Proper dimensioning
are given to the spaces as well as head clearance and slip-resistant and cushioning floor.
Facilities that take into account the different characteristics such as disabilities.
Environment
The is site is part of the master planning of river of life, the beautification of the Klang
river. Cleanliness is to be emphasis as part of the effort to make the park a better tourist
attraction.
3.0 Project Viability
3.1 Project Objective
The main objective of this project is:
• To deliver the client’s brief and fulfil all clients’ requests within the project duration
• To manage the project and ensure its completion within the timeframe, budget, and quality.
• To manage and reduce risk and keep project in track with the produced Gantt chart.
• To ensure the project deliver the business objective and match the key feature indicator.
3.2 Project Goal
• To create a sustainable and green environment which act as a contact point to the site.
• To propose a program that establishes the active living identity of the site
• To provide more spaces for local community, park-goers and tourists for activities and recreation purposes.
3.3 Stakeholder
Dewan Bandaraya Kuala Lumpur (DBKL)
DBKL is the city council which administers the city of
Kuala Lumpur in Malaysia, it is the local authority. DBKL
plays a role to provide sports facilities to encourage the
involvement of the public in sports activities to create a
healthy community towards achieving the 'Malaysia
Cergas' goal.
Ministry of Youth and Sport Malaysia
Ministry of Youth and Sport Malaysia is a ministry of
the Government of Malaysia that is responsible for youth,
sports, recreation, leisure, stadium, youth
development, youth organisation, The proposed building
falls under its category and jurisdiction.
River of Life
The project river of life is being conducted along
the whole stretch along klang river, which is also
happening at the proposed site. To catalyse the
development along the corridor, the proposed site
should be built as a part of the beautification
landscape work.
3.0 Project Viability
3.4 Success Criteria
Quality
The scope of work state in WBS must be fully delivered and within timeframe and with quality, defect inspection to be held to ensure no defect when completion. The
quality of project will be maintained by obtaining ISO certification and the GBI which we strive to achieve a silver award with 66 to 75 points
Scope
The amount of work and effort of the team within the project’s timeframe are detailed and listed out. The project flows are constantly being monitored to ensure the
schedule is following the Gantt chart. Project management tools are used such as risk management plan, Gantt chart, and Work Breakdown Structure to manage
project flows. The quality of work and performance of the construction on site must be control and meetings to be held regularly and reviews among team member to
ensure project progress is on track with the timeframe.
Time
This project is aimed to be completed within 2 years starting from 1st Nov 2018. Gantt chart is planned to ensure the work flow and schedule of different phases are
tracked down without delaying the other subsequent phases. It is recommended to award contractor from local with experiences of construction stadium scale
building and construction material to get from local supply to save cost and time in transportation.
Cost
Cost control, budgeting and controlling the expenses throughout the project. The budget estimation for this project is 7 million ringgit given by the client Kuala
Lumpur tourism bureau and other investor. Most of the funding are to be spend on structural elements. In order to fully utilized and reduce the building operation
cost in a long term, passive design strategy makes use of cross ventilation and natural lighting to cut down the use of mechanical ventilation, rainwater harvesting for
irrigation, and use local contractors and materials.
4.0 Design Suitability
Layout
The layout of the building forms an open atrium where the introduced rock climbing
lies. The bouldering forms a center point in the building where it is visible to the users
outside and inside the building
The building is designed into two main blocks, connecting them is a ventilated bridge
that is also the gallery space and hangout space of the building. Making the connecting
spaces more interesting and vibrant.
Feature workout ramp(workout common area)
The ramp occupying the core of the building also doubles as an 3D workout
platform, an experimental feature that transform the ramp into a outdoor gym space
to use as warm up and workout activities. It also works as a tribune for the sports
court
4.1 Key Features
4.0 Design Suitability
Sustainability
The building blocks are sized according to the programs it houses making an interesting
composition of differently sized block. The blocks are arranged to shield the interior from
overexposure of sunlight, creating an shaded but open atrium core
4.2 Program and relation
Ground Floor Plan
In order to create a center to house an active sports community, the multiple different programs
are arranged in a way they are visually connected to one another and also the main common area
is always visible from all floors. With large group programs and public spaces located at ground
floor slowly going up to private spaces for individuals and smaller groups on the upper floors.
4.0 Design Suitability
Second Floor PlanFirst Floor Plan
ThirdFloor Plan
5.0 Project Procurement
Conventional Procurement Method
In conventional procurement method, the design process is separate from the construction. This form of procurement is suitable for both experienced and
inexperienced clients. Fully developing the design before tender gives the client certainty about design quality and cost, but it can be slower than other forms of
contracting, and as the contractor is appointed only once the design is complete. Consultants are appointed for design and cost control, and the contractor is
responsible for carrying out the works. This responsibility extends to all scope, from workmanship to materials and including all work done by subcontractors and
suppliers. The contractor is usually appointed by competitive tendering by providing full documents. Consultant structural and services engineers may be
by either the client or his advisers to design the specialist parts of the project.
5.1 Contract Procurement
The main advantages of using a traditional approach to procurement are:
• accountability due to a competitive selection
• competitive equity as all tendering contractors bid on the same basis
• design lead and the client is able to have a direct influence which can facilitate a high level of functionality and improve the quality in the overall design
• price certainty at the award of the contract
• variations (changes) to the contract are relatively easy to arrange and manage
The main disadvantages of using a traditional approach to procurement are:
• can be a timely process to produce the full contract documentation. Tenders documents from an incomplete design can be produced but can lead to less cost
and time certainty, and may lead to disputes
• overall project duration may be longer than other procurement methods as the strategy is sequential and construction cannot be commenced prior to the
completion of the design
• no input into the design or planning of the project by the contractor as they are not appointed during the design stage.
5.0 Project Procurement
Client
Consultant
Main Contractor
Architect
Quantity
Surveyor
Engineers Other consultant
team
Nominated Sub-
contractors
Nominated Sub-
suppliers
Contractual Link
Information Link
Consultant Team
The consultant team also called the design team is responsible to advise the client in terms of design and ensure that the work is kept within the cost limit and that it is
buildable and complies with the standards required. The contract is between the client and the project manager which will appoint the design team by open tender.
Contractor team
The contractor appointed is only responsible for construction and not for design. This responsibility are separated from design, extend to all workmanship and
materials, and includes all work by subcontractors and suppliers. The contractor is usually appointed by competitive tendering on complete information, but may if
necessary be appointed earlier by negotiation on the basis of partial or notional information. Client only communicate with the contractors through the architect or
project managers and not directly with the contractors.
Project manager
5.0 Project Procurement
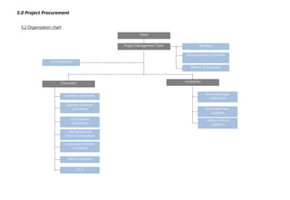
5.2 Organization chart
Client
Consultant Contractor
Nominated Sub-
contractors
Nominated Sub-
suppliers
Project Management Team
Architect Consultant
Quantity Surveyor
Consultant
Civil Engineer
Consultant
Mechanical and
Electrical Consultant
Landscape Architect
Consultant
Secretary
Local Authority
Documentation Controller
Planner & Scheduler
Interior Designer
I.C.T
Utilities, Infra &
Logistics
5.0 Project Procurement
5.3 Resource planning
CAPAX(Capital Expenditure)
Land Cost Soft Cost Construction Cost
• Consultant fee
• Service Tax
• Site Supervisor
• Reimbursable
• Authorities Related
Fee
• Contractor fee
• Material
• Labour
• Fixture, furniture &
equipment
• Medical
Equipment
• Architectural
• C & S
• M & E
• I.C.T
• I.D
• Landscape
Cost Estimation
Floors
Estimated G.F.A (sq.
meter)
Estimated price (RM2700
per sq. meter)
+(5%) Contigency
(RM)
+(15%) Consultation
fees (RM)
Grand total
Basement 200 540,000
Ground floor 650 1,755,000
First floor 600 1,620,000
Second floor 400 1,080,000
Third floor 320 864,000
Total 2170 5,319,760 265,988 797,964 6,393,712
Note:
• Project is given total RM 7million
• Estimated Cost excluding fixture, furniture & equipment
• Estimated Cost excluding consultant fee and contractor fee, services taxes and authorities related taxes.
6.0 Risk Analysis & Mitigation Strategy
Risk Name Likelihood Severity Effect Mitigation Strategy Contingency
Preliminary Stage
The design might not meet
the client’s expectation and
satisfaction.
2/5 3/5 Multiple changes are
made which will course
the delay or project or
cost difference.
Amendment and negotiation the design
with the client to meet client’s satisfaction
and objective.
The design team need to design
following the client’s objective.
Miscommunication between
client and consultant.
2/5 4/5 Causing project delay and
poor relationship between
both parties.
Meeting and discussion should be held
frequently to reach agreement for all
parties.
Always refer to client’s objective
meeting minus.
Final cost of the project is
higher than estimated cost.
2/5 3/5 Client may not have the
budget and cause
massive delay or even
project closedown.
Extra cost must be considered, design
must be within budget range and
calculated carefully to prevent rising of
cost in the future.
Hire experience consultants and
quantity surveyor to minimise the
risk.
Authority approval might be
time consuming process
due to the control
recreation zone on
proposed site.
3/5 3/5 The time frame of the
project might be
extended.
Project management and scheduling
team need to rearrange the time frame
by considering giving more time for the
authority approval process.
Project manager has to produce
full authority letter listed with clear
direction following the authority
rules to ease the process.
Construction Stage
Climate change (Raining
season) causing delay in
construction.
4/5 4/5 Delay in construction and
causing fines.
Apply permission to work at night and
increase manpower and machine to
catch up with planned time frame but
may cost more.
Project manager need to ensure
that every construction are given
extra time for this issues.
Site accident and machine
brake down.
4/5 4/5 Delay of work and extra
cost for medication and
repair.
ISO spot-checks every fortnight on
workers, equipment etc
Site supervisor must ensure safety
action precautions are taken on
site and every worker to be fully
equipped.
Rising in cost of
construction fees and
materials.
3/5 4/5 Increase in cost might
exceed project budget.
Having a agreement and contract with
suppliers for a fixed price rate until the
completion of work phase if possible or
having extra supplier for price compete.
Replace the supplier if the price is
out of control, or in worse scenario
replace the material used.
Extra transportation for
material shortage causing
cost increment.
3/5 3/5 Material shortage will
result in project delay and
client have to pay extra in
transportation to the site.
Having alternative supplier and contract
with a fixed price to ensure the supply of
material are sufficient until the
completion of project.
Project manager have to keep
track with supplier with their
selling and company condition.
6.1 Risk Identification
6.0 Risk Analysis & Mitigation
Strategy
Risk Name Likelihood Severity Effect Mitigation Strategy Contingency
Noise complain by
neighbouring user.
3/5 3/5 The authorities might
involve and interrupt with
the construction
Reschedule the time for construction
during non-peak hours to avoid
obstruction.
Project manager has to get
approval from authorities to get
permission to start construction at
different time such as during
night.
Amendment extra
requirement for design
client.
4/5 4/5 Extra work changing in
schedule may cause
and extra cost and
dissatisfaction of all
parties.
Try to resolve the design and suggest
better opinion which can minimize the
changes.
New Gantt chart need to produce
and final costing will be affected.
Post Construction Stage
Ineffective management of
built and natural assets.
3/5 5/5 The assets of building is
not manage properly and
causing damage.
Produce a maintenance schedule to
maintain the quality of these assets.
Appoint supervisor in managing
assets to ensure effective
management of assets.
The programme does not
attract the stakeholder
community.
1/5 2/5 The building may close
down due to lack of
customer.
Increase outreach by promoting and
organizing events.
Hire marketing consultant to
promote to the general public,
underserve community and
external partners.
Stakeholder lost interest
and stop investing and
funding in program.
2/5 2/5 Insufficient funding that
might stop the operation
of the building.
Control the funds from investors and
having a budget outlines to ensure the
cash flows are complete open to investor
to earn trust.
Choose investor with passionate
and financially stable and prepare
extra budget for emergency
situation.
High maintenance fee 2/5 2/5 Increasing in operation
cost .
Reduce the frequency of lawn trimming
and invest more in rain harvesting
Implement more technology
consume natural water more
effectively.
7.0 Maintenance Strategy
Maintenance is necessary to prolong the operational lifetime of building. Courts
and equipment's are to be checked and maintained regularly as it may affect the
health and safety of the user. Hygiene and cleanliness of spaces is to be
maintained regularly to not leave a bad impression
7.1 Program maintenance
Elements Frequency Strategy
Sport courts
flooring
Scheduled
Weekly
Auto scrub weekly using approved daily cleaner and red pads.
During severe weather months more frequent cleaning may be
necessary.
Flooring Scheduled
Daily
Damp mop spills as they occur using approved daily cleaner
Furniture Run to
failure
To ensure a sufficient amount of furniture for user, replace if
needed.
Matting Scheduled
Daily
Vacuum mats daily at all entrances, overloaded mats cannot
soil from entering the building
Kitchen Predictive Kitchen equipment is to be checked and replaced if needed
warranty period is reached
Locker Run to
failure
any damage locker will be replaced or repaired immediately
Rock climbing
equipment
Scheduled
daily
Lead Ropes - May inspect less frequently if not highly used
Auto belay equipment - Some mfrs require daily inspection of
lines
Top ropes - Visual inspection
Rock climbing
equipment
Scheduled
Monthly
Rental Harnesses, Instructional Harnesses, etc – Replace should
equipment display high signs of wear, or after 3 years of use (as
per mfr. recommendations).
Belay Devices, Carabiners and other Hardware – Inspect for
cracks, wear or deformations, retire and replace as needed.
Rock climbing
equipment
Scheduled
Annually
Tighten Panel Bolts (if applicable, as per mfr’s. requirements)
Belay Bar Weld Inspection – Check inside and outside welds for
integrity and cracks, judge any looseness
Primary Structure Inspection: Inspect fasteners from structure to
parent structure, inspect ledgers, girts columns
Weld inspections of structure Surface patching – Patch
aesthetic surface blemishes, if necessary
Solar Panels Predictive The solar panels will be checked and replace if needed when
warranty period is reached
7.2 Building and site maintenanceElements Frequency Strategy
Lighting Scheduled
around
Check exterior lights to make sure cables aren't
torn; all screws and hardware should be in place
and working, and gaskets can be replaced to
provide a better watertight seal.
Replace any burned-out lamps and consider group
relamping. calculate lamp life and how often lamps
are used.
Re-aim adjustable lighting as necessary.
Lift Scheduled
around
Lift engine and motor is to be checked and
repaired periodically scheduled around
warranty
Plumbing and
restrooms
Scheduled
annually
investigate any leaks or unusual noises.
Domestic water booster and circulation pump
systems require bearing lubrication at least
annually; inspect couplings and check for any
leaks.
Domestic water heaters should be fire-tested
periodically, using flue-gas analysis to adjust the
flue draft and combustion air input to optimize
efficiency
Glass and curtain
wall
Monthly Cleaning using approved cleaner To ensure
cleanliness of the glass façade and for the
permeability for natural lighting.
HVAC Scheduled
biannually
To have a qualified mechanical contractor provide
services inspect and repair to prevent breakdowns
Landscape Scheduled
weekly
Hire gardener to maintain the landscape
weekly, trim and sweep if necessary
8.0 Construction Strategy
8.1 Work Breakdown Structure (WBS)
Game and Recreation Center
Preliminary Stage Construction Stage Post Construction Stage
1. Schematic Design
• Project Briefing to all
consultant
• Site Analysis
• Preliminary design
proposal
1. Preliminary
• Mobilization and site
establishment
• Dilapidation Survey
• Site cleaning and
levelling
• Setting out
5. Wall and Opening
• Ground floor wall
• First floor wall
• Second floor wall
8. External Work
• Road & pavement
• Surface water drainage
system
• Sewerage and pipe
• Landscaping
• Green wall installation
• Signage
• Miscellaneous
1. Phase Out
• Commissioning
• Site Cleaning
• Inspection and handover
• Insurance of CCC
• As-Built Plans
• Complete project
handover report
• Evaluate project
performance
• Post implementation
review
• Close out
Inspection Stage
1. Shortlist of
Consultant
• Review on
consultant report
2. Appoint Consultant
• Reassemble a
consultant team
7. M&E Services
• Energy supply system
• Plumbing & sanitary
• Electrical and light
fittings installation
• Lift car installation
• Mechanical ventilation
installation
• Rain water harvesting
system installation
• Solar Panels installation
• Telephone and Data
system
• Security and alarm
system installation
6. Fitting and finishes
• Plastering and painting
• Floor finishes and tiles
• Door and windows
installation
• Staircase finishing and
hand-railing
4. Roofing
• Roof beam
• Steel framing, rafter
and purlin
• MS butterfly roofing
• Gutter and drainage
system
3. Super Structure
• RC beam, column
and flooring
• RC ramp
• RC lift core
2. Foundation
• Soil Analysis and
investigation
• Setting out
• Excavation of soil
• Pilling of foundation
3. Contract Document
• Prepare tender
documents
• Call for tender
• Review tender
• Award tender
• Project Planning and
construction scheduling
• Stakeholder notification
2. Design Development
• Detail design drawings
• Authority submission
8.0 Construction Strategy
8.1 Gantt Chart
Task Phase Process

Pm assignment-2-report

  • 1.
    PROJECT MANAGEMENT (MGT60403/ ARC3614) ASSIGNMENT 2 DOCUMENTATION OF A MEDIUM-SIZED PROJECT Name: Chong Yu Xuan Student ID: 0317950 Tutor: Ms.Alia
  • 2.
    Content 1.0 Introduction 2.0 Siteanalysis 3.0 Project Viability 4.0 Design Suitability 5.0 Project Procurement 6.0 Risk Analysis & Mitigation Strategy 7.0 Maintenance Strategy 8.0 Construction Strategy 1.1 Project 1.2 Client 1.3 Proposed Program 1.4 Objective 2.1 S.W.O.T Analysis 2.2 PESTLE Analysis 3.1 Project Objectives 3.2 Project Goal 3.3 Stakeholder 3.4 Success Criteria 4.1 Key Features 4.2 Program and relation 5.1 Contract procurement 5.2 Organization chart 5.3 Resource planning 6.1 Risk identification 7.1 Program Maintenance 7.2 Building and Site Maintenance 8.1 Work Breakdown Structure 8.2 Gantt Chart
  • 3.
    1.0 Introduction The aimfor this project is to build a Games and Recreational centre targeted at people of all ages and all fitness level to replace the existing monotonous Titiwangsa Sports Complex. A new exciting getaway for the mind and body of the urban dwellers and a hub for athletes from different sports to meet, socialize and interact. The client vision for the games and recreational centre includes a vibrant, easily accessible to public mixed used sport hub that also acts as the local parks extension and new attraction point to boost the tourism traffic to Kuala Lumpur. 1.1 Project (Game and Recreation Center) Kuala Lumpur Tourism Bureau 1.2 Client The Kuala Lumpur Tourism Bureau implements the initiatives in the Kuala Lumpur tourism Master Plan 2015 focusing on Tourism development, promotion, and destination marketing. The unique organisational structure of the Kuala Lumpur Tourism Bureau will ensure an all- rounded sector focus and functional support in all aspects. As a strong dedicated body that will drive, coordinate and monitor all city tourism efforts, the Kuala Lumpur Tourism Bureau will champion all tourism efforts and fuctions implemented in KL. The Kuala Lumpur Tourism Bureau will pioneer the drive to establish KL as a global tourism destination Please take consideration ideas from the client: 1. Maximize outdoor ventilated spaces 2. Ensure the pedestrian walk way is safe and connected from the park to provide a continuous circulation. 3. Consider the public accessibility and vehicular circulation to be pedestrian friendly. 4. Consider sustainable approaches Games and recreational center is a multipurpose facility that promotes active participation in sports and fitness to the public community, be it individual users, Olympic athlete or a local sports club or national team. By interlacing several key programs, it sparks interaction and connection between the public. Programs that engage the relieve people of their daily physical and mental stress and programs that engages them to the site. The center also introduces a new activity into the site- rock climbing, a popular activity that further promotes active living and the center as a new node on site. 1.3 Proposed Program 1.4 Objective 1. To provide new activities to the current site 2. Utilized the unusable land and convert it into usable landscape with facilities and shelter for activities. 3. Replacement of the activities of the current sport complex demolished 4. To promote Taman titiwangsa and the site as an active living node in the river of life project 5. Promote sports and active living to the community 6. create an active sports community
  • 4.
    2.0 Site Analysis 2.1S.W.O.T Analysis Strength 1. Is located at the sides of Titiwangsa Park, and schools nearby where contain high human flows. 2. School and park user will be our target and are suitable for game and recreation center. 3. Provide various greeneries and vegetation which provides shading and helps regulate temperature. 4. Titiwangsa park is a urban park that sees high number users daily Weakness 1. The site is face to one way road, limited accessibility to the site. 2. Activities are being spread all over the site, no focal point for visitors. Opportunity 1. There is a stadium beside the site which regularly being used for training and sports event which is already promoting the cause, the project will strengthen the identity of the place 2. The MRT station that is to be completed in the near future is a strong commute that will bring in users to the site 3. Titiwangsa lake is part of the river of life program, a feasible attraction that will draw in more tourist and locals alike Threats 1. The lack of parking lot and one way road causes inconvenience for driving 2. Lack of maintenance for vegetation and park facilities, overgrown vegetation and broken down toilets and infrastructure 3. Titiwangsa park and nearby facilities are focusing recreation purpose, and stadium beside are scheduled which cause the site to be active only in certain time. 2.2 PESTLE Analysis Political The program align with DBKL’s cause to create ‘Malaysia cergas’ to promote a healthier country. Establishment of more recreational and sports facilities helps the achievement of this goal. Economy The project establishes and promotes taman tasik titiwangsa as a sports community area attracting more target users to the site providing more job opportunities for locals. Social The project seeks to establish a local sports community at titiwangsa, bringing together the community through the means of sports and recreational activities. Technology The project seeks to explore new ways of making the conventional sports workout activity more interesting. By integrating and combining outdoor gym facility together with the feature ramp going to the first floor. Legal The project is obligated to provide an environment that ensures the safety and well being of every member free from harassment and discrimination. Proper dimensioning are given to the spaces as well as head clearance and slip-resistant and cushioning floor. Facilities that take into account the different characteristics such as disabilities. Environment The is site is part of the master planning of river of life, the beautification of the Klang river. Cleanliness is to be emphasis as part of the effort to make the park a better tourist attraction.
  • 5.
    3.0 Project Viability 3.1Project Objective The main objective of this project is: • To deliver the client’s brief and fulfil all clients’ requests within the project duration • To manage the project and ensure its completion within the timeframe, budget, and quality. • To manage and reduce risk and keep project in track with the produced Gantt chart. • To ensure the project deliver the business objective and match the key feature indicator. 3.2 Project Goal • To create a sustainable and green environment which act as a contact point to the site. • To propose a program that establishes the active living identity of the site • To provide more spaces for local community, park-goers and tourists for activities and recreation purposes. 3.3 Stakeholder Dewan Bandaraya Kuala Lumpur (DBKL) DBKL is the city council which administers the city of Kuala Lumpur in Malaysia, it is the local authority. DBKL plays a role to provide sports facilities to encourage the involvement of the public in sports activities to create a healthy community towards achieving the 'Malaysia Cergas' goal. Ministry of Youth and Sport Malaysia Ministry of Youth and Sport Malaysia is a ministry of the Government of Malaysia that is responsible for youth, sports, recreation, leisure, stadium, youth development, youth organisation, The proposed building falls under its category and jurisdiction. River of Life The project river of life is being conducted along the whole stretch along klang river, which is also happening at the proposed site. To catalyse the development along the corridor, the proposed site should be built as a part of the beautification landscape work.
  • 6.
    3.0 Project Viability 3.4Success Criteria Quality The scope of work state in WBS must be fully delivered and within timeframe and with quality, defect inspection to be held to ensure no defect when completion. The quality of project will be maintained by obtaining ISO certification and the GBI which we strive to achieve a silver award with 66 to 75 points Scope The amount of work and effort of the team within the project’s timeframe are detailed and listed out. The project flows are constantly being monitored to ensure the schedule is following the Gantt chart. Project management tools are used such as risk management plan, Gantt chart, and Work Breakdown Structure to manage project flows. The quality of work and performance of the construction on site must be control and meetings to be held regularly and reviews among team member to ensure project progress is on track with the timeframe. Time This project is aimed to be completed within 2 years starting from 1st Nov 2018. Gantt chart is planned to ensure the work flow and schedule of different phases are tracked down without delaying the other subsequent phases. It is recommended to award contractor from local with experiences of construction stadium scale building and construction material to get from local supply to save cost and time in transportation. Cost Cost control, budgeting and controlling the expenses throughout the project. The budget estimation for this project is 7 million ringgit given by the client Kuala Lumpur tourism bureau and other investor. Most of the funding are to be spend on structural elements. In order to fully utilized and reduce the building operation cost in a long term, passive design strategy makes use of cross ventilation and natural lighting to cut down the use of mechanical ventilation, rainwater harvesting for irrigation, and use local contractors and materials.
  • 7.
    4.0 Design Suitability Layout Thelayout of the building forms an open atrium where the introduced rock climbing lies. The bouldering forms a center point in the building where it is visible to the users outside and inside the building The building is designed into two main blocks, connecting them is a ventilated bridge that is also the gallery space and hangout space of the building. Making the connecting spaces more interesting and vibrant. Feature workout ramp(workout common area) The ramp occupying the core of the building also doubles as an 3D workout platform, an experimental feature that transform the ramp into a outdoor gym space to use as warm up and workout activities. It also works as a tribune for the sports court 4.1 Key Features
  • 8.
    4.0 Design Suitability Sustainability Thebuilding blocks are sized according to the programs it houses making an interesting composition of differently sized block. The blocks are arranged to shield the interior from overexposure of sunlight, creating an shaded but open atrium core 4.2 Program and relation Ground Floor Plan In order to create a center to house an active sports community, the multiple different programs are arranged in a way they are visually connected to one another and also the main common area is always visible from all floors. With large group programs and public spaces located at ground floor slowly going up to private spaces for individuals and smaller groups on the upper floors.
  • 9.
    4.0 Design Suitability SecondFloor PlanFirst Floor Plan ThirdFloor Plan
  • 10.
    5.0 Project Procurement ConventionalProcurement Method In conventional procurement method, the design process is separate from the construction. This form of procurement is suitable for both experienced and inexperienced clients. Fully developing the design before tender gives the client certainty about design quality and cost, but it can be slower than other forms of contracting, and as the contractor is appointed only once the design is complete. Consultants are appointed for design and cost control, and the contractor is responsible for carrying out the works. This responsibility extends to all scope, from workmanship to materials and including all work done by subcontractors and suppliers. The contractor is usually appointed by competitive tendering by providing full documents. Consultant structural and services engineers may be by either the client or his advisers to design the specialist parts of the project. 5.1 Contract Procurement The main advantages of using a traditional approach to procurement are: • accountability due to a competitive selection • competitive equity as all tendering contractors bid on the same basis • design lead and the client is able to have a direct influence which can facilitate a high level of functionality and improve the quality in the overall design • price certainty at the award of the contract • variations (changes) to the contract are relatively easy to arrange and manage The main disadvantages of using a traditional approach to procurement are: • can be a timely process to produce the full contract documentation. Tenders documents from an incomplete design can be produced but can lead to less cost and time certainty, and may lead to disputes • overall project duration may be longer than other procurement methods as the strategy is sequential and construction cannot be commenced prior to the completion of the design • no input into the design or planning of the project by the contractor as they are not appointed during the design stage.
  • 11.
    5.0 Project Procurement Client Consultant MainContractor Architect Quantity Surveyor Engineers Other consultant team Nominated Sub- contractors Nominated Sub- suppliers Contractual Link Information Link Consultant Team The consultant team also called the design team is responsible to advise the client in terms of design and ensure that the work is kept within the cost limit and that it is buildable and complies with the standards required. The contract is between the client and the project manager which will appoint the design team by open tender. Contractor team The contractor appointed is only responsible for construction and not for design. This responsibility are separated from design, extend to all workmanship and materials, and includes all work by subcontractors and suppliers. The contractor is usually appointed by competitive tendering on complete information, but may if necessary be appointed earlier by negotiation on the basis of partial or notional information. Client only communicate with the contractors through the architect or project managers and not directly with the contractors. Project manager
  • 12.
    5.0 Project Procurement 5.2Organization chart Client Consultant Contractor Nominated Sub- contractors Nominated Sub- suppliers Project Management Team Architect Consultant Quantity Surveyor Consultant Civil Engineer Consultant Mechanical and Electrical Consultant Landscape Architect Consultant Secretary Local Authority Documentation Controller Planner & Scheduler Interior Designer I.C.T Utilities, Infra & Logistics
  • 13.
    5.0 Project Procurement 5.3Resource planning CAPAX(Capital Expenditure) Land Cost Soft Cost Construction Cost • Consultant fee • Service Tax • Site Supervisor • Reimbursable • Authorities Related Fee • Contractor fee • Material • Labour • Fixture, furniture & equipment • Medical Equipment • Architectural • C & S • M & E • I.C.T • I.D • Landscape Cost Estimation Floors Estimated G.F.A (sq. meter) Estimated price (RM2700 per sq. meter) +(5%) Contigency (RM) +(15%) Consultation fees (RM) Grand total Basement 200 540,000 Ground floor 650 1,755,000 First floor 600 1,620,000 Second floor 400 1,080,000 Third floor 320 864,000 Total 2170 5,319,760 265,988 797,964 6,393,712 Note: • Project is given total RM 7million • Estimated Cost excluding fixture, furniture & equipment • Estimated Cost excluding consultant fee and contractor fee, services taxes and authorities related taxes.
  • 14.
    6.0 Risk Analysis& Mitigation Strategy Risk Name Likelihood Severity Effect Mitigation Strategy Contingency Preliminary Stage The design might not meet the client’s expectation and satisfaction. 2/5 3/5 Multiple changes are made which will course the delay or project or cost difference. Amendment and negotiation the design with the client to meet client’s satisfaction and objective. The design team need to design following the client’s objective. Miscommunication between client and consultant. 2/5 4/5 Causing project delay and poor relationship between both parties. Meeting and discussion should be held frequently to reach agreement for all parties. Always refer to client’s objective meeting minus. Final cost of the project is higher than estimated cost. 2/5 3/5 Client may not have the budget and cause massive delay or even project closedown. Extra cost must be considered, design must be within budget range and calculated carefully to prevent rising of cost in the future. Hire experience consultants and quantity surveyor to minimise the risk. Authority approval might be time consuming process due to the control recreation zone on proposed site. 3/5 3/5 The time frame of the project might be extended. Project management and scheduling team need to rearrange the time frame by considering giving more time for the authority approval process. Project manager has to produce full authority letter listed with clear direction following the authority rules to ease the process. Construction Stage Climate change (Raining season) causing delay in construction. 4/5 4/5 Delay in construction and causing fines. Apply permission to work at night and increase manpower and machine to catch up with planned time frame but may cost more. Project manager need to ensure that every construction are given extra time for this issues. Site accident and machine brake down. 4/5 4/5 Delay of work and extra cost for medication and repair. ISO spot-checks every fortnight on workers, equipment etc Site supervisor must ensure safety action precautions are taken on site and every worker to be fully equipped. Rising in cost of construction fees and materials. 3/5 4/5 Increase in cost might exceed project budget. Having a agreement and contract with suppliers for a fixed price rate until the completion of work phase if possible or having extra supplier for price compete. Replace the supplier if the price is out of control, or in worse scenario replace the material used. Extra transportation for material shortage causing cost increment. 3/5 3/5 Material shortage will result in project delay and client have to pay extra in transportation to the site. Having alternative supplier and contract with a fixed price to ensure the supply of material are sufficient until the completion of project. Project manager have to keep track with supplier with their selling and company condition. 6.1 Risk Identification
  • 15.
    6.0 Risk Analysis& Mitigation Strategy Risk Name Likelihood Severity Effect Mitigation Strategy Contingency Noise complain by neighbouring user. 3/5 3/5 The authorities might involve and interrupt with the construction Reschedule the time for construction during non-peak hours to avoid obstruction. Project manager has to get approval from authorities to get permission to start construction at different time such as during night. Amendment extra requirement for design client. 4/5 4/5 Extra work changing in schedule may cause and extra cost and dissatisfaction of all parties. Try to resolve the design and suggest better opinion which can minimize the changes. New Gantt chart need to produce and final costing will be affected. Post Construction Stage Ineffective management of built and natural assets. 3/5 5/5 The assets of building is not manage properly and causing damage. Produce a maintenance schedule to maintain the quality of these assets. Appoint supervisor in managing assets to ensure effective management of assets. The programme does not attract the stakeholder community. 1/5 2/5 The building may close down due to lack of customer. Increase outreach by promoting and organizing events. Hire marketing consultant to promote to the general public, underserve community and external partners. Stakeholder lost interest and stop investing and funding in program. 2/5 2/5 Insufficient funding that might stop the operation of the building. Control the funds from investors and having a budget outlines to ensure the cash flows are complete open to investor to earn trust. Choose investor with passionate and financially stable and prepare extra budget for emergency situation. High maintenance fee 2/5 2/5 Increasing in operation cost . Reduce the frequency of lawn trimming and invest more in rain harvesting Implement more technology consume natural water more effectively.
  • 16.
    7.0 Maintenance Strategy Maintenanceis necessary to prolong the operational lifetime of building. Courts and equipment's are to be checked and maintained regularly as it may affect the health and safety of the user. Hygiene and cleanliness of spaces is to be maintained regularly to not leave a bad impression 7.1 Program maintenance Elements Frequency Strategy Sport courts flooring Scheduled Weekly Auto scrub weekly using approved daily cleaner and red pads. During severe weather months more frequent cleaning may be necessary. Flooring Scheduled Daily Damp mop spills as they occur using approved daily cleaner Furniture Run to failure To ensure a sufficient amount of furniture for user, replace if needed. Matting Scheduled Daily Vacuum mats daily at all entrances, overloaded mats cannot soil from entering the building Kitchen Predictive Kitchen equipment is to be checked and replaced if needed warranty period is reached Locker Run to failure any damage locker will be replaced or repaired immediately Rock climbing equipment Scheduled daily Lead Ropes - May inspect less frequently if not highly used Auto belay equipment - Some mfrs require daily inspection of lines Top ropes - Visual inspection Rock climbing equipment Scheduled Monthly Rental Harnesses, Instructional Harnesses, etc – Replace should equipment display high signs of wear, or after 3 years of use (as per mfr. recommendations). Belay Devices, Carabiners and other Hardware – Inspect for cracks, wear or deformations, retire and replace as needed. Rock climbing equipment Scheduled Annually Tighten Panel Bolts (if applicable, as per mfr’s. requirements) Belay Bar Weld Inspection – Check inside and outside welds for integrity and cracks, judge any looseness Primary Structure Inspection: Inspect fasteners from structure to parent structure, inspect ledgers, girts columns Weld inspections of structure Surface patching – Patch aesthetic surface blemishes, if necessary Solar Panels Predictive The solar panels will be checked and replace if needed when warranty period is reached 7.2 Building and site maintenanceElements Frequency Strategy Lighting Scheduled around Check exterior lights to make sure cables aren't torn; all screws and hardware should be in place and working, and gaskets can be replaced to provide a better watertight seal. Replace any burned-out lamps and consider group relamping. calculate lamp life and how often lamps are used. Re-aim adjustable lighting as necessary. Lift Scheduled around Lift engine and motor is to be checked and repaired periodically scheduled around warranty Plumbing and restrooms Scheduled annually investigate any leaks or unusual noises. Domestic water booster and circulation pump systems require bearing lubrication at least annually; inspect couplings and check for any leaks. Domestic water heaters should be fire-tested periodically, using flue-gas analysis to adjust the flue draft and combustion air input to optimize efficiency Glass and curtain wall Monthly Cleaning using approved cleaner To ensure cleanliness of the glass façade and for the permeability for natural lighting. HVAC Scheduled biannually To have a qualified mechanical contractor provide services inspect and repair to prevent breakdowns Landscape Scheduled weekly Hire gardener to maintain the landscape weekly, trim and sweep if necessary
  • 17.
    8.0 Construction Strategy 8.1Work Breakdown Structure (WBS) Game and Recreation Center Preliminary Stage Construction Stage Post Construction Stage 1. Schematic Design • Project Briefing to all consultant • Site Analysis • Preliminary design proposal 1. Preliminary • Mobilization and site establishment • Dilapidation Survey • Site cleaning and levelling • Setting out 5. Wall and Opening • Ground floor wall • First floor wall • Second floor wall 8. External Work • Road & pavement • Surface water drainage system • Sewerage and pipe • Landscaping • Green wall installation • Signage • Miscellaneous 1. Phase Out • Commissioning • Site Cleaning • Inspection and handover • Insurance of CCC • As-Built Plans • Complete project handover report • Evaluate project performance • Post implementation review • Close out Inspection Stage 1. Shortlist of Consultant • Review on consultant report 2. Appoint Consultant • Reassemble a consultant team 7. M&E Services • Energy supply system • Plumbing & sanitary • Electrical and light fittings installation • Lift car installation • Mechanical ventilation installation • Rain water harvesting system installation • Solar Panels installation • Telephone and Data system • Security and alarm system installation 6. Fitting and finishes • Plastering and painting • Floor finishes and tiles • Door and windows installation • Staircase finishing and hand-railing 4. Roofing • Roof beam • Steel framing, rafter and purlin • MS butterfly roofing • Gutter and drainage system 3. Super Structure • RC beam, column and flooring • RC ramp • RC lift core 2. Foundation • Soil Analysis and investigation • Setting out • Excavation of soil • Pilling of foundation 3. Contract Document • Prepare tender documents • Call for tender • Review tender • Award tender • Project Planning and construction scheduling • Stakeholder notification 2. Design Development • Detail design drawings • Authority submission
  • 18.
    8.0 Construction Strategy 8.1Gantt Chart Task Phase Process