PRINCIPLES OF
MICROSERVICES
Sam Newman
Velocity Santa Clara, May 2015
1
@samnewman@velocityconf
@samnewman@velocityconf
Sam Newman
Building
Microservices
DESIGNING FINE-GRAINED SYSTEMS
@samnewman@velocityconf
Accounts
Returns
Invoicing
Shipping
Inventory
Customer
Service
@samnewman@velocityconf
Accounts
Returns
Invoicing
Shipping
Inventory
Customer
Service
Small Autonomous services
that work together
@samnewman@velocityconf
5
Show Gilt, Groupon, Netflix, Amazon
@samnewman@velocityconf
5
Show Gilt, Groupon, Netflix, Amazon
@samnewman@velocityconf
5
Show Gilt, Groupon, Netflix, Amazon
@samnewman@velocityconf
@samnewman@velocityconf http://www.12factor.net/
@samnewman@velocityconf
Strategic Goals
Architectural
Principles
Design and Delivery
Practices
Enable scalable
business
More customers/transactions
Self-service for customers
Support entry into
new markets
Flexible operational processes
New products and operational
processes
Support innovation
in existing markets
Flexible operational processes
New products and operational
processes
Reduce inertia
Make choices that favour rapid
feedback and change, with reduced
dependencies across teams.
Eliminate accidental
complexity
Aggressively retire and replace
unnecessarily complex processes,
systems, and integrations so that we
can focus on the essential
complexity.
Consistent interfaces
and data flows
Eliminate duplication of data and
create clear systems of record, with
consistent integration interfaces.
No silver bullets
Off the shelf solutions deliver early
value but create inertia and
accidental complexity.
Standard REST/HTTP
Encapsulate legacy
Eliminate integration
databases
Consolidate and
cleanse data
Published integration
model
Small independent
Services
Continuous
deployment
Minimal customisation
of COTS/SAAS
@samnewman@velocityconf
Small Autonomous services
that work together
@samnewman@velocityconf
10
Principles Of
Microservices
@samnewman@velocityconf
10
Principles Of
Microservices
Modelled Around
Business Domain
@samnewman@velocityconf
10
Principles Of
Microservices
Modelled Around
Business Domain
Culture Of
Automation
@samnewman@velocityconf
10
Principles Of
Microservices
Modelled Around
Business Domain
Culture Of
Automation Hide Implementation
Details
@samnewman@velocityconf
10
Principles Of
Microservices
Modelled Around
Business Domain
Culture Of
Automation Hide Implementation
Details
Decentralise All
The Things
@samnewman@velocityconf
10
Principles Of
Microservices
Modelled Around
Business Domain
Culture Of
Automation Hide Implementation
Details
Decentralise All
The Things
Deploy
Independently
@samnewman@velocityconf
10
Principles Of
Microservices
Modelled Around
Business Domain
Culture Of
Automation Hide Implementation
Details
Decentralise All
The Things
Deploy
Independently
Consumer First
@samnewman@velocityconf
10
Principles Of
Microservices
Modelled Around
Business Domain
Culture Of
Automation Hide Implementation
Details
Decentralise All
The Things
Isolate Failure Deploy
Independently
Consumer First
@samnewman@velocityconf
10
Principles Of
Microservices
Modelled Around
Business Domain
Culture Of
Automation Hide Implementation
Details
Decentralise All
The Things
Isolate Failure Deploy
Independently
Highly
Observable
Consumer First
@samnewman@velocityconf
10
Principles Of
Microservices
Modelled Around
Business Domain
Culture Of
Automation Hide Implementation
Details
Decentralise All
The Things
Isolate Failure Deploy
Independently
Highly
Observable
Consumer First
@samnewman@velocityconf
Presentation
Business Logic
Data Access
@samnewman@velocityconf
Presentation
Business Logic
Data Access
@samnewman@velocityconf
Presentation
Business Logic
Data Access
@samnewman@velocityconf
Accounts
Returns
Invoicing
Shipping
Inventory
Customer
Service
@samnewman@velocityconf
Accounts
Returns
Invoicing
Shipping
Inventory
Customer
Service
@samnewman@velocityconf
Accounts
Returns
Invoicing
Shipping
Inventory
Customer
Service
@samnewman@velocityconf
Accounts
Returns
Invoicing
Shipping
Inventory
Customer
Service
@samnewman@velocityconf
Accounts
Returns
Invoicing
Shipping
Inventory
Customer
Service
13https://www.flickr.com/photos/glimeend/5692801655/
14
14
Register a new customer
14
Register a new customer
Oil Change
14
Register a new customer
Emission Test
Oil Change
14
Register a new customer
Emission Test
Replace Tire
Oil Change
14
Register a new customer
Order parts
Emission Test
Replace Tire
Oil Change
14
Register a new customer
Order parts
Emission Test
Replace Tire
Oil Change
Send an invoice
14
Register a new customer
Order parts
Emission Test
Replace Tire
Oil Change
Send an invoice
Make a repair
14
Register a new customer
Order parts
Emission Test
Replace Tire
Oil Change
Send an invoice
Make a repair
Contact a customer
14
Register a new customer
Order parts
Emission TestReplace Tire
Oil Change
Send an invoice
Make a repair
Contact a customer
15
Customer
Management
Maintenance
Inventory
@samnewman@velocityconf
@samnewman@velocityconf
17
Principles Of
Microservices
Modelled Around
Business Domain
Culture Of
Automation Hide Implementation
Details
Decentralise All
The Things
Isolate Failure Deploy
Independently
Highly
Observable
✔
Consumer First
@samnewman@velocityconf
17
Principles Of
Microservices
Modelled Around
Business Domain
Culture Of
Automation Hide Implementation
Details
Decentralise All
The Things
Isolate Failure Deploy
Independently
Highly
Observable
✔
Consumer First
@samnewman@velocityconf
@samnewman@velocityconf
3 Months
2 Microservices
@samnewman@velocityconf
3 Months
2 Microservices
12 Months
10 Microservices
@samnewman@velocityconf
3 Months
2 Microservices
12 Months
10 Microservices
18 Months
60 Microservices
@samnewman@velocityconf
Infrastructure Automation
@samnewman@velocityconf
Infrastructure Automation
Automated Testing
@samnewman@velocityconf
Infrastructure Automation
Continuous Delivery
Automated Testing
@samnewman@velocityconf
20
Principles Of
Microservices
Modelled Around
Business Domain
Culture Of
Automation Hide Implementation
Details
Decentralise All
The Things
Isolate Failure Deploy
Independently
Highly
Observable
✔ ✔
Consumer First
@samnewman@velocityconf
20
Principles Of
Microservices
Modelled Around
Business Domain
Culture Of
Automation
Hide Implementation
Details
Decentralise All
The Things
Isolate Failure Deploy
Independently
Highly
Observable
✔ ✔
Consumer First
@samnewman@velocityconf
DB
@samnewman@velocityconf
DB
@samnewman@velocityconf
DB
@samnewman@velocityconf
DB
@samnewman@velocityconf
DB
HIDE YOUR DATABASE
@samnewman@velocityconf
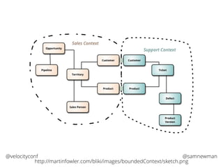
http://martinfowler.com/bliki/images/boundedContext/sketch.png
@samnewman@velocityconf
http://martinfowler.com/bliki/images/boundedContext/sketch.png
BOUNDED CONTEXTS
@samnewman@velocityconf
@samnewman@velocityconf
@samnewman@velocityconf
Client LibraryClient LibraryClient Library
@samnewman@velocityconf
Client Library
Client Library
Client Library
@samnewman@velocityconf
Client Library
Client Library
Client Library
@samnewman@velocityconf
Client Library
BE CAREFUL OF CLIENT LIBRARIES
Client Library
Client Library
@samnewman@velocityconf
24
Principles Of
Microservices
Modelled Around
Business Domain
Culture Of
Automation Hide Implementation
Details
Decentralise All
The Things
Isolate Failure Deploy
Independently
Highly
Observable
✔ ✔ ✔
Consumer First
@samnewman@velocityconf
24
Principles Of
Microservices
Modelled Around
Business Domain
Culture Of
Automation Hide Implementation
Details
Decentralise All
The Things
Isolate Failure Deploy
Independently
Highly
Observable
✔ ✔ ✔
Consumer First
@samnewman@velocityconf
@samnewman@velocityconf
What is autonomy?
@samnewman@velocityconf
What is autonomy?
Giving people as much freedom as possible
to do the job at hand
@samnewman@velocityconf
What is autonomy?
Giving people as much freedom as possible
to do the job at hand
@samnewman@velocityconf
DEVOLUTION?
@samnewman@velocityconf
SELF-SERVICE
https://www.flickr.com/photos/katsrcool/15184711908/
@samnewman@velocityconf
http://tech.gilt.com/post/102628539834/making-architecture-work-in-microservice
SHARED GOVERNANCE
@samnewman@velocityconf
OWNER-OPERATOR
https://www.flickr.com/photos/stevendepolo/5939055612
@samnewman@velocityconf
INTERNAL OPEN SOURCE
@samnewman@velocityconf
DUMB-PIPES, SMART ENDPOINTS
Magical Mystery Bus
@samnewman@velocityconf
Magical Mystery Bus
@samnewman@velocityconf
@samnewman@velocityconf
Customer
Enrolment
@samnewman@velocityconf
Create
Customer
Record
Customer
Enrolment
@samnewman@velocityconf
Create
Customer
Record
Customer
Enrolment
Create Loyalty
Account
@samnewman@velocityconf
Create
Customer
Record
Customer
Enrolment
Dispatch
Welcome Pack
Create Loyalty
Account
@samnewman@velocityconf
Create
Customer
Record
Customer
Enrolment
Dispatch
Welcome Pack
Create Loyalty
Account
Send Welcome
Email
@samnewman@velocityconf
Create
Customer
Record
Customer
Enrolment
Dispatch
Welcome Pack
Create Loyalty
Account
Send Welcome
Email
Completed
@samnewman@velocityconf
ORCHESTRATION
@samnewman@velocityconf
Customer
Service
create
ORCHESTRATION
@samnewman@velocityconf
Customer
Service
create
Loyalty
Bank
create
ORCHESTRATION
@samnewman@velocityconf
Customer
Service
create
Loyalty
Bank
create
Email
send email
ORCHESTRATION
@samnewman@velocityconf
Customer
Service
create
Loyalty
Bank
create
Email
send email
Whitemail
send package
ORCHESTRATION
@samnewman@velocityconf
CHOREOGRAPHED
@samnewman@velocityconf
CHOREOGRAPHED
Customer
Service
create
@samnewman@velocityconf
CHOREOGRAPHED
Customer
Service
create
customer created
@samnewman@velocityconf
CHOREOGRAPHED
Customer
Service
create
customer created
Loyalty
Bank
@samnewman@velocityconf
CHOREOGRAPHED
Customer
Service
create
customer created
Loyalty
Bank
Email
@samnewman@velocityconf
CHOREOGRAPHED
Customer
Service
create
customer created
Loyalty
Bank
Email
Whitemail
@samnewman@velocityconf
CHOREOGRAPHED
Customer
Service
create
customer created
Loyalty
Bank
Email
Whitemail
Reporting
Dashboard
@samnewman@velocityconf
@samnewman@velocityconf
CHOREOGRAPHY OVER ORCHESTRATION
@samnewman@velocityconf
38
Principles Of
Microservices
Modelled Around
Business Domain
Culture Of
Automation Hide Implementation
Details
Isolate Failure Deploy
Independently
Highly
Observable
✔ ✔ ✔
Decentralise All
The Things
✔
Consumer First
@samnewman@velocityconf
38
Principles Of
Microservices
Modelled Around
Business Domain
Culture Of
Automation Hide Implementation
Details
Isolate Failure Deploy
Independently
Highly
Observable
✔ ✔ ✔
Decentralise All
The Things
✔
Consumer First
@samnewman@velocityconf
ONE SERVICE PER-HOST
Host
Service
@samnewman@velocityconf
ONE SERVICE PER-HOST
Host
Service
Host
Service Service
Service Service
VS
@samnewman@velocityconf
CONSUMER-DRIVEN CONTRACTS
Shipping Inventory
@samnewman@velocityconf
CONSUMER-DRIVEN CONTRACTS
Expectations
Shipping Inventory
@samnewman@velocityconf
CONSUMER-DRIVEN CONTRACTS
Expectations
Shipping Inventory
@samnewman@velocityconf
CONSUMER-DRIVEN CONTRACTS
Expectations
Prod
Shipping Inventory
@samnewman@velocityconf
CONSUMER-DRIVEN CONTRACTS
Expectations
Prod
Shipping Inventory
@samnewman@velocityconf
https://github.com/realestate-com-au/pact
@samnewman@velocityconf
CO-EXIST ENDPOINTS
Customer Service
Shipping
@samnewman@velocityconf
CO-EXIST ENDPOINTS
Customer Service
Shipping
V2V1
@samnewman@velocityconf
CO-EXIST ENDPOINTS
Customer Service
Shipping
V2V1
@samnewman@velocityconf
CO-EXIST ENDPOINTS
Customer Service
Shipping
V2
@samnewman@velocityconf
43
Principles Of
Microservices
Modelled Around
Business Domain
Culture Of
Automation Hide Implementation
Details
Isolate Failure
Highly
Observable
✔ ✔ ✔
Decentralise All
The Things
✔
Deploy
Independently✔
Consumer First
@samnewman@velocityconf
43
Principles Of
Microservices
Modelled Around
Business Domain
Culture Of
Automation Hide Implementation
Details
Isolate Failure
Highly
Observable
✔ ✔ ✔
Decentralise All
The Things
✔
Deploy
Independently✔Consumer First
@samnewman@velocityconf
DOCUMENTATION
@samnewman@velocityconf
@samnewman@velocityconf
API GATEWAYS
@samnewman@velocityconf
SERVICE DISCOVERY
@samnewman@velocityconf
SERVICE DISCOVERY
@samnewman@velocityconf
SERVICE DISCOVERY
@samnewman@velocityconf
HUMANE REGISTRIES
@samnewman@velocityconf
49
Principles Of
Microservices
Modelled Around
Business Domain
Culture Of
Automation Hide Implementation
Details
Isolate Failure
Highly
Observable
✔ ✔ ✔
Decentralise All
The Things
✔
Deploy
Independently✔
Consumer First✔
@samnewman@velocityconf
49
Principles Of
Microservices
Modelled Around
Business Domain
Culture Of
Automation Hide Implementation
Details
Isolate Failure
Highly
Observable
✔ ✔ ✔
Decentralise All
The Things
✔
Deploy
Independently✔
Consumer First✔
@samnewman@velocityconf
@samnewman@velocityconf
@samnewman@velocityconf
@samnewman@velocityconf
@samnewman@velocityconf
@samnewman@velocityconf
AVOID THE DISTRIBUTED SINGLE POINT OF FAILURE!
@samnewman@velocityconf
Strangler App
@samnewman@velocityconf
Strangler App
Legacy App
Legacy AppLegacy App
@samnewman@velocityconf
Strangler App
Legacy App
Legacy App
Requests
Legacy App
@samnewman@velocityconf
Strangler App
Legacy App
Legacy App
Requests
Legacy App
@samnewman@velocityconf
Strangler App
Legacy App
Legacy App
Requests
Legacy App
@samnewman@velocityconf
Strangler App
Legacy App
Legacy App
Requests
Legacy App
30 - 60 Concurrent Requests
@samnewman@velocityconf
Strangler App
Legacy App
Legacy App
Requests
Legacy App
30 - 60 Concurrent Requests
> 800 Concurrent Requests
@samnewman@velocityconf
Strangler App
Legacy App
Legacy App
Requests
Legacy App
30 - 60 Concurrent Requests
> 800 Concurrent Requests
@samnewman@velocityconf
Strangler App
Legacy App Legacy App Legacy App
Thread Pool
@samnewman@velocityconf
Strangler App
Legacy App Legacy App Legacy App
Thread Pool
Failing…slowly!
@samnewman@velocityconf
Strangler App
Legacy App Legacy App Legacy App
Thread Pool
Failing…slowly!
@samnewman@velocityconf
Strangler App
Legacy App Legacy App Legacy App
Thread Pool
Failing…slowly!
Thread-pool
exhausted
@samnewman@velocityconf
Strangler App
Legacy App Legacy App Legacy App
Thread Pool
Failing…slowly!
Thread-pool
exhausted
No requests to other
downstream apps
@samnewman@velocityconf
Strangler App
Legacy App Legacy App Legacy App
Thread Pool
Failing…slowly!
Thread-pool
exhausted
No requests to other
downstream apps
@samnewman@velocityconf
Strangler App
Legacy App Legacy App Legacy App
Thread Pool
Failing…slowly!
Thread-pool
exhausted
Requests
Building Up
No requests to other
downstream apps
@samnewman@velocityconf
Strangler App
Legacy App Legacy App Legacy App
Thread Pool
@samnewman@velocityconf
Strangler App
Legacy App Legacy App Legacy App
Fix Timeouts
Thread Pool
@samnewman@velocityconf
Strangler App
Legacy App Legacy App Legacy App
Fix Timeouts
Thread Pool
@samnewman@velocityconf
Strangler App
Legacy App Legacy App Legacy App
Fix Timeouts
Thread Pool Thread PoolThread Pool
@samnewman@velocityconf
Strangler App
Legacy App Legacy App Legacy App
Fix Timeouts
Thread Pool Thread PoolThread Pool
Bulkhead
Downstream
Connections
@samnewman@velocityconf
Strangler App
Legacy App Legacy App Legacy App
Fix Timeouts
Thread Pool Thread PoolThread Pool
Bulkhead
Downstream
Connections
@samnewman@velocityconf
Strangler App
Legacy App Legacy App Legacy App
Fix Timeouts
Thread Pool Thread PoolThread Pool
Bulkhead
Downstream
Connections
Circuit Breakers
@samnewman@velocityconf
55
Principles Of
Microservices
Modelled Around
Business Domain
Culture Of
Automation Hide Implementation
Details
Highly
Observable
✔ ✔ ✔
Decentralise All
The Things
✔
Deploy
Independently✔
Isolate Failure✔ Consumer First✔
@samnewman@velocityconf
55
Principles Of
Microservices
Modelled Around
Business Domain
Culture Of
Automation Hide Implementation
Details
Highly
Observable
✔ ✔ ✔
Decentralise All
The Things
✔
Deploy
Independently✔
Isolate Failure✔ Consumer First✔
@samnewman@velocityconf
@samnewman@velocityconf
STATS PAGES
@samnewman@velocityconf
STATS PAGES
@samnewman@velocityconf
AGGREGATION
@samnewman@velocityconf
LOGS
AGGREGATION
@samnewman@velocityconf
LOGS
STATS
AGGREGATION
@samnewman@velocityconf
CORRELATION IDS
@samnewman@velocityconf
CORRELATION IDS
ID 8964
@samnewman@velocityconf
CORRELATION IDS
ID 8964
ID 8964
ID 8964
ID 8964
ID 8964
@samnewman@velocityconf
@samnewman@velocityconf
@samnewman@velocityconf
@samnewman@velocityconf
SEMANTIC MONITORING
@samnewman@velocityconf
@samnewman@velocityconf
Principles Of
Microservices
@samnewman@velocityconf
Principles Of
Microservices
Modelled Around
Business Domain
@samnewman@velocityconf
Principles Of
Microservices
Modelled Around
Business Domain
Culture Of
Automation
@samnewman@velocityconf
Principles Of
Microservices
Modelled Around
Business Domain
Culture Of
Automation Hide Implementation
Details
@samnewman@velocityconf
Principles Of
Microservices
Modelled Around
Business Domain
Culture Of
Automation Hide Implementation
Details
Decentralise All
The Things
@samnewman@velocityconf
Principles Of
Microservices
Modelled Around
Business Domain
Culture Of
Automation Hide Implementation
Details
Decentralise All
The Things
Deploy
Independently
@samnewman@velocityconf
Principles Of
Microservices
Modelled Around
Business Domain
Culture Of
Automation Hide Implementation
Details
Decentralise All
The Things
Deploy
Independently
Consumer First
@samnewman@velocityconf
Principles Of
Microservices
Modelled Around
Business Domain
Culture Of
Automation Hide Implementation
Details
Decentralise All
The Things
Isolate Failure Deploy
Independently
Consumer First
@samnewman@velocityconf
Principles Of
Microservices
Modelled Around
Business Domain
Culture Of
Automation Hide Implementation
Details
Decentralise All
The Things
Isolate Failure Deploy
Independently
Highly
Observable
Consumer First
@samnewman@velocityconf
Sam Newman
Building
Microservices
DESIGNING FINE-GRAINED SYSTEMS
http://buildingmicroservices.com/
@samnewman@velocityconf
Office Hours
@samnewman@velocityconf
Office Hours
(well, 30mins)
@samnewman@velocityconf
Office Hours
12.30pm on Thursday
(well, 30mins)
@samnewman@velocityconf
http://lanyrd.com/profile/samnewman/
Sam Newman
@samnewman
THANKS!

Principles of microservices velocity