Library Management System
A Presentation
ON
Submitted By : Meenakshi Upadhyaya
Section: A
Roll No.: 8551/18
Submitted To: ChakrA Rawal
Table Of Content
1. Introduction
2. Literature Review
3. Organization Overview
4. Problem Statement & Objective
5. Use Case Diagram
6. Class Diagram
7. Activity Diagram
8. Sequence Diagram
9. ER Diagram
10. Flow Chart
11. Feasibility Study
12. Implementation
13. GANTT Chart
14. Conclusion
15. References
2
3
Introduction To Library Management System
1. LMS is a complete web application which runs on both mobile and computers.
2. LMS consists of two modules i.e. Admin (Librarian) & Student (Member).
3. With LMS , the Admin can issue the book, edit the system while Student can search and
borrow books, and return the borrowed books.
4. LMS is aimed to make the library related operations much simpler and time efficient .
Literature Review
4
1. (Adamson, 2008) introduced an integrated library system, which contains salient
features like tracking items owned, orders made, bills paid, and users who have borrowed.
ORGANIZATION OVERVIEW
• Eden Brigde Academy , Located in Dhapasi, Basundhara, Kathmandu
• Established in 2004 AD
• Mission : providing quality education from Grade Nursery to 10
• Vision : “True Knowledge for Summit Success.”
Problem Statement
➔ no use of digital technology to manage all the operations of the school library.
➔ managed manually through paper-based system.
➔ Results in the loss of time of both students and librarian of the school
Objective
1. To implement digital system for the school’s library.
2. To make efficient use of technology to reduce time and effort of both
student and librarian.
6
7
Use Case Diagram
8
Class Diagram
9
Activity Diagram
10
Sequence Diagram
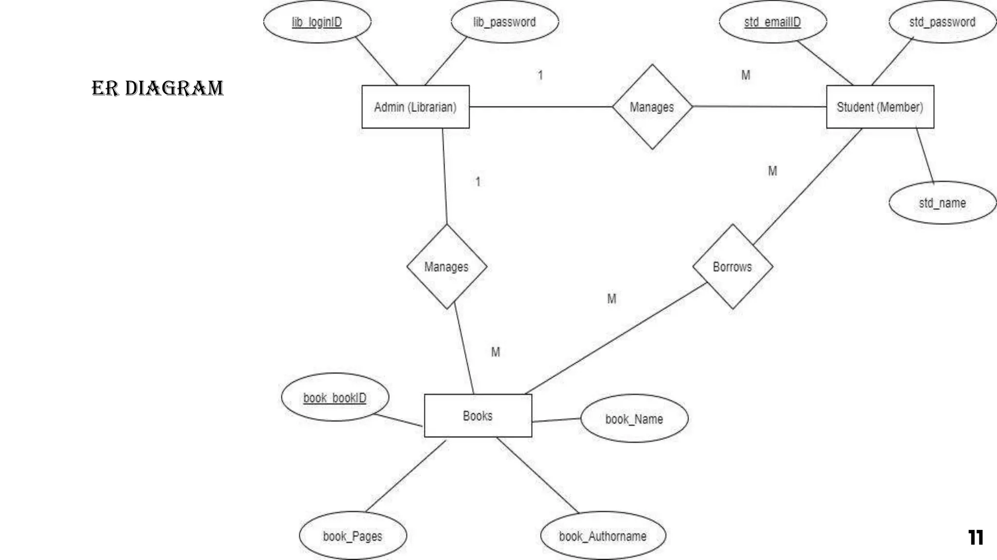
ER Diagram
11
Flow Chart
1. Admin Modules
2. Student Module
12
Feasibility Study
1. is an activity to measure how well a developed system solves the problem
Types of Feasibility Study in the Project
1. Technical Feasibility
- focuses on the technical resources available to the organization.
- requires just an mobile device or a computer with internet access. So is technically feasible.
2. Economic Feasibility
- involves a cost/benefit analysis of the project.
- requires only mobile or computer devices with internet , supported by cheap devices as well.
13
Implementation Tools
1. XAMPP - a completely free, easy to install Apache distribution containing MariaDB, PHP, and Perl
2. MySQL - an open source SQL relational database management system
3. PHP - a server side scripting language that is embedded in HTML . It is used to manage
dynamic content, databases, session tracking, even build entire e-commerce sites
4. PhpStorm - an innovative, Java-based integrated development environment (IDE) engineered by
JetBrains for PHP and web developers
14
15
Conclusion
1. Aim is to eliminate the manual record keeping of books and ease the operation
in Eden Bridge Academy.
2. to maintain a systematic record of information of all the activities in the school
library.
17
References
Mbale Bienvenu (2015). Library Management System:
https://www.academia.edu/33632232/LIBRARY_MANAGEMENT_SYSTEM
UKEssays (2015). Development of Library Management System Information Essay:
https://www.ukessays.com/essays/information-technology/development-of-library-
management-system-information-technology-essay.php
Thank You !
Any Queries ?

Presentation on Library Management System

  • 1.
    Library Management System APresentation ON Submitted By : Meenakshi Upadhyaya Section: A Roll No.: 8551/18 Submitted To: ChakrA Rawal
  • 2.
    Table Of Content 1.Introduction 2. Literature Review 3. Organization Overview 4. Problem Statement & Objective 5. Use Case Diagram 6. Class Diagram 7. Activity Diagram 8. Sequence Diagram 9. ER Diagram 10. Flow Chart 11. Feasibility Study 12. Implementation 13. GANTT Chart 14. Conclusion 15. References 2
  • 3.
    3 Introduction To LibraryManagement System 1. LMS is a complete web application which runs on both mobile and computers. 2. LMS consists of two modules i.e. Admin (Librarian) & Student (Member). 3. With LMS , the Admin can issue the book, edit the system while Student can search and borrow books, and return the borrowed books. 4. LMS is aimed to make the library related operations much simpler and time efficient .
  • 4.
    Literature Review 4 1. (Adamson,2008) introduced an integrated library system, which contains salient features like tracking items owned, orders made, bills paid, and users who have borrowed.
  • 5.
    ORGANIZATION OVERVIEW • EdenBrigde Academy , Located in Dhapasi, Basundhara, Kathmandu • Established in 2004 AD • Mission : providing quality education from Grade Nursery to 10 • Vision : “True Knowledge for Summit Success.”
  • 6.
    Problem Statement ➔ nouse of digital technology to manage all the operations of the school library. ➔ managed manually through paper-based system. ➔ Results in the loss of time of both students and librarian of the school Objective 1. To implement digital system for the school’s library. 2. To make efficient use of technology to reduce time and effort of both student and librarian. 6
  • 7.
  • 8.
  • 9.
  • 10.
  • 11.
  • 12.
    Flow Chart 1. AdminModules 2. Student Module 12
  • 13.
    Feasibility Study 1. isan activity to measure how well a developed system solves the problem Types of Feasibility Study in the Project 1. Technical Feasibility - focuses on the technical resources available to the organization. - requires just an mobile device or a computer with internet access. So is technically feasible. 2. Economic Feasibility - involves a cost/benefit analysis of the project. - requires only mobile or computer devices with internet , supported by cheap devices as well. 13
  • 14.
    Implementation Tools 1. XAMPP- a completely free, easy to install Apache distribution containing MariaDB, PHP, and Perl 2. MySQL - an open source SQL relational database management system 3. PHP - a server side scripting language that is embedded in HTML . It is used to manage dynamic content, databases, session tracking, even build entire e-commerce sites 4. PhpStorm - an innovative, Java-based integrated development environment (IDE) engineered by JetBrains for PHP and web developers 14
  • 15.
  • 16.
    Conclusion 1. Aim isto eliminate the manual record keeping of books and ease the operation in Eden Bridge Academy. 2. to maintain a systematic record of information of all the activities in the school library.
  • 17.
    17 References Mbale Bienvenu (2015).Library Management System: https://www.academia.edu/33632232/LIBRARY_MANAGEMENT_SYSTEM UKEssays (2015). Development of Library Management System Information Essay: https://www.ukessays.com/essays/information-technology/development-of-library- management-system-information-technology-essay.php
  • 18.
    Thank You ! AnyQueries ?