WEB PROGRAMMING - CE00425-2 May 1, 2013
Page 1
APIIT SD INDIA
CE00425-2
WEB PROGRAMMING
Online Student Feedback System
INDIVIDUAL ASSIGNMENT
HAND IN DATE: HAND OUT DATE:
18TH
FEBRUARY 2013 1ST
MAY 2013
Submitted By: - Module Lecturer:-
Prince Kumar Ms. Geeta Nagpal
Intake: PT1082219
WEB PROGRAMMING - CE00425-2 May 1, 2013
Page 2
Acknowledgement
To acknowledge and thank every individual, who directly or indirectly contributed to this venture,
personally it would require an inordinate amount of time. I am deeply indebted to many individuals
whose cooperation and encouragement has made job considerable easier.
I am very much willing to express my sincere gratitude to APIIT SD INDIA, Panipat for providing
such an opportunity for fulfilling my most cherished desire of reaching the goal. I too take this
opportunity as a great privilege to express gratitude to my parents and friends for their support and
encouragement throughout the project.
A single word would not suffice the contribution made by some of the faculty of APIIT SD INDIA
who were always there in time of need. I greatly acknowledge the working and contributing of:
Mr. R.K. Choudhary (Director- APIIT SD INDIA) who encouraged us with all kinds of facilities and
idea.
Mrs. Geeta Nagpal (Module Lecturer) who was standing with me in all difficulties and guided me
throughout the project. I would also like to acknowledge her contribution in making this subject lot
easier for the students and providing every possible help to the students.
Prince Kumar
Intake: PT1082219
COM
WEB PROGRAMMING - CE00425-2 May 1, 2013
Page 3
Certificate
This is to certify that Mr. Prince Kumar, a student of APIIT SD INDIA of Level-2-computing
with intake no PT1082219 has successfully completed the Individual assignment in Web
Programming on “Online Student Feedback System” under the guidance of Mrs. Geeta
Nagpal in the given span of time.
Certified By:
Mrs. Geeta Nagpal
(Module Lecturer)
Signature:
Date:
WEB PROGRAMMING - CE00425-2 May 1, 2013
Page 4
Contents
Abstract.........................................................................................................................................................5
Introduction...................................................................................................................................................5
Objective.......................................................................................................................................................6
Use Case .......................................................................................................................................................7
Admin .......................................................................................................................................................7
Student ......................................................................................................................................................7
Faculty ......................................................................................................................................................8
Program Coordinator ................................................................................................................................8
ERD ..............................................................................................................................................................9
Table Design and Structure.........................................................................................................................10
Story Boarding.............................................................................................................................................13
Log In......................................................................................................................................................13
Admin .....................................................................................................................................................14
Student ....................................................................................................................................................15
Faculty.....................................................................................................................................................16
Program coordinator ...............................................................................................................................17
Contact Us...............................................................................................................................................18
Screen Mock up ..........................................................................................................................................19
Testing ........................................................................................................................................................27
Testing Schedule.....................................................................................................................................31
Interface Testing .....................................................................................................................................43
Security Testing.......................................................................................................................................44
Critical analysis...........................................................................................................................................45
Limitation....................................................................................................................................................47
Future Enhancement ..................................................................................................................................47
Conclusion ..................................................................................................................................................48
Harvard Referencing...................................................................................................................................49
WEB PROGRAMMING - CE00425-2 May 1, 2013
Page 5
Abstract
The main aim and objective was to plan and program web application for any domain. We have
to apply the best software Engineering practices for web application. As a web application
developer I was asked to develop an “Online Student Feedback System” using PHP and My
SQL. I have tried to apply the extreme web programming practices and database design related
to the quality criteria or elements. Quality Management (QM) activities that are a part of extreme
web programming and Web ML design have also been identified. An attempt to emphasize the
quality an improvement achieves through extreme web programming and WML design practices
has been made through the paper.
Introduction
In today’s world of online interaction, electronic education is becoming an important part of the
academic domain. Faced with the strong growth of popularity of online courses, a need arises for
a flexible, streamlined & easily integrated online academic feedback delivery system. APIIT
online student feedback system is a system which offers delivery of academic feedback online.
This means that feedback is personalized, constructive and helpful, as well as being accessible all
the time, for anywhere in the world. APIIT Online student feedback system is a web-based
application which serves as a medium that lecturers can use to deliver their feedback to students.
This report contains an in-depth and detailed review of the development process, as well as
offering justification for the need for such as system. Included are results from a survey
conducted among students, which clearly show that APIIT Online student feedback system
would be a welcome feature and tool for students, as well as educators.
WEB PROGRAMMING - CE00425-2 May 1, 2013
Page 6
Objective
The main objective was to create a unique and useful “Online student feedback system” with
exceptional quality and services that differentiates it from other feedback system.
The key features of the element of this system are:
Database
Functions
Users are broadly classified into 4 categories:
Student
Faculty
Program coordinator
Admin
The core functionalities that are to be included in the system are as follows:-
Admin
Can insert/update/delete new student (But, Not Feedback).
Can insert/update/delete new staff member.
Student
Can select the marking criteria.
Can give comments/compliments to the respective staff members.
Faculty
Can view their respective comments/compliments given by students.
Can view suggestions mentioned by Program coordinator.
Can view total evaluated feedback.
Program Coordinator
Can view consolidated feedback acquired by individual staff members.
Can give suggestion to staff member or student according to the particular comments.
WEB PROGRAMMING - CE00425-2 May 1, 2013
Page 7
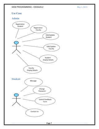
Use Case
Admin
Student
Registration
Student
Registration
Faculty
Edit/Update
Faculty
Edit/Update
Student
Student
Display Details
Faculty
Display Details
Contact Us
Submit Feedback
Form
Change
Password
Message
WEB PROGRAMMING - CE00425-2 May 1, 2013
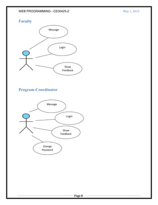
Page 8
Faculty
Program Coordinator
Message
Show
Feedback
Message
Show
Feedback
Change
Password
Login
Login
WEB PROGRAMMING - CE00425-2 May 1, 2013
Page 9
ERD
Admin Student
Programcordinator Faculty
Manage
(Add, Delete,
Update)
1 M
manage
11
feecback
mm
Feedback
m1
Manage
(Add, Delete,
Update)
m
Intake
number
name email
level
Branch
User Id
password
name
email
Mobile No
password
User Id password
contactno
password1
Intake Code
User Id
Fig: ERD
WEB PROGRAMMING - CE00425-2 May 1, 2013
Page
10
Table Design and Structure
Fig: af_system
Fig: admin_login
Fig: faculty_list
WEB PROGRAMMING - CE00425-2 May 1, 2013
Page
11
Fig: faculty_registration
Fig: feedback_details
Fig: form_registration
WEB PROGRAMMING - CE00425-2 May 1, 2013
Page
12
Fig: intake_code
Fig: intake_list
Fig: message_center
Fig: programcoordinator
WEB PROGRAMMING - CE00425-2 May 1, 2013
Page
13
Story Boarding
Log In
Project Title: APIIT Online Student Feedback System
Date: 30-05-2013
Screen: 1 of 6 Screen Description:
Links from screens: No
Links to screen: No
Functionality/Interactivity
On this page user have to login himself/herself for further process. he/she have to register first
from Admin after than he/she can login
Background: Red with Black
Color Scheme: Maroon (Crayola)
Text attributes: Times New Roman
Audio: No
Video: No
Stills: Images
This is Log In page which is essential part of
most of the website. There are links to
various website to APIIT
Quick Links
Time
Login
Detail
WEB PROGRAMMING - CE00425-2 May 1, 2013
Page
14
Admin
Project Title: APIIT Online Student Feedback System
Date: 30-05-2013
Screen: 2 of 6 Screen Description:
Links from screens: No
Links to screen: No
Functionality/Interactivity
This is Admin home page where admin add/delete/update/display-student/faculty. After
registration users can able to perform task on different user type.
Background: Red with Black
Color Scheme: Maroon (Crayola)
Text attributes: Times New Roman
Audio: No
Video: No
Stills: Images
Admin home page where admin
add/edit/update/display –student and
faculty.
Quick Links
Time
Add/update-
Student/faculty
Menu Bar
Admin Page
WEB PROGRAMMING - CE00425-2 May 1, 2013
Page
15
Student
Project Title: APIIT Online Student Feedback System
Date: 30-05-2013
Screen: 3 of 6 Screen Description:
Links from screens: No
Links to screen: No
Functionality/Interactivity
This is Student page where user can give feedback on different subject and able to send message.
Background: Red with Black
Color Scheme: Maroon (Crayola)
Text attributes: Times New Roman
Audio: No
Video: No
Stills: Images
Home page of Student Type
Quick Links
Time
Menu Bar
Student
Page
WEB PROGRAMMING - CE00425-2 May 1, 2013
Page
16
Faculty
Project Title: APIIT Online Student Feedback System
Date: 30-05-2013
Screen: 4 of 6 Screen Description:
Links from screens: No
Links to screen: No
Functionality/Interactivity
This is Faculty page where faculty can view feedback with different teaching intake subject and
able to send message and receive message.
Background: Red with Black
Color Scheme: Maroon (Crayola)
Text attributes: Times New Roman
Audio: No
Video: No
Stills: Images
Home page of Faculty Type
Quick Links
Time
Menu Bar
Faculty
Page
WEB PROGRAMMING - CE00425-2 May 1, 2013
Page
17
Program coordinator
Project Title: APIIT Online Student Feedback System
Date: 30-05-2013
Screen: 5 of 6 Screen Description:
Links from screens: No
Links to screen: No
Functionality/Interactivity
This is Program coordinator page where user can give feedback on individual subject feedback
and able to send message.
Background: Red with Black
Color Scheme: Maroon (Crayola)
Text attributes: Times New Roman
Audio: No
Video: No
Stills: Images
Home page of program coordinator
Type
Quick Links
Time
Menu Bar
Program
coordinator Page
WEB PROGRAMMING - CE00425-2 May 1, 2013
Page
18
Contact Us
Project Title: APIIT Online Student Feedback System
Date: 30-05-2013
Screen: 6of 6 Screen Description:
Links from screens: No
Links to screen: No
Functionality/Interactivity
This is Contact us page where different user can know about the organization.
Background: Red with Black
Color Scheme: Maroon (Crayola)
Text attributes: Times New Roman
Audio: No
Video: No
Stills: Images
Contact Us
Quick Links
Time
Menu Bar
Contact us Page
WEB PROGRAMMING - CE00425-2 May 1, 2013
Page
19
Screen Mock up
Fig: Welcome Login Form
Fig: Admin home
Time &
Date
APIIT – IBM
Classes
APIIT Mail
EMS -
Attendanc
e
Log In
Details
Time &
Date
EMS -
Attendanc
e
APIIT – IBM
Classes
APIIT Mail
Admin Home
Page
WEB PROGRAMMING - CE00425-2 May 1, 2013
Page
20
Fig: Student Registration Form
Fig: Faculty Registration Form
Time &
Date
EMS -
Attendanc
e
APIIT – IBM
Classes
APIIT Mail
Faculty
Registration
Student
Registration
APIIT Mail
APIIT – IBM
Classes
EMS -
Attendanc
e
Time &
Date
Toolbar
WEB PROGRAMMING - CE00425-2 May 1, 2013
Page
21
Fig: Display Student Details
Fig: Edit Student Details
Display
Student
Details
Date & Time
EMS
APIIT- IBM
APIIT Mail
Toolbar
Toolbar
Edit student
Date & Time
EMS
APIIT - IBM
APIIT Mail
WEB PROGRAMMING - CE00425-2 May 1, 2013
Page
22
Fig: Student Delete
Student
Delete
Toolbar
Session
Register Faculty
Toolbar
WEB PROGRAMMING - CE00425-2 May 1, 2013
Page
23
Fig: Delete Faculty
Toolbar
Delete Faculty
Quick Links
Faculty Log In
Details
WEB PROGRAMMING - CE00425-2 May 1, 2013
Page
24
Fig: Faculty Home Page
Faculty Home Page
Session
Quick
Links
By Intake code can
view Feedback
WEB PROGRAMMING - CE00425-2 May 1, 2013
Page
25
Fig: Feedback Result
Feedback by
Intake
Session
Student Log In
Quick Links
WEB PROGRAMMING - CE00425-2 May 1, 2013
Page
26
Fig: Student Home Page
Student Home Page
Session
Feedback
Form
Select Module
Session
WEB PROGRAMMING - CE00425-2 May 1, 2013
Page
27
Fig: Student Change Password
Testing
In general, testing is finding out how well something works. In terms of human beings, testing
tells what level of knowledge or skill has been acquired. In computer hardware and software
development, testing is used at key checkpoints in the overall process to determine whether
objectives are being met. For example, in software development, product objectives are
sometimes tested by product user representatives. When the design is complete, coding follows
and the finished code is then tested at the unit PERFORMANCE MANAGEMENT or module
level by each programmer; at the component level by the group of programmers involved; and at
the system level when all components are combined together. At early or late stages, a product or
service may also be tested for usability.
Change Password
WEB PROGRAMMING - CE00425-2 May 1, 2013
Page
28
At the system level, the manufacturer or independent reviewer may subject a product or service
to one or more performance tests, possibly using one or more benchmarks. Whether viewed as a
product or a service or both, a Web site can also be tested in various ways - by observing user
experiences, by asking questions of users, by timing the flow through specific usage scenarios,
and by comparing it with other sites.
Black Box Testing
Black box testing is a test design method. Black box testing treats the system as a "black-box",
so it doesn't explicitly use Knowledge of the internal structure.
White Box Testing
White Box Testing (also known as Clear Box Testing, Open Box Testing, Glass Box Testing,
Transparent Box Testing, Code-Based Testing or Structural Testing) is a software testing method
in which the internal structure/design/implementation of the item being tested is known to the
tester. The tester chooses inputs to exercise paths through the code and determines the
appropriate outputs. Programming know-how and the implementation knowledge is essential.
White box testing is testing beyond the user interface and into the nitty-gritty of a system.
Integration Testing
In integration testing the individual tested units are grouped as one and the interface between
them is tested. Integration testing identifies the problems that occur when the individual units are
combined i.e it detects the problem in interface of the two units. Integration testing is done after
unit testing.
There are mainly three approaches to do integration testing.
Top-down Approach
WEB PROGRAMMING - CE00425-2 May 1, 2013
Page
29
Top down approach tests the integration from top to bottom, it follows the architectural structure.
Example: Integration can start with GUI and the missing components will be substituted by
stubs and integration will go on.
Bottom-up approach
In bottom up approach testing takes place from the bottom of the control flow, the higher level
components are substituted with drivers
Big bang approach
In big bang approach most or all of the developed modules are coupled together to form a
complete system and then used for integration testing.
System Testing
System Testing is a level of the software testing process where a complete, integrated
system/software is tested.
The purpose of this test is to evaluate the system’s compliance with the specified requirements.
ANALOGY
During the process of manufacturing a ballpoint
pen, the cap, the body, the tail, the ink cartridge
and the ballpoint are produced separately and
unit tested separately. When two or more units
are ready, they are assembled and Integration
Testing is performed. When the complete pen is
integrated, System Testing is performed.
METHOD
Usually, Black Box Testing method is used.
WEB PROGRAMMING - CE00425-2 May 1, 2013
Page
30
TASKS
I. System Test Plan
II. Prepare
III. Review
IV. Rework
V. Baseline
VI. System Test Cases
VII. Prepare
VIII. Review
IX. Rework
X. Baseline
XI. System Test
XII. Perform
When is it performed?
System Testing is performed after Integration Testing and before Acceptance Testing.
Who performs it?
Normally, independent Testers perform System Testing.
Unit Testing
A particular code from the application is taken and tested in the unit testing. The code is
separated from depended variables and tested to see the working of this unit module. The unit
modules are then integrated with each other to form the entire code. Similarly the various
individual units of code for add, delete and update, registration, validation operation etc were
tested separately to see the correctness of the logic.
WEB PROGRAMMING - CE00425-2 May 1, 2013
Page
31
Testing Schedule
Test Case
ID
Testing Module Testing Type Start Date End Date
1 Student Login Unit Testing 29th
April 2013 29th
April 2013
2 Admin Login Unit Testing 29th
April 2013 29th
April 2013
3 Faculty Login Unit Testing 30th
April 2013 30th
April 2013
4 Program coordinator login Unit Testing 30th
April 2013 30th
April 2013
5 Registration Student Unit Testing 30th
April 2013 30th
April 2013
6 Registration Faculty Unit Testing 30th
April 2013 30th
April 2013
7 Edit Profile Student Unit Testing 30th
April 2013 30th
April 2013
8 Give feedback Unit Testing 30th
April 2013 30th
April 2013
9 Change Password Unit Testing 30th
April 2013 30th
April 2013
WEB PROGRAMMING - CE00425-2 May 1, 2013
Page
32
Project Name Online Student Feedback System
Test ID 1
Testing Module Student Login
Testing method Unit Testing
Date 29th
April 2013
Name of tester Prince
Description of Module Login would be signing in by entering his/her username and password.
Pre condition login should register before login
No. Actual Input Expected
Result
Actual Result Status
(Pass/Fail)
Error Correction
Measure
1.1 User
name=”PT1082219
Password=”12345”
Message(“W
elcome To
APIIT
feedback
System”)
Message(“Welco
me To APIIT
feedback
System”)
Pass No
error
N.A
1.2 Username=”
PT1081159”
Password=” 123”
( Right User id and
wrong Password)
Message
(“Userid or
Password
does not
match”)
Message (“Userid
or Password does
not match”)
Pass No
error
N.A
1.3 Username=”
PT1081112”
Password=” 123”
( wrong User id and
wrong Password)
Message
(“Userid or
Password
does not
match”)
Message (“Userid
or Password does
not match”)
Pass No
error
N.A
WEB PROGRAMMING - CE00425-2 May 1, 2013
Page
33
Project Name Online Student Feedback System
Test ID 2
Testing Module Admin Login
Testing method Unit Testing
Date 29th
April 2013
Name of tester Prince
Description of Module Login would be signing in by entering his/her username and password.
Pre condition login should register before login
No. Actual Input Expected
Result
Actual Result Status
(Pass/Fail)
Error Correction
Measure
1.1 User name=”Admin”
Password=”12345”
Message(“W
elcome To
APIIT
feedback
System”)
Message(“Welco
me To APIIT
feedback
System”)
Pass No
error
N.A
1.2 Username=”prince”
Password=” 123”
( Right User id and
wrong Password)
Message
(“Userid or
Password
does not
match”)
Message (“Userid
or Password does
not match”)
Pass No
error
N.A
1.3 Username=” Admin”
Password=” prince”
( wrong User id and
wrong Password)
Message
(“Userid or
Password
does not
match”)
Message (“Userid
or Password does
not match”)
Pass No
error
N.A
WEB PROGRAMMING - CE00425-2 May 1, 2013
Page
34
Project Name Online Student Feedback System
Test ID 3
Testing Module Faculty Login
Testing method Unit Testing
Date 30th
April 2013
Name of tester Prince
Description of Module Login would be signing in by entering his/her username and password.
Pre condition login should register before login
No. Actual Input Expected
Result
Actual Result Status
(Pass/Fail)
Error Correction
Measure
1.1 User name=”Ruchi”
Password=”1234”
Message(“W
elcome To
APIIT
feedback
System”)
Message(“Welco
me To APIIT
feedback
System”)
Pass No
error
N.A
1.2 Username=”Praveen”
Password=” 123”
( Right User id and
wrong Password)
Message
(“Userid or
Password
does not
match”)
Message (“Userid
or Password does
not match”)
Pass No
error
N.A
1.3 Username=” Geeta”
Password=” 1234”
( wrong User id and
wrong Password)
Message
(“Userid or
Password
does not
match”)
Message (“Userid
or Password does
not match”)
Pass No
error
N.A
WEB PROGRAMMING - CE00425-2 May 1, 2013
Page
35
Project Name Online Student Feedback System
Test ID 4
Testing Module Program coordinator Login
Testing method Unit Testing
Date 30th
April 2013
Name of tester Prince
Description of Module Login would be signing in by entering his/her username and password.
Pre condition login should register before login
No. Actual Input Expected
Result
Actual Result Status
(Pass/Fail)
Error Correction
Measure
1.1 User name=”program”
Password=”program”
Message(“W
elcome To
APIIT
feedback
System”)
Message(“Welco
me To APIIT
feedback
System”)
Pass No
error
N.A
1.2 Username=” program”
Password=” 1234”
( wrong User id and
wrong Password)
Message
(“Userid or
Password
does not
match”)
Message (“Userid
or Password does
not match”)
Pass No
error
N.A
WEB PROGRAMMING - CE00425-2 May 1, 2013
Page
36
Project Name Online Student Feedback System
Test ID 5
Testing Module Registration Student
Testing method Unit Testing
Date 30th
April 2013
Name of tester Prince
Description of Module Login would be signing in by entering his/her username and password.
Pre condition login should register before login
No. Actual Input Expected
Result
Actual Result Status
(Pass/Fail)
Error Correction
Measure
1.1 Name= “Prince” “Required
Field empty”
“Required Field
empty”
Fail Some
proble
m
with
valida
tion
Proper
Validation
1.2 Intake= Null
Intake “PT1082219”
“Required
Field empty”
Field added in
database
“Required Field
empty”
Student Home
Page
Fail
Pass
Some
proble
m
with
valida
tion
No
error
Proper
Validation
No required
1.3 E-Mail Id=
“prince_karan640035@
yahoo.com
“Required
Field empty”
“Required Field
empty”
Fail Some
proble
m
with
valida
tion
Proper
Validation
WEB PROGRAMMING - CE00425-2 May 1, 2013
Page
37
1.4 Mobile no :
9813893171
“Required
Field empty”
No Message Fail Some
proble
m
with
valida
tion
Proper
Validation
Project Name Online Student Feedback System
Test ID 6
Testing Module Registration Faculty
Testing method Unit Testing
Date 30th
April 2013
Name of tester Prince
Description of Module Login would be signing in by entering his/her username and password.
Pre condition login should register before login
No. Actual Input Expected
Result
Actual Result Status
(Pass/Fail)
Error Correction
Measure
1.1 Faculty Id= “Null”
Faculty Id= “101”
“Required
Field empty”
Field added
in database
“Required Field
empty”
Field added in
database
Fail
Pass
Some
problem
with
validati
on
No
error
Proper
Validation
Not
Required
1.2 Faculty Name= “Null” “Required
Field empty”
“Required Field
empty”
Fail Some
problem
with
validati
on
Proper
Validation
WEB PROGRAMMING - CE00425-2 May 1, 2013
Page
38
FacultyName= “Ruchi”
Field added in
database
Field added in
database
Pass
No
error
Not
Required
1.3 E-Mail Id= “Null”
E-Mail Id=
“ruchi@apiit.edu.in”
“Required
Field empty”
Field added in
database
No Message
Field added in
database
Fail
Pass
Some
problem
with
validati
on
No
error
Proper
Validation
Not
Required
1.4 Contact No = “Null”
Contact No = “989818”
““Required
Field empty”
Field added in
database
“Required Field
empty”
Field added in
database
Fail
Pass
Some
problem
with
validati
on
No
error
Proper
Validation
Not
Required
WEB PROGRAMMING - CE00425-2 May 1, 2013
Page
39
Project Name Online Student Feedback System
Test ID 7
Testing Module Edit Profile Student
Testing method Unit Testing
Date 30th
April 2013
Name of tester Prince
Description of Module Login would be signing in by entering his/her username and password.
Pre condition login should register before login
No. Actual Input Expected
Result
Actual Result Status
(Pass/Fail)
Error Correction
Measure
1.1 name=”Null”
Name= kumar
““Required
Field empty”
Field added in
database
““Required Field
empty”
Field added in
database
Fail
Pass
Some
proble
m
with
valida
tion
No
error
Validation
Required
Not
Required
1.2 Mobile no=”Null”
Mobile no= “898998”
““Required
Field empty”
Field added in
database
““Required Field
empty”
Field added in
database
Fail
Pass
Some
proble
m
with
valida
tion
No
error
Validation
Required
Not
Required
WEB PROGRAMMING - CE00425-2 May 1, 2013
Page
40
Project Name Online Student Feedback System
Test ID 8
Testing Module Give Feedback
Testing method Unit Testing
Date 30th
April 2013
Name of tester Prince
Description of Module Login would be signing in by entering his/her username and password.
Pre condition login should register before login
No. Actual Input Expected
Result
Actual Result Status
(Pass/Fail)
Error Correction
Measure
1.1 Select Module=”Null”
Select
Module=”Ruchi”
““Required
Field empty”
Field added in
database
““Required Field
empty”
Field added in
database
Fail
Pass
Some
proble
m
with
valida
tion
No
error
Validation
Required
Not
Required
WEB PROGRAMMING - CE00425-2 May 1, 2013
Page
41
Project Name Online Student Feedback System
Test ID 9
Testing Module Change Password
Testing method Unit Testing
Date 30th
April 2013
Name of tester Prince
Description of Module Login would be signing in by entering his/her username and password.
Pre condition login should register before login
No. Actual Input Expected
Result
Actual Result Status
(Pass/Fail)
Error Correction
Measure
1.1 Old Password=”Null”
Old Password=”12345”
“Required
Field empty”
No Message
““Required Field
empty”
No Message
Fail
Pass
Some
proble
m
with
valida
tion
No
error
Validation
Required
Not
Required
1.2 New Password= “Null”
New Password=
“12345”
“Required
Field empty”
No Message
““Required Field
empty”
No Message
Fail
Pass
Some
proble
m
with
valida
tion
No
error
Validation
Required
Not
Required
1.3 confirm Password=
“Null”
“Required
Field empty”
““Required Field
empty”
Fail Some
proble
m
with
valida
tion
Validation
Required
WEB PROGRAMMING - CE00425-2 May 1, 2013
Page
42
confirm Password=
“12345”
No Message No Message Pass
No
error
Not
Required
WEB PROGRAMMING - CE00425-2 May 1, 2013
Page
43
Interface Testing:
Interface testing was also done to test the proposed system user interface. It checked the
appropriate use of the components.
Project
Name:
Online Student
Feedback system
Testing Date 30/05/2013
Test
Case
Name
Interface Testing Test Case Number OSFS-01
Perfor
med by
Prince kumar
Descrip
tion
To check the Interface of the entire system so as to know whether it is
user friendly or not.
Items Questions Answers
Buttons Do the buttons have meaningful labels? Yes No N/A
Is the grouping of buttons is appropriate. Yes No N/A
Are the buttons size consistent (width and
height).
Yes No N/A
Text Boxes Do the maximum length of the text box
matches their corresponding data storage
sizes?
Yes No N/A
Do the check constraints available Yes No N/A
Menu Bars Do the menu labels are meaningful? Yes No N/A
Do they describe their associated Yes No N/A
WEB PROGRAMMING - CE00425-2 May 1, 2013
Page
44
Items Questions Answers
Screen Design Is the layout logical so that the user does
not have to search for typical functions?
Yes No N/A
Are graphics and text arranged on the
screens in such a way that they are easy to
view and are not clustered?
Yes No N/A
Is the used text providing meaningful
information
Yes No N/A
Combo boxes Are they meaningfully placed? Yes No N/A
Are the combo boxes having appropriate
values?
Yes No N/A
Do the values change performing
accordingly?
Yes No N/A
Color Are colors used consistently when
designating functionality?
Yes No N/A
Do the used colors are sufficient contrast
to reduce eye strain?
Yes No N/A
Are the colors appealing? Yes No N/A
Security Testing
Can system be penetrated by any hacking way?
Name of the tester: - Prince Kumar (Developer)
To verify the security of the website
Questions Answer(Yes Or No) Action to be taken
Can anybody access the protected area
of the website No
Attempted access without a proper
password to the system to see
information will be tested.
Attempts succeeded?
No
WEB PROGRAMMING - CE00425-2 May 1, 2013
Page
45
Critical analysis
Software testing, depending on the testing method employed, can be implemented at any time in
the development process. However, most of the test effort occurs after the requirements have
been defined and the coding process has been completed. As such, the methodology of the test is
governed by the software development methodology adopted. A primary purpose for testing is to
detect software failures so that defects may be uncovered and corrected. This is a non-trivial
pursuit. Testing cannot establish that a product functions properly under all conditions but can
only establish that it does not function properly under specific conditions. The scope of software
testing often includes examination of code as well as execution of that code in various
environments and conditions as well as examining the aspects of code: does it do what it is
supposed to do and do what it needs to do.
Analysis:
The test must be reported and analyzed.
It helped in identifying the open faults, to schedule fixes and revisit errors.
It helped us to refine and assess the approach.
Failure was reported to manage repair effort systematically. Summary reports helped to
track progress status.
Provided information to guide us to trouble areas.
It helped in establishing quality assurance and supported monitoring and standardization.
After performing the Critical analysis of the web application the following errors were
encountered by me in the construction of the web application are:
WEB PROGRAMMING - CE00425-2 May 1, 2013
Page
46
Some problems faced in the implementation of the Online Student Feedback System:
Sr.
No.
Problem Faced Solution
1 The registration form in the management
section of the administration was visible by
default without the administrator pressing the
Registration Student button.
Hidden attribute can be applied or
properties in the css templates can be
changed
2 Validation Problems were encountered. Ajax was used to sort out the
validation problems.
3 Setting layouts were quite difficult Css and tables are used.
4 Error messages were displayed on the webpage
after the button was pressed which were also
not very prominent to the user
Like if user is entering wrong something then
alert message will automatically display
Error messages prominent can be
done with the help of JavaScript
coding which displays errors on
separate prompt window on top of the
current website, making it
professional & unavoidable
6 Difficulty in Messaging Mercury will required for Messaging
7 Difficulty in establishing connection with the
database
Proper naming convention was used.
8 Data flow from one page to another page Sessions were used.
9 Session doesn’t support date format Date was converted into the string
format.
WEB PROGRAMMING - CE00425-2 May 1, 2013
Page
47
Limitation
As we all know that limitations are part and parcel. No system and person in this world can claim
to be perfect. Similarly my Online Student Feedback System has limitations too. But that
limitation does not affect the functionality and usefulness of the website. The system has met the
all the requirements specified.
Few Limitations:
Student can view another user profile
Faculty can see feedback and comment feedback
Program coordinator can see individual marking
Student, faculty, program coordinator have to register themselves for login.
Future Enhancement
Limitation on Feedback Form. Student can give at least two times feedback in a year.
For Adding Program coordinator , Admin have to register
Show Comment can be implemented for faculty
To provide personalized chat facility among user so that user may chat with a particular
user at a time and share personal information.
WEB PROGRAMMING - CE00425-2 May 1, 2013
Page
48
Conclusion
Online Student Feedback system provides a better way for faster feedback; it is a feedback
system which is meant for Student and Faculty.
Online Student Feedback System provides most of the functionality that will require for student
and faculty. Student can give feedback according to their respective faculty and faculty can view
result of feedback according to their grade in graph. Moreover the Online Student Feedback
system easily helps program co-coordinator for judgment.
Quickly summarizing all the efforts put into this assignment, I would like to conclude that this
assignment has definitely helped me enhancing my Web Designing skills and improve my
existing knowledge in PHP in a unique way. I learnt various nitty-gritty of web designing as well
as learnt more of PHP, Javascript, Ajax, and CSS. I have also learnt of how to implement
database handling with PHP, using various MySQL commands and its structure. This assignment
has helped in incorporating all the important and necessary features required in any dynamic
website.
Last but not the least, I have also learnt the importance of Web Modeling and learnt the proper
methodology of developing web related projects. Like any other web-application, my website too
had errors; I had also performed proper testing so as to ensure that my website remains robust,
usable and manageable. Working as a PHP Web application designer and Programmer proved
quite of a unique experience. I am sure this project would be beneficial for me in the near future.
WEB PROGRAMMING - CE00425-2 May 1, 2013
Page
49
Harvard Referencing
BRICKS, T. (2013) ucd.ie [Online]
Available from:
http://www.ucd.ie/t4cms/student%20feedback%20on%20modules%20project%20final%20re
port.pdf
[Accessed: 19 April 2013]
Software testing (2012) softwaretestingstuff.com [Online]
Available from: http://www.softwaretestingstuff.com/2007/10/black-box-testing.html
[Accessed: 20 April 2013]
JONES (2013) softwaretestingmentor.com [Online]
Available from: http://www.softwaretestingmentor.com/test-levels/integration-testing/
[Accessed: 21 April 2013]
MC (2013) softwaretestingmentor.com [Online]
Available from: http://softwaretestingfundamentals.com
[Accessed: 22 April 2013]
Pan jianto,(1999)"Dependable Embedded Systems"[Online]
Available from: http://www.ece.cmu.edu/~koopman/des_s99/sw_testing
[Accessed: 21 April 2013]
Microsoft (2013) msdn.microsoft.com [Online]
Available from: http://msdn.microsoft.com/en-IN/library/aa292197%28v=vs.71%29.aspx
[Accessed: 21 April 2013]
HTML Template (2013) [Online]
Available from www.htmltemplates.net
[Accessed: 20 March 2013]
APP Perfect (2013) appperfect.com [Online]
Available from: http://www.appperfect.com/products/application-testing/app-test-gui-
testing.html
[Accessed: 24 April 2013]
Briand, L.C.,(2007)"A Critical Analysis of Empirical Research in Software Testing
Available from :
WEB PROGRAMMING - CE00425-2 May 1, 2013
Page
50
http://ieeexplore.ieee.org/Xplore/login.jsp?url=/iel5/4343708/4343709/04343726.pdf?arnum
ber=4343726 [ Accessed : 25 April 2013]
Welling, Luke & Thomson, Laura (2001) PHP and MySQL Web Development, sams
Publishing. [Book]
[BB94]Bache, R. and Bazzana, G.: “Software Metrics for Product Assessment”, McGraw
Hill, 1994, pp. 54 [Book]
[McC76] McCabe, T. A.: “A Cyclomatic Complexity Measure”, IEEE Transactions on
Software Engineering, Vol.2, No.4, 1976 [Book]
[WCC+95] Wichmann, B. A. et al: “Industrial Perspective on Static Analysis”, Software
Engineering Journal, March 1995 [Book]
Welling, Luke & Thomson, Laura(2001) PHP and MySQL Web Development, sams
Publishing. [Book]
PHP(2013) PHP.NET [Online]
Available from: http://www.php.net/
[ Accessed: 19 April 2013]
AJAX (2013) W3Schools [Online]
Available from: ://www.w3schools.com/php/php_ajax_database.asp
[Accessed: 19 April 2013]
SQL Tutorial (2013) [Online]
Available from http://www.tizag.com/mysqlTutorial/
[Accessed: 20 April 2013]
PHP (2013) [Online]
Available from : http://www.tizag.com/phpT/
[Accessed: 20 April 2013]

Feedback System in PHP

  • 1.
    WEB PROGRAMMING -CE00425-2 May 1, 2013 Page 1 APIIT SD INDIA CE00425-2 WEB PROGRAMMING Online Student Feedback System INDIVIDUAL ASSIGNMENT HAND IN DATE: HAND OUT DATE: 18TH FEBRUARY 2013 1ST MAY 2013 Submitted By: - Module Lecturer:- Prince Kumar Ms. Geeta Nagpal Intake: PT1082219
  • 2.
    WEB PROGRAMMING -CE00425-2 May 1, 2013 Page 2 Acknowledgement To acknowledge and thank every individual, who directly or indirectly contributed to this venture, personally it would require an inordinate amount of time. I am deeply indebted to many individuals whose cooperation and encouragement has made job considerable easier. I am very much willing to express my sincere gratitude to APIIT SD INDIA, Panipat for providing such an opportunity for fulfilling my most cherished desire of reaching the goal. I too take this opportunity as a great privilege to express gratitude to my parents and friends for their support and encouragement throughout the project. A single word would not suffice the contribution made by some of the faculty of APIIT SD INDIA who were always there in time of need. I greatly acknowledge the working and contributing of: Mr. R.K. Choudhary (Director- APIIT SD INDIA) who encouraged us with all kinds of facilities and idea. Mrs. Geeta Nagpal (Module Lecturer) who was standing with me in all difficulties and guided me throughout the project. I would also like to acknowledge her contribution in making this subject lot easier for the students and providing every possible help to the students. Prince Kumar Intake: PT1082219 COM
  • 3.
    WEB PROGRAMMING -CE00425-2 May 1, 2013 Page 3 Certificate This is to certify that Mr. Prince Kumar, a student of APIIT SD INDIA of Level-2-computing with intake no PT1082219 has successfully completed the Individual assignment in Web Programming on “Online Student Feedback System” under the guidance of Mrs. Geeta Nagpal in the given span of time. Certified By: Mrs. Geeta Nagpal (Module Lecturer) Signature: Date:
  • 4.
    WEB PROGRAMMING -CE00425-2 May 1, 2013 Page 4 Contents Abstract.........................................................................................................................................................5 Introduction...................................................................................................................................................5 Objective.......................................................................................................................................................6 Use Case .......................................................................................................................................................7 Admin .......................................................................................................................................................7 Student ......................................................................................................................................................7 Faculty ......................................................................................................................................................8 Program Coordinator ................................................................................................................................8 ERD ..............................................................................................................................................................9 Table Design and Structure.........................................................................................................................10 Story Boarding.............................................................................................................................................13 Log In......................................................................................................................................................13 Admin .....................................................................................................................................................14 Student ....................................................................................................................................................15 Faculty.....................................................................................................................................................16 Program coordinator ...............................................................................................................................17 Contact Us...............................................................................................................................................18 Screen Mock up ..........................................................................................................................................19 Testing ........................................................................................................................................................27 Testing Schedule.....................................................................................................................................31 Interface Testing .....................................................................................................................................43 Security Testing.......................................................................................................................................44 Critical analysis...........................................................................................................................................45 Limitation....................................................................................................................................................47 Future Enhancement ..................................................................................................................................47 Conclusion ..................................................................................................................................................48 Harvard Referencing...................................................................................................................................49
  • 5.
    WEB PROGRAMMING -CE00425-2 May 1, 2013 Page 5 Abstract The main aim and objective was to plan and program web application for any domain. We have to apply the best software Engineering practices for web application. As a web application developer I was asked to develop an “Online Student Feedback System” using PHP and My SQL. I have tried to apply the extreme web programming practices and database design related to the quality criteria or elements. Quality Management (QM) activities that are a part of extreme web programming and Web ML design have also been identified. An attempt to emphasize the quality an improvement achieves through extreme web programming and WML design practices has been made through the paper. Introduction In today’s world of online interaction, electronic education is becoming an important part of the academic domain. Faced with the strong growth of popularity of online courses, a need arises for a flexible, streamlined & easily integrated online academic feedback delivery system. APIIT online student feedback system is a system which offers delivery of academic feedback online. This means that feedback is personalized, constructive and helpful, as well as being accessible all the time, for anywhere in the world. APIIT Online student feedback system is a web-based application which serves as a medium that lecturers can use to deliver their feedback to students. This report contains an in-depth and detailed review of the development process, as well as offering justification for the need for such as system. Included are results from a survey conducted among students, which clearly show that APIIT Online student feedback system would be a welcome feature and tool for students, as well as educators.
  • 6.
    WEB PROGRAMMING -CE00425-2 May 1, 2013 Page 6 Objective The main objective was to create a unique and useful “Online student feedback system” with exceptional quality and services that differentiates it from other feedback system. The key features of the element of this system are: Database Functions Users are broadly classified into 4 categories: Student Faculty Program coordinator Admin The core functionalities that are to be included in the system are as follows:- Admin Can insert/update/delete new student (But, Not Feedback). Can insert/update/delete new staff member. Student Can select the marking criteria. Can give comments/compliments to the respective staff members. Faculty Can view their respective comments/compliments given by students. Can view suggestions mentioned by Program coordinator. Can view total evaluated feedback. Program Coordinator Can view consolidated feedback acquired by individual staff members. Can give suggestion to staff member or student according to the particular comments.
  • 7.
    WEB PROGRAMMING -CE00425-2 May 1, 2013 Page 7 Use Case Admin Student Registration Student Registration Faculty Edit/Update Faculty Edit/Update Student Student Display Details Faculty Display Details Contact Us Submit Feedback Form Change Password Message
  • 8.
    WEB PROGRAMMING -CE00425-2 May 1, 2013 Page 8 Faculty Program Coordinator Message Show Feedback Message Show Feedback Change Password Login Login
  • 9.
    WEB PROGRAMMING -CE00425-2 May 1, 2013 Page 9 ERD Admin Student Programcordinator Faculty Manage (Add, Delete, Update) 1 M manage 11 feecback mm Feedback m1 Manage (Add, Delete, Update) m Intake number name email level Branch User Id password name email Mobile No password User Id password contactno password1 Intake Code User Id Fig: ERD
  • 10.
    WEB PROGRAMMING -CE00425-2 May 1, 2013 Page 10 Table Design and Structure Fig: af_system Fig: admin_login Fig: faculty_list
  • 11.
    WEB PROGRAMMING -CE00425-2 May 1, 2013 Page 11 Fig: faculty_registration Fig: feedback_details Fig: form_registration
  • 12.
    WEB PROGRAMMING -CE00425-2 May 1, 2013 Page 12 Fig: intake_code Fig: intake_list Fig: message_center Fig: programcoordinator
  • 13.
    WEB PROGRAMMING -CE00425-2 May 1, 2013 Page 13 Story Boarding Log In Project Title: APIIT Online Student Feedback System Date: 30-05-2013 Screen: 1 of 6 Screen Description: Links from screens: No Links to screen: No Functionality/Interactivity On this page user have to login himself/herself for further process. he/she have to register first from Admin after than he/she can login Background: Red with Black Color Scheme: Maroon (Crayola) Text attributes: Times New Roman Audio: No Video: No Stills: Images This is Log In page which is essential part of most of the website. There are links to various website to APIIT Quick Links Time Login Detail
  • 14.
    WEB PROGRAMMING -CE00425-2 May 1, 2013 Page 14 Admin Project Title: APIIT Online Student Feedback System Date: 30-05-2013 Screen: 2 of 6 Screen Description: Links from screens: No Links to screen: No Functionality/Interactivity This is Admin home page where admin add/delete/update/display-student/faculty. After registration users can able to perform task on different user type. Background: Red with Black Color Scheme: Maroon (Crayola) Text attributes: Times New Roman Audio: No Video: No Stills: Images Admin home page where admin add/edit/update/display –student and faculty. Quick Links Time Add/update- Student/faculty Menu Bar Admin Page
  • 15.
    WEB PROGRAMMING -CE00425-2 May 1, 2013 Page 15 Student Project Title: APIIT Online Student Feedback System Date: 30-05-2013 Screen: 3 of 6 Screen Description: Links from screens: No Links to screen: No Functionality/Interactivity This is Student page where user can give feedback on different subject and able to send message. Background: Red with Black Color Scheme: Maroon (Crayola) Text attributes: Times New Roman Audio: No Video: No Stills: Images Home page of Student Type Quick Links Time Menu Bar Student Page
  • 16.
    WEB PROGRAMMING -CE00425-2 May 1, 2013 Page 16 Faculty Project Title: APIIT Online Student Feedback System Date: 30-05-2013 Screen: 4 of 6 Screen Description: Links from screens: No Links to screen: No Functionality/Interactivity This is Faculty page where faculty can view feedback with different teaching intake subject and able to send message and receive message. Background: Red with Black Color Scheme: Maroon (Crayola) Text attributes: Times New Roman Audio: No Video: No Stills: Images Home page of Faculty Type Quick Links Time Menu Bar Faculty Page
  • 17.
    WEB PROGRAMMING -CE00425-2 May 1, 2013 Page 17 Program coordinator Project Title: APIIT Online Student Feedback System Date: 30-05-2013 Screen: 5 of 6 Screen Description: Links from screens: No Links to screen: No Functionality/Interactivity This is Program coordinator page where user can give feedback on individual subject feedback and able to send message. Background: Red with Black Color Scheme: Maroon (Crayola) Text attributes: Times New Roman Audio: No Video: No Stills: Images Home page of program coordinator Type Quick Links Time Menu Bar Program coordinator Page
  • 18.
    WEB PROGRAMMING -CE00425-2 May 1, 2013 Page 18 Contact Us Project Title: APIIT Online Student Feedback System Date: 30-05-2013 Screen: 6of 6 Screen Description: Links from screens: No Links to screen: No Functionality/Interactivity This is Contact us page where different user can know about the organization. Background: Red with Black Color Scheme: Maroon (Crayola) Text attributes: Times New Roman Audio: No Video: No Stills: Images Contact Us Quick Links Time Menu Bar Contact us Page
  • 19.
    WEB PROGRAMMING -CE00425-2 May 1, 2013 Page 19 Screen Mock up Fig: Welcome Login Form Fig: Admin home Time & Date APIIT – IBM Classes APIIT Mail EMS - Attendanc e Log In Details Time & Date EMS - Attendanc e APIIT – IBM Classes APIIT Mail Admin Home Page
  • 20.
    WEB PROGRAMMING -CE00425-2 May 1, 2013 Page 20 Fig: Student Registration Form Fig: Faculty Registration Form Time & Date EMS - Attendanc e APIIT – IBM Classes APIIT Mail Faculty Registration Student Registration APIIT Mail APIIT – IBM Classes EMS - Attendanc e Time & Date Toolbar
  • 21.
    WEB PROGRAMMING -CE00425-2 May 1, 2013 Page 21 Fig: Display Student Details Fig: Edit Student Details Display Student Details Date & Time EMS APIIT- IBM APIIT Mail Toolbar Toolbar Edit student Date & Time EMS APIIT - IBM APIIT Mail
  • 22.
    WEB PROGRAMMING -CE00425-2 May 1, 2013 Page 22 Fig: Student Delete Student Delete Toolbar Session Register Faculty Toolbar
  • 23.
    WEB PROGRAMMING -CE00425-2 May 1, 2013 Page 23 Fig: Delete Faculty Toolbar Delete Faculty Quick Links Faculty Log In Details
  • 24.
    WEB PROGRAMMING -CE00425-2 May 1, 2013 Page 24 Fig: Faculty Home Page Faculty Home Page Session Quick Links By Intake code can view Feedback
  • 25.
    WEB PROGRAMMING -CE00425-2 May 1, 2013 Page 25 Fig: Feedback Result Feedback by Intake Session Student Log In Quick Links
  • 26.
    WEB PROGRAMMING -CE00425-2 May 1, 2013 Page 26 Fig: Student Home Page Student Home Page Session Feedback Form Select Module Session
  • 27.
    WEB PROGRAMMING -CE00425-2 May 1, 2013 Page 27 Fig: Student Change Password Testing In general, testing is finding out how well something works. In terms of human beings, testing tells what level of knowledge or skill has been acquired. In computer hardware and software development, testing is used at key checkpoints in the overall process to determine whether objectives are being met. For example, in software development, product objectives are sometimes tested by product user representatives. When the design is complete, coding follows and the finished code is then tested at the unit PERFORMANCE MANAGEMENT or module level by each programmer; at the component level by the group of programmers involved; and at the system level when all components are combined together. At early or late stages, a product or service may also be tested for usability. Change Password
  • 28.
    WEB PROGRAMMING -CE00425-2 May 1, 2013 Page 28 At the system level, the manufacturer or independent reviewer may subject a product or service to one or more performance tests, possibly using one or more benchmarks. Whether viewed as a product or a service or both, a Web site can also be tested in various ways - by observing user experiences, by asking questions of users, by timing the flow through specific usage scenarios, and by comparing it with other sites. Black Box Testing Black box testing is a test design method. Black box testing treats the system as a "black-box", so it doesn't explicitly use Knowledge of the internal structure. White Box Testing White Box Testing (also known as Clear Box Testing, Open Box Testing, Glass Box Testing, Transparent Box Testing, Code-Based Testing or Structural Testing) is a software testing method in which the internal structure/design/implementation of the item being tested is known to the tester. The tester chooses inputs to exercise paths through the code and determines the appropriate outputs. Programming know-how and the implementation knowledge is essential. White box testing is testing beyond the user interface and into the nitty-gritty of a system. Integration Testing In integration testing the individual tested units are grouped as one and the interface between them is tested. Integration testing identifies the problems that occur when the individual units are combined i.e it detects the problem in interface of the two units. Integration testing is done after unit testing. There are mainly three approaches to do integration testing. Top-down Approach
  • 29.
    WEB PROGRAMMING -CE00425-2 May 1, 2013 Page 29 Top down approach tests the integration from top to bottom, it follows the architectural structure. Example: Integration can start with GUI and the missing components will be substituted by stubs and integration will go on. Bottom-up approach In bottom up approach testing takes place from the bottom of the control flow, the higher level components are substituted with drivers Big bang approach In big bang approach most or all of the developed modules are coupled together to form a complete system and then used for integration testing. System Testing System Testing is a level of the software testing process where a complete, integrated system/software is tested. The purpose of this test is to evaluate the system’s compliance with the specified requirements. ANALOGY During the process of manufacturing a ballpoint pen, the cap, the body, the tail, the ink cartridge and the ballpoint are produced separately and unit tested separately. When two or more units are ready, they are assembled and Integration Testing is performed. When the complete pen is integrated, System Testing is performed. METHOD Usually, Black Box Testing method is used.
  • 30.
    WEB PROGRAMMING -CE00425-2 May 1, 2013 Page 30 TASKS I. System Test Plan II. Prepare III. Review IV. Rework V. Baseline VI. System Test Cases VII. Prepare VIII. Review IX. Rework X. Baseline XI. System Test XII. Perform When is it performed? System Testing is performed after Integration Testing and before Acceptance Testing. Who performs it? Normally, independent Testers perform System Testing. Unit Testing A particular code from the application is taken and tested in the unit testing. The code is separated from depended variables and tested to see the working of this unit module. The unit modules are then integrated with each other to form the entire code. Similarly the various individual units of code for add, delete and update, registration, validation operation etc were tested separately to see the correctness of the logic.
  • 31.
    WEB PROGRAMMING -CE00425-2 May 1, 2013 Page 31 Testing Schedule Test Case ID Testing Module Testing Type Start Date End Date 1 Student Login Unit Testing 29th April 2013 29th April 2013 2 Admin Login Unit Testing 29th April 2013 29th April 2013 3 Faculty Login Unit Testing 30th April 2013 30th April 2013 4 Program coordinator login Unit Testing 30th April 2013 30th April 2013 5 Registration Student Unit Testing 30th April 2013 30th April 2013 6 Registration Faculty Unit Testing 30th April 2013 30th April 2013 7 Edit Profile Student Unit Testing 30th April 2013 30th April 2013 8 Give feedback Unit Testing 30th April 2013 30th April 2013 9 Change Password Unit Testing 30th April 2013 30th April 2013
  • 32.
    WEB PROGRAMMING -CE00425-2 May 1, 2013 Page 32 Project Name Online Student Feedback System Test ID 1 Testing Module Student Login Testing method Unit Testing Date 29th April 2013 Name of tester Prince Description of Module Login would be signing in by entering his/her username and password. Pre condition login should register before login No. Actual Input Expected Result Actual Result Status (Pass/Fail) Error Correction Measure 1.1 User name=”PT1082219 Password=”12345” Message(“W elcome To APIIT feedback System”) Message(“Welco me To APIIT feedback System”) Pass No error N.A 1.2 Username=” PT1081159” Password=” 123” ( Right User id and wrong Password) Message (“Userid or Password does not match”) Message (“Userid or Password does not match”) Pass No error N.A 1.3 Username=” PT1081112” Password=” 123” ( wrong User id and wrong Password) Message (“Userid or Password does not match”) Message (“Userid or Password does not match”) Pass No error N.A
  • 33.
    WEB PROGRAMMING -CE00425-2 May 1, 2013 Page 33 Project Name Online Student Feedback System Test ID 2 Testing Module Admin Login Testing method Unit Testing Date 29th April 2013 Name of tester Prince Description of Module Login would be signing in by entering his/her username and password. Pre condition login should register before login No. Actual Input Expected Result Actual Result Status (Pass/Fail) Error Correction Measure 1.1 User name=”Admin” Password=”12345” Message(“W elcome To APIIT feedback System”) Message(“Welco me To APIIT feedback System”) Pass No error N.A 1.2 Username=”prince” Password=” 123” ( Right User id and wrong Password) Message (“Userid or Password does not match”) Message (“Userid or Password does not match”) Pass No error N.A 1.3 Username=” Admin” Password=” prince” ( wrong User id and wrong Password) Message (“Userid or Password does not match”) Message (“Userid or Password does not match”) Pass No error N.A
  • 34.
    WEB PROGRAMMING -CE00425-2 May 1, 2013 Page 34 Project Name Online Student Feedback System Test ID 3 Testing Module Faculty Login Testing method Unit Testing Date 30th April 2013 Name of tester Prince Description of Module Login would be signing in by entering his/her username and password. Pre condition login should register before login No. Actual Input Expected Result Actual Result Status (Pass/Fail) Error Correction Measure 1.1 User name=”Ruchi” Password=”1234” Message(“W elcome To APIIT feedback System”) Message(“Welco me To APIIT feedback System”) Pass No error N.A 1.2 Username=”Praveen” Password=” 123” ( Right User id and wrong Password) Message (“Userid or Password does not match”) Message (“Userid or Password does not match”) Pass No error N.A 1.3 Username=” Geeta” Password=” 1234” ( wrong User id and wrong Password) Message (“Userid or Password does not match”) Message (“Userid or Password does not match”) Pass No error N.A
  • 35.
    WEB PROGRAMMING -CE00425-2 May 1, 2013 Page 35 Project Name Online Student Feedback System Test ID 4 Testing Module Program coordinator Login Testing method Unit Testing Date 30th April 2013 Name of tester Prince Description of Module Login would be signing in by entering his/her username and password. Pre condition login should register before login No. Actual Input Expected Result Actual Result Status (Pass/Fail) Error Correction Measure 1.1 User name=”program” Password=”program” Message(“W elcome To APIIT feedback System”) Message(“Welco me To APIIT feedback System”) Pass No error N.A 1.2 Username=” program” Password=” 1234” ( wrong User id and wrong Password) Message (“Userid or Password does not match”) Message (“Userid or Password does not match”) Pass No error N.A
  • 36.
    WEB PROGRAMMING -CE00425-2 May 1, 2013 Page 36 Project Name Online Student Feedback System Test ID 5 Testing Module Registration Student Testing method Unit Testing Date 30th April 2013 Name of tester Prince Description of Module Login would be signing in by entering his/her username and password. Pre condition login should register before login No. Actual Input Expected Result Actual Result Status (Pass/Fail) Error Correction Measure 1.1 Name= “Prince” “Required Field empty” “Required Field empty” Fail Some proble m with valida tion Proper Validation 1.2 Intake= Null Intake “PT1082219” “Required Field empty” Field added in database “Required Field empty” Student Home Page Fail Pass Some proble m with valida tion No error Proper Validation No required 1.3 E-Mail Id= “prince_karan640035@ yahoo.com “Required Field empty” “Required Field empty” Fail Some proble m with valida tion Proper Validation
  • 37.
    WEB PROGRAMMING -CE00425-2 May 1, 2013 Page 37 1.4 Mobile no : 9813893171 “Required Field empty” No Message Fail Some proble m with valida tion Proper Validation Project Name Online Student Feedback System Test ID 6 Testing Module Registration Faculty Testing method Unit Testing Date 30th April 2013 Name of tester Prince Description of Module Login would be signing in by entering his/her username and password. Pre condition login should register before login No. Actual Input Expected Result Actual Result Status (Pass/Fail) Error Correction Measure 1.1 Faculty Id= “Null” Faculty Id= “101” “Required Field empty” Field added in database “Required Field empty” Field added in database Fail Pass Some problem with validati on No error Proper Validation Not Required 1.2 Faculty Name= “Null” “Required Field empty” “Required Field empty” Fail Some problem with validati on Proper Validation
  • 38.
    WEB PROGRAMMING -CE00425-2 May 1, 2013 Page 38 FacultyName= “Ruchi” Field added in database Field added in database Pass No error Not Required 1.3 E-Mail Id= “Null” E-Mail Id= “ruchi@apiit.edu.in” “Required Field empty” Field added in database No Message Field added in database Fail Pass Some problem with validati on No error Proper Validation Not Required 1.4 Contact No = “Null” Contact No = “989818” ““Required Field empty” Field added in database “Required Field empty” Field added in database Fail Pass Some problem with validati on No error Proper Validation Not Required
  • 39.
    WEB PROGRAMMING -CE00425-2 May 1, 2013 Page 39 Project Name Online Student Feedback System Test ID 7 Testing Module Edit Profile Student Testing method Unit Testing Date 30th April 2013 Name of tester Prince Description of Module Login would be signing in by entering his/her username and password. Pre condition login should register before login No. Actual Input Expected Result Actual Result Status (Pass/Fail) Error Correction Measure 1.1 name=”Null” Name= kumar ““Required Field empty” Field added in database ““Required Field empty” Field added in database Fail Pass Some proble m with valida tion No error Validation Required Not Required 1.2 Mobile no=”Null” Mobile no= “898998” ““Required Field empty” Field added in database ““Required Field empty” Field added in database Fail Pass Some proble m with valida tion No error Validation Required Not Required
  • 40.
    WEB PROGRAMMING -CE00425-2 May 1, 2013 Page 40 Project Name Online Student Feedback System Test ID 8 Testing Module Give Feedback Testing method Unit Testing Date 30th April 2013 Name of tester Prince Description of Module Login would be signing in by entering his/her username and password. Pre condition login should register before login No. Actual Input Expected Result Actual Result Status (Pass/Fail) Error Correction Measure 1.1 Select Module=”Null” Select Module=”Ruchi” ““Required Field empty” Field added in database ““Required Field empty” Field added in database Fail Pass Some proble m with valida tion No error Validation Required Not Required
  • 41.
    WEB PROGRAMMING -CE00425-2 May 1, 2013 Page 41 Project Name Online Student Feedback System Test ID 9 Testing Module Change Password Testing method Unit Testing Date 30th April 2013 Name of tester Prince Description of Module Login would be signing in by entering his/her username and password. Pre condition login should register before login No. Actual Input Expected Result Actual Result Status (Pass/Fail) Error Correction Measure 1.1 Old Password=”Null” Old Password=”12345” “Required Field empty” No Message ““Required Field empty” No Message Fail Pass Some proble m with valida tion No error Validation Required Not Required 1.2 New Password= “Null” New Password= “12345” “Required Field empty” No Message ““Required Field empty” No Message Fail Pass Some proble m with valida tion No error Validation Required Not Required 1.3 confirm Password= “Null” “Required Field empty” ““Required Field empty” Fail Some proble m with valida tion Validation Required
  • 42.
    WEB PROGRAMMING -CE00425-2 May 1, 2013 Page 42 confirm Password= “12345” No Message No Message Pass No error Not Required
  • 43.
    WEB PROGRAMMING -CE00425-2 May 1, 2013 Page 43 Interface Testing: Interface testing was also done to test the proposed system user interface. It checked the appropriate use of the components. Project Name: Online Student Feedback system Testing Date 30/05/2013 Test Case Name Interface Testing Test Case Number OSFS-01 Perfor med by Prince kumar Descrip tion To check the Interface of the entire system so as to know whether it is user friendly or not. Items Questions Answers Buttons Do the buttons have meaningful labels? Yes No N/A Is the grouping of buttons is appropriate. Yes No N/A Are the buttons size consistent (width and height). Yes No N/A Text Boxes Do the maximum length of the text box matches their corresponding data storage sizes? Yes No N/A Do the check constraints available Yes No N/A Menu Bars Do the menu labels are meaningful? Yes No N/A Do they describe their associated Yes No N/A
  • 44.
    WEB PROGRAMMING -CE00425-2 May 1, 2013 Page 44 Items Questions Answers Screen Design Is the layout logical so that the user does not have to search for typical functions? Yes No N/A Are graphics and text arranged on the screens in such a way that they are easy to view and are not clustered? Yes No N/A Is the used text providing meaningful information Yes No N/A Combo boxes Are they meaningfully placed? Yes No N/A Are the combo boxes having appropriate values? Yes No N/A Do the values change performing accordingly? Yes No N/A Color Are colors used consistently when designating functionality? Yes No N/A Do the used colors are sufficient contrast to reduce eye strain? Yes No N/A Are the colors appealing? Yes No N/A Security Testing Can system be penetrated by any hacking way? Name of the tester: - Prince Kumar (Developer) To verify the security of the website Questions Answer(Yes Or No) Action to be taken Can anybody access the protected area of the website No Attempted access without a proper password to the system to see information will be tested. Attempts succeeded? No
  • 45.
    WEB PROGRAMMING -CE00425-2 May 1, 2013 Page 45 Critical analysis Software testing, depending on the testing method employed, can be implemented at any time in the development process. However, most of the test effort occurs after the requirements have been defined and the coding process has been completed. As such, the methodology of the test is governed by the software development methodology adopted. A primary purpose for testing is to detect software failures so that defects may be uncovered and corrected. This is a non-trivial pursuit. Testing cannot establish that a product functions properly under all conditions but can only establish that it does not function properly under specific conditions. The scope of software testing often includes examination of code as well as execution of that code in various environments and conditions as well as examining the aspects of code: does it do what it is supposed to do and do what it needs to do. Analysis: The test must be reported and analyzed. It helped in identifying the open faults, to schedule fixes and revisit errors. It helped us to refine and assess the approach. Failure was reported to manage repair effort systematically. Summary reports helped to track progress status. Provided information to guide us to trouble areas. It helped in establishing quality assurance and supported monitoring and standardization. After performing the Critical analysis of the web application the following errors were encountered by me in the construction of the web application are:
  • 46.
    WEB PROGRAMMING -CE00425-2 May 1, 2013 Page 46 Some problems faced in the implementation of the Online Student Feedback System: Sr. No. Problem Faced Solution 1 The registration form in the management section of the administration was visible by default without the administrator pressing the Registration Student button. Hidden attribute can be applied or properties in the css templates can be changed 2 Validation Problems were encountered. Ajax was used to sort out the validation problems. 3 Setting layouts were quite difficult Css and tables are used. 4 Error messages were displayed on the webpage after the button was pressed which were also not very prominent to the user Like if user is entering wrong something then alert message will automatically display Error messages prominent can be done with the help of JavaScript coding which displays errors on separate prompt window on top of the current website, making it professional & unavoidable 6 Difficulty in Messaging Mercury will required for Messaging 7 Difficulty in establishing connection with the database Proper naming convention was used. 8 Data flow from one page to another page Sessions were used. 9 Session doesn’t support date format Date was converted into the string format.
  • 47.
    WEB PROGRAMMING -CE00425-2 May 1, 2013 Page 47 Limitation As we all know that limitations are part and parcel. No system and person in this world can claim to be perfect. Similarly my Online Student Feedback System has limitations too. But that limitation does not affect the functionality and usefulness of the website. The system has met the all the requirements specified. Few Limitations: Student can view another user profile Faculty can see feedback and comment feedback Program coordinator can see individual marking Student, faculty, program coordinator have to register themselves for login. Future Enhancement Limitation on Feedback Form. Student can give at least two times feedback in a year. For Adding Program coordinator , Admin have to register Show Comment can be implemented for faculty To provide personalized chat facility among user so that user may chat with a particular user at a time and share personal information.
  • 48.
    WEB PROGRAMMING -CE00425-2 May 1, 2013 Page 48 Conclusion Online Student Feedback system provides a better way for faster feedback; it is a feedback system which is meant for Student and Faculty. Online Student Feedback System provides most of the functionality that will require for student and faculty. Student can give feedback according to their respective faculty and faculty can view result of feedback according to their grade in graph. Moreover the Online Student Feedback system easily helps program co-coordinator for judgment. Quickly summarizing all the efforts put into this assignment, I would like to conclude that this assignment has definitely helped me enhancing my Web Designing skills and improve my existing knowledge in PHP in a unique way. I learnt various nitty-gritty of web designing as well as learnt more of PHP, Javascript, Ajax, and CSS. I have also learnt of how to implement database handling with PHP, using various MySQL commands and its structure. This assignment has helped in incorporating all the important and necessary features required in any dynamic website. Last but not the least, I have also learnt the importance of Web Modeling and learnt the proper methodology of developing web related projects. Like any other web-application, my website too had errors; I had also performed proper testing so as to ensure that my website remains robust, usable and manageable. Working as a PHP Web application designer and Programmer proved quite of a unique experience. I am sure this project would be beneficial for me in the near future.
  • 49.
    WEB PROGRAMMING -CE00425-2 May 1, 2013 Page 49 Harvard Referencing BRICKS, T. (2013) ucd.ie [Online] Available from: http://www.ucd.ie/t4cms/student%20feedback%20on%20modules%20project%20final%20re port.pdf [Accessed: 19 April 2013] Software testing (2012) softwaretestingstuff.com [Online] Available from: http://www.softwaretestingstuff.com/2007/10/black-box-testing.html [Accessed: 20 April 2013] JONES (2013) softwaretestingmentor.com [Online] Available from: http://www.softwaretestingmentor.com/test-levels/integration-testing/ [Accessed: 21 April 2013] MC (2013) softwaretestingmentor.com [Online] Available from: http://softwaretestingfundamentals.com [Accessed: 22 April 2013] Pan jianto,(1999)"Dependable Embedded Systems"[Online] Available from: http://www.ece.cmu.edu/~koopman/des_s99/sw_testing [Accessed: 21 April 2013] Microsoft (2013) msdn.microsoft.com [Online] Available from: http://msdn.microsoft.com/en-IN/library/aa292197%28v=vs.71%29.aspx [Accessed: 21 April 2013] HTML Template (2013) [Online] Available from www.htmltemplates.net [Accessed: 20 March 2013] APP Perfect (2013) appperfect.com [Online] Available from: http://www.appperfect.com/products/application-testing/app-test-gui- testing.html [Accessed: 24 April 2013] Briand, L.C.,(2007)"A Critical Analysis of Empirical Research in Software Testing Available from :
  • 50.
    WEB PROGRAMMING -CE00425-2 May 1, 2013 Page 50 http://ieeexplore.ieee.org/Xplore/login.jsp?url=/iel5/4343708/4343709/04343726.pdf?arnum ber=4343726 [ Accessed : 25 April 2013] Welling, Luke & Thomson, Laura (2001) PHP and MySQL Web Development, sams Publishing. [Book] [BB94]Bache, R. and Bazzana, G.: “Software Metrics for Product Assessment”, McGraw Hill, 1994, pp. 54 [Book] [McC76] McCabe, T. A.: “A Cyclomatic Complexity Measure”, IEEE Transactions on Software Engineering, Vol.2, No.4, 1976 [Book] [WCC+95] Wichmann, B. A. et al: “Industrial Perspective on Static Analysis”, Software Engineering Journal, March 1995 [Book] Welling, Luke & Thomson, Laura(2001) PHP and MySQL Web Development, sams Publishing. [Book] PHP(2013) PHP.NET [Online] Available from: http://www.php.net/ [ Accessed: 19 April 2013] AJAX (2013) W3Schools [Online] Available from: ://www.w3schools.com/php/php_ajax_database.asp [Accessed: 19 April 2013] SQL Tutorial (2013) [Online] Available from http://www.tizag.com/mysqlTutorial/ [Accessed: 20 April 2013] PHP (2013) [Online] Available from : http://www.tizag.com/phpT/ [Accessed: 20 April 2013]