SUBMITTED TO: Dr. (Mrs.) Beena Bhatia
SUBMITTED BY: Vishal Kumar Jangid
M.Sc Final (Physics)-2017
 Symmetry operation: is an action that leaves
an object looking the same after it has been
carried out.
 Symmetry Elements: Each symmetry
operation has a corresponding symmetry
elements which is the axis, plane line or point
with respect to which the symmetry operation
is carried out.
Table of Elements and Operations
Element Operation Symbol
Identity Identity E
Symmetry plane
Reflection in the
plane
σ
Inversion center
Inversion of a point
x,y,z to -x,-y,-z
i
Proper axis
Rotation by
(360/n)
o
Cn
Improper axis
1. Rotation by
(360/n)
o
2. Reflection in
plane perpendicular
torotation axis
Sn
 Simplest symmetry operation. All molecules
have this element. If the molecule does have
no other elements, it is asymmetric. It does
nothing to the molecules.
 CHFClBr
 If we rotate the molecule about a particular
axis , then there exist a indistinguishable
form.
 n= (3600 )/ (angle with which molecule
rotate)
 A point at the center of the molecule.
(x,y,z) to (-x,-y,-z).
 Molecules contain mirror planes.
 σh(horizontal): plane perpendicular to
principal axis
 σd(dihedral), σv(vertical): plane linear with
principal axis
◦ σd: σ parallel to Cn and bisecting two C2' axes
◦ σv: Vertical, parallel to principal axis
 This is a compound operation combining a
rotation (Cn) with a reflection through a plane
perpendicular to the Cn axis σh.(Cn followed
by σh)
 σCn=Sn
 It is only possible for certain combinations of
symmetry elements to be present in a
molecule .
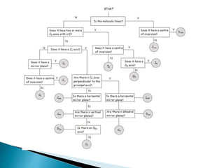
 we may group together molecules that
possess the same symmetry elements and
classify molecules according to their
symmetry.
 These groups of symmetry elements are
called point groups
 linear low symmetry? No
 Cn axis? Yes- Principal axis C3 passing
through B.
 nC2 axes? Yes 3C2 axes
 σh? Yes
D3h
Point group

Point group

  • 1.
    SUBMITTED TO: Dr.(Mrs.) Beena Bhatia SUBMITTED BY: Vishal Kumar Jangid M.Sc Final (Physics)-2017
  • 2.
     Symmetry operation:is an action that leaves an object looking the same after it has been carried out.  Symmetry Elements: Each symmetry operation has a corresponding symmetry elements which is the axis, plane line or point with respect to which the symmetry operation is carried out.
  • 3.
    Table of Elementsand Operations Element Operation Symbol Identity Identity E Symmetry plane Reflection in the plane σ Inversion center Inversion of a point x,y,z to -x,-y,-z i Proper axis Rotation by (360/n) o Cn Improper axis 1. Rotation by (360/n) o 2. Reflection in plane perpendicular torotation axis Sn
  • 4.
     Simplest symmetryoperation. All molecules have this element. If the molecule does have no other elements, it is asymmetric. It does nothing to the molecules.  CHFClBr
  • 5.
     If werotate the molecule about a particular axis , then there exist a indistinguishable form.  n= (3600 )/ (angle with which molecule rotate)
  • 6.
     A pointat the center of the molecule. (x,y,z) to (-x,-y,-z).
  • 7.
     Molecules containmirror planes.  σh(horizontal): plane perpendicular to principal axis  σd(dihedral), σv(vertical): plane linear with principal axis ◦ σd: σ parallel to Cn and bisecting two C2' axes ◦ σv: Vertical, parallel to principal axis
  • 8.
     This isa compound operation combining a rotation (Cn) with a reflection through a plane perpendicular to the Cn axis σh.(Cn followed by σh)  σCn=Sn
  • 9.
     It isonly possible for certain combinations of symmetry elements to be present in a molecule .  we may group together molecules that possess the same symmetry elements and classify molecules according to their symmetry.  These groups of symmetry elements are called point groups
  • 11.
     linear lowsymmetry? No  Cn axis? Yes- Principal axis C3 passing through B.  nC2 axes? Yes 3C2 axes  σh? Yes D3h