Change Request - Overview
RolesandWorkflowActionsGeneralFlow
Start Evaluate
Create and
Review
End
Requestor
- Submit Change
Request
* JIRA users
Dispostion
Change Control Coordinator
- Send to CCB
- Dissapprove CR
- Approve CR
Change Control Board
- Send for Disposition
Change Request – Create and Review
ChangeControlCoordinatorRequestor
Submit Change
Request
Status = Submitted
(CR summary,
description, and
type)
Review CR
No State Change
(Review impact
and action plan)
CCB
Disapprove CR
Status = Disapproved
(Update Decision,
Date)
Review
Decision?
Disapprove
Need More
Information
Reassign CR to
Submitter
No State Change
(Describe additional
information needed)
Need More
Information
Send to CCB
Status = Evaluate
(Update Decision,
Date)
Send to CCB
Change Request – CCB Decision Process
OperationsCommitteeChangeControlBoard
Review
Evaluate CR
No State Change
(Action plan,
comments, time
used and needed
to complete)
Decision? Yes
Disposition
Send for
Dispositon
Status = Ready for
Disposition
(Record Decision)
Review Change
Items
No State Change
Description, Approach
and Effort Estimate
Yes
Escalate?
Escalate
No State Change
Prepare for review
and add to agenda
No
No
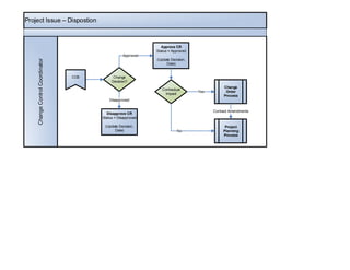
Project Issue – Dispostion
ChangeControlCoordinator
CCB
Disapprove CR
Status = Disapproved
(Update Decision,
Date)
Approve CR
Status = Approved
(Update Decision,
Date)
Change
Decision?
Approved
Disapproved
Contractual
Impact
Change
Order
Process
Yes
Project
Planning
Process
No
Contract Amendments

PMP Change Request Process

  • 1.
    Change Request -Overview RolesandWorkflowActionsGeneralFlow Start Evaluate Create and Review End Requestor - Submit Change Request * JIRA users Dispostion Change Control Coordinator - Send to CCB - Dissapprove CR - Approve CR Change Control Board - Send for Disposition
  • 2.
    Change Request –Create and Review ChangeControlCoordinatorRequestor Submit Change Request Status = Submitted (CR summary, description, and type) Review CR No State Change (Review impact and action plan) CCB Disapprove CR Status = Disapproved (Update Decision, Date) Review Decision? Disapprove Need More Information Reassign CR to Submitter No State Change (Describe additional information needed) Need More Information Send to CCB Status = Evaluate (Update Decision, Date) Send to CCB
  • 3.
    Change Request –CCB Decision Process OperationsCommitteeChangeControlBoard Review Evaluate CR No State Change (Action plan, comments, time used and needed to complete) Decision? Yes Disposition Send for Dispositon Status = Ready for Disposition (Record Decision) Review Change Items No State Change Description, Approach and Effort Estimate Yes Escalate? Escalate No State Change Prepare for review and add to agenda No No
  • 4.
    Project Issue –Dispostion ChangeControlCoordinator CCB Disapprove CR Status = Disapproved (Update Decision, Date) Approve CR Status = Approved (Update Decision, Date) Change Decision? Approved Disapproved Contractual Impact Change Order Process Yes Project Planning Process No Contract Amendments