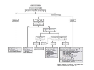
Palpitations
• Palpitations are sensations of the heart’s
actions.
• They may be described as rapid or slow,
skipping or stopping, and regular or irregular.
• Most cases are not due to serious cardiac
etiologies.
• The goal of the evaluation is to identify the
small proportion of patients who are at risk
for serious cardiac disease.
History and physical examination
• An accurate description of the sensation may aid
in the diagnosis.
• For children old enough to articulate the
sensation, racing, heart stopping or pausing, and
skipping beats are common descriptors.
• Inquire about the duration of symptoms, whether
the onset and termination of symptoms are
subtle or abrupt, and the factors associated with
onset (e.g., such as exercise) or termination (e.g.,
Valsalva maneuver).
• Infants may manifest nonspecific symptoms
of irritability and poor feeding; some cases
may progress to congestive heart failure prior
to identification of an abnormal rhythm.
• When appropriate, consider instructing
parents on how to take the child’s pulse
during future episodes.
History and physical examination
Past medical and Surgical History
• Special attention should be paid to a history of
structural cardiac abnormalities or cardiac
surgery because those factors increase the risk
of both arrhythmias and adverse outcomes
associated with them.
• Certain medications can be responsible for
arrhythmias.
• Symptoms suggestive of endocrine disorders
may also indicate etiologies.
Social & Familial history
• A social history should investigate stress
levels, caffeine intake, and tobacco use.
• Familial disorders that may be a cause of
palpitations include Wolff-Parkinson-White
syndrome, long QT syndrome (deafness is
associated with one of these inherited
syndromes), and Kearns-Sayre syndrome (e.g.,
retinal degeneration, ophthalmoplegia,
muscle weakness).
• An association of palpitations with syncope or
exertion is ominous and warrants urgent cardiac
consultation to direct an evaluation for an
underlying cardiac etiology.
• Other worrisome history components include
severe chest pain, a family history of long QT
syndrome, and unexplained or aborted sudden
death.
• If the history reveals any of these risk factors, an
urgent cardiac evaluation is recommended.
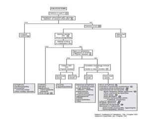
Electrocardiogram (ECG)
• A resting electrocardiogram (ECG) may identify an
arrhythmia or suggest a cardiac abnormality that could
be associated with an arrhythmia (e.g.,
cardiomyopathy, long QT syndrome).
• It can also reveal abnormalities that may cause
symptoms other than palpitations (e.g., AV block,
bradycardia).
• When the complaint of palpitations is a minor one and
is associated with a likely causative condition (e.g.,
fever, anxiety), an ECG may not be necessary acutely;
clinical judgment should be applied.
Electrocardiogram (ECG)
Electrocardiogram (ECG)
Electrocardiogram (ECG)
Sinus tachycardia
• Sinus tachycardia needs to be distinguished from supraventricular
tachycardia (SVT).
• Both are narrow complex tachycardias.
• Sinus tachycardia is characterized by a normal P-wave axis, a
gradual onset and termination, and a rate higher than the age-
specific upper limit of normal (usually less than 230 to 240 beats
per minute [bpm]); variability in the heart rate is a characteristic
distinguishing it from SVT.
• Fever, pain, anemia, and dehydration are common causes of sinus
tachycardia.
Drug History
• When drugs are responsible for palpitations, the most
common mechanism is a transient increased heart
rate, but they may occasionally cause more serious
rhythm disturbances.
• Medications associated with palpitations include
tricyclic antidepressants, aminophylline, stimulants (for
ADHD treatment), and thyroid replacement
medications.
• Drugs of abuse (e.g., cocaine, amphetamines) can also
cause cardiac side effects ranging from benign
palpitations to serious cardiac arrhythmias.
Non cardiac causes
• Clinical characteristics of hyperthyroidism
include goiter, accelerated linear growth,
failure to gain weight (or weight loss),
abnormal eyelid retraction, exophthalmos,
tremor, and weakness.
• Pallor on examination, a history of lethargy or
easy fatigability, excessive blood loss, or a diet
history suggestive of iron deficiency may be
clues to anemia.
Holter monitoring
• Holter monitoring is an extended rhythm
recording (24 or 48 hours) recommended to
attempt to capture an abnormal rhythm when
a patient experiences frequent symptoms.
• If events are more intermittent, an incident or
event recorder is preferable; these require
activation by the patient when symptoms
develop.
Sinus arrhythmia
• Sinus arrhythmia is a normal variation of the
heart rate with a slowing during expiration
and acceleration during inspiration.
• Occasionally it can be prominent; careful
auscultation will identify the relationship to
the respiratory phases and distinguish it from
premature atrial contractions
Premature ventricular complexes
(PVCs)
• Premature ventricular complexes (PVCs) are
common, occurring in approximately 25% of
the general population.
• PVCs usually are followed by a compensatory
pause preceding the next beat.
• They are often asymptomatic, although
patients may describe a “skipped” beat
followed by a strong beat or a sensation of the
“heart turning over.”
• Anxiety, fever, and certain drugs, especially
stimulants, may increase the occurrence of PVCs.
• Although usually benign, a history of syncope,
heart disease, chest pain or other symptoms, a
family history of sudden death, aggravation by
exercise, frequent or prolonged runs, or a
nonuniform appearance of the QRS complex
(suggesting a multifocal origin) are worrisome
characteristics and warrant additional evaluation.
Premature ventricular complexes
(PVCs)
Premature atrial contractions (PACs)
• Premature atrial contractions (PACs) are also
benign rhythm variations.
• They are usually asymptomatic; patients may
occasionally complain of skipped beats or
pauses in their heart rate.
Supraventricular tachycardias (SVTs)
• Supraventricular tachycardias (SVTs) originate in the atria,
atrioventricular node, or one or more accessory pathways
between the atria and ventricles or within the AV node
(reentrant tachycardias).
• Reentrant tachycardias are characterized by an abrupt
onset and cessation and tend to occur when the patient is
at rest.
• They demonstrate a narrow QRS complex, an abnormal P-
wave axis, and an unvarying rate that usually exceeds 180
bpm.
• It may be as high as 300 bpm.
• Congenital heart disease and use of over-the-counter
decongestants are common causes of SVTs.
Wolff-Parkinson-White syndrome
• Wolff-Parkinson-White syndrome is
characterized by an SVT due to an accessory
conduction pathway between the atria and
the ventricles, which manifests (between
episodes of SVT) with delta waves (a slow
upstroke of the QRS) on the ECG.
Atrial flutter
• Atrial rates of 250 to 300 bpm occur in atrial
flutter (higher rates can occur in infants);
ventricular conduction can be 1:1 but some
degree of heart block (2:1, 3:1) is more common,
so QRS complexes may appear normal.
• It usually occurs in children with congenital heart
disease, especially postoperatively, but may occur
in neonates with normal hearts.
• Onset and termination are abrupt; the ECG shows
atrial saw-toothed flutter waves.
Atrial fibrillation
• In atrial fibrillation, chaotic atrial excitation at a
rapid rate (typically 350 to 400 bpm, sometimes
higher) produces an irregular ventricular rhythm.
• It usually occurs in the presence of cardiac
abnormalities.
• Otherwise healthy children experiencing atrial
fibrillation should be evaluated for thyrotoxicosis,
pulmonary emboli, and pericarditis.
Long QT syndrome
• Long QT syndrome and Brugada syndrome are
examples of inherited cardiac ion channel
abnormalities with characteristic ECG findings.
• Genetic defects have been identified for several
variations of long QT syndrome; these conditions can
cause lethal ventricular arrhythmias. They may present
with palpitations, syncope, drowning, or cardiac arrest.
Calculation of the
• corrected QT interval (QTc) corrects the interval for the
patient’s heart rate.
• Jervell-Lange-Nielsen is a congenital long QT
syndrome associated with congenital deafness.
• Acquired long QT syndrome can occur secondary
to myocarditis, mitral valve prolapse, electrolyte
abnormalities, and medications (e.g., tricyclic
antidepressants, antipsychotics, macrolide
antibiotics, antihistamines, antifungals, cisapride,
multiple cardiac medications).
Long QT syndrome
Ventricular tachycardia
• Ventricular (wide QRS complex) tachycardia
necessitates prompt treatment.
• It may be asymptomatic in children with
normal hearts; children with structural heart
disease are more likely to be symptomatic.
THANKS FOR YOUR
Attention

Palpitation in children

  • 2.
    Palpitations • Palpitations aresensations of the heart’s actions. • They may be described as rapid or slow, skipping or stopping, and regular or irregular. • Most cases are not due to serious cardiac etiologies. • The goal of the evaluation is to identify the small proportion of patients who are at risk for serious cardiac disease.
  • 3.
    History and physicalexamination • An accurate description of the sensation may aid in the diagnosis. • For children old enough to articulate the sensation, racing, heart stopping or pausing, and skipping beats are common descriptors. • Inquire about the duration of symptoms, whether the onset and termination of symptoms are subtle or abrupt, and the factors associated with onset (e.g., such as exercise) or termination (e.g., Valsalva maneuver).
  • 4.
    • Infants maymanifest nonspecific symptoms of irritability and poor feeding; some cases may progress to congestive heart failure prior to identification of an abnormal rhythm. • When appropriate, consider instructing parents on how to take the child’s pulse during future episodes. History and physical examination
  • 5.
    Past medical andSurgical History • Special attention should be paid to a history of structural cardiac abnormalities or cardiac surgery because those factors increase the risk of both arrhythmias and adverse outcomes associated with them. • Certain medications can be responsible for arrhythmias. • Symptoms suggestive of endocrine disorders may also indicate etiologies.
  • 6.
    Social & Familialhistory • A social history should investigate stress levels, caffeine intake, and tobacco use. • Familial disorders that may be a cause of palpitations include Wolff-Parkinson-White syndrome, long QT syndrome (deafness is associated with one of these inherited syndromes), and Kearns-Sayre syndrome (e.g., retinal degeneration, ophthalmoplegia, muscle weakness).
  • 7.
    • An associationof palpitations with syncope or exertion is ominous and warrants urgent cardiac consultation to direct an evaluation for an underlying cardiac etiology. • Other worrisome history components include severe chest pain, a family history of long QT syndrome, and unexplained or aborted sudden death. • If the history reveals any of these risk factors, an urgent cardiac evaluation is recommended.
  • 8.
    Electrocardiogram (ECG) • Aresting electrocardiogram (ECG) may identify an arrhythmia or suggest a cardiac abnormality that could be associated with an arrhythmia (e.g., cardiomyopathy, long QT syndrome). • It can also reveal abnormalities that may cause symptoms other than palpitations (e.g., AV block, bradycardia). • When the complaint of palpitations is a minor one and is associated with a likely causative condition (e.g., fever, anxiety), an ECG may not be necessary acutely; clinical judgment should be applied.
  • 9.
  • 10.
  • 11.
  • 12.
    Sinus tachycardia • Sinustachycardia needs to be distinguished from supraventricular tachycardia (SVT). • Both are narrow complex tachycardias. • Sinus tachycardia is characterized by a normal P-wave axis, a gradual onset and termination, and a rate higher than the age- specific upper limit of normal (usually less than 230 to 240 beats per minute [bpm]); variability in the heart rate is a characteristic distinguishing it from SVT. • Fever, pain, anemia, and dehydration are common causes of sinus tachycardia.
  • 13.
    Drug History • Whendrugs are responsible for palpitations, the most common mechanism is a transient increased heart rate, but they may occasionally cause more serious rhythm disturbances. • Medications associated with palpitations include tricyclic antidepressants, aminophylline, stimulants (for ADHD treatment), and thyroid replacement medications. • Drugs of abuse (e.g., cocaine, amphetamines) can also cause cardiac side effects ranging from benign palpitations to serious cardiac arrhythmias.
  • 14.
    Non cardiac causes •Clinical characteristics of hyperthyroidism include goiter, accelerated linear growth, failure to gain weight (or weight loss), abnormal eyelid retraction, exophthalmos, tremor, and weakness. • Pallor on examination, a history of lethargy or easy fatigability, excessive blood loss, or a diet history suggestive of iron deficiency may be clues to anemia.
  • 15.
    Holter monitoring • Holtermonitoring is an extended rhythm recording (24 or 48 hours) recommended to attempt to capture an abnormal rhythm when a patient experiences frequent symptoms. • If events are more intermittent, an incident or event recorder is preferable; these require activation by the patient when symptoms develop.
  • 16.
    Sinus arrhythmia • Sinusarrhythmia is a normal variation of the heart rate with a slowing during expiration and acceleration during inspiration. • Occasionally it can be prominent; careful auscultation will identify the relationship to the respiratory phases and distinguish it from premature atrial contractions
  • 17.
    Premature ventricular complexes (PVCs) •Premature ventricular complexes (PVCs) are common, occurring in approximately 25% of the general population. • PVCs usually are followed by a compensatory pause preceding the next beat. • They are often asymptomatic, although patients may describe a “skipped” beat followed by a strong beat or a sensation of the “heart turning over.”
  • 18.
    • Anxiety, fever,and certain drugs, especially stimulants, may increase the occurrence of PVCs. • Although usually benign, a history of syncope, heart disease, chest pain or other symptoms, a family history of sudden death, aggravation by exercise, frequent or prolonged runs, or a nonuniform appearance of the QRS complex (suggesting a multifocal origin) are worrisome characteristics and warrant additional evaluation. Premature ventricular complexes (PVCs)
  • 19.
    Premature atrial contractions(PACs) • Premature atrial contractions (PACs) are also benign rhythm variations. • They are usually asymptomatic; patients may occasionally complain of skipped beats or pauses in their heart rate.
  • 20.
    Supraventricular tachycardias (SVTs) •Supraventricular tachycardias (SVTs) originate in the atria, atrioventricular node, or one or more accessory pathways between the atria and ventricles or within the AV node (reentrant tachycardias). • Reentrant tachycardias are characterized by an abrupt onset and cessation and tend to occur when the patient is at rest. • They demonstrate a narrow QRS complex, an abnormal P- wave axis, and an unvarying rate that usually exceeds 180 bpm. • It may be as high as 300 bpm. • Congenital heart disease and use of over-the-counter decongestants are common causes of SVTs.
  • 21.
    Wolff-Parkinson-White syndrome • Wolff-Parkinson-Whitesyndrome is characterized by an SVT due to an accessory conduction pathway between the atria and the ventricles, which manifests (between episodes of SVT) with delta waves (a slow upstroke of the QRS) on the ECG.
  • 22.
    Atrial flutter • Atrialrates of 250 to 300 bpm occur in atrial flutter (higher rates can occur in infants); ventricular conduction can be 1:1 but some degree of heart block (2:1, 3:1) is more common, so QRS complexes may appear normal. • It usually occurs in children with congenital heart disease, especially postoperatively, but may occur in neonates with normal hearts. • Onset and termination are abrupt; the ECG shows atrial saw-toothed flutter waves.
  • 23.
    Atrial fibrillation • Inatrial fibrillation, chaotic atrial excitation at a rapid rate (typically 350 to 400 bpm, sometimes higher) produces an irregular ventricular rhythm. • It usually occurs in the presence of cardiac abnormalities. • Otherwise healthy children experiencing atrial fibrillation should be evaluated for thyrotoxicosis, pulmonary emboli, and pericarditis.
  • 24.
    Long QT syndrome •Long QT syndrome and Brugada syndrome are examples of inherited cardiac ion channel abnormalities with characteristic ECG findings. • Genetic defects have been identified for several variations of long QT syndrome; these conditions can cause lethal ventricular arrhythmias. They may present with palpitations, syncope, drowning, or cardiac arrest. Calculation of the • corrected QT interval (QTc) corrects the interval for the patient’s heart rate.
  • 25.
    • Jervell-Lange-Nielsen isa congenital long QT syndrome associated with congenital deafness. • Acquired long QT syndrome can occur secondary to myocarditis, mitral valve prolapse, electrolyte abnormalities, and medications (e.g., tricyclic antidepressants, antipsychotics, macrolide antibiotics, antihistamines, antifungals, cisapride, multiple cardiac medications). Long QT syndrome
  • 26.
    Ventricular tachycardia • Ventricular(wide QRS complex) tachycardia necessitates prompt treatment. • It may be asymptomatic in children with normal hearts; children with structural heart disease are more likely to be symptomatic.
  • 29.