Embed presentation
Downloaded 76 times





















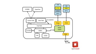
This document discusses Open vSwitch (OVS) and how using Data Plane Development Kit (DPDK) can improve its performance. It notes that with standard OVS, there are many components between a virtual machine and physical networking that cause scalability and performance issues due to context switches. OVS-DPDK addresses this by using polling, hugepages, pinned CPUs, and userspace I/O to bypass the kernel and reduce overhead. The document shows that using DPDK can increase OVS throughput by over 8x and reduce latency by 30-37% compared to standard OVS.



















