OVARIAN CYST
Dr.Vaidehi Bhatt
Assistant Professor, Deprt. Of Hom. Pharmacy ,RHMC, Parul University
DEFINETION:
Ovarian cysts are fluid-filled sacs that grow inside or on top of one (or
both) ovaries. A cyst is a general term used to describe a fluid-filled
structure. Ovarian cysts are usually asymptomatic, but pain in the abdomen
or pelvis is common.
What Are the Ovaries? What Do the
Ovaries Do?
• The ovaries are reproductive organs in women that are located in the
pelvis. One ovary is on each side of the uterus, and each is about the side
of a walnut. The ovaries produce eggs and the female hormones, estrogen
and progesterone. The ovaries are the main source of female hormones
that control sexual development including breasts, body shape, and body
hair. The ovaries also regulate the menstrual cycle and pregnancy.
What Is Ovulation?
• Ovulation is controlled by a series of hormone chain reactions originating
from the brain's hypothalamus. Every month, as part of a woman's
menstrual cycle, follicles rupture, releasing an egg from the ovary. A
follicle is a small fluid sac that contains the female gametes (eggs) inside
the ovary. This process of releasing and egg from the ovary an into the
Fallopian tube is known as 'ovulation'.
Ovulation
What Causes Ovarian Cysts?
• During the normal menstrual cycle, the follicular phase is characterized by increasing follicle-
stimulating hormone (FSH) production. That leads to the selection of dominant follicles for
priming to release from the ovary. In a normal functioning ovary, estrogen production from the
dominant follicle leads to a surge of luteinizing hormone (LH), resulting in ovulation. After
ovulation, follicular remnants form a corpus luteum, which produces progesterone. This inhibits
FSH and LH production. If pregnancy does not occur, the progesterone declines and FSH, LH
rises, and the next cycle begins
• Sometimes a follicle does not release an egg during ovulation, and instead it continues to fill with
fluid inside the ovary. This is called a 'follicular cyst'. In other cases, the follicle releases the egg
but the sac seals up again and swells with fluid or blood instead of dissolving. This is known as a
'corpus luteum cyst'. Both of these conditions are types of functional ovarian cysts. Functional
ovarian cysts are the most common type of ovarian cysts.
Risk factors
• The following are potential risk factors for developing ovarian cysts:
• History of previous ovarian cysts
• Irregular menstrual cycles
• Infertility
• Polycystic ovarian syndrome
• Endometriosis
• Obesity
• Early menstruation (11 years or younger)
• Hyperthyroidism
• Tamoxifen therapy for breast cancer
TYPES OF OVARIAN CYSTS
• Functional Cysts The majority of ovarian cysts form naturally as a result of menstrual cycles during a woman’s reproductive years. Leading up to
ovulation, your ovaries grow small follicles. The follicles release hormones and expel the egg when you ovulate. Sometimes, a normal follicle will
continue to grow and retain fluid after your menstrual cycle; this is known as a functional cyst. They are almost always harmless, typically shrinking and
disappearing on their own within four to eight weeks.
• Benign Neoplastic Cysts These types of cysts are rare and present in a variety of forms. These cysts are characterized by abnormal tissue growth. The
most common type of benign neoplastic cysts is the cystic teratoma, also known as a dermoid cyst. Developing from a germ cell, these cysts can contain
multiple types of tissue, including sebaceous glands, skin cells or hair follicles. Sometimes these cysts cause no symptoms, but occasionally they can
produce other medical complications and pelvic pain. Usually these types of cysts do not resolve on their own.
• Endometriotic Cysts Developing as a result of endometriosis, these cysts develop when endometrial-like tissue grows outside of the uterus and becomes
attached to the ovaries. During a menstrual cycle, hormones trigger uterine tissue to be shed after ovulation and exit the body. Endometrial tissue on the
ovaries cannot be shed, causing the tissue to accumulate, and form dark, reddish brown cysts. For this reason, endometriotic cysts are commonly referred
to as “chocolate cysts.” These cysts usually do not resolve spontaneously, and if they rupture, can cause pelvic pain, adhesions and infertility.
• Malignant Cysts The vast majority of cysts are benign, but any type of cyst can become malignant or cancerous. A malignant cyst, or tumor, indicates
ovarian cancer. A cyst is suspected to be malignant when certain characteristics are observed during a physical exam, ultrasound or in a patient’s medical
history. In this situation, a biopsy or complete removal of the cyst is recommended.
• Polycystic ovary syndrome (PCOS) Polycystic means many cysts. If you have PCOS you develop many tiny benign ovarian cysts. The cysts develop
due to a problem with ovulation, caused by an hormonal imbalance. PCOS is associated with period problems, reduced fertility, hair growth, obesity, and
acne.
What Are Signs and Symptoms of an
Ovarian Cyst?
• Many times ovarian cysts do not cause symptoms. When symptoms do occur, they may include the following:
• Pain during intercourse or menstruation
• Abdominal fullness
• Nausea
• Vomiting
• Unusual bleeding
• Weight gain
• Inability to empty the bladder completely
• Breast pain
• Aching in the pelvic region, lower back, or thighs
The following symptoms need immediate
medical attention:
• Severe abdominal pain that comes on suddenly (may be a sign of a
ruptured ovarian cyst)
• Fainting
• Weakness
• Dizziness
• Rapid breathing
• Abdominal pain that occurs with vomiting and a fever
Characteristics of Simple and Malignant
Cysts
Simple cyst Malignant cyst
Round or oval
No solid component
Anechoic
Smooth, thin walls
No internal flow
No septation
Posterior acoustic enhancement
Non-hyperechoic solid areas (especially if blood
flow)
Thick septations ( >2 - 3 mm wide, especially if
blood)
Excrescences on inner/outer aspect of cystic
area
Ascites
Other pelvic/omental masses
The differential diagnosis of benign ovarian cysts includes:
• Simple cysts
• Hemorrhagic corpus luteum cysts
• Dermoids (mature cystic teratomas)
• Endometriomas
• Pedunculated Fibroids
• Hydrosalpinges
• Paratubal and paraovarian cysts
• Peritoneal inclusion cysts (also known as pseudocysts)
• Pelvic kidneys
• Appendiceal or diverticular abscess
• Ectopic pregnancy
• The diagnosis of an ovarian cyst is most often made based on imaging rather than by physical examination, laboratory testing, or diagnostic
procedures.
Complications
• Some women develop less common types of cysts that a doctor finds during a pelvic
exam. Cystic ovarian masses that develop after menopause might be cancerous
(malignant). That's why it's important to have regular pelvic exams.
• Infrequent complications associated with ovarian cysts include:
• Ovarian torsion. Cysts that enlarge can cause the ovary to move, increasing the chance
of painful twisting of your ovary (ovarian torsion). Symptoms can include an abrupt onset
of severe pelvic pain, nausea and vomiting. Ovarian torsion can also decrease or stop
blood flow to the ovaries.
• Rupture. A cyst that ruptures can cause severe pain and internal bleeding. The larger the
cyst, the greater the risk of rupture. Vigorous activity that affects the pelvis, such as
vaginal intercourse, also increases the risk.
How to Test For Ovarian Cyst
Ovarian cysts can be diagnosed a few different ways. Once a doctor suspects an ovarian cyst, additional tests will
be performed to confirm the diagnosis
.
Pelvic and Transvaginal Ultrasound
• Ovarian cysts are often detected during a pelvic exam. A pelvis ultrasound can allow the doctor to see the cyst with sound waves and help determine whether it is
comprised of fluid, solid tissue, or a mixture of the two. A transvaginal ultrasound consists of a doctor inserting a probe into the vagina in order to examine the uterus
and ovaries. The examination allows the doctor to view the cyst in more detail.
• Laparoscopic Surgery
• During laparoscopic surgery, a doctor will make small incisions and pass a thin scope (laparoscope) through the abdomen. The laparoscope will allow the doctor to
identify the cyst and possibly remove or biopsy the cyst.
• Serum CA-125 Assay
• A cancer antigen 125 (CA-125) blood test can help suggest if a cyst is due to ovarian cancer, but other conditions -- including endometriosis and uterine fibroids -- can
also increase CA-125 levels, so this test is not specific for ovarian cancer. In some cases of ovarian cancer, levels of CA-125 are not elevated enough to be detected by
the blood test.
• Hormone Levels
• The doctor may order a pregnancy test and assess hormone levels. Blood tests can also be performed to test for other hormones that may cause polycystic ovarian
syndrome.
• Culdocentesis
• A fluid sample from the pelvis may be taken in order to rule out bleeding into the abdominal cavity. Culdocentesis is performed by inserting a needle through the vaginal
wall behind the uterine cervix.
How is an ovarian cyst treated?
• Functional ovarian cysts generally go away without treatment. Your healthcare provider
may give you medications containing hormones (such as birth control pills) to stop
ovulation and prevent future cysts from forming. If you do not ovulate, you will not form
functional cysts. In some cases, surgery may be necessary to remove a cyst.
What types of surgery are used to treat ovarian cysts?
• The type of surgery used depends on the size of the cyst and how it appears on the
ultrasound. The different procedures used include:
• Laparoscopy: This is a procedure in which the doctor inserts a small device through a
small incision in the abdomen. He or she views the reproductive organs and pelvic cavity
using the device. The doctor can remove the cyst through tiny incisions.
• Laparotomy: This procedure uses a bigger incision to remove the cyst. The cyst will be
tested for cancer. If it is cancer, the doctor may need to remove one or both ovaries, the
uterus, a fold of fatty tissue called the omentum and some lymph nodes. Lymph nodes are
small, bean-shaped structures found throughout the body that produce and store infection-
fighting cells, but may contain cancer cells
What Is the Prognosis of an Ovarian Cyst?
• The prognosis for women, especially premenopausal women, who have functional ovarian cysts is very good. Most of these cysts
resolve within a few months on their own without treatment. The prognosis for women who have other types of ovarian cysts
depends on a variety of factors. A woman's age, health status, and underlying cause of the cyst all factor into the prognosis.
• Age
• Hormonal stimulation of the ovary determines the development of a functional ovarian cyst. A woman who is still menstruating and
producing estrogen has a more likely chance of developing a cyst. Postmenopausal women have a lower risk for developing
ovarian cysts because they are no longer ovulating or producing large amounts of hormones. Younger women who are developing
larger amounts of hormones are more likely to develop ovarian cysts than postmenopausal women.
• Cyst Size
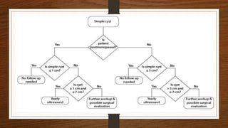
• The size of a cyst directly corresponds to the rate at which they shrink. Most functional cysts are 2 inches in diameter or less and do
not require surgery for removal. However, cysts that are larger than 4 centimeters in diameter will usually require surgery.
Ovarian cyst prevention
• Ovarian cysts can’t be prevented. However, routine gynecologic examinations can detect
ovarian cysts early. Benign ovarian cysts don’t become cancerous. However, symptoms
of ovarian cancer can mimic symptoms of an ovarian cyst. Thus, it’s important to visit
your doctor and receive a correct diagnosis. Alert your doctor to symptoms that may
indicate a problem, such as:
• changes in your menstrual cycle
• ongoing pelvic pain
• loss of appetite
• unexplained weight loss
• abdominal fullness
Ovarian Cyst Treatments at Home
• Various home remedies can help in relieving the discomfort caused by the
ovarian cyst. Home remedies are easy to use and safe. We mentioned some of
the best home remedies that will help in subsiding all the symptoms and
remove the cyst naturally. Few of the home remedies are given below
• Beetroot is rich in betacyanin, a compound that boosts the liver’s ability to rid of toxins out from your body. Besides, the
alkaline properties of this vegetable, it balances the acidity in your body thereby, reducing the severity of the symptoms of
ovarian cysts.
• Flaxseeds are one of the best home remedies that balance the proportion of estrogen and progesterone in your body thereby it
reduces the size of cysts. Besides, it flaxseeds are rich in fiber and thus, help the body to eliminate harmful toxins and waste
products released by the liver.
• Apple cider vinegar can help in contracting and dispersing the ovarian cysts caused by potassium deficiency. It is very
beneficial in relieving pain, discomfort, dizziness, weakness, etc.
• Ginger is a very effective remedy in controlling the symptoms of ovarian cyst. It is an anti-inflammatory herb that relieves
pain, increases heat in the body and induces a healthy flow during menstruation.
• Almonds is loaded with magnesium which helps in regularizing your menstruation cycle and also reduces abdominal cramps.
It is very beneficial to enhance your immune system naturally and provide you strength and stamina.
• Leaves of red raspberry are a very effective remedy and beneficial for women suffering from the heavy menstrual flow.
Tannins in this help to strengthen the uterine muscles & also reduces abdominal pain
• Mustard seeds are one of the best and effective home remedy for controlling the symptoms of ovarian cyst. It also cures the
heavy bleeding during menstruation and provides strength to the uterine muscles.
• Castor oil is a certain type of vegetable oil derived from castor seeds. This oil is used for several health and medicinal
purposes.
Key points about ovarian cysts
• An ovarian cyst is a fluid-filled sac that forms in or on one of your ovaries.
• Most ovarian cysts are functional cysts. These are related to ovulation. They often go
away with no treatment.
• Only a small number of ovarian cysts are caused by cancer.
• PCOS, endometriosis, and pelvic infection are some of the other causes of ovarian cysts.
• A cyst may cause symptoms, such as abdominal pain. Or it may cause no symptoms.
• You may need tests to help diagnose your cyst. These may include an ultrasound and
blood tests.
• You may need no treatment for the cyst. Or you may need surgery.
Thank you

Ovarian CYST.pptx

  • 1.
    OVARIAN CYST Dr.Vaidehi Bhatt AssistantProfessor, Deprt. Of Hom. Pharmacy ,RHMC, Parul University
  • 3.
    DEFINETION: Ovarian cysts arefluid-filled sacs that grow inside or on top of one (or both) ovaries. A cyst is a general term used to describe a fluid-filled structure. Ovarian cysts are usually asymptomatic, but pain in the abdomen or pelvis is common.
  • 4.
    What Are theOvaries? What Do the Ovaries Do? • The ovaries are reproductive organs in women that are located in the pelvis. One ovary is on each side of the uterus, and each is about the side of a walnut. The ovaries produce eggs and the female hormones, estrogen and progesterone. The ovaries are the main source of female hormones that control sexual development including breasts, body shape, and body hair. The ovaries also regulate the menstrual cycle and pregnancy.
  • 5.
    What Is Ovulation? •Ovulation is controlled by a series of hormone chain reactions originating from the brain's hypothalamus. Every month, as part of a woman's menstrual cycle, follicles rupture, releasing an egg from the ovary. A follicle is a small fluid sac that contains the female gametes (eggs) inside the ovary. This process of releasing and egg from the ovary an into the Fallopian tube is known as 'ovulation'.
  • 6.
  • 7.
    What Causes OvarianCysts? • During the normal menstrual cycle, the follicular phase is characterized by increasing follicle- stimulating hormone (FSH) production. That leads to the selection of dominant follicles for priming to release from the ovary. In a normal functioning ovary, estrogen production from the dominant follicle leads to a surge of luteinizing hormone (LH), resulting in ovulation. After ovulation, follicular remnants form a corpus luteum, which produces progesterone. This inhibits FSH and LH production. If pregnancy does not occur, the progesterone declines and FSH, LH rises, and the next cycle begins • Sometimes a follicle does not release an egg during ovulation, and instead it continues to fill with fluid inside the ovary. This is called a 'follicular cyst'. In other cases, the follicle releases the egg but the sac seals up again and swells with fluid or blood instead of dissolving. This is known as a 'corpus luteum cyst'. Both of these conditions are types of functional ovarian cysts. Functional ovarian cysts are the most common type of ovarian cysts.
  • 8.
    Risk factors • Thefollowing are potential risk factors for developing ovarian cysts: • History of previous ovarian cysts • Irregular menstrual cycles • Infertility • Polycystic ovarian syndrome • Endometriosis • Obesity • Early menstruation (11 years or younger) • Hyperthyroidism • Tamoxifen therapy for breast cancer
  • 9.
    TYPES OF OVARIANCYSTS • Functional Cysts The majority of ovarian cysts form naturally as a result of menstrual cycles during a woman’s reproductive years. Leading up to ovulation, your ovaries grow small follicles. The follicles release hormones and expel the egg when you ovulate. Sometimes, a normal follicle will continue to grow and retain fluid after your menstrual cycle; this is known as a functional cyst. They are almost always harmless, typically shrinking and disappearing on their own within four to eight weeks. • Benign Neoplastic Cysts These types of cysts are rare and present in a variety of forms. These cysts are characterized by abnormal tissue growth. The most common type of benign neoplastic cysts is the cystic teratoma, also known as a dermoid cyst. Developing from a germ cell, these cysts can contain multiple types of tissue, including sebaceous glands, skin cells or hair follicles. Sometimes these cysts cause no symptoms, but occasionally they can produce other medical complications and pelvic pain. Usually these types of cysts do not resolve on their own. • Endometriotic Cysts Developing as a result of endometriosis, these cysts develop when endometrial-like tissue grows outside of the uterus and becomes attached to the ovaries. During a menstrual cycle, hormones trigger uterine tissue to be shed after ovulation and exit the body. Endometrial tissue on the ovaries cannot be shed, causing the tissue to accumulate, and form dark, reddish brown cysts. For this reason, endometriotic cysts are commonly referred to as “chocolate cysts.” These cysts usually do not resolve spontaneously, and if they rupture, can cause pelvic pain, adhesions and infertility. • Malignant Cysts The vast majority of cysts are benign, but any type of cyst can become malignant or cancerous. A malignant cyst, or tumor, indicates ovarian cancer. A cyst is suspected to be malignant when certain characteristics are observed during a physical exam, ultrasound or in a patient’s medical history. In this situation, a biopsy or complete removal of the cyst is recommended. • Polycystic ovary syndrome (PCOS) Polycystic means many cysts. If you have PCOS you develop many tiny benign ovarian cysts. The cysts develop due to a problem with ovulation, caused by an hormonal imbalance. PCOS is associated with period problems, reduced fertility, hair growth, obesity, and acne.
  • 13.
    What Are Signsand Symptoms of an Ovarian Cyst? • Many times ovarian cysts do not cause symptoms. When symptoms do occur, they may include the following: • Pain during intercourse or menstruation • Abdominal fullness • Nausea • Vomiting • Unusual bleeding • Weight gain • Inability to empty the bladder completely • Breast pain • Aching in the pelvic region, lower back, or thighs
  • 14.
    The following symptomsneed immediate medical attention: • Severe abdominal pain that comes on suddenly (may be a sign of a ruptured ovarian cyst) • Fainting • Weakness • Dizziness • Rapid breathing • Abdominal pain that occurs with vomiting and a fever
  • 15.
    Characteristics of Simpleand Malignant Cysts Simple cyst Malignant cyst Round or oval No solid component Anechoic Smooth, thin walls No internal flow No septation Posterior acoustic enhancement Non-hyperechoic solid areas (especially if blood flow) Thick septations ( >2 - 3 mm wide, especially if blood) Excrescences on inner/outer aspect of cystic area Ascites Other pelvic/omental masses
  • 16.
    The differential diagnosisof benign ovarian cysts includes: • Simple cysts • Hemorrhagic corpus luteum cysts • Dermoids (mature cystic teratomas) • Endometriomas • Pedunculated Fibroids • Hydrosalpinges • Paratubal and paraovarian cysts • Peritoneal inclusion cysts (also known as pseudocysts) • Pelvic kidneys • Appendiceal or diverticular abscess • Ectopic pregnancy • The diagnosis of an ovarian cyst is most often made based on imaging rather than by physical examination, laboratory testing, or diagnostic procedures.
  • 17.
    Complications • Some womendevelop less common types of cysts that a doctor finds during a pelvic exam. Cystic ovarian masses that develop after menopause might be cancerous (malignant). That's why it's important to have regular pelvic exams. • Infrequent complications associated with ovarian cysts include: • Ovarian torsion. Cysts that enlarge can cause the ovary to move, increasing the chance of painful twisting of your ovary (ovarian torsion). Symptoms can include an abrupt onset of severe pelvic pain, nausea and vomiting. Ovarian torsion can also decrease or stop blood flow to the ovaries. • Rupture. A cyst that ruptures can cause severe pain and internal bleeding. The larger the cyst, the greater the risk of rupture. Vigorous activity that affects the pelvis, such as vaginal intercourse, also increases the risk.
  • 20.
    How to TestFor Ovarian Cyst Ovarian cysts can be diagnosed a few different ways. Once a doctor suspects an ovarian cyst, additional tests will be performed to confirm the diagnosis . Pelvic and Transvaginal Ultrasound • Ovarian cysts are often detected during a pelvic exam. A pelvis ultrasound can allow the doctor to see the cyst with sound waves and help determine whether it is comprised of fluid, solid tissue, or a mixture of the two. A transvaginal ultrasound consists of a doctor inserting a probe into the vagina in order to examine the uterus and ovaries. The examination allows the doctor to view the cyst in more detail. • Laparoscopic Surgery • During laparoscopic surgery, a doctor will make small incisions and pass a thin scope (laparoscope) through the abdomen. The laparoscope will allow the doctor to identify the cyst and possibly remove or biopsy the cyst. • Serum CA-125 Assay • A cancer antigen 125 (CA-125) blood test can help suggest if a cyst is due to ovarian cancer, but other conditions -- including endometriosis and uterine fibroids -- can also increase CA-125 levels, so this test is not specific for ovarian cancer. In some cases of ovarian cancer, levels of CA-125 are not elevated enough to be detected by the blood test. • Hormone Levels • The doctor may order a pregnancy test and assess hormone levels. Blood tests can also be performed to test for other hormones that may cause polycystic ovarian syndrome. • Culdocentesis • A fluid sample from the pelvis may be taken in order to rule out bleeding into the abdominal cavity. Culdocentesis is performed by inserting a needle through the vaginal wall behind the uterine cervix.
  • 21.
    How is anovarian cyst treated? • Functional ovarian cysts generally go away without treatment. Your healthcare provider may give you medications containing hormones (such as birth control pills) to stop ovulation and prevent future cysts from forming. If you do not ovulate, you will not form functional cysts. In some cases, surgery may be necessary to remove a cyst.
  • 23.
    What types ofsurgery are used to treat ovarian cysts? • The type of surgery used depends on the size of the cyst and how it appears on the ultrasound. The different procedures used include: • Laparoscopy: This is a procedure in which the doctor inserts a small device through a small incision in the abdomen. He or she views the reproductive organs and pelvic cavity using the device. The doctor can remove the cyst through tiny incisions. • Laparotomy: This procedure uses a bigger incision to remove the cyst. The cyst will be tested for cancer. If it is cancer, the doctor may need to remove one or both ovaries, the uterus, a fold of fatty tissue called the omentum and some lymph nodes. Lymph nodes are small, bean-shaped structures found throughout the body that produce and store infection- fighting cells, but may contain cancer cells
  • 24.
    What Is thePrognosis of an Ovarian Cyst? • The prognosis for women, especially premenopausal women, who have functional ovarian cysts is very good. Most of these cysts resolve within a few months on their own without treatment. The prognosis for women who have other types of ovarian cysts depends on a variety of factors. A woman's age, health status, and underlying cause of the cyst all factor into the prognosis. • Age • Hormonal stimulation of the ovary determines the development of a functional ovarian cyst. A woman who is still menstruating and producing estrogen has a more likely chance of developing a cyst. Postmenopausal women have a lower risk for developing ovarian cysts because they are no longer ovulating or producing large amounts of hormones. Younger women who are developing larger amounts of hormones are more likely to develop ovarian cysts than postmenopausal women. • Cyst Size • The size of a cyst directly corresponds to the rate at which they shrink. Most functional cysts are 2 inches in diameter or less and do not require surgery for removal. However, cysts that are larger than 4 centimeters in diameter will usually require surgery.
  • 25.
    Ovarian cyst prevention •Ovarian cysts can’t be prevented. However, routine gynecologic examinations can detect ovarian cysts early. Benign ovarian cysts don’t become cancerous. However, symptoms of ovarian cancer can mimic symptoms of an ovarian cyst. Thus, it’s important to visit your doctor and receive a correct diagnosis. Alert your doctor to symptoms that may indicate a problem, such as: • changes in your menstrual cycle • ongoing pelvic pain • loss of appetite • unexplained weight loss • abdominal fullness
  • 26.
    Ovarian Cyst Treatmentsat Home • Various home remedies can help in relieving the discomfort caused by the ovarian cyst. Home remedies are easy to use and safe. We mentioned some of the best home remedies that will help in subsiding all the symptoms and remove the cyst naturally. Few of the home remedies are given below
  • 27.
    • Beetroot isrich in betacyanin, a compound that boosts the liver’s ability to rid of toxins out from your body. Besides, the alkaline properties of this vegetable, it balances the acidity in your body thereby, reducing the severity of the symptoms of ovarian cysts. • Flaxseeds are one of the best home remedies that balance the proportion of estrogen and progesterone in your body thereby it reduces the size of cysts. Besides, it flaxseeds are rich in fiber and thus, help the body to eliminate harmful toxins and waste products released by the liver. • Apple cider vinegar can help in contracting and dispersing the ovarian cysts caused by potassium deficiency. It is very beneficial in relieving pain, discomfort, dizziness, weakness, etc. • Ginger is a very effective remedy in controlling the symptoms of ovarian cyst. It is an anti-inflammatory herb that relieves pain, increases heat in the body and induces a healthy flow during menstruation. • Almonds is loaded with magnesium which helps in regularizing your menstruation cycle and also reduces abdominal cramps. It is very beneficial to enhance your immune system naturally and provide you strength and stamina. • Leaves of red raspberry are a very effective remedy and beneficial for women suffering from the heavy menstrual flow. Tannins in this help to strengthen the uterine muscles & also reduces abdominal pain • Mustard seeds are one of the best and effective home remedy for controlling the symptoms of ovarian cyst. It also cures the heavy bleeding during menstruation and provides strength to the uterine muscles. • Castor oil is a certain type of vegetable oil derived from castor seeds. This oil is used for several health and medicinal purposes.
  • 28.
    Key points aboutovarian cysts • An ovarian cyst is a fluid-filled sac that forms in or on one of your ovaries. • Most ovarian cysts are functional cysts. These are related to ovulation. They often go away with no treatment. • Only a small number of ovarian cysts are caused by cancer. • PCOS, endometriosis, and pelvic infection are some of the other causes of ovarian cysts. • A cyst may cause symptoms, such as abdominal pain. Or it may cause no symptoms. • You may need tests to help diagnose your cyst. These may include an ultrasound and blood tests. • You may need no treatment for the cyst. Or you may need surgery.
  • 29.