Submitted on 12/9/15
Synthesis of 4-Morpholinosulfonyl Aniline
S. O. Boatemaa, J. L. Dauberman, R. E. Horton, and J. Paredes
School of Science & Technology, Georgia Gwinnett College,
Lawrenceville, GA 30043
Procedure
All of the reactants and equipment used for each step
was supplied by Georgia Gwinnett College Organic Chemistry
Department. Step one began with adding 2ml of analine into an
Erlenmeyer flask. Then 15 ml of water is added to the flask.
While stirring the solution 2.4ml of acetic anhydride is also
mixed into Erlenmeyer flask. When acetic anhydride, the
mixture turned a cloudy eggshell color. After adding the acetic
anhydride, 37.5ml was stirred into the mixture. Then the final
mixture was stirred while heating around 95 °C Celsius until
everything was dissolved. After everything was dissolved, the
solution was cooled to room temperature and placed in an ice
bath. Finally the formed crystals were vacuumed and washed
with distilled water. Then they were put under a heat lamp to
dry. The resulting crystals, or acetanilide, was a light eggshell
color (Figure 1).
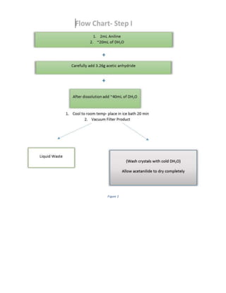
For step 2 the acetanilide made from step 1 was slowly
mixed with 3.78ml of chlorosulfonic acid in an Erlenmeyer
flask. This was done undera fume hood,using a glass pipet with
great caution. The resulting mixture was a viscous brown and
pink liquid. Next the mixture was left to cool underneath the
fume hood. Then the oil was carefully pipetted into ice distilled
water very slowly. The Erlenmeyer flask was then washed out
with the chilled distilled water to react any remaining oil and
then poured out into the beaker of water. The product, p-
acetamidobenzenesyulfonyl chloride, was filtered using a
vacuum. Finally the precipitant was dried under a heat lamp
(Figure 3).
Step three must be performed in a fume hood as
pyridine is highly toxic. In a reaction flask .435g of p-
acetamidobenzesulfonyl chloride were combined with 4.3mL
of acetonitrile (1mL: 100mg of p-acetamidobenzesulfonyl
chloride) and allowed to dissolve. In a separate flask .174g of
morpholine and .696mL of pyridine (1mL: 250mg morpholine)
were also combined until dissolved. Then, both mixtures were
combined at stirred at room temperature for several minutes. A
precipitate did not form, therefore, the reaction mixture needed
to by acidified with 6 molar hydrochloric acid. Well over60mL
were used until an acidic pH could be reached. The mixture
was then extracted with ethyl acetate. The organic layer was
then washed with distilled water and saturated aqueous sodium
chloride. The mixture was washed three times to ensure purity.
Anhydrous magnesiumsulfate was used as a drying agent. The
product was then left to recrystallize over a period of no less
than seven days. The total amount of the 4-morpholin-4-
ylsulfonylphenolacetamide product retrieved was .320g (see
flow chart figure 5).
In step 4, using an Erlenmeyer flask, the product from
step three was mixed with six drops of six molar hydrochloric
acid. The mixture was then heated with a stir bar present to a
boiling temperature so that all ofthe solid dissolved. The liquid
was then cooled to room temperature and saturated sodium
bicarbonate was added to the solution until a neutral pH was
present. The product was then cooled in an ice bath and vacuum
filtered. Liquid waste was disposed of properly and the solid
product was left to dry in a fume hood forno less than five days.
Abstract
4-morpholinosulfonyl aniline is a compound that belongs to a family of drugs called sulfa drugs or
sulfonamides. These drugs are known for their many properties and for its capability of treating a wide
array for diseases. The goal of this synthesis experiment is to develop a procedure for and to achieve the
synthesis of a sulfonamide. 4-morpholinosulfonyl aniline was synthesized in four steps starting from
aniline. This experiment will specifically attempt to synthesize a pure sample of 4-(morpholinosulfonyl)
aniline. The starting material is aniline. Additionally, intermediate products will be isolated and
analyzed. The products of each step were analyzed using thin layer chromatography, mel-temp analysis,
IR, and H’NMR. The final product, 4-(morpholinosulfonyl), will be further analyzed for purity.
The total amount of 4-morpholinosulfonyl aniline produced
was .146g (Figure 7)
Results
Step one resulted in 1.972g of acetanilide. The melting
point from the melting point analysis was 115.2°C (Table 1).
The TLC had an Rf value of .636 (Table 1). An IR and an
HNMR was also retrieve and shown in the figures and tables
section.(Figure 12, Figure 13).
Step two resulted in .435g of p-
acetamidobenzenesulfonyl chloride. The experimental melting
point was 140°C (Table 1).
Step 3 resulted in .320g of p- morpholin-4-
ylsulfonylphenol acetamide. The experimental melting point
was 120.9 (Table 1). The TLC resulted in an Rf value of .552
(Table 1). The IR and HNMR is featured on the figured and
tables page (Figure 14, Figure 15).
Step 4 resulted in .146g of 4-
morpholinosulfonylbenzene. The melting point of this product
was 215°C (Table 1). The TLC resulted in an Rf value of .54
(Table 1). The IR and HNMR is also feature in the figures and
tables page (Figure 16, Figure 17).
Discussion
The purpose of the overall experiment was to use
proper lab techniques to synthesize a sulfonamide from analine.
The specific sulfonamide that was synthesized was p-
morpholinosulfonyl analine.
For step one,the amount of product that was extracted
was 1.972g of acetanilide. The calculated theoretical yield was
2.906g. That gives a percent yield of 67.9%. The sweat point of
product was 113.9 °C. The melting point was 115.2 °C. The
change in temperature is less than two °C which indicates that
the product is pure. It was also very close to the literary melting
point of 114.3°C. The thin layer chromatography or TLC also
showed that the product was pure. It had one spot and had an
Rf value of .636. The acetanilide was then processed through
mass spectroscopyby running IR and NMR. The IR was found
to have possible nitrogen-hydrogen bonds at 3289.87cm-1. A
benzene ring is present at 1595.99cm-1. The carbon double
bonded oxygen may be found at 1660.72m-1, which is also
consistent with the structure of acetanilide (see fig. 12).
The NMR peaks were found to be at 2.02ppm and 7.28ppm.
The first peak is most likely attributed to the aldehyde portion
of the acetanilide compound. The second peak is most likely
the benzene ring portion, which is usually found between six
and eight ppm. These spectroscopy images support the
structure of an acetanilide compound (see fig. 13).
Step two resulted in getting .435g of
pacetamidobenzenesulfonyl. The calculated theoretical mass of
step 2 was 2.664g. The resulting percent yield for this step was
16.3%. The sweat point of the product was 138.4°C and the
melting point was 140 °C. The change in temperature is less
than 2 °C. This indicates that the product was a pure substance.
The literary melting point was 146°C which is very close to the
tested melting point.
For step three the amount on product synthesized was
.320g. The theoretical yield for this step was .529g. This means
that there was a percent yield of 60%. The sweat point of this
product was 120.5°C and the melting point was 120.9°C. The
results of the melt-temp showed an overall change in
temperature of .5 °C. This indicates that the product is a pure
substance. However, the experimental melting point is about
22°C away from the literary melting point which was 142-145.
This could be due to a small amount of water mixed in with the
product. The TLC plate also indicated that the product w
Spectroscopy was obtained by running an IR and NMR of the
4-morpholin-4-ylsulfonylphenolacetamide product. The IR
was found to have a carbon double oxygen bond at 1669.61c m-
1 and a benzene ring at 1606.87cm-1. The nitrogen-hydrogen
bond may be found at 3445.09cm-1, however, it is not entirely
clear, as there are also bonds at 3253.26cm-1 and 3103.51c m-
1. A carbon-hydrogen bond may also be present between
2500cm-1 and 3000cm-1 (see figure 14). This is consistent
with the compound’s structure (also included in figure 14). The
NMR found peaks at 8.44, 7.27, and 5.17ppm. The 5.17ppm
peak could be a double oxygen bonded to a carbon, but it is
unclear (see figure 15). Further testing and research would need
to be completed to determine if the NMR spectroscopy is
accurate.
For step four, the total amount of product extracted
was .146 g. The theoretical amount of product was .451 g. The
overall percent yield of our final product was 32.4%. The sweat
point of the product was 214.6°C and the sweat point was
215°C. The results of the melt-temp had a change in temp of
.4°C. This shows that our product was a pure substance. The
literary melting point is 216°C, which is very close to the
experimental melting point. The TLC plate showed one spot,
and had an Rf value .540. This also indicates that our product
was a pure substance. Spectroscopy was obtained by running
an IR and NMR of the 4-morpholinosulfonyl aniline product.
The IR was found to have possible nitrogen-hydrogen bonds at
3441.59cm-1 and at 3363.3cm-1. A benzene ring is also present
at 1640.80cm-1. The carbon-hydrogen bond may be found at
2845.64cm-1, which is also consistent with the structure of this
compound (see fig. 16). This is consistent with the compound’s
structure (also included in figure 16). The NMR found peaks
at 2.20, 2.91, 3.72, 6.16, 6.92, and 7.61ppm. The 2.20ppm peak
may be a carbon-hydrogen bond and the 3.72 and 2.91ppm
peaks may be the morpholine group. The higher peaks may
refer to a split nitrogen group, however, testing and research
would need to be completed to determine if the NMR
spectroscopy is accurate.
Some possible sources is error could be from using the
HMNR. There were some difficulties when trying to get the
step 3 and 4 into the machine. This could have affected the
results ofthe peaks.Anothersource oferror could have resulted
in having a little water in the step 3 product while testing its
melting point. Our experiment could be improved by making
sure our product was completely dry before analyzing its
melting point. Anotherthing that could be improved is the use
of the HNMR. One further a direction for this experiment
would be to synthesize other sulfadrugs using a different
starting material.
Conclusion
Through this synthesis laboratory experiment it is
concluded that aniline can by synthesized to form 4-
morpholinosulfonyl aniline; the targeted sulfonamide
compound. The IR spectroscopy of the step four product
matched published spectroscopy for the the same compound.
(insert footnote for pharmacie globale article, weird spelling).
However, more research should be completed to ascertain if the
spectroscopy is accurate for each structure.
Table 1: Overall Results for Steps 1-4
Table 2: Overall IR Spectroscopy for Steps 1-4
Figure 1
Figure 2: Mechanism for Aniline → Acetanilide
Armstrong, K. Synthesis of Bromoaniline
http://www.foothill.edu/psme/armstrong/mssbromoaniline.shtml (accessed May1, 2015).
Figure 3
Figure 4: Mechanism for Acetanilide → p-acetamidobenzenesulfonyl chloride
sulfamechanism http://www.organicchem.org/oc2web/lab/exp/sulfa/sulfamechanism.html (accessed
May 1, 2015).
Figure 5
Figure 6: Mechanism for p-acetamidobenzenesulfonyl chloride → p-morphilin-4-ylsulfonylphenol acetamide
sulfamechanism http://www.organicchem.org/oc2web/lab/exp/sulfa/sulfamechanism.html (accessed
May 1, 2015).
Figure 7
Figure 8: Mechanism for p-morphilin-4-ylsulfonylphenol acetamide → 4-morpholinosulfonyl aniline
sulfamechanism http://www.organicchem.org/oc2web/lab/exp/sulfa/sulfamechanism.html (accessed
May 1, 2015).
Figure 9: Calculations for theoretical yield & percent yield
Figure 10: Calculations for theoretical yield & percent yield
Figure 11: Calculations for theoretical yield & percent yield
Figure 12: IR of Acetanilide Product
Figure 13: H-NMR of Acetanilide
Figure 14: IR of p-morphalin-4-ylsulfonalphenyl acetamide
Figure 15: H-NMR of p-morphalin-4-ylsulfonalphenyl acetamide
Figure 16: IR of 4-morphalinosulfonyl aniline
Figure 17: H-NMR of IR of 4-morphalinosulfonyl aniline

Orgo II synthesis Lab

  • 1.
    Submitted on 12/9/15 Synthesisof 4-Morpholinosulfonyl Aniline S. O. Boatemaa, J. L. Dauberman, R. E. Horton, and J. Paredes School of Science & Technology, Georgia Gwinnett College, Lawrenceville, GA 30043 Procedure All of the reactants and equipment used for each step was supplied by Georgia Gwinnett College Organic Chemistry Department. Step one began with adding 2ml of analine into an Erlenmeyer flask. Then 15 ml of water is added to the flask. While stirring the solution 2.4ml of acetic anhydride is also mixed into Erlenmeyer flask. When acetic anhydride, the mixture turned a cloudy eggshell color. After adding the acetic anhydride, 37.5ml was stirred into the mixture. Then the final mixture was stirred while heating around 95 °C Celsius until everything was dissolved. After everything was dissolved, the solution was cooled to room temperature and placed in an ice bath. Finally the formed crystals were vacuumed and washed with distilled water. Then they were put under a heat lamp to dry. The resulting crystals, or acetanilide, was a light eggshell color (Figure 1). For step 2 the acetanilide made from step 1 was slowly mixed with 3.78ml of chlorosulfonic acid in an Erlenmeyer flask. This was done undera fume hood,using a glass pipet with great caution. The resulting mixture was a viscous brown and pink liquid. Next the mixture was left to cool underneath the fume hood. Then the oil was carefully pipetted into ice distilled water very slowly. The Erlenmeyer flask was then washed out with the chilled distilled water to react any remaining oil and then poured out into the beaker of water. The product, p- acetamidobenzenesyulfonyl chloride, was filtered using a vacuum. Finally the precipitant was dried under a heat lamp (Figure 3). Step three must be performed in a fume hood as pyridine is highly toxic. In a reaction flask .435g of p- acetamidobenzesulfonyl chloride were combined with 4.3mL of acetonitrile (1mL: 100mg of p-acetamidobenzesulfonyl chloride) and allowed to dissolve. In a separate flask .174g of morpholine and .696mL of pyridine (1mL: 250mg morpholine) were also combined until dissolved. Then, both mixtures were combined at stirred at room temperature for several minutes. A precipitate did not form, therefore, the reaction mixture needed to by acidified with 6 molar hydrochloric acid. Well over60mL were used until an acidic pH could be reached. The mixture was then extracted with ethyl acetate. The organic layer was then washed with distilled water and saturated aqueous sodium chloride. The mixture was washed three times to ensure purity. Anhydrous magnesiumsulfate was used as a drying agent. The product was then left to recrystallize over a period of no less than seven days. The total amount of the 4-morpholin-4- ylsulfonylphenolacetamide product retrieved was .320g (see flow chart figure 5). In step 4, using an Erlenmeyer flask, the product from step three was mixed with six drops of six molar hydrochloric acid. The mixture was then heated with a stir bar present to a boiling temperature so that all ofthe solid dissolved. The liquid was then cooled to room temperature and saturated sodium bicarbonate was added to the solution until a neutral pH was present. The product was then cooled in an ice bath and vacuum filtered. Liquid waste was disposed of properly and the solid product was left to dry in a fume hood forno less than five days. Abstract 4-morpholinosulfonyl aniline is a compound that belongs to a family of drugs called sulfa drugs or sulfonamides. These drugs are known for their many properties and for its capability of treating a wide array for diseases. The goal of this synthesis experiment is to develop a procedure for and to achieve the synthesis of a sulfonamide. 4-morpholinosulfonyl aniline was synthesized in four steps starting from aniline. This experiment will specifically attempt to synthesize a pure sample of 4-(morpholinosulfonyl) aniline. The starting material is aniline. Additionally, intermediate products will be isolated and analyzed. The products of each step were analyzed using thin layer chromatography, mel-temp analysis, IR, and H’NMR. The final product, 4-(morpholinosulfonyl), will be further analyzed for purity.
  • 2.
    The total amountof 4-morpholinosulfonyl aniline produced was .146g (Figure 7) Results Step one resulted in 1.972g of acetanilide. The melting point from the melting point analysis was 115.2°C (Table 1). The TLC had an Rf value of .636 (Table 1). An IR and an HNMR was also retrieve and shown in the figures and tables section.(Figure 12, Figure 13). Step two resulted in .435g of p- acetamidobenzenesulfonyl chloride. The experimental melting point was 140°C (Table 1). Step 3 resulted in .320g of p- morpholin-4- ylsulfonylphenol acetamide. The experimental melting point was 120.9 (Table 1). The TLC resulted in an Rf value of .552 (Table 1). The IR and HNMR is featured on the figured and tables page (Figure 14, Figure 15). Step 4 resulted in .146g of 4- morpholinosulfonylbenzene. The melting point of this product was 215°C (Table 1). The TLC resulted in an Rf value of .54 (Table 1). The IR and HNMR is also feature in the figures and tables page (Figure 16, Figure 17). Discussion The purpose of the overall experiment was to use proper lab techniques to synthesize a sulfonamide from analine. The specific sulfonamide that was synthesized was p- morpholinosulfonyl analine. For step one,the amount of product that was extracted was 1.972g of acetanilide. The calculated theoretical yield was 2.906g. That gives a percent yield of 67.9%. The sweat point of product was 113.9 °C. The melting point was 115.2 °C. The change in temperature is less than two °C which indicates that the product is pure. It was also very close to the literary melting point of 114.3°C. The thin layer chromatography or TLC also showed that the product was pure. It had one spot and had an Rf value of .636. The acetanilide was then processed through mass spectroscopyby running IR and NMR. The IR was found to have possible nitrogen-hydrogen bonds at 3289.87cm-1. A benzene ring is present at 1595.99cm-1. The carbon double bonded oxygen may be found at 1660.72m-1, which is also consistent with the structure of acetanilide (see fig. 12). The NMR peaks were found to be at 2.02ppm and 7.28ppm. The first peak is most likely attributed to the aldehyde portion of the acetanilide compound. The second peak is most likely the benzene ring portion, which is usually found between six and eight ppm. These spectroscopy images support the structure of an acetanilide compound (see fig. 13). Step two resulted in getting .435g of pacetamidobenzenesulfonyl. The calculated theoretical mass of step 2 was 2.664g. The resulting percent yield for this step was 16.3%. The sweat point of the product was 138.4°C and the melting point was 140 °C. The change in temperature is less than 2 °C. This indicates that the product was a pure substance. The literary melting point was 146°C which is very close to the tested melting point. For step three the amount on product synthesized was .320g. The theoretical yield for this step was .529g. This means that there was a percent yield of 60%. The sweat point of this product was 120.5°C and the melting point was 120.9°C. The results of the melt-temp showed an overall change in temperature of .5 °C. This indicates that the product is a pure substance. However, the experimental melting point is about 22°C away from the literary melting point which was 142-145. This could be due to a small amount of water mixed in with the product. The TLC plate also indicated that the product w Spectroscopy was obtained by running an IR and NMR of the 4-morpholin-4-ylsulfonylphenolacetamide product. The IR was found to have a carbon double oxygen bond at 1669.61c m- 1 and a benzene ring at 1606.87cm-1. The nitrogen-hydrogen bond may be found at 3445.09cm-1, however, it is not entirely clear, as there are also bonds at 3253.26cm-1 and 3103.51c m- 1. A carbon-hydrogen bond may also be present between 2500cm-1 and 3000cm-1 (see figure 14). This is consistent with the compound’s structure (also included in figure 14). The NMR found peaks at 8.44, 7.27, and 5.17ppm. The 5.17ppm peak could be a double oxygen bonded to a carbon, but it is unclear (see figure 15). Further testing and research would need to be completed to determine if the NMR spectroscopy is accurate. For step four, the total amount of product extracted was .146 g. The theoretical amount of product was .451 g. The overall percent yield of our final product was 32.4%. The sweat point of the product was 214.6°C and the sweat point was 215°C. The results of the melt-temp had a change in temp of .4°C. This shows that our product was a pure substance. The literary melting point is 216°C, which is very close to the experimental melting point. The TLC plate showed one spot, and had an Rf value .540. This also indicates that our product was a pure substance. Spectroscopy was obtained by running an IR and NMR of the 4-morpholinosulfonyl aniline product. The IR was found to have possible nitrogen-hydrogen bonds at 3441.59cm-1 and at 3363.3cm-1. A benzene ring is also present at 1640.80cm-1. The carbon-hydrogen bond may be found at 2845.64cm-1, which is also consistent with the structure of this compound (see fig. 16). This is consistent with the compound’s structure (also included in figure 16). The NMR found peaks at 2.20, 2.91, 3.72, 6.16, 6.92, and 7.61ppm. The 2.20ppm peak may be a carbon-hydrogen bond and the 3.72 and 2.91ppm peaks may be the morpholine group. The higher peaks may refer to a split nitrogen group, however, testing and research would need to be completed to determine if the NMR spectroscopy is accurate. Some possible sources is error could be from using the HMNR. There were some difficulties when trying to get the step 3 and 4 into the machine. This could have affected the results ofthe peaks.Anothersource oferror could have resulted in having a little water in the step 3 product while testing its melting point. Our experiment could be improved by making sure our product was completely dry before analyzing its melting point. Anotherthing that could be improved is the use of the HNMR. One further a direction for this experiment would be to synthesize other sulfadrugs using a different starting material.
  • 3.
    Conclusion Through this synthesislaboratory experiment it is concluded that aniline can by synthesized to form 4- morpholinosulfonyl aniline; the targeted sulfonamide compound. The IR spectroscopy of the step four product matched published spectroscopy for the the same compound. (insert footnote for pharmacie globale article, weird spelling). However, more research should be completed to ascertain if the spectroscopy is accurate for each structure.
  • 4.
    Table 1: OverallResults for Steps 1-4 Table 2: Overall IR Spectroscopy for Steps 1-4
  • 5.
  • 6.
    Figure 2: Mechanismfor Aniline → Acetanilide Armstrong, K. Synthesis of Bromoaniline http://www.foothill.edu/psme/armstrong/mssbromoaniline.shtml (accessed May1, 2015).
  • 7.
  • 8.
    Figure 4: Mechanismfor Acetanilide → p-acetamidobenzenesulfonyl chloride sulfamechanism http://www.organicchem.org/oc2web/lab/exp/sulfa/sulfamechanism.html (accessed May 1, 2015).
  • 9.
  • 10.
    Figure 6: Mechanismfor p-acetamidobenzenesulfonyl chloride → p-morphilin-4-ylsulfonylphenol acetamide sulfamechanism http://www.organicchem.org/oc2web/lab/exp/sulfa/sulfamechanism.html (accessed May 1, 2015).
  • 11.
  • 12.
    Figure 8: Mechanismfor p-morphilin-4-ylsulfonylphenol acetamide → 4-morpholinosulfonyl aniline sulfamechanism http://www.organicchem.org/oc2web/lab/exp/sulfa/sulfamechanism.html (accessed May 1, 2015).
  • 13.
    Figure 9: Calculationsfor theoretical yield & percent yield
  • 14.
    Figure 10: Calculationsfor theoretical yield & percent yield
  • 15.
    Figure 11: Calculationsfor theoretical yield & percent yield
  • 16.
    Figure 12: IRof Acetanilide Product
  • 17.
    Figure 13: H-NMRof Acetanilide Figure 14: IR of p-morphalin-4-ylsulfonalphenyl acetamide
  • 18.
    Figure 15: H-NMRof p-morphalin-4-ylsulfonalphenyl acetamide Figure 16: IR of 4-morphalinosulfonyl aniline
  • 19.
    Figure 17: H-NMRof IR of 4-morphalinosulfonyl aniline