..
ByBy
Sobia MazharSobia Mazhar
MS (HRM)MS (HRM)
AIOU IslamabadAIOU Islamabad
LEARNING OBJECTIVESLEARNING OBJECTIVES
• Organizing and organizationsOrganizing and organizations
• Structure of organizationsStructure of organizations
• Why Have a Structure?Why Have a Structure?
• Ways to Structure a BusinessWays to Structure a Business
• Telenore Pakistan structureTelenore Pakistan structure
**
What Is Organizing?What Is Organizing?
• OrganizingOrganizing
– Arranging the activities of the enterpriseArranging the activities of the enterprise
in such a way that they systematicallyin such a way that they systematically
contribute to the enterprise’s goals.contribute to the enterprise’s goals.
–
V P V P V P
C E OORGANIZATIONORGANIZATION
DEFINITION:DEFINITION:
• A social unit of people,A social unit of people,
systematically structured andsystematically structured and
managed to meet a need or to pursuemanaged to meet a need or to pursue
collective goals on a continuingcollective goals on a continuing
basisbasis
**
• It is a framework within which anIt is a framework within which an
Organization arranges it’s lines ofOrganization arranges it’s lines of
authorities and communications andauthorities and communications and
allocates rights and duties.allocates rights and duties.
Why Have a Structure?Why Have a Structure?
• All businesses have to organiseAll businesses have to organise
what they dowhat they do
• A clear structure makes it easier toA clear structure makes it easier to
see which part of the business doessee which part of the business does
whatwhat
• There are many waysThere are many ways
to structure a businessto structure a business
1.1. Tall Organizational StructureTall Organizational Structure
2.2. Flat Organizational StructureFlat Organizational Structure
3.3. Virtual Organizational StructureVirtual Organizational Structure
4.4. bureaucratic structurebureaucratic structure
Ways to Structure aWays to Structure a
BusinessBusiness
• By functionBy function
• By product or activity:By product or activity:
• By processBy process
• By area: geographical orBy area: geographical or
• regional structureregional structure
Different StructuresDifferent Structures
By function: arranging the businessBy function: arranging the business
according to what each sectionaccording to what each section
or department doesor department does
By product or activity:By product or activity:
organising according toorganising according to
the different products madethe different products made
W a s h i n g M a c h i n e
D i v i s i o n
L i g h t i n g
D i v i s i o n
T e l e v i s i o n
D i v i s i o n
C o r p o r a t e
M a n a g e r s
C E O
C o r p o r a t i o n
GeographicalGeographical
DepartmentalizationDepartmentalization
by areaby area
ProcessProcess
DepartmentalizationDepartmentalization
By processBy process: where products have: where products have
to go through stages as they are madeto go through stages as they are made
RTO
Office
Accounts
New
Registrati
on
Penalty
Registrati
on
Vehicle
Check
Driving
test
Processin
g
Approval Dispatch
STRUCTURAL CHARACTERISTICS OFSTRUCTURAL CHARACTERISTICS OF
ALL ORGANIZATIONSALL ORGANIZATIONS
• CLEAR DIVISION OF LABORCLEAR DIVISION OF LABOR
• HIERARCHYHIERARCHY
• EXPLICIT RULES & PROCEDURESEXPLICIT RULES & PROCEDURES
• TECHNICAL QUALIFICATIONSTECHNICAL QUALIFICATIONS
**
ORGANIZATION & ITS ENVIRONMENTORGANIZATION & ITS ENVIRONMENT
THE FIRM
THE ENVIRONMENT:THE ENVIRONMENT:
RESOURCES & CONSTRAINTS
GOVERNMENTS
COMPETITORS
CULTURE
KNOWLEDGE
TECHNOLOGY
SALIENT FEATURES OFSALIENT FEATURES OF
ORGANIZATIONSORGANIZATIONS
COMMON FEATURES:COMMON FEATURES:
• FORMAL STRUCTUREFORMAL STRUCTURE
• PROCEDURESPROCEDURES
• POLITICSPOLITICS
• CULTURECULTURE
**
Telenor in PakistanTelenor in Pakistan
Telenor Pakistan is 100%Telenor Pakistan is 100%
owned byowned by
Telenor ASA and adds on to itsTelenor ASA and adds on to its
operations in Asia togetheroperations in Asia together
with Thailand, Malaysia andwith Thailand, Malaysia and
Bangladesh. TelenorBangladesh. Telenor
Pakistan launched itsPakistan launched its
operations inoperations in
March 2005. Market share ofMarch 2005. Market share of
Telenor is 21% currently *Telenor is 21% currently *3.13
History of Telenor groupHistory of Telenor group
• For over 150 years,For over 150 years,
telecommunications has played atelecommunications has played a
vital part in the development ofvital part in the development of
modern Norwegian society., Telenormodern Norwegian society., Telenor
has been the driving force in thehas been the driving force in the
development of a highlydevelopment of a highly
sophisticated home market and issophisticated home market and is
now one of the largest mobilenow one of the largest mobile
operators worldwide.operators worldwide.
Pioneer in mobilePioneer in mobile
communicationscommunications
Telenor is a pioneer in mobileTelenor is a pioneer in mobile
communications. Manual mobilecommunications. Manual mobile
telephony services were introduced intelephony services were introduced in
Norway in 1966, as a forerunner to theNorway in 1966, as a forerunner to the
automatic NMT system, which appearedautomatic NMT system, which appeared
in 1981. Its digital successor, GSM, wasin 1981. Its digital successor, GSM, was
introduced in 1993, and third generationintroduced in 1993, and third generation
mobile network, UMTS, was launchedmobile network, UMTS, was launched
for commercial use in 2004.for commercial use in 2004.
Global opportunitiesGlobal opportunities
• Sonofon, DenmarkSonofon, Denmark
• Telenor, NorwayTelenor, Norway
• Telenor SwedenTelenor Sweden
• Kyivstar, UkraineKyivstar, Ukraine
• Pannon, HungaryPannon, Hungary
• Promonte, MontenegroPromonte, Montenegro
• Telenor SerbiaTelenor Serbia
• VimpelCom, RussiaVimpelCom, Russia
• Telenor PakistanTelenor Pakistan
In PakistanIn Pakistan
• March 2005March 2005
Telenor VisionTelenor Vision
• Telenor vision is simple: We're hereTelenor vision is simple: We're here
to helpto help
3.14
MISSIONMISSION
““Telenor is a customer focused businessTelenor is a customer focused business
mobile servicemobile service
operator/telecommunications Company thatoperator/telecommunications Company that
seeks competitive advantage in quality andseeks competitive advantage in quality and
valued added service in both prepaid andvalued added service in both prepaid and
postpaid categories through state of the artpostpaid categories through state of the art
technology. Telenor relies on buildingtechnology. Telenor relies on building
trusting relationships with customers,trusting relationships with customers,
owners, employees and society in general”owners, employees and society in general”
Infrastructure expansionInfrastructure expansion
• Telenor is keeping ahead by investingTelenor is keeping ahead by investing
heavily in infrastructure expansion. Withheavily in infrastructure expansion. With
USD1 billion already invested, Telenor hasUSD1 billion already invested, Telenor has
extended agreements with their vendors forextended agreements with their vendors for
network expansion and services until 2009.network expansion and services until 2009.
The agreements, with a potential to result inThe agreements, with a potential to result in
USD750 million worth of orders fromUSD750 million worth of orders from
Telenor Pakistan, are some of the biggest ofTelenor Pakistan, are some of the biggest of
their kind in the industry.their kind in the industry.
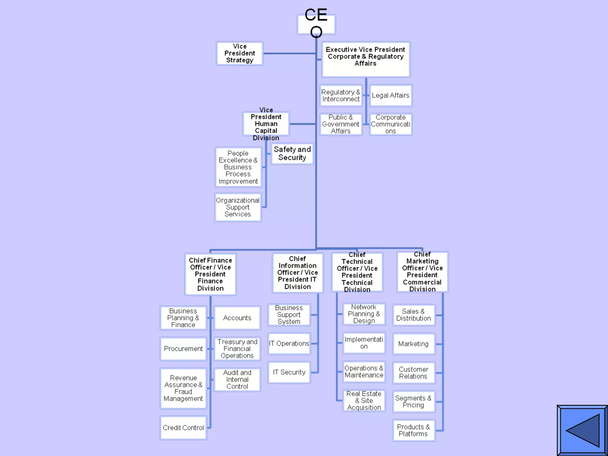
Telenore structureTelenore structure
• Structure of Telenor Pakistan isStructure of Telenor Pakistan is
Mechanistic and functional.Mechanistic and functional.
HIERARCHICAL LEVELS:HIERARCHICAL LEVELS:
CEOCEO
Vice PresidentsVice Presidents
DirectorsDirectors
ManagersManagers
Assistant ManagersAssistant Managers
ExecutiveExecutive
OfficersOfficers
MechanistMechanist
Structure of Telenor PakistanStructure of Telenor Pakistan
• Work specializationWork specialization
• COMPETITORSCOMPETITORS
• CULTURECULTURE
• TECHNOLOGYTECHNOLOGY
ROLE OF Managers inROLE OF Managers in
Decision makingDecision making
Partially centralizedPartially centralized
Partially decentralizedPartially decentralized
Offering mobile financialOffering mobile financial
servicesservices
•
Telenor Pakistan acquired 51% ofTelenor Pakistan acquired 51% of
Tameer Microfinance Bank inTameer Microfinance Bank in
November 2008. In 2009 it launchedNovember 2008. In 2009 it launched
'Easypaisa' to become Pakistan's first'Easypaisa' to become Pakistan's first
telecom operator to partner with a banktelecom operator to partner with a bank
to offer mobile financial services acrossto offer mobile financial services across
PakistanPakistan
Contributing to Pakistan'sContributing to Pakistan's
economyeconomy
• Telenor Pakistan continues to contribute toTelenor Pakistan continues to contribute to
Pakistan's economy. It has created 2,800 directPakistan's economy. It has created 2,800 direct
and 25,000 plus indirect jobs and has aand 25,000 plus indirect jobs and has a
network of over 200,000 retailers, franchisesnetwork of over 200,000 retailers, franchises
and sales & service centers, thus providing aand sales & service centers, thus providing a
means to livelihood to thousands.means to livelihood to thousands.
Telenor Pakistan contributed over Rs. 121Telenor Pakistan contributed over Rs. 121
billion in various forms of direct and indirectbillion in various forms of direct and indirect
taxes to the economy of Pakistan since thetaxes to the economy of Pakistan since the
beginning of its operations in 2005beginning of its operations in 2005
. PRODUCTS & SERVICES. PRODUCTS & SERVICES
Products:
Telenor provide products of two types
•Prepaid
•Postpaid
Prepaid packages are
•Dejuice
•Talkshawk
Postpaid offers are
•Persona individual
•Persona karobar
Income:Income:
Telenor also segments the customersTelenor also segments the customers
on the basis of income level.on the basis of income level.
Different packages are there forDifferent packages are there for
people of different income levelpeople of different income level
• Pre paid:Pre paid:
• TalkshawkTalkshawk
• Talkshawk Her SecondTalkshawk Her Second ForFor
StudentsStudents
• Talkshawk 30 SecondTalkshawk 30 Second For StudentsFor Students
and Job people (low income)and Job people (low income)
• Talkshawk Her MinuteTalkshawk Her Minute For JobFor Job
peoplepeople
• DjuiceDjuice
• DjuiceDjuice For SMSFor SMS
lovers Studentslovers Students
• Djuice Jaagtay rahoDjuice Jaagtay raho For SMS lovers &For SMS lovers &
who like to talk them in nightwho like to talk them in night
Services:Services:
• Mobile FunMobile Fun
• Mobile SportsMobile Sports
• Mobile MusicMobile Music
• Mobile TVMobile TV
• Mobile CommunitiesMobile Communities
• Health LineHealth Line
• TeleDoctorsTeleDoctors
• Mobile in FlightMobile in Flight
• What is Karo Mumkin?What is Karo Mumkin?
Today, our customers’ needs varyToday, our customers’ needs vary
dramatically according to local marketdramatically according to local market
conditions. Both the telecom industry’s andconditions. Both the telecom industry’s and
our customers’ requirements have changedour customers’ requirements have changed
beyond all recognition. We need a brandbeyond all recognition. We need a brand
that focuses and guides us to the future,that focuses and guides us to the future,
that makes us stand out from thethat makes us stand out from the
competition in a positive, distinct andcompetition in a positive, distinct and
relevant way and that helps us to deliver arelevant way and that helps us to deliver a
tangible difference to our customers.tangible difference to our customers.
3.26
Telenor Karo Mumkin ShowTelenor Karo Mumkin Show
20102010
Oranization structure and design

Oranization structure and design

  • 1.
    .. ByBy Sobia MazharSobia Mazhar MS(HRM)MS (HRM) AIOU IslamabadAIOU Islamabad
  • 2.
    LEARNING OBJECTIVESLEARNING OBJECTIVES •Organizing and organizationsOrganizing and organizations • Structure of organizationsStructure of organizations • Why Have a Structure?Why Have a Structure? • Ways to Structure a BusinessWays to Structure a Business • Telenore Pakistan structureTelenore Pakistan structure **
  • 3.
    What Is Organizing?WhatIs Organizing? • OrganizingOrganizing – Arranging the activities of the enterpriseArranging the activities of the enterprise in such a way that they systematicallyin such a way that they systematically contribute to the enterprise’s goals.contribute to the enterprise’s goals. –
  • 4.
    V P VP V P C E OORGANIZATIONORGANIZATION DEFINITION:DEFINITION: • A social unit of people,A social unit of people, systematically structured andsystematically structured and managed to meet a need or to pursuemanaged to meet a need or to pursue collective goals on a continuingcollective goals on a continuing basisbasis **
  • 5.
    • It isa framework within which anIt is a framework within which an Organization arranges it’s lines ofOrganization arranges it’s lines of authorities and communications andauthorities and communications and allocates rights and duties.allocates rights and duties.
  • 6.
    Why Have aStructure?Why Have a Structure? • All businesses have to organiseAll businesses have to organise what they dowhat they do • A clear structure makes it easier toA clear structure makes it easier to see which part of the business doessee which part of the business does whatwhat • There are many waysThere are many ways to structure a businessto structure a business
  • 7.
    1.1. Tall OrganizationalStructureTall Organizational Structure 2.2. Flat Organizational StructureFlat Organizational Structure 3.3. Virtual Organizational StructureVirtual Organizational Structure 4.4. bureaucratic structurebureaucratic structure
  • 10.
    Ways to StructureaWays to Structure a BusinessBusiness • By functionBy function • By product or activity:By product or activity: • By processBy process • By area: geographical orBy area: geographical or • regional structureregional structure
  • 11.
    Different StructuresDifferent Structures Byfunction: arranging the businessBy function: arranging the business according to what each sectionaccording to what each section or department doesor department does
  • 12.
    By product oractivity:By product or activity: organising according toorganising according to the different products madethe different products made W a s h i n g M a c h i n e D i v i s i o n L i g h t i n g D i v i s i o n T e l e v i s i o n D i v i s i o n C o r p o r a t e M a n a g e r s C E O C o r p o r a t i o n
  • 13.
  • 14.
    ProcessProcess DepartmentalizationDepartmentalization By processBy process:where products have: where products have to go through stages as they are madeto go through stages as they are made RTO Office Accounts New Registrati on Penalty Registrati on Vehicle Check Driving test Processin g Approval Dispatch
  • 15.
    STRUCTURAL CHARACTERISTICS OFSTRUCTURALCHARACTERISTICS OF ALL ORGANIZATIONSALL ORGANIZATIONS • CLEAR DIVISION OF LABORCLEAR DIVISION OF LABOR • HIERARCHYHIERARCHY • EXPLICIT RULES & PROCEDURESEXPLICIT RULES & PROCEDURES • TECHNICAL QUALIFICATIONSTECHNICAL QUALIFICATIONS **
  • 16.
    ORGANIZATION & ITSENVIRONMENTORGANIZATION & ITS ENVIRONMENT THE FIRM THE ENVIRONMENT:THE ENVIRONMENT: RESOURCES & CONSTRAINTS GOVERNMENTS COMPETITORS CULTURE KNOWLEDGE TECHNOLOGY
  • 17.
    SALIENT FEATURES OFSALIENTFEATURES OF ORGANIZATIONSORGANIZATIONS COMMON FEATURES:COMMON FEATURES: • FORMAL STRUCTUREFORMAL STRUCTURE • PROCEDURESPROCEDURES • POLITICSPOLITICS • CULTURECULTURE **
  • 18.
    Telenor in PakistanTelenorin Pakistan Telenor Pakistan is 100%Telenor Pakistan is 100% owned byowned by Telenor ASA and adds on to itsTelenor ASA and adds on to its operations in Asia togetheroperations in Asia together with Thailand, Malaysia andwith Thailand, Malaysia and Bangladesh. TelenorBangladesh. Telenor Pakistan launched itsPakistan launched its operations inoperations in March 2005. Market share ofMarch 2005. Market share of Telenor is 21% currently *Telenor is 21% currently *3.13
  • 19.
    History of TelenorgroupHistory of Telenor group • For over 150 years,For over 150 years, telecommunications has played atelecommunications has played a vital part in the development ofvital part in the development of modern Norwegian society., Telenormodern Norwegian society., Telenor has been the driving force in thehas been the driving force in the development of a highlydevelopment of a highly sophisticated home market and issophisticated home market and is now one of the largest mobilenow one of the largest mobile operators worldwide.operators worldwide.
  • 20.
    Pioneer in mobilePioneerin mobile communicationscommunications Telenor is a pioneer in mobileTelenor is a pioneer in mobile communications. Manual mobilecommunications. Manual mobile telephony services were introduced intelephony services were introduced in Norway in 1966, as a forerunner to theNorway in 1966, as a forerunner to the automatic NMT system, which appearedautomatic NMT system, which appeared in 1981. Its digital successor, GSM, wasin 1981. Its digital successor, GSM, was introduced in 1993, and third generationintroduced in 1993, and third generation mobile network, UMTS, was launchedmobile network, UMTS, was launched for commercial use in 2004.for commercial use in 2004.
  • 21.
    Global opportunitiesGlobal opportunities •Sonofon, DenmarkSonofon, Denmark • Telenor, NorwayTelenor, Norway • Telenor SwedenTelenor Sweden • Kyivstar, UkraineKyivstar, Ukraine • Pannon, HungaryPannon, Hungary • Promonte, MontenegroPromonte, Montenegro • Telenor SerbiaTelenor Serbia • VimpelCom, RussiaVimpelCom, Russia • Telenor PakistanTelenor Pakistan
  • 22.
    In PakistanIn Pakistan •March 2005March 2005
  • 23.
    Telenor VisionTelenor Vision •Telenor vision is simple: We're hereTelenor vision is simple: We're here to helpto help 3.14
  • 24.
    MISSIONMISSION ““Telenor is acustomer focused businessTelenor is a customer focused business mobile servicemobile service operator/telecommunications Company thatoperator/telecommunications Company that seeks competitive advantage in quality andseeks competitive advantage in quality and valued added service in both prepaid andvalued added service in both prepaid and postpaid categories through state of the artpostpaid categories through state of the art technology. Telenor relies on buildingtechnology. Telenor relies on building trusting relationships with customers,trusting relationships with customers, owners, employees and society in general”owners, employees and society in general”
  • 25.
    Infrastructure expansionInfrastructure expansion •Telenor is keeping ahead by investingTelenor is keeping ahead by investing heavily in infrastructure expansion. Withheavily in infrastructure expansion. With USD1 billion already invested, Telenor hasUSD1 billion already invested, Telenor has extended agreements with their vendors forextended agreements with their vendors for network expansion and services until 2009.network expansion and services until 2009. The agreements, with a potential to result inThe agreements, with a potential to result in USD750 million worth of orders fromUSD750 million worth of orders from Telenor Pakistan, are some of the biggest ofTelenor Pakistan, are some of the biggest of their kind in the industry.their kind in the industry.
  • 26.
    Telenore structureTelenore structure •Structure of Telenor Pakistan isStructure of Telenor Pakistan is Mechanistic and functional.Mechanistic and functional.
  • 28.
    HIERARCHICAL LEVELS:HIERARCHICAL LEVELS: CEOCEO VicePresidentsVice Presidents DirectorsDirectors ManagersManagers Assistant ManagersAssistant Managers ExecutiveExecutive OfficersOfficers
  • 29.
    MechanistMechanist Structure of TelenorPakistanStructure of Telenor Pakistan • Work specializationWork specialization • COMPETITORSCOMPETITORS • CULTURECULTURE • TECHNOLOGYTECHNOLOGY
  • 30.
    ROLE OF ManagersinROLE OF Managers in Decision makingDecision making Partially centralizedPartially centralized Partially decentralizedPartially decentralized
  • 31.
    Offering mobile financialOfferingmobile financial servicesservices • Telenor Pakistan acquired 51% ofTelenor Pakistan acquired 51% of Tameer Microfinance Bank inTameer Microfinance Bank in November 2008. In 2009 it launchedNovember 2008. In 2009 it launched 'Easypaisa' to become Pakistan's first'Easypaisa' to become Pakistan's first telecom operator to partner with a banktelecom operator to partner with a bank to offer mobile financial services acrossto offer mobile financial services across PakistanPakistan
  • 32.
    Contributing to Pakistan'sContributingto Pakistan's economyeconomy • Telenor Pakistan continues to contribute toTelenor Pakistan continues to contribute to Pakistan's economy. It has created 2,800 directPakistan's economy. It has created 2,800 direct and 25,000 plus indirect jobs and has aand 25,000 plus indirect jobs and has a network of over 200,000 retailers, franchisesnetwork of over 200,000 retailers, franchises and sales & service centers, thus providing aand sales & service centers, thus providing a means to livelihood to thousands.means to livelihood to thousands. Telenor Pakistan contributed over Rs. 121Telenor Pakistan contributed over Rs. 121 billion in various forms of direct and indirectbillion in various forms of direct and indirect taxes to the economy of Pakistan since thetaxes to the economy of Pakistan since the beginning of its operations in 2005beginning of its operations in 2005
  • 33.
    . PRODUCTS &SERVICES. PRODUCTS & SERVICES Products: Telenor provide products of two types •Prepaid •Postpaid Prepaid packages are •Dejuice •Talkshawk Postpaid offers are •Persona individual •Persona karobar
  • 34.
    Income:Income: Telenor also segmentsthe customersTelenor also segments the customers on the basis of income level.on the basis of income level. Different packages are there forDifferent packages are there for people of different income levelpeople of different income level • Pre paid:Pre paid: • TalkshawkTalkshawk
  • 35.
    • Talkshawk HerSecondTalkshawk Her Second ForFor StudentsStudents • Talkshawk 30 SecondTalkshawk 30 Second For StudentsFor Students and Job people (low income)and Job people (low income) • Talkshawk Her MinuteTalkshawk Her Minute For JobFor Job peoplepeople • DjuiceDjuice • DjuiceDjuice For SMSFor SMS lovers Studentslovers Students • Djuice Jaagtay rahoDjuice Jaagtay raho For SMS lovers &For SMS lovers & who like to talk them in nightwho like to talk them in night
  • 36.
    Services:Services: • Mobile FunMobileFun • Mobile SportsMobile Sports • Mobile MusicMobile Music • Mobile TVMobile TV • Mobile CommunitiesMobile Communities • Health LineHealth Line • TeleDoctorsTeleDoctors • Mobile in FlightMobile in Flight
  • 37.
    • What isKaro Mumkin?What is Karo Mumkin? Today, our customers’ needs varyToday, our customers’ needs vary dramatically according to local marketdramatically according to local market conditions. Both the telecom industry’s andconditions. Both the telecom industry’s and our customers’ requirements have changedour customers’ requirements have changed beyond all recognition. We need a brandbeyond all recognition. We need a brand that focuses and guides us to the future,that focuses and guides us to the future, that makes us stand out from thethat makes us stand out from the competition in a positive, distinct andcompetition in a positive, distinct and relevant way and that helps us to deliver arelevant way and that helps us to deliver a tangible difference to our customers.tangible difference to our customers. 3.26
  • 38.
    Telenor Karo MumkinShowTelenor Karo Mumkin Show 20102010