OPEN to Possibilities

A collaboration between
UAlbany Libraries, Ed-Tech Center, &
SUNY OER Services. Made possible
by SUNY IITG
November 3, 2017

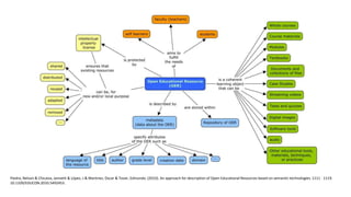
Piedra, Nelson & Chicaiza, Janneth & López, J & Martinez, Oscar & Tovar, Edmundo. (2010). An approach for description of Open Educational Resources based on semantic technologies. 1111 - 1119.
10.1109/EDUCON.2010.5492453.
Today’s Agenda
9:30 Welcome & Introductions
9:50 Intro to OER & CC
10:30 Faculty Guest Speaker – Dr. P.D. Magnus
11:00 Evaluation Activity
11:45 Lunch
12:30 Searching & Remixing
2:00 Course Design Considerations
2:45 Bb Organization, Next steps, Workshop Survey
Your Support / Superheroes!
Elaine Lasda, M.L.S.
Associate Librarian
University Libraries – DEW 201
Julie Slichko, Ph.D.
Instructional Developer
Ed Tech Center – LC 27
Introductions – Please Introduce yourself
1. Name
2. Department
3. Course you are redesigning
4. Semester you are hoping to teach
How we got here…
Innovative Instruction
Technology Grants
• Enhance teaching and learning
• Develop instructional talent
• Create communities of practice cross-discipline & institution
• Improve instructional practices
• Extend teaching and learning environments
http://commons.suny.edu/iitg/
A Three-Pronged Course Redesign Program to
Incorporate OERs into Online Classes:
Instruction, Interaction, Incentive
(Tier II , $20,000)
Project Objectives
1. Development of online course materials
• 300 students,12 courses, saving $43,500/semester.
2. Sustainable course redesign model
• Workshop, Consultation, Community of Practice
3. Incentive for participation
• $1,500 stipend upon completion of program
Faculty Perspective
Dr. P.D. Magnus
Associate Professor of Philosophy, OER Author
University at Albany
Criteria for
Evaluating
OERs
What makes a textbook "Good"?
http://boredomrage.com/wp-content/uploads/2016/10/bad-textbook-example-20151008-12.jpg
http://boredomrage.com/wp-content/uploads/2016/10/bad-textbook-example-20151008-5.jpg
http://thefederalistpapers.org/education-2/disturbing-look-what-we-found-inside-these-three-liberal-textbooks
http://www.mathstatica.com/spot_the_error/nelsenexercise.gif
https://memegenerator.net/img/instances/500x/57138318/have-to-learn-mechanics-and-uses-a-textbook-the-examples-in-the-textbook-are-way-to-easy-for-the-exa.jpg
What are some "unscientific" ways we choose
textbooks?
http://clipartix.com/thumbs-up-clipart-image-1337/
http://www.collegeopentextbooks.org/about-us/contactus/34-cot/cot-category/101-evaluation-criteria
Rubrics
Adapt the rubric to meet your needs!
• How are you going to check the accuracy of OER content?
• What is the major relevant content that must be included in the OER?
• What are your course objectives, and of those, which does the OER help
fulfill?
• How will you evaluate the assignments and assessments in the OER?
• What diversity/inclusion criteria are important for your discipline and the
OERs used?
Peer Review of OERs
https://textbooks.opensuny.org/volunteer-with-ost/reviewer-info/peer-review-guidelines/
Search, Edit & Remix
Laura K. Murray
OER Coordinator & Librarian
SUNY OER Services & CUNY OER
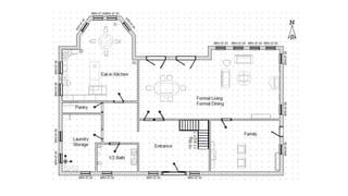
What should Landin do next ?
A. Review the open resources to see if they support/align with his
objectives
B. Add more open resources to provide students with additional
information
C. Add learning activities prior to the midterm
D. Implement a midterm paper instead of midterm exam to assess learning.
More is not Better
CC-BY-SA-3.0
Spiderweb-marketing
solutions
Practice and Feedback are Crucial !
“Practice is the most important ingredient
of effective instruction;
it speeds up learning,
aids long-term retention,
and facilitates recall.”
- Barbara Seels (1997)
FreeGreatPicture.com -
To begin with the end in mind means to start
with a clear understanding of your destination.
It means to know where you are going
so that you better understand where you are now
so that the steps you take are always in the
right direction.
- Stephen R. Covey, The Seven Habits of Highly Effective People
Backward Design Model
Identify
Desired
Results
Determine
Acceptable
Evidence
Plan learning
experiences and
instruction
Wiggins & McTighe (2011) Understanding by Design
RESOURCES
Learning Outcomes/
Course Objectives
Summative Assessments Teaching and Learning Activities Resources to Support
How will my students be different after taking this
course?
What will they be able to do?
How will I know that the students have
changed?
What activities will allow me to provide
timely feedback?
What resources do my students need to
engage in the learning activities?
Course Design Worksheet
Coming Soon to a Blackboard Near You
Blackboard Organization
CC BY-SA 3.0 Nick
Youngson
Questions
Freegreatpicture.com
Please take a moment to fill
out our survey.
Blackboard Organization >
Workshop > Workshop
Survey

Open Educational Resources Faculty Workshop

Editor's Notes

  • #5 930 When I think of OPEN resources my brain starts popping with all kinds of terms and ideas.  The objective of today’s workshop is the first step of your adoption process but also a way for you to unpack some of this scary stuff. Where to begin? … and OMG I don’t have six months to sift through this stuff, let alone 6 minutes.
  • #6 Our goal overall is to make sense of this process – organized chaos if you will  Today ( and throughout the process ) we are going to touch on each part of this. 
  • #7 Bathrooms Lunch Jam Packed agenda but the hope is that we will be done by 3pm
  • #8 I’d love to do a superhero cartoon!
  • #10 Tell you a little bit about the grant so that you have the big picture
  • #11 Julie IITGs come from an Innovative Instruction Transformation Team  A vision for a “network of networks” emerged, including tools and practices that will collaboratively increase efficiency and capacity for SUNY-wide delivery of high quality instruction.  Encourage community of practice across disciplines and institutions  Elaine and I applied for a Tier 2 grant -- $20,000 – Lucky for you we got it!
  • #12 EL  Conceptualized a model – researched models  Examples of funded projects - other R1 institution initiative Goal – providing incentives for faculty Goal – step 1 adoption , not creating Online coursework – access and international pop – strategic university ___
  • #13 JS ? Faculty accepted have to meet 2 objectives  1) Redesign  - 6 fac per semester – total 12 courses – by avg # students x  avg textbook cost $145 = total savings per semester  - substantial significant  Faculty had to demonstrate savings in their proposal  Ongoing support – Instruction session, Expert guidance , and Peer Support ( workshop, F/U consultation with a design team of and community of practice via Blackboard and suite of resources from Library Guide ) Incentive – completing the model and providing outcomes data  That is where we are going…. Mike Daly is going to give us the big picture as to where SUNY & NY State is heading
  • #14 9:50 Many with Many Hats AKA Sharer and Carer Assistant Professor, Instruction/Public Services Librarian at Fulton Montgomery Serves as - Open Education Resources (OER) mentor for SUNY OER Services, working with SUNY institutions and faculty to adopt OER As well as several committees – too many to list and has worked on several Grants but most importantly Graduate of UAlbany’s MSIS program. Give it up for our very own graduate - Michael Daly http://www.fmcc.edu/about/directory_listings/michael-v-daly-489/
  • #15 10:25
  • #16 10:30 P.D. Magnus Professor and Philosophy Department Chair, received his PhD from UC San Diego. His primary research is in the philosophy of science, motivated by a fallibilist but non-sceptical conception of scientific knowledge. He is also the author of  an open access textbook, and we brought him here to inspire you about the possibilities for faculty who use, remix, and eventually create their own OERs.   P.D.'s work,  forall x, is an introductory textbook in formal logic. It covers translation, proofs, and formal semantics for sentential and predicate logic. It is available under a Creative Commons license as a free download.  Insofar as a logic textbook is concerned, you might say it has gone viral. But I'll let HIM tell you the story. 
  • #17 11:00
  • #18 Meet Lisa! She shows students how to avoid paying for textbooks.  here is some of her advice:  Get outdated editions, use eBay, half.com, discounters  Don't buy recommended texts Etc, etc, 
  • #19 In conferences I’ve attended on OERs, I’ve heard from other institutions that surprisingly, the most challenging aspect of selecting and adopting OERs that instructors face is how to evaluate open resources. Why do you think that is? So evaluating is a challenge, but we’re here today to think this through, and develop a framework or rubric for evaluating materials for this redesign process. First, what do you think makes a textbook “good”
  • #20 Whats wrong with this textbook example?
  • #24 This is not a textbook example, but is likely a student-generated meme expressing a concern we need to address.
  • #25 Reputation of author Reputation of publisher Already departmentally adopted (for whatever reasons)
  • #26 Here are some criteria you’ll want to think about for ANY textbook (discuss)
  • #27 Here are some additional factors we need to consider with open content.
  • #28 There are many rubrics on the LibGuide for your consideration but we are going to do an exercise with a nice, basic checklist. It has some elements that are standard to all of our needs, but you will need to adapt it in order to make certain your evaluation process meets the departmental, disciplinary, and course specific needs.
  • #29 Rubric is Page 6 in the handout.
  • #30 Another possibility is to be a textbook peer reviewer!
  • #31 11:45 Lunch is served down the hall  Let's try to be back at 1230. 
  • #32 12:30 Laura K. Murray is an OER Coordinator for SUNY OER Services and an Open Education Librarian for the OER division of the CUNY Office of Library Services. She coordinates and develops OER support services for both SUNY and CUNY. A librarian, instructional designer, photographer, runner, chef …. And we’ve added another title “DJ” because she is going to teach us to remix – Miss-mix-a lot – Laura Murry
  • #33 2:00 Designing your course. This process is not about swapping out textbooks.
  • #34 ½ Sheet of paper What is the best strategy ?
  • #35 Debrief Expose misconceptions - 1 – more content is better; 2 – free means students will access; 3- students don’t need practice or feedback; 4 - a new assessment will  yield different results.   Why not A – that should have been done – ELAINE's Evaluation Why not B ---  Why not D – If he doesn't do A and C - same results
  • #36 Don’t overload students with stuff because there is a lot out there. I don’t think I would be able to use one of these tools adequately because there is just too much More is not better.  1st question – Do your assessments align with your objectives? Do the resources support the objectives? They may be fun, engaging but if they do not help your students understand the content that is assessed and they are not aligned with your objectives…
  • #37 Just because it is free does not mean that students will read it watch it. You have align you content so that it supports the learning activities
  • #38 Read quote Think back to learning to drive. How many read the driver’s manual and then went to take their actual driving test ? Nobody. You have to take the written to get a learner’s permit so that you may practice …. AND maybe your parents gave you a lot of FEEDBACK. Everything in life is practice and feedback come is various forms. Don’t forget peer feedback as well. It doesn’t always have to come from the
  • #40 Read quote  Stephen Covey wrote ---  This is true in education. Most start with the text book, assign readings, and then questions to answer.  But backward design has you begin with the end in mind.
  • #41 How are your students going to change because of their course?  What are they going to be able to DO after your course?  What is transferrable?  What is worth knowing?  2. How will you know they have changed, understood, or transferred?  What is the acceptable evidence to prove they can transfer their knowledge? (write a program, write a paragraph in English, solve a problem through appling a concept or equasion)  3. How will you “check for understanding”  along the way ? AND equally important  What feedback will you provide so that they can adjust their thinking?  4. What resources support the objectives, assessments, and learning and teaching experience?  This redesign process is meant to have you rethink your content. What is worth knowing?
  • #43 2:30  In your packet – you have this worksheet. There are electronic copies in the Blackboard Org  I’m going to give you some time to work on this now but we would like this completed when you meet with Elaine and I. 
  • #44 245
  • #45 These LTIs are being tested in Blackboard In your packet you have an explanation about Lumen Learning Merlot stands for Multimedia Educational Resource for Learning and Online Teaching Merlot.org
  • #46 Open up Blackboard Org  Show – Workshop folders  Design  All things grant related  Lib Guide Ask them to take a survey