Ontplooien van zelfsturende
teams
een introductie in zelfsturende teams
joeri el hazimi
«Organization»
Zelfsturende teams 1
Inleiding
Aanleiding
Deze samenvatting is gemaakt om een gezamenlijke taal te vinden, een duidelijker beeld te scheppen van de inhoud van
zelfsturende teams (ZST`s) en welke sleutelelementen er nodig zijn om succesvolle ZST`s in de steigers te zetten.
Conlibrio heeft in het verleden genoeg ervaring opgedaan betreffende ZST`s, maar steeds vertrekkende vanuit een
gezamenlijke visie van de organisatie op deze manier van werken en steeds vanuit een kritische houding naar de
doelstellingen van een organisatie om te werken met ZST`s.
Zoals blijkt uit de samenvatting die gebaseerd is op een werk van Bekaert - Stanwick is het opzetten van ZST`s geen off-line
gebeuren binnen een organisatie waar de cultuur van teamwork gestoeld is op de meer klassieke en hiërarchische vorm van
samenwerken. Er is weinig tot geen onderzoek omtrent ZST`s binnen organisaties waarbij het groter geheel op deze meer
klassieke manier werkt en een aantal (of één) individuele teams het ZST-concept in praktijk brengt.
Het ZST-concept is gedreven vanuit een oprechte behoefte om vanuit een externe druk het potentieel van mensen ten volle
in te zetten en verder te ontwikkelen.
De samenvatting is volledig een geeft een goed beeld van het concept, de doelen, de opzet, de drijfveren, etc...maar
onthoudt zich van details rond modellen, metingen, stappenplannen, e.d. Deze laatste kunnen in een volgende fase aan bod
komen wanneer de nood omgezet wordt in een concreet project.
Alvast veel lees-en leergenot,
Joeri El Hazimi
Deel van Conlibrio
«Organization»
Zelfsturende teams 2
Begrip Zelfsturende teams
Vooraleer we kunnen overleggen en discussiëren over zelfsturende teams is het noodzakelijk dat we een gezamenlijk beeld
en begrip hebben over zelfsturende teams (ZST). We kunnen dit omschrijven als “een groep van mensen aan wie de
verantwoordelijkheid en autoriteit is toegewezen om een proces binnen een organisatie of een deel ervan
te managen”
Geschiedenis van zelfsturende teams
Zelfsturend team is een oud begrip en kent zijn ontstaan reeds in 1938 via experimenten in de koolmijnen van Engeland.
Doorheen de jaren zijn de vormen en manieren om teams in een vorm van zelfsturing uit te bouwen continu aangepast en
veranderd op basis van de veranderende noden en innovaties in het werk.
Deze strategie heeft als doel het volledige potentieel van individuen in een groep te mobiliseren en hen de controle en
verantwoordelijkheid te geven over een deel van een proces of een geheel proces.
Vormen van zelfsturende teams
Er zijn meerdere vormen van werk-teams, maar niet elk team is zelfsturend. Het zelfsturende karakter kan zich in meer of
mindere mate tonen. De mate waarin het zelfsturend karakter in hoge of lage mate aanwezig is hangt af van het doel van
het team en uiteraard de grotere context (bijv. economische of sociologische drijfveren). Zo kunnen we al volgende vormen
detecteren;
1. Zelfsturende teams of groepen
2. Groepen en teams met volledige autonomie
3. Groepen en teams met gedeeltelijke autonomie
4. taakspecifieke teams
5. productgroepen
6. participatief management
7. etc...
“Before we discuss, let`s agree upon the words
we will use during our discussion”
socrates
«Organization»
Zelfsturende teams 3
Geconsolideerd overzicht van werkteams
Vorm van werkteam Wat? Wie?
Functioneel werkteam is samengesteld vanuit de verticale laag
van de hiërarchische organisatie
boekhouding, marketing, finance,
human resource, productie, etc...
Cross-functioneel werkteam is samengesteld vanuit een groep
experten die uit verschillende
functionele teams komen
expertteam rond lean, werkgroep
veiligheid, werkgroep ‘well beiing’,
expertteam rond corporate
responsibility, etc...
Zelfsturend team is samengesteld uit een groep
medewerkers aan wie een vorm van
eigenaarschap is gegeven over een
proces, zonder een manager maar met
volledige verantwoordelijkheid voor het
resultaat en performance. Taken zoals
plannen, organiseren en
voortgangscontrole alsook staffing
worden door de groep beheerd en
uitgevoerd.
bewust samengesteld team dat zowel
vanuit functie als cross-functie werkt,
tijdelijk, langere tijd, thematisch, etc...
«Organization»
Zelfsturende teams 4
Het opbouwen van een business case
Belangrijke bevindingen
Uit onderzoek is gebleken dat er aantal elementen zijn die voorafgaan aan een mogelijke implementatie van ZST`s
• Bedrijven waar ZST`s succesvol zijn hebben een duidelijke en transparante business case om het concept ZST`s te
lanceren en implementeren
• Deze business case is gestoeld op een duidelijke focus, uitgewerkt vanuit een bepaalde ‘druk’ (externe
competitieve omgeving en externe druk zoals de markt)
• Bedrijven waar ZST`s succesvol zijn hebben een sterke aandacht voor de betrokkenheid van de ganse organisatie in
hun ZST-aanpak (welke impact heeft die, past dit in onze cultuur, zijn er al vormen van...?)
• Bedrijven waar ZST`s succesvol zijn streven naar een win-win situatie met alle stakeholders wanneer ze trachten het
engagement te verzekeren van iedereen in de organisatie (management, medewerkers, vakbond(en))
De vraag van 1 miljoen (euro?)
De belangrijkste vraag die beantwoord dient te worden vooraleer ZST`s op de voorgrond komt is “Waarom zouden we
veranderen”
Het antwoord op deze vraag is belangrijk gezien het feit dat;
• het zal bepalen of mensen geëngageerd zijn
• het de richting waar de organisatie naartoe gaat voor iedereen verklaart en verduidelijkt
Wanneer er een antwoord gedefinieerd is dan;
• hebben we een antwoord op de externe druk of externe uitdagingen waaraan de organisatie / team onderhevig is
• hebben we een duidelijke focus op wat voor ons belangrijk is en ‘leuk’ is om te hebben en kunnen we op een duurzame
manier uitkijken naar wat voor ons ‘toegevoegde waarde is’
• kunnen we gaan meten of we op schema zitten en of we snel genoeg bewegen of veranderen
Wanneer er voor een aanpak is gekozen, dan blijkt uit ervaring met succesvolle ZST implementaties dat;
• iedereen betrokken wordt in het verbeteren van werkmethodes en performance
• er gestreefd wordt naar een win-win situatie
Inzichten rond zelfsturende teams
«Organization»
Zelfsturende teams 5
De belangrijkste inzichten voor een succesvolle stap richting zelfsturende teams zijn;
1. Een werkmethode gebaseerd op een proces
2. Het opzetten van een ‘kader’ voor zelfsturende teams
3. Empowerment = geleidelijke invoering van autonomie
4. Aanwerving en training als hefboom voor een succesvol ZST
5. Uitrollen van een beleid = gradueel invoeren van autonomie obv metingen
6. Communicatie
7. Erkenning en beloning
8. Management stijl
9. Organisatiestructuur en fysieke lay out van de werkplaats
10. Organisatiecultuur
11. Betrekken van de ganse organisatie
12. Resultaten
Een werkmethode gebaseerd op een proces
De werkmethode van/voor de ZST`s zijn gebaseerd op een vooraf bepaald proces. Wat doen we nu? Hoe gaat dit anders
zijn en hoe ziet dit er dan uit? Succesvolle organisaties ontwerpen de site en werkplaatsen (technisch alsook kantoor) op een
manier zodat ZST`s hier ten volle van kunnen profiteren en performant zijn.
Hoe?
- hertekenen, herontwerpen van de werkomgeving
Het opzetten van een ‘kader’ voor zelfsturende teams
Het is nodig om de omvang (scope) van de activiteiten en de hieraan gekoppelde verantwoordelijkheden die het ZST op zich
gaat nemen duidelijk te bepalen. Daarnaast is het tekenen van een team-concept (hoe ziet mijn team er uit?) en het gebruik
ervan nodig. Hierdoor kan er op efficiënte manier een taakverdeling, inclusief verantwoordelijkheden, ontstaan en
opgenomen worden door de teamleden.
Hoe?
- Kaderen via bijv. een Star Points diagram
«Organization»
Zelfsturende teams 6
Empowerment = geleidelijke invoering van
autonomie
Een groep van mensen kan niet onmiddellijk een high performance team zijn. Er is een leerproces naast het proces van
groepsontwikkeling, groepscommunicatie en uiteindelijk een groepscultuur. Om een groep goed te ondersteunen is er nood
aan een formele set-up van een ZST-support team die het team zal ondersteunen en coachen.
Hoe
- verhoog het empowerment gradueel
- stel een (of meerdere) ondersteunende teams op die het ZST zal helpen bij empowerment, groepsattitude en die
een katalysator zijn tijdens de lancering, ontwikkeling en succes van het ZST
Aanwerving en training als hefboom voor een succesvol ZST
Een goed draaiend ZST bestaat uit teamleden die hoog scoren op groepswerk-en attitude en passen dus in het plaatje van
een teamspeler. Ook dient de voedingsbodem voor deze mensen uit het continu bijleren, bijscholen, leren en ontwikkelen
zodat zij alert blijven en de zingeving in hun job vinden buiten het hiërarchische.
Hoe?
- Kijk bij het samenstellen van een ZST, en dus tijdens de werving, selectie en opbouw naar het groepsgedrag en
groepshouding van het teamlid (past dit, past dit niet?).
- Zorg ervoor dat er voor de groep een mogelijkheid is tot continu leren en ontwikkelen.
- Gebruik coaching om beide gedrag-en technische vaardigheden te ontwikkelen
Een volmacht geven op vlak van verantwoordelijkheden =
volmacht geven op competenties
«Organization»
Zelfsturende teams 7
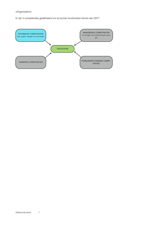
Er zijn 4 competenties gedefinieerd om te kunnen functioneren binnen een ZST?
Autonomie
MANEGERIALE COMPETENTIES
om de eigen mini-onderneming te mana-
gen
TEAMWERK COMPETENTIES
PROBLEEMOPLOSSENDE COMPE-
TENTIES
TECHNISCHE COMPETENTIES
(bijv. quality, managen van processen)
«Organization»
Zelfsturende teams 8
Uitrollen van een beleid = gradueel invoeren van autonomie obv metingen
De aanpak en uitvoer van ZST`s is resultaatgeoriënteerd en mensen kunnen enkel verantwoordelijk gesteld worden voor die
zaken waarover ze controle en invloed hebben. Het idee van autonomie en zelfmanagement dient meetbaar en
bespreekbaar gemaakt worden. Op die manier kunnen teams en individuen gealigneerd worden met de bedrijf-en
teamobjectieven.
Hoe?
- ontwikkel een visie en beleid met de groep (organisatie)
- gebruik meetinstrumenten om de visie, missie en waarden op organisatieniveau te vertalen naar het niveau van de
teams
Communicatie
Het uitrollen van het beleid met de daarbij verwachtingen is niet mogelijk zonder communicatie. Een goede beleidsuitrol valt
of staat met de communicatie.
Hoe?
- gebruik een uitgebalanceerde manier van communicatie die de balans houdt tussen formeel en informeel,
analoog en digitaal
- gebruik interne benchmarking om leerpunten te definiëren en goede praktijken naar boven te halen
- zoek naar de juiste balans tussen face-to-face teams en virtuele teams, ze zijn complementair aan elkaar
Erkenning en beloning
Erkenning en beloning helpt een ZST om focus te houden. Geldelijke erkenning staat niet boven zingevende erkenning. De
psychologie van erkenning en beloning staat al een tijd ter discussie en daarom is het goed te kijken wat er reeds in de
huidige organisatie op poten staat zodat conflict hiermee vermeden wordt. Daarnaast is het goed te kijken naar de voor-en
nadelen van team-en individuele beloning. Erkenning is in deze tekst de niet-materiële beloning.
Hoe?
- Beloon / erken wat men wil bereiken
- een persoon is enkel verantwoordelijk voor datgene dat hij/zij kan beïnvloeden
- het beloningssysteem dient wendbaar te zijn zodat een snelle update ervan kan doorgevoerd worden
«Organization»
Zelfsturende teams 9
Management stijl
Het aanpassen van de management stijl is niet een van de minste als het gaat ter ondersteuning van ZST`s. Hier is een
fundamentele verandering voor nodig. Het betreft hier niet enkel het managen van de technische hindernissen, maar
evenzeer die rond gedrag en management. De grootste verandering is deze van het ‘onmiddellijk nemen van corrigerende,
ondersteunende- en probleemoplossende acties’, naar ‘eerst denken en overleggen’
Leidinggevenden dienen nog meer;
• vragen te stellen ipv te adviseren en zaken zelf op te lossen
• om te gaan met diversiteit en wendbaar zijn in het werken met de verschillen in kennis, kunde en vaardigheden van de
teamleden
Uit onderzoek bij bedrijven blijkt dat deze denk-en handelwijze voor sommige leiders als bedreigend ervaren werd (gevoel
van verlies van controle, macht, etc...)
Hoe?
- verander indien nodig de management stijl wanneer na onderzoek blijkt dat deze mogelijks conflicteert met deze
nodig om ZST`s te ondersteunen
- introduceer verschillende initiatieven om managers te helpen met de rolverandering (coaching, mentoring, inzicht
in leiderschapsstijlen, change management-inzicht, EIS game, etc...)
- integreer de teamwerkobjectieven in de objectieven van het topmanagement en link deze objectieven met de
performance review en/of erkenning en beloning
Organisatiestructuur en fysieke lay out van de werkplaats
Het herstructureren van managementniveaus is een belangrijke stap om de gewenste culturele omslag te maken. ZST`s zijn
een deel van de geleidelijke cultuuromslag van de ganse organisatie en geen off-line empowerment initiatief.
Hoe?
- beweeg van een functioneel georiënteerde organisatie naar een op een proces gebaseerde organisatie
- succesvolle ZST-organisaties ontwerpen en beschrijven de steeds evoluerende rol van ondersteunende en
specialistische functies die de ZST`s helpen bij hun groei
- reorganiseer, herteken de fysieke indeling van de werkvloer zodat deze ten volle ZST`s kunnen ondersteunen in
hun werk en performance
Organisatiecultuur
De meest belangrijke verandering vindt plaats in de organisatiecultuur die nodig is voor de ondersteuning van ZST`s en is
gebaseerd op cultuur, waarden en basisafspraken (regels).
Hoe?
- best practice bedrijven zien ZST`s als een cultuur verandertraject en dit vanuit een holistische visie op
verschillende elementen zoals verloningsbeleid, sociale partnerrelaties, communicatiekanalen, etc...
Betrekken van de ganse organisatie
Ondanks het feit dat het ZST`-concept ontstaan is vanuit de productieomgeving zullen meer en meer andere organisaties
deze vorm van werken aanhangen. Technische, commerciële, financiële en HR-omgevingen hebben al stappen gezet
richting ZST`s
«Organization»
Zelfsturende teams 10
Resultaten
Het ZST-concept is stevig resultaatgeoriënteerd waardoor resultaten perfect gematched kunnen worden met de
vooropgestelde doelen van een ZST.
Hoe?
- gebruik meetinstrumenten en scorecards om vooruitgang en resultaten te meten zodat objectieven een ‘levend’
karakter krijgen en aldus ook de nodige aandacht krijgen. Zet deze meetinstrumenten in om te empoweren,
stimuleren en inspireren en minder om enkel stilstand en mogelijks hier en daar een achteruitgang breed uit te
smeren
- best practices tonen aan dat de ZST-aanpak direct gelinked kan worden met één of meerdere directe resultaten,
wat dan weer de cirkel sluit voor het opzetten van een goed business-case.
Mogelijke voor-en nadelen ZST`s
Voordelen Nadelen
Grotere verantwoordelijkheid voor de medewerker (mdw) Mogelijks meer overleg
Groter gevoel van zingeving en voldoening bij de mdw Langer beslissingsproces
Grotere vrijheid om te werken rond teaminnovatie(s) Een dip in de productiviteit bij de start (later stijging)
Groter eigenaarschap bij projectresultaten voor de mdw`s die
baat hebben bij de uitkomst van een project
Mogelijks chaos wanneer voedingsbodem (cultuur, structuur,
ondersteuning, etc...) niet voldoet
Betere inzetbaarheid van de diversiteit aan vaardigheden bij
de mdw`s
Groter empowerment en dus ook hogere graad van
voldoening en moraal
«Organization»
Zelfsturende teams 11
Conclusie
De opzet, ontwikkeling en implementatie van ZST`s vergt een degelijke voorbereiding met de nadruk op visievorming adhv
het reeds aanwezige beleid binnen een organisatie. Bij het vormgeven van het ZST-concept voor een organisatie zijn er een
aantal basisvoorwaarden waaraan de organisatie dient te voldoen, met als belangrijkste dat de het concept gedragen wordt
door de ganse organisatie. Daarnaast is het cruciaal dat de basis voor ZST`s aanwezig is, zoals daar zijn;
1. Een werkmethode gebaseerd op een proces
2. Het opzetten van een ‘kader’ voor zelfsturende teams
3. Empowerment = geleidelijke invoering van autonomie
4. Aanwerving en training als hefboom voor een succesvol ZST
5. Uitrollen van een beleid = gradueel invoeren van autonomie obv metingen
6. Communicatie
7. Erkenning en beloning
8. Management stijl
9. Organisatiestructuur en fysieke lay out van de werkplaats
10.Organisatiecultuur
11.Betrekken van de ganse organisatie
12.Resultaten
«Organization»
Zelfsturende teams 12
Meer over Conlibrio
Conlibrio is waarschijnlijk het grootste kleine bedrijf ter wereld. Daardoor zullen we altijd flexibel kunnen reageren op uw
vraag op gebied van:
!• Strategische verandertrajecten / Veranderen van bedrijfscultuur
• Individuele coaching
!• Ontwikkeling van high performance teams
!• Organisatieontwikkeling
!• Programma’s voor grote groepen
!• Of iets daartussenin
Samen met u vinden we altijd de vorm en inhoud die het best past bij uw uitdagingen. We zijn actief bij zowel grote als kleine
organisaties. Altijd met interactieve, sterk op doel en resultaat gerichte programma's. Wilt u de prestatie van uw organisatie
verbeteren? Wij staan klaar om u met creatief maatwerk te helpen MENSEN en CULTUUR in lijn te brengen met
RESULTATEN en STRATEGIE.
!Wij hebben onze eigen tools ontwikkeld ter ondersteuning van ons werk, deze zijn flexibel inzetbaar, wat perfect aansluit bij
ons maatwerk.
!• De ReflectoRTM is een eenvoudige en doeltreffende webapplicatie, om mensen en teams te ondersteunen in hun
persoonlijke ontwikkeling.
!• Ons Zes Sleutel-model zetten we in om mensen, teams en organisaties te ontketenen. Dat geeft veel structuur en houvast
bij veranderingstrajecten.
!• Met het Conlibrio Colours of Culture instrument brengen we samen met u, uw huidige en/of gewenste organisatiecultuur in
beeld. Handig om bijvoorbeeld bij interne organisatieveranderingen, overname en/of fusie het beeld van de nieuwe
organisatie in kaart te brengen om zo, de juiste mensen te kunnen aantrekken, leiderschapscompetenties te bepalen, een
duidelijke relatie met leveranciers te bereiken en uw klanten een betrouwbaar beeld van uw organisatie te geven.
!Onze waarden die we uitdragen:
!• Wij omarmen gelijkwaardigheid Voor ons is iedereen even belangrijk.
!• Wij zijn authentiek Wij kunnen onszelf zijn, onafhankelijk van de omstandigheden en gunnen anderen die zelfde vrijheid. Wij
trachten te doen wat voor ons goed en juist voelt.
!• Wij zijn eerlijk Wij spelen geen spelletjes met mensen; wij zijn van nature open en eerlijk.
!• Wij werken met een open geest Wij zijn altijd op de uitkijk naar nieuwe informatie, oplossingen en inspiratie en staan daarbij
open voor de gedachten en ideeën van anderen.
!• Wij voegen waarde toe Bij elke menselijk contact voegen we waarde toe, om zo direct en merkbaar bij te dragen aan
wederzijdse groei.
!Wil je nog meer weten over ons, ga dan een kijkje nemen op www.conlibrio.be of neem contact met ons op via
mailto:info@conlibrio.be
!
!Het Conlibrio-team,
!Annelore, Annemiek, Gust, Inge, Ils, Jan en Joeri.

Ontplooiing van zelfsturende teams

  • 1.
    Ontplooien van zelfsturende teams eenintroductie in zelfsturende teams joeri el hazimi
  • 2.
    «Organization» Zelfsturende teams 1 Inleiding Aanleiding Dezesamenvatting is gemaakt om een gezamenlijke taal te vinden, een duidelijker beeld te scheppen van de inhoud van zelfsturende teams (ZST`s) en welke sleutelelementen er nodig zijn om succesvolle ZST`s in de steigers te zetten. Conlibrio heeft in het verleden genoeg ervaring opgedaan betreffende ZST`s, maar steeds vertrekkende vanuit een gezamenlijke visie van de organisatie op deze manier van werken en steeds vanuit een kritische houding naar de doelstellingen van een organisatie om te werken met ZST`s. Zoals blijkt uit de samenvatting die gebaseerd is op een werk van Bekaert - Stanwick is het opzetten van ZST`s geen off-line gebeuren binnen een organisatie waar de cultuur van teamwork gestoeld is op de meer klassieke en hiërarchische vorm van samenwerken. Er is weinig tot geen onderzoek omtrent ZST`s binnen organisaties waarbij het groter geheel op deze meer klassieke manier werkt en een aantal (of één) individuele teams het ZST-concept in praktijk brengt. Het ZST-concept is gedreven vanuit een oprechte behoefte om vanuit een externe druk het potentieel van mensen ten volle in te zetten en verder te ontwikkelen. De samenvatting is volledig een geeft een goed beeld van het concept, de doelen, de opzet, de drijfveren, etc...maar onthoudt zich van details rond modellen, metingen, stappenplannen, e.d. Deze laatste kunnen in een volgende fase aan bod komen wanneer de nood omgezet wordt in een concreet project. Alvast veel lees-en leergenot, Joeri El Hazimi Deel van Conlibrio
  • 3.
    «Organization» Zelfsturende teams 2 BegripZelfsturende teams Vooraleer we kunnen overleggen en discussiëren over zelfsturende teams is het noodzakelijk dat we een gezamenlijk beeld en begrip hebben over zelfsturende teams (ZST). We kunnen dit omschrijven als “een groep van mensen aan wie de verantwoordelijkheid en autoriteit is toegewezen om een proces binnen een organisatie of een deel ervan te managen” Geschiedenis van zelfsturende teams Zelfsturend team is een oud begrip en kent zijn ontstaan reeds in 1938 via experimenten in de koolmijnen van Engeland. Doorheen de jaren zijn de vormen en manieren om teams in een vorm van zelfsturing uit te bouwen continu aangepast en veranderd op basis van de veranderende noden en innovaties in het werk. Deze strategie heeft als doel het volledige potentieel van individuen in een groep te mobiliseren en hen de controle en verantwoordelijkheid te geven over een deel van een proces of een geheel proces. Vormen van zelfsturende teams Er zijn meerdere vormen van werk-teams, maar niet elk team is zelfsturend. Het zelfsturende karakter kan zich in meer of mindere mate tonen. De mate waarin het zelfsturend karakter in hoge of lage mate aanwezig is hangt af van het doel van het team en uiteraard de grotere context (bijv. economische of sociologische drijfveren). Zo kunnen we al volgende vormen detecteren; 1. Zelfsturende teams of groepen 2. Groepen en teams met volledige autonomie 3. Groepen en teams met gedeeltelijke autonomie 4. taakspecifieke teams 5. productgroepen 6. participatief management 7. etc... “Before we discuss, let`s agree upon the words we will use during our discussion” socrates
  • 4.
    «Organization» Zelfsturende teams 3 Geconsolideerdoverzicht van werkteams Vorm van werkteam Wat? Wie? Functioneel werkteam is samengesteld vanuit de verticale laag van de hiërarchische organisatie boekhouding, marketing, finance, human resource, productie, etc... Cross-functioneel werkteam is samengesteld vanuit een groep experten die uit verschillende functionele teams komen expertteam rond lean, werkgroep veiligheid, werkgroep ‘well beiing’, expertteam rond corporate responsibility, etc... Zelfsturend team is samengesteld uit een groep medewerkers aan wie een vorm van eigenaarschap is gegeven over een proces, zonder een manager maar met volledige verantwoordelijkheid voor het resultaat en performance. Taken zoals plannen, organiseren en voortgangscontrole alsook staffing worden door de groep beheerd en uitgevoerd. bewust samengesteld team dat zowel vanuit functie als cross-functie werkt, tijdelijk, langere tijd, thematisch, etc...
  • 5.
    «Organization» Zelfsturende teams 4 Hetopbouwen van een business case Belangrijke bevindingen Uit onderzoek is gebleken dat er aantal elementen zijn die voorafgaan aan een mogelijke implementatie van ZST`s • Bedrijven waar ZST`s succesvol zijn hebben een duidelijke en transparante business case om het concept ZST`s te lanceren en implementeren • Deze business case is gestoeld op een duidelijke focus, uitgewerkt vanuit een bepaalde ‘druk’ (externe competitieve omgeving en externe druk zoals de markt) • Bedrijven waar ZST`s succesvol zijn hebben een sterke aandacht voor de betrokkenheid van de ganse organisatie in hun ZST-aanpak (welke impact heeft die, past dit in onze cultuur, zijn er al vormen van...?) • Bedrijven waar ZST`s succesvol zijn streven naar een win-win situatie met alle stakeholders wanneer ze trachten het engagement te verzekeren van iedereen in de organisatie (management, medewerkers, vakbond(en)) De vraag van 1 miljoen (euro?) De belangrijkste vraag die beantwoord dient te worden vooraleer ZST`s op de voorgrond komt is “Waarom zouden we veranderen” Het antwoord op deze vraag is belangrijk gezien het feit dat; • het zal bepalen of mensen geëngageerd zijn • het de richting waar de organisatie naartoe gaat voor iedereen verklaart en verduidelijkt Wanneer er een antwoord gedefinieerd is dan; • hebben we een antwoord op de externe druk of externe uitdagingen waaraan de organisatie / team onderhevig is • hebben we een duidelijke focus op wat voor ons belangrijk is en ‘leuk’ is om te hebben en kunnen we op een duurzame manier uitkijken naar wat voor ons ‘toegevoegde waarde is’ • kunnen we gaan meten of we op schema zitten en of we snel genoeg bewegen of veranderen Wanneer er voor een aanpak is gekozen, dan blijkt uit ervaring met succesvolle ZST implementaties dat; • iedereen betrokken wordt in het verbeteren van werkmethodes en performance • er gestreefd wordt naar een win-win situatie Inzichten rond zelfsturende teams
  • 6.
    «Organization» Zelfsturende teams 5 Debelangrijkste inzichten voor een succesvolle stap richting zelfsturende teams zijn; 1. Een werkmethode gebaseerd op een proces 2. Het opzetten van een ‘kader’ voor zelfsturende teams 3. Empowerment = geleidelijke invoering van autonomie 4. Aanwerving en training als hefboom voor een succesvol ZST 5. Uitrollen van een beleid = gradueel invoeren van autonomie obv metingen 6. Communicatie 7. Erkenning en beloning 8. Management stijl 9. Organisatiestructuur en fysieke lay out van de werkplaats 10. Organisatiecultuur 11. Betrekken van de ganse organisatie 12. Resultaten Een werkmethode gebaseerd op een proces De werkmethode van/voor de ZST`s zijn gebaseerd op een vooraf bepaald proces. Wat doen we nu? Hoe gaat dit anders zijn en hoe ziet dit er dan uit? Succesvolle organisaties ontwerpen de site en werkplaatsen (technisch alsook kantoor) op een manier zodat ZST`s hier ten volle van kunnen profiteren en performant zijn. Hoe? - hertekenen, herontwerpen van de werkomgeving Het opzetten van een ‘kader’ voor zelfsturende teams Het is nodig om de omvang (scope) van de activiteiten en de hieraan gekoppelde verantwoordelijkheden die het ZST op zich gaat nemen duidelijk te bepalen. Daarnaast is het tekenen van een team-concept (hoe ziet mijn team er uit?) en het gebruik ervan nodig. Hierdoor kan er op efficiënte manier een taakverdeling, inclusief verantwoordelijkheden, ontstaan en opgenomen worden door de teamleden. Hoe? - Kaderen via bijv. een Star Points diagram
  • 7.
    «Organization» Zelfsturende teams 6 Empowerment= geleidelijke invoering van autonomie Een groep van mensen kan niet onmiddellijk een high performance team zijn. Er is een leerproces naast het proces van groepsontwikkeling, groepscommunicatie en uiteindelijk een groepscultuur. Om een groep goed te ondersteunen is er nood aan een formele set-up van een ZST-support team die het team zal ondersteunen en coachen. Hoe - verhoog het empowerment gradueel - stel een (of meerdere) ondersteunende teams op die het ZST zal helpen bij empowerment, groepsattitude en die een katalysator zijn tijdens de lancering, ontwikkeling en succes van het ZST Aanwerving en training als hefboom voor een succesvol ZST Een goed draaiend ZST bestaat uit teamleden die hoog scoren op groepswerk-en attitude en passen dus in het plaatje van een teamspeler. Ook dient de voedingsbodem voor deze mensen uit het continu bijleren, bijscholen, leren en ontwikkelen zodat zij alert blijven en de zingeving in hun job vinden buiten het hiërarchische. Hoe? - Kijk bij het samenstellen van een ZST, en dus tijdens de werving, selectie en opbouw naar het groepsgedrag en groepshouding van het teamlid (past dit, past dit niet?). - Zorg ervoor dat er voor de groep een mogelijkheid is tot continu leren en ontwikkelen. - Gebruik coaching om beide gedrag-en technische vaardigheden te ontwikkelen Een volmacht geven op vlak van verantwoordelijkheden = volmacht geven op competenties
  • 8.
    «Organization» Zelfsturende teams 7 Erzijn 4 competenties gedefinieerd om te kunnen functioneren binnen een ZST? Autonomie MANEGERIALE COMPETENTIES om de eigen mini-onderneming te mana- gen TEAMWERK COMPETENTIES PROBLEEMOPLOSSENDE COMPE- TENTIES TECHNISCHE COMPETENTIES (bijv. quality, managen van processen)
  • 9.
    «Organization» Zelfsturende teams 8 Uitrollenvan een beleid = gradueel invoeren van autonomie obv metingen De aanpak en uitvoer van ZST`s is resultaatgeoriënteerd en mensen kunnen enkel verantwoordelijk gesteld worden voor die zaken waarover ze controle en invloed hebben. Het idee van autonomie en zelfmanagement dient meetbaar en bespreekbaar gemaakt worden. Op die manier kunnen teams en individuen gealigneerd worden met de bedrijf-en teamobjectieven. Hoe? - ontwikkel een visie en beleid met de groep (organisatie) - gebruik meetinstrumenten om de visie, missie en waarden op organisatieniveau te vertalen naar het niveau van de teams Communicatie Het uitrollen van het beleid met de daarbij verwachtingen is niet mogelijk zonder communicatie. Een goede beleidsuitrol valt of staat met de communicatie. Hoe? - gebruik een uitgebalanceerde manier van communicatie die de balans houdt tussen formeel en informeel, analoog en digitaal - gebruik interne benchmarking om leerpunten te definiëren en goede praktijken naar boven te halen - zoek naar de juiste balans tussen face-to-face teams en virtuele teams, ze zijn complementair aan elkaar Erkenning en beloning Erkenning en beloning helpt een ZST om focus te houden. Geldelijke erkenning staat niet boven zingevende erkenning. De psychologie van erkenning en beloning staat al een tijd ter discussie en daarom is het goed te kijken wat er reeds in de huidige organisatie op poten staat zodat conflict hiermee vermeden wordt. Daarnaast is het goed te kijken naar de voor-en nadelen van team-en individuele beloning. Erkenning is in deze tekst de niet-materiële beloning. Hoe? - Beloon / erken wat men wil bereiken - een persoon is enkel verantwoordelijk voor datgene dat hij/zij kan beïnvloeden - het beloningssysteem dient wendbaar te zijn zodat een snelle update ervan kan doorgevoerd worden
  • 10.
    «Organization» Zelfsturende teams 9 Managementstijl Het aanpassen van de management stijl is niet een van de minste als het gaat ter ondersteuning van ZST`s. Hier is een fundamentele verandering voor nodig. Het betreft hier niet enkel het managen van de technische hindernissen, maar evenzeer die rond gedrag en management. De grootste verandering is deze van het ‘onmiddellijk nemen van corrigerende, ondersteunende- en probleemoplossende acties’, naar ‘eerst denken en overleggen’ Leidinggevenden dienen nog meer; • vragen te stellen ipv te adviseren en zaken zelf op te lossen • om te gaan met diversiteit en wendbaar zijn in het werken met de verschillen in kennis, kunde en vaardigheden van de teamleden Uit onderzoek bij bedrijven blijkt dat deze denk-en handelwijze voor sommige leiders als bedreigend ervaren werd (gevoel van verlies van controle, macht, etc...) Hoe? - verander indien nodig de management stijl wanneer na onderzoek blijkt dat deze mogelijks conflicteert met deze nodig om ZST`s te ondersteunen - introduceer verschillende initiatieven om managers te helpen met de rolverandering (coaching, mentoring, inzicht in leiderschapsstijlen, change management-inzicht, EIS game, etc...) - integreer de teamwerkobjectieven in de objectieven van het topmanagement en link deze objectieven met de performance review en/of erkenning en beloning Organisatiestructuur en fysieke lay out van de werkplaats Het herstructureren van managementniveaus is een belangrijke stap om de gewenste culturele omslag te maken. ZST`s zijn een deel van de geleidelijke cultuuromslag van de ganse organisatie en geen off-line empowerment initiatief. Hoe? - beweeg van een functioneel georiënteerde organisatie naar een op een proces gebaseerde organisatie - succesvolle ZST-organisaties ontwerpen en beschrijven de steeds evoluerende rol van ondersteunende en specialistische functies die de ZST`s helpen bij hun groei - reorganiseer, herteken de fysieke indeling van de werkvloer zodat deze ten volle ZST`s kunnen ondersteunen in hun werk en performance Organisatiecultuur De meest belangrijke verandering vindt plaats in de organisatiecultuur die nodig is voor de ondersteuning van ZST`s en is gebaseerd op cultuur, waarden en basisafspraken (regels). Hoe? - best practice bedrijven zien ZST`s als een cultuur verandertraject en dit vanuit een holistische visie op verschillende elementen zoals verloningsbeleid, sociale partnerrelaties, communicatiekanalen, etc... Betrekken van de ganse organisatie Ondanks het feit dat het ZST`-concept ontstaan is vanuit de productieomgeving zullen meer en meer andere organisaties deze vorm van werken aanhangen. Technische, commerciële, financiële en HR-omgevingen hebben al stappen gezet richting ZST`s
  • 11.
    «Organization» Zelfsturende teams 10 Resultaten HetZST-concept is stevig resultaatgeoriënteerd waardoor resultaten perfect gematched kunnen worden met de vooropgestelde doelen van een ZST. Hoe? - gebruik meetinstrumenten en scorecards om vooruitgang en resultaten te meten zodat objectieven een ‘levend’ karakter krijgen en aldus ook de nodige aandacht krijgen. Zet deze meetinstrumenten in om te empoweren, stimuleren en inspireren en minder om enkel stilstand en mogelijks hier en daar een achteruitgang breed uit te smeren - best practices tonen aan dat de ZST-aanpak direct gelinked kan worden met één of meerdere directe resultaten, wat dan weer de cirkel sluit voor het opzetten van een goed business-case. Mogelijke voor-en nadelen ZST`s Voordelen Nadelen Grotere verantwoordelijkheid voor de medewerker (mdw) Mogelijks meer overleg Groter gevoel van zingeving en voldoening bij de mdw Langer beslissingsproces Grotere vrijheid om te werken rond teaminnovatie(s) Een dip in de productiviteit bij de start (later stijging) Groter eigenaarschap bij projectresultaten voor de mdw`s die baat hebben bij de uitkomst van een project Mogelijks chaos wanneer voedingsbodem (cultuur, structuur, ondersteuning, etc...) niet voldoet Betere inzetbaarheid van de diversiteit aan vaardigheden bij de mdw`s Groter empowerment en dus ook hogere graad van voldoening en moraal
  • 12.
    «Organization» Zelfsturende teams 11 Conclusie Deopzet, ontwikkeling en implementatie van ZST`s vergt een degelijke voorbereiding met de nadruk op visievorming adhv het reeds aanwezige beleid binnen een organisatie. Bij het vormgeven van het ZST-concept voor een organisatie zijn er een aantal basisvoorwaarden waaraan de organisatie dient te voldoen, met als belangrijkste dat de het concept gedragen wordt door de ganse organisatie. Daarnaast is het cruciaal dat de basis voor ZST`s aanwezig is, zoals daar zijn; 1. Een werkmethode gebaseerd op een proces 2. Het opzetten van een ‘kader’ voor zelfsturende teams 3. Empowerment = geleidelijke invoering van autonomie 4. Aanwerving en training als hefboom voor een succesvol ZST 5. Uitrollen van een beleid = gradueel invoeren van autonomie obv metingen 6. Communicatie 7. Erkenning en beloning 8. Management stijl 9. Organisatiestructuur en fysieke lay out van de werkplaats 10.Organisatiecultuur 11.Betrekken van de ganse organisatie 12.Resultaten
  • 13.
    «Organization» Zelfsturende teams 12 Meerover Conlibrio Conlibrio is waarschijnlijk het grootste kleine bedrijf ter wereld. Daardoor zullen we altijd flexibel kunnen reageren op uw vraag op gebied van: !• Strategische verandertrajecten / Veranderen van bedrijfscultuur • Individuele coaching !• Ontwikkeling van high performance teams !• Organisatieontwikkeling !• Programma’s voor grote groepen !• Of iets daartussenin Samen met u vinden we altijd de vorm en inhoud die het best past bij uw uitdagingen. We zijn actief bij zowel grote als kleine organisaties. Altijd met interactieve, sterk op doel en resultaat gerichte programma's. Wilt u de prestatie van uw organisatie verbeteren? Wij staan klaar om u met creatief maatwerk te helpen MENSEN en CULTUUR in lijn te brengen met RESULTATEN en STRATEGIE. !Wij hebben onze eigen tools ontwikkeld ter ondersteuning van ons werk, deze zijn flexibel inzetbaar, wat perfect aansluit bij ons maatwerk. !• De ReflectoRTM is een eenvoudige en doeltreffende webapplicatie, om mensen en teams te ondersteunen in hun persoonlijke ontwikkeling. !• Ons Zes Sleutel-model zetten we in om mensen, teams en organisaties te ontketenen. Dat geeft veel structuur en houvast bij veranderingstrajecten. !• Met het Conlibrio Colours of Culture instrument brengen we samen met u, uw huidige en/of gewenste organisatiecultuur in beeld. Handig om bijvoorbeeld bij interne organisatieveranderingen, overname en/of fusie het beeld van de nieuwe organisatie in kaart te brengen om zo, de juiste mensen te kunnen aantrekken, leiderschapscompetenties te bepalen, een duidelijke relatie met leveranciers te bereiken en uw klanten een betrouwbaar beeld van uw organisatie te geven. !Onze waarden die we uitdragen: !• Wij omarmen gelijkwaardigheid Voor ons is iedereen even belangrijk. !• Wij zijn authentiek Wij kunnen onszelf zijn, onafhankelijk van de omstandigheden en gunnen anderen die zelfde vrijheid. Wij trachten te doen wat voor ons goed en juist voelt. !• Wij zijn eerlijk Wij spelen geen spelletjes met mensen; wij zijn van nature open en eerlijk. !• Wij werken met een open geest Wij zijn altijd op de uitkijk naar nieuwe informatie, oplossingen en inspiratie en staan daarbij open voor de gedachten en ideeën van anderen. !• Wij voegen waarde toe Bij elke menselijk contact voegen we waarde toe, om zo direct en merkbaar bij te dragen aan wederzijdse groei. !Wil je nog meer weten over ons, ga dan een kijkje nemen op www.conlibrio.be of neem contact met ons op via mailto:info@conlibrio.be ! !Het Conlibrio-team, !Annelore, Annemiek, Gust, Inge, Ils, Jan en Joeri.