รายงาน
เรื่อง การแก้ปัญหาด้วยกระบวนการเทคโนโลยีสารสนเทศ
จัดทาโดย
1.นางสาวพอเพียง ภคไพบูลย์ ม.5/9 เลขที่ 1
2.นางสาวนิศามณี ธิมาบุตร ม.5/9 เลขที่ 5
3.นายสุรสิทธิ์ เหมาะชาติ ม.5/9 เลขที่ 8
4.นางสาวอนุธิดา เหรียญเจริญ ม.5/9 เลขที่ 13
5.นายพงศธร ฉาบสุวรรณ ม.5/9 เลขที่ 14
เสนอ
คุณครูจิรายุ ทองดี
รายงานนี้เป็นส่วนหนึ่งของวิชาเทคโนโลยีสารสนเทศและการสื่อสาร
ภาคเรียนที่ 1 ปีการศึกษา 2558
โรงเรียนนวมินทราชินูทิศ เตรียมอุดมศึกษาน้อมเกล้า
คานา
รายงานนี้เป็นส่วนหนึ่งของวิชาเทคโนโลยีสารสนเทศและการสื่อสาร ง32102
จัดทาขึ้นเพื่อฝึกกระบวนการคิด วิเคราะห์ เพื่อเป็นแนวทางในการแก้ไขปัญหาอย่างมี
ประสิทธิภาพ โดยใช้กระบวนการเทคโนโลยีสารสนเทศเข้ามาประยุกต์ใช้หากมี
ข้อผิดพลาดประการใดทางคณะผู้จัดทาต้องขออภัยมา ณ ที่นี้ด้วย
คณะผู้จัดทา
23/1/59
สารบัญ
เรื่อง หน้า
กระบวนการเทคโนโลยีสารสนเทศ 1
การนาข้อมูลไปใช้ในลักษณะต่างๆ 2
การแก้ปัญหาด้วยกระบวนการทางเทคโนโลยีสารสนเทศ 2
การถ่ายทอดความคิดในการแก้ปัญหาด้วย "อัลกอริทึม" 5
โครงสร้างการทางานแบบมีการเลือก ( Selection ) 10
โครงสร้างการทางานแบบมีการทางานซ้า 11
กระบวนการเทคโนโลยีสารสนเทศ (Technological Process)
คือ ขั้นตอนการแก้ปัญหาหรือตอบสนองต่อความต้องการซึ่งจะก่อให้เกิดการเปลี่ยนแปลงจาก
ทรัพยากรให้เป็นผลผลิตหรือผลลัพธ์ระบบเทคโนโลยีประกอบด้วยกระบวนการเทคโนโลยีก่อให้เกิด
ประโยชน์ใช้สอย ตามที่มนุษย์ต้องการและเปลี่ยนแปลงการเพิ่มประสิทธิภาพในการทากิจกรรมต่างๆของ
มนุษย์ เพราะมนุษย์มีความต้องการในการสร้างสิ่งอานวยความสะดวกต่างๆในการดารงชีวิต ซึ่งจะนาไปสู่
ปัญหาที่อาจเกิดจากการประดิษฐ์คิดค้นต่างๆที่มนุษย์สร้างขึ้น และบางครั้งปัญหาอาจเกิดการผลิตสิ่งของ
ต่างๆไม่ตรงตามความต้องการไม่ได้คุณภาพจึงต้องมีการออกแบบ เพื่อจะนามาแก้ปัญหาที่เกิดขึ้นดังกล่าว
ความสาคัญของกระบวนการทางเทคโนโลยี
1. เป็นพื้นฐานปัจจัยจาเป็นในการดาเนินชีวิตของมนุษย์
2. เป็นปัจจัยหลักที่จะมีส่วนร่วมในการพัฒนา
3. เป็นเรื่องราวของมนุษย์และธรรมชาติ
กระบวนการเทคโนโลยีสารสนเทศ มี 6 ขั้นตอน
1.การรวบรวมข้อมูล
วิธีการดาเนินการ เพื่อเก็บรวบรวมข้อมูล และบันทึกข้อมูลให้อยู่ในรูปแบบใดรูปแบบหนึ่งเพื่อการ
ประมวลผล เช่น บันทึกในแฟ้ม เอกสาร บันทึกไว้ในคอมพิวเตอร์ จดบันทึกไว้ในสมุด เป็นต้น
2.การตรวจสอบข้อมูล
ขั้นตอนการตรวจสอบข้อมูลในลักษณะต่างๆ เช่น การตรวจสอบ เพื่อหาข้อผิดพลาด ความ
น่าเชื่อถือ ความสมเหตุสมผล เพื่อให้มีความมั่นใจได้ว่าข้อมูลที่ได้รับการรวบรวมและบันทึกไว้อย่าง
ถูกต้อง
3.การประมวลผลข้อมูล
หมายถึง วิธีการดาเนินการกระทาข้อมูลให้เป็นสารสนเทศ ข้อมูล การประมวลผลสารสนเทศข้อมูล
หมายถึง ข้อเท็จจริงที่เป็นตัวเลข ข้อความ รูปภาพ เสียง ที่เกี่ยวกับคน สัตว์สิ่งของ หรือเหตุการณ์ต่างๆ
หรือสิ่งที่ยอมรับว่าเป็นความจริง สาหรับใช้เป็นหลักอนุมาน
4.การจัดเก็บข้อมูล
การเก็บรักษาข้อมูลเพื่อการบริหาร โดยเก็บไว้ในรูปแบบต่างๆ
5.การประมวลผลข้อมูล
ขั้นตอนการดาเนินการ เพื่อสรุปความสาคัญของข้อมูลสารสนเทศให้ตรงสภาพที่เป็นจริงตรงตาม
วัตถุประสงค์ก่อนที่จะนาข้อมูลมาใช้
6.การนาข้อมูลไปใช้
การนาข้อมูลไปใช้ในลักษณะต่างๆ
สารสนเทศ (Information) หมายถึง ข้อมูลที่ได้ผ่านกระบวนการประมวลผล หรือจัดระบบแล้ว
เพื่อให้มีความหมายและคุณค่าสาหรับผู้ใช้ เช่น ปริมาณการขายสินค้าแต่ละตัว จาแนกตามเขตการขาย
การนาข้อมูลไปประมวลผลมีด้วยกันหลายวิธี
สาหรับนักเรียนที่จะใช้ศึกษาในเบื้องต้น 4 วิธีคือ
1. การจัดเรียง คือ การนาข้อมูลหลาย ๆ ข้อมูลมาจัดเรียงลาดับตามเกณฑ์ที่กาหนด เช่น
จัดเรียง ข้อมูลชื่อตามตัวอักษร จัดเรียงข้อมูลคะแนนจากมากไปหาน้อย เป็นต้น
2. การหาค่าเฉลี่ย คือ การนาเอาข้อมูลมาเฉลี่ย เช่น การนาเอาคะแนนสอบรายวิชาเทคโนโลยี
สารสนเทศมาหาค่าเฉลี่ยเป็นต้น
3. การเปรียบเทียบ คือ การนาเอาข้อมูลประเภทเดียวกันมาเปรียบเทียบเพื่อหาค่าแตกต่างหรือความ
เหมือนกัน
4. การหาแนวโน้ม คือ การนาเอาข้อมูลประเภทเดียวกันมาเปรียบเทียบตามระยะเวลา เช่นนาคะแนน
ของนักเรียนคนหนึ่งมาเปรียบเทียบกับคะแนนของตนเองในช่วงการสอบย่อยในช่วงของการสอบย่อยต่างๆ
การแก้ปัญหาด้วยกระบวนการทางเทคโนโลยีสารสนเทศ
ไม่ว่าเราจะทางานใดก็ตาม ปัญหาเป็นสิ่งหลีกเลี่ยงไม่ได้การแก้ปัญหามีหลายวิธี ขึ้นกับชนิดของาน
วิธีการแก้ปัญหาอย่างหนึ่งอาจแก้ปัญหาอีกอย่างหนึ่งไม่ได้และการแก้ปัญหาอาจจาเป็นต้องใช้เทคโนโลยี
สารสนเทศหรือไม่ก็ได้ดังนั้น จึงควรยึดหลักการแก้ปัญหาอย่างเป็นระบบ เพื่อไม่ให้เสียเวลา หลงทาง และ
สับสน วิธีการแก้ปัญหาแต่ละวิธีมีความเหมาะสมกับงานแตกต่างกันไป ก่อนที่จะใช้วิธีแก้ปัญหา ด้วย
กระบวนการทางเทคโนโลยีสารสนเทศจะขอยกวิธีการแก้ปัญหาอย่างมีขั้นตอนโดยทั่วไป มาให้พิจารณาดู
จานวนหนึ่ง
การแก้ปัญหาด้วยกระบวนการทางเทคโนโลยีสารสนเทศ การแก้ปัญหาที่ซับซ้อนด้วยวิธีการต่างๆ
ที่กล่าวมาแล้ว ส่วนมากจาเป็นต้องใช้เทคโนโลยีสารสนเทศเข้าช่วยเพื่อเพิ่มความรวดเร็ว ถูกต้อง และ
สามารถทาซ้าได้ง่ายในกระบวนการทางเทคโนโลยีสารสนเทศเข้าช่วยแก้ปัญหา จาเป็นต้องปรับรูปแบบ
วิธีการทางานให้เหมาะสมกับการใช้เทคโนโลยีสารสนเทศ
วิธีการแก้ปัญหาด้วยกระบวนการทางเทคโนโลยีสารสนเทศเป็นวิธีคล้ายกับการแก้ปัญกาทาง
วิศวกรรมมาก แต่ในการนาระบบคอมพิวเตอร์ไปใช้ในการแก้ปัญหาหรือเพิ่มประสิทธิภาพในการทางาน
ใดๆ ก็ตาม จะต้องมีการวิเคราะห์ปัญหาและศึกษาความเป็นไปได้ให้รอบคอบเสียก่อน ทั้งนี้เนื่องจาก
คอมพิวเตอร์ไม่ใช้เครื่องมือวิเศษที่จะแก้ปัญหาได้ทุกเรื่อง
นอกจากนี้ยังจะต้องมีการศึกษาถึงความคุ้มค่าในการลงทุน เพื่อไม่ให้เป็นการลงทุนที่เสียเปล่า ต้อง
เลือกวิธีการแก้ปัญหาให้เหมาะสมกับงาน จัดหาเครื่องมือและเทคโนโลยีที่ไม่เกินความจาเป็น
การแก้ปัญหาด้วยกระบวนการทางเทคโนโลยีสารสนเทศ เหมาะกับระบบงานที่ต้องทางานอย่างใด
อย่างหนึ่งซึ่งซากและมีปริมาณงานมากหรืองานที่ต้องการความรวดเร็วในการคานวณเกินกว่าคนธรรมดาจะ
ทาได้วิธีการโดยทั่วไปคือ ปรับเปลี่ยนวิธีการหรือระบบการทางานแบบเดิม มาใช้ระบบงานที่มีเครื่อง
คอมพิวเตอร์ช่วยทางานเป็นบางส่วน หรือทั้งหมด เท่าที่สามารถจะทาแทนคนได้
การเเก้ปัญหามี 4 ขั้นตอน
โดยปกติมนุษย์มีกระบวนในการแก้ปัญหา ซึ่งประกอบด้วย 4 ขั้นตอนคือ
1) การวิเคราะห์และกาหนดรายละเอียดของปัญหา (State The Problem) ขั้นตอนนี้เป็นขั้นตอน
แรกสุดก่อนที่จะลงมือแก้ปัญหาแต่ผู้แก้ปัญหามักจะมองข้ามไปจุดประสงค์ของขั้นตอนนี้ คือการทาความ
เข้าใจกับปัญหาเพื่อแยกให้ออกว่าข้อมูลที่กาหนดมาในปัญหาหรือเงื่อนไขของปัญหาคืออะไร อีกทั้งวิธีการ
ที่ใช้ประมวลผลกล่าวโดยสรุปมีองค์ประกอบในการวิเคราะห์ดังนี้
- การระบุข้อมูลเข้า
ได้แก่ การพิจารณาข้อมูลและเงื่อนไขที่กาหนดมาในปัญหา
- การระบุข้อมูลออก
ได้แก่ การพิจารณาเป้ าหมายหรือสิ่งที่ต้องหาคาตอบ
- การกาหนดวิธีประมวลผล
ได้แก่ การพิจารณาขั้นตอนวิธีการได้มาซึ่งคาตอบหรือข้อมูลออก
2) การเลือกเครื่องมือและออกแบบขั้นตอนวิธี (Tools And Algorithm Development) ขั้นตอนนี้เป็น
ขั้นตอนของการวางแผนในการแก้ปัญหาอย่างละเอียดถี่ถ้วน หลังจากที่เราทาความเข้าใจกับปัญหา พิจารณา
เงื่อนไขและข้อมูลที่มีอยู่และสิ่งที่ต้องการหาในการแก้ปัญหาอย่างละเอียดถี่ถ้วนหลังจากที่เราทาความเข้าใจ
กับปัญหา พิจารณาเงื่อนไขและข้อมูลที่มีอยู่และสิ่งที่ต้องการหาในขั้นตอนที่ 1แล้วเราสามารถคาดคะเน
วิธีการที่จะใช้ในการแก้ปัญหาขั้นตอนนี้จาเป็นต้องอาศัยประสบการณ์ของผู้แก้ปัญหาเป็นหลักหากผู้
แก้ปัญหาเคยพบกับปัญหาทานองนี้มาแล้วก็สามารถดาเนินการตามแนวทางที่เคยปฏิบัติมา
ขั้นตอนนี้จะเริ่มจากการเลือกเครื่องมือที่ใช้ในการแก้ปัญหา โดยพิจารณาความเหมาะสมระหว่าง
เครื่องมือกับเงื่อนไขต่างๆ ของปัญหาซึ่งหมายรวมถึงความสามารถของเครื่องมือในการแก้ปัญหาดังกล่าว
และสิ่งที่สาคัญที่สุดคือความคุ้นเคยในการใช้งานเครื่องมือนั้นๆ ของผู้แก้ปัญหาอีกสิ่งหนึ่งที่ สาคัญในการ
แก้ปัญหา คือยุทธวิธีที่ใช้ในการแก้ปัญหา หรือที่เราเรียกว่า “ขั้นตอนวิธี” (Algorithm) ในการแก้ปัญหา
หลังจากที่เราได้เครื่องมือช่วยแก้ปัญหาแล้ว
ผู้แก้ปัญหาต้องวางแผนว่าจะใช้เครื่องมือดังกล่าวเพื่อให้ได้ผลลัพธ์ที่ถูกต้องที่สุด การออกแบบ
ขั้นตอนวิธีในการแก้ปัญหา ผู้แก้ปัญหาควรใช้แผนภาพหรือเครื่องมือในการแสดงขั้นตอนการทางานเพื่อให้
ง่ายต่อความเข้าใจ เช่น ผังงาน (Flowchart) ที่จาลองวิธีขั้นตอนการแก้ปัญหาในรูปแบบสัญลักษณ์
รหัสจาลอง (Pseudo Code)ซึ่งเป็นการจาลองขั้นตอนวิธีการปัญหาในรูปแบบคาบรรยายการ
ใช้เครื่องมือช่วยออกแบบดังกล่าวนอกจากแสดงกระบวนการที่ชัดเจนแล้วยังช่วยให้ผู้แก้ปัญหาสามารถหา
ข้อผิดพลาดของวิธีการที่ใช้ได้ง่ายและแก้ไขได้อย่างรวดเร็วเช่น Begin...end, If...else
3) การดาเนินการแก้ปัญหา (Implementation) หลังจากที่ออกแบบขั้นตอนวิธีเรียบร้อยแล้ว
การแก้ปัญหาดังกล่าวใช้คอมพิวเตอร์เข้ามาช่วยงาน ขั้นตอนนี้ก็เป็นการใช้โปรแกรมสาเร็จหรือใช้
ภาษาคอมพิวเตอร์เขียนโปรแกรมแก้ปัญหาขั้นตอนนี้ต้องอาศัยความรู้เกี่ยวกับเครื่องมือที่เลือกใช้ซึ่งผู้
แก้ปัญหาต้องศึกษาให้เข้าใจและเชี่ยวชาญ ในขณะดาเนินการหากพบแนวทางที่ดีกว่าที่ออกแบบไว้ก็
สามารถปรับเปลี่ยนได้
4) การตรวจสอบและปรับปรุง (Refinement) หลังจากที่ลงมือแก้ปัญหาแล้วต้องตรวจสอบให้
แน่ใจว่า วิธีการนี้ให้ผลลัพธ์ที่ถูกต้องโดยผู้แก้ปัญหาต้องตรวจสอบว่าขั้นตอนวิธีที่สร้างขึ้นสอดคล้องกับ
รายละเอียดของปัญหา ซึ่งได้แก่ ข้อมูลเข้าและข้อมูลออกเพื่อให้มั่นใจว่าสามารถรองรับข้อมูลเข้าได้ทุกกรณี
อย่างถูกต้องสมบูรณ์ ในขณะเดียวกันก็ต้องปรับปรุงวิธีการเพื่อให้การแก้ปัญหานี้ได้ผลลัพธ์ที่ดีที่สุด
จากขั้นตอนทั้ง 4 ขั้นตอนดังกล่าวข้างต้น เป็นเสมือนขั้นบันได (Stair) ที่ทาให้มนุษย์ประสบ
ความสาเร็จในการแก้ปัญหาต่างๆได้รวมทั้งการเขียนหรือพัฒนาโปรแกรมคอมพิวเตอร์เพื่อแก้ปัญหา ก็ต้อง
ใช้กระบวนการตามขั้นตอนทั้ง4 นี้เช่นกัน
การถ่ายทอดความคิดในการแก้ปัญหาด้วย "อัลกอริทึม"
อัลกอริทึม (Algorithm) คือ กระบวนการ การทางานที่ใช้การตัดสินใจ โดยนาหลักเหตุผลและ
คณิตศาสตร์มาช่วยเลือกวิธีการหรือขั้นตอนการดาเนินงานต่อไป จนกระทั่งถึงขั้นตอนสุดท้าย เป็นวิธีการที่
ใช้แยกย่อยและเรียงลาดับขั้นตอนของกระบวนการในการทางานต่างๆ เพื่อเพิ่มประสิทธิภาพในการค้นหา
และแก้ไขปัญหา
เครื่องมือที่ใช้ในการจาลองความคิด มักจะประกอบขึ้นด้วยเครื่องหมายที่แตกต่างกันหลายอย่าง
แต่พอสรุปได้เป็น 2 ลักษณะ คือ
1. การจาลองความคิดเป็นข้อความหรือคาบรรยาย (Algorithm) เป็นการเขียนเค้าโครงด้วยการ
บรรยายเป็นภาษาที่มนุษย์ใช้สื่อสารกัน เพื่อให้ทราบถึงขั้นตอนการทางานของการแก้ปัญหาแต่ละตอน ใน
บางครั้งอาจใช้คาสั่งของภาษาที่ใช้เขียนโปรแกรมก็ได้
2. การจาลองความคิดเป็นสัญลักษณ์หรือผังงาน (Flowchart)
สัญลักษณ์ คือ เครื่องหมายรูปแบบต่างๆ ซึ่งใช้สาหรับสื่อสารความหมายให้เข้าใจตรงกัน
สถาบันมาตรฐานแห่งชาติอเมริกา ได้กาหนดสัญลักษณ์ไว้เป็นมาตรฐานแล้ว สามารถนาไปใช้ได้ตามความ
เหมาะสมต่อไป
รหัสจาลองหรือ Pseudo Codeเป็นคาบรรยายที่เขียนแสดงขั้นตอนวิธี(algorithm) ของการ
เขียนโปรแกรม โดยใช้ภาษาที่กะทัดรัด สื่อสารกับโปรแกรมเมอร์ผู้เขียนโปรแกรม โดยอาจใช้ภาษาที่ใช้
ทั่วไปและอาจมีภาษาที่ใช้ในการเขียนโปรแกรมประกอบ แต่ไม่มีมาตรฐานแน่นอนในการเขียน Pseudo
Code และไม่สามารถนาไปทางานบนคอมพิวเตอร์โดยตรง(เพราะไม่ใช่คาสั่งในภาษาคอมพิวเตอร์) และไม่
ขึ้นกับภาษาคอมพิวเตอร์ภาษาใดภาษาหนึ่ง นิยมใช้ Pseudo Code แสดง Pseudo Code มากกว่าใช้ผังงาน
เพราะผังงานอาจไม่แสดงรายละเอียดมากนักและใช้สัญลักษณ์ซึ่งทาให้ไม่สะดวกในการเขียน เช่น
โปรแกรมใหญ่ ๆ มักจะประกอบด้วยคาสั่งต่างๆที่ใกล้เคียงกับภาษาคอมพิวเตอร์ที่ใช้ในการเขียนโปรแกรม
จริงๆ เช่น Begin…end, If…else, Do…while, While, For, Read และ Print การเขียนรหัสจาลองจะต้องมีการ
วางแผนสาหรับการอ้างอิงถึงข้อมูลต่างๆที่จะใช้ในโปรแกรมด้วยการสร้างตัวแปร โดยใช้เครื่องหมาย
เท่ากับ (=) แทนการกาหนดค่าให้กาหนดตัวแปรนั้นๆ
ผังงาน (flowchart) คือ แผนภาพซึ่งแสดงลาดับขั้นตอนของการทางาน โดยแต่ละขั้นตอนจะถูก
แสดงโดยใช้สัญลักษณ์ซึ่งมีความหมายบ่งบอกว่า ขั้นตอนนั้น ๆ มีลักษณะการทางาน ทาให้ง่ายต่อความ
เข้าใจ ว่าในการทางานนั้นมีขั้นตอนอะไรบ้าง และมีลาดับอย่างไรเเบ่งเป็นเเบบต่างๆ ดังนี้
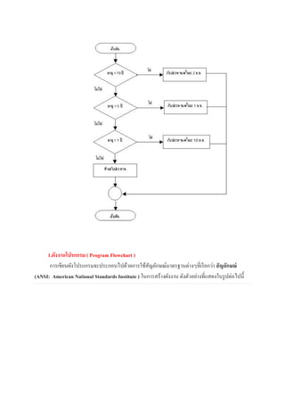
1.ผังงานโปรแกรม ( Program Flowchart )
การเขียนผังโปรแกรมจะประกอบไปด้วยการใช้สัญลักษณ์มาตรฐานต่างๆที่เรียกว่า สัญลักษณ์
(ANSI: American National Standards Institute ) ในการสร้างผังงาน ดังตัวอย่างที่แสดงในรูปต่อไปนี้
2.ผังงานกับชีวิตประจาวัน
การทางานหลายอย่างในชีวิตประจาวันจะมีลักษณะที่เป็นลาดับขั้นตอน ซึ่งก่อนที่ท่านจะได้ศึกษา
วิธีการเขียนผังงานโปรแกรม จะแนะนาให้ท่านลองฝึกเขียนผังงานที่แสดงการทางานในชีวิตประจาวันวัน
ก่อนเพื่อเป็น การสร้างความคุ้นเคยกับสัญลักษณ์รูปภาพต่างๆที่จะมีใช้ในผังงานโปรแกรมต่อไป ดัง
ตัวอย่าง เขียนผังงานที่แสดงขั้นตอนการส่งจดหมาย
โครงสร้างการทางานแบบมีการเลือก ( Selection )
เป็นโครงสร้างที่ใช้การตรวจสอบเงื่อนไขเพื่อการทางานอย่างใดอย่างหนึ่ง โดยโครงสร้างแบบนี้จะมี
อยู่ด้วยกัน 2 รูปแบบ คือ IF - THEN - ELSE และ IF - THEN
โครงสร้างผังงานแบบมีการเลือก
โครงสร้างแบบ IF - THEN - ELSE เป็นโครงสร้างที่จะทาการเปรียบเทียบเงื่อนไขที่ใส่ไว้ในส่วน
หลังคาว่า IF และเมื่อได้ผลลัพธ์จากการเปรียบเทียบก็จะเลือกว่าจะทางานต่อในส่วนใด กล่าวคือถ้าเงื่อนไข
เป็นจริง (TRUE) ก็จะเลือกไปทางานต่อที่ส่วนที่อยู่หลัง THEN แต่ถ้าเงื่อนไขเป็นเท็จ ( FALSE ) ก็จะไป
ทางานต่อในส่วนที่อยู่หลังคาว่า ELSE แต่ถ้าสาหรับโครงสร้างแบบ IF - THEN เป็นโครงสร้างที่ไม่มีการใช้
ELSE ดังนั้น ถ้ามีการเปรียบเทียบเงื่อนไขที่อยู่หลัง IF มีค่าเป็นจริง ก็จะไปทาส่วนที่อยู่หลัง Then แต่ถ้า
เงื่อนไขเป็นเท็จ ก็จะไปทาคาสั่งที่อยู่ถัดจาก IF - THEN แทน
ตัวอย่าง การเขียนผังงานอ่านค่าข้อมูลเข้ามาเก็บไว้ในตัวแปร A และ B แล้วทาการเปรียบเทียบในตัว
แปรทั้งสอง โดยมีเงื่อนไขดังนี้
„ ถ้า A มากกว่า B ให้คานวณหาค่า A - B และเก็บผลลัพธ์ไว้ในตัวแปรชื่อ RESULT
• ถ้า A น้อยกว่าหรือเท่ากับ B ให้คานวณหาค่า A + B และเก็บผลลัพธ์ไว้ในตัวแปรชื่อ RESULT
โครงสร้างการทางานแบบมีการทางานซ้า
เป็นโครงสร้างที่มีการประมวลผลกลุ่มคาสั่งซ้าหลายครั้ง ตามลักษณะเงื่อนไขที่กาหนด อาจเรียก
การทางานซ้าแบบนี้ได้อีกแบบว่า การวนลูป ( Looping ) โครงสร้างแบบการทางานซ้านี้จะมีอยู่ 2 ประเภท
คือ
• DO WHILE
• DO UNTIL
DO WHILE
เป็นโครงสร้างที่มีการทดสอบเงื่อนไขก่อน ถ้าเงื่อนไขเป็นจริงก็จะเข้ามาทางานในกลุ่มคาสั่งที่ต้อง
ทาซ้า ซึ่งเรียกว่าการเข้าลูป หลังจากนั้นก็จะย้อนกลับไปตรวจสอบเงื่อนไขใหม่อีก ถ้าเงื่อนไขยังคงเป็นจริง
อยู่ ก็ยังคงต้องทากลุ่มคาสั่งซ้าหรือเข้าลูปต่อไปอีก จนกระทั่งเงื่อนไขเป็นเท็จ ก็จะออกจากลูปไปทาคาสั่ง
ถัดไปที่อยู่ถัดจาก DO WHILE หรืออาจเป็นการจบการทางาน
DO UNTIL
เป็นโครงสร้างการทางานแบบทางานซ้าเช่นกัน แต่มีการทางานที่แตกต่างจาก DO WHILE คือจะมี
การเข้าทางานกลุ่มคาสั่งที่อยู่ภายในลูปก่อนอย่างน้อย 1 ครั้ง แล้วจึงจะไปทดสอบเงื่อนไข ถ้าเงื่อนไขเป็น
เท็จก็จะมีการเข้าทากลุ่มคาสั่งที่ต้องทาซ้าอีก หลังจากนั้นก็จะย้อนกลับไปตรวจสอบเงื่อนไขใหม่อีก ถ้า
เงื่อนไขยังคงเป็นเท็จอยู่ ก็ยังต้องทากลุ่มคาสั่งซ้าหรือเข้าลูปต่อไปอีก จนกระทั่งเงื่อนไขเป็นจริง จึงจะออก
จากลูปไปทาคาสั่งถัดจาก UNTIL หรืออาจเป็นการจบการทางาน
สรุปข้อแตกต่างระหว่าง DO WHILE และ DO UNTIL มีดังนี้
1. DO WHILE ในการทางานครั้งแรกจะต้องมีการตรวจสอบเงื่อนไขก่อนทุกครั้ง ก่อนที่จะมีการเข้ลูป
การทางาน
2. DO UNTIL การทางานครั้งแรกจะยังไม่มีการตรวจสอบเงื่อนไข แต่จะเข้าไปทางานในลูปก่อนอย่าง
น้อย 1 ครั้งแล้วจึงจะไปตรวจสอบเงื่อนไข
3. DO WHILE จะมีการเข้าไปทางานในลูปก็ต่อเมื่อตรวจสอบเงื่อนไขแล้วพบว่า เงื่อนไขเป็นจริง แต่
เมื่อพบว่าเงื่อนไขเป็นเท็จ ก็จะออกจากลูปทันที
4. DO UNTIL จะมีการเข้าไปทางานในลูปก็ต่อเมื่อตรวจสอบเงื่อนไขแล้วพบว่า เงื่อนไขเป็นเท็จ แต่
เมื่อพบว่าเงื่อนไขเป็นจริง ก็จะออกจากลูปทันที
ตัวอย่าง จงเขียนผังงานแสดงการเพิ่มของข้อมูลตัวเลขที่เก็บอยู่ในหน่วยความจาที่แอดเดรส 1 โดยที่ค่า
เริ่มต้นจาก 0 ให้ทาการเพิ่มค่าทีละ 1 เรื่อยไปจนกระทั่ง J มีค่าข้อมูลมากกว่า 100 จึงหยุดการทางานตัวอย่าง
นี้ เป็นตัวอย่างการทางานแบบทาซ้า ซึ่งจะสามารถแสดงการเขียนได้ทั้งแบบ DO WHILE และ DO UNTIL
ดังนี้
เอกสารอ้างอิง
1. https://sites.google.com/site/pkpanploy
2. http://technology555.weebly.com

[NTUN] การแก้ปัญหาด้วยกระบวนการเทคโนโลยีสารสนเทศ

  • 1.
    รายงาน เรื่อง การแก้ปัญหาด้วยกระบวนการเทคโนโลยีสารสนเทศ จัดทาโดย 1.นางสาวพอเพียง ภคไพบูลย์ม.5/9 เลขที่ 1 2.นางสาวนิศามณี ธิมาบุตร ม.5/9 เลขที่ 5 3.นายสุรสิทธิ์ เหมาะชาติ ม.5/9 เลขที่ 8 4.นางสาวอนุธิดา เหรียญเจริญ ม.5/9 เลขที่ 13 5.นายพงศธร ฉาบสุวรรณ ม.5/9 เลขที่ 14 เสนอ คุณครูจิรายุ ทองดี รายงานนี้เป็นส่วนหนึ่งของวิชาเทคโนโลยีสารสนเทศและการสื่อสาร ภาคเรียนที่ 1 ปีการศึกษา 2558 โรงเรียนนวมินทราชินูทิศ เตรียมอุดมศึกษาน้อมเกล้า
  • 2.
    คานา รายงานนี้เป็นส่วนหนึ่งของวิชาเทคโนโลยีสารสนเทศและการสื่อสาร ง32102 จัดทาขึ้นเพื่อฝึกกระบวนการคิด วิเคราะห์เพื่อเป็นแนวทางในการแก้ไขปัญหาอย่างมี ประสิทธิภาพ โดยใช้กระบวนการเทคโนโลยีสารสนเทศเข้ามาประยุกต์ใช้หากมี ข้อผิดพลาดประการใดทางคณะผู้จัดทาต้องขออภัยมา ณ ที่นี้ด้วย คณะผู้จัดทา 23/1/59
  • 3.
    สารบัญ เรื่อง หน้า กระบวนการเทคโนโลยีสารสนเทศ 1 การนาข้อมูลไปใช้ในลักษณะต่างๆ2 การแก้ปัญหาด้วยกระบวนการทางเทคโนโลยีสารสนเทศ 2 การถ่ายทอดความคิดในการแก้ปัญหาด้วย "อัลกอริทึม" 5 โครงสร้างการทางานแบบมีการเลือก ( Selection ) 10 โครงสร้างการทางานแบบมีการทางานซ้า 11
  • 4.
    กระบวนการเทคโนโลยีสารสนเทศ (Technological Process) คือขั้นตอนการแก้ปัญหาหรือตอบสนองต่อความต้องการซึ่งจะก่อให้เกิดการเปลี่ยนแปลงจาก ทรัพยากรให้เป็นผลผลิตหรือผลลัพธ์ระบบเทคโนโลยีประกอบด้วยกระบวนการเทคโนโลยีก่อให้เกิด ประโยชน์ใช้สอย ตามที่มนุษย์ต้องการและเปลี่ยนแปลงการเพิ่มประสิทธิภาพในการทากิจกรรมต่างๆของ มนุษย์ เพราะมนุษย์มีความต้องการในการสร้างสิ่งอานวยความสะดวกต่างๆในการดารงชีวิต ซึ่งจะนาไปสู่ ปัญหาที่อาจเกิดจากการประดิษฐ์คิดค้นต่างๆที่มนุษย์สร้างขึ้น และบางครั้งปัญหาอาจเกิดการผลิตสิ่งของ ต่างๆไม่ตรงตามความต้องการไม่ได้คุณภาพจึงต้องมีการออกแบบ เพื่อจะนามาแก้ปัญหาที่เกิดขึ้นดังกล่าว ความสาคัญของกระบวนการทางเทคโนโลยี 1. เป็นพื้นฐานปัจจัยจาเป็นในการดาเนินชีวิตของมนุษย์ 2. เป็นปัจจัยหลักที่จะมีส่วนร่วมในการพัฒนา 3. เป็นเรื่องราวของมนุษย์และธรรมชาติ กระบวนการเทคโนโลยีสารสนเทศ มี 6 ขั้นตอน 1.การรวบรวมข้อมูล วิธีการดาเนินการ เพื่อเก็บรวบรวมข้อมูล และบันทึกข้อมูลให้อยู่ในรูปแบบใดรูปแบบหนึ่งเพื่อการ ประมวลผล เช่น บันทึกในแฟ้ม เอกสาร บันทึกไว้ในคอมพิวเตอร์ จดบันทึกไว้ในสมุด เป็นต้น 2.การตรวจสอบข้อมูล ขั้นตอนการตรวจสอบข้อมูลในลักษณะต่างๆ เช่น การตรวจสอบ เพื่อหาข้อผิดพลาด ความ น่าเชื่อถือ ความสมเหตุสมผล เพื่อให้มีความมั่นใจได้ว่าข้อมูลที่ได้รับการรวบรวมและบันทึกไว้อย่าง ถูกต้อง 3.การประมวลผลข้อมูล หมายถึง วิธีการดาเนินการกระทาข้อมูลให้เป็นสารสนเทศ ข้อมูล การประมวลผลสารสนเทศข้อมูล หมายถึง ข้อเท็จจริงที่เป็นตัวเลข ข้อความ รูปภาพ เสียง ที่เกี่ยวกับคน สัตว์สิ่งของ หรือเหตุการณ์ต่างๆ หรือสิ่งที่ยอมรับว่าเป็นความจริง สาหรับใช้เป็นหลักอนุมาน 4.การจัดเก็บข้อมูล การเก็บรักษาข้อมูลเพื่อการบริหาร โดยเก็บไว้ในรูปแบบต่างๆ 5.การประมวลผลข้อมูล ขั้นตอนการดาเนินการ เพื่อสรุปความสาคัญของข้อมูลสารสนเทศให้ตรงสภาพที่เป็นจริงตรงตาม
  • 5.
    วัตถุประสงค์ก่อนที่จะนาข้อมูลมาใช้ 6.การนาข้อมูลไปใช้ การนาข้อมูลไปใช้ในลักษณะต่างๆ สารสนเทศ (Information) หมายถึงข้อมูลที่ได้ผ่านกระบวนการประมวลผล หรือจัดระบบแล้ว เพื่อให้มีความหมายและคุณค่าสาหรับผู้ใช้ เช่น ปริมาณการขายสินค้าแต่ละตัว จาแนกตามเขตการขาย การนาข้อมูลไปประมวลผลมีด้วยกันหลายวิธี สาหรับนักเรียนที่จะใช้ศึกษาในเบื้องต้น 4 วิธีคือ 1. การจัดเรียง คือ การนาข้อมูลหลาย ๆ ข้อมูลมาจัดเรียงลาดับตามเกณฑ์ที่กาหนด เช่น จัดเรียง ข้อมูลชื่อตามตัวอักษร จัดเรียงข้อมูลคะแนนจากมากไปหาน้อย เป็นต้น 2. การหาค่าเฉลี่ย คือ การนาเอาข้อมูลมาเฉลี่ย เช่น การนาเอาคะแนนสอบรายวิชาเทคโนโลยี สารสนเทศมาหาค่าเฉลี่ยเป็นต้น 3. การเปรียบเทียบ คือ การนาเอาข้อมูลประเภทเดียวกันมาเปรียบเทียบเพื่อหาค่าแตกต่างหรือความ เหมือนกัน 4. การหาแนวโน้ม คือ การนาเอาข้อมูลประเภทเดียวกันมาเปรียบเทียบตามระยะเวลา เช่นนาคะแนน ของนักเรียนคนหนึ่งมาเปรียบเทียบกับคะแนนของตนเองในช่วงการสอบย่อยในช่วงของการสอบย่อยต่างๆ การแก้ปัญหาด้วยกระบวนการทางเทคโนโลยีสารสนเทศ ไม่ว่าเราจะทางานใดก็ตาม ปัญหาเป็นสิ่งหลีกเลี่ยงไม่ได้การแก้ปัญหามีหลายวิธี ขึ้นกับชนิดของาน วิธีการแก้ปัญหาอย่างหนึ่งอาจแก้ปัญหาอีกอย่างหนึ่งไม่ได้และการแก้ปัญหาอาจจาเป็นต้องใช้เทคโนโลยี สารสนเทศหรือไม่ก็ได้ดังนั้น จึงควรยึดหลักการแก้ปัญหาอย่างเป็นระบบ เพื่อไม่ให้เสียเวลา หลงทาง และ สับสน วิธีการแก้ปัญหาแต่ละวิธีมีความเหมาะสมกับงานแตกต่างกันไป ก่อนที่จะใช้วิธีแก้ปัญหา ด้วย กระบวนการทางเทคโนโลยีสารสนเทศจะขอยกวิธีการแก้ปัญหาอย่างมีขั้นตอนโดยทั่วไป มาให้พิจารณาดู จานวนหนึ่ง การแก้ปัญหาด้วยกระบวนการทางเทคโนโลยีสารสนเทศ การแก้ปัญหาที่ซับซ้อนด้วยวิธีการต่างๆ ที่กล่าวมาแล้ว ส่วนมากจาเป็นต้องใช้เทคโนโลยีสารสนเทศเข้าช่วยเพื่อเพิ่มความรวดเร็ว ถูกต้อง และ สามารถทาซ้าได้ง่ายในกระบวนการทางเทคโนโลยีสารสนเทศเข้าช่วยแก้ปัญหา จาเป็นต้องปรับรูปแบบ วิธีการทางานให้เหมาะสมกับการใช้เทคโนโลยีสารสนเทศ วิธีการแก้ปัญหาด้วยกระบวนการทางเทคโนโลยีสารสนเทศเป็นวิธีคล้ายกับการแก้ปัญกาทาง วิศวกรรมมาก แต่ในการนาระบบคอมพิวเตอร์ไปใช้ในการแก้ปัญหาหรือเพิ่มประสิทธิภาพในการทางาน
  • 6.
    ใดๆ ก็ตาม จะต้องมีการวิเคราะห์ปัญหาและศึกษาความเป็นไปได้ให้รอบคอบเสียก่อนทั้งนี้เนื่องจาก คอมพิวเตอร์ไม่ใช้เครื่องมือวิเศษที่จะแก้ปัญหาได้ทุกเรื่อง นอกจากนี้ยังจะต้องมีการศึกษาถึงความคุ้มค่าในการลงทุน เพื่อไม่ให้เป็นการลงทุนที่เสียเปล่า ต้อง เลือกวิธีการแก้ปัญหาให้เหมาะสมกับงาน จัดหาเครื่องมือและเทคโนโลยีที่ไม่เกินความจาเป็น การแก้ปัญหาด้วยกระบวนการทางเทคโนโลยีสารสนเทศ เหมาะกับระบบงานที่ต้องทางานอย่างใด อย่างหนึ่งซึ่งซากและมีปริมาณงานมากหรืองานที่ต้องการความรวดเร็วในการคานวณเกินกว่าคนธรรมดาจะ ทาได้วิธีการโดยทั่วไปคือ ปรับเปลี่ยนวิธีการหรือระบบการทางานแบบเดิม มาใช้ระบบงานที่มีเครื่อง คอมพิวเตอร์ช่วยทางานเป็นบางส่วน หรือทั้งหมด เท่าที่สามารถจะทาแทนคนได้ การเเก้ปัญหามี 4 ขั้นตอน โดยปกติมนุษย์มีกระบวนในการแก้ปัญหา ซึ่งประกอบด้วย 4 ขั้นตอนคือ 1) การวิเคราะห์และกาหนดรายละเอียดของปัญหา (State The Problem) ขั้นตอนนี้เป็นขั้นตอน แรกสุดก่อนที่จะลงมือแก้ปัญหาแต่ผู้แก้ปัญหามักจะมองข้ามไปจุดประสงค์ของขั้นตอนนี้ คือการทาความ เข้าใจกับปัญหาเพื่อแยกให้ออกว่าข้อมูลที่กาหนดมาในปัญหาหรือเงื่อนไขของปัญหาคืออะไร อีกทั้งวิธีการ ที่ใช้ประมวลผลกล่าวโดยสรุปมีองค์ประกอบในการวิเคราะห์ดังนี้ - การระบุข้อมูลเข้า ได้แก่ การพิจารณาข้อมูลและเงื่อนไขที่กาหนดมาในปัญหา - การระบุข้อมูลออก ได้แก่ การพิจารณาเป้ าหมายหรือสิ่งที่ต้องหาคาตอบ - การกาหนดวิธีประมวลผล ได้แก่ การพิจารณาขั้นตอนวิธีการได้มาซึ่งคาตอบหรือข้อมูลออก 2) การเลือกเครื่องมือและออกแบบขั้นตอนวิธี (Tools And Algorithm Development) ขั้นตอนนี้เป็น ขั้นตอนของการวางแผนในการแก้ปัญหาอย่างละเอียดถี่ถ้วน หลังจากที่เราทาความเข้าใจกับปัญหา พิจารณา เงื่อนไขและข้อมูลที่มีอยู่และสิ่งที่ต้องการหาในการแก้ปัญหาอย่างละเอียดถี่ถ้วนหลังจากที่เราทาความเข้าใจ กับปัญหา พิจารณาเงื่อนไขและข้อมูลที่มีอยู่และสิ่งที่ต้องการหาในขั้นตอนที่ 1แล้วเราสามารถคาดคะเน วิธีการที่จะใช้ในการแก้ปัญหาขั้นตอนนี้จาเป็นต้องอาศัยประสบการณ์ของผู้แก้ปัญหาเป็นหลักหากผู้ แก้ปัญหาเคยพบกับปัญหาทานองนี้มาแล้วก็สามารถดาเนินการตามแนวทางที่เคยปฏิบัติมา
  • 7.
    ขั้นตอนนี้จะเริ่มจากการเลือกเครื่องมือที่ใช้ในการแก้ปัญหา โดยพิจารณาความเหมาะสมระหว่าง เครื่องมือกับเงื่อนไขต่างๆ ของปัญหาซึ่งหมายรวมถึงความสามารถของเครื่องมือในการแก้ปัญหาดังกล่าว และสิ่งที่สาคัญที่สุดคือความคุ้นเคยในการใช้งานเครื่องมือนั้นๆของผู้แก้ปัญหาอีกสิ่งหนึ่งที่ สาคัญในการ แก้ปัญหา คือยุทธวิธีที่ใช้ในการแก้ปัญหา หรือที่เราเรียกว่า “ขั้นตอนวิธี” (Algorithm) ในการแก้ปัญหา หลังจากที่เราได้เครื่องมือช่วยแก้ปัญหาแล้ว ผู้แก้ปัญหาต้องวางแผนว่าจะใช้เครื่องมือดังกล่าวเพื่อให้ได้ผลลัพธ์ที่ถูกต้องที่สุด การออกแบบ ขั้นตอนวิธีในการแก้ปัญหา ผู้แก้ปัญหาควรใช้แผนภาพหรือเครื่องมือในการแสดงขั้นตอนการทางานเพื่อให้ ง่ายต่อความเข้าใจ เช่น ผังงาน (Flowchart) ที่จาลองวิธีขั้นตอนการแก้ปัญหาในรูปแบบสัญลักษณ์ รหัสจาลอง (Pseudo Code)ซึ่งเป็นการจาลองขั้นตอนวิธีการปัญหาในรูปแบบคาบรรยายการ ใช้เครื่องมือช่วยออกแบบดังกล่าวนอกจากแสดงกระบวนการที่ชัดเจนแล้วยังช่วยให้ผู้แก้ปัญหาสามารถหา ข้อผิดพลาดของวิธีการที่ใช้ได้ง่ายและแก้ไขได้อย่างรวดเร็วเช่น Begin...end, If...else 3) การดาเนินการแก้ปัญหา (Implementation) หลังจากที่ออกแบบขั้นตอนวิธีเรียบร้อยแล้ว การแก้ปัญหาดังกล่าวใช้คอมพิวเตอร์เข้ามาช่วยงาน ขั้นตอนนี้ก็เป็นการใช้โปรแกรมสาเร็จหรือใช้ ภาษาคอมพิวเตอร์เขียนโปรแกรมแก้ปัญหาขั้นตอนนี้ต้องอาศัยความรู้เกี่ยวกับเครื่องมือที่เลือกใช้ซึ่งผู้ แก้ปัญหาต้องศึกษาให้เข้าใจและเชี่ยวชาญ ในขณะดาเนินการหากพบแนวทางที่ดีกว่าที่ออกแบบไว้ก็ สามารถปรับเปลี่ยนได้ 4) การตรวจสอบและปรับปรุง (Refinement) หลังจากที่ลงมือแก้ปัญหาแล้วต้องตรวจสอบให้ แน่ใจว่า วิธีการนี้ให้ผลลัพธ์ที่ถูกต้องโดยผู้แก้ปัญหาต้องตรวจสอบว่าขั้นตอนวิธีที่สร้างขึ้นสอดคล้องกับ รายละเอียดของปัญหา ซึ่งได้แก่ ข้อมูลเข้าและข้อมูลออกเพื่อให้มั่นใจว่าสามารถรองรับข้อมูลเข้าได้ทุกกรณี อย่างถูกต้องสมบูรณ์ ในขณะเดียวกันก็ต้องปรับปรุงวิธีการเพื่อให้การแก้ปัญหานี้ได้ผลลัพธ์ที่ดีที่สุด จากขั้นตอนทั้ง 4 ขั้นตอนดังกล่าวข้างต้น เป็นเสมือนขั้นบันได (Stair) ที่ทาให้มนุษย์ประสบ ความสาเร็จในการแก้ปัญหาต่างๆได้รวมทั้งการเขียนหรือพัฒนาโปรแกรมคอมพิวเตอร์เพื่อแก้ปัญหา ก็ต้อง ใช้กระบวนการตามขั้นตอนทั้ง4 นี้เช่นกัน
  • 8.
    การถ่ายทอดความคิดในการแก้ปัญหาด้วย "อัลกอริทึม" อัลกอริทึม (Algorithm)คือ กระบวนการ การทางานที่ใช้การตัดสินใจ โดยนาหลักเหตุผลและ คณิตศาสตร์มาช่วยเลือกวิธีการหรือขั้นตอนการดาเนินงานต่อไป จนกระทั่งถึงขั้นตอนสุดท้าย เป็นวิธีการที่ ใช้แยกย่อยและเรียงลาดับขั้นตอนของกระบวนการในการทางานต่างๆ เพื่อเพิ่มประสิทธิภาพในการค้นหา และแก้ไขปัญหา เครื่องมือที่ใช้ในการจาลองความคิด มักจะประกอบขึ้นด้วยเครื่องหมายที่แตกต่างกันหลายอย่าง แต่พอสรุปได้เป็น 2 ลักษณะ คือ 1. การจาลองความคิดเป็นข้อความหรือคาบรรยาย (Algorithm) เป็นการเขียนเค้าโครงด้วยการ บรรยายเป็นภาษาที่มนุษย์ใช้สื่อสารกัน เพื่อให้ทราบถึงขั้นตอนการทางานของการแก้ปัญหาแต่ละตอน ใน บางครั้งอาจใช้คาสั่งของภาษาที่ใช้เขียนโปรแกรมก็ได้ 2. การจาลองความคิดเป็นสัญลักษณ์หรือผังงาน (Flowchart) สัญลักษณ์ คือ เครื่องหมายรูปแบบต่างๆ ซึ่งใช้สาหรับสื่อสารความหมายให้เข้าใจตรงกัน สถาบันมาตรฐานแห่งชาติอเมริกา ได้กาหนดสัญลักษณ์ไว้เป็นมาตรฐานแล้ว สามารถนาไปใช้ได้ตามความ เหมาะสมต่อไป
  • 9.
    รหัสจาลองหรือ Pseudo Codeเป็นคาบรรยายที่เขียนแสดงขั้นตอนวิธี(algorithm)ของการ เขียนโปรแกรม โดยใช้ภาษาที่กะทัดรัด สื่อสารกับโปรแกรมเมอร์ผู้เขียนโปรแกรม โดยอาจใช้ภาษาที่ใช้ ทั่วไปและอาจมีภาษาที่ใช้ในการเขียนโปรแกรมประกอบ แต่ไม่มีมาตรฐานแน่นอนในการเขียน Pseudo Code และไม่สามารถนาไปทางานบนคอมพิวเตอร์โดยตรง(เพราะไม่ใช่คาสั่งในภาษาคอมพิวเตอร์) และไม่ ขึ้นกับภาษาคอมพิวเตอร์ภาษาใดภาษาหนึ่ง นิยมใช้ Pseudo Code แสดง Pseudo Code มากกว่าใช้ผังงาน เพราะผังงานอาจไม่แสดงรายละเอียดมากนักและใช้สัญลักษณ์ซึ่งทาให้ไม่สะดวกในการเขียน เช่น โปรแกรมใหญ่ ๆ มักจะประกอบด้วยคาสั่งต่างๆที่ใกล้เคียงกับภาษาคอมพิวเตอร์ที่ใช้ในการเขียนโปรแกรม จริงๆ เช่น Begin…end, If…else, Do…while, While, For, Read และ Print การเขียนรหัสจาลองจะต้องมีการ วางแผนสาหรับการอ้างอิงถึงข้อมูลต่างๆที่จะใช้ในโปรแกรมด้วยการสร้างตัวแปร โดยใช้เครื่องหมาย เท่ากับ (=) แทนการกาหนดค่าให้กาหนดตัวแปรนั้นๆ ผังงาน (flowchart) คือ แผนภาพซึ่งแสดงลาดับขั้นตอนของการทางาน โดยแต่ละขั้นตอนจะถูก แสดงโดยใช้สัญลักษณ์ซึ่งมีความหมายบ่งบอกว่า ขั้นตอนนั้น ๆ มีลักษณะการทางาน ทาให้ง่ายต่อความ เข้าใจ ว่าในการทางานนั้นมีขั้นตอนอะไรบ้าง และมีลาดับอย่างไรเเบ่งเป็นเเบบต่างๆ ดังนี้
  • 10.
    1.ผังงานโปรแกรม ( ProgramFlowchart ) การเขียนผังโปรแกรมจะประกอบไปด้วยการใช้สัญลักษณ์มาตรฐานต่างๆที่เรียกว่า สัญลักษณ์ (ANSI: American National Standards Institute ) ในการสร้างผังงาน ดังตัวอย่างที่แสดงในรูปต่อไปนี้
  • 12.
    2.ผังงานกับชีวิตประจาวัน การทางานหลายอย่างในชีวิตประจาวันจะมีลักษณะที่เป็นลาดับขั้นตอน ซึ่งก่อนที่ท่านจะได้ศึกษา วิธีการเขียนผังงานโปรแกรม จะแนะนาให้ท่านลองฝึกเขียนผังงานที่แสดงการทางานในชีวิตประจาวันวัน ก่อนเพื่อเป็นการสร้างความคุ้นเคยกับสัญลักษณ์รูปภาพต่างๆที่จะมีใช้ในผังงานโปรแกรมต่อไป ดัง ตัวอย่าง เขียนผังงานที่แสดงขั้นตอนการส่งจดหมาย
  • 13.
    โครงสร้างการทางานแบบมีการเลือก ( Selection) เป็นโครงสร้างที่ใช้การตรวจสอบเงื่อนไขเพื่อการทางานอย่างใดอย่างหนึ่ง โดยโครงสร้างแบบนี้จะมี อยู่ด้วยกัน 2 รูปแบบ คือ IF - THEN - ELSE และ IF - THEN โครงสร้างผังงานแบบมีการเลือก โครงสร้างแบบ IF - THEN - ELSE เป็นโครงสร้างที่จะทาการเปรียบเทียบเงื่อนไขที่ใส่ไว้ในส่วน หลังคาว่า IF และเมื่อได้ผลลัพธ์จากการเปรียบเทียบก็จะเลือกว่าจะทางานต่อในส่วนใด กล่าวคือถ้าเงื่อนไข เป็นจริง (TRUE) ก็จะเลือกไปทางานต่อที่ส่วนที่อยู่หลัง THEN แต่ถ้าเงื่อนไขเป็นเท็จ ( FALSE ) ก็จะไป ทางานต่อในส่วนที่อยู่หลังคาว่า ELSE แต่ถ้าสาหรับโครงสร้างแบบ IF - THEN เป็นโครงสร้างที่ไม่มีการใช้ ELSE ดังนั้น ถ้ามีการเปรียบเทียบเงื่อนไขที่อยู่หลัง IF มีค่าเป็นจริง ก็จะไปทาส่วนที่อยู่หลัง Then แต่ถ้า เงื่อนไขเป็นเท็จ ก็จะไปทาคาสั่งที่อยู่ถัดจาก IF - THEN แทน
  • 14.
    ตัวอย่าง การเขียนผังงานอ่านค่าข้อมูลเข้ามาเก็บไว้ในตัวแปร Aและ B แล้วทาการเปรียบเทียบในตัว แปรทั้งสอง โดยมีเงื่อนไขดังนี้ „ ถ้า A มากกว่า B ให้คานวณหาค่า A - B และเก็บผลลัพธ์ไว้ในตัวแปรชื่อ RESULT • ถ้า A น้อยกว่าหรือเท่ากับ B ให้คานวณหาค่า A + B และเก็บผลลัพธ์ไว้ในตัวแปรชื่อ RESULT โครงสร้างการทางานแบบมีการทางานซ้า เป็นโครงสร้างที่มีการประมวลผลกลุ่มคาสั่งซ้าหลายครั้ง ตามลักษณะเงื่อนไขที่กาหนด อาจเรียก การทางานซ้าแบบนี้ได้อีกแบบว่า การวนลูป ( Looping ) โครงสร้างแบบการทางานซ้านี้จะมีอยู่ 2 ประเภท คือ • DO WHILE • DO UNTIL
  • 15.
    DO WHILE เป็นโครงสร้างที่มีการทดสอบเงื่อนไขก่อน ถ้าเงื่อนไขเป็นจริงก็จะเข้ามาทางานในกลุ่มคาสั่งที่ต้อง ทาซ้าซึ่งเรียกว่าการเข้าลูป หลังจากนั้นก็จะย้อนกลับไปตรวจสอบเงื่อนไขใหม่อีก ถ้าเงื่อนไขยังคงเป็นจริง อยู่ ก็ยังคงต้องทากลุ่มคาสั่งซ้าหรือเข้าลูปต่อไปอีก จนกระทั่งเงื่อนไขเป็นเท็จ ก็จะออกจากลูปไปทาคาสั่ง ถัดไปที่อยู่ถัดจาก DO WHILE หรืออาจเป็นการจบการทางาน DO UNTIL เป็นโครงสร้างการทางานแบบทางานซ้าเช่นกัน แต่มีการทางานที่แตกต่างจาก DO WHILE คือจะมี การเข้าทางานกลุ่มคาสั่งที่อยู่ภายในลูปก่อนอย่างน้อย 1 ครั้ง แล้วจึงจะไปทดสอบเงื่อนไข ถ้าเงื่อนไขเป็น เท็จก็จะมีการเข้าทากลุ่มคาสั่งที่ต้องทาซ้าอีก หลังจากนั้นก็จะย้อนกลับไปตรวจสอบเงื่อนไขใหม่อีก ถ้า เงื่อนไขยังคงเป็นเท็จอยู่ ก็ยังต้องทากลุ่มคาสั่งซ้าหรือเข้าลูปต่อไปอีก จนกระทั่งเงื่อนไขเป็นจริง จึงจะออก จากลูปไปทาคาสั่งถัดจาก UNTIL หรืออาจเป็นการจบการทางาน
  • 16.
    สรุปข้อแตกต่างระหว่าง DO WHILEและ DO UNTIL มีดังนี้ 1. DO WHILE ในการทางานครั้งแรกจะต้องมีการตรวจสอบเงื่อนไขก่อนทุกครั้ง ก่อนที่จะมีการเข้ลูป การทางาน 2. DO UNTIL การทางานครั้งแรกจะยังไม่มีการตรวจสอบเงื่อนไข แต่จะเข้าไปทางานในลูปก่อนอย่าง น้อย 1 ครั้งแล้วจึงจะไปตรวจสอบเงื่อนไข 3. DO WHILE จะมีการเข้าไปทางานในลูปก็ต่อเมื่อตรวจสอบเงื่อนไขแล้วพบว่า เงื่อนไขเป็นจริง แต่ เมื่อพบว่าเงื่อนไขเป็นเท็จ ก็จะออกจากลูปทันที 4. DO UNTIL จะมีการเข้าไปทางานในลูปก็ต่อเมื่อตรวจสอบเงื่อนไขแล้วพบว่า เงื่อนไขเป็นเท็จ แต่ เมื่อพบว่าเงื่อนไขเป็นจริง ก็จะออกจากลูปทันที
  • 17.
    ตัวอย่าง จงเขียนผังงานแสดงการเพิ่มของข้อมูลตัวเลขที่เก็บอยู่ในหน่วยความจาที่แอดเดรส 1โดยที่ค่า เริ่มต้นจาก 0 ให้ทาการเพิ่มค่าทีละ 1 เรื่อยไปจนกระทั่ง J มีค่าข้อมูลมากกว่า 100 จึงหยุดการทางานตัวอย่าง นี้ เป็นตัวอย่างการทางานแบบทาซ้า ซึ่งจะสามารถแสดงการเขียนได้ทั้งแบบ DO WHILE และ DO UNTIL ดังนี้
  • 18.